ACUERDO mediante el cual el Pleno del Instituto Federal de Telecomunicaciones expide la Guía para la presentación de denuncias de prácticas monopólicas y concentraciones ilícitas en los sectores de telecomunicaciones y radiodifusión, ante la Autoridad Investigadora del Instituto Federal de Telecomunicaciones.

Al margen un logotipo, que dice: Instituto Federal de Telecomunicaciones.

ACUERDO MEDIANTE EL CUAL EL PLENO DEL INSTITUTO FEDERAL DE TELECOMUNICACIONES EXPIDE LA GUÍA PARA LA PRESENTACIÓN DE DENUNCIAS DE PRÁCTICAS MONOPÓLICAS Y CONCENTRACIONES ILÍCITAS EN LOS SECTORES DE TELECOMUNICACIONES Y RADIODIFUSIÓN, ANTE LA AUTORIDAD INVESTIGADORA DEL INSTITUTO FEDERAL DE TELECOMUNICACIONES.
ANTECEDENTES
I.     Mediante Acuerdo P/IFT/090518/338 de nueve de mayo de dos mil dieciocho, el Pleno del Instituto Federal de Telecomunicaciones (Instituto) en su XVII Sesión Ordinaria, determinó someter a consulta pública por un plazo de treinta días hábiles el "Anteproyecto de Guía para la presentación de denuncias de prácticas monopólicas y concentraciones ilícitas en los sectores de telecomunicaciones y radiodifusión"; y la Autoridad Investigadora, en su calidad de área proponente, ejecutó y procesó la consulta pública, incluyendo la recepción de los comentarios y opiniones que fueron vertidos con motivo de la misma. Dicha acuerdo señala:
"PRIMERO. Se determina someter a consulta pública el "ANTEPROYECTO DE GUÍA PARA LA PRESENTACIÓN DE DENUNCIAS DE PRÁCTICAS MONOPÓLICAS Y CONCENTRACIONES ILÍCITAS EN LOS SECTORES DE TELECOMUNICACIONES Y RADIODIFUSIÓN" (Anexo ÚNICO), por un periodo de treinta días hábiles, contados a partir del día hábil siguiente a aquél en que se publique el extracto en el Diario Oficial de la Federación.
[...]
TERCERO. - La Autoridad Investigadora del Instituto, en su calidad de área proponente, ejecutará y procesará la consulta pública materia del presente Acuerdo."
       Dicha consulta pública se llevó a cabo por un periodo de treinta días hábiles, mismo que transcurrió del veintiuno de mayo al veintinueve de junio de dos mil dieciocho, la cual inició con su publicación en el Diario Oficial de la Federación el dieciocho de mayo de dos mil dieciocho.
II.     Una vez concluido el periodo de treinta días hábiles para la consulta pública, la Autoridad Investigadora se encargó de realizar la recepción y recopilación de los comentarios y aportaciones y, de conformidad con el artículo 138, fracción II de la Ley Federal de Competencia Económica (LFCE), el veinticuatro de agosto de dos mil dieciocho emitió el informe con un resumen de los comentarios recibidos, así como de las consideraciones a los mismos, el cual se publicó en la fecha de emisión en el sitio de Internet del Instituto para su difusión general.
III.    Mediante oficio número IFT/110/AI/095/2018 de siete de septiembre de dos mil dieciocho, la Autoridad Investigadora remitió a la Coordinación General de Mejora Regulatoria de este Instituto, el Proyecto de "Guía para la presentación de denuncias de prácticas monopólicas y concentraciones ilícitas en los sectores de telecomunicaciones y radiodifusión, ante la Autoridad Investigadora del Instituto Federal de Telecomunicaciones" (Guía) y el Análisis de Nulo Impacto Regulatorio del proyecto, a efecto de solicitar su opinión no vinculante en términos de lo previsto en los Lineamientos de Consulta Pública y Análisis de Impacto Regulatorio del Instituto.
IV.   Mediante oficio número IFT/211/CGMR/202/2018 de fecha dos de octubre de dos mil dieciocho la Coordinación General de Mejora Regulatoria de este Instituto remitió la opinión no vinculante sobre el Análisis de Nulo Impacto Regulatorio.
V.    Mediante oficio número IFT/110/AI/119/2018 de fecha treinta y uno de octubre de dos mil dieciocho, la Autoridad Investigadora de este Instituto solicitó a la Comisión Federal de Competencia Económica la opinión a que se refiere el artículo 138, fracción I de la LFCE, respecto de la Guía.
VI.   Mediante oficio número ST-CFCE-2018-285 de fecha seis de noviembre de dos mil dieciocho, la Comisión Federal de Competencia Económica respondió el oficio referido en el numeral anterior, haciendo del conocimiento que no tienen comentarios de la Guía.
 
En virtud de los Antecedentes señalados y,
CONSIDERANDO
PRIMERO.- Competencia del Instituto. De conformidad con los artículos 28, párrafos décimo quinto y décimo sexto de la Constitución; 7, párrafos primero y tercero de la Ley Federal de Telecomunicaciones y Radiodifusión; y 5, primer párrafo de la LFCE, el Instituto es un órgano autónomo con personalidad jurídica y patrimonio propio, que tiene por objeto el desarrollo eficiente de la radiodifusión y las telecomunicaciones.
Asimismo, es la autoridad en materia de competencia económica en los sectores de radiodifusión y telecomunicaciones, por lo que en éstos ejercerá de forma exclusiva las facultades que el artículo 28 de la Constitución y las leyes establecen para la Comisión Federal de Competencia Económica.
Así, en términos de lo dispuesto por el artículo 12, fracción XXII, párrafo tercero, inciso b), de la LFCE, en relación con el diverso 187 de las Disposiciones Regulatorias de la Ley Federal de Competencia Económica para los sectores de telecomunicaciones y radiodifusión, el Instituto tiene la atribución de expedir, previa consulta pública, directrices, guías, lineamientos y criterios técnicos en materia de investigaciones de prácticas monopólicas y concentraciones ilícitas, entre otras.
Con fundamento en el artículo 138 de la LFCE, el Pleno del Instituto cuenta con atribuciones para emitir el presente Acuerdo, a efecto expedir la "Guía para la presentación de denuncias de prácticas monopólicas y concentraciones ilícitas en los sectores de telecomunicaciones y radiodifusión, ante la Autoridad Investigadora del Instituto Federal de Telecomunicaciones".
SEGUNDO.- Procedencia de emitir la Guía. El artículo 12, fracción XXII, tercer párrafo, inciso b) de la LFCE señala que el Instituto deberá emitir guías en materia de investigaciones de prácticas monopólicas y concentraciones ilícitas, cuya revisión deberá llevarse al menos cada cinco años, de conformidad con el segundo párrafo del artículo 138 de la LFCE.
Por otro lado, la Autoridad Investigadora es el órgano del Instituto encargado de desahogar la investigaciones a que se refiere el párrafo anterior, por lo cual resulta conveniente emitir la presente Guía para orientar al público en general sobre la presentación de denuncias de prácticas monopólicas y concentraciones ilícitas en los sectores de telecomunicaciones y radiodifusión, particularmente sobre la información y documentos adecuados para satisfacer los requisitos establecidos en el artículo 68 de la LFCE.
Así, la Guía incluye información sobre:
a)    Las conductas anticompetitivas que la Autoridad Investigadora del Instituto puede investigar;
b)    Qué debe entenderse por causa objetiva;
c)    Las modalidades para iniciar una investigación;
d)    Los requisitos que debe cumplir el escrito de denuncia;
e)    Los acuerdos que puede emitir la Autoridad Investigadora del Instituto, una vez presentado un escrito de denuncia;
f)     El reporte de conductas anticompetitivas, y
g)    La clasificación de la información presentada con el escrito de denuncia.
Por las razones antes expuestas, con fundamento en los artículos 28, párrafos décimo quinto y décimo sexto, de la Constitución Política de los Estados Unidos Mexicanos; 7, párrafos primero y tercero, y 15, fracción XVIII, de la Ley Federal de Telecomunicaciones y Radiodifusión; 5, párrafo primero, 12, fracción XXII, párrafo tercero, inciso b) y 138, fracción III de la Ley Federal de Competencia Económica; 187 de las Disposiciones Regulatorias de la Ley Federal de Competencia Económica para los sectores de telecomunicaciones y radiodifusión, así como 1, párrafos primero y tercero, 4, fracción I, y 6, fracción XXXVIII, del Estatuto Orgánico del Instituto Federal de Telecomunicaciones, el Pleno del Instituto emite el siguiente:
ACUERDO
PRIMERO. Se expide la "Guía para la presentación de denuncias de prácticas monopólicas y concentraciones ilícitas en los sectores de telecomunicaciones y radiodifusión, ante la Autoridad Investigadora del Instituto Federal de Telecomunicaciones", misma que se adjunta al presente Acuerdo.
SEGUNDO. Publíquese íntegramente en el Diario Oficial de la Federación y en el portal de Internet del Instituto Federal de Telecomunicaciones la "Guía para la presentación de denuncias de prácticas monopólicas y concentraciones ilícitas en los sectores de telecomunicaciones y radiodifusión, ante la Autoridad Investigadora del Instituto Federal de Telecomunicaciones".
El Comisionado Presidente, Gabriel Oswaldo Contreras Saldívar.- Rúbrica.- La Comisionada, María Elena Estavillo Flores.- Rúbrica.- El Comisionado, Mario Germán Fromow Rangel.- Rúbrica.- El Comisionado, Adolfo Cuevas Teja.- Rúbrica.- El Comisionado, Javier Juárez Mojica.- El Comisionado, Arturo Robles Rovalo.- Rúbrica.- El Comisionado, Sóstenes Díaz González.- Rúbrica.
El presente Acuerdo fue aprobado por el Pleno del Instituto Federal de Telecomunicaciones en su XXXIV Sesión Ordinaria celebrada el 14 de noviembre de 2018, por unanimidad de votos de los Comisionados Gabriel Oswaldo Contreras Saldívar, María Elena Estavillo Flores, Mario Germán Fromow Rangel, Adolfo Cuevas Teja, Javier Juárez Mojica, Arturo Robles Rovalo y Sóstenes Díaz González; con fundamento en los párrafos vigésimo, fracciones I y III; y vigésimo primero, del artículo 28 de la Constitución Política de los Estados Unidos Mexicanos; artículos 7, 16 y 45 de la Ley Federal de Telecomunicaciones y Radiodifusión; 5 y 8 de la Ley Federal de Competencia Económica; así como en los artículos 1, 7, 8 y 12 del Estatuto Orgánico del Instituto Federal de Telecomunicaciones, mediante Acuerdo P/IFT/141118/779.
El Comisionado Javier Juárez Mojica asistió, participó y emitió su voto razonado en la Sesión, mediante comunicación electrónica a distancia, en términos de los artículos 45 cuarto párrafo de la Ley Federal de Telecomunicaciones y Radiodifusión, y 8 tercer párrafo del Estatuto Orgánico del Instituto Federal de Telecomunicaciones.
GUÍA PARA LA PRESENTACIÓN DE DENUNCIAS DE PRÁCTICAS MONOPÓLICAS Y
CONCENTRACIONES ILÍCITAS EN LOS SECTORES DE TELECOMUNICACIONES Y RADIODIFUSIÓN,
ANTE LA AUTORIDAD INVESTIGADORA DEL INSTITUTO FEDERAL DE TELECOMUNICACIONES
INTRODUCCIÓN
De conformidad con lo dispuesto en el artículo 28 de la Constitución Política de los Estados Unidos Mexicanos, el Instituto Federal de Telecomunicaciones (Instituto) es un órgano autónomo, con personalidad jurídica y patrimonio propio, que tiene por objeto el desarrollo eficiente de la radiodifusión y las telecomunicaciones, para lo cual tiene a su cargo la regulación, promoción y supervisión del uso, aprovechamiento y explotación del espectro radioeléctrico, las redes y la prestación de los servicios de radiodifusión y telecomunicaciones, así como del acceso a la infraestructura activa, pasiva y otros insumos esenciales.
Asimismo, el Instituto es la autoridad en materia de competencia económica en los sectores de telecomunicaciones y radiodifusión, por lo que en ellos tiene por objeto garantizar la libre competencia y concurrencia, así como prevenir, investigar y combatir las prácticas monopólicas, las concentraciones ilícitas y demás restricciones al funcionamiento eficiente de los mercados.
Para cumplir sus funciones como autoridad en materia de competencia económica el Instituto cuenta, entre otras, con las facultades de investigación previstas en la Constitución Política de los Estados Unidos Mexicanos y en la Ley Federal de Competencia Económica.
La Autoridad Investigadora es el órgano del Instituto encargado de sustanciar, entre otras, las investigaciones de prácticas monopólicas y concentraciones ilícitas en los sectores de telecomunicaciones y radiodifusión, y en el ejercicio de sus atribuciones está dotada de autonomía técnica y de gestión para decidir sobre su funcionamiento y resoluciones.
Las investigaciones de prácticas monopólicas y concentraciones ilícitas en los sectores de telecomunicaciones y radiodifusión pueden iniciar de oficio, a solicitud del Ejecutivo Federal o a petición de parte, mediante la emisión del acuerdo de inicio por parte de la Autoridad Investigadora.
OBJETIVO
La presente guía es de carácter informativo y tiene como finalidad orientar al público en general sobre la presentación de denuncias de prácticas monopólicas y concentraciones ilícitas en los sectores de telecomunicaciones y radiodifusión, ante la Autoridad Investigadora del Instituto, específicamente sobre la información y los documentos adecuados para satisfacer los requisitos establecidos en el artículo 68 de la Ley Federal de Competencia Económica.
Para ello, en esta guía se exponen algunas de las conductas anticompetitivas que la Autoridad Investigadora del Instituto puede investigar; qué puede entenderse por una causa objetiva; las modalidades
para iniciar una investigación; los requisitos que debe cumplir el escrito de denuncia; los acuerdos que puede emitir la Autoridad Investigadora del Instituto una vez que recibe y analiza el escrito de denuncia; la posibilidad de presentar reportes de alguna de las conductas anticompetitivas, así como las distintas categorías en que se puede clasificar la información que se presenta a la Autoridad Investigadora.
La guía tiene propósitos orientadores, por lo que no interpreta ni sustituye el marco jurídico aplicable.
PUNTO DE CONTACTO
A fin de aclarar dudas, realizar comentarios o cualquier otra cuestión relacionada con la presente guía, los agentes económicos, interesados y público en general tienen a su disposición el siguiente teléfono: (0155) 50 15 40 00, extensión 4229, así como la dirección de correo electrónico: consultasguia.denunciasai@ift.org.mx
GLOSARIO
Para los efectos de la presente guía, se entiende por:
Términos
Significados
Autoridad Investigadora
Autoridad Investigadora del Instituto Federal de Telecomunicaciones.
Escrito de denuncia
Escrito libre mediante el cual cualquier persona hace del conocimiento de la Autoridad Investigadora la posible comisión de prácticas monopólicas o concentraciones ilícitas, que deberá contener al menos los requisitos señalados en el artículo 68 de la LFCE.
Disposiciones
Regulatorias
Disposiciones Regulatorias de la Ley Federal de Competencia Económica para los sectores de telecomunicaciones y radiodifusión.
Instituto
Instituto Federal de Telecomunicaciones.
Investigación
Procedimiento seguido por la Autoridad Investigadora del Instituto, con el fin de verificar la existencia de elementos objetivos que hagan probable la responsabilidad de uno o varios agentes económicos en la comisión de prácticas monopólicas o concentraciones ilícitas, que se realiza en términos de las disposiciones contenidas en el Libro Tercero, Título I, Capítulo Único, Secciones II y III de la LFCE.
LFCE
Ley Federal de Competencia Económica.
 
1.    CONDUCTAS ANTICOMPETITIVAS
A continuación, se exponen brevemente algunas de las conductas anticompetitivas que la Autoridad Investigadora puede investigar.
1.1   Prácticas monopólicas absolutas(1)
También conocidas como cárteles económicos o acuerdos colusorios, consisten en contratos, convenios, arreglos o combinaciones entre agentes económicos competidores entre sí, cuyo objeto o efecto sea cualquiera de los descritos a continuación:
a)    Fijación/manipulación de precios: fijar, elevar, concertar o manipular el precio de venta o compra de bienes o servicios al que son ofrecidos o demandados en los mercados;
b)    Restricción de oferta: establecer la obligación de no producir, procesar, distribuir, comercializar o adquirir sino solamente una cantidad restringida o limitada de bienes o la prestación o transacción de un número, volumen o frecuencia restringidos o limitados de servicios;
c)    Segmentación de mercados: dividir, distribuir, asignar o imponer porciones o segmentos de un mercado actual o potencial de bienes y servicios, mediante clientela, proveedores, tiempos o espacios determinados o determinables;
d)    Concertación de posturas: establecer, concertar o coordinar posturas o la abstención en las licitaciones, concursos, subastas o almonedas, y
e)    Intercambio de información: intercambiar información con el objeto o efecto a que se refieren cualquiera de las cuatro conductas anteriores.
1.2   Prácticas monopólicas relativas(2)
Consisten en cualquier acto, contrato, convenio, procedimiento o combinación que actualicen los siguientes supuestos:
a)    Segmentación de mercado: entre agentes económicos que no sean competidores entre sí, la fijación, imposición o establecimiento de la comercialización o distribución exclusiva de bienes o servicios, por razón de sujeto, situación geográfica o por periodos determinados, incluidas la división, distribución o asignación de clientes o proveedores; así como la imposición de la obligación de no fabricar o distribuir bienes o prestar servicios por un tiempo determinado o determinable;
b)    Fijación de precios de reventa: la imposición del precio o demás condiciones que un distribuidor o proveedor deba observar al prestar, comercializar o distribuir bienes o servicios;
c)    Venta atada: la venta o transacción condicionada a comprar, adquirir, vender o proporcionar otro bien o servicio, normalmente distinto o distinguible o sobre bases de reciprocidad;
d)    Exclusividad: la venta, compra o transacción sujeta a la condición de no usar, adquirir, vender, comercializar o proporcionar los bienes o servicios producidos, procesados, distribuidos o comercializados por un tercero;
e)    Negativa de trato: la acción unilateral consistente en rehusarse a vender, comercializar o proporcionar a personas determinadas bienes o servicios disponibles y normalmente ofrecidos a terceros;
f)     Boicot: la concertación entre varios agentes económicos o la invitación a éstos para ejercer presión contra algún agente económico o para rehusarse a vender, comercializar o adquirir bienes o servicios a dicho agente económico, con el propósito de disuadirlo de una determinada conducta, aplicar represalias u obligarlo a actuar en un sentido determinado;
g)    Depredación de precios: la venta por debajo de su costo medio variable o la venta por debajo de su costo medio total, pero por arriba de su costo medio variable, si existen elementos para presumir que le permitirá al agente económico recuperar sus pérdidas mediante incrementos futuros de precios, en los términos de las Disposiciones Regulatorias;(3)
h)    Descuentos por lealtad o ventas condicionadas: el otorgamiento de descuentos, incentivos o beneficios por parte de productores o proveedores a los compradores con el requisito de no usar, adquirir, vender, comercializar o proporcionar los bienes o servicios producidos, procesados, distribuidos o comercializados por un tercero, o la compra o transacción sujeta al requisito de no vender, comercializar o proporcionar a un tercero los bienes o servicios objeto de la venta o transacción;
i)     Subsidio cruzado: el uso de las ganancias que un agente económico obtenga de la venta, comercialización o prestación de un bien o servicio para financiar las pérdidas con motivo de la venta, comercialización o prestación de otro bien o servicio;
j)     Discriminación de precios: el establecimiento de distintos precios o condiciones de venta o compra para diferentes compradores o vendedores situados en condiciones equivalentes;
k)    Elevación de costos a rivales: la acción de uno o varios agentes económicos cuyo objeto o efecto, directo o indirecto, sea incrementar los costos u obstaculizar el proceso productivo o reducir la demanda que enfrentan otro u otros agentes económicos;
l)     Obstáculos al acceso a un insumo esencial: la denegación, restricción de acceso o acceso en términos y condiciones discriminatorias a un insumo esencial por parte de uno o varios agentes económicos, y
m)   Estrechamiento de márgenes: el estrechamiento de márgenes, consistente en reducir el margen existente entre el precio de acceso a un insumo esencial provisto por uno o varios agentes económicos y el precio del bien o servicio ofrecido al consumidor final por esos mismos agentes económicos, utilizando para su producción el mismo insumo.
Para ser consideradas prácticas monopólicas relativas, es necesario que estas conductas las lleven a cabo uno o varios agentes económicos que en lo individual o conjuntamente tengan poder sustancial en el mismo mercado relevante en que se realiza la práctica,(4) es decir, que dichos agentes económicos, individual o conjuntamente, puedan fijar precios o restringir el abasto de un bien o servicio en el mercado relevante, sin que existan agentes económicos competidores que puedan, actual o potencialmente, contrarrestar dicho poder.(5)
Asimismo, es necesario que dichas conductas tengan o puedan tener como objeto o efecto, en el mercado relevante o en algún mercado relacionado,(6) desplazar indebidamente a otros agentes económicos, impedirles sustancialmente su acceso o establecer ventajas exclusivas en favor de uno o varios agentes económicos.
1.3. Concentraciones ilícitas(7)
Conductas anticompetitivas consistentes en la fusión, adquisición del control o cualquier acto por virtud del cual se unen sociedades, asociaciones, acciones, partes sociales, fideicomisos o activos en general que se realicen entre competidores, proveedores, clientes o cualesquiera otros agentes económicos, que tengan por objeto o efecto obstaculizar, disminuir, dañar o impedir la libre concurrencia o la competencia económica, respecto de bienes o servicios iguales, similares o sustancialmente relacionados.
Las concentraciones que hayan obtenido resolución favorable por parte del Instituto podrán ser investigadas cuando dicha resolución se haya obtenido con base en información falsa, o bien, cuando la resolución haya quedado sujeta a condiciones posteriores y las mismas no se hubieren cumplido en el plazo señalado para tal efecto.
Las concentraciones que no requieran ser previamente notificadas al Instituto podrán ser investigadas dentro del año siguiente a su realización.(8)
2.    INVESTIGACIÓN
Se requiere de una causa objetiva para sustentar el inicio de una investigación(9).
La Autoridad Investigadora requiere de información o datos que legitimen el ejercicio de sus atribuciones, por lo que debe existir correspondencia entre los hechos motivo del inicio de la investigación y alguno de los supuestos previstos por la LFCE como conductas anticompetitivas.
Durante la investigación, la Autoridad Investigadora podrá ordenar la acumulación de expedientes que se encuentren relacionados por razón de la materia, o bien, la apertura de nuevas investigaciones por hechos diversos y autónomos a los inicialmente investigados, según resulte más adecuado para la pronta y expedita tramitación de las investigaciones.(10)
Las facultades de la Autoridad Investigadora para iniciar investigaciones por la probable existencia de prácticas monopólicas o concentraciones ilícitas que puedan derivar en responsabilidad e imposición de sanciones, se extinguen en el plazo de 10 años, contado a partir de la fecha en que cesó la conducta prohibida por la LFCE o de que se realizó la concentración ilícita.(11)
2.1. Causa objetiva
Por causa objetiva se entiende cualquier indicio de la existencia de prácticas monopólicas o concentraciones ilícitas.(12) Un indicio puede entenderse como una circunstancia cierta de la que se puede sacar, por inducción lógica, una conclusión acerca de la existencia o no de un hecho a probar.(13)
La causa objetiva hace razonable el inicio de una investigación, ya que revela la posible correspondencia entre los hechos narrados en la denuncia o conocidos por la autoridad y los supuestos previstos en la LFCE como conductas anticompetitivas para su eventual configuración.
Iniciada una investigación por la probable existencia de alguna de las conductas anticompetitivas en los mercados de los sectores de telecomunicaciones y radiodifusión, la Autoridad Investigadora, por medio de las distintas herramientas legales, buscará allegarse de elementos de convicción que le permitan determinar si existe o no una conducta anticompetitiva y, en su caso, sustentar la probable responsabilidad de uno o varios agentes económicos, según corresponda.
2.2. Indicios de conductas anticompetitivas
Se considerarán como indicios de algunas de las conductas anticompetitivas, de manera enunciativa mas no limitativa, los siguientes:
2.2.1 Respecto de las prácticas monopólicas absolutas:(14)
a)    La invitación o recomendación dirigida a uno o varios competidores para coordinar precios, la oferta, la demanda o las condiciones de producción, comercialización o distribución de bienes o servicios en un mercado; o para intercambiar información con el mismo objeto o efecto;
b)    Que el precio de compra o venta ofrecido en territorio nacional por dos o más agentes económicos competidores entre sí, susceptibles de intercambiarse internacionalmente, sea significativamente mayor o menor que el precio de referencia internacional, o que la tendencia de su evolución en un
periodo determinado sea significativamente distinta a la tendencia de la evolución de los precios internacionales en el mismo periodo, excepto cuando la diferencia derive de la aplicación de disposiciones fiscales, gastos de transporte o de distribución;
c)    Las instrucciones, recomendaciones o estándares comerciales adoptados por las cámaras empresariales, asociaciones, colegios de profesionistas o figuras análogas, para coordinar precios, la oferta o la demanda de bienes o servicios u otras condiciones de producción, comercialización o distribución de bienes o servicios en un mercado; o para intercambiar información con el mismo objeto o efecto;
d)    Que dos o más competidores establezcan los mismos precios máximos o mínimos para un bien o servicio; o se adhieran a los precios de venta o compra de un bien o servicio que emita una asociación o cámara empresarial o cualquier competidor, o
e)    Que dos o más competidores se abstengan de participar o fijen o coordinen sus ofertas o participaciones en áreas geográficas determinadas.
2.2.2 Respecto de las concentraciones ilícitas,(15) que la concentración o la tentativa de la misma:
a)    Confiera o pueda conferir al fusionante, al adquirente o agente económico resultante de la concentración, poder sustancial en los términos de la LFCE, o incremente o pueda incrementar dicho poder sustancial, con lo cual se pueda obstaculizar, disminuir, dañar o impedir la libre concurrencia y la competencia económica;
b)    Tenga o pueda tener por objeto o efecto establecer barreras a la entrada, impedir a terceros el acceso al mercado relevante, a mercados relacionados o a insumos esenciales, o desplazar a otros agentes económicos, o
c)    Tenga por objeto o efecto facilitar sustancialmente a los participantes en dicha concentración el ejercicio de conductas prohibidas por la LFCE, y particularmente, de las prácticas monopólicas.
3. MODALIDADES PARA INICIAR UNA INVESTIGACIÓN
La LFCE prevé las siguientes modalidades para iniciar una investigación por posibles prácticas monopólicas o concentraciones ilícitas:(16)
§     De oficio;
§     A solicitud del Ejecutivo Federal, por sí o por conducto de la Secretaría de Economía o de la Procuraduría Federal del Consumidor, o
§     A petición de parte (denuncia).
3.1. De oficio
La Autoridad Investigadora tiene atribuciones para iniciar de manera oficiosa una investigación por prácticas monopólicas absolutas, prácticas monopólicas relativas o concentraciones ilícitas, cuando conozca hechos que constituyan indicios de su existencia, sean sancionables y tengan o puedan tener como objeto o efecto generar alguna de las consecuencias previstas en los artículos 53, 54, fracción III, y 62 de la LFCE.
En las investigaciones de oficio, la causa objetiva puede obtenerse por la Autoridad Investigadora de diversas fuentes de información, tales como:
a)    Información pública;
b)    Análisis económicos, estudios de mercado y encuestas;
c)    Información obtenida de la cooperación con otras autoridades;
d)    Información proporcionada por otras unidades administrativas del Instituto, y
e)    Información obtenida en otras investigaciones sustanciadas por la Autoridad Investigadora, entre otras.
Adicionalmente, la causa objetiva puede obtenerse de la información o documentos aportados por los agentes económicos que soliciten acogerse al Programa de Inmunidad y Reducción de Sanciones,(17) por incurrir en una práctica monopólica absoluta.(18)
3.2. A solicitud del Ejecutivo Federal
 
El Ejecutivo Federal, por sí o por conducto de la Secretaría de Economía o de la Procuraduría Federal del Consumidor, podrá solicitar a la Autoridad Investigadora el inicio de una investigación por la posible existencia de prácticas monopólicas o concentraciones ilícitas en los sectores de telecomunicaciones y radiodifusión, las cuales tendrán carácter preferente.(19)
3.3. A petición de parte
Cualquier persona puede denunciar ante la Autoridad Investigadora una contravención a la LFCE en materia de prácticas monopólicas absolutas, prácticas monopólicas relativas o concentraciones ilícitas,(20) mediante un escrito libre que cumpla con los requisitos contemplados en el artículo 68 de la LFCE.
El escrito podrá presentarse en la oficialía de partes común del Instituto, ubicada en Insurgentes Sur 1143, planta baja, colonia Nochebuena, delegación Benito Juárez, código postal 03720, en la Ciudad de México, dentro del horario y calendario de labores que el Instituto publica anualmente en el Diario Oficial de la Federación. De igual forma, para la presentación de denuncias se podrá hacer uso de los medios electrónicos que para tal efecto prevea la Autoridad Investigadora del Instituto.
El escrito de denuncia debe presentarse en idioma español y estar firmado.(21) En caso de que una persona no supiere o no pudiera firmar, deberá poner su huella digital en presencia de dos testigos, quienes deberán firmar el escrito correspondiente.(22)
La LFCE señala que la falta de cumplimiento de alguno de los requisitos señalados anteriormente, dará lugar a que se tenga por no presentada la denuncia.(23)
4. REQUISITOS QUE DEBE CUMPLIR EL ESCRITO DE DENUNCIA
La LFCE establece que el escrito de denuncia de prácticas monopólicas y concentraciones ilícitas debe cumplir los requisitos que se refieren y explican a continuación:(24)
I.     Nombre, denominación o razón social del denunciante.(25)
Conforme a la LFCE, se debe señalar el nombre completo del denunciante en caso de ser persona física, o bien, su denominación o razón social en caso de que sea persona moral.
En relación con lo anterior, se recomienda tener en cuenta lo siguiente:
§     En el caso de personas físicas: señalar el nombre completo, sin abreviaturas, en los términos en que aparezca en su identificación oficial;
§     Si el denunciante es una persona física y promueve por su propio derecho, se sugiere acompañar al escrito de denuncia una copia simple de su identificación oficial.
       Como identificación oficial se podrá exhibir cualquiera de los siguientes documentos: pasaporte vigente expedido por la Secretaría de Relaciones Exteriores; credencial para votar vigente expedida por el Instituto Nacional Electoral; cédula profesional expedida por la Secretaría de Educación Pública; cartilla del Servicio Militar Nacional, expedida por la Secretaría de Defensa Nacional, o cualquier credencial oficial vigente con fotografía y firma, expedida por instituciones o dependencias del gobierno federal, estatal o de la Ciudad de México.
§     En el caso de personas morales: señalar la denominación o razón social completa, sin abreviaturas, en los términos en que aparezca en el instrumento público por el que se haya constituido o en aquél que hubiera modificado su denominación o razón social.
II.     Nombre del representante legal en su caso, y documento idóneo con el que acredite su personalidad; domicilio para oír y recibir notificaciones, y personas autorizadas, así como teléfonos, correo electrónico u otros datos que permitan su pronta localización.(26)
a)    Nombre del representante legal del denunciante.
La LFCE prevé que la denuncia debe contener el nombre completo del representante legal, en caso de que el denunciante actúe a través de éste.
b)    Documento para acreditar la personalidad con la que actúa el representante legal del denunciante.
La LFCE establece que el representante legal del denunciante debe acreditar su personalidad mediante original o copia certificada del testimonio notarial o del documento o instrumento en que consten las facultades de representación para actuar a nombre y por cuenta de la persona física o moral que representa.(27)
 
Al respecto, se recomienda tener en cuenta las consideraciones siguientes:
§     Las facultades de representación pueden constar en instrumentos emitidos por notarios o corredores públicos;
§     Los instrumentos públicos en que consten las facultades de representación deberán presentarse completos, sin enmendaduras ni tachaduras y cumplir con normas de seguridad, tales como kinegramas, rúbricas y sellos de los notarios y corredores públicos;
§     Si el representante legal del denunciante ya se encuentra inscrito en el Registro Público de Concesiones del Instituto, podrá señalar el folio y número de constancia de inscripción ante tal registro, y cualquier otro dato que permita su pronta localización, con la finalidad de que la Autoridad Investigadora pueda corroborar la representación del denunciante;
§     Las facultades de representación deben estar vigentes y no haber sido revocadas a la fecha de presentación del escrito de denuncia, y
§     En caso de que el denunciante revoque las facultades de representación, se recomienda informarlo de forma inmediata a la Autoridad Investigadora y, en su caso, designar un nuevo representante legal, quien tendrá que acreditar su personalidad en los términos establecidos en la LFCE.
c)    Domicilio para oír y recibir notificaciones.
La LFCE dispone que se debe señalar en la primera promoción un domicilio en la Ciudad de México para oír y recibir las notificaciones que, en su caso, ordene realizar el Instituto.(28)
Con relación al mencionado requisito, se recomienda tener en cuenta las consideraciones siguientes:
§     Señalar el domicilio de forma completa y sin abreviaturas;
§     Especificar la calle, avenida, privada o boulevard; el número exterior e interior en su caso; la colonia; demarcación territorial o alcaldía correspondiente; estado y código postal;
§     En caso de cambiar de domicilio se recomienda hacerlo del conocimiento de la Autoridad Investigadora de forma inmediata para tener por señalado el nuevo domicilio, a efecto de que las notificaciones personales se realicen en éste, y
§     Si se realiza un cambio de domicilio y no se hace del conocimiento de la Autoridad Investigadora, todas las notificaciones personales se realizarán en el domicilio señalado en el expediente y surtirán plenos efectos legales.(29)
Importante: serán notificadas por lista las actuaciones, aun teniendo el carácter de personales, cuando en la primera promoción no se señale domicilio o éste no se señale en la Ciudad de México, sin perjuicio de que con posterioridad se designe.(30)
d)    Personas autorizadas, así como los términos en los que otorga dicha autorización.
Conforme a la LFCE, el denunciante puede autorizar a las personas que estime pertinentes para los propósitos siguientes:
§     Recibir notificaciones personales, realizar promociones, ofrecer medios de prueba y, en general, llevar a cabo los actos necesarios durante la investigación, o(31)
§     Únicamente para oír y recibir notificaciones y documentos e imponerse de las constancias del expediente en los casos que resulte procedente.(32)
De no especificar en qué términos se autoriza, se entenderá que es únicamente para oír y recibir notificaciones y documentos.(33)
e)    Otros datos que permitan la pronta localización del denunciante o el representante legal o personas autorizadas.
La LFCE prevé que se deben señalar números telefónicos, correos electrónicos o cualquier otra información que permita localizar al denunciante, a su representante legal o a los autorizados.
Al respecto, se recomienda tener en cuenta las siguientes consideraciones:
§     Proporcionar los números telefónicos con clave lada en caso de que correspondan al interior de la República Mexicana, y
§     Proporcionar información en donde se pueda localizar de forma directa a las personas
correspondientes.
III.    Nombre, denominación o razón social y, en caso de conocerlo, el domicilio del denunciado.(34)
Conforme a la LFCE, se debe señalar el nombre, denominación o razón social del o los agentes económicos que se denuncien por la probable comisión de alguna de las conductas anticompetitivas y su domicilio en caso de conocerlo.
Al respecto, se recomienda tener en cuenta las consideraciones siguientes:
§     De no conocer la razón social correcta o completa del denunciado al momento de la presentación de la denuncia, se podrá señalar el nombre comercial, marca, página en Internet o aquella información con la que el denunciado se dé a conocer frente a terceros o frente al público en general, y
§     Si tuviera indicios sobre la participación de otras personas físicas o morales que estén involucrados en la probable comisión de alguna de las conductas anticompetitivas sin poder identificarlas al momento de presentar la denuncia, podrá manifestar tal situación y presentar la información correspondiente en cuanto tenga conocimiento de la misma.
IV.    Descripción sucinta de los hechos que motivan la denuncia.(35)
La LFCE establece que el escrito de denuncia debe contener una descripción sucinta de los hechos que motivan la denuncia.
Con relación a este requisito, se sugiere considerar lo siguiente:
§     Señalar de manera clara los acontecimientos de los que tenga conocimiento sobre la probable comisión de alguna de las conductas anticompetitivas;
§     Identificar las circunstancias de modo, tiempo y lugar de los hechos;
§     Evitar utilizar abreviaturas o acrónimos sin definir, y
§     Emplear un glosario en caso de utilizar términos que sean de carácter técnico.
Entre más clara sea la descripción de los hechos que se denuncian, la Autoridad Investigadora contará con mayores elementos para determinar la procedencia del escrito de denuncia.
V.    En el caso de denuncias de prácticas monopólicas relativas o concentraciones ilícitas, descripción de los principales bienes y servicios involucrados, precisando su uso en el mercado y, en caso de conocerlo, la lista de los bienes o servicios iguales, similares o sustancialmente relacionados del denunciado y de los principales agentes económicos que los procesen, produzcan, distribuyan o comercialicen en el territorio nacional.(36)
En términos de la LFCE, en el caso de prácticas monopólicas relativas o concentraciones ilícitas, el escrito de denuncia debe contener una descripción de los principales bienes o servicios involucrados, precisando cuál es su uso en el mercado y, en caso de conocerlo, los bienes o servicios iguales, similares o sustancialmente relacionados con los denunciados, así como de los principales agentes económicos que los procesan, producen, distribuyen o comercializan en el territorio nacional.
Al respecto, en caso de conocerla, es recomendable que el escrito de denuncia contenga la siguiente información:
§     Identificación de los principales agentes económicos que participan en el mercado y que procesen, produzcan, distribuyan o comercialicen en el territorio nacional los bienes o servicios mencionados anteriormente; así como de las asociaciones o cámaras gremiales que agrupen a competidores en el mercado;
§     Estimación de la participación de mercado del denunciante y, de ser posible, del denunciado y de los demás competidores en el mercado, de manera desagregada a nivel municipal, local o regional, precisando las variables o metodología que utilizó para elaborar dicha estimación, así como la información o documentación a partir de los cuales elaboró sus estimaciones;
§     Identificación de la estructura y política de precios, costos de producción, volumen de ventas o condiciones usuales de negociación;
§     Identificación y descripción de las características y comportamiento del mercado en el que se está llevando a cabo la conducta denunciada;
§     Identificación y descripción de los bienes o servicios iguales, similares o sustancialmente relacionados con los bienes o servicios que el denunciado produzca, distribuya o comercialice;
 
§     Para el caso de que el denunciante refiera hechos relacionados con la práctica monopólica relativa consistente en depredación de precios, es recomendable que presente los elementos en los que basa la estimación de costos de los bienes o servicios que considere afectada por la práctica denunciada;(37)
§     Explicación sobre la afectación que ha causado la conducta anticompetitiva denunciada en la actividad económica del denunciante, indicado, en su caso, si se le ha impedido su acceso al mercado, se le está desplazando del mismo o le afectan las ventajas exclusivas otorgadas a otras empresas;
§     Nombre, denominación o razón social de otros agentes económicos que, a consideración del denunciante, pudieran resultar afectados por la conducta anticompetitiva que denuncia;
§     En su caso, descripción de los daños y perjuicios que el denunciante considera le han sido ocasionados como consecuencia de la conducta denunciada, y
§     En caso de conocerla, indicar la fecha en que ocurrió y cesó la conducta anticompetitiva denunciada, o bien, indicar si continúa vigente dicha conducta.
VI.   Listado de documentos y medios de convicción que acompañen a su denuncia, relacionados de manera precisa con los hechos denunciados.(38)
La LFCE señala que al escrito de denuncia se acompañe un listado de los documentos y medios de convicción con los que cuente el denunciante relacionados de manera precisa con los hechos denunciados.
Como se mencionó en el numeral "2.1. Causa objetiva" de la presente guía, se requiere de causa objetiva para sustentar el inicio de una investigación, razón por la cual los elementos que se aporten en el escrito de denuncia son fundamentales, ya que junto con los hechos denunciados constituirían, en su caso, la causa objetiva.
Con fines ejemplificativos se refieren a continuación los elementos que se podrán adjuntar a la denuncia para sustentar los hechos a nivel indiciario, lo cual dependerá de la conducta anticompetitiva que se denuncie:
§     Impresión de correos electrónicos, de preferencia con la certificación correspondiente en términos de los artículos 210-A y 217 del Código Federal de Procedimientos Civiles;
§     Minutas o actas de asambleas societarias;
§     Minutas o actas de reuniones;
§     Cualquier documento en el que consten comunicaciones entre los involucrados en los hechos que se denuncien;(39)
§     Contratos, acuerdos, convenios o arreglos entre los involucrados en los hechos que se denuncien;
§     Facturas emitidas o recibidas entre los involucrados en los hechos que se denuncien;
§     Encuestas o información estadística de un mercado o su funcionamiento;
§     Estudios de mercadotecnia;
§     Estudios que muestren niveles de audiencia;
§     Estudios de mercado;
§     Estudios de niveles de suscripción de usuarios;
§     Estudios sobre la estructura de un mercado y su evolución en un periodo determinado;
§     Listado que contenga los nombres, dirección y datos de contacto de las personas involucradas en los hechos que se denuncien;
§     Notas periodísticas;
§     Avisos o comunicados emitidos por entidades financieras privadas en México o en cualquier otra jurisdicción;
 
§     Fotografías, audios y/o videos;(40)
§     Sentencias, resoluciones o laudos emitidos por otras autoridades de competencia en México u otra jurisdicción;
§     Publicidad sobre la oferta comercial de bienes o servicios, incluyendo descuentos, promociones o paquetes, entre otros;
§     Reportes financieros;
§     Estados financieros auditados, y
§     Actas que contengan fe de hechos, levantada por notario o corredor público, entre otros.
Asimismo, se recomienda tener en cuenta las consideraciones siguientes:
§     Presentar un listado de los documentos y los medios de convicción que acompañe a su denuncia, identificándolos por anexo y describiendo cada uno de ellos, y
§     Los documentos y medios de convicción podrán ser presentados en cualquier medio físico, electrónico, óptico o de cualquier otra tecnología.
Es importante señalar que la sola inclusión de los documentos no garantiza la procedencia de la denuncia, toda vez que deben contener indicios de la existencia de la conducta anticompetitiva que se denuncia.
VII. Los demás elementos que el denunciante estime pertinentes y, en caso de no tenerlos a su disposición, indicar el lugar o archivo en el que se encuentren, para que se provea lo conducente durante la investigación.(41)
La LFCE dispone que el denunciante podrá indicar el lugar o archivo en el que se encuentren otros elementos de convicción en caso de no contar con ellos, que permita presumir la comisión de una conducta anticompetitiva, a efecto de que la Autoridad Investigadora provea lo conducente durante la investigación.
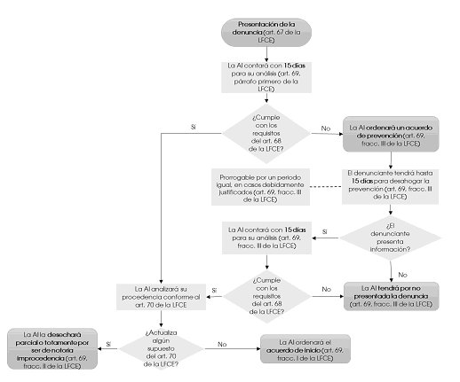
5. ACUERDOS QUE PUEDE EMITIR LA AUTORIDAD INVESTIGADORA DEL INSTITUTO, UNA VEZ PRESENTADO EL ESCRITO DE DENUNCIA
En la primera actuación que emita la Autoridad Investigadora con relación al escrito de denuncia, se asignará un número de expediente para su identificación.
Una vez que la Autoridad Investigadora recibe una denuncia de prácticas monopólicas o concentraciones ilícitas en los sectores de telecomunicaciones o radiodifusión, evalúa su procedencia, es decir, analiza si los hechos denunciados y los elementos aportados constituyen causa objetiva que justifique el inicio de una investigación.
Para dicho análisis, la Autoridad Investigadora tiene un plazo de 15 días hábiles, contados a partir del día hábil siguiente a aquél en que se reciba el escrito de denuncia, dentro del cual dictará un acuerdo que:(42)
§     Ordene el inicio de la investigación;
§     Deseche la denuncia, o
§     Prevenga por única ocasión al denunciante.
5.1 Ordene el inicio de la investigación
Cuando la denuncia cumpla con los requisitos previstos en la LFCE y en las Disposiciones Regulatorias y exista una causa objetiva, se emitirá el acuerdo por el que se ordene el inicio de la investigación. La emisión de este acuerdo no prejuzga sobre la responsabilidad de agente económico alguno.(43)
5.2 Deseche la denuncia(44) total o parcialmente
Se emitirá el acuerdo por el que se deseche total o parcialmente la denuncia por notoria improcedencia cuando actualice alguno de los siguientes supuestos:
I. Los hechos denunciados no constituyan violaciones a la LFCE.
Este supuesto de improcedencia se actualiza en caso de que los hechos señalados por el denunciante en su escrito no guarden relación con alguna de las conductas anticompetitivas establecidas en la LFCE.
 
II. Sea notorio que el o los agentes económicos involucrados no tienen poder sustancial en el mercado relevante, en el caso de denuncias por prácticas monopólicas relativas o concentraciones ilícitas.
Uno de los elementos necesarios para la configuración de las prácticas monopólicas relativas es que el o los agentes económicos involucrados en la conducta cuenten con poder sustancial en el mercado relevante.(45)
En este sentido, la Autoridad Investigadora analizará los hechos referidos y los elementos aportados por el denunciante, así como la información y documentación que tenga disponible para determinar si resulta notorio que el o los agentes económicos denunciados no cuentan con poder sustancial de mercado.
III. El agente económico denunciado y los hechos y condiciones en el mercado relevante que se indiquen, hayan sido materia de una resolución previa en términos de los artículos 83, 90 y 92 de la LFCE, excepto en los casos de información falsa o incumplimiento de condiciones previstas en la propia resolución.
Este supuesto de improcedencia se actualiza si la denuncia se refiere a hechos sobre los cuales ya existe un pronunciamiento por parte del Pleno del Instituto, respecto a la existencia de una práctica anticompetitiva, o bien, sobre una concentración que hubiera sido notificada y autorizada previamente.
Lo anterior, con excepción de que la concentración haya sido autorizada con base en información falsa, o bien, cuando la resolución correspondiente haya quedado sujeta al cumplimiento de condiciones posteriores y no se hayan cumplido en el plazo establecido para tal efecto.(46)
IV. Esté pendiente un procedimiento ante el Instituto referente a los mismos hechos y condiciones en el mercado relevante, después de realizado el emplazamiento al agente económico probable responsable.
Esta causal de improcedencia se actualiza si la denuncia se refiere a los mismos hechos que estén siendo analizados en otro procedimiento que se encuentre en la etapa del procedimiento seguido en forma de juicio y respecto a las mismas condiciones en el mercado relevante.
V. Los hechos denunciados se refieran a una concentración notificada en términos del artículo 86 de la LFCE, que no haya sido resuelta por el Instituto.
Procede el desechamiento de una denuncia si los hechos descritos y los elementos presentados por el denunciante se refieren a una concentración notificada ante el Instituto, que no haya sido resuelta por el Pleno.
A pesar de lo anterior, los agentes económicos pueden coadyuvar con el Instituto al presentar datos y documentos que consideren pertinentes para que éstos sean tomados en consideración al emitir su resolución.
En este supuesto, el denunciante no tendrá acceso a la documentación relativa al procedimiento de notificación de concentración, ni podrá impugnar el procedimiento; sin embargo, se le notificará el acuerdo que tenga por glosada la información al expediente de concentración que tramita.
5.3 Prevenga por única ocasión
Se prevendrá por única ocasión al denunciante(47) cuando la denuncia no cumpla los requisitos previstos en la LFCE o en las Disposiciones Regulatorias.
En este caso el denunciante contará con un plazo no mayor a 15 días hábiles para aclarar o completar su escrito de denuncia. Dicho plazo se podría ampliar por un término igual, sólo en casos debidamente justificados.
Dentro de los 15 días hábiles siguientes a que se desahogue la prevención, se deberá dictar el acuerdo que corresponda.
En caso de que el denunciante no desahogue la prevención, ya sea por no presentar el escrito de desahogo en el plazo otorgado para tal efecto o cuando habiéndolo presentado el escrito de denuncia siga sin cumplir los requisitos establecidos en la LFCE, se tendrá por no presentada la denuncia, sin perjuicio de que el denunciante pueda presentarla nuevamente.
En caso de que la Autoridad Investigadora no emita y notifique acuerdo alguno dentro de los plazos antes señalados, se entenderá iniciada la investigación, por lo que a solicitud del denunciante o de oficio deberá emitir el acuerdo de inicio de la investigación.
En el Anexo Único de la presente guía se muestra un diagrama que resume lo expuesto en el presente apartado.
6. REPORTE DE CONDUCTAS ANTICOMPETITIVAS
Las personas que tengan conocimiento o información relacionada con la probable existencia de una
conducta anticompetitiva podrán reportarla de forma anónima en el micrositio de la Autoridad Investigadora, del portal de Internet del Instituto, al que se puede acceder en el siguiente hipervínculo: http://www.ift.org.mx/industria/autoridad-investigadora.
Para gestionar el reporte correspondiente, se llenará un formulario electrónico con los siguientes datos:
a)    En caso de que lo desee, correo electrónico y número telefónico;
b)    Nombre comercial o razón social (en caso de conocerla) del agente económico que se estima está cometiendo la conducta anticompetitiva;
c)    Relato de los hechos que se estiman actualizan una conducta anticompetitiva;
d)    Descripción del mercado en el que se está realizando dicha conducta reportada;
e)    Descripción de la afectación que ha causado la conducta anticompetitiva en su actividad económica, indicado, en su caso, si se le ha impedido su acceso al mercado, se le está desplazando del mismo o le afectan las ventajas exclusivas otorgadas a otras empresas, y
f)     En su caso, podrá adjuntar la información o documentos que estime relevantes para el conocimiento de la Autoridad Investigadora.
La información reportada podrá aportar indicios a la Autoridad Investigadora para iniciar una investigación de manera oficiosa por la probable existencia de alguna de las conductas anticompetitivas.
En caso de que la persona que elabore el reporte aporte documentos que contengan datos o información confidenciales, podrá solicitar la confidencialidad de los mismos de conformidad con lo señalado en el numeral "7. CLASIFICACIÓN DE LA INFORMACIÓN" de la presente guía.
La elaboración del reporte no conlleva a la tramitación de un procedimiento previsto en la LFCE, por lo que la Autoridad Investigadora no estará obligada a proveer sobre la presentación de dicho reporte.
El interesado puede presentar en cualquier momento una denuncia de prácticas monopólicas o concentraciones ilícitas en los sectores de telecomunicaciones y radiodifusión, de conformidad con los requisitos que establece el artículo 68 de la LFCE, descritos en el numeral "4. REQUISITOS QUE DEBE CUMPLIR EL ESCRITO DE DENUNCIA" de la presente guía.
7. CLASIFICACIÓN DE LA INFORMACIÓN
La información y documentos que se presenten o acompañen a las denuncias podrá considerarse, en términos de los artículos 3, fracciones IX, X y XI, 124, primer párrafo, y 125 de la LFCE, como pública, reservada o confidencial.
Información confidencial
La que de divulgarse pueda causar un daño o perjuicio en la posición competitiva de quien la haya proporcionado, contenga datos personales cuya difusión requiera su consentimiento, pueda poner en riesgo su seguridad o cuando por disposición legal se prohíba su divulgación.(48)
Información pública
La que se haya dado a conocer por cualquier medio de difusión público, se halle en registros o en fuentes de acceso públicos.(49)
Información reservada
Aquella a la que solo los agentes económicos con interés jurídico en el procedimiento pueden tener acceso.(50)
 
Durante la investigación no se permitirá el acceso al expediente y, en la secuela del procedimiento, únicamente los agentes económicos con interés jurídico en este podrán tener acceso al mismo, excepto a aquella información clasificada como confidencial.(51)
La LFCE prevé que el denunciante tiene derecho a que la información aportada sea clasificada como confidencial,(52) cuando cumpla los siguientes requisitos:
a)    Lo solicite expresamente y señale la parte de la información que considere debe ser clasificada con carácter confidencial;
b)    Acredite que la información que solicita clasificar tiene carácter de confidencial; esto es, deberá demostrar que se actualiza alguno de los siguientes supuestos:(53)
i)    Que de divulgarse puede causarle un daño o perjuicio a su posición competitiva;
 
ii)   Contiene datos personales cuya difusión requiere su consentimiento;
iii)   Puede poner en riesgo su seguridad, o
iv)   Que una disposición legal prohíbe su divulgación, y
c)    Presente un resumen de la información señalada como confidencial, a satisfacción del Instituto, para que sea glosado al expediente correspondiente. Para efectos de lo anterior, podrá presentar una descripción de la información que solicite sea clasificada como confidencial en la que se identifiquen los elementos esenciales y relevantes de su contenido, omitiendo o sustituyendo los datos que considere confidenciales por actualizar alguno de los supuestos descritos en el inciso anterior.
En caso de que el denunciante acredite el carácter confidencial de la parte de la información que solicita clasificar y exprese las razones por las que no pudo realizar el resumen a que se refiere el inciso c) anterior, la Autoridad Investigadora podrá hacer el resumen correspondiente.
En caso de que, al presentar la denuncia, el denunciante no solicite clasificar información con el carácter de confidencial, la Autoridad Investigadora lo prevendrá para que señale si parte de la información aportada tiene tal carácter y lo acredite.
Si el denunciante no desahoga la prevención o si al desahogarla no señala qué parte de la información aportada en su denuncia tiene carácter de confidencial o no lo acredita, la Autoridad Investigadora clasificará de oficio aquella que advierta que tiene tal carácter.
ANEXO ÚNICO

 
1     Previstas en el artículo 53 de la LFCE.
2     Previstas en los artículos 54 y 56 de la LFCE.
3     Adicionalmente, conforme a lo previsto en el artículo 4 de las Disposiciones Regulatorias, para el caso de dicha conducta se debe considerar lo siguiente: (i) la distribución del costo medio total y del costo medio variable entre subproductos o coproductos, para lo cual se deben tomar en cuenta las características técnicas de los procesos de producción, distribución o comercialización, así como los elementos técnicos y económicos que determinan sus costos; (ii) en caso de una investigación iniciada a petición de parte, el denunciante debe presentar al Instituto los elementos en los que basa la estimación de costos de los bienes o servicios que considere afectados por la práctica denunciada, y (iii) se presumirá que uno o más agentes económicos pueden recuperar las pérdidas cuando, además de contar con poder
sustancial en el mercado relevante en el que se realiza la práctica, cuenten con capacidad financiera suficiente o capacidad excedente de producción, o reputación de afectar el proceso de competencia y libre concurrencia en los mercados en que concurren.
4     La determinación de mercados relevantes se realiza de conformidad con lo previsto en los artículos 58 de la LFCE y 5 de las Disposiciones Regulatorias.
5     Los elementos que el Instituto debe analizar para determinar si uno o varios agentes económicos tienen poder sustancial de mercado se encuentran previstos en los artículos 59 de la LFCE, así como 7 y 8 de las Disposiciones Regulatorias.
6     De conformidad con el artículo 6 de las Disposiciones Regulatorias, son mercados relacionados aquellos que involucran bienes, servicios o áreas geográficas distintas a las que forman parte del mercado relevante, pero que inciden en o son influidos por las condiciones de competencia y libre concurrencia imperantes en el mismo. Para la determinación de mercados relacionados, de conformidad con el precepto referido, podrán considerarse los bienes o servicios que sean insumos en la cadena de producción, distribución o comercialización; los que sean bienes o servicios complementarios y, en general, aquellas actividades económicas que incidan o influyan en las condiciones de competencia y libre concurrencia del mercado relevante, o viceversa.
7     Previstas en los artículos 61 y 62 de la LFCE.
8     De conformidad con el artículo 65 de la LFCE.
9     De conformidad con el artículo 71, primer párrafo, de la LFCE.
10    De conformidad con el artículo 72 de la LFCE.
11    De conformidad con el artículo 137 de la LFCE.
12    De conformidad con el artículo 71, párrafo segundo, de la LFCE.
13    Lo anterior conforme a la tesis del Poder Judicial de la Federación titulada INDICIO. CONCEPTO DE., con los siguientes datos de localización: Época: Octava Época. Registro: 211525. Instancia: Tribunales Colegiados de Circuito. Tipo de Tesis: Aislada. Fuente: Semanario Judicial de la Federación. Tomo XIV, Julio de 1994. Materia(s): Penal. Página: 621.
14    De conformidad con el artículo 3 de las Disposiciones Regulatorias.
15    De conformidad con el artículo 64 de la LFCE.
16    De conformidad con el artículo 66 de la LFCE.
17    Previsto en el artículo 103 de la LFCE.
18    La GUÍA DEL PROGRAMA DE INMUNIDAD Y REDUCCIÓN DE SANCIONES PARA LOS SECTORES DE TELECOMUNICACIONES Y RADIODIFUSIÓN se emitió mediante acuerdo del Pleno del Instituto, publicado el nueve de enero de dos mil diecisiete en el Diario Oficial de la Federación, mismo que se encuentra disponible en el siguiente vínculo: http://www.dof.gob.mx/nota_detalle.php?codigo=5468788&fecha=09/01/2017.
19    De conformidad con el artículo 66 de la LFCE.
20    De conformidad con el artículo 67 de la LFCE.
21    De conformidad con el artículo 112, primer párrafo, de la LFCE.
El artículo 113 de la LFCE establece que el promovente puede presentar documentos junto con su promoción en idioma distinto al español, para lo cual deberá acompañar la traducción realizada por un perito traductor de los aspectos que bajo su responsabilidad estime relevantes, sin perjuicio de que el Instituto pueda solicitarle que se amplíe o se realice en su totalidad la traducción por perito traductor, cuando lo considere pertinente; y que el Instituto no tomará en consideración el texto de los documentos que estén en idioma distinto al español.
22    Dichas formalidades se encuentran contempladas en los artículos 112 de la LFCE, así como 33 y 34 de las Disposiciones Regulatorias.
23    Lo anterior de conformidad con los artículos 69, fracción III, y 112, segundo párrafo, de la LFCE.
24    Dichos requisitos se encuentran previstos en el artículo 68 de la LFCE.
25    Requisito previsto en el artículo 68, fracción I, de la LFCE.
26    Requisito previsto en el artículo 68, fracción II, de la LFCE.
27    De conformidad con el artículo 111, primer párrafo, de la LFCE.
28    De conformidad con el artículo 117, primer párrafo, de la LFCE.
29    De conformidad con el artículo 169 de las Disposiciones Regulatorias.
 
30    De conformidad con el artículo 168, fracción III, de las Disposiciones Regulatorias.
31    Artículo 111, párrafo segundo, de la LFCE.
32    Artículo 111, párrafo tercero, de la LFCE.
33    Artículo 111, párrafo cuarto, de la LFCE.
34    Requisito previsto en el artículo 68, fracción III, de la LFCE.
35    Requisito previsto en el artículo 68, fracción IV, de la LFCE.
36    Requisito previsto en el artículo 68, fracción V, de la LFCE.
37    Conforme a los artículos 56, fracción VII, de la LFCE y 4, fracción II, de las Disposiciones Regulatorias.
38    Requisito previsto en el artículo 68, fracción VI, de la LFCE.
39    Estos elementos deberán ser aportados por al menos una de las personas que en ellos intervinieron o, en caso contrario, justificar por qué cuenta con ellos.
40    Estos elementos deberán ser aportados por al menos una de las personas que en ellos intervinieron o, en caso contrario, justificar por qué cuenta con ellos.
41    Requisito previsto en el artículo 68, fracción VII, de la LFCE.
42    Conforme al artículo 69, primer párrafo, de la LFCE.
43    Conforme a los artículos 69, fracción I, de la LFCE y 58, segundo párrafo, de las Disposiciones Regulatorias.
44    Conforme al artículo 69, fracción II, de la LFCE.
45    Conforme al artículo 54, fracción II, de la LFCE.
46    Conforme al artículo 65, párrafo primero, de la LFCE.
47    Conforme al artículo 69, fracción III, de la LFCE.
48    Artículo 3, fracción IX, de la LFCE.
49    Artículo 3, fracción X, de la LFCE.
50    Artículo 3, fracción XI, de la LFCE.
51    Artículo 124, segundo párrafo, de la LFCE.
52    De conformidad con los artículos 3, fracción IX, 76 y 125 de la LFCE.
53    En términos del artículo 3, fracción IX, de la LFCE.
(R.- 476018)