MANUAL de Organización General del Tecnológico Nacional de México.

Al margen un sello con el Escudo Nacional, que dice: Estados Unidos Mexicanos.- Secretaría de Educación Pública.

MANUAL DE ORGANIZACIÓN GENERAL DEL TECNOLÓGICO NACIONAL DE MÉXICO
Junio 2018
VALIDACIÓN
Elaboró: la Directora de Planeación y Evaluación, Margarita Contreras Mata.- Rúbrica.- Revisó: el Secretario de Planeación, Evaluación y Desarrollo Institucional, Enrique Rodríguez Jacob.- Rúbrica.- Autorizó: el Director General, Manuel Quintero.- Rúbrica.
 
Fecha de Documentación:
 
Julio 2018
Número de Revisión:
 
1
 
ÍNDICE
INTRODUCCIÓN
1.     GLOSARIO, SIGLAS Y ACRÓNIMOS
2.     RESEÑA HISTÓRICA DE LA UNIDAD O PLANTEL
3.     VISIÓN, MISIÓN Y OBJETIVOS
4.     MARCO NORMATIVO
5.     ATRIBUCIONES
6.     SERVICIOS QUE PROPORCIONA LA UNIDAD
7.     DIAGRAMA DE ORGANIZACIÓN
8.     DESCRIPCIÓN DE PUESTOS
9.     CÓDIGO DE ÉTICA DE LOS SERVIDORES PÚBLICOS DE LA ADMINISTRACIÓN PÚBLICA FEDERAL Y DE CONDUCTA DE LA SECRETARÍA DE EDUCACIÓN PÚBLICA
INTRODUCCIÓN
El Gobierno Federal determinó e incluyó en el Plan Nacional de Desarrollo 2013-2018, como una de las cinco metas nacionales, la de un México con Educación de Calidad, considerando que ésta, en sus distintos niveles y modalidades, es clave para impulsar el desarrollo pleno del país.
Asimismo, asumió como imperativos ampliar la cobertura, actuar con equidad e inclusión, fomentar la investigación científica, el desarrollo tecnológico y la innovación para elevar la competitividad nacional. Para ello, una de las estrategias esenciales es el modelo de educación superior tecnológica, enfocado a la formación científica, tecnológica y humanística del estudiante, y una estrecha vinculación con el sector productivo de bienes y servicios y los centros de investigación científica y tecnológica, con el fin de favorecer la educación dual, la actualización y la capacitación permanentes.
Con el propósito de alcanzar esta meta y fortalecer el trabajo institucional en el campo de la educación superior tecnológica, el 23 de julio de 2014 se publicó, en el Diario Oficial de la Federación, el Decreto mediante el cual el Presidente de los Estados Unidos Mexicanos, licenciado Enrique Peña Nieto, creó el Tecnológico Nacional de México (TecNM), órgano administrativo desconcentrado de la Secretaría de Educación Pública (SEP), con autonomía técnica, académica y de gestión, al cual quedan adscritos los institutos tecnológicos, unidades y centros de investigación, docencia y desarrollo de educación superior tecnológica que anteriormente eran coordinados por la Dirección General de Educación Superior Tecnológica.
Este hecho histórico, y el marco normativo vigente en la materia, obligan al Tecnológico Nacional de México a definir su estructura orgánica y, consecuentemente, a formular su Manual de Organización General para dar cumplimiento a las atribuciones que le otorga el Decreto de creación. A este respecto, el Manual de Organización General del Tecnológico Nacional de México, además de una breve reseña histórica, define e incluye su fundamento jurídico, atribuciones, objetivo, estructura orgánica, funciones, diagrama de organización y disposiciones transitorias.
El ámbito de aplicación de la normativa de este documento, son las instancias centrales del Tecnológico Nacional de México, así como los institutos, unidades y centros que lo integran. Es, pues, obligatorio para los responsables de los órganos administrativos del TecNM y demás instituciones adscritas al mismo, cumplir cabalmente las disposiciones que en él se detallan, sin menoscabo de lo que se señala en el Reglamento
Interior de la Secretaría de Educación Pública y en la Ley Federal de Responsabilidades de los Servidores Públicos.
En su formulación participaron funcionarios de la Dirección General del Tecnológico Nacional de México, así como directivos y funcionarios docentes de sus propias instituciones.
GLOSARIO
Investigación aplicada(1): Investigación original realizada para la adquisición de nuevos conocimientos, dirigida principalmente hacia un fin u objetivo práctico, determinado y específico.
Beca(2): Apoyo económico temporal que se concede al estudiante para que realice estudios.
Capacitación5: Programa técnico-educativo cuyo propósito es desarrollar las competencias profesionales y promover el desarrollo integral de las personas.
Capital humano(3): Los conocimientos, habilidades, competencias y atributos incorporados en los individuos y que facilitan la creación de bienestar personal, social y económico.
Estudiante2: Es la persona matriculada en cualquier grado de las diversas modalidades, tipos, niveles y servicios educativos del Sistema Educativo Nacional.
Educación superior2: Tipo educativo en el que se forman profesionales en todas las ramas del conocimiento.
Egresados2: Estudiantes que se hacen acreedores a un certificado de terminación de estudios, una vez concluido un nivel educativo.
Evaluación3: El análisis sistemático y objetivo de los programas públicos y que tiene como finalidad determinar la pertinencia y el logro de sus objetivos y metas, así como su eficiencia, eficacia, calidad, resultados, impacto y sostenibilidad.
Licenciatura(4): Es la opción educativa posterior al bachillerato que conduce a la obtención del título profesional correspondiente.
Patente1: Es un derecho exclusivo, concedido en virtud de la ley, para la explotación de una invención técnica. Se hace referencia a una solicitud de patente cuando se presentan los documentos necesarios para efectuar el trámite administrativo ante el organismo responsable de llevar a cabo el dictamen sobre la originalidad de la invención presentada; en el caso de nuestro país, es el Instituto Mexicano de la Propiedad Industrial. La concesión de una patente se otorga cuando el organismo encargado de efectuar los análisis sobre la novedad del trabajo presentado aprueba la solicitud realizada, y se asigna al autor la patente correspondiente.
Perfil deseable(5): Profesores que cumplen, con eficacia y equilibrio sus funciones de profesor de tiempo completo, como atender la generación y aplicación del conocimiento, ejercer la docencia y participar en actividades de tutorías y gestión académica, así como dotar de los implementos básicos para el trabajo académico a los profesores reconocidos con el perfil.
Personal docente2: Maestros cuya función exclusiva es la enseñanza a uno o más grupos de alumnos o educandos.
Perspectiva de género2: Es una visión científica, analítica y política sobre las mujeres y los hombres. Se propone eliminar las causas de la opresión de género como la desigualdad, la injusticia y la jerarquización de las personas basada en el género. Promueve la igualdad entre los géneros a través de la equidad, el adelanto y el bienestar de las mujeres; contribuye a construir una sociedad en donde las mujeres y los hombres tengan el mismo valor, la igualdad de derechos y oportunidades para acceder a los recursos económicos y a la representación política y social en los ámbitos de toma de decisiones.
Posgrado4: Es la opción educativa posterior a la licenciatura y que comprende los siguientes niveles:
a) Especialidad, que conduce a la obtención de un diploma.
b) Maestría, que conduce a la obtención del grado correspondiente.
c) Doctorado, que conduce a la obtención del grado respectivo.
Propiedad intelectual1: Es el conjunto de derechos de carácter exclusivo que otorga el Estado por un tiempo determinado a las personas físicas o morales que han realizado creaciones intelectuales, en particular invenciones tecnológicas y obras literarias o
Sistema Nacional de Investigadores1: El Sistema Nacional de Investigadores es un programa federal que fomenta el desarrollo científico y tecnológico de nuestro país por medio de un incentivo económico destinado a los investigadores, quienes así perciben un ingreso adicional a su salario.
Siglas y Acrónimos
IT - Institutos Tecnológicos.
CENIDET - Centro Nacional de Investigación y Desarrollo Tecnológico.
CIIDET - Centro Interdisciplinario de Investigación y Docencia en Educación Técnica.
CIEES - Comités Interinstitucionales para la Evaluación de la Educación Superior.
CONACyT - Consejo Nacional de Ciencia y Tecnología.
CONRICyT - Consorcio Nacional de Recursos de Información Científica y Tecnológica.
 
COPAES - Consejo para la Acreditación de la Educación Superior.
CRODE - Centro Regional de Optimización y Desarrollo de Equipo.
CTI - Ciencia, Tecnología e Innovación.
DGESU - Dirección General de Educación Superior Universitaria.
IPN - Instituto Politécnico Nacional.
MIdE - Modelo de incubación de empresas.
MIPyMES - Micro, pequeñas y medianas empresas.
PIID - Programa Institucional de Innovación y Desarrollo.
PIFIT - Proyecto Institucional de Fortalecimiento de los Institutos Tecnológicos.
PND - Plan Nacional de Desarrollo.
PNPC - Programa Nacional de Posgrados de Calidad.
PRODET - Programación Detallada.
PSE - Programa Sectorial de Educación.
PTC - Profesor de Tiempo Completo.
SEP - Secretaría de Educación Pública.
SII - Sistema Integral de Información.
SISEIT - Sistema Institucional de Seguimiento de Egresados de los Institutos Tecnológicos.
SNI - Sistema Nacional de Investigadores.
TIC - Tecnologías de la Información y las Comunicaciones.
TecNM - Tecnológico Nacional de México.
2. RESEÑA HISTÓRICA DE LA UNIDAD O PLANTEL
El 23 de julio de 2014 se publicó en el Diario Oficial de la Federación el Decreto Presidencial por el que se creó el Tecnológico Nacional de México (TecNM). Ese día el Presidente de la República Enrique Peña Nieto, unió la cadena de hechos históricos que por casi siete décadas habían encabezado los Institutos Tecnológicos (IT) y Centros especializados, mediante un acto jurídico que convirtió en realidad un sueño: constituir un organismo desconcentrado de la Secretaría de Educación Pública con autonomía técnica, académica y de gestión, el quehacer educativo desarrollado por esas instituciones en todo el país.
Culminó así un proyecto transformador del Gobierno Federal en materia de educación superior tecnológica, al aglutinar y consolidar en el TecNM, un esfuerzo social que iniciara en 1948 y que en sólo 67 años ha llegado a erigirse en la institución de educación superior tecnológica de carácter público, más grande de México y de Latinoamérica.
El desarrollo del proyecto inicial se confió al Instituto Politécnico Nacional (IPN), con la instrucción del gobierno federal de enfocarlo, entre otros, a tres objetivos esenciales:
a)         Llevar las oportunidades de educación técnica y tecnológica a todos los jóvenes del país que las demandaban;
b)        Apoyar la industrialización de las diversas regiones mediante la formación de técnicos y profesionales comprometidos con sus comunidades, y
c)         Impulsar el desarrollo regional con base en la formación y el arraigo de los egresados a su lugar de origen.
Es claro que cuando se fundaron los dos primeros IT en 1948, en las ciudades de Chihuahua y Durango, no se tenía la concepción de un sistema ni se ofrecían licenciaturas, sólo capacitación y carreras cortas de técnico. Cada institución operaba por sí misma en su región por lo cual se les denominó Institutos Tecnológicos Regionales y las coordinaba el titular del entonces Departamento de Capacitación Técnica para Trabajadores del IPN.
Sin embargo, el proyecto estaba destinado al éxito; así que poco más de un año después, además de los cursos de capacitación para jóvenes y obreros, formación de técnicos y educación vocacional, se estructuró y ofreció la primera carrera profesional: la de Ingeniería Industrial. Esto y los logros alcanzados, propiciaron y motivaron que en la década de los cincuenta se fundaran los Institutos Tecnológicos de Saltillo, Ciudad Madero, Celaya, Orizaba y Veracruz y que al mismo tiempo, se homogeneizaran su estructura y formas de operación, con un mismo modelo académico, con planes y programas de estudio que ofrecían carreras similares en esas regiones.
Desde luego, también se transformaron las estructuras de organización centrales y el concepto de Sistema de IT fue adquiriendo realidad y un peso específico en el contexto nacional. No fue sorpresa alguna que para 1959 se crearan la Subsecretaría de Enseñanza Técnica y Superior y la Dirección General de Enseñanzas Tecnológicas Industriales y Comerciales, por lo que los IT dejaron de depender del IPN y se incorporaron a estas nuevas instancias de la Secretaría de Educación Pública (SEP). Inclusive, por las indudables oportunidades de educación superior que se ofreció a los jóvenes del país (mujeres y hombres) por los apoyos técnicos, la vinculación y la formación de profesionales conocedores del entorno regional, la demanda de nuevos planteles fue un reto enorme, al punto de que para la década comprendida entre 1968 y 1978, el Sistema contaba ya con 48 IT. (Para mayor información, pueden consultarse, entre otros, los siguientes documentos: La educación técnica en México/Institutos Tecnológicos Regionales, editado por la SEP en 1958; Cincuentenario de los IT en México/1948-1998 (1998); Historia gráfica de los IT en México/1948-1998 (1998), y SEP Institutos Tecnológicos/Educación e Investigación Tecnológicas para el Desarrollo Sustentable de México (2000), editados estos tres por la Dirección General de Institutos Tecnológicos de la SEP en 2000, y Tiempo y espacio de los IT, editado por la Dirección General de Educación Superior Tecnológica de la SEP en 2011.)
En las décadas subsecuentes además de los procesos de reestructuración y cambios de nomenclatura de la Secretaría de Educación Pública, el crecimiento y desarrollo de los IT y Centros especializados (el primero de éstos se fundó en 1976, en Querétaro), su evolución sistémica, organizacional y académica, la enorme cobertura desplegada en el territorio nacional, la creciente matrícula que absorbían ciclo tras ciclo, fueron signos alentadores y contundentes de la trascendencia que alcanzaron en pocos años; así que para la década de los noventa había más de 80 planteles y seis Centros, y fue necesario (por demanda e impacto) crear el subsistema de Institutos Tecnológicos Descentralizados de los gobiernos estatales.
Actualmente, el TecNM, está compuesta de un Director General, cuatro Secretarios (Director General Adjunto) y 17 Direcciones de Área y expresa la responsabilidad organizacional, orientada y coordinada en los procesos de planeación, programación, presupuestación, control, ejercicio presupuestario, contabilidad, seguimiento, evaluación y rendición de cuentas, formación de profesionales a nivel licenciatura y posgrado, investigación científica y tecnológica, docencia, investigación e innovación educativa, servicios escolares, apoyo a estudiantes, vinculación e intercambio académico, movilidad, internacionalización, educación continua y a distancia, promoción y difusión cultural, enseñanza de idiomas, promoción deportiva, así como otras actividades y acciones para atender y apoyar las necesidades de la comunidad y es el receptáculo idóneo de esa gran historia y de la vida y obra de miles y miles de estudiantes, profesores, investigadores, egresados, trabajadores y directivos que la escribieron y la hicieron realidad. Su creación es, sin duda, el mejor horizonte para la juventud mexicana.
A la fecha, el TecNM está integrado por 254 instituciones de educación superior tecnológica distribuidas en las 32 entidades del país; de esas instituciones educativas, 132 son federales y 122 descentralizadas, con una matrícula de 581,835 estudiantes en el ciclo escolar 2016-2017.
3. VISIÓN, MISIÓN Y OBJETIVOS
Visión
"Ser uno de los pilares fundamentales del desarrollo sostenido, sustentable y equitativo de la nación."
 
Misión
"Ofrecer servicios de educación superior tecnológica de calidad, con cobertura nacional, pertinente y equitativa, que coadyuve a la conformación de una sociedad justa y humana, con una perspectiva de sustentabilidad."
 
Objetivos
1. Fortalecer la calidad y pertinencia de los servicios educativos.
2. Ampliar la cobertura, promover la inclusión y la equidad educativa.
3. Fortalecer la formación integral de los estudiantes.
4. Impulsar la ciencia, la tecnología y la innovación.
5. Fortalecer la vinculación con los sectores público, social y privado.
6. Modernizar de la gestión institucional, fortalecer la transparencia y la rendición de cuentas.
 
4. MARCO NORMATIVO
Constitución
·  Constitución Política de los Estados Unidos Mexicanos. Última reforma publicada DOF 24-02-2017.
Leyes
·  Ley Orgánica de la Administración Pública Federal. Última reforma publicada DOF 19-12-2016.
·  Ley de Adquisiciones, Arrendamientos y Servicios del Sector Público. Última reforma publicada DOF 10-11-2014.
·  Ley de Obras Públicas y Servicios Relacionados con las Mismas. Última reforma publicada DOF 13-01-2016.
·  Ley General de Educación. Última reforma publicada DOF 22-03-2017.
·  Ley del Instituto de Seguridad y Servicios Sociales de los Trabajadores del Estado. Última reforma publicada DOF 24-03-2016.
·  Ley de Planeación. Última reforma publicada DOF 28-11-2016.
·  Ley Federal de Responsabilidades de los Servidores Públicos. Última reforma publicada DOF 18-07-2016.
·  Ley para la Coordinación de la Educación Superior. Última reforma publicada DOF 29-12-1978.
·  Ley Federal de Presupuesto y Responsabilidad Hacendaria. Última reforma publicada DOF 30-12-2015
·  Ley Reglamentaria del Artículo 5o. Constitucional, Relativo al Ejercicio de las Profesiones en el Distrito Federal. Última reforma publicada DOF 19-08-2010.
·  Ley Federal de los Trabajadores al Servicio del Estado. Última reforma publicada DOF 02-04-2014.
Reglamentos
·  Reglamento Interior de la Secretaría de Educación Pública. Última reforma publicada DOF 08-02-2016.
·  Reglamento Interior de Trabajo del Personal Docente de los Institutos Tecnológicos. Última reforma 1994.
·  Reglamento Interno de Trabajo del Personal No Docente de los Institutos Tecnológicos. Última reforma 19-11-1982.
·  Reglamento de las Condiciones Generales de Trabajo de Personal de la Secretaría de Educación Pública. Última reforma 13-02-1946.
Decretos
·  Decreto que crea el Tecnológico Nacional de México. Última reforma publicada DOF 23-07-2014.
·  FE de erratas al Decreto que crea el Tecnológico Nacional de México. Última reforma publicada el 23 de julio de 2014. DOF 9-02-2015.
Circulares
·  Código de Ética de los Servidores Públicos de la Administración Pública Federal. DOF 02-2017.
Manuales
 
·  Manual Administrativo de Aplicación General en materia de Recursos Humanos y Organización y el Manual del Servicio Profesional de Carrera. DOF 23/08/2013.
·  Manual Administrativo de Aplicación General en Materia de Adquisiciones, Arrendamientos y Servicios del Sector Público. DOF 03-02-2016.
·  Materia de Control Interno y se expide el Manual Administrativo de Aplicación General en Materia de Control Interno. DOF 02-05-2014.
·  Manual Administrativo de Aplicación General en Materia de Obras Públicas y Servicios Relacionados con las Mismas. DOF 03-02-2016.
·  Manual Administrativo de Aplicación General en Materia de Recursos Financieros. DOF 15-07-2011.
·  Manual Administrativo de Aplicación General en las materias de Transparencia y de Archivos. DOF 03-03-2016.
·  Disposiciones para la Estrategia Digital Nacional, en materia de tecnologías de la información y comunicaciones, y en la de seguridad de la información, así como establecer el Manual Administrativo de Aplicación General en dichas materias. DOF 08-05-2014.
·  Disposiciones en Materia de Recursos Materiales y Servicios Generales. DOF 05-04-2016.
·  Disposiciones Generales para la Realización de Auditorías, Revisiones y Visitas de Inspección. DOF 16-06-2011.
5. ATRIBUCIONES
El Tecnológico Nacional de México en lo sucesivo "EL TECNOLÓGICO"
Tendrá las siguientes atribuciones:
1.     Coordinar la prestación de los servicios de educación superior tecnológica en las modalidades escolarizada, no escolarizada a distancia y mixta; diseñar e implementar modelos de educación dual; ofrecer programas de educación continua, actualización, formación y superación académica, así como prestar los servicios de extensión y difusión;
2.     Expedir normas pedagógicas, contenidos, planes y programas de estudio, métodos y materiales didácticos, para la impartición de la educación superior tecnológica, difundir los aprobados y verificar su cumplimiento;
3.     Establecer y coordinar, conforme a las disposiciones aplicables en materia de evaluación educativa, un sistema de evaluación de la calidad de los servicios que incluya la evaluación del aprendizaje de los alumnos, del personal docente, de los planes y programas de estudio, así como de la infraestructura educativa;
4.     Impulsar a través del programa sectorial de educación, la elaboración de programas por institución para fomentar la investigación, la innovación y el desarrollo tecnológico en "LOS INSTITUTOS, UNIDADES Y CENTROS";
5.     Propiciar e implementar programas que promuevan la cultura en general y el deporte en "LOS INSTITUTOS, UNIDADES Y CENTROS";
6.     Promover y fomentar programas específicos de investigación, preferentemente aplicada, en "LOS INSTITUTOS, UNIDADES Y CENTROS";
7.     Establecer, en términos de las disposiciones aplicables, la coordinación que resulte necesaria con los gobiernos de las entidades federativas y municipios para la mejor prestación de los servicios de educación superior tecnológica de su competencia;
8.     Proporcionar a los organismos descentralizados de los gobiernos de las entidades federativas que impartan educación superior tecnológica, la asistencia académica, técnica y pedagógica que se acuerde con la Secretaría de Educación Pública, mediante la suscripción de los instrumentos jurídicos correspondientes;
9.     Auxiliar a las unidades administrativas competentes de la Secretaría de Educación Pública, en la distribución y transferencia de los recursos federales destinados a los organismos descentralizados de las entidades federativas que impartan educación superior tecnológica, de conformidad con el presupuesto aprobado para dichos fines, las disposiciones jurídicas aplicables y los convenios que al efecto se suscriban con los gobiernos locales;
10.   Proponer al Secretario de Educación Pública, de conformidad con las disposiciones jurídicas aplicables, criterios para mejorar las actividades académicas y la calidad de la educación que impartan "LOS INSTITUTOS, UNIDADES Y CENTROS", a través de la aplicación eficiente de los
recursos destinados a dichos fines;
11.   Optimizar la organización, desarrollo y dirección de "LOS INSTITUTOS, UNIDADES Y CENTROS", a través de la adecuación de su estructura orgánica, en los términos de las disposiciones jurídicas aplicables, y la actualización de su normativa;
12.   Promover procesos de planeación participativa en "LOS INSTITUTOS, UNIDADES Y CENTROS";
13.   Establecer programas y proyectos para la conformación de redes de cooperación e intercambio académico entre "LOS INSTITUTOS, UNIDADES Y CENTROS" y otras instituciones de educación superior públicas o privadas, nacionales o extranjeras;
14.   Coordinar las políticas orientadas a la articulación y fortalecimiento de la formación, actualización y superación del personal académico para mejorar sus habilidades, tomando en cuenta las opiniones y propuestas que al respecto emitan las autoridades educativas locales;
15.   Impulsar y fomentar el desarrollo y consolidación de cuerpos académicos, así como de sus líneas de generación y aplicación del conocimiento, en "LOS INSTITUTOS, UNIDADES Y CENTROS";
16.   Definir e implementar programas que permitan la vinculación de "EL TECNOLÓGICO", así como de "LOS INSTITUTOS, UNIDADES Y CENTROS" con los sectores público, social y privado, a fin de coadyuvar a la solución de las necesidades regionales, que permitan mejorar los niveles de productividad y competitividad estatal, regional y nacional;
17.   Diseñar programas que promuevan la celebración de convenios de vinculación con los sectores público, social y privado;
18.   Establecer programas editoriales que contribuyan en la elaboración de material bibliográfico y educativo con la participación en obras colectivas del personal docente e investigadores;
19.   Establecer programas conjuntos que optimicen y racionalicen el equipamiento de talleres y laboratorios que satisfagan las necesidades de "LOS INSTITUTOS, UNIDADES Y CENTROS";
20.   Proponer a la Secretaría de Educación Pública las prioridades en construcción, equipamiento, mantenimiento, conservación, uso y aprovechamiento de edificios, instalaciones, mobiliario y equipo de "LOS INSTITUTOS, UNIDADES Y CENTROS";
21.   Promover, de conformidad con las disposiciones jurídicas aplicables, la protección y explotación de los derechos de propiedad intelectual que deriven de las actividades que lleven a cabo "LOS INSTITUTOS, UNIDADES Y CENTROS";
22.   Expedir certificados, títulos y grados, otorgar constancias y diplomas a las personas que hayan concluido estudios conforme a los planes y programas de estudio y las normas que al efecto se determinen para la educación superior tecnológica que impartan "LOS INSTITUTOS, UNIDADES Y CENTROS";
23.   Estudiar y resolver las solicitudes para otorgar el reconocimiento de validez oficial a los estudios de educación superior tecnológica a que se refiere este artículo, así como sustanciar y resolver los procedimientos por los que se retire dicho reconocimiento, de conformidad con las normas aplicables;
24.   Autenticar los certificados, títulos, diplomas o grados que se expidan por las instituciones educativas particulares que presten los servicios de educación superior tecnológica con reconocimiento de validez oficial de estudios otorgado por "EL TECNOLÓGICO", de conformidad con las disposiciones aplicables;
25.   Otorgar revalidaciones y equivalencias de estudios para la educación superior tecnológica, de conformidad con los lineamientos, normas y criterios generales que expida la Secretaría de Educación Pública;
26.   Establecer y regular los procedimientos de selección, ingreso, trayectoria y egreso de estudiantes de "LOS INSTITUTOS, UNIDADES Y CENTROS";
27.   Proponer a la Secretaría de Educación Pública, conforme a la normatividad aplicable, disposiciones técnicas y administrativas para la organización, operación, desarrollo, supervisión y evaluación de la educación superior tecnológica, así como de la investigación que se realice en "LOS INSTITUTOS, UNIDADES Y CENTROS";
28.   Atender las recomendaciones formuladas por organismos evaluadores y acreditadores de la
educación superior en relación con sus programas educativos, así como con su gestión y administración institucional, con el propósito de que se alcancen y mantengan reconocimientos de calidad;
29.   Prestar, con la participación de "LOS INSTITUTOS, UNIDADES Y CENTROS", los servicios de asesoría que le requieran los sectores público, social y privado, para la elaboración y desarrollo de planes y programas de investigación científica y tecnológica, así como para la capacitación del personal de dichos sectores;
30.   Coordinar y establecer vinculación con el sector productivo de bienes y servicios para fomentar la creación de empresas y generar programas de empleo y de formación de capital humano que coadyuven al desarrollo de la comunidad;
31.   Propiciar y apoyar la constitución de asociaciones, sociedades y fondos que tengan por objeto impulsar el desarrollo de los servicios educativos y actividades de investigación e innovación a su cargo y coordinar las acciones de las personas físicas o morales que contribuyan a la realización de su objeto y, en caso de resultar conveniente, representar a la Secretaría de Educación Pública ante las personas morales mencionadas, de conformidad con las disposiciones aplicables;
32.   Elaborar e impulsar programas de recursos humanos en el campo de la tecnología que contribuyan a la solución de las necesidades de desarrollo regional y nacional mediante la formación de profesionales en el área superior tecnológica, así como de profesionales en educación tecnológica;
33.   Inspeccionar y vigilar, en términos de la Ley General de Educación y demás ordenamientos, que las instituciones a las que otorgue reconocimiento de validez oficial de estudios, cumplan con las disposiciones aplicables y, en su caso, sustanciar los procedimientos e imponer las sanciones que correspondan;
34.   Diseñar y desarrollar programas de vinculación para la innovación, a través de unidades de vinculación y transferencia de conocimiento y de centros de patentamiento en "LOS INSTITUTOS, UNIDADES Y CENTROS", y
35.   Las demás que se establezcan en las disposiciones jurídicas aplicables o que le encomiende el Secretario de Educación Pública.
6. SERVICIOS QUE PROPORCIONA LA UNIDAD
En lo dispuesto al Decreto de Creación del Tecnológico Nacional de México, tiene por objeto:
a.     Prestar, desarrollar, coordinar y orientar servicios de educación superior tecnológica, a través de los Institutos, Unidades y Centros, en los niveles de técnico superior universitario, licenciatura y posgrado, en las modalidades escolarizada, no escolarizada a distancia y mixta; así como de educación continua y otras formas de educación que determine el Tecnológico Nacional de México, con sujeción a los principios de laicidad, gratuidad y de conformidad con los fines y criterios establecidos en el artículo 3o. de la Constitución Política de los Estados Unidos Mexicanos;
b.    Formar profesionales e investigadores aptos para la aplicación y generación de conocimientos que les proporcionen las habilidades para la solución de problemas, con pensamiento crítico, sentido ético, actitudes emprendedoras, de innovación y capacidad creativa para la incorporación de los avances científicos y tecnológicos que contribuyan al desarrollo nacional y regional;
c.     Diseñar y establecer programas para atender el modelo de educación dual que propicie el aprendizaje de los alumnos, por la vía de su incorporación a la vida laboral y a los procesos productivos de las empresas, bajo la supervisión académica del Tecnológico Nacional de México, en coordinación con las propias empresas;
d.    Desarrollar e impulsar la investigación aplicada, científica y tecnológica que se traduzca en aportaciones concretas para mantener los planes y programas de estudio, actualizados y pertinentes, así como para mejorar la competitividad y la innovación de los sectores productivos y de servicios y elevar la calidad de vida de la sociedad;
e.     Ofrecer la más amplia cobertura educativa que asegure la igualdad de oportunidades para estudiantes en localidades aisladas y zonas urbanas marginadas, impulse la equidad, la perspectiva de género, la inclusión y la diversidad;
f.     Divulgar los conocimientos, enseñanzas, experiencias, aportaciones y opiniones doctrinales del personal docente y de investigadores, a través de la edición de libros y revistas especializadas en los temas propios de la educación superior tecnológica que imparte y la investigación que realiza;
 
g.    Colaborar con los sectores público, privado y social en la consolidación del desarrollo tecnológico y la innovación en el país;
h.    Impulsar el desarrollo y la utilización de tecnologías de la información y comunicación en el sistema educativo nacional, para apoyar el aprendizaje de los estudiantes, ampliar sus competencias para la vida y favorecer su inserción en la sociedad del conocimiento;
i.     Fortalecer la cultura innovadora y emprendedora, así como la movilidad del personal docente y de estudiantes para incrementar la competitividad a nivel nacional e internacional, y
j.     Diseñar y establecer, en coordinación con los sectores social, público y privado, modelos de vinculación para la innovación.
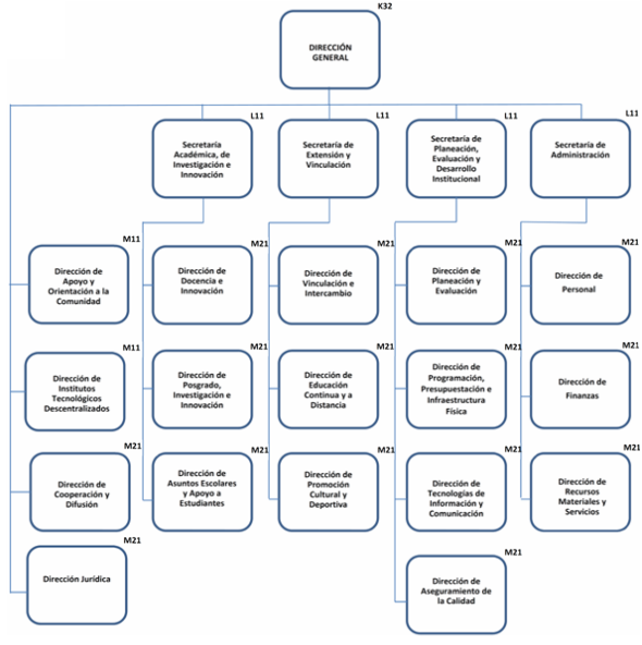
7. DIAGRAMA DE ORGANIZACIÓN

8. DESCRIPCIÓN DE PUESTOS
Estructura Orgánica
M00 Director General del Tecnológico Nacional de México
M00.0.1 Dirección de Institutos Tecnológicos Descentralizados
M00.0.2 Dirección Jurídica
 
M00.0.3 Dirección de Cooperación y Difusión
M00.0.4 Dirección de Apoyo y Orientación a la Comunidad
M00.1 Secretaría de Planeación, Evaluación y Desarrollo Institucional
M00.1.1 Dirección de Planeación y Evaluación
M00.1.2 Dirección de Programación, Presupuestación e Infraestructura Física
M00.1.3 Dirección de Tecnologías de Información y Comunicación
M00.1.4 Dirección de Aseguramiento de la Calidad
M00.2 Secretaría Académica, de Investigación e Innovación
M00.2.1 Dirección de Docencia e Innovación Educativa
M00.2.2 Dirección de Posgrado, Investigación e Innovación
M00.2.3 Dirección de Asuntos Escolares y Apoyo a Estudiantes
M00.3 Secretaría de Extensión y Vinculación
M00.3.1 Dirección de Vinculación e Intercambio Académico
M00.3.2 Dirección de Educación Continua y a Distancia
M00.3.3 Dirección de Promoción Cultural y Deportiva
M00.4 Secretaría de Administración
M00.4.1 Dirección de Personal
M00.4.2 Dirección de Finanzas
M00.4.3 Dirección de Recursos Materiales y Servicios
M00 Director General del Tecnológico Nacional de México
Objetivo general del puesto: Dirigir y supervisar la planeación, la prestación de servicios académicos, la extensión, la vinculación y las actividades administrativas que llevan a cabo en el Tecnológico Nacional de México (TecNM), a fin de contribuir al desarrollo económico, científico y tecnológico del país.
Funciones
1.     Planear, programar, organizar, dirigir, coordinar, ejecutar, controlar y evaluar sistemáticamente, las actividades académicas y administrativas del TecNM y sus instituciones.
2.     Celebrar convenios, bases de coordinación, acuerdos institucionales y toda clase de instrumentos jurídicos relacionados con el objeto y atribuciones del TecNM, así como delegar dicha facultad a servidores públicos subalternos, de conformidad con las disposiciones aplicables.
3.     Intervenir en toda clase de procedimientos ante las autoridades jurisdiccionales y administrativas relacionados con actos objeto de las atribuciones del TecNM, así como delegar dicha facultad a servidores públicos subalternos conforme al manual de organización.
4.     Elaborar e integrar el anteproyecto de presupuesto anual del TecNM, de conformidad con las disposiciones aplicables, y presentarlo oportunamente a la unidad administrativa encargada de someterlo a la consideración y, en su caso, aprobación del Secretario de Educación Pública.
5.     Ejercer los recursos presupuestarios asignados al TecNM y vigilar su correcta aplicación.
6.     Proponer al Subsecretario de Educación Superior de la Secretaría de Educación Pública, los nombramientos de los directores de los institutos tecnológicos, unidades y centros.
7.     Proponer al Consejo Académico, conforme a las disposiciones aplicables en materia de evaluación educativa, los programas mediante los cuales se llevarán a cabo los procesos de evaluación y desarrollo de los mecanismos de aseguramiento de la calidad de la educación que coordina el TecNM, incluyendo la evaluación del aprendizaje, de los planes y programas de estudio, de la infraestructura educativa y de la investigación científica y tecnológica que se realiza conforme a lo previsto en el Decreto de Creación del TecNM.
8.     Proponer al Secretario de Educación Pública, a través del Subsecretario de Educación Superior, la creación de institutos tecnológicos, unidades y centros que impartan educación competencia del TecNM, previo dictamen del Consejo Académico y de conformidad con la disponibilidad presupuestaria de dicha Secretaría.
9.     Emitir, previa opinión del Consejo Académico, la normatividad para regular los procedimientos de selección, ingreso, trayectoria y egreso de estudiantes.
 
10.   Autorizar comisiones de docentes y estudiantes al extranjero, conforme a las disposiciones aplicables.
11.   Diseñar un sistema de seguimiento de egresados que brinde información sobre las áreas de oportunidad laboral en los ámbitos nacional y regional.
12.   Proponer al Consejo Académico las normas pedagógicas, contenidos, planes y programas de estudio, métodos y materiales didácticos de la educación superior tecnológica coordinada por el TecNM.
13.   Proponer al Consejo Académico los perfiles de los directores de los institutos tecnológicos, unidades y centros.
14.   Elaborar y proponer al Consejo Académico los proyectos de índole académica, tecnológica, de investigación científica, de vinculación, así como de extensión y difusión de la cultura del TecNM.
15.   Formular y proponer al Consejo Académico el calendario de actividades académicas del TecNM, así como sus modificaciones.
16.   Presentar al Secretario de Educación Pública el informe anual de sus actividades y el programa de trabajo a desarrollar durante el siguiente año.
17.   Representar al Tecnológico Nacional de México y designar las representaciones que considere convenientes en el ejercicio de sus funciones.
18.   Aprobar la estructura de organización y funcionamiento del TecNM.
19.   Establecer las unidades de coordinación y de apoyo técnico y académico, así como las comisiones, comités y grupos de trabajo que se requieran para cumplir con las finalidades sustantivas del TecNM.
20.   Nombrar a los subdirectores, jefes de departamento y demás funcionarios públicos de los institutos tecnológicos, unidades y centros de investigación, docencia y desarrollo, en los términos de la normatividad aplicable.
21.   Expedir los manuales de organización general y demás manuales administrativos, de procedimientos y de servicios de los institutos, unidades y centros en los términos de la normatividad aplicable.
22.   Proponer a las autoridades competentes, los anteproyectos de iniciativas de ley, reglamentos, decretos, acuerdos y órdenes sobre asuntos de interés institucional.
23.   Promover y atender en el ámbito nacional e internacional las modalidades de vinculación académica, científica, tecnológica, cultural y deportiva del TecNM y designar a sus representantes ante las instancias correspondientes.
24.   Aprobar los programas institucionales de intercambio educativo, científico, tecnológico, cultural y deportivo con instituciones y organismos nacionales e internacionales.
25.   Coordinar la integración y participación de brigadas multidisciplinarias de servicio social en apoyo a comunidades rurales y urbanas marginadas o a población de zonas declaradas en desastre.
26.   Aprobar el establecimiento y la operación de los mecanismos de información y difusión de los programas, acciones y resultados del cumplimiento de las finalidades del TecNM.
27.   Coordinar la elaboración del Programa de Mediano Plazo del TecNM y presentarlo a la comunidad, conforme a la normatividad vigente.
28.   Las demás que establezcan las disposiciones aplicables y las que le encomiende el Secretario de Educación Pública.
Relaciones internas y/o externas
Internas: Con las dependencias de la Dirección General, los Institutos Tecnológicos y Centros, que conforman el Tecnológico Nacional de México, para tratar asuntos relacionados con el cumplimiento de los objetivos del TecNM, así como con sus representaciones sindicales y estudiantiles.
Externas: Con instituciones de los sectores público, social y privado, tanto nacionales como internacionales relacionados con las funciones sustantivas del Tecnológico Nacional de México.
M00.0.1 Dirección de Institutos Tecnológicos Descentralizados
Objetivo general del puesto: Coordinar y evaluar la rectoría académica del Tecnológico Nacional de México (TecNM) a los institutos tecnológicos descentralizados, así como la asistencia técnica y pedagógica a dichas instituciones, a fin de contribuir a la formación de sus estudiantes.
Funciones
 
1.     Coordinar y evaluar que los procesos académicos de los institutos tecnológicos descentralizados se lleven a cabo de acuerdo a la política pública y normatividad establecida por la Secretaría de Educación Pública y el TecNM.
2.     Coordinar y evaluar la asistencia técnica, académica y pedagógica que el TecNM brinde a los institutos tecnológicos descentralizados, de conformidad con la normatividad aplicable.
3.     Vigilar el cumplimiento de los convenios de coordinación de cada instituto tecnológico descentralizado y los compromisos contraídos por cada una de las partes, de conformidad con la normatividad aplicable.
4.     Establecer los enlaces con los responsables de cada estado para los aspectos que propicien el desarrollo y consolidación de los institutos tecnológicos descentralizados.
5.     Llevar el seguimiento de la planeación, programación, presupuestación y administración de la información de los institutos tecnológicos descentralizados, así como del cumplimiento de sus metas, de conformidad con la normatividad aplicable.
6.     Llevar el seguimiento de la programación detallada de los institutos tecnológicos descentralizados y su estructura organizacional, de conformidad con la normatividad aplicable.
7.     Coordinar y evaluar los procesos de creación de institutos, unidades, extensiones o campus de institutos tecnológicos descentralizados, de conformidad con la normatividad aplicable.
8.     Coordinar la asistencia de los representantes de la Secretaría de Educación Pública a las sesiones de las juntas directivas de los institutos tecnológicos descentralizados.
9.     Evaluar y asesorar en la realización de las juntas directivas y evaluar el cumplimiento de los acuerdos, para asegurar el cumplimiento de los compromisos establecidos en las mismas y en los convenios de coordinación, de conformidad con la normatividad aplicable.
10.   Realizar aquellas funciones que le sean encomendadas por el Director General del TecNM.
Relaciones internas y/o externas
Interactúa externamente con diferentes instituciones de los sectores público, social y privado, tanto nacionales como internacionales, relacionados con las actividades de los institutos tecnológicos descentralizados, así como con aquellas áreas que conforman el Tecnológico Nacional de México.
M00.0.2 Dirección Jurídica
Objetivo general del puesto: Dirigir y evaluar los servicios de apoyo y asistencia jurídica del Tecnológico Nacional de México (TecNM), a fin de garantizar la certeza legal y jurídica en la aplicación del marco jurídico y normativo regulatorio.
1.     Coordinar y evaluar la asistencia y apoyo jurídico al TecNM y verificar su cumplimiento, conforme con la normatividad aplicable.
2.     Coordinar y evaluar los proyectos de disposiciones jurídicas relativas a los asuntos de la competencia del TecNM, conforme con la normatividad aplicable.
3.     Coordinar la compilación y divulgación de leyes, reglamentos, acuerdos, decretos y circulares que se relacionen con el ámbito de competencia del TecNM y llevar el seguimiento de los documentos normativos que emita la Dirección General del TecNM, conforme con la normatividad aplicable.
4.     Coordinar y evaluar la atención de los asuntos relacionados con el pago de salarios caídos, reinstalaciones y convenios en materia laboral del TecNM, conforme con la normatividad aplicable.
5.     Representar al TecNM en asuntos contenciosos en que sea parte e intervenir en las reclamaciones de carácter jurídico que afecten sus derechos y atribuciones, conforme con la normatividad aplicable.
6.     Autenticar, en ausencia del Director General del TecNM, las firmas de los servidores públicos del TecNM asentadas en los documentos que expidan con motivo del ejercicio de sus atribuciones, conforme con la normatividad aplicable.
7.     Coordinar el apoyo y asistencia respecto a sustanciar y resolver los procedimientos por los que se revoque la autorización o se retire el reconocimiento de validez oficial a los particulares para impartir estudios normados por el TecNM.
8.     Asesorar en la formulación de contratos, convenios y demás actos consensuales que en materia de adquisiciones, arrendamientos, obra pública y servicios celebre el TecNM, conforme con la
normatividad aplicable.
9.     Coordinar la realización de gestiones de carácter jurídico ante las autoridades competentes, en lo relacionado con el patrimonio inmobiliario del TecNM, conforme con la normatividad aplicable.
10.   Asesorar y brindar apoyo jurídico para la preparación, celebración y desarrollo de procedimientos de licitación pública, nacional e internacional, conforme con la normatividad aplicable.
11.   Revisar los proyectos de convenios y contratos que, en su caso, deban suscribir los servidores públicos del Tecnológico Nacional de México, en el ejercicio de sus funciones, y llevar un registro de dichos instrumentos jurídicos.
12.   Coordinar y evaluar la elaboración de instrumentos jurídicos relativos a la adquisición, desincorporación, destino o afectación de los bienes inmuebles del TecNM, conforme con la normatividad aplicable.
13.   Coordinar la atención a las resoluciones que pronuncien las autoridades jurisdiccionales en el ámbito fiscalizador, administrativo y laboral, exigiendo su cumplimiento a los servidores públicos del TecNM, conforme con la normatividad aplicable.
14.   Difundir los criterios de interpretación y aplicación de las disposiciones jurídicas que normen el funcionamiento del TecNM, a fin de estandarizar su aplicación en los institutos, unidades y centros, conforme con la normatividad aplicable.
15.   Expedir copias certificadas de las constancias que obren en los archivos del Tecnológico Nacional de México, previo pago de los derechos correspondientes, excepto cuando deban ser exhibidas en procedimientos judiciales o sentencioso-administrativos.
16.   Registrar los instrumentos normativos que emita el Director General del Tecnológico Nacional de México y las Unidades Administrativas de este órgano desconcentrado, así como de los nombramientos que expida el Director General.
17.   Dar atención a las solicitudes de acceso a la información que sean turnados al TecNM, en cumplimiento de la legislación en materia de transparencia y acceso a la información pública, así como a los requerimientos de información que formulen las autoridades en materia de derechos humanos de conformidad a la normatividad aplicable.
18.   Realizar aquellas funciones que le sean encomendadas por el Director General del Tecnológico Nacional de México.
Relaciones internas y/o externas
Internas: Con las dependencias de la Dirección General, los Institutos Tecnológicos y Centros, que conforman el Tecnológico Nacional de México, para tratar asuntos relacionados con asesoría de asuntos legales de carácter laboral, civil, judicial y administrativo, que se presenten.
Externas: Con instancias para tramitar y atender los asuntos legales relacionados con las funciones del Tecnológico Nacional de México.
M00.0.3 Dirección de Cooperación y Difusión
Objetivo general del puesto: Coordinar y evaluar la cooperación interinstitucional nacional e internacional y la difusión, a fin de coadyuvar al posicionamiento del Tecnológico Nacional de México (TecNM).
Funciones
1.     Coordinar y evaluar la cooperación con otras instituciones nacionales e internacionales que tengan por objeto fortalecer y posicionar al TecNM.
2.     Coordinar y evaluar la difusión tendiente a posicionar al TecNM a nivel nacional e internacional, de conformidad con la normatividad aplicable.
3.     Establecer los lineamientos para el diseño y operación de páginas web institucionales y verificar su cumplimiento.
4.     Coordinar y evaluar la gestión institucional nacional e internacional a fin de fortalecer la visibilidad y posicionamiento del TecNM.
5.     Coordinar y evaluar la producción y difusión de boletines, revistas, folletos y documentos tendientes a informar sobre las actividades educativas, científicas y tecnológicas que se realizan en el TecNM.
6.     Coordinar la edición y difusión de órganos informativos del TecNM, de acuerdo con las normas y lineamientos establecidos.
 
7.     Coordinar la difusión de eventos académicos, científicos, de innovación y tecnológicos, regionales y nacionales del TecNM.
8.     Asesorar a los institutos tecnológicos, unidades y centros en la producción editorial, de acuerdo con las normas y lineamientos establecidos.
9.     Coordinar y evaluar la integración de las memorias e información editorial generales en el TecNM.
10.   Coordinar y evaluar la elaboración y difusión de boletines de radio y televisión, así como la producción de videos, audiovisuales y otros medios electrónicos relacionados con las actividades educativas, científicas, de innovación y tecnológicas del TecNM.
11.   Coordinar la formulación de normas, lineamientos y políticas de operación para regular la cooperación y difusión del TecNM y verificar su cumplimiento.
12.   Coordinar la formulación de normas, lineamientos y políticas de operación para regular la realización de actos oficiales y difusión de comunicados oficiales del TecNM, de conformidad con la normatividad aplicable.
13.   Realizar aquellas funciones que le sean encomendadas por el Director General del TecNM.
Relaciones internas y/o externas
Interactúa externamente con diferentes instituciones de los sectores público, social y privado, tanto nacionales como internacionales, relacionados con las actividades de cooperación y difusión científica, así como con aquellas áreas que conforman el Tecnológico Nacional de México.
M00.0.4 Dirección de Apoyo y Orientación a la Comunidad
Objetivo general del puesto: Coordinar y evaluar la atención y orientación a la comunidad, así como la evaluación de directivos y la supervisión de las instituciones del Tecnológico Nacional de México (TecNM), a fin de coadyuvar a la estabilidad institucional.
Funciones
1.     Coordinar y evaluar los procesos de apoyo y orientación a la comunidad, así como la evaluación de directivos y la supervisión de las instituciones del TecNM, de conformidad a la normatividad aplicable.
2.     Coordinar la elaboración de instrumentos para la evaluación de directivos y funcionarios docentes de los institutos tecnológicos, unidades y centros y verificar su aplicación, de conformidad a la normatividad aplicable.
3.     Coordinar la integración de equipos interdisciplinarios de trabajo para realizar actividades de supervisión a los institutos tecnológicos, unidades y centros, de conformidad a la normatividad aplicable.
4.     Coordinar y dar seguimiento a las acciones derivadas de los procesos de supervisión a los institutos tecnológicos, unidades y centros, tanto preventivos como correctivos, de conformidad a la normatividad aplicable.
5.     Coordinar y dar seguimiento a las visitas de supervisión y control que se lleven a cabo a los institutos tecnológicos, unidades y centros, de conformidad a la normatividad aplicable.
6.     Asesorar a los directivos del TecNM en asuntos de carácter sindical y estudiantil a fin de prevenir conflictos, de conformidad a la normatividad aplicable.
7.     Opinar sobre el desempeño profesional de los candidatos a ocupar cargos directivos en puestos de confianza del TecNM, de conformidad a la normatividad aplicable.
8.     Coordinar la formulación de normas, lineamientos y políticas de operación para regular las actividades de apoyo y orientación a la comunidad del TecNM y verificar su cumplimiento, de conformidad a la normatividad aplicable.
9.     Realizar aquellas funciones que le sean encomendadas por el Director General del TecNM.
Relaciones internas y/o externas
Interactúa externamente con diferentes instituciones de los sectores público, social y privado, tanto nacionales como internacionales, relacionados con las actividades de atención y orientación a la comunidad, así como con aquellas áreas que conforman el Tecnológico Nacional de México.
 
M00.1 Secretaría de Planeación, Evaluación y Desarrollo Institucional
Objetivo general del puesto: Dirigir y supervisar la planeación, programación, presupuestación y evaluación del Tecnológico Nacional de México (TecNM), así como los servicios de tecnologías de información y comunicación y aseguramiento de la calidad, para coadyuvar a la consolidación de los institutos tecnológicos, unidades y centros.
Funciones
1.     Dirigir y coordinar la formulación de los programas de mediano plazo, de trabajo anual y del anteproyecto de presupuesto del TecNM y verificar su cumplimiento.
2.     Dirigir y coordinar la integración de los programas de inversión, fortalecimiento de la infraestructura física y mantenimiento de los institutos tecnológicos, unidades y centros y verificar su cumplimiento.
3.     Dirigir y coordinar el diseño, construcción, ampliación y consolidación de institutos tecnológicos, unidades y centros, en coordinación con las instancias correspondientes y de acuerdo con la normatividad aplicable.
4.     Dirigir y coordinar la firma de convenios con las Entidades Federativas, relacionados con la asignación de recursos extraordinarios para el fortalecimiento de la infraestructura física y equipamiento de los institutos, unidades y centros, así como controlar su cumplimiento.
5.     Dirigir, coordinar y supervisar la asignación del presupuesto anual a los institutos tecnológicos, unidades y centros y la formulación de la cuenta pública, de conformidad con la normatividad aplicable.
6.     Dirigir, coordinar y supervisar la estructura educativa de los institutos, unidades y centros y de la Dirección General del TecNM, de conformidad con la normatividad aplicable.
7.     Dirigir, coordinar y supervisar la evaluación institucional, a fin de coadyuvar al desarrollo de los institutos, unidades y centros del TecNM, de conformidad con la normatividad aplicable.
8.     Dirigir, coordinar el diseño de estructuras organizacionales, manuales de organización, sistemas, métodos y procedimientos que contribuyan a mejorar la calidad de los servicios que ofrece el TecNM, de conformidad con la normatividad aplicable, y verificar su aplicación.
9.     Dirigir, coordinar la elaboración e implantación de normas y lineamientos a que deben sujetarse los procesos de ubicación, construcción, ampliación, consolidación y liquidación de institutos, unidades y centros, así como verificar su aplicación.
10.   Dirigir, coordinar y supervisar los programas conjuntos que optimicen y racionalicen el equipamiento de talleres y laboratorios que satisfagan las necesidades de los institutos, unidades y centros.
11.   Planear, coordinar y dirigir el diseño, integración y control del Sistema Integral de Información del TecNM.
12.   Planear, coordinar y dirigir, en coordinación con la Secretaría Académica, de Investigación e Innovación, el desarrollo de estudios estratégicos y prospectivos sobre la pertinencia de la oferta educativa, demanda potencial, tendencias del mercado laboral y futuros campos del conocimiento que permitan identificar áreas de oportunidad para el TecNM.
13.   Dirigir, coordinar y supervisar los servicios de tecnologías de información y comunicación a fin de contribuir a la mejora en la prestación de los servicios que ofrece el TecNM, de conformidad con la normatividad aplicable.
14.   Dirigir y coordinar el diseño de normas, políticas, lineamientos, procedimientos e instrumentos para la gestión y aseguramiento de la calidad en el TecNM.
15.   Dirigir, coordinar y supervisar los sistemas de gestión de la calidad, ambiental, de la energía y de la seguridad y salud en el trabajo y el modelo de equidad de género en los institutos tecnológicos, unidades y centros del TecNM.
16.   Planear, coordinar y dirigir los sistemas de gestión de la calidad, ambiental, de la energía y de la seguridad y salud en el trabajo, así como el modelo de equidad de género del TecNM, con estándares nacionales e internacionales, así como los que dicten las tendencias modernas.
17.   Dirigir y coordinar, en coordinación con la Secretaría Académica, de Investigación e Innovación, la elaboración del calendario de actividades académicas del TecNM y someterlo a la aprobación del Director General del TecNM.
18.   Dirigir y coordinar la representación del Tecnológico Nacional de México a través las de los Institutos
tecnológicos y Centros, que se encuentran en las diferentes Entidades Federativas, en los procesos de planeación, programación, presupuestación, control, ejercicio presupuestario y evaluación.
Relaciones internas y/o externas
Externamente con instituciones de los sectores público, social y privado, tanto nacional como internacional relacionados con la planeación y el desarrollo, e internamente con las áreas de la dependencia e instituciones del TecNM.
M00.1.1 Dirección de Planeación y Evaluación
Objetivo general del puesto: Coordinar la planeación, evaluación institucional, estructura organizacional y los manuales administrativos, así como el sistema estadístico de información del Tecnológico Nacional de México (TecNM), para contribuir al logro de los objetivos institucionales.
Funciones
1.     Coordinar la elaboración de los programas de mediano plazo y de trabajo anual del TecNM y verificar su cumplimiento, conforme a la normatividad aplicable.
2.     Coordinar y evaluar, con la Dirección de Docencia e Investigación Educativa y la Dirección de Posgrado, Investigación e Innovación, el desarrollo de estudios estratégicos y prospectivos sobre la pertinencia de la oferta educativa, demanda potencial, tendencias del mercado laboral y futuros, así como la elaboración del dictamen para la creación de institutos tecnológicos, unidades y centros.
3.     Coordinar la evaluación institucional a fin de coadyuvar a la consolidación del TecNM, conforme a la normatividad aplicable.
4.     Coordinar el diseño y elaboración de estructuras organizacionales, manuales de organización y procedimientos administrativos, a fin de gestionar su autorización ante las instancias correspondientes, conforme a la normatividad aplicable.
5.     Coordinar y evaluar la integración de datos y la presentación de informes estadísticos del TecNM a fin de contar con información, veraz y oportuna para la toma de decisiones.
6.     Coordinar la elaboración y presentación del informe anual de actividades del TecNM, de conformidad a la normatividad aplicable.
7.     Coordinar, la elaboración del calendario de actividades académicas del TecNM, en coordinación con las Direcciones de Docencia e Innovación Educativa y de Posgrado, Investigación e Innovación.
8.     Coordinar, analizar y evaluar todas las solicitudes y propuestas enviadas de diferentes instancias para la creación de nuevos servicios educativos que van desde Institutos Tecnológicos, campus y unidades de extensión.
9.     Realizar aquellas funciones que le sean encomendadas por la Secretaría de Planeación, Evaluación y Desarrollo Institucional.
Relaciones internas y/o externas
Internas: Con las dependencias de la Dirección General, los Institutos Tecnológicos y Centros, que conforman el Tecnológico Nacional de México, para coordinar y apoyar los procesos inherentes a la Dirección de Planeación y Evaluación.
Externas: Con las unidades sectoriales (SEP, SFP, SHCP) para la rendición de cuentas.
M00.1.2 Dirección de Programación, Presupuestación e Infraestructura Física.
Objetivo general del puesto: Coordinar y evaluar la programación, presupuestación e Infraestructura Física, los programas de inversión para el fortalecimiento de la infraestructura física y el mantenimiento, así como las estructuras educativas y el programa para el personal docente del Tecnológico Nacional de México (TecNM) para coadyuvar en su consolidación.
Funciones
1.     Coordinar la integración del anteproyecto de presupuesto del TecNM, presentarlo a la Secretaría de Planeación, Evaluación y Desarrollo Institucional para su autorización y vigilar su cumplimiento.
2.     Coordinar y proponer con base en las necesidades, programas y proyectos respectivos, la asignación del presupuesto anual a los institutos, unidades y centros, a fin de que cumplan con sus objetivos y metas institucionales.
3.     Coordinar la evaluación programático-presupuestal y la formulación de la cuenta pública anual del
TecNM, conforme a la normatividad aplicable.
4.     Coordinar la integración de los programas de inversión, fortalecimiento de la infraestructura física y mantenimiento de los institutos, unidades y centros, y verificar su cumplimiento.
5.     Coordinar la firma de convenios con las Entidades Federativas, relacionados con la asignación de recursos extraordinarios para fortalecimiento de la infraestructura física y equipamiento de los institutos, unidades y centros y verificar su cumplimiento.
6.     Coordinar el diseño, construcción, ampliación y consolidación de institutos tecnológicos, unidades y centros, en coordinación con las instancias correspondientes y de conformidad con la normatividad aplicable.
7.     Coordinar los programas conjuntos que optimicen y racionalicen el equipamiento de talleres y laboratorios que satisfagan las necesidades de los institutos, unidades y centros y verificar su cumplimiento.
8.     Coordinar la actualización del techo financiero del presupuesto autorizado al TecNM para el cumplimiento de sus metas.
9.     Coordinar la integración de la estructura educativa de los institutos tecnológicos, unidades y centros, conforme a la normatividad aplicable y verificar su aplicación.
10.   Coordinar e integrar las propuestas de autorización de plazas disponibles en el TecNM, como resultado de la ampliación líquida o de vacantes definitivas, conforme al presupuesto autorizado.
11.   Coordinar la evaluación programática-presupuestal correspondiente al presupuesto anual de los institutos, unidades y centros, a fin de que se cumplan los objetivos y metas institucionales.
12.   Coordinar el proceso de promoción para el personal docente de los institutos tecnológicos, unidades y centros, conforme a la normatividad aplicable y verificar su aplicación.
13.   Realizar aquellas funciones que le sean encomendadas por la Secretaría de Planeación, Evaluación y Desarrollo Institucional.
Relaciones internas y/o externas
Internas: Con las dependencias de la Dirección General, los Institutos Tecnológicos y Centros del TecNM.
Externas: Con dependencias del sector público (SHCP, SFP, SEP, entre otras). Con la finalidad de contribuir a la integración del Programa Operativo Anual y al Presupuesto del TecNM.
M00.1.3 Dirección de Tecnologías de Información y Comunicación
Objetivo general del puesto: Coordinar y evaluar los servicios de tecnologías de información y comunicación del Tecnológico Nacional de México (TecNM), a fin de contribuir a la mejora en la prestación de los servicios educativos y coadyuvar en su consolidación.
Funciones
1.     Proponer y gestionar, en coordinación con las Direcciones de Programación, Presupuestación e Infraestructura Física y de Recursos Materiales y Servicios, la adquisición de bienes y servicios en materia de tecnologías de la información y comunicación, a fin de mejorar los servicios del TecNM.
2.     Coordinar la propuesta, diseño, implantación, seguimiento, mantenimiento y evaluación de un sistema de información integral así como de sistemas informáticos del TecNM.
3.     Coordinar la asesoría y asistencia técnica en materia de tecnologías de la información y comunicación a los institutos tecnológicos, unidades y centros.
4.     Promover, en coordinación con la Dirección de Personal, programas de capacitación para la actualización y aprovechamiento de las tecnologías de la información y comunicación.
5.     Establecer normas y estándares en materia de tecnologías de la información y comunicación y vigilar su cumplimiento.
6.     Proponer, coordinar y evaluar los servicios en materia de tecnologías de la información y comunicación.
7.     Coordinar y supervisar la asistencia técnica y mantenimiento a los servicios administrados de equipo de cómputo, servidores, de impresión y digitalización, así como de la red de voz y datos de la Dirección General del TecNM.
 
8.     Coordinar y supervisar la instalación de software, creación de cuentas y listado de correo electrónico institucional, mantenimiento y administración de los mismos, para la Dirección General, Institutos y Centros del TecNM.
9.     Coordinar y dirigir en conjunto con las direcciones de Área del TecNM, propuestas de diseño, desarrollo, implantación y uso de tecnologías de información que apoyen y mejoren la gestión de los procesos educativos, administrativos y de planeación.
10.   Realizar aquellas funciones que le sean encomendadas por la Secretaría de Planeación, Evaluación y Desarrollo Institucional.
Relaciones internas y/o externas
Internas: Con las dependencias de la Dirección General, los Institutos Tecnológicos y Centros del TecNM, para otorgar los servicios de Tecnologías de Información y Comunicación.
Externas: Con dependencias gubernamentales y proveedores de tecnología de la Información y comunicación, así como órganos del Sector Público.
M00.1.4 Dirección de Aseguramiento de la Calidad
Objetivo general del puesto: Coordinar y evaluar el diseño e implantación de programas de aseguramiento de la calidad en el Tecnológico Nacional de México (TecNM) y de las mejores prácticas fin de contribuir a la mejora en la prestación de los servicios educativos.
Funciones
1.     Coordinar el diseño de normas, políticas, lineamientos, procedimientos e instrumentos para la gestión y aseguramiento de la calidad en el TecNM y verificar su cumplimiento.
2.     Coordinar y evaluar los sistemas de gestión de la calidad, ambiental, de la energía y de la seguridad y salud en el trabajo y el modelo de equidad de género en los institutos tecnológicos, unidades y centros del TecNM, con estándares internacionales, así como los que dicten las tendencias modernas.
3.     Coordinar la participación de los institutos tecnológicos, unidades y centros en los procesos de evaluación de la calidad que se realizan en los gobiernos federales, estatales y municipales, así como en instituciones del sector privado.
4.     Coordinar la participación de los institutos tecnológicos, unidades y centros en los programas de reconocimiento a las mejores prácticas.
5.     Coordinar y evaluar los programas para la mejora continua de los modelos y sistemas de gestión del TecNM.
6.     Coordinar y evaluar la elaboración de proyectos, procesos, programas y procedimientos el aseguramiento de la calidad del TecNM, conforme a la normatividad aplicable.
7.     Coordinar las actividades correspondientes a las sesiones, así como de los trabajos generados por el comité de ética y de prevención de conflictos de interés del TecNM.
8.     Realizar aquellas funciones que le sean encomendadas por la Secretaría de Planeación, Evaluación y Desarrollo Institucional.
Relaciones internas y/o externas
Internas: Con las dependencias de la Dirección General, los Institutos Tecnológicos y Centros del TecNM.
Externas: Con organismos externos relacionados con sistemas de gestión, la certificación a las dependencias de la Dirección General, los Institutos Tecnológicos y Centros del TecNM.
M00.2 Secretaría Académica, de Investigación e Innovación
Objetivo general del puesto: Dirigir la formación en técnico superior universitario, licenciatura y posgrado, la docencia e innovación educativa, la investigación e innovación, y los servicios escolares y de apoyo a estudiantes para garantizar la formación integral de los estudiantes del Tecnológico Nacional de México (TecNM), promoviendo una educación de alta calidad centrada en la generación y aplicación del conocimiento.
Funciones
1.     Dirigir, coordinar y supervisar la prestación de servicios de educación superior tecnológica que
ofrecen los institutos tecnológicos, unidades y centros, en los niveles de técnico superior universitario, licenciatura y posgrado, en las modalidades escolarizada, no escolarizada -a distancia- y mixta.
2.     Dirigir y coordinar la formulación y actualización de los planes y programas de estudio de técnico superior universitario, licenciatura, especialidad, maestría y doctorado, en sus modalidades escolarizada, no escolarizada -a distancia- y mixta, así como verificar su cumplimiento.
3.     Dirigir y coordinar el desarrollo e innovación de proyectos de investigación educativa, científica y tecnológica, a fin de contribuir al desarrollo regional y nacional.
4.     Dirigir y coordinar la participación de los profesores en programa de reconocimiento de perfil deseable para impulsar las actividades de docencia, vinculación, extensión y gestión académica.
5.     Establecer los mecanismos para el desarrollo y consolidación de cuerpos académicos, así como de sus líneas de generación y aplicación innovadora del conocimiento, en los institutos, unidades y centros, con la finalidad de contribuir en la mejora de la prestación de los servicios educativos.
6.     Dirigir y coordinar los procesos para la incorporación y permanencia de los profesores en el Sistema Nacional de Investigadores para fortalecer las actividades de investigación y desarrollo tecnológico.
7.     Planear, coordinar y dirigir la evaluación, acreditación y reconocimiento de los programas educativos de técnico superior universitario, licenciatura y posgrado que ofertan los institutos tecnológicos y centros, con estándares nacionales e internacionales, a fin de garantizar la calidad educativa.
8.     Dirigir y coordinar los programas para atender las recomendaciones de los organismos evaluadores y acreditadores de los programas educativos de técnico superior universitario, licenciatura y posgrado de los institutos, unidades y centros, en coordinación con la Secretaría de Planeación, Evaluación y Desarrollo Institucional, con estándares nacionales e internacionales, a fin de garantizar la calidad educativa.
9.     Dirigir y coordinar la implementación de modelos educativos y de educación dual en los institutos tecnológicos, unidades y centros especializados a fin de coadyuvar al desarrollo nacional y regional.
10.   Coordinar, planear la elaboración, actualización, producción y uso de materiales educativos y multimedia de los programas de técnico superior universitario, licenciatura y posgrado que satisfagan las necesidades de los planes y programas de estudio, así como la evaluación de los aprendizajes y de acreditación, en coordinación con la Secretaría de Extensión y Vinculación.
11.   Proponer, coordinar y dirigir los mecanismos aprobados para el TecNM para desarrollar la investigación aplicada, científica y tecnológica que se traduzca en aportaciones concretas para mantener los planes y programas de estudio, actualizados y pertinentes, así como para mejorar la competitividad y la innovación de los sectores productivos y de servicios para elevar la calidad de vida de la sociedad.
12.   Impulsar el desarrollo de proyectos de innovación y desarrollo tecnológico, así como la transferencia de tecnología, en coordinación con la Secretaría de Extensión y Vinculación.
13.   Impulsar en los institutos, unidades y centros, la cultura de la innovación y desarrollo tecnológico, y promover la cultura de la propiedad intelectual en coordinación con la Secretaría de Extensión y Vinculación.
14.   Dirigir, coordinar y supervisar la atención de los asuntos escolares y de apoyo a estudiantes de los institutos, unidades y centros, de acuerdo con las disposiciones aplicables.
15.   Proponer al Director General del Tecnológico Nacional de México las normas pedagógicas, contenidos, planes y programas de estudio, métodos y materiales didácticos, para la impartición de la educación superior tecnológica, dirigir la difusión de los aprobados y verificar su cumplimiento.
16.   Dirigir, coordinar y supervisar el funcionamiento de los centros de información del TecNM, de conformidad con la normatividad aplicable.
17.   Dirigir, coordinar y supervisar la elaboración y difusión de los lineamientos y procedimientos para la operación de la biblioteca virtual y repositorios digitales del TecNM, de conformidad con la normatividad aplicable.
18.   Coordinar a los Directores de los Institutos Tecnológicos que se encuentran en las diferentes Entidades Federativas, en los procesos de formación de profesionales a nivel licenciatura y posgrado, investigación científica y tecnológica, docencia, investigación e innovación educativa, servicios escolares, apoyo a estudiantes.
19.   Dirigir y coordinar la representación del Tecnológico Nacional de México a través las de los Institutos tecnológicos y Centros, que se encuentran en las diferentes Entidades Federativas, en los procesos
de formación de profesionales a nivel licenciatura y posgrado, investigación científica y tecnológica, docencia, investigación e innovación educativa, servicios escolares, apoyo a estudiantes.
20.   Realizar aquellas funciones que le sean encomendadas por la Dirección General del TecNM.
Relaciones internas y/o externas
Interactúa externamente con diferentes instituciones de los sectores público, social y privado, tanto nacionales como internacionales, relacionados con los servicios académicos; e internamente con áreas de la dependencia, así como las instituciones del TecNM.
M00.2.1 Dirección de Docencia e Innovación Educativa
Objetivo general del puesto: Coordinar y evaluar la elaboración y actualización de planes y programas de estudio de técnico superior universitario y licenciatura en sus modalidades escolarizada, no escolarizada a distancia y mixta, los métodos, materiales y apoyos educativos, la evaluación del aprendizaje y la investigación educativa, y la formación y actualización docente en el Tecnológico Nacional de México (TecNM), a fin de coadyuvar a la calidad de la educación que se imparte en los institutos tecnológicos, unidades y centros.
Funciones
1.     Coordinar y evaluar la prestación de servicios de educación superior tecnológica que ofrecen los institutos, unidades y centros, en los niveles de técnico superior universitario y licenciatura en las modalidades escolarizados, no escolarizados -a distancia- y mixtos.
2.     Coordinar la formulación y actualización de planes y programas de estudio de técnico superior universitario y licenciatura que se imparte en los institutos, unidades y centros, en sus modalidades escolarizada, no escolarizada -a distancia- y mixta, vigilando su aplicación.
3.     Coordinar la elaboración de normas, instrumentos, lineamientos y criterios para regular las actividades de docencia, investigación educativa, medios y métodos educativos, evaluación del aprendizaje de los planes y programas educativos de técnico superior universitario y licenciatura, y vigilar su aplicación.
4.     Coordinar la evaluación y acreditación de los programas educativos de técnico superior universitario y licenciatura que ofertan los institutos tecnológicos y centros, con estándares nacionales e internacionales, a fin de garantizar la calidad educativa.
5.     Instrumentar los programas para atender las recomendaciones para la acreditación y reconocimiento de la calidad de los programas educativos de técnico superior y licenciatura que se imparten en los institutos, unidades y centros, en sus modalidades escolarizada, no escolarizada -a distancia- y mixta con base en estándares nacionales e internacionales.
6.     Proponer y coordinar el diseño, operación y evaluación del modelo educativo vigente y de educación dual en los institutos tecnológicos, unidades y centros, a fin de mejorar la calidad educativa y coadyuvar al desarrollo nacional y regional.
7.     Coordinar y proponer los lineamientos para el diseño, elaboración, producción y uso de materiales didácticos de apoyo, a los planes y programas de técnico superior universitario y licenciatura de los institutos, unidades y centros, en coordinación con la dirección de educación continua y -a distancia- y verificar su cumplimiento.
8.     Coordinar la elaboración y actualización de instrumentos para la medición y evaluación del aprendizaje de los planes y programas de estudio de licenciatura que se imparten en los institutos, unidades y centros.
9.     Coordinar los procesos de apertura, permanencia y cancelación de programas de técnico superior universitario y licenciatura de los institutos, unidades y centros, a fin de ampliar la cobertura educativa y asegurar la igualdad de oportunidades para estudiantes en localidades aisladas y zonas urbanas marginadas, con la perspectiva de género, la inclusión y equidad educativa.
10.   Convocar y coordinar la participación de los profesores de los institutos, unidades y centros en el desarrollo de proyectos de innovación e investigación educativa, a fin de contribuir a los propósitos institucionales.
11.   Coordinar la realización de eventos y reuniones regionales y nacionales para el desarrollo de la docencia, investigación e innovación educativa.
12.   Coordinar y controlar el desarrollo de eventos académicos como concursos, congresos, simposios y seminarios nacionales que se realicen en el TecNM, a fin de fortalecer los programas de estudio de técnico superior universitario y de licenciatura.
13.   Coordinar la elaboración de normas, lineamientos y procedimientos para regular los programas de periodo sabático, estímulo al desempeño académico y beca comisión.
14.   Implementar mecanismos que permitan los intercambios académicos de técnico superior universitario
y licenciatura, en coordinación con la Dirección de Vinculación e Intercambio Académico para coadyuvar en la internacionalización de los programas.
15.   Coordinar y promover la participación de estudiantes y docentes de técnico superior universitario y licenciatura en convocatorias de premios y reconocimientos a las excelencias nacionales e internacionales.
16.   Coordinar el diseño y elaboración de estándares de competencia y de certificación de estudiantes y profesores de los Institutos, Unidades y Centros. Con modelos nacionales e internacionales, a fin de promover el reconocimiento de la calidad educativa y coadyuvar al desarrollo institucional y de los sectores, productivos y de servicios.
17.   Coordinar y proponer el diseño, implementación y retroalimentación del proceso de evaluación al desempeño docente en el aspecto departamental y por los estudiantes del TecNM en los institutos, a fin de mejorar la calidad educativa y contribuir a los objetivos institucionales.
18.   Promover y coordinar el diseño, elaboración, operación y evaluación de programas de atención a la diversidad e inclusión educativa, en coordinación con la Dirección de Aseguramiento de la Calidad, a fin de asegurar la igualdad de oportunidades para los estudiantes con la perspectiva de género, inclusión y equidad educativa.
19.   Realizar aquellas funciones que le sean encomendadas por la Secretaría Académica, de Investigación e Innovación.
Relaciones internas y/o externas
Internas: Con las dependencias de la Dirección General, los Institutos Tecnológicos y Centros del TecNM, para tratar asuntos relacionados con la educación.
Externas: Con universidades e instituciones de educación superior, organismos especializados, nacionales e internacionales para tratar asuntos de acreditación de sus planes y programas académicos, así como la divulgación e implementación de los programas institucionales.
M00.2.2 Dirección de Posgrado, Investigación e Innovación
Objetivo general del puesto: Coordinar y evaluar la elaboración y actualización de planes y programas de estudio de los posgrados en sus modalidades escolarizada, no escolarizada, a distancia y mixta, la evaluación del aprendizaje y los proyectos de investigación científica tecnológica y de innovación en el Tecnológico Nacional de México (TecNM), a fin de coadyuvar a la calidad de la educación que se imparte en los institutos, unidades y centros.
Funciones
1.     Coordinar y evaluar la prestación de servicios de educación superior tecnológica que ofrecen los institutos, unidades y centros, en el nivel de posgrado en las modalidades escolarizado no escolarizado -a distancia- y mixto.
2.     Coordinar y evaluar la formulación y actualización de planes y programas de estudio de especialización, maestría y doctorado que se imparten en los institutos, unidades y centros, en sus modalidades escolarizada, no escolarizado -a distancia- y mixta y vigilar su aplicación.
3.     Coordinar y evaluar la elaboración de normas, instrumentos, lineamientos y criterios para regular las actividades de posgrado, investigación científica y tecnológica e innovación, y vigilar su aplicación.
4.     Coordinar la evaluación y reconocimiento de los programas educativos de posgrado que ofertan los institutos tecnológicos y centros, con estándares nacionales e internacionales, a fin de garantizar la calidad educativa.
5.     Instrumentar los programas para atender las recomendaciones que permitan la obtención del reconocimiento a la calidad de programas de posgrado que imparten los institutos, unidades y centros, en coordinación con la Dirección de Aseguramiento de la Calidad.
6.     Coordinar y evaluar los procesos de apertura, permanencia y cancelación de programas de posgrado en los institutos, unidades y centros.
7.     Coordinar la elaboración y actualización de los instrumentos para la evaluación del aprendizaje de las asignaturas de nivel posgrado que se ofrecen en los institutos, unidades y centros.
8.     Convocar, coordinar y evaluar la participación de los profesores de los institutos, unidades y centros en el desarrollo de proyectos de investigación científica y tecnológica.
9.     Coordinar y evaluar la realización de eventos, concursos, congresos, simposios, seminarios y reuniones de carácter académico y científico en el TecNM, en el nivel de estudios de posgrado, para desarrollar la investigación aplicada, científica y tecnológica.
 
10.   Coordinar la creación, desarrollo y consolidación de líneas de generación y aplicación del conocimiento que permitan desarrollar y potencializar la investigación para contribuir al desarrollo científico y tecnológico regional y nacional.
11.   Proponer y evaluar la creación y consolidación de los cuerpos académicos y redes de investigación así como la participación de los docentes en el programa de perfil deseable.
12.   Proponer y coordinar programas que permitan la incorporación y permanencia de profesores al Sistema Nacional de Investigadores para fortalecer la investigación y desarrollo tecnológico.
13.   Implementar mecanismos que permitan los intercambios académicos y movilidad a nivel de posgrado de estudiantes y profesores, en coordinación con la Dirección de Vinculación e Intercambio Académico para coadyuvar en la internacionalización de los programas.
14.   Coordinar el diseño, operación y evaluación del modelo educativo vigente y de educación dual en los programas de posgrado de los institutos, unidades y centros, a fin de mejorar la calidad educativa y coadyuvar al desarrollo nacional y regional.
15.   Coordinar y proponer los lineamientos para el diseño, elaboración, producción y uso de materiales didácticos de apoyo, a los planes y programas de posgrado de los institutos, unidades y centros en Coordinación con la Dirección de Educación Continua y -a Distancia- y verificar su cumplimiento.
16.   Promover el desarrollo de proyectos de innovación y desarrollo tecnológico, así como la transferencia de tecnología, en coordinación con la Dirección de Vinculación e Intercambio Académico.
17.   Fomentar en los institutos, unidades y centros, la cultura de la innovación y desarrollo tecnológico.
18.   Proponer líneas de investigación orientadas a la innovación y transferencia de tecnología.
19.   Coordinar y promover la participación de estudiantes y docentes de posgrado en convocatorias de premios y reconocimientos a las excelencias nacionales e internacionales.
20.   Realizar aquellas funciones que le sean encomendadas por la Secretaría Académica, de Investigación e Innovación.
Relaciones internas y/o externas
Interactúa externamente con diferentes instituciones de los sectores público, social y privado, tanto nacionales como internacionales, relacionados con las actividades de posgrado e investigación, así como con aquellas áreas que conforman el Tecnológico Nacional de México.
M00.2.3 Dirección de Asuntos Escolares y Apoyo a Estudiantes
Objetivo general del puesto: Coordinar y evaluar la administración de los servicios escolares y apoyo a estudiantes del Tecnológico Nacional de México (TecNM) a fin de contribuir a los propósitos institucionales.
Funciones
1.     Proponer, coordinar y evaluar las políticas y lineamientos para la realización de las actividades de inscripción, reinscripción, cambios y traslados de estudiantes de los institutos, unidades y centros, conforme a la normatividad aplicable.
2.     Coordinar y evaluar las actividades relacionadas con la expedición de certificados, títulos y grados académicos del TecNM, conforme a la normatividad aplicable.
3.     Coordinar y verificar el registro de los certificados, títulos, diplomas y grados académicos del TecNM, conforme a la normatividad aplicable.
4.     Coordinar el trámite de las cédulas de los egresados de los institutos, unidades y centros ante la Dirección General de Profesiones, conforme a la normatividad aplicable.
5.     Coordinar y controlar la autenticación de documentos académicos en el TecNM, conforme a la normatividad aplicable.
6.     Coordinar y resolver las solicitudes para las convalidaciones, equivalencias y revalidaciones de los planes y programas de estudios, conforme a la normatividad aplicable.
7.     Estudiar y resolver las solicitudes para otorgar el reconocimiento de validez oficial a los estudios de educación superior tecnológica, así como sustanciar y resolver los procedimientos por los que se retire dicho reconocimiento, de conformidad con las normas aplicables.
8.     Gestionar ante los sectores público, social y privado el otorgamiento de becas, estímulos y otros medios de apoyo para los estudiantes del TecNM, conforme con las normas aplicables.
9.     Coordinar y vigilar la operación de programas de becas en los institutos, unidades y centros, de conformidad con las normas aplicables.
10.   Proponer y coordinar el diseño y aplicación de normas, políticas, lineamientos y procedimientos para la realización de actividades relacionadas con los servicios escolares y estudiantiles del TecNM, conforme con las normas aplicables.
 
11.   Coordinar y evaluar el funcionamiento de los centros de información del TecNM y promover el incremento de sus acervos, de conformidad con la normatividad aplicable.
12.   Coordinar la elaboración y difusión de los lineamientos y procedimientos para la operación de la biblioteca virtual y repositorios digitales del TecNM, de conformidad con la normatividad aplicable.
13.   Gestionar el registro de los planes de estudio, que oferta el TecNM ante la Dirección General de Profesiones para la enmienda correspondiente.
14.   Coordinar la incorporación de los estudiantes del TecNM al seguro de enfermedades y maternidad del régimen obligatorio del seguro social de acuerdo a la normatividad aplicable.
15.   Coordinar la incorporación de los estudiantes del TecNM al seguro de enfermedades y maternidad del régimen obligatorio del seguro de accidentes personales, escolares y verificar la correcta operación por parte de la aseguradora asignada.
16.   Realizar aquellas funciones que le sean encomendadas por la Secretaría Académica, de Investigación e Innovación.
Relaciones internas y/o externas
Internas: Con las dependencias de la Dirección General, con los Institutos Tecnológicos y Centros, con sus unidades administrativas, para brindar servicios, prestaciones de apoyo a estudiantes del TecNM.
Externas: Con dependencias gubernamentales y órganos del Sector Público.
M00.3 Secretaría de Extensión y Vinculación
Objetivo general del puesto: Dirigir y supervisar la vinculación e intercambio académico, la educación continua y a distancia, así como la promoción cultural y deportiva a fin de garantizar la formación integral de los estudiantes y profesionistas de los institutos tecnológicos y centros del Tecnológico Nacional de México (TecNM).
Funciones
1.     Dirigir, coordinar y supervisar la prestación de servicios de educación continua y a distancia que ofrecen los institutos, unidades y centros, conforme a la normatividad aplicable.
2.     Planear, coordinar y dirigir el establecimiento y desarrollo de convenios de vinculación con los sectores social, público y privado, conforme a la normatividad aplicable.
3.     Dirigir, coordinar y supervisar el establecimiento y desarrollo de convenios de intercambio académico y movilidad con instituciones u organismos nacionales e internacionales.
4.     Dirigir, coordinar y supervisar la elaboración y actualización de catálogos de bienes y servicios que ofrecen los institutos tecnológicos, unidades y centros a los sectores social, público y privado, conforme a la normatividad aplicable.
5.     Dirigir y coordinar los procesos para los registros de propiedad intelectual que generen los proyectos de investigación y desarrollo tecnológico.
6.     Dirigir y coordinar la elaboración de normas y lineamientos para regular el servicio social, residencias profesionales, promoción profesional, seguimiento de egresados, así como, visitas a los sectores sociales, público y privado y verificar su cumplimiento.
7.     Dirigir, coordinar y supervisar el diseño y aplicación de modelos de vinculación y la creación de unidades de transferencia de tecnología, conforme a la normatividad aplicable. 
8.     Dirigir y coordinar la operación de los consejos consultivos, comités y otras instancias de vinculación, conforme a la normatividad aplicable.
9.     Dirigir y coordinar la creación y consolidación de los centros de incubación e innovación empresarial, así como de los modelos de emprendimiento, incubación y aceleración empresarial.
10.   Dirigir y coordinar el diseño y operación de programas de educación continua y segunda lengua que ofrezcan los institutos, unidades y centros, conforme a la normatividad aplicable.
11.   Dirigir, coordinar y supervisar la producción de materiales educativos multimedia para los programas educativos de técnico superior universitario, licenciatura y posgrado y la formación continua y -a distancia-, que ofrece el TecNM, en coordinación con la Secretaría Académica, de Investigación e Innovación.
12.   Propiciar y apoyar la constitución de asociaciones, sociedades y fondos que tengan por objeto impulsar el desarrollo de los servicios educativos y actividades de investigación e innovación a su cargo y coordinar las acciones de las personas físicas o morales que contribuyan a la realización de su objeto, conforme a la normatividad aplicable.
 
13.   Planear, coordinar y supervisar el uso eficiente y la modernización de la infraestructura requerida para la operación de la educación continua y -a distancia-, así como de los centros complementarios de aprendizaje del TecNM.
14.   Dirigir, coordinar y supervisar la integración de programas y realización de eventos de innovación, culturales y deportivos del TecNM, a fin de coadyuvar a la formación integral.
15.   Planear, coordinar y dirigir la elaboración e implantación de normas, lineamientos y criterios encaminados a regular las funciones de vinculación e intercambio académico, educación continua y -a distancia-, y promoción cultural y deportiva, de acuerdo con las disposiciones aplicables y evaluar su aplicación.
16.   Planear, coordinar y dirigir, en coordinación con la Secretaría Académica, de Investigación e Innovación, la integración de redes académicas nacionales e internacionales para fortalecer los programas académicos y de investigación y desarrollo tecnológico del TecNM.
17.   Dirigir, coordinar y supervisar los trámites de comisiones internacionales para participación del personal docente, directivos y alumnos en actividades académicas, de movilidad e intercambio académico.
18.   Dirigir, coordinar y supervisar la formación, actualización y el desarrollo profesional de los docentes del TecNM.
19.   Dirigir y coordinar la representación del Tecnológico Nacional de México a través las de los Institutos tecnológicos y Centros, que se encuentran en las diferentes Entidades Federativas, en los procesos de vinculación e intercambio académico, la educación continua y a distancia, así como la promoción cultural y deportiva a fin de garantizar la formación integral de los estudiantes y profesionistas.
Relaciones internas y/o externas
Interactúa externamente con diferentes instituciones de los sectores público, social y privado, tanto nacionales como internacionales, relacionados con la educación continua, desarrollo social, vinculación, cooperación e internacionalización, fomento y desarrollo empresarial, servicio social, seguimiento de egresados e internamente con el Secretario de Planeación, Evaluación y Desarrollo Institucional, Secretario Académico, de Investigación e Innovación, Secretario de Administración, Director de Cooperación y Difusión, Director Jurídico, Director de Institutos Tecnológicos Descentralizados, Director de Apoyo y Orientación a la Comunidad, así como los Tecnológicos, Unidades y Centros del Tecnológico Nacional de México.
M00.3.1 Dirección de Vinculación e Intercambio Académico
Objetivo general del puesto: Coordinar y evaluar los programas de vinculación, intercambio académico y movilidad del Tecnológico Nacional de México (TecNM) con los sectores social, público y privado, a fin de contribuir a los propósitos institucionales y coadyuvar al desarrollo regional y nacional.
Funciones
1.     Coordinar la vinculación, movilidad e intercambio académico del TecNM con instituciones nacionales e internacionales y verificar su cumplimiento.
2.     Coordinar la elaboración de normas, lineamientos y criterios encaminados a establecer intercambios académicos y movilidad de estudiantes, profesores, directivos y de programas académicos con instituciones nacionales e internacionales y verificar su cumplimiento.
3.     Coordinar la elaboración de normas, lineamientos y estrategias para la comercialización de los productos y servicios generados en los institutos, unidades y centros como parte del desarrollo tecnológico y verificar su cumplimiento.
4.     Coordinar la elaboración de normas, procedimientos y lineamientos para la transferencia de tecnología y propiedad intelectual y verificar su cumplimiento.
5.     Coordinar la elaboración y actualización de catálogos de los bienes y servicios que ofrecen los institutos, unidades y centros a los sectores social, público y privado, conforme a la normatividad aplicable.
6.     Coordinar y evaluar los procesos para el registro de la propiedad intelectual de los productos y servicios que se generen en el TecNM y mantener actualizado el acervo de patentes, certificados y títulos de propiedad intelectual.
7.     Coordinar y evaluar la operación de los consejos consultivos, comités y otras instancias de vinculación, conforme a la normatividad aplicable.
8.     Coordinar y supervisar la creación y consolidación de los centros de incubación e innovación empresarial.
9.     Coordinar la creación y operación de centros de transferencia de tecnología y la constitución de redes de servicios tecnológicos, conforme a la normatividad aplicable.
 
10.   Coordinar las residencias profesionales, visitas a empresas, estudios de mercado ocupacional, seguimiento de egresados, así como los proyectos de desarrollo comunitario y servicio social que se realizan en los institutos, unidades y centros, conforme a la normatividad aplicable.
11.   Coordinar el establecimiento de convenios de vinculación con los sectores social, público y privado, conforme a la normatividad aplicable y verificar su cumplimiento.
12.   Coordinar y supervisar la realización de concursos regionales y nacionales de innovación, a fin de contribuir al desarrollo y transferencia de tecnología.
13.   Coordinar los trámites de comisiones internacionales para la participación de estudiantes, profesores y directivos en actividades académicas, de movilidad e intercambio académico, conforme a la normatividad aplicable.
14.   Realizar aquellas funciones que le sean encomendadas por la Secretaría de Extensión y Vinculación.
Relaciones internas y/o externas
Internas: Con las dependencias de la Dirección General, con los Institutos Tecnológicos y Centros, con sus unidades de vinculación, para brindar servicios a estudiantes del TecNM.
Externas: Con dependencias instituciones de los sectores público, social y privado, tanto nacionales como internacionales, relacionados con las actividades de vinculación e intercambio académico.
M00.3.2 Dirección de Educación Continua y a Distancia
Objetivo general del puesto: Coordinar y evaluar los programas de educación continua, así como el diseño de materiales multimedia para la educación a distancia, a fin de contribuir a los propósitos del Tecnológico Nacional de México (TecNM).
Funciones
1.     Coordinar y evaluar la prestación de los servicios de educación continua que ofrecen los institutos, unidades y centros, conforme a la normatividad aplicable.
2.     Coordinar el diseño de normas, políticas, lineamientos, procedimientos e instrumentos para la educación continua, de segunda lengua y el diseño de materiales multimedia para la educación continua y a distancia del TecNM.
3.     Coordinar la realización de estudios para detectar las necesidades de educación continua en el TecNM.
4.     Coordinar y evaluar el diseño, operación y registro de los programas de educación continua, segunda lengua y diplomados, dirigidos a estudiantes, egresados, profesionistas y sectores social, público y privado, conforme a la normatividad aplicable.
5.     Coordinar y evaluar la producción de materiales educativos multimedia para los programas educativos en sus diferentes modalidades y de educación continua que ofrece el TecNM.
6.     Coordinar y supervisar el uso eficiente y la modernización de la infraestructura requerida para la operación de la educación continua y a distancia, así como de los centros complementarios de aprendizaje del TecNM.
7.     Coordinar la integración de redes académicas nacionales o internacionales para fortalecer los programas de educación continua y a distancia del TecNM.
8.     Coordinar y evaluar la formación y la actualización y el desarrollo profesional de los docentes del TecNM.
9.    Realizar aquellas funciones que le sean encomendadas por la Secretaría de Extensión y Vinculación.
Relaciones internas y/o externas
Internas: Con las dependencias de la Dirección General, con los Institutos Tecnológicos y Centros, con sus unidades académicas para mantener comunicación permanente para realizar acciones de educación continua y a distancia del TecNM.
Externas: Con dependencias y organizaciones de los sectores educativo, social y productivo para interactuar en la materia.
M00.3.3 Dirección de Promoción Cultural y Deportiva
Objetivo general del puesto: Coordinar y evaluar los programas de promoción cultural y deportiva que se lleven a cabo en los institutos tecnológicos, unidades y centros del Tecnológico Nacional de México (TecNM), a fin de contribuir a la formación integral de los estudiantes.
 
Funciones
1.     Coordinar y evaluar los programas y actividades relacionadas con la cultura, arte, educación cívica, participación comunitaria, educación para la salud y deportes del TecNM, de conformidad con la normatividad aplicable.
2.     Coordinar el diseño de normas, políticas, lineamientos, procedimientos e instrumentos para la promoción cultural y deportiva del TecNM y verificar su cumplimiento.
3.     Coordinar, organizar y vigilar la realización de los eventos culturales y deportivos, regionales y nacionales del TecNM.
4.     Coordinar y llevar el seguimiento de acuerdos y convenios de colaboración con organismos sociales, públicos y privados, en el ámbito local, estatal y nacional, para la ejecución y promoción de programas y actividades de cultural y deportes.
5.     Coordinar y dar seguimiento a la realización de exposiciones de obra pictórica, escultórica y muralista del TecNM.
6.     Promover y coordinar la integración de grupos artísticos y deportivos en los institutos, unidades y centros.
7.     Coordinar los programas para detectar talentos artísticos y deportivos a fin de canalizarlos a las instancias correspondientes para su crecimiento y desarrollo.
8.     Coordinar con las dependencias competentes la actualización y superación del personal adscrito al área, tanto en el ámbito central, como en las instituciones integrantes del Tecnológico Nacional de México, para elevar la calidad de los servicios educativos de formación integral que se ofrecen.
9.     Coordinar, con la participación de las instancias pertinentes, el registro, resguardo, ampliación y restauración del patrimonio artístico y cultural del Tecnológico Nacional de México, con el fin de preservarlo en condiciones óptimas.
10.   Coordinar la información estadística generada por las actividades y programas que se realicen en los ámbitos de su competencia para proporcionarla, con suficiencia, calidad y oportunidad a las instancias y organismos que la soliciten.
11.   Realizar aquellas funciones que le sean encomendadas por la Secretaría Extensión y Vinculación.
Relaciones internas y/o externas
Interactúa externamente con diferentes instituciones de los sectores público, social y privado, tanto nacionales como internacionales, relacionados con las actividades de promoción cultural y deportiva, así como con aquellas áreas que conforman el Tecnológico Nacional de México.
M00.4 Secretaría de Administración
Objetivo general del puesto: Dirigir y supervisar la administración del personal, así como los recursos financieros y materiales del Tecnológico Nacional de México (TecNM), mediante su uso racional y óptimo, para asegurar la prestación del servicio educativo.
Funciones
1.     Dirigir, coordinar y supervisar la administración del personal y de los recursos financieros y materiales, conforme a la normatividad aplicable.
2.     Dirigir, coordinar y supervisar los movimientos y prestaciones del personal adscrito al TecNM, de conformidad con la normatividad aplicable.
3.     Dirigir, coordinar y supervisar el pago de nómina y remuneraciones, así como los procesos de emisión, distribución y conciliación del pago del TecNM, conforme a la normatividad aplicable.
4.     Dirigir, coordinar y supervisar el otorgamiento de premios y estímulos al personal del TecNM, conforme a la normatividad aplicable.
5.     Dirigir, coordinar y supervisar, en coordinación con la Secretaría de Planeación, Evaluación y Desarrollo Institucional el proyecto promocional de los institutos, unidades y centros y de la Dirección General del TecNM, de conformidad con la normatividad aplicable.
6.     Dirigir, coordinar y supervisar la capacitación y desarrollo del personal directivo y de apoyo y asistencia a la educación del TecNM y llevar el seguimiento de la aplicación de la encuesta de clima y cultura laboral de la Dirección General del TecNM.
7.     Dirigir, coordinar y supervisar el ejercicio de partidas restringidas, así como las adquisiciones de activo fijo que se lleven a cabo con apego a la normatividad aplicable.
8.     Dirigir, coordinar y supervisar el uso y manejo del sistema de contabilidad del TecNM, para garantizar la armonización contable y disponer de información financiera oportuna en el ejercicio de los recursos, conforme a la normatividad aplicable.
 
9.     Dirigir, coordinar el ejercicio y fiscalización del gasto directo y de los ingresos propios de los institutos, unidades y centros del TecNM, conforme a la normatividad aplicable.
10.   Dirigir, coordinar la integración y envío de la información financiera requerida por las instancias correspondientes de la Secretaría de Educación Pública, conforme a la normatividad aplicable.
11.   Dirigir, coordinar y supervisar la administración de inventarios y el registro de bienes muebles e inmuebles en el SIBISEP de conformidad con la normatividad aplicable.
12.   Dirigir, coordinar y supervisar la adquisición, recepción, custodia y distribución de los bienes muebles, instrumentales y de consumo, así como la contratación de servicios para apoyar la operación del TecNM, de conformidad con la normatividad aplicable.
13.   Dirigir, coordinar y supervisar los comités de adquisiciones, arrendamientos y contratación de servicios y verificar su operación, conforme a la normatividad aplicable.
14.   Dirigir, coordinar y supervisar los procesos licitatorios para la adquisición de mobiliario y equipamiento para el TecNM y controlar su cumplimiento, conforme a la normatividad aplicable.
15.   Dirigir, coordinar y supervisar la conformación de los comités de seguridad e higiene y protección civil en el TecNM.
16.   Dirigir, coordinar y supervisar la elaboración de proyectos, procesos, programas y procedimientos para la administración de personal, de los recursos financieros y materiales, así como de los servicios generales, de conformidad con la normatividad aplicable.
17.   Dirigir y coordinar la representación del Tecnológico Nacional de México a través las de los Institutos tecnológicos y Centros, que se encuentran en las diferentes Entidades Federativas, en los procesos de personal, así como los recursos financieros, recursos materiales.
Relaciones internas y/o externas
Externamente con instituciones de los sectores público, social y privado, tanto nacional como internacional relacionados con la administración del personal, financiero y recursos materiales, e internamente con áreas de dependencia, e instituciones del TecNM.
M00.4.1 Dirección de Personal
Objetivo general del puesto: Administrar el personal mediante su uso racional y óptimo, para asegurar la calidad del servicio educativo del Tecnológico Nacional de México (TecNM), con base en la normatividad vigente.
Funciones
1.     Coordinar y evaluar la administración de personal del TecNM, conforme a las normas, políticas, lineamientos y procedimientos aplicables.
2.     Coordinar y evaluar los trámites de movimientos de personal, como altas, bajas, promociones, licencias, modificaciones de datos personales y demás incidencias del personal adscrito al TecNM, de conformidad con la normatividad vigente.
3.     Coordinar los trámites de prestaciones como estímulos por antigüedad, lentes, canastilla maternal, guardería, aparatos ortopédicos, pago por jubilación y las demás a las que tiene derecho el personal adscrito al TecNM, de conformidad con la normatividad vigente.
4.     Coordinar y evaluar los trámites de compatibilidad de empleo del personal adscrito al TecNM, de acuerdo a la normatividad vigente.
5.     Coordinar y vigilar que el pago de nómina y remuneraciones, así como los procesos de emisión, distribución y conciliación del pago del TecNM, se lleven a cabo de conformidad con la normatividad vigente.
6.     Coordinar y evaluar el trámite para el otorgamiento de premios y estímulos al personal del TecNM, de conformidad con la normatividad vigente.
7.     Coordinar y evaluar la gestión de los trámites relacionados con el sistema de ahorro para el retiro del personal adscrito al TecNM, de conformidad con la normatividad vigente.
8.     Coordinar y evaluar el proyecto promocional del personal docente de los institutos, unidades y centros, en coordinación con la Dirección de Programación, Presupuestación e Infraestructura Física, conforme a la normatividad aplicable.
9.     Coordinar y evaluar la capacitación y desarrollo del personal directivo y de apoyo y asistencia a la educación del TecNM y llevar el seguimiento de la aplicación de la encuesta de clima y cultura laboral de la Dirección General del TecNM.
10.   Coordinar y evaluar el diseño de normas, políticas, lineamientos, procedimientos e instrumentos para la administración del personal y verificar su cumplimiento.
 
11.   Coordinar y evaluar la elaboración de proyectos, procesos, programas y procedimientos para la administración de personal, conforme a la normatividad vigente.
12.   Realizar aquellas funciones que le sean encomendadas por la Secretaría de Administración.
Relaciones internas y/o externas
Internas: Con las dependencias de la Dirección General, con los Institutos Tecnológicos y Centros, con la gestión del capital humano del TecNM.
Externas: Con diversas instituciones SEP, STPS, SHCP, SFP, ISSSTE, para atender asuntos.
M00.4.2 Dirección de Finanzas
Objetivo general del puesto: Administrar los recursos financieros mediante su uso racional y óptimo, para asegurar la calidad del servicio educativo del Tecnológico Nacional de México (TecNM).
Funciones
1.     Coordinar y evaluar la administración de recursos financieros del TecNM, conforme a las normas, políticas, lineamientos y procedimientos aplicables.
2.     Coordinar la operación del sistema de contabilidad del TecNM, para garantizar la armonización contable y disponer de información financiera oportuna en el ejercicio de los recursos.
3.     Coordinar y supervisar el ejercicio y fiscalización del gasto directo y de los ingresos propios del TecNM, de conformidad con la normatividad vigente.
4.     Coordinar y supervisar que el trámite para el ejercicio de partidas restringidas, así como las adquisiciones de activo fijo se lleven a cabo con apego a la normatividad vigente.
5.     Coordinar y supervisar la integración y envío de la información financiera requerida por las instancias correspondientes de la Secretaría de Educación Pública.
6.     Coordinar y supervisar que se apliquen medidas adecuadas en el manejo de las cuentas bancarias, para garantizar la eficiencia y la seguridad de los bienes patrimoniales.
7.     Coordinar el diseño de políticas, lineamientos, procedimientos e instrumentos para la administración de los recursos financieros del TecNM y verificar su cumplimiento.
8.     Coordinar y evaluar la elaboración de proyectos, procesos, programas y procedimientos para la administración de las finanzas.
9.     Coordinar la dispersión, el pago y la fiscalización de los programas presupuestarios con subsidio y apoyo a cargo de la Secretaa de Educación Pública, así como las compras de contratación global.
10.   Coordinar y establecer los mecanismos internos de trámites y control para la capacitación, ejercicio y registro contable de los ingresos autogenerados de los Institutos, Unidades y Centros adscritos al TecNM, para un adecuado ejercicio de los recursos y una correcta rendición de cuentas.
11.   Coordinar la integración de la información relacionada con los impuestos retenidos por los Institutos, Unidades y Centros adscritos al TecNM, a personas físicas y morales conforme a lo establecido por la Ley de Impuestos Sobre la Renta, la Ley del Impuesto al Valor Agregado y sus Reglamentos, así como la Resolución Miscelánea Fiscal, con la finalidad de realizar el reintegro a la TESOFE.
12.   Dirigir las actividades relacionadas con la reservación, expedición y entrega de pasajes aéreos, así como la solicitud y comprobación de viáticos, al personal del TecNM que realiza una comisión nacional o al extranjero, de conformidad con la normatividad vigente.
13.   Coordinar y vigilar que todo documento comprobatorio, cuyo trámite genere un egreso o ingreso, sea fiscalizado, a fin de cumplir con la normatividad vigente en la materia.
14.   Establecer y coordinar las actividades de control interno con el objetivo de proporcionar a la institución una seguridad razonable en el logro de objetivos y metas.
15.   Coordinar el control y seguimiento de las auditorías practicadas al TecNM.
16.   Realizar aquellas funciones que le sean encomendadas por la Secretaría de Administración.
Relaciones internas y/o externas
Internas: Con las dependencias de la Dirección General, con los Institutos Tecnológicos y Centros, para atender sus requerimientos de recursos financieros.
Externas: Con diversas instancias como SHCP, SEP, instrucciones bancarias, proveedores, personas físicas y morales, para interactuar en el ámbito de competencia.
M00.4.3 Dirección de Recursos Materiales y Servicios
Objetivo general del puesto: Administrar los recursos materiales y servicios generales mediante su uso racional y óptimo, para asegurar la calidad del servicio educativo del Tecnológico Nacional de México (TecNM).
 
Funciones
1.     Administrar los recursos materiales y servicios generales del TECNM, conforme a las normas, políticas, lineamientos y procedimientos aplicables.
2.     Coordinar y evaluar la administración de inventarios y el registro de bienes muebles e inmuebles del TecNM en el SIBISEP de conformidad con la normatividad vigente.
3.     Coordinar y participar en la conformación y operación de los comités de adquisiciones, arrendamientos y servicios, e instruir el cumplimiento de los acuerdos que de éstos se deriven, de conformidad con la normatividad vigente.
4.     Realizar los procedimientos para la adquisición de bienes y la contratación de los servicios de apoyo que requieran los institutos, unidades y centros, del TecNM, de conformidad con la normatividad aplicable.
5.     Suministrar los recursos materiales para atender la operación de los programas institucionales, el equipamiento, mantenimiento y conservación de la infraestructura física del TecNM, de conformidad con la normatividad aplicable.
6.     Realizar los procesos licitatorios para la adquisición de mobiliario y equipo para el TecNM, de conformidad con la normatividad aplicable y verificar su cumplimiento. 
7.     Coordinar y evaluar la elaboración de proyectos, procesos, programas y procedimientos para la administración de los recursos materiales y de los servicios generales, de conformidad con la normatividad aplicable.
8.     Coordinar la instalación y operación de los comités de protección civil y seguridad e higiene del TecNM, así como verificar el cumplimiento de las disposiciones emitidas en la materia.
9.     Coordinar y controlar el registro guardia y custodia, de documentos y del archivo en trámite y concentración del TecNM, conforme a la normatividad aplicable.
10.   Prestar los servicios generales del almacén, aseo, intendencia, mantenimiento, vigilancia y además que requiera el TecNM, sus Institutos, Unidades y Centros, así como mantener asegurados sus bienes patrimoniales.
11.   Coordinar la recepción de documentos internos y externos remitidos a oficialía de partes del TecNM para su registro, control entrega correspondiente.
12.   Realizar aquellas funciones que le sean encomendadas por la Secretaría de Administración.
Relaciones internas y/o externas
Internas: Con las dependencias de la Dirección General, con los Institutos Tecnológicos y Centros, para atender sus requerimientos en materia de servicios de recursos materiales.
Externas: Con diversas instancias con arrendatarios, proveedores, dependencias públicas y entidades del sector paraestatal, para interactuar en el ámbito de competencia.
9. CÓDIGO DE ÉTICA DE LOS SERVIDORES PÚBLICOS DE LA ADMINISTRACIÓN PÚBLICA FEDERAL Y DE CONDUCTA DE LA SECRETARÍA DE EDUCACIÓN PÚBLICA
Código de Ética de los Servidores Públicos del Gobierno Federal
I.     Principios constitucionales que todo servidor público debe observar en el desempeño de su empleo, cargo, comisión o función.
1.     Legalidad.- Los servidores públicos hacen sólo aquello que las normas expresamente les confieren y en todo momento someten su actuación a las facultades que las leyes, reglamentos y demás disposiciones jurídicas atribuyen a su empleo, cargo, o comisión, por lo que conocen y cumplen las disposiciones que regulan el ejercicio de sus funciones, facultades y atribuciones.
2.     Honradez.- Los servidores públicos se conducen con rectitud sin utilizar su empleo, cargo o comisión para obtener o pretender obtener algún beneficio, provecho o ventaja personal o a favor de terceros, ni buscan o aceptan compensaciones, prestaciones, dádivas, obsequios o regalos de cualquier persona u organización, debido a que están conscientes que ello compromete sus funciones y que el ejercicio de cualquier cargo público implica un alto sentido de austeridad y vocación de servicio.
3.     Lealtad.- Los servidores públicos corresponden a la confianza que el Estado les ha conferido; tienen una vocación absoluta de servicio a la sociedad, y satisfacen el interés superior de las necesidades colectivas por encima de intereses particulares, personales o ajenos al interés general y bienestar de la población.
4.     Imparcialidad.- Los servidores públicos dan a los ciudadanos y a la población en general el mismo trato, no conceden privilegios o preferencias a organizaciones o personas, ni permiten que influencias, intereses o prejuicios indebidos afecten su compromiso para tomar decisiones o ejercer sus funciones de manera objetiva.
 
5.     Eficiencia.- Los servidores públicos actúan conforme a una cultura de servicio orientada al logro de resultados, procurando en todo momento un mejor desempeño de sus funciones a fin de alcanzar las metas institucionales según sus responsabilidades y mediante el uso responsable y claro de los recursos públicos, eliminando cualquier ostentación y discrecionalidad indebida en su aplicación.
II.     Valores que todo servidor público debe anteponer en el desempeño de su empleo, cargo, comisión o funciones:
1.     Interés Público.- Los servidores públicos actúan buscando en todo momento la máxima atención de las necesidades y demandas de la sociedad por encima de intereses y beneficios particulares, ajenos a la satisfacción colectiva.
2.     Respeto.- Los servidores públicos se conducen con austeridad y sin ostentación, y otorgan un trato digno y cordial a las personas en general y a sus compañeros de trabajo, superiores y subordinados, considerando sus derechos, de tal manera que propician el diálogo cortés y la aplicación armónica de instrumentos que conduzcan al entendimiento, a través de la eficacia y el interés público.
3.     Respeto a los Derechos Humanos.- Los servidores públicos respetan los derechos humanos, y en el ámbito de sus competencias y atribuciones, los garantizan, promueven y protegen de conformidad con los Principios de: Universalidad que establece que los derechos humanos corresponden a toda persona por el simple hecho de serlo; de Interdependencia que implica que los derechos humanos se encuentran vinculados íntimamente entre sí; de Indivisibilidad que refiere que los derechos humanos conforman una totalidad de tal forma que son complementarios e inseparables, y de Progresividad que prevé que los derechos humanos están en constante evolución y bajo ninguna circunstancia se justifica un retroceso en su protección.
4.     Igualdad y no discriminación.- Los servidores públicos prestan sus servicios a todas las personas sin distinción, exclusión, restricción, o preferencia basada en el origen étnico o nacional, el color de piel, la cultura, el sexo, el género, la edad, las discapacidades, la condición social, económica, de salud o jurídica, la religión, la apariencia física, las características genéticas, la situación migratoria, el embarazo, la lengua, las opiniones, las preferencias sexuales, la identidad o filiación política, el estado civil, la situación familiar, las responsabilidades familiares, el idioma, los antecedentes penales o en cualquier otro motivo.
5.     Equidad de género.- Los servidores públicos, en el ámbito de sus competencias y atribuciones, garantizan que tanto mujeres como hombres accedan con las mismas condiciones, posibilidades y oportunidades a los bienes y servicios públicos; a los programas y beneficios institucionales, y a los empleos, cargos y comisiones gubernamentales.
6.     Entorno Cultural y Ecológico.- Los servidores públicos en el desarrollo de sus actividades evitan la afectación del patrimonio cultural de cualquier nación y de los ecosistemas del planeta; asumen una férrea voluntad de respeto, defensa y preservación de la cultura y del medio ambiente, y en el ejercicio de sus funciones y conforme a sus atribuciones, promueven en la sociedad la protección y conservación de la cultura y el medio ambiente, al ser el principal legado para las generaciones futuras.
7.     Integridad.- Los servidores públicos actúan siempre de manera congruente con los principios que se deben observar en el desempeño de un empleo, cargo, comisión o función, convencidos en el compromiso de ajustar su conducta para que impere en su desempeño una ética que responda al interés público y generen certeza plena de su conducta frente a todas las personas con las que se vincule u observen su actuar.
8.     Cooperación.- Los servidores públicos colaboran entre sí y propician el trabajo en equipo para alcanzar los objetivos comunes previstos en los planes y programas gubernamentales, generando así una plena vocación de servicio público en beneficio de la colectividad y confianza de los ciudadanos en sus instituciones.
9.     Liderazgo.- Los servidores públicos son guía, ejemplo y promotores del Código de Ética y las Reglas de Integridad; fomentan y aplican en el desempeño de sus funciones los principios que la Constitución y la ley les impone, así como aquellos valores adicionales que por su importancia son intrínsecos a la función pública.
10.   Transparencia.- Los servidores públicos en el ejercicio de sus funciones protegen los datos personales que estén bajo su custodia; privilegian el principio de máxima publicidad de la información pública, atendiendo con diligencia los requerimientos de acceso y proporcionando la documentación que generan, obtienen, adquieren, transforman o conservan; y en el ámbito de su competencia, difunden de manera proactiva información gubernamental, como un elemento que genera valor a la sociedad y promueve un gobierno abierto.
 
11.   Rendición de Cuentas.- Los servidores públicos asumen plenamente ante la sociedad y sus autoridades la responsabilidad que deriva del ejercicio de su empleo, cargo o comisión, por lo que informan, explican y justifican sus decisiones y acciones, y se sujetan a un sistema de sanciones, así como a la evaluación y al escrutinio público de sus funciones por parte de la ciudadanía.
Código de Conducta de la SEP y/o Código de Conducta del Órgano Desconcentrado o Entidad
Quienes laboramos en el Tecnológico Nacional de México compartimos la responsabilidad y el privilegio de contribuir a la tarea fundamental para el desarrollo y prosperidad de México: la formación de las y los buenos ciudadanos que habrán de tomar las riendas de nuestro gran país en el futuro cercano.
De ahí la importancia de desempeñar con eficiencia y eficacia nuestro trabajo, de hacerlo con honestidad, apego a la legalidad, con vocación de servicio, respeto, equidad, amabilidad, inclusión, tolerancia y no discriminación de ningún tipo, lo mismo hacia nuestras compañeras y compañeros de trabajo que con las y los niños, jóvenes y ciudadanía a los cuales nos debemos. De igual manera, es esencial actuar con transparencia y rendición de cuentas, así como perseverar en nuestro desarrollo profesional y humano, observar una vida sana y cuidar el medio ambiente.
Para alcanzar estos propósitos, es necesario contar con un referente ético que oriente las conductas de quienes colaboramos en esta Secretaría. Este modelo de comportamiento, contiene los elementos que expresan la manera en que las y los servidores públicos habremos de conducirnos, considerando ante todo la búsqueda del bien común.
Hagamos de este Código de Conducta, la guía de nuestro diario actuar, tanto en el trabajo como fuera de él, y hacer de la Secretaría de Educación Pública la base del México más fuerte, más incluyente, más democrático y generoso, que todos queremos.
CÓDIGO DE CONDUCTA PARA LOS SERVIDORES PÚBLICOS DE LA SECRETARÍA DE EDUCACIÓN PÚBLICA
Las y los servidores públicos tenemos el compromiso de ser un modelo en nuestro entorno familiar, laboral y social, ya que es responsabilidad de los que integramos esta Institución, contribuir a lograr una educación de calidad.
El Código de Conducta de la Secretaría de Educación Pública se emite en cumplimiento y apego al "Código de Ética de la Administración Pública Federal" y los "Lineamientos generales para propiciar la integridad de los servidores públicos y para implementar acciones permanentes que favorezcan su comportamiento ético, a través de los Comités de Ética y de Prevención de Conflictos de Interés", publicados en el Diario Oficial de la Federación el 20 de agosto de 2015.
El presente Código de Conducta se ha elaborado con fundamento en los cinco Principios Constitucionales que forman parte del Código de Ética de la Administración Pública Federal, de éstos se han desprendido valores y normas de conducta que deben regir nuestro actuar diario.
PRINCIPIOS
VALORES
Legalidad
Integridad
Justicia
Honradez
Transparencia
Lealtad
Responsabilidad
Interés Público
Imparcialidad
Respeto
Respeto a los Derechos Humanos
Igualdad y No Discriminación
Equidad de Género
Eficiencia
Rendición de Cuentas
Formación
Liderazgo
Cooperación
 
Los principios, valores y normas de conducta que a continuación se describen son de carácter enunciativo mas no limitativo:
I.     PRINCIPIO DE LEGALIDAD.- Cumplir con las leyes, reglamentos y demás disposiciones jurídicas que se atribuyen al empleo, cargo, o comisión.
Valor:
1. Integridad.- Desempeñar su actuación con imparcialidad, objetividad, transparencia, certeza, cooperación y ética.
Norma de Conducta:
1.1. Conozco, respeto y cumplo el marco normativo que aplica en mi trabajo.
Valor:
2. Justicia.- Actuar invariablemente dando a cada quien lo que le corresponde.
Norma de Conducta:
2.1 Me conduzco con equidad en el ámbito profesional e institucional.
II.     PRINCIPIO DE HONRADEZ.- Actuar con rectitud y honestidad sin utilizar su empleo, cargo o comisión para obtener provecho o ventaja personal con el fin de prevenir el conflicto de intereses.
Valor:
3. Transparencia.- Garantizar el derecho de acceso a la información, salvaguardando la protección de los datos personales.
Normas de Conducta:
3.1 Atiendo en tiempo y forma los requerimientos de información que me correspondan acorde a mi cargo.
3.2 Elaboro, actualizo y doy seguimiento a la información generada en el ámbito de mi competencia.
III.    PRINCIPIO DE LEALTAD.- Satisfacer el interés superior de las necesidades de la sociedad por encima de intereses particulares, personales o ajenos al interés general y bienestar de la población.
Valor:
4. Responsabilidad.- Desarrollar las funciones encomendadas con eficiencia y eficacia asumiendo las consecuencias que se deriven del ejercicio de la función pública, atendiendo los requerimientos de la sociedad.
Norma de Conducta:
4.1 Ejerzo mis derechos y cumplo con mis obligaciones.
Valor:
5. Interés público.- Satisfacer las necesidades e intereses de la sociedad, por encima de intereses particulares ajenos al bienestar común.
Norma de Conducta:
5.1. Actúo para satisfacer las demandas sociales y no perseguir beneficios individuales.
IV.   PRINCIPIO DE IMPARCIALIDAD.- Actuar de manera justa sin conceder preferencias o privilegios indebidos a persona alguna.
Valor:
6. Respeto.- Dar un trato digno, cordial y tolerante a los compañeros de trabajo y ciudadanos en general, así como el reconocimiento a su valor intrínseco como persona.
Norma de conducta:
6.1 Actuó con amabilidad y cortesía en el trato con los demás.
Valor:
7. Respeto a los derechos humanos.- Brindar un trato digno, igualitario y tolerante, reconociendo los derechos y cualidades inherentes a la persona.
 
Norma de Conducta:
7.1 Promuevo, conozco y aplico los derechos humanos, la igualdad y no discriminación, la equidad de género y los derechos laborales de las y los servidores públicos de la Institución.
Valor:
8. Igualdad y no discriminación.- Prestar el servicio público con un trato igualitario frente a la colectividad educativa, sin distinción, exclusión, restricción, preferencia o cualquier otro motivo.
Norma de conducta:
8.1 Trabajo diariamente para que todas las acciones que se desarrollen en la Institución, promuevan la igualdad entre las mujeres y hombres, sin distinción de la condición social, sexo, color de piel, embarazo, estado civil, discapacidad, preferencia sexual o cualquier otra situación similar.
Valor:
9. Equidad de género.- Garantizar que tanto mujeres como hombres accedan con las mismas condiciones, posibilidades y oportunidades a los bienes y servicios públicos; a los programas y beneficios institucionales y a los empleos, cargos o comisiones gubernamentales.
Norma de conducta:
9.1 Contribuyo a que las mujeres y hombres tengan el mismo reconocimiento, goce o ejercicio de los derechos y beneficios sociales.
V.    PRINCIPIO DE EFICIENCIA.- Lograr los objetivos con la menor cantidad de recursos, cumpliendo adecuadamente el desempeño de sus funciones, a fin de alcanzar las metas institucionales.
Valor:
10. Rendición de cuentas.- Informar a la sociedad de las acciones que se derivan de su empleo, cargo o comisión.
Norma de conducta:
10.1 Cumplo con eficiencia y eficacia las funciones inherentes a mi cargo o comisión, informando en tiempo y forma los resultados de mi gestión.
Valor:
11. Formación.- Potenciar el desarrollo, superación y actualización del individuo, en su ámbito personal y profesional haciendo uso de sus facultades y competencias con el propósito de beneficiarse el mismo y a la sociedad en general.
Normas de conducta:
11.1 Me capacito periódicamente en el ámbito de mis facultades y competencias.
11.2 Me actualizo en los temas que favorezcan mi crecimiento personal, profesional y de la Institución.
Valor:
12. Liderazgo.- Influir y contribuir de manera positiva en sus compañeros y superiores, en cuanto al desempeño de sus funciones, a fin de lograr los objetivos de la Institución.
Norma de Conducta:
12.1 Transmito a mis superiores y compañeros los valores éticos que rigen a la Institución y fomento, en todo momento, su observancia.
Valor:
13. Cooperación.- Trabajar de forma conjunta, solidaria y de buen ánimo con otras personas al desarrollar una tarea común.
Norma de conducta:
13.1 Aporto lo mejor de mis capacidades, uniendo esfuerzos con mis compañeros de trabajo.
______________________________
 
 
1     Programa Especial de Ciencia y Tecnología 2014-2018
2     Programa Sectorial de Educación 2013-2018
3     Programa para Democratizar la Productividad 2013-2018
4     Acuerdo 279
5 Tecnológico Nacional de México
5     Programa para el Desarrollo Profesional (PRODEP)