ACUERDO por el que se modifican las Reglas de Operación del Programa para el Mejoramiento de la Producción y Productividad Indígena a cargo del Instituto Nacional de los Pueblos Indígenas, para el ejercicio fiscal 2019.

Al margen un logotipo, que dice: Instituto Nacional de los Pueblos Indígenas.

ACUERDO POR EL QUE SE MODIFICAN LAS REGLAS DE OPERACIÓN DEL PROGRAMA PARA EL MEJORAMIENTO DE LA PRODUCCIÓN Y PRODUCTIVIDAD INDÍGENA A CARGO DEL INSTITUTO NACIONAL DE LOS PUEBLOS INDÍGENAS, PARA EL EJERCICIO FISCAL 2019.
ADELFO REGINO MONTES, Director General del Instituto Nacional de los Pueblos Indígenas, con fundamento en los Artículos 1o. y 2o. de la Constitución Política de los Estados Unidos Mexicanos; 42 fracción VII, 43, 74, 75, 76 y 77 de la Ley Federal de Presupuesto y Responsabilidad Hacendaria; 174, 175, 176, 178, 179 y 181 de su Reglamento; 23, 26, 27, 28, 29 y los Quinto y Décimo Tercero transitorios del Decreto de Presupuesto de Egresos de la Federación para el Ejercicio Fiscal 2019; 2, 4 fracciones I, V, VI, IX, XV, XVI, XXV, XXVI, XXVII, XXVIII, XXXII, XXXV y XXXVI, 11 fracción II y 17 de la Ley del Instituto Nacional de los Pueblos Indígenas, y
CONSIDERANDO
Que los programas de subsidio del Ramo Administrativo 47 que ejecutará el Instituto Nacional de los Pueblos Indígenas (INPI), se aplicarán para garantizar el ejercicio de los derechos de los pueblos indígenas y afromexicano, así como para impulsar su desarrollo integral, intercultural y sostenible, y el fortalecimiento de sus culturas e identidades, de conformidad con lo dispuesto en la Constitución Política de los Estados Unidos Mexicanos y en los instrumentos jurídicos internacionales de los que México es parte.
Que en el Anexo 25 del Presupuesto de Egresos de la Federación para el ejercicio fiscal 2019, publicado en el Diario Oficial de la Federación el 28 de diciembre de 2018, establece los programas sujetos a Reglas de Operación, entre los que se encuentra el Programa para el Mejoramiento de la Producción y Productividad Indígena, a cargo del INPI, debiéndose sujetar a los disposiciones, requisitos, criterios e indicadores que la normatividad federal establece sobre la materia.
Que de conformidad con lo dispuesto en los artículos 43, 75 y 77 de la Ley Federal de Presupuesto y Responsabilidad Hacendaria y de los artículos 23, 26, 27, Quinto y Décimo Tercero transitorios del Decreto de Presupuesto de Egresos de la Federación para el Ejercicio Fiscal 2019, se debe asegurar la aplicación eficaz, eficiente, oportuna, equitativa y transparente de los recursos públicos de los Programas sujetos a Reglas de Operación, por lo que deben establecer los criterios e indicadores que lo regulan.
Que la Ley del Instituto Nacional de los Pueblos Indígenas, en su artículo 2, establece que el objeto de este organismo descentralizado de la Administración Pública Federal, es el de definir, normar, diseñar, establecer, ejecutar, orientar, coordinar, promover, dar seguimiento y evaluar las políticas, programas, proyectos, estrategias y acciones públicas, para garantizar el ejercicio y la implementación de los derechos de los pueblos indígenas y afromexicano, así como su desarrollo integral y sostenible y el fortalecimiento de sus culturas e identidades.
Que en atención a la normatividad vigente el Instituto Nacional de los Pueblos Indígenas envió a la Secretaría de Bienestar, al Instituto Nacional de las Mujeres y a la Coordinación General de Programas para el Desarrollo, las Reglas de Operación del Programa para el Mejoramiento de la Producción y Productividad Indígena, para el ejercicio fiscal 2019; que se cuenta con la autorización de la Secretaría de Hacienda y Crédito Público, mediante el oficio 312.A.-00328, de fecha 25 de febrero de 2019, y que el día 28 del mismo mes la Comisión Nacional de Mejora Regulatoria (CONAMER), mediante oficio CONAMER/19/0786, emite el dictamen regulatorio correspondiente, he tenido a bien expedir el siguiente:
ACUERDO POR EL QUE SE MODIFICAN LAS REGLAS DE OPERACIÓN DEL PROGRAMA PARA EL
MEJORAMIENTO DE LA PRODUCCIÓN Y PRODUCTIVIDAD INDÍGENA A CARGO DEL INSTITUTO
NACIONAL DE LOS PUEBLOS INDÍGENAS PARA EL EJERCICIO FISCAL 2019
ÚNICO. Se modifican y se dan a conocer las Reglas de Operación del Programa para el Mejoramiento de la Producción y Productividad Indígena para el ejercicio fiscal 2019, a cargo del Instituto Nacional de los Pueblos Indígenas, las que se contienen en el anexo de este Acuerdo y que para todos los efectos se consideran como parte integrante del mismo.
1. Introducción
La Constitución Política de los Estados Unidos Mexicanos, en su artículo 1o., establece las obligaciones del Estado Mexicano para promover, respetar, proteger y garantizar los derechos humanos de conformidad con los principios de universalidad, interdependencia, indivisibilidad y progresividad e incluye al marco normativo nacional los tratados internacionales en materia de derechos humanos en los que México sea parte.
El Artículo 2o. de la propia Constitución, reconoce los derechos de los pueblos indígenas a la libre determinación y autonomía en materia de organización social, económica, política y cultural, así como la
obligación de las autoridades a abatir las carencias y rezagos que afectan a los pueblos y comunidades indígenas. Asimismo, en el apartado B fracciones I, V y VII establece:
"I. Impulsar el desarrollo regional de las zonas indígenas con el propósito de fortalecer las economías locales y mejorar las condiciones de vida de sus pueblos, mediante acciones coordinadas entre los tres órdenes de gobierno, con la participación de las comunidades. Las autoridades municipales determinarán equitativamente las asignaciones presupuestales que las comunidades administrarán directamente para fines específicos."
"V. Propiciar la incorporación de las mujeres indígenas al desarrollo, mediante el apoyo a los proyectos productivos, la protección de su salud, el otorgamiento de estímulos para favorecer su educación y su participación en la toma de decisiones relacionadas con la vida comunitaria."
"VII. Apoyar las actividades productivas y el desarrollo sustentable de las comunidades indígenas mediante acciones que permitan alcanzar la suficiencia de sus ingresos económicos, la aplicación de estímulos para las inversiones públicas y privadas que propicien la creación de empleos, la incorporación de tecnologías para incrementar su propia capacidad productiva, así como para asegurar el acceso equitativo a los sistemas de abasto y comercialización."
Asimismo, en el penúltimo párrafo de dicho Artículo se establece:
"Para garantizar el cumplimiento de las obligaciones señaladas en este apartado, la Cámara de Diputados del Congreso de la Unión, las legislaturas de las entidades federativas y los ayuntamientos, en el ámbito de sus respectivas competencias, establecerán las partidas específicas destinadas al cumplimiento de estas obligaciones en los presupuestos de egresos que aprueben, así como las formas y procedimientos para que las comunidades participen en el ejercicio y vigilancia de las mismas".
Por su parte, el Convenio 169 sobre Pueblos Indígenas y Tribales de la Organización Internacional del Trabajo, establece:
"Artículo 2
1. Los gobiernos deberán asumir la responsabilidad de desarrollar, con la participación de los pueblos interesados, una acción coordinada y sistemática con miras a proteger los derechos de esos pueblos y a garantizar el respeto de su integridad.
2. Esta acción deberá incluir medidas:
a) que aseguren a los miembros de dichos pueblos gozar, en pie de igualdad, de los derechos y oportunidades que la legislación nacional otorga a los demás miembros de la población;
b) que promuevan la plena efectividad de los derechos sociales, económicos y culturales de esos pueblos, respetando su identidad social y cultural, sus costumbres y tradiciones, y sus instituciones;
c) que ayuden a los miembros de los pueblos interesados a eliminar las diferencias socioeconómicas que puedan existir entre los miembros indígenas y los demás miembros de la comunidad nacional, de una manera compatible con sus aspiraciones y formas de vida.
"Artículo 4
1. Deberán adoptarse las medidas especiales que se precisen para salvaguardar las personas, las instituciones, los bienes, el trabajo, las culturas y el medio ambiente de los pueblos interesados.
2....
3..."
"Artículo 7
1. Los pueblos interesados deberán tener el derecho de decidir sus propias prioridades en lo que atañe al proceso de desarrollo, en la medida en que éste afecte a sus vidas, creencias, instituciones y bienestar espiritual y a las tierras que ocupan o utilizan de alguna manera, y de controlar, en la medida de lo posible, su propio desarrollo económico, social y cultural. Además, dichos pueblos deberán participar en la formulación, aplicación y evaluación de los planes y programas de desarrollo nacional y regional susceptibles de afectarles directamente.
2. El mejoramiento de las condiciones de vida y de trabajo y del nivel de salud y educación de los pueblos interesados, con su participación y cooperación, deberá ser prioritario en los planes de desarrollo económico global de las regiones donde habitan. Los proyectos especiales de desarrollo para estas regiones deberán también elaborarse de modo que promuevan dicho mejoramiento.
3...
 
4..."
"Artículo 23
1. La artesanía, las industrias rurales y comunitarias y las actividades tradicionales y relacionadas con la economía de subsistencia de los pueblos interesados, como la caza, la pesca, la caza con trampas y la recolección deberán reconocerse como factores importantes del mantenimiento de su cultura y de su autosuficiencia y desarrollo económicos. Con la participación de esos pueblos, y siempre que haya lugar, los gobiernos deberán velar por que se fortalezcan y fomenten dichas actividades.
2. A petición de los pueblos interesados, deberá facilitárseles, cuando sea posible, una asistencia técnica y financiera apropiada que tenga en cuenta las técnicas tradicionales y las características culturales de esos pueblos y la importancia de un desarrollo sostenido y equitativo."
Por su parte, la Declaración de las Naciones Unidas sobre los Derechos de los Pueblos indígenas señala lo siguiente:
"Artículo 4
Los pueblos indígenas, en ejercicio de su derecho a la libre determinación, tienen derecho a la autonomía o al autogobierno en las cuestiones relacionadas con sus asuntos internos y locales, así como a disponer de medios para financiar sus funciones autónomas.
"Artículo 20
1. Los pueblos indígenas tienen derecho a mantener y desarrollar sus sistemas o instituciones políticos, económicos y sociales, a disfrutar de forma segura de sus propios medios de subsistencia y desarrollo, y a dedicarse libremente a todas sus actividades económicas tradicionales y de otro tipo.
2. Los pueblos indígenas desposeídos de sus medios de subsistencia y desarrollo tienen derecho a una reparación justa y equitativa.
Artículo 21
1. Los pueblos indígenas tienen derecho, sin discriminación, al mejoramiento de sus condiciones económicas y sociales, entre otras esferas, en la educación, el empleo, la capacitación y el readiestramiento profesionales, la vivienda, el saneamiento, la salud y la seguridad social.
2. Los Estados adoptarán medidas eficaces y, cuando proceda, medidas especiales para asegurar el mejoramiento continuo de sus condiciones económicas y sociales. Se prestará particular atención a los derechos y necesidades especiales de los ancianos, las mujeres, los jóvenes, los niños y las personas con discapacidad indígenas."
"Artículo 39
Los pueblos indígenas tienen derecho a recibir asistencia financiera y técnica de los Estados y por conducto de la cooperación internacional para el disfrute de los derechos enunciados en la presente Declaración."
En el mismo sentido, la Declaración Americana sobre los Derechos de los Pueblos Indígenas, establece lo siguiente:
"Artículo IX. Personalidad jurídica
Los Estados reconocerán plenamente la personalidad jurídica de los pueblos indígenas, respetando las formas de organización indígenas y promoviendo el ejercicio pleno de los derechos reconocidos en esta Declaración."
"Artículo XXIX. Derecho al desarrollo
1. Los pueblos indígenas tienen derecho a mantener y determinar sus propias prioridades en lo relacionado con su desarrollo político, económico, social y cultural, de conformidad con su propia cosmovisión. Asimismo, tienen el derecho a que se les garantice el disfrute de sus propios medios de subsistencia y desarrollo y a dedicarse libremente a todas sus actividades económicas.
2. Este derecho incluye la elaboración de las políticas, planes, programas y estrategias para el ejercicio de su derecho al desarrollo y la implementación de acuerdo a su organización política y social, normas y procedimientos, sus propias cosmovisiones e instituciones.
3. Los pueblos indígenas tienen derecho a participar activamente en la elaboración y
determinación de los programas de desarrollo que les conciernan y, en lo posible, administrar esos programas mediante sus propias instituciones.
4...
5. Los pueblos indígenas tienen el derecho a medidas eficaces para mitigar los impactos adversos ecológicos, económicos, sociales, culturales o espirituales por la ejecución de los proyectos de desarrollo que afecten sus derechos. Los pueblos indígenas que han sido desposeídos de sus propios medios de subsistencia y desarrollo tienen derecho a la restitución y, cuando no sea posible, a la indemnización justa y equitativa. Esto incluye el derecho a la compensación por cualquier perjuicio que se les haya causado por la ejecución de planes, programas o proyectos"
"Artículo XXXVII
Los pueblos indígenas tienen derecho a recibir asistencia financiera y técnica de los Estados y por conducto de la cooperación internacional para el disfrute de los derechos enunciados en la presente declaración."
La Ley del INPI establece diferentes disposiciones en la materia, entre las que destacan las siguientes:
"Artículo 2. El Instituto es la autoridad del Poder Ejecutivo Federal en los asuntos relacionados con los pueblos indígenas y afromexicano, que tiene como objeto definir, normar, diseñar, establecer, ejecutar, orientar, coordinar, promover, dar seguimiento y evaluar las políticas, programas, proyectos, estrategias y acciones públicas, para garantizar el ejercicio y la implementación de los derechos de los pueblos indígenas y afromexicano, así como su desarrollo integral y sostenible y el fortalecimiento de sus culturas e identidades, de conformidad con lo dispuesto en la Constitución Política de los Estados Unidos Mexicanos y en los instrumentos jurídicos internacionales de los que el país es parte.
Artículo 3. Para cumplir los fines y objetivos del Instituto, se reconocen a los pueblos y comunidades indígenas y afromexicanas como sujetos de derecho público; utilizando la categoría jurídica de pueblos y comunidades indígenas en los términos reconocidos por el artículo 2o. de la Constitución Política de los Estados Unidos Mexicanos y los instrumentos internacionales en la materia.
...
Artículo 4. Para el cumplimiento de su objeto, el Instituto tendrá las siguientes atribuciones y funciones:
I. Definir los lineamientos normativos que permitan conducir y orientar las políticas públicas relativas a los pueblos indígenas y afromexicano en el marco de la Administración Pública Federal;
II. a la V...
VI. Proponer, promover e implementar las medidas que se requieran para garantizar el cumplimiento de los derechos de los pueblos indígenas y afromexicano;
VII. a la VIII...
IX. Garantizar, promover e instrumentar las medidas y acciones para el reconocimiento, respeto y ejercicio de los derechos y el desarrollo integral de las mujeres indígenas y afromexicanas, así como fortalecer su participación en todos los ámbitos, reconociendo sus aportes e incorporando sus propias visiones y propuestas;
X. a la XIV...
XV. Apoyar los procesos de reconocimiento, protección, defensa y conservación de las tierras, territorios, bienes y recursos naturales de los pueblos indígenas, de conformidad con la normatividad aplicable;
XVI. Promover e instrumentar las medidas pertinentes, en coordinación con las instancias competentes, los pueblos indígenas y afromexicano, para la conservación y protección de la integridad de la biodiversidad y el medio ambiente de dichos pueblos, a fin de generar y mantener modos de vida sostenibles y hacer frente a las consecuencias adversas del cambio climático;
XVII. a la XXIV...
XXV. Instrumentar, operar, ejecutar y evaluar planes, programas, proyectos y acciones para el desarrollo integral, intercultural y sostenible de los pueblos indígenas y afromexicano;
XXVI. Elaborar, gestionar, impulsar, dar seguimiento y evaluar, de manera conjunta y coordinada
con los pueblos interesados, los Planes Integrales de Desarrollo Regional de los Pueblos Indígenas;
XXVII. Apoyar, impulsar y fortalecer las economías locales y las actividades productivas de los pueblos y comunidades indígenas y afromexicanas, mediante acciones que permitan lograr la suficiencia de ingresos económicos, la creación de empleos, la incorporación de tecnologías para incrementar su capacidad productiva, así como asegurar el acceso justo y equitativo a los sistemas de abasto, comercialización y financiamiento;
XXVIII. Apoyar e impulsar, en coordinación con las dependencias y entidades de la Administración Pública Federal competentes, los sistemas agrícolas tradicionales y los cultivos básicos, en especial, el sistema de la milpa, para lograr la seguridad, autosuficiencia y soberanía alimentaria;
XXIX. a la XXXI...
XXXII. Concertar acciones con los sectores social y privado, en coordinación con los pueblos indígenas y afromexicano, para que coadyuven en la realización de acciones en beneficio de dichos pueblos;
XXXIII. a la XXXIV...
XXXV. Gestionar, ejecutar, dar seguimiento y evaluar los recursos presupuestales para promover y garantizar el reconocimiento e implementación de los derechos y el desarrollo integral, intercultural y sostenible de los pueblos indígenas y afromexicano, bajo criterios justos y compensatorios.
...
XXXVI. Llevar a cabo las transferencias de recursos a los pueblos, comunidades y municipios indígenas, a través de sus autoridades o instituciones representativas para la implementación de sus derechos y su desarrollo integral, intercultural y sostenible;
XXXVII. a la XLVIII...".
Por su parte, el Programa Nacional de los Pueblos Indígenas 2018-2024, establece en sus Objetivos Específicos 1, 2, 5 y 7 lo siguiente:
"Objetivos Específicos:
1.   Definir, instrumentar y evaluar los procesos de desarrollo integral, intercultural y sostenible de los Pueblos Indígenas y Afromexicano, mediante la elaboración de los Planes Integrales de Desarrollo Regional, en coordinación con sus autoridades e instancias representativas e impulsando su reconstitución y el pleno respeto a sus formas de autonomía y organización.
2.   Apoyar, impulsar y fortalecer las economías y las actividades productivas de las comunidades y regiones indígenas, en particular los sistemas agrícolas tradicionales y cultivos básicos, para lograr la autosuficiencia y soberanía alimentaria, la generación de empleos y la suficiencia de ingresos económicos.
      [...]
5.   Garantizar la implementación de los derechos fundamentales de los Pueblos Indígenas y Afromexicano en los ámbitos político, jurídico, económico, social y cultural. En particular, promover las medidas necesarias para el ejercicio de la libre determinación, autonomía y sistemas normativos; la protección, defensa, conservación y aprovechamiento de las tierras, territorios y recursos naturales, así como la conservación y protección de la integridad de la biodiversidad y el medio ambiente.
[...]
7.   Garantizar el reconocimiento, respeto y ejercicio de los derechos de las Mujeres Indígenas y Afromexicanas en el contexto de sus pueblos y comunidades."
Asimismo, se cuenta con las Estrategias y Líneas de Acción siguientes:
"1.2. Elaboración de Planes Integrales de Desarrollo Regional multianual por Pueblo o Región Indígena.
1.2.1. Elaborar diagnósticos regionales.
1.2.2. Realizar procesos de consulta y elaboración de Planes Integrales de Desarrollo Regional multianual.
 
1.2.3. Establecer en el Presupuesto de Egresos de la Federación el Fondo Nacional para los Pueblos Indígenas, con los recursos necesarios para la implementación de los Planes Integrales de Desarrollo Regional, y su transferencia directa a comunidades y regiones.
1.2.4. Generar procesos de evaluación y rendición de cuentas de los Planes Integrales de Desarrollo Regional, a partir de los sistemas normativos e instituciones comunitarias.
1.4.2. Construir instrumentos (acuerdos, protocolos, lineamientos) para la articulación entre el gobierno federal y los Consejos Regionales y/o las comunidades para la definición, implementación y evaluación de la política pública en sus ámbitos territoriales.
2.1   Actividades productivas sostenibles que contribuyan a mejorar las condiciones de vida de las poblaciones indígenas y afromexicana con perspectiva de género.
2.1.1. Impulsar proyectos productivos que favorezcan la economía indígena, con perspectiva de género.
2.1.2 Apoyar e impulsar los sistemas agrícolas tradicionales y los cultivos básicos, en especial, el sistema milpa.
2.2 Impulso de la economía indígena sostenible mediante el desarrollo de capacidades locales y regionales.
2.2.1 Promover el desarrollo de capacidades encaminadas al fortalecimiento de los proyectos productivos, con perspectiva de género.
2.2.2 Realizar acciones de promoción para el desarrollo económico y social de las regiones indígenas y afromexicanas.
2.3.  Promoción del comercio justo de los productos y servicios ofertados por la población indígena y afromexicana en los mercados regional y nacional.
2.3.1. Apoyar procesos de certificación e identidad comercial de cadenas de valor indígenas y afromexicana.
2.3.2. Promover esquemas de comercio justo de productos y servicios de grupos, empresas y comunidades indígenas y afromexicana.
2.3.3. Promover el acceso al crédito y consolidar empresas de la población indígena y afromexicana.
2.4.  Acciones para el aprovechamiento sustentable de los recursos naturales en las regiones indígenas y afromexicana.
2.4.1. Promover y consolidar los proyectos de turismo indígena que coadyuvan en el desarrollo regional.
2.4.2. Impulsar iniciativas encaminadas a la adaptación y mitigación de los efectos adversos del cambio climático."
Estos preceptos constitucionales, convencionales, legales y programáticos conforman el marco para las acciones institucionales de los programas operativos del INPI. Asimismo, estas Reglas de Operación consideran los Lineamientos para incorporar la perspectiva de género en las Reglas de Operación de los programas presupuestarios federales, publicados en el Diario Oficial de la Federación (DOF) el 29 de junio de 2016.
2. Objetivos
2.1. Objetivo General
Contribuir al fortalecimiento de las economías de los pueblos y comunidades indígenas y afromexicanas, con la implementación de proyectos productivos y turísticos; acciones de mitigación y adaptación al cambio climático; generación de valor agregado, acceso al crédito y apoyo a la comercialización; mediante la realización de procesos de planeación, desarrollo de capacidades y asistencia técnica, desde una perspectiva participativa, territorial y de género, para alcanzar su desarrollo integral, intercultural y sostenible.
2.2. Objetivos Específicos
a)    Apoyar la implementación de proyectos productivos, turísticos y acciones para la mitigación y adaptación al cambio climático. Se podrá destinar al menos un 50% del presupuesto para apoyos a mujeres indígenas y afromexicanas,
b)    Impulsar acciones de planeación y desarrollo de capacidades comunitarias, a través de la formulación de Planes Integrales de Desarrollo Regional, capacitación y asistencia técnica, acompañamiento y acciones formativas estratégicas, a fin de fortalecer procesos productivos, administrativos, financieros y organizativos en el nivel comunitario, municipal, regional y nacional, e
 
c)     Instrumentar estrategias y otorgar apoyos para la comercialización, el acceso al crédito y el fomento del comercio justo, que contribuya a consolidar la presencia de los productos y servicios ofertados, en los mercados local, regional y nacional.
3. Lineamientos
3.1 Cobertura
El Programa atenderá a municipios, comunidades y localidades indígenas y afromexicanas, o las formas de organización que éstas determinen, así como a mujeres y hombres mayores de edad que:
a)    Vivan en localidades con 40% y más de población indígena,
b)    Municipios y comunidades indígenas y afromexicanas, reconocidos en los marcos jurídicos e institucionales de las entidades federativas y resoluciones y acuerdos de las instancias competentes. Tratándose de las comunidades indígenas, el criterio de auto adscripción establecido en la Constitución Federal se determinará de acuerdo con cada situación específica,
c)     Habiten en municipios prioritarios y/o regiones indígenas determinadas por el Instituto, y
d)    Sea población indígena migrante que resida permanentemente en alguno de los estados de la República Mexicana.
Los municipios, comunidades y localidades indígenas considerados en la cobertura del Programa se encuentran en el Catálogo de Municipios y Localidades de la Institución, disponible en la página electrónica http://www.inpi.gob.mx/localidades2010-gobmx/index.html
3.2 Poblaciones
3.2.1 Población potencial
Municipios, comunidades y localidades indígenas y afromexicanas, así como mujeres y hombres mayores de edad, en la cobertura establecida en el numeral 3.1 de las presentes Reglas.
3.2.2 Población objetivo
Municipios, comunidades y localidades indígenas y afromexicanas, o las formas de organización que éstas determinen, así como mujeres y hombres mayores de edad que solicitan apoyo del Programa en el ejercicio fiscal vigente, que habitan en la cobertura establecida en las presentes Reglas de Operación.
3.3 Criterios de elegibilidad
Los criterios generales de elegibilidad del Programa son: comunidad indígena o afromexicana, o las formas de organización que éstas determinen, ser mayor de edad y habitar en zonas de cobertura establecidas en el numeral 3.1 y residan en los municipios, comunidades y localidades catalogadas como predominantemente indígenas, de alta y muy alta marginación. Los criterios específicos para cada tipo de apoyo se precisan en el numeral 4 Mecánica Operativa.
3.4 Requisitos
Los requisitos específicos para cada tipo de apoyo se precisan en el numeral 4 Mecánica Operativa de las presentes Reglas de Operación.
3.5 Características de los Apoyos
3.5.1 Componentes y Tipos de Apoyo
3.5.1.1 Proyectos productivos, turísticos y acciones para la mitigación y adaptación al cambio climático
a)    Proyectos Productivos Comunitarios (PPC)
b)    Proyectos Productivos para Mujeres Indígenas y Afromexicanas (MIA)
c)    Proyectos de Turismo de Naturaleza
d)    Acciones para la mitigación y adaptación de los efectos del cambio climático
3.5.1.2 Planeación y desarrollo de capacidades comunitarias
a)    Planeación Integral del Desarrollo Regional para la identificación de estrategias productivas, entre otros. (Planes Integrales de Desarrollo Regional)
b)    Capacitación, Asistencia Técnica, Acciones Formativas Estratégicas y Certificaciones
c)     Promotoría Comunitaria
3.5.1.3 Comercialización, acceso al crédito y fomento del comercio justo.
a)    Comercialización
b)    Promoción de Finanzas Comunitarias
c)    Incentivos para el acceso al financiamiento
 
3.6 Derechos y Obligaciones de las Comunidades y Localidades Beneficiarias y Causales de Retiro de los Apoyos
3.6.1 Derechos
Las comunidades y localidades beneficiarias de este Programa tienen derecho a:
      Recibir un trato digno, respetuoso, oportuno, equitativo y con calidad, sin discriminación alguna,
      Acceder a los apoyos que otorga el Programa, conforme a lo establecido en las presentes Reglas de Operación y contar con una copia de su expediente,
      Recibir asesoría y orientación del Instituto para la integración de sus proyectos, sin costo alguno, y
      Ser informados por los medios que establezca el Instituto, del seguimiento y resolución de la solicitud con base en el procedimiento establecido en las presentes Reglas de Operación.
3.6.2 Obligaciones
      Las comunidades y localidades beneficiarias tendrán la obligación de manifestar, si les fuera requerido y sin faltar a la verdad, los datos personales de los beneficiarios relativos a nombre, edad, sexo, domicilio, situación socio-económica, grado máximo de estudios, número de dependientes económicos, fecha, lugar de nacimiento y la Clave Única de Registro de Población (CURP), así como la información relativa al ejercicio de los recursos otorgados,
      Facilitarán también al Instituto, a quien dicha instancia designe, el acceso físico a los proyectos apoyados, así como a la información documental correspondiente,
      Ejercer los recursos de acuerdo con los conceptos autorizados en el formato de proyecto simplificado (Anexo 3) y en el Plan de Negocios (Anexo 8), o de manera oficial en el instrumento correspondiente;
      Presentar la documentación comprobatoria de la aplicación de los recursos recibidos y entregar una copia a las Oficinas de Representación y/o los CCPI,
      Informar inmediatamente al Instituto sobre cualquier problema que se presente durante la puesta en marcha y operación de su proyecto,
      Cumplir con los requisitos que las presentes Reglas de Operación establecen, así como con los plazos definidos para la operación del Programa, y
      Contar con el expediente completo en original que soporte el apoyo recibido.
3.6.3 Causales de retiro de los apoyos
Las comunidades y localidades beneficiarias del Programa deberán reintegrar los apoyos otorgados, cuando se incurra en alguno de los siguientes supuestos:
a)    No aplicar el recurso en los conceptos de inversión autorizados para la realización del proyecto, conforme a lo establecido en el numeral 3.6 de las presentes Reglas,
b)    Presentar información falsa o comprobación incompleta de los apoyos otorgados,
c)     Cuando la forma de organización comunitaria apoyada se encuentre inactiva o se desintegre, quedando el 40% de las personas beneficiarias, abandone el proyecto o deje de operarlo, y
d)    No cumplir con lo establecido en las presentes Reglas de Operación.
Cuando las comunidades y localidades beneficiarias de este ejercicio o de ejercicios fiscales anteriores cuenten con maquinaria, equipo, herramientas, utensilios, insumos, etc., sin instalar u operar, el Instituto podrá establecer un procedimiento o mecanismo de recuperación, con el propósito de apoyar a otros solicitantes que previamente cumplan con los términos establecidos en la Regla de Operación.
3.7. Instancias participantes
3.7.1 Instancia normativa
El Instituto, a través de la Unidad Responsable del Programa, es la instancia encargada de normar e interpretar las presentes Reglas de Operación, así como de definir y resolver los supuestos que no estén plasmados en éstas. Asimismo, tendrá la facultad, en su caso, de acordar tiempos y procedimientos para la recepción de las solicitudes de apoyo.
3.7.2. Coordinación Interinstitucional
La Instancia normativa establecerá la coordinación correspondiente con las Oficinas de Representación y los CCPI para la operación del Programa, así como para garantizar que sus acciones no se contrapongan, afecten o presenten duplicidades con otros Programas o acciones del Gobierno Federal; la coordinación institucional y vinculación de acciones, busca potenciar el impacto de los recursos y fortalecer la cobertura de las acciones, identificando concurrencias de apoyo, a fin de detonar la complementariedad y/o evitar posibles duplicidades y reducir gastos administrativos.
 
Para multiplicar los resultados de las acciones desarrolladas por los Programas del Instituto a favor de la población indígena, los responsables de cada Programa se coordinarán entre sí, para identificar concurrencias.
Lo anterior, atendiendo los siguientes criterios:
Al identificar duplicidades, la Unidad Responsable del Programa solicitará a las Oficinas de Representación y los CCPI que lo constate y, de ser el caso, apliquen las siguientes medidas:
      Si existiera duplicidad de un solo integrante del comité comunitario o de la forma de organización que la comunidad o localidad determine, se solicitará su baja y/o sustitución, de tal forma que, en el caso de la forma de organización que la comunidad o localidad determine quede conformado con 5 integrantes, y 3 integrantes para el caso del comité comunitario como mínimo, respectivamente, según lo establecen las Reglas de Operación del Programa, y
      Si todos los integrantes del comité comunitario o de la forma de organización que la comunidad o localidad determine, se identifican como duplicidades; se solicitará el reintegro de los recursos, a través de la Oficina de Representación y los CCPI.
Con respecto a los dos casos anteriores y cuando se trate de proyectos de continuidad y consolidación, éstos tendrán prioridad para su apoyo, por lo que no se considerará duplicidad por parte del Instituto, así como las Acciones de mitigación y adaptación de los efectos del cambio climático.
Los padrones de solicitantes serán aquellos que correspondan a los registros del SIPP, con estatus Completado y Observado; mientras que los padrones de las personas beneficiarias, serán aquellos que correspondan a los registros definitivos con estatus de Autorizado, Aprobado, Liberado y Pagado, omitiendo aquéllos que se encuentren en Captura, Cancelados y Cancelados con Oficio.
La Unidad Responsable del Programa establecerá las acciones y/o mecanismos a seguir, complementarios a estas Reglas de Operación.
4. Mecánica Operativa
4.1 Proyectos productivos, turísticos y acciones para la mitigación y adaptación al cambio climático.
Los proyectos que apoya el Programa se orientan a la producción, al turismo y a las acciones para la mitigación y adaptación al cambio climático; de acuerdo con las vocaciones y potencialidades productivas de los municipios, comunidades y localidades de las regiones indígenas y afromexicanas, considerando las siguientes actividades:
a)    Agrícolas,
b)    Pecuarias,
c)    Forestales,
d)    Pesqueras,
e)    Acuícolas,
f)     Agroindustriales,
g)    Artesanales, y
h)    Turísticas.
Las solicitudes para recibir apoyo para un proyecto productivo, turístico y acciones de mitigación y adaptación al cambio climático de este Programa, deberán contar con el aval de las Asambleas Comunitarias, como se establece en el Anexo 10 A.
En ningún caso, los recursos otorgados por el Instituto podrán utilizarse para el pago de deudas, pago de rentas, servicios o compra de inmuebles.
Para el capital de trabajo, el Programa sólo aportará los recursos que se justifiquen técnica y económicamente.
Asimismo, los conceptos de gasto deberán ser congruentes y consistentes con la actividad productiva o turística y las necesidades de inversión identificadas durante el proceso de validación de campo.
4.1.1 Proyectos productivos (PPC y MIA)
Tipos de Apoyo
a)    Proyectos Productivos Comunitarios (PPC): Estos apoyos estarán dirigidos a proyectos presentados por comunidades indígenas y afromexicanas, a través de sus autoridades o instituciones representativas, o las formas de organización que dichas comunidades determinen.
 
b)    Proyectos Productivos para Mujeres Indígenas y Afromexicanas (MIA) con aval comunitario: Apoyos dirigidos a proyectos productivos que, contando con el aval comunitario, sean presentados por mujeres indígenas o afromexicanas organizadas en las formas que las comunidades determinen, las cuales no podrán estar constituidas por menos de 5 mujeres.
Estos tipos de apoyo tienen dos modalidades:
i.    Nuevos: Esta modalidad está dirigida a comunidades y localidades con o sin experiencia organizativa previa y conocimientos en la actividad productiva del proyecto solicitado, y
ii.   Continuidad y Consolidación: Dirigido a comunidades y localidades, con experiencia colectiva en producción, organización y comercialización, que requieren de capital o capacitación para su sostenibilidad en el tiempo y que no hayan recibido más de tres apoyos (Ver Anexo 11), previa evaluación realizada por el Instituto.
Los proyectos podrán recibir hasta tres apoyos, uno por modalidad y en distintos ejercicios fiscales, con base en el resultado de la validación de campo, así como por el cumplimiento de la normatividad.
Tendrán prioridad de atención los proyectos que surjan de los Planes Integrales de Desarrollo Regional que impulsa el Instituto, que tengan impacto regional y que generen cadenas de valor. Lo anterior, de acuerdo con la disponibilidad presupuestal del Programa.
Los montos de apoyo que establecen las Reglas de Operación, estarán en función de los resultados de la visita de validación de campo, proceso en el cual se determinarán los conceptos de inversión necesarios para el apoyo de los proyectos.
Serán sujetos de estos apoyos, aquellos proyectos en alguna de las modalidades que se muestran en el siguiente cuadro:
Cuadro 1. Modalidades de Apoyo*
Modalidad
Montos
I. Nuevos
Para proyectos presentados por comunidades indígenas y afromexicanas o las formas de organización que las comunidades determinen: de $150,000.00 (Ciento cincuenta mil pesos 00/100 M.N.) hasta $ 1,500,000.00 (Un millón quinientos mil pesos 00/100 M.N.), dependiendo de los alcances del proyecto.
II. Proyectos de continuidad y consolidación
Para proyectos presentados por comunidades indígenas o afromexicanas o las formas de organización que éstas determinen: de $250,000.00 (Doscientos cincuenta mil pesos 00/100 M.N.), hasta $650,000.00 (Seiscientos cincuenta mil pesos 00/100 M.N.), equivalente al 80% del monto total del proyecto. El 20% restante de los recursos será aportado por la población beneficiaria, el cual podrá ser en especie o en efectivo.
Consiste en un solo apoyo para incorporar en el proceso productivo, nuevas tecnologías a fin de incrementar la producción y atender la demanda del mercado.
*Estos apoyos consideran acompañamiento técnico de hasta el 10% respecto del monto de aportación del INPI. Se requiere presentar Programa de Trabajo o Carta Descriptiva que justifique las acciones a realizar.
4.1.1.1 Procedimiento de Operación de Proyectos Productivos
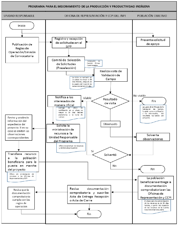
a) Publicación de Reglas de Operación y Emisión de la convocatoria
Una vez publicadas las Reglas de Operación en el DOF, se emitirán las convocatorias (Anexo 1) correspondientes, mismas que se difundirán a través de las Oficinas de Representación y los Centros Coordinadores de Pueblos Indígenas (CCPI), redes sociales, medios impresos, el portal de Internet del Instituto y el Sistema de Radiodifusoras Culturales Indígenas.
Los requisitos para acceder a estos tipos de apoyo podrán ser consultados en el Cuadro 4.
b) Recepción y Registro de Solicitudes de Apoyo a Proyectos Productivos
La recepción de las solicitudes de apoyo se llevará a cabo en las Oficinas de Representación y los CCPI, para lo cual los interesados deberán presentar la solicitud de apoyo (Anexo 2), el proyecto simplificado (Anexo 3) debidamente requisitados, y el aval de la Asamblea Comunitaria (Anexo 10 A). La ubicación física de las Oficinas de Representación y de los CCPI pueden consultarse en la siguiente liga: http://www.inpi.gob.mx/gobmx-2019/INPI-directorio-representaciones-estatales-centros-coordinadores-radios.pdf
 
c) Conformación del Comité de Selección y Dictaminación de Solicitudes
En cada entidad federativa se integrará un Comité de Selección y Dictaminación de Solicitudes de Apoyo, para realizar el proceso de revisión y selección de solicitudes, con la finalidad de identificar los proyectos que cumplen con los criterios de selección, para posteriormente ser validados en campo.
Para tal efecto, el Comité estará conformado por las siguientes personas:
      Un/una representante de Oficinas Centrales del Instituto, designado por el Director General, con derecho a voz y voto y que presidirá el Comité,
      Un/una representante de la Unidad Responsable del Programa del Instituto, con derecho a voz y voto,
      Un/una representante de la Oficina de Representación del Instituto en la entidad federativa, con derecho a voz y voto,
      Un/una representante del CCPI del Instituto, del área geográfica a la que corresponda el proyecto, con derecho a voz y voto,
      El/la Responsable del Programa en la Oficina de Representación del Instituto en la entidad federativa, con derecho a voz y voto, y
      Un/una Representante de alguna institución académica u organización de la sociedad civil, invitado por la Dirección General del Instituto.
El Comité deberá quedar instalado antes de finalizar el primer cuatrimestre del año fiscal vigente.
Una vez instalado el Comité y cerrado el período de recepción de solicitudes de apoyo, se convocará a sesión de revisión de solicitudes en un plazo no mayor a 10 días hábiles, para programar las visitas de validación de campo.
Se considerará preseleccionada una solicitud cuando cumpla con los siguientes criterios:
-      Los proyectos que se deriven de los Planes Integrales de Desarrollo Regional,
-      Proyectos Regionales con enfoque territorial de acuerdo con la vocación productiva y la generación de cadenas de valor,
-      Que se encuentre en una comunidad o localidad de la cobertura del Programa,
-      Que los proyectos impulsen la conservación de los recursos naturales y contribuyan al fortalecimiento de la vida y organización comunitaria,
-      Los proyectos de continuidad que hayan sido evaluados satisfactoriamente, conserven al menos 60% de sus integrantes y demuestren que están operando,
-      En el caso de los proyectos de continuidad, los recursos fiscales otorgados en años anteriores deberán estar totalmente comprobados y contar con la respectiva Acta de Entrega Recepción,
-      Orden de recepción de solicitudes, y
-      Disponibilidad presupuestal.
d) Proceso de Validación de Campo
Una vez preseleccionadas las solicitudes, se realizará la validación de campo (Anexo 4), en un lapso no mayor de 30 días hábiles.
En estas visitas se evaluarán y analizarán los siguientes aspectos:
1.     El nivel organizativo de los solicitantes. En proyectos de mujeres, verificar su participación efectiva en la toma de decisiones,
2.     Que el proyecto cuente con el aval comunitario, y que contribuya al fortalecimiento de la vida comunitaria,
3.     Que los proyectos productivos propuestos por los solicitantes, correspondan con la vocación productiva de la zona en donde se pretenden instalar,
4.     Que se cuente con la infraestructura y los servicios adecuados (agua potable, drenaje, electrificación, entre otros), para la puesta en marcha o la continuidad de la actividad productiva,
5.     Que el proyecto considere utilizar preferentemente insumos y materias primas de la región, además del empleo de ecotecnias,
6.     Valoración de la proyección del proyecto para que se desarrolle y crezca en el mediano y largo plazo,
7.     Evaluación de la oferta y demanda del producto o servicio en la zona de influencia del proyecto, y
 
8.     En el caso de los proyectos porcícolas, que éstos cuenten con un manejo adecuado de excretas y líquidos y elaboración de compostas. Este tipo de proyectos se apoyará únicamente en zonas rurales.
e) Dictamen de Solicitudes
El Comité de Selección de Solicitudes realizará la dictaminación correspondiente, con base en los resultados de las visitas de campo. Las ponderaciones con las cuales se valorarán las solicitudes, quedarán establecidas en los lineamientos del Comité de Selección y Dictaminación de Solicitudes. Una vez concluido el proceso de revisión y dictaminación, el proyecto podrá ser viable, no viable u observado.
De resultar viable, las Oficinas de Representación y los CCPI notificarán por oficio que la solicitud fue aprobada, en un plazo máximo de 30 días hábiles posteriores a la visita. Posteriormente, se procederá a la firma del convenio de concertación (Anexo 5).
Si la solicitud resultó no viable, la copia de la minuta de la validación de campo fungirá como notificación.
Si la solicitud resultó observada, se comunicará a los solicitantes para que en un plazo de 5 días hábiles solventen las observaciones, de lo contrario ésta quedará cancelada.
Los proyectos que resulten viables, deberán contar con su expediente completo (Anexo 6), mismo que será capturado en el Sistema de Información de Proyectos Productivos (SIPP), para la generación del folio correspondiente.
No se apoyarán proyectos productivos en los siguientes casos:
      Cuando se trate de proyectos nuevos relacionados con la explotación de ganado bovino, ya sea para la producción de leche, carne o doble propósito, y
      Aquellos cuyo objetivo sea la intermediación de mercancías, como tiendas de abarrotes, de ropa y/o zapatos, ferreterías, mercerías, entre otros.
f) Ministración de recursos
Las Oficinas de Representación y/o los CCPI solicitarán la ministración de los recursos a la Unidad Responsable del Programa, anexando la cartera de proyectos productivos aprobados con las firmas correspondientes, así como los datos de las cuentas bancarias mancomunadas de la comunidad o localidad indígena o afromexicana a apoyar.
La Unidad Responsable del Programa revisará y analizará la información en el SIPP, de los expedientes de los proyectos que fueron aprobados por las Oficinas de Representación y los CCPI. Aquellos proyectos que no cumplan con las Reglas de Operación, no serán considerados para el proceso de ministración de recursos, en tanto que no sean solventadas las observaciones generadas.
Una vez que la Unidad Responsable del Programa haya notificado a las Oficinas de la Representación y los CCPI que procede la ministración de recursos, se notificará a la comunidad beneficiaria o a la forma de organización que ésta determine, los proyectos que han sido aprobados para que se proceda a firmar el convenio de concertación.
La entrega de los recursos para el apoyo de los proyectos productivos se realizará mediante depósito a través de transferencia electrónica a las cuentas bancarias mancomunadas, con el propósito de que la comunidad beneficiaria realice las compras correspondientes para la puesta en marcha de los proyectos.
g) Comprobación y Seguimiento de Proyectos Productivos
Los promotores comunitarios y el personal técnico del Programa, acompañarán a los pueblos y comunidades indígenas y afromexicanas beneficiadas en los procesos previos, durante y después de la puesta en marcha del proyecto.
La población apoyada por el Programa deberá realizar, antes del término del ejercicio fiscal, la comprobación total de los recursos otorgados por el Instituto. Las Oficinas de Representación y los CCPI deberán incorporar dicha comprobación al SIPP, por lo que las comunidades apoyadas o a las formas de organización que éstas determinen deberán contar con la documentación comprobatoria correspondiente.
Las facturas que amparan la comprobación total de los recursos otorgados a las comunidades beneficiarias, incluyendo las aportaciones de las personas beneficiarias, deberán estar a nombre de la comunidad o a la forma de organización que ésta determine. En el caso de que se utilice la facturación alternativa, se presentará el Registro Federal de Contribuyentes Genérico, establecido por la SHCP en la Resolución de la Miscelánea Fiscal vigente. En este caso, tendrán validez las facturas genéricas emitidas a nombre de algún integrante de la comunidad, que sea autorizado por la misma para tal efecto.
 
La comprobación para Proyectos Productivos podrá ser de hasta un 20% del total de los recursos con recibos simples (Anexo 9), siempre y cuando los proveedores estén ubicados en la localidad del proyecto o en localidades aledañas.
Para el caso de mano de obra, la lista de raya no podrá ser mayor al 15% del valor total del proyecto, a excepción de las acciones para la mitigación y adaptación de los efectos del cambio climático.
Los recursos que no se ejecuten por parte de la comunidad beneficiaria o a la forma de organización que ésta determine, de acuerdo con los conceptos de inversión autorizados, podrán ser reprogramados en otros conceptos, presentando la justificación correspondiente ante las Oficinas de Representación y los CCPI, para su valoración y, en su caso, autorización.
En lo que respecta a los Proyectos cancelados, se deberá reintegrar el recurso a la TESOFE, para su posterior reasignación por parte de las Oficinas de Representación y/o los CCPI, previa autorización de la Unidad Responsable del Programa.
Una vez que los recursos han sido comprobados en su totalidad y el proyecto se encuentra en operación, la Oficina de Representación y los CCPI suscribirán el Acta de Entrega Recepción (Anexo 7). En caso de que los recursos no fueran utilizados de acuerdo con lo autorizado o comprobados en su totalidad durante el período establecido para tal fin, la Oficina de Representación y los CCPI solicitarán el reintegro de los mismos, procediendo a suscribir el Acta de Cierre (Anexo 7A), siempre y cuando no esté justificada la reprogramación de los conceptos de inversión.
Las Oficinas de Representación y los CCPI, serán las instancias responsables del resguardo y conformación de los expedientes (Anexo 6), así como de la supervisión y seguimiento de los proyectos autorizados, en su cobertura de atención.
Como parte de la supervisión y seguimiento, las Oficinas de Representación y los CCPI, aplicarán la Encuesta para el Seguimiento y Monitoreo a los Proyectos Productivos y de Turismo de Naturaleza en Comunidades Indígenas y elaborarán la minuta de trabajo correspondiente.
4.1.2 Proyectos de Turismo de Naturaleza
Estos proyectos buscan impulsar las iniciativas de las comunidades indígenas y afromexicanas, para el desarrollo de productos y servicios turísticos.
Este tipo de apoyo tiene tres modalidades:
a)    Plan de Negocios: Dirigido a comunidades, empresas comunitarias indígenas o a las formas de organización que las comunidades determinen, para la formulación de un documento que define objetivos y las diversas etapas del desarrollo turístico, conforme al Anexo 8,
b)    Infraestructura y Equipamiento: Dirigido a comunidades, empresas comunitarias indígenas o a las formas de organización que las comunidades determinen, para el apoyo a infraestructura, rehabilitación y equipamiento de proyectos de Turismo de Naturaleza que cuenten con Plan de Negocios y Estructura de Inversión actualizada, y
c)    Consolidación: Dirigido a comunidades o empresas comunitarias indígenas y afromexicanas, contando con el aval comunitario, registradas ante la SHCP, que estén en operación para cubrir las necesidades de equipamiento a los proyectos de Turismo de Naturaleza, que requieran elevar los estándares de calidad de los servicios que ofrecen.
Cuadro 2. Modalidades de Proyectos de Turismo de Naturaleza
Modalidad
Montos
l. Plan de Negocios
Hasta $ 100,000.00 (Cien mil pesos 00/100 M.N.); un solo apoyo.
II. Infraestructura y equipamiento
Hasta $ 800,000.00 (Ochocientos mil pesos 00/100 M.N.) por apoyo. Se podrá otorgar hasta tres apoyos en distintos ejercicios fiscales.
III. Consolidación (Equipamiento)
Hasta $ 500,000.00 (Quinientos mil pesos 00/100 M.N.). Único apoyo para complementar los requerimientos de equipamiento del sitio turístico.
 
4.1.2.1 Procedimiento de Operación
a) Publicación de Reglas de Operación y Emisión de la convocatoria
Una vez publicadas las Reglas de Operación en el DOF, se emitirán las convocatorias correspondientes, mismas que se difundirán a través de las Oficinas de Representación y los CCPI, redes sociales, medios impresos, el portal de Internet del Instituto y el Sistema de Radiodifusoras Culturales Indígenas.
Los requisitos para acceder a estos tipos de apoyo podrán ser consultados en el Cuadro 4.
 
b) Recepción y Registro de Solicitudes de Apoyo a Proyectos de Turismo de Naturaleza
La recepción de las solicitudes de apoyo se llevará a cabo en las Oficinas de Representación y los CCPI, para lo cual los interesados deberán presentar la solicitud de apoyo (Anexo 2), el proyecto propuesto de acuerdo con el Anexo 8 y el aval de la Asamblea Comunitaria (Anexo 10 A), y se deberán incorporar al expediente los documentos definidos en el Cuadro 4.
Las Oficinas de Representación y los CCPI analizarán y registrarán en el SIPP, todas las solicitudes de apoyo recibidas de parte de las comunidades o empresas comunitarias indígenas y afromexicanas, mismas que obtendrán un acuse con número, fecha y hora de registro. Dicho acuse no compromete la autorización del proyecto.
c) Conformación del Comité de Selección y Dictaminación de Solicitudes de Proyectos de Turismo de Naturaleza
Se integrará un Comité de Selección y Dictaminación de Solicitudes de Apoyo en las Oficinas Centrales, para realizar el proceso de revisión, con la finalidad de identificar los proyectos que cumplen con los criterios de selección, para posteriormente ser validados en campo.
Para tal efecto el Comité estará conformado por las siguientes personas:
      Un/una representante de la Dirección General, con derecho a voz y voto y que presidirá el Comité,
      Un/una representante de la Unidad Responsable del Programa del Instituto, con derecho a voz y voto,
      Un/una representante de la Coordinación General de Administración y Finanzas del Instituto, con derecho a voz y voto,
      Un/una representante de la Coordinación General de Asuntos Jurídicos del Instituto, con derecho a voz y voto, y
      Un/una representante de Instituciones Federales implicadas en el Sector Turismo, con derecho a voz y voto.
El Comité deberá quedar instalado antes de finalizar el primer cuatrimestre del año fiscal vigente.
Una vez instalado el Comité y cerrado el período de recepción de solicitudes de apoyo, se convocará a sesión de revisión de solicitudes en un plazo no mayor a 10 días hábiles, para programar las visitas de validación de campo.
Se podrá considerar para la preselección de solicitudes los siguientes criterios:
-      Los proyectos que se deriven de los Planes Integrales de Desarrollo Regional,
-      Sean planteados y administrados por las comunidades y municipios indígenas,
-      Se realicen bajo un enfoque territorial y con perspectiva de género,
-      El proyecto defina estrategias que permitan su sostenibilidad,
-      Proyectos Regionales con enfoque territorial de acuerdo con la vocación productiva y la generación de cadenas de valor,
-      Que se encuentre en una comunidad o localidad de la cobertura del Programa,
-      Que los proyectos impulsen la conservación de los recursos naturales y contribuyan al fortalecimiento de la vida y organización comunitaria,
-      En el caso de los proyectos de continuidad, los recursos fiscales otorgados en años anteriores deberán estar totalmente comprobados y contar con la respectiva Acta de Entrega Recepción,
-      Orden de recepción de solicitudes, y
-      Disponibilidad presupuestal.
d) Proceso de Validación de Campo
Una vez preseleccionadas las solicitudes, se realizará la validación de campo, en un lapso no mayor de 30 días hábiles.
En estas visitas se evaluarán y analizarán los siguientes aspectos:
-      El nivel organizativo de los solicitantes. En proyectos de mujeres, verificar su participación efectiva en la toma de decisiones,
-      Que el proyecto cuente con el aval comunitario, y que contribuya al fortalecimiento de la vida comunitaria,
 
-      Evaluar la oferta y demanda del producto turístico, de acuerdo con la cercanía con uno o más Centros Emisores Turísticos,
-      Que los proyectos consideren la incorporación de productos y actividades con base en su potencial turístico, características bioculturales, que impulsen la economía local y generen cadenas de valor,
-      Los antecedentes de acciones turísticas realizadas por parte de la comunidad o empresa comunitaria solicitante,
-      En el caso de proyectos de continuidad y consolidación, se deberá evaluar la operación de los mismos respecto al cumplimiento de metas de las etapas anteriores, y
-      Que el proyecto considere utilizar preferentemente insumos y materias primas de la región, además del empleo de ecotecnias.
e) Dictamen de Solicitudes
Como resultado de la visita de campo, el Comité de Selección de Solicitudes realizará la dictaminación correspondiente, declarando que el proyecto podrá ser viable, no viable u observado.
Los proyectos que resulten viables, deberán contar con su expediente completo (Anexo 6), mismo que será capturado en el SIPP, para la generación del folio y dictamen correspondiente.
Si la solicitud resultó no viable, la copia de la minuta de la validación de campo, fungirá como notificación.
Si la solicitud resultó observada, se comunicará a los solicitantes para que en un plazo de 5 días hábiles solventen las observaciones, de lo contrario ésta quedará cancelada.
f) Ministración de recursos
La Unidad Responsable del Programa realizará la revisión de la información ingresada en el SIPP, con base en las Reglas de Operación. A los proyectos dictaminados como viables, se les notificará su aprobación y el monto autorizado, a través de las Oficinas de Representación y se procederá a gestionar la ministración de recursos.
Las Oficinas de Representación, los CCPI y los representantes de los sitios turísticos apoyados, deberán suscribir el Convenio de Concertación dentro de los cinco días hábiles posteriores a la transferencia de los recursos, la cual se realizará vía dispersión a la cuenta bancaria mancomunada de la comunidad o empresa comunitaria indígena.
g) Comprobación y Seguimiento de Proyectos de Turismo de Naturaleza
Las facturas que amparan la comprobación total de los recursos otorgados a la comunidad o empresa comunitaria indígena beneficiaria, incluyendo sus aportaciones, deberán estar a nombre de la comunidad o empresa comunitaria indígena. Las comunidades o empresas comunitarias indígenas podrán utilizar la facturación alternativa, con Registro Federal de Contribuyentes Genérico, establecido por la SHCP en la Resolución de la Miscelánea Fiscal vigente.
La comprobación para desarrollar infraestructura turística, podrá ser de hasta un 20% del total de los recursos con recibos simples, siempre y cuando los proveedores estén ubicados en la localidad del proyecto o en localidades aledañas. Para el caso de mano de obra, la lista de raya no podrá ser mayor al 15% del valor total del proyecto.
Los recursos que no se ejecuten por parte de la población beneficiaria, de acuerdo con los conceptos de inversión autorizados, podrán ser reprogramados en otros conceptos, presentando la justificación correspondiente ante las Oficinas de Representación y los CCPI, para su valoración y, en su caso, autorización.
Las Oficinas de Representación y los CCPI, realizarán las actividades de supervisión y seguimiento de los proyectos apoyados en el presente ejercicio fiscal que consiste en aplicar la Encuesta para el Seguimiento y Monitoreo a los Proyectos Productivos y de Turismo de Naturaleza, incluyendo evidencia fotográfica de los avances físicos encontrados.
Las Oficinas de Representación y/o los CCPI deberán remitir a la Unidad Responsable del Programa, información trimestral sobre los avances físicos y financieros de los proyectos autorizados, explicando las variaciones entre el presupuesto modificado y ejercido, así como entre las metas programadas y alcanzadas.
La comunidad o empresa comunitaria indígena deberá presentar a las Oficinas de Representación y/o CCPI, la comprobación que garantice la ejecución al 100% de los recursos otorgados antes del término del ejercicio fiscal. Al finalizar este proceso, se suscribirá el Acta de Conclusión correspondiente (Anexo 7B) por las Oficinas de Representación o los CCPI, previa verificación del proyecto instalado y concluido conforme los
conceptos de inversión autorizados.
4.1.3 Acciones para la mitigación y adaptación de los efectos del cambio climático
Estas acciones consisten en subsidios de carácter transversal para apoyo de estrategias de conservación y manejo sustentable de los recursos naturales.
Las acciones de mitigación se enfocan a reducir la emisión de gases de efecto invernadero, y/o que mejoran los sitios donde se captura dióxido de carbono; algunas actividades específicas pueden ser el equipamiento con biodigestores para ganadería porcina y bovina; establecimiento de plantaciones de árboles nativos integrados a cultivos tradicionales para captura de carbono; milpa intercalada con árboles frutales, manejo de sombra de café, reforestaciones de lináloe, maguey, amate, entre otros.
Se entiende como adaptación las iniciativas y medidas encaminadas a reducir el riesgo de los sistemas naturales y humanos ante los efectos del cambio climático; algunas actividades específicas pueden ser obras de conservación de suelos y manantiales comunitarios; establecimiento de barreras vivas con plantas tradicionales; mejoramiento de la milpa tradicional; diversificación productiva; conservación de manglares; rescate de semillas y plantas nativas o adaptadas en riesgo de desaparición; replantación con variedades resistentes a sequías o enfermedades provocadas por el cambio climático, entre otras.
Se podrán destinar recursos económicos para apoyar acciones que presenten las comunidades y localidades indígenas y afromexicanas, así como los que surjan de los Planes Integrales de Desarrollo Regional que impulsa la Institución, de acuerdo con la disponibilidad presupuestal del Programa.
Este tipo de apoyo tiene dos modalidades:
a)    Nuevos: Esta modalidad está dirigida a comunidades y localidades indígenas que buscan realizar acciones de conservación, protección, recuperación, mantenimiento y/o manejo sustentable de ecosistemas, en el marco de las definiciones antes mencionadas, y
b)    Continuidad y/o Consolidación: Consiste en apoyar la continuidad y/o consolidación de acciones que hayan iniciado su operación en años fiscales anteriores y que no hayan recibido más de tres apoyos.
Cuadro 3. Modalidades de las Acciones de Mitigación y Adaptación de los efectos del Cambio Climático
Modalidad
Montos
I. Nuevos (Inicio)
Hasta $ 350,000.00 (Trescientos cincuenta mil pesos 00/100 M. N.). Los recursos se deben destinar para la adquisición de infraestructura, equipamiento, insumos, herramientas, entre otros requerimientos.
II. Continuidad y/o consolidación
Hasta $ 500,000.00 (Quinientos mil pesos 00/100 M. N.). Los recursos se deben destinar para la adquisición de infraestructura, equipamiento, insumos, paquetes tecnológicos, herramientas, entre otros.
 
4.1.3.1 Procedimiento de operación
La atención de las solicitudes de apoyo para acciones de mitigación y adaptación de los efectos del cambio climático, se regirá conforme al Procedimiento de Operación de Proyectos de Turismo de Naturaleza, de acuerdo con los siguientes criterios de selección:
1.     Los proyectos que se deriven de los Planes Integrales de Desarrollo Regional,
2.     Proyectos Regionales con enfoque territorial,
3.     Que se encuentre en una comunidad o localidad de la cobertura del Programa,
4.     Que los proyectos impulsen la conservación de los recursos naturales y contribuyan al fortalecimiento de la vida y organización comunitaria,
5.     Comunidades y localidades indígenas y afromexicanas, que incluyan al menos el 30% de mujeres,
6.     Los proyectos de continuidad que hayan sido evaluados satisfactoriamente,
7.     En el caso de los proyectos de continuidad, los recursos fiscales otorgados en años anteriores deberán estar totalmente comprobados y contar con la respectiva Acta de Entrega Recepción,
8.     Orden de recepción de solicitudes, y
9.     Disponibilidad presupuestal.
 
Los requisitos para acceder a este tipo de apoyo podrán ser consultados en el Cuadro 4.
4.1.4 Requisitos que deben cumplir las comunidades, empresas comunitarias indígenas o las formas de organización que las comunidades determinen para los tipos de apoyo proyectos productivos, turísticos y acciones para la mitigación y adaptación al cambio climático
Cuadro 4
Documento
Proyectos Productivos
Turismo de Naturaleza
Acciones
para la
mitigación y
adaptación
de los
efectos del
cambio
climático
Comunidades
Formas de organización que las comunidades determinen
Comunidades
Empresas comunitarias indígenas o la forma de organización que la comunidad determine
Comunidades
Registro:
Solicitud de apoyo para proyecto productivo y turístico, que deberá entregarse en la Oficina de Representación y los CCPI (Anexo 2).
X
X
X
X
X
Proyecto Simplificado que deberá entregarse en la Oficina de Representación y los CCPI (Anexo 3 y Anexo 3A).
X
X
 
 
X
Términos de Referencia para la Presentación de Proyectos de Turismo, que deberá entregarse en la Oficina de Representación y los CCPI (Anexo 8).
 
 
X
X
 
Acta de Asamblea comunitaria que valide el proyecto solicitado (Anexo 10 A).*
X
X
 
X
X
X
Requisitos para solicitudes autorizadas:
Acuse de formato solicitud.
X
X
X
X
X
Acta de integración del Comité de Trabajo o de la forma de organización que las comunidades determinen, firmada por todos sus integrantes y en la cual se designe como presidente a la persona que firma la solicitud (Anexo 10). En el caso de proyectos de Turismo de Naturaleza, sólo podrá aplicar en apoyo para Plan de Negocios, cuando el solicitante no cuente con una figura legalmente constituida.
X
X
X
X
X
Copia de identificación oficial (con fotografía) de cada uno de los integrantes de la comunidad o a la forma de organización que ésta determine.
X
X
X
X
X
Clave Única de Registro de Población (CURP) actualizada y Acta de nacimiento de todos los integrantes.
X
X
X
X
X
Permisos y concesiones vigentes o en trámite.
 
X
 
X
X
 
Carta compromiso (escrito libre) de mantener el sitio vigente y en operación a la conclusión de la primera etapa.
 
 
X
 
 
Manifestación escrita, firmada por los representantes de la comunidad o de la forma de organización que ésta determine, expresando no haber recibido, en ejercicios fiscales anteriores, apoyo de la Institución u otra dependencia del Gobierno Federal, para un proyecto productivo o turístico. Dicha manifestación no aplica para apoyos de continuidad o consolidación y Acciones para la adaptación y mitigación de los efectos del cambio climático.
X
X
X
X
X
Manifestación escrita, firmada por los representantes de la comunidad o de la forma de organización que ésta determine, expresando no estar tramitando ante otra entidad del Gobierno Federal en el presente ejercicio fiscal, apoyo para el mismo proyecto productivo o turístico, salvo en los casos de mezcla de recursos que se justifiquen y sean complementarios.
X
X
X
X
X
Manifestación escrita, firmada por los representantes de la comunidad o de la forma de organización que ésta determine, expresando que ningún integrante es servidor público en activo o en licencia, ni tampoco familiar en primer grado de algún servidor público en activo o en licencia.
X
X
X
X
X
Documento que acredite ante la Oficina de Representación y los CCPI, la propiedad o posesión del predio en que se ejecutarán las obras que comprende el proyecto a nombre de los solicitantes del apoyo (Por ejemplo: escritura, contrato de comodato, entre otros).
X
X
X
X
X
Datos de la cuenta bancaria mancomunada activa a nombre del representante de la comunidad o de la forma de organización que ésta determine, y al menos otro integrante, en donde se especifique la CLABE interbancaria con 18 dígitos.
X
X
X
X
X
*Excepcionalmente en los casos donde no cuenten con la estructura de Asamblea Comunitaria, podrán ser avalados por otros mecanismos de toma de decisión colectiva.
4.2 Planeación y desarrollo de capacidades comunitarias.
Tipos de apoyo
4.2.1 Planeación Integral del Desarrollo Regional para la identificación de estrategias productivas, entre otros. (Planes Integrales de Desarrollo Regional).
Se implementará una estrategia que articule los ejercicios de diagnóstico participativo y planeación territorial, en las regiones indígenas de las Oficinas de Representación y los CCPI, bajo una misma metodología, cuyos resultados permitan orientar la acción pública del Instituto y de otras instituciones, para que las comunidades indígenas y afromexicanas asuman el proceso de planeación de su desarrollo, de manera activa y consciente, congruente con su identidad, en un horizonte de corto, mediano y largo plazo, en el que se defina su visión de futuro y las acciones estratégicas en orden de prioridad, y que asuma la actitud para gestionar, participar en la ejecución y dar seguimiento a dichas acciones.
En este marco, se realizarán Planes Integrales de Desarrollo Regional operados por las Oficinas de Representación y los CCPI, con base en la Metodología Participativa que emitirá la Unidad Responsable del
Programa. Esta acción se realizará de acuerdo con la disponibilidad presupuestal.
4.2.1.1 Procedimiento de Operación
Las Oficinas de Representación y los CCPI realizarán encuentros regionales para la elaboración de los diagnósticos participativos, en los cuales deberán considerar a:
a)    Autoridades o representantes de municipios y comunidades indígenas y afromexicanas,
b)    Autoridades Tradicionales,
c)    Órganos de Representación Agrarios pertenecientes a los pueblos indígenas y el afromexicano,
d)    Instituciones y Organizaciones de la Sociedad Civil (OSC),
e)    Organizaciones Productivas,
f)     Comunidades beneficiarias del Programa, y
g)    Representantes de instituciones gubernamentales relacionadas con el desarrollo regional integral.
*Se deberá considerar la efectiva participación de mujeres y jóvenes.
Los Planes Integrales de Desarrollo Regional se establecerán considerando las regiones indígenas en donde se concentrarán varios municipios, comunidades o localidades, que compartan condiciones geográficas, sociales, económicas y culturales.
El resultado final del Plan Integral de Desarrollo Regional contemplará las estrategias, acciones y proyectos que cada Oficina de Representación y los CCPI impulsarán, a través de los diferentes programas del Instituto y de otras instancias y dependencias.
Las propuestas generadas en cada región indígena del país, serán resultado del contexto en que se encuentra y de su proceso organizativo, de manera que sean integrales y reflejen una visión a corto, mediano y largo plazo para su puesta en marcha.
La Unidad Responsable del Programa establecerá los lineamientos específicos para la operación y ejercicio de los recursos, atendiendo a criterios de racionalidad, eficacia en su ejecución y avances de las metas establecidas.
4.2.2 Capacitación, Asistencia Técnica, Acciones Formativas Estratégicas y Certificaciones
4.2.2.1 Capacitación y Asistencia Técnica
La Capacitación y Asistencia Técnica está dirigida a comunidades indígenas y afromexicanas, empresas comunitarias indígenas, o las formas de organización que las comunidades determinen, beneficiarias de los proyectos productivos y turísticos; para la resolución de problemas normativos, organizativos, productivos, operativos, administrativos y de comercialización; así como el fortalecimiento de capacidades, destrezas y habilidades de desarrollo empresarial.
Esta acción se llevará a cabo a través de las Oficinas de Representación y los CCPI. Para tal efecto, podrán celebrar convenios o contratos de concertación con instancias académicas o de investigación, instancias especializadas seleccionadas, o contratos con personas físicas para otorgar las acciones de capacitación y asistencia técnica. Los recursos destinados deberán otorgarse en especie a las comunidades indígenas y afromexicanas, empresas comunitarias indígenas o a las formas de organización que las comunidades determinen (Anexos 14 y 15).
Las Oficinas de Representación y los CCPI, deberán entregar su programa de trabajo anual en los primeros tres meses del año para visto bueno y seguimiento de la Unidad Responsable del Programa, misma que establecerá los lineamientos y contenido correspondiente.
4.2.2.2 Acciones Formativas Estratégicas y Certificaciones
La Unidad Responsable del Programa impulsará acciones formativas estratégicas, para el desarrollo de las economías en las comunidades y regiones indígenas y afromexicanas. Para tal efecto, podrá establecer convenios y/o acuerdos de colaboración con instancias especializadas en temas estratégicos de formación y certificación; con el objeto de responder a las necesidades identificadas en los Planes Integrales de Desarrollo Regional, objetivos estratégicos y visión institucional. Se podrá concertar con los diferentes órdenes de gobierno, sociedad civil y demás instituciones de la Administración Pública. Considera recursos para el pago de alimentación, hospedaje y traslado para las personas beneficiarias.
4.2.2.3 Procedimiento de Operación
Para celebrar contratos de concertación, se deberá cumplir con el procedimiento de la Ley de Adquisiciones, Arrendamientos y Servicios del Sector Público y el marco jurídico que aplique.
Las Oficinas de Representación y los CCPI establecerán las bases del Convenio o Contrato, para definir
las estrategias de trabajo, tiempos y productos entregables, así como acordar las condiciones del pago; el cual se realizará a través de transferencia electrónica, de acuerdo con la calendarización de recursos establecida y disponibilidad presupuestal.
La Unidad Responsable del Programa establecerá los lineamientos específicos para la operación y ejercicio de los recursos, atendiendo a criterios de racionalidad, eficacia en su ejecución y avance de las metas.
4.2.3 Promotoría Comunitaria
La Promotoría Comunitaria realizará el acompañamiento integral a proyectos productivos, turísticos y acciones para la mitigación y adaptación del cambio climático; que incida en la toma de decisiones y el fortalecimiento organizativo de las comunidades indígenas y afromexicanas, que permitan coadyuvar en el mejoramiento y apropiación de conocimientos técnicos. Dichas acciones se brindarán de manera bilingüe, para garantizar la comprensión de los beneficiarios. Este apoyo en ningún caso generará relación laboral alguna con el Instituto.
4.2.3.1 Procedimiento de Operación
Los criterios de elegibilidad son los siguientes:
    Hombres y mujeres, preferentemente indígenas y afromexicanos, mayores de edad,
    Hablar la lengua indígena de la región que va a atender, además del español,
    Escolaridad: Licenciatura terminada o técnicos medios especializados en agronomía, recursos naturales, planificación rural, ciencias sociales, y/o afines a las actividades a desarrollar. En caso de no contar con estudios de licenciatura, deberá contar con experiencia comprobable en trabajo de campo con población indígena y afromexicana de por lo menos tres años. Preferentemente, deberá estar certificado (a) en el Estándar de Competencia EC0020 "Formulación del Diseño de Proyectos de Inversión en el Sector Rural" o afines,
    Vivir cerca o en las comunidades o localidades y/o región de atención, y
    No ser integrante de un grupo de trabajo, organización social o sociedad apoyada por la Institución, a través de un proyecto productivo durante el año inmediato anterior y/o en el ejercicio fiscal en curso; ni recibir apoyo por el mismo concepto por parte de otra instancia a nivel federal.
Los promotores(as) comunitarios (as) recibirán un apoyo económico mensual mínimo de $ 10,000.00 (Diez mil pesos 00/100 M.N.), sujeto a cambios de acuerdo con la disponibilidad presupuestal, para lo cual deberán entregar un informe mensual en las Oficinas de Representación y/o CCPI. En caso de existir ahorros en el presupuesto total anual programado, se podrán destinar dichas economías como apoyos adicionales a los mismos, dichos recursos serán comprobables mediante recibo simple de pago (Anexo 9A) y serán entregados mediante dispersión de fondos vía la Tesorería de la Federación (TESOFE), a la cuenta bancaria de cada uno de los promotores(as) comunitarios.
Se otorgará un seguro contra accidentes personales a los promotores(as) comunitarios(as), el cual cubrirá al promotor(a) durante el tiempo que sea objeto del apoyo, así como durante los traslados de sus hogares a las comunidades que apoyan, a las Oficinas de Representación, los CCPI o sedes de eventos, el cual deberá contratarse durante los primeros cuatro meses del año fiscal en curso.
La Unidad Responsable del Programa establecerá los lineamientos específicos para el ejercicio de los recursos de Promotoría Comunitaria, atendiendo a criterios de racionalidad, eficacia en su ejecución y avances de las metas establecidas.
4.3 Comercialización, acceso al crédito y fomento del comercio justo
Estos apoyos tienen como objetivo promover el comercio justo y dar valor agregado a los productos y servicios ofertados por las comunidades indígenas y afromexicanas, empresas comunitarias indígenas o las formas de organización que las comunidades determinen, beneficiarias por el Instituto.
Los tipos de apoyo son:
1.    Comercialización,
2.    Promoción de Finanzas Comunitarias, e
3.    Incentivos para el acceso al financiamiento.
4.3.1Comercialización
Estos apoyos pretenden contribuir al desarrollo de la identidad comercial de los productos y servicios que ofrecen comunidades indígenas o afromexicanas, empresas comunitarias indígenas o las formas de
organización que las comunidades determinen, sustentados en el cumplimiento de normas oficiales y reglamentación específica establecidas, así como mejorar la presentación y el acceso a productos en los mercados locales, regionales, nacionales e internacionales.
Para estas Reglas de Operación, se entiende como comercio justo al proceso de las comunidades indígenas y afromexicanas, empresas comunitarias indígenas o las formas de organización que las comunidades determinen, que promueven un sistema comercial en el que se respetan los derechos humanos de los pueblos, el medio ambiente, son pertinentes con la organización comunitaria, reciben asesoría y apoyo para mejorar su producción y comercialización (a lo largo de la cadena de valor) hasta llegar al consumidor final, a través de múltiples canales de distribución donde se garantice un mayor porcentaje de ingresos entre los productores.
Este apoyo tiene cuatro modalidades:
a)    Expos comerciales,
b)    Promoción y Difusión,
c)    Estrategia Comercial, y
d)     Uso de los sellos distintivos Manos Indígenas, Calidad Mexicana y Paraísos Indígenas.
4.3.1.1 Expos Comerciales
Son los eventos en los cuales se realiza la muestra y venta de productos y servicios generados por comunidades indígenas y afromexicanas, empresas comunitarias indígenas o las formas de organización que las comunidades determinen, que buscan posicionar el sello distintivo Manos Indígenas, Calidad Mexicana, promoviendo el conocimiento cultural, el comercio justo y el valor agregado por las condiciones de sustentabilidad y organización comunitaria, aplicadas en la elaboración de productos u ofrecimiento de servicios.
4.3.1.1.1 Procedimiento de Operación
Las Oficinas de Representación y los CCPI serán responsables de llevar a cabo las Expos Comerciales. La solicitud de recursos se realizará a la Unidad Responsable del Programa, a través de un documento donde se explique y se justifique a detalle:
      Fecha y lugar,
      Propuesta gráfica del evento,
      Número de participantes,
      Afluencia estimada, y
      Costos para la realización del evento, correspondiente a la participación de los expositores.
El recurso destinado para Expos Comerciales estará sujeto a disponibilidad presupuestal.
La participación en estos eventos por parte de comunidades, empresas comunitarias indígenas o de las formas de organización que las comunidades determinen, la recepción y la evaluación de las solicitudes serán realizadas las Oficinas de Representación y los CCPI, previa Convocatoria. Para tal efecto, la Unidad Responsable del Programa determinará las características y temporalidad de la misma. La solicitud deberá estar acompañada del Formato de Ficha Diagnóstico de los participantes (Anexo 12).
Dichas representaciones serán las responsables de resguardar un expediente por cada apoyo otorgado.
De acuerdo con la disponibilidad presupuestal, se podrá apoyar con una parte proporcional de los costos de movilidad, así como con el hospedaje y alimentación.
A más tardar 30 días hábiles posteriores al término del evento, la Oficina de Representación y/o los CCPI, deberán enviar a la Unidad Responsable del Programa un informe general que debe contener:
      Nombre de las comunidades, empresas comunitarias indígenas o de las formas de organización que las comunidades determinen, que participaron,
      Número de expositores participantes por sexo,
      Pueblo indígena al que pertenecen,
      Evidencia fotográfica,
      Listas de asistencia,
      Reglamento firmado por los expositores, y
      Copia de Carta Responsiva, Identificación Oficial y CURP.
 
4.3.1.2. Promoción y Difusión
Son aquellas acciones que contribuyen al posicionamiento de los productos, marcas y/o servicios turísticos que ofrecen las comunidades, empresas comunitarias indígenas o las formas de organización que las comunidades determinen, apoyadas por el Instituto para favorecer su comercialización. Podrá apoyarse:
a)    Para la participación en Ferias, Expos o Eventos organizados por instituciones públicas o privadas, así como por comunidades u organizaciones, se otorgará apoyo para la promoción de marcas, productos o servicios turísticos proporcionados por las comunidades indígenas y afromexicanas, empresas comunitarias indígenas o las formas de organización que las comunidades determinen, con base en la disponibilidad presupuestaria,
b)    Apoyo a la instalación de stands, mamparas, inscripción, propuesta gráfica, materiales de publicidad, entre otros,
c)     Diseño y dominio de Página web, aplicaciones para dispositivos móviles y redes sociales de los sellos distintivos Manos Indígenas, Calidad Mexicana y Paraísos Indígenas, así como medios impresos, visuales y de audio, y
d)    Adquisición de productos que cuentan con el sello distintivo Manos Indígenas, Calidad Mexicana, como muestra o promoción para el posicionamiento de la marca.
4.3.1.2.1 Procedimiento de Operación
Las comunidades, empresas comunitarias indígenas o las formas de organización que las comunidades determinen, que soliciten este apoyo deberán presentar a la Unidad Responsable, las Oficinas de Representación o los CCPI, escrito libre en el que se indique el solicitante, el objetivo, o en su caso la descripción de los productos a promover, así como el Formato de Ficha Diagnóstico (en el caso de productos artesanales).
Previa evaluación, dichas instancias gestionarán los recursos con la Unidad Responsable del Programa, quedando sujeto el apoyo a la disponibilidad presupuestal. Los recursos se transferirán de manera directa y vía electrónica a la cuenta bancaria mancomunada del beneficiario.
4.3.1.3 Promoción de Ventas al Mayoreo (Venta Consolidada)
A través de las Oficinas de Representación y los CCPI, con el seguimiento de la Unidad Responsable del Programa, se buscará establecer convenios para que comunidades indígenas y afromexicanas o las formas de organización que éstas determinen, vendan de manera directa productos alimentarios (insumos frescos, maíz, fríjol, café, amaranto, entre otros), artesanales (muebles de oficina, comedores y de equipamiento de dormitorios para las Casas de la Niñez Indígena, entre otros) y servicios, preferentemente con instancias públicas que lo requieran (escuelas, municipios, instancias estatales o federales, entre otros), reduciendo costos de intermediación y fortaleciendo la economía local.
4.3.1.3.1 Procedimiento de Operación
Este apoyo consistirá en la asesoría y el acompañamiento para la negociación y formalización de convenios, garantizando la calidad y el cumplimiento de los compromisos por ambas partes. Se solicitará de manera directa a través de un escrito libre presentado por comunidades indígenas y afromexicanas o las formas de organización que éstas determinen, en las Oficinas de Representación, los CCPI o la Unidad Responsable del Programa.
4.3.1.4 Estrategia Comercial
Los recursos referentes a esta modalidad están dirigidos de manera directa a comunidades o las formas de organización que éstas determinen, y serán otorgados por única ocasión para el concepto solicitado. Se deberán aplicar durante el ejercicio fiscal vigente. Este apoyo podrá ser destinado para:
1)    Diseño del etiquetado de acuerdo con la naturaleza del producto elaborado y de acuerdo con el Manual de etiquetado del sello distintivo Manos Indígenas, Calidad Mexicana, así como al registro de la marca ante el Instituto Mexicano de la Propiedad Industrial (IMPI). El monto máximo de apoyo será hasta de $ 10,000.00 (Diez mil pesos 00/100 M.N.),
2)    Mejora de empaque y embalaje. El monto máximo de apoyo será hasta $ 20,000.00 (Veinte mil pesos 00/100 M.N.),
3)    Estudios de laboratorio, certificaciones u otros necesarios, de acuerdo con la naturaleza de los bienes y servicios. El monto máximo de apoyo será hasta $ 20,000.00 (Veinte mil pesos 00/100 M.N.), y
4)    Formulación de Manuales o Documentos que permitan la estandarización de procesos y la mejora continua de calidad; tales como Manual de Buenas Prácticas de Manufactura (BPM); Manual de
Procedimientos Operativos Estandarizados de Saneamiento (POES) y Código de Barras, entre otros. El monto máximo de apoyo será hasta $ 30,000.00 (Treinta mil pesos 00/100 M.N.).
4.3.1.4.1 Procedimiento de Operación
Estos apoyos podrán solicitarse a lo largo del año ante la Unidad Responsable del Programa, las Oficinas de Representación y los CCPI.
Para los apoyos de Estrategia Comercial, se realizará una solicitud libre, acompañada del formato denominado Ficha Diagnóstico (Anexo 12), para evaluar el producto y, con base en ello, la Unidad Responsable del Programa, las Oficinas de Representación y los CCPI, definirán la pertinencia del apoyo.
4.3.1.5 Uso de los sellos distintivos Manos Indígenas, Calidad Mexicana y Paraísos Indígenas
El comercio justo implica también el establecimiento de esquemas de certificación social que garanticen, de manera objetiva, que comunidades indígenas y afromexicanas, empresas comunitarias indígenas o las formas de organización que las comunidades determinen, realizan acciones de transformación, valor agregado y comercialización, a fin de que una mayor proporción del ingreso generado por una cadena de valor llegue a esta población.
Para ello, se busca establecer criterios que contribuyan al rescate de la organización comunitaria, de técnicas y saberes tradicionales y a la conservación de los recursos naturales. El establecimiento y promoción del uso de sellos distintivos busca validar estas características de los productos y servicios generados por comunidades indígenas y afromexicanas, empresas comunitarias indígenas o las formas de organización que las comunidades determinen, permitiendo que el consumidor final las reconozca y valore.
Manos Indígenas, Calidad Mexicana
Es un sello distintivo reconocido como una Marca Registrada propiedad del Instituto, y representa una estrategia para fortalecer la difusión e identificación de los productos elaborados por los pueblos indígenas y afromexicano. Con este sello, se garantiza que los productos han sido elaborados a través de procesos artesanales, con un enfoque de sustentabilidad ambiental, fortaleciendo la organización comunitaria y el comercio justo.
El Instituto cuenta con ocho registros de Clase ante el IMPI, relacionados con la marca Manos Indígenas, Calidad Mexicana descritos en el Cuadro 5:
Cuadro 5. Descripción de las clases del sello distintivo Manos Indígenas, Calidad Mexicana
No.
Clase
Descripción
Registro
1
14
Metales preciosos y sus aleaciones, así como productos de estas materias o chapados no comprendidos en otras clases; artículos de joyería, bisutería, piedras preciosas; artículos de relojería e instrumentos cronométricos.
1696406
2
21
Utensilios y recipientes para uso doméstico y culinario; peines y esponjas; cepillos; materiales para fabricar cepillos; material de limpieza; lana de acero; vidrio en bruto o semielaborado (excepto el vidrio de construcción); artículos de cristalería, porcelana y loza no comprendidos en otras clases.
1696408
3
20
Muebles, espejos, marcos; productos de madera, corcho, caña, junco, mimbre cuerno, hueso, marfil, ballena, concha, ámbar, nácar, espuma de mar, sucedáneos de todos estos materiales o de materias plásticas, no comprendidos en otras clases.
1696407
4
25
Prendas de vestir, calzado, artículos de sombrerería.
1572475
5
29
Carne, pescado, carne de ave y carne de caza; extractos de carne; frutas y verduras, hortalizas y legumbres en conserva, congeladas, secas y cocidas; jaleas, confituras, compotas; huevos; leche y productos lácteos; aceites y grasas comestibles.
1575988
6
30
Café, té, cacao y sucedáneos del café; arroz; tapioca y sagú; harinas y preparaciones a base de cereales; pan, productos de pastelería y confitería; helados; azúcar, miel, jarabe de melaza; levadura, polvos de hornear; sal; mostaza; vinagre, salsas (condimentos); especias; hielo.
1575987
 
7
32
Cervezas; aguas minerales, y otras bebidas sin alcohol; bebidas a base de frutas y zumos de frutas; siropes y otras preparaciones para elaborar bebidas.
1781459
8
33
Bebidas alcohólicas (excepto cervezas).
1790666
 
Criterios para acceder y conservar el uso del sello distintivo Manos Indígenas, Calidad Mexicana
Podrá ser autorizado por el Instituto de manera gratuita a través de la Unidad Responsable del Programa,
con el aval de la Coordinación General de Asuntos Jurídicos del Instituto, a las comunidades o las formas de organización que éstas determinen, que cumplan con los requisitos que se enumeran a continuación:
1.     Presentar una solicitud escrita por parte de la comunidad o de la forma de organización que ésta determine para uso del sello distintivo, en la Oficina de Representación y/o los CCPI que correspondan,
2.     Llenar formato de Ficha Diagnóstico del producto (Anexo 12), y
3.     Verificar la información contenida en el formato de Ficha Diagnóstico por parte de la Oficina de Representación y/o el CCPI.
Los criterios que se tomarán en cuenta para poder hacer uso del sello distintivo son:
a)    Ser solicitado por alguna comunidad indígena o afromexicana o la forma de organización que ésta determine,
b)    Que la comunidad o las formas de organización que ésta determine haya sido apoyada por el Instituto, a través de sus diferentes acciones,
c)     Que fomente el beneficio comunitario, las técnicas y saberes tradicionales, el manejo sustentable de los recursos naturales, y
d)    Que promueva la igualdad de género y el comercio justo.
Al celebrar el Convenio para el uso del sello distintivo Manos Indígenas, Calidad Mexicana (Anexo 16), la comunidad, o la forma de organización que ésta determine se compromete a:
i.      Usar el sello distintivo como fue registrado ante el IMPI, usando las siglas M.R. (Marca Registrada), de acuerdo a lo establecido en el Manual de uso de Marca,
ii.     Portar el sello distintivo de manera visible en el producto,
iii.    Garantizar la calidad del producto en todo momento, considerando la normativa nacional para el tipo de bien a comercializar, y
iv.    Registrar la marca de la comunidad o de la forma de organización que ésta determine ante el IMPI.
La comunidad o la forma de organización que ésta determine, estará sujeta a verificación del cumplimiento de criterios y compromisos, sin previo aviso por parte de la Unidad Responsable del Programa.
El uso del sello distintivo es totalmente gratuito.
Uso del sello distintivo Paraísos Indígenas
Es un sello distintivo que agrupa a los sitios turísticos con alto valor natural, cultural e histórico bajo el resguardo de comunidades indígenas y afromexicanas, cuyo esquema de organización, basado en sistemas normativos propios, les ha permitido conservar, transmitir y compartir su herencia y conocimiento ancestral; son también un espacio de intercambio cultural, que permite a los visitantes conocer y valorar la sabiduría de los pueblos indígenas y afromexicano.
Surge como una estrategia de fortalecimiento de los sitios turísticos consolidados, manejados y administrados por comunidades, empresas comunitarias indígenas o las formas de organización que las comunidades determinen, en el rubro de promoción y difusión, de forma tal que se genere un sello distintivo que los posicione a nivel nacional e internacional, como sitios que trabajan en redes, ofertando productos turísticos diferenciados de alta calidad.
Los sitios con el sello distintivo de Paraísos Indígenas, comprenden actividades de ecoturismo, turismo de aventura, rural, cultural, de salud alternativa, entre otros.
Su uso podrá ser autorizado por la Institución a través de la Unidad Responsable del Programa con el aval de la Coordinación General de Asuntos Jurídicos de la Institución. Se otorga de manera gratuita a comunidades, empresas comunitarias indígenas o a las formas de organización que las comunidades determinen, que cumplan con los siguientes requisitos:
1.     Que las comunidades, empresas comunitarias indígenas o las formas de organización que las comunidades determinen, estén dadas de alta ante la SHCP,
2.     Que ostenten una operación estructurada, servicios y actividades de calidad,
3.     Que cuenten con infraestructura y equipamiento en óptimas condiciones de uso, y
4.     Que cuenten con personal capacitado en la realización de las actividades que se ofertan, primeros auxilios, atención y servicio al cliente.
 
Es obligatorio contar con el Distintivo M Ecoturístico emitido por la Secretaría de Turismo (SECTUR) y, al menos, alguno de los siguientes certificados, distintivos o registros:
a)    Distintivo Punto Limpio, otorgado por la SECTUR Federal,
b)    Norma Mexicana NMX-AA-133-SCFI-2013, Requisitos y Especificaciones de Sustentabilidad del Ecoturismo. Otorgado por por la Secretaría de Medio Ambiente y Recursos Naturales (SEMARNAT),
c)     Miembro afiliado a la Asociación Mexicana de Turismo de Aventura y Ecoturismo, A.C. (AMTAVE),
d)    Miembro afiliado a la Adventure Travel Trade Association (ATTA), y
e)    Certificado de turismo sostenible otorgado por la Rainforest Alliance.
Las Oficinas de Representación y los CCPI deberán llevar a cabo con la comunidad, la empresa comunitaria indígena o la forma de organización que la comunidad determine, un análisis de los derechos y obligaciones del uso del sello distintivo.
Se deberá celebrar el Convenio de uso de sello distintivo entre la comunidad, la empresa comunitaria indígena o la forma de organización que la comunidad determine, y la Unidad Responsable del Programa. Dicho Convenio deberá presentarse en cinco tantos originales, los cuales se distribuyen como sigue: Unidad Responsable del Programa; la Oficina de Representación; y el CCPI correspondientes; y la comunidad, la empresa comunitaria indígena o la forma de organización que la comunidad determine, esta última deberá resguardar dos tantos.
Al celebrar el Convenio para el uso del sello distintivo Paraísos Indígenas (Anexo 16), la comunidad, la empresa comunitaria indígena o la forma de organización que ésta determine se compromete a:
i.      Usar el sello distintivo como fue registrado ante el IMPI, usando las siglas M.R. (Marca Registrada); de acuerdo a lo establecido en el Manual de uso del sello distintivo,
ii.     Portar el sello distintivo de manera visible en las instalaciones y material de difusión, y
iii.    Garantizar la calidad de los productos y servicios turísticos, considerando la normativa nacional establecida por la SECTUR Federal, así como los criterios que se establecen en el Anexo 8A.
Las comunidades, empresas comunitarias indígenas o las formas de organización que las comunidades determinen, estarán sujetas a revisión sin previo aviso por parte de la Unidad Responsable del Programa. En caso de incumplimiento, se podrán establecer notificaciones para la mejora y, de no atenderse, se procederá a la cancelación del Convenio antes del plazo definido.
La cancelación del Convenio se notificará mediante oficio, y la comunidad, la empresa comunitaria indígena o la forma de organización que la comunidad determine, estará obligada a retirar la imagen del sello distintivo en todas sus instalaciones, equipamiento, productos y material de difusión impreso y electrónico.
Es responsabilidad de las comunidades, de las empresas comunitarias indígenas o de las formas de organización que las comunidades determinen, integrar un expediente con la documentación generada en original, y las Oficinas de Representación y los CCPI deben conservar una copia de dicho expediente.
4.3.2 Promoción de Finanzas Comunitarias
El Instituto promoverá el establecimiento de esquemas comunitarios de finanzas, para la integración de grupos de ahorro y préstamo. Estos grupos tendrán un carácter solidario que fortalezca la unidad de producción familiar y la economía comunitaria.
4.3.2.1 Procedimiento de Operación
El apoyo consistirá en la capacitación para la conformación de grupos comunitarios de ahorro y préstamo en comunidades indígenas y afromexicanas, validados por la Asamblea o autoridad local, y su acompañamiento se realizará a través de los promotores comunitarios, o del esquema que el Instituto establezca.
Una vez que las Oficinas de Representación y los CCPI conjunten las evidencias de capacitación e integración formal del grupo comunitario de ahorro y préstamo y de su funcionamiento, se podrá solicitar el apoyo para la creación de un fondo de hasta $ 20,000.00 (Veinte mil pesos 00/100 M.N.) por grupo, que formará parte de su patrimonio comunitario. Para solicitar este recurso, el grupo deberá presentar:
a)    Acta de integración o Acta de Asamblea Comunitaria (Anexo 10 o 10 A), con nombres de l los y las integrantes,
b)    Minutas de participación en procesos de capacitación,
c)     Reglamento interno del grupo comunitario de ahorro y préstamo, debidamente firmado por los y las integrantes,
d)    Plan de Ahorro y Control Contable del Ahorro Comunitario Captado, y de los préstamos recuperados,
y
e)    Cuenta bancaria mancomunada.
La formación de estos grupos comunitarios de ahorro y préstamo, se solicitará a través de un documento libre dirigido a las Oficinas de Representación o los CCPI, en donde se establezca el interés por parte de la comunidad de conformar el grupo, capacitarse y manejar los recursos de manera transparente y autorregulada.
Los recursos se entregarán a través de una cuenta bancaria establecida de manera mancomunada, una vez que se entregue el expediente y se valide debidamente por las Oficinas de Representación o los CCPI.
El esquema de recuperación de los préstamos se basará en el aval solidario, es decir, aunque los créditos se otorguen de manera individual, el grupo comunitario de ahorro y préstamo representará la garantía solidaria para la recuperación. Asimismo, la tasa de interés que cobre el grupo comunitario será más baja que la establecida por los bancos.
El apoyo se otorgará por única ocasión y no excluye que las personas puedan ser beneficiarias de proyectos ofrecidos por el Instituto.
4.3.3 Incentivos para el acceso al Financiamiento
Para promover el acceso al crédito de las comunidades indígenas y afromexicanas y empresas comunitarias indígenas, que requieren recursos para consolidar procesos productivos, de servicios turísticos o de comercialización, podrá acceder a los siguientes esquemas de apoyo:
4.3.3.1 Apoyo a Garantía Líquida Simple a través del Fondo Nacional de Atención a Comunidades Indígenas (FONACI)
Podrán acceder al apoyo de un porcentaje de la Garantía Líquida Simple (GLS) a través del FONACI, las comunidades indígenas y afromexicanas, las empresas comunitarias indígenas o las formas de organización que las comunidades determinen, así como empresas de intermediación financiera que hayan presentado un expediente para la gestión de crédito y estén en la etapa de dictaminación ante la Financiera Nacional de Desarrollo Agropecuario, Rural, Forestal y Pesquero (FND), ésta última se consolidará como AGROFIN.
4.3.3.1.1 Procedimiento de Operación
El monto necesario de la Garantía Líquida Simple para ejercer el crédito será determinado por la FND, de acuerdo con su normatividad.
La Unidad Responsable del Programa, a través de las Oficinas de Representación y los CCPI, realizará la validación de las solicitudes para el apoyo del FONACI, bajo el criterio de pertenencia a los pueblos indígenas y afromexicano. Para lo anterior, los solicitantes deberán cubrir los siguientes requisitos:
      Presentar evidencia de autorización preliminar de crédito ante la FND,
      Llenar los formatos establecidos por la FND y el Instituto,
      Autorizar que la información de solicitud y el monto de crédito sea abierta y pública para fines de reporte, y
      Presentar solicitud ante el Comité de Validación del FONACI, para acceder a dicho apoyo a través de la Unidad Responsable del Programa, las Oficinas de Representación y los CCPI.
Todo el proceso de gestión de crédito se realizará ante la FND (AGROFIN) de acuerdo con su normatividad.
4.3.3.2 Incentivo para la formulación de Plan de Negocios para solicitud de crédito ante la FND (AGROFIN)
Con el objetivo de que las personas físicas, las empresas comunitarias indígenas y las formas de organización que las comunidades indígenas y afromexicanas determinen, puedan complementar su expediente de solicitud de crédito ante la FND; se podrá otorgar un apoyo de hasta $ 10,000.00 (Diez mil pesos 00/100 M.N.) para la formulación del Plan de Negocios o Proyecto de Inversión de acuerdo con la normatividad y requerimiento de la FND.
4.3.3.2.1 Procedimiento de Operación
Los requisitos serán los siguientes:
      En el caso de que las comunidades indígenas y afromexicanas, las empresas comunitarias indígenas o las formas de organización que las comunidades determinen, hayan sido apoyadas en los ejercicios fiscales anteriores por la Institución, no deben tener observaciones en el ejercicio del subsidio,
      Deben solicitar, a través de escrito libre, el apoyo para la Formulación del Proyecto de Inversión o Plan de Negocios,
 
      Deben contratar a un Prestador de Servicios Técnicos certificado, de acuerdo con la normatividad de la FND. Éste a su vez se compromete a formular el Proyecto de Inversión o Plan de Negocios y a cubrir eventuales observaciones de la FND, hasta entregarlo a satisfacción, y
      El solicitante se compromete a cumplir con la entrega del expediente completo ante la FND, así como a entregar una copia a la Oficina de Representación o CCPI, según corresponda.
Este apoyo podrá otorgarse por única ocasión. Su solicitud se realizará ante la Oficina de Representación o el CCPI, por la Unidad Responsable del Programa. La ministración del recurso se realizará de manera directa a través de transferencia electrónica a la cuenta del beneficiario, según el caso, y con la evidencia de entrega del expediente de solicitud de crédito ante la FND.
4.3.3.3 Formación de sujetos de crédito a través de Unidades de Promoción
Este apoyo se podrá orientar a empresas de intermediación financiera, comunidades indígenas y afromexicanas, empresas comunitarias indígenas o las formas de organización que éstas determinen, así como instituciones públicas, a través de convenios de coordinación o el instrumento que aplique, para el funcionamiento de un equipo técnico especializado, con el objetivo de que los pueblos indígenas y afromexicano conozcan diferentes instrumentos de acceso al crédito.
4.3.3.3.1 Procedimiento de Operación
Podrá otorgarse por única ocasión. Sus funciones mínimas serán:
      Atender regionalmente la formación de sujetos de crédito en los pueblos indígenas y afromexicano,
      Promover instrumentos como el FONACI y otros, para el acceso al crédito en los pueblos indígenas y afromexicano,
      Acompañar procesos de formación de cadenas productivas a través del crédito,
      Formular planes estratégicos para la consolidación o formación de Proyectos Regionales con enfoque de Cadena Productiva, Redes de Finanzas Comunitarias, nuevas formas de organización comunitaria o empresas de intermediación financiera, y
      Promover la mezcla de recursos para la implementación de Proyectos Regionales y la consolidación de cadenas productivas.
Su solicitud se realizará ante la Unidad Responsable del Programa. En el caso de convenios interinstitucionales, será la Unidad Responsable del Programa quien represente al Instituto en su definición y operación.
El seguimiento de estos apoyos se realizará a través del personal de la Oficina de Representación o CCPI y de la Unidad Responsable, mediante los esquemas e instrumentos convenidos de manera conjunta.
4.4 Ejecución de Recursos
4.4.1 Gastos de Operación
Para el desarrollo de las diversas acciones asociadas con la planeación, operación, supervisión, seguimiento y evaluación externa del Programa, el Instituto podrá destinar recursos de hasta el 4.67 % del presupuesto original asignado al Programa.
En específico, los gastos de operación se utilizan para la promoción y difusión de las Reglas de Operación del Programa; validación de campo para determinar la viabilidad de la solicitud; puesta en marcha del proyecto; así como para la supervisión y seguimiento en campo a los proyectos apoyados de todos los tipos y modalidades; y demás actividades requeridas, ordinarias y extraordinarias, para la operación del Programa, incluyendo aquellas relacionadas con el traslado de participantes, invitados a eventos, gastos de materiales y útiles de oficina, contratación de servicios profesionales, servicios integrales, entre otros. Estas actividades son realizadas por las Oficinas de Representación, los CCPI y la Unidad Responsable del Programa.
4.4.2 Registro de Operaciones
4.4.2.1 Avances Físico-Financieros
Las Oficinas de Representación y los CCPI deberán remitir a la Unidad Responsable del Programa, información trimestral sobre los avances físicos y financieros de los proyectos, explicando las variaciones entre el presupuesto modificado y ejercido, así como entre las metas Programadas y alcanzadas.
La Unidad Responsable del Programa, integrará y elaborará los reportes de avances físicos y financieros, con base en la información proporcionada por las Oficinas de Representación, los CCPI y la Coordinación General de Administración y Finanzas (CGAF) del Instituto, con la periodicidad y plazos que le sean
solicitados por las instancias correspondientes.
4.4.2.2 Recursos No Devengados
Los recursos no devengados, así como los intereses que éstos hayan generado en las cuentas bancarias que administran las representaciones, se deberán concentrar, notificar y remitir a la CGAF, dentro de los primeros 5 días naturales del siguiente ejercicio fiscal, para que dicha Coordinación los reintegre a la TESOFE, dentro del plazo establecido en la Ley Federal de Presupuesto y Responsabilidad Hacendaria.
4.4.3 Cierre de ejercicio
La Unidad Responsable del Programa deberá elaborar un informe final anual en el que se comparen las metas programadas contra las alcanzadas, incluido el ejercicio del presupuesto y, en su caso, explicar las variaciones y asuntos relevantes del período. Los datos sobre el estado del ejercicio del presupuesto serán los que emita la CGAF. Lo anterior, servirá de base para la rendición de cuentas, misma que deberá apegarse a los plazos establecidos por las instancias correspondientes.
5. Evaluación
Con el objetivo de conocer los resultados de la operación y establecer las posibles acciones de mejora al Programa; se llevarán a cabo las evaluaciones correspondientes, dando cumplimiento a los artículos 78 de la Ley Federal de Presupuesto y Responsabilidad Hacendaria; y 78 de la Ley General de Desarrollo Social, así como a los Lineamientos Generales para la Evaluación de los Programas Federales de la Administración Pública Federal, publicados el 30 de marzo del 2007. Lo anterior, conforme a las disposiciones del Programa Anual de Evaluación, que emite la SHCP; la SFP; y el Consejo Nacional de Evaluación de la Política Pública de Desarrollo Social (CONEVAL).
La coordinación de este proceso estará a cargo de la Coordinación General de Planeación y Evaluación del Instituto.
Adicionalmente, la Unidad Responsable del Programa podrá llevar a cabo en forma directa o a través de instancias especializadas, los estudios de seguimiento que considere pertinentes conforme a sus necesidades y recursos disponibles.
6. Indicadores
Los indicadores de propósito, fin y componente de la Matriz de Indicadores para Resultados (MIR) del Programa, están contenidos en el Anexo 13 de las presentes Reglas de Operación.
7. Seguimiento, Control y Auditoría
7.1 Seguimiento
Con el propósito de mejorar la operación del Programa, la Unidad Responsable llevará a cabo el seguimiento al ejercicio de los recursos asignados. En coordinación con las Oficinas de Representación y los CCPI, realizarán acciones de monitoreo para constatar las acciones ejecutadas, resultados, indicadores y metas alcanzadas.
El monitoreo se realizará a una muestra de proyectos apoyados durante el ejercicio fiscal, mediante la aplicación de la Encuesta para el Seguimiento y Monitoreo a los Proyectos Productivos y de Turismo de Naturaleza en Comunidades Indígenas, por parte de la Unidad Responsable del Programa.
7.2 Control y Auditoría
El ejercicio de los recursos de este Programa, está sujeto a las disposiciones federales aplicables y podrán ser auditados por las instancias fiscalizadoras competentes, conforme a la legislación vigente y en el ámbito de sus respectivas competencias por la SHCP; por la SFP; por la Auditoría Superior de la Federación (ASF); y demás instancias que, en el ámbito de sus respectivas atribuciones, resulten competentes.
La Unidad Responsable del Programa, las Oficinas de Representación, los CCPI y la población beneficiaria, darán todas las facilidades a los órganos de fiscalización señalados para realizar, en el momento en que lo juzguen pertinente, las auditorías que consideren necesarias; asimismo, se efectuará el seguimiento y la solventación de las observaciones planteadas.
8. Transparencia
8.1 Difusión
Conforme a las disposiciones establecidas en el Decreto de Presupuesto de Egresos de la Federación para el presente ejercicio fiscal, estas Reglas de Operación, sus apartados, apéndices y anexos, además de su publicación en el DOF, estarán disponibles para la población en las Oficinas de Representación y los CCPI, así como en la página electrónica www.gob.mx/inpi. Asimismo, se difundirá la mecánica para acceder a los apoyos del Programa y sus alcances, a través del Sistema de Radiodifusoras Culturales Indígenas, que opera el Instituto en lengua indígena.
 
Todas las dependencias y entidades del Gobierno Federal que tengan a su cargo Programas para mujeres y la igualdad de género, así como las entidades federativas y municipios que reciban recursos etiquetados incluidos en el Anexo 13 del Presupuesto de Egresos de la Federación para el ejercicio fiscal 2019, deberán informar sobre los resultados de los mismos, los publicarán y difundirán para darlos a conocer a la población e informarle, en su lengua, sobre los beneficios y requisitos para acceder a ellos, en los términos de la normativa aplicable.
La papelería, documentación oficial, así como la publicidad y difusión de los Programas, deberán identificarse con el Escudo Nacional en los términos que establece la ley correspondiente, e incluir la siguiente leyenda: "Este Programa es público, ajeno a cualquier partido político. Queda prohibido el uso para fines distintos a los establecidos en el Programa".
Todo el gasto en comunicación social relacionado con la publicidad que se adquiera para este Programa, que se aplique a través de anuncios en medios electrónicos, impresos, complementarios o de cualquier otra índole, deberá señalar que se realiza con los recursos federales aprobados en el Decreto de Presupuesto de Egresos de la Federación y restringirse a lo establecido en el artículo 17 del citado Decreto.
Los padrones de beneficiarios de este Programa serán públicos conforme a lo previsto y aplicable en la Ley General de Transparencia y Acceso a la Información Pública, así como en la Ley Federal de Transparencia y Acceso a la Información Pública, cumpliendo en todo momento los principios y deberes previstos en la Ley General de Protección de Datos Personales en Posesión de Sujetos Obligados.
Para la elaboración de los padrones o listados de beneficiarios, el Instituto, en lo posible, identificará y/o recabará, en apego a su Aviso de Privacidad, los siguientes datos personales: Clave Única de Registro de Población (CURP), Clave de Registro Federal de Contribuyentes (RFC), sexo, grupo de edad, región del país, entidad federativa, municipio o demarcación territorial de la Ciudad de México.
Los beneficiarios podrán conocer el Aviso de Privacidad del Instituto en la sección de Transparencia del portal www.gob.mx/inpi, y podrán ejercer sus derechos de acceso, rectificación, cancelación u oposición de sus datos personales (derechos ARCO) ante la Unidad de Transparencia del Instituto, a través de la Plataforma Nacional de Transparencia en el siguiente hipervínculo www.plataformadetransparencia.org.mx, o al correo electrónico enlaceinai@inpi.gob.mx, de conformidad con el procedimiento previsto en la Ley General de Protección de Datos Personales en Posesión de Sujetos Obligados.
8.2 Contraloría Social
Se impulsará e instrumentará la Contraloría Social en el Programa en apego al Esquema de Contraloría Social, validado por la Secretaría de la Función Pública, facilitando a la población beneficiaria el acceso a la información necesaria para su desarrollo y el cumplimiento de sus funciones.
En el Programa Nacional de los Pueblos Indígenas 20182024, eje rector de la política del Gobierno de México en materia indígena, el Instituto reconoce dentro de los principios y valores de los pueblos indígenas, el papel central de la comunidad y la asamblea comunitaria.
Es por esto que, bajo los principios de integralidad y pertinencia social, económica y cultural, en el desarrollo de las acciones inherentes a la contraloría social, se deberá promover y privilegiar la participación de la asamblea comunitaria en las distintas tareas y procesos; fomentando que sean sus formas de organización tradicional las que realicen las tareas de contraloría social; acompañen las acciones, verifiquen el cumplimiento de las metas y la correcta utilización de los recursos públicos asignados al Programa, en un esquema de rendición de cuentas y reciban información de la ejecución de los proyectos.
Para realizar la promoción de la Contraloría Social el Programa se sujetará a los Lineamientos para la promoción y operación de la Contraloría Social en los programas federales de desarrollo social, publicados en el Diario Oficial de la Federación el 28 de octubre de 2016.
8.3. Acciones de Blindaje Electoral
En la operación y ejecución de los recursos federales de este Programa, se deberán observar y atender las medidas que emita la Fiscalía Especializada para la Atención de Delitos Electorales (FEPADE) y que, en su caso, difunda la Coordinación General de Asuntos Jurídicos del Instituto, en su carácter de Enlace de Transparencia ante la SFP, para impedir que el Programa sea utilizado con fines político-electorales en el desarrollo de procesos electorales federales, estatales y municipales.
9. Quejas y Denuncias
Las quejas y denuncias de la ciudadanía en general, se captarán a través del Órgano Interno de Control en el Instituto, específicamente en el Área de Quejas, ubicada en la Avenida México Coyoacán número 343, piso 2, Colonia Xoco, Alcaldía Benito Juárez, Código Postal 03330, en la Ciudad de México, por Internet a la dirección electrónica: quejasoic@inpi.gob.mx, teléfono al (01-55) 91-83-21-00 extensiones 7252 y 7253 y al Centro de Atención de Quejas y Denuncias al teléfono 01 800 1128 700 del interior de la República, así como al (01-55) 2000 2000 y al (01-55) 2000 3000, extensión 2164, en la Ciudad de México.
 
Las personas que presenten quejas o denuncias deberán proporcionar: nombre, teléfono o correo electrónico para su posterior localización; asimismo, deberá indicar los hechos presuntamente irregulares, así como el o los nombres de los servidores públicos denunciados. Los datos personales que se proporcionen, son de carácter estrictamente confidencial.
10. Enfoque de Derechos
Con el objetivo de generar las condiciones necesarias para el acceso igualitario, en términos de disponibilidad, accesibilidad y calidad en las acciones que realiza este Programa, se implementarán mecanismos que hagan efectivo el acceso a la información gubernamental, y se asegurará que el acceso a los apoyos y servicios se dé únicamente con base en lo establecido en estas Reglas de Operación, sin discriminación o distinción alguna.
De igual manera, se fomentará que las personas que fungen como servidores públicos y participan en la operación del Programa, promuevan, respeten, protejan y garanticen el ejercicio efectivo de los derechos humanos de las personas beneficiarias, de conformidad con los principios de universalidad, interdependencia, indivisibilidad y progresividad. Se brindará en todo momento un trato digno y de respeto a la población objetivo, con apego a los criterios de igualdad y no discriminación.
Asimismo, el Programa fomentará la vigencia efectiva y respeto irrestricto de los derechos de la población indígena y afromexicana, considerando personas con discapacidad y emancipadas, contribuyendo a generar conocimiento y acciones que potencien su desarrollo integral e inclusión plena.
En cumplimiento a la Ley General de Víctimas y atendiendo las Reglas de Operación vigentes, se favorecerá el acceso al Programa de las personas inscritas en el Registro Nacional de Víctimas, que se encuentren en condiciones de pobreza, vulnerabilidad, rezago y marginación, mediante solicitud escrita, fundada y motivada que emane de autoridad competente.
11. Contingencias sociales y ambientales
Se dirige a los pueblos indígenas y afromexicano en situación de riesgo por contingencia social, climática o ambiental.
El Programa podrá otorgar apoyos adicionales, en el marco de las modalidades establecidas en las presentes Reglas de Operación, para restablecer actividades productivas o de servicios turísticos en las comunidades indígenas y afromexicanas afectadas, siempre que así lo soliciten las Oficinas de Representación y los CCPI de manera oficial a la Unidad Responsable del Programa.
Este apoyo estará sujeto a la disponibilidad presupuestal y la Unidad Responsable podrá emitir la normatividad específica para otorgar este apoyo.
La solicitud deberá contener la explicación narrativa de la emergencia o contingencia, la magnitud de los daños o la inmediatez requerida para atender a la población afectada, fotografías y, en su caso, la declaratoria oficial de desastre; asimismo, deberá mencionar el alcance del apoyo solicitado.
11.1 Acciones Coordinadas para la Cohesión Social y Suficiencia Alimentaria en Regiones Indígenas Marginadas
Corresponde a una acción afirmativa para comunidades o regiones indígenas y afromexicanas, en contingencia social, climática o ambiental, así como a grupos o comunidades en situación de desplazamiento forzado. Consiste en brindar a las familias granos básicos para el autoconsumo (esto se denomina apoyo alimentario), contribuyendo a la mitigación de los efectos de la contingencia, para una progresiva recuperación económica y social.
Con base en la suficiencia presupuestal, este apoyo se focalizará en comunidades indígenas y afromexicanas con alta y muy alta marginación, y en grupos o localidades en situación de desplazamiento forzado, a través de la entrega de maíz, frijol y sal.
Para la proveeduría de estos alimentos, la Unidad Responsable del Programa podrá establecer contratos con Seguridad Alimentaria Mexicana (SEGALMEX), y excepcionalmente, con cooperativas y organizaciones productoras que sean competitivas en precio, calidad y producción sustentable para el abasto y entrega de los productos a las familias beneficiarias.
Las autoridades comunitarias de las localidades en contingencia, en coordinación con la Unidad Responsable del Programa, las Oficinas de Representación y los CCPI, definirán el padrón de familias beneficiarias de este apoyo.
La Unidad Responsable del Programa podrá emitir la normatividad específica para otorgar este tipo de apoyo, tanto para la entrega del mismo como de su comprobación.
12. Glosario.
Acciones formativas estratégicas
Son acciones formativas de diversa índole que se realizan mediante la implementación de convenios y/o acuerdos de colaboración celebrados por la Unidad Responsable del Programa con instancias especializadas, en temas encaminados a cumplir con la encomienda del Programa y dirigidas a la mejora de las competencias de la población indígena y afromexicana.
Acciones complementarias
Todas aquellas acciones que fortalecen de manera complementaria a los apoyos otorgados a través del Programa y que no estén previstos en las presentes Reglas.
Acompañamiento integral
Es el apoyo directo que proporciona la Institución, a través de promotores comunitarios y personal técnico de las Oficinas de Representación del Instituto y los CCPI, a la población indígena o afromexicana, orientado a la realización de acciones de organización, difusión, promoción, actividades y proyectos, así como a la resolución de dificultades, a través de diferentes tipos y categorías, entre otras, la atención en campo.
Acompañamiento técnico
Recurso económico destinado a resolver las necesidades técnicas especializadas, para mejorar los procesos desde la puesta en marcha, la producción, operación y seguimiento de los proyectos, así como la solución de problemas organizativos, técnicos y de mercado en su caso. El acompañamiento técnico también considera la integración correcta del expediente de las comunidades apoyadas o las formas de organización que éstas determinen, y la asesoría para la población beneficiaria que permita la comprobación de los recursos en tiempo y forma. Aplica para los tipos de apoyo: proyectos productivos comunitarios y mujeres indígenas y afromexicanas, donde se considera hasta un 10% de la inversión total del proyecto.
Asistencia técnica
Es el apoyo técnico especializado que se brinda a través de terceros, a los productores en el desarrollo de sus actividades productivas (agrícolas, pecuarias, forestal, pesquera, agroindustrial, artesanal y de servicios), a fin de incrementar sus niveles de producción y productividad, comprende las siguientes actividades: acompañamiento integral y asesoría en la compra de equipos y materias primas para arrancar y operar el proyecto; acciones para mejorar la calidad, incrementar la cantidad y/o disminuir el costo de los productos; acciones para ampliar la cadena de valor del proyecto, entre otras.
Autoabasto o autoconsumo
El productor es su propio consumidor y abastecedor de materias primas, produce todo lo que va a consumir y consume únicamente lo que produce.
Capacitación
Son acciones formativas a corto plazo, planeadas y sistematizadas, orientadas a fortalecer las capacidades de los integrantes de las comunidades indígenas y afromexicanas o las formas de organización que éstas determinen, para el cumplimiento de sus objetivos. Incluye capacitación en temas de: fortalecimiento organizativo; administrativo y contable; mercadotecnia y comercialización de productos y servicios, entre otros. La característica de estas acciones formativas es que se realizan en períodos cortos de tiempo, menores a 80 horas. Cabe señalar que las acciones de capacitación que realizan las Oficinas de Representación y los CCPI del Instituto en las entidades federativas, emanan de los diagnósticos de necesidades planteados por la población indígena y afromexicana.
CCPI
Centros Coordinadores de Pueblos Indígenas dependientes del Instituto, ubicados en las distintas entidades federativas del país.
Centro Emisor Turístico
Ciudades y sitios con atractivos turísticos hacia el visitante, servicios de estadía y conectividad aérea y/o terrestre desde los que se inicia o termina un recorrido; su radio de influencia sirve de base para la distribución de turistas hacia localidades y atractivos regionales.
Complementariedad
Se presenta cuando algún integrante de la comunidad beneficiada o las formas de organización que éstas determinen, con recursos públicos federales para un mismo proyecto productivo con diferentes conceptos de gasto por más de una Dependencia, Programa o Modalidad, que contribuya a su ampliación y mejora.
Comunidad
Agrupación humana indígena o afromexicana, que cuenta con uno o más de los siguientes atributos:
a)  Cuenta con un espacio territorial demarcado y definido,
b)  Comparte una historia común,
c)  Una lengua indígena,
d)  Una organización que define lo social, político, económico, cultural y religioso, y/o
e)  Cuenta con un sistema normativo propio.
Consolidación
Se refiere a una de las etapas de los proyectos que alcanzaron un grado de madurez de las actividades económicas que desarrollan las comunidades indígenas y afromexicanas o las formas de organización que éstas determinen, que han sido apoyados por el Programa, y que haya permanecido al menos 3 años operando.
Convenio de Colaboración
Es un instrumento jurídico de buena voluntad, que establece derechos y obligaciones entre las partes involucradas, con el fin de apoyarse recíprocamente a través de acuerdos particulares que se estimen convenientes, mismos que se celebrarán por escrito. Asimismo, las partes se comprometen a proporcionar la información y documentación que se requiera para el cumplimiento del convenio. En el caso del Programa, se utiliza para concertar acciones de capacitación y asistencia técnica con instancias de gobierno de diverso nivel, con el objetivo de conjuntar esfuerzos y recursos para generar sinergias en favor de instancias académicas, de investigación y otras sin fines de lucro.
Convenio de Concertación
Es un instrumento jurídico que se celebra entre el Instituto y las representaciones de las comunidades o las formas de organización que éstas determinen,en el que se establece un objetivo específico y, adicionalmente, se define el tiempo de ejecución, compromisos, obligaciones, consecuencias y sanciones que se deriven de su incumplimiento.
Diagnóstico participativo
Proceso de reflexión que se realiza en las comunidades para reconocer las condiciones de vida, los recursos humanos, materiales y económicos disponibles, la problemática presente, entre otros, con el propósito de generar ideas que sean susceptibles de convertirse en proyectos.
Duplicidad
Se presenta cuando alguna persona física o moral, es beneficiada con recursos públicos federales para un mismo proyecto productivo y conceptos de inversión por más de una Dependencia, Programa o Modalidad.
Empresas de Intermediación Financiera
Son organizaciones legalmente constituidas que fungen como dispersoras de créditos de la Financiera Nacional de Desarrollo Agropecuario, Rural, Forestal y Pesquero (FND) u otras instancias públicas o privadas, realizando acciones de crédito de segundo piso en beneficio de población indígena y afromexicana.
FND
Financiera Nacional de Desarrollo Agropecuario, Rural, Forestal y Pesquero, ésta última se consolidará como AGROFIN.
Garantía Líquida Simple
Es el recurso económico que garantiza parcialmente el cumplimiento de un crédito con la FND (AGROFIN) o alguna otra institución crediticia.
Grupo Comunitario de Ahorro y Préstamo
Se define como el grupo conformado por población indígena o afromexicana, con el aval delas comunidades indígenas y afromexicanas, cuyo objetivo es realizar actividades de ahorro y préstamo con un enfoque social y de fortalecimiento de la economía local.
INPI
Instituto Nacional de los Pueblos Indígenas, también denominado "Instituto" dentro de las presentes Reglas de Operación.
Manejo sustentable
Se refiere al uso, desarrollo y protección de los recursos tanto naturales como físicos, a una tasa de aprovechamiento que permite a las personas y comunidades proveerse de bienestar social, económico y cultural en beneficio de su salud y seguridad, sin comprometer su disponibilidad en el futuro.
Marginación
Es un fenómeno estructural de rezago de un territorio determinado que, de manera general, refleja la falta de acceso de la población a bienes y servicios básicos. El Consejo Nacional de Población establece una medida-resumen de marginación, i.e., el índice de marginación, con base en nueve variables de rezago y con la cual se clasifican a las entidades federativas, municipios, localidades, áreas geo-estadísticas básicas, de acuerdo con su grado de marginación: muy alto, alto, medio, bajo y muy bajo.
Municipio indígena
Es aquél donde su población indígena es de 40% y más; y las autoridades y representantes son elegidas conforme a sus sistemas normativos propios, siendo la Asamblea General el órgano máximo de representación y decisión.
Oficinas de Representación
Son las Unidades Operativas del Instituto, ubicadas en las distintas entidades federativas.
Perspectiva o enfoque de género
Promueve la igualdad de derechos y oportunidades entre mujeres y hombres, para acceder a los recursos económicos y a la representación política y social en los ámbitos de toma de decisiones.
Programa
Se refiere al Programa para el Mejoramiento de la Producción y Productividad Indígena.
Registro Federal de Contribuyentes Genérico
Para los efectos del artículo 29-A, fracción IV, segundo párrafo del Código Fiscal de la Federación, cuando no se cuente con la clave en el Registro Federal de Contribuyentes, se consignará la clave en el Registro Federal de Contribuyentes Genérico: XAXX010101000.
Reglas
Las Reglas de Operación del Programa para el Mejoramiento de la Producción y Productividad Indígena.
SAT
Servicio de Administración Tributaria.
SFP
Secretaría de la Función Pública
SHCP
Secretaría de Hacienda y Crédito Público
SIPP
Sistema de Información de Proyectos Productivos.
Situación de riesgo por contingencia económica, social, política, climática o ambiental
Se refiere a cualquier evento que afecte negativamente a las comunidades o personas tanto en bienestar, riqueza y patrimonio, poniendo en crisis su capacidad de resiliencia y cohesión social. Las contingencias pueden ser de origen económico como la pérdida de cosecha, vivienda y cualquier patrimonio relacionado con la subsistencia; social (desplazamientos forzados y violencia); política (crisis de gobernabilidad); climática o ambiental (inundaciones, huracanes, sismos, y sequías). Para el Programa, se refiere a los acontecimientos o hechos que se presentan en los pueblos y comunidades indígenas y/o afromexicanas, que producen diferentes tipos de carencias en las personas, familias o grupos en situación de vulnerabilidad, cuya atención humanitaria requiere de la oportuna intervención de la Institución, para contribuir a cubrir las necesidades vitales básicas, así como para reactivar las actividades económicas de la población afectada.
Sostenibilidad
Es la permanencia en el tiempo, en por lo menos tres años de operación, de los proyectos que son apoyados por el Programa.
Tasa interbancaria
Es la tasa de interés representativa de las operaciones de crédito entre bancos, calculada por el Banco de México. Para fines de estas Reglas de Operación, se usa como referencia para definir el porcentaje de interés mensual límite, que los Grupos Comunitarios de Ahorro y Préstamo pueden cobrar por los préstamos realizados.
TESOFE
Tesorería de la Federación
Turismo de Naturaleza
Son aquellos viajes que tienen como fin realizar actividades recreativas en contacto directo con la naturaleza y las expresiones culturales que le envuelven con una actitud y compromiso de conocer, respetar, disfrutar y participar en la conservación de los recursos naturales y culturales. Estos viajes se agrupan en tres grandes modalidades: Ecoturismo, Turismo de Aventura y Turismo Rural.
Unidad de Manejo Ambiental (UMA)
Unidades que operan de conformidad con un Plan de Manejo aprobado por las autoridades competentes, dentro de las cuales se da seguimiento permanente al estado del hábitat y de poblaciones o ejemplares de flora y fauna que ahí se distribuyen, y que pueden estar sujetos a dos tipos de manejo:
    Vida libre (UMA extensiva);
    Cautiverio o confinamiento (UMA intensiva).
Unidad Responsable del Programa (URP)
Coordinación General de Fomento a la Economía Indígena (URP).
 
 
 
13. Diagrama de Flujo
 

Anexo 1. Modelo de Convocatoria
INSTITUTO NACIONAL DE LOS PUEBLOS INDÍGENAS
PROGRAMA PARA EL MEJORAMIENTO DE LA PRODUCCIÓN Y PRODUCTIVIDAD INDÍGENA
El Instituto Nacional de los Pueblos Indígenas (INPI), a través de la Coordinación General de Fomento a la Economía Indígena, con fundamento en las Reglas de Operación del Programa para el Mejoramiento de la Producción y Productividad Indígena (PROIN), para el ejercicio fiscal 2019, publicadas el ___ de _____________ de ________ en el Diario Oficial de la Federación, convocan a mujeres y hombres indígenas y afromexicanos mayores de edad, que sean integrantes de una comunidad, empresa comunitaria indígena o la forma de organización que éstas determinen, interesados en participar en el acceso a los recursos del Programa en sus modalidades de _______________, _______________, _______________, ejercicio fiscal _2019__________.
BASES
Objetivo
Contribuir al fortalecimiento de las economías de los pueblos y comunidades indígenas y afromexicanas, con la implementación de proyectos productivos, mediante el apoyo económico de las unidades de producción, en los siguientes tipos de apoyos:
a)    Proyectos Productivos Comunitarios (PPC). 
b)    Proyectos productivos para Grupos de Trabajo, Sociedades o Empresas con aval comunitario.
c)    Proyectos Productivos para Mujeres Indígenas y Afromexicanas (MIA) con aval comunitario:
d)    ...
Población objetivo
Municipios, comunidades y localidades indígenas y afromexicanas, o las formas de organización que éstas determinen, así como mujeres y hombres mayores de edad que solicitan apoyo del Programa en el ejercicio fiscal vigente, que habitan en la cobertura establecida en las presentes Reglas de Operación.
Cobertura
El Programa atenderá a municipios, comunidades y localidades indígenas y afromexicanas, así como a mujeres y hombres mayores de edad que:
a)    Vivan en localidades con 40% y más de población indígena.
b)    Municipios y comunidades indígenas y afromexicanas, reconocidos en los marcos jurídicos e institucionales de las entidades federativas y resoluciones y acuerdos de las instancias competentes. Tratándose de las comunidades indígenas, el criterio de auto adscripción establecido en la Constitución Federal se determinará de acuerdo a cada situación específica.
c)     Habiten en municipios prioritarios y/o regiones indígenas determinadas por el Instituto.
Sea población indígena migrante que resida permanentemente en alguno de los estados de la República Mexicana.
Elegibilidad
Comunidades indígenas y afromexicanas, así como mujeres y hombres mayores de edad pertenecientes a éstas, en la cobertura establecida en el numeral 3.1 de las Reglas de Operación.
Características de los apoyos
Ubicación de las ventanillas
Oficinas de Representación y Centros Coordinadores de Pueblos Indígenas del INPI en las entidades federativas, que se indican a continuación:
Apertura y cierre de ventanillas
La ventanilla para la recepción de solicitudes de apoyo quedará abierta desde el ____ hasta el ____ de _______ del presente año, de 09:00 a 15:00 horas.
En el INPI, los trámites para participar en la convocatoria son personales y no tienen costo alguno para los solicitantes.
 
 
 

 
 

 
 

 
 
 

 
 
 

 
 
 

 
 
 

 
 

ANEXO 3A. Formato para presentar acciones para la mitigación y adaptación del cambio climático
 
I.          Datos generales:
Estado:
Clave INEGI:
Municipio:
Clave INEGI:
Localidad:
Clave INEGI:
Oficina de Representación o CCPI:
Modalidad de proyecto:
Nuevo:
 
Consolidación:
Continuidad 1er apoyo:
Continuidad 2do apoyo:
Continuidad 3er apoyo:
 
Proyecto para la adaptación y mitigación del cambio climático (Protección, recuperación, mantenimiento y/o manejo sustentable de ecosistemas)
Especifique la acción:
II.         Datos de la comunidad indígena o afromexicana
Tipo de solicitante:
Comunidad Empresa Comunitaria Indígena
Otra forma de organización que la comunidad determine
Pertenecen a un pueblo indígena o afromexicano:
No                 Cuál:
Fecha de integración del grupo o constitución de la sociedad o empresa:
/           /
DD       /MM      /AAAA
Pertenece a una organización regional o nacional:
No                 Cuál:
Indicar nombre de la comunidad indígena o afro mexicana:
 
 
 
 
 
 
Los datos personales contenidos en el presente formato están protegidos por la Ley General de Transparencia y Acceso a la información Pública y la Ley Federal de Transparencia y Acceso a la Información Pública; su acceso y corrección se realiza de acuerdo a los lineamientos expedidos por el Instituto Nacional de Transparencia, Acceso a la información y protección de Datos Personales.
Este programa es público, ajeno a cualquier partido político. Queda prohibido el uso para fines distintos a los establecidos en el programa.
III.        Integrantes
 
Nombre de los integrantes (apellido paterno/apellido
materno/nombre)
¿Han sido
beneficiarios o
cuentan con un
proyecto de
turismo de
naturaleza? (si/
no)
¿Cuentan con
experiencia en
actividades de
conservación o
mitigación? (si/
no)
Sexo
 
M
H
Presidente(a):
 
 
 
 
Secretario(a):
 
 
 
 
Tesorero(a):
 
 
 
 
Contralor(a)social:
 
 
 
 
Integrante 1:
 
 
 
 
Integrante 2:
 
 
 
 
Integrante 3:
 
 
 
 
Integrante 4:
 
 
 
 
Integrante 5:
 
 
 
 
Integrante 6:
 
 
 
 
IV. Presentación de la comunidad indígena o afromexicana
Datos del representante:
RFC:
Fecha de constitución:
Antecedentes. Descripción breve de la comunidad, logros e inversión realizada:
Descripción de la organización interna de la comunidad indígena o afromexicana:
 
 
 
Nota: En caso de contar con más de 6 integrantes anexar lista considerando los conceptos incluidos en el cuadro anterior.
 
V. Datos del proyecto:
            Objetivo general:
 
 
 
Objetivos específicos:
 
 
Metas del proyecto: (A corto, mediano y largo plazo)
Fecha:
Metas a corto plazo:
Descripción:
 
 
Fecha:
Metas a mediano plazo:
 
Descripción:
 
 
Fecha:
Metas a largo plazo:
 
Descripción:
 
 
Nombre del proyecto:
 
 
 
 
 
 
Descripción del proyecto: (Describir las actividades dirigidas al manejo, conservación, mitigación o restauración del lugar)
 
 
 
Descripción de los beneficios ambientales, sociales y culturales:
 
 
 
Tema:
 
 
Acciones para el cuidado del medio ambiente
 
¿Han recibido capacitación?
No
 
 
 
 
 
Manejo sustentable de los recursos naturales
 
Cuándo:
 
 
 
Procesos organizativos comunitarios
otro
Requieren capacitación y/o asistencia técnica para la operación del proyecto
No
Tema:
 
 
 
 
Acciones para el cuidado del medio ambiente
Desazolve de manantiales
 
 
 
Manejo y aprovechamiento de UMAS
Elaboración de terrazas
 
 
 
Manejo de Microcuencas
 
Anexar Programa de Trabajo: (incluir capacitación y asistencia técnica).
 
 
 
Ubicación geográfica (anexar mapa o describir ubicación):
 
Descripción de la zona donde se realizará el proyecto:
1)    Límites y extensión del predio:
 
2)    Zonas de conservación y restauración:
3)    Ubicación proyectada de todas y cada una de las actividades y obras del proyecto:
4)    Fotografías del sitio (Ingresar un anexo fotográfico del sitio donde se desarrollará el proyecto)
 
VI. Análisis ambiental
 
 
Características
fisiográficas:
a)   Tipo de suelo:
b)   Clima:
c)   Altitud:
d)   Topografía:
 
Diversidad biológica:
e)   Tipo de ecosistema:
f)    Tipo de vegetación:
g)   Flora y fauna endémica
h)   Especies listadas en la NOM-059-SEMARNAT-2001
i)    Estado de conservación actual, uso de suelo y restricciones de aprovechamiento de la zona de conservación.
 
Hidrología:
j)    Principales corrientes y cuerpos de agua superficiales y subterráneos.
k)   Añadir una reseña sobre las concesiones o derechos de uso de agua necesarios para el proyecto.
 
VII. Programa de Ejecución
 
Anexar Cronograma de actividades:
 
 
 
 
 
 
 
 
VIII. Presupuesto
 
Conceptos de
inversión
Descripción
Cantidad
Aportación
INPI
Aportación
estatal
Aportación
municipal
Aportación
de la
comunidad
Monto
total
INVERSIÓN FIJA
Construcción,
rehabilitación, o
mantenimiento
de
infraestructura.
 
 
 
 
 
 
 
INVERSIÓN DIFERIDA
Diseño de
proyecto o plan
de trabajo.
 
 
 
 
 
 
 
Asistencia
técnica.
 
 
 
 
 
 
 
Capacitación
 
 
 
 
 
 
 
Otros
 
 
 
 
 
 
 
CAPITAL DE TRABAJO
Pago de mano
de obra, en su
caso jornales
 
 
 
 
 
 
 
Adquisición de
material
vegetativo o
fauna silvestre.
 
 
 
 
 
 
 
Adquisición de
herramientas,
equipo y
materiales para
el desarrollo de
las actividades
de conservación.
 
 
 
 
 
 
 
SUB-TOTAL
 
 
 
 
 
 
 
TOTAL
 
 
 
 
 
 
 
(De ser necesario anexar documentos correspondientes para completar la información solicitada)
Anexo 4. Minuta de validación de campo
EN LA COMUNIDAD O LOCALIDAD DE _________________________________, MUNICIPIO DE ________________________________EN EL ESTADO DE _________________________, EL DÍA_____DE_______________________ DE _____, A LAS________HORAS. SE ENCUENTRAN REUNIDOS (AS) LOS (AS) INTEGRANTES DE LA (COMUNIDAD, EMPRESA COMUNITARIA INDÍGENA O LA FORMA DE ORGANIZACIÓN QUE LAS COMUNIDADES DETERMINEN) DENOMINADO_____________________________________________________________Y PERSONAL DEL INSTITUTO NACIONAL DE LOS PUEBLOS INDÍGENAS (INPI), PARA LLEVAR A CABO LA VALIDACIÓN SOCIAL Y DE CAMPO DEL PROYECTO (PRODUCTIVO, DE TURISMO O ACCIONES DE MITIGACIÓN A LOS EFECTOS DEL CAMBIO CLIMÁTICO), DENOMINADO ____________________________________________________ QUE SE IDENTIFICA CON EL NÚMERO DE REGISTRO __________________.
DESARROLLO DE LA VISITA Y REUNIÓN
RESPECTO A LA EXPERIENCIA DE LOS SOCIOS, LOS SOLICITANTES MANIFESTARON QUE
(Mencionar si se tiene alguna experiencia en la actividad productiva o de turismo solicitada) ______________________________________________________________________________________________________________________________________________________________________________________________
RESPECTO A LOS OBJETIVOS Y METAS DEL PROYECTO, LOS SOLICITANTES MANIFESTARON QUE ______________________________________________________________________________________________________________________________________________________________________________________________
1.- ASPECTOS DE MERCADO (Describa las prácticas que desarrolla o desarrollará en el proceso de comercialización, por ejemplo: el producto terminado o servicio que comercializa la comunidad, empresa comunitaria indígena o la forma de organización que éstas determinen presenta evidencias de valor agregado, el mercado que atiende el proyecto es local, municipal, estatal, nacional o de exportación, el producto o servicio que oferta muestra evidencias en calidad y presentación. Es importante señalar el volumen de producción a comercializar o a vender y el precio de venta de los productos y subproductos, así como que otros productos se ofrecen además del producto principal).
________________________________________________________________________________________________________________________________________________________________________________
________________________________________________________________________________________
________________________________________________________________________________________
________________________________________________________________________________________________________________________________________________________________________________
2.- ASPECTOS TÉCNICOS (Describa cual es la infraestructura con la que cuentan para el desarrollo del proyecto, precisar su localización, el tipo del régimen de propiedad y su situación actual; mencionar las características del lugar donde se ubicará el proyecto y si se cuenta con acceso a los servicios de agua, energía eléctrica, telefonía, etc. Es importante mencionar el tipo de paquete tecnológico a utilizar, si cuenta con roles de trabajo o distribución de actividades del proceso productivo, verificar o revisar si la maquinaria y equipo es la adecuada para el desarrollo del proyecto, así como si los insumos y la materia prima que se requiere son suficientes. Finalmente es importante revisar si considera el manejo de residuos sólidos y líquidos de tal manera que no dañe al medio ambiente).
________________________________________________________________________________________
________________________________________________________________________________________
________________________________________________________________________________________
________________________________________________________________________________________
________________________________________________________________________________________
________________________________________________________________________________________
3.- ASPECTOS ECONÓMICOS (Describir si los conceptos de inversión son los adecuados conforme al tipo y nivel de apoyo, verificando si los montos solicitados en los conceptos de inversión son acordes a los costos actuales en el mercado y cotización correspondiente. Asimismo, revisar cuales son los costos de producción del proyecto relacionados con los costos de materia prima, mano de obra, insumos, costos de venta, y el capital de trabajo que se requiere. En cuanto a los ingresos, revisar cual es la cantidad de producto que se estima comercializar y el precio de venta; con el propósito de conocer una estimación sobre las utilidades que
generará el proyecto). ______________________________________________________________________
________________________________________________________________________________________
________________________________________________________________________________________
________________________________________________________________________________________
4.- ASPECTOS SOCIALES (Mencionar cual es el número de familias que se beneficiará con el proyecto, así como el número de empleos directos e indirectos a generar. Revisar si el proyecto considera una mejora de los ingresos de los beneficiarios y en qué aspectos mejorará las condiciones de vida de los integrantes. Finalmente verificar si existen proyectos similares en la comunidad y de ser el caso, señalar si han existido beneficios positivos en el desarrollo en su comunidad).
________________________________________________________________________________________
________________________________________________________________________________________
________________________________________________________________________________________
________________________________________________________________________________________
________________________________________________________________________________________
________________________________________________________________________________________
COMO RESULTADO DE LA REVISIÓN Y ANÁLISIS DE INFORMACIÓN DE LOS ASPECTOS DE MERCADO, TÉCNICOS, ECONÓMICOS Y SOCIALES, SE DETERMINA QUE LA VALIDACIÓN SOCIAL Y DE CAMPO DEL PROYECTO ES:
VIABLE ______ NO VIABLE _______ OBSERVADO _______
NOTA: CUANDO EL RESULTADO SEA OBSERVADO, SE MENCIONARÁN LAS OBSERVACIONES O RECOMENDACIONES GENERADAS DE LA VISITA.
ANEXAR MEMORIA FOTOGRÁFICA DE LA VISITA DE CAMPO, QUE INCLUYA INFRAESTRUCTURA, EQUIPO O EQUIPAMIENTO, LUGAR DONDE SE UBICA O UBICARÁ EL PROYECTO, ENTRE OTROS ASPECTOS QUE REFLEJEN LAS CONDICIONES ACTUALES DEL SITIO O PROYECTO PROPUESTO PARA SU APOYO.
SE DA LECTURA A LO DESCRITO COMO VISITA Y DESARROLLO DE LA REUNIÓN Y NO HABIENDO OTRO ASUNTO QUE TRATAR SE CIERRA LA PRESENTE MINUTA SIENDO LAS_________ HRS. DEL DÍA Y FECHA DE SU INICIO, FIRMANDO LOS QUE EN ELLA INTERVINIERON.
Anexo 5. Modelo de Convenio de Concertación
CONVENIO DE CONCERTACIÓN QUE CELEBRAN, EL INSTITUTO NACIONAL DE LOS PUEBLOS INDÍGENAS A QUIEN EN LO SUCESIVO SE LE DENOMINARÁ EL "INSTITUTO", REPRESENTADO POR _______________________EN SU CARÁCTER DE ______________________, ASISITIDO POR____________ Y ____________________(Nota: señalar si es comunidad, empresa comunitaria indígena o la forma de organización que éstas determinen) A QUIEN EN LO SUCESIVO SE LE DENOMINARÁ "EL BENEFICIARIO", REPRESENTADO POR __________________________, _______________________ Y ______________________, EN SU CARÁCTER DE _________________, _____________ Y ____________ ; PARTICIPANTES QUE CUANDO ACTÚEN DE MANERA CONJUNTA SE LES DENOMINARÁ "LAS PARTES", EN EL MARCO DEL PROGRAMA PARA EL MEJORAMIENTO DE LA PRODUCCIÓN Y LA PRODUCTIVIDAD INDÍGENA, EN LO SUCESIVO "EL PROGRAMA"; AL TENOR DE LOS SIGUIENTES:
ANTECEDENTES
I.     El artículo 2o. de la Constitución Política de los Estados Unidos Mexicanos reconoce a los pueblos indígenas el derecho de libre determinación que se ejerce como autonomía para determinar un
conjunto de prerrogativas entre las que destaca su capacidad de definir sus formas de organización social, política, económica y cultural.
       Asimismo, establece que "la Nación tiene una composición pluricultural sustentada originalmente en sus pueblos indígenas que son aquellos que descienden de poblaciones que habitaban en el territorio actual del país al iniciarse la colonización y que conservan sus propias instituciones sociales, económicas, culturales y políticas, o parte de ellas". En el mismo sentido, establece que "El reconocimiento de los pueblos y comunidades indígenas se haráì en las constituciones y leyes de las entidades federativas"; y, además, que "Las constituciones y leyes de las entidades federativas establecerán las características de libre determinación y autonomía que mejor expresen las situaciones y aspiraciones de los pueblos indígenas en cada entidad".
       De igual manera, en su apartado B, establece la obligación para la Federación, las entidades federativas y los Municipios, de promover la igualdad de oportunidades de los indígenas y eliminar cualquier práctica discriminatoria, estableciendo las instituciones las políticas necesarias para garantizar los derechos de los indígenas y desarrollo integral de sus pueblos y comunidades, las cuales deberán ser diseñadas y operadas conjuntamente, con el objeto de abatir las carencias y rezagos que afectan a los pueblos y comunidades indígenas.
       Asimismo, en el penúltimo párrafo de dicho Artículo se establece:
"Para garantizar el cumplimiento de las obligaciones señaladas en este apartado, la Cámara de Diputados del Congreso de la Unión, las legislaturas de las entidades federativas y los ayuntamientos, en el ámbito de sus respectivas competencias, establecerán las partidas específicas destinadas al cumplimiento de estas obligaciones en los presupuestos de egresos que aprueben, así como las formas y procedimientos para que las comunidades participen en el ejercicio y vigilancia de las mismas".
       Por su parte, el Convenio 169 sobre Pueblos Indígenas y Tribales de la Organización Internacional del Trabajo, establece:
"Artículo 2
1. Los gobiernos deberán asumir la responsabilidad de desarrollar, con la participación de los pueblos interesados, una acción coordinada y sistemática con miras a proteger los derechos de esos pueblos y a garantizar el respeto de su integridad.
2. Esta acción deberá incluir medidas:
a) que aseguren a los miembros de dichos pueblos gozar, en pie de igualdad, de los derechos y oportunidades que la legislación nacional otorga a los demás miembros de la población;
b) que promuevan la plena efectividad de los derechos sociales, económicos y culturales de esos pueblos, respetando su identidad social y cultural, sus costumbres y tradiciones, y sus instituciones;
c) que ayuden a los miembros de los pueblos interesados a eliminar las diferencias socioeconómicas que puedan existir entre los miembros indígenas y los demás miembros de la comunidad nacional, de una manera compatible con sus aspiraciones y formas de vida."
"Artículo 4
1. Deberán adoptarse las medidas especiales que se precisen para salvaguardar las personas, las instituciones, los bienes, el trabajo, las culturas y el medio ambiente de los pueblos interesados.
2....
3..."
"Artículo 6
1. Al aplicar las disposiciones del presente Convenio, los gobiernos deberán:
a) ...
b) establecer los medios a través de los cuales los pueblos interesados puedan participar libremente, por lo menos en la misma medida que otros sectores de la población, y a todos los niveles en la adopción de decisiones en instituciones electivas y organismos administrativos y de otra índole responsables de políticas y programas que les conciernan;
 
c) establecer los medios para el pleno desarrollo de las instituciones e iniciativas de esos pueblos, y en los casos apropiados proporcionar los recursos necesarios para este fin."
"Artículo 7
1. Los pueblos interesados deberán tener el derecho de decidir sus propias prioridades en lo que atañe al proceso de desarrollo, en la medida en que éste afecte a sus vidas, creencias, instituciones y bienestar espiritual y a las tierras que ocupan o utilizan de alguna manera, y de controlar, en la medida de lo posible, su propio desarrollo económico, social y cultural. Además, dichos pueblos deberán participar en la formulación, aplicación y evaluación de los planes y programas de desarrollo nacional y regional susceptibles de afectarles directamente.
2. El mejoramiento de las condiciones de vida y de trabajo y del nivel de salud y educación de los pueblos interesados, con su participación y cooperación, deberá ser prioritario en los planes de desarrollo económico global de las regiones donde habitan. Los proyectos especiales de desarrollo para estas regiones deberán también elaborarse de modo que promuevan dicho mejoramiento.
3...
4..."
"Artículo 23
1. La artesanía, las industrias rurales y comunitarias y las actividades tradicionales y relacionadas con la economía de subsistencia de los pueblos interesados, como la caza, la pesca, la caza con trampas y la recolección deberán reconocerse como factores importantes del mantenimiento de su cultura y de su autosuficiencia y desarrollo económicos. Con la participación de esos pueblos, y siempre que haya lugar, los gobiernos deberán velar por que se fortalezcan y fomenten dichas actividades.
2. A petición de los pueblos interesados, deberá facilitárseles, cuando sea posible, una asistencia técnica y financiera apropiada que tenga en cuenta las técnicas tradicionales y las características culturales de esos pueblos y la importancia de un desarrollo sostenido y equitativo."
Por su parte, la Declaración de las Naciones Unidas sobre los Derechos de los Pueblos indígenas señala lo siguiente:
"Artículo 4 Los pueblos indígenas, en ejercicio de su derecho a la libre determinación, tienen derecho a la autonomía o al autogobierno en las cuestiones relacionadas con sus asuntos internos y locales, así como a disponer de medios para financiar sus funciones autónomas.
Artículo 5 Los pueblos indígenas tienen derecho a conservar y reforzar sus propias instituciones políticas, jurídicas, económicas, sociales y culturales, manteniendo a la vez su derecho a participar plenamente, si lo desean, en la vida política, económica, social y cultural del Estado."
"Artículo 20
1. Los pueblos indígenas tienen derecho a mantener y desarrollar sus sistemas o instituciones políticos, económicos y sociales, a disfrutar de forma segura de sus propios medios de subsistencia y desarrollo, y a dedicarse libremente a todas sus actividades económicas tradicionales y de otro tipo.
2. Los pueblos indígenas desposeídos de sus medios de subsistencia y desarrollo tienen derecho a una reparación justa y equitativa.
Artículo 21
1. Los pueblos indígenas tienen derecho, sin discriminación, al mejoramiento de sus condiciones económicas y sociales, entre otras esferas, en la educación, el empleo, la capacitación y el readiestramiento profesionales, la vivienda, el saneamiento, la salud y la seguridad social.
2. Los Estados adoptarán medidas eficaces y, cuando proceda, medidas especiales para asegurar el mejoramiento continuo de sus condiciones económicas y sociales. Se prestará particular atención a los derechos y necesidades especiales de los ancianos, las mujeres, los jóvenes, los niños y las personas con discapacidad indígenas."
"Artículo 39
Los pueblos indígenas tienen derecho a recibir asistencia financiera y técnica de los Estados y por conducto de la cooperación internacional para el disfrute de los derechos enunciados en la
presente Declaración."
       En el mismo sentido, la Declaración Americana sobre los Derechos de los Pueblos Indígenas, en relación con la personalidad jurídica de los pueblos indígenas, establece en su artículo IX lo siguiente:
"Artículo IX. Personalidad jurídica
II.    Los Estados reconocerán plenamente la personalidad jurídica de los pueblos indígenas, respetando las formas de organización indígenas y promoviendo el ejercicio pleno de los derechos reconocidos en esta Declaración."
"Artículo XXIX. Derecho al desarrollo
1. Los pueblos indígenas tienen derecho a mantener y determinar sus propias prioridades en lo relacionado con su desarrollo político, económico, social y cultural, de conformidad con su propia cosmovisión. Asimismo, tienen el derecho a que se les garantice el disfrute de sus propios medios de subsistencia y desarrollo y a dedicarse libremente a todas sus actividades económicas.
2. Este derecho incluye la elaboración de las políticas, planes, programas y estrategias para el ejercicio de su derecho al desarrollo y la implementación de acuerdo a su organización política y social, normas y procedimientos, sus propias cosmovisiones e instituciones.
3. Los pueblos indígenas tienen derecho a participar activamente en la elaboración y determinación de los programas de desarrollo que les conciernan y, en lo posible, administrar esos programas mediante sus propias instituciones.
4...
5. Los pueblos indígenas tienen el derecho a medidas eficaces para mitigar los impactos adversos ecológicos, económicos, sociales, culturales o espirituales por la ejecución de los proyectos de desarrollo que afecten sus derechos. Los pueblos indígenas que han sido desposeídos de sus propios medios de subsistencia y desarrollo tienen derecho a la restitución y, cuando no sea posible, a la indemnización justa y equitativa. Esto incluye el derecho a la compensación por cualquier perjuicio que se les haya causado por la ejecución de planes, programas o proyectos"
"Artículo XXXVII
Los pueblos indígenas tienen derecho a recibir asistencia financiera y técnica de los Estados y por conducto de la cooperación internacional para el disfrute de los derechos enunciados en la presente declaración."
II.     Que el Decreto de Presupuesto de Egresos de la Federación para el ejercicio fiscal 2019, publicado en el Diario Oficial de la Federación el 28 de diciembre de 2018, establece en su artículo 23 lo siguiente:
"Artículo 23. El ejercicio de las erogaciones para el desarrollo integral de los pueblos y comunidades indígenas a que se refiere el Anexo 10 del presente Decreto, se dirigirá al cumplimiento de las obligaciones que señala el artículo 2o., Apartado B, fracciones I a IX, de la Constitución Política de los Estados Unidos Mexicanos.
Para tal efecto, de conformidad con los artículos 42, fracción VII, y 77 de la Ley Federal de Presupuesto y Responsabilidad Hacendaria, las dependencias y entidades, al ejecutar dichas erogaciones y emitir reglas de operación, se ajustarán a lo siguiente:
I. ...;
II. En la ejecución de los programas se considerará la participación de los pueblos y comunidades indígenas, con base en su cultura y formas de organización tradicionales;
III. Para los municipios indígenas comprendidos entre los 200 más pobres del país, los proyectos de inversión del Programa de Infraestructura Indígena, se podrán financiar en su totalidad con recursos federales o de manera concurrente. Asimismo, se procurará atender su pleno acceso y la satisfacción de sus necesidades tales como electricidad, agua, drenaje, educación, salud, vivienda y de infraestructura para la producción, almacenamiento y distribución de alimentos;
IV. El Ejecutivo Federal, por sí o a través de sus dependencias y entidades, podrá celebrar convenios de coordinación con los gobiernos de las entidades federativas, así como
formalizar convenios de concertación de acciones con las comunidades indígenas, para proveer la mejor observancia de las previsiones del presente artículo. Cuando corresponda, los recursos a los que se refiere este artículo podrán ser transferidos directamente a los pueblos, municipios y comunidades indígenas, de conformidad con los convenios que para tal efecto se celebren en términos de las disposiciones aplicables. La entidad federativa correspondiente participará en el ámbito de sus atribuciones en los convenios antes señalados. Los recursos que se transfieran conforme a lo establecido en el presente párrafo, deberán registrarse por la Entidad Federativa en su Cuenta Pública;
V. Las reglas de operación de los programas operados por las dependencias y entidades que atiendan a la población indígena, deberán contener disposiciones que faciliten su acceso a los programas y procurarán reducir los trámites y requisitos existentes y, en su caso, podrán contemplar la mano de obra comunitaria en los programas relacionados con la construcción o rehabilitación de infraestructura educativa, hidráulica, rehabilitación de caminos y pavimentación;
VI. a la VIII...".
       Asimismo, establece en su artículo 3 que los programas que deberán sujetarse a reglas de operación son aquellos enunciados dentro de su anexo 25, considerándose dentro de ese documento a los programas de "EL INSTITUTO".
III.    De conformidad con lo dispuesto en los artículos 42, 75 y 77 de la Ley Federal de Presupuesto y Responsabilidad Hacendaria con el objeto de asegurar la aplicación eficaz, eficiente, oportuna, equitativa y transparente de los recursos públicos, entre los que se encuentran los de "EL PROGRAMA", deberán sujetarse a las Reglas de Operación que establecen los requisitos, criterios e indicadores que lo regulan.
II.     Que en términos de lo establecido en el artículo 2 de la Ley del Instituto Nacional de los Pueblos Indígenas, "El INSTITUTO" tiene como objeto el definir, normar, diseñar, establecer, ejecutar, orientar, coordinar, promover, dar seguimiento y evaluar las políticas, programas, proyectos, estrategias y acciones públicas, para garantizar el ejercicio y la implementación de los derechos de los pueblos indígenas y afromexicano, así como su desarrollo integral y sostenible y el fortalecimiento de sus culturas e identidades.
       Asimismo, en sus artículos 3 párrafo primero y 4 fracción XXXVI, establece lo siguiente:
"Artículo 3. Para cumplir los fines y objetivos del Instituto, se reconocen a los pueblos y comunidades indígenas y afromexicanas como sujetos de derecho público; utilizando la categoría jurídica de pueblos y comunidades indígenas en los términos reconocidos por el artículo 2o. de la Constitución Política de los Estados Unidos Mexicanos y los instrumentos internacionales en la materia.
...
Artículo 4. Para el cumplimiento de su objeto, el Instituto tendrá las siguientes atribuciones y funciones:
I. Definir los lineamientos normativos que permitan conducir y orientar las políticas públicas relativas a los pueblos indígenas y afromexicano en el marco de la Administración Pública Federal;
II. a la V...
VI. Proponer, promover e implementar las medidas que se requieran para garantizar el cumplimiento de los derechos de los pueblos indígenas y afromexicano;
VII. a la VIII...
IX. Garantizar, promover e instrumentar las medidas y acciones para el reconocimiento, respeto y ejercicio de los derechos y el desarrollo integral de las mujeres indígenas y afromexicanas, así como fortalecer su participación en todos los ámbitos, reconociendo sus aportes e incorporando sus propias visiones y propuestas;
X. a la XIV...
XV. Apoyar los procesos de reconocimiento, protección, defensa y conservación de las tierras, territorios, bienes y recursos naturales de los pueblos indígenas, de conformidad con la
normatividad aplicable;
XVI. Promover e instrumentar las medidas pertinentes, en coordinación con las instancias competentes, los pueblos indígenas y afromexicano, para la conservación y protección de la integridad de la biodiversidad y el medio ambiente de dichos pueblos, a fin de generar y mantener modos de vida sostenibles y hacer frente a las consecuencias adversas del cambio climático;
XVII. a la XXIV...
XXV. Instrumentar, operar, ejecutar y evaluar planes, programas, proyectos y acciones para el desarrollo integral, intercultural y sostenible de los pueblos indígenas y afromexicano;
XXVI. Elaborar, gestionar, impulsar, dar seguimiento y evaluar, de manera conjunta y coordinada con los pueblos interesados, los Planes Integrales de Desarrollo Regional de los Pueblos Indígenas;
XXVII. Apoyar, impulsar y fortalecer las economías locales y las actividades productivas de los pueblos y comunidades indígenas y afromexicanas, mediante acciones que permitan lograr la suficiencia de ingresos económicos, la creación de empleos, la incorporación de tecnologías para incrementar su capacidad productiva, así como asegurar el acceso justo y equitativo a los sistemas de abasto, comercialización y financiamiento;
XXVIII. Apoyar e impulsar, en coordinación con las dependencias y entidades de la Administración Pública Federal competentes, los sistemas agrícolas tradicionales y los cultivos básicos, en especial, el sistema de la milpa, para lograr la seguridad, autosuficiencia y soberanía alimentaria;
XXIX. a la XXXI...
XXXII. Concertar acciones con los sectores social y privado, en coordinación con los pueblos indígenas y afromexicano, para que coadyuven en la realización de acciones en beneficio de dichos pueblos;
XXXIII. a la XXXIV...
XXXV. Gestionar, ejecutar, dar seguimiento y evaluar los recursos presupuestales para promover y garantizar el reconocimiento e implementación de los derechos y el desarrollo integral, intercultural y sostenible de los pueblos indígenas y afromexicano, bajo criterios justos y compensatorios.
...
XXXVI. Llevar a cabo las transferencias de recursos a los pueblos, comunidades y municipios indígenas, a través de sus autoridades o instituciones representativas para la implementación de sus derechos y su desarrollo integral, intercultural y sostenible;
XXXVII. a la XLVIII...".
IV.   Con fecha ______ de marzo de 2019 se publicó en el Diario Oficial de la Federación el Acuerdo por el que se emiten las Reglas de Operación del Programa para el Mejoramiento de la Producción y la Productividad Indígena, en adelante "LAS REGLAS DE OPERACIÓN".
V.    Que "LAS REGLAS DE OPERACIÓN" de "EL PROGRAMA" establecen como objetivo general: "Contribuir al fortalecimiento de las economías de los pueblos y comunidades indígenas y afromexicanas, con la implementación de proyectos productivos y turísticos; acciones de mitigación y adaptación al cambio climático; generación de valor agregado, acceso al crédito y apoyo a la comercialización; mediante la realización de procesos de planeación, desarrollo de capacidades y asistencia técnica, desde una perspectiva participativa, territorial y de género, para alcanzar su desarrollo integral, intercultural y sostenible."
DECLARACIONES
I. De el "INSTITUTO":
I.1    Que es un organismo descentralizado de la Administración Pública Federal, no sectorizado, con personalidad jurídica, patrimonio propio y autonomía operativa, técnica, presupuestal y
administrativa, con sede en la Ciudad de México, de conformidad con la Ley del Instituto Nacional de los Pueblos Indígenas, publicada en el Diario Oficial de la Federación el 4 de diciembre de 2018.
I.2    Que de conformidad con el Artículo 2 de la citada Ley, es la autoridad del Poder Ejecutivo Federal en los asuntos relacionados con los pueblos indígenas y afromexicano, que tiene como objeto definir, normar, diseñar, establecer, ejecutar, orientar, coordinar, promover, dar seguimiento y evaluar las políticas, programas, proyectos, estrategias y acciones públicas, para garantizar el ejercicio y la implementación de los derechos de los pueblos indígenas y afromexicano, así como su desarrollo integral y sostenible y el fortalecimiento de sus culturas e identidades, de conformidad con lo dispuesto en la Constitución Política de los Estados Unidos Mexicanos y en los instrumentos jurídicos internacionales de los que el país es parte.
I.3    Que _________________, en su carácter de _____________, cuenta con las facultades suficientes para suscribir el presente Convenio, de conformidad con lo dispuesto en los artículos _______ de la Ley del Instituto Nacional de los Pueblos Indígenas y el Poder General que se contiene en la Escritura número_________, de fecha ____________, pasada ante la Fe del Notario número ________de ____ Licenciado____________.
I.4    Que para efectos del presente instrumento señala como su domicilio el ubicado en _____ ___________________________________________________________________________________________
II. De "EL BENEFICIARIO"
(DECLARACIONES EN CASO DE QUE SEA UNA COMUNIDAD)
II.1.  Que en términos de los artículos 1o, 2o, apartado A, fracciones I, II, III y VIII de la Constitución Política de los Estados Unidos Mexicanos; 21 numeral 3 de la Declaración Universal de Derechos Humanos; 1 y otros del Convenio número 169 de la Organización Internacional del Trabajo relativo a Pueblos Indígenas y Tribales en Países Independientes; 3, 4, 5 y otros de la Declaración de las Naciones Unidas sobre Derechos de los Pueblos Indígenas; 1 del Pacto Internacional de Derechos Civiles y Políticos; 1 del Pacto Internacional de Derechos Económicos, Sociales y Culturales; III, VI, VIII, IX, XXI, XXII, XXIII y otros de la Declaración Americana sobre los Derechos de los Pueblos Indígenas, es una comunidad indígena perteneciente al pueblo indígena _________.
II.2   Que ______________________, _________________________y _________________________ en su carácter de _________________, _______________ y ______________ respectivamente, suscriben el presente Convenio en su representación, de conformidad con el Acta que los acredita como tales; asimismo manifiestan que dichas facultades no les han sido revocadas o modificadas a la fecha.
II.3   Que mediante el documento legal ____________________________________________, de fecha __________________________ acredita la propiedad o posesión del o del (los) predio(s) involucrado(s) en la instrumentación del proyecto.
II.4   Que su domicilio es el ubicado en ____________________________________.
II.5   Que no ha recibido ni recibirá apoyo de otros programas federales, estatales o municipales para los mismos conceptos objeto del presente convenio, por lo que no existe duplicidad en el otorgamiento de los apoyos.
(DECLARACIONES EN CASO DE QUE SEA UNA EMPRESA COMUNITARIA INDÌGENA)
ll.1   Que está legalmente constituida como lo acredita con acta constitutiva de fecha __________________ pasada ante la Fe de _____________, inscrita en ________, con folio _____, que está constituida por _________de indígenas pertenecientes al o a los pueblo(s) indígena(s) _____________________________________ y/o afromexicano.
II.2   Que ____________, __________________ y _________________ en su carácter de ______________, _________________y________________ de su órgano de gobierno, tienen las facultades suficientes para suscribir el presente Convenio en su representación; asimismo manifiestan que dichas facultades no les han sido revocadas a la fecha.
II.3   Que mediante el documento legal ____________________________________________, de fecha ________ ____________________ acredita la propiedad o posesión del o de los predios involucrado(s) en la instrumentación del proyecto.
 
II.4   Que su domicilio es el ubicado en __________________________________________________
II.5   Que no ha recibido ni recibirá apoyo de otros programas federales, estatales o municipales para los mismos conceptos objeto del presente convenio, por lo que no existe duplicidad en el otorgamiento de los apoyos.
Por lo expuesto y en el ámbito de aplicación de cada una de "LAS PARTES" con fundamento en lo que disponen los Artículos 1º, 2º, 4o de la Constitución Política de los Estados Unidos Mexicanos; 45 de la Ley Orgánica de la Administración Pública Federal; 5 y 14 de la Ley Federal de las Entidades Paraestatales; 2, 37 y 38 de la Ley de Planeación; 42 fracción VII, 74, 75, 76 y 77 de la Ley Federal de Presupuesto y Responsabilidad Hacendaria; 174, 175, 176, 178, 179 y 181 de su Reglamento; 23, 28 y 29 del Presupuesto de Egresos de la Federación para el Ejercicio Fiscal 2018; 2, 4 fracciones I, V, VI, X, XXV, XXXVI, XLI y XLII, 11 fracción II y 17 de la Ley del Instituto Nacional de los Pueblos Indígenas; las Reglas de Operación de "EL PROGRAMA"; "LAS PARTES" han decidido suscribir el presente instrumento para la aplicación de los recursos de "EL PROGRAMA" conforme a las siguientes:
CLÁUSULAS
PRIMERA. OBJETO. El objeto del presente es contribuir al desarrollo económico de la población indígena y afromexicana, mediante el impulso de la consolidación de proyectos productivos de la población indígena y afromexicana organizada en comunidades, empresas comunitarias indígenas o la forma de organización que las comunidades determinen, que habitan en la cobertura del Programa para mejorar sus ingresos. Por este motivo "LAS PARTES" suscriben el presente instrumento, para el desarrollo del proyecto denominado___________________________________________________________________________________, en adelante el "PROYECTO".
SEGUNDA. APORTACIÓN. Para el logro del objeto del presente Convenio, el "INSTITUTO" entregará a "EL BENEFICIARIO" por conducto de sus representantes y mediando el o (los) recibo(s) correspondiente(s) la cantidad de: $____________(__________ /100 M.N.), de acuerdo con el presupuesto estipulado para el "PROYECTO" ____________________, con monto total de $____________(__________ /100 M.N.), la cual será ministrada para su aplicación en los conceptos autorizados al mismo, según el anexo técnico que se agrega al presente Convenio, como ANEXO I; quedando sujetas las ministraciones a la disponibilidad presupuestal y al resultado de avances físicos y financieros del proyecto, en apego a lo dispuesto en "LAS REGLAS DE OPERACIÓN" del "PROGRAMA". El beneficiario aportará la cantidad de: $_____________ (_________ /100 M.N.), en (especificar recursos económicos, especie o mano de obra).
Los recursos a que se refiere la presente Cláusula, se radicarán directamente por el "INSTITUTO" en la cuenta bancaria productiva específica que establezca para tal efecto "EL BENEFICIARIO", en forma previa a la entrega de los recursos, en la institución de crédito bancaria que la misma determine, informando de ello a el "INSTITUTO", con la finalidad de que los recursos asignados y sus rendimientos financieros estén debidamente identificados.
Los recursos presupuestarios federales que asigna el Ejecutivo Federal, se destinarán en forma exclusiva al cumplimiento del objeto de este convenio, en consecuencia, dichos recursos no podrán traspasarse a otros conceptos de gasto y se registrarán conforme a su naturaleza, como gasto corriente o gasto de capital.
TERCERA. COMPROMISOS DE "EL BENEFICIARIO". "EL BENEFICIARIO" se compromete a:
I.     Gestionar los registros y permisos ante las instancias correspondientes relacionados con "EL PROYECTO",
II.     Iniciar la ejecución de "EL PROYECTO" a más tardar 10 (diez) días hábiles después de haber recibido los recursos,
III.    Aportar la cantidad que le corresponde de acuerdo a lo establecido en este Convenio,
IV.   Ejecutar en forma satisfactoria "EL PROYECTO", así como operar y administrar los recursos públicos que se le otorgan mediante la firma del presente Convenio y responsabilizarse del ejercicio y resultados del mismo;
V.    Propiciar la participación de las mujeres en el desarrollo de "EL PROYECTO",
VI.   Entregar a el "INSTITUTO" copia de la comprobación de los gastos realizados en el desarrollo de "EL PROYECTO", debiéndose presentar el original para su cotejo de acuerdo a "LAS REGLAS DE OPERACIÓN",
VII.   Entregar a el "INSTITUTO" un informe dentro de los primeros 5 (cinco) días hábiles de cada mes sobre el avance de metas y ejecución de los recursos y uno anual que contenga resultados y
conclusiones, el cual se hará del conocimiento de todos los beneficiarios de "EL PROYECTO",
VIII.   Notificar a el "INSTITUTO", la información relativa a los recursos presupuestarios federales que se le asignen, una vez devengados y conforme avance el ejercicio, para efecto de que sean registrados en su contabilidad de acuerdo con las disposiciones jurídicas aplicables, sin que por ello pierdan su carácter federal. (En el caso de comunidades, deberá notificarse también a la entidad federativa y al municipio de los cuales forme parte, para los registros correspondientes),
IX.   Facilitar y dar acceso a los servidores públicos vinculados a "EL PROYECTO", para conocer toda la documentación de "EL PROYECTO", así como para el seguimiento, evaluación, supervisión y auditoría del mismo,
X.    Informar anualmente a el "INSTITUTO", del comportamiento de operación y estado financiero de "EL PROYECTO" durante el año fiscal en que recibe apoyo del mismo
XI.   Cumplir en tiempo y forma con "LAS REGLAS DE OPERACIÓN" vigentes que rigen "EL PROGRAMA",
XII.   Utilizar los apoyos que le otorgue el "INSTITUTO", única y exclusivamente para los fines autorizados,
XIII.  Administrar los recursos federales radicados únicamente en la cuenta bancaria productiva específica señalada en la Cláusula Segunda de este Convenio, por lo que no podrán traspasarse tales recursos a otras cuentas; efectuar las ministraciones oportunamente para la ejecución de "EL PROGRAMA"; recabar la documentación comprobatoria de las erogaciones; (En el caso de comunidades: realizar los registros correspondientes en la contabilidad local conforme sean devengados y ejercidos los recursos), respectivamente, así como dar cumplimiento a las demás disposiciones federales aplicables en la administración de dichos recursos,
XIV. Mantener bajo su custodia, la documentación comprobatoria original de los recursos presupuestarios federales erogados, hasta en tanto la misma le sea requerida por el "INSTITUTO" y, en su caso por la Secretaría de Hacienda y Crédito Público y la Secretaría de la Función Pública, así como la información adicional que estas últimas le requieran, de conformidad con lo establecido en los artículos 83, primer párrafo, de la Ley Federal de Presupuesto y Responsabilidad Hacendaria, y 224, fracción VI, de su Reglamento, y
XV.  La documentación comprobatoria del gasto de los recursos presupuestarios federales objeto de este Convenio, deberá cumplir con los requisitos fiscales establecidos en las disposiciones federales aplicables, así como los establecidos en "LAS REGLAS DE OPERACIÓN".
CUARTA. OBLIGACIONES DE "EL INSTITUTO". "EL INSTITUTO" se compromete a:
I.     I.   Asignar los recursos presupuestarios federales a que se refiere la Cláusula Segunda del presente Convenio, de acuerdo con los plazos y calendario que se precisan en el Anexo I de este instrumento.
II.     Dar seguimiento e "EL PROYECTO" autorizado, y
III.    En la medida de sus posibilidades, proporcionar la orientación requerida a "EL BENEFICIARIO".
QUINTA. RESPONSABLES. Para dar seguimiento a la ejecución y cumplimiento de los compromisos establecidos en el presente Convenio y a las obligaciones estipuladas en "LAS REGLAS DE OPERACIÓN" del "PROGRAMA", el "INSTITUTO" designa como responsable a _____ ________ Director(a) del Centro Coordinador de Pueblos Indígenas de "EL INSTITUTO" en ________________; por su parte, "EL BENEFICIARIO" designa a los que suscriben el presente Convenio.
SEXTA. DEVOLUCIÓN DE LOS RECURSOS. "LAS PARTES" acuerdan que los recursos federales que no sean devengados deberán reintegrarse a la Oficina de Representación de el "INSTITUTO" antes del 31 de diciembre de ____.
Los recursos federales que no se destinen a los fines autorizados deberán ser reintegrados a el "INSTITUTO" por "EL BENEFICIARIO" dentro de los cinco días naturales siguientes a la fecha en que la primera se lo solicite a éste.
En los dos supuestos anteriores, el reintegro deberá incluir los aprovechamientos y rendimientos financieros que generen dichos recursos; situación que habrá de realizar "EL BENEFICIARIO" a través de la Oficina de Representación de el "INSTITUTO", para que se realice el reintegro a la Tesorería de la Federación conforme a lo establecido en las disposiciones aplicables.
 
SÉPTIMA. RELACIÓN LABORAL. Las obligaciones de carácter laboral del personal que se integre a la realización de "EL PROYECTO" serán responsabilidad exclusiva de "EL BENEFICIARIO", por lo que en ningún caso el "INSTITUTO" podrá ser considerado como patrón solidario o sustituto.
OCTAVA. BUENA FE. "LAS PARTES" declaran que en el presente Convenio no existe dolo, error, mala fe, violencia o cualquier otro vicio del consentimiento que pudiera anular el mismo; que es la simple manifestación de voluntades y que, para su interpretación y cumplimiento, así como para todo aquello que no esté expresamente estipulado en el mismo, lo resolverán de común acuerdo.
NOVENA. JURISDICCIÓN. "LAS PARTES" acuerdan que, en caso de presentarse alguna controversia en la interpretación de las obligaciones pactadas, se sujetarán a la jurisdicción de los Tribunales Federales de la Ciudad de México, por lo que expresamente renuncian a la jurisdicción que en razón de sus domicilios presentes o futuros o por cualquier otra causa, pudiera corresponderles.
DÉCIMA. CONTRALORÍA SOCIAL. "EL BENEFICIARIO" se compromete a apoyar a el "INSTITUTO" en la promoción de la contraloría social de "EL PROGRAMA", en acciones que consistirán en capacitar a los beneficiarios, elaborar y distribuir material de difusión, colaborar en la instalación de los comités de contraloría social y asesorar a sus integrantes, atender solicitudes de información, así como atender y dar seguimiento a las quejas y denuncias recibidas".
(En el caso de comunidades se deberá incluir: Se deberá promover y privilegiar la participación de la asamblea comunitaria en las distintas tareas y procesos; fomentando que sean sus formas de organización tradicional las que realicen las tareas de contraloría social; acompañen las acciones, verifiquen el cumplimiento de las metas y la correcta utilización de los recursos públicos asignados a "EL PROGRAMA", en un esquema de rendición de cuentas y reciban información de la ejecución de las obras.)
DÉCIMA PRIMERA. En el caso de que "EL BENEFICIARIO" incurriera en mal uso o disposición de los recursos entregados, o en incumplimiento de los compromisos adquiridos en este Convenio, el "INSTITUTO", independientemente de la rescisión administrativa del instrumento jurídico, está facultada para iniciar las acciones jurídicas ante la autoridad competente en contra de quien resulte responsable.
DÉCIMA SEGUNDA. LEYENDA. La papelería, documentación oficial, así como la publicidad y promoción que se utilicen para la ejecución y difusión de "EL PROGRAMA", deberán incluir la siguiente leyenda: "Este programa es público, ajeno a cualquier partido político. Queda prohibido el uso para fines distintos a los establecidos en el programa". Para efectos de lo anterior, deberán tomar en cuenta las características del medio de comunicación.
DÉCIMA TERCERA. VIGENCIA. El presente Convenio surtirá efectos a partir de la fecha de su firma y tendrá vigencia hasta que se cumplan los compromisos contraídos.
Leído que fue el presente Convenio y Enteradas "LAS PARTES" de su contenido y alcance legal, lo firman por triplicado, en ______________, a los días_________ del mes _______________de dos mil ________.
 
 
POR EL "INSTITUTO"                                                   POR "EL BENEFICIARIO
 
 
C. ________(Nombre y Cargo)                                   CC.________ (Nombres y Cargos)
"Este programa es público, ajeno a cualquier partido político. Queda prohibido el uso para fines distintos a los establecidos en el programa".
ANEXO I del Convenio de Concertación
Nombre del
Proyecto
Concepto
de
inversión
Cantidad
Costo
unitario
Aportación
INPI
Aportación
estatal
Aportación
municipal
Aportación de
la comunidad,
empresa
comunitaria
indígena o la
forma de
organización
que las
comunidades
determinen.
Total
 
 
 
 
 
 
 
 
 
 
Anexo 6. Integración de Expediente
Documento
Proyectos Productivos
Turismo de Naturaleza
Acciones para
la mitigación y
adaptación de
los efectos del
cambio
climático
Comunidades
Formas de organización que las comunidades determinen
Comunidades
Empresas comunitarias indígenas o la forma de organización que la comunidad determine
Comunidades
Registro:
Solicitud de apoyo para proyecto productivo y turístico, que deberá entregarse en la Oficina de Representación y los CCPI (Anexo 2).
X
X
X
X
X
Proyecto Simplificado que deberá entregarse en la Oficina de Representación y los CCPI (Anexo 3 y Anexo 3A).
X
X
 
 
X
Términos de Referencia para la Presentación de Proyectos de Turismo, que deberá entregarse en la Oficina de Representación y los CCPI (Anexo 8).
 
 
X
X
 
Acta de Asamblea comunitaria que valide el proyecto solicitado (Anexo 10 A).*
X
X
X
X
X
Requisitos para solicitudes autorizadas:
Acuse de formato solicitud.
X
X
X
X
X
Acta de integración del Comité de Trabajo o de la forma de organización que las comunidades determinen, firmada por todos sus integrantes y en la cual se designe como presidente a la persona que firma la solicitud (Anexo 10). En el caso de proyectos de Turismo de Naturaleza, sólo podrá aplicar en apoyo para Plan de Negocios, cuando el solicitante no cuente con una figura legalmente constituida.
X
X
X
X
X
Copia de identificación oficial (con fotografía) de cada uno de los integrantes de la comunidad o a la forma de organización que ésta determine.
X
X
X
X
X
Clave Única de Registro de Población (CURP) actualizada y Acta de nacimiento de todos los integrantes.
X
X
X
X
X
Permisos y concesiones vigentes o en trámite.
 
X
X
X
 
Carta compromiso (escrito libre) de mantener el sitio vigente y en operación a la conclusión de la primera etapa.
 
 
X
 
 
Manifestación escrita, firmada por los representantes de la comunidad o de la forma de organización que ésta determine, expresando no haber recibido, en ejercicios fiscales anteriores, apoyo de la Institución u otra dependencia del Gobierno Federal, para un proyecto productivo o turístico. Dicha manifestación no aplica para apoyos de continuidad o consolidación y Acciones para la adaptación y mitigación de los efectos del cambio climático.
X
X
X
X
X
Manifestación escrita, firmada por los representantes de la comunidad o de la forma de organización que ésta determine, expresando no estar tramitando ante otra entidad del Gobierno Federal en el presente ejercicio fiscal, apoyo para el mismo proyecto productivo o turístico, salvo en los casos de mezcla de recursos que se justifiquen y sean complementarios.
X
X
X
X
X
Manifestación escrita, firmada por los representantes de la comunidad o de la forma de organización que ésta determine, expresando que ningún integrante es servidor público en activo o en licencia, ni tampoco familiar en primer grado de algún servidor público en activo o en licencia.
X
X
X
X
X
Documento que acredite ante la Oficina de Representación y los CCPI, la propiedad o posesión del predio en que se ejecutarán las obras que comprende el proyecto a nombre de los solicitantes del apoyo (Por ejemplo: escritura, contrato de comodato, entre otros).
X
X
X
X
X
Datos de la cuenta bancaria mancomunada activa a nombre del representante de la comunidad o de la forma de organización que ésta determine, y al menos otro integrante, en donde se especifique la CLABE interbancaria con 18 dígitos.
X
X
X
X
X
Documentación adicional:
Acta de integración del Comité, para la priorización de solicitudes de apoyo.
X
X
X
X
X
Minuta de validación de campo.
X
X
X
X
X
Oficio de observaciones de la validación de campo y la respuesta de la comunidad, empresa comunitaria indígena o de la forma de organización que las comunidades determinen.
X
X
X
X
X
Oficios de:
Autorización del proyecto dirigido a los solicitantes,
De solicitud de recursos de la Oficina de Representación o CCPI a la URP, y
De ministración de recursos de la URP a la Oficina de Representación o CCPI.
X
X
X
X
X
Minutas generadas durante las visitas a la comunidad, empresa comunitaria indígena o de la forma de organización que las comunidades determinen.
X
X
X
X
X
Acta Entrega-Recepción o de Conclusión de Acciones.
X
X
X
X
X
Copia de la documentación comprobatoria de los recursos.
X
X
X
X
X
Cédula(s) de seguimiento a proyecto(s) productivo(s).
X
X
X
X
X
 
*Excepcionalmente en los casos donde no cuenten con la estructura de Asamblea Comunitaria, podrán ser avalados por otros mecanismos de toma de decisión colectiva.
Anexo 7. Acta de Entrega-Recepción
En la comunidad o localidad de <nombre de la comunidad o localidad>, municipio de <nombre del municipio>, del estado de <nombre del estado>; siendo las <horas>horas del día <día>de <mes>del <año>, se reunieron en las instalaciones de <nombre de la sede>, las siguientes personas:
Nombre
Cargo
Dependencia
 
 
 
 
 
 
 
 
 
 
 
 
Quienes asisten como representantes autorizados de las partes señaladas al acto de entregarecepción del Proyecto denominado:<nombre del proyecto con núm. de Folio XXXXXXXXXX >, el cual fue ejecutado por:<nombre de la instancia ejecutora "Oficina de Representación o CCPI del Instituto Nacional de los Pueblos Indígenas (INPI)>.
El financiamiento para este proyecto se realizó en el marco del Programa para el Mejoramiento de la Producción y la Productividad Indígena del INPI, con las siguientes aportaciones en pesos:
Total
Federal
Estatal
Municipal
Participantes
 
 
 
 
 
 
Este proyecto inició el<fecha de inicio del proyecto (día/mes/año) > y se concluyó el <fecha de término del proyecto (día/mes/año) >y las personas que intervienen en este acto, confirman mediante un recorrido y/o verificación, el funcionamiento y la correcta aplicación de los recursos aportados al proyecto, el cual ha cumplido los objetivos planteados.
 
Acto seguido, constatan la entrega del proyecto (al o a la) <comunidad, empresa comunitaria indígena o la forma de organización que las comunidades determinen.>, quien recibe el proyecto y cuenta con los documentos que respaldan su ejecución y manifiesta explícitamente el compromiso de vigilar y sufragar su correcta operación, enfatizando que en caso de que el proyecto incluya infraestructura, el ejecutor se obliga a responder de los defectos, vicios ocultos o cualquier otra responsabilidad en que hubiere incurrido de conformidad con la normatividad aplicable vigente en la materia.
Los abajo firmantes declaran bajo protesta de decir verdad que toda la información asentada en este documento es cierta.
Entrega el proyecto
Firma
 
Recibe el proyecto
Firma
<Ejecutor que entrega el proyecto>
 
<Representante de los beneficiarios que
reciben el proyecto>
 
Testigos
Firma
 
Firma
<Representante de la autoridad local>
 
<Representante del INPI >
Firma
 
Firma
<Representante de contraloría social, en su caso>
 
 
Instructivo: Llenar a máquina o letra de molde, o bien, capturar extrayendo el formato completo de https://www.gob.mx/inpi.Presentar el número de ejemplares de acuerdo con el número de participantes. En caso de participar más personas, adicionar hoja con los nombres y firma.
Anexo 7A. Acta de Cierre
En la comunidad o localidad de <nombre de la comunidad o localidad>, municipio de <nombre del municipio>, del estado de <nombre del estado>; siendo las <horas>horas del día <día>de <mes>del <año>, se reunieron en las instalaciones de <nombre de la sede>, las siguientes personas:
Nombre
Cargo
Dependencia
 
 
 
 
 
 
 
 
 
 
 
 
 
Quienes asisten como representantes autorizados de las partes señaladas al acto de conclusión de acciones del proyecto denominado:<nombre del proyecto con núm. de Folio XXXXXXXXXX >, el cual fue ejecutado por:<nombre de la instancia ejecutora "Oficina de Representación o CCPI del Instituto Nacional de los Pueblos Indígenas (INPI)>.
El financiamiento para este proyecto se realizó en el marco del Programa para el Mejoramiento de la Producción y la Productividad Indígena del INPI, con las siguientes aportaciones en pesos:
Total
Federal
Estatal
Municipal
Participantes
 
 
 
 
 
 
Este proyecto inició el<fecha de inicio del proyecto (día/mes/año) > y se concluyó el <fecha de término del proyecto (día/mes/año) >y las personas que intervienen en este acto, confirman mediante un recorrido y/o verificación la situación actual que guarda el Proyecto (definir en este apartado la situación operativa real en este Acto, en cuanto a su funcionamiento (opera, no opera u operación parcial), la correcta aplicación, comprobación de los recursos y el cumplimiento del objetivo planteado y metas autorizadas).
 
Acto seguido, constatan la conclusión de las acciones (definir en este apartado de manera breve y concreta la situación respecto a la o las problemáticas que se presenten con la comunidad, empresa comunitaria indígena o la forma de organización que las comunidades hayan determinado., las problemáticas en la localidad o aledañas donde se realizó el proyecto, o las acciones jurídicas que haya emprendido la comunidad, empresa comunitaria indígena o la forma de organización que la comunidad haya determinado como beneficiaria, ante la PGR; formando parte de esta Acta las actas de hechos, circunstanciadas o las denuncias penales presentadas ante el ministerio público federal).
Los abajo firmantes declaran bajo protesta de decir verdad que toda la información asentada en este documento es cierta.
Entrega el proyecto
Firma
 
Recibe (o concluye) el proyecto
Firma
<Ejecutor que entrega el proyecto>
 
<Representante de los beneficiarios que
reciben el proyecto>
 
Testigos
Firma
 
Firma
<Representante de la autoridad comunitaria>
 
<Representante del INPI >
 
Firma
 
Firma
<Representante de contraloría social, en su caso>
 
 
Instructivo: Llenar a máquina o letra de molde, o bien, capturar extrayendo el formato completo de https://www.gob.mx/inpi.Presentar el número de ejemplares de acuerdo con el número de participantes. En caso de participar más personas, adicionar hoja con los nombres y firma.
Anexo 7B. Acta de Conclusión
Tipo de apoyo: Turismo de Naturaleza
Acta de conclusión de proyecto, que en el marco del Programa para el Mejoramiento de la Producción y Productividad Indígena (PROIN), en su tipo de apoyo Turismo de Naturaleza, que celebran por una parte el Instituto Nacional de los Pueblos Indígenas (INPI), representado por _______________(1)___ ___________________ , en su carácter de _______________(2)________________ en ____(3)____, y por la otra la (COMUNIDAD INDÍGENA O AFROMEXICANA, empresa comunitaria indígena o la forma de organización que LA COMUNIDAD determine), denominada ____________________(4)_____________________________, representada por ______________________(5)__________________, _____________________________ y _________________________________, en su carácter de ____________(6)________________, ________________________ y __________________, miembros de la COMUNIDAD O localidad ______(7)_________, municipio _________(8)_____ del estado de ___________(9)_____________. Contando para el efecto con la presencia de las autoridades civiles o tradicionales, integrantes del comité de contraloría social, responsables de la (COMUNIDAD INDÍGENA O AFROMEXICANA, empresa comunitaria indígena o la forma de organización que las comunidades determinen) denominada: _________(4)_________________ y ciudadanos de la COMUNIDAD O localidad, con el objeto de realizar de manera oficial el acta de conclusión del proyecto denominado: ______________________(10)__________________________, el cual ha sido concluido al 100%.
la reunión se realiza de acuerdo al siguiente:
ORDEN DEL DÍA
I.     Registro de asistentes. Verificación del quórum legal
II.    Objetivos de la reunión
III.    Acto de conclusión del proyecto
IV.   Acuerdos y tareas
V.    Firma y sello de los participantes
En el primer punto del orden del día, se realizó el registro de los participantes y la verificación del quórum legal, observándose la presencia del representante del INPI, AUTORIDADES civiles o tradicionales, representantes de la Contraloría Social, responsables y socios de la (COMUNIDAD INDÍGENA O AFROMEXICANA, empresa o la forma de organización que las comunidades determinen) beneficiada (o).
 
Como segundo punto y haciendo uso de la palabra, el representante del (INPI), C. ____________________________(1)__________________. con cargo _____________(2) ___________ en la Oficina de Representación o Centro Coordinador de INPI en la Entidad Federativa de: ____________(11)______________, informa sobre la importancia de la reunión, señalando que el proyecto apoyado ha concluido satisfactoriamente conforme a los conceptos definidos y autorizados en el proyecto ejecutivo.
En el tercer punto del orden del día, el C. ____________(12_)_______________, representante de la (COMUNIDAD INDÍGENA O AFROMEXICANA, empresa comunitaria indígena o la forma de organización que las comunidades determinen) denominada: _______(4)______________________, rinde un informe detallado del proyecto: _________________(10)________________ que recibió apoyo a través del PROIN, en su tipo de apoyo Turismo de Naturaleza, por un monto de: ____(13)________, mismo que tuvo los siguientes resultados: _______________ (14) ___________________________________________________________________
_____________________________________________________________________________________________________________, de igual modo y como respaldo de la ejecución del proyecto, los beneficiarios hacen entrega de copia de los documentos que respaldan el ejercicio de los apoyos otorgados para la ejecución del proyecto realizado al c. ________________________ (1) _________________________, que funge como representante del INPI.
Validando y complementando la información anterior, el C. ______ (15)__________________ presidente del comité de contraloría social, con cargo _____________ dentro de la COMUNIDAD INDÍGENA O AFROMEXICANA, EMPRESA COMUNITARIA INDÍGENA O LA FORMA DE ORGANIZACIÓN QUE las comunidades DETERMINEN, hace un reporte detallado sobre las adquisiciones que se realizaron con los recursos recibidos:
(16)
N/P
Bien adquirido / producto
cantidad
costo
 
 
 
 
 
 
 
 
 
total
 
 
(se anexan copias fotostáticas de la comprobación original)
Posterior a la información detallada que presentan los beneficiarios al INPI, los asistentes a la reunión avalan la ejecución del proyecto, los bienes adquiridos y el cumplimiento de los objetivos establecidos en el proyecto, los resultados alcanzados y la comprobación de los recursos ejercidos; encontrándose éstos debidamente requisitados como se establece en el proyecto autorizado y en el Convenio de Concertación de transferencia de recursos con número _______(17)__________ signado con fecha ____________(18)______________, por lo que los representantes de la COMUNIDAD INDÍGENA O AFROMEXICANA, EMPRESA COMUNITARIA INDÍGENA O LA FORMA DE ORGANIZACIÓN QUE las comunidades DETERMINEN apoyada y los asistentes a la reunión no tienen objeción en que se realice el acta de conclusión del proyecto en referencia.
Como cuarto punto, los responsables de la COMUNIDAD INDÍGENA O AFROMEXICANA, EMPRESA COMUNITARIA INDÍGENA O LA FORMA DE ORGANIZACIÓN QUE ÉSTAS DETERMINEN beneficiada arriba mencionada, se comprometen a generar las estrategias necesarias para que el proyecto citado inicie operación a la brevedad y sea autosuficiente en lo futuro.
No habiendo otro asunto que tratar, da por concluidas las acciones, siendo las ________(19)____________ horas del __(20)______de ___(20)____ del ___(20)____, firmando de conformidad los que en ella intervinieron.
(21)
Por el INPI
(Oficina de Representación o CCPI)                Por LOS BENEFICIARIOS ______________
en la entidad federativa                               _______________________________
Nombre __________________                         Nombre _____________________
Cargo ____________________                       Cargo _____________________
Firma ____________________                        Firma _______________________
                                                                 Nombre ______________________
                                                                 Cargo _______________________
                                                                 Firma ________________________
                                                                 Nombre ___________________
                                                                 Cargo ____________________
                                                                 Firma _____________________
 
Por la Contraloría Social
Nombre __________________                         Nombre ____________________
Cargo ____________________                       Cargo _____________________
Firma ____________________                        Firma ______________________
Nombre __________________
Cargo ____________________
Firma _____________________
Por las autoridades COMUNITARIAS o tradicionales
Nombre __________________                         Nombre __________________
Cargo ___________________                         Cargo ___________________
Firma ____________________                        Firma ____________________
Por los asistentes a la reunión
Nombre                                                      Firma
_________________________                         _____________________
_________________________                         _____________________
_________________________                         _____________________
_________________________                         _____________________
_________________________                         _____________________
_________________________                         _____________________
_________________________                         _____________________
_________________________                         _____________________
_________________________                         _____________________
_________________________                         _____________________
Nota: Se deberán anexar las hojas necesarias para el registro y firma de los asistentes a la reunión
Instructivo para el llenado del Acta de Conclusión de proyecto
PROIN, Tipo de apoyo Turismo de naturaleza en Comunidades Indígenas
1
Nombre del servidor público que celebra el acta de conclusión en representación del INPI (Representante Estatal o Director(a) del CCPI) que corresponda.
2
Cargo del/la Representante del INPI que celebra el acta de conclusión.
3
Nombre de la entidad federativa donde se encuentra laborando el/la representante del INPI que celebra el acta.
4
Nombre de la COMUNIDAD INDÍGENA O AFROMEXICANA, empresa comunitaria indígena o la forma de organización que las comunidades determinen, que signa el acta de conclusión de acuerdo con su acta constitutiva.
5
Nombres de los/las representantes de la COMUNIDAD INDÍGENA O AFROMEXICANA, empresa comunitaria indígena o la forma de organización que las comunidades determinen, que corresponda (presidente, secretario y tesorero).
6
Cargos de los/las representantes de la COMUNIDAD INDÍGENA O AFROMEXICANA, empresa comunitaria indígena o la forma de organización que las comunidades determinen, apoyada (presidente, secretario y tesorero).
7
Nombre de la localidad donde se ejecutó el proyecto.
8
Municipio al que pertenece la localidad.
9
Entidad Federativa donde se ejecutó el proyecto.
10
Nombre del proyecto, debe coincidir con el establecido en la solicitud de apoyo y registrado en el SIPP, proyecto ejecutivo y convenio de concertación.
11
Nombre de la Oficina de Representación Estatal o CCPI del INPI que atendió el proyecto.
12
Nombre del representante de la comunidad indígena o afromexicana, empresa comunitaria indígena o la forma de organización que las comunidades determinen, beneficiada.
13
Monto del apoyo autorizado al proyecto.
14
Enunciar de manera breve los objetivos y resultados con la ejecución del proyecto.
15
Nombre del Presidente de la contraloría social.
16
Enlistar los conceptos de inversión infraestructura y equipamiento adquiridos con el apoyo recibido.
17
Número de Convenio de concertación definido por la dirección de asuntos jurídicos en la Oficina de Representación o CCPI del INPI en las entidades federativas.
18
Fecha de entrega de recursos a los beneficiarios, debe corresponder a la estipulada en convenio de concertación.
19
Hora de término de la reunión.
20
día, mes y año que se firma el acta de conclusión del proyecto.
21
Firmas y sellos de los participantes en el acto de conclusión de obra o adquisición de equipamiento del proyecto.
Anexo 8. Términos de Referencia para la Presentación de Proyectos de Turismo
1. Carátula:  
Denominación de la comunidad o la forma de organización que ésta determine, que presenta el proyecto:
Datos de la Comunidad indígena o afromexicana, empresa comunitaria indígena o la forma de organización que las comunidades determinen:
Nombre comercial:
Comunidad o Localidad:
Municipio:
Estado:
R.F.C.:
E-mail:
Página Web:
Domicilio Fiscal:
CLABE interbancaria:
Banco:
Sucursal:
Fecha de Constitución de la empresa comunitaria indígena:
 
Número de Registro SIPP:
Datos Representante Legal
Nombre:
RFC:
Tel. Fijo:
Cel:
Domicilio:
E-mail:
 
 
 
Datos consultor:
Nombre empresa consultora
Tel:
Domicilio:
Fecha elaboración del Proyecto:
Nombre asesor:
Monto solicitado al INPI:
Monto aportado beneficiarios:
Objetivos del proyecto:
Objetivo general:
Objetivo específico: (Al menos 3 )
Metas: (Al menos 3)
 
2. Proyecto Ejecutivo.
Antecedentes de la comunidad, empresa comunitaria indígena o la forma de organización que las comunidades determinen: se incluyen las actividades, integrantes, apoyo económico que hayan obtenido de otro programa, y el número de apoyos otorgados por la Institución.
Diagnóstico de la situación actual de la comunidad, empresa comunitaria indígena o la forma de organización que las comunidades determinen: se incluye información sobre la organización administrativa, financiera, proceso técnico y recursos humanos.
Adicionalmente, se deberá realizar, en escrito libre, un documento que desarrolle el proyecto, el cual se presentará con el contenido único; la información debe contener los conceptos de apoyo que se solicitan en el presente ejercicio fiscal, así como la descripción del proyecto integral en su conjunto, la elaboración del proyecto deberá ser realizada a través de un proceso de planeación participativa y cubrir los siguientes rubros:
1.     Carátula,
2.     Descripción interna de la comunidad o la forma de organización que ésta determine, para dar seguimiento a este proyecto, indicando nombre de responsables y funciones,
3.     Actividades productivas actuales de los integrantes de la comunidad o la forma de organización que ésta determine y porcentaje de participación en el proyecto,
4.     Análisis FODA (Fuerzas, Oportunidades, Debilidades y Amenazas) de la comunidad o la forma de organización que ésta determine, que derive en estrategias de acción que permitan reforzar el análisis realizado,
5.     Justificación del proyecto: justificar la viabilidad técnica, económica y social del proyecto,
6.     Balance: ingresos y egresos del último año de la actividad económica (en su caso), y
7.     Fotografías de las instalaciones o del sitio donde se desarrollará el proyecto turístico.
2.1. Ubicación Geográfica
1.     Mapa de ubicación,
2.     Mapa turístico (estatal y regional), indicando los destinos turísticos cercanos (centro de playa, pueblo mágico, ciudades patrimonio, zonas arqueológicas, etc.), así como las poblaciones aledañas que cuenten con servicios como terminales de autobuses, centros de salud, bancos, etc., así como las principales carreteras,
3.     Mapa de accesibilidad en donde se señale cómo se llega al sitio en donde se desarrollará el proyecto o se ubica la empresa comunitaria indígena; marcando las vías primarias, secundarias y caminos, indicando condiciones de los mismos y recomendaciones para efectuar el viaje, así como distancias entre sitios (km) y tiempos de recorrido, temporadas transitables o intransitables de los caminos para llegar al área en donde se desarrolla el proyecto, rutas de transporte y terminales más cercanas considerando horarios de corridas (señalización existente), y
4.     Mapa georreferenciado del predio que señale claramente:
o La ubicación exacta del proyecto, indicando claramente los límites del predio, con coordenadas geográficas,
o Extensión del predio donde se desarrollará el proyecto, y
o Ubicación proyectada de todas y cada una de las actividades y obras del proyecto.
 
2.2. Análisis ambiental
Si el proyecto se encuentra ubicado en un Área Natural Protegida o cercano a ella (federal, estatal, municipal o comunitaria), indicar su nombre.
En todos los casos deberá incluirse:
Características fisiográficas del lugar (topografía, tipo de suelo, clima y altitud),
Diversidad biológica incluyendo: tipo de ecosistema, vegetación existente, flora y fauna endémica, la existencia de especies listadas en la NOM-059-SEMARNAT-2001, la importancia biológica del sitio y su estado de conservación actual, así como las principales limitaciones de uso o restricciones de aprovechamiento en la zona de conservación y el área de restauración, si las hubiera,
Hidrología: indicando las principales corrientes y cuerpos de agua superficiales y subterráneos de la región, y sus características; asimismo, se reseñará las situaciones prevalecientes en lo que toque a las concesiones o derechos de uso de agua necesarios para el proyecto,
Uso actual del suelo incluyendo zonas de conservación y restauración,
Identificar las zonas de riesgo (en caso de existir), y
Análisis socioeconómico del municipio en el que se desarrolla el proyecto, tomando en cuenta lo siguiente:
a.     Aspectos sociales: población total, población indígena y afromexicana, ingreso mensual promedio, índice de bienestar, niveles de marginalidad, actividades productivas locales, tenencia de la tierra e infraestructura básica, y
b.     Aspectos culturales: historia, pueblos indígenas, manifestaciones de la cultura (tradiciones, artesanías, gastronomía, danza, música), patrimonio histórico e intangible, así como museos y zonas tradicionales.
2.3. Análisis de mercado
Describir puntualmente los atractivos turísticos con los que cuenta el municipio y su entorno inmediato, para conocer las condiciones que permitan justificar la pertinencia del proyecto,
Analizar la oferta mencionando si existe un centro distribuidor o destino turístico, que puede facilitar el atraer visitantes potenciales al sitio y estimación de número y características generales de visitantes que estos centros recibe,
Incluir una tabla por giro (hospedaje, alimentos, agencias de viajes, etc.) de todos los negocios turísticos del municipio donde se localizará el negocio y en sus alrededores, que contenga una breve descripción de sus características,
Analizar la competencia: Incluir una tabla de los negocios que prestan servicios similares al que se pretende desarrollar o ya está prestando servicios en la zona, señalando sus características (ubicación, servicios que ofertan, instalaciones con que cuentan, precio de sus servicios, tipo de turistas que recibe y perfil edad, procedencia, motivo de viaje, nivel socioeconómico, etc.), indicar cómo se promocionan y la afluencia por temporada (número de visitantes en una semana en temporada alta y en una semana en temporada baja, así como la afluencia anual), incluyendo un análisis que permita evaluar si los sitios son independientes, se complementan o son competencia entre sí. Señalar la fuente de información,
Análisis de la demanda: Presentar el perfil del turista potencial considerando: edad, sexo, origen, preferencias de viaje (solos, en pareja, con amigos, con su familia), actividades que realizan durante su visita, gasto promedio, número de noches de pernocta, tipo de transporte utilizado, etc.,
Definir el segmento meta, describiendo el nicho de mercado que se ha determinado, justificando dicha selección,
Efectuar un sondeo de mercado mediante levantamiento de encuestas entre la población de localidades aledañas (mínimo 100 encuestas por punto de muestreo) para conocer su percepción del proyecto, respecto a los productos, instalaciones y/o servicios que ofertan u ofertarán en el sitio,
Presentar una propuesta de organigrama con la plantilla de trabajadores para la operación de la empresa comunitaria indígena, indicando las actividades a realizar por cargo, y
Considerando el sondeo de mercado realizado, hacer una proyección realista del número de usuarios o
clientes potenciales para cada servicio a ofertar, que sustenten la construcción de las instalaciones, la inversión solicitada y la viabilidad del proyecto.
2.4. Diseño del producto turístico
a) Recursos. - Enlistar (por orden de importancia y atractividad los recursos naturales y culturales con los que cuentan, mencionando sus características (montaña, cueva, sótano, lago, río, cascada, gruta, zona arqueológica, etc.) y su denominación local, incluyendo una fotografía de cada uno de ellos. Señalar las temporadas de visita y las distancias respecto al área del proyecto,
b) Actividades. - Describir detalladamente (por orden de importancia y atractividad), cuáles son las actividades que se desarrollarán y las características que las diferencian de cualquier otra actividad que se oferte en la región, describir detalladamente aquéllas que ya se están ofertando y cuál será la mejora a realizar. En un mapa georreferenciado, señalar los recorridos existentes o a implementar en la zona del proyecto para el desarrollo de alguna actividad, mencionando si son propias o están asociadas,
c) Servicios e instalaciones. - Describir el número y tipo de servicios, características de las instalaciones (indicando la capacidad de usuarios o total de unidades del equipo con que cuentan o, en su caso, a implementar), justificando el número o dimensiones de las instalaciones a desarrollar sobre bases realistas, de acuerdo a la penetración en el mercado que tendrá el proyecto en los primeros 2 años de operación, así como la metodología utilizada para determinar esta estimación,
Describir el equipo a requerir para cada actividad y/o servicio a ofrecer, o en su caso, con el que se cuenta; la duración de recorridos, lugares de descanso, puntos clave y temporadas recomendadas para la operación de cada actividad, mencionar las medidas de seguridad en los servicios a ofertar, adquisición de seguros de cobertura amplia mediante el cual se cubra cualquier contingencia que pudiera presentarse durante la estancia de los visitantes en el sitio, y
d) Diseño de la infraestructura, mostrar mediante el diseño de la planta arquitectónica, cortes y fachadas las instalaciones a desarrollar considerando:
I.     Planos arquitectónicos que contengan como mínimo: planta de conjunto, planta arquitectónica, cortes, fachadas, planos constructivos (cimentación estructural e instalaciones de cada obra) planos georreferenciados impresos de las áreas de la ruta a construir a escala (1:20,000 o mayor) y archivo en formato .shpó .dwg en coordenadas UTM, datum WGS84,
II.     Diseño arquitectónico bioclimático (orientación, vientos dominantes, insolación natural para la generación de circulación de viento y aprovechamiento de la luz natural dentro de las edificaciones y muros),
III.    Considerar en el diseño elementos de arquitectura vernácula y de paisaje,
IV.   Uso de colores, materiales y diseño de las instalaciones para maximizar el aprovechamiento del calor solar en climas fríos o minimizarlo en climas tropicales,
V.    Uso de materiales regionales de extracción legal y que cumpla con los requisitos de manejo sustentable,
VI.   La ubicación de las instalaciones no debe deteriorar el hábitat o interrumpir los procesos biológicos de especies nativas ni impedir la continuidad de los corredores biológicos,
VII.   Uso de fuentes no convencionales de energía y utilización de equipo que cumpla con las normas de ahorro de energía,
VIII.  Sistema de captación de agua pluvial para uso interno y medidas o dispositivos de ahorro de agua, y
IX.   Consideran un sistema de tratamiento de aguas residuales (fosa séptica, canales de biofiltrado, laguna de estabilización, filtros intermitentes de arena y lecho de hidrófitas o algún otro método alterno de tratamiento o combinación de éstos).
Considerar dentro del diseño de las instalaciones los Lineamientos para discapacitados tanto en zona de acceso, senderos y espacios cerrados de acuerdo con la NOM-001-SSA2-1993.
En su caso:
-      Muelles y embarcaderos con las condiciones mínimas necesarias de hidrodinámica, en el caso de instalaciones para la realización de actividades acuáticas,
-      Miradores y torres de observación configuradas armónicamente con el entorno,
 
-      Sendero o sistemas de senderos previamente establecidos, que cuenten con sistema de marcaje y señalización informativa, restrictiva y preventiva, y
-      Área específica y delimitada para realizar fogatas para evitar que el fuego pueda propagarse tanto en el plano horizontal como en el vertical.
2.5. Programa de promoción y comercialización
1.     Logotipo de la comunidad indígena o afromexicana empresa comunitaria indígena o la forma de organización que las comunidades determinen, y descripción de la imagen que desea proyectar al cliente (Presentar el Manual de Identidad Gráfica de la empresa comunitaria indígena),
2.     Estructura de precios de cada uno de los servicios turísticos a ofertar,
3.     Paquetes de servicios (a ofertar), incluyendo: características, precios, duración de recorridos y/o actividades, actividades opcionales, número de noches o días, número de personas como mínimo o máximo, en su caso indicar descuentos y paquetes en temporadas o fechas especiales, etc.,
4.     Descripción del material y cantidad que se producirá para promocionar la comunidad indígena o afromexicana empresa comunitaria indígena o la forma de organización que las comunitarias determinen, así como los mecanismos de promoción (pautado) que se utilizan o utilizarán para dar a conocer los servicios y desglosar el costo de la promoción por medio publicitario a utilizar, material a producir e impacto que se estima lograr, así como la infraestructura y equipo con el que se cuenta o se requiere para este fin,
5.     Describir cómo y dónde se venderán los servicios (directamente o a través de intermediarios). En caso de ser a través de intermediarios, enlistar los nombres (personas físicas o morales) que intervendrán en este proceso,
6.     En el caso de requerir la ubicación de señalamientos en carreteras, se tendrá que incluir el plan de señalización de acuerdo con lo estipulado a las leyes y normatividades que apliquen según sea el caso, para mejorar la accesibilidad a los sitios y recorrido por la ruta, y
7.     En caso de solicitar la instalación de espectaculares en carreteras, contar con los permisos correspondientes.
2.6. Programa de capacitación y asistencia técnica
  Si ya han recibido capacitaciones sobre temas relacionados con la operación de la empresa turística, incluir una tabla con los cursos recibidos, fecha, tema, instructor y tipo de certificados obtenidos,
   Requerimientos de capacitación a corto y mediano plazo para cada una de las áreas operativas de la empresa comunitaria indígena, indicando por cada taller o curso: objetivo, tema, programa, duración, número de participantes, capacidades que se adquieren al final del curso, calendario de impartición, costo, datos completos del instructor y tipo de certificación a obtener,
   Requerimientos de asistencia técnica o acompañamiento, indicando: nombre del estudio o asesoría, objetivo, monto, actividades a desarrollar, calendario de actividades, datos del técnico o consultor y productos que entregará el consultor o asesor técnico, y
   Dentro de los requerimientos de capacitación se deberá considerar la realización de talleres de inducción para la comunidad, empresa comunitaria indígena o las formas de organización que las comunidades determinen, para el uso y mantenimiento de las diferentes ecotecnias instaladas.
2.7. Programa de buenas prácticas
   Elaborar un listado de proveedores locales para la compra de insumos elaborados o extraídos de la región,
   Presentar un plan de gestión integral de residuos sólidos urbanos, generados dentro de las instalaciones turísticas, considerando su separación secundaria, su almacenamiento temporal, transporte y su disposición, así como las acciones de reciclaje que se lleven a cabo con ese fin,
   Presentar un programa de capacitación al personal y/o a la comunidad, empresa comunitaria indígena o la forma de organización que las comunidades determinen, sobre el manejo y minimización de residuos sólidos urbanos,
 
   Presentar un programa de aprovechamiento de residuos orgánicos (composta),
   Elaborar un programa de monitoreo de las poblaciones de flora y fauna silvestre en zonas de conservación, verificando el mantenimiento de la cobertura vegetal original, y la estabilidad y permanencia de las poblaciones en general, de acuerdo a los indicadores seleccionados, definiendo responsables, tiempo y forma del monitoreo,
   Realizar un programa de restauración o de acciones realizadas en áreas degradadas, cumpliendo con el trámite correspondiente,
   Desarrollar un programa de conservación del hábitat, rehabilitación de la población y protección en el caso de que existan especies en alguna categoría de riesgo de conformidad con la NOM-059-SEMARNAT-2001, y
   No se considera la circulación de equipos motorizados terrestres en el área, excepto los transportes de carga, vigilancia y pasajeros en las zonas de acceso, en un área ubicada a una distancia suficiente que evite perturbación al hábitat de las especies de fauna silvestre.
2.8. Programa de ejecución
Detallar las etapas previstas para el desarrollo integral del proyecto, presentando un calendario de obra que las incluya a todas (programación anual y mensual), con los alcances de cada etapa y los conceptos a construir, acorde con las actividades a desarrollar.
2.9. Presupuesto
   En su caso, conceptos e importes de las inversiones ya realizadas en el proyecto,
   Conceptos en que serán aplicados los recursos solicitados, por etapa de desarrollo, desglosando los montos de inversión en cada uno de ellos, (Inversión Fija, Diferida y Capital de Trabajo),
   Presentación de los costos, presupuestos y programas de inversión, en sus distintas etapas y períodos de tiempo (anual, semestral o mensual), mostrando su desglose por componentes, conceptos y categorías de gasto, conforme con el programa de ejecución, y
   Identificar las fuentes de financiamiento, de donde provendrían los fondos que se planea emplear para cubrir los distintos conceptos y componentes de los costos de inversión y operación.
2.10. Análisis financiero
   Proyecciones mensuales y anuales (desagregado por producto y servicio a ofrecer hospedaje, alimentación, senderos, caminatas, etc.), del número de visitantes que se espera recibir del primero al quinto año de operación, tomando como base el mercado meta, justifique las variaciones. En caso de que ya se encuentren en operación presentar el Registro de visitantes, en donde se demuestre el número de visitantes recibidos anualmente,
   Proyecciones de ingresos por ventas de servicios del primero al quinto año de operación (para el primer año ingresos mensuales y años siguientes podrán ser anuales), basada en la proyección de la demanda desagregada por producto y servicio a ofrecer, justificando las variaciones,
   Proyecciones mensuales y anuales de los costos y gastos de producción o gastos directos, generados por ofrecer los servicios del primero al quinto año de operación (para el primer año ingresos mensuales y años siguientes podrán ser anuales), tomando como base la proyección de demanda y ventas, justifique las variaciones,
   Proyecciones mensuales y anuales de los costos y gastos de ventas, administración, otros, así como gastos indirectos generados del primero al quinto año de operación (energía eléctrica, renta, agua, teléfono, seguros, promoción, publicidad, mantenimiento de infraestructura, etc. (para el primer año costos y gastos mensuales y años siguientes podrán ser anuales), tomando como base la proyección de demanda y ventas, justifique las variaciones,
   Determinación del capital de trabajo y bases del mismo,
   Presentar flujo de efectivo o estado de ingresos y egresos (mensuales para el primer año y anuales para los siguientes años),
    Determinar los indicadores financieros y de rentabilidad que el proyecto presenta con el paso de tiempo,
 
   Las proyecciones de ingresos, de costos y gastos, así como el flujo de efectivo deberán ser presentados en base a las inversiones que se realizarán en la presente etapa, de la misma manera, se deberán incluir, en su caso las inversiones ya realizadas,
   Punto de equilibrio (P.E.), Tasa Interna de Retorno (TIR), Valor Presente neto (VPN), Relación Beneficio/Costo (RB/C),
   Beneficios económicos y sociales, y
   Empleos generados (directos e indirectos).
2.11. Documentos complementarios
   Currículum del consultor que elaboró el proyecto, señalando acreditaciones o certificaciones que ostente, así como cartas recomendación de otros proyectos realizados,
   Mapa georreferenciado impreso del área del proyecto en una escala (1:20,000 o mayor) y archivo en formato shpó .dwg en coordenadas UTM, datum WGS84,
   Permisos, licencias, trámites y Manifestación de Impacto Ambiental, según aplique,
   Proyecto ejecutivo: Planos arquitectónicos correspondientes, mínimo planta de conjunto, planta arquitectónica, cortes, fachadas, planos constructivos (cimentación, estructural e instalaciones de cada obra),
   Programa de mantenimiento para la infraestructura solicitada,
   Catálogo de conceptos y de precios unitarios de todos los elementos del proyecto,
   Identificación de las normas ambientales, turísticas, sanitarias y de otra índole a que deba sujetarse la ejecución y operación del proyecto,
   Cotizaciones,
   Lista de posibles proveedores de la infraestructura y equipos, así como los criterios para su selección, y
   Se deberá presentar toda la información en formatos digitalizados, incluyendo los mapas y planos convertidos a formato PDF o imagen.
ANEXO 8A. Criterios de Instalaciones y servicios de Sitios de Turismo de Naturaleza para su inclusión al sello distintivo Paraísos Indígenas
Con el sello distintivo Paraísos Indígenas, se busca generar la confianza, confort y recomendaciones entre los visitantes, lo que trae consigo el prestigio de los sitios que la conforman, para ello es recomendable que los sitios de Turismo de Naturaleza que administran comunidades indígenas o afromexicanas, empresas comunitarias indígenas o la forma de organización que las comunidades determinen, y quieran ser parte de este sello distintivo, cumplan con cada uno de los parámetros enumerados a continuación, de acuerdo con los servicios que brindan:
LÍNEA DE
PRODUCTO
ÁREA DE SERVICIO
REQUERIMIENTO
HOSPEDAJE
Habitaciones
1.    Reglamento del buen uso de las instalaciones.
2.    Contar con baño privado.
3.    División entre área de regadera y W.C.
4.    Contar con agua caliente durante la estancia de los visitantes.
5.    Al menos jabón y shampoo biodegradable para baño.
6.    Toallas para baño.
7.    Habitación sencilla: una cama matrimonial o King size.
Habitación Doble: dos camas matrimoniales o 3 individuales.
Habitación Triple: matrimoniales o 3 individuales.
8.    Un buró, tocador o mesa de trabajo.
9.    Iluminación adecuada en la habitación.
10. Contacto eléctrico (al menos 1 en habitación o baño).
11.  Un espejo.
12.  Por lo menos 1 silla.
13.  Clóset, cajonera o maletero.
14.  Un cesto de basura en habitación y 1 en baño.
Hostal o Albergue
1.    Reglamento del buen uso de las instalaciones.
2.    Camas individuales o literas, evitando saturar las habitaciones, considerando la movilidad entre los usuarios.
3.    Buró o armario que separe las camas o literas.
4.    Iluminación adecuada.
5.    Por lo menos 1 espejo.
6.     Cestos de basura distribuidos en la habitación y 1 contenedor en área de baños.
7.    Módulo de baños con regaderas comunes, vestidores y lavabos que deberán contar con jabón biodegradable.
8.    Contar con agua caliente durante la estancia de los visitantes.
Área de acampado
1.    Ubicada en un área segura.
2.    Tener delimitada la zona.
3.    Si cuenta con área de fogateros, deberá ubicarse en un espacio que permita la realización de la actividad de manera segura.
4.    Por lo menos 2 contenedores de basura identificados para residuos orgánicos e inorgánicos.
5.    Módulo de baños con regaderas comunes, vestidores y lavabos, que deberán contar con jabón biodegradable.
ALIMENTACIÓN
Restaurante
1.    Estar dentro de un espacio delimitado cubierto y limpio.
2.    Tener mobiliario (mesas y sillas) en buen estado y suficientes para otorgar el servicio.
3.    El equipamiento deberá ser homogéneo y suficiente (vajillas, cristalería y blancos), para cubrir en su totalidad el servicio a los comensales.
4.    Contar con cocina, donde se incluya área de preparación y salida de platos.
5.     Área de lavado.
6.     Bodega o área de resguardo.
7.    Despensa preferentemente cubierta y fresca, refrigeradores y/o congeladores para alimentos perecederos.
8. Contar con extinguidor y botiquín de primeros auxilios para casos de emergencia.
ACTIVIDADES
Caminatas, recorridos, acuáticas y extremas
1.    Tener en un lugar visible para todos los usuarios, el reglamento a seguir durante la realización de cada una de las actividades, así como las restricciones y casos en donde se prohíbe la realización de las mismas.
2.    Para actividades extremas, el usuario deberá firmar carta responsiva para la realización de cada una de éstas.
3.    Contar con guías experimentados (de preferencia certificados) que conozcan la región, así como las actividades a desarrollar durante los recorridos; de igual forma, deben estar preparados para atención y solución de problemáticas que se presenten durante los mismos.
4.    Deberá contar con los medios, instalaciones, medidas de seguridad y equipo de calidad, en óptimas condiciones y suficiente para el desarrollo de las actividades. En especial énfasis en actividades extremas.
5.    En el caso de actividades acuáticas en alberca, ríos, cenotes, lagunas, o cuerpos de agua naturales se debe tener un grupo de salvavidas capacitado.
6.    Tener rutas y senderos definidos con señalética interna.
7.    Contar con un plan de contingencia para la atención de las diferentes situaciones, que se llegaran a presentar en las diversas actividades. Se recomienda el uso de un manual de contingencia.
PERSONAL
Administrativo y operativo.
1.    Debe de contar con un organigrama que describa el perfil de puesto que se cubrirá para atender todas las áreas, actividades y seguridad del sitio.
2.    En caso de que el manejo administrativo sea por medio de Comités, de preferencia deberán estar a cargo del mismo durante un período mínimo de 3 años, teniendo como responsabilidad el transmitir todo lo referente a los procesos, pendientes y manejo de las mismas cuando se presente el cambio del Comité.
3.    Deben contar con un calendario de actividades operativas, que les permita un mejor manejo de responsabilidades (fumigaciones, poda, limpieza por área específica, mantenimiento de infraestructura y equipos, entre otros), donde se especifique cuándo y quién es el encargado de efectuar cada una de ellas y manejo de bitácoras de servicio por área.
4.    Se debe llevar la contabilidad del sitio, con lo cual se efectúe el control de los ingresos y egresos, que permita administrar los recursos monetarios con el fin de generar ganancias.
5.    Se debe tener un programa de capacitaciones y certificaciones enfocadas al mejoramiento de los procesos administrativos y de higiene, desarrollados en el sitio en cada una de las áreas de servicio. De preferencia avaladas por una instancia de Gobierno o Educativa experta en el tema.
COMERCIALIZACIÓN
Reservaciones
1.    Contar con un sistema de reservaciones por internet y/o teléfono.
2.    Implementar un sistema de confirmación y seguimiento de reservaciones.
Registro de visitantes
1.    Implementar un registro de visitantes, a fin de identificar el perfil y comportamiento de la demanda (debiendo incluir: edad, nacionalidad o lugar de procedencia, servicios adquiridos y gasto promedio); así como el medio por el cual se enteró del sitio.
2.    Generar reportes del registro de visitantes, a fin de conocer el comportamiento de la demanda por temporada.
MARKETING
Promoción y difusión
1.    Contar con una imagen corporativa del sitio turístico, que refleje la cultura y naturaleza como parte de los servicios que brindan.
2.    Llevar a cabo labores de promoción y difusión de manera continua, obedeciendo el comportamiento del mercado local, regional y nacional; asimismo, dar seguimiento a sus clientes, vía electrónica o los medios que consideren adecuados para el perfil del cliente.
3.    Tener personal responsable de la promoción y difusión del sitio en redes sociales, con conocimiento de los servicios que ofertan, así como el perfil adecuado para esta actividad; además de generar contenido audiovisual para este fin.
4.    Contar con personal responsable para administrar el contenido de la página de internet www.paraisosindigenas.com y los requerimientos que implican.
Anexo 9. Recibo simple para proyectos
Comunidad o Localidad: ___________, Municipio: _____________ Estado: __________.
Lugar de la expedición _____________________________a ________de _____________del 20____.
Nombre del proveedor: _______________________________________________________________.
Domicilio del proveedor: ______________________________________________________________.
Bajo protesta de decir verdad, manifiesto que recibí la cantidad de ________________________________ (        ), por los siguientes conceptos:
Productos/Servicios:
Descripción
Cantidad
Precio
Unitario
Importe
 
 
 
 
 
 
 
 
 
 
 
 
 
 
 
 
 
 
 
 
 
 
 
 
Total
 
 
 
Recibe: _______________________________________ Entrega: _______________________________
           Nombre completo y firma del proveedor            Nombre completo y firma del comprador
Se anexa copia del INE del Proveedor.
Los bienes aquí enlistados y detallados serán utilizados para la ejecución del proyecto denominado: ___________________________________________________________________________________, ubicado en la comunidad o localidad de _______________________ Municipio: __________________________ Estado de_____________________________
Este recibo simple está avalado por la Comunidad, Empresa Comunitaria Indígena o la forma de organización que las comunidades determinen, denominada; _________________________________________________________________________________________
Nombre y Firma de la Autoridad Local: ___________________________________________________.
Sello
Beneficiarios
Nombre
Firma
 
 
 
 
 
 
Anexo 9A
Recibo Simple de Pago 2019
BUENO POR $10,000.00
RECIBÍ del Instituto Nacional de los Pueblos Indígenas, la cantidad de $10,000.00 (Diez mil pesos 00/100 M.N.), como apoyo por la realización voluntaria de actividades de Promotoría Comunitaria en el marco del Programa para Mejoramiento de la Producción y Productividad Indígena.
_________________ a____ de _______ de 2019.
 
Recibió
 
Nombre y Firma
Promotor(a) Comunitario (a)
 
*SE DEBERÁ ANEXAR COPIA DE IDENTIFICACIÓN OFICIAL CON FOTOGRAFIA (INE, PASAPORTE, CÉDULA PROFESIONAL.
Este recibo fue realizado en conformidad con el Articulo 90 de la Ley de Impuesto sobre la Renta, que a la letra en sus Párrafos 5 y 6 respectivamente, para tales efectos indica:
...
Tampoco se consideran ingresos para efectos de este Título, los ingresos por apoyos económicos o
monetarios que reciban los contribuyentes a través de los programas previstos en los presupuestos de egresos, de la Federación o de las Entidades Federativas.
Para efectos del párrafo anterior, en el caso de que los recursos que reciban los contribuyentes se destinan al apoyo de actividades empresariales, los programas correspondientes deberán contar con un padrón de beneficiarios; los recursos se deberán distribuir a través de transferencia electrónica de fondos a nombre de los beneficiarios quienes, a su vez, deberán cumplir con las obligaciones que se hayan establecido en las reglas de operación de los citados programas y deberán contar con la opinión favorable por parte de la autoridad competente respecto del cumplimiento de obligaciones fiscales cuando estén obligados a solicitarla en los términos de las disposiciones fiscales. Los gastos o erogaciones que se realicen con los apoyos económicos a que se refiere este párrafo, que no se consideren ingresos, no serán deducibles para efectos de este impuesto. Las dependencias o entidades, federales o estatales, encargadas de otorgar o administrar los apoyos económicos o monetarios, deberán poner a disposición del público en general y mantener actualizados en sus respectivos medios electrónicos, el padrón de beneficiarios a que se refiere este párrafo, mismo que deberá contener los siguientes datos: nombre de la persona física beneficiaria, el monto, recurso, beneficio o apoyo otorgado para cada una de ellas, la unidad territorial, edad y sexo.
Anexo 10 Modelo de Acta de Integración del Comité de Trabajo de la comunidad indígena o
afomexicana, o de la forma de organización que ésta determine
Siendo las _______ horas del día ____ del mes de ________________ del año 201_, en la Comunidad o Localidad de _____________________ del Municipio de ___________________________, del Estado de _________________________, se reúnen las personas interesadas en conformar un Comité de Trabajo y Autoridades locales, con el propósito de realizar la gestión, instalación, ejecución y desarrollo de un proyecto productivo, con la finalidad de generar ingresos para mejorar sus condiciones de vida.
Los integrantes establecerán los lineamientos que les permita desarrollar organizadamente las actividades del grupo, bajo el siguiente:
ORDEN DEL DÍA
1.     Verificación de los asistentes y Autoridad de la localidad,
2.     Elección del nombre del Comité de Trabajo o de la forma de organización que la comunidad indígena o afromexicana determine,
3.     Formalización del Comité de Trabajo con la designación de su directiva, vocal de contraloría social y período de su gestión, y
4.     Toma de acuerdos.
DESARROLLO DE LA REUNIÓN
En el primer punto, se verifica la participación de ____ personas interesadas en conformar el Comité de Trabajo o la forma de organización que la comunidad indígena o afromexicana determine, con la participación del C.____________________________ Autoridad de la comunidad o localidad.
En el segundo punto, se define por decisión unánime el nombre del Comité de Trabajo o de la forma de organización que la comunidad indígena o afromexicana determine, el cual se denomina____________________________________________.
Como tercer punto, se procede a la elección de la estructura del Comité, quedando de la siguiente manera:
Cargo
Nombre
Presidenta/Presidente del Comité de Trabajo
 
Secretaria/Secretario del Comité de Trabajo
 
Tesorera/Tesorero del Comité de Trabajo
 
Titular de Contraloría Social del Comité de Trabajo
 
Vocal de Contraloría Social del Comité de Trabajo
 
En común acuerdo se determina que el período de gestión de la mesa directiva del Comité de Trabajo, será por ____ años.
En el cuarto punto, se establecen los acuerdos siguientes:
A)    Funciones de la directiva
Presidenta/Presidente. Funge como representante del Comité o de la forma de organización que la comunidad indígena o afromexicana determine para todas las acciones de gestión, así como, motivar la participación de los integrantes del mismo, coordinar las diferentes actividades y dar seguimiento al desarrollo del proyecto.
Secretaria/Secretario. Convocar a reuniones de asamblea, levantar las minutas de las reuniones de trabajo y guardar los documentos.
Tesorera/Tesorero. Conocer el proceso de gestión de recursos y llevar un control sobre ellos para su correcta aplicación, así como, informar al Comité o a la forma de organización que la comunidad indígena o afromexicana determine sobre la rendición de cuentas y conservar la comprobación del recurso y dar seguimiento a los asuntos.
 
Contraloría social. Controlar y vigilar la adecuada aplicación de los recursos, respetando los acuerdos tomados en la asamblea del grupo, formular las denuncias correspondientes para la regularización de las situaciones que pongan en riesgo el logro de los objetivos y principios de la comunidad, empresa comunitaria indígena o la forma de organización que la comunidad determine, del proyecto y del Programa.
B)    Elaborar conjuntamente un Reglamento Interno del Comité o de la forma de organización que la comunidad indígena o afromexicana determine, que regule las actividades a desarrollar, aplicando y respetando los puntos que en él se establezcan.
C)    Cumplir con la normatividad establecida por el Instituto Nacional de los Pueblos Indígenas, en la que se gestionen recursos para proyectos productivos.
D)    Instalar infraestructura, adquirir la maquinaria y equipo, materias primas e insumos de acuerdo a las necesidades del proyecto, con apoyo del Instituto Nacional de los Pueblos Indígenas, en apego a la normatividad del Programa, y
E)    Establecer canales de comercialización que permitan ofertar productos de calidad y tener mayores ventas y generación de recursos monetarios y no monetarios.
Queda asentada en la presente acta la integración del Comité de trabajo o de la forma de organización que la comunidad indígena o afromexicana determine, firmando las personas que en ella intervienen:
INTEGRANTES DEL COMITÉ DE TRABAJO
Presidenta/Presidente
Nombre y firma
______________________________________
Secretaria/Secretario
Nombre y firma
______________________________________
 
Tesorero/Tesorera
Nombre y firma
______________________________________
 
Titular de Contraloría Social
Nombre y firma
______________________________________
Vocal de Contraloría Social
Nombre y firma
______________________________________
Integrante
Nombre y firma
______________________________________
 
POR LA AUTORIDAD COMUNITARIA O LOCAL
Nombre y firma
______________________________________
 
Nombre y firma
_____________________________________
 
Instrucciones:
Llenar a máquina o letra de molde, o bien, capturar extrayendo el formato completo de la dirección electrónica www.gob.mx/inpi Presentar en original y copia. Anexar hojas para nombres y firmas de asistentes a la reunión, en caso de ser necesario.
"Este programa es público, ajeno a cualquier partido político. Queda prohibido el uso para fines distintos a los establecidos en el programa".
 
Anexo 10 A.- Modelo de Acta de Asamblea Comunitaria
Siendo las ____ horas del día ____del mes de _______ del año ____ en la comunidad o Localidad _____________________________ del Municipio de ______________________ del Estado de _______________, se reunieron las autoridades (comunitarias, civiles o tradicionales), así como los ciudadanos de la localidad, con el objeto de llevar a cabo acuerdos específicos en beneficio de la comunidad, mismos que responden a las normas y lineamientos del Programa para el Mejoramiento de la Producción y la Productividad Indígena (PROIN) de Instituto Nacional de los Pueblos Indígenas (INPI), bajo el siguiente:
ORDEN DEL DÍA
I.     Lista de Asistencia, Verificación de Quórum e Instalación de la Asamblea,
II.     Objetivos de la reunión,
III.    Análisis del proyecto o acción a desarrollar,
IV.   Validación de la comunidad, empresa comunitaria indígena o de la forma de organización que las comunidades determinen, solicitante del proyecto o acción a desarrollar,
V.    Reconocimiento y validación de los responsables del proyecto y manejo de los recursos, y
VI.   Compromisos de aportación comunitaria.
DESAHOGO DE PUNTOS
Como primer punto del orden del día, se realizó el pase de lista de asistencia, se verificó el quórum que da legalidad a la Asamblea con la asistencia de los representantes de la comunidad e interesados en participar en el proyecto o acción a desarrollar, así como la presencia de autoridades (comunitarias, civiles o tradicionales), que validan la legitimidad de la Asamblea y se instaló la Asamblea.
Como segundo punto hace uso de la palabra, el C._______________________________, que funge como: _______________ de la (comunidad o municipio), e informa que el motivo de la reunión es para dar a conocer y avalar por los presentes, la conformación y/o participación de la forma de organización que la comunidad indígena o afromexicana determine, en el proyecto denominado __________________________________________________________, que propone la comunidad denominada: _________________________________________________ con el objetivo de: _________________________________________________________________________________.
Aclarando que el proyecto o acción a desarrollar deberá cumplir con la normatividad establecida en las Reglas de Operación del PROIN, en el tipo de apoyo _________________ y que una vez validado por la comunidad, será presentado ante el Instituto Nacional de los Pueblos Indígenas, para su dictaminación correspondiente.
En el tercer punto, la comunidad empresa comunitaria indígena o la forma de organización que la comunidad determine, solicitante del apoyo, a través del C. ______________________________________, informa con detalle a los asistentes las acciones que pretende desarrollar el proyecto o acción propuesta, el beneficio económico, ambiental, cultural y de género, los conceptos en los que, en caso de autorizarse, se utilizará el recurso solicitado, así como los beneficios directos e indirectos para la actividad económica de la población. Posteriormente se hicieron las preguntas y recomendaciones por parte de los asistentes, poniendo a consideración de la Asamblea la validación, con un fallo ___________, recomendando que se cumpla cabalmente con los requisitos establecidos por el Programa para que el proyecto pueda ser aprobado.
Como cuarto punto, la Asamblea valida y otorga el reconocimiento a la comunidad indígena o afromexicana, empresa comunitaria indígena o la forma de organización que las comunidades determinen, solicitante del apoyo, responsable del proyecto denominado: _______________________________________, cuyos representantes son _______________________________, _________________________ y ________________________________, que para los fines del proyecto tendrán el cargo de Presidente, Secretario y Tesorero, respectivamente, y que son responsables de la ejecución del proyecto.
En el quinto punto del orden del día, los asistentes a la reunión nombran y validan a los anteriores representantes como responsables del proyecto, conminándolos a cumplir de manera honesta y decidida en la ejecución del proyecto o acción propuesta arriba mencionada.
Como sexto punto, la comunidad se compromete a brindar apoyo en el desarrollo del proyecto y, en caso necesario, a efectuar las aportaciones que el proyecto requiera para beneficio comunitario y conclusión satisfactoria del mismo.
No habiendo otro asunto qué tratar, se da por concluida la presente Asamblea, siendo las ____ horas del día, mes y año de su inicio, firmando de conformidad los que en ella intervinieron.
Por las Autoridades Comunitarias, Civiles o Tradicionales
C._________________________________
(Nombre y Firma)
Cargo_______________________
C._________________________________
(Nombre y Firma)
Cargo_______________________
C._________________________________
(Nombre y Firma)
Cargo_______________________
 
C._________________________________
(Nombre y Firma)
Cargo_______________________
 
 
Sello
 
 
Por la Comunidad, Empresa Comunitaria Indígena o la
forma de organización que las comunidades determinen
C._________________________________
(Nombre y Firma)
Presidente
C._________________________________
(Nombre y Firma)
Secretario
C._________________________________
(Nombre y Firma)
Tesorero
 
Por los asistentes a la reunión
 
Nombre
 
Firma
______________________________________
______________________________________
______________________________________
______________________________________
______________________________________
______________________________________
______________________________________
______________________________________
______________________________________
 
 
 
____________________________________
____________________________________
____________________________________
____________________________________
____________________________________
____________________________________
____________________________________
____________________________________
____________________________________
 
"Este programa es público, ajeno a cualquier partido político. Queda prohibido el uso para fines distintos a los establecidos en el programa".
 
Anexo 11.- Criterios de consolidación de Proyectos Productivos y de Turismo de Naturaleza
A.    Proyectos Productivos
La consolidación de los proyectos productivos se refiere a aquellos que durante un período de tiempo definido, alcanzaron un grado de madurez de las actividades económicas que desarrollan las comunidades indígenas y afromexicanas o las formas de organización que éstas determinen, que han sido apoyadas por el Programa, en términos de generación de ingresos monetarios y no monetarios, que haya permanecido al menos 3 años operando y que el 60% de los integrantes de la empresa comunitaria indígena o la forma de organización que la comunidad haya determinado, se encuentren trabajando el proyecto, contribuyendo con lo anterior a una mayor participación y una creciente inserción en el mercado, local, regional estatal, nacional o internacional.
Los proyectos de consolidación deberán corresponder con la vocación productiva de la zona en donde se instalen; asimismo, deberán tener un mercado definido en donde lleven a cabo la comercialización de sus productos y que exista un flujo constante de los volúmenes de producción que permitan la generación de ingresos a través de la comercialización de sus productos y servicios.
Asimismo, la consolidación de los proyectos es cuando existe la generación de productos y servicios con valor agregado que les permite contar con una identidad comercial mediante el registro de una marca, cumpliendo las normas oficiales y demás reglamentación relativa, así como mejorar la presentación y el acceso de los productos indígenas a los consumidores, con el propósito de posicionarse en el mercado y de esta manera generar mayores ingresos.
En este sentido, la sostenibilidad es la permanencia en el tiempo de por lo menos tres años de operación de los proyectos que son apoyados por el Programa, siendo una característica de la consolidación.
Finalmente, la consolidación de un proyecto, a través de los apoyos que otorga el Programa, pasa por un proceso de evolución, desde la etapa denominada Inicio o Fortalecimiento de la Actividad Productiva que permite al beneficiario la adquisición de insumos, herramientas y materiales para iniciar la producción; posteriormente, una vez que los proyectos son instalados y se encuentran en operación, se otorga un apoyo de continuidad que consiste en incorporar en el proceso productivo nuevas tecnologías para incrementar la producción y productividad, con el propósito de que se logre la consolidación del proyecto para estar en condiciones de atender la demanda de productos y servicios de un mercado local, regional o nacional, considerando los procesos de tecnificación de la producción.
B.    Proyectos de Turismo de Naturaleza
La consolidación de Proyectos de Turismo de Naturaleza, obedece al estado deseable alcanzado por las comunidades indígenas o afromexicanas, las empresas comunitarias indígenas o la forma de organización que las comunidades determinen, que han permanecido al menos 3 años operando, que cuentan con experiencia organizativa, técnica y administrativa para otorgar servicios turísticos, además de una creciente inserción en el mercado local, regional, nacional o internacional.
Tipos de proyectos de consolidación para Turismo de Naturaleza:
-      Paraísos Indígenas: Demuestran con evidencia documental la realización de mejores prácticas para proporcionar servicios turísticos de calidad y de forma sustentable.
-      Proyectos de consolidación con orientación de mercado: Proyectos de turismo de naturaleza con una operación sólida, con ingresos monetarios que lo hacen sustentable a largo plazo, y que están más orientados al volumen de turistas que reciben que a la calidad.
 
Anexo 12.- Ficha Diagnóstico de
Productos Elaborados por
Población Indígena y
Afromexicana
 

 
a)    IDENTIFICACIÓN GEOGRÁFICA
b) INFORMACIÓN DEL PROYECTO
ENTIDAD FEDERATIVA:
MUNICIPIO:
COMUNIDAD O LOCALIDAD:
CCPI:
FECHA DE APLICACIÓN:
 
Para llenar por la Oficina de Representación o CCPI)
FOLIO SIPP:
AÑOS DE APOYOS PREVIOS:
 
 
MONTOS RECIBIDOS DE APOYOS PREVIOS
 
c)    DATOS Y DIRECCIÓN DEL PROYECTO
NOMBRE DEL PROYECTO:
 
NOMBRE DE LA COMUNIDAD, EMPRESA COMUNITARIA
INDÍGENA O LA FORMA DE ORGANIZACIÓN QUE LAS
COMUNIDADES DETERMINEN:
 
FIGURA LEGAL (SI APLICA):
 
TIPO DE INMUEBLE DEL LUGAR
DONDE SE UBICA EL PROYECTO:
VIVIENDA

LOCAL

OTRO (ESPECIFIQUE)
 
 
d)    REFERENCIA DE LA UBICACIÓN DEL PROYECTO
 
 
 
 
 
 
 
 
 
 
 
 
d)    SEÑALE EL PROGRAMA DEL QUE RECIBIÓ APOYO DEL INPI, Y LOS AÑOS EN QUE SE OTORGÓ:
 
                                                                                          
          PROIN          POPMI        PROCAPI          PFRI             PTAZI       MANCON
 
 
 
Año(s) de
apoyo
 
 
 
 
 
 
Monto (s) de
apoyo
 
 
 
 
 
 
 
 
OTRO ___________________________________________________________________________________________________________________
e)    PRODUCTOS QUE OFRECEN
Mencionar en qué eventos de la Institución ha participado del 2014 al 2017:
Nombre del evento
Sede del evento
Año
 
 
 
 
 
 
 
 
 
 
La comercialización del producto es:
Producto principal que oferta: (describir)
 
 
 
 
 
 
 
 
 
 
En el caso de productos alimenticios: Mencione cuál es el proceso mediante el cual se lleva acabó la elaboración de su (s) producto (s); así como las instalaciones con las que cuenta para la producción. (Incluir fotografías, en caso de requerir más espacio adjuntar documentos)
Descripción de los productos que oferta:
Producto*
Descripción
Productivos:
Capacidad de
producción (mensual)
Precio del
Producto
 
 
 
 
 
 
 
 
*Incluir todos los productos que oferta para su comercialización.
f)     REGISTRO DE MARCA. (ANOTAR EL NOMBRE DE LA MARCA AUN SI NO SE CUENTA CON REGISTRO)
 
Concepto
Descripción actual del producto
Propuesta de mejora
Nombre de la Marca:
 
 
No. de Expediente ante el IMPI:
 
 
No. de Registro ante el IMPI:
 
 
Marca Registrada (Vigencia):
 
 
 
 
g)    DISEÑO E IMPRESIÓN DE MATERIAL PARA EL PRODUCTO.
I.     Diseño del producto
Concepto
Descripción actual del
producto
Propuesta de mejora
 
Diseño de Logotipo
 
 
 
 
 
Diseño de envases, cajas o empaques
 
 
 
 
Diseño de etiquetas (incluido el logo de la marca, el logo de manos indígenas, No. de lote, código de barra, tabla nutrimental, estudio hipo alergénico, fecha de caducidad, contenido de grados de alcohol si es el caso, entre otros)
 
 
 
Diseño de catálogos y folletos
 
 
 
II.    Presentación del producto
Concepto
Descripción actual
Propuesta de mejora
 
 
Envases, cajas o empaques
 
 
 
 
III.    Elaboración del producto
Etapa o proceso
Descripción actual
Propuesta de mejora
 
 
 
 
 
 
 
 
 
 
 
 
 
 
 
 
 
 
 
 
 
 
IV.   Análisis de contenido nutrimental y Análisis microbiológico
Sólo para productos alimenticios o productos de belleza
Concepto
Descripción actual
Propuesta de mejora
 
Análisis de contenido nutrimental, con una vigencia no menor a un año
 
 
 
 
 
Estudio microbiológico de alimentos, Coliformes fecales totales y Mesófilos Aerobios y materia extraña
(En caso de que aplique)
 
 
 
 
 
Estudio hipo alergénico
 
 
 
 
Estudio de Vida de anaquel
 
 
Certificación y permisos
 
 
Otro requerimiento especial para portación de distintivo Manos Indígenas. (Para llenar por la Oficina de Representación o el CCPI)
 
 
Nota: Se solicita incluir fotografías en alta resolución (300 dpi) de la artesanía o producto
FOTOGRAFÍAS DEL PRODUCTO
 
 
 
 
 
 
 
 
 
 
 
 
 
 
 
 
 
 
 
 
 
 
FOTOGRAFÍAS DEL PRODUCTO
 
 
 
 
 
 
 
 
 
 
 
 
 
 
 
 
 
 
 
 
MUESTRA DE LA ETIQUETA O ETIQUETAS
 
 
 
 
 
 
 
 
 
 
 
 
 
 
 
 
DEFINICIONES
ARTESANÍA:
La artesanía es una expresión artística, cuyos cimientos descansan en las tradiciones de una comunidad. Su base es la transmisión del conocimiento a través de generaciones, muchas veces en forma oral, por lo que lo conecta, por una parte, con el patrimonio inmaterial. La artesanía contemporánea colinda también con las industrias creativas: dada la apertura de la sociedad a adquirir objetos de valor simbólico, la artesanía ha logrado adaptarse a nuevas formas, creando innovadores productos que reflejan a cabalidad la creatividad y el patrimonio cultural de sus creadores.
Según la definición adoptada por el Simposio UNESCO/CCI "La Artesanía y el mercado internacional: comercio y codificación aduanera" (Manila, 1997): "los productos artesanales son los producidos por artesanos, ya sea totalmente a mano, o con la ayuda de herramientas manuales o incluso de medios mecánicos, siempre que la contribución manual directa del artesano siga siendo el componente más importante del producto acabado. Se producen sin limitación por lo que se refiere a la cantidad y utilizando materias primas procedentes de recursos sostenibles. La naturaleza especial de los productos artesanales se basa en sus características distintivas, que pueden ser utilitarias, estéticas, artísticas, creativas, vinculadas a la cultura, decorativas, funcionales, tradicionales, simbólicas y significativas religiosa y socialmente".
"Organización de las Naciones Unidas para la Educación la Ciencia y la Cultura, 2018, Técnicas artesanales tradicionales, https://ich.unesco.org/es/tecnicas-artesanales-tradicionales-00057".
MANUALIDAD:
Debe entenderse como aquel objeto o producto que es el resultado de un proceso de transformación manual o desindustrializado, a partir de una materia prima procesada o prefabricada. Tanto las técnicas, como la misma actividad, no tienen una identidad de tradición cultural comunitaria y se pierden en el tiempo, tornándose de una labor temporal marcada por las modas y practicada a nivel individual o familiar. La creatividad en las manualidades alcanza importantes valores estéticos en el dominio de la transformación técnica y la ornamentación, pero éstos adolecen de valores de valores simbólicos e ideológicos de la sociedad que los crea. Las calidades de las manualidades se rigen en los tiempos presentes y tienden a la estandarización de su producción con los fenómenos de la globalización y la cultura de masas.
"FONART, SEDESOL, 2014, Ciudad de México, FONART Manual de Diferenciación entre artesanía y manualidad https://www.gob.mx/cms/uploads/attachment/file/107963/Manual_diferenciacion_artesania_manualidad_2015.pdf.
Anexo 13. Matriz de Indicadores
Nivel de Objetivo y
resumen Narrativo
Nombre del
Indicador
Fórmula
Medios de Verificación
FIN
Contribuir al fortalecimiento de las economías y actividades productivas en regiones indígenas y afromexicanas con la implementación de proyectos productivos, turísticos y desarrollo de capacidades.
Porcentaje de Regiones indígenas y afromexicanas con apoyos productivos.
(Número de Regiones Indígenas y Afromexicanas con al menos un apoyo productivo en el semestre t del año / Número de Regiones indígenas y afromexicanas en el año t) x 100
Total de regiones indígenas y afromexicana apoyadas con al menos un apoyo productivo en el año t-Coordinación General de Fomento a la Economía Indígena, Página de Transparencia Focalizada del Programa para el Mejoramiento de la Producción y Productividad Indígena, actualización semestral : http://www.inpi.gob.mx/focalizada/2019/proin/index.html Número de Regiones indígenas y afromexicanas en año t. Coordinación General de Fomento a la Economía Indígena, Página de Transparencia Focalizada del Programa para el Mejoramiento de la Producción y Productividad Indígena, actualización semestral.: http://www.inpi.gob.mx/focalizada/2019/proin/index.html
PROPÓSITO
Población integrante de grupos y sociedades, que habita en localidades con 40% o más de población indígena, consolidan proyectos productivos sostenibles en el tiempo.
Porcentaje de proyectos productivos apoyados que mantienen su operación al menos tres años.
(Número de proyectos apoyados en el año t- Relativo 3 operando en el año t de evaluación/Total de proyectos apoyados en el año t-3) * 100
Total de proyectos apoyados en el año t-3: Coordinación General de Fomento a la Economía Indígena, Página de Transparencia Focalizada del Programa para el Mejoramiento de la Producción y Productividad Indígena, actualización trimestral : http://www.inpi.gob.mx/focalizada/2019/proin/index.html Número de proyectos apoyados en el año t-3 operando en el año t. Coordinación General de Fomento a la Economía Indígena, Página de Transparencia Focalizada del Programa para el Mejoramiento de la Producción y Productividad Indígena, actualización trimestral.: http://www.inpi.gob.mx/focalizada/2019/proin/index.html
Porcentaje de población indígena integrante de comunidades, empresas comunitarias indígenas o las formas de organización que las comunidades determinen, que habitan en localidades con 40% o más de población indígena que fue beneficiada con proyectos productivos del Programa.
(Población indígena integrante de comunidades, empresas comunitarias indígenas o las formas de organización que las comunidades determinen que habita en localidades de 40% o más de población indígena beneficiada con proyectos productivos en el año t / Total de población indígena integrante de comunidades, empresas comunitarias indígenas o las formas de organización que las comunidades determinen que demandan apoyo de proyectos productivos del Programa en el año t) * 100
Total de población indígena integrante de comunidades, empresas comunitarias indígenas o las formas de organización que las comunidades determinen, que demandan apoyo del Programa: Base de datos del Programa e informes. Población indígena integrante de comunidades, empresas comunitarias indígenas o las formas de organización que las comunidades determinen, que habita en localidades de 40% o más de población indígena beneficiada en el año t: Base de datos del Programa e informes.
COMPONENTE
1. Proyectos
productivos apoyados.
 
Porcentaje de proyectos que recibieron recursos con el tipo de apoyo
Proyectos Productivos
Comunitarios.
 
(Número de proyectos que recibieron recursos con el tipo de apoyo Proyectos Productivos Comunitarios al trimestre t del año de evaluación / Total de proyectos productivos programados a apoyarse en el año de evaluación) *100
 
Total de proyectos programados a apoyarse en el año de evaluación: Base de datos del Programa; Número de comunidades indígenas y afromexicanas que recibieron recursos con el tipo de apoyo Proyectos Productivos Comunitarios al trimestre t del año de evaluación.
Coordinación General de Fomento a la Economía Indígena, Página de Transparencia Focalizada del Programa para el Mejoramiento de la Producción y Productividad Indígena, actualización trimestral : http://www.inpi.gob.mx/focalizada/2019/proin/index.html
 
Porcentaje de proyectos que recibieron recursos con el tipo de apoyo Mujeres Indígenas y Afromexicanas.
(Número de proyectos que recibieron recursos con el tipo de apoyo Mujeres Indígenas y Afromexicanas al trimestre t del año de evaluación / Total de proyectos productivos programados a apoyarse en el año de evaluación) *100
Total de proyectos programados a apoyarse en el año de evaluación: Base de datos del Programa; Número de proyectos que recibieron recursos con el tipo de apoyo Mujeres Indígenas y Afromexicanas al trimestre t del año de evaluación. Coordinación General de Fomento a la Economía Indígena, Página de Transparencia Focalizada del Programa para el Mejoramiento de la Producción y Productividad Indígena, actualización trimestral: http://www.inpi.gob.mx/focalizada/2019/proin/index.html
 
Porcentaje proyectos que recibieron recursos con el tipo de apoyo Turismo de Naturaleza
(Número de proyectos que recibieron recursos con el tipo de apoyo Turismo de Naturaleza al trimestre t del año de evaluación /Total de proyectos productivos programados a apoyarse en el año de evaluación) *100
Total de proyectos programados a apoyarse en el año de evaluación: Base de datos del Programa; Número de proyectos que recibieron recursos con el tipo de apoyo Turismo de Naturaleza al trimestre t del año de evaluación. Coordinación General de Fomento a la Economía Indígena, Página de Transparencia Focalizada del Programa para el Mejoramiento de la Producción y Productividad Indígena, actualización trimestral: http://www.inpi.gob.mx/focalizada/2019/proin/index.html
 
Porcentaje acciones que
recibieron recursos del tipo de apoyo mitigación y adaptación de los efectos del cambio climático
Número de acciones que recibieron recursos del tipo de apoyo mitigación y adaptación de los efectos del cambio climático al trimestre t del año de evaluación /Total de proyectos programados a apoyarse en el año de evaluación) *100
Total acciones a apoyarse en el año de evaluación: Base de datos del Programa; Número de acciones que recibieron recursos con el tipo de apoyo Acciones para la mitigación y adaptación de los efectos del cambio climático al trimestre t del año de evaluación. Coordinación General de Fomento a la Economía Indígena, Página de Transparencia Focalizada del Programa para el Mejoramiento de la Producción y Productividad Indígena, actualización trimestral: http://www.inpi.gob.mx/focalizada/2019/proin/index.html
COMPONENTE
2. Capacitación, asistencia técnica y acciones formativas estratégicas proporcionadas.
 
Porcentaje de comunidades, empresas comunitarias indígenas o las formas de organización que las comunidades determinen, apoyadas que reciben capacitación, asistencia técnica y acciones formativas estratégicas.
(Número de comunidades, empresas comunitarias indígenas o las formas de organización que las comunidades determinen, apoyadas que recibieron capacitación, asistencia técnica y acciones formativas estratégicas al trimestre t del año de evaluación / Total de comunidades, grupos, sociedades y empresas indígenas y afromexicanas programados a apoyarse en el año t de evaluación) * 100
Total de proyectos programados a apoyarse en el año t de evaluación: Coordinación General de Fomento a la Economía Indígena, Página de Transparencia Focalizada del Programa para el Mejoramiento de la Producción y Productividad Indígena, actualización trimestral: http://www.inpi.gob.mx/focalizada/2019/proin/index.html Número de comunidades, empresas comunitarias indígenas o las formas de organización que las comunidades determinen, que recibieron capacitación, asistencia técnica y acciones formativas estratégicas al trimestre t del año de evaluación
 
Porcentaje de mujeres indígenas y afromexicanas apoyadas con acciones de capacitación, asistencia técnica y acciones formativas estratégicas.
 
(Número de mujeres indígenas y afromexicanas beneficiadas que recibieron acciones de
capacitación, asistencia técnica y acciones formativas estratégicas al trimestre t del año de evaluación/Total de beneficiarios programados para recibir capacitación, asistencia técnica y acciones formativas estratégicas en el año t de evaluación) *100
 
Total de beneficiarios programados para recibir capacitación, asistencia técnica y acciones formativas estratégicas en el año t de evaluación: Informes, reportes, expedientes, bases de datos. Número de mujeres indígenas y afromexicanas beneficiadas que recibieron acciones de capacitación, asistencia técnica y acciones formativas estratégicas al trimestre t del año de evaluación: Los medios de verificación podrán ser consultados en: http://www.inpi.gob.mx/coneval/2019/nota-medios-deverificacion-proinproposito.pdf
COMPONENTE
3. Apoyos para comercialización y acceso al crédito, otorgados.
Porcentaje de comunidades, empresas comunitarias indígenas o las formas de organización que las comunidades determinen apoyadas con acciones de comercialización y acceso al crédito.
(Número de comunidades, empresas comunitarias indígenas o las formas de organización que las comunidades determinen apoyadas con acciones de comercialización y acceso al crédito al trimestre t del año de evaluación / Número de comunidades, grupos, sociedades o empresas programados a apoyar con acciones de comercialización y acceso al crédito en el año t de evaluación) * 100.
Número total de comunidades, empresas comunitarias indígenas o las formas de organización que las comunidades determinen programadas a beneficiarse con acciones de comercialización y acceso al crédito en el año t de evaluación: Informes, reportes, expedientes, bases de datos.; Número de comunidades, empresas comunitarias indígenas o las formas de organización que las comunidades determinen apoyadas con acciones de comercialización y acceso al crédito al trimestre t del año de evaluación: Coordinación General de Fomento a la Economía, Página de Transparencia Focalizada del Programa para el Mejoramiento de la Producción y Productividad Indígena, actualización trimestral: http://www.inpi.gob.mx/focalizada/2019/proin/index.html
ACTIVIDAD
1. Atención de solicitudes de apoyo.
Porcentaje de solicitudes de Proyectos recibidas que fueron aprobadas
(Número de comunidades, empresas comunitarias indígenas o las formas de organización que las comunidades determinen apoyadas por el Programa al trimestre t del año de evaluación / Número total de comunidades, empresas comunitarias indígenas o las formas de organización que las comunidades determinen que solicitaron beneficiarse con apoyos del Programa en el año t de evaluación) * 100.
Número total de comunidades, empresas comunitarias indígenas o las formas de organización que las comunidades determinen que solicitaron beneficiarse con apoyos del Programa en el año t de evaluación: Coordinación General de Fomento a la Economía Indígena, Página de Transparencia Focalizada del Programa para el Mejoramiento de la Producción y Productividad Indígena, actualización trimestral: http://www.inpi.gob.mx/focalizada/2019/proin/index.html
Número de comunidades, empresas comunitarias indígenas o las formas de organización que las comunidades determinen apoyadas por el Programa al trimestre t del año de evaluación: Coordinación General de Fomento a la Economía Indígena, Página de Transparencia Focalizada del Programa para el Mejoramiento de la Producción y Productividad Indígena, actualización trimestral: http://www.inpi.gob.mx/focalizada/2019/proin/index.html
ACTIVIDAD
2. Seguimiento a proyectos productivos y turísticos apoyados.
 
Porcentaje de proyectos productivos y turísticos apoyados que recibieron monitoreo.
(Número de proyectos apoyados con monitoreo al trimestre t del año de evaluación/Total de proyectos programados mediante muestra para recibir monitoreo en el año t de evaluación) * 100
Número de proyectos apoyados y con monitoreo al trimestre t del año de evaluación: Base de datos de las encuestas de incorporación y/o recertificación de las familias beneficiarias; Total de proyectos programados para recibir monitoreo en el año t de evaluación: Coordinación General de Fomento a la Economía Indígena, Página de Transparencia Focalizada del Programa para el Mejoramiento de la Producción y Productividad Indígena, actualización trimestral: http://www.inpi.gob.mx/focalizada/2019/proin/index.html
 
Porcentaje de mujeres indígenas y afromexicanas beneficiadas por el Programa.
(Número de mujeres indígenas y afromexicanas apoyadas por el Programa en el período de análisis/ Número total de beneficiarios del Programa en el mismo período de análisis) *100
Número de mujeres indígenas y afromexicanas apoyadas por el Programa en el período de análisis: Informes, reportes, expedientes, base de datos. Número total de beneficiarios del Programa en el mismo período de análisis, Informes, reportes, expedientes, base de datos.
Implementación de programas estatales de capacitación.
Porcentaje de avance de programas estatales de capacitación
(Número de programas estatales implementados al trimestre t del año de evaluación/Total de Programas Estatales programados en el año t de evaluación) *100
Total de Programas Estatales programados en el año t de evaluación: Informes, reportes, expedientes, base de datos. Número de programas estatales implementados al trimestre t del año de evaluación: Informes, reportes, expedientes, base de datos.
Promoción de los sellos distintivos indígenas
Porcentaje de empresas comunitarias indígenas o las formas de organización que las comunidades determinen con convenio para el uso de los sellos distintivos.
(Número de empresas comunitarias indígenas o las formas de organización que las comunidades determinen con convenio para el uso de los sellos distintivos en el año t de evaluación/Total de empresas comunitarias indígenas o las formas de organización que las comunidades determinen programados para convenir el uso de los sellos distintivos en el año T de evaluación) *100
Total de empresas comunitarias indígenas o las formas de organización que las comunidades determinen programadas para convenir el uso de sellos distintivos en el año t de evaluación: Número de proyectos que cuentan con convenio para el uso de sellos distintivos en el año t de evaluación: Informes, reportes, expedientes y bases de datos. Total de proyectos programados para el uso de los sellos distintivos en el año T de evaluación: Informes, reportes, expedientes y bases de datos.
Anexo 14
CONVENIO DE COLABORACIÓN/CONCERTACIÓN DE CAPACITACIÓN Y ASISTENCIA TÉCNICA
 
CONVENIO DE COLABORACIÓN/CONCERTACIÓN , QUE CELEBRAN POR UNA PARTE _________________(1)________________, A QUIEN EN LO SUCESIVO SE LE DENOMINARÁ "____________(2)_____________", REPRESENTADA EN ESTE ACTO POR_____________(3)_________________, EN SU CARÁCTER DE ________(4)_____________ Y POR LA OTRA PARTE EL INSTITUTO NACIONAL DE LOS PUEBLOS INDÍGENAS, A QUIEN EN LO SUCESIVO SE LE DENOMINARÁ "EL INSTITUTO" REPRESENTADA EN ESTE ACTO POR ________________(5)_________________, EN SU CARÁCTER DE __________(6)_________________, LAS CUALES ACTUANDO DE MANERA CONJUNTA SE LES DENOMINARÁ COMO "LAS PARTES", DE CONFORMIDAD CON LAS SIGUIENTES DECLARACIONES Y CLÁUSULAS:
ANTECEDENTES
I.     El artículo 2o. de la Constitución Política de los Estados Unidos Mexicanos reconoce a los pueblos indígenas el derecho de libre determinación que se ejerce como autonomía para determinar un conjunto de prerrogativas entre las que destaca su capacidad de definir sus formas de organización social, política, económica y cultural.
       Asimismo, establece que "la Nación tiene una composición pluricultural sustentada originalmente en sus pueblos indígenas que son aquellos que descienden de poblaciones que habitaban en el territorio actual del país al iniciarse la colonización y que conservan sus propias instituciones sociales, económicas, culturales y políticas, o parte de ellas". En el mismo sentido, establece que "El reconocimiento de los pueblos y comunidades indígenas se haráì en las constituciones y leyes de las entidades federativas"; y, además, que "Las constituciones y leyes de las entidades federativas establecerán las características de libre determinación y autonomía que mejor expresen las situaciones y aspiraciones de los pueblos indígenas en cada entidad".
       De igual manera, en su apartado B, establece la obligación para la Federación, las entidades federativas y los Municipios, de promover la igualdad de oportunidades de los indígenas y eliminar cualquier práctica discriminatoria, estableciendo las instituciones las políticas necesarias para garantizar los derechos de los indígenas y desarrollo integral de sus pueblos y comunidades, las cuales deberán ser diseñadas y operadas conjuntamente, con el objeto de abatir las carencias y rezagos que afectan a los pueblos y comunidades indígenas.
       Asimismo, en el penúltimo párrafo de dicho Artículo se establece:
"Para garantizar el cumplimiento de las obligaciones señaladas en este apartado, la Cámara de Diputados del Congreso de la Unión, las legislaturas de las entidades federativas y los ayuntamientos, en el ámbito de sus respectivas competencias, establecerán las partidas específicas destinadas al cumplimiento de estas obligaciones en los presupuestos de egresos que aprueben, así como las formas y procedimientos para que las comunidades participen en el ejercicio y vigilancia de las mismas".
       Por su parte, el Convenio 169 sobre Pueblos Indígenas y Tribales de la Organización Internacional del Trabajo, establece:
"Artículo 6
1. Al aplicar las disposiciones del presente Convenio, los gobiernos deberán:
a) ...
b) establecer los medios a través de los cuales los pueblos interesados puedan participar libremente, por lo menos en la misma medida que otros sectores de la población, y a todos los niveles en la adopción de decisiones en instituciones electivas y organismos administrativos y de otra índole responsables de políticas y programas que les conciernan;
c) establecer los medios para el pleno desarrollo de las instituciones e iniciativas de esos pueblos, y en los casos apropiados proporcionar los recursos necesarios para este fin."
       Por su parte, la Declaración de las Naciones Unidas sobre los Derechos de los Pueblos indígenas señala lo siguiente:
"Artículo 4 Los pueblos indígenas, en ejercicio de su derecho a la libre determinación, tienen derecho a la autonomía o al autogobierno en las cuestiones relacionadas con sus asuntos internos y locales, así como a disponer de medios para financiar sus funciones autónomas.
Artículo 5 Los pueblos indígenas tienen derecho a conservar y reforzar sus propias instituciones políticas, jurídicas, económicas, sociales y culturales, manteniendo a la vez su derecho a
participar plenamente, si lo desean, en la vida política, económica, social y cultural del Estado."
"Artículo 39
Los pueblos indígenas tienen derecho a recibir asistencia financiera y técnica de los Estados y por conducto de la cooperación internacional para el disfrute de los derechos enunciados en la presente Declaración."
       En el mismo sentido, la Declaración Americana sobre los Derechos de los Pueblos Indígenas, en relación con la personalidad jurídica de los pueblos indígenas, establece en su artículo IX lo siguiente:
"Artículo IX. Personalidad jurídica
I. Los Estados reconocerán plenamente la personalidad jurídica de los pueblos indígenas, respetando las formas de organización indígenas y promoviendo el ejercicio pleno de los derechos reconocidos en esta Declaración."
"Artículo XXXVII
Los pueblos indígenas tienen derecho a recibir asistencia financiera y técnica de los Estados y por conducto de la cooperación internacional para el disfrute de los derechos enunciados en la presente declaración."
II.     El Decreto de Presupuesto de Egresos de la Federación para el Ejercicio Fiscal 2019, publicado en el Diario Oficial de la Federación el 28 de diciembre de 2018, establece en su artículo 23 lo siguiente:
"Artículo 23. El ejercicio de las erogaciones para el desarrollo integral de los pueblos y comunidades indígenas a que se refiere el Anexo 10 del presente Decreto, se dirigirá al cumplimiento de las obligaciones que señala el artículo 2o., Apartado B, fracciones I a IX, de la Constitución Política de los Estados Unidos Mexicanos.
Para tal efecto, de conformidad con los artículos 42, fracción VII, y 77 de la Ley Federal de Presupuesto y Responsabilidad Hacendaria, las dependencias y entidades, al ejecutar dichas erogaciones y emitir reglas de operación, se ajustarán a lo siguiente:
I. ...;
II. En la ejecución de los programas se considerará la participación de los pueblos y comunidades indígenas, con base en su cultura y formas de organización tradicionales;
III. Para los municipios indígenas comprendidos entre los 200 más pobres del país, los proyectos de inversión del Programa de Infraestructura Indígena, se podrán financiar en su totalidad con recursos federales o de manera concurrente. Asimismo, se procurará atender su pleno acceso y la satisfacción de sus necesidades tales como electricidad, agua, drenaje, educación, salud, vivienda y de infraestructura para la producción, almacenamiento y distribución de alimentos;
IV. El Ejecutivo Federal, por sí o a través de sus dependencias y entidades, podrá celebrar convenios de coordinación con los gobiernos de las entidades federativas, así como formalizar convenios de concertación de acciones con las comunidades indígenas, para proveer la mejor observancia de las previsiones del presente artículo. Cuando corresponda, los recursos a los que se refiere este artículo podrán ser transferidos directamente a los pueblos, municipios y comunidades indígenas, de conformidad con los convenios que para tal efecto se celebren en términos de las disposiciones aplicables. La entidad federativa correspondiente participará en el ámbito de sus atribuciones en los convenios antes señalados. Los recursos que se transfieran conforme a lo establecido en el presente párrafo, deberán registrarse por la Entidad Federativa en su Cuenta Pública;
V. Las reglas de operación de los programas operados por las dependencias y entidades que atiendan a la población indígena, deberán contener disposiciones que faciliten su acceso a los programas y procurarán reducir los trámites y requisitos existentes y, en su caso, podrán contemplar la mano de obra comunitaria en los programas relacionados con la construcción o rehabilitación de infraestructura educativa, hidráulica, rehabilitación de caminos y pavimentación;
VI. a la VIII...".
       Asimismo, el artículo 26 señala que los programas que deberán sujetarse a reglas de operación son
aquellos enunciados dentro de su anexo 25 y la fracción I, inciso b) del citado artículo, establece que en los programas sujetos a reglas de operación (como en el supuesto es el Programa de Infraestructura Indígena); se procurará que la ejecución de las acciones correspondientes sea desarrollada por los órdenes de gobierno más cercanos a la población, debiendo reducir al mínimo indispensable los gastos administrativos y de operación; los gobiernos municipales deberán llevar un registro de beneficiarios y realizar su seguimiento para verificar la efectividad y coadyuvar en la evaluación de las acciones.
III.    De acuerdo con lo dispuesto en los artículos 75 y 77 de la Ley Federal de Presupuesto y Responsabilidad Hacendaria con el objeto de asegurar la aplicación eficaz, eficiente, oportuna, equitativa y transparente de los recursos públicos, entre los que se encuentran los del Programa para el Mejoramiento de la Producción y Productividad Indígena (PROIN) en adelante "EL PROGRAMA", deberán sujetarse a Reglas de Operación que establecen los requisitos, criterios e indicadores que lo regulan.
IV.   Que en términos de lo establecido en el artículo 2 de la Ley del Instituto Nacional de los Pueblos Indígenas, el "INSTITUTO" tiene como objeto el definir, normar, diseñar, establecer, ejecutar, orientar, promover, dar seguimiento y evaluar las políticas, programas proyectos, estrategias y acciones públicas para garantizar el ejercicio y la implementación de los derechos de los pueblos indígenas y afromexicano, así como su desarrollo integral y sostenible y el fortalecimiento de sus culturas e identidades.
       Asimismo, en sus artículos 3 párrafo primero y 4 fracciones XXI y XXXVI, establecen lo siguiente:
"Artículo 3. Para cumplir los fines y objetivos del Instituto, se reconocen a los pueblos y comunidades indígenas y afromexicanas como sujetos de derecho público; utilizando la categoría jurídica de pueblos y comunidades indígenas en los términos reconocidos por el artículo 2o. de la Constitución Política de los Estados Unidos Mexicanos y los instrumentos internacionales en la materia.
...
Artículo 4. Para el cumplimiento de su objeto, el Instituto tendrá las siguientes atribuciones y funciones:
I. a la XX...
XXI. Instrumentar, gestionar, instalar, promover y ejecutar, en coordinación con las instancias competentes, las medidas necesarias para brindar mantenimiento, mejoramiento y ampliación de la infraestructura comunitaria, tales como vías de comunicación, escuelas, vivienda, puentes, electrificación, agua potable, drenaje, saneamiento y en general todo tipo de infraestructura, que permitan la integración y reconstitución territorial de los pueblos indígenas y afromexicano, así como el fortalecimiento de su gobernanza, organización regional y capacidad económica productiva;
XXII. a la XXXV...
XXXVI. Llevar a cabo las transferencias de recursos a los pueblos, comunidades y municipios indígenas, a través de sus autoridades o instituciones representativas para la implementación de sus derechos y su desarrollo integral, intercultural y sostenible;
XXXVII a la XVIII...".
V.    Con fecha __________se publicó en el Diario Oficial de la Federación el Acuerdo por el que se modifican las Reglas de Operación del Programa para el Mejoramiento de la Producción y la Productividad Indígena a cargo de la Coordinación General de Fomento a la Economía Indígena del Instituto Nacional de los Pueblos Indígenas para el ejercicio fiscal 2019, en adelante "LAS REGLAS DE OPERACIÓN".
VI.   Que "LAS REGLAS DE OPERACIÓN" de "EL PROGRAMA" establecen en el Numeral 2.1, como objetivo general el Contribuir al fortalecimiento de las economías de los pueblos y comunidades indígenas y afromexicanas, con la implementación de proyectos productivos y turísticos; acciones de mitigación y adaptación al cambio climático; generación de valor agregado, acceso al crédito y apoyo a la comercialización; mediante la realización de procesos de planeación, desarrollo de capacidades y asistencia técnica, desde una perspectiva participativa, territorial y de género, para alcanzar su desarrollo integral, intercultural y sostenible.
 
VII.   Que "LAS REGLAS DE OPERACIÓN" mencionadas, señalan en el Numeral 5.2.2.1 "Capacitación y Asistencia Técnica", misma que será dirigida a comunidades indígenas y afromexicanas, empresas comunitarias indígenas o la forma de organización que las comunidades determinen, beneficiarias de los proyectos productivos y turísticos; para la resolución de problemas normativos, organizativos, productivos, operativos, administrativos y de comercialización; así como el fortalecimiento de capacidades, destrezas y habilidades de desarrollo empresarial.
DECLARACIONES
I.     De "___________ (2) ________________":
I.1.   Es ______________(7)__________________, con ________________________________, de conformidad con el artículo ____(8)_____ de la Ley que crea a la __________________(1)____________________, publicada el ______ de ________ de ______ en el Diario Oficial de la Federación, así como las reformas a dicha Ley publicadas el día ____ de _________ de _____, en el mismo órgano de difusión oficial.
I.2.   El C. ______________(3)_______________, en su carácter de _____(4)______ de la __________________(1)_______________, está facultado para suscribir el presente Convenio, representándola legalmente en términos de lo establecido en el testimonio de la Escritura Notarial número ___________, volumen__________ de fecha _____ de _____de _____, ante la fe del Notario Público número ______________ de _________________(9)________________, Lic. ________ (10) ____________, mismo que contiene la protocolización del acta de escrutinio de fecha _____ de _________ de _______, en la cual se le declara _______ para el periodo del día ______ de ___________ de _____ al día __ de ___________ de _________.
I.3.   Que está inscrita en el Registro Federal de Contribuyentes con el Número ________ _________.
I.4.   Que dentro de sus objetivos tiene: ______________________(11)_____________________ _________________________________________________________________________________________________________________________________________________________________________________________________________________, de conformidad con el artículo ___(12)___, fracciones _________, y ______ de su Ley vigente, modificada por disposición legislativa, publicada el _____ de ________ de ________ en el Diario Oficial de la Federación.
I.5.   Para todos los fines y efectos legales del presente instrumento, señala como su domicilio, el ubicado en _____________________________________________________________________________.
I.6.   Cuenta con la infraestructura humana suficiente y capacitada para brindar capacitación y/o asistencia técnica a proyectos productivos apoyados en el o los años ___________ por el "EL PROGRAMA", y que dentro de sus objetivos realiza las acciones concertadas en el presente instrumento.
II.     De "EL INSTITUTO":
II.1.  Es un es un organismo descentralizado de la Administración Pública Federal, no sectorizado, con personalidad jurídica, patrimonio propio y autonomía operativa, técnica, presupuestal y administrativa, de conformidad con el artículo 1 de la Ley del Instituto Nacional de los Pueblos Indígenas, publicada en el Diario Oficial de la Federación el 4 de diciembre de 2018.
II.2.  Con fundamento en el artículo 2 de la citada Ley, es la autoridad del Poder Ejecutivo Federal en los asuntos relacionados con los pueblos indígenas y afromexicano, que tiene como objeto definir, normar, diseñar, establecer, ejecutar, orientar, coordinar, promover, apoyar, fomentar, dar seguimiento y evaluar las políticas, programas, proyectos, estrategias y acciones públicas, para garantizar el ejercicio y la implementación de los derechos de los pueblos indígenas y afromexicano, así como su desarrollo integral y sostenible y el fortalecimiento de sus culturas e identidades, de conformidad con lo dispuesto en la Constitución Política de los Estados Unidos Mexicanos y en los instrumentos jurídicos internacionales de los que el país es parte.
II.3.  El _______(5)_________, ________(6)_________, cuenta con las facultades suficientes para la celebración del presente instrumento, de conformidad con los artículos _____________ de la Ley del Instituto Nacional de los Pueblos Indígenas, así como el Poder General que contiene la escritura número ___________ de fecha _______ de ________ de ______, pasada ante el Notario número ________ de _________(9)__________, Lic. _________________ (10) ______________________.
II.4.  Que, para todos los efectos del presente convenio, señala como su domicilio legal y convencional el ubicado en ________________________________________________.
 
II.5.  Que cuenta con suficiencia presupuestal necesaria para hacer frente a los compromisos de gasto que se deriven del presente Convenio de Colaboración.
II.6.  Manifiesta que cuenta con Registro Federal de Contribuyentes _____________________
III.    Declaran "LAS PARTES" que:
III.1  Es su voluntad celebrar el presente Convenio para llevar a cabo las acciones de capacitación y/o asistencia técnica a proyectos productivos apoyados por "EL PROGRAMA", conviniendo las partes en establecer una relación de mutuo compromiso, respeto, confianza y transparencia.
III.2  Es su deseo celebrar el presente Convenio de manera voluntaria, sin estar bajo presión alguna física o moral que las obligue, por lo que el mismo se encuentra libre de error, dolo o mala fe y se someten al contenido de las siguientes:
CLÁUSULAS
PRIMERA. OBJETO.
El presente Convenio tiene por objeto que "_______________ (2) _______________" brinde capacitación y/o asistencia técnica a proyectos productivos de los pueblos indígenas y afromexicano apoyados en ____, con la finalidad de contribuir a su puesta en marcha y operación conforme se autorizaron, para la generación de ingresos en beneficio de las comunidades indígenas y afromexicanas, empresas comunitarias indígenas o la forma de organización que las comunidades determinen, (Se anexa la relación de proyectos productivos convenidos, incluyendo los nombres las instancias beneficiarias, temas formativos concertados, ubicación (comunidad o localidad y municipio) y beneficiarios por sexo que recibirán las acciones concertadas).
SEGUNDA. COMPROMISOS DE LAS PARTES.
1.     "____________(2)____________", se compromete a:
a.   Destinar los recursos aportados por "EL INSTITUTO" única y exclusivamente para sufragar la capacitación y/o asistencia técnica, instrucción, validación tecnológica y asesoría a los beneficiarios de los proyectos productivos concertados,
b.   Que los profesionales seleccionados para brindar la capacitación y/o asistencia técnica a los beneficiarios de los proyectos productivos, cuenten con la experiencia mínima de 3 años en planeación, gestión y/o ejecución de proyectos relacionados con el sector agropecuario y/o servicios, así como en trabajo con pueblos indígenas,
c.    Elaborar un programa de trabajo en materia de capacitación y/o asistencia técnica para los proyectos convenidos. Para el efecto se tomará como base el diagnóstico de necesidades presentado por la población indígena y validado por el "EL INSTITUTO",
d.   La capacitación deberá brindarse de manera profesional para promover y desarrollar las capacidades, conocimientos, actitudes, aptitudes y habilidades que fortalezcan las actividades productivas de las personas que integran las comunidades indígenas o afromexicanas, empresas comunitarias indígenas o la forma de organización que las comunidades determinen, así como mejorar su organización económica y social, y la comercialización adecuada de los productos que generan,
e.   La asistencia técnica deberá brindarse de manera profesional y orientada a generar y fortalecer la capacidad y el desarrollo de competencias indígenas en temas diversos, desarrollando mecanismos de atención a las necesidades específicas en materia de gestión, acompañados de instrumentos técnicos para mejorar los procesos productivos y un producto o servicio, incluyendo la solución de eventos emergentes o contingentes,
f.    La capacitación y/o asistencia técnica, dependerá de las necesidades formativas y apoyo a los procesos productivos que exprese la población indígena o afromexicana y nivel de apoyo de los proyectos productivos apoyados, a saber: proyectos nuevos y modalidades, así como proyectos de continuidad y proyectos de consolidación, en su caso,
g.   Las acciones formativas que se otorguen a la población indígena o afromexicana a través de las instancias concertadas, deben contemplar en su planeación y desarrollo, un 30% teórico y 70% práctico y por rama productiva, con el objeto de lograr la apropiación de conocimientos por los participantes y atender a un mayor número de proyectos de comunidades, empresas comunitarias indígenas o la forma de organización que las comunidades determinen, y
h.   Que una vez concluidas las acciones materia de este convenio, se obliga a proporcionar a "EL INSTITUTO" al término del mismo, un informe conciso de carácter cualitativo y cuantitativo, que
describa el desarrollo del mismo.
2.    "EL INSTITUTO", se compromete a:
a.   Otorgar a "________________ (2) ____________" las facilidades para el óptimo desarrollo del objeto del presente Convenio,
b.   Ser el enlace que permita establecer una comunicación directa entre las comunidades indígenas o afromexicanas, empresas comunitarias indígenas o las formas de organización que las comunidades determinen, y las instancias académicas, centros de investigación y/o instancias concertadas,
c.    Proporcionar a "_________ (2) _______________", la relación de proyectos (Anexo 1) que serán atendidos con las acciones de Capacitación y/o Asistencia Técnica, objeto del presente Convenio,
d.   Realizar las aportaciones de conformidad a lo establecido en la Cláusula Tercera del presente Convenio,
e.   Analizar y revisar de manera oportuna y puntual los informes de trabajo que entregue "_________(2)________", procediendo a analizar su contenido y notificar por escrito las observaciones y recomendaciones que se deriven de los mismos. Lo anterior con el objeto de subsanar con la oportunidad debida los aspectos negativos que se observasen en el trabajo encomendado, y
f.    Dar seguimiento constante a las acciones que en materia de capacitación y asistencia técnica realice "_________(2)_________".
TERCERA. APORTACIONES.
1.     Para la realización del objeto de este Convenio, "EL INSTITUTO", una vez que ambas partes hayan firmado el presente Convenio, se obliga a aportar a "_______(2)___________", la cantidad de: $________________________ (________________________________________00/100 M.N.), IVA incluido, distribuido de la siguiente manera:
Productos
% de pago (Ver
lineamientos
emitidos)
1.- Programa de trabajo, que incluya la relación de proyectos que recibirán las acciones concertadas en materia de capacitación y/o asistencia técnica, así como instrumentos de apoyo y seguimiento que serán utilizados y proporcionados a los participantes.
 
2.- Reportes periódicos de trabajo y avance con las comunidades indígenas o afromexicana, empresas comunitarias indígenas o las formas de organización que las comunidades determinen, en materia de capacitación y asistencia técnica.
3.- Informe general de visitas de campo con sus respectivas problemáticas, acciones de mejora realizadas, por realizar y las conclusiones, así como:
1)    Copia de los materiales de apoyo entregados a los beneficiarios,
2)    Evidencia fotográfica de las visitas de campo,
3)    Índice de sobrevivencia de proyectos asignados, incluyendo parámetros considerados,
4)    Presentación ejecutiva de los resultados obtenidos,
5)    Encuestas de satisfacción de los beneficiarios, y
6)    Memoria de los eventos realizados.
 
 
2.     La aportación señalada será depositada en la cuenta Número ________ (13) ____________ a nombre de la ________________________________, de la Institución Bancaria: Banco
___________________, S.A., sucursal _______; con cuenta CLABE: ______________________________ para que se realice a través de transferencia electrónica.
3.     Asimismo, "___________ (2) __________________" se obliga a expedir los comprobantes correspondientes que reúnan los requisitos fiscales exigidos por el Código Fiscal de la Federación, la Ley del Impuesto Sobre la Renta y demás disposiciones aplicables.
CUARTA. AUDITORÍA, CONTROL Y SEGUIMIENTO.
Los recursos que "EL INSTITUTO" otorga a "_______ (2) ___________" podrán ser revisados por la Secretaría de la Función Pública, la Secretaría de Hacienda y Crédito Público; la Auditoría Superior de la Federación y demás instancias que en el ámbito de sus respectivas atribuciones resulten competentes.
QUINTA. DEVOLUCIÓN DE RECURSOS.
"LAS PARTES" acuerdan que, de conformidad con el presente instrumento, los recursos aportados por "EL INSTITUTO" y que no sean devengados al concluir con la vigencia del presente Convenio por la "_______ (2) ___________", deberán ser reintegrados a "EL INSTITUTO" dentro de los 10 (diez) días naturales del ejercicio fiscal siguiente, sin que para ello tenga que mediar petición alguna.
Los recursos que, en su caso, no se destinaran a los fines autorizados en el presente instrumento deberán ser reintegrados a "EL INSTITUTO" por "_______ (2) ___________", dentro de los 5 (cinco) días naturales siguientes a la fecha en que "EL INSTITUTO" lo solicite por escrito.
En los casos de los dos supuestos establecidos en los párrafos anteriores el reintegro deberá incluir los aprovechamientos y rendimientos financieros que generen dichos recursos.
SEXTA. SEGUIMIENTO Y EVALUACIÓN.
Para la adecuada coordinación, desarrollo, seguimiento y evaluación de este Convenio, "LAS PARTES" designan como coordinadores:
1.     Por "EL INSTITUTO" a _______________ (14) ____________________ Responsable del PROIN en la Oficina de Representación en la entidad federativa de __________________.
2.     Por "___________ (2)____________" al ___________________ (15) _________________
SÉPTIMA. SUPERVISIÓN.
"EL INSTITUTO" verificará la correcta ejecución y otorgamiento de las acciones concertadas, conforme a los términos convenidos en el presente documento; en caso de no ser así, "EL INSTITUTO" tendrá la opción de dar por terminado anticipadamente el presente Convenio o exigir el cumplimiento del mismo, en ambos casos "__________(2)___________" será responsable de los daños y perjuicios que cause por su incumplimiento.
OCTAVA. DIFUSIÓN, AGRADECIMIENTO Y RECONOCIMIENTO.
"LAS PARTES" convienen en autorizarse mutuamente y desde ahora para difundir por cualquier medio de comunicación los resultados positivos de la capacitación y/o asistencia técnica, sin más limitación que la cita expresa e indubitable de "LAS PARTES" que intervienen en el presente Convenio.
NOVENA. RELACIÓN LABORAL.
"LAS PARTES" manifiestan que el personal designado por cada una de ellas para la ejecución y cumplimiento del presente Convenio, quedará bajo la absoluta responsabilidad de la parte con la que tiene establecida su relación laboral, por lo que cada una de ellas asumirá su responsabilidad por esa relación y en ningún caso, podrá considerarse a la otra parte como patrón solidario o sustituto.
En caso de una contingencia laboral o emplazamiento de cualquier demanda laboral, proveniente de cualquier trabajador que pueda afectar los intereses de alguna de "LAS PARTES", la parte que sea responsable de la relación laboral, queda obligada a sacarlos en paz y a salvo de dicha contingencia laboral.
DÉCIMA. TRANSPARENCIA.
La información y actividades que se presenten, obtengan y produzcan en virtud del cumplimiento de presente instrumento, deberá atender los principios previstos en la Ley Federal de Transparencia y Acceso a la Información Pública, y en lo aplicable se estará a lo dispuesto por la Ley General de Transparencia y Acceso a la Información Pública y demás disposiciones aplicables, por lo que "LAS PARTES" se obligan a cumplir con las obligaciones previstas en dichas normas.
 
Por lo que se refiere al tratamiento, resguardo y transmisión de datos personales, "LAS PARTES" se comprometen a observar los principios establecidos en la Ley General de Protección de Datos Personales en Posesión de Sujetos Obligados, y demás disposiciones aplicables.
DÉCIMA PRIMERA. VIGENCIA.
El presente Convenio entrará en vigor a partir de la fecha de su firma, y hasta el día ___ de ________ de ____.
DÉCIMA SEGUNDA. TERMINACIÓN ANTICIPADA.
El presente Convenio podrá darse por terminado cuando así lo decidan de común acuerdo "LAS PARTES", y se establezca con un mínimo de 5 (cinco) días naturales de anticipación, sin perjuicio de las acciones que se encuentren en ejecución, las cuales continuarán vigentes en los términos en ellas previstos. "LAS PARTES" tomarán las medidas necesarias para evitar que se causen perjuicios tanto a ellas como a terceros.
En caso de incumplimiento de cualquiera de los compromisos adquiridos por "__________(2)______" a través del presente Convenio, "EL INSTITUTO" podrá requerir la devolución de la aportación señalada en la Cláusula Tercera o, en su caso, dar por terminado anticipadamente el Convenio en cualquier momento, sin responsabilidad alguna ante "__________(2)___________" y/o ante terceros, con la simple notificación escrita de su determinación. Para ello, bastará que "EL INSTITUTO" notifique a "_______ (2) _____________" su decisión, especificando las causas que originan tal determinación, para lo cual le otorgará un término de 5 (cinco) días naturales para el efecto de que, en su caso, haga las manifestaciones a través de las cuales justifique su incumplimiento. Una vez transcurrido dicho término, "EL INSTITUTO" resolverá al respecto, sin necesidad de que medie declaración judicial.
DÉCIMA TERCERA. MODIFICACIONES.
El presente Convenio podrá ser modificado y/o adicionado por escrito mediante Convenio Modificatorio firmado por los representantes o apoderados de "LAS PARTES" con facultades para ello.
DÉCIMA CUARTA. AVISOS Y NOTIFICACIONES.
"LAS PARTES" acuerdan que todos los avisos y notificaciones en relación con el presente Convenio se efectuarán por escrito, por personas acreditadas y autorizadas por "LAS PARTES" y se considerarán enviadas si se entregan personalmente o son transmitidas por correo certificado a los domicilios indicados, o en cualquier otra dirección que "LAS PARTES" se notifiquen de la manera antes indicada.
DÉCIMA QUINTA. CESIÓN DE DERECHOS Y OBLIGACIONES.
"LAS PARTES" no podrán ceder o transferir total o parcialmente los derechos, ni las obligaciones derivados del presente Convenio.
DÉCIMA SEXTA. CASO FORTUITO O FUERZA MAYOR.
Convienen "LAS PARTES" que en caso de que ocurriera una causa de fuerza mayor o caso fortuito que hiciere imposible el cumplimiento del presente Convenio, deberán revisar de común acuerdo el avance de las actividades objeto de los mismos para establecer su terminación.
"LAS PARTES" no serán responsables de cualquier retraso en el cumplimiento de sus compromisos conforme a este Convenio, cuando ello obedezca a un caso fortuito o de fuerza mayor, por lo que en este supuesto la parte afectada deberá notificarlo por escrito a la otra tan pronto como tenga conocimiento de ello, tomando las previsiones que le sean posibles para remediar la situación de que se trate y una vez superados los eventos que le dieron origen, se reanudarán las actividades para el cumplimiento del objeto del presente Convenio; en caso de no concluir las causas que dieron origen al caso fortuito o fuerza mayor será causal de terminación del presente Convenio.
DÉCIMA SÉPTIMA. COMPETENCIA.
"LAS PARTES" manifiestan que este Convenio se suscribe de buena fe y empezará a surtir efectos a partir de la fecha de su firma, por lo que se comprometen a su fiel y exacto cumplimiento, hasta que se cumplan los compromisos contraídos.
Si en última instancia no llegaran a ningún acuerdo, "LAS PARTES" se someterán a la jurisdicción de los Tribunales Federales de la Ciudad de México, por lo que ambas partes renuncian a cualquier fuero que pudiera corresponderles en razón de su domicilio presente o futuro.
 
Leído que fue el presente y enteradas "LAS PARTES" de su alcance y contenido legal, lo firman en cinco tantos al margen y al calce en todas sus fojas útiles, en _____________________________________, el día _______ de ______________ de 2019.
POR "EL INSTITUTO"
 
 
POR "______(2)_________"
 
 
 
 
________________(5)_________________
__________________(3)____________________
 
 
C._________________________________
C. ____________________________________
__________(6)_________________,
 
REPRESENTANTE LEGAL DE ________________
EN __________________________
 
 
TESTIGOS DE ASISTENCIA
(16)
______________________________________
_____________________________________
C. ____________________________________
C. ___________________________________
CARGO QUE OSTENTA
CARGO QUE OSTENTA
 
Consideraciones e instructivo para el llenado del Convenio de Colaboración/Concertación para
capacitación y/o asistencia técnica
A.    Consideraciones relevantes:
1.    El Convenio debe adecuarse a la figura orgánica que ostenten las instancias académicas, centros de investigación u otras instancias que se convengan para brindar la acción formativa que se seleccione.
2.    El llenado del Convenio de Concertación, estará en función al tipo de acción que se concerte, que puede ser Capacitación o Asistencia Técnica (Deberá quitarse del mismo, aspectos que no correspondan al tipo de formación), pues ambas acciones formativas tendrán objetivos, estrategias, costos y resultados diferentes.
B.    Instructivo de llenado:
1
Nombre completo de la instancia académica, de investigación u otra que celebra el Convenio de Concertación.
2
Denominación que se le dará en adelante a la instancia académica, de investigación u otra.
3
Nombre del apoderado legal de la instancia que celebra el Convenio de Concertación, mismo que debe estar facultado para participar en dicho acto.
4
Cargo oficial de la persona que celebra el Convenio.
5
Nombre del Representante del INPI que celebra el Convenio.
6
Cargo del Representante del INPI que celebra el Convenio.
7
Tipo de organismo, personalidad jurídica y patrimonio que ostente la instancia seleccionada.
8
Número del Artículo de la Ley que la crea.
9
Nombre del lugar y ciudad en que se encuentra el Notario.
10
Nombre del Notario Público.
11
Anotar los objetivos de la instancia académica, de investigación u otra de que se trate.
12
Referencias legales y fecha de publicación de la Ley que establece los objetivos.
13
Anotar los datos de la cuenta e institución bancaria para el pago concertado.
14
Nombre del responsable del Programa en la entidad.
15
Nombre, cargo y adscripción de la persona que se hará cargo del seguimiento y evaluación por la instancia académica, de investigación u otra.
16
Nombre, cargo y firma de los testigos de asistencia.
 
 
"Este programa es público, ajeno a cualquier partido político. Queda prohibido el uso para fines distintos a los
establecidos en el programa"
Anexo 15
Contrato número ______________
CONTRATO DE CONCERTACIÓN PARA LA PRESTACIÓN DEL SERVICIO DE
CAPACITACIÓN Y ASISTENCIA TÉCNICA
CONTRATO DE CONCERTACIÓN PARA LA PRESTACIÓN DEL SERVICIO DE CAPACITACIÓN Y ASISTENCIA TÉCNICA, QUE CELEBRAN POR UNA PARTE EL INSTITUTO NACIONAL DE LOS PUEBLOS INDÍGENAS, AL QUE EN LO SUCESIVO SE LE DENOMINARÁ, "EL INSTITUTO", REPRESENTADO EN ESTE ACTO POR _______________(1)___________________, EN SU CARÁCTER DE ______________(2)______________, ASISTIDO POR______________(3)__________________, EN SU CARÁCTER DE _________________(4)______________________ Y POR LA OTRA EL _________________(5)__________________, A QUIEN EN LO SUCESIVO SE LE DENOMINARÁ, "EL PROVEEDOR", REPRESENTADO EN ESTE ACTO POR ___________________(6)_______________________, EN SU CARÁCTER DE __________________(7)____________________; MISMAS QUE CUANDO ACTÚEN DE MANERA CONJUNTA SE LES DENOMINARÁ "LAS PARTES", DOCUMENTO QUE SE SUSCRIBE DE CONFORMIDAD CON LAS SIGUIENTES:
ANTECEDENTES
1.     De acuerdo con lo dispuesto en los artículos 75 y 77 de la Ley Federal de Presupuesto y Responsabilidad Hacendaria con el objeto de asegurar la aplicación eficaz, eficiente, oportuna, equitativa y transparente de los recursos públicos, entre los que se encuentran los del Programa para el Mejoramiento de la Producción y Productividad Indígena (PROIN), en adelante "EL PROGRAMA", deberán sujetarse a Reglas de Operación que establecen los requisitos, criterios e indicadores que lo regulan.
2.     Con fecha ______________, se publicó en el Diario Oficial de la Federación el Acuerdo por el que se modifican las Reglas de Operación del Programa para el Mejoramiento de la Producción y la Productividad Indígena a cargo del Instituto Nacional de los Pueblos Indígenas, para el ejercicio fiscal 2019 en adelante "LAS REGLAS DE OPERACIÓN".
3.     Que "LAS REGLAS DE OPERACIÓN" de "EL PROGRAMA" establecen en el Numeral 2.1, como objetivo general el "Contribuir al fortalecimiento de las economías de los pueblos y comunidades indígenas y afromexicanas, con la implementación de proyectos productivos y turísticos; acciones de mitigación y adaptación al cambio climático; generación de valor agregado, acceso al crédito y apoyo a la comercialización; mediante la realización de procesos de planeación, desarrollo de capacidades y asistencia técnica, desde una perspectiva participativa, territorial y de género, para alcanzar su desarrollo integral, intercultural y sostenible".
4.     Que "LAS REGLAS DE OPERACIÓN" mencionadas, señalan en el Numeral 5.2.2.1 "Capacitación y Asistencia Técnica", será dirigida a comunidades indígenas y afromexicanas, empresas comunitarias indígenas y las formas de organización que las comunidades determinen, beneficiarias de los proyectos productivos y turísticos; para la resolución de problemas normativos, organizativos, productivos, operativos, administrativos y de comercialización; así como el fortalecimiento de capacidades, destrezas y habilidades de desarrollo empresarial.
DECLARACIONES
I.     De "EL INSTITUTO",
I.1    Que es un es un organismo descentralizado de la Administración Pública Federal, no sectorizado, con personalidad jurídica, patrimonio propio y autonomía operativa, técnica, presupuestal y administrativa, de conformidad con el artículo 1 de la Ley del Instituto Nacional de los Pueblos Indígenas, publicada en el Diario Oficial de la Federación el 4 de diciembre de 2018.
I.2    Que con fundamento en el artículo 2 de la citada Ley, es la autoridad del Poder Ejecutivo Federal en los asuntos relacionados con los pueblos indígenas y afromexicano, que tiene como objeto definir, normar, diseñar, establecer, ejecutar, orientar, coordinar, promover, apoyar, fomentar, dar seguimiento y evaluar las políticas, programas, proyectos, estrategias y acciones públicas, para garantizar el ejercicio y la implementación de los derechos de los pueblos indígenas y afromexicano,
así como su desarrollo integral y sostenible y el fortalecimiento de sus culturas e identidades, de conformidad con lo dispuesto en la Constitución Política de los Estados Unidos Mexicanos y en los instrumentos jurídicos internacionales de los que el país es parte.
I.3    Que este Contrato se adjudicó a "EL PROVEEDOR" derivado de un procedimiento de _______(8)___________, que se llevó a cabo conforme a lo dispuesto en los artículos 26, fracción __(9)___, ____________ y 45 de la Ley de Adquisiciones, Arrendamientos y Servicios del Sector Público, así como 81 y 84 de su Reglamento.
I.4   Que ______________(1)____, ______(2)______ cuenta con las facultades suficientes para la celebración del presente instrumento de conformidad con los artículos ________ de la Ley del Instituto Nacional de los Pueblos Indígenas. Asimismo, cuenta con El poder Notarial contenido en el Testimonio de la Escritura Pública número _________(10)__________ de fecha _____, otorgado ante la Fe del Licenciado ___________________, Notario Público número _____ de la Ciudad de _____________.
I.5    Que para cubrir el importe de los servicios objeto del presente instrumento, "EL INSTITUTO" cuenta con los recursos suficientes para su contratación, según consta en la Requisición número ___ (11)_______ de fecha _________________ de 2019.
I.6    Que para los efectos legales a que haya lugar, señala como su domicilio el ubicado en ________(12)____________, número _____, Colonia _____, ________________, Código Postal _______, _____________.
I.7    Que su representante, a través de su firma en el presente instrumento, convalida en forma extensiva y con efectos jurídicos, el contenido, los requerimientos, alcances y precisiones del Anexo Único, que se integra a este Contrato como si a la letra se insertase, el cual proviene de un procedimiento de ______(8)__________, que se llevó a cabo conforme a lo dispuesto en los artículos 26, fracción ___, _____ y 45 de la Ley de Adquisiciones, Arrendamientos y Servicios del Sector Público, así como 81 y 84 de su Reglamento.
I.8    Que su clave de Registro Federal de Contribuyentes es ____________.
II.     De "EL PROVEEDOR":
II.1   _________________(5)____________________________ en cuanto a capacitación y asistencia técnica, es una ___________(13)______________ con personalidad jurídica propia, tal y como se enuncia en la Escritura Pública número ____(10)______ de fecha ______________, otorgada ante la fe del Lic. __________________, Notario Público número ____ de _______, ______________, inscrita en el Registro Público de la Propiedad y del Comercio bajo el número ______ volumen _____, libro ______ sección ___.
II.2 ____________________(6)_____________________________ celebró acta de asamblea general extraordinaria el día _____________(14)___________, por la que se acordó entre otros actos la modificación de los artículos ___, ____, _____, _____ y _____ de los estatutos sociales, dicha acta de asamblea se protocolizó mediante la escritura pública número ______ de fecha __________, otorgada ante la fe del Lic. ____________________, Notario Público número ___ de_____________, Estado de ______, inscrita en el Registro Público de la Propiedad y del Comercio bajo el número ______, volumen _____, libro ___, sección ____, con fecha de inscripción el ____ de ____ de _____.
II.3   Que dentro de sus objetos tiene: ________________(15)________________________ _________________________________________________________________________________________________________________________________________________________.
II.4   Que su representante legal cuenta con las facultades necesarias para suscribir el presente contrato, como lo acredita con el instrumento público número __(10)___ de fecha __ de ___ de ___, otorgado ante la Fe del Licenciado _________________________________, Notario Público número ________, del Estado de _________; facultades que a la fecha no le han sido revocadas o limitadas en forma alguna.
II.5   Que su apoderado general se identifica en este acto con credencial para votar número __________________, expedida por el ________________________.
II.6   Que su clave de Registro Federal de Contribuyentes es_________(16)____________.
II.7   Que en atención a las necesidades planteadas por "EL INSTITUTO", está interesado en celebrar el presente Contrato, el cual se deriva de un procedimiento de ______(8)_________, que se llevó a cabo conforme a lo dispuesto en los artículos 26 fracción ___, __(9)___ y 45 de la Ley de
Adquisiciones, Arrendamientos y Servicios del Sector Público, así como 81 y 84 de su Reglamento, para la prestación del servicio de Capacitación y Asistencia Técnica; toda vez que cuenta con la capacidad técnica, humana y material, para cumplir cabalmente con las obligaciones que a su cargo se deriven del presente instrumento.
II.8   Que conoce plenamente el contenido y requisitos de la Ley de Adquisiciones, Arrendamientos y Servicios del Sector Público, su Reglamento y las obligaciones que adquiere en su carácter de Proveedor.
II.9   Que manifiesta a través de su representante legal y bajo protesta de decir verdad, que no se encuentra en ninguno de los supuestos establecidos por los artículos 50 y 60, penúltimo párrafo de la Ley de Adquisiciones, Arrendamientos y Servicios del Sector Público. Asimismo, que conoce el documento vigente expedido por el Servicio de Administración Tributaria en el que emite opinión sobre el cumplimiento de sus obligaciones fiscales, de conformidad con lo estipulado en la Regla 2.1.31 de la Resolución Miscelánea Fiscal para 2017, publicado en el Diario Oficial de la Federación el 23 de diciembre de 2016.
II.10  Que para los efectos de este Contrato señala como su domicilio legal el ubicado en ___________(12)___________________ número _________, Colonia __________, ________, ______, Código Postal _________.
II.11 Que proporcionará la información que en su caso le sea requerida por parte de la Secretaría de la Función Pública o el Órgano Interno de Control en "EL INSTITUTO", en el supuesto de que se realice una auditoría, visita o inspección.
II.12 Que convalida en forma extensiva y con los efectos normativos, el contenido, los requerimientos, alcances y precisiones del Anexo Único.
Vistas las declaraciones anteriores y con fundamento en lo dispuesto en los artículos 26, fracción __(9)_, _____ y 45 de la Ley de Adquisiciones, Arrendamientos y Servicios del Sector Público, así como 81 y 84 de su Reglamento, "LAS PARTES" tienen a bien otorgar las siguientes:
CLÁUSULAS
PRIMERA. OBJETO.- Con la finalidad de contribuir a la puesta en marcha y operación de proyectos productivos conforme a su autorización, así como para la generación de ingresos en beneficio de las comunidades indígenas y/o afromexicanas, empresas comunitarias indígenas o formas de organización que las comunidades determminen, "EL PROVEEDOR" se obliga a proporcionar el servicio de capacitación y/o asistencia técnica a proyectos productivos de los pueblos indígenas apoyados en el ejercicio ____(17)_____, de conformidad con las condiciones y demás información específica que se encuentra detallada en el Anexo Único, documento que se integra a este Contrato como si a la letra se insertase; en caso de que exista discrepancia entre el Anexo Único y el Contrato, prevalecerá lo establecido en el Anexo Único.
SEGUNDA. MONTO DEL CONTRATO.- "EL INSTITUTO" pagará a "EL PROVEEDOR" por concepto de la prestación del servicio descrito en la Cláusula Primera de este Contrato, la cantidad de $____(18)______ (________________________________________ PESOS 00/100 M.N.) más el Impuesto al Valor Agregado de $________ (____________________________________________ PESOS ___________________ 00/100 M.N.) formando un importe total $________________ (_______________________________________________________________ PESOS 00/100 M.N.).
TERCERA. FORMA DE PAGO.- De conformidad con lo establecido en el primer párrafo del artículo 51 de la Ley de Adquisiciones, Arrendamientos y Servicios del Sector Público, el pago se realizará en pesos mexicanos y será cubierto por "EL INSTITUTO" en _(19)_ (___) exhibiciones, distribuidos conforme a lo siguiente: la primera al __________; la segunda al ____________; que incluye la entrega oficial de los entregables y correcciones que solicite "EL INSTITUTO"dentro de los 20 (veinte) días naturales siguientes a la presentación de la factura respectiva y las póliza, mediante depósito directo a la cuenta bancaria que designe "EL PROVEEDOR", para lo cual deberá entregar junto con su solicitud de pago el formato "Solicitud Alta, Baja o Modificación de Cuentas Bancarias".
Las facturas que "EL PROVEEDOR" expida a favor de "EL INSTITUTO" con motivo del pago que ésta le efectuará, deberá cumplir con los requisitos establecidos en los artículos 29 y 29-A del Código Fiscal de la Federación, por lo que, si dicho comprobante fiscal no se ajusta a lo establecido, no será recibido por "EL INSTITUTO" y ello no implicará responsabilidad alguna de su parte.
CUARTA. IMPUESTOS Y DERECHOS.- "EL PROVEEDOR" se obliga a cubrir los impuestos locales y federales que se generen con motivo de la prestación de los servicios objeto del presente Contrato, "EL
INSTITUTO" únicamente pagará el importe correspondiente al Impuesto al Valor Agregado descrito en la Cláusula Segunda de este instrumento.
QUINTA. LUGAR Y PLAZO PARA LA PRESTACIÓN DE LOS SERVICIOS.- "EL PROVEEDOR" se obliga a proporcionar el servicio objeto de este contrato de conformidad con lo establecido en el numeral "IV. PLAZO Y LUGAR DE ENTREGA" del Anexo Único.
SEXTA. PRECIO FIJO.- "EL PROVEEDOR" acepta que las cantidades señaladas en la Cláusula Segunda de este instrumento, corresponden a los precios consignados en su cotización, los cuales permanecerán fijos durante la vigencia, y en su caso, ampliación o prórroga del objeto del presente Contrato, por lo que no tendrá derecho a reclamar incremento, ni pago adicional alguno, con base en el artículo 44 de la Ley de Adquisiciones, Arrendamientos y Servicios del Sector Público.
SÉPTIMA. OBLIGACIONES DE "EL PROVEEDOR".- "EL PROVEEDOR" se obliga a prestar los servicios materia de este Contrato de manera indivisible en los términos pactados en el presente instrumento y en el Anexo Único. Asimismo, deberá hacer del conocimiento de "EL INSTITUTO" de manera inmediata y por escrito, cualquier hecho o circunstancia que pueda traducirse en beneficio o perjuicio de sus intereses y corregir cualquier error o anomalía que pudiese detectarse durante la prestación de los servicios, en su caso tales correcciones se harán bajo las mismas condiciones estipuladas en los documentos referidos.
En caso de que se comprueben deficiencias en la prestación de los servicios derivadas de la verificación del cumplimiento del Contrato, "EL PROVEEDOR" se obliga a subsanarlas inmediatamente, y hasta en tanto ello no se cumpla, éstos no se tendrán por recibidos o aceptados, de conformidad con el artículo 84, último párrafo del Reglamento de la Ley de Adquisiciones, Arrendamientos y Servicios del Sector Publico.
OCTAVA. SUPERVISIÓN Y VERIFICACIÓN DE LAS ESPECIFICACIONES, ASÍ COMO ACEPTACIÓN DE LOS SERVICIOS.- "EL INSTITUTO", a través de ____________(20)________________, ______________________auxiliado por _________________________, _____________________________ tendrá la responsabilidad de supervisar y verificar en todo momento los servicios objeto de este Contrato, vigilando el exacto cumplimiento del mismo, quien estará facultado para dar las instrucciones que estime pertinentes relacionadas con su ejecución, a fin de que "EL PROVEEDOR" se ajuste a las especificaciones convenidas, así como a las modificaciones que en su caso le ordene por escrito "EL INSTITUTO".
Asimismo, "EL INSTITUTO" sólo recibirá o aceptará los servicios materia del presente Contrato, previa verificación de que las especificaciones técnicas requeridas se cumplieron en su totalidad, mismas que se verificarán a través de ___________________________________________, en los plazos y términos establecidos en el Anexo Único y de acuerdo a lo establecido en la Cláusula Quinta del presente Contrato.
En tal virtud, "EL PROVEEDOR" manifiesta expresamente su conformidad de que hasta en tanto no se cumpla con lo establecido en el párrafo anterior, los servicios no se tendrán por aceptados o recibidos por parte de "EL INSTITUTO".
NOVENA. RESPONSABILIDAD EN MATERIA DE PROPIEDAD INTELECTUAL.- "EL PROVEEDOR" será directamente responsable contra cualquier reclamación que un tercero alegue, sobre un producto, arreglo o resultado, ya sea del bien o la prestación de los servicios que violen una patente, derecho de autor o marca comercial, o se apropie indebidamente de un secreto comercial.
"EL INSTITUTO" notificará inmediatamente por escrito a "EL PROVEEDOR" sobre la reclamación realizada, quien se encargará de liberar a "EL INSTITUTO" de cualquier tipo de responsabilidad administrativa, civil o penal derivada de los servicios materia de este Contrato.
DÉCIMA. GARANTÍA DE CUMPLIMIENTO.- De conformidad con el artículo 48, fracción II de la Ley de Adquisiciones, Arrendamientos y Servicios del Sector Público, "EL PROVEEDOR" se obliga a garantizar el cumplimiento de las obligaciones derivadas de este Contrato, mediante fianza a favor de "Instituto Nacional de los Pueblos Indígenas", por el equivalente al 10% (diez por ciento) del monto total del Contrato, sin incluir el Impuesto al Valor Agregado. Dicha garantía deberá entregarse por "EL PROVEEDOR" a "EL INSTITUTO" dentro de los 10 (diez) días naturales siguientes a la firma del presente Contrato, término que tiene "EL PROVEEDOR" para la presentación de la garantía.
La fianza deberá ser otorgada por institución mexicana autorizada en los términos de la Ley de Instituciones de Seguros y de Fianzas y contendrá las siguientes declaraciones expresas:
a.     La fianza se otorga atendiendo todas las estipulaciones contenidas en el Contrato.
b.     Que, para cancelar la fianza, será requisito indispensable la manifestación expresa y por escrito de "EL INSTITUTO" del cumplimiento total de las obligaciones contractuales de "EL PROVEEDOR".
c.     Que la fianza permanecerá vigente durante el cumplimiento de la obligación que garantice y continuará vigente en caso de que se otorgue prórroga al cumplimiento del Contrato, así como durante la substanciación de todos los recursos legales o juicios que se interpongan y hasta que se
dicte resolución definitiva por autoridad competente, y
d.     Que la institución afianzadora acepta expresamente someterse al procedimiento de ejecución establecido en los artículos 279, 280, 282, 283 de la Ley de Instituciones de Seguros y de Fianzas, aún para el caso de que procediera el cobro de intereses, con motivo del pago extemporáneo del importe de la póliza de fianza requerida, renunciando expresamente en este acto al beneficio de orden y exclusión otorgado por el artículo 178 del mismo ordenamiento.
"EL PROVEEDOR" se obliga a mantener con fondos suficientes la citada garantía, en tanto permanezca en vigor el presente Contrato, en la inteligencia de que sólo podrá ser cancelada mediante autorización por escrito de "EL INSTITUTO".
En caso de modificación en el importe o vigencia de este Contrato, "EL PROVEEDOR" se obliga a obtener endoso de la Institución Afianzadora con respecto a dicha modificación.
Si durante o al término de la vigencia del Contrato existieren responsabilidades en contra de "EL PROVEEDOR", sus importes se deducirán del saldo a su favor, pero si no lo hubiere "EL INSTITUTO" deberá hacer efectiva la garantía de cumplimiento por el monto total de las obligaciones incumplidas (indivisible), de conformidad con lo establecido en el artículo 39, fracción II, inciso i), numeral 5 del Reglamento de la Ley de Adquisiciones, Arrendamientos y Servicios del Sector Público.
Una vez cumplidas las obligaciones por parte de "EL PROVEEDOR" en los términos pactados en el presente instrumento legal, a entera satisfacción de "EL INSTITUTO", el (la)_________________(1)______________________ de "EL INSTITUTO", deberá extender constancia de cumplimiento de las obligaciones contractuales.
DÉCIMA PRIMERA. TRANSPARENCIA.- "EL PROVEEDOR" se obliga a guardar confidencialidad respecto de las actividades que se presenten, obtengan y produzcan en virtud del cumplimiento del presente instrumento, la cuales serán clasificadas atendiendo a los principios de confidencialidad y reserva previstas en la Ley Federal de Transparencia y Acceso a la Información Pública y la Ley General de Protección de Datos Personales en Posesión de Sujetos Obligados y, en lo aplicable, se estará a lo dispuesto por la Ley General de Transparencia y Acceso a la Información Pública y demás normativa aplicable, por lo que "EL PROVEEDOR" solo podrá divulgar información con la autorización previa y expresa de "EL INSTITUTO".
"El PROVEEDOR" otorga su consentimiento para que el presente contrato sea publicado en el portal de transparencia del Instituto Nacional de Transparencia, Acceso a la Información y Protección de Datos Personales (INAI), así como en la Plataforma Nacional de Transparencia. Asimismo, "El PROVEEDOR" reconoce que la obtención y, tratamiento de sus datos personales por parte de "EL INSTITUTO" son lícitos y pertinentes atento a este acuerdo de voluntades; por lo que "El PROVEEDOR" manifiesta que fue debidamente informado del área y persona que los tiene bajo su resguardo. Dicha información se encuentra contenida en el aviso de privacidad de "EL INSTITUTO".
DÉCIMA SEGUNDA. MODIFICACIONES AL CONTRATO.- De conformidad con el artículo 52 de la Ley de Adquisiciones, Arrendamientos y Servicios del Sector Público, "EL INSTITUTO" podrá modificar dentro de su presupuesto aprobado y disponible, bajo su responsabilidad y por razones fundadas y explícitas, el monto o la cantidad de servicios, siempre que el Contrato se encuentre vigente y que el monto total de las modificaciones no rebasen en conjunto el 20% (veinte por ciento) del monto o cantidad de los conceptos, volúmenes establecidos originalmente y el precio sea igual al pactado originalmente.
Estas modificaciones serán notificadas por escrito a "EL PROVEEDOR" y de mutuo acuerdo se establecerán los ajustes correspondientes en un Convenio que será parte integrante de este instrumento. Ningún acuerdo verbal constituirá obligación alguna.
DÉCIMA TERCERA. PRÓRROGAS.- Para el caso de que en la prestación de los servicios se presente algún atraso por causas imputables a "EL INSTITUTO", se deberá de otorgar en la misma proporción, prórroga por escrito para el debido cumplimiento de las obligaciones por parte de "EL PROVEEDOR".
DÉCIMA CUARTA. PENAS CONVENCIONALES.- Conforme a lo establecido en los artículos 53 primer párrafo de la Ley de Adquisiciones, Arrendamientos y Servicios del Sector Público y 92 de su Reglamento, "EL INSTITUTO" aplicará a "EL PROVEEDOR", una pena convencional del equivalente al 1% (uno por ciento) por cada día natural de atraso en el cumplimiento de las fechas pactadas de entrega o de la prestación del servicio, aplicado al valor del servicio que haya sido prestado con retraso, antes del impuesto al valor agregado, o la acumulación de penas convencionales no podrá exceder del 10% (diez por ciento) del monto total del Contrato, sin incluir el Impuesto al Valor Agregado.
 
Para lo anterior, a "EL PROVEEDOR" se le notificará por escrito el monto de penalización y efectuará su pago a través de medios electrónicos por el importe total de la penalización, lo anterior de conformidad al oficio número 700-06-03-00-00-2011-21819 emitido por el Servicio de Administración Tributaria por el cual informa que a partir del 14 de noviembre de 2011, únicamente se recibirán Pagos de Derechos, Productos y Aprovechamientos, a través del esquema e5cinco (DPA'S), motivo por el cual deberá acceder a la página www.sat.gob.mx, buscar la opción Información, seleccionar el apartado Pago electrónico e5cinco y seguir las instrucciones, la clave de referencia para efectuar el pago es: 617000236.
El pago de los servicios quedará condicionado, proporcionalmente, al pago que "EL PROVEEDOR" deba efectuar por concepto de penas convencionales, de conformidad con lo dispuesto por el segundo párrafo del artículo 95 del Reglamento de la Ley de Adquisiciones, Arrendamientos y Servicios del Sector Público.
DÉCIMA QUINTA. DEDUCCIONES.- De conformidad con el artículo 53 Bis de la Ley de Adquisiciones, Arrendamientos y Servicios del Sector Público, "EL INSTITUTO" aplicará deducciones al pago con motivo del incumplimiento parcial o deficiente en que pudiera incurrir a "EL PROVEEDOR" en la prestación del servicio, de acuerdo a lo siguiente:
NÚMERO DE INCIDENCIAS
PORCENTAJE DE DEDUCCIÓN
 
 
 
 
 
 
 
Se considerará como incidencia el incumplimiento de ¨EL PROVEEDOR¨, respecto de lo siguiente:
1.     Que no entregue el material requerido para las actividades,
2.     Que entregue los documentos indicados como "entregables", con deficiencias, errores o no se apeguen a los requisitos establecidos en el Anexo Único, y se niegue a corregirlos,
3.     Que el instructor o instructora no utilice, al menos una presentación en Power Point, como apoyo para la impartición y que dicho material no sea entregado a los participantes,
4.     Que no entreguen las constancias del personal acreditado en el formato previamente acordado con "EL INSTITUTO",
5.     Que el instructor o instructora imparta el taller con cambios a la planeación establecida en la carta descriptiva, sin haberlo acordado previamente con "EL INSTITUTO",
6.     Que se niegue a sustituir al instructor o instructora cuando así lo solicite "EL INSTITUTO", y
7.     Que el formato de las evaluaciones diagnósticas y finales, no se apeguen a los requisitos establecidos por "EL INSTITUTO", o que no aplique una o las dos.
Lo anterior se acreditará con un reporte por escrito del (la) _____________________(1)________________________, o la persona que se designe para tal efecto.
Los montos a deducir se deberán aplicar en la factura que "EL PROVEEDOR" presente para su cobro, de conformidad con el segundo párrafo del artículo 97 del Reglamento de la Ley de Adquisiciones, Arrendamientos y Servicios del Sector Público.
La acumulación de las deducciones no excederá del 10% (diez por ciento) del importe total del Contrato, sin incluir el Impuesto al Valor Agregado, límite para que pueda "EL INSTITUTO" iniciar el procedimiento de rescisión.
DÉCIMA SEXTA. RESCISIÓN ADMINISTRATIVA.- "EL PROVEEDOR" acepta en forma expresa que "EL INSTITUTO" podrá en cualquier momento rescindir administrativamente el presente Contrato, sin necesidad de que medie resolución judicial alguna, en apego al artículo 54 de la Ley de Adquisiciones, Arrendamientos y Servicios del Sector Público, por una o varias de las siguientes causas imputables al mismo:
a.     Si no inicia en la fecha convenida la prestación de los servicios materia de este Contrato o suspende los mismos sin causa justificada,
b.     Por negarse a corregir lo rechazado por "EL INSTITUTO", así como cuando sin motivo justificado, no atienda las instrucciones que ésta le formule,
c.     Por incumplir cualquiera de las obligaciones consignadas en este Contrato, en el Anexo Único, de la Ley de Adquisiciones, Arrendamientos y Servicios del Sector Público y su Reglamento,
d.     Cuando exista alguna situación que afecte su patrimonio, en forma tal que le impida cumplir con sus obligaciones contraídas en virtud de este Contrato,
 
e.     Si se comprueba que la manifestación a que se refiere la declaración II.8 de este instrumento se realizó con falsedad,
f.     Por negar a "EL INSTITUTO" o a quienes estén facultados por ella, las facilidades y servicios necesarios para la supervisión del objeto de este Contrato, y
g.     Por exceder, "EL PROVEEDOR", el porcentaje límite de penalizaciones o deducciones.
Si previamente a la determinación de dar por rescindido el Contrato, se hiciere entrega de los bienes o se prestaren los servicios, el procedimiento iniciado quedará sin efecto.
DÉCIMA SÉPTIMA.- RESTRICCIÓN DE SUBCONTRATACIÓN Y CESIÓN DE DERECHOS DE COBRO. - "EL PROVEEDOR" se obliga a no subcontratar ni ceder a terceras personas físicas o morales en forma parcial o total los derechos y obligaciones derivados del presente Contrato, con excepción de los derechos de cobro, en cuyo caso se deberá contar con el consentimiento de "EL INSTITUTO". Lo anterior con fundamento en el artículo 46, último párrafo de la Ley de Adquisiciones, Arrendamientos y Servicios del Sector Público.
DÉCIMA OCTAVA.    RESPONSABILIDAD LABORAL.- "LAS PARTES" convienen en que el personal asignado a cada una de ellas para la realización de las actividades que correspondan al presente contrato, mantendrá su relación laboral exclusivamente con la parte que originalmente lo emplea, quienes, por tanto, asumen exclusivamente la responsabilidad legal respecto de sus trabajadores, así como el pago de cuotas patronales, de seguridad social, etc. En ningún caso serán considerados mutuamente patrón sustituto, y deberán en su caso, sacar en paz y a salvo a la otra parte, de cualquier responsabilidad que un tercero, incluyendo autoridades administrativas o judiciales, pretendan imputarle derivado de un incumplimiento a lo anterior, cubriendo la parte agraviada, gastos de honorarios razonables de abogados que hubiere tenido que incurrir en su defensa.
Asimismo, se exime a "EL INSTITUTO" de cualquier responsabilidad laboral, fiscal, penal, civil, administrativa, de seguridad social o cualquier otra índole que al respecto pudiera existir.
DÉCIMA NOVENA. TERMINACIÓN ANTICIPADA.- "EL INSTITUTO" podrá dar por terminado anticipadamente el presente instrumento, cuando concurran razones de interés general, o bien, cuando por causas justificadas se extinga la necesidad de requerir los servicios originalmente contratados y se demuestre que de continuar con el cumplimiento de las obligaciones pactadas, se ocasionaría algún daño o perjuicio al Estado, o se determine la nulidad total o parcial de los actos que dieron origen al Contrato, con motivo de la resolución de una inconformidad emitida por la Secretaría de la Función Pública, bastando la notificación por escrito a "EL PROVEEDOR", con acuse de recibo que deberá efectuarse con antelación mínima de 10 (diez) días hábiles a la fecha en que se proponga para la terminación, procediendo de inmediato a finiquitar las obligaciones pendientes de cumplir por cualquiera de "LAS PARTES" para su liquidación.
VIGÉSIMA. SUSPENSIÓN DEL SERVICIO.- Cuando durante la prestación de los servicios, se presente caso fortuito o fuerza mayor, "EL INSTITUTO" bajo su responsabilidad podrá suspender la prestación de los servicios, por el plazo que de común acuerdo se pacte entre "LAS PARTES", en cuyo caso únicamente pagará aquellos servicios que hubiesen sido efectivamente prestados. Al término del plazo pactado, en su caso, podrá iniciarse la terminación anticipada del presente Contrato, de conformidad con lo establecido en el artículo 55 Bis de la Ley de Adquisiciones, Arrendamientos y Servicios del Sector Público.
VIGÉSIMA PRIMERA. VIGENCIA.- El presente Contrato entrará en vigor a partir de la notificación del fallo y hasta el 31 de diciembre del 20__.
VIGÉSIMA SEGUNDA. LEGISLACIÓN APLICABLE.- "LAS PARTES" se obligan a sujetarse estrictamente para la ejecución de los servicios objeto de este instrumento, a todas y cada una de las cláusulas y documentos que lo integran, a la Ley de Adquisiciones, Arrendamientos y Servicios del Sector Público, su Reglamento y las disposiciones jurídicas supletorias que le sean aplicables.
VIGÉSIMA TERCERA. JURISDICCIÓN Y COMPETENCIA.- Para la interpretación y cumplimiento del presente Contrato, así como para todo aquello que no se encuentre expresamente estipulado en el mismo, "LAS PARTES" se someterán a las disposiciones legales aplicables y a la competencia de los Tribunales Federales, en la Ciudad de México, renunciando a cualquier otro fuero que pudiera corresponderles en razón de sus domicilios presentes o futuros, o por cualquier otra causa.
Leído que fue el presente Contrato de Concertación y enteradas "LAS PARTES" de su contenido y alcance legal, lo firman de conformidad, en tres tantos, en la _____21______, el día ___ de _____ de 20___.
POR ¨EL INSTITUTO"
 
POR "EL PROVEEDOR"
 
____________(1)___________
 
 
 
________________(6)______________
REPRESENTANTE LEGAL
__________(2)_________
 
 
 
 
 
__________(3)__________
 
 
Consideraciones e instructivo para el llenado del Contrato de Concertación para capacitación y/o asistencia técnica
C.    Consideraciones relevantes:
1.    Invariablemente el o los contrato(s) de concertación deberá(n) contar con número de registro en la parte alta, lado derecho del mismo.
2.    El contrato de concertación debe adecuarse a la figura orgánica que ostenten la instancia que se contrate para brindar la acción formativa que se seleccione.
3.    El llenado del contrato de concertación, estará en función al tipo de acción que se concerté, que puede ser Capacitación o Asistencia Técnica.
4.    El modelo de contrato puede ser adecuado a las necesidades de la contratación y requiere de la validación del encargado jurídico de la(s) delegación (es).
D.    Instructivo de llenado:
1
Nombre del Representante del INPI que celebra el Contrato.
2
Cargo del Representante del INPI que celebra el Contrato.
3
Nombre de la persona que acompaña en la firma del Contrato al Representante del INPI.
4
Cargo que ostenta en el Instituto Nacional de los Pueblos Indígenas.
5
Nombre completo de la instancia legal que celebra el Contrato de Concertación.
6
Nombre de la persona que funge como representante legal de la instancia que se contrata, mismo que debe estar facultado para participar en dicho acto.
7
Cargo oficial de la persona que celebra el Contrato.
8
Anotar el tipo de procedimiento que se utiliza para la contratación.
9
Seleccionar con base en la Ley de Adquisiciones, Arrendamientos y Servicios del Sector Público la fundamentación en razón del tipo de procedimiento. En ese caso se eliminan los artículos toda vez que el mismo refiere a una Adjudicación Directa y se sustituye con un campo vacío para el o los efectos.
10
Anotar información específica del poder notarial que se ostenta.
11
Anotar número y fecha en que se realizó la requisición para el procedimiento en cuestión.
12
Anotar información específica del domicilio social.
13
Tipo de figura legal que ostenta la instancia que celebra el Contrato de Concertación.
14
Anotar la información específica de las modificaciones que han sufrido los estatutos de la instancia contratada.
15
Plasmar los objetivos que sustentan el contratar los servicios de Capacitación y Asistencia Técnica de la instancia seleccionada, mismos que deben emanar de la escritura pública de la misma.
16
Anotar el RFC de la instancia contratada.
17
Anotar los años en que fueron financiados los proyectos que se proponen para operar.
18
Anotar el monto de recursos que se comprometen para la Capacitación y Asistencia Técnica (sin IVA), así como el monto total que será pagado por concepto del impuesto al valor agregado (IVA) y total de recursos que se comprometen.
19
Anotar con número y letra, las exhibiciones en que se pagarán los servicios contratados. Se recomienda que mínimamente sean 2 y máximo 3 pagos.
20
Anotar el o los nombre(s) y cargo(s) de la(s) persona(s) que serán responsable(s) del seguimiento, resultados y calidad de los servicios que proporcionará la instancia contratada. Se recomienda que sea el responsable estatal del Programa.
21
Lugar y fecha en que se signa el contrato de concertación.
22
Nombre, cargo y firma de las personas involucradas en la celebración del contrato de concertación.
Anexo 16
CONVENIO DE LICENCIA PARA EL USO DEL SELLO DISTINTIVO MANOS INDÍGENAS, CALIDAD MEXICANA Y PARAÍSOS INDÍGENAS.
CONVENIO DE LICENCIA DE USO DE MARCA A TITULO GRATUITO, QUE CELEBRAN POR UNA PARTE EL INSTITUTO NACIONAL DE LOS PUEBLOS INDÍGENAS, A LA QUE EN LO SUCESIVO SE LE DENOMINARÁ "EL LICENCIANTE", REPRESENTADO EN ESTE ACTO POR _____________________________EN SU CARÁCTER DE ___________________, ASISTIDO EN ESTE ACTO POR, _________________________, EN SU CARÁCTER________________________, Y POR LA OTRA PARTE, __________________, A QUIEN EN LO SUCESIVO SE LE DENOMINARÁ "EL LICENCIATARIO", REPRESENTADA EN ESTE ACTO POR _____________________, EN SU CARÁCTER DE REPRESENTANTE LEGAL; MISMAS QUE CUANDO ACTÚEN DE MANERA CONJUNTA SE LES DENOMINARÁ "LAS PARTES", DOCUMENTO QUE SE SUSCRIBE DE CONFORMIDAD CON LAS SIGUIENTES:
DECLARACIONES
I.     De "EL LICENCIANTE":
1.1   Que es un organismo descentralizado de la Administración Pública Federal, no sectorizado, con personalidad jurídica, patrimonio propio y autonomía operativa, técnica, presupuestal y administrativa, con sede en la Ciudad de México, de conformidad con lo establecido en el artículo 1 de la Ley del Instituto Nacional de los Pueblos Indígenas, publicada en el Diario Oficial de la Federación el 4 de diciembre de 2018.
1.2   Que de conformidad con el artículo 2 de la citada Ley, es la autoridad del Poder Ejecutivo Federal en los asuntos relacionados con los pueblos indígenas y afromexicano, que tiene como objeto definir, normar, diseñar, establecer, ejecutar, orientar, coordinar, promover, apoyar, fomentar, dar seguimiento y evaluar las políticas, programas, proyectos, estrategias y acciones públicas, para garantizar el ejercicio y la implementación de los derechos de los pueblos indígenas y afromexicano, así como su desarrollo integral y sostenible y el fortalecimiento de sus culturas e identidades, de conformidad con lo dispuesto en la Constitución Política de los Estados Unidos Mexicanos y en los instrumentos jurídicos internacionales de los que el país es parte.
1.3   Que__________, cuenta con las facultades suficientes para la celebración del presente instrumento, de conformidad con lo establecido en los artículos _____________ de la Ley del Instituto Nacional de los Pueblos Indígenas. Asimismo, cuenta con el Poder Notarial contenido en el Testimonio de la Escritura Pública número _________ de fecha _____________, otorgado ante la Fe del Licenciado_______________, Titular de la Notaria Pública número _____ de la_____________.
1.4   Que es legítimo propietario de la marca "MANOS INDÍGENAS CALIDAD MEXICANA" y "PARAÍSOS INDÍGENAS" , objeto del presente Convenio, con el cual se pretende fortalecer las capacidades de la población indígena y afromexicana en materia organizativa, formativa, de autogestión, de planeación participativa, elaboración de proyectos, enfoque de género y liderazgo, estando en la mejor disposición de entregar en préstamo a título gratuito mediante licencia de uso de marca a "EL LICENCIATARIO "de las marcas "MANOS INDÍGENAS CALIDAD MEXICANA" Y "PARAÍSOS INDÍGENAS" que en lo sucesivo se denominará "LAS MARCAS", para fortalecer la difusión e identificación de los productos elaborados por la población indígena, garantizando al cliente la calidad en los servicios y productos que ofertan, con visión de expansión de su comercialización, conforme a las características que se agrega al presente como ANEXO mismo que contiene la descripción y características de "LAS MARCAS".
1.5   Que se ha comprometido a concederle a título gratuito el uso de las marcas arriba mencionada.
1.6   Que para los efectos legales a que haya lugar señala como su domicilio el ubicado en Avenida México-Coyoacán número 343, Colonia Xoco, Alcaldía Benito Juárez, Código Postal 03330, en la Ciudad de México.
1.7   Que su representante a través de su firma en el presente instrumento, convalida en forma extensiva y con efectos jurídicos, el contenido, los requerimientos, alcances y precisiones del ANEXO, que se integra a este Convenio como si a la letra se insertase.
II.     De "EL LICENCIATARIO":
(DECLARACIONES EN CASO DE QUE SEA UNA COMUNIDAD)
 
II.1.  Que en términos de los artículos 1o, 2o, apartado A, fracciones I, II, III y VIII de la Constitución Política de los Estados Unidos Mexicanos; 21 numeral 3 de la Declaración Universal de Derechos Humanos; 1 y otros del Convenio número 169 de la Organización Internacional del Trabajo relativo a Pueblos Indígenas y Tribales en Países Independientes; 3, 4, 5 y otros de la Declaración de las Naciones Unidas sobre Derechos de los Pueblos Indígenas; 1 del Pacto Internacional de Derechos Civiles y Políticos; 1 del Pacto Internacional de Derechos Económicos, Sociales y Culturales; III, VI, VIII, IX, XXI, XXII, XXIII y otros de la Declaración Americana sobre los Derechos de los Pueblos Indígenas, es una comunidad indígena perteneciente al pueblo indígena _____________.
II.2   Que ______________________, _________________________y _________________________ en su carácter de _________________, _______________ y ______________ respectivamente, suscriben el presente Convenio en su representación, de conformidad con el Acta que los acredita como tales; asimismo manifiestan que dichas facultades no les han sido revocadas o modificadas a la fecha.
II.3   Que mediante el documento legal ____________________________________________, de fecha __________________________ acredita la propiedad o posesión del (o de los) predio(s) involucrado(s) en la instrumentación del proyecto.
II.4   Que su domicilio es el ubicado en ____________________________________.
II.5   Que no ha recibido ni recibirá apoyo de otros programas federales, estatales o municipales para los mismos conceptos objeto del presente convenio, por lo que no existe duplicidad en el otorgamiento de los apoyos.
(DECLARACIONES EN CASO DE QUE SEA EMPRESA COMUNITARIA INDÍGENA)
ll.1   Que está legalmente constituida como lo acredita con acta constitutiva de fecha __________________ pasada ante la Fe de _____________, inscrita en ________, con folio _____, que está constituida por _________de indígenas pertenecientes al pueblo indígena _____________________________________ y/o afromexicano.
II.2   Que ____________, __________________ y _________________ en su carácter de ______________, _________________y________________ de su órgano de gobierno, tienen las facultades suficientes para suscribir el presente Convenio en su representación; asimismo manifiestan que dichas facultades no les han sido revocadas a la fecha.
II.3   Que mediante el documento legal ____________________________________________, de fecha ________ ____________________ acredita la propiedad o posesión del o de los predios involucrado(s) en la instrumentación del proyecto.
II.4   Que su domicilio es el ubicado en __________________________________________________.
II.5   Que no ha recibido ni recibirá apoyo de otros programas federales, estatales o municipales para los mismos conceptos objeto del presente convenio, por lo que no existe duplicidad en el otorgamiento de los apoyos.
Vistas las declaraciones anteriores y con fundamento en lo dispuesto por el artículo 136 de la Ley de la Propiedad Industrial, "LAS PARTES" tienen a bien otorgar las siguientes:
CLÁUSULAS
PRIMERA. OBJETO.- "El LICENCIANTE" otorga una licencia no exclusiva e intransferible en favor de "EL LICENCIATARIO" para el uso de "LAS MARCAS", dentro del territorio nacional, con relación a todos los productos y/o servicios que ésta ampara, de conformidad con las condiciones y demás información específica que se encuentra detallada en el ANEXO ÚNICO, documento que se integra a este Convenio, como si a la letra se insertase, en caso de que exista discrepancia entre el ANEXO ÚNICO y el Convenio, prevalecerá lo establecido en el ANEXO ÚNICO.
SEGUNDA. CONTRAPRESTACIÓN.- "LAS PARTES" convienen en que la presente licencia de uso de marcas se otorga a título gratuito, por lo que "EL LICENCIANTE" no podrá reclamar de "EL LICENCIATARIO" ninguna cantidad o regalía por este concepto.
TERCERA. USO DE "LA MARCA".- "El LICENCIATARIO" se obliga a usar "LAS MARCAS" en la forma que fue originalmente registrada, así como lo establecido en el ANEXO ÚNICO del Convenio, no modificando en forma alguna la misma. Asimismo, "LA MARCA" deberá ser usada siempre con la leyenda "MARCA REGISTRADA", sus iniciales "M.R.", o la sigla ®, y deberá dar cumplimiento a las disposiciones para el uso de marcas en términos de la Ley de la Propiedad Industrial.
CUARTA. REGISTRO.- "El LICENCIATARIO" se obliga a no registrar por sí mismo o por terceros, marcas que sean iguales, similares o análogas en grado de confusión a "LAS MARCAS" que por este instrumento se licencia; en caso contrario, cualquier marca similar o análoga a "LAS MARCAS", pasará a ser propiedad de "EL LICENCIANTE", quien podrá solicitar la cesión correspondiente en cualquier tiempo.
 
QUINTA. OBLIGACIONES DE "EL LICENCIATARIO".- "EL LICENCIATARIO" se obliga para con "EL LICENCIANTE" a:
a)    Velar por la buena presentación de los productos,
b)    No podrá modificar en ningún sentido y bajo ningún aspecto la enseña y marca autorizada, ni ampliar su uso para otros establecimientos y productos, ni tampoco podrán utilizar otras expresiones que les sean similares, abreviadas, ampliadas o que se presten a confusión, ni utilizarlas de ninguna manera que vulnere los derechos de "EL LICENCIANTE", ni en forma diferente a la prevista en este Convenio,
c)     Cumplir, si es el caso, con todas las obligaciones, para obtener las licencias de funcionamiento y registros sanitarios relacionados con los productos según impongan las leyes y reglamentos aplicables,
d)    Cumplir con todas las obligaciones como comerciante Pagar todo impuesto, tasa o contribución que afecte al producto y la actividad de "EL LICENCIATARIO" y que surjan en razón de este Convenio, y
e)    Avisar a "EL LICENCIANTE" en el momento en que tenga noticia de que un tercero está haciendo un uso indebido de "LA MARCA" o se está apropiando en forma indebida de ella, para que éste realice las acciones que considere pertinente para la defensa de su propiedad intelectual.
SEXTA. OBLIGACIONES DE "EL LICENCIANTE".- "EL LICENCIANTE" se compromete con "EL LICENCIATARIO" a mantener "LA MARCA" vigente y a su nombre durante la vigencia de este Convenio.
SÉPTIMA. DERECHOS DE AUTOR.- "EL LICENCIATARIO" reconoce que "LAS MARCAS" son de propiedad exclusiva de "EL LICENCIANTE" y que no ha participado en su creación o desarrollo, "EL LICENCIATARIO" no obtendrá, ni tratará de obtener ningún derecho sobre la marca, diseño, combinaciones o palabras confundibles con las mismas, ni sobre ninguna mejora o invento usado en relación con el producto, ni primas comerciales por mejoramiento o good will, que se deriven de la explotación de la marca, ni durante la vigencia de este Convenio de licencia de uso, ni después de su terminación. Tampoco usará "EL LICENCIATARIO" la marca a que se refiere este Convenio, variación, abreviatura o cualquier otra palabra confundible con la misma, para darle nombre a alguna sociedad de su propiedad o productos de ésta.
OCTAVA. TERMINACIÓN ANTICIPADA.- Podrán ser causas de terminación anticipada y exigirse por parte de "EL LICENCIANTE" la devolución de "LA MARCA" antes de que termine el plazo o uso convenidos, las siguientes:
a)    Por incumplimiento de las obligaciones pactadas en este Convenio, y
b)    Por decisión unilateral de una cualquiera de las partes, siempre que medie aviso a la otra parte, por escrito con una antelación no inferior a treinta (30) días calendario, en el cual debe expresarse la fecha a partir de la cual se terminará el presente Convenio.
NOVENA. RESPONSABILIDAD RESPECTO A TERCEROS.- "EL LICENCIATARIO" responderá de los daños y perjuicios que se irroguen a terceros por causa o con ocasión de la elaboración, comercialización, distribución o venta de los productos de éste, con "LA MARCA" de conformidad con lo dispuesto en las normas vigentes.
DÉCIMA. INSCRIPCIÓN. - "LAS PARTES" señalan desde ahora como sus representantes para la inscripción de este instrumento ante el Instituto Mexicano de la Propiedad Industrial, así como para la cancelación de inscripción del mismo en los términos del artículo 138 de la Ley de la Propiedad Industrial, a _______________________________en forma indistinta, quienes gozarán de todas las facultades que para tal efecto se requieran.
DÉCIMA PRIMERA. CESIÓN DE DERECHOS Y SUBLICENCIAMIENTO.- Este Convenio es intuito persone y no podrá ser cedido, ni total ni parcialmente como sublicenciamiento, por "LA LICENCIATARIA" sin autorización previa y escrita de "EL LICENCIANTE", ni siquiera como consecuencia del arrendamiento, cesión o enajenación del establecimiento de comercio, ni por cualquier otro mecanismo, pues expresamente también se pacta que no forma parte del establecimiento de comercio la enseña que mediante este Convenio se autoriza a usar.
DÉCIMA SEGUNDA. TRANSPARENCIA.- "EL LICENCIATARIO" se obliga a guardar confidencialidad respecto de las actividades que se presenten, obtengan y produzcan en virtud del cumplimiento del presente instrumento, la cuales serán clasificadas atendiendo a los principios de confidencialidad y reserva previstas en la Ley Federal de Transparencia y Acceso a la Información Pública y la Ley General de Protección de Datos Personales en Posesión de Sujetos Obligados y, en lo aplicable, se estará a lo dispuesto por la Ley General de Transparencia y Acceso a la Información Pública y demás normativa aplicable, por lo que "EL LICENCIATARIO" solo podrá divulgar información con la autorización previa y expresa de "EL INSTITUTO".
"EL LICENCIATARIO" otorga su consentimiento para que el presente contrato sea publicado en el portal de transparencia del Instituto Nacional de Transparencia, Acceso a la Información y Protección de Datos Personales (INAI), así como en la Plataforma Nacional de Transparencia. Asimismo, "EL LICENCIATARIO"
reconoce que la obtención y, tratamiento de sus datos personales por parte de "EL INSTITUTO" son lícitos y pertinentes atento a este acuerdo de voluntades; por lo que "El PROVEEDOR" manifiesta que fue debidamente informado del área y persona que los tiene bajo su resguardo. Dicha información se encuentra contenida en el aviso de privacidad de "EL INSTITUTO".
DÉCIMA TERCERA. OBLIGACIONES FISCALES.- Todos los impuestos que se generan con ocasión del presente Convenio serán a cargo de "EL LICENCIATARIO".
DÉCIMA CUARTA. VIGENCIA.- "EL LICENCIANTE" concede esta licencia a "EL LICENCIATARIO" por un período de ______, pudiéndose dar por terminado por cualquiera de las partes mediante notificación por escrito a la otra con por lo menos _______ días naturales de anticipación.
DÉCIMA QUINTA. LEGISLACIÓN APLICABLE.- "LAS PARTES" se obligan a sujetarse estrictamente para la ejecución del servicio objeto de este instrumento, a toda y cada una de las cláusulas y documentos que lo integran, a la Ley de Propiedad Industrial, su Reglamento y las disposiciones supletorias que le sean aplicables.
DÉCIMA SEXTA. JURISDICCIÓN Y COMPETENCIA.- Para la interpretación y cumplimiento del presente Convenio, así como para todo aquello que no se encuentre expresamente estipulado en el mismo, "LAS PARTES", se someterán a las disposiciones legales aplicables y a la competencia de los Tribunales Federales en la Ciudad de México, renunciando a cualquier otro fuero que pudieran corresponderles en razón de sus domicilios presentes o futuros o por cualquier otra causa.
Leído que fue el presente Convenio y enteradas "LAS PARTES" de su contenido y alcance legal, lo firma de conformidad en cinco tantos, Ciudad de México, el día ___ de ___ 2019.
 
"EL LICENCIANTE"
 
__________________________________
 
En Representación de
___________________
 
________________________________________
 
"EL LICENCIATARIO"
 
________________________
En Representación de
 
__________________________
 
_________________________________________
 
QUIEN ASISTE
 
QUIEN ASISTE
 
TRANSITORIOS
PRIMERO. - El presente Acuerdo entrará en vigor al día siguiente de su publicación en el Diario Oficial de la Federación.
SEGUNDO. - Se abroga el Acuerdo por el que se modifican las Reglas de Operación del Programa para el Mejoramiento de la Producción y Productividad Indígena a cargo de la Coordinación General de Fomento a la Producción y Productividad Indígena de la Comisión Nacional para el Desarrollo de los Pueblos Indígenas, para el ejercicio fiscal 2018, publicado en el Diario Oficial de la Federación el 28 de diciembre de 2017.
TERCERO. - Los programas sujetos a Reglas de Operación a cargo del Instituto avanzarán, durante el 2019, en el establecimiento de los componentes de la información relacionada con el domicilio geográfico, de acuerdo con lo establecido en la Norma Técnica sobre Domicilios Geográficos de Fomento al Desarrollo Indígena, publicada en el Diario Oficial de la Federación el 12 de noviembre de 2010 por el Instituto Nacional de Estadística y Geografía. Actualmente, los Programas operan en localidades elegibles del Instituto, con información referida a los diferentes niveles de desagregación geográfica (entidad, localidad y municipio).
CUARTO. - La entrega de los apoyos a las personas beneficiarias del Programa se hará mediante transferencias electrónicas de fondos, directamente de la TESOFE, para lo cual la SHCP determinará la forma en que el Instituto contratará los servicios bancarios adecuados al perfil y tipo de personas beneficiarias de que se trate. Lo anterior, para dar cumplimiento al artículo Vigésimo, fracción I del "Decreto que establece las medidas para el uso eficiente, transparente y eficaz de los recursos públicos, y las acciones de disciplina presupuestaria en el ejercicio del gasto público, así como para la modernización de la Administración Pública Federal", publicado en el Diario Oficial de la Federación el 10 de diciembre de 2012.
QUINTO. - El Instituto avanzará durante el 2019, en el establecimiento de acciones y compromisos para concretar las previsiones establecidas de conformidad con la Reforma constitucional del 10 de junio de 2011
en materia derechos humanos y el Manual y Protocolo para la Elaboración de Políticas Públicas de Derechos Humanos conforme a los nuevos principios constitucionales en el que colaboraron la Oficina del Alto Comisionado de las Naciones Unidas para los Derechos Humanos, la Secretaría de Relaciones Exteriores y la Secretaría de Gobernación.
En los casos que sean necesarios, para hacer efectivo el acceso en estos supuestos, el Programa expedirá convocatorias específicas que contendrán las acciones, recursos, metas, así como el procedimiento para el diseño, registro y operación del proyecto, el ejercicio de los recursos y la comprobación de su correcta aplicación.
Dado en la Ciudad de México, a los veintiocho días del mes de febrero de dos mil diecinueve.- El Director General, Adelfo Regino Montes.- Rúbrica.