ACUERDO por el que se emiten las modificaciones a los Lineamientos Específicos del Programa Nacional de Reconstrucción para el ejercicio fiscal 2019 de la Comisión Nacional de Vivienda.

Al margen un sello con el Escudo Nacional, que dice: Estados Unidos Mexicanos.- SEDATU.- Secretaría de Desarrollo Agrario, Territorial y Urbano.- Comisión Nacional de Vivienda.

ACUERDO POR EL QUE SE EMITEN LAS MODIFICACIONES A LOS LINEAMIENTOS ESPECÍFICOS DEL PROGRAMA NACIONAL DE RECONSTRUCCIÓN PARA EL EJERCICIO FISCAL 2019 DE LA COMISIÓN NACIONAL DE VIVIENDA.
EDNA ELENA VEGA RANGEL, Directora General de la Comisión Nacional de Vivienda, con fundamento en los artículos 3, párrafo tercero, 6, fracciones I y II; 7, fracción IV; 8, fracciones XVI, XVII y XVIII; 16, 18, 19, fracciones II, XXV, 21; 23, fracción VII; 25, 40, 62 de la Ley de Vivienda; 11 y 22 fracción I, 47 de la Ley Federal de las Entidades Paraestatales; 41 de la Ley Orgánica de la Administración Pública Federal, 4 de la Ley Federal de Procedimiento Administrativo; 1, 74 y 75 de la Ley Federal de Presupuesto y Responsabilidad Hacendaria; artículo décimo octavo transitorio del DECRETO por el que se reforman, adicionan y derogan diversas disposiciones de la Ley Orgánica de la Administración Pública Federal, publicado en el Diario Oficial de la Federación el 30 de noviembre de 2018; 10 del Estatuto Orgánico de la Comisión Nacional de Vivienda, y
CONSIDERANDO
Que el día 26 de marzo de 2019, se publicaron en el Diario Oficial de la Federación, en su edición matutina, el acuerdo por el que se emiten los Lineamientos Generales del Programa Nacional de Reconstrucción para el Ejercicio Fiscal 2019.
Que la Comisión Nacional de Vivienda, funge como instancia responsable, según el punto 5 de los Lineamientos Generales del Programa Nacional de Reconstrucción para el Ejercicio Fiscal 2019, y que entre sus actividades están, la de planeación, dictaminación, aprobación, ejecución, control, supervisión, rendición de cuentas y transparencia, cierre de los proyectos y acciones del programa, de acuerdo con el ámbito de su competencia.
Que el artículo cuarto transitorio, ordena a las instancias responsables que emitan los Lineamientos Específicos del Programa Nacional de Reconstrucción, dentro de los cinco días hábiles siguientes a la publicación de los Lineamientos Generales.
Que el Presupuesto de Egresos de la Federación (PEF) para el Ejercicio Fiscal 2019, publicado en el Diario Oficial de la Federación el 28 de diciembre de 2018, establece que la aplicación y erogación de los recursos que se otorgarán a través del PROGRAMA NACIONAL DE RECONSTRUCCIÓN, así como el seguimiento, control, rendición de cuentas y transparencia, se sujetarán a los lineamientos que emita la Secretaría de Desarrollo Agrario, Territorial y Urbano (SEDATU).
Por lo que he tenido a bien expedir el siguiente:
ACUERDO POR EL QUE SE EMITEN LAS MODIFICACIONES A LOS LINEAMENTOS ESPECÍFICOS DEL
PROGRAMA NACIONAL DE RECONSTRUCCIÓN PARA EL EJERCICIO FISCAL 2019 DE LA COMISIÓN
NACIONAL DE VIVIENDA
1. ANTECEDENTES
El Programa Nacional de Reconstrucción se crea por la necesidad de implementar acciones que retomen la responsabilidad del Estado en la protección y garantía de los Derechos Humanos de las personas y de las comunidades afectadas por los sismos del mes de septiembre de 2017 y febrero de 2018, alineándose a las Directrices hacia el PND 2019-2024, específicamente a la Directriz 3: Desarrollo Económico e Incluyente; y en el Presupuesto de Egresos de la Federación se asignó a la Directriz 2: Bienestar Social e Igualdad. También se vincula a los Objetivos para el Desarrollo Sostenible, particularmente al Objetivo 11 "Lograr que las ciudades y los asentamientos humanos sean inclusivos, seguros, resilientes y sostenibles".
Los presentes Lineamientos Específicos regirán todo el proceso de operación del Programa Nacional de Reconstrucción en lo referente al componente vivienda, y será ejecutado por la Comisión Nacional de Vivienda, en ellos se especifican los términos de la intervención orientada a la población cuya vivienda fue afectada por los sismos de septiembre de 2017 y febrero de 2018, y que no ha sido atendida o bien su atención ha sido parcial, para restablecer su vida normal y contar con una vivienda habitable y segura. Se establecerán las modalidades del subsidio, así como las líneas de apoyo a aplicar.
2. GLOSARIO Y SIGLAS
Asistencia técnica: Comprende aspectos técnicos, financieros, organizativos, legales y de gestión, adecuados a las características de las familias beneficiarias del programa y atendiendo las condiciones de habitabilidad y seguridad estructural. Asesoría calificada en el diseño, presupuesto, materiales, proceso y sistema constructivo, así como la inspección técnica de la construcción con el objeto de elevar la calidad y optimizar los costos en la edificación de las acciones de vivienda, la cual es proporcionada a la población beneficiaria por las personas físicas o morales, acreditadas ante la CONAVI para tal efecto, pudiendo ser organismos ejecutores de obra, productores o desarrolladores sociales de vivienda y prestadores de servicios, que gestionan, realizan, asesoran proyectos o acciones de vivienda en forma organizada, planificada y permanente.
Autoproducción de vivienda: El proceso de gestión de suelo, construcción y distribución de vivienda bajo el control directo de sus usuarios de forma individual o colectiva, la cual puede desarrollarse mediante la contratación de terceros o por medio de procesos de autoconstrucción1.
Autoconstrucción de vivienda: El proceso de construcción o edificación de la vivienda realizada directamente por sus propios usuarios, en forma individual, familiar o colectiva(1).
Cédula de Información Socioeconómica (CIS): formato en el que se recopilan los datos socioeconómicos de la persona solicitante del subsidio, y las características de la vivienda que ocupa.
Censo del Bienestar: Lo realiza personal del gobierno Federal debidamente acreditado, con la finalidad de identificar a la población susceptible de ser beneficiaria de los diversos programas sociales.
Comité de Financiamiento: Instancia colegiada que tiene como función autorizar los montos y tipos de apoyo, establecidos en estos Lineamientos Específicos para el ejercicio fiscal 2019, con base en la evaluación de la viabilidad técnica, financiera, jurídica y social de cada intervención para la operación del Programa.
Comité de Evaluación Técnica: Instancia colegiada que tiene la facultad de integrar el padrón de profesionales y empresas que participan en todas las obras y proyectos que sean subsidiados con recursos del Programa: evaluación y acreditación de la asistencia técnica, empresas constructoras; de supervisión; diseñadores; y, laboratorios de control de calidad de materiales.
Líneas de apoyo aplicable: Son los componentes del subsidio que integran cada una de las modalidades para la aplicación del subsidio.
Comisión: Comisión Intersecretarial de Reconstrucción;
CONAVI: Comisión Nacional de Vivienda;
Condiciones de habitabilidad: Son los elementos que contribuyen al ejercicio efectivo del derecho a la ciudad y a mejorar la calidad de vida de la población, fomentando la apropiación del espacio y la participación ciudadana desde los siguientes niveles básicos: 1. Vivienda: Se refiere a la certeza jurídica y a las características del material y los espacios de la vivienda, así como la infraestructura para acceder a los servicios básicos, definido por el CONEVAL, y 2. Urbano: Que considera la relación entre las viviendas con el entorno físico inmediato, cuyos componentes son infraestructura básica, complementaria, equipamiento urbano, espacios públicos, elementos ambientales y ordenamiento del paisaje urbano, conectividad y movilidad.
Habitabilidad: se refiere a las características del material y los espacios de la vivienda, así como a la infraestructura para acceder a los servicios básicos, definidos por el CONEVAL. Además, la vivienda cumple con esta cualidad si garantiza la seguridad física y proporciona espacio suficiente, si brinda protección contra peligros estructurales, el frío, la humedad, el calor, la lluvia, el viento y otros riesgos para la salud.
Conjunto Habitacional: Grupo de viviendas planificado y dispuesto en forma integral, con la dotación e
instalación necesarias y adecuadas de los servicios urbanos: vialidad, infraestructura, espacios verdes o abiertos, educación, comercio, servicios asistenciales y de salud(2).
Entidad Federativa: Son estados libres y soberanos en todo lo concerniente a su régimen interior; pero unidos en una federación establecida según los principios de la Constitución Política de los Estados Unidos Mexicanos.
Espacios Habitables: El lugar de la vivienda donde se desarrollan actividades de reunión o descanso, que cuenten con las dimensiones mínimas de superficie, altura, ventilación e iluminación natural, además de contar como mínimo con un baño, cocina, estancia-comedor y dos recamaras, de conformidad con las características y condiciones mínimas necesarias que establezcan las leyes y las Normas Oficiales Mexicanas(3).
Espacio Edificable: Suelo apto para el uso y aprovechamiento de sus propietarios o poseedores en los términos de la legislación correspondiente(4) .
FONDEN: Fondo de Desastres Naturales.
Instancia(s) Responsable(s): Secretaría de Educación Pública, Secretaría de Cultura, Secretaría de Salud y la Comisión Nacional de Vivienda, quienes llevarán a cabo la planeación, operación, control, verificación y seguimiento por sector o componente del Programa, de acuerdo al ámbito de su competencia.
Lineamientos Específicos: Los presentes criterios, procesos y procedimientos específicos para la asignación de recursos y su respectiva ejecución conforme al ámbito de competencia de las Instancias Responsables para dar cumplimiento al objetivo del Programa Nacional de Reconstrucción.
Organismo Ejecutor de Obra (OEO). Persona moral o agencias productoras de vivienda autorizadas y registradas ante la CONAVI, responsables de otorgar asistencia técnica y del proceso constructivo.
Personas Beneficiarias: Personas que forman parte de la población atendida por la CONAVI, que cumple con los requisitos establecidos en los Lineamientos Específicos del Programa Nacional de Reconstrucción.
Programa: Programa de Nacional de Reconstrucción.
Producción social de vivienda asistida: acciones de producción social de vivienda realizadas con apoyo de asistencia técnica integral. Comprende aspectos técnicos, financieros, organizativos, ambientales, de capacitación y de gestión adecuados a las características del proceso y de las personas beneficiarias. La asistencia es parcial, cuando sólo atiende algún(os) aspecto(s) e integral cuando los atiende todos.
Proyectos y acciones: Corresponden a un componente del Programa Nacional de Reconstrucción que es apoyado con recursos del Programa Nacional de Reconstrucción y/o aportaciones locales.
Reconstrucción: Se refiere a la forma de intervención con acciones de vivienda en las zonas afectadas por los sismos de septiembre de 2017 y febrero de 2018, tanto en el ámbito urbano como rural, que puede incluir líneas de apoyo aplicable para Reparación Parcial de Vivienda, Reparación Total de Vivienda, reubicación de vivienda, rehabilitación de vivienda con valor patrimonial y/o sustentabilidad.
RUV: Registro Único de Vivienda.
SFP: Secretaría de la Función Pública.
Sismos: Los sismos ocurridos en la región centro-sur del país el 07 y 19 de septiembre de 2017 y el 16 de febrero de 2018, y registrados en las Declaratorias de Desastre Natural por la ocurrencia de sismos publicadas por la Secretaría de Gobernación en el Diario Oficial de la Federación entre septiembre de 2017 y marzo de 2018:
-      14/09/2017Declaratoria de Desastre Natural por la ocurrencia de sismo con magnitud 8.2 el 7 de septiembre de 2017, en 283 municipios del Estado de Oaxaca.
-      14/09/2017Declaratoria de Desastre Natural por la ocurrencia de sismo con magnitud 8.2 el 7 de septiembre de 2017, en 97 municipios del Estado de Chiapas.
-      20/09/2017Declaratoria de Desastre Natural por la ocurrencia de sismo con magnitud 8.2 el 7 de septiembre de 2017, en 6 municipios del Estado de Veracruz de Ignacio de la Llave.
 
-      22/09/2017Declaratoria de Desastre Natural por la ocurrencia de sismo con magnitud 8.2, el 7 de septiembre de 2017, en 8 municipios del Estado de Oaxaca.
-      27/09/2017Declaratoria de Desastre Natural por la ocurrencia de sismo de magnitud 7.1 ocurrido el 19 de septiembre de 2017 en 16 Delegaciones Políticas de la Ciudad de México.
-      28/09/2017Declaratoria de Desastre Natural por la ocurrencia de sismo con magnitud 7.1 ocurrido el 19 de septiembre de 2017, en 19 municipios del Estado de Guerrero.
-      28/09/2017Declaratoria de Desastre Natural por la ocurrencia de sismo con magnitud 7.1 ocurrido el 19 de septiembre de 2017, en 33 municipios del Estado de Morelos.
-      28/09/2017Declaratoria de Desastre Natural por la ocurrencia de sismo de magnitud 7.1 ocurrido el 19 de septiembre de 2017, en 40 municipios del Estado de Tlaxcala.
-      28/09/2017Declaratoria de Desastre Natural por la ocurrencia de sismo magnitud 7.1, ocurrido el 19 de septiembre de 2017, en 112 municipios del Estado de Puebla.
-      28/09/2017Declaratoria de Desastre Natural por la ocurrencia de sismo magnitud 7.1, ocurrido el 19 de septiembre de 2017, en 74 municipios del Estado de Oaxaca.
-      29/09/2017Declaratoria de Desastre Natural por la ocurrencia de sismo magnitud 7.1, ocurrido el 19 de septiembre de 2017, en 12 municipios del Estado de México.
-      02/03/2018Declaratoria de Desastre Natural por la ocurrencia de sismo con magnitud 7.2 el 16 de febrero de 2018, que afectó 59 municipios del Estado de Oaxaca.
Subsidios: Las asignaciones de recursos federales previstas en el Presupuesto de Egresos de la Federación que, a través de las dependencias y entidades, se otorgan a los diferentes sectores de la sociedad, a las entidades federativas o municipios para fomentar el desarrollo de actividades sociales o económicas prioritarias de interés general(5).
Suelo: Los terrenos física y legalmente susceptibles de ser destinados predominantemente al uso habitacional conforme a las disposiciones aplicables (6).
Supervisor de obra: Persona física o moral inscrita en el padrón de Prestadores de Servicios de la CONAVI, que tiene como funciones principales; observar, orientar, vigilar el cumplimiento de los procesos previstos en las diferentes vertientes del Programa, así como emitir los reportes preventivos y de seguimiento establecidos con el fin de incidir en la mayor eficiencia de los resultados programados.
TESOFE: Tesorería de la Federación.
UMA: Es la Unidad de Medida y Actualización que constituye la referencia económica mensual en pesos para determinar la cuantía del pago de las obligaciones y supuestos previstos en las leyes federales, de las entidades federativas, así como en las disposiciones jurídicas que emanen de todas las anteriores.
Uso de suelo: Los fines particulares a que podrán dedicarse determinadas zonas o predios de un Centro de Población o Asentamiento Humano.
Vivienda: Es el ámbito físico espacial construido para ser habitado, es decir, que presta el servicio para que las personas desarrollen sus funciones vitales básicas.
Vivienda adecuada: La vivienda adecuada fue reconocida como parte del derecho a un nivel de vida adecuado en la Declaración Universal de Derechos Humanos de 1948 y en el Pacto Internacional de Derechos Económicos, Sociales y Culturales de 1966. Debe considerarse como el derecho a vivir en seguridad, paz y dignidad en alguna parte. Las características del derecho a una vivienda adecuada están definidas principalmente en la Observación general No 4 del Comité (1991) sobre el derecho a una vivienda adecuada y en la Observación general No. 7 (1997) sobre desalojos forzosos. Para que la vivienda sea adecuada, debe reunir como mínimo los siguientes criterios: la seguridad de la tenencia, disponibilidad de servicios, materiales, instalaciones e infraestructura, asequibilidad, habitabilidad, accesibilidad, ubicación y adecuación cultural.
Vivienda nueva: Es la vivienda por iniciar, en proceso o terminada que nunca ha sido habitada y que cumple con los criterios de vivienda adecuada establecidos por la CONAVI.
 
Vivienda sustentable: El desarrollo sustentable considera tres pilares principales: el económico, el social y el ambiental. Con base en estos tres pilares, se define la vivienda sustentable como el espacio habitable que desde su diseño arquitectónico considera las necesidades fundamentales del ser humano y su contexto urbano, comunitario y natural, proporcionando un bienestar general a sus habitantes con un ahorro económico familiar, mitigando las emisiones de Gases Efecto Invernadero y considerando sistemas eficientes de agua y energía que contribuyen a la reducción del impacto ambiental. Se integran las viviendas de los programas NAMA, Ecocasa, Laif, NAMA Facility, entre otros.
Vivienda usada: Vivienda adquirida en segunda o posterior transmisión y que cumple con los lineamientos, criterios, y parámetros de sustentabilidad, establecidos por la CONAVI.
Vivienda en Conjunto Habitacional: Edificaciones construidas, en desarrollos horizontales o verticales, en las que habitan tres o más hogares, previstas a constituir en régimen de propiedad en condominio o copropiedad y que cumplen con los lineamientos, criterios y parámetros de sustentabilidad, establecidos por la CONAVI.
Zona rural: Localidades menores a 2,500 habitantes que no estén consideradas dentro del Sistema Urbano Nacional.
Zona urbana: Ciudades que componen el Sistema Urbano Nacional, integradas por zonas metropolitanas, conurbaciones y localidades independientes con más de 15,000 habitantes.
3. OBJETIVOS DEL PROGRAMA
3.1 General
Garantizar el impulso de proyectos y acciones de reconstrucción para la realización del derecho a una vivienda adecuada para las personas y comunidades afectadas por los sismos de septiembre de 2017 y febrero de 2018, que aún no han sido atendidas o lo fueron parcialmente, y su vivienda aún no cumple con las condiciones mínimas de habitabilidad.
3.2 Específicos
1.     Atender a la población afectada con reconstrucción parcial o total de su vivienda o con su reubicación en zonas seguras.
2.     Garantizar la reconstrucción de las viviendas afectadas atendiendo condiciones de habitabilidad y seguridad estructural.
3.     Atender los problemas de hacinamiento y mejorar las condiciones de habitabilidad de las viviendas de la población afectada.
4. LINEAMIENTOS
4.1 Cobertura
El Programa se instrumentará en las localidades afectadas por los sismos de septiembre de 2017 y febrero de 2018, ubicadas en los estados de Chiapas, México, Guerrero, Hidalgo, Michoacán, Morelos, Oaxaca, Puebla, Tabasco, Tlaxcala, Veracruz y Ciudad de México.
4.2 Población potencial y población objetivo
4.2.1 Población potencial
La población potencial está conformada por las personas y comunidades ubicadas en los estados de Chiapas, México, Guerrero, Hidalgo, Michoacán, Morelos, Oaxaca, Puebla, Tabasco, Tlaxcala, Veracruz y Ciudad de México que fueron afectadas por los sismos de septiembre de 2017 y febrero de 2018.
4.2.2 Población objetivo
Las personas que fueron afectadas por los sismos de septiembre de 2017 y febrero de 2018 y que aún no han sido atendidas o lo fueron parcialmente y su vivienda aún no cumple con las condiciones mínimas de habitabilidad.
4.3 Características de los apoyos
 
Población beneficiaria
Las personas que cumplen con los requisitos que establece el presente acuerdo y que reciben el apoyo del Programa de acuerdo con sus necesidades específicas, contenidas en la Cédula de Información Socioeconómica (CIS). (Anexo 1)
Población prioritaria
Para determinar la población prioritaria se aplicarán los criterios establecidos en los Lineamientos Generales del Programa Nacional de Reconstrucción para el Ejercicio Fiscal 2019 publicados en el Diario Oficial de la Federación el 26 de marzo de 2019, así como los establecidos en el apartado de Criterios de Elegibilidad de los presentes Lineamientos Específicos.
Modalidades de aplicación del subsidio y líneas de apoyo
El gobierno federal a través de la CONAVI otorgará subsidio hasta por 100% del costo de la reparación parcial, total o reubicación de la vivienda; para el caso de reubicación el suelo deberá de ser aportado por el gobierno estatal o municipal o en su defecto, por terceros.
Las modalidades para la aplicación del subsidio son: Vivienda en Espacio Edificable Rural o Urbano, Rehabilitación de Vivienda en Inmuebles Catalogados, Vivienda en Conjunto Habitacional, y Adquisición de Vivienda, las dos últimas sólo en caso de que fuera necesaria la reubicación de vivienda.
Aplican procesos de autoadministración o autoproducción con asistencia técnica o se podrá proponer la opción de la contratación directa de empresas constructoras u Organismos Ejecutores de Obra, preferentemente locales, previamente acreditados ante CONAVI.
a) Vivienda en Espacio Edificable Rural o Urbano
La modalidad de Vivienda en Espacio Edificable Rural o Urbano tiene el propósito de atender problemas de hacinamiento, desdoblamiento familiar, vivienda precaria y en general vivienda que por su deterioro atenta contra las condiciones de habitabilidad, tanto en localidades rurales como en urbanas; también tiene como finalidad contribuir a los procesos de consolidación y/o mejoramiento de las colonias y barrios de las zonas intraurbanas de las ciudades.
Líneas de apoyo: Reparación Parcial de Vivienda, Reparación Total de Vivienda, Reubicación de Vivienda, Demolición, Sustentabilidad, Asistencia Técnica y Supervisión.
-   Reparación Parcial de Vivienda. Corresponde al subsidio que se otorga para intervenir una vivienda que ha sufrido daños por efecto de los sismos y que, de acuerdo con la opinión o dictamen de un especialista técnico, es susceptible de reparar sin poner en riesgo la estabilidad estructural del inmueble, se interviene con la reestructuración o con reparaciones en los elementos estructurales, techumbres, instalaciones, acabados, obras exteriores o cualquier elemento que compromete la habitabilidad de la vivienda.
Con base en los montos de apoyo establecidos en el apartado correspondiente de estos Lineamientos Específicos, la CONAVI otorgará subsidios para cubrir los conceptos referidos a: reforzamiento estructural, cimentación, muros, techos, pisos, escaleras, instalaciones sanitarias, hidráulicas, eléctricas, cubiertas, entre otras.
La reparación de la vivienda se podrá llevar a cabo, preferentemente, por procesos de producción social asistida con el acompañamiento de la asistencia técnica o con la contratación de un Organismo Ejecutor de Obra (OEO) previamente registrado en la CONAVI.
-   Reparación Total de Vivienda. Corresponde al subsidio que se otorga para intervenir una vivienda, que ha sufrido daños estructurales por efecto de los sismos y que, de acuerdo con la opinión o dictamen de un especialista técnico, requiere su demolición para ser sustituida por una nueva, en la misma localización y con las características de habitabilidad que establezca la CONAVI.
En estos casos, la demolición de la vivienda afectada se realizará por empresas constructoras previamente acreditadas ante la CONAVI, o bien, con el apoyo de las autoridades municipales o estatales; también podrá ser ejecutada por las mismas personas beneficiarias del programa, con recursos propios o de terceros.
 
La construcción de la vivienda se llevará a cabo por procesos de producción social asistida con asistencia técnica o con la contratación de una OEO previamente acreditada ante la CONAVI.
-   Reubicación de Vivienda. Corresponde al subsidio que se otorga para intervenir una vivienda que, de acuerdo con la opinión de un especialista técnico, ha sufrido daños y se localiza en un asentamiento identificado como factor de riesgo, por lo que demanda su reubicación. Por la naturaleza de la intervención, requiere la adquisición de suelo para la reposición de la vivienda en otro sitio en condiciones de seguridad de acuerdo con la normatividad respectiva, lo que permitirá la construcción de una vivienda nueva con las características de habitabilidad que establezca la CONAVI.
Para la reubicación de aquellas viviendas ubicadas en asentamientos considerados de riesgo, será necesario proyectar su reubicación debiéndose iniciar el proceso con la gestión y adquisición de un nuevo terreno para su posterior edificación, se podrá optar por las siguientes consideraciones:
o  La adquisición de predios para la reubicación de la vivienda afectada podrá ser a través de compra a un tercero o mediante la donación por parte del gobierno estatal o municipal o por los sectores social y privado.
o  Los predios para reubicación deberán considerar suelo seguro sin riegos, regularizado, libre de gravamen, en el ámbito rural o urbano, deberá tener licencia de uso del suelo y contar con servicios de agua potable, drenaje sanitario o equivalente y energía eléctrica, así como con accesibilidad a los centros de empleo, equipamiento y servicios urbanos.
o  Para el subsidio destinado a la construcción de la vivienda, se podrá llevar a cabo por procesos de producción social asistida con el acompañamiento de asistencia técnica o con la contratación de un Organismo Ejecutor de Obra (OEO) previamente registrado en la CONAVI.
-   Demolición. Como parte integral de la construcción de vivienda en conjunto habitacional, la CONAVI podrá otorgar subsidio hasta por la cantidad equivalente a 6 veces el valor de la UMA, por unidad de vivienda para demoler las construcciones existentes en un terreno donde se desarrollarán viviendas nuevas.
-   Sustentabilidad. La CONAVI podrá otorgar subsidio hasta por la cantidad equivalente a 13 veces el valor de la UMA, por unidad de vivienda, para la aplicación de diseños e instalación de tecnologías que permitan la disminución de emisiones de bióxido de carbono, el ahorro de energía y el ahorro y manejo adecuado del agua en la vivienda, así como la protección y cuidado del medio ambiente. Estos diseños y tecnologías también contribuirán a reducir el riesgo de que la vivienda sufra daños por futuras contingencias y desastres.
-   Asistencia técnica. En caso de que las personas beneficiarias reciban por parte de otra dependencia, fundación o entidad de la Administración Pública Federal, estatal o municipal, los recursos para la realización de las intervenciones de su vivienda, ya sea para la reparación parcial, total o la reubicación, podrán contar con un subsidio de hasta 100% del costo de la asistencia técnica, para llevar a cabo el acompañamiento técnico necesario para la producción de su vivienda, en las etapas de diseño y/o supervisión de la construcción.
-   Supervisión externa y laboratorio de control de calidad de materiales. Como parte integral de la construcción de vivienda en conjunto habitacional, la CONAVI podrá otorgar subsidio destinado a cubrir los gastos relacionados con supervisión externa, laboratorio de control, hasta por la cantidad equivalente a 2.83 veces el valor de la UMA para supervisión externa y 1.13 veces el valor de la UMA para laboratorio de control de calidad de materiales, por unidad de vivienda.
b) Vivienda en Conjunto Habitacional
Esta modalidad corresponde a la construcción de conjuntos habitacionales de vivienda nueva en desarrollos verticales u horizontales, priorizando los verticales, preferentemente con procesos participativos en el diseño y construcción de la vivienda.
El desarrollo de Vivienda en Conjunto Habitacional está orientado a optimizar el uso del suelo habitacional en zonas urbanas que cuentan con servicios y equipamiento urbano disponible, constituye una estrategia de redensificación habitacional al interior de las ciudades. Se ubica en predios con uso habitacional y con factibilidad de servicios, en un proceso único de edificación que cumpla con las regulaciones de densidad, superficie construida, seguridad estructural, instalaciones, servicios, áreas de uso común entre otros, establecidos por la reglamentación local correspondiente.
Las líneas de apoyo aplicables son: Adquisición de suelo; Estudios y proyectos; Demolición, Edificación, Gastos complementarios, Obra de Alcance Mayor, Sustentabilidad, Espacio Auxiliar Comunitario, Supervisión externa y laboratorio de control de calidad de materiales.
-   Adquisición de suelo. La CONAVI podrá otorgar subsidio hasta por la cantidad equivalente a 45 veces el valor de la UMA por unidad de vivienda, para la adquisición de suelo urbano, para incorporarlo al desarrollo de un programa de vivienda en la modalidad de Vivienda en Conjunto Habitacional. En la adquisición de suelo para vivienda se tomará siempre en cuenta la variable de riesgo de desastres.
-   Estudios y proyectos. Como parte integral de la construcción de vivienda en conjunto habitacional, la CONAVI podrá otorgar subsidio para desarrollar e integrar la documentación de carácter técnico, social, financiero, jurídico y administrativo que permita sustentar los proyectos propuestos para recibir el apoyo hasta 2.5% del monto de la obra, por la totalidad de viviendas contempladas en el Conjunto Habitacional.
-   Demolición. Como parte integral de la construcción de vivienda en conjunto habitacional, la CONAVI podrá otorgar subsidio hasta por la cantidad equivalente a 6 veces el valor de la UMA, por unidad de vivienda para demoler las construcciones existentes en un terreno donde se desarrollarán viviendas nuevas.
-   Edificación. Como parte integral de la construcción de vivienda en conjunto habitacional, la CONAVI podrá otorgar subsidio hasta por la cantidad equivalente a 113 veces el valor de la UMA, por unidad de vivienda, para los trabajos de construcción de vivienda nueva mediante la contratación de empresas constructoras, previamente registradas ante la CONAVI, que apliquen procesos industrializados o a través de procesos de autoadministración, en los que participan directamente las personas beneficiarias y su equipo técnico, validado por la propia CONAVI.
-   Gastos complementarios. Como parte integral de la construcción de vivienda en conjunto habitacional, la CONAVI podrá otorgar subsidio destinado a cubrir los gastos relacionados con supervisión externa, laboratorio de control, Director Responsable de Obra, electrificación y escrituración hasta por la cantidad equivalente a 13 veces el valor de la UMA, por unidad de vivienda.
-   Obra de Alcance Mayor. Como parte integral de la construcción de vivienda en conjunto habitacional, la CONAVI podrá otorgar subsidio que se aplica en los predios cuyo número de acciones de vivienda y capacidad de servicios de las instalaciones domésticas, así como por su disposición en el terreno y su diseño de conjunto, requieren obras de mayor alcance, en cuanto al suministro de servicios básicos (agua potable, drenaje, energía eléctrica y alumbrado exterior), así como para el óptimo funcionamiento interior de los conjuntos (áreas de circulación peatonal o vehicular). Tiene como finalidad reducir el costo que arrojan tales instalaciones, en virtud de la magnitud y complejidad de éstas y del proyecto de vivienda, hasta por la cantidad equivalente de 13 veces el valor de la UMA, por unidad de vivienda.
-   Sustentabilidad. La CONAVI podrá otorgar subsidio hasta por la cantidad equivalente a 13 veces el valor de la UMA, por unidad de vivienda, para la aplicación de diseños e instalación de tecnologías que permitan la disminución de emisiones de bióxido de carbono, el ahorro de energía y el ahorro y manejo adecuado del agua en la vivienda, así como la protección y cuidado del medio ambiente. Estos diseños y tecnologías también contribuirán a reducir el riesgo de que la vivienda sufra daños por futuras contingencias y desastres.
-   Espacio Auxiliar Comunitario. Con la finalidad de contribuir al desarrollo de actividades culturales o productivas, de las comunidades y como parte integral de la construcción de vivienda en conjunto habitacional, la CONAVI podrá otorgar subsidio comunitario equivalente, hasta por la cantidad de 172 veces el valor de la UMA, que corresponde al subsidio total de una vivienda, que se distribuirá entre todas las personas beneficiarias del proyecto.
-   Supervisión externa y laboratorio de control de calidad de materiales. Como parte integral de la construcción de vivienda en conjunto habitacional, la CONAVI podrá otorgar subsidio destinado a cubrir los gastos relacionados con supervisión externa, laboratorio de control, hasta por la cantidad equivalente a 2.83 veces el valor de la UMA para supervisión externa y 1.13 veces el valor de la UMA para laboratorio de control de calidad de materiales, por unidad de vivienda.
c) Rehabilitación de Vivienda en Inmuebles catalogados
Esta modalidad corresponde a las viviendas afectadas por los sismos que tienen un valor patrimonial, por sus características arquitectónicas o históricas, ubicadas en alguno de los perímetros de zonas patrimoniales determinados por el Instituto Nacional de Antropología e Historia, o incluidas en el catálogo de monumentos históricos del INAH o del Instituto Nacional de Bellas Artes, o bien, que en consideración de los cronistas locales oficiales representen importancia cultural o histórica para el municipio o la entidad federativa; las cuales, para ser rehabilitadas deberán contar con la autorización y supervisión de las autoridades federales o locales competentes.
Las líneas de apoyo aplicables son: Rehabilitación, Dictamen de factibilidad histórica, artística y/o patrimonial; Proyectos de rehabilitación; Áreas comunes y fachadas; Sustentabilidad.
-   Rehabilitación. Proceso que tiene por objeto la reconstrucción de la vivienda mediante la consolidación y el tratamiento de las estructuras, fachadas o cubiertas y otras análogas.
-   Dictamen de factibilidad histórica, artística y/o patrimonial. Emitir dictamen técnico a los proyectos y obras que se pretendan realizar en inmuebles adscritos al patrimonio cultural urbano, ya sean de valor histórico, artístico o patrimonial, así como a los que se ubiquen dentro de área de conservación patrimonial, previo al Proyecto de rehabilitación con objeto de evitar el daño o la pérdida de elementos de valor urbano arquitectónico, la CONAVI podrá otorgar subsidio hasta por la cantidad equivalente a 2.5 veces el valor de la UMA, por unidad de vivienda para la emisión de dictamen de factibilidad histórica, artística y/o patrimonial.
-   Proyectos de rehabilitación. Los proyectos de rehabilitación podrán tomar en cuenta el Catálogo Nacional de Monumentos Históricos para garantizar la conservación y restauración de los inmuebles a intervenir, a través de la información de materiales, técnicas constructivas, antigüedad y contexto histórico, la CONAVI podrá otorgar subsidio para desarrollar e integrar la documentación necesaria que permita sustentar el proyecto de rehabilitación para recibir apoyo hasta por la cantidad equivalente a 8 veces el valor de la UMA, por unidad de vivienda.
-   Áreas comunes y fachadas. Para la restauración de áreas comunes y fachadas del inmueble afectado, el INAH proveerá asesoría especializada que garantice la conservación del inmueble teniendo en cuenta condiciones adecuadas en seguridad estructural aptas para la vivienda, la CONAVI podrá otorgar subsidio hasta por la cantidad equivalente a 10.5 veces el valor de la UMA, por unidad de vivienda, para los trabajos de rehabilitación requeridos en áreas comunes y fachadas.
-   Sustentabilidad. La CONAVI podrá otorgar subsidio hasta por la cantidad equivalente a 13 veces el valor de la UMA, por unidad de vivienda, para la aplicación de diseños e instalación de tecnologías que permitan la disminución de emisiones de bióxido de carbono, el ahorro de energía y el ahorro y manejo adecuado del agua en la vivienda, así como la protección y cuidado del medio ambiente. Estos diseños y tecnologías también contribuirán a reducir el riesgo de que la vivienda sufra daños por futuras contingencias y desastres.
-   Asistencia técnica. En caso de que las personas beneficiarias reciban por parte de otra dependencia, fundación o entidad de la Administración Pública Federal, estatal o municipal, los recursos para la realización de las intervenciones de su vivienda, ya sea para la reparación parcial, total o la reubicación, podrán contar con un subsidio de hasta 100% del costo de la asistencia técnica, para llevar a cabo el acompañamiento técnico necesario para la producción de su vivienda, en las etapas de diseño y/o supervisión de la construcción.
-   Supervisión externa y laboratorio de control de calidad de materiales. Como parte integral de la construcción de vivienda en conjunto habitacional, la CONAVI podrá otorgar subsidio destinado a cubrir los gastos relacionados con supervisión externa, laboratorio de control, hasta por la cantidad equivalente a 2.83 veces el valor de la UMA para supervisión externa y 1.13 veces el valor de la UMA para laboratorio de control de calidad de materiales, por unidad de vivienda.
d) Adquisición de Vivienda
Esta modalidad corresponde a la adquisición de vivienda terminada, individual o en conjunto, realizada por terceros, en un proceso único de edificación, que cumpla con las necesidades de densidad, superficie construida, seguridad estructural, instalaciones, servicios, áreas de uso común, entre otros, establecidos por la reglamentación local correspondiente.
La vivienda podrá ser nueva o usada y deberá cumplir con el uso del suelo habitacional en las zonas urbanas, contar con servicios que garanticen condiciones de habitabilidad y no estar ubicada en sitios de riesgo.
Las líneas de apoyo aplicables son: Adquisición de vivienda nueva y Adquisición de vivienda usada.
-   Adquisición de Vivienda Nueva. La CONAVI podrá otorgar subsidio de hasta la cantidad equivalente a 172 veces el valor de la UMA por unidad de vivienda, con el propósito de adquirir vivienda terminada, individual o en conjunto, ubicada fuera de zonas de riesgo, que nunca ha sido ocupada, realizada por terceros, en un proceso único de edificación, que cumpla con las necesidades de densidad, superficie construida, seguridad estructural, instalaciones, servicios, áreas de uso común, entre otros, establecidos por la reglamentación local correspondiente;
-   Adquisición de Vivienda Usada. La CONAVI podrá otorgar subsidio hasta por la cantidad equivalente a 143 veces el valor de la UMA por unidad de vivienda con el propósito de adquirir vivienda terminada, en segunda o posterior transmisión, individual o en conjunto, ubicada fuera de zonas de riesgo, realizada por terceros, que cumpla con las necesidades de densidad, superficie construida, seguridad estructural, instalaciones, servicios, áreas de uso común, entre otros, establecidos por la reglamentación local correspondiente.
Cuadro 1. Líneas de apoyo y montos de subsidio según modalidad de aplicación del subsidio
 
Modalidad de aplicación del subsidio
Línea de apoyo aplicable
Tope máximo del subsidio (veces el valor de la UMA)
Vivienda en Espacio Edificable Rural o Urbano
Reparación Parcial de vivienda
41
Reparación Total de vivienda
104
Reubicación de vivienda
104
Demolición
6
 
Sustentabilidad
13
Asistencia técnica
Hasta 7% del subsidio total.
Supervisión Externa
3%
Vivienda en Conjunto Habitacional
Adquisición de suelo
45
Estudios y proyectos
Hasta 3.5
Demolición
6
Edificación
113
Gastos complementarios
13
Obra de alcance mayor
13
Sustentabilidad
13
Espacio Auxiliar Comunitario
Hasta 172
Supervisión externa
2.83
Laboratorio de control de calidad de materiales
1.13
Rehabilitación de Vivienda en Inmuebles Catalogados
Rehabilitación
97
Dictamen de factibilidad histórica, artística y/o patrimonial
2.5
Proyectos de rehabilitación
8
Áreas comunes y fachadas
10.5
Sustentabilidad
13
Asistencia Técnica
7%
Supervisión externa
3%
Adquisición de vivienda
Adquisición de Vivienda Nueva
172
Adquisición de Vivienda Usada
143
 
Responsables
-   La Secretaría de Desarrollo Agrario, Territorial y Urbano
Presidirá la Comisión Intersecretarial de Reconstrucción
-   Comisión Intersecretarial de Reconstrucción (CIR)
Instancia de coordinación
 
-   Comisión Nacional de Vivienda
Instancia encargada de otorgar el subsidio federal.
También será quien defina el nivel o grado de intervención en cada una de las viviendas afectadas, a través de la inspección física que realice la asistencia técnica previamente acreditada ante la CONAVI, especificando si la reconstrucción será parcial o total (daño menor o total), o bien, si se requerirá la reubicación de la vivienda dañada, además del alcance en superficie y habitabilidad de la misma.
-   Entidades Federativas y Municipios
Podrán participar conforme a sus facultades y atribuciones en todas aquellas acciones que contribuyan a la materialización y a la agilización del Programa en favor de la población afectada.
-   Organismo Ejecutor de Obra (OEO)
Acreditado ante la CONAVI podrá ser asignado por las personas beneficiarias del programa, para desarrollar, acompañar y ejecutar los procesos constructivos en la modalidad de Vivienda Nueva en Conjunto Habitacional, y en Vivienda Nueva en Espacio Edificable Rural o Urbano. Los lineamientos para el proceso de registro como OEO, se podrán consultar en la página www.gob.mx/conavi
-   Asistencia técnica
En todos los casos la intervención habitacional se hará con apoyo y acompañamiento de una asistencia técnica calificada que comprende aspectos técnicos, financieros, organizativos, legales y de gestión, adecuados a las características de las familias beneficiarias del programa y atendiendo las condiciones de habitabilidad y seguridad estructural.
La colaboración de los profesionales que participan en la asistencia técnica se establecerá por corredores, zonas o regiones que abarquen los sitios de intervención, de acuerdo con sus posibilidades de trabajo, respetando su labor en sus áreas de influencia, de modo tal que se pueda garantizar su participación y permanencia en el programa.
Los lineamientos para el proceso de acreditación para la asistencia técnica, se podrán consultar en la página www.gob.mx/conavi
-   Supervisión técnica y administrativa
Se encargará, en su caso, de la supervisión técnica y administrativa de las obras durante el proceso de construcción de la vivienda en cumplimiento de las condiciones aprobadas y conforme a los atributos en la vivienda establecidos por la CONAVI. Los lineamientos para el proceso de registro como supervisor de obra se podrán consultar en la página www.gob.mx/conavi
-   Empresas constructoras
Podrán participar en la línea de apoyo Reparación Total de Vivienda, para ello se deberá acompañar el proceso por una empresa de supervisión previamente registrada ante la CONAVI, con cargo al subsidio otorgado para la intervención habitacional.
-   Verificadores
Con el propósito de mejorar la operación del programa se implementarán mecanismos de verificación física y operativa de los avances del ejercicio de recursos públicos federales, proyectos y acciones conforme a la asignación de los recursos públicos que para tal efecto se realizó, así como para garantizar su cumplimiento conforme a los presentes Lineamientos Específicos y para el registro de las acciones de vivienda en el RUV.
Para tal efecto, la CONAVI podrá optar por la contratación de personas físicas o morales previamente inscritas ante la misma CONAVI, para verificar el cumplimiento del acompañamiento técnico, así como de la correcta aplicación de los subsidios otorgados para el desarrollo del Programa.
Consideraciones adicionales
En la reconstrucción de las viviendas y en otros casos en los que sea procedente, la entrega de los recursos se hará, preferentemente, en forma directa a las personas beneficiarias a través de los medios bancarios de las instancias financieras. En todos los casos se garantizará que la intervención siempre vaya acompañada de la asistencia técnica especializada para la elaboración del proyecto, la ejecución de la acción de vivienda y el adecuado uso de los recursos.
5. OPERACIÓN DEL SUBSIDIO
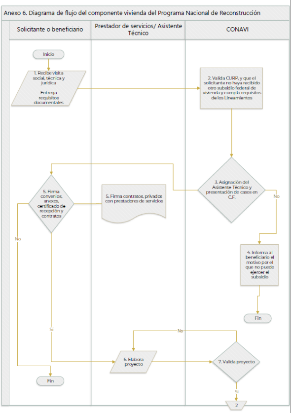
-   Visita social, técnica y jurídica.
El posible beneficiario del subsidio que cumpla con los criterios de elegibilidad, será susceptible de que el personal de la CONAVI, con apoyo de autoridades municipales, estatales y/o los prestadores de servicios, realicen visitas para recabar la totalidad de los requisitos documentales señalados en el numeral 6 de estos Lineamientos Específicos, así como, para determinar el tipo y monto de la intervención a realizar.
-   Asignación de asistentes técnicos e integración de casos para Comité de Financiamiento
Con la información recabada en la visita, la validación de las rutas y la propuesta de asignación de prestadores de servicios realizada por la Subdirección General de Subsidios y Desarrollo Institucional y validada por la Subdirección General de Análisis, Prospectiva y Sustentabilidad, se prepararán los casos para aprobación de los subsidios a las personas beneficiarias del Programa, así como, para la toma de conocimiento de la asignación de los prestadores de servicios ante el Comité de Financiamiento, de acuerdo con lo establecido en los Lineamientos Normativos por los que se establece el funcionamiento del Comité de Financiamiento de la Comisión Nacional de Vivienda, disponibles en el siguiente enlace electrónico https://www.conavi.gob.mx/gobmx/normateca/.
-   Trámite de medios de pago y apertura de cuentas con instituciones bancarias
Una vez aprobados los subsidios, el área competente adscrita a la Subdirección General de Subsidios y Desarrollo Institucional, realizará las gestiones pertinentes para realizar la apertura de cuentas bancarias de las personas beneficiarias ante la instancia financiera que se designe.
Para el caso de los prestadores de servicios y proveedores de materiales o de servicios, la dispersión de los recursos aprobados, se realizará en las cuentas bancarias que éstos hayan proporcionado a la CONAVI para tal efecto.
-   Firma de Convenio de Adhesión entre la Persona Beneficiaria y la CONAVI.
Se formaliza la operación de los subsidios a través de la firma del Convenio de Adhesión entre las personas beneficiarias y la CONAVI, haciendo entrega de los medios bancarios, quedando ambos instrumentos como constancia documental. (Anexo 2)
-   Firma de contrato privado entre la Persona Beneficiaria-Asesor técnico y/o Supervisión Externa y/u OEO
Se formaliza el contrato privado de asistencia técnica y/o ejecución de obra entre el asistente técnico asignado y la persona beneficiaria del subsidio, debiendo el prestador de servicios presentar el proyecto y presupuesto avalado por la persona beneficiaria ante la Subdirección General de Subsidios y Desarrollo Institucional. (Anexo 3)
-   Pago primera ministración.
Para el pago de la primera ministración de obra y de asistencia técnica, sea por daño parcial o daño total, la CONAVI realizará preferentemente, la transferencia del monto total establecido a la instancia financiera relacionada al proceso respectivo, para que ésta, a su vez, realice la dispersión de los recursos a la cuenta de la persona beneficiaria, para la ejecución de la obra; para la asistencia técnica a la cuenta del asesor, a la cuenta del proveedor de materiales y/o a la cuenta del OEO y/o supervisión.
-   Pago de subsecuentes ministraciones.
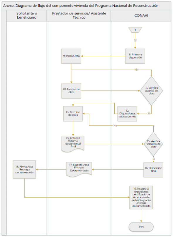
Para el caso de daño parcial y daño total se hace una segunda ministración a los beneficiarios, prestadores de servicios y/o proveedores de materiales, una vez que se verificó la correcta aplicación de los recursos de la primera ministración en la obra. Para daño total se realiza al beneficiario una tercera ministración de recursos para la conclusión de los trabajos y, en el caso de los prestadores de servicios se podrá realizar hasta una cuarta ministración una vez que el prestador de servicios entregue el reporte documental final de la conclusión y alcances logrados en la obra.
 
-   Terminación de la acción de vivienda
Tanto en daño parcial como en daño total, se da por concluida la acción de vivienda con la firma del Acta de Término (Anexo 4) y el Certificado de Recepción del Subsidio (Anexo 5).
Se integra el Diagrama de Flujo (Anexo 6).
5.1 Proyectos Institucionales y Extraordinarios
La CONAVI podrá autorizar, por conducto de su Junta de Gobierno:
I. Proyectos Institucionales que promuevan política pública para el desarrollo de acciones y proyectos que cubran las necesidades de nichos no atendidos o no suficientemente atendidos, para el acceso a intervenciones relacionadas con la vivienda y su entorno.
II. Proyectos Institucionales para promover y ejecutar programas de interés del gobierno federal con la participación de los sectores públicos y privado, encaminados a brindar atención a aspectos relacionados con la vivienda y su entorno.
III. Proyectos Extraordinarios que atiendan una problemática específica, que por su relevancia requieran un tratamiento especial, con la condicionante que la misma se encuentre en el ámbito de competencia de la CONAVI conforme a las disposiciones que le sean aplicables.
IV. Cualquier otro proyecto que sea de acuerdo a su objeto y para el desarrollo del sector relacionado con la vivienda; que de manera enunciativa mas no limitativa se señalan a continuación:
·   Los que atiendan necesidades de vivienda que, por su propia naturaleza, contingente o excepcional, no se encuentren consideradas en los presentes Lineamientos Específicos.
·   Los que promuevan el acceso a intervenciones relacionadas con la vivienda y su entorno.
Los Proyectos Institucionales y Extraordinarios serán presentados a la Junta de Gobierno con la recomendación, análisis técnico y normativo del Grupo de Operación y Seguimiento de la CONAVI, en términos de los Lineamientos por los que se establece el Funcionamiento del Grupo de Operación y Seguimiento de la Comisión Nacional de Vivienda, disponibles en el siguiente enlace electrónico https://www.conavi.gob.mx/gobmx/normateca/.
Este tipo de proyectos se regirán por los lineamientos y características básicas de operación que al efecto apruebe la Junta de Gobierno y en lo no previsto, se regirán por lo señalado en estos Lineamientos Específicos.
Los mencionados Proyectos podrán sumar en su conjunto hasta 20% del presupuesto total del Programa.
Los Proyectos Institucionales y Extraordinarios que sean autorizados por la Junta de Gobierno de la CONAVI deberán sujetarse a los criterios de objetividad, equidad, transparencia, publicidad, selectividad y temporalidad, para estos efectos, la CONAVI deberá:
I. Identificar con precisión a la población objetivo por grupo específico, como por región del país, entidad federativa y/o municipio;
II. En su caso, prever montos máximos por beneficiario y modalidad, así como por porcentaje del costo total del programa. En los programas de beneficio directo a individuos o grupos sociales, los montos y porcentajes preferentemente se establecerán con base en criterios redistributivos que deberán privilegiar a la población de menos ingresos y procurar la equidad entre regiones y entidades federativas, sin demérito de la eficiencia en el logro de los objetivos;
III. Procurar que el mecanismo de distribución, operación y administración otorgue acceso equitativo a todos los grupos sociales y géneros, a todo beneficiario del Proyecto Institucional o Extraordinario;
IV. Procurar que los recursos se canalicen exclusivamente a la población objetivo y cuidar que el mecanismo de distribución, operación y administración facilite la obtención de información y la evaluación de los beneficios económicos y sociales de su asignación y aplicación; así como evitar que se destinen recursos a una administración costosa y excesiva;
V. Incorporar mecanismos periódicos de seguimiento, supervisión y evaluación que permitan ajustar
las modalidades de su operación o decidir sobre su cancelación;
VI. En su caso, buscar fuentes alternativas de ingresos para lograr una mayor autosuficiencia y una disminución o cancelación de los apoyos con cargo a recursos presupuestarios;
VII. Asegurar la coordinación de acciones entre dependencias y entidades, para evitar duplicidad en el ejercicio de los recursos y reducir gastos administrativos;
VIII. Prever la temporalidad en su otorgamiento, y
IX. Procurar que sea el medio más eficaz y eficiente para alcanzar los objetivos y metas que se pretenden.
6. CRITERIOS DE ELEGIBILIDAD
Los subsidios del Programa se asignarán a todas aquellas personas que cumplan con los requisitos señalados en este apartado, tomando en cuenta la disponibilidad programática y presupuestaria por cada línea de apoyo y por Entidad Federativa y de acuerdo a los criterios de prioridad, que a continuación se señalan:
·   Habitar en zonas con mayor grado de marginación, con población mayoritariamente indígena o con altos índices de violencia, y considerando las localidades con mayor concentración de daños materiales, la proporcionalidad de la afectación por el número de inmuebles en la localidad, y el mayor daño en la infraestructura y las viviendas.
·   Contar la evaluación técnica realizada por el gobierno estatal o municipal o censo realizado en su momento para brindar los apoyos del FONDEN y/o del Censo del Bienestar u otros censos o estudios realizados por organismos públicos o privados competentes.
En caso, de que alguna persona no haya sido incorporada en alguno de los censos mencionados, y se encuentre en alguno de los criterios de elegibilidad, podrá presentar la "Solicitud de Subsidio" (Anexo 7), junto con la evidencia de las afectaciones, y los requisitos documentales señalados en los incisos del a) al c) de este numeral, en la Oficialía de Partes de la CONAVI; ante cualquiera de los niveles de gobierno; o a través del correo electrónico atenciónciudadana@conavi.gob.mx, para ser canalizadas a la Subdirección General de Subsidios y Desarrollo Institucional para su análisis.
Una vez que la CONAVI reciba la solicitud junto con la documentación correspondiente, dentro de los 2 días hábiles siguientes será turnada al área competente adscrita a la Subdirección General de Subsidios y Desarrollo Institucional, a fin de que dentro del plazo de 20 días hábiles se respuesta a dicha solicitud; en caso, de no presentar la documentación correcta y completa se le podrá prevenir al solicitante del subsidio, para que dentro del término de 10 días hábiles exhiba la documentación ante la CONAVI, y de ser procedente se le considere como posible beneficiario dentro del término de 15 días hábiles. En todos los casos, para corroborar las afectaciones en la vivienda, se deberá contar con el resultado de la visita social, técnica y jurídica señalada en el numeral 5.
No es impedimento para ser Persona Beneficiaria de este Programa el hecho de haber recibido algún tipo de subsidio como parte de programas de vivienda de entidades federales o locales.
REQUISITOS DOCUMENTALES
La persona beneficiaria deberá contar con los siguientes requisitos:
a)    Identificación oficial para corroborar datos personales.
b)    Comprobante de Domicilio.
c)     Clave Única de Registro de Población (CURP).
d)    Cédula de información Socioeconómica.
e)    Firma de la carta compromiso para la integración al programa de atención de afectados. (Anexo 8).
7. OBLIGACIONES DE LAS PERSONAS BENEFICIARIAS
a)    Proporcionar información veraz y bajo protesta de decir verdad relativa a los datos personales e información que se le requiera.
 
b)    Destinar el subsidio proporcionado por la CONAVI a la acción de vivienda para la que fue solicitado.
c)     Permitir las acciones de supervisión y seguimiento que requiera la CONAVI o la Comisión.
d)    Cumplir con los requisitos previstos en estos Lineamientos Específicos.
e)    Las personas beneficiarias deberán firmar la Carta Compromiso, el Convenio de Adhesión y garantía respectiva para recibir el subsidio. Igualmente, deberán formalizar con su firma los contratos complementarios entre las personas beneficiarias y el prestador de servicios, el constructor o el verificador, en los casos que se requieran.
8. INCUMPLIMIENTO DE LAS PERSONAS BENEFICIARIAS
Las personas beneficiarias del programa que incumplan las obligaciones, condiciones y requisitos establecidos en los presentes Lineamientos Específicos, quedarán obligados a reembolsar el monto del subsidio recibido a través de la CONAVI, bajo los mecanismos que determine ésta, independientemente de las responsabilidades jurídicas o de cualquier otra índole en que incurrieren.
Se entenderán como causas de incumplimiento de la persona beneficiaria, las siguientes:
      Aplicar el subsidio para fines distintos a los establecidos en el Programa o proyecto institucional o extraordinario, así como en el Convenio de Adhesión respectivo.
      Impedir los trabajos de supervisión y seguimiento que requiera el prestador de servicios para la Asistencia Técnica, o la CONAVI.
      Negarse a suscribir instrumentos jurídicos necesarios para llevar a cabo la acción de vivienda.
      Las demás que señale la CONAVI, que deriven de los presentes Lineamientos Específicos y del Convenio de Adhesión respectivo.
En caso de que la persona beneficiaria incurra en alguna causal de incumplimiento y se hubiera realizado una primera ministración, se retendrán las ministraciones programadas subsecuentes, concediéndose a la persona beneficiaria el plazo de 5 días hábiles para que manifieste lo que a su derecho convenga y en su caso, realice las acciones necesarias a efecto de subsanar su incumplimiento. De no realizar manifestación alguna, y de subsistir el incumplimiento, con base en el soporte documental adecuado, la CONAVI a través de la Dirección de Área competente, rescindirá el Convenio de Adhesión a la persona beneficiaria.
Como consecuencia de la rescisión del Convenio de Adhesión, se cancelará el subsidio otorgado a la persona beneficiaria, y se requerirá la devolución del subsidio, notificando a la persona beneficiaria dicha determinación de devolución de los recursos dispersados por concepto de subsidio, para que, dentro de los 5 días hábiles siguientes a dicha notificación, devuelva lo solicitado, o bien, aplique el recurso para los fines destinados, caso en el que deberá comprobar de manera fehaciente dicha devolución o aplicación del subsidio.
En caso de que, se reciba la devolución del subsidio dispersado, la CONAVI procederá a su reintegro a la TESOFE, y para el caso de recibir la documentación de aplicación del recurso, previa verificación se podrá tener como aplicado correctamente.
En el supuesto de que no se reintegre a la CONAVI el subsidio, o bien no se aplique al destino convenido, la CONAVI, a través del área competente procederá a integrar las constancias necesarias para interponer la acción judicial correspondiente.
Lo anterior, con independencia de las responsabilidades civiles, penales o de cualquier otra índole en que se incurriere.
En todos los supuestos de incumplimiento que no sean subsanados, el monto ministrado para la acción de vivienda deberá ser devuelto, y en su caso, se deberán adicionar a dicho monto las cargas financieras correspondientes, conforme a lo establecido por las autoridades hacendarias federales, dicha devolución y reembolso se hará mediante el mecanismo y plazos señalados.
9. CRITERIOS Y ACCIONES COMPLEMENTARIAS
 
      La ayuda que se otorgue a las personas beneficiaras mediante las acciones y proyectos del Programa será gratuita, y se garantizará que siempre vaya acompañada de la asesoría técnica especializada para el diseño y ejecución de las obras y el adecuado uso de los recursos.
      En todos los casos se vigilará que los proyectos consideren los componentes del derecho a una vivienda adecuada.
      Cuando técnicamente sea posible, podrán utilizarse los procedimientos y materiales tradicionales adecuados, respetando las distintas formas de uso y características de los espacios en la vivienda y, en su caso, las tipologías de las construcciones, de acuerdo con cada región y localidad.
      Para apoyar la consecución de los fines del Programa, las Instancias responsables promoverán que en las localidades afectadas por los sismos se ejecuten acciones complementarias realizadas y financiadas con recursos propios de otras dependencias federales, entidades federativas, municipales, de alcaldías y recursos privados.
      La ejecución del Programa se regirá por los principios básicos de eficacia, eficiencia, integralidad, inclusión, imparcialidad, honradez, transparencia, rendición de cuentas, cooperación y participación ciudadana.
10. TRANSPARENCIA
Para garantizar la transparencia en el ejercicio de los recursos asignados al Programa, la CONAVI, conforme a la normatividad vigente, publicará al cierre del mismo, a nivel nacional, un informe que incluya la base de datos de las personas beneficiarias con montos asignados, ministrados, ejercidos, comprobados, acciones y evidencias de su aplicación con el antes y el después de la aplicación del programa.
11. FISCALIZACIÓN Y VIGILANCIA
La CONAVI propiciará la participación de las personas beneficiarias del Programa y demás representantes de la sociedad civil e iniciativa privada, así como la participación colectiva para resolver situaciones que afectan a las comunidades, respetando los sistemas normativos internos de los pueblos originarios; la integración y operación de comités ciudadanos y de Contraloría Social, de acuerdo con la normatividad aplicable, para el seguimiento, supervisión y vigilancia del cumplimiento de los proyectos y acciones descritos en los presentes Lineamientos Específicos, así como la correcta aplicación de los recursos federales asignados, la cual deberá sujetarse a lo establecido en la normatividad vigente validada por la SFP y demás procedimientos que se determinen. La participación ciudadana deberá ser voluntaria y honorífica.
En los casos en que se aplique un esquema de Contraloría Social, dicho esquema, así como sus documentos, serán difundidos por medio de la página de Internet de la CONAVI y por los medios idóneos y de mayor alcance para las personas beneficiarias y la sociedad en general.
Las funciones de Contraloría Social en ningún caso sustituirán las atribuciones que, de conformidad con las disposiciones aplicables, correspondan a las autoridades en materia de control, evaluación, fiscalización, seguimiento, investigación y sanción respecto de la aplicación y ejercicio de recursos federales destinados al Programa.
12. DERECHOS HUMANOS
Las y los servidores públicos deben promover, respetar, proteger y garantizar los Derechos Humanos de todas las personas relacionadas con la operación del Programa, especialmente de aquellas que se encuentran en situación de vulnerabilidad, de conformidad con los principios de universalidad, interdependencia, indivisibilidad y progresividad.
En cumplimiento a los derechos de igualdad y no discriminación, se brindará en todo momento un trato digno y de respeto a toda la población.
Los presentes Lineamientos Específicos deberán interpretarse de conformidad con la Constitución Política de los Estados Unidos Mexicanos y los Tratados Internacionales en la materia, favoreciendo en todo tiempo la perspectiva de género y la protección más amplia para las personas, en armonía con la cobertura, disposición presupuestal, requisitos de elegibilidad, objetivos y metas del Programa.
13. PROTECCIÓN DE RECURSOS EN ÉPOCA ELECTORAL Y COMBATE A LA CORRUPCIÓN
 
En la operación y ejecución de los recursos públicos federales sujetos a los presentes Lineamientos Específicos, se deberán observar y atender las disposiciones establecidas en la normatividad vigente en materia de combate a la corrupción y de protección de recursos en época electoral.
14. QUEJAS, DENUNCIAS E INCONFORMIDADES
Cualquier persona beneficiaria o que se encuentre relacionada con el Programa, podrá presentar quejas, denuncias e inconformidades sobre cualquier hecho, acto u omisión que produzca o pueda producir daños al ejercicio de sus derechos y que guarden relación con el Programa, los presentes Lineamientos Específicos o demás normatividad aplicable.
Las quejas, denuncias e inconformidades relacionadas con el Programa, podrán ser remitidas a la CONAVI por cualquier medio de comunicación, o bien, a través de:
I.     La oficialía de partes de la CONAVI: en el domicilio ubicado en Avenida Heroica Escuela Naval Militar número 669, primer piso, en la Colonia Presidentes Ejidales Primera Sección, Alcaldía Coyoacán, Código Postal 04470, Ciudad de México;
II.     En el correo electrónico: atencionciudadana@conavi.gob.mx;
III.    El teléfono: 55-91-38-99-91
Dichas quejas, denuncias e inconformidades serán remitidas en el término de 2 días hábiles contados a partir de la recepción al área competente adscrita a la Subdirección General de Asuntos Jurídicos, Legislativos y Secretariado Técnico, para que, dentro de los 5 días hábiles siguientes sea canalizada al área competente al interior de la CONAVI, o en su caso, se determine lo conducente.
Solicitudes de Información
Las solicitudes de información relacionadas con el Programa, podrán realizarse ante el área de Atención Ciudadana, por escrito, por correo electrónico y/o vía telefónica, a través de:
I.     La oficialía de partes de la CONAVI: en el domicilio ubicado en Avenida Heroica Escuela Naval Militar número 669, primer piso, en la Colonia Presidentes Ejidales Primera Sección, Alcaldía Coyoacán, Código Postal 04470, Ciudad de México;
II.     En el correo electrónico: atencionciudadana@conavi.gob.mx;
III.    El teléfono: 55-91-38-99-91
Dichas solicitudes de información serán atendidas dentro del plazo de 15 días hábiles contados a partir de su recepción a través de los medios descritos, pudiendo prorrogarse por el mismo plazo cuando las circunstancias así lo requieran.
TRANSITORIOS
PRIMERO.- Derivado del Acuerdo número JG-52-100619-727, tomado en la Sesión Ordinaria No. 52 de la Junta de Gobierno de la Comisión Nacional de Vivienda, celebrada el 10 de junio del 2019, se emite el presente "ACUERDO POR EL QUE SE EMITEN LAS MODIFICACIONES A LOS LINEAMIENTOS ESPECÍFICOS DEL PROGRAMA NACIONAL DE RECONSTRUCCIÓN PARA EL EJERCICIO FISCAL 2019 DE LA COMISIÓN NACIONAL DE VIVIENDA", que entrarán en vigor a partir de su publicación en el Diario Oficial de la Federación.
SEGUNDO.- Se abrogan los LINEAMIENTOS ESPECÍFICOS DEL PROGRAMA NACIONAL DE RECONSTRUCCIÓN PARA EL EJERCICIO FISCAL 2019 DE LA COMISIÓN NACIONAL DE VIVIENDA, publicados en el Diario Oficial de la Federación el 17 de abril de 2019.
TERCERO.- La instancia autorizada para la interpretación del presente Acuerdo, en los casos no previstos, será la Comisión Nacional de Vivienda.
CUARTO.- Los recursos destinados por la Comisión Nacional de Vivienda para la operación del presente Acuerdo estarán sujetos a su programación y disponibilidad presupuestal.
Ciudad de México, a los 22 días del mes de noviembre de 2019.- La Directora General de la Comisión Nacional de Vivienda, Edna Elena Vega Rangel.- Rúbrica.
 
 

 

 

ESTE PROGRAMA ES DE CARÁCTER PÚBLICO, SUJETO A LAS REGLAS DE OPERACIÓN DEL PROPIO PROGRAMA, NO ES PATROCINADO NI
PROMOVIDO POR PARTIDO POLÍTICO ALGUNO Y SUS RECURSOS PROVIENEN DE LOS IMPUESTOS QUE PAGAN TODOS LOS CONTRIBUYENTES. ESTÁ
PROHIBIDO EL USO DE ESTE PROGRAMA CON FINES ELECTORALES, DE LUCRO Y OTROS DISTINTOS A LOS ESTABLECIDOS. QUIEN HAGA USO
INDEBIDO DE LOS RECURSOS DE ESTE PROGRAMA DEBERÁ SER DENUNCIADO Y SANCIONADO DE ACUERDO CON LA LEY APLICABLE Y ANTE LA
AUTORIDAD COMPETENTE
 
Anexo 2
FOLIO CONAVI «Nº_FOLIO_CONAVI»
ESTADO «Estado»
MUNICIPIO «MUNICIPIO»
CONVENIO DE ADHESIÓN PARA LLEVAR A CABO LAS ACCIONES DEL PROGRAMA NACIONAL DE RECONSTRUCCIÓN, QUE CELEBRAN POR UNA PARTE LA COMISIÓN NACIONAL DE VIVIENDA (EN LO SUCESIVO LA "CONAVI") REPRESENTADA POR EL (LA) C. «Quien_firma», «Cargo_de_Quien_Firma» Y POR OTRA PARTE EL (LA) C. «NOMBRES» «PATERNO» «MATERNO», EN SU CARÁCTER DE "BENEFICIARIO"(A), A QUIENES CUANDO ACTÚEN EN CONJUNTO, SE LES DENOMINARÁ "LAS PARTES", AL TENOR DE LOS SIGUIENTES ANTECEDENTES, DECLARACIONES Y CLÁUSULAS:
 
 
ANTECEDENTES
PRIMERO. - El artículo 4o., párrafo séptimo de la Constitución Política de los Estados Unidos Mexicanos, dispone como derecho humano y garantía de toda familia tener derecho a disfrutar de vivienda digna y decorosa; estableciéndose en la Ley de Vivienda y demás aplicables, los instrumentos y apoyos necesarios a fin de alcanzar tal objetivo;
SEGUNDO. - El artículo 47 de la Ley de Vivienda, prevé que los instrumentos y apoyos en materia de financiamiento para la realización de las acciones de vivienda serán el crédito, los subsidios que para tal efecto destinen el Gobierno Federal y los gobiernos de las entidades federativas y de los municipios, así como el ahorro de los particulares y otras aportaciones de los sectores público, social y privado;
TERCERO. - En el artículo 11 del Pacto Internacional de Derechos Económicos, Sociales y Culturales, los Estados parte, reconocen el derecho de toda persona a un nivel de vida adecuado para sí y su familia, incluso una vivienda adecuada y una mejora continua de las condiciones de existencia. Los Estados miembros tomarán las medidas para la efectividad de este derecho. Según el artículo 25 de la Declaración Universal de los Derechos Humanos: Toda persona tiene derecho a un nivel de vida adecuado que le asegure, así como a su familia, la salud, el bienestar y en especial la alimentación, el vestido y la vivienda.
DECLARACIONES
I. DECLARA LA "CONAVI" A TRAVÉS DE SU REPRESENTANTE:
I.I Ser un Organismo Descentralizado de utilidad pública e interés social, con personalidad Jurídica y Patrimonio propio y Sectorizado a la Secretaría de Desarrollo Agrario Territorial y Urbano, tal y como se señala en el "Decreto por el que se reforman, adicionan y derogan diversas disposiciones de la Ley Orgánica de la Administración Pública Federal", publicado en el Diario Oficial de la Federación de fecha 30 de noviembre de 2018.
I.II Que con fundamento en las fracciones V, XX y XXV del artículo 13 del Estatuto Orgánico de la Comisión Nacional de Vivienda, «Quien_firma», cuenta con las facultades necesarias para suscribir el presente Convenio, en virtud del nombramiento como «Cargo_de_Quien_Firma» de la CONAVI.
I.III Que su representada cuenta con los recursos presupuestales necesarios para cubrir el monto del subsidio que se otorga a través de este Convenio.
I.IV Que para los efectos legales que haya lugar señala como domicilio el ubicado en Avenida Heroica Escuela Naval Militar número 669, pisos 2 y 3, en la Colonia Presidentes Ejidales Primera Sección, Alcaldía Coyoacán, Código Postal 04470, Ciudad de México.
II. DECLARA EL "BENEFICIARIO":
II.I Ser una persona física, mayor de edad, de nacionalidad mexicana, contar con capacidad jurídica para celebrar el presente convenio, contar con Clave Única de Registro de Población «CURP» y se identifica con «IDENTIFICACIÓ número «CVE_ID».
II.II Que bajo protesta de decir verdad declara que es legítimo(a) poseedor(a) del bien inmueble ubicado en «CALLE_Y_NÚMERO», «COLONIAPARAJELOCALIDAD», «MUNICIPIO», «Estado», «CP», objeto de este instrumento.
II.III Que el inmueble cuya posesión detenta ha sido considerado para ser integrado al Programa.
II.IV Que conoce, acepta y reconoce el contenido del Programa Nacional de Reconstrucción, bajo la línea de apoyo de «LÍNEA DE APOYO», y derivado de la operación del mismo, el subsidio aprobado en el Acuerdo número «NO ACUERDO_CF»_ emitido por el Comité de Financiamiento de la "CONAVI", conforme a lo establecido en los Lineamientos Normativos por los que se establece el funcionamiento del Comité de Financiamiento de la Comisión Nacional de Vivienda, disponibles en el siguiente enlace electrónico https://www.conavi.gob.mx/gobmx/normateca/
II.V Que señala como domicilio convencional para los efectos de este instrumento el ubicado en el inmueble que será intervenido y/o en «CALLE_Y_NÚMERO», «COLONIAPARAJELOCALIDAD», «MUNICIPIO», «Estado», «CP».
III. DECLARAN "LAS PARTES":
III.I Que se reconocen la personalidad con la que se ostentan y la capacidad jurídica con la que comparecen a celebrar el presente Convenio.
III.II Que es su voluntad suscribir el presente Convenio, con la finalidad de coadyuvar en el desarrollo y ejecución del proyecto.
Expuesto lo anterior, las partes convienen en someterse a las siguientes:
CLÁUSULAS
PRIMERA. OBJETO. El presente Convenio de Adhesión tiene por objeto llevar a cabo lo establecido en el PROGRAMA NACIONAL DE RECONSTRUCCIÓN, así como los compromisos y mecanismos para la aplicación de subsidios para la reconstrucción de viviendas en favor de la población identificada, por los censos que se llevaron a cabo después de los sismos, y que cumplen con los requisitos de dicho Programa para ser beneficiarios.
 
La población cuya vivienda haya sido afectada por un fenómeno físico natural, es registrada en un padrón específico por la "CONAVI", quien definirá la participación del "BENEFICIARIO" del programa en las obras de reconstrucción. En este caso se establece la línea de apoyo de «LÍNEA DE APOYO». La intervención a realizarse deberá atender las condiciones de un hábitat adecuado.
SEGUNDA. COMPROMISOS DE "LA COMISIÓN NACIONAL DE VIVIENDA"
a) La "CONAVI", mediante sus instancias internas, ha autorizado destinar la cantidad de «MONTO_TOTAL» (__«En_Texto_MONTO_TOTAL» M.N.), equivalentes a «UMA_MONTO_TOTAL» UMA's, que se otorgaran «EN CASO DE MISNISTRACIONES, SEÑALAR EL NÚMERO O BIEN EN LA FORMA Y ETAPAS QUE SEAN NECESARIAS, CONFORME A LA NEA DE APOYO CORRESPONDIENTE », por concepto de subsidio para la ejecución del proyecto señalado en este Convenio, monto que será otorgado mediante depósito bancario o cualquier mecanismo similar, en favor del "BENEFICIARIO".
De dicha cantidad, la "CONAVI", con autorización del "BENEFICIARIO" cubrirá los gastos de «DE ACUERDO A LA NEA DE APOYO CORRESPONDIENTE ».
La cantidad correspondiente al "BENEFICIARIO", le será ministrada «DE ACUERDO A LA NEA DE APOYO CORRESPONDIENTE ».
b) Propondrá al "BENEFICIARIO", que, de su Padrón de Prestadores de Servicios, designe a uno en «DE ACUERDO A LA NEA DE APOYO CORRESPONDIENTE ».
Asistencia Técnica. (AT)
Asesoría calificada proporcionada por dependencias especializadas, organismos ejecutores de obra y/o prestadores de servicios para el diseño, presupuesto, construcción, materiales y sistemas constructivos, así como para la inspección técnica de la construcción, reconstrucción, remodelación, restauración, rehabilitación, mantenimiento y capacitación para la prevención y la conservación, con el objeto de elevar la calidad y optimizar los costos.
Se establecerá la participación de un Asistente Técnico a partir de la ubicación por zonas o regiones de los proyectos de reconstrucción que se deban implementar, procurando que se descargue la responsabilidad de acuerdo a la fuerza de trabajo del asistente, sea persona física o moral, respetando su labor en sus áreas de influencia y procurando que el importe de su participación garantice su permanencia en el programa de inicio a fin de las obras de reconstrucción.
Los lineamientos para el Proceso de Registro como Asistente Técnico se podrán consultar en la página www.gob.mx/conavi.
Prestadores de Servicio
Es la persona moral o física registrada ante la "CONAVI", que realiza actividades relacionadas con la planeación, diseño, presupuestación, construcción, supervisión, inspección y control de calidad de obras de mejoramiento, ampliación y de vivienda nueva.
Organismo Ejecutor de Obra (OEO)
Persona moral o agencias productoras de vivienda autorizadas y registradas ante la Comisión, responsables de otorgar asistencia técnica y del proceso constructivo.
Supervisor
Persona Física o Moral inscrita en el padrón de Prestadores de Servicios de la "CONAVI", que tiene como funciones principales; observar, orientar, vigilar el cumplimiento de los procesos previstos en las diferentes vertientes del Programa de Vivienda Social, así como emitir los reportes preventivos y de seguimiento establecidos, con el fin de incidir en la mayor eficiencia de los resultados programados.
c) La "CONAVI" solicitará al Asistente Técnico, el reporte de avance y terminación de obra por escrito, o por medio de la aplicación (App) que para ese fin se proporcione y previo a cada ministración, para constatar su desempeño.
d) La "CONAVI" constatará la aplicación del Subsidio.
TERCERA. - Una vez realizada la intervención con las especificaciones establecidas entre el "BENEFICIARIO" y el Asistente Técnico a través del proyecto de diseño de construcción, la "CONAVI" se deslinda de responsabilidades por modificaciones no previstas en el proyecto.
CUARTA. - COMPROMISOS DE EL "BENEFICIARIO"
El "BENEFICIARIO" se compromete a:
a) Respetar el contenido del "Programa Nacional de Reconstrucción", por lo que acepta obligarse conforme al mismo y estarse a lo dispuesto en el presente Convenio y los Lineamientos Específicos del Programa, aplicables a la CONAVI, de los que emana, manifestando su plena conformidad.
b) Cubrir los requisitos que defina la "CONAVI" para ser parte integrante de los programas de dicha Institución.
c) Habitar la vivienda afecta a este programa, después de recibir el subsidio por lo menos cinco años, así como a abstenerse de gravarlo, hipotecarlo, permutarlo, traspasarlo, enajenarlo, cederlo y arrendarlo, durante el mismo tiempo.
d) Al recibir el subsidio de este programa queda entendido que no podrá solicitar otro subsidio de cualquier otro programa con que cuente la "CONAVI", y queda obligado a aplicarlo de inmediato a los trabajos que requiere su vivienda.
 
e) Otorga a través de este instrumento a la "CONAVI" una encomienda y un mandato para que únicamente con los recursos del subsidio que le fue otorgado, aquella pague por cuenta y orden de él, en su caso, los bienes y servicios así como los honorarios de «DE ACUERDO A LA LÍNEA DE APOYO CORRESPONDIENTE », con quien haya contratado el "BENEFICIARIO" tales servicios, de conformidad en lo dispuesto por los artículos previstos en el Código Civil Federal siguientes: 2546, 2548, 2550, 2551 fracción II, 2560 y demás relativos aplicables.
En consecuencia autoriza y mandata a la "CONAVI" para que en su nombre y representación disponga de todos los recursos económicos que la primera le proporcione por concepto de subsidio, para ser aplicados en la intervención de su vivienda, inclusive sin necesidad de ratificación, girar de manera directa las instrucciones que correspondan, a la institución bancaria donde sean depositados los fondos de subsidio, para realizar los pagos por los conceptos de servicios y cualquier otro que se derive de los trabajos de reparación relacionados en este convenio.
f) Suscribir el o los contratos correspondientes con el «DE ACUERDO A LA LÍNEA DE APOYO CORRESPONDIENTE », propuestos por la "CONAVI".
g) Designa como su sustituto para el caso de fallecimiento, ausencia o incapacidad total o parcial, permanente o transitoria y para que se haga cargo de la administración de los recursos que le han sido asignados mediante este Convenio, pudiendo y debiendo firmar todos los instrumentos contractuales o de cualquier naturaleza necesarios para continuar con la aplicación del subsidio correspondiente y respetando el contenido del inciso anterior, sin necesidad de procedimiento judicial alguno a ______________________________
_____________________________.
QUINTA. - COMUNICACIÓN E INFORMACIÓN. "LAS PARTES" convienen en mantener una estrecha comunicación, otorgarse asesoría e intercambiar información oportuna respecto del desarrollo del "PROGRAMA" y específicamente en lo que concierne al cumplimiento de los compromisos que adquieren en este instrumento.
Todo intercambio de información que hagan referencia al "PROGRAMA" y demás Anexos del presente "CONVENIO", deberá realizarse bajo los formatos y procedimientos previstos en el presente "CONVENIO", o en los que la "CONAVI" establezca de manera fehaciente.
SEXTA. GUARDA Y PROTECCIÓN DE INFORMACIÓN RESERVADA Y/O CONFIDENCIAL. "LAS PARTES" acuerdan guardar y proteger la "INFORMACIÓN RESERVADA Y/O CONFIDENCIAL" que generen, obtengan, adquieran, transformen o se encuentre en su posesión, en términos de la normatividad que resulte aplicable.
En caso de que la "LAS PARTES" reciban algún requerimiento, para revelar toda o parte de la "INFORMACIÓN RESERVADA Y/O CONFIDENCIAL" relativa al otorgamiento del Subsidio Federal del "Programa Nacional de Reconstrucción" objeto del presente "CONVENIO", por parte de un tribunal competente, órgano gubernamental o autoridad administrativa; "LAS PARTES" se obligan a iniciar y atender a los procedimientos y obligaciones legales previstas en la normatividad vigente y aplicable, sin que ello implique un incumplimiento a las obligaciones previstas en el presente "CONVENIO".
"LAS PARTES" acuerdan que no se considerará "INFORMACIÓN RESERVADA Y/O CONFIDENCIAL", la que se ubique en alguno de los supuestos siguientes:
a) La que siempre ha sido del conocimiento del dominio público u obre en registros públicos, o ha pasado a formar parte de él, sin que ello implique el incumplimiento del presente "CONVENIO" o la violación a alguna disposición legal;
b) La que deba ser divulgada por disposición legal vigente o por orden judicial o administrativa.
SÉPTIMA. - DATOS PERSONALES. La "CONAVI", es responsable del tratamiento de los datos personales que proporcione el "BENEFICIARIO", los cuales serán protegidos conforme a lo dispuesto por la Ley General de Protección de Datos Personales en Posesión de Sujetos Obligados, y demás normatividad que resulte aplicable.
OCTAVA. - VIGENCIA. El presente "CONVENIO" entrará en vigor el día de su firma y tendrá la vigencia necesaria hasta el cumplimiento de su objeto, sujetándose el mismo a la disponibilidad presupuestaria del ejercicio correspondiente.
NOVENA. SANCIONES. En caso de que el "BENEFICIARIO" incumpla con alguno de los compromisos referidos en las cláusulas que anteceden, sin que sea necesario requerimiento previo o notificación, la "CONAVI" podrá rescindir el presente instrumento y exigir la devolución inmediata de lo entregado al "BENEFICIARIO", quien deberá reembolsar el monto total del subsidio recibido y las cargas financieras que haya determinado la autoridad hacendaria federal, a la "CONAVI" bajo los mecanismos que determine la Comisión Nacional de Vivienda .
Independientemente de las responsabilidades civiles, penales o de cualquier índole en que incurriera, adicionando el monto a devolver al valor actualizado en UMA's a la fecha de su devolución.
Para el caso de que la "CONAVI" tenga que recurrir a la recuperación forzosa, el "BENEFICIARIO" pagará los gastos que esto genere.
De igual forma, en caso de incumplimiento a lo pactado en el presente convenio, la "CONAVI", podrá cancelar la entrega
del resto del subsidio otorgado sin necesidad de aviso previo al "BENEFICIARIO".
DÉCIMA. GARANTÍA
Con independencia de lo anterior, el "BENEFICIARIO" a efecto de garantizar el debido uso del subsidio otorgado a través de la "CONAVI", suscribirá pagaré por el total del monto subsidiado, el cual quedará sin efecto una vez que se haya acreditado haber realizado los trabajos motivo del presente convenio a satisfacción de la "CONAVI".
DÉCIMA PRIMERA. - SOLUCIÓN DE CONTROVERSIAS Y ASPECTOS NO PREVISTOS
Lo no previsto en el contenido del presente "CONVENIO", así como las controversias por la interpretación o aplicación de alguna de sus cláusulas, será conciliado por "LAS PARTES". Para el caso de que las controversias no pudieran resolverse de común acuerdo y sin necesidad de que cualquiera de "LAS PARTES" lo tenga que acreditar, para la interpretación, ejecución y cumplimiento del presente "CONVENIO", se someten a la jurisdicción de los tribunales competentes en la Ciudad de México, haciendo renuncia expresa de cualquier otro fuero o jurisdicción que pudiera corresponderles en razón de sus domicilios presentes o futuros.
Previa lectura y conocimiento de su contenido y alcances, "LAS PARTES" lo firman en dos tantos, a los «Fecha_de_Firma» de 2019, quedando un ejemplar en poder de cada una de ellas.
 
 
"CONAVI"
COMISIÓN NACIONAL DE VIVIENDA
_________________________________
«Quien_firma»,
«Cargo_de_Quien_Firma»
 
"BENEFICIARIO"
__________________________________
«NOMBRES» «PATERNO» «MATERNO»
 
Anexo 2
FOLIO CONAVI «Nº_FOLIO_CONAVI»
ESTADO «Estado»
MUNICIPIO «MUNICIPIO»
PAGARÉ BENEFICIARIO
PAGARÉ
BUENO POR «MONTO_TOTAL»
Debo y pagaré incondicionalmente por este pagaré a la orden de la Comisión Nacional de Vivienda, en el domicilio ubicado en Avenida Heroica Escuela Naval Militar número 669, pisos 2 y 3, en la Colonia Presidentes Ejidales Primera Sección, Alcaldía Coyoacán, Código Postal 04470, Ciudad de México, o en cualquier lugar en que se me requiera, la cantidad de «MONTO_TOTAL» («En_Texto_MONTO_TOTAL» M. N.), cantidad recibida en efectivo a mi entera satisfacción.
En caso de incumplimiento el interés que se genere se pagará conforme al procedimiento para el cálculo de cargas financieras, contenido en el oficio circular 401-T-21481 de fecha de septiembre de 2008, emitido por la Tesorería de la Federación.
Suscrito a los «Fecha_de_Firma» de 2019.
Suscriptor: «NOMBRES» «PATERNO» «MATERNO»
 
Dirección: «CALLE_Y_NÚMERO»
Colonia: «COLONIAPARAJELOCALIDAD», «CP»
Municipio: «MUNICIPIO»
Estado: «Estado»
Firma: _____________________
Anexo 3
FOLIO CONAVI «Nº_FOLIO_CONAVI_APROBADO»
ESTADO «Estado»
MUNICIPIO «MUNICIPIO»
CONTRATO DE PRESTACIÓN DE SERVICIOS PROFESIONALES DE ASISTENCIA TÉCNICA QUE CELEBRAN, POR UNA PARTE «NOMBRES» «PATERNO» «MATERNO», A QUIEN EN LO SUCESIVO SE LE DENOMINARÁ COMO "EL BENEFICIARIO" Y POR LA OTRA, EL C. ING./ARQ. «AT_Convencional_Nombre_Persona_Física» A QUIEN EN LO SUBSECUENTE SE LE DESIGNARÁ COMO "EL PRESTADOR DE SERVICIOS", Y CUANDO ACTÚEN EN CONJUNTO SE LES NOMBRARÁ COMO "LAS PARTES", AL TENOR DE LOS SIGUIENTES ANTECEDENTES, DECLARACIONES Y CLÁUSULAS:
 
ANTECEDENTES
a) La Comisión Nacional de Vivienda en adelante "CONAVI" y "EL BENEFICIARIO", celebraron convenio de adhesión, dentro del Programa Nacional de Reconstrucción, bajo la línea de apoyo de Daño Parcial; en la cláusula Segunda del respectivo instrumento se estipula que, del total del subsidio que se le otorgó a "EL BENEFICIARIO", éste autoriza que se haga una canalización económica equivalente al 7% (siete por ciento), para pago de los honorarios de "EL PRESTADOR DE SERVICIOS", pago que se realizará a través de transferencia electrónica, depósito bancario o mecanismo similar.
b) De igual forma en los "Lineamientos en que se establece el funcionamiento del Comité de Evaluación Técnica de la Comisión Nacional de Vivienda", en su apartado correspondiente a "Disposiciones Generales", se señala que sólo entre el "EL BENEFICIARIO" y "EL PRESTADOR DE SERVICIOS", se crea una relación jurídica de carácter privada mediante contrato, esto es, que la "CONAVI", no participará de ella, excepto en la vigilancia de dicha relación entre particulares, para verificar que sea equilibrada y justa y que particularmente cumpla con los objetivos sociales propuestos.
c) La "CONAVI", mediante sus instancias internas, ha autorizado destinar la cantidad de «MONTO_TOTAL» (__«En_Texto_MONTO_TOTAL» M.N.), equivalentes a «UMA_MONTO_TOTAL» UMA's, que se otorgará para la ejecución del proyecto señalado en este Convenio, monto que será otorgado mediante depósito bancario o cualquier mecanismo similar, en favor de "EL BENEFICIARIO".
DECLARACIONES
1. DECLARA "EL BENEFICIARIO":
1.1 Que es una persona física, de nacionalidad mexicana, con plenitud en el uso y goce de las facultades que le otorga la ley, que cuenta con Clave Única de Registro de Población (CURP) siguiente «CURP» y se identifica con «IDENTIFICACION» número «CVE_ID».
1.2 Que como beneficiario de la Comisión Nacional de Vivienda (CONAVI) relativos al programa al que está inscrito, conoce a plenitud los alcances del programa citado y la normatividad que le es aplicable, toda vez que personalmente se ha cerciorado de su contenido.
1.3 Que ha autorizado y mandatado, que del monto total del subsidio que recibe por parte de la Comisión Nacional de Vivienda (CONAVI), ésta haga una canalización del 7% para efectuar el pago de honorarios a "EL PRESTADOR DE SERVICIOS".
1.4 Que, para efectos del presente Contrato, señala como su domicilio el lugar de la intervención habitacional en «CALLE_Y_NÚMERO», «COLONIAPARAJELOCALIDAD», «MUNICIPIO», «Estado», «CP».
 
2. DECLARA "EL PRESTADOR DE SERVICIOS":
2.1 Que es una persona física, de nacionalidad mexicana, en pleno uso y goce de las facultades que le otorga la ley, que cuenta con elementos necesarios y suficientes para realizar los trabajos y servicios que requiere "EL BENEFICIARIO", por tener la experiencia necesaria para ello dado que es un profesional del ramo por contar con cédula profesional número «AT_Convencional_Cédula_Persona_Física», expedida a su favor por la Dirección General de Profesiones de la Secretaría de Educación Pública, que lo acredita para ejercer como «AT_Convencional_Para_Ejercer_Como».
2.2 Que cuenta con el Registro Federal de Contribuyentes (RFC) n° «RFC_Asistente_Técnico», otorgado por el Servicio de Administración Tributaria de la Secretaría de Hacienda y Crédito Público.
2.3 Que cuenta con estudios y conocimientos necesarios, para prestar los servicios de Asistencia Técnica a "EL BENEFICIARIO", de acuerdo a las necesidades que requiere el proyecto, habiendo considerado todos los factores que intervienen para desarrollar eficazmente las actividades que desempeñará.
2.4 Que son de su conocimiento la normatividad y los alcances de los servicios de Asistencia Técnica requeridos por el "EL BENEFICIARIO", y exigidos institucionalmente por la Comisión Nacional de Vivienda.
2.5 Para la celebración del presente Contrato, cuenta con registro del Comité de Evaluación Técnica de la "CONAVI", mediante el acuerdo «Acuerdo_de_aprobación_Asistente_Técnico», correspondiente a la «Sesión_de_aprobación_Asistente_Técncio».
2.6 Que sabe que a "EL BENEFICIARIO" le ha sido concedido un subsidio por parte de la "CONAVI" y que ésta será quien, con los recursos económicos del primero, le pagará los honorarios derivados de este instrumento.
2.7 Que para efectos del presente Contrato señala como su domicilio el ubicado en «AT_Convencional_Domicilio_Persona_Físic».
3. DECLARAN "LAS PARTES":
3.1 Que reconocen mutuamente la personalidad y capacidad jurídica con que se ostentan y acreditan fehacientemente en el presente Contrato.
3.2 Que es su libre voluntad celebrar el presente Contrato, y que en dicha celebración no existe error, dolo, mala fe o cualquier otro vicio del consentimiento que pudiera afectar su validez jurídica, obligándose recíprocamente en todos y cada uno de los términos, conforme a lo dispuesto en diversos ordenamientos encargados de regular los actos jurídicos de esta naturaleza.
Una vez expuesto lo anterior, las partes sujetan su compromiso a la forma y términos que se establecen en las siguientes:
CLÁUSULAS
PRIMERA. - OBJETO. El presente Contrato tiene por objeto que "EL PRESTADOR DE SERVICIOS" proporcione a "EL BENEFICIARIO" Asistencia calificada en presupuesto, sistema constructivo, materiales, diseño, así como la debida inspección técnica para el proyecto de intervención habitacional acordado de forma organizada, planificada y permanente, con el fin de que quien recibe el subsidio, pueda aprovechar óptimamente los recursos económicos, sociales y en especie, para contar con una vivienda adecuada, de mayor calidad estructural, constructiva y de diseño, todo esto dentro del Programa Nacional de Reconstrucción, bajo la línea de apoyo de Daño Parcial.
SEGUNDA. - OBLIGACIONES DE "EL BENEFICIARIO". EL C. «NOMBRES» «PATERNO» «MATERNO» se obliga a:
a) Firmar la carta compromiso donde acepta participar en el Programa Nacional de Reconstrucción, de acuerdo a las condiciones pactadas.
b) Una vez que haya aceptado el proyecto de intervención de "EL PRESTADOR DE SERVICIOS", deberá observarlo, cumplirlo y acatarlo hasta su conclusión.
c) Colaborar en todos los aspectos posibles con el Asistente Técnico con la finalidad de que aproveche de manera óptima los recursos económicos, sociales y en especie.
d) Contratar la mano de obra y comprar los materiales siguiendo las directrices de "EL PRESTADOR DE SERVICIOS".
e) Seguir las recomendaciones de seguridad contenidas en el proyecto de intervención.
 
f) Se obliga a que el subsidio que recibe se aplique precisamente en los fines de este contrato y los trabajos de la intervención habitacional que se realicen en su vivienda.
TERCERA. - OBLIGACIONES DE "EL PRESTADOR DE SERVICIOS". El Asistente Técnico se obliga a:
a) Realizar la visita técnica y levantamiento, en donde tendrá el primer contacto con "EL BENEFICIARIO"; hará la determinación del tipo de intervención que requiere la vivienda considerando sus necesidades, así como el restituir las condiciones de habitabilidad y seguridad estructural.
b) Recabar la solicitud de subsidio donde "EL BENEFICIARIO" acepta participar en el programa.
c) Programar su intervención y organizar su plan de trabajo de acuerdo a lo que sea establecido por la "CONAVI".
d) Entregar el proyecto de intervención a "EL BENEFICIARIO" y a la "CONAVI", explicando sus responsabilidades, las recomendaciones básicas de seguridad, la importancia de respetar el proyecto y la mención de cómo se llevarán a cabo las instrucciones de trabajo durante la obra.
e) Realizar el proyecto definitivo con las observaciones y alcances, que resulten. Hacer la cuantificación de los conceptos de la obra, costos unitarios, importes finales de materiales y mano de obra, en atención a la guía de referencia para el seguimiento y desarrollo de la intervención, que para tal fin establezca la "CONAVI" y que estará disponible en la página electrónica www.gob.mx/conavi
f) Participar activamente durante la obra, mediante la realización de visitas desde el inicio de obra, hasta la conclusión de la misma, integrando reportes de avance de obra, memoria fotográfica de todo el proceso, inspeccionar la ejecución de la obra, que ésta se dé de la forma correcta, así como verificar la calidad de los materiales empleados, en atención a la guía de referencia para el seguimiento y desarrollo de la intervención, que para tal fin establezca la "CONAVI" y que estará disponible en la página electrónica www.gob.mx/conavi
g) Firmar el diario de obra, y asegurarse que "EL BENEFICIARIO" la firme de igual modo.
h) Informar periódica y documentalmente a la Comisión Nacional de Vivienda (CONAVI) sobre la prestación de los servicios profesionales contratados y sus resultados.
CUARTA. - MONTO DEL CONTRATO
"LAS PARTES" acuerdan que el monto total de los servicios profesionales de la Asistencia Técnica, se pagará con los recursos del subsidio que aportará el Gobierno Federal a través de la Comisión Nacional de Vivienda en favor de "EL BENEFICIARIO", estableciéndose como precio total la cantidad de «Monto_Asistencia_Técnica_7»
El monto arriba indicado será pagado por la "CONAVI", de la siguiente manera: un primer pago, por el equivalente al 50% del precio pactado, a la firma del presente instrumento; un segundo pago, por el equivalente al 30%, del precio total, que se pagará contra el reporte de avance del 80% de los trabajos; y un tercer y último pago que será por el equivalente al 20% del precio total pactado en este instrumento, que se realizará contra la entrega técnicamente satisfactoria de la totalidad de los trabajos encomendados.
"EL PRESTADOR DE SERVICIOS", conviene en aceptar que la "CONAVI", para los efectos de este contrato, solo actúa en calidad de mandataria de "EL BENEFICIARIO", pagando por cuenta y orden de éste, por lo tanto, no se establece ningún lazo contractual de ninguna naturaleza entre dicha institución y el primero de los nombrados, razón por la que libera a aquella de cualquier responsabilidad civil, penal, laboral o administrativa o de cualquier otra índole.
QUINTA. - GARANTÍA
En garantía de los trabajos contratados exclusivamente bajo este instrumento, "EL PRESTADOR DE SERVICIOS" otorga un título de crédito denominado "pagaré", hasta por el 100% del valor total de los trabajos que le correspondan a "EL PRESTADOR DE SERVICIOS", documento que tendrá una vigencia de un año a partir de la fecha de entrega de los trabajos encomendados.
La garantía en cuestión quedará liberada una vez que "EL PRESTADOR DE SERVICIOS", Asistente Técnico, haga entrega, técnicamente satisfactoria a su contratante, de los trabajos contratados.
"LAS PARTES" se obligan a que, en caso de hacerse efectivo el "pagaré", la recuperación de los recursos en él consignados, conjuntamente con las cargas financieras que haya determinado la autoridad hacendaria federal, serán reintegrados a la "CONAVI", quien en su caso podrá reclamar el reintegro de manera directa, o por conducto de terceros,
para lo que "EL PRESTADOR DE SERVICIOS" manifiesta su plena voluntad de que así sea.
SEXTA. - SUSPENSIÓN DE LA OBRA
a) "LAS PARTES" convienen que si por causas de fuerza mayor o caso fortuito ajenas a ellas, la obra se suspende por más de 6 meses, el presente contrato se tendrá por terminado de forma anticipada sin responsabilidad para las partes, quedando a salvo el derecho de "EL PRESTADOR DE SERVICIOS" para cobrar por lo que en ese momento hubiera ejecutado.
b) En caso de que "EL PRESTADOR DE SERVICIOS" no haya cumplido con los plazos establecidos o, en su caso le hayan entregado cantidades en exceso a lo realizado, se obliga a devolver la diferencia, adicionada con las cargas financieras, establecidas por las autoridades hacendarias, que se generen en la temporalidad correspondiente, haciéndose en su caso, ejecutable el título de crédito por este concepto, y la cantidad obtenida se reintegrará a la "CONAVI".
SÉPTIMA. - RESCISIÓN
"LAS PARTES" acuerdan que se podrá rescindir el presente contrato sin necesidad de juicio, por cualquiera de las siguientes causas:
a) El incumplimiento o violación por cualquiera de las partes a las cláusulas contenidas en este contrato.
b) Por prestar los servicios de Asistencia Técnica deficiente o negligentemente.
c) Por no observar la discreción debida respecto a la información a la que tenga acceso, como consecuencia de la prestación de los servicios encomendados.
d) Porque "EL PRESTADOR DE SERVICIOS" Se niegue a informar a la Comisión Nacional de Vivienda "CONAVI" sobre la prestación y/o el resultado de los servicios encomendados. En caso de rescisión justificada "EL PRESTADOR DE SERVICIOS", se obliga a devolver el total de la cantidad que haya recibido, más sus cargas financieras determinadas por la autoridad hacendaria federal y bastará con una notificación personal, por escrito o vía correo electrónico, al que haya señalado ante la "CONAVI", que surtirá efectos de requerimiento de pago.
OCTAVA. - SOLUCIÓN DE CONTROVERSIAS Y ASPECTOS NO PREVISTOS. Lo no previsto en el contenido del presente contrato, así como las controversias por la interpretación o aplicación que pudiera suscitarse por alguna de sus cláusulas, será conciliado por las "LAS PARTES".
En caso de que las controversias no pudiesen resolverse de común acuerdo, se someterán a la jurisdicción de los tribunales competentes de la Ciudad de México, haciendo renuncia expresa de cualquier otro fuero o jurisdicción que pudiera corresponderles en relación de sus domicilios presentes o futuros.
LEÍDO EL PRESENTE CONTRATO POR LAS PARTES QUE EN ÉL INTERVIENEN, Y UNA VEZ ENTERADOS DE SU CONTENIDO, LO FIRMAN DE CONFORMIDAD POR TRIPLICADO, A «Fecha_de_Firma» DE 2019, QUEDANDO UN EJEMPLAR EN CADA UNA DE ELLAS Y UNA MÁS PARA LA "CONAVI".
 
POR "EL BENEFICIARIO"
_________________________________
C. «NOMBRES» «PATERNO» «MATERNO»
POR "EL PRESTADOR DE SERVICIOS"
__________________________________
C. «AT_Convencional_Nombre_Persona_Física»
 
Anexo 3
FOLIO CONAVI «Nº_FOLIO_CONAVI_APROBADO»
ESTADO «Estado»
MUNICIPIO «MUNICIPIO»
PAGARÉ BENEFICIARIO/AT.FISICA
 
PAGARÉ
BUENO POR «Monto_Asistencia_Técnica_7»
Debo y pagaré incondicionalmente por este pagaré a la orden de la Comisión Nacional de Vivienda, en el domicilio ubicado en Avenida Heroica Escuela Naval Militar número 669, pisos 2 y 3, en la Colonia Presidentes Ejidales Primera Sección, Alcaldía Coyoacán, Código Postal 04470, Ciudad de México, o en cualquier lugar en que se me requiera, la cantidad de «Monto_Asistencia_Técnica_7» («En_Texto_Monto_Asistencia_Técnica_7» M.N.), cantidad recibida en efectivo a mi entera satisfacción.
En caso de incumplimiento, el interés que se genere se pagará conforme al procedimiento para el cálculo de cargas financieras, contenido en el oficio circular 401-T-21481 de fecha de septiembre de 2008, emitido por la Tesorería de la Federación.
Suscrito a «Fecha_de_Firma» de 2019.
Suscriptor: «AT_Convencional_Nombre_Persona_Física»
Dirección: «AT_Convencional_Domicilio_Persona_Físic»
Firma: __________________________
Anexo 3
FOLIO CONAVI «Nº_FOLIO_CONAVI_APROBADO»
ESTADO «Estado»
MUNICIPIO «MUNICIPIO»
CONTRATO DE PRESTACIÓN DE SERVICIOS PROFESIONALES DE ASISTENCIA TÉCNICA QUE CELEBRAN, POR UNA PARTE «NOMBRES» «PATERNO» «MATERNO», A QUIEN EN LO SUCESIVO SE LE DENOMINARÁ COMO "EL BENEFICIARIO" Y POR LA OTRA, EL C. ING./ARQ. «AT_Convencional_Nombre_Persona_Física» A QUIEN EN LO SUBSECUENTE SE LE DESIGNARÁ COMO "EL PRESTADOR DE SERVICIOS", Y CUANDO ACTÚEN EN CONJUNTO SE LES NOMBRARÁ COMO "LAS PARTES", AL TENOR DE LOS SIGUIENTES ANTECEDENTES, DECLARACIONES Y CLÁUSULAS:
 
ANTECEDENTES
a) La Comisión Nacional de Vivienda en adelante "CONAVI" y "EL BENEFICIARIO", celebraron convenio de adhesión, dentro del Programa Nacional de Reconstrucción, bajo la línea de apoyo de Daño Total; en la cláusula Segunda del respectivo instrumento se estipula que, del total del subsidio que se le otorgó a "EL BENEFICIARIO", éste autoriza que se haga una canalización económica equivalente al 7% (siete por ciento), para pago de los honorarios de "EL PRESTADOR DE SERVICIOS", pago que se realizará a través de transferencia electrónica, depósito bancario o mecanismo similar.
b) De igual forma en los "Lineamientos en que se establece el funcionamiento del Comité de Evaluación Técnica de la Comisión Nacional de Vivienda", en su apartado correspondiente a "Disposiciones Generales", se señala que sólo entre "EL BENEFICIARIO" y el Asistente Técnico, se crea una relación jurídica de carácter privada mediante contrato, esto es, que la "CONAVI", no participará de ella, excepto en la vigilancia de dicha relación entre particulares, para verificar que sea equilibrada y justa y que particularmente cumpla con los objetivos sociales propuestos.
c) La "CONAVI", mediante sus instancias internas, ha autorizado destinar la cantidad de «MONTO_TOTAL» (__«En_Texto_MONTO_TOTAL» M.N.), equivalentes a «UMA_MONTO_TOTAL» UMA's, que se otorgará para la ejecución del proyecto señalado en este Convenio, monto que será otorgado mediante depósito bancario o cualquier mecanismo similar, en favor de "EL BENEFICIARIO".
DECLARACIONES
 
1. DECLARA "EL BENEFICIARIO":
1.1 Que es una persona física, de nacionalidad mexicana, con plenitud en el uso y goce de las facultades que le otorga la ley, que cuenta con la Clave Única de Registro de Población (CURP) siguiente «CURP» y se identifica con «IDENTIFICACION» número «CVE_ID».
1.2 Que como beneficiario de la Comisión Nacional de Vivienda (CONAVI) relativos al programa al que está inscrito, conoce a plenitud los alcances del programa citado y la normatividad que le es aplicable, toda vez que personalmente se ha cerciorado de su contenido.
1.3 Que ha autorizado y mandatado, que del monto total del subsidio que recibe por parte de la Comisión Nacional de Vivienda (CONAVI), ésta haga una canalización del 7% para efectuar el pago de honorarios a "EL PRESTADOR DE SERVICIOS".
1.4 Que, para efectos del presento Contrato, señala como su domicilio el lugar de la intervención habitacional en «CALLE_Y_NÚMERO», «COLONIAPARAJELOCALIDAD», «MUNICIPIO», «Estado», «CP».
2. DECLARA "EL PRESTADOR DE SERVICIOS":
2.1 Que es una persona física, de nacionalidad mexicana, en pleno uso y goce de las facultades que le otorga la ley, que cuenta con elementos necesarios y suficientes para realizar los trabajos y servicios que requiere "EL BENEFICIARIO", por tener la experiencia necesaria para ello dado que es un profesional del ramo por contar con cédula profesional número «AT_Convencional_Cédula_Persona_Física», expedida a su favor por la Dirección General de Profesiones de la Secretaría de Educación Pública, que lo acredita para ejercer como «AT_Convencional_Para_Ejercer_Como».
2.2 Que cuenta con el Registro Federal de Contribuyentes (RFC) n° «RFC_Asistente_Técnico», otorgado por el Servicio de Administración Tributaria de la Secretaría de Hacienda y Crédito Público.
2.3 Que cuenta con estudios y conocimientos necesarios, para prestar los servicios de Asistencia Técnica a "EL BENEFICIARIO", de acuerdo a las necesidades que requiere el proyecto, habiendo considerado todos los factores que intervienen para desarrollar eficazmente las actividades que desempeñará.
2.4 Que son de su conocimiento la normatividad y los alcances de los servicios de Asistencia Técnica requeridos por el "EL BENEFICIARIO", y exigidos institucionalmente por la Comisión Nacional de Vivienda.
2.5 Para la celebración del presente Contrato, cuenta con registro del Comité de Evaluación Técnica de la "CONAVI", mediante el acuerdo «Acuerdo_de_aprobación_Asistente_Técnico», correspondiente a la «Sesión_de_aprobación_Asistente_Técncio».
2.6 Que sabe que a "EL BENEFICIARIO" le ha sido concedido un subsidio por parte de la "CONAVI" y que ésta será quien, con los recursos económicos del primero, le pagará los honorarios derivados de este instrumento.
2.7 Que para efectos del presente Contrato señala como su domicilio el ubicado en «AT_Convencional_Domicilio_Persona_Físic».
3. Declaran "LAS PARTES":
3.1 Que reconocen mutuamente la personalidad y capacidad jurídica con que se ostentan y acreditan fehacientemente en el presente Contrato.
3.2 Que es su libre voluntad celebrar el presente Contrato, y que en dicha celebración no existe error, dolo, mala fe o cualquier otro vicio del consentimiento que pudiera afectar su validez jurídica, obligándose recíprocamente en todos y cada uno de los términos, conforme a lo dispuesto en diversos ordenamientos encargados de regular los actos jurídicos de esta naturaleza.
Una vez expuesto lo anterior, sujetan su compromiso a la forma y términos que se establecen en las siguientes:
CLÁUSULAS
PRIMERA. - OBJETO. El presente Contrato tiene por objeto que "EL PRESTADOR DE SERVICIOS" proporcione a "EL BENEFICIARIO" Asistencia calificada en presupuesto, sistema constructivo, materiales, diseño, así como la debida inspección técnica para el proyecto de intervención habitacional acordado de forma organizada, planificada y permanente,
con el fin de que quien recibe el subsidio, pueda aprovechar óptimamente los recursos económicos, sociales y en especie, para contar con una vivienda adecuada, de mayor calidad estructural, constructiva y de diseño, todo esto dentro del Programa Nacional de Reconstrucción, bajo la línea de apoyo de Daño Total.
SEGUNDA. - OBLIGACIONES DE "EL BENEFICIARIO". EL C. «NOMBRES» «PATERNO» «MATERNO» se obliga a:
a) Firmar la carta compromiso donde acepta participar en el Programa Nacional de Reconstrucción, de acuerdo a las condiciones pactadas.
b) Una vez que haya aceptado el proyecto de intervención de "EL PRESTADOR DE SERVICIOS", deberá observarlo, cumplirlo y acatarlo hasta su conclusión.
c) Colaborar en todos los aspectos posibles con el Asistente Técnico con la finalidad de que aproveche de manera óptima los recursos económicos, sociales y en especie.
d) Contratar la mano de obra y comprar los materiales siguiendo las directrices de "EL PRESTADOR DE SERVICIOS".
e) Seguir las recomendaciones de seguridad contenidas en el proyecto de intervención.
f) Se obliga a que el subsidio que recibe se aplique precisamente en los fines de este contrato y los trabajos de la intervención habitacional que se realicen en su vivienda.
TERCERA. - OBLIGACIONES DE "EL PRESTADOR DE SERVICIOS". El Asistente Técnico se obliga a:
a) Realizar la visita técnica y levantamiento, en donde tendrá el primer contacto con "EL BENEFICIARIO"; hará la determinación del tipo de intervención que requiere la vivienda considerando sus necesidades, así como el restituir las condiciones de habitabilidad y seguridad estructural.
b) Recabar la solicitud de subsidio donde "EL BENEFICIARIO" acepta participar en el programa.
c) Programar su intervención y organizar su plan de trabajo de acuerdo a lo que sea establecido por la "CONAVI".
d) Entregar el proyecto de intervención a "EL BENEFICIARIO" y a la "CONAVI", explicando sus responsabilidades, las recomendaciones básicas de seguridad, la importancia de respetar el proyecto y la mención de cómo se llevarán a cabo las instrucciones de trabajo durante la obra.
e) Realizar el proyecto definitivo con las observaciones y alcances, que resulten. Hacer la cuantificación de los conceptos de la obra, costos unitarios, importes finales de materiales y mano de obra, en atención a la guía de referencia para el seguimiento y desarrollo de la intervención, que para tal fin establezca la "CONAVI" y que estará disponible en la página electrónica www.gob.mx/conavi
f) Participar activamente durante la obra, mediante la realización de visitas desde el inicio de obra, hasta la conclusión de la misma, integrando reportes de avance de obra, memoria fotográfica de todo el proceso, inspeccionar la ejecución de la obra, que ésta se dé de la forma correcta, así como verificar la calidad de los materiales empleados, en atención a la guía de referencia para el seguimiento y desarrollo de la intervención, que para tal fin establezca la "CONAVI" y que estará disponible en la página electrónica www.gob.mx/conavi
g) Firmar el diario de obra, y asegurarse que "EL BENEFICIARIO" la firme de igual modo.
h) Informar periódica y documentalmente a la Comisión Nacional de Vivienda (CONAVI) sobre la prestación de los servicios profesionales contratados y sus resultados.
CUARTA. - MONTO DEL CONTRATO
"LAS PARTES" acuerdan que el monto total de los servicios profesionales de la Asistencia Técnica, se pagará con los recursos del subsidio que aportará el Gobierno Federal a través de la Comisión Nacional de Vivienda en favor de "EL BENEFICIARIO", estableciéndose como precio total la cantidad de «Monto_Asistencia_Técnica_7»
El monto arriba indicado será pagado por la "CONAVI", de la siguiente manera: un primer pago, por el equivalente al 40% del precio pactado, a la firma del presente instrumento; un segundo pago, por el equivalente al 40%, del precio total, que se pagará contra la segunda ministración de los recursos de subsidio que la "CONAVI" libere en favor de "EL BENEFICIARIO"; y un tercer y último pago que será por el equivalente al 20% del precio total pactado en este instrumento, que se realizará contra la entrega técnicamente satisfactoria de la totalidad de los trabajos encomendados.
"EL PRESTADOR DE SERVICIOS", conviene en aceptar que la "CONAVI", para los efectos de este contrato, solo actúa
en calidad de mandataria de "EL BENEFICIARIO", pagando por cuenta y orden de éste, por lo tanto, no se establece ningún lazo contractual de ninguna naturaleza entre dicha institución y el primero de los nombrados, razón por la que libera a aquella de cualquier responsabilidad civil, penal, laboral o administrativa o de cualquier otra índole.
QUINTA. - GARANTÍA
En garantía de los trabajos contratados exclusivamente bajo este instrumento, "EL PRESTADOR DE SERVICIOS" otorga un título de crédito denominado "pagaré", hasta por el 100% del valor total de los trabajos que le correspondan a "EL PRESTADOR DE SERVICIOS", documento que tendrá una vigencia de un año a partir de la fecha de entrega de los trabajos encomendados.
La garantía en cuestión quedará liberada una vez que "EL PRESTADOR DE SERVICIOS", Asistente Técnico, haga entrega, técnicamente satisfactoria a su contratante, de los trabajos contratados.
"LAS PARTES" se obligan a que, en caso de hacerse efectivo el "pagaré", la recuperación de los recursos en él consignados, conjuntamente con las cargas financieras que haya determinado la autoridad hacendaria federal, serán reintegrados a la "CONAVI", quien en su caso podrá reclamar el reintegro de manera directa, o por conducto de terceros, para lo que "EL PRESTADOR DE SERVICIOS" manifiesta su plena voluntad de que así sea.
SEXTA. - SUSPENSIÓN DE LA OBRA
a) "LAS PARTES" convienen que si por causas de fuerza mayor o caso fortuito ajenas a ellas, la obra se suspende por más de 6 meses, el presente contrato se tendrá por terminado de forma anticipada sin responsabilidad para las partes, quedando a salvo el derecho de "EL PRESTADOR DE SERVICIOS" para cobrar por lo que en ese momento hubiera ejecutado.
b) En caso de que "EL PRESTADOR DE SERVICIOS" no haya cumplido con los plazos establecidos o, en su caso le hayan entregado cantidades en exceso a lo realizado, se obliga a devolver la diferencia, adicionada con las cargas financieras, establecidas por las autoridades hacendarias, que se generen en la temporalidad correspondiente, haciéndose en su caso, ejecutable el título de crédito por este concepto, y la cantidad obtenida se reintegrará a la "CONAVI".
SÉPTIMA. - RESCISIÓN.
"LAS PARTES" acuerdan que se podrá rescindir el presente contrato sin necesidad de juicio, por cualquiera de las siguientes causas:
a) El incumplimiento o violación por cualquiera de las partes a las cláusulas contenidas en este contrato.
b) Por prestar los servicios de Asistencia Técnica deficiente o negligentemente.
c) Por no observar la discreción debida respecto a la información a la que tenga acceso, como consecuencia de la prestación de los servicios encomendados.
d) Porque "EL PRESTADOR DE SERVICIOS" Se niegue a informar a la Comisión Nacional de Vivienda (CONAVI) sobre la prestación y/o el resultado de los servicios encomendados. En caso de rescisión justificada, "EL PRESTADOR DE SERVICIOS" se obliga a devolver el total de la cantidad que haya recibido, más sus cargas financieras determinadas por la autoridad hacendaria federal, y bastará con una notificación personal, por escrito o vía correo electrónico, al que haya señalado ante la "CONAVI", que surtirá efectos de requerimiento de pago.
OCTAVA. - SOLUCIÓN DE CONTROVERSIAS Y ASPECTOS NO PREVISTOS. Lo no previsto en el contenido del presente contrato, así como las controversias por la interpretación o aplicación que pudiera suscitarse por alguna de sus cláusulas, será conciliado por las "LAS PARTES".
En caso de que las controversias no pudiesen resolverse de común acuerdo, se someterán a la jurisdicción de los tribunales competentes de la Ciudad de México, haciendo renuncia expresa de cualquier otro fuero o jurisdicción que pudiera corresponderles en relación de sus domicilios presentes o futuros.
LEÍDO EL PRESENTE CONTRATO POR LAS PARTES QUE EN ÉL INTERVIENEN, Y UNA VEZ ENTERADOS DE SU CONTENIDO, LO FIRMAN DE CONFORMIDAD POR TRIPLICADO, A LOS «Fecha_de_Firma» DE 2019, QUEDANDO UN EJEMPLAR EN CADA UNA DE ELLAS Y UNO MÁS PARA LA "CONAVI".
 
 
POR "EL BENEFICIARIO"
_________________________________
C. «NOMBRES» «PATERNO» «MATERNO»
POR "EL PRESTADOR DE SERVICIOS"
__________________________________
C. «AT_Convencional_Nombre_Persona_Física»
 
Anexo 3
FOLIO CONAVI «Nº_FOLIO_CONAVI_APROBADO»
ESTADO «Estado»
MUNICIPIO «MUNICIPIO»
PAGARÉ BENEFICIARIO/AT.FISICA
PAGARÉ
BUENO POR «Monto_Asistencia_Técnica_7»
Debo y pagaré incondicionalmente por este pagaré a la orden de la Comisión Nacional de Vivienda, en el domicilio ubicado en Avenida Heroica Escuela Naval Militar número 669, pisos 2 y 3, en la Colonia Presidentes Ejidales Primera Sección, Alcaldía Coyoacán, Código Postal 04470, Ciudad de México, o en cualquier lugar en que se me requiera, la cantidad de «Monto_Asistencia_Técnica_7» («En_Texto_Monto_Asistencia_Técnica_7»_ M.N.), cantidad recibida en efectivo a mi entera satisfacción.
En caso de incumplimiento, el interés que se genere se pagará conforme al procedimiento para el cálculo de cargas financieras, contenido en el oficio circular 401-T-21481 de fecha de septiembre de 2008, emitido por la Tesorería de la Federación.
Suscrito a los «Fecha_de_Firma» de 2019.
Suscriptor: _«AT_Convencional_Nombre_Persona_Física»
Dirección: «AT_Convencional_Domicilio_Persona_Físic»
Firma: _____________________
Anexo 4
ACTA DE TÉRMINO
Siendo las XXXXXX horas, del día XXXXXXXXXXXXXX, estando presentes en la calle XXXXXXXXXXXXXXXXXXXX, Número XXXX, Colonia XXXXXXXXXXXXXX de la Localidad de XXXXXXXXXXXXXX, Municipio de XXXXXXXXXXXXXX, en el estado de XXXXXXXXXXXXXX, el "BENEFICIARIO" C. XXXXXXXXXXXXXXXXXXXX, con número de folio CONAVI XXXXXXXXXXXXXXX, así como el C. XXXXXXXXXXXXXXXXXXXX, Representante Legal de la empresa XXXXXXXXXXXXXXXXXXXX, conocido en este acto como "EL ASISTENTE TÉCNICO", bajo el número de registro XXXXXXXXXXXXXXX, dan inicio al recorrido de inspección de la obra, en consecuencia, "EL ASISTENTE TÉCNICO", da cuenta de los trabajos, cerciorándose que los mismos se hayan ejecutado de conformidad al proyecto y una vez que otorga su visto bueno, SE DAN POR CONCLUIDOS los trabajos A ENTERA SATISFACCIÓN DEL BENEFICIARIO.
  Leída la presente por las partes y enteradas en su contenido y alcance legal, firman las personas que en ella intervienen.
          __________________________________               _____________________________________
      FIRMA Y NOMBRE DEL ASISTENTE TÉCNICO              FIRMA Y NOMBRE DEL BENEFICIARIO
Anexo 5
 
CERTIFICADO DE RECEPCIÓN DEL SUBSIDIO CORRESPONDIENTE AL "PROGRAMA NACIONAL
DE RECONSTRUCCIÓN"
 
Fecha:____/____/20___
Yo, _______________________________ con CURP ________________________, que en este acto me identifico con el documento que en copia se anexa a la documentación del subsidio correspondiente, manifiesto y hago constar que recibí apoyo del Gobierno Federal para aplicarlo al Componente de Vivienda en la modalidad de _____________________________.
El domicilio donde se realizó la intervención es en: calle _______________________ con el número exterior ___ interior ___ en la colonia ________________________ con el C.P. __________ en la localidad de ______________________. Ubicada en el municipio de ________________________ que se encuentra en el Estado de __________________________ mediante la aplicación del subsidio recibido por un valor total de $_________________ (cantidad con letra 00/100 M.N.).
Bajo protesta de decir verdad, manifiesto que la información contenida en este escrito es cierta, al igual que la que proporcione para la obtención del subsidio federal a que se refiere este documento. Asimismo, manifiesto no contar con otra vivienda diferente a la que se aplicó el subsidio.
 
¿Contó con asistencia técnica?
 
Si
 
No
 
 
PROTESTO LO NECESARIO
____________________________________
Firma del interesado.
 
"Este programa es público, ajeno a cualquier partido político. Queda prohibido el uso para fines distintos al
desarrollo social".
 
 


 
Anexo 7
 
SOLICITUD DE SUBSIDIO CORRESPONDIENTE AL "PROGRAMA NACIONAL DE
RECONSTRUCCIÓN".
 
C. Directora General.
Comisión Nacional de Vivienda
Fecha:_____/______/2019
Presento a esta Comisión Nacional de Vivienda, esta solicitud de Subsidio Federal, de acuerdo con lo señalado en los Lineamientos Generales y Específicos del Programa Nacional de Reconstrucción para el ejercicio fiscal 2019.
1.Solicitante.
 
______________________
______________________
______________________
Apellido Paterno
Apellido Materno
Nombre
 
 
 
_________________________
CURP (o Matrícula Consular)
 
 
 
Tipo de Intervención
 
Modalidad
 
Líneas de Apoyo Aplicables
 
 
 
 
 
a) Vivienda en Espacio Edificable Rural o Urbano
 
- Reparación Parcial de Vivienda
O
 
 
 
- Reparación Total de Vivienda
O
 
 
 
- Reubicación de Vivienda
O
 
 
 
- Demolición
O
 
 
 
- Sustentabilidad
O
 
 
 
- Asistencia Técnica
O
 
 
 
- Supervisión Externa
O
 
 
 
 
 
b) Vivienda en Conjunto Habitacional
- Adquisición de suelo
O
 
 
- Estudios y Proyectos
O
 
 
 
- Demolición
O
 
 
 
- Edificación
O
 
 
 
- Gastos complementarios
O
 
 
 
- Obra de alcance mayor
O
 
 
 
- Sustentabilidad
O
 
 
 
- Espacio auxiliar comunitario
O
 
 
 
- Supervisión externa
O
 
 
 
- Laboratorio de control de calidad de materiales
O
 
 
 
 
 
c) Rehabilitación de Vivienda en Inmuebles Catalogados
 
- Rehabilitación
O
 
- Dictamen de factibilidad histórica, artística y/o patrimonial
O
 
 
 
- Proyectos de rehabilitación
O
 
 
 
- Áreas comunes y fachadas
O
 
 
 
- Sustentabilidad
O
 
 
 
- Asistencia técnica
O
 
 
 
- Supervisión externa
O
 
 
 
 
 
d) Adquisición de Vivienda
 
- Adquisición de Vivienda Nueva
O
 
 
- Adquisición de Vivienda Usada
O
Bajo protesta de decir verdad, manifiesto que la información que he proporcionado es verdadera, que dispongo y estoy dispuesto al aporte de los recursos exigidos como ahorro previo en los términos indicados en las Lineamientos Específicos del Programa Nacional de Reconstrucción, y que no he recibido en los términos de dichos Lineamientos algún subsidio federal para vivienda.
Así mismo manifiesto que mi ingreso me califica como beneficiario de este Programa, que conozco y en consecuencia acepto el contenido de las citadas Reglas de Operación y mi conformidad para cumplir con lo que en las mismas establece.
A su vez, acepto quedar registrado en el padrón de beneficiarios como solicitante de subsidio y hago constar que es de mi conocimiento que una vez formalizado, mi CURP quedará registrada en el padrón y que, en caso de incumplir dichas Reglas, me obligo a rembolsar inmediatamente el monto del subsidio otorgado.
y conozco que: Comete el delito de falsedad de declaraciones, quien bajo protesta de decir verdad ante autoridad pública distinta de la judicial en ejercicio de sus funciones o con motivo de ellas, faltaré a la verdad de acuerdo con lo previsto en el artículo 247 fracción IV del Código Penal Federal.
____________________________
Firma del Interesado.
 
"Este programa es público, ajeno a cualquier partido político. Queda prohibido el uso para fines distintos al
desarrollo social".
 
Anexo 8
 
CARTA COMPROMISO
"PROGRAMA NACIONAL DE RECONSTRUCCIÓN"
 
México, __________________a_____de____________ de 2019.
FOLIO FONDEN/OTRO APOYO______________________
Yo, _______________________________; con domicilio en calle __________________________, Colonia_____________, Municipio_____________, C.P. _____________, Estado _____________.
Por medio de la presente, acepto se incorporado al Programa Nacional de Reconstrucción para obtener el apoyo que aplique la Comisión Nacional de Vivienda y cumplir con los requisitos que se me soliciten para tal fin.
PARA ESOS EFECTOS, DECLARO BAJO PROTESTA DE DECIR VERDAD:
·   Que es mi voluntad integrarme a los programas de atención para afectados por los sismos de septiembre de 2017 y/o febrero 2018 que aplique la Comisión Nacional de Vivienda.
·   Que se me ha informado y explicado los requisitos y condiciones de los programas de atención para afectados por los sismos de septiembre de 2017 y/o febrero de 2018 que opera la Comisión Nacional de Vivienda.
·   Que los datos y documentos que he proporcionado son ciertos y auténticos, dando mi anuencia para que sean verificados, mediante el cotejo respectivo, visitas de trabajo social, revisión técnica o cualquier medio similar a la vivienda afectada, en caso de existir falsedad será suspendido mi apoyo.
·   Que acepto recibir la asesoría técnica para el acompañamiento de la gestión y ejecución de la acción de vivienda correspondiente, para lo cual la Comisión Nacional de Vivienda me apoyará con un Asesor Técnico integrante del Padrón oficial de la Institución, quien llevará a cabo los servicios de seguimiento, atención, verificación del cumplimiento de las normas y especificaciones técnicas del proyecto y revisión de la correcta aplicación de los recursos económicos proporcionados por la Comisión.
·   Que tendré la opción de aplicar los recursos bajo el proceso de autoproducción asistida o bien, con la contratación de un Organismo Ejecutor de Obra.
·   Que autorizo que la Comisión Nacional de Vivienda aplique a cuenta del apoyo que me otorgue, el porcentaje que corresponda por pago de Asesoría Técnica, y en su caso, el pago de la obra ejecutada al Organismo Ejecutor de Obra.
·   Que, en el caso de realizar la acción de vivienda bajo el procedimiento de autoproducción asistida, me obligo a administrar y aplicar correctamente, conforme a la normatividad de la Comisión, el monto total de los recursos que me hayan sido asignados y entregados, a la compra de materiales de construcción y el pago de la mano de obra, con el apoyo del asesor técnico asignado.
·   Que me obligo a proporcionar los documentos y comprobantes de los pagos correspondientes por concepto de mano de obra y materiales, sufragados con los recursos económicos otorgados por la Comisión Nacional de Vivienda.
·   Que los recursos asignados se deberán ejercer en la vivienda de la dirección manifestada, en los tiempos y especificaciones que determine el Asesor Técnico y de acuerdo con el programa de ministraciones.
·   Que entiendo, conozco y acepto el alcance y las consecuencias jurídicas de los derechos en caso de ser falsa la anterior declaración.
Los datos recabados mediante la presente Carta, serán protegidos conforme a lo dispuesto por la Ley General
de Protección de Datos Personales en Posesión de Sujetos Obligados, y demás normatividad aplicable.
____________________________________
NOMBRE Y FIRMA
 
"Este programa es público, ajeno a cualquier partido político. Queda prohibido el uso para fines distintos al
desarrollo social".
 
_______________________________
 
1     Artículo 4to, parágrafo II de la Ley de Vivienda. Op cit.
2     Comisión Nacional de Vivienda (2010) "Glosario de Términos". Código de Edificación de Vivienda. México: CONAVI
3     Artículo 4to, parágrafo IV de la Ley de Vivienda. Op cit...
4     Artículo 3ro, parágrafo XIX de la Ley General de Asentamientos Humanos, Ordenamiento Territorial y Desarrollo Urbano. Cámara de diputados del H. Congreso de la Unión. México. Disponible en http://www.diputados.gob.mx/LeyesBiblio/pdf/LGAHOTDU_281116.pdf
5     Artículo 2do. Parágrafo LIII de la Ley Federal de Presupuesto y Responsabilidad Hacendaria
6     Artículo 4to., parágrafo XIV de la Ley de Vivienda. Op cit...