ACUERDO mediante el cual se establecen las Reglas de Operación del Programa de Apoyo al Empleo.

Al margen un sello con el Escudo Nacional, que dice: Estados Unidos Mexicanos.- Secretaría del Trabajo y Previsión Social.

LUISA MARÍA ALCALDE LUJÁN, Secretaria del Trabajo y Previsión Social, con fundamento en los artículos 16 y 40 de la Ley Orgánica de la Administración Pública Federal; 75 y 77 de la Ley Federal de Presupuesto y Responsabilidad Hacendaria; 1, 2, 4, 5, fracciones I y XIX y 15, fracción XIV del Reglamento Interior de la Secretaría del Trabajo y Previsión Social; y artículos 29 y 30 del Decreto de Presupuesto de Egresos de la Federación para el Ejercicio Fiscal 2020, y
CONSIDERANDO
Que la Secretaría del Trabajo y Previsión Social tiene el objetivo de intermediar en el mercado laboral para favorecer la empleabilidad, lo cual lleva a cabo mediante diversas estrategias, tales como proveer de información que facilite la articulación entre empleadores y buscadores de trabajo y ejecutar políticas públicas que propicien la inserción en un empleo formal de los buscadores de trabajo, en especial de quienes enfrentan barreras de acceso al empleo;
Que las estrategias descritas se materializan mediante las siguientes políticas activas del mercado laboral: otorgar servicios de información e intermediación laboral; promover oferta laboral específica para buscadores de trabajo que enfrentan barreras de acceso al empleo; apoyar la movilidad laboral nacional e internacional; poner a disposición de buscadores de trabajo y empleadores un portal digital de intermediación laboral y un centro de atención telefónica, chat y correo electrónico; organizar ferias de empleo; impartir talleres para búsqueda de empleo; apoyar la impartición de cursos de capacitación a personas desempleadas para mejorar su empleabilidad; propiciar la preservación de empleo en las zonas donde se presente una contingencia laboral, e implementar actividades transversales en la materia, de manera coordinada con los tres órdenes de gobierno;
Que conforme a lo dispuesto en la Ley Orgánica de la Administración Pública Federal en su artículo 40, fracción VII, corresponde a la Secretaría del Trabajo y Previsión Social, establecer y dirigir el Servicio Nacional de Empleo y vigilar su funcionamiento;
Que de acuerdo con lo establecido en la Ley Federal del Trabajo, el Servicio Nacional de Empleo tiene entre otros objetivos: promover y diseñar mecanismos para el seguimiento a la inserción laboral de los trabajadores, así como diseñar, conducir y evaluar programas específicos para generar oportunidades de empleo para jóvenes y grupos en situación vulnerable;
Que en este marco corresponde a la Secretaría del Trabajo y Previsión Social, promover la articulación entre los actores del mercado de trabajo para mejorar las oportunidades de empleo; elaborar informes y formular programas para impulsar la ocupación en el país, así como procurar su ejecución; y, orientar a quienes buscan empleo hacia las vacantes ofertadas por los empleadores con base a su formación y aptitudes;
Que la Secretaría del Trabajo y Previsión Social, en coordinación con los gobiernos de las entidades federativas, instrumenta diversos servicios y programas de intermediación laboral a favor de la población buscadora de trabajo y los empleadores;
Que el Programa de Apoyo al Empleo, de acuerdo al Presupuesto de Egresos de la Federación para el ejercicio fiscal 2020, es un programa de desarrollo económico, según su clasificación funcional, y debe estar sujeto a Reglas de Operación, según lo establecido en los artículos 29 y 30 y en el anexo 25 del Decreto de Presupuesto de Egresos de la Federación para el ejercicio fiscal 2020;
Que la Ley Federal de Presupuesto y Responsabilidad Hacendaria, establece que las dependencias y entidades deberán publicar en el Diario Oficial de la Federación, las Reglas de Operación de los programas a través de los cuales se otorguen subsidios a la población, con el objeto de asegurar una aplicación eficiente, eficaz, equitativa y transparente de los recursos públicos, para alcanzar los objetivos y metas de los programas autorizados, y
Que de conformidad con la referida Ley, la Secretaría de Hacienda y Crédito Público otorgó la autorización presupuestaria correspondiente y la Comisión Federal de Mejora Regulatoria emitió el dictamen regulatorio respectivo; por lo que he tenido a bien expedir el siguiente
 
ACUERDO MEDIANTE EL CUAL SE ESTABLECEN LAS REGLAS DE OPERACIÓN DEL PROGRAMA DE
APOYO AL EMPLEO
ÚNICO. La Secretaría del Trabajo y Previsión Social expide, de acuerdo con lo dispuesto en el artículo 30 del Decreto de Presupuesto de Egresos de la Federación para el Ejercicio Fiscal 2020 y artículo 77 de la Ley Federal de Presupuesto y Responsabilidad Hacendaria, las siguientes:
REGLAS DE OPERACIÓN DEL PROGRAMA DE APOYO AL EMPLEO
1. Introducción
El mercado laboral mexicano se autorregula con base en la oferta y la demanda; no obstante, al igual que otros mercados, presenta desajustes que por sí mismo no puede corregir, tales como diferencias entre la generación de empleos y la disponibilidad de la mano de obra, información insuficiente sobre los empleos existentes y brechas entre la calificación de la mano de obra disponible y los perfiles requeridos para los empleos disponibles. Tales desajustes impactan de manera negativa la articulación entre los agentes del mercado, cuyas consecuencias principalmente se reflejan en el empleo.
Ante esta situación, el Gobierno Federal a través de la Secretaría del Trabajo y Previsión Social, en uso de las facultades que le son inherentes, interviene para reducir los desajustes mencionados y para ello ha dispuesto una serie de acciones encaminadas a la intermediación entre los agentes del mercado laboral, con especial atención a población que enfrenta barreras de acceso al empleo, que incluye mujeres, jóvenes, mayores de 50 años, personas con alguna discapacidad, víctimas de delitos y personas preliberadas.
Con el Programa de Apoyo al Empleo, se busca ayudar a solucionar las dificultades que enfrentan los buscadores de trabajo y los empleadores para articularse en el mercado laboral, tales como: deficiente promoción de las vacantes existentes y de los buscadores de trabajo disponibles; brecha entre las competencias laborales requeridas por las vacantes y las ofrecidas por los buscadores de trabajo y la falta de recursos de éstos para adecuar sus competencias laborales.
Para ello, se otorga atención enfocada a las necesidades específicas de la población objetivo mediante la prestación de servicios de intermediación laboral, movilidad laboral de jornaleros agrícolas y capacitación para la empleabilidad.
Para llevar a cabo el Programa de Apoyo al Empleo, la Secretaría del Trabajo y Previsión Social, a través de la Unidad del Servicio Nacional de Empleo, presupuesta, coordina la operación y administra los recursos federales destinados al mismo.
El Programa de Apoyo al Empleo se conforma por tres subprogramas denominados: Intermediación Laboral, Movilidad Laboral de Jornaleros Agrícolas y Capacitación para la Empleabilidad, por medio de los cuales, con recursos públicos federales, se brindan diversos servicios o apoyos para facilitar el acceso al empleo.
Asimismo, con la finalidad de favorecer la incorporación de personas con discapacidad y adultos mayores al mercado de trabajo, la Unidad del Servicio Nacional de Empleo promueve la Estrategia Abriendo Espacios, como un elemento transversal del Programa de Apoyo al Empleo.
1.1.  Glosario de términos y abreviaturas
Para efectos de las presentes Reglas de Operación se entenderá por:
Acción. Todo aquel evento de: intermediación laboral, movilidad laboral interna o externa, capacitación para la empleabilidad, apoyo para contingencias laborales, así como servicios asociados a la operación, registrado por alguna oficina del Servicio Nacional de Empleo de las entidades federativas o por la Unidad del Servicio Nacional de Empleo, validado en el sistema informático provisto por esta última.
Acuerdo de capacitación. Documento que elabora la Oficina del Servicio Nacional de Empleo de una entidad federativa y que firma conjuntamente con el empleador participante del subprograma Capacitación para la Empleabilidad, donde se establecen las obligaciones que adquieren cada uno de ellos para la impartición del curso de capacitación.
Apoyo. El servicio o ayuda económica que recibe un beneficiario a través de un subprograma del PAE.
Aviso de privacidad. Documento a disposición del titular de forma física, electrónica o en cualquier formato generado por el responsable, a partir del momento en el cual se recaben sus datos personales, con el objeto de informarle los propósitos del tratamiento de los mismos.
 
Beneficiario. Buscador de trabajo que recibe un servicio o apoyo económico.
Buscador de trabajo. Persona que busca activamente un empleo remunerado, debido a que se encuentra desocupada, o bien, que aun estando ocupada, desea un segundo empleo o mejorar el que tiene.
Buscador de trabajo canalizado. Buscador de trabajo que como resultado de los servicios de intermediación laboral proporcionados, es dirigido a un subprograma del PAE, acorde a su perfil y necesidades.
Buscador de trabajo seleccionado para capacitación. Buscador de trabajo canalizado, susceptible de recibir apoyos de Capacitación para la Empleabilidad.
CLABE. Clave Bancaria Estandarizada de 18 dígitos.
CLC. Cuenta por Liquidar Certificada.
Comités de contraloría social. Organización social constituida por los beneficiarios que reciben subsidios del Programa de Apoyo al Empleo, que tiene como objetivo, el seguimiento, supervisión y vigilancia de su ejecución, del cumplimiento de metas y acciones comprometidas, así como de la correcta aplicación de los recursos asignados, en términos de las presentes Reglas de Operación.
Comité de Evaluación y Apoyo para la Reactivación del Empleo. Órgano encargado de analizar y determinar, la intervención y las actividades que adoptará la Secretaría del Trabajo y Previsión Social, en la atención de una declaratoria de contingencia laboral, emitida por la autoridad correspondiente.
Consejero de empleo. Persona encargada de asesorar y orientar al buscador de trabajo para facilitar su inserción en un empleo formal.
Consejero en reclutamiento. Persona encargada de asesorar y orientar al empleador para identificar sus necesidades de recursos humanos, perfilar y promover sus vacantes, así como proponer candidatos para su ocupación.
Consejero laboral. Nombre genérico que para efectos administrativos se utiliza para identificar al personal de la OSNE que se ocupa en actividades tales como organizar, ejecutar y dar seguimiento al programa; incluye al consejero de empleo y al consejero en reclutamiento.
Contingencia laboral. Casos de crisis laboral como resultado de la ocurrencia de sucesos atípicos de carácter natural, económico o social, inclusive derivado de contingencias sanitarias, ambientales o de cualquier otro tipo, validados por el Comité de Evaluación y Apoyo para la Reactivación del Empleo.
Contraloría social. Mecanismo de los beneficiarios que reciben subsidios del Programa de Apoyo al Empleo para que de manera organizada, verifiquen el cumplimiento de metas y la correcta aplicación de los recursos asignados al Programa.
Convenio de coordinación. Documento que suscribe el Ejecutivo Federal, a través de la Secretaría del Trabajo y Previsión Social con gobiernos de las entidades federativas, donde se establecen las obligaciones que adquieren cada una de las partes para la ejecución de programas, servicios y estrategias en el marco del Servicio Nacional de Empleo.
CURP. Clave Única de Registro de Población.
DGPP. Dirección General de Programación y Presupuesto de la Secretaría del Trabajo y Previsión Social.
Datos personales. Cualquier información concerniente a una persona física identificada o identificable. Se considera que una persona es identificable cuando su identidad pueda determinarse directa o indirectamente a través de cualquier información.
Empleador. Persona física o moral que requiere contratar personal para una actividad o puesto de trabajo específico y está en disponibilidad de proporcionar a las oficinas del Servicio Nacional de Empleo la información de sus vacantes para su promoción y cobertura.
Identificación oficial. Documento vigente que acredita la identidad de una persona, expedida por alguna dependencia del gobierno federal, estatal o municipal que incluya fotografía, firma y la CURP.
Lineamientos para Administrar el Presupuesto de los Programas del Servicio Nacional de Empleo. Documento que establece la regulación aplicable a las Oficinas del Servicio Nacional de Empleo de las entidades federativas, en materia de administración de los recursos presupuestarios que la Secretaría del Trabajo y Previsión Social, a través de la Unidad del Servicio Nacional de Empleo, destina al Servicio Nacional de Empleo.
OSNE. Oficina del Servicio Nacional de Empleo, unidad administrativa o área, adscrita al gobierno de cada una de las entidades federativas, que se encarga de operar programas, servicios y estrategias en el marco del Servicio Nacional de Empleo.
PAE. Programa de Apoyo al Empleo.
Programa de capacitación. Documento donde se especifican los temas a desarrollar durante el curso de capacitación y sus características, así como el perfil que deben cubrir los participantes.
PTAT. Programa de Trabajadores Agrícolas Temporales México-Canadá.
Reglas. Reglas de Operación del Programa de Apoyo al Empleo.
RFC. Registro Federal de Contribuyentes.
Seguimiento a la operación. Actividades encaminadas a monitorear el cumplimiento de las metas físico financieras y los procesos operativos del Programa de Apoyo al Empleo, en apego a la normatividad aplicable.
SFP. Secretaría de la Función Pública.
SHCP. Secretaría de Hacienda y Crédito Público.
SIAFF. Sistema Integral de Administración Financiera Federal.
SICOP. Sistema de Contabilidad y Presupuesto.
SISPAE. Sistema Informático del Programa de Apoyo al Empleo, de uso obligatorio para las Oficinas del Servicio Nacional de Empleo de las entidades federativas, que la Unidad del Servicio Nacional de Empleo establece para el registro control y seguimiento del PAE.
SNE. Servicio Nacional de Empleo.
SR. Solicitud de Recursos.
STPS. Secretaría del Trabajo y Previsión Social.
Supervisión. Actividades encaminadas a vigilar que la operación y el ejercicio de los recursos presupuestales del PAE, se realicen en estricto apego a la normatividad aplicable.
TESOFE. Tesorería de la Federación.
USNE. Unidad del Servicio Nacional de Empleo.
Los términos y abreviaturas antes indicados también serán aplicables a sus respectivos plurales y/o singulares, asimismo, tendrán efecto en todos los servicios, estrategias y programas a cargo de la USNE, independientemente de los que se definan para cada uno de ellos. Para mayor claridad se resaltan en letras cursivas dentro de las presentes reglas.
2. Objetivos del Programa de Apoyo al Empleo
2.1. General
Lograr la inserción en un empleo formal de desempleados, trabajadores en condiciones críticas de ocupación y personas inactivas con disponibilidad para trabajar, con atención preferencial a quienes enfrentan barreras de acceso al empleo formal.
2.2. Específicos
a)    Proporcionar información sobre las oportunidades de empleo que ofrecen los empleadores registrados en el SNE.
b)    Asesorar y orientar a los buscadores de trabajo de acuerdo al perfil laboral requerido para cubrir las vacantes disponibles de los empleadores.
c)     Apoyar a buscadores de trabajo mediante servicios de movilidad laboral interna o externa para facilitar su inserción a puestos de trabajo formales fuera de su localidad de residencia.
d)    Apoyar a buscadores de trabajo mediante su incorporación a cursos de capacitación de corto plazo
para incrementar su empleabilidad y sus posibilidades de inserción en un empleo formal.
e)    Asesorar y orientar a empleadores para definir, perfilar, publicar y cubrir sus vacantes.
3. Lineamientos
3.1. Convocatoria
Los servicios y apoyos del PAE se proporcionan de acuerdo a la demanda; en virtud de ello, las OSNE deberán publicar dentro de los primeros treinta días hábiles posteriores a la publicación de las presentes reglas, una convocatoria abierta (Anexo 01) en medios de comunicación locales y redes sociales para fomentar la participación de la población objetivo; asimismo, esta convocatoria deberá publicarse permanentemente en un lugar visible en las OSNE de todo el país, cuyos domicilios pueden ser consultados en la dirección electrónica:
https://www.gob.mx/stps/acciones-y-programas/servicio-nacional-de-empleo-99031
O bien, al teléfono 800 841 2020 con servicio gratuito en todo el país.
3.2. Cobertura
El PAE tiene cobertura nacional.
3.3. Poblaciones del PAE
3.3.1. Población potencial
La población potencial del PAE está conformada por la Población Económicamente Activa (PEA) y la Población Económicamente Inactiva (PEI) disponible, con excepción de los empleadores, trabajadores por cuenta propia y trabajadores subordinados formales que no están en condiciones críticas de ocupación y que no buscan trabajo.
3.3.1.1. Método de cálculo
Se obtiene de la Encuesta Nacional de Ocupación y Empleo (tercer trimestre de 2019) considerando las poblaciones definidas en la columna "Cálculo de la Población Potencial" de la siguiente Tabla.
CONCEPTO
POBLACIÓN POTENCIAL
CÁLCULO DE LA POBLACIÓN
POTENCIAL
Población Potencial para el Servicio Nacional de Empleo.
Total: 30,756,119
Hombres: 16,873,650
Mujeres: 13,882,469
La población potencial está conformada por la suma de:
1. Trabajadores subordinados formales que no están en condiciones críticas de ocupación y que buscan trabajo.
2. Trabajadores subordinados formales en condiciones críticas de ocupación.
3. Trabajadores subordinados informales.
4. Desocupados.
5. Inactivos disponibles.
 
3.3.2. Población objetivo
La población objetivo del PAE la constituyen las personas de 18 años o más pertenecientes a la población potencial que desearían incorporarse a un empleo formal o mejorar sus condiciones de ocupación y cuentan con disponibilidad y capacidades para ello.
 
3.3.2.1. Método de cálculo
Se obtiene de la Encuesta Nacional de Ocupación y Empleo (tercer trimestre de 2019) considerando las poblaciones definidas en la columna "Cálculo de la Población Objetivo" de la siguiente Tabla.
CONCEPTO
POBLACIÓN OBJETIVO
CÁLCULO DE LA POBLACIÓN
OBJETIVO
Población Objetivo del Servicio Nacional de Empleo.
Total: 15,898,974
Hombres: 8,293,223
Mujeres: 7,605,751
La población objetivo está conformada por la suma de:
1. Desocupados que cuentan con disponibilidad y capacidades para incorporarse a un empleo formal.
2. Inactivos disponibles que desearían incorporarse a un empleo formal y cuentan con disponibilidad y capacidades para ello.
3. Trabajadores subordinados informales que no están en condiciones críticas de ocupación, que buscan trabajo y que cuentan con disponibilidad y capacidades para incorporarse a un empleo formal.
4. Trabajadores subordinados informales en condiciones críticas de ocupación que cuentan con disponibilidad y capacidades para incorporarse a un empleo formal.
5. Trabajadores subordinados formales en condiciones críticas de ocupación que cuentan con disponibilidad y capacidades para incorporarse a un mejor empleo formal.
 
3.3.3. Población a atender
Para 2020, la meta de buscadores de trabajo a atender en función del presupuesto disponible y la capacidad de operación del PAE, se integra conforme a la siguiente tabla, donde la meta de población atendida se desagrega por subprograma y sexo.

*Esta meta integra atendidos de Bolsa de Trabajo, Portal del Empleo, Movilidad Laboral Interna Industrial y de Servicios y Mecanismo de Movilidad Laboral Externa para Trabajadores no
Agrícolas. En la Bolsa de Trabajo se incluyen los servicios de apoyo: Ferias de empleo, Talleres para Buscadores de Empleo, Servicio Nacional de Empleo por Teléfono y Centros de Intermediación Laboral.
**Esta meta integra atendidos de Movilidad Laboral Interna de Jornaleros Agrícolas, PTAT y Mecanismo de Movilidad Laboral Externa de Jornaleros Agrícolas.
3.4. Gratuidad de los programas, servicios y estrategias
La prestación de los servicios y la entrega de apoyos económicos son gratuitos, una vez cumplidos los requisitos y documentación establecida, por lo que la OSNE no deberá cobrar cantidad alguna ya sea en dinero o en especie, ni imponer a los buscadores de trabajo y beneficiarios alguna obligación o la realización de servicios personales, así como tampoco condiciones de carácter electoral o político.
3.5. Trámite "Apoyos para la búsqueda de empleo"
Para recibir los apoyos del PAE, el buscador de trabajo deberá realizar el trámite "Apoyos para la búsqueda de empleo", el cual podrá ser tanto presencial en una OSNE o en las comunidades de los jornaleros agrícolas interesados, como a distancia por internet. El trámite en cualquiera de sus modalidades se integra por las fases de Registro, Selección y Resolución, mismas que se describen a continuación.
3.5.1. Modalidad presencial en la OSNE
3.5.1.1. Registro
Para registrarse, el buscador de trabajo deberá acceder por Internet a la dirección electrónica https://www.gob.mx/tramites/ficha/solicitud-de-apoyos-para-encontrar-empleo-a-traves-de-la-stps/STPS5663, dar clic en el botón "Trámite en línea" que se encuentra ubicado a la derecha en color azul; aparecerá el mensaje "Estás saliendo del sitio www.gob.mx", dar clic en el botón "Aceptar", en seguida aparecerá el formulario "Registro del Candidato" en el que deberá capturar los datos solicitados.
Para lo anterior, es necesario tener a la mano su CURP, ya que se le solicitará registrar la clave. En caso de no tenerla, podrá consultarla en la dirección electrónica antes señalada. Durante el proceso le será requerida la información que se encuentra señalada en el formato SNE-01 (anexo 02), al terminar de ingresar los datos, dar clic en el botón "Registrar".
En caso de que no cuente con computadora para registrarse o requiera asesoría presencial, acudir a la OSNE que más le convenga, donde se le dará acceso a equipo de cómputo en un Centro de intermediación laboral y un facilitador le asistirá para realizar su registro si así lo requiere.
Para conocer la ubicación de la OSNE que más le convenga puede consultar la siguiente dirección electrónica: http://www.gob.mx/stps/documentos/directorio-de-las-oficinas-del-servicio-nacional-de-empleo o en el número telefónico 800 841 2020 con servicio gratuito en todo el país.
Si durante el proceso de registro se identifica la falta de algún dato, se hará de conocimiento de manera inmediata al buscador de trabajo, a fin de que lo subsane y pueda continuar y en su caso concluir el registro.
3.5.1.2. Selección
Una vez registrado, el buscador de trabajo, será atendido de manera personal en la Bolsa de Trabajo de la OSNE que más le convenga para que se le aplique una entrevista guiada, a fin de determinar su perfil laboral y a partir de éste, se identifique la opción que resulte más adecuada, que pudiera ser el envío a una vacante disponible o su canalización a alguno de los siguientes servicios, estrategias o subprogramas del PAE: Talleres para Buscadores de Empleo, Estrategia Abriendo Espacios, Ferias de Empleo, Movilidad Laboral de Jornaleros agrícolas o Capacitación para la Empleabilidad.
3.5.1.3. Resolución
En caso de que exista al menos una vacante disponible de acuerdo a su perfil laboral, se le entregará carta de envío (anexo13) con los datos necesarios para acudir a entrevista con un empleador.
De resultar canalizado a alguno de los servicios, estrategias o subprogramas descritos anteriormente, recibirá de manera inmediata, por parte del consejero de empleo, la información que corresponda y continuará su proceso de atención hasta en tanto reciba la carta de envío (anexo 13) con los datos necesarios para acudir a entrevista con un empleador.
En caso de ser seleccionado para recibir los apoyos económicos de Capacitación para la Empleabilidad, se le informarán de manera inmediata los requisitos y la documentación señalados en los numerales 3.9.3.1 y 3.9.3.2. de estas reglas a fin de que los presente, sea inscrito, participe en el curso correspondiente y pueda ser contratado en un empleo formal
A la conclusión del curso, si no resultara contratado, podrá realizar nuevamente el trámite a partir de la etapa de selección con una entrevista guiada, sin que sea necesario realizar un nuevo registro.
3.5.2. Modalidad presencial en las comunidades de los jornaleros agrícolas
3.5.2.1. Registro
Para registrarse, la OSNE contará con un equipo de personas que acudirá directamente a las localidades de origen de la población objetivo y recabará en un aplicativo "fuera de línea" los datos de los buscadores de trabajo que cubran el perfil de alguna de las vacantes ofertadas.
Para lo anterior, es necesario que el jornalero agrícola tenga a la mano su CURP, ya que se le solicitará. Durante el registro le será requerida la información que se encuentra señalada en el formato SNE-01 (anexo 02).
En un segundo momento, ya que cuente con acceso a internet, el personal que acudió a las localidades cargará la información en el sistema informático.
3.5.2.2. Selección
Una vez registrado el buscador de trabajo, se le solicitará confirmar su aceptación de la opción propuesta.
3.5.2.3. Resolución
De manera inmediata se le dará a conocer la fecha en la cual realizará el viaje al lugar de destino.
3.5.3. Modalidad a distancia
3.5.3.1. Registro
Para registrarse, el buscador de trabajo deberá acceder por Internet a la dirección electrónica https://www.gob.mx/tramites/ficha/solicitud-de-apoyos-para-encontrar-empleo-a-traves-de-la-stps/STPS5663, dar clic en el botón "Trámite en línea" que se encuentra ubicado a la derecha en color azul; aparecerá el mensaje "Estás saliendo del sitio www.gob.mx", dar clic en el botón "Aceptar", en seguida aparecerá el formulario "Registro del Candidato" en el que deberá capturar los datos solicitados.
Para lo anterior, es necesario tener a la mano su CURP, ya que se le solicitará registrar la clave. En caso de no tenerla, podrá consultarla en la dirección electrónica antes señalada. Durante el proceso le será requerida la información que se encuentra señalada en el formato SNE-01 (anexo 02), al terminar de ingresar los datos, dar clic en el botón "Registrar".
3.5.3.2. Selección      
Una vez registrado, el buscador de trabajo, podrá buscar en el Portal del Empleo vacantes acordes a su perfil laboral y realizar su postulación de manera directa.
3.5.3.3. Resolución
Como resultado de su postulación, el Portal emitirá carta de envío (anexo 14) con los datos necesarios para acudir a entrevista con un empleador.
Si como resultado de la entrevista con el empleador, el buscador de trabajo no resultara contratado, podrá realizar nuevamente el trámite a partir de la etapa de selección o podrá realizar el trámite de manera presencial con una entrevista guiada, sin que sea necesario realizar un nuevo registro.
3.6. Trámite "Registro de Empleadores ante el SNE"
Para participar en el PAE, los empleadores deberán realizar el trámite denominado "Registro de Empleadores ante el SNE", el cual podrá ser presencial en una OSNE o a Distancia por internet.
Para lo anterior, es necesario tener a la mano su RFC, ya que se le solicitará registrarlo. Durante el proceso le será requerida la información que se encuentra señalada en el formato SNE-02 (anexo 07).
El trámite en cualquiera de sus modalidades se integra por las fases de Registro, Selección y Resolución, mismas que se describen a continuación.
3.6.1. Modalidad presencial
3.6.1.1 Registro
Acudir a la OSNE que más le convenga y solicitar apoyo de un consejero en reclutamiento para que realice su registro. El domicilio de las OSNE se puede consultar en la dirección electrónica:
 
https://www.empleo.gob.mx/sne/directorio-de-oficinas-sne
o al teléfono 800 841 2020 con servicio gratuito en todo el país.
Una vez registrado en el SNE, el empleador podrá proporcionar a la OSNE la información de sus vacantes y de sus necesidades en el formato Registro de Ofertas de Empleo (anexo 05) para que sean atendidas a través del PAE.
Tratándose de personas físicas, se hará del conocimiento del empleador el Aviso de Privacidad para el tratamiento de datos personales, lo anterior para contar con el consentimiento expreso sobre el tratamiento de los mismos durante su participación en alguno de los Subprogramas del PAE.
3.6.1.2. Selección.
Una vez registrado, el empleador, será atendido de manera personal por el consejero en reclutamiento para determinar sus necesidades y acordar conjuntamente las estrategias que resulten más adecuadas para atenderlas, la cuales puede ser: diagnóstico de requerimientos de recursos humanos, perfilamiento y/o promoción de vacantes y reclutamiento de personal.
3.6.1.3. Resolución
Si las necesidades identificadas son factibles de atender a través del PAE, la OSNE de manera inmediata asignará un consejero en reclutamiento para su atención y seguimiento personalizado.
3.6.2. Modalidad a distancia
3.6.2.1. Registro
Para obtener su registro en el SNE, el empleador deberá acceder por Internet a la dirección electrónica
https://vun.empleo.gob.mx/contenido/publico/segob/empresa/identificacionEmpresa.jsf. En seguida aparecerá el formulario "Empresa" donde deberá capturar los datos solicitados.
3.6.2.2. Selección
Una vez registrado, el empleador, podrá registrar sus vacantes a través de los portales www.empleo.gob.mx, www.abriendoespacios.gob.mx, o en su caso, si desea participar en un evento de ferias de empleo, podrá registrarlas en el sitio www.ferias.empleo.gob.mx.
3.6.2.3. Resolución
Si las vacantes cubren con las políticas de servicio establecidas, serán promovidas de inmediato entre los buscadores de trabajo registrados ante el SNE.
3.7. Características de los apoyos
Los beneficiarios del PAE reciben servicios de información e intermediación con empleadores y, en su caso, capacitación para la empleabilidad que incluye apoyos económicos provenientes de recursos públicos. Los apoyos económicos en ningún caso se otorgarán en efectivo, sino mediante medios electrónicos bancarios. En el caso de apoyos económicos, los importes se otorgarán de manera igualitaria entre mujeres y hombres, con base en los parámetros que establecen las presentes reglas.
3.8. Subprogramas
3.8.1. Intermediación Laboral
Son intervenciones que realiza el SNE con las cuales se proporciona información y asesoría tanto a empleadores, para definir, perfilar, publicar y cubrir sus vacantes, como a buscadores de trabajo para postularse a ellas con base en su perfil laboral, mismas que se efectúan de manera presencial en las OSNE, o a distancia a través de internet. Dichas intervenciones se agrupan en cuatro modalidades: Bolsa de Trabajo, Portal del Empleo, Movilidad Laboral Interna Industrial y de Servicios y Mecanismo de Movilidad Laboral Externa para Trabajadores no Agrícolas. Estas modalidades se complementan con cuatro mecanismos de atención complementaria: Servicio Nacional de Empleo por Teléfono, Observatorio Laboral, Talleres para Buscadores de Empleo y Centros de Intermediación Laboral
3.8.1.1. Bolsa de Trabajo
3.8.1.1.1. Atención individual
Atención presencial y personalizada a los buscadores de trabajo que acuden a las OSNE, en donde personal especializado les proporciona información y orientación sobre las ofertas de trabajo disponibles, acordes con sus conocimientos, experiencia laboral y preferencias. De igual forma, se atiende a empleadores que requieren de personal para cubrir sus vacantes disponibles.
 
A) Apoyos para el buscador de trabajo
Atención personalizada y permanente por parte de un consejero de empleo, para:
a)    Perfilamiento y en su caso, identificación de barreras de acceso al empleo, a fin de determinar la opción que resulte más adecuada para su inserción en un puesto de trabajo;
b)    Información sobre las ofertas de empleo disponibles, acordes a su perfil laboral;
c)     Promoción del perfil laboral entre empleadores con vacantes de trabajo afines;
d)    Envío a cubrir vacantes de trabajo disponibles conforme a los requerimientos del empleador;
e)    Acompañamiento en el proceso de inserción laboral en un puesto de trabajo, y
f)     De ser el caso, participación en ferias de empleo.
B) Apoyos para el empleador
Atención personalizada y permanente por parte de un consejero en reclutamiento que consiste en:
a)    Diagnóstico de necesidades de recursos humanos;
b)    Asesoría para perfilamiento y registro de vacantes de trabajo;
c)     Promoción de vacantes entre buscadores de trabajo;
d)    Información de buscadores de trabajo disponibles para sus vacantes, y
e)    Acompañamiento en el proceso de cobertura de vacantes de trabajo.
3.8.1.1.2. Ferias de Empleo
Eventos de reclutamiento y selección promovidos por las OSNE que responden a las necesidades del mercado laboral, en donde se efectúa una vinculación directa y masiva entre empleadores y buscadores de trabajo para agilizar e incrementar las posibilidades de inserción de éstos últimos. Pueden ser presenciales o virtuales. Al concluir los eventos, se realiza el seguimiento respectivo para conocer los resultados de inserción.
Las ferias de empleo podrán ser:
I.     Presenciales. En esta modalidad los buscadores de trabajo asisten a las instalaciones donde se llevan a cabo los eventos durante las fechas y horarios establecidos, y reciben atención personal de representantes de los empleadores participantes, a fin de posibilitar su contratación en un puesto de trabajo, y
II.     Virtuales. Consideran las mismas actividades de una feria presencial. Se realizan en un ambiente web en donde interactúan los buscadores de trabajo y empleadores. Este tipo de eventos, tienen una duración mínima de dos días y se privilegia la oferta de vacantes de niveles técnico y carrera profesional.
El calendario de las ferias de empleo se puede consultar en la siguiente liga:
http://ferias.empleo.gob.mx/content/evento/CalendarioEventos.jsf
A) Apoyos para el buscador de trabajo
a)    Ser atendido de manera directa por los empleadores interesados en su perfil laboral.
b)    Postulación a una vacante acorde a su perfil laboral.
c)     Uso de la herramienta informática especializada para el registro, la búsqueda de empleo y postulación a vacantes.
B) Apoyos para el empleador
a)    Uso de la herramienta informática especializada para registrar sus vacantes de empleo.
b)    Conocer información de solicitantes de empleo.
3.8.1.2. Portal del Empleo
Atención a distancia que funciona a través de internet las 24 horas del día, los 365 días del año, en la dirección electrónica https://www.empleo.gob.mx, que pone a disposición de buscadores de trabajo, de empleadores y de la ciudadanía, información relacionada con el mercado laboral.
A través del Portal del Empleo, el buscador de trabajo puede registrar su perfil laboral, consultar vacantes y postularse a aquellas que sean de su interés, a efecto de lograr su inserción. Asimismo, los empleadores pueden publicar sus ofertas de empleo e identificar candidatos para cubrir sus puestos de trabajo vacantes.
 
A) Apoyos para el buscador de trabajo
a)    Uso de la herramienta informática especializada para la búsqueda de empleo y postulación a vacantes acordes a su perfil laboral, ya sea en el evento o en línea.
b)    Ser atendido de manera directa por los empleadores interesados en su perfil laboral.
c)     Ser enviado a cubrir vacantes disponibles acordes a su perfil laboral.
B) Apoyos para el empleador
a)    Herramienta informática para la promoción de puestos de trabajo vacantes.
b)    Herramienta informática para búsqueda de candidatos.
3.8.1.3. Movilidad Laboral Interna Industrial y de Servicios
Vincula a los buscadores de trabajo seleccionados que a petición del empleador, requieren trasladarse a una entidad federativa o municipio distinto a su lugar de residencia para insertarse en un empleo en los sectores industrial y de servicios.
A) Apoyo para el buscador de trabajo
Atención personalizada y permanente por parte de un consejero de empleo, que consiste en:
a)    Información sobre vacantes disponibles;
b)    Gestión y acompañamiento en el reclutamiento, y
c)     Vinculación con el empleador.
B) Apoyos para el empleador
Atención personalizada y permanente por parte de un consejero en reclutamiento que consiste en:
a)    Diagnóstico de necesidades de recursos humanos;
b)     Asesoría para perfilamiento y registro de vacantes de trabajo;
c)     Promoción de vacantes entre buscadores de trabajo;
d)    Información de buscadores de trabajo disponibles para sus vacantes, y
e)    Acompañamiento en el proceso de cobertura de vacantes de trabajo.
3.8.1.4. Mecanismo Movilidad Laboral Externa para Trabajadores no Agrícolas
Servicio de reclutamiento, selección y vinculación de buscadores de trabajo con disposición de migrar al extranjero para ocupar vacantes ofertadas por empleadores de mercados de trabajo de otros países; se realiza a través de un esquema específicamente diseñado para apoyar las actividades inherentes a este proceso de vinculación laboral en el extranjero.
A) Apoyos para el buscador de trabajo
Atención personalizada y permanente por parte de un consejero de empleo, que consiste en:
a)    Información sobre las ofertas de empleos disponibles, acordes a su perfil laboral;
b)    Envío para cubrir una vacante disponible acorde a su perfil laboral y los requerimientos del empleador;
c)     Información y asesoría para, en su caso, llevar a cabo su solicitud de permiso de trabajo o similar e integración de expediente que deberá enviar a la embajada del país correspondiente;
d)    Acompañamiento en las gestiones para su arribo al centro de trabajo en el país de destino, e
e)    Información relacionada con los servicios que prestan las representaciones consulares en el país en que se encuentre la vacante.
B) Apoyos para el empleador.
Atención personalizada y permanente por parte de un consejero en reclutamiento que consiste en:
a)    Asesoría para el registro de vacantes de trabajo;
 
b)    Promoción de vacantes entre buscadores de trabajo;
c)     Información de buscadores de trabajo disponibles para sus vacantes;
d)    Reclutamiento y selección de buscadores de trabajo de acuerdo a los perfiles ocupacionales requeridos por el empleador ubicado en el extranjero, y
e)    Seguimiento a la cobertura de vacantes de trabajo.
3.8.1.5. Mecanismos de Atención Complementaria
Con recursos del PAE se otorgan los siguientes servicios del SNE:
I. Servicio Nacional de Empleo por Teléfono (800 841 2020) "SNETEL"
Proporciona información, atención y asesoría al buscador de trabajo sobre las alternativas de empleo, servicios y apoyos que ofrece el PAE para facilitar su vinculación laboral. Asimismo, atiende y asesora a los empleadores que requieren apoyo para cubrir sus puestos de trabajo vacantes.
II. Observatorio Laboral
Servicio de información en línea que se ofrece a través de la dirección www.observatoriolaboral.gob.mx sobre las principales ocupaciones y profesiones en el país, con el objetivo de apoyar fundamentalmente a los jóvenes en la elección de carrera.
III. Talleres para Buscadores de Empleo
Sesiones conducidas de manera presencial por personal de las OSNE mediante las cuales se proporciona información y asesoría al buscador de trabajo que presenta dificultades para conseguir empleo, jóvenes con escasa experiencia laboral, así como personas que quieren mejorar sus conocimientos sobre cómo realizar la búsqueda de empleo. Este mecanismo de atención complementaria podrá apoyarse en las estrategias de capacitación virtual a distancia que desarrolle la USNE.
IV. Centros de Intermediación Laboral (CIL)
Servicio de apoyo al buscador de trabajo para su registro, que le proporciona equipo informático, acceso a internet y asistencia personalizada por parte de un facilitador en caso de requerirlo.
3.8.2. Movilidad Laboral de Jornaleros Agrícolas
3.8.2.1. Movilidad Laboral Interna de Jornaleros Agrícolas
Vincula a los buscadores de trabajo seleccionados que, a petición del empleador, requieren trasladarse a una entidad federativa o municipio distinto a su lugar de residencia para insertarse en un empleo en el sector agrícola.
A) Apoyos para el buscador de trabajo
Atención personalizada y permanente por parte de un consejero de empleo, que consiste en:
a)    Información sobre vacantes disponibles;
b)    Registro en su localidad de origen;
c)     Gestión y acompañamiento en el reclutamiento;
d)    Vinculación con el empleador, y
e)    Acompañamiento durante su periodo de contratación.
B) Apoyos para el empleador
Atención personalizada y permanente por parte de un consejero en reclutamiento que consiste en:
a)    Recepción del requerimiento de personal por parte del empleador;
b)    Promoción de vacantes en las entidades federativas de origen de los Buscadores de trabajo;
c)     Información de buscadores de trabajo disponibles para cubrir sus vacantes, y
d)    Acompañamiento en el proceso de reclutamiento y selección de buscadores de trabajo para la cobertura de vacantes.
3.8.2.2. PTAT
 
Servicio de reclutamiento, selección y vinculación de buscadores de trabajo que tienen experiencia en actividades agrícolas, con vacantes ofertadas por empleadores canadienses en el sector agrícola. Se lleva a cabo en el marco del "MEMORANDUM DE ENTENDIMIENTO ENTRE EL GOBIERNO DE LOS ESTADOS UNIDOS MEXICANOS Y EL GOBIERNO DEL CANADA RELATIVO EL(sic) PROGRAMA DE LOS TRABAJADORES AGRÍCOLAS MEXICANOS TEMPORALES" y opera a través de un esquema específicamente diseñado para apoyar las actividades inherentes a este proceso de vinculación laboral en el extranjero.
A) Apoyos para el buscador de trabajo
Con cargo a los recursos del PAE se otorga:
Atención personalizada y permanente por parte de un consejero de empleo que consiste en:
a)    Información sobre las ofertas de empleos disponibles, acordes a su perfil laboral;
b)    Envío para cubrir una vacante disponible acorde a su perfil laboral y los requerimientos del empleador;
c)     Información y asesoría para, en su caso, llevar a cabo su solicitud de permiso de trabajo o similar e integración de expediente que deberá enviar a la embajada del país correspondiente;
d)    Acompañamiento en las gestiones para su arribo al centro de trabajo en el país de destino, e
e)    Información relacionada con los servicios que prestan las representaciones consulares en el país en que se encuentre la vacante.
Los apoyos descritos sólo podrán otorgarse al mismo buscador de trabajo hasta por tres ocasiones durante la vigencia del PTAT.
B) Apoyos para el empleador
Atención personalizada y permanente por parte de un consejero en reclutamiento que consiste en:
a)    Asesoría para el registro de vacantes de trabajo;
b)    Promoción de vacantes entre buscadores de trabajo;
c)     Información de buscadores de trabajo disponibles para sus vacantes;
d)    Reclutamiento y selección de buscadores de trabajo de acuerdo a los perfiles ocupacionales requeridos por el empleador ubicado en el extranjero, y
e)    Seguimiento a la cobertura de vacantes de trabajo.
3.8.2.3. Mecanismo de Movilidad Laboral Externa para Jornaleros Agrícolas
Servicio de reclutamiento, selección y vinculación de buscadores de trabajo que tienen experiencia en actividades agrícolas, con vacantes del sector agrícola ofertadas por empleadores de otros países. Opera a través de un esquema específicamente diseñado para apoyar las actividades inherentes a este proceso de vinculación laboral en el extranjero.
A) Apoyos para el buscador de trabajo
Atención personalizada y permanente por parte de un consejero de empleo que consiste en:
a)    Información sobre las ofertas de empleos disponibles, acordes a su perfil laboral;
b)    Envío para cubrir una vacante disponible acorde a su perfil laboral y los requerimientos del empleador;
c)     Información y asesoría para, en su caso, llevar a cabo su solicitud de permiso de trabajo o similar e integración de expediente que deberá enviar a la embajada del país correspondiente;
d)    Acompañamiento en las gestiones para su arribo al centro de trabajo en el país de destino, e
e)    Información relacionada con los servicios que prestan las representaciones consulares en el país en que se encuentre la vacante.
B) Apoyos para el empleador
Atención personalizada y permanente por parte de un consejero en reclutamiento que consiste en:
 
a)    Asesoría para el registro de vacantes de trabajo;
b)    Promoción de vacantes entre buscadores de trabajo;
c)     Información de buscadores de trabajo disponibles para sus vacantes;
d)    Reclutamiento y selección de buscadores de trabajo de acuerdo a los perfiles ocupacionales requeridos por el empleador ubicado en el extranjero, y
e)    Seguimiento a la cobertura de vacantes de trabajo.
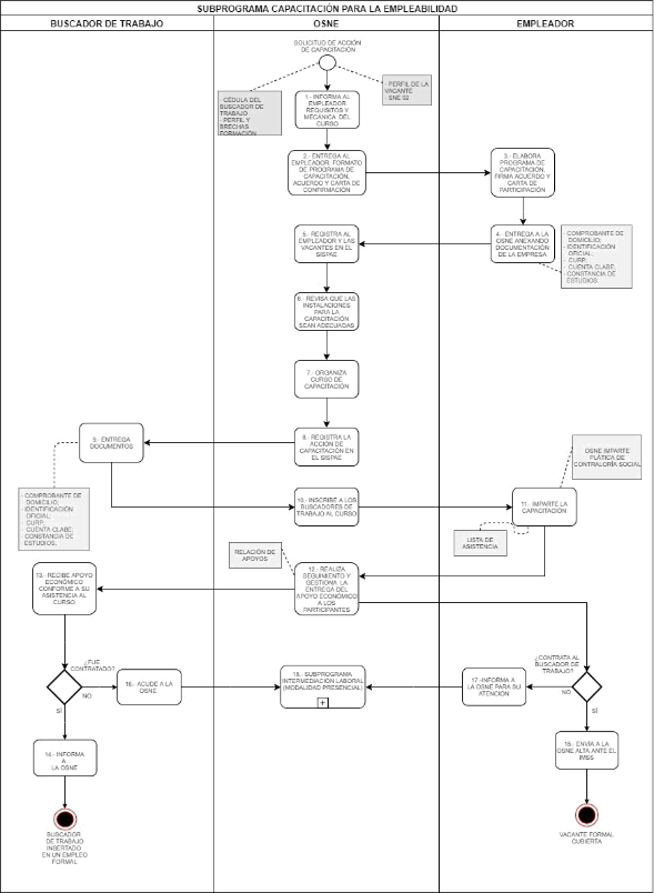
3.8.3. Capacitación para la Empleabilidad
Este subprograma apoya a buscadores de trabajo canalizados que requieren capacitarse para facilitar su inserción en un empleo formal. La capacitación y apoyo a los buscadores de trabajo seleccionados para capacitación se implementa a través de la impartición de cursos esencialmente prácticos, orientados a la adquisición, fortalecimiento o reconversión de competencias laborales de los buscadores de trabajo seleccionados para capacitación que presenten barreras para incorporarse o reincorporarse al mercado de trabajo en el corto plazo.
Se imparten a petición de empleadores que requieren personal capacitado en una ocupación, actividad o puesto específico. Los cursos de capacitación se podrían impartir en instalaciones facilitadas por el empleador o en espacios de instituciones educativas o centros de capacitación con quienes se acordarían los cursos.
A) Apoyos para el buscador de trabajo
Atención personalizada y permanente por parte de un consejero laboral, el monto del apoyo y duración del curso serán informados al buscador de trabajo al momento de llevar a cabo su selección y se ratificará durante la plática de contraloría social.
Este subprograma opera en función de la demanda de buscadores de trabajo, en este sentido, de existir más solicitudes que el número de apoyos económicos disponibles, éstas se resolverán en el orden en que se presenten, siempre y cuando exista disponibilidad presupuestal y se cubran los requisitos y documentación señalados.
Los apoyos se otorgarán como máximo una vez por año y consisten en:
I.     Curso de capacitación con duración de uno a tres meses;
II.     Beca por un monto de $150.00 (Ciento cincuenta pesos 00/100 M.N.) a un máximo de $300.00 (Trescientos pesos 00/100 M.N.) por día que asista al curso;
III.    Materiales de capacitación e instructores que serán cubiertos por el empleador, o bien por el PAE, de conformidad con lo estipulado en el Acuerdo de capacitación (anexo 03) que para el efecto suscriban el empleador y la OSNE, y
IV.   Seguro contra accidentes dentro del periodo del curso.
B) Apoyo para el empleador
Atención personalizada y permanente por parte de un consejero laboral para la atención de necesidades de personal, asesoría para la elaboración del programa de capacitación (anexo 06), reclutamiento y selección de buscadores de trabajo y la organización de los cursos.
3.9. Requisitos y documentación
3.9.1. Intermediación Laboral
3.9.1.1. Requisitos del buscador de trabajo
Requisito
Intermediación
Laboral
Movilidad Laboral
Interna Industrial
y de Servicios
Mecanismo de
Movilidad Laboral
Externa para
Trabajadores no
Agrícolas
I.      Ser buscador de trabajo.
X
X
X
II.     Edad 18 años o más.
X
X
X
III.    Autorizar de manera expresa el tratamiento de sus datos personales con la finalidad de llevar a cabo su vinculación laboral a través de alguno de los servicios en referencia.
X
X
X
IV.    Contar con los medios y recursos necesarios para viajar y laborar en el extranjero.
 
 
X
 
 
3.9.1.2. Documentación del buscador de trabajo
Documento
Intermediación
Laboral
Movilidad Laboral
Interna Industrial
y de Servicios
Mecanismo de
Movilidad Laboral
Externa para
Trabajadores no
Agrícolas
Pasaporte vigente y visa de trabajo del país en el que se encuentra la vacante disponible.
 
 
X
3.9.1.3. Requisitos del empleador
Requisito
Intermediación
Laboral
Movilidad
Laboral
Interna
Industrial y de
Servicios
Mecanismo de
Movilidad
Laboral Externa
para
Trabajadores no
Agrícolas
I.      Estar establecidos bajo los marcos legales vigentes.
X
X
X
II.     Estar registrados ante el SNE, conforme a la normatividad vigente.
X
X
X
III.    Proporcionar con veracidad, de acuerdo al formato establecido, las características de sus vacantes, mismas que tienen que incluir los requisitos que deben cumplir los candidatos, así como las prestaciones y el salario mensual ofrecido.
X
X
X
IV.    Respaldar sus vacantes con contratos vigentes y legalmente válidos conforme a la Ley Federal del Trabajo y disposiciones vigentes aplicables en el país de destino.
X
X
X
V.     Ofrecer en sus vacantes un salario neto mensual mayor al salario mínimo vigente.
X
X
X
VI.    En caso de que el pago ofrecido por la vacante sea por comisión, ofrecer al buscador de trabajo un salario base no menor al mínimo vigente y proporcionar todas las prestaciones de ley.
X
X
 
VII.   Tratándose de personas físicas, autorizar de manera expresa el tratamiento de sus datos personales durante su participación en alguno de los Servicios de Intermediación laboral que posibilitan la inserción.
X
X
X
 
3.9.1.4. Documentación del empleador
Documento
Intermediación
Laboral
Movilidad
Laboral
Interna
Industrial y de
Servicios
Mecanismo de
Movilidad
Laboral Externa
para
Trabajadores no
Agrícolas
I.      Documento de autorización para contratar extranjeros emitido por la autoridad laboral correspondiente.
 
 
X
 
3.9.2. Movilidad Laboral de Jornaleros Agrícolas
3.9.2.1. Requisitos del buscador de trabajo
Requisito
Movilidad
Laboral
Interna de
Jornaleros
Agrícolas
PTAT
Mecanismo de
Movilidad Laboral
Externa para
Jornaleros Agrícolas
I.      Ser buscador de trabajo.
X
X
X
II.     Edad 18 años o más.
X
X
X
III.    Autorizar de manera expresa el tratamiento de sus datos personales con la finalidad de llevar a cabo su vinculación laboral a través de alguno de los servicios en referencia.
X
X
X
3.9.2.2. Documentación del buscador de trabajo
Documento
Movilidad
Laboral Interna
de Jornaleros
Agrícolas
PTAT
Mecanismo de
Movilidad Laboral
Externa para
Jornaleros Agrícolas
I.      Pasaporte vigente y visa de trabajo del país en el que se encuentra la vacante disponible.
 
X
X
 
3.9.2.3. Requisitos del empleador
Requisito
Movilidad
Laboral Interna
de Jornaleros
Agrícolas
PTAT
Mecanismo de
Movilidad Laboral
Externa para
Jornaleros Agrícolas
I.      Estar establecidos bajo los marcos legales vigentes.
X
X
X
II.     Estar registrados ante el SNE, conforme a la normatividad vigente.
X
X
X
III.    Proporcionar con veracidad, de acuerdo al formato establecido, las características de sus vacantes, mismas que tienen que incluir los requisitos que deben cumplir los candidatos, así como las prestaciones y el salario mensual ofrecido.
X
X
X
IV.    Respaldar sus vacantes con contratos vigentes y legalmente válidos conforme a la Ley Federal del Trabajo y disposiciones aplicables a los países de destino.
X
X
X
V.     Ofrecer en sus vacantes un salario neto mensual mayor al salario mínimo vigente.
X
X
X
VI.    Tratándose de personas físicas, autorizar de manera expresa el tratamiento de sus datos personales durante su participación.
X
X
X
VII.   Haber sido inspeccionada la empresa por la autoridad laboral local y/o federal y el resultado sea favorable.
X
 
 
VIII.  Permitir la visita del personal de la OSNE para verificar que cuente con la infraestructura necesaria para la contratación de buscadores de trabajo.
X
 
 
IX.    Disponer de un número de vacantes igual o mayor a la cantidad de buscadores de trabajo solicitados en su requerimiento de personal.
X
 
 
 
3.9.2.4. Documentación del empleador
Documento
Movilidad
Laboral Interna
de Jornaleros
Agrícolas
PTAT
Mecanismo de
Movilidad Laboral
Externa para
Jornaleros Agrícolas
I.      Registro patronal de la empresa ante el Instituto Mexicano del Seguro Social.
X
 
 
II.     Documento de verificación de infraestructura.
X
 
 
III.    Documento de autorización para contratar extranjeros emitido por la autoridad laboral correspondiente.
 
X
X
IV.    Formato "Requerimiento de Jornaleros Agrícolas" (anexo 12), debidamente llenado y firmado bajo protesta de decir verdad.
X
 
 
3.9.3. Capacitación para la Empleabilidad
3.9.3.1. Requisitos para el buscador de trabajo
I.     Ser desempleado.
II.     Ser buscador de trabajo canalizado.
III.    Edad 18 años o más.
IV.   Cubrir el perfil establecido en el programa de capacitación (anexo 06).
V.    Autorizar de manera expresa el tratamiento de sus datos personales.
3.9.3.2. Documentación para el buscador de trabajo
VI.   Documento que acredite el nivel de escolaridad requerido en el programa de capacitación (anexo 06)
VII.   Identificación oficial.
VIII.  Comprobante de domicilio.
IX.   La entrega de apoyos económicos, se realizará a través de mecanismos electrónicos, por lo que deberá contar con una cuenta bancaria y presentar documento expedido por institución en la que se encuentre contratada, con vigencia no mayor a dos meses, que muestre la "CLABE" (Clave Bancaria Estandarizada de 18 dígitos. En caso de no contar con dicho documento, el personal de la OSNE lo apoyará con información para que lo obtenga.
X.    Para el caso de Personas Preliberadas:
a)    Carta de Identidad, emitida por la autoridad competente de Prevención y Readaptación Social en la que incluya la CURP, y/o
b)    Constancia de Identidad expedida por el municipio o alcaldía, acompañada de oficio de canalización.
Los documentos se deberán presentar en original y copia legible, una vez cotejado el contenido, se devolverán los originales.
3.9.3.3. Requisitos para el empleador
I.     Acordar un programa de capacitación (anexo 06) con la OSNE.
II.     Firmar con la OSNE el acuerdo de capacitación (anexo 03) y su anexo 03-A.
III.    Disponer de un número de plazas vacantes igual o mayor a la cantidad de buscadores de trabajo requeridos.
IV.   Facilitar acceso al personal de la OSNE para verificar que cumpla con la infraestructura acordada para llevar a cabo la capacitación si se hubiera acordado en el programa de capacitación (anexo 06) o, en su caso, el seguimiento a la capacitación.
V.    Si así se hubiera acordado en el programa de capacitación (anexo 06), capacitar a los buscadores de trabajo seleccionados para capacitación de acuerdo a lo establecido en dicho programa,
VI.   Emitir y entregar de manera conjunta con la OSNE, una constancia que acredite la participación de los beneficiarios en el curso.
VII.   Contratar, de entre los beneficiarios egresados del curso, el número de buscadores de trabajo establecido en el acuerdo de capacitación (anexo 03), con el salario mensual ofrecido, el cual debe
ser igual o mayor al monto de la beca otorgada.
VIII.  Informar por escrito a la OSNE al concluir el curso de capacitación y proporcionar evidencia del nombre de los beneficiarios que concluyeron su capacitación y que fueron contratados, así como el nombre del puesto que ocupan, su temporalidad y el monto del salario mensual con que fueron contratados.
3.9.3.4. Documentación del empleador
I.     Acuerdo de capacitación (anexo 03) definido con el consejero laboral.
II.     Acuerdo de capacitación (anexo 03) suscrito entre el empleador y la OSNE.
III.    Carta de confirmación de participación del empleador (anexo 04) suscrito entre el empleador y la OSNE.
IV.   Registro patronal ante el Instituto Mexicano del Seguro Social de la empresa participante.
3.10. Derechos, obligaciones y sanciones
3.10.1. Intermediación Laboral
3.10.1.1. Derechos del buscador de trabajo
Derecho
Intermediación
laboral
Movilidad
laboral
interna
industrial y
de servicios
Mecanismo de
movilidad laboral
externa para
trabajadores no
agrícolas
I.      Recibir atención e información sobre los servicios y apoyos.
X
X
X
II.     Recibir la atención personalizada y ser enviado o permitir su postulación en línea a cubrir vacantes disponibles acordes a su perfil laboral.
X
X
X
III.    Recibir protección de sus datos personales conforme a la normatividad aplicable.
X
X
X
IV.    Presentar quejas y denuncias, sugerencias y solicitudes.
X
X
X
 
3.10.1.2. Obligaciones del buscador de trabajo
Obligación
Intermediación
laboral
Movilidad
laboral
interna
industrial y
de servicios
Mecanismo de
movilidad laboral
externa para
trabajadores no
agrícolas
I.      Proporcionar, bajo protesta de decir verdad, información fidedigna relacionada con datos personales, profesionales y laborales requeridos para recibir los servicios.
X
X
X
II.     Acudir a las citas con los empleadores a las que sea enviado por la OSNE o a las que se haya postulado en línea, y según el caso, presentarse en la hora y lugar indicados para el viaje al país donde se encuentra la vacante a la que se le vinculó.
X
X
X
III.    Reportar a la OSNE o registrar en el Portal del Empleo www.empleo.gob.mx o en el Portal Abriendo Espacios www.abriendoespacios.gob.mx, el resultado de las entrevistas a las que haya sido enviado o a las que se haya postulado en línea.
X
X
 
 
3.10.1.3. Sanciones al buscador de trabajo
La OSNE aplicará como sanción, la negación del servicio cuando:
Sanción
Intermediación
laboral
Movilidad
laboral
interna
industrial y
de servicios
Mecanismo de
movilidad laboral
externa para
trabajadores no
agrícolas
I.      Se identifique que proporcione información o documentación falsa relacionada con datos personales, profesionales y laborales requeridos para su registro y vinculación.
X
X
X
II.     No acuda a las citas con los empleadores o no acuda en la hora y lugar indicado para el viaje relativo a su vinculación.
X
X
X
III.    Insulte, denigre, amedrente o ejerza cualquier acto de violencia contra el personal de la OSNE.
X
X
X
3.10.1.4. Derechos del empleador
Derecho
Intermediación
laboral
Movilidad
laboral
interna
industrial y
de servicios
Mecanismo de
movilidad laboral
externa para
trabajadores no
agrícolas
I.      Recibir información y orientación de la OSNE para atender sus requerimientos de buscadores de trabajo.
X
X
X
II.     Ser registrado en el SNE como empleador, así como sus vacantes de empleo.
X
X
X
III.    Recibir buscadores de trabajo para cubrir sus vacantes.
X
X
X
IV.    En caso de personas físicas, recibir protección de sus datos personales conforme a la normatividad aplicable.
X
X
X
 
3.10.1.5. Obligaciones del empleador
Obligación
Intermediación
laboral
Movilidad
laboral
interna
industrial y
de servicios
Mecanismo de
movilidad laboral
externa para
trabajadores no
agrícolas
I.      Proporcionar con veracidad la información de identificación requerida por el SNE para su registro, incluyendo los datos de contacto como correo electrónico y número de teléfono fijo.
X
X
X
II.     Informar con veracidad y cuando se les requiera, sobre la contratación y/o rechazo de los candidatos que envíen las OSNE o que se postulen a sus vacantes a través del Portal del Empleo www.empleo.gob.mx, el Portal Ferias de Empleo www.ferias.empleo.gob.mx y el Portal Abriendo Espacios www.abriendoespacios.gob.mx.
X
X
X
III.    Informar al SNE cuando sus vacantes ya no estén vigentes o disponibles.
X
X
X
IV.    No cobrar a los buscadores de trabajo por ningún concepto, ni les vendan mercancía como requisito para ingresar a trabajar.
X
X
X
V.     Respetar el contrato de trabajo ofertado en la vacante.
X
X
X
VI.    Tratar los datos personales del buscador de trabajo, únicamente para los fines que le fueron proporcionados durante su participación en el PAE, garantizando en todo momento la seguridad y confidencialidad de los mismos.
X
X
X
VII.   Declarar bajo protesta de decir verdad que cumple con lo que establece la Ley Federal del Trabajo y las disposiciones vigentes aplicables en el país de destino.
X
X
X
VIII.  Proporcionar información a la OSNE para verificar la permanencia de las personas vinculadas con el empleador.
X
X
 
3.10.1.6. Sanciones al empleador
Sanción
Intermediación
laboral
Movilidad
laboral
interna
industrial y
de servicios
Mecanismo de
movilidad laboral
externa para
trabajadores no
agrícolas
I.      El empleador que incumpla cualquiera de las obligaciones señaladas o proporcione datos o documentos falsos, se le retirará su registro ante el SNE, con lo cual quedará impedido para acceder a los subprogramas del PAE que opera la OSNE.
X
X
X
 
3.11. Movilidad Laboral de Jornaleros Agrícolas
3.11.1. Derechos del buscador de trabajo
Derecho
Movilidad laboral
interna de
jornaleros
agrícolas
PTAT
Mecanismo de
movilidad
laboral externa
para jornaleros
agrícolas
I.      Recibir atención e información sobre los servicios y apoyos.
X
X
X
II.     Recibir la atención personalizada y ser enviado o permitir su postulación en línea a cubrir vacantes disponibles acordes a su perfil laboral.
X
X
X
III.    Recibir protección de sus datos personales conforme a la normatividad aplicable.
X
X
X
IV.    Presentar quejas y denuncias, sugerencias y solicitudes.
X
X
X
 
3.11.2. Obligaciones del buscador de trabajo
Obligación
Movilidad laboral
interna de
jornaleros
agrícolas
PTAT
Mecanismo de
movilidad
laboral externa
para jornaleros
agrícolas
I.      Proporcionar, bajo protesta de decir verdad, información fidedigna relacionada con datos personales, profesionales y laborales requeridos para recibir los servicios.
X
X
X
II.     Acudir a las citas con los empleadores a las que sea enviado por la OSNE o a las que se haya postulado en línea, y según el caso, presentarse en la hora y sitio indicados para el viaje al lugar donde se encuentra la vacante a la que se le vinculó.
X
X
X
III.    Cumplir con el periodo laboral establecido en la vacante.
X
 
 
3.11.3. Sanciones al buscador de trabajo
La OSNE aplicará como sanción, la negación del servicio cuando:
Sanción
Movilidad
laboral interna
de jornaleros
agrícolas
PTAT
Mecanismo de
movilidad
laboral externa
para jornaleros
agrícolas
I.      Se identifique que proporcione información o documentación falsa relacionada con datos personales, profesionales y laborales requeridos para su registro y vinculación.
X
X
X
II.     No acuda a las citas con los empleadores o no acuda en la hora y lugar indicado para el viaje relativo a su vinculación.
X
X
X
III.    Insulte, denigre, amedrente o ejerza cualquier acto de violencia contra el personal de la OSNE.
X
X
X
 
3.11.4. Derechos del empleador
Derecho
Movilidad
laboral interna
de jornaleros
agrícolas
PTAT
Mecanismo de
movilidad
laboral externa
para jornaleros
agrícolas
I.      Recibir información y orientación para acceder al subprograma.
X
X
X
II.     Ser registrado en el sistema como empleador, así como sus vacantes de empleo.
X
X
X
III.    Recibir la atención personalizada y promover sus vacantes.
X
X
X
IV.    Recibir protección de sus datos personales conforme a la normatividad aplicable en caso de ser persona física.
X
X
X
V.     Presentar quejas y denuncias, sugerencias y solicitudes.
X
X
X
 
3.11.5. Obligaciones del empleador
Obligación
Movilidad
laboral interna
de jornaleros
agrícolas
PTAT
Mecanismo de
movilidad
laboral externa
para jornaleros
agrícolas
I.      Proporcionar con veracidad la información de identificación requerida por el SNE para su registro, incluyendo los datos de contacto como correo electrónico y número de teléfono fijo.
X
X
X
II.     Informar con veracidad y cuando se les requiera, sobre la contratación y/o rechazo de los candidatos que envíen las OSNE o que se postulen a sus vacantes a través del Portal del Empleo www.empleo.gob.mx, el Portal Ferias de Empleo www.ferias.empleo.gob.mx y el Portal Abriendo Espacios www.abriendoespacios.gob.mx.
X
X
X
III.    Informar al SNE cuando sus vacantes ya no estén vigentes o disponibles.
X
X
X
IV.    No cobrar a los buscadores de trabajo por ningún concepto, ni les vendan mercancía como requisito para ingresar a trabajar.
X
X
X
V.     Respetar el contrato de trabajo ofertado en la vacante.
X
X
X
VI.    Tratar los datos personales del buscador de trabajo, únicamente para los fines que le fueron proporcionados durante su participación en el PAE, garantizando en todo momento la seguridad y confidencialidad de los mismos.
X
X
X
VII.   Declarar bajo protesta de decir verdad que cumple con lo que establece la Ley Federal del Trabajo y las disposiciones vigentes aplicables en el país de destino.
X
X
X
VIII.  Proporcionar información a la OSNE para verificar la permanencia de las personas vinculadas con el empleador.
X
X
X
IX.    Disponer de la infraestructura suficiente para alojar a los trabajadores durante su periodo de contratación.
X
X
 
X.     Facilitar el acceso y coordinarse con la OSNE para verificar e informar el arribo de los trabajadores.
X
X
X
XI.    Cumplir con los compromisos establecidos en sus requerimientos de mano de obra registrados ante las OSNE.
X
X
X
 
3.11.6. Sanciones al empleador
Sanción
Movilidad
laboral interna
de jornaleros
agrícolas
PTAT
Mecanismo de
movilidad
laboral externa
para jornaleros
agrícolas
I.      El empleador que incumpla cualquiera de las obligaciones señaladas o proporcione datos o documentos falsos, le será retirado su registro ante el SNE, con lo cual quedará impedido definitivamente para acceder al subprograma.
X
X
X
 
3.12. Capacitación para la Empleabilidad
3.12.1. Derechos del buscador de trabajo
I.     Recibir información sobre los beneficios y características de los apoyos del PAE.
II.     Recibir los apoyos del subprograma capacitación para la empleabilidad, siempre y cuando cumpla con los requisitos y documentación.
III.    Recibir constancia de participación del curso.
 
IV.   Recibir información sobre contraloría social, así como de los mecanismos para presentar quejas y denuncias, sugerencias y solicitudes.
V.    Recibir información del seguro contra accidentes que se otorga a los participantes del subprograma capacitación para la empleabilidad.
VI.   Recibir protección de sus datos personales conforme a la normatividad aplicable.
3.12.2. Obligaciones del buscador de trabajo
I.     Asistir al curso presencial asignado en los días y horarios establecidos en el programa de capacitación (anexo 06) o acceder al curso en línea de conformidad con el calendario establecido en la plataforma informática correspondiente.
II.     Realizar todas las actividades de aprendizaje teóricas y prácticas que indique el instructor del curso o las planteadas en los módulos de capacitación en línea.
III.    Cuidar y mantener en buen estado el equipo y herramienta que utilice en las prácticas de capacitación.
IV.   Respetar el reglamento interno del empleador o centro capacitador.
V.    Informar al consejero laboral su inserción en un puesto de trabajo, durante o después de haber concluido el curso.
VI.   Proporcionar la información y documentación que solicite el consejero laboral, y de las instancias de control, auditoría y supervisión, relacionada con los apoyos otorgados.
3.12.3. Sanciones al buscador de trabajo
I.     Será dado de baja del subprograma y no podrá obtener más apoyos del PAE, a quién se identifique que proporcionó datos o documentos falsos.
3.12.4. Derechos del empleador
I.     Definir conjuntamente con la OSNE el contenido de los cursos de acuerdo con su requerimiento de recursos humanos.
II.     Organizar conjuntamente con la OSNE la impartición de los cursos.
III.    Recibir protección de sus datos personales conforme a la normatividad aplicable, en caso de que sea persona física.
3.12.5. Obligaciones del empleador
I.     Tratar los datos personales del buscador de trabajo, únicamente para los fines que le fueron proporcionados durante su participación en el PAE, garantizando en todo momento la seguridad y confidencialidad de los mismos.
II.     Cumplir los compromisos establecidos en el acuerdo de capacitación (anexo 03).
III.    Capacitar a los buscadores de trabajo seleccionados para capacitación de acuerdo al respectivo programa de capacitación (anexo 06).
IV.   Facilitar el desarrollo del curso de capacitación, de conformidad con lo estipulado en el acuerdo de capacitación (anexo 03) que para el efecto suscriban el empleador y la OSNE.
V.    Emitir y entregar de manera conjunta con la OSNE un comprobante que acredite la participación de los beneficiarios en el curso.
VI.   Contratar, de entre los beneficiarios egresados del curso, el número de buscadores de trabajo establecido en el acuerdo de capacitación, con el salario mensual ofrecido, el cual debe ser igual o mayor al monto de la beca otorgada.
VII.   Informar por escrito a la OSNE al concluir el curso de capacitación y proporcionar evidencia del nombre de los beneficiarios que concluyeron su capacitación y que fueron contratados, así como el nombre del puesto que ocupan, su temporalidad y el monto del salario mensual con que fueron contratados.
3.12.6. Sanciones al empleador
I.     El empleador que incumpla cualquiera de las obligaciones señaladas o proporcione datos o documentos falsos, le será retirado su registro ante el SNE, con lo cual quedará impedido definitivamente para acceder al subprograma.
3.13. Estrategia Abriendo Espacios
La Estrategia Abriendo Espacios tiene por objetivos, promover un enfoque de inclusión laboral en todos los
servicios y subprogramas del SNE y proporcionar una atención especial a buscadores de empleo con discapacidad y adultos mayores para favorecer su inserción al mercado laboral, a través de los servicios de Intermediación laboral y acciones de apoyos. Participa también brindando asesoramiento y apoyo a los empleadores que promueven principalmente la contratación de personas con discapacidad y adultos mayores; así como en la elaboración de las descripciones de puestos que pueden ser adaptados para ser cubiertos con estas personas. La estrategia opera a través de tres vertientes:
a)    Intermediación laboral, mediante las modalidades Bolsa de Trabajo (individual y Ferias de Empleo) y el Portal Abriendo Espacios www.abriendoespacios.gob.mx.
b)    Identificación de perfiles integrales y orientación ocupacional para las personas con discapacidad y adultos mayores. El SNE aplica instrumentos de evaluación especializados entre los que destaca el Sistema de Muestras de Trabajo Valpar, cuyos resultados permiten orientar a las personas hacia su mejor opción ocupacional y/o su derivación hacia acciones de capacitación o actualización de conocimientos.
c)     Capacitación para el trabajo: a través del subprograma Capacitación para la Empleabilidad, se apoya a las personas que requieren capacitarse para que adquieran o fortalezcan sus competencias laborales con la finalidad de facilitar su inserción en un empleo formal.
Para favorecer la estrategia, la USNE promueve con las entidades federativas la operación de la Red Nacional de Vinculación Laboral.
3.14. Participantes
3.14.1. Ejecutores
La ejecución del PAE se realiza con base en lo establecido en las presentes reglas, a través del respectivo convenio de coordinación (anexo 08), instrumento en el cual se consigna la operación coordinada entre el Gobierno Federal a través de la STPS por conducto de la USNE y los gobiernos de las entidades federativas a través de la unidad administrativa o área que establezca la normatividad estatal aplicable.
Para efecto de las presentes reglas, las OSNE son las instancias responsables de operar el PAE en la entidad federativa, ejercer los recursos federales destinados para tal fin por la STPS a través de la USNE y autorizar la acción correspondiente, así como de la organización, disponibilidad, resguardo, localización, integridad y conservación de los expedientes y soportes documentales que se generen con motivo de la operación y administración del PAE. Lo anterior, con apego a las presentes reglas y a las disposiciones normativas aplicables.
3.14.2. Sanciones a las OSNE
En el marco de las presentes reglas, la STPS a través de la USNE, podrá sancionar a la OSNE de conformidad con lo siguiente:
A)    Suspensión de registro de la acción, aplicará cuando se presente alguno de los siguientes supuestos:
I.     La OSNE realice acciones del PAE sin la validación expresa de la USNE en el SISPAE;
II.     Se identifique que la OSNE lleva a cabo actividades en fecha y/o lugar diferente a la programación validada en el SISPAE, sin que medie comunicación oficial, y
III.    La OSNE muestre atraso en la comprobación electrónica que dan cuenta del ejercicio del gasto por cada una de las SR durante dos meses consecutivos. La suspensión se aplicará en el subprograma o tipo de subsidio de apoyo en el que se dé el rezago.
B)    Suspensión de registro de la acción y de ministración de recursos, cuando se presente alguno de los siguientes casos:
I.     La USNE identifique que hay cambio de la autoridad facultada en la entidad federativa y la OSNE no presente oficialmente el formato PAE RF1 "Altas/Bajas de Funcionarios Estatales Designados para Administrar Subsidios" con la designación o ratificación de los servidores públicos responsables de administrar los recursos del PAE;
II.     La OSNE no cumpla con el envío mensual de la conciliación bancaria a la USNE, en el plazo establecido en los Lineamientos para administrar el presupuesto de los programas del Servicio Nacional de Empleo;
III.    La OSNE muestre atraso en la comprobación electrónica que dan cuenta del ejercicio del gasto por cada una de las SR/CLC por un periodo mayor a tres meses consecutivos. La suspensión se aplicará en el subprograma o tipo de subsidio de apoyo en el que se dé el rezago;
 
IV.   La USNE tenga la evidencia de que en forma recurrente se incumple la normatividad relacionada con la operación del PAE y no se apliquen las medidas correctivas que correspondan, y
V.    La USNE cuente con evidencia de que la OSNE realiza la comprobación del gasto sin contar con la información y/o documentación soporte respectiva y/o los bienes y servicios estén debidamente entregados y/o devengados.
C)    Suspensión de registro de acciones, ministración de recursos y de acceso a la banca electrónica, cuando se presente alguno de los siguientes supuestos:
I.     La OSNE no envíe los cierres presupuestarios del ejercicio inmediato anterior;
II.     Al inicio del ejercicio presupuestario, cuando la autoridad facultada en la entidad federativa para la designación de los responsables de la administración de los recursos del PAE, no envíe oficialmente el formato PAE-RF1 "Altas/Bajas de Funcionarios Estatales Designados para Administrar Subsidios" con la designación de los servidores públicos responsables de administrar los recursos del PAE;
III.    La OSNE no atienda en los plazos establecidos los hallazgos que durante las visitas de supervisión y seguimiento a la operación realice el personal de la USNE, y
IV.   La OSNE no atienda las observaciones derivadas de las diferentes auditorías que realicen las diferentes instancias de control y fiscalización federales y el despacho externo designado para el caso de los recursos financiados parcialmente con crédito externo, así como los hallazgos que durante las visitas de supervisión y seguimiento a la operación realizados por el personal de la USNE demuestren desviación de los recursos presupuestarios destinados a la OSNE en el marco del convenio de coordinación (anexo 08).
La USNE debe notificar de manera oficial a la OSNE a sancionar: los motivos de la suspensión que corresponda; la fecha de inicio de ésta, así como el plazo del que dispone para subsanar las faltas y/o argumentar por escrito lo que considere conveniente, a efecto de aclarar la problemática identificada. Una vez recibida la respuesta dentro del plazo establecido, la USNE dispone de 5 días hábiles para analizar y dictaminar si los argumentos son favorables, en cuyo caso dejará sin efecto la sanción y lo comunicará a la OSNE dentro de dicho plazo.
Si al vencimiento del tiempo otorgado no hubiera respuesta o habiéndola, previo análisis y dictamen, se determina que ésta no es satisfactoria, la suspensión continuará vigente para el(los) subprograma(s) involucrado(s), hasta en tanto se resuelvan los motivos que dieron origen a la sanción y se realizarán las actividades conducentes ante las instancias de fiscalización que correspondan cuando se trate de desvío o mal uso de recursos públicos.
Las sanciones impuestas por la USNE son independientes de aquellas que las instancias fiscalizadoras determinen.
3.15. Instancia Normativa
La STPS por conducto de la USNE, es la instancia normativa para la operación del PAE y será la encargada de interpretar para efectos administrativos las presentes reglas.
Lo no previsto en las presentes reglas, será resuelto por la USNE a través de su titular, de conformidad con la Normatividad aplicable.
La USNE, en el marco del PAE, podrá diseñar y poner en operación, pruebas piloto, subprogramas y/o modalidades encaminadas a atender necesidades específicas de la población en materia de empleo, así como complementar los subprogramas actuales, o bien posibilitar la atención de situaciones de contingencia laboral. La operación de las pruebas piloto, subprogramas y/o modalidades se llevará a cabo con base en lineamientos específicos que la USNE emita para cada uno de ellos, evitando, en todo caso, que se contrapongan, afecten o presenten duplicidades con otros programas o actividades del gobierno federal. Es importante mencionar que no se considerará duplicidad aquellos apoyos que resulten complementarios, para un mismo fin. Los recursos para operar las pruebas piloto, podrán provenir del presupuesto aprobado al PAE en el Presupuesto de Egresos de la Federación o en casos excepcionales, de recursos adicionales al mismo que se autoricen por las instancias correspondientes.
3.16. Coordinación Institucional
Con la coordinación institucional y la vinculación de operaciones, se busca potenciar el impacto favorable en el uso de los recursos, fortalecer la cobertura de las acciones, explotar la complementariedad y reducir gastos administrativos.
La coordinación de actividades entre el Ejecutivo Federal por conducto de la STPS y los gobiernos de las entidades federativas, así como las aportaciones federal y estatal para el PAE, quedan formalizadas con la
suscripción del respectivo convenio de coordinación (anexo 08), en cuyo clausulado se establece el monto específico y destino de las aportaciones mencionadas y los compromisos de coordinación que asumen ambas partes para el cabal cumplimiento de los programas, servicios y estrategias que se implementan en cada entidad federativa.
En el marco del convenio de coordinación (anexo 08), la STPS por conducto de la USNE asigna recursos a las OSNE con el fin de proporcionar los servicios y/o apoyos económicos descritos en las presentes reglas, tales como, becas a los participantes de los cursos y el pago de instructores; materiales y servicios de capacitación; así como los correspondientes a la organización, promoción, difusión, acondicionamiento físico de locales, infraestructura de cómputo, alquiler de instalaciones y adquisición de insumos para los mecanismos complementarios.
De igual modo, se asignan subsidios de apoyo dirigidos a cubrir las erogaciones necesarias para disponer de consejeros laborales (incluidos consejeros de empleo y en reclutamiento), así como para sus viáticos y pasajes y su capacitación/ profesionalización, con el propósito de que se brinde la atención presencial y a distancia a la población objetivo y el otorgamiento de los apoyos establecidos para los subprogramas del PAE, incluyendo la promoción, difusión, consejería de empleo y en reclutamiento, el seguimiento a la inserción y las acciones de seguimiento, control y supervisión a la operación del PAE a nivel local, para lo cual los subsidios de apoyo se aplican como conceptos equivalentes a consejeros laborales, capacitación/profesionalización, viáticos y pasajes.
Asimismo, la STPS por conducto de la USNE aplica recursos para el pago del seguro de accidentes para los beneficiarios del subprograma capacitación para la empleabilidad y para las comisiones bancarias que se generan por la operación del PAE.
Por su parte, los gobiernos de las entidades federativas contribuyen con recursos propios cuyo importe es de por lo menos el veinte por ciento del total de los recursos asignados por la STPS a través de la USNE, los cuales se deberán destinar a cubrir el funcionamiento y administración de la OSNE.
Adicionalmente, para fortalecer e incrementar la asignación presupuestaria de recursos federales destinada al PAE y consecuentemente las acciones que se llevan a cabo en el marco del convenio de coordinación (anexo 08), la STPS establece una modalidad de distribución de recursos denominada "Estímulo a la aportación estatal", mediante la cual, por cada peso que los gobiernos de las entidades federativas asignen a la ejecución del PAE, la STPS asigna una cantidad igual en correspondencia, misma que se acuerda con los gobiernos de las entidades federativas. En ese sentido, se favorece una política de reciprocidad en la operación del PAE y se reconoce el esfuerzo de las entidades federativas en materia de acciones de empleo.
Los mecanismos para el ejercicio de los recursos de origen estatal quedarán establecidos en el convenio de coordinación (anexo 08).
Los logros alcanzados con estos recursos se registran y contabilizan como resultados del PAE en su conjunto, por lo que se deben utilizar conforme a lo establecido en las presentes reglas y demás disposiciones aplicables que emita la USNE.
Cabe mencionar que la STPS podrá establecer acciones de cooperación y coordinación con los sectores privado y social, o con otros órdenes de gobierno, para facilitar el desarrollo y operación del PAE.
3.17. Ministración, Entrega y Comprobación de Subsidios
La entrega de subsidios se llevará a cabo por medio del SICOP y del SIAFF de la SHCP, con base en las SR que las OSNE presenten a la USNE, de conformidad con los compromisos de pago y/o las previsiones de gasto definidas para un periodo determinado. Ésta se realizará por alguno de los siguientes mecanismos:
a)    Transferencia de recursos a la cuenta bancaria concentradora contratada por la STPS para la recepción de los mismos, cuando las OSNE de las entidades federativas cumplan con los requisitos establecidos en los Lineamientos para Administrar el Presupuesto de los Programas del Servicio Nacional de Empleo.
b)    Transferencias directas de la TESOFE a las cuentas bancarias de los beneficiarios, para lo cual, debe presentar un documento reciente (antigüedad no mayor a dos meses) que compruebe que dispone de una cuenta bancaria, preferentemente de tipo "básica" con "CLABE" (Clave Bancaria Estandarizada de 18 dígitos) y el nombre de la institución bancaria correspondiente.
La documentación y/o archivos soporte del ejercicio de recursos queda bajo el resguardo y custodia de las OSNE durante el plazo que establece la normatividad aplicable; ésta constituye la base para que elaboren los formatos de comprobación, mismos que deben presentar a la USNE en los tiempos definidos en los lineamientos mencionados.
Los procesos y formatos para la ministración, entrega de apoyos y pagos, así como la comprobación de subsidios del PAE se detallan en los Lineamientos para Administrar el Presupuesto de los Programas del Servicio Nacional de Empleo, que podrán ser consultados en la siguiente dirección electrónica:
http://www.gob.mx/stps/documentos/programa-de-apoyo-al-empleo
4. Operación
4.1. Proceso
No existe fecha límite para realizar el registro de buscadores de trabajo, por lo que se puede llevar a cabo en cualquier momento durante el año.
El plazo de resolución de los servicios y subprogramas, una vez que el buscador de trabajo es canalizado, cumpliendo con los requisitos y documentación establecidos y con base en la disposición presupuestal, son los siguientes:
a)    Intermediación Laboral, el mismo día;
b)    Movilidad Laboral de Jornaleros Agrícolas, el mismo día, y
c)     Capacitación para la Empleabilidad, el mismo día.
Para mejor comprensión del proceso, se anexan a las presentes reglas, diagramas de flujo (anexo 9 a 11) de cada uno de los subprogramas.
4.2. Gastos de Operación
Para el desarrollo de las diversas actividades del programa en el nivel central, la STPS podrá destinar recursos de hasta el 7.2% del presupuesto aprobado al PAE en el Decreto de Presupuesto de Egresos de la Federación para el ejercicio fiscal 2020.
4.3. Ajustes durante el ejercicio presupuestario
Los recursos asignados para la ejecución del PAE por la STPS, estarán sujetos a la disponibilidad presupuestaria, por lo que los ajustes que se apliquen durante el ejercicio fiscal, no serán considerados como incumplimiento al convenio de coordinación (anexo 08) suscrito por la STPS y la entidad federativa de que se trate, ni implicará la suscripción de un nuevo convenio. En caso de presentarse alguna reducción o ampliación, la STPS por medio del titular de la USNE, lo hará del conocimiento del Poder Ejecutivo del Estado, a través del titular de la OSNE.
Asimismo, con la finalidad de lograr el mayor nivel de ejercicio y aprovechamiento de los recursos, derivado del monitoreo del ejercicio de cada OSNE, a partir del segundo trimestre del año la USNE podrá determinar, los ajustes presupuestarios necesarios, los cuales notificará a la OSNE de la entidad federativa correspondiente, con el objeto de canalizar los recursos disponibles en el calendario, de aquellas OSNE que no los hubieran ejercido a la fecha de corte, hacia aquellas con mayor ritmo de ejercicio presupuestal en la ejecución del PAE.
4.4. Ejecución
4.4.1. Avances físico financieros
La USNE envía a la DGPP, la información que sirve para integrar los informes trimestrales establecidos en el Decreto de Presupuesto de Egresos de la Federación para el ejercicio fiscal 2020 y en la Ley Federal de Presupuesto y Responsabilidad Hacendaria.
Dichos informes contienen los resultados logrados con el presupuesto federal y las aportaciones estatales acordadas en el marco del respectivo convenio de coordinación (anexo 08).
4.5. Cierre de ejercicio
La OSNE, con base en la documentación soporte del ejercicio presupuestario bajo su resguardo, elabora el cierre de ejercicio del PAE de su entidad federativa, por subprograma y subsidios de apoyo, el cual debe remitirse a la USNE de acuerdo a lo establecido en los Lineamientos para Administrar el Presupuesto de los Programas del Servicio Nacional de Empleo.
4.5.1. Recursos no devengados
 
Los recursos no ejercidos durante el ejercicio presupuestario, se reintegran a la TESOFE por parte de las OSNE de acuerdo con lo que señalan los Lineamientos para Administrar el Presupuesto de los Programas del Servicio Nacional de Empleo.
4.6. Atención a Situaciones de Contingencia Laboral
Ante la ocurrencia de una situación de contingencia laboral, la STPS podrá intervenir, por iniciativa propia o a solicitud del titular del gobierno de la entidad federativa correspondiente, o en su defecto, del titular de la dependencia a la cual se encuentre adscrita la OSNE de dicha entidad federativa, en que se presente el evento, para coadyuvar a su atención en beneficio de población objetivo y/o trabajadores afectados.
La atención de este tipo de situaciones, estará condicionada a la existencia de una evaluación y dictamen de procedencia con los cuales se realice una declaratoria de contingencia laboral, para ello, la STPS integrará el Comité de Evaluación y Apoyo para la Reactivación del Empleo, que estará conformado por los Titulares de la Subsecretaría de Empleo y Productividad Laboral, la Unidad de Administración y Finanzas de la STPS, la Dirección General de Asuntos Jurídicos, la Unidad de Trabajo Digno y la USNE.
El Comité de Evaluación y Apoyo para la Reactivación del Empleo analizará:
a)    El grado de urgencia de las actividades a implementar, lo cual podrá estar en función de la existencia de declaratorias de emergencia o de desastre emitidas por las autoridades competentes;
b)    Su impacto social y económico en la entidad federativa o región que corresponda;
c)     La disponibilidad de recursos para su atención, y
d)    Que se evite la duplicidad de actividades para su atención, derivada de la aplicación de programas operados por otras dependencias.
Con base en lo anterior, el Comité de Evaluación y Apoyo para la Reactivación del Empleo resolverá sobre la procedencia de declarar contingencia laboral, en caso afirmativo, establecerá los términos en los que deberá atenderse, la temporalidad, el mecanismo de operación para ejecutar las actividades de apoyo y los alcances de la misma.
Las resoluciones del Comité de Evaluación y Apoyo para la Reactivación del Empleo, tienen aplicación específica para cada caso en concreto que se presente y, en su caso, la resolución es notificada al o a los gobiernos de las entidades federativas correspondientes.
En caso de situaciones de contingencia laboral en el ejercicio fiscal, la STPS determinará su intervención en las entidades federativas, en función de la disponibilidad presupuestal.
5. Auditoría, control y seguimiento
Considerando que los recursos que se ministran a las OSNE para operar el PAE no pierden su carácter federal, su ejercicio está sujeto a las disposiciones federales aplicables, por lo que podrán ser fiscalizados por la Auditoría Superior de la Federación, la SFP, la TESOFE, el Órgano Interno de Control en la STPS, auditores independientes contratados por la STPS, los Órganos Estatales de Control, y demás instancias que en el ámbito de sus respectivas atribuciones resulten competentes para ello.
Asimismo, el Banco Interamericano de Desarrollo, podrá llevar a cabo visitas a las OSNE para revisar la operación y aplicación de los recursos de financiamiento externo de acuerdo con lo dispuesto en el contrato de préstamo vigente, suscrito con el Gobierno Mexicano.
La USNE y las OSNE llevarán a cabo actividades de seguimiento a la operación, control y supervisión del PAE, conforme a los criterios que establezca la USNE; asimismo, cuando se identifique que se incumple con las disposiciones normativas, a efecto de que se realicen las acciones conducentes, el Poder Ejecutivo del Estado, la STPS, o la USNE deberá solicitar la intervención del Órgano Interno de Control en la STPS, de la SFP y/o de las instancias de fiscalización estatales.
6. Evaluación
6.1. Interna
La STPS, conforme a lo dispuesto en el artículo 75, fracción X, de la Ley Federal de Presupuesto y Responsabilidad Hacendaria y en el artículo 181 de su Reglamento, enviará a la Cámara de Diputados del H. Congreso de la Unión, turnando copia a la SHCP, informes trimestrales sobre el presupuesto ejercido y el cumplimiento de metas y objetivos.
Dichos informes se presentarán en los plazos establecidos en el artículo 75 de la Ley Federal de Presupuesto y Responsabilidad Hacendaria o en el que, para tal efecto, señale la SHCP.
6.2. Externa
La evaluación externa del PAE se realizará conforme a la normatividad para el ejercicio fiscal aplicable. La coordinación del proceso de evaluación estará a cargo de la DGPP, como unidad administrativa externa a la operación del PAE.
La STPS remitirá los resultados de la evaluación externa a las instancias correspondientes, de acuerdo con la normatividad aplicable y los difundirá a través de la página de internet de la STPS.
7. Transparencia
7.1. Difusión
La STPS, por conducto de la USNE y en coordinación con las OSNE difundirá el PAE a nivel nacional. Para tal fin, las presentes reglas y sus anexos estarán disponibles en la página de Internet de la STPS, dirección:
http://www.gob.mx/stps/documentos/programa-de-apoyo-al-empleo
Asimismo, la USNE diseñará los materiales de difusión para informar a la población sobre las características de los subprogramas, los requisitos de participación, el importe y características del apoyo, los derechos y obligaciones de los beneficiarios, así como los números telefónicos y direcciones de las instancias y mecanismos para la presentación de quejas, denuncias, sugerencias y solicitudes. Dichos materiales deberán incluir la siguiente leyenda:
"Este programa es público, ajeno a cualquier partido político. Queda prohibido el uso para fines distintos a los establecidos en el programa".
La elaboración de este tipo de materiales por parte de las OSNE deberá sujetarse a la validación previa que efectúe la USNE, con base en los criterios que para tal efecto establezca, de acuerdo con la normatividad aplicable en materia de comunicación social e imagen institucional.
7.2. Control de archivos y gestión documental
Las OSNE serán responsables y se encargarán de la organización, disponibilidad, resguardo, localización, integridad y conservación de los expedientes y soportes documentales que se generen con motivo de la operación y administración del PAE.
Lo anterior, deberá realizarse conforme a las disposiciones vigentes en materia de archivos para la Administración Pública Federal, así como lo señalado en los Lineamientos para el control de archivo y gestión documental del Servicio Nacional de Empleo y demás normatividad aplicable. Para tal efecto, la USNE coordinará el desarrollo de los métodos y mecanismos necesarios y verificar su cumplimiento.
7.3. Información pública
De conformidad con lo establecido en la Ley General de Transparencia y Acceso a la Información Pública, la OSNE será considerada como un sujeto obligado, ya que es generadora de información pública, por lo que es responsable de su tratamiento, resguardo y protección, en los términos que establece dicha legislación, atendiendo también a las restricciones que contempla la legislación aplicable. Para este efecto, el resguardo de la información que se genere en los sistemas informáticos con motivo de la operación del PAE, no perderá la calidad de información a cargo tanto de la OSNE como de la STPS, por conducto de la USNE, para lo cual, cada una será responsable de su tratamiento y control, y tendrán acceso a dicha información en los términos y bajo los mecanismos de acceso que se establezcan en la normatividad aplicable.
7.4. Contraloría social
En cumplimiento a los "Lineamientos para la promoción y operación de la contraloría social en los Programas Federales de Desarrollo Social" emitidos por la Secretaría de la Función Pública, publicado en el Diario Oficial de la Federación el 28 de octubre de 2016, particularmente al lineamiento Vigésimo Octavo, la USNE promoverá en coordinación con las OSNE de las entidades federativas, actividades como la impartición de pláticas de contraloría social, en las que se otorgue a los buscadores de trabajo canalizados la información del subprograma en el que participa, así como la de otros subprogramas; propiciando el interés de los beneficiarios para realizar el seguimiento, supervisión y vigilancia de la correcta aplicación, ejecución y uso de los recursos destinados al PAE.
Se promoverá la participación de la población beneficiaria del programa, así como de organizaciones de la sociedad civil o ciudadanía interesada en monitorear el programa. lo anterior será a través de la integración, operación y vinculación de contralorías sociales o figuras análogas, para el seguimiento, supervisión y vigilancia del cumplimiento de las metas y acciones comprometidas en el programa, así como de la correcta aplicación de los recursos públicos asignados al mismo.
El programa se sujetará a los lineamientos vigentes emitidos por la Secretaría de la Función Pública, para promover las acciones necesarias que permitan la efectividad de la vigilancia ciudadana, bajo el esquema o esquemas validados por la Secretaría de la Función Pública. El desarrollo de las actividades de contraloría social, se llevará a cabo conforme a los documentos citados, los cuales están disponibles para su consulta en la siguiente liga:
http://www.gob.mx/stps/documentos/programa-de-apoyo-al-empleo
7.5 Privacidad
El personal de la OSNE, deberá informar sobre el Aviso de privacidad de los datos personales a los buscadores de trabajo que se registran para su incorporación en alguno de los subprogramas que lo integran, en los cuales se recaban datos personales y datos personales sensibles, de conformidad con lo establecido en la normatividad aplicable.
Atendiendo al principio de "consentimiento" consagrado en el artículo 16 y de conformidad con lo señalado en el artículo 20, ambos de la Ley General de Protección de datos personales en Posesión de Sujetos Obligados (LGPDPPSO), el buscador de trabajo expresará su voluntad, específica e informada, para que se efectúe el tratamiento de sus datos personales por la OSNE para los fines consistentes en la Intermediación laboral, recepción de capacitación y apoyos económicos, hasta la posible inserción en un empleo formal; asimismo su autorización a la OSNE para que realice la transferencia de sus datos personales a la STPS a través de la USNE, con el objetivo de llevar a cabo actividades relacionadas con aquellas que originaron la solicitud de dichos datos personales. Asimismo, la OSNE como sujeto obligado, será la encargada de establecer los mecanismos necesarios para la protección de los datos bajo su resguardo, así como de aquellos mecanismos que aseguren la correcta transferencia de éstos a otra entidad.
Por su parte, el titular de los datos personales podrá ejercer los derechos de Acceso, Rectificación, Cancelación y Oposición (ARCO), de conformidad con la LGPDPPSO, ante los responsables de la posesión de dichos datos, entendiéndose que, para el caso, será la OSNE el sujeto obligado.
http://www.gob.mx/stps/documentos/programa-de-apoyo-al-empleo
7.6. Medidas complementarias
7.6.1. En periodos electorales
Con motivo de las elecciones para la renovación de los distintos poderes federal, estatales y municipales, las OSNE deberán cuidar que los recursos destinados a la operación del PAE se ejerzan con base en las presentes reglas, además de observar lo siguiente:
a)    No realizar actos masivos de promoción, concertación, vinculación, reclutamiento, selección o entrega de apoyos a beneficiarios de cualquier subprograma del PAE durante los diez días naturales previos a la fecha de la elección, municipal, estatal y/o federal y seis días posteriores a dicho evento;
b)    Elaborar y remitir a la USNE un informe sobre las actividades que realicen en materia de blindaje electoral, y
c)     Cualquier otra indicación que se derive de acuerdos suscritos por las autoridades en materia electoral sobre blindaje y/o veda electoral.
En el caso de presenciar y/o tener conocimiento de algún hecho que pueda constituir un delito electoral, denunciarlo al teléfono 800 8 FEPADE (800 8 33 72 33) gratuito, desde cualquier punto en la República Mexicana. Denuncia los delitos electorales a www.fepadenet.gob.mx.
7.6.2. De manera permanente
Las OSNE deben:
a)    Evitar que participen partidos políticos y que se realicen actos de proselitismo político o se entregue propaganda política dentro de las instalaciones donde se lleven a cabo ferias de empleo, entrega de apoyos a beneficiarios o cualquier actividad del PAE;
b)    No realizar actos de reclutamiento de buscadores de trabajo ni algún otro acto dentro de su competencia, en oficinas de los partidos políticos o de asociaciones con fines similares;
 
c)     No difundir información sobre acciones o beneficios del PAE que puedan interpretarse como apoyo para algún partido político o pertenencia al mismo;
d)    No solicitar ni aceptar como identificación para la entrega de apoyo a beneficiarios o el otorgamiento de cualquier otro beneficio del PAE, credenciales de cualquier partido político, y
e)    Verificar que todas las actividades de promoción y difusión del PAE que se realicen, cumplan con las disposiciones normativas aplicables.
El cumplimiento de las medidas complementarias podrá ser verificado por la USNE y demás instancias de fiscalización y control.
8. Quejas y denuncias, sugerencias y solicitudes
Las personas que tengan quejas y denuncias, incluyendo aquellas que se consideren discriminatorias especialmente contra las mujeres; sugerencias y solicitudes ciudadanas, podrán presentarlas ante las siguientes instancias y/o medios de comunicación:
a)    En la Coordinación de Supervisión, Contraloría Social y Asesoría Jurídica de cada una de las OSNE.
b)    En la USNE, al teléfono 55 3000 4142; o vía correo electrónico quejas.pae@stps.gob.mx
c)     En el Órgano Interno de Control en la STPS, ubicado en Félix Cuevas número 301, piso 7, colonia Del Valle, C.P. 03100, Alcaldía Benito Juárez, Ciudad de México, o bien al correo electrónico quejas_oic@stps.gob.mx o al número telefónico 55 5002 3368.
d)    En la SFP, en Av. Insurgentes Sur 1735, Colonia Guadalupe Inn, C.P. 01020, Alcaldía Álvaro Obregón; o bien a través de la página de Internet www.gob.mx/sfp, en la plataforma del Sistema Integral de Quejas y Denuncias Ciudadanas (SIDEC).
       https://sidec.funcionpublica.gob.mx; o a los teléfonos de Contacto Ciudadano 800 112 87 00 (en el interior de la República Mexicana); 55 2000-2000, y 55 2000-3000 en la ext. 2164 (en la Ciudad de México).
e)    A través del Portal del Empleo www.gob.mx/empleo (apartado "Necesitas Ayuda" sección de "Atención"), o comunicándose al número 800 841 2020.
f)     En el Órgano Estatal de Control de cada entidad federativa.
9. Formatos
Los formatos SNE-01 (anexo 02) y SNE-02 (anexo 07), serán proporcionados, cuando así se requiera, gratuitamente por la OSNE. Asimismo, podrán reproducirse libremente, siempre y cuando no se altere su contenido y la impresión de los mismos se haga en hojas blancas tamaño carta u oficio según el caso.
Los interesados podrán obtener y utilizar los formatos mencionados en línea, mismos que se encuentran disponibles en la dirección de Internet: http://www.gob.mx/stps/documentos/programa-de-apoyo-al-empleo
La USNE deberá poner públicamente a disposición de quienes lo soliciten los formatos a que se refiere el presente Acuerdo.
El personal de atención al público de la USNE y de las OSNE, deberá proporcionar la orientación e información necesaria para el llenado de los formatos respectivos.
TRANSITORIOS
PRIMERO. El presente Acuerdo entrará en vigor el 1° de enero de 2020.
SEGUNDO. Las presentes reglas mantendrán vigencia en ejercicios fiscales subsecuentes, siempre que no se opongan a lo previsto en el Decreto de Presupuesto de Egresos de la Federación del ejercicio fiscal correspondiente y hasta en tanto se emitan otras reglas que las sustituyan.
TERCERO. Se abrogan los Acuerdos mediante los cuales se establecen las Reglas de Operación del Programa de Apoyo al Empleo, anteriores a esta publicación.
CUARTO. Los convenios de coordinación, suscritos durante el ejercicio fiscal 2019 entre el Ejecutivo Federal, a través de la STPS, y los gobiernos de las entidades federativas, continuarán vigentes hasta el 31 de enero de 2020, en lo que no se opongan a lo previsto en las disposiciones legales aplicables del ejercicio fiscal correspondiente y hasta en tanto se suscriban nuevos convenios de coordinación que los dejen sin efecto. En caso de solicitud expresa por entidad federativa que así lo manifieste mediante escrito dirigido a la USNE, podrá establecerse un periodo de prórroga.
QUINTO. El Titular de la USNE deberá emitir y publicar en el sitio web http://www.gob.mx/stps/
documentos/programa-de-apoyo-al-empleo el documento que establezca los procedimientos aplicables al PAE para el ejercicio fiscal 2020, dentro de los primeros 30 días hábiles posteriores a la publicación de las presentes reglas en el Diario Oficial de la Federación.
SEXTO. Los lineamientos para la operación de pruebas piloto, que se hayan emitido conforme el numeral 3.15, permanecerán vigentes hasta en tanto se haya cumplido con la finalidad para la cual fueron emitidos, siempre y cuando exista suficiencia presupuestaria.
SÉPTIMO. Los formatos señalados en el numeral 9 de las presentes reglas, podrán modificarse por la USNE durante el ejercicio fiscal. Dichas modificaciones, se darán a conocer con anticipación de al menos 30 días, mediante aviso publicado en el Diario Oficial de la Federación.
OCTAVO. Para el caso de las iniciativas de ocupación por cuenta propia que, de conformidad con el numeral 3.8.1 del Acuerdo mediante el cual se establecen las reglas de operación del Programa de Apoyo al Empleo, publicado en el Diario Oficial de la Federación el 22 de febrero de 2019, se hayan apoyado durante el ejercicio fiscal 2019, se continuará el seguimiento estipulado de doce meses hasta su conclusión durante el ejercicio 2020.
Publíquese en el Diario Oficial de la Federación.
Dado en la Ciudad de México, a diecisiete de diciembre de dos mil diecinueve.- La Secretaria del Trabajo y Previsión Social, Luisa María Alcalde Luján.- Rúbrica.
 

 

 

 

 

 

 

 

 

 

 

 

 

 

 

 

 

 

 

 

 

 

 



 


 


Intermediación Laboral (Presencial)
ANEXO 09
 

 
Intermediación Laboral (A distancia).
ANEXO 09
 
 

 
Movilidad Laboral Jornaleros Agrícolas
ANEXO 10
 
 

 
Capacitación para la Empleabilidad
ANEXO 11
 
 


 

 

 

 

 

 

 

_____________________________