ACUERDO por el que se emiten las Reglas de Operación del Programa Nacional de Becas Artísticas y Culturales para el ejercicio fiscal 2020.

Al margen un sello con el Escudo Nacional, que dice: Estados Unidos Mexicanos.- CULTURA.- Secretaría de Cultura.

ALBERTO FEDERICO LYNN, Director General de Administración de la Secretaría de Cultura, con fundamento en los artículos 1o., último párrafo, 3o., 4o., penúltimo párrafo de la Constitución Política de los Estados Unidos Mexicanos; 41 Bis de la Ley Orgánica de la Administración Pública Federal; 9o, fracción I y 72, fracción VIII de la Ley General de Educación; 12, fracción V de la Ley General para la Igualdad entre Mujeres y Hombres; 5, fracciones V y XIII, 6, fracción V y 7 de la Ley Federal de Fomento a las Actividades Realizadas por Organizaciones de la Sociedad Civil; 1 y 77 de la Ley Federal de Presupuesto y Responsabilidad Hacendaria; 1, 4, fracción XXI, 24, 25, 26, 28, 29, 30 y Anexos 13,17 y 25 del Presupuesto de Egresos de la Federación para el ejercicio fiscal 2020; 176 del Reglamento de la Ley Federal de Presupuesto y Responsabilidad Hacendaria; 1, 2, Apartado "A", fracción XV, 3 y 24, fracción I del Reglamento Interior de la Secretaría de Cultura y
CONSIDERANDO
Que el artículo 77 de la Ley Federal de Presupuesto y Responsabilidad Hacendaria dispone que con el objeto de que la administración de los recursos públicos federales se realice con base en criterios de legalidad, honestidad, eficiencia, eficacia, economía, racionalidad, austeridad, transparencia, control, rendición de cuentas y equidad de género, la Cámara de Diputados en el Presupuesto de Egresos señalará los programas a través de los cuales se otorguen subsidios y aquellos programas que deberán sujetarse a Reglas de Operación, así como los criterios generales aplicables a las mismas;
Que, asimismo, el referido precepto prevé que las dependencias y las entidades, a través de sus respectivas dependencias coordinadoras de sector, serán responsables de emitir las Reglas de Operación respecto de los programas que inicien su operación en el ejercicio fiscal siguiente previa autorización presupuestaria de la Secretaría de Hacienda y Crédito Público y dictamen de la Comisión Nacional de Mejora Regulatoria;
Que el Presupuesto de Egresos de la Federación para el ejercicio fiscal 2020 establece en sus artículos 4, fracción XXI y 29 que los programas que deberán sujetarse a Reglas de Operación son aquéllos señalados en su Anexo 25;
Que las Reglas de Operación a que se refiere el presente Acuerdo cuentan con la autorización presupuestaria de la Secretaría de Hacienda y Crédito Público y con el dictamen de la Comisión Nacional de Mejora Regulatoria, y
Que en cumplimiento de lo anterior he tenido a bien expedir el siguiente:
ACUERDO POR EL QUE SE EMITEN LAS REGLAS DE OPERACIÓN DEL PROGRAMA NACIONAL DE
BECAS ARTÍSTICAS Y CULTURALES PARA EL EJERCICIO FISCAL 2020
ÚNICO.- Se emiten las Reglas de Operación del Programa del Programa Nacional de Becas Artísticas y Culturales para el ejercicio fiscal 2020, las cuales se detallan en el anexo del presente Acuerdo.
TRANSITORIO
ÚNICO.- El presente Acuerdo entrará en vigor al día siguiente de su publicación.
Ciudad de México, a 08 de enero de 2020.- El Director General de Administración de la Secretaría de Cultura, Alberto Federico Lynn.- Rúbrica.
 
RO DEL PROGRAMA NACIONAL DE BECAS ARTÍSTICAS Y CULTURALES, PARA EL EJERCICIO
FISCAL 2020
ÍNDICE
Glosario
1.       INTRODUCCIÓN
2.       OBJETIVOS
2.1.    General
2.2.    Específicos
3.       LINEAMIENTOS
3.1.    Cobertura
3.2.    Tipos de población
3.3.    Modalidades
3.3.1.  Requisitos
3.4     Procedimiento de selección
3.5     Caracterísiticas de los apoyos (tipo y monto)
3.6     Derechos, obligaciones y causas de incumplimiento, suspesión, cancelación o reintegro de los recursos
3.7     Participantes
3.7.1   Instancia(s) normativa(s)
3.7.2   Instancia(s) ejecutoras(s)
3.8     Coordinación institucional
4        OPERACIÓN
4.4     Proceso
Conformación del Comité de Becas
Responsabilidades generales y específicas del Comité de Becas
Responsabilidades generales
De las sesiones
De la dictaminación
De los Criterios de priorización
4.5     Ejecución
4.2.1   Informes físicos y financieros
4.2.2   Cierre de ejercicio
4.2.3   Recursos no devengados
5        AUDITORÍA, CONTROL Y SEGUIMIENTO
6        EVALUACIÓN
6.1     Interna
6.2     Externa
7        TRANSPARENCIA
7.1     Difusión
7.2     Contraloría Social
8        QUEJAS Y DENUNCIAS
 
ANEXOS
1.       Formato de convocatoria (INAH)
2.       Formato de Solicitud de Beca (INAH)
3.       Formato de Convocatoria (INBAL)
4.       Formato de Solicitud (INBAL)
5.       Formato de Estudio socioeconómico (INBAL)
6.       Formato de Validación de Documentos (INBAL)
7.       Formato de Transparencia (INBAL)
GLOSARIO
Acta de dictaminación: Documento que emite el Comité de Becas, mediante el cual asigna la beca a un aspirante.
Año fiscal: Período comprendido entre el de enero al 31 de diciembre de 2020.
Asesoría: Proceso de ayuda basado en la interacción profesional, en tres niveles: intervención, facilitación y colaboración, orientado a la resolución de dudas y/o problemas de los las/os estudiantes.
ASF: Auditoría Superior de la Federación.
Aspirante: Estudiante y recién egresado/a del INAH o INBAL que solicita una beca.
Beca: Apoyo o estímulo económico, en beneficio de los/as las/os estudiantes y/o recién egresados/as que cubren los requisitos de elegibilidad.
Beneficiario/a: Las/os estudiantes y/o recién egresados/as que fueron seleccionados por el Comité de becas y cumplieron con los requisitos de elegibilidad establecidos en las RO y reciben una beca.
Cancelación de la beca: Cuando la persona beneficiaria incumple con la normatividad establecida por la instancia ejecutora correspondiente, anulando el estímulo y/o apoyo otorgado.
Ciclo Escolar. Fechas establecidas para el desarrollan actividades académicas, conformado por dos periodos escolares
CNRF-INAH Coordinación Nacional de Recursos Financieros del Instituto Nacional de Antropología e Historia.
Comité de Becas: Órganos colegiados encargados de validar, analizar, dictaminar y realizar todas las acciones necesarias para la asignación de las becas.
Comunidad escolar: Se refiere al conjunto de actores involucrados en la escuela: personal directivo, personal docente, personal de apoyo y asistencia a la educación, las/os estudiantes, madres y padres de familia o tutores.
Convocatoria de becas: Documento emitido por las instancias normativas correspondientes, mediante el cual se dan a conocer los requisitos, bases y fechas para participar en el programa de becas, conforme a lo establecido en los anexos de las RO.
Coordinadora del Programa Nacional de Becas Artísticas y Culturales: Para el caso del INBAL será la Dirección de Servicios Educativos (DSE). Para el caso del INAH será la Secretaría Técnica. Ambas áreas serán las encargadas de realizar las acciones necesarias que permiten una correcta implementación del Programa.
CURP: Clave Única de Registro de Población.
Datos personales de la persona solicitante: Información relativa a una persona física.
Derechos Humanos: Inherentes a los seres humanos, sin distinción alguna de nacionalidad, lugar de residencia, género, origen nacional o étinico, colo, religión, lengua o cualquier otra condición.
Desempeño académico sobresaliente: Aquel que presenta el/la estudiante que destaca significativamente del grupo educativo al que pertenece.
IOF: Diario Oficial de la Federación.
Documentos Normativos: RO, Lineamientos generales y Convocatoria
DPPP: Dirección de Planeación, Programación y Presupuesto.
 
DRF: Dirección de Recursos Financieros.
DSE: Dirección de Servicios Educativos del INBAL.
DPE: Dirección de Planeación Educativa de la Subdirección General de Educación e Investigación Artísticas del INBAL
Educación superior: Tipo educativo que comprende la formación que se imparte después del bachillerato o de sus equivalentes. Está compuesto por la licenciatura (como técnico superior universitario o profesional asociado), la especialidad, la maestría y el doctorado, así como por opciones terminales previas a la conclusión de la licenciatura. Comprende la educación normal en todos sus niveles y especialidades.
Educación de Iniciación: Educación Artística no formal, sistematizada de carácter terminal.
EAHNM: Escuela de Antropología e Historia del Norte de México.
ENAH: Escuela Nacional de Antropología e Historia.
ENCRYM: Escuela Nacional de Conservación, Restauración y Museografía.
Entidades Federativas: Las 32 entidades federales de México.
Estudiante irregular: Es la/el estudiante que no ha acreditado sus asignaturas conforme al plan de estudios en que está inscrita/o ya que por distintas situaciones no se ha presentado, se ausentó o reprobó alguna materia.
Estudiante mexicano foráneo: Estudiante que no es residente oriundo de la ciudad en que se encuentra cursando sus estudios (no se considera a la zona conurbada de la Ciudad de México).
Estudiante regular: Es el estudiante que aprobó las asignaturas sin importar el tipo de acreditación, y cuyo avance académico es equivalente al previsto en el plan de estudios en el que se encuentra inscrito.
Estudiante destacado: Estudiante que ha obtenido algún reconocimiento académico, artístico y/o cultural otorgado por instituciones públicas o privadas, nacionales o extranjeras, como consecuencia de su desempeño o participación en algún concurso o evento en los ámbitos referidos.
Género: Conjunto de características sociales, culturales, políticas, psicológicas, jurídicas y económicas, asignadas según el momento histórico, así como a las diferencias biológicas entre mujeres y hombres.
Igualdad de género: Situación en la cual mujeres y hombres acceden con las mismas posibilidades y oportunidades al uso, control y beneficio de bienes, servicios y recursos de la sociedad, asi como a la toma de decisiones en todos los ámbitos de la vida social, económica, política, cultural y familiar.
INAH: Instituto Nacional de Antropología e Historia.
INBAL: Instituto Nacional de Bellas Artes y Literatura.
INEGI: Instituto Nacional de Estadística y Geografía.
Instancia ejecutora: Área responsable de la recepción, revisión, seguimiento de las solicitudes y los trámites vinculados al Programa en cada escuela.
Instancias normativas: Áreas responsables de diseñar y generar todos los documentos normativos, así como dar seguimiento de las diferentes estapas inherentes al programa para su correcto funcionamieto.
Lenguaje incluyente y no sexista: Es aquel lenguaje incluyente que refiere a toda expresión verbal o escrita que utiliza prefereriblemente vocabulario neutro, con este lenguaje se busca eliminar todo tipo de expresiones y palabras que denigran discriminan a las personas; que reproducen estereotipos de genero; minimizan y frivolizan la violencia contra las mujeres.
LFPA: Ley Federal de Procedimiento Administrativo.
LFPRH: Ley Federal de Presupuesto y Responsabilidad Hacendaria.
LFTAIP: Ley Federal de Transparencia y Acceso a la Información Pública.
Licenciatura: Primer grado académico de la educación superior, cuyo antecedente obligatorio es el bachillerato o equivalente, y que capacita para el ejercicio de una profesión.
Modalidad: Tipo de apoyo otorgado por cada una de las instancias.
OIC: Órgano Interno de Control.
PEF: Presupuesto de Egresos de la Federación para el ejercicio fiscal 2020.
 
Población Potencial: Las/os estudiantes reinscritos susceptibles para participar por la obtención de una beca. En el caso específico del INAH incluye a las/os estudiantes inscritos.
Población objetivo: Las y los las/os estudiantes y egresadas/os que ingresen solicitud de beca que cumplan con los requisitos señalados en las RO, así como lo establecido en la convocatoria correspondiente, ponderando en todo momento la igualdad de género y evitando la discriminación en todas sus formas de expresión.
Población atendida: Población beneficiada por el programa en un ejercicio fiscal.
PNBAC: Programa Nacional de Becas Artísticas y Culturales S303.
Recién egresado: Estudiante que ha concluido con el 100% de los créditos de acuerdo al plan de estudio vigente (hace no más de dos años).
Reintegro: Devolución de recursos que realizan las dependencias ante la Tesorería de la Federación.
RLFPRH: Reglamento de la Ley Federal de Presupuesto y Responsabilidad Hacendaria.
RO: RO del Programa Nacional de Becas Artísticas y Culturales S303 para el ejercicio fiscal 2020.
SC: Secretaría de Cultura.
SFP: Secretaría de la Función Pública.
SGA: Subdirección General de Administración del INBAL.
SGEIA: Subdirección General de Educación e Investigación Artísticas del INBAL.
SHCP: Secretaría de Hacienda y Crédito Público.
SIIPP-G: Sistema Integral de Información de Padrones de Programas Gubernamentales.
Subsidio: las asignaciones de recursos federales previstas en el Presupuesto de Egresos que, a través de la SC, se otorgan en el marco del Programa Nacional de Becas a los las/os estudiantes seleccionados beneficiarios.
UR: Unidad administrativa responsable, órgano administrativo desconcentrado y entidades paraestatales del sector cultura o institución responsable del Programa respectivo encargada de elaborar, revisar, autorizar, y en su caso, modificar los proyectos de RO.
1. INTRODUCCIÓN
Como se señala en el PND 2019-2024, durante el periodo neoliberal se pretendió acabar con la gratuidad de la educación superior, lo que entre otros efectos produjo el de la exclusión de cientos de miles de jóvenes de las universidades. Ante esta situación el gobierno del presidente Andrés Manuel López Obrador adquirió el compromiso de garantizar el acceso de todos los jóvenes a la educación.
Entre los instrumentos de cooperación y coordinación internacionales firmados por México se encuentra la Agenda 2030 para el desarrollo sostenible del Programa de las Naciones Unidas para el Desarrollo. Como hoja de ruta para erradicar la pobreza, proteger al planeta y asegurar la prosperidad para todos sin comprometer los recursos para las futuras generaciones, en ésta se estipulan los objetivos de desarrollo sostenible, adoptados por todos los Estados Miembros de la ONU en 2015. El objetivo cuatro, Educación de calidad, refiere, entre otras, la problemática mundial del acceso a la educación de calidad y presenta diez metas. Entre éstas se encuentran asegurar el acceso igualitario a una formación técnica, profesional y superior de calidad, incluida la enseñanza universitaria; aumentar considerablemente el número de jóvenes y adultos que tienen las competencias necesarias para acceder al trabajo decente y el emprendimiento; eliminar las disparidades de género entre mujeres y hombres en la educación y asegurar el acceso igualitario a todos los niveles de la enseñanza y la formación profesional para las personas vulnerables, incluidas las personas con discapacidad, los pueblos indígenas y los niños en situaciones de vulnerabilidad, así como promover una cultura de paz y no violencia, la ciudadanía mundial y la valoración de la diversidad cultural y la contribución de la cultura al desarrollo sostenible.
En lo que respecta al Programa Nacional de Becas Artísticas y Culturales, destaca la meta 4.b en la que se establece el compromiso de aumentar considerablemente a nivel mundial el número de becas disponibles a fin de que los las/os estudiantes puedan matricularse en programas de enseñanza superior, incluidos programas de formación profesional.
Los institutos de Antropología e Historia y de Bellas Artes y Literatura de la Secretaría de Cultura cuentan con las facultades y las capacidades para ofrecer programas educativos de formación y profesionalización en distintas disciplinas artísticas y culturales. Formar a profesionales de las artes y la cultura es esencial para que la Secretaría de Cultura cumplimiento a su compromiso de brindar acceso a las artes y la cultura a toda la población.
 
A su vez, a través del Programa Nacional de Becas Artísticas y Culturales el Gobierno de México ofrece distintas modalidades de apoyos que permiten impulsar la educación y la investigación artística y cultural mediante el otorgamiento de becas para las/los las/os estudiantes y/o recién egresados de las escuelas del INAH e INBAL.
El objetivo de las reglas de operación que norman algunos programas presupuestarios es asegurar la aplicación eficiente, eficaz, oportuna y equitativa de los recursos públicos asignados a los mismos y el acceso de la población objetivo a dichos recursos en igualdad de condiciones. Permiten también transparentar y rendir cuentas de los procesos de solicitud, selección, otorgamiento y cierre.
A través de las Reglas de Operación del Programa Nacional de Becas Artísticas y Culturales para el ejercicio fiscal 2020 se establecen los objetivos, la población objetivo, los criterios de selección y priorización de beneficiarios y el proceso de solicitud, así como las obligaciones que adquieren los beneficiarios. Las presentes Reglas de Operación permiten al Gobierno de México atender a la población objetivo de acuerdo con lo establecido en la Ley Federal de Presupuesto y Responsabilidad Hacendaria y su Reglamento y en el Presupuesto de Egresos de la Federación para el ejercicio fiscal 2020; esto es, priorizando los principios de igualdad, no discriminación, integridad, igualdad de género, inclusión social de las personas con discapacidad, incluyendo el fomento a las condiciones necesarias para que la libertad e igualdad sustantiva de las personas sean reales y efectivas.
De conformidad con lo dispuesto en el artículo 179 del Reglamento de la Ley Federal de Presupuesto y Responsabilidad Hacendaria (RLFPRH), se verificó que el Programa objeto de las RO no se contrapone, afecta o presenta duplicidad con otros Programas y acciones del Gobierno Federal, en cuanto a su diseño, beneficios, apoyos otorgados y población objetivo, así como que se cumplen las disposiciones aplicables.
2.    OBJETIVOS
2.1   General
Impulsar la educación y la investigación artística y cultural mediante el otorgamiento de becas para las/los las/os estudiantes y/o recién egresados/as de las escuelas del INAH e INBAL, a fin de fortalecer la permanencia, impulsar el egreso y promover la Titulación.
2.2.  Específicos
PARA EL INAH
·   Otorgar becas a las/os las/os estudiantes de las escuelas del INAH para fomentar el aprovechamiento escolar de la población estudiantil.
·   Otorgar becas a las/os las/os estudiantes de educación superior y recién egresados para fomentar la obtención del grado Profesional de las/los las/os estudiantes de las escuelas del INAH.
PARA EL INBAL
·   Atender a la población objetivo que estudia educación artística en la formación de iniciación, y en los niveles técnico y superior.
·   Reconocer la trayectoria académica y/o artística de los las/os estudiantes de las Escuelas Técnicas y Superiores del Instituto.
·   Apoyar a las/os estudiantes que desean realizar estudios fuera de sus lugares de origen, de nivel técnico y superior en cualquiera de las escuelas del INBAL.
·   Fomentar la culminación de los proyectos autorizados para incrementar los procesos de Titulación de los las/os estudiantes y recién egresados de las Escuelas Técnicas y Profesionales del Instituto.
3. LINEAMIENTOS
3.1. Cobertura
Las/os estudiantes y recién egresados/as de las escuelas del INAH e INBAL.
Para el INAH
·   Escuela Nacional de Antropología e Historia.
·   Escuela Nacional de Conservación, Restauración y Museografía
·   Escuela de Antropología e Historia del Norte de México
 
Para el INBAL
·   Escuela de Iniciación Artística 1
·   Escuela de Iniciación Artística 2
·   Escuela de Iniciación Artística 3
·   Escuela de Iniciación Artística 4
·   Académia de la Danza Méxicana
·   Conservatorio Nacional de Música
·   Centro de Educación Artística "José Clemente Orozco"
·   Centro de Educación Artística "Alfonso Reyes"
·   Centro de Investigación Coreografíca
·   Escuela de Artesanías
·   Escuela de Diseño
·   Escuela de Laudería
·   Escuela Nacional de Danza Clásica y Contemporánea
·   Escuela Nacional de Danza "Nellie y Gloria Campobello"
·   Escuela Nacional de Arte Teatral
·   Escuela de Danza Folklórica
·   Escuela Superior de Música
·   Escuela Superior de Música y Danza de Monterrey
·   Escuela Nacional de Pintura, Escultura y Grabado "La Esmeralda"
3.2. Población.
El Programa se dirige a las/os estudiantes y recién egresados/as de las escuelas del INAH e INBAL, específicamente en la formación de iniciación artística, y los niveles técnico y superior, sin distinción de condición física, social, cultural o étnica, incluyendo en todo momento igualdad de género evitando las desigualdades económicas, culturales y sociales entre mujeres y hombres.
·   Beca o Apoyo para la Titulación (INAH).
Población potencial:
Las/os estudiantes pasantes y egresados de los dos últimos ciclos escolares de alguna de las escuelas del INAH, regulares con promedio de 8.0 (ocho)
Población objetivo:
Las/os estudiantes del INAH que hayan concluido o estén por concluir sus estudios de educación superior, cuando el plan de estudios así lo permita y que deban realizar un trabajo de titulación que los lleve a la obtención correspondiente.
·   Beca de Apoyo al Estudio (INAH).
Población potencial:
Las/os estudiantes regulares e irregulares de alguna de las escuelas del INAH que sean regulares e irregulares que adeuden un máximo de dos materias con promedio mínimo de 8.0 (ocho).
Población objetivo:
Las/os estudiantes de alguna de las escuelas del INAH que registren solicitud de esta beca, que sean regulares, así como a los que adeuden un máximo de dos materias y que estén comprometidos a regularizar su situación académica. Para su otorgamiento se realizará una evaluación de la trayectoria académica del solicitante. Debiendo cumplir con un promedio mínimo de 8.0 (ocho).
 
·   Beca de apoyo cadémico (INAH).
Población Potencial:
Las/os estudiantes del segundo semestre en adelante y pasantes (de acuerdo con la normatividad de cada escuela que indique el periodo máximo para obtener el grado profesional) regulares que cuenten con un promedio mínimo de 8.0 (ocho).
Población objetivo:
Las/os estudiantes del segundo semestre en adelante y pasantes (de acuerdo con la normatividad de cada escuela que indique el periodo máximo para obtener el grado profesional) regulares que cuenten con un promedio mínimo de 8.0 (ocho), que soliciten esta beca y se comprometan a colaborar en los diferentes espacios docentes y de investigación así como en los proyectos preferentemente registrados en el SIP (Sistema Institucional de Proyectos) de las Escuelas del INAH, que cuenten con un programa con fines de inserción de las/os estudiantes.
·   Beca al desempeño académico sobresaliente (INAH).
Población Potencial:
Las/os estudiantes regulares de cualquiera de las escuelas del INAH, con un promedio mínimo de 9.0 (nueve).
Población objetivo:
Las/os estudiantes Regulares de cualquiera de las escuelas del INAH, con un promedio mínimo de 9.0 (nueve), que registren solicitud a esta modalidad de beca.
·   Beca de Estímulo para la Educación Artística (INBAL).
Población potencial:
Las/os estudiantes reinscritos en la Formación de Iniciación Artística y en los niveles Tecnico y Superior.
Población Objetivo:
Las/os estudiantes reinscritos que estudian educación Artística en las escuelas de Iniciación Artística y en los niveles Técnico y Superior y que cumplen con la totalidad de requisitos establecidos en las RO, así como en la Convocatoria que se deriva de esta.
·   Beca de aprovechamiento académico destacado (INBAL).
Población potencial:
Las/os estudiantes reinscritos en los niveles Técnico y Superior.
Población Objetivo:
Las/os estudiantes reinscritos que estudian educación Artística en las escuelas de los niveles Técnico y Superior y que cumplen con la totalidad de requisitos establecidos en las RO, así como en la Convocatoria que se deriva de esta.
·   Beca de apoyo a las/os estudiantes mexicanos foráneos (INBAL).
Población potencial:
Las/os estudiantes reinscritos en los niveles Técnico y Superior.
Población Objetivo:
·   Las/os estudiantes reinscritos que estudian educación Artística en las escuelas de los niveles Técnico y Superior y que cumplen con la totalidad de requisitos establecidos en las RO, así como en la Convocatoria que se deriva de esta.
·   Beca de apoyo para la Titulación (INBAL).
Población potencial:
Las/os estudiantes recién egresados del INBAL de Educación Artística en los niveles Técnico y Superior.
Población Objetivo:
Las/os estudiantes recién egresados de las escuelas de educación Artística en los niveles Técnico y Superior y que cumplen con la totalidad de requisitos establecidos en las RO, así como en la Convocatoria que se deriva de esta.
 
3.3. Modalidades de Becas
INAH
BECA O APOYO PARA LA TITULACIÓN
Tipo educativo: Superior
BECA DE APOYO AL ESTUDIO
Tipo educativo: Superior
BECA DE APOYO ACADÉMICO
Tipo educativo: Superior
BECA AL DESEMPEÑO ACADÉMICO SOBRESALIENTE
Tipo educativo: Superior
INBAL
ESTIMULO PARA LA EDUCACIÓN ARTÍSTICA
Tipo educativo: Iniciación artística, Técnico y Superior
APROVECHAMIENTO ACADÉMICO DESTACADO
Tipo educativo: Técnico y Superior
APOYO A LAS/OS ESTUDIANTES MEXICANOS FORÁNEOS
Tipo educativo: Técnico y Superior
APOYO PARA LA TITULACIÓN
Tipo educativo: Técnico y Superior
3.3.1. Requisitos
BECAS INAH
REQUISITOS GENERALES:
·   Postularse como aspirante llenando el formato de solicitud y entregando la documentación requerida. Por ningún motivo se recibirá documentación incompleta.
Documentación:
·   Copia del certificado de estudios, boleta global (para el caso de la ENAH) o historial académico (en el caso de la ENCRyM) con un promedio mínimo de 8.0 (ocho).
·   Copia del acta de nacimiento.
·   Copia de una identificación oficial con fotografía.
·   Copia de la Clave Única de Registro de Población (CURP) actualizada.
·   Copia del comprobante de domicilio con una vigencia no mayor a dos meses.
BECA PARA LA TITULACIÓN
Requisitos básicos de participación:
·   Ser estudiante regular de un programa académico de las escuelas del INAH o haber egresado del mismo en un periodo no mayor a dos años.
·   Contar con un promedio mínimo general de 8.0 (ocho).
·   Contar con el registro del Trabajo de Titulación en cualquiera de las modalidades aprobadas para el programa académico en curso, expedido en un plazo no mayor a un año.
·   No contar con el grado académico que se busca obtener con el apoyo de esta beca.
Documentación específica:
·   Formato de solicitud de beca avalado por el director de titulación y la instancia académica designada para tales fines en cada Escuela.
·   Copia del registro del Trabajo de Titulación,
·   Programa de trabajo calendarizado con el visto bueno del director del trabajo de titulación. Cada escuela podrá definir el formato para la entrega del mismo.
 
Las características de la beca son las siguientes:
·   A los seis meses de haber sido otorgada la beca, la continuidad de la misma por seis meses más, estará sujeta a la evaluación de los avances del Trabajo de titulación y será determinada por el Comité Técnico del Programa de Becas.
·   En caso de que los beneficiados incumplan con algún requisito establecido en la convocatoria correspondiente, se cancelarán los pagos subsecuentes.
·   Los recursos para la operación e implementación de esta beca corresponderán al presupuesto autorizado para cada ejercicio fiscal.
Los criterios y restricciones de esta beca son los siguientes:
·   Ninguna persona podrá beneficiarse con más de una beca simultáneamente para el mismo fin al amparo de las otorgadas por las dependencias de la administración pública.
·   Los solicitantes no deben haber concluido otros estudios del grado académico en curso.
BECA DE ESTÍMULO PARA EL ESTUDIO
Requisitos básicos:
·   Ser estudiante inscrito en alguna de las licenciaturas de las escuelas del INAH y en caso de ser irregular no adeudar más de dos materias (reprobadas, no presentadas, ausentes o no inscritas) conforme al plan de estudios vigente para cada licenciatura de las Escuelas del INAH.
·   Contar con un promedio mínimo general de 8.0 (ocho).
·   Estar inscrito al Programa de Tutorías en caso de ser alumno irregular y sostener el trabajo con sus tutores durante el periodo que se otorgue la beca.
Documentación específica:
·   Formato de solicitud avalado por el tutor responsable en caso de ser irregular.
·   Registro en el programa de tutorías en caso de aplicar.
Las características de la beca son las siguientes:
·   En caso de que los beneficiarios incumplan con algún requisito establecido en la presente convocatoria, se cancelarán los pagos subsecuentes.
·   Los recursos para la operación e implementación de esta beca corresponderán al presupuesto autorizado para cada ejercicio fiscal.
Los criterios y restricciones de esta beca son los siguientes:
·   Ninguna persona podrá beneficiarse con más de una beca simultáneamente para el mismo fin al amparo de las otorgadas por las dependencias de la administración pública.
·   Los solicitantes no deben haber concluido otros estudios del grado académico en curso.
BECA AL APOYO ACADÉMICO
Requisitos básicos de participación:
·   Ser estudiante o pasante regular inscrito en algún programa académico de educación superior de las escuelas del INAH.
·   Contar con un promedio mínimo general de 8.0 (ocho).
Documentación específica:
·   Registro avalado por el espacio académico al que busca insertarse.
Las características de la beca son las siguientes:
·   Las/os estudiantes adquieren el compromiso de apoyar el área académica correspondiente a 10 horas semanales. El calendario, horario y las actividades a realizar serán definidas por cada área según sus necesidades, en común acuerdo con el estudiante.
·   En caso de que los beneficiados incumplan con algún requisito establecido en la presente convocatoria, se cancelarán los pagos subsecuentes.
·   Los recursos para la operación e implementación de esta beca corresponderán al presupuesto autorizado para cada ejercicio fiscal.
·   El apoyo académico de los becarios en las áreas de adscripción deberá realizarse en horarios que no interfieran en sus actividades como las/os estudiantes.
 
Los criterios y restricciones de esta beca son los siguientes:
·   Ninguna persona podrá beneficiarse con más de una beca simultáneamente para el mismo fin al amparo de las otorgadas por las dependencias de la administración pública.
·   Los solicitantes no deben haber concluido otros estudios del grado académico en curso.
BECA AL DESEMPEÑO ACADÉMICO SOBRESALIENTE
Requisitos básicos de participación:
·   Ser estudiante regular de algún programa académico de educación superior de las Escuelas del INAH.
·   Contar con un promedio mínimo general de 9.0 (nueve).
Las características de la beca son las siguientes:
·   El otorgamiento de esta beca estará sujeta a la evaluación del desempeño académico del estudiante y será determinada por el Comité Técnico del Programa de Becas.
·   Los recursos para la operación e implementación de esta beca corresponderán al presupuesto autorizado para cada ejercicio fiscal.
·   En caso de que los beneficiados incumplan con algún requisito establecido en la presente convocatoria, se cancelarán los pagos subsecuentes.
Los criterios y restricciones de esta beca son los siguientes:
·   Ninguna persona podrá beneficiarse con más de una beca simultáneamente para el mismo fin al amparo de las otorgadas por las dependencias de la administración pública.
·   Las/os solicitantes no deben haber concluido otros estudios del grado académico en curso.
BECAS INBAL
Requisitos Generales
·   Ser estudiante regular reinscrito a partir del segundo grado o tercer semestre (según el plan de estudios que se encuentre cursando) en alguna escuela de iniciación artística, o de los niveles Técnico o superior del INBAL.
·   No contar con apoyos económicos por otra dependencia pública durante el último cuatrimestre del 2020, que le impida el goce de becas simultáneas.
·   Registrar su solicitud de beca, en las fechas establecidas y a través del medio que se determine en la convocatoria correspondiente.
·   Contar con una cuenta de correo electrónico activo.
Documentación:
·   Formato de solicitud de beca debidamente llenada y firmada.
·   Formato de estudio socioeconómico debidamente llenado y firmado
·   Historial académico vigente que avale los estudios realizados.
·   En caso de que el estudiante sea menor de edad se requiere presentar acta de nacimiento e INE del padre o tutor que acredite la patria potestad.
Original y copia fotostática para cotejo de los siguientes documentos.
·   Credencial escolar. En caso de no contar con ella obtener y entregar una constancia con fotografía vigente expedida por el área correspondiente del Plantel.
·   CURP Actualizado.
·   Comprobante de domicilio, con una vigencia no mayor a dos meses.
BECA DE ESTIMULO PARA LA EDUCACIÓN ARTÍSTICA
Requisitos específicos de participación:
·   Promedio de aprovechamiento escolar mínimo de 8.5.
·   Comprobante de ingresos o escrito libre bajo protesta de decir verdad respecto a los ingresos familiares mensuales, con una vigencia no mayor a dos meses.
·   Escrito libre del docente que avale la vulnerabilidad económica del estudiante, con una vigencia no mayor a dos meses (requisito opcional).
 
BECA DE APROVECHAMIENTO ACADÉMICO DESTACADO
Requisitos específicos de participación:
·   Promedio de aprovechamiento escolar mínimo de 9.0
·   Currículum Vitae.
·   Demostrar una trayectoria académica y /o artística sobresaliente, presentando documentación nacional e internacional que avale lo expuesto en el Currículum Vitae presentado.
Los aspirantes que hayan sido beneficiados en el ciclo escolar anterior interesados en obtener nuevamente la beca deberán acreditar actividades destacadas y recientes no contempladas en el proceso de solicidud anterior.
BECA DE APOYO A LAS/OS ESTUDIANTES MEXICANOS FORÁNEOS
Requisitos específicos de participación:
·   Promedio de aprovechamiento escolar mínimo de 8.5.
·   Boleta de calificaciones, Constancia o Certificado de Estudios emitido por el plantel educativo de una entidad federativa distinta a aquella en la que se encuentre realizando los estudios. Este documento no podrá exceder a más de dos ciclos escolares con relación al ultimo cursado (2018 2019 y 2019 - 2020).
·   Demostrar haber realizado cambio de residencia, mediante la presentación del documento oficial de estudios de una entidad federativa distinta a la entidad se solicitud de beca.
·   Comprobante de pago de arrendamiento, o escrito libre de familiar o de la persona con quien radica en la actualidad.
BECA DE APOYO PARA LA TITULACIÓN
Requisitos específicos de participación:
·   Identificación Oficial
·   Ser estudiante del último grado o semestre y/o recién egresado (en los últimos dos ciclos escolares) de una escuela de nivel Técnico o Superior dependiente del INBAL.
·   Contar con un promedio de aprovechamiento general mínimo de 9.0, comprobable con el Historial Académico.
·   Contar con Proyecto de Titulación aprobado por el Órgano Colegiado que corresponda.
A los seis meses de haber sido otorgada la beca, el segundo pago semestral de apoyo a la titulación estará sujeta a la evaluación de los avances del Trabajo de titulación mediante la presentación de la carta firmada por el asesor titular.
Esta modalidad de beca considera exclusivamente titulaciones cuyo proceso implica el desarrollo de un proyecto académico, artístico o de investigación y que como resultado de dicho proceso se incluya la disertación entre el postulante y los sinodales. (Las Titulaciónes de orden administrativo NO aplican para esta modalidad de beca).
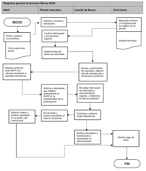
3.4 Proceso de selección
Procedimiento
Etapa
Actividad
Responsable
Periodo
Convocatoria
Difundir y publicar las convocatorias del Programa en las páginas web institucionales y en los medios físicos que se generen.
INAH
INBAL
INBAL
marzo
INAH
Febrero y agosto
Asegurar que la(s) convocatoria(s) incluya(n) elemento(s) que resulten favorecedores para la igualdad de género y el respeto a los derechos humanos.
Estos periodos se establecen e las convocatorias
Informar a través de las convocatorias y/o los medios que se determinen, el periodo para recepción de solicitudes, selección de beneficiarios y publicación de resultados.
 
Revisión de
solicitudes
Verificar en su totalidad, los datos registrados por las/os aspirantes en la solicitud de beca, descartando las solicitudes incompletas.
INAH
INBAL
Los periodos de revisión de solicitudes se establecen en las convocatorias
Comité de
Becas
Se conforma el Comité de Becas, de acuerdo con el acta de constitución.
INAH
INBAL/DSE
Se conforman una vez publicada la convocatoria
Confronta
Verificar que los aspirantes no cuenten con becas u otros beneficios con el mismo fin que presenten duplicidades con otros programas y acciones del Gobierno Federal.
En el caso de que un/a beneficiario/a se encuentre duplicado/a posterior a la publicación de resultados derivado de una confronta de padrones adicional, éste/a será dado/a de baja de la beca de menor beneficio económico y será notificado a través del medio que la instancia ejecutora de la beca determine.
INAH
INBAL/DSE
Una vez realizada la revisión de solicitudes
Elaboración de listas
Realizar la prelación de aspirantes por cada modalidad de beca, atendiendo los criterios de priorización señalados en las misma RO.
Comité de Becas
Una vez realizada la dictaminación
Notificación y
publicación de
resultados
Elaborar el acta de dictaminación que formaliza la selección de beneficiarias/os en la fecha establecida en la Convocatoria.
Comité de Becas
INAH
INBAL/DSE
Estos periodos se establecen e las convocatorias
Publicar y difundir en los planteles educativos y en las páginas web institucionales, el padrón de beneficiarios elaborado por la instancia ejecutora con base a los documentos oficiales generados por los Comités de Becas.
INAH
INBAL/DSE
Estos periodos se establecen e las convocatorias
Conformación
del Padrón
Se integran de aquellos solicitantes que han sido seleccionados/as para obtener una beca.
Comité de Becas
INAH
INBAL/DSE
Una vez publicados los resultados
 
Notas:
Con el fin garantizar los derechos de las víctimas, reconocidos en el artículo 51 de la Ley General de Victimas (DOF del 9 de enero de 2013 y reformada el 3 de mayo de 2013), se atenderá a las víctimas directas e indirectas del delito, con la finalidad de que puedan continuar con sus estudios según lo establece la citada Ley, hasta el término de su educación superior.
Las instancias ejecutoras del Programa podrán determinar la compatibilidad de las becas de acuerdo con los criterios establecidos en la LFPRH y su Reglamento, los cuales son aplicables ya que los fondos otorgados para becas son considerados subsidios, con base en los siguientes elementos: que no persigan los mismos fines, objetividad, equidad, transparencia, publicidad, selectividad y temporalidad.
El Programa adoptará, en lo procedente, el modelo de estructura de datos del domicilio geográfico establecido en el Acuerdo por el que se aprueba la Norma técnica sobre domicilios geográficos, emitido por el INEGI, publicado en el DOF el 12 de noviembre de 2010. Lo anterior en estricta observancia al Acuerdo antes referido y al oficio circular con números 801.1.-279 y SSFP/400/124/2010 emitido por la SHCP y la SFP, respectivamente.
COMPONENTES
Especiales
De referencia
Geoestadísticos
Vialidad
No. Exterior
Área Geoestadística o de la Ciudad de México
Carretera
No. Interior
Área Geoestadística Municipal o Delegacional
Camino
Asentamiento Humano
Localidad
 
Código Postal
 
 
Descripción de la Ubicación
 
 
 
3.5   Características de los apoyos (tipo y monto)
Las convocatorias correspondientes establecerán el monto por modalidad de beca.
Tipos de beca, montos y periodicidad
Instancia ejecutora
Tipo de beca
Nivel
Monto
Periodicidad
INAH
Beca para la Titulación.
Superior
$3,000
Mensual hasta por un año
Beca de apoyo académico
$2,000
Mensual hasta por un año
Beca de estÍmulo para el estudio
$1200
Mensual hasta por un año
Beca al desempeño académico sobresaliente
$2500
Mensual hasta por un año
INBAL
Estímulo para la Educación Artística
Formación de
Iniciación
$2,005
Pago en una exhibición por un año.
Técnico y
Superior
$6,880
Apoyo a las/os estudiantes mexicanos foráneos
Técnico y
Superior
$11,000
Aprovechamiento académico destacado
Técnico y
Superior
$8,254.50
Beca de Apoyo para la Titulación.
Técnico y
Superior
$9,901
Pago semestral por un año.
 
El método de cálculo utilizado para la definición de los montos de Beca INBAL en sus 4 modalidades, atiende las variables:
·   Asignación presupuestal.
 
·   Captación de solicitudes recibidas en el año inmediato anterior por plantel educativo.
·   Matrícula escolar.
Los recursos federales que se transfieren a los Estados y la Ciudad de México, para la implementación del Programa, son considerados subsidios, debiendo sujetarse a lo dispuesto en el artículo 75 de la LFPRH y demás disposiciones aplicables en la materia, pudiendo constituirse en apoyos técnicos o financieros. Éstos serán de carácter no regularizarle y se entregarán a la población beneficiaria por única ocasión.
Los recursos para la operación e implementación de las becas corresponderán al presupuesto autorizado para el ejercicio fiscal 2020. Las becas otorgadas durante dicho ejercicio, y específicamente para el INAH, podrán renovarse siempre y cuando la suficiencia presupuestal lo permita y el/la estudiante cumpla con los requisitos previstos en las RO.
Durante la operación del Programa, quien ejecuta el gasto y la población beneficiaria, deberán observar que la administración de los recursos se realice bajo los criterios de legalidad, honestidad, eficiencia, eficacia, economía, racionalidad, austeridad, transparencia, control, rendición de cuentas y equidad de género., establecidos en los artículos 1, 75 y 77 de la LFPRH, en el Título Cuarto, Capítulo XII, sección IV de su Reglamento, así como con las demás disposiciones que para tal efecto emita la SHCP, y disponga el PEF para el ejercicio fiscal 2020.
Las instancias ejecutoras del Programa están obligadas a reintegrar a la TESOFE los recursos que no se destinen a los fines autorizados, y aquellos que al cierre del ejercicio no se hayan devengado y que no se encuentren vinculados formalmente a compromisos y obligaciones de pago, en términos de lo dispuesto en el artículo 176 del RLFPRH.
El INAH e INBAL no destinan porcentaje alguno, del presupuesto asignado, para gastos de operación. El recurso presupuestal se ejerce íntegro para el otorgamiento de apoyos, no se podrán utilizar para la adquisición de equipo de cómputo, celulares, equipo administrativo, línea blanca, material de oficina o vehículos.
Dichos subsidios, deben sujetarse a lo dispuesto en el artículo 75 de la LFPRH y demás disposiciones aplicables en la materia, pudiendo constituirse en apoyos técnicos o financieros. Estos serán de carácter no regularizable y se entregarán a la población beneficiaria por única ocasión.
El otorgamiento de los subsidios deberá sujetarse a lo dispuesto en los artículos 74 al 79 de la LFPRH y 174 al 181 del RLFPRH y en las RO.
3.6   Derechos, obligaciones y causas de incumplimiento, cancelación o reintegro de los recursos.
Derechos aplicables a todos/as los/as beneficiarios/as.
I.        Recibir un trato atento, digno y respetuoso, sin discriminación alguna por parte de las autoridades educativas y del plantel.
II.       Recibir de las instancias ejecutoras del Programa asesoría y apoyo sobre la operación del mismo sin costo.
III.      Tener acceso a la información necesaria, de manera clara y oportuna, para resolver sus dudas respecto de las becas del Programa.
IV.      Recibir la beca en los términos establecidos en las RO, conforme a lo establecido en la(s) convocatoria(s) que al efecto se emitan, salvo que por causas de fuerza mayor o caso fortuito se deba reprogramar su entrega.
V.       Recibir la beca sin que sea obligatorio realizar actividades extraordinarias a su condición como beneficiario/a, o bien realizar alguna contribución o donación al plantel o a otros/as las/os estudiantes. Excepto las becas de apoyo académico para el INAH, ya que implican la realización de actividades académicas.
VI.      Tener la reserva y privacidad de sus datos personales en los términos de lo establecido en la LFTAIP, su Reglamento y demás normativa jurídica aplicable.
VII.     Interponer los recursos administrativos conforme a las disposiciones jurídicas aplicables que para cada caso en particular procedan, cuando se vulnere su derecho a recibir la beca.
VIII.    Presentar cualquier tipo de denuncia, queja o sugerencia cuando considere haber sido objeto de algún trato discriminatorio o de mala atención por parte de los/as servidores públicos responsables del Programa y servidores públicos durante el proceso para obtener la beca.
 
IX.      Solicitar y recibir en los casos de suspensión o cancelación de la beca, la resolución fundada y motivada de la instancia ejecutora del Programa.
Obligaciones de todos/as los beneficiarios/as de las becas.
I.        Cumplir con los requisitos establecidos para la modalidad de beca solicitada, con base a lo señalado en las RO y documentos normativos correspondientes.
II.       Proporcionar con veracidad y oportunidad, la información y documentación que le sea requerida por la instancia ejecutora.
III.      Ofrecer un trato digno, atento y respetuoso a las autoridades educativas, a las del plantel y al personal de la instancia ejecutora correspondiente.
IV.      Suscribir la documentación que determine la instancia ejecutora o en su caso la instancia normativa para la formalización del otorgamiento de la beca y firmar la documentación que formalice el otorgamiento de la beca.
V.       Completar las encuestas, cuestionarios y demás documentación que, a través de la escuela y/o por correo electrónico u otro medio de comunicación les canalice el INAH e INBAL.
VI.      Informar al INAH e INBAL de cualquier cambio de domicilio o de los datos que proporcionó para solicitar la beca.
VII.     En el caso de menores de edad, contar o gestionar la documentación necesaria que acredite legalmente al tutor o persona responsable de la patria potestad.
VIII.    En general, cumplir puntualmente con las obligaciones derivadas del presente documento y consultar permanentemente la Sección de Becas en la página oficial del INAH e INBAL, a fin de conocer toda notificación dirigida a los becarios, las fechas límite de cobro de la beca y demás información que al efecto publique el INAH e INBAL.
IX.      Participar en las actividades de Contraloría Social que determine la Secretaría de la Función Pública
X.-      Para el caso de la modalidad de apoyo a la titulación (INBAL), los recién egresados deberán titularse en el año siguiente posterior a la obtención del apoyo. De lo contrario deberá enterar la totalidad del apoyo otorgado a la Tesoreria de la Federación. Para recibir el segundo pago semestral de apoyo a la titulación deberá presentar carta firmada por el asesor titular que avale el avance correspondiente al periodo.
Causales de cancelación:
I.        El incumplimiento de alguna de las obligaciones establecidas en los documentos normativos.
II.       Cuando la/el beneficiario/a renuncie a la beca y lo manifieste mediante un escrito dirigido a la instancia ejecutora correspondiente y responsables del Programa.
III.      En caso de fallecimiento del beneficiario/a, la beca será intransferible.
IV.      De detectarse falsedad en la información exhibida por la beneficiaria/o.
En caso de que la instancia ejecutora o Comités de Becas identifiquen que la/el beneficiaria/o entregó información falsa para lograr la asignación de la beca, se dará parte a la autoridad competente para que proceda conforme a derecho.
Dependiendo del motivo de la cancelación de la beca, el Comité de Becas o la instancia ejecutora podrá solicitar el reintegro de los pagos realizados hasta ese momento, conforme al procedimiento que determine cada una.
Cuando alguna beneficiaria del presente Programa se encuentre embarazada, en parto o puerperio no le será cancelada la beca.
V.       En caso de causar baja temporal o definitiva. Aplica sólo para el INAH.
VI.      En caso de que los beneficiados implican con algún requisito establecido en la convocatoria correspondiente se cancelarán los pagos subsecuentes.
VII. En caso de incumplir el nuneral X de las Obligaciones de todos/as los beneficiarios/as de las becas.
Reintegro de las becas aplicables a las/os beneficiarias/os en ambas instancias ejecutoras para el INAH e INBAL:
El reintegro de la beca se someterá a consideración del Comité de Becas o su equivalente en cada
instancia ejecutora. En caso de reintegro, el Comité de becas o quien así lo determinen en cada instancia ejecutora, especificará el procedimiento que deberá seguir el beneficiario/a para realizarlo.
3.7. Instancias Participantes
3.7.1. Instancias normativas
INAH: La Secretaría Técnica.
INBAL: La SGEIA.
3.7.2. Instancia(s) ejecutora (s)
El INAH y el INBAL a través de sus respectivas áreas de cada escuela.
3.8. Coordinación institucional
Las instancias ejecutoras del Programa establecerán los mecanismos de coordinación necesarios para garantizar que el mismo y las acciones que se lleven a cabo en el marco de las RO sea bajo los principios de igualdad de género y de derechos humanos y éstas no se contrapongan o afecten con otros programas o acciones del Gobierno Federal con el mismo objetivo.
Con este propósito, las instancias normativas podrán establecer acciones de coordinación con las autoridades federales, locales y municipales, las cuales tendrán que darse en el marco de las disposiciones de las RO y de la normatividad jurídica aplicable.
Las Instancias ejecutoras del Programa, deberán informar las acciones implementadas, el presupuesto y los avances en las metas e indicadores de las acciones que se desarrollen para dar cumplimiento a lo señalado en el párrafo que antecede.
Para el mejor cumplimiento de las acciones que se ejecutan a través del Programa, se podrán realizar los ajustes necesarios en su planeación y operación, estableciendo los acuerdos, la coordinación y vinculación interinstitucional correspondientes, en el marco de lo dispuesto en las disposiciones jurídicas aplicables en la materia, lo establecido por las RO y de las metas establecidas, así como en función de la capacidad operativa y la disponibilidad presupuestal.
El INBAL a tráves de la DPE y la CNRF del INAH, a través de su enlace operativo designado, atenderá el cumplimiento a lo previsto en el Decreto Presidencial por el que se crea el SIIPP-G, publicado en el Diario Oficial de la Federación el 12 de enero de 2006.
De igual manera, se dará cumplimiento anual a las acciones de Contraloría Social, se realizarán en apego al Programa Anual de Trabajo (PATCS) registrado ante la SFP.
La SC, en consideración del perfil socioeconómico de los alumnos del INAH e INBAL y su desempeño académico, así como de la erogación económica que implica la realización de estudios académico/artísticos y de investigación, otorgará becas al alumnado beneficiario, aun cuando estos sean beneficiarias de otro programa de desarrollo social del Gobierno Federal y/o Estatal siempre que estas no se otorguen para el mismo propósito.
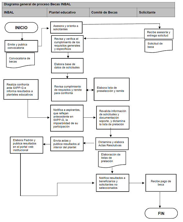
4. OPERACIÓN
4.1.  Proceso
La descripción del procedimiento para solicitar y otorgar una beca es el siguiente:
Procedimiento de Operación del Programa
Etapa
Actividad
Responsable
Verificación
presupuestal
Solicitar la disponibilidad presupuestal.
ST/CNRF
SGEIA/DSE
Emisión de
Convocatoria
Publicar y difundir las convocatorias del Programa en las páginas web institucionales y en los medios físicos que se generen.
ST
DSE
Informar a través de las convocatorias y/o los medios que se determinen, el periodo para recepción de solicitudes, selección de beneficiarios y publicación de resultados.
INAH (Escuelas)
DSE
Proceso de la
Solicitud
Brindar asesorías a solicitud de los aspirantes y registrarlas.
Escuelas del INAH e INBAL/DSE
Ingresar la solicitud por el medio y en el lugar que se determine en la convocatoria, una vez que ésta haya sido difundida o publicada por la instancia ejecutora del Programa.
Aspirantes
Proporcionar completa, correcta y verazmente toda la información y documentación solicitada.
Aspirantes
Recibir las solicitudes de las/os aspirantes únicamente durante los periodos establecidos en las convocatorias.
Escuelas del INAH e INBAL
Verificar en su totalidad, los datos registrados por las/os aspirantes en la solicitud de beca, descartando las solicitudes incompletas, asegurando el correcto uso y manejo de los datos personales de acuerdo con las disposiciones jurídicas aplicables.
Escuelas del INAH e INBAL
Generar la base de datos de las solicitudes de aceptadas
Escuelas del INAH e INBAL
 
Preselección de
solicitudes
Realizar la preselección de las solicitudes de beca ingresadas que cumplen con la documentación establecida en las RO para modalidad solicitada (lista de preselección de aspirantes).
Comités de becas
Recopilar y salvaguardar la información digital registrada por las/os aspirantes, verificando su integridad.
Escuelas del INAH e INBAL
Confronta
Verificar que los aspirantes no cuenten con becas u otros beneficios con el mismo fin, que presenten duplicidades con otros programas y acciones del Gobierno Federal.
En el caso de que un/a beneficiario/a se encuentre duplicado/a posterior a la publicación de resultados derivado de una confronta de padrones adicional, éste/a será dado/a de baja de la beca de menor beneficio económico y será notificado a través del medio que la instancia ejecutora de la beca determine.
Escuelas del INAH e INBAL/DSE
Dictaminación
Seleccionan a los las/os estudiantes para obtener uno de los apoyos.
Comité de Becas
Elaboración de
listas
Realizar la prelación de aspirantes por cada modalidad de beca, atendiendo los criterios de priorización señalados en las misma RO.
Comité de Becas
Notificación y
publicación de
resultados
Generar el documento oficial que formaliza la selección de beneficiarias/os en la fecha establecida en la Convocatoria.
Comités de Becas
Publicar y difundir en los planteles educativos y en las páginas web institucionales, el padrón de beneficiarios elaborado por la instancia ejecutora con base a los documentos oficiales generados por los Comités de Becas.
Escuelas del INAH e INBAL/DSE
Entrega de apoyos
Realizar la dispersión de los pagos, para lo cual, contará con los servicios de alguna(s) institución(es) financiera(s), que fungirá(n) como responsable(s) de la dispersión de los recursos, por concepto de beca a cada una/o de las/os beneficiarios/as.
CNRF
SGA
Elaborar el listado de pago de becas, que será entregado al área correspondiente para que gestione la dispersión de los recursos a través de la institución financiera definida.
Escuelas del INAH e INBAL
Recibir el pago correspondiente.
Aspirantes
 
Con el fin de garantizar la transparencia, imparcialidad, objetividad e igualdad de oportunidades en los procesos de selección de las/os beneficiarias/os y de la asignación de las becas, las instancias ejecutoras cuentan con Comités de Becas.
Los Comités de Becas actuarán conforme a los principios de igualdad de género y derechos humanos, para prevenir la discriminación de personas o grupos de personas condición social, género, origen étnico, preferencia sexual o por discapacidad.
Los Comités de Becas, en ambas instancias ejecutoras, sesionarán a fin de analizar las solicitudes registradas y dar el cumplimiento de los requisitos, aplicando los criterios de selección para la dictaminación de aprobación o denegación de las becas.
 
La/el aspirante sólo podrá registrar una solicitud de beca, y por una única modalidad, aun cuando llegue a estar inscrito en dos planteles educativos dependientes del mismo instituto.
Todos los cargos de los integrantes del comité de becas serán de carácter honorifico, por lo cual no recibirán retribución alguna.
Conformación del Comité de Becas
Presidenta/e           Director/a del Plantel Educativo
Secretaria/o            Secretaria/o Académica/o
Primer/a Vocal        Jefa/e de Servicios Escolares, Docente en activo o para el caso específico del INAH: Subdirector/a de la División de Licenciaturas, que será algún/a funcionario/a o funcionaria de la misma, que la o el/la directora/a designe.
Segunda/o Vocal     Docente en activo
Tercer/a Vocal        Docente en activo
La conformación del Comité puede variar de acuerdo con las necesidades de cada unidad académica, siempre y cuando no sea alterada la estructura básica del Comité.
Responsabilidades generales y específicas del Comité de becas.
·   La/el Presidente del Comité de Becas será responsable de convocar a sesiones del Comité, preparar las actas de sesión, recabar firmas correspondientes y en general, velar por la correcta constitución y operación del Comité.
·   Dar seguimiento al proceso de dispersión de pagos correspondientes a las becas otorgadas.
·   La/el Secretaria/o asistirá a la/el Presidenta/e en sus funciones y podrá suplirla/o en casos excepcionales.
·   Los Vocales, llevarán a cabo la revisión y validación de la documentación recibida.
Responsabilidades Generales:
a)    Analizar las solicitudes de las/os las/os estudiantes aspirantes; vigilar el cumplimiento de los requisitos; validar la información registrada en cada solicitud formatos establecidos, así como seleccionar a las/os candidatos a becarios.
b)    Elaborar las actas de selección de candidatas/os.
c)     Vigilar que los expedientes de las/os candidatas/os a becarias/os sean debidamente integrados con solicitudes completas, legibles y firmadas, así como con la documentación solicitada.
d)    Preparar y suscribir el acta del proceso de selección de becarias/os.
e)    Difundir entre la comunidad escolar los resultados definitivos del proceso de selección conforme al procedimiento establecido para tal efecto.
f)     Conocer las quejas e inconformidades y canalizarlas a través de las instancias establecidas en las RO, para su atención y seguimiento.
g)    Las demás que deriven del presente documento; en el caso específico del INBAL se considerará lo estipulado y detallado en los Lineamientos Generales de las Becas INBAL 2020.
De las sesiones
Las sesiones del Comité de Becas deberán ser públicas y podrán ser invitadas/os como observadoras/es, la o el presidente de la sociedad de alumnos o representante de la comunidad estudiantil.
La/el Presidente del Comité de Becas será responsable de convocar a sesiones del Comité, preparar las actas de sesión, recabar firmas correspondientes y en general, velar por la correcta constitución y operación del Comité.
La/el Secretaria/o asistirá a el/la Presidente/a en sus funciones y podrá suplirlo/a en casos excepcionales.
La sesión del Comité de Becas deberá formalizarse en actas suscritas por los integrantes. En caso de que un integrante se niegue a firmar el acta correspondiente, se asentará en el acta la razón que así lo explique y justifique. En el caso específico del INBAL, será necesario remitir el original de dichas actas, debidamente elaboradas, a la SGEIA, quedando una copia de las mismas en la escuela para su resguardo para casos de auditoría o visita de supervisión. Para el caso del INAH, en las unidades ejecutoras.
De la Dictaminación
Los Comités de Becas verificarán la veracidad de los documentos y realizarán la selección de becarios de acuerdo con el número de becas otorgadas por modalidad y obtendrán una lista de prelación para cada una de ellas, con base a los requisitos generales y específicos establecidos en las RO y en los criterios de priorización.
De los Criterios de Priorización:
En caso de empate entre dos o más solicitantes, o cuando los recursos disponibles sean insuficientes para otorgar una beca a todos/as los/as aspirantes, el Comité de Becas, sin perder sus facultades establecidas seleccionarán a los beneficiarios/as de acuerdo a los siguientes criterios.
1.-Grupos vulnerables.
2.-Población con alto o muy alto grado de marginación
3.-Aspirantes provenientes de municipios o comunidades indígenas y/o rurales y las/os estudiantes embarazadas.
4.-Desventaja en el ingreso mensual familiar o personal del solicitante, indicado bajo protesta de decir verdad.
5.-Desempeño académico comprobable con los documentos que conforman los requisitos específicos para cada modalidad.
 

 

4.2   Ejecución
4.2.1 Informes físico y financieros
Para el INAH e INBAL las instancias ejecutoras formularán trimestralmente o cuando corresponda el informe de los avances físicos y financieros de las acciones bajo su responsabilidad y atenderán, en apego al marco normativo que establezca la SC, los periodos y fechas para la entrega de los informes correspondientes. Invariablemente, las instancias ejecutoras deberán acompañar a dicho reporte con la explicación de las variaciones entre el presupuesto autorizado, el modificado, el ejercido y el de metas.
Dichos informes deberán identificar y registrar a la población atendida diferenciada por sexo, grupo de edad, región del país, entidad federativa, municipio o demarcación territorial a nivel nacional.
 
Los reportes permitirán dar a conocer los avances de la operación del Programa en el periodo que se reporta, y la información contenida en los mismos será utilizada para integrar los informes institucionales correspondientes.
Será responsabilidad de las instancias normativas concentrar y analizar dicha información, para la toma oportuna de decisiones.
Asimismo, en los informes se deberá reportar el ejercicio de los subsidios, detallando los elementos a que se refieren las fracciones I a IX del artículo 75 de la LFPRH, incluyendo el importe de los recursos.
El incumplimiento de esta disposición originará la emisión de una exhortación por parte de la Federación y de persistir esta situación, se procederá a suspender la ministración de los recursos federales en el ejercicio fiscal 2020, o en su caso, el del siguiente ejercicio presupuestal.
Con base en lo establecido en los artículos 106 de la LFPRH y 7 y 12 de la Ley Federal de Transparencia y Acceso a la Información Pública, las instancias ejecutoras publicarán periódicamente, en los medios que ellos mismos determinen la información relativa a la beca, incluyendo el avance en el cumplimiento de sus metas y objetivos, para cumplir lo establecido en el artículo 107 de la LFPRH. La documentación comprobatoria original del gasto quedará en poder de los responsables financieros de la federación, del estado o institución educativa.
El PNBAC no implica la realización de obra pública, por lo que no es necesaria la elaboración de un acta de entrega-recepción, ni la conformación de un expediente de obra o acción.
4.2.2 Cierre de ejercicio
En cumplimiento de la normatividad que establezca la SC, las instancias ejecutoras deberán remitir en tiempo y forma a la DGA, la información de los avances físicos-financieros conforme al numeral 4.2.1. de las RO y al cierre del ejercicio fiscal para su consolidación.
4.2.3 Recursos no devengados
Los recursos presupuestarios no devengados por las instancias ejecutoras y los beneficiarios/as del Programa, al cierre del ejercicio fiscal 2020 así como los no destinados por éstos para los fines autorizados, están obligados a reintegrar a la TESOFE dichos recursos en términos de lo dispuesto en el artículo 176 del RLFPRH, mediante línea de captura, para lo cual el beneficiario/a solicitará a la instancia ejecutora que corresponda e informará de la realización del reintegro a la misma, aportándole la correspondiente constancia en un plazo no mayor a dos días hábiles contados a partir de que haya sido realizado el depósito.
Asimismo, las instancias ejecutoras y los beneficiarios/as que, al cierre del ejercicio fiscal, es decir al 31 de diciembre de 2020 conserven recursos, incluyendo los rendimientos obtenidos, deberán reintegrarlos a la TESOFE, dentro de los 15 días naturales siguientes al cierre del ejercicio, de conformidad con lo dispuesto en el artículo 54, tercer párrafo, de la LFPRH.
5 AUDITORÍA, CONTROL Y SEGUIMIENTO
Los subsidios mantienen su naturaleza jurídica de recursos públicos federales para efectos de su fiscalización y transparencia; por lo tanto podrán ser revisados por la SFP o instancia correspondiente que para tal efecto se determine; por el OIC en la SC o en cada instancia ejecutora y/o auditores independientes contratados para tal efecto, en coordinación con los Órganos Locales de Control; por la SHCP; por la ASF y demás instancias que en el ámbito de sus respectivas atribuciones resulten competentes.
Como resultado de las acciones de auditoría que se lleven a cabo, la instancia de control que las realice mantendrá un seguimiento interno que permita emitir informes de las revisiones efectuadas, dando principal importancia a la atención en tiempo y forma de las anomalías detectadas hasta su total solventación.
6     EVALUACIÓN
6.1   Interna
La Secretaría de Cultura deberá instrumentar un procedimiento de evaluación interna con el fin de monitorear el desempeño del Programa construyendo, para tal efecto, indicadores relacionados con sus objetivos específicos, de acuerdo con lo que establece la Metodología de Marco Lógico. El procedimiento se operará considerando la disponibilidad de los recursos humanos y presupuestarios de las instancias que intervienen.
6.2    Externa
 
Se designa a la DGA como la unidad administrativa ajena a la operación de los programas que, en coordinación con las UR, instrumentarán lo establecido para la evaluación externa de programas federales, de acuerdo con la Ley General de Desarrollo Social, el Decreto de Presupuesto de Egresos de la Federación, para el ejercicio fiscal 2020 los Lineamientos Generales para la Evaluación de los Programas Federales de la Administración Pública Federal y el Programa Anual de Evaluación.
Asimismo, es responsabilidad de las instancias ejecutoras cubrir el costo de las evaluaciones externas, continuar y, en su caso, concluir con lo establecido en los programas anuales de evaluación de años anteriores. En tal sentido y una vez concluidas las evaluaciones del programa, éste habrá de dar atención y seguimiento a los aspectos susceptibles de mejora.
Las RO fueron elaboradas bajo el enfoque de la Metodología del Marco Lógico, conforme a los criterios emitidos conjuntamente por el Consejo Nacional de Evaluación de la Política de Desarrollo Social y la Secretaría de Hacienda y Crédito Público, mediante oficio números 307-A-2009 y VQZ.SE.284/08 respectivamente de fecha 24 de octubre de 2008.
La Matriz de Indicadores para Resultados y las metas autorizadas conforme al Presupuesto de Egresos de la Federación para el ejercicio fiscal 2020, una vez que se publique, se encontrarán disponibles en el portal de transparencia presupuestaria, en el apartado del Sistema de Evaluación del Desempeño, en la siguiente dirección electrónica:
https://www.transparenciapresupuestaria.gob.mx/es/PTP/evaluaciones
7     TRANSPARENCIA
7.1 Difusión
Para garantizar la transparencia en el ejercicio de los recursos, se dará amplia difusión al Programa a nivel nacional, y se promoverán acciones similares por parte de las autoridades locales y municipales. La papelería, documentación oficial, así como la publicidad y promoción de este Programa, deberán incluir la siguiente leyenda: "Este Programa es público ajeno a cualquier partido político. Queda prohibido el uso para fines distintos a los establecidos en el Programa". Quien haga uso indebido de los recursos de este Programa deberá ser denunciado y sancionado de acuerdo con la ley aplicable y ante la autoridad competente.
Además, se deberán difundir todas aquellas medidas para garantizar los derechos humanos y la igualdad entre mujeres y hombres en la aplicación del Programa.
La información se dará a conocer en la página de internet de la Secretaría de Cultura http://www.cultura.gob.mx
7.2   Contraloría social
Se promoverá a participación de la población beneficiaria del programa, así como de organizaciones de la sociedad civil o ciudadanía interesada en monitorear el programa. Lo anterior será a través de la integración, operación y vinculación de contralorías sociales o figuras análogas, para el seguimiento, supervisión y vigilancia del cumplimiento de las metas y acciones comprometidas en el programa, así como de la correcta aplicación de los recursos públicos asignados al mismo.
El programa se sujetará a los lineamientos vigentes emitidos por la Secretaría de la Función Pública, para promover las acciones necesarias que peritan la efectividad de la vigilancia ciudadana, bajo el esquema o esquemas validados por la Secretaría de la Función Pública.
8. QUEJAS Y DENUNCIAS
Las quejas y denuncias de la ciudadanía en general se captarán vía personal, escrita, telefónica, por internet:
Órgano Interno de Control de la Secretaría de Cultura. Avenida Paseo de la Reforma no. 175 piso 15, Colonia Cuauhtémoc, Alcaldía Cuauhtémoc, C.P. 06500, Ciudad de México. Teléfono 41550200 ext. 9983, correo electrónico jreynosoa@cultura.gob.mx.
Órgano Interno de Control del Instituto Nacional de Antropología e Historia. Calle Hamburgo 135 Col. Juárez. Alcaldía Cuauhtémoc C.P. 06600, Ciudad de México. Teléfono 5540404300 ext. 415929 correo electrónico quejasydenuncias@inah.gob.mx
 
Órgano Interno de Control del Instituto Nacional de Bellas Artes y Literatura. Avenida Juárez no. 101. Esq. Avenida Paseo de la Reforma, Torre Prisma piso 8, Colonia Centro Histórico, Alcaldía Cuauhtémoc, C.P. 06040, Ciudad de México. Teléfono 10004622 ext. 1913 15551920 ext. 6432, correo electrónico unidadenlace@inba.gob.mx pcoachil@inba.gob.mx.
ANEXOS
1.- Formato de Convocatoria (INAH)
Convocatoria de Beca
Secretaría de Cultura
Instituto Nacional de Antropología e Historia (INAH)
Con base en el Acuerdo_______ por el que se emiten las RO del Programa Nacional de Becas Artísticas y Culturales para el ejercicio fiscal _____, publicado en el Diario Oficial de la Federación, el Comité Técnico del Programa de Becas de las Escuelas del Instituto Nacional de Antropología e Historia y la Secretaría de Cultura,
CONVOCAN
A las/los las/os estudiantes de las Escuelas del INAH a participar en el concurso de selección para obtener una Beca de ________, cuyo objetivo es _______. Para obtener dicho beneficio las/los solicitantes se someterán a las siguientes:
BASES
PRIMERA. - TENDRÁN DERECHO A PARTICIPAR LAS/OS LAS/OS ESTUDIANTES DE EDUCACIÓN SUPERIOR DE LAS ESCUELAS DEL INAH QUE CUMPLAN CON LOS SIGUIENTES REQUISITOS:
-      
SEGUNDA. - PARA PARTICIPAR EN EL CONCURSO DE SELECCIÓN SE DEBERÁ ENTREGAR LA DOCUMENTACIÓN QUE SE ENLISTA A CONTINUACIÓN:
-      
TERCERA. - LAS CARACTERÍSTICAS DE LA BECA SON LAS SIGUIENTES:
-      
CUARTA. - LOS CRITERIOS DE PRIORIZACIÓN PARA EL OTORGAMIENTO DE BECAS SON LOS SIGUIENTES:
-      
QUINTA. - LOS CRITERIOS DE COMPATIBILIDAD Y RESTRICCIONES DE ESTAS BECAS SON LOS SIGUIENTES:
-      
SEXTA. - LAS/OS ASPIRANTES QUE SEAN SELECCIONADAS/OS COMO BECARIAS/OS:
-      -
SÉPTIMA. - PUBLICACIÓN DE RESULTADOS
El Comité Técnico del Programa publicará los folios de la solicitud de beca de los solicitantes que resulten beneficiados en el portal de becas del INAH https://portalbecas.inah.gob.mx o por el medio que cada escuela determine en la convocatoria.
Calendario
ACTIVIDAD
FECHAS
Publicación de Convocatoria
____ de ______ de 2020
Recepción de documentos
Del ____ de ______ de 2020
Publicación de resultados finales en
____ de ______ de 2020
Comité Técnico de Becas de ______
Ciudad de México, ______ 20___
Mayores informes:
ENAH
Teléfonos: 56 66 34 54 Ext. 412022
e-mail: becas.enah@inah.gob.mx
 
ENCRYM
Teléfonos: 55 68 21 30 77 Ext. 412159
e-mail: becas_las/os estudiantes@encrym.edu.mx
EAHNM
Teléfonos: 614 433 10 40
e-mail: becaservicio_eahnm@inah.gob.mx
"Este programa es público, ajeno a cualquier partido político y queda prohibido su uso para fines distintos a los establecidos en el programa."
2.- Formato de Solicitud Beca INAH
Nombre:_-----_______________________________________________________________________
                        Apellido paterno                         Apellido materno                 Nombres(s)
CURP: ___________________________________________________________
Domicilio: _________________________________________________________________________
                       Nombre de la vialidad                          núm. Exterior               núm. interior
__________________________________________________________________________________
    Colonia/Localidad              Alcaldía /Municipio          Entidad federativa             Código Postal
Edad:___________________       Sexo: F             M
Nacionalidad: ______________________________
Entidad de nacimiento: __________________________________________
Estado civil:
Teléfono particular (casa):______________________celular:____________________________
Correo electrónico: ___________________________________________________
Escuela:_________________________________________________________________________
Nivel académico que cursa: _______________________
Grado o semestre: _______________________
Modalidad de beca que solicita:
Matrícula: ____________________       Promedio:          _______________
Motivos por los que solicita la beca:
_____________________________________________________________________________________
____________________________________________________________________________
Los datos personales aquí recolectados serán tratados bajo la responsabilidad del INAH e INBAL, conforme a sus atribuciones legales y aviso de privacidad correspondiente.
Manifiesto que en caso de ser beneficiario de esta beca adquiero el compromiso de cumplir con lo requerido en la convocatoria correspondiente.
___________________________
Firma del solicitante                                                                Firma del Tutor
3.- Formato de Convocatoria (INBAL)
La Secretaría de Cultura a través del Instituto Nacional de Bellas Artes y Literatura, invita a la población estudiantil de sus escuelas a participar en el Programa de Becas Artísticas y Culturales INBAL 2020
PARTICIPANTES
 
Podrán participar las/os alumnas/os mexicanas/os y extranjeras/os considerados "regulares"¹ reinscritos en los diferentes planes de estudio de iniciación artística y los niveles educativos, técnico superior universitario, licenciatura y las/os exalumnos egresados de las escuelas de educación artística del INBAL.........
La convocatoria considera los siguientes rubros:
1.- Información General.
2.- Requisitos Generales
3.- Modalidades
3.1 Monto
3.2 Requisitos Específicos.
4.- Proceso de Selección.
4.1 Preselección.
4.2. Confronta
4.3 Dictaminación
4.4 Criterios de priorización
5.- Notificación y Publicación de Resultados.
6.- Derechos y Obligaciones de las/os Beneficiarias/os
6.1 Derechos.
6.2 Obligaciones
CONTACTO
Para mayor información de las becas, derechos y obligaciones, podrá consular las RO del Programa Nacional de Becas Artísticas y Culturales de la Secretaría de Cultura, disponibles en el sitio web: http://_______________, o llamar al teléfono (55) 1000 4622, extensión 3091, o a través del correo electrónico: sgeia.becas@inba.gob.mx
Ciudad de México, __ de ______ de _____
Esta convocatoria puede ser consultada e impresa en: http:__________________
AVISO DE PRIVACIDAD INTEGRAL en http://________________________
 

 

 

 

 

 


 
Subdirección General de Educación e Investigación Artística
Dirección de Servicios Educativos
 
Subdirección de Evaluación del Seguimiento Escolar
 
 
 
 
 
 
 
 
 
 
 
 
_____________________, a ____ de _______________ de 2020
 
 
 
 
 
 
 
 
 
 
 
 
 
 
 
 
PROGRAMA DE BECAS INBAL 2020
 
 
 
 
 
 
 
 
FORMATO DE VALIDACIÓN DE DOCUMENTOS
 
 
 
 
 
 
 
 
 
 
 
 
 
 
 
 
1. Escuela:
 
 
 
 
 
 
 
 
2. Nombre del/la Solicitante:
 
 
 
 
 
 
 
 
3. Semestre/Grado:
 
 
Egresado Ciclo Escolar:
 
 
 
 
 
 
 
 
4. Correo electrónico (en caso de minoría de edad, del padre, madre o tutor):
 
 
 
 
 
 
 
 
 
 
 
 
 
 
 
 
 
5. Formato de Solicitud:
Si
 
No
 
 
 
 
 
 
 
 
6. Modalidad:
 
 
 
 
 
 
 
 
 
 
 
 
 
 
Aprovechamiento Escolar
 
Aprovechamiento Académico Destacado
 
 
 
 
 
 
 
 
Obtención del Grado Profesional
Apoyo a Alumnos Mexicanos Foráneos
 
 
 
 
 
 
 
 
7. Documentos de Trayectoria Sobresaliente
 
 
 
 
 
 
 
 
 
 
 
 
Curriculum
 
 
 
 
 
 
 
 
 
 
Otros
Reconocimientos
 
 
 
 
 
 
 
 
 
 
 
 
 
Notas Periodísticas
 
No Aplica
 
 
 
 
 
 
 
 
 
 
Programas de Mano
 
 
 
 
 
 
 
 
 
 
 
 
 
8. Alumno Regular:
 
Si
 
No
 
 
 
 
 
 
 
 
9. Identificación Escolar:
Credencial Vigente
 
Constancia de
Estudios
 
 
 
 
 
 
 
 
10. Clave Única de Registro de Población (CURP):
Si
No
 
 
 
 
 
 
 
 
11. Credencial para Votar:
INE
IFE
No Aplica
 
 
 
 
 
 
 
 
12. Comprobante de Domicilio Vigente (No Mayor a Dos Meses):
 
 
 
 
 
 
 
 
 
 
Teléfono ( )
Predial ( )
Agua ( )
Luz ( )
 
 
 
 
 
 
 
 
13. Comprobante de Ingresos Laborales:
 
 
 
 
 
 
 
 
 
 
 
 
Talón de Pago ( )
Constancia Laboral ( )
Carta Bajo Protesta de Decir Verdad ( )
 
 
 
 
 
 
 
 
14. Comprobante de Estudios
 
 
 
 
 
 
 
 
 
 
 
 
 
Historia Académica
 
 
 
 
 
 
 
 
 
 
 
 
 
Constancia de Estudios
 
 
 
 
 
 
 
 
 
 
 
 
Certificado de Estudios
Medio Superior
 
Licenciatura
 
 
 
 
 
 
 
 
Acta de Examen Profesional
 
 
 
 
 
 
 
 
 
 
 
 
15. Comprobante de pago de reinscripción
 
Exención de pago
 
 
 
 
 
 
 
 
En Caso de que el solicitante sea menor de edad, se requiere el documento que acredite al padre, madre o tutor mediante la presentación del Acta de Nacimiento para validar el parentesco).
 
 
 
 
 
 
 
 
De conformidad con la Ley General de Responsabilidades Administrativas Capitulo II Artículo 7° en sus incisos I, III, IV, V, VI, VIII y X, se establece lo siguiente:
 
 
 
 
 
 
 
 
RESPONSABLE DE LA REVISIÓN DE DOCUMENTOS
 
 
 
 
 
 
 
 
 
 
 
 
 
 
 
 
 
 
 
 
 
 
 
 
Nombre
Cargo
Firma
 
 
 
 
 
 
 
 
 
 
COMITÉ DE BECAS
 
 
 
 
 
 
 
 
Validación
 
 
 
 
 
 
 
 
 
 
 
 
 
 
 
Nombre
Cargo
Firma
 
 
 
 
 
 
 
 
Por la Dirección de Servicios Educativos
 
 
 
 
 
 
 
 
 
 
 
 
Nombre
Cargo
Firma
 


 
Subdirección General de Educación e Investigación Artística
Dirección de Servicios Educativos
Subdirección de Evaluación del Seguimiento Escolar
BECAS INBAL 2020
FORMATO TRANSPARENCIA
Nombre del alumno _____________________________________________________________________
                                  Apellido Paterno                Apellido Materno                       Nombre(s)
Nacionalidad: ________________________ Clave Única de Registro Población: ____________________
Domicilio: _____________________________________________________________________________
                    Calle      No. Exterior     No. Interior     Colonia         Alcaldía o Municipio        C.P.
 
Teléfono: ______________ Celular: ________________ Correo Electrónico: _______________________
Plantel __________________________________________________ Matrícula _________________ siendo acreedor a la beca de: _________________________________________________ manifiesto tener conocimiento de los derechos y obligaciones como beneficiario de la Beca INBAL, por lo que acepto que:
1. Recibí, del Instituto Nacional de Bellas Artes y Literatura, la asesoría, apoyo e información necesaria sobre la operación de mismo, de manera clara, oportuna y sin costo.
2. Recibí el comunicado de la obtención de la beca.
3. Recibí la beca en los términos establecidos en las RO y Convocatoria correspondiente.
4. Puedo presentar cualquier tipo de denuncia, queja o sugerencia cuando considere haber sido objeto de algún trato discriminatorio o mala atención por parte de los servidores públicos, durante el proceso de obtención de la beca.
5. En caso de suspensión o cancelación de la beca, puedo solicitar y recibir el aviso del Instituto Nacional de Bellas Artes y Literatura, señalando la causa de su decisión y las razones que la fundamentan.
6. Cumplí con todos los requisitos que se indican en las RO y Convocatoria correspondiente.
7. Proporcioné con veracidad y oportunidad, la información que me fue requerida por el Instituto Nacional de Bellas Artes y Literatura.
8. Suscribí y firmé la documentación que formaliza el otorgamiento de la beca.
9. Debo cumplir con lo establecido en el programa de estudios correspondiente; asistir con puntualidad y regularidad a las clases y observar buena conducta dentro y fuera de la institución educativa.
10. Debo informar al Instituto Nacional de Bellas Artes y Literatura, cualquier cambio de domicilio o datos proporcionados en mi solicitud de beca.
11. Participaré en las actividades de Contraloría Social que determine la Secretaría de la Función Pública.
12. Atenderé las encuestas, cuestionarios o cualquier otro documento que, a través de la escuela, correo electrónico u otro medio, me canalice el Instituto Nacional de Bellas Artes y Literatura.
13. No cuento con algún otro beneficio económico o en especie, otorgado con el mismo fin que tiene la beca que me otorga el Instituto Nacional de Bellas Artes y Literatura.
14. La información asentada por mí, en esta Carta / Convenio, es verídica y actualizada.
__________________________________, a ____ de _____________________________ de _______
Becaria/o
 
 
Director/a del plantel
Nombre y firma
 
Nombre y firma
 
Firma del Director de tesis, o responsable de área (según el caso de la convocatoria)
 
Firma de Coordinador o jefe de carrera (solo en caso de Titulación)
 
___________________________