ACUERDO por el que se emiten las Reglas de Operación del Programa de Apoyos a la Cultura para el ejercicio fiscal 2020.
Al margen un sello con el Escudo Nacional, que dice: Estados Unidos Mexicanos.- CULTURA.- Secretaría de Cultura.
OMAR MONROY RODRÍGUEZ, Titular de la Unidad de Administración y Finanzas de la Secretaría de Cultura con fundamento en los artículos 1o., último párrafo; 4o., penúltimo párrafo de la Constitución Política de los Estados Unidos Mexicanos; 41 Bis de la Ley Orgánica de la Administración Pública Federal; 12, fracción V de la Ley General para la Igualdad entre Mujeres y Hombres; 5, fracciones V y XIII, 6, fracción V y 7 de la Ley Federal de Fomento a las Actividades Realizadas por Organizaciones de la Sociedad Civil; 1 y 77 de la Ley Federal de Presupuesto y Responsabilidad Hacendaria; 1, 4, fracción XXI, 24, 25, 26, 28, 29, 30 y Anexo 25 del Presupuesto de Egresos de la Federación para el ejercicio fiscal 2020; 176 del Reglamento de la Ley Federal de Presupuesto y Responsabilidad Hacendaria; 1, 2, Apartado "A", fracción XV, 3, y 10 del Reglamento Interior de la Secretaría de Cultura y;
CONSIDERANDO
El artículo 77 de la Ley Federal de Presupuesto y Responsabilidad Hacendaria dispone que con el objeto de que la administración de los recursos públicos federales se realice con base en criterios de legalidad, honestidad, eficiencia, eficacia, economía, racionalidad, austeridad, transparencia, control, rendición de cuentas y equidad de género, la Cámara de Diputados en el Presupuesto de Egresos señalará los programas a través de los cuales se otorguen subsidios y aquellos programas que deberán sujetarse a Reglas de Operación, así como los criterios generales aplicables a las mismas;
El referido precepto prevé que las dependencias y las entidades, a través de sus respectivas dependencias coordinadoras de sector, serán responsables de emitir las Reglas de Operación respecto de los programas que inicien su operación en el ejercicio fiscal siguiente, previa autorización presupuestaria de la Secretaría de Hacienda y Crédito Público y dictamen de la Comisión Nacional de Mejora Regulatoria;
Que el Presupuesto de Egresos de la Federación para el ejercicio fiscal 2020 establece en sus artículos 4, fracción XXI y 29, los programas que deberán sujetarse a Reglas de Operación son aquéllos señalados en su Anexo 25;
Así como las Reglas de Operación a que se refiere el presente Acuerdo cuentan con la autorización presupuestaria de la Secretaría de Hacienda y Crédito Público y con el dictamen de la Comisión Nacional de Mejora Regulatoria, y;
En cumplimiento de lo anterior he tenido a bien expedir el siguiente:
ACUERDO POR EL QUE SE EMITEN LAS REGLAS DE OPERACIÓN DEL PROGRAMA DE APOYOS A LA
CULTURA PARA EL EJERCICIO FISCAL 2020.
ÚNICO.- Se emiten las Reglas de Operación del Programa de Apoyos a la Cultura para el ejercicio fiscal 2020, las cuales se detallan en el anexo del presente Acuerdo.
TRANSITORIO
ÚNICO.- El presente Acuerdo entrará en vigor al día siguiente de su publicación.
Ciudad de México, a 6 de marzo de 2020.- El Titular de la Unidad de Administración y Finanzas de la Secretaría de Cultura, Omar Monroy Rodríguez.- Rúbrica.
REGLAS DE OPERACIÓN DEL PROGRAMA DE APOYOS A LA CULTURA PARA EL EJERCICIO FISCAL
2020.
ÍNDICE
GLOSARIO
1. INTRODUCCIÓN
2. OBJETIVOS
2.1. General
2.2. Específicos
3. LINEAMIENTOS
3.1. Cobertura
3.2. Población objetivo
3.3. Beneficiarios/as
3.3.1. Requisitos
3.3.2. Procedimiento de selección
3.4. Características de los apoyos (tipo y monto)
3.5. Derechos, obligaciones y causas de incumplimiento, suspensión, cancelación o reintegro de los recursos
3.6. Participantes
3.6.1. Instancia(s) Ejecutora(s)
3.6.2. Instancia(s) Normativa(s)
3.7. Coordinación Institucional
4. OPERACIÓN
4.1. Proceso
4.2. Ejecución
4.2.1. Avances Físicos Financieros
4.2.2. Acta de Entrega-Recepción
4.2.3. Cierre de ejercicio
4.2.4. Recursos no devengados
5. AUDITORÍA, CONTROL Y SEGUIMIENTO
6. EVALUACIÓN
6.1. Interna
6.2. Externa
7. TRANSPARENCIA
7.1. Difusión
7.2. Contraloría Social
8. QUEJAS Y DENUNCIAS
ANEXOS
PACMYC
1. Hoja de Dictamen PACMYC
2. Acta de Dictaminación PACMYC
3. Informe de avances y financiero de PACMYC
4. Carta Compromiso PACMYC
5. Acta Constitutiva de la Comisión de Planeación y Apoyo a la Creación Popular (CACREP) del PACMYC
6. Nota descriptiva PACMYC
7. Cartas
a. De liberación por terminación satisfactoria PACMYC
b. De cancelación PACMYC
8. Hoja de Recepción y Registro PACMYC
9. Informes trimestrales
a. De avance físico PACMYC
b. De reporte financiero PACMYC
10. Cierre programático presupuestario PACMYC
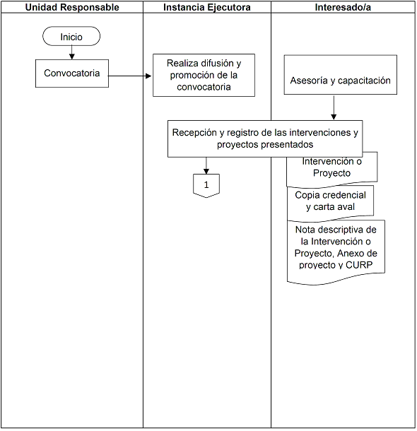
11. Diagrama de flujo PACMYC
12. Modelo de Instrumento Jurídico PACMYC
13. Modelo de Convocatoria PACMYC
PAICE
1. Modelo de Convocatoria PAICE
2. Formato de inversiones realizadas con anterioridad PAICE
3. Carta de no gestión de recursos de origen federal PAICE
4. Jurado Dictaminador PAICE
5. Hoja de Dictamen de Proyectos Elegibles del PAICE
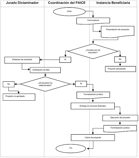
6. Diagrama de Flujo PAICE
7. Reporte de Avances Trimestral PAICE
8. Modelos de Instrumentos Jurídicos PAICE
9. Carta de Conclusión Vida a la Infraestructura Cultural PAICE
10. Solicitud de Apoyo PAICE
FOREMOBA
1. Relación de documentos a entregar FOREMOBA
2. Descripción de las aportaciones indicando los montos FOREMOBA
3. Formulario de Solicitud para Obtener Recursos de Apoyo a Comunidades para Restauración de Monumentos y Bienes Artísticos de Propiedad Federal FOREMOBA
4. Modelo de Convocatoria FOREMOBA
5. Informe de Avance de Obra FOREMOBA
6. Acta de Entrega Recepción FOREMOBA
7. Modelo de Convenio FOREMOBA
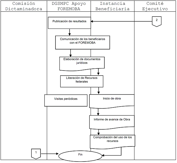
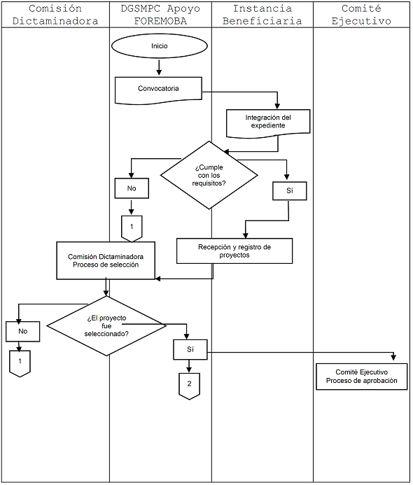
8. Diagrama de Flujo FOREMOBA
PROFEST
1. Comisión de Honor y Comisión Dictaminadora PROFEST
2. Modelo de Convocatoria PROFEST
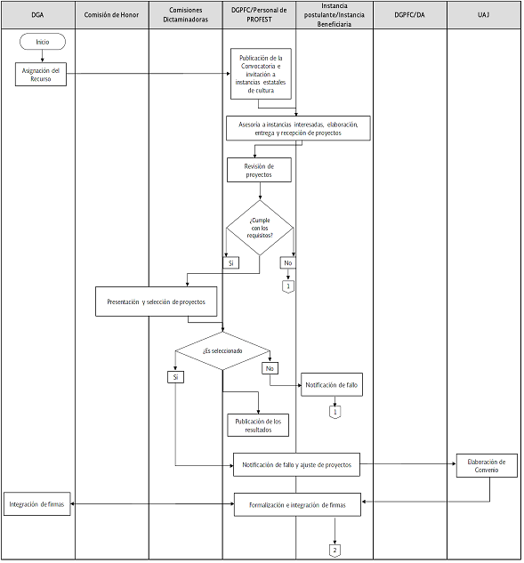
3. Diagrama de Flujo PROFEST
4. Solicitud de Apoyo para Festivales Culturales y Artísticos PROFEST
5. Formato de Proyecto para Festivales Culturales y Artísticos PROFEST
6. Formato de Cronograma, Presupuesto y Programación PROFEST
7. Formato de Semblanza Artística PROFEST
8. Modelos de Cartas PROFEST
9. Informes de Actividades PROFEST
10. Informe Financiero PROFEST
11. Modelos de Convenios PROFEST
12. Encuesta de Satisfacción PROFEST
ACMPM
1. Catálogo y presupuesto de obra desglosado ACMPM
2. Cronograma de Actividades y de Aplicación de Recursos ACMPM
3. Formato de Informe de Seguimiento y Comprobación de Recursos ACMPM
4. Cédula de Evaluación y Dictaminación del Proyecto ACMPM
5. Formato Solicitud de Convenio Modificatorio ACMPM
6. Diagrama de Flujo ACMPM
7. Modelo de Convenio ACMPM
8. Modelo de Convocatoria ACMPM
AIEC
1. Oficio de solicitud AIEC
2. Detalle del Proyecto Cultural AIEC 2020
3. Informe de avance físico y financiero AIEC
4. Modelo de convenio AIEC
5. Carta de conclusión AIEC
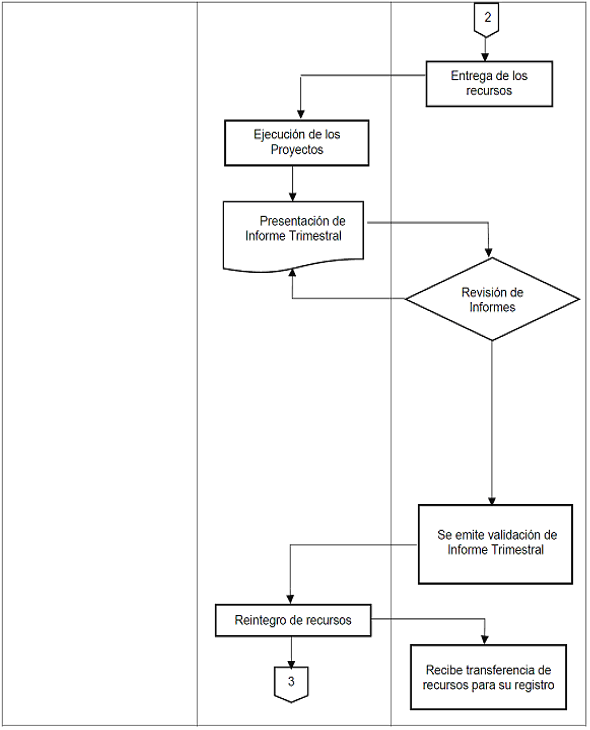
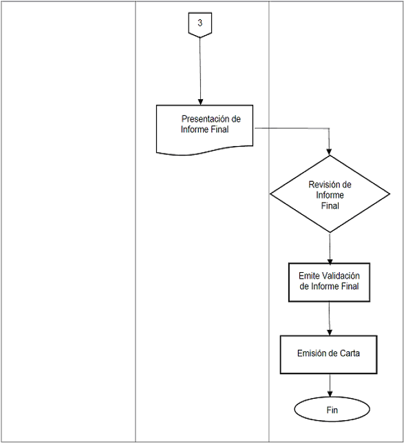
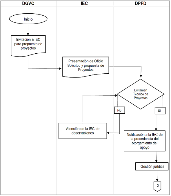
6. Diagrama de flujo AIEC
GLOSARIO
32-D: Opinión del cumplimiento de obligaciones fiscales.
ACMPM: Apoyo a las Ciudades Mexicanas Patrimonio Mundial.
AIEC: Apoyo a Instituciones Estatales de Cultura
Bienes artísticos: Bienes muebles o inmuebles de valor estético relevante.
Bienes y servicios culturales: Bienes de creación individual o colectiva materializada en un soporte tangible, cuyo consumo es potencialmente masivo, aunque supone una experiencia estética individual. Los servicios culturales responden a una dinámica de creación artística que se contempla o consume en el momento de su exhibición o ejecución.
CACREP: Comisión de Planeación y Apoyo a la Creación Popular; una por cada entidad federativa.
CFDI: Comprobante Fiscal Digital por Internet.
Ciudades Mexicanas: Cada una de las Ciudades Mexicanas cuyo centro histórico o zona de monumentos históricos ha sido inscrito por sí mismo o como parte de un bien cultural en la Lista del Patrimonio Mundial de la Organización de las Naciones Unidas para la Educación, la Ciencia y la Cultura, mismas que actuarán a través de la máxima autoridad facultada por ley para su representación, que de manera enunciativa más no limitativa se referirá al/la Presidente/a Municipal y/o Alcaldes/Alcaldesas.
CLC: Cuenta por Liquidar Certificada: instrumento presupuestario que las Unidades Responsables elaboran y autorizan para el pago de sus compromisos establecidos con contratistas, proveedoras(es), prestadoras(es) de servicios y otras(os) beneficiarias(os), con cargo a sus presupuestos aprobados.
CLUNI: Clave Única de Inscripción al Registro Federal de las Organizaciones de la Sociedad Civil.
Cofinanciamiento: Participación financiera de varias partes para mejorar las condiciones físicas de un espacio cultural determinado.
Coinversión: Participación financiera de al menos dos instancias: la Secretaría de Cultura por una parte y, por la otra, los diferentes niveles de gobierno o participación de la sociedad y las/los beneficiarias/os para la realización del Festival Cultural y Artístico que se propone.
Comisión de Honor: Órgano encargado de nombrar a los integrantes de las Comisiones Dictaminadoras PROFEST.
Comisión Interna de la SC: Órgano encargado de establecer las líneas específicas que deberán atender los proyectos estratégicos del AIEC, conformado por las/los titulares de las Subsecretarías de Desarrollo Cultural y de Diversidad Cultural y Fomento a la Lectura, así como el/la titular de la Dirección General de Vinculación Cultural.
Comisiones Dictaminadoras PROFEST: Órganos encargados de evaluar los proyectos participantes.
Comité Ejecutivo: Órgano Superior de Decisión del FOREMOBA.
CONAPO: Consejo Nacional de Población.
Consejo Directivo ACMPM: Órgano Supremo de Decisión del ACMPM.
Conservación de Sitio: Proyectos para Conservación de Sitios como, rehabilitación de chinampas, mantenimiento en fachadas, trabajos en imagen urbana (restauración de fachadas) conservación de trazo histórico, recuperación de niveles, conservación o restauración de acabados en calles y plazas, así como conservación o restauración del mobiliario urbano.
Conservación en inmueble histórico: Proyectos para la conservación de monumentos y/o inmuebles históricos de acceso al público (de Propiedad Federal, Estatal o Municipal); Incluye bienes culturales asociados a un inmueble.
Construcción: Edificación de inmuebles dedicados al quehacer cultural y a la creación de nueva infraestructura cultural.
Convenio: Instrumento jurídico mediante el que se manifiesta el acuerdo de voluntades celebrado entre las partes, con el propósito de otorgar recursos públicos, en el que se hacen constar sus derechos y obligaciones.
Corresponsabilidad: Participación de varias partes para el cumplimiento de las obligaciones o para decidir sobre las mejoras en las condiciones físicas de un espacio cultural determinado.
Criterios de inscripción de valor universal excepcional: Criterios establecidos por la UNESCO para considerar que un bien cultural posee valor universal excepcional. Si el bien cumple uno o más de los criterios, este se puede inscribir en la Lista de Patrimonio Mundial.
CURP: Clave Única de Registro de Población.
DGA: Dirección General de Administración de la Secretaría de Cultura.
DGCPIU: Dirección General de Culturas Populares, Indígenas y Urbanas de la Secretaría de Cultura.
DGPFC: Dirección General de Promoción y Festivales Culturales de la Secretaría de Cultura.
DGSMPC: Dirección General de Sitios y Monumentos del Patrimonio Cultural de la Secretaría de Cultura.
DGVC: Dirección General de Vinculación Cultural de la Secretaría de Cultura.
Dictamen técnico del FOREMOBA: Documento en el cual se plasma la viabilidad del proyecto cultural a ser validado por la Comisión Dictaminadora.
Derechos colectivos: Son derechos que pertenecen a un grupo para defenderse ante apropiaciones indebidas de elementos que forman parte de su cultura, de conformidad con el Capítulo III de las Culturas Populares y de las Expresiones Culturales Tradicionales, artículo 157 de la Ley Federal del Derecho de Autor.
Diversidad Cultural: Es la multiplicidad de formas en que se expresan y transmiten las culturas de los grupos y sociedades. Se manifiesta en sus diversas formas, además enriquece el patrimonio cultural de la humanidad mediante la variedad de manifestaciones culturales a través de distintos modos de creación artística, producción, difusión, distribución y disfrute de las expresiones culturales, cualesquiera que sean los medios y tecnologías utilizados.
DPC: Detalle de Proyecto Cultural. Formato del AIEC que considera los elementos mínimos indispensables que debe contener un proyecto cultural para determinar su viabilidad.
DPFD: Dirección de Promoción, Formación y Desarrollo de la Secretaría de Cultura.
DRYM: Dirección de Desarrollo Regional y Municipal.
Equipamiento de infraestructura cultural: Adquisición o modernización del equipo, herramental y/o mobiliario para mejorar la funcionalidad de los servicios y actividades culturales a las que está destinado el espacio cultural.
Espacios de acceso al público: Espacios públicos o inmuebles de acceso al público.
Estereotipos de género: Preconcepción generalizada surgida a partir de adscribir a las personas ciertos atributos, características o roles, en razón de su aparente pertenencia a un determinado grupo social. Los estereotipos de género están relacionados con las características sociales y culturalmente asignadas a hombres y mujeres, a partir de las diferencias físicas basadas en su sexo. Si bien los estereotipos afectan tanto a hombres como a mujeres, tienen un mayor efecto negativo en las segundas.
Estudio ACMPM: Conjunto de métodos, procedimientos y técnicas utilizados para desarrollar y generar conocimientos, explicaciones y comprensión científica y filosófica de problemas y fenómenos relacionados con la protección, conservación y recuperación del patrimonio.
Expediente administrativo: Conjunto de documentos y anexos requeridos para ser considerados como posibles beneficiarios para el FOREMOBA, requisitos señalados en el Anexo 1 FOREMOBA Relación de documentos a entregar.
Expediente técnico: Conjunto de documentos y planos que conforman el proyecto de mantenimiento, rehabilitación, restauración y/o conservación de monumento histórico y/o bien artístico, información suficiente para llevar a cabo el proyecto, documentos enumerados en el Anexo 1 FOREMOBA Relación de documentos a entregar.
Festival cultural y artístico: Es un evento artístico temático y/o multidisciplinario en el que se programan actividades escénicas, visuales, gastronómicas y/o literarias, que se lleva a cabo de manera anual en un tiempo determinado en el territorio nacional, y es organizado por una institución pública o una OSC.
FOREMOBA: Apoyo a Comunidades para Restauración de Monumentos y Bienes Artísticos de Propiedad Federal.
Fortalecimiento a la infraestructura cultural: Modalidad del PAICE para financiar Proyectos Culturales de construcción y equipamiento de inmuebles dedicados al quehacer cultural en áreas geográficas que se encuentran en desventaja económica o que no cuenta con infraestructura cultural suficiente.
Grupo Asesor ACMPM: Órgano asesor responsable de auxiliar al Consejo Directivo en el análisis, revisión y dictaminación de la viabilidad técnica y presupuestal de la ejecución de las acciones y proyectos que pretendan ejecutar las Ciudades Mexicanas con recursos del apoyo.
IEC: Instituciones Estatales de Cultura, es decir, la Secretaría, Instituto o Consejo de Cultura en cada entidad federativa.
INAH: Instituto Nacional de Antropología e Historia.
INBAL: Instituto Nacional de Bellas Artes y Literatura.
Inscripción ACMPM: El registro que para tal efecto aprobó la Organización de las Naciones Unidas para la Educación, la Ciencia y la Cultura para incorporar un bien como patrimonio mundial cultural de la humanidad.
Intervención cultural comunitaria: Actividad o conjunto de actividades que tienen la finalidad de incidir en y fortalecer el ámbito cultural comunitario del grupo que lo elabora.
Jurado Dictaminador: Instancia integrada por especialistas, académicos, creadores y promotores de la cultura popular, que revisa y califica los proyectos culturales.
LFPRH: Ley Federal de Presupuesto y Responsabilidad Hacendaria.
Mantenimiento: Conjunto de operaciones permanentes que permiten conservar la consistencia física de los bienes culturales, evitando que las agresiones antropogénicas, físicas, químicas y/o biológicas, aumenten su magnitud en demérito del patrimonio cultural.
Monumentos artísticos: Bienes muebles e inmuebles que revistan valor estético relevante y que cumplan con las características a las que hace referencia el artículo 33 de la Ley Federal sobre Monumentos y Zonas Arqueológicos, Artísticos e Históricos.
Monumentos históricos: Aquellos a los que se refieren los artículos 35 y 36 de la Ley Federal sobre Monumentos y Zonas Arqueológicos, Artísticos e Históricos, es decir, "...los bienes vinculados con la historia de la nación, a partir del establecimiento de la cultura hispánica en el país, en los términos de la declaratoria respectiva o por determinación de la Ley".
OSC: Organizaciones de la Sociedad Civil, que son agrupaciones u organizaciones no gubernamentales, legalmente constituidas, sin fines de lucro, inscritas en el Registro Federal de Organizaciones.
PAICE: Apoyo a la Infraestructura Cultural de los Estados.
PACMYC: Acciones Culturales Multilingües y Comunitarias.
Patrimonio cultural: Es el conjunto de obras de la humanidad en las cuales una sociedad reconoce sus valores específicos y particulares y con los cuales se identifica.
PCI: Patrimonio Cultural Inmaterial es el conjunto de usos, representaciones, expresiones, conocimientos y técnicas -junto con los instrumentos, objetos, artefactos y espacios culturales que les son inherentes- que las comunidades, los grupos y en algunos casos las personas reconozcan como parte integrante de su patrimonio cultural, (Convención para la salvaguarda del patrimonio cultural inmaterial, UNESCO 2003).
PEF: Presupuesto de Egresos de la Federación 2020.
Pesos: Pesos mexicanos.
Plataforma PROFEST: www.profest.cultura.gob.mx.
PND: Plan Nacional de Desarrollo 2019-2024.
Población vulnerable: Grupos de personas que por sus condiciones sociales, económicas, culturales o psicológicas pueden sufrir maltratos contra sus derechos humanos.
Prácticas de Comunalidad: Sistemas normativos de las comunidades indígenas basado en el trabajo cooperativo y voluntario; sistema de autoridades tradicionales; institución del Tequio y las faenas; sistema de cargos; ciudadanías indígenas basadas en la constitución y resolución de necesidades y conflictos; Asambleas; Mano Vuelta y otras fórmulas y modalidades de la organización política, económica, social y religiosa propia de los pueblos indígenas.
Preservación: Conjunto de actividades que se realizan de manera interdisciplinaria, en la búsqueda de lograr la permanencia de las obras o bienes culturales. Implica la implementación de una serie de medidas y acciones jurídicas, científicas, técnicas y/o administrativas con el objeto de evitar riesgos para la salvaguarda del patrimonio artístico nacional.
Procesos culturales: Actividades encaminadas a fortalecer un valor cultural de la comunidad que da identidad y cohesión al grupo social o a la comunidad.
PROFEST: Apoyo a Festivales Culturales y Artísticos.
Programa: Programa presupuestario S268 denominado Programa de Apoyos a la Cultura.
Programación Cultural: Actividades que permitan el aprovechamiento artístico y cultural de la infraestructura que se rehabilita y/o equipa con el apoyo de PAICE.
Propiedad: Es el poder jurídico que una persona física o moral ejerce en forma directa e inmediata sobre una cosa, para aprovecharla totalmente en sentido jurídico (dominio), siendo oponible ese poder a un sujeto pasivo universal, por virtud de una relación que se origina entre el/la titular y dicho sujeto.
Protección: Conjunto de acciones académicas, técnicas y legales que promueven la investigación, identificación (inventarios, catálogos y registros), conservación, resguardo, recuperación y difusión de los bienes culturales monumentales.
Proyecto bipartito: Proyecto que recibe dos aportaciones, la aportación de FOREMOBA y de Gobiernos Estatales o Municipales.
Proyecto cultural AIEC: Proyecto que tiene como objetivo contribuir al enriquecimiento de la oferta de bienes y servicios culturales. El proyecto incluye los recursos financieros, materiales y humanos necesarios, la población a la que va dirigida, el recinto donde se va a desarrollar, los plazos para lograrlo y las actividades necesarias para realizarlo.
Proyecto cultural comunitario: Actividades que tienen como objetivo el conservar, preservar, difundir, salvaguardar o recrear alguna expresión cultural propia de la comunidad a la que pertenecen sus integrantes.
Proyecto cultural PAICE: Programación en el tiempo de una serie de actividades que tiene como objetivo el crear, construir, equipar y rehabilitar recintos culturales, para fortalecer la infraestructura cultural y dotarla de vida, contemplando recursos financieros, materiales y humanos, la población objetivo, el inmueble donde se va a desarrollar, los plazos para lograrlo y las acciones necesarias para realizarlo.
Proyecto cultural PROFEST: Programación de actividades específicas -artísticas y culturales- con énfasis en su impacto en audiencias, artistas y comunidades, una proyección detallada de las acciones que se deben llevar a cabo desde el diseño hasta la rendición de cuentas del festival y una estimación de los recursos monetarios, financieros y en especie requeridos, así como la capacidad probada para organizar el evento.
Los proyectos culturales PROFEST deben demostrar capacidad para contribuir al impulso de la creatividad personal y colectiva; al desarrollo humano; al fortalecimiento de la identidad, así como a la generación de ideas para promover una convivencia cívica. Las metas deben responder a las necesidades de acceso a la cultura y ejercicio de los derechos culturales de una región, estado, localidad, población o comunidad determinada y fortalecer los sentidos de identidad y comunidad que propicien el establecimiento y mantenimiento de relaciones armónicas, pacíficas y colaborativas de los miembros de una comunidad entre sí y con el medio ambiente.
Proyecto descartado: Proyecto que no cumple con los requisitos estipulados en las Reglas de Operación.
Proyecto ejecutivo: Conjunto de planos y documentos que conforman el proyecto de intervención, de ingeniería de obra y costos, el catálogo de conceptos, así como las descripciones e información suficientes para que ésta se pueda llevar a cabo.
Proyecto estratégico: Proyecto del AIEC cuyo objetivo corresponde a las líneas de trabajo específicas establecidas por la Comisión Interna de la SC.
Proyecto favorable: Proyecto seleccionado por la Comisión Dictaminadora para recibir el apoyo, sujeto a suficiencia presupuestaria.
Proyecto no favorable: Proyecto no seleccionado por la Comisión Dictaminadora en términos de los criterios de selección.
Proyecto no viable: Proyecto descartado por el Grupo Asesor del ACMPM al no cumplir con los Criterios de selección señalados en el numeral 4.1.
Proyecto tripartito: Proyecto que recibe tres aportaciones: la aportación del FOREMOBA y la de dos instancias adicionales, como pueden ser Gobiernos Estatales, o Municipales, OSC o Comunidades, éstas dos últimas en calidad exclusiva de como aportante.
Proyecto viable: Proyecto aprobado por el Grupo Asesor del ACMPM, el cual cumple con los requisitos establecidos en el numeral 4.1 de las presentes Reglas de Operación, asimismo es acorde con el objetivo del ACMPM.
Rehabilitación: Intervención tendiente a restablecer en un bien mueble e inmueble las condiciones estructurales y de funcionalidad sin alterar su estructura o sus espacios.
Rehabilitación de infraestructura cultural: Conjunto de acciones que permiten poner en uso activo un inmueble o adecuarlo para el desarrollo de nuevas o más actividades artísticas y culturales.
Representantes regionales de cultura: Titulares representantes de las zonas geográficas centro, centro occidente, noreste, noroeste y sur.
Restauración: Conjunto de operaciones programadas que actúan directamente sobre el bien. Estas actividades se aplican cuando el patrimonio ha perdido parte de su significado o características originales y se interviene de manera científica y rigurosa para transmitirlo a las generaciones futuras con toda la riqueza de su autenticidad. La restauración es la actividad extrema de la conservación.
RLFPRH: Reglamento de la Ley Federal de Presupuesto y Responsabilidad Hacendaria.
RO: Las presentes Reglas de Operación.
Salvaguardia de expresiones culturales: Transmitir el patrimonio de expresiones culturales de un grupo o comunidad de generación en generación; comunicar los conocimientos, técnicas y significados del patrimonio cultural inmaterial. Toda acción de salvaguardia implica reforzar las diversas condiciones, materiales o inmateriales, que son necesarias para la evolución e interpretación continuas del patrimonio cultural inmaterial, así como para su transmisión a las generaciones futuras.
SC: Secretaría de Cultura.
Secretario Ejecutivo del FOREMOBA: Presidente del Comité Ejecutivo del FOREMOBA.
SFP: Secretaría de la Función Pública.
TESOFE: Tesorería de la Federación.
UNESCO: Organización de las Naciones Unidas para la Educación, la Ciencia y la Cultura.
UAJ: Unidad de Asuntos Jurídicos de la Secretaría de Cultura.
UR: Unidad Responsable.
Vida a la Infraestructura Cultural: Modalidad del PAICE para financiar Proyectos Culturales de rehabilitación, equipamiento y programación cultural en inmuebles dedicados al quehacer cultural que estén desaprovechados o en desuso.
1. INTRODUCCIÓN
A través del PND 2019-2024 la Secretaría de Cultura tiene la obligación de promover la difusión, el enriquecimiento y la consolidación de la vasta diversidad cultural que posee el país y a trabajar en estrecho contacto con las poblaciones para conocer de primera mano sus necesidades y aspiraciones en materia cultural, por ende la actividad cultural debe poblar los barrios y las comunidades y hacerse presente allí en donde es más necesaria, que son los entornos sociales más afectados por la pobreza, la desintegración social y familiar, las adicciones y la violencia delictiva.
En correspondencia con lo que establece la Agenda 2030 para el desarrollo sostenible del Programa de las Naciones Unidas para el Desarrollo, el Gobierno de México entiende a las artes y a la cultura como herramientas sustantivas de las que se valen las sociedades para dar cumplimiento a los Objetivos para el Desarrollo Sostenible contenidos en dicha Agenda. Como ejemplos podemos señalar el objetivo 9. "Construir infraestructuras resilientes, promover la industrialización inclusiva y sostenible y fomentar la innovación" y la meta 9.1 "Desarrollar infraestructuras fiables, sostenibles, resilientes y de calidad, incluidas infraestructuras regionales y transfronterizas, para apoyar el desarrollo económico y el bienestar humano, con especial hincapié en el acceso equitativo y asequible para todos"; así como el objetivo 11. "Lograr que las ciudades y los asentamientos humanos sean inclusivos, seguros, resilientes y sostenibles" y la meta 11.4 "Redoblar los esfuerzos para proteger y salvaguardar el patrimonio cultural y natural del mundo".
El Programa de Apoyos a la Cultura (S268) es un instrumento que permite aportar recursos para alentar las expresiones culturales, así como promover la difusión de los bienes artísticos y culturales entre los diversos sectores de la población, para impulsar el desarrollo artístico y cultural, asimismo preservar y enriquecer el patrimonio cultural material e inmaterial de la Nación.
Las RO tienen como objetivo asegurar la aplicación eficiente, eficaz, oportuna y equitativa de los recursos públicos asignados a los mismos y el acceso de la población objetivo a dichos recursos en igualdad de condiciones. Permiten también transparentar y rendir cuentas de los procesos de solicitud, selección, otorgamiento y cierre.
Las diferentes vertientes que integran estas RO (PACMYC, PAICE, FOREMOBA, PROFEST, ACMPM y AIEC), establecen objetivos específicos, población objetivo, procedimientos, requisitos, plazos y montos de apoyo.
De conformidad con lo dispuesto en el artículo 179 del Reglamento de la Ley Federal de Presupuesto y Responsabilidad Hacendaria (RLFPRH), se verificó que el Programa objeto de las presentes RO no se contrapone, afecta o presenta duplicidad con otros Programas y acciones del Gobierno Federal, en cuanto a su diseño, beneficios, apoyos otorgados y población objetivo, así como que se cumplen las disposiciones aplicables.
En la integración de este Programa se tomaron en cuenta los Lineamientos para incorporar la perspectiva de género en las Reglas de Operación de los programas presupuestarios federales, publicados en el Diario Oficial de la Federación el 29 de junio de 2016.
2. OBJETIVOS
2.1. General
Impulsar el desarrollo integral y una mejor calidad de vida de las y los mexicanos mediante el otorgamiento de recursos para el desarrollo de proyectos a fin de promover el arte y la cultura; conservar las expresiones culturales del patrimonio cultural inmaterial; preservar los bienes que integran el patrimonio cultural material; crear y aprovechar la infraestructura cultural.
2.2. Específicos
Mediante el PACMYC
Contribuir al desarrollo de la diversidad cultural mediante el financiamiento de Proyectos o intervenciones culturales comunitarios que estimulen las actividades culturales locales, la creatividad, la autogestión y los procesos de investigación.
Mediante el PAICE
Contribuir a dotar de vida o fortalecer a la infraestructura cultural mediante el financiamiento de Proyectos Culturales de rehabilitación, equipamiento y/o construcción con la finalidad de disminuir la desigualdad existente en materia de desarrollo cultural, y de aprovechar o crear espacios dedicados al arte y la cultura.
Mediante el FOREMOBA
Contribuir a conservar y preservar los monumentos históricos y bienes artísticos de propiedad federal mediante la concurrencia de recursos de los gobiernos estatales, municipales y alcaldías de la Ciudad de México, así como a todas aquellas comunidades, complementados con recursos federales, orientados hacia el mantenimiento, protección, rehabilitación, restauración y/o conservación de los monumentos históricos y bienes artísticos con que cuenta el patrimonio nacional, para un mejor aprovechamiento social y la adecuada canalización de los recursos.
Mediante el PROFEST
Contribuir a la realización de Festivales Culturales y Artísticos, en apoyo a las instituciones estatales de cultura, municipios y/o alcaldías, instituciones municipales de cultura, universidades públicas estatales y OSC, para fomentar el derecho de acceso a la cultura de la población.
Mediante el ACMPM
Contribuir a la conservación de los criterios de inscripción de valor universal excepcional de las Ciudades Mexicanas que les permitieron obtener la inscripción como bien cultural patrimonio de la humanidad por la UNESCO a través de la implementación de acciones de conservación del sitio (en espacios públicos), conservación de inmuebles históricos (de acceso al público) y la elaboración de estudios o proyectos ejecutivos.
Mediante el AIEC
Contribuir al ejercicio de los derechos culturales de la población mediante un mayor acceso a la oferta cultural y la ampliación de su cobertura, a través de proyectos culturales coordinados por las Instituciones Estatales de Cultura.
3. LINEAMIENTOS
3.1. Cobertura
Nacional.
3.2. Población objetivo
El PACMYC atiende a grupos de indígenas, afrodescendientes y comunidades pertenecientes a ámbitos rurales y urbanos que tengan interés en instrumentar un Proyecto o intervención cultural comunitario.
El PAICE atiende a los gobiernos estatales, municipales y alcaldías de la Ciudad de México, universidades públicas estatales, así como todas aquellas OSC que cuenten entre sus objetos constitutivos la promoción y fomento de las artes y la cultura.
El FOREMOBA atiende a las 32 entidades federativas, todos los municipios del país y las 16 alcaldías de la Ciudad de México así como a todas aquellas comunidades y OSC con el objetivo de mantener, proteger, rehabilitar, restaurar y/o conservar los monumentos históricos o bienes artísticos de propiedad federal.
El PROFEST atiende a las IEC de las 32 entidades federativas, todos los municipios del país y sus instituciones culturales, las 16 alcaldías de la Ciudad de México, todas las universidades públicas estatales y OSC constituidas por lo menos dos años antes de la publicación de la convocatoria y entre cuyas funciones sustantivas se encuentran la promoción y difusión de las artes y la cultura, y que realicen Festivales Culturales y Artísticos.
El ACMPM atiende a las Ciudades Mexicanas que por sí mismas o como parte de un bien cultural han sido inscritas en la lista de patrimonio mundial por la UNESCO, mismas que son: Aguascalientes en el estado de Aguascalientes, Campeche en el estado de Campeche, Valle de Allende en el estado de Chihuahua, Ciudad de México (Centro Histórico y Xochimilco), Durango y Mapimí en el Estado de Durango, Guanajuato y San Miguel de Allende en el Estado de Guanajuato, Lagos de Moreno y Tequila en el Estado de Jalisco, Morelia en el Estado de Michoacán, Oaxaca en el Estado de Oaxaca, Puebla en el Estado de Puebla, Querétaro y San Juan del Río en el Estado de Querétaro, San Luis Potosí en el Estado de San Luis Potosí, Tlacotalpan en el Estado de Veracruz y Zacatecas y Sombrerete en el Estado de Zacatecas.
El AIEC está dirigido a Instituciones Estatales de Cultura interesadas en desarrollar proyectos culturales.
3.3. Beneficiarias/os
3.3.1. Requisitos
PACMYC
Los Proyectos o intervenciones culturales comunitarios pueden ser presentados por grupos informales, integrados por un mínimo de cinco personas mayores de 18 años que habiten en la comunidad en la que desean incidir.
Los Proyectos o intervenciones culturales comunitarios que se presenten deberán orientarse a fortalecer procesos culturales en alguno de los siguientes ámbitos.
1. Cosmovisiones
2. Prácticas de comunalidad
3. Artes populares
4. Culturas alimentarias
5. Tecnologías tradicionales
6. Pedagogías comunitarias
7. Protección de los derechos colectivos
Los Proyectos o intervenciones culturales comunitarios que cumplan los requisitos establecidos en las presentes RO y en la Convocatoria serán considerados como elegibles y tendrán derecho al proceso de dictaminación; el resto será considerado como no elegible. El formato para realizar este trámite se encuentra en el Anexo 8 PACMYC. Hoja de Recepción y Registro, en correspondencia con el Trámite CULTURA-04-001-A Solicitud de Participación al Apoyo a las Culturas Municipales y Comunitarias.
A continuación, se detallan las características de los Proyectos o intervenciones culturales comunitarios y la documentación que se debe presentar para realizar la recepción y registro de participación al PACMYC.
1. Los Proyectos o intervenciones culturales comunitarios deberán estar orientados al desarrollo de la diversidad cultural y ser propuestos por habitantes de la comunidad. Lo que conlleva al beneficio y la participación comunitaria.
2. Deberán considerar los puntos que se señalan en la "Guía para la Elaboración de Intervenciones y Proyectos" incluida en la Convocatoria (Anexo 13 PACMYC). El desarrollo de la intervención o proyecto cultural podrá ser de hasta un año a partir de la entrega del recurso.
3. En los casos en los que la intervención o proyecto cultural comunitario presentado al PACMYC forme parte de un proyecto más amplio que esté recibiendo o haya recibido apoyo financiero de otras instituciones públicas y/o privadas, se deberá señalar la instancia que otorga los recursos, especificando para qué se requiere la parte complementaria del financiamiento solicitado al PACMYC, ya que los beneficiarios no podrán gozar simultáneamente del apoyo de otros programas federales o de las entidades federativas, que consideren la realización de las mismas actividades autorizadas y financiadas por el PACMYC.
4. Los Proyectos o intervenciones culturales comunitarios deberán presentarse por escrito en original y copia física o digital.
5. El grupo deberá designar a un integrante como representante mediante escrito libre y bajo protesta de decir verdad; a su nombre se entregará el apoyo económico del PACMYC. El escrito deberá estar firmado por los integrantes del grupo. En caso de que la intervención o el proyecto cultural comunitario sea aprobado, el grupo estará obligado a entregar relación con datos de los integrantes del grupo: dirección, número telefónico, correo electrónico y copia de la CURP. Quienes integren el grupo son corresponsables del desarrollo de las intervenciones y el proyecto cultural comunitario y del uso de los recursos otorgados.
6. El representante deberá tener 18 años cumplidos y contar con las condiciones para poder administrar el apoyo económico y elaborar los informes de actividades y financieros. Deberá anexar copia de su credencial de elector y la CURP.
7. El representante del grupo deberá entregar comprobante y croquis de domicilio, sólo en caso de que su intervención o proyecto cultural comunitario sea aprobado. Si el comprobante de domicilio no coincide con el lugar donde se realizará el proyecto será motivo de cancelación del proyecto o intervención.
8. Cada proyecto deberá incorporar una carta de aval, expedida por alguna autoridad federal, estatal, municipal o comunitaria. En el caso de las intervenciones el aval será una figura educativa o autoridad comunitaria de la localidad donde se desarrollará la intervención. En ambos casos el aval manifestará en la carta la importancia de la intervención o proyecto y deberá incluir su firma, dirección, teléfono y correo electrónico, de no cumplir con estos datos la carta aval no tendrá validez. Quienes presenten intervenciones o proyectos no podrán avalar otros que soliciten el apoyo.
9. No se deberá incluir el pago de honorarios a integrantes del grupo por realizar algún evento, curso o taller que sea resultado de la intervención o proyecto, ni por elaborar y coordinar la intervención o proyecto.
10. Los grupos deberán entregar un escrito libre, donde manifieste, bajo protesta de decir verdad, que la intervención o el proyecto cultural comunitario no ha sido beneficiado con otros recursos federales para el presente ejercicio fiscal. El escrito deberá estar firmado por todos los integrantes del grupo.
11. No podrán participar en la Convocatoria PACMYC.
a. Las personas quienes hayan formado parte de un grupo y tengan informes pendientes o insatisfactorios derivados de apoyos PACMYC de años anteriores o no hayan cumplido satisfactoriamente con Convocatorias de Financiamiento Cultural promovidas por instituciones estatales o federales.
b. Quienes hayan recibido tres apoyos del PACMYC.
c. No serán elegibles las intervenciones o proyectos presentados por instituciones federales, estatales, municipales o alcaldías de la Ciudad de México.
d. Las intervenciones o proyectos que soliciten recursos para compra de terrenos o construcción de inmuebles de manera total o parcial.
e. Los que se registren simultáneamente en dos entidades federativas.
f. Aquellos que incluyan el acondicionamiento de espacios culturales que no sean propiedad comunal.
g. Los presentados por los funcionarios o personal de las instancias convocantes, jurados y sus familiares hasta el tercer grado, así como las y los servidores públicos que tengan injerencia directa o indirecta en los términos establecidos en los artículos 55 y 58 de la Ley General de Responsabilidades Administrativas.
h. Los que no cumplan con lo establecido en las RO y la correspondiente Convocatoria PACMYC.
Cuando dos o más intervenciones o proyectos sean idénticos en sus características, serán considerados proyectos tipo o repetidos y, por esa razón, serán no elegibles.
12. En los siguientes casos específicos, se deberá cubrir los requisitos que a continuación se indican.
a. Los que consideren compra de instrumentos musicales deberán anexar
i. una carta elaborada y firmada por el grupo en la que se señale que en caso de desintegración los instrumentos serán entregados a la CACREP y
ii. una cotización de una casa comercial en las que se indique su vigencia y las características de los instrumentos.
b. Para los proyectos culturales comunitarios o intervenciones en los que se contemple la producción de un audio, video, discos compactos, ediciones de libros, folletos, periódicos, revistas, carteles o tríptico y/o lonas o mantas se deberá entregar
i. una cotización de una casa comercial en la que se indiquen las características del producto y la vigencia y
ii. un documento en el cual se desglosen el lugar y la fecha (si es posible) en los que se distribuirá el producto obtenido (Programa de distribución y difusión).
c. Aquellos que contemplen la compra de mobiliario, maquinaria, equipo electrónico, eléctrico, fotográfico, de cómputo, audio y/o video, cuyo costo no debe superar en valor factura los $40,000.00 (cuarenta mil pesos 00/100 M.N). Para tal efecto, se deberá acreditar la adquisición mediante comprobante fiscal digital por internet (CFDI) y presentar
i. una carta elaborada y firmada por el grupo, en la que se señale que, en caso de desintegración sin haber concluido el proyecto, los bienes serán entregados a la CACREP y
ii. una cotización de una casa comercial en la que se indique su vigencia y las características del mobiliario, maquinaria y equipos: electrónicos, eléctricos, fotográfico y de cómputo.
13. Los proyectos culturales cuyo desarrollo implique la producción de videos, discos compactos, ediciones de libros, plaquettes, periódicos, revistas, carteles o trípticos, deberán reservar 25 ejemplares que deberán entregar a la CACREP.
En el caso de que, derivado del cotejo en la entrega de la intervención o proyecto, falten algunos de los documentos establecidos en la Convocatoria, únicamente contarán con diez (10) días hábiles posteriores al registro para entregarlos en la oficina en la que se registró el proyecto. De no entregar la documentación faltante en el plazo estipulado, quedará descartado del proceso de dictaminación y se considerará como no elegible.
PAICE
1. Solicitud de Apoyo PAICE (Anexo 10 PAICE) para la Infraestructura Cultural original debidamente integrada, con firma autógrafa de la persona titular o representante legal de la Instancia Postulante, aquella que tenga las facultades de acuerdo con los ordenamientos legales aplicables para obligarse con la SC, debiendo precisar el Registro Federal de Contribuyentes de la entidad, dependencia, órgano o persona moral solicitante. El formato de la Solicitud de Apoyo podrá consultarse y descargarse en la página en Internet: http://vinculacion.cultura.gob.mx/PAICE/ una vez publicada la Convocatoria.
a. En el caso que la Instancia Postulante sea una OSC se deberá anexar lo siguiente.
i. Acta constitutiva y su última modificación protocolizada ante notario público.
ii. Constancia de registro de la CLUNI vigente.
iii. Síntesis curricular que demuestre su experiencia ininterrumpida en actividades de promoción y fomento de las artes y la cultura en por lo menos, los últimos dos años.
2. Presentar Proyecto Cultural el cual debe incluir lo siguiente.
a. El nombre de la instancia que lo postula.
b. Los Objetivos del Proyecto Cultural PAICE.
c. Población Beneficiaria y sus características, señalando, de ser el caso, los sectores o grupos de población que se encuentren en situación de vulnerabilidad.
d. El monto de financiamiento solicitado y su desglose.
e. En su caso, la aportación financiera de la Instancia Postulante.
f. La modalidad en que se solicita el financiamiento (Vida a la Infraestructura Cultural o Fortalecimiento a la Infraestructura Cultural) y las acciones a realizar.
g. Las características del inmueble donde se desarrollará.
h. Las acciones a realizar, incluido el costo.
i. El Cronograma de ejecución de dichas acciones.
j. La programación cultural que se llevará a cabo en el inmueble.
k. Un reporte fotográfico del inmueble.
l. Firma de la persona representante de la Instancia Postulante.
La información deberá presentarse en el formato establecido, mismo que podrá consultarse y descargarse en la página en Internet http://vinculacion.cultura.gob.mx/PAICE/ una vez publicada la Convocatoria.
3. Adicionalmente, los Proyectos Culturales presentados para la modalidad Vida a la Infraestructura Cultural deberán incluir los siguientes documentos.
a. Para la Acción de Rehabilitación
i. Presupuesto desglosado en los formatos establecidos por el PAICE.
ii. Planos del estado actual del inmueble.
iii. Planos de intervención.
iv. Planos estructurales y memoria de cálculo (para el caso donde se pretenda intervenir elementos estructurales del inmueble).
v. Planos de instalaciones eléctricas, hidrosanitarias y/o especiales (para el caso donde se pretenda realizar un cambio en dichas instalaciones).
b. Para la Acción Equipamiento
i. Presupuesto desglosado en los formatos establecidos por el PAICE.
ii. Planos arquitectónicos del inmueble.
iii. Plano con el sembrado del mobiliario y/o equipo referido en el presupuesto.
iv. En caso de tratarse de equipamiento escénico o museográfico especializado, se deberá incluir: proyecto escenotécnico, museográfico y/o museológico; especificaciones técnicas y diagrama de bloques de conexiones del equipo.
c. En su caso, para la Acción Programación Cultural
i. Presupuesto desglosado en los formatos establecidos por el PAICE.
Sólo se podrá solicitar financiamiento para la Acción de Programación Cultural cuándo el Proyecto incluya la Acción de Rehabilitación y/o la Acción de Equipamiento, además que la Instancia Postulante deberá ser un gobierno municipal o una OSC.
4. Adicionalmente, los Proyectos Culturales presentados para la modalidad Fortalecimiento a la Infraestructura Cultural, deben incluir los siguientes documentos.
a. Para la Acción Construcción
i. Presupuesto desglosado en los formatos establecidos por el PAICE.
ii. Levantamiento topográfico o arquitectónico, de ser el caso.
iii. Planos arquitectónicos.
iv. Planos estructurales.
v. Planos de instalaciones eléctricas, hidrosanitarias y/o especiales.
b. En su caso, para la Acción Equipamiento.
i. Presupuesto desglosado en los formatos establecidos por el PAICE.
ii. Plano con el sembrado del mobiliario y/o equipo referido en el presupuesto.
iii. En caso de tratarse de equipamiento escénico o museográfico especializado, se deberá incluir: proyecto escenotécnico, museográfico y/o museológico; especificaciones técnicas y diagrama de bloques de conexiones del equipo.
En esta modalidad, sólo se podrá solicitar financiamiento para la Acción de Equipamiento si el proyecto incluye la Acción de Construcción.
5. La Instancia Postulante deberá ser la propietaria del inmueble en el que se llevará a cabo el Proyecto Cultural PAICE. El recinto deberá estar libre de cualquier pendiente de trámite jurídico-administrativo para su regularización a favor de la Instancia Postulante. Se podrá acreditar la propiedad de los inmuebles con cualquiera de los siguientes documentos.
a. Inscripción ante el Registro Público de la Propiedad y del Comercio que contenga íntegramente el documento a través del cual la Instancia Postulante adquiere la propiedad del inmueble en el que se llevará a cabo el Proyecto Cultural PAICE.
b. Constancia de Folio Real y Certificado de Libertad de Gravámenes vigente cuya expedición no exceda dos meses a la presentación del Proyecto Cultural PAICE.
c. Contrato de compraventa protocolizado ante notario público.
d. Escritura de donación protocolizada ante notario público.
e. Decretos de expropiación.
f. Periódicos o gacetas oficiales de las entidades en los cuales se mencione que la Instancia Postulante se constituye como propietario o depositario del inmueble, forma parte de su patrimonio o está bajo su administración.
g. Sentencias y/o resoluciones judiciales, donde conste la prescripción de bienes.
h. Inmatriculación administrativa.
i. Actas de Asignación de Inmuebles, emitidas por el Comité del Patrimonio Inmobiliario de la Ciudad de México, acompañada de su respectiva Acta Administrativa de Entrega Recepción física.
j. Contratos de comodato acompañados del documento probatorio de propiedad del comodante. Los contratos de comodato para las OSC deberán garantizar una vigencia mínima de cinco años contados a partir de la fecha del cierre de la Convocatoria.
k. Los bienes comunales y ejidales transmitidos en propiedad a los gobiernos estatales o municipales deberán agregar los siguientes documentos.
i. El acta de asamblea mediante la cual se haya tomado la decisión de trasladar el dominio (propiedad) del inmueble en el que se llevará a cabo el Proyecto Cultural PAICE, al estado o municipio.
ii. El convenio de donación o cesión de derechos de propiedad del inmueble en el que se llevará a cabo el Proyecto Cultural PAICE, debidamente signado por las y los integrantes del Comisariado y las/os servidoras/es públicas/os que tengan la representación legal del estado o municipio.
iii. El acta de asamblea en la que se haya elegido a las y los integrantes del Comisariado en funciones, acompañada de las identificaciones oficiales de dichos representantes comunitarios, comunales o ejidales.
6. Si el inmueble es propiedad federal o de un organismo público descentralizado de la Administración Pública Federal, será suficiente con presentar cualquiera de los siguientes documentos vigentes.
a. Contrato de comodato.
b. Acuerdos de destino.
c. Asignación vigente a favor de la Instancia Postulante.
d. Cédula de Inventario del Patrimonio Inmobiliario Federal y Paraestatal, expedida por el Instituto de Administración y Avalúos de Bienes Nacionales (INDAABIN), en donde conste como usuario del inmueble la Instancia Postulante.
7. Si la Instancia Postulante no es propietaria del inmueble objeto de la Solicitud de Apoyo, deberá además exhibir alguno de los documentos probatorios de la propiedad del inmueble; deberá presentar un documento mediante el cual la propietaria, persona o instancia facultada para ello le autorice gestionar ante el PAICE todo lo relativo al Proyecto Cultural PAICE y a recibir los beneficios que de éste deriven. Se considerarán apoyos para inmuebles que formen parte del patrimonio de las OSC, salvo aquellas vinculadas a asociaciones religiosas, a partidos y/o agrupaciones políticas nacionales o locales.
8. En relación con la aportación de la Instancia Postulante, en el caso de no encontrarse en el Listado de Municipios de Atención Prioritaria publicado en la Convocatoria PAICE, se deben entregar los siguientes documentos.
a. Carta Compromiso que señale que cuenta con los recursos económicos para realizar la aportación establecida en el Proyecto Cultural PAICE, de conformidad con lo establecido en el numeral 3.4 Características del apoyo PAICE de RO. Dicha Carta debe contener el nombre del Proyecto con firma autógrafa del o la representante de la Instancia Postulante, o en su caso,
b. Comprobar documentalmente las inversiones de la Instancia Postulante y/o de otra Instancia de Financiamiento en el inmueble donde se llevará a cabo el Proyecto Cultural PAICE en los 18 meses anteriores a la fecha de cierre establecido en la Convocatoria. Esta información debe presentarse en el Formato de inversiones realizadas con anterioridad (Anexo 2 PAICE).
9. Entregar Carta bajo protesta de decir verdad, con firma autógrafa de la persona representante de la Instancia Postulante, que señale que no se gestionan ni se recibirán otros recursos de origen federal distintos al PAICE para el Proyecto Cultural PAICE que se postula. (Anexo 3 PAICE)
Consideraciones generales PAICE
Los formatos oficiales establecidos por el PAICE, así como los instructivos para su llenado, podrán consultarse y descargarse en la página en Internet http://vinculacion.cultura.gob.mx/PAICE/, una vez publicada la Convocatoria.
Los Proyectos Culturales participantes deberán entregarse en la Dirección General de Vinculación Cultural, sita en Av. Paseo de la Reforma núm. 175, piso 7, Colonia y Alcaldía Cuauhtémoc, CP 06500, Ciudad de México, dentro de la hora y fecha límite establecidas en la Convocatoria. Tel: Línea PAICE 800 76 72423 (800 76 PAICE) y (55) 4155 0528.
Se considerarán recibidos los Proyectos Culturales enviados por servicios de mensajería o paquetería, cuando la fecha y hora de envío señalada en la consulta del código de rastreo o número de guía del paquete, no rebase la hora y fecha límite establecida en la Convocatoria, por lo que será responsabilidad de la Instancia Postulante verificar con el prestador del servicio los datos correspondientes en el momento de realizar su envío.
Sólo los Proyectos Culturales que cumplan con los requisitos establecidos en RO serán considerados como elegibles y seguirán en el proceso de selección ante el jurado dictaminador del PAICE; el resto serán descartados.
Un proyecto cultural se refiere a un único recinto o inmueble.
La Instancia Postulante podrá presentar la cantidad de proyectos culturales que considere convenientes, independiente de la modalidad elegida. Sin embargo, el Jurado Dictaminador del PAICE sólo podrá aprobar un proyecto cultural por instancia, el que haya recibido el mayor puntaje. El resto de las propuestas tendrán el fallo de no aprobado con base en lo establecido en el Anexo 4 PAICE Jurado Dictaminador.
FOREMOBA
Entregar en tiempo y forma el expediente técnico y administrativo que cumpla con los requerimientos del (Anexo 1 FOREMOBA) Relación de documentos a entregar, el cual deberá contener la siguiente documentación.
1. Carta solicitud en texto libre dirigida al Director General de la DGSMPC con copia para la Dirección del FOREMOBA en donde mencione el interés en recibir recursos del FOREMOBA.
2. Descripción de las aportaciones indicando los montos (Anexo 2 FOREMOBA).
3. Formulario de solicitud para obtener recursos del FOREMOBA firmado por la persona que acredite legalmente su personalidad, quien fungirá como representante legal del proyecto (Anexo 3 FOREMOBA).
4. Cartas compromiso de los aportantes, donde se describan las aportaciones en efectivo o en especie para la realización del proyecto, indicando los montos con que participan los gobiernos estatales y/o municipales, las OSC, así como las comunidades.
5. Documento en texto libre donde se manifieste, bajo protesta de decir verdad, que el proyecto del Inmueble o Bien Mueble no ha sido beneficiado con otro recurso federal para el presente ejercicio fiscal.
6. Documento en hoja membretada, texto libre, bajo protesta de decir verdad que las instancias beneficiarias cuentan con la disponibilidad presupuestal que permitirá la corresponsabilidad de la inversión.
7. Copia de las Acreditaciones Legales correspondiente a cada entidad que participa.
a. En el caso de gobiernos estatales: copia de la constancia de elección o del instrumento legal de constitución de la dependencia de gobierno, nombramiento y credencial de elector de la o del representante de la autoridad estatal que aportará el recurso, constancia de situación fiscal (SAT) de la entidad estatal.
b. En el caso de gobiernos municipales: constancia de elección, nombramiento y credencial de elector de la Presidenta o Presidente Municipal y del Síndico Municipal, constancia de situación fiscal (SAT) del Municipio.
c. En el caso de OSC, deberá entregar: copia del acta constitutiva y sus modificaciones, copia del poder notarial del representante legal, copia de su identificación oficial y constancia de situación fiscal de la OSC y CLUNI.
d. En caso de comunidades, deberá entregar: Carta de la Comunidad nombrando a su representante, identificación oficial del representante, así como identificaciones oficiales de los miembros de la comunidad que firman la carta.
8. Expediente técnico con el proyecto de restauración correspondiente a la propuesta de intervención del Inmueble o Bien Mueble, que incluya lo siguiente.
a. Justificación del proyecto
b. Objetivo del proyecto
c. Plan de trabajo
d. Documento donde se manifieste que el Inmueble es de Propiedad Federal
e. Currículum vitae de la persona responsable de la ejecución de los trabajos
f. Autorización o solicitud de autorización del proyecto de intervención en trámite con el INAH
g. Dictamen técnico del estado actual del inmueble
h. Planos del área por intervenir
i. Levantamiento fotográfico
j. Catálogo de conceptos con unidades y cantidades
k. Presupuesto y tarjetas de análisis de precios unitarios
l. Calendario de obra y de ejercicio de los recursos
m. Programa de mantenimiento
9. Propuesta por escrito donde se describa la divulgación y difusión del proyecto.
10. Documentos anexos: Antecedentes históricos del bien inmueble o mueble objeto del proyecto.
11. Relación de teléfonos, correos electrónicos y dirección postal de los participantes.
Adicionalmente a los requisitos señalados en la Convocatoria del FOREMOBA, los solicitantes del Programa deberán realizar los trámites para obtener la autorización por parte del INAH o, en su caso, ante el INBAL, llenando y entregando el formato "Solicitud de Licencia de Obra para Proyectos de Conservación de Bienes Muebles e Inmuebles por Destino del Patrimonio Cultural" (INAH-00-019), o, de ser el caso, la "Solicitud para Autorización de Obra en Monumentos Históricos" (INAH-00-008), junto con la documentación solicitada para estos trámites, los cuales se podrán encontrar en las siguientes páginas en Internet: http://www.inah.gob.mx/images/stories/Transparencia/formatos_tramites_INAH/formato-inah-00-019-ok.pdf y http://www.mener.inah.gob.mx/archivos/INAH-00-008.pdf.
El plazo para presentar proyectos ante el FOREMOBA estará sujeto a las fechas establecidas en la Convocatoria respectiva, cuyo modelo se anexa a las RO. No se aceptará ninguna otra propuesta al vencimiento del plazo establecido.
La recepción de proyectos se llevará a cabo en las oficinas de la Dirección General de Sitios y Monumentos del Patrimonio Cultural, en la Dirección del FOREMOBA ubicada en Av. Insurgentes Sur núm. 1822, piso 5, Col. Florida, CP 01030, Alcaldía Álvaro Obregón, Ciudad de México.
PROFEST
Poner a disposición de la DGPFC un expediente digital, a través de un proceso de inscripción en la página en Internet: http://www.profest.cultura.gob.mx, con los siguientes documentos, con firma autógrafa de la o el titular de la Instancia Postulante o, en su caso, de la o el representante legal o aquella persona que tenga las facultades de acuerdo con los ordenamientos legales aplicables para obligarse con la SC.
1. Formato oficial de Solicitud establecido por el PROFEST en original (Anexo 4 PROFEST).
2. Formato oficial del Proyecto para Festivales Culturales y Artísticos establecido por el PROFEST (Anexo 5 PROFEST).
3. Formato oficial del Cronograma, Presupuesto y Programación confirmada (Anexo 6 PROFEST).
4. Formato oficial de Semblanza y cotización de los participantes que se proponen pagar con los recursos del apoyo federal. La información proporcionada deberá sustentar la propuesta artística programada de la o el artista, ponente, expositor(a) o grupo artístico (Anexo 7 PROFEST).
5. En el caso de los gastos relativos a los bienes y servicios para la realización del Festival que se proponen pagar con recursos del PROFEST, se deberá adjuntar una cotización en papel membretado con datos verificables del proveedor, así como del bien o servicio a contratar o arrendar: rubro, costo unitario, cantidad, importe total, IVA y especificaciones técnicas.
6. Carta compromiso de coinversión (institucional, social o privada) dirigida a la Secretaría de Cultura (modelo disponible en el Anexo 8 PROFEST), en formato libre, de cada una de las instituciones públicas o privadas que garanticen las aportaciones de recursos necesarios para la realización del Festival, con firma autógrafa, no facsímil. Dicha carta deberá especificar el monto de la inversión, así como el rubro, servicios, contrataciones y/o arrendamientos a los que se destinará. La información deberá coincidir con lo referido en el Proyecto (Anexo 5 PROFEST).
7. Carta bajo protesta de decir verdad, dirigida a la Secretaría de Cultura, en la que se declare que no se gestionan ni recibirán otros recursos de origen federal para el Festival (Anexo 8 PROFEST).
8. Carta bajo protesta de decir verdad, dirigida a la Secretaría de Cultura, en la que se declare que se salvaguardarán los derechos de autor de las obras artísticas que conformen la programación de acuerdo con la normatividad vigente (Anexo 8 PROFEST).
9. Las instituciones públicas deberán presentar una carta compromiso, dirigida a la Secretaría de Cultura, de que proporcionarán, en caso de ser elegidos beneficiarios, la siguiente documentación de la Secretaría de Finanzas Estatal o su similar (Anexo 8 PROFEST).
a. Identificación oficial con fotografía de la o el titular o la(s) o el (los) representante(s) legal(es), en su caso.
b. Nombramiento de la o el titular o la(s) o el (los) representante(s) legal(es), en su caso.
c. Constancia de situación fiscal actualizada y completa.
d. Comprobante de domicilio que coincida con la dirección fiscal, no mayor a tres meses de emisión.
10. Para los Festivales en los que el recurso PROFEST se destine al pago de participantes, artistas y grupos extranjeros, deberán hacer entrega de carta bajo protesta de decir verdad, dirigida a la Secretaría de Cultura, en la que se declare que la contratación y pago se realizará conforme a lo dispuesto al marco legal del Instituto Nacional de Migración para la internación de artistas remunerados (ANEXO 8 PROFEST).
11. Para todas categorías, se deberán entregar evidencias verificables de emisiones anteriores que garanticen la continuidad de realización del Festival con el mismo nombre, en formato PDF o JPG. Debe incluirse el escaneo de un cartel, un programa de mano, notas periodísticas y tres fotografías de diferentes presentaciones artísticas por cada uno de los años de realización, mostrando la emisión y nombre del festival que representa.
12. Para los festivales a realizarse a partir del mes de julio, deberán presentar una carta compromiso, dirigida a la Secretaría de Cultura, de que entregarán, en caso de ser elegidos beneficiarios, el 40% de la programación confirmada faltante, a más tardar tres meses antes de la fecha de inicio del Festival (ANEXO 8 PROFEST).
13. Para los Festivales participantes en la cuarta categoría deberán hacer entrega adicional de la siguiente documentación probatoria en formato pdf, atendiendo al menos cuatro de los siguientes puntos:
a. Evidencia periodística de medios de comunicación que muestre el posicionamiento nacional y/o internacional del Proyecto.
b. Evidencia de premios y/o reconocimientos por su impacto.
c. Evidencia documental del impacto económico derivado de la realización del Proyecto.
d. Evidencia documental en la que se demuestra que la programación de sus actividades se realiza en más de dos municipios.
e. Evidencia documental en la que se demuestra que el Festival forma parte de una planeación a largo plazo (por ejemplo: plan estatal, municipal o institucional de cultura).
f. Evidencia documental en la que demuestra que en las anteriores tres ediciones el Festival ha contado con cooperación financiera de instituciones.
g. Evidencia documental en la que demuestra el total de público atendido en los últimos tres años de realización del Proyecto.
14. Los siguientes documentos legales y fiscales de la Instancia Postulante, de acuerdo con su naturaleza.
a. Versión digital actualizada del Instrumento Jurídico de Creación, Ley Orgánica Municipal y Ley General de Gobierno y Administración Municipal, Acta Constitutiva y sus modificaciones, según sea el caso.
b. Identificación oficial con fotografía de la o el titular o representante legal, en su caso, que firma la solicitud.
c. Nombramiento de la o el titular de la instancia o representante legal, en su caso, que firma la solicitud.
d. Constancia de situación fiscal actualizada y completa de la Instancia Postulante.
e. Comprobante de domicilio que coincida con la dirección fiscal, no mayor a tres meses de emisión.
f. 32-D con fecha de emisión no mayor a tres meses, con opinión en sentido positivo.
g. Constancias de mayoría de la presidenta(e) o alcalde(sa) y de la o el síndico municipal y/o nombramiento de la(s) o el (los) representante(s) legal(es) del municipio, en su caso.
h. Si es OSC, escaneos legibles de:
i. Acta constitutiva y en su caso, última modificación protocolizada ante notario público que demuestre que la OSC tiene por lo menos dos años de haber sido constituida antes de la fecha de publicación de la Convocatoria, que su objeto social contemple la promoción y difusión del arte y la cultura, y que realicen festivales culturales y artísticos.
ii. Constancia de registro de la CLUNI vigente y en cumplimiento con sus obligaciones, en su caso.
iii. Identificación oficial con fotografía de la o el titular o representante legal que firma la solicitud.
iv. Constancia de situación fiscal actualizada y completa.
v. Comprobante de domicilio que coincida con la dirección fiscal, no mayor a tres meses de emisión.
vi. 32-D con fecha de emisión no mayor a tres meses, con opinión en sentido positivo.
vii. Ejemplo de un CFDI emitido por la instancia solicitante, cancelado o expedido por cualquier concepto, con los requisitos fiscales de acuerdo con las leyes federales vigentes del año fiscal de su solicitud.
15. Cumplir con las bases de participación establecidas en la Convocatoria del PROFEST.
16. En todos los casos, la DGPFC se reserva el derecho de verificar la documentación y la información requerida con las instancias correspondientes.
La asesoría se llevará a cabo presencialmente en las oficinas ubicadas en Av. Paseo de la Reforma núm. 175, PB, Colonia y Alcaldía Cuauhtémoc, CP 06500, Ciudad de México, de lunes a viernes entre las 9 y las 14 horas, vía telefónica llamando al 55 4155 0551 o 55 4155 0200 extensión 9526 en el mismo horario, y vía electrónica dirigiendo un correo a profest@cultura.gob.mx.
ACMPM
Se deberán presentar cuatro ejemplares en versión digital formato CD por cada proyecto que pretendan su aplicación, el cual deberá contener la siguiente documentación.
Expediente Técnico
1. Plan maestro o plan de gestión/manejo que marque las directrices y mediante el cual se establezcan los proyectos que deben efectuarse de acuerdo con su nivel de prioridad para garantizar la conservación de las características que permitieron su inscripción en la Lista de Patrimonio Mundial.
2. Introducción.
3. Antecedentes (incluso intervenciones anteriores).
4. Descripción general del inmueble o mueble a intervenir.
5. Determinación de que el proyecto se realizará dentro del perímetro declarado patrimonio por la UNESCO.
6. Análisis del contexto urbano.
7. Registro fotográfico.
8. Fundamentación del proyecto. Se debe incluir la justificación de que el proyecto se encuentra en el plan de manejo o maestro.
9. Autorización del Instituto Nacional de Antropología e Historia.
10. Anexo 1: Catálogo y presupuestos de obra desglosados ACMPM, el cual deberá incluir tarjetas de análisis de precios unitarios.
11. Anexo 2: Cronograma de Actividades y de Aplicación de Recursos ACMPM.
12. Proyecto ejecutivo (Planimetría)
a. Diagnóstico del estado actual
i. Levantamiento de fábricas
ii. Levantamiento de deterioros
Para los proyectos que se realicen a nivel urbano (calles, avenidas, plazas parques, etc.) y en obras nuevas, se deberá desarrollar lo siguiente:
b. Proyecto arquitectónico
i. Propuesta de uso y/o adecuación del inmueble y/o espacio público
ii. Memoria descriptiva de la intervención a realizar
iii. Para obra nueva presentar perspectivas o estudio de visuales en su contexto histórico patrimonial que aseguren la integración armónica con el conjunto
Para aquellos proyectos que se realicen en bienes muebles e inmuebles considerados históricos y en virtud de la naturaleza de los trabajos que se pretenden ejecutar, se deberá desarrollar lo siguiente.
c. Proyecto de restauración
i. Liberaciones
ii. Consolidaciones
iii. Reintegraciones
iv. Integraciones
v. Memoria descriptiva de la intervención a realizar (describiendo los procedimientos técnicos de restauración)
El proyecto ejecutivo deberá contener acciones que permitan la recuperación del inmueble patrimonial respetando su estructura original, así como los elementos compositivos y constructivos.
13. Responsiva del profesionista con especialidad a fin al proyecto por ejecutarse. En el caso de aquellos proyectos que consideran intervenir muebles e inmuebles históricos, el profesionista responsable deberá ser arquitecto y/o restaurador.
Expediente jurídico-administrativo
a. Copia del(los) documento(s) que acrediten la personalidad jurídica y las facultades de la(s) persona(s) que suscribirá(n) el convenio. (Autoridades municipales y de la Secretaría de Finanzas del Estado).
b. Registro Federal de Contribuyentes de la Secretaría de Finanzas del Estado y del Municipio.
c. 32-D expedida en el ejercicio fiscal 2020.
d. Comprobante oficial de la suficiencia presupuestal para la aportación del recurso económico por parte de la instancia solicitante (deberá comprobar la suficiencia presupuestal del 30% del monto total presupuestado y solicitado para la ejecución de la obra).
e. Designar y/o ratificar a través de su autoridad máxima a un servidor público que funja como enlace y responsable de las acciones operativas que se ejecuten con motivo del apoyo.
f. En caso de presentar el proyecto en un inmueble de uso civil (no religioso) presentar la Constancia del Régimen de Propiedad.
Asimismo, las Ciudades Mexicanas podrán solicitar a la DGSMPC para el pago de la elaboración de proyectos ejecutivos hasta $1,000,000.00 (un millón de pesos 00/100 M.N.), en el entendido de que una vez concluido dicho proyecto la Ciudad Mexicana estará obligada a llevar a cabo su realización a más tardar el siguiente ejercicio fiscal, previendo para tal efecto el proceso de dictaminación y formalización de convenios.
Para formalizar la solicitud para el pago de la elaboración del proyecto ejecutivo, se atenderá el siguiente procedimiento:
Las Ciudades Mexicanas presentarán a la DGSMPC la petición formal especificando el monto y porcentaje que representa, así como:
a) Nombre(s) y reseña de los trabajos que se pretenden ejecutar y para los cuales se requiere la elaboración del proyecto ejecutivo.
b) Alcances y objetivos del proyecto ejecutivo que se pretende desarrollar (Términos de referencia).
c) Año (s) de los recursos a aplicar, (detallando en su caso, la cantidad por ejercicio fiscal que aplicará -en el supuesto de conjuntar recursos-).
d) Costo estimado de los trabajos que se pretenden ejecutar y para los cuales se requiere la elaboración del proyecto ejecutivo.
e) Términos de referencia.
f) Para el supuesto de que la realización de un proyecto requiera la ejecución de los trabajos en varias etapas, éstas deberán detallarse desde la presentación del mismo, enunciando las características, costos y tiempos -estimados- que se requerirán para todas y cada una de ellas.
g) Comprobante oficial de la suficiencia presupuestal para la aportación del recurso económico por parte de la instancia solicitante (deberá comprobar la suficiencia presupuestal del 50% del monto total presupuestado y solicitado para la elaboración del estudio o el proyecto).
La DGSMPC enviará a dictaminación del Grupo Asesor ACMPM la petición efectuada, misma que podrá aprobarse, desecharse, modificarse en el porcentaje requerido o condicionarse.
Si la solicitud es aprobada por el Consejo Directivo, las Ciudades Mexicanas deberán formalizar un Convenio para la Entrega del Recurso Autorizado y como comprobación del mismo, se deberá de entregar el proyecto y/o estudio ACMPM con el visto bueno del Instituto Nacional de Antropología e Historia y de la Dirección de Patrimonio Mundial de la Secretaría de Cultura.
Las Ciudades Mexicanas deberán presentar por escrito a la DGSMPC, ubicada en Av. Insurgentes Sur núm. 1822, piso 9 Col. Florida, Alcaldía Álvaro Obregón, CP 01030, Ciudad de México, los proyectos ejecutivos o las propuestas concretas para la elaboración de éstos, cuyo objetivo sea el señalado en el apartado correspondiente al presente apoyo visible en la introducción.
La asesoría se brindará en las oficinas de la DGSMPC, ubicada en Av. Insurgentes Sur núm. 1822, piso 9, Col. Florida, Alcaldía Álvaro Obregón, CP 01030, Ciudad de México; o vía telefónica (55) 4155 0880 ext. 7805 y 7833.
AIEC
1. Oficio original de solicitud del apoyo (Anexo 1 AIEC) dirigido a la/el Titular de la DGVC, con la propuesta de los proyectos culturales a realizar con el monto asignado a cada uno, incluyendo los proyectos estratégicos, firmado por la/el titular o representante legal.
2. Entrega del DPC en original (Anexos 2 y/o 3 AIEC) según corresponda, por cada uno de los Proyectos Culturales AIEC, así como la documentación legal en CD de las dependencias que intervienen en la firma del convenio:
a. Normatividad vigente que acredita la naturaleza jurídica y legal.
b. Constancia de situación fiscal vigente.
c. Comprobante de domicilio con fecha de expedición no mayor a tres meses.
d. Nombramiento del titular y/o representante legal de la IEC y de las personas que intervengan en la firma del convenio.
e. En su caso, poder notarial del representante legal para celebrar convenios.
f. Identificación oficial con fotografía del titular y/o representante legal de la IEC y de las personas que intervengan en la firma del Convenio.
g. 32-D con opinión en sentido positivo.
3. Documentación para pago. (Esta documentación deberá entregarse a solicitud expresa de la DPFD).
a. Catálogo de beneficiarios.
b. Documentación bancaria que contenga el número de la cuenta productiva y su CLABE Interbancaria.
c. Comprobante de domicilio con fecha de expedición no mayor a tres meses.
d. Nombramiento e identificación oficial del que suscribe el catálogo de beneficiarios.
e. Comprobante Fiscal Digital por Internet (CFDI) emitido por la Tesorería Estatal u homóloga.
4. Los requisitos que deberán cumplir los proyectos a desarrollar por las IEC son los siguientes.
a. Responder a una necesidad cultural y/o artística.
b. Establecer metas cuantificables.
c. Establecer presupuestos en función de las metas y objetivos del proyecto cultural de acuerdo con los criterios de racionalidad.
d. Justificar el tipo de población objetivo a la que se dirige el proyecto cultural.
e. Los Proyectos Culturales AIEC deberán ser coordinados por las Instituciones Estatales de Cultura y su conclusión deberá estar prevista en el presente ejercicio fiscal.
5. Los proyectos deberán contribuir al menos con alguno de los siguientes objetivos.
a. Coadyuvar en la promoción y ejercicio de los derechos culturales de la población.
b. Promover el acceso equitativo a todos los grupos sociales y géneros.
c. Promover un mayor acceso de la población a los bienes y servicios culturales.
d. Promover un mayor beneficio social.
e. Propiciar una mayor cobertura geográfica.
6. Los proyectos culturales deberán abordar cualquiera de las siguientes líneas de trabajo.
a. Promoción de expresiones artísticas y culturales.
b. Cultura incluyente.
c. Fortalecimiento de bibliotecas, (capacitación y acervos).
d. Memoria histórica y cultural de los estados de la República.
e. Promoción y divulgación del patrimonio cultural material e inmaterial.
f. Economía creativa.
g. Cultura para la paz y la convivencia.
h. Apoyos y estímulos.
i. Formación, capacitación, investigación y profesionalización cultural y artística.
j. Redistribución de la riqueza cultural.
k. Diversidad cultural
No se aceptarán proyectos de:
· Festivales.
· Infraestructura cultural (construcción, restauración, mejoramiento, rehabilitación, remodelación o equipamiento de espacios culturales).
Las propuestas de Proyectos Culturales AIEC deberán presentarse en la DPFD de la DGVC, sita en Av. Paseo de la Reforma núm. 175, piso 7, Colonia y Alcaldía Cuauhtémoc, Ciudad de México, CP 06500.
La asesoría se brindará en la DPFD de la DGVC, sita en Av. Paseo de la Reforma núm. 175, piso 7, Colonia y Alcaldía Cuauhtémoc, Ciudad de México, CP 06500 o vía telefónica (55) 4155 0494 ext. 9494 y 9543.
3.3.2 Procedimiento de selección
PACMYC
| PROCEDIMIENTO PARA LA SELECCIÓN DE LA POBLACIÓN BENEFICIARIA |
| Etapa | Actividad | Responsable |
| Convocatoria | La Convocatoria se publicará en el portal de la SC y las instancias ejecutoras realizarán la difusión de la misma en los medios que tenga disponible. La vigencia de la Convocatoria será de 60 días naturales a partir del día siguiente de la fecha de su publicación. (Anexo 13 PACMYC) | DGCPIU |
| Recepción y registro | Los Proyectos o intervenciones culturales comunitarios deberán entregarse, junto con la documentación que se indica en las bases de participación y en la Guía para la Elaboración de Intervenciones y Proyectos, establecida en la Convocatoria Anual PACMYC. Las intervenciones o proyectos culturales comunitarios quedarán registrados en la Convocatoria Anual del PACMYC emitida para el presente apoyo al momento de recibir la "Hoja de Recepción y Registro" (Anexo 8 PACMYC), por parte de la instancia Ejecutora del PACMYC. En el caso de que, derivado del cotejo en la entrega de la intervención o proyecto, falte algunos de los documentos establecidos en la Convocatoria, únicamente contarán con diez (10) días hábiles posteriores al registro para entregarlos en la oficina en la que se registró el proyecto. | IEC |
| Designación del jurado | Se designará a un grupo de jurados dictaminadores especialistas, que será responsable de revisar y calificar las intervenciones y proyectos elegibles y su decisión será inapelable. En el jurado dictaminador se buscará la participación paritaria entre mujeres y hombres. Cada miembro del jurado dictaminador podrá revisar y calificar hasta 25 intervenciones y proyectos culturales comunitarios. | CACREP |
| Proceso de dictaminación | Cada intervención y proyecto cultural comunitario será evaluado por tres integrantes del jurado dictaminador, quienes asignarán una calificación. La selección y priorización de las intervenciones y proyectos se basará en las ponderaciones de los siguientes elementos: 1. El proyecto cultural o intervención corresponde a un grupo de grado de marginación alta o muy alta. 2. El proyecto cultural o intervención considera a los sectores de población vulnerable. 3. Procura la salvaguarda del Patrimonio Cultural Inmaterial en Riesgo [Considerar incluir en el glosario]. 4. Favorece la diversidad lingüística local. 5. Fortalece las habilidades colectivas de la autogestión. 6. Incentiva procesos de investigación en la comunidad. 7. Fomenta la creatividad y la innovación. 8. Promueve prácticas de inclusión y/o sustentabilidad. En el proceso de dictaminación tendrán prioridad las intervenciones o proyectos que sean desarrollados por grupos vulnerables o que habiten en las localidades que se encuentren en las Categorías de Alta y Muy Alta Marginación del "Índice de Marginación por Localidad 2010" (CONAPO); especialmente si pertenecen a la Región del Istmo de Tehuantepec; así como aquellos que promuevan la inclusión y/o sustentabilidad. | Jurado dictaminador |
| Publicación de resultados | Los resultados serán publicados, en los sistemas de información institucional y página electrónica, 60 días naturales a partir del día siguiente del cierre de la Convocatoria. | Instancia ejecutora |
PAICE
| PROCEDIMIENTO PARA LA SELECCIÓN DE LA POBLACIÓN BENEFICIARIA |
| Etapa | Actividad | Responsable |
| Convocatoria | Posterior a la publicación de RO, se emitirá la Convocatoria (Anexo 1 PAICE), en la página: http://vinculacion.cultura.gob.mx/PAICE/. | DGVC |
| Difusión de la Convocatoria, a través de las IEC | Se solicitará a las IEC apoyo para la difusión de la Convocatoria en los medios que tengan disponibles. | DGVC |
| Recepción de Proyectos Culturales | El período de recepción de Proyectos Culturales PAICE será de 30 días naturales a partir del día siguiente a la fecha de publicación de la Convocatoria. La Dirección General de Vinculación Cultural, recibirá de las instancias postulantes los Proyectos Culturales Participantes, conforme a lo establecido en el numeral 3.3.1., Requisitos, apartado PAICE, de RO, dentro de la hora y fecha límite establecidas en la Convocatoria. | DGVC |
| Revisión de Proyectos Culturales | La Coordinación del PAICE realizará la revisión y verificación de los requisitos enunciados en el numeral 3.3.1. Requisitos, apartado PAICE, de RO. Los Proyectos Culturales que cumplan con todos los requisitos establecidos en RO serán considerados como elegibles y seguirán en el proceso de selección ante el jurado dictaminador del PAICE; el resto serán descartados. Los Proyectos Culturales descartados quedarán a disposición de la Instancia Postulante durante un máximo de 30 días hábiles, al cabo de los cuales se procederá a su destrucción. | Coordinación del PAICE |
| Designación jurado dictaminador | El Comité PAICE designará a un jurado dictaminador de especialistas, que será responsable de revisar y calificar los proyectos elegibles y su decisión será inapelable. Dicha designación quedará formalizada en un acta suscrita por el Comité. El Comité PAICE estará integrado por una persona representante de la Subsecretaría de Diversidad Cultural, una de la Dirección General de Vinculación Cultural y una de la Coordinación del PAICE. La cantidad de personas que conformarán el jurado dictaminador dependerá del número de proyectos elegibles que se evaluarán. | Comité PAICE |
| Evaluación de Proyectos Culturales | Cada Proyecto Cultural PAICE será evaluado por tres integrantes del jurado dictaminador, quienes asignarán una calificación, conforme a los criterios de selección establecidos en el Anexo 4 PAICE Jurado Dictaminador del PAICE. El promedio de las tres calificaciones del jurado será la calificación asignada a cada Proyecto Cultural, la cual se registrará en la hoja de dictamen correspondiente. (Anexo 5 PAICE) El jurado dictaminador podrá reducir hasta el 20% del presupuesto solicitado, siempre y cuando no se afecte el cumplimiento del objetivo del Proyecto Cultural PAICE. | Jurado dictaminador |
| Dictamen de Proyectos Culturales | Durante la sesión correspondiente, el jurado dictaminador determinará el monto global de recursos destinados a cada Modalidad del Apoyo PAICE. En la reunión plenaria el jurado dictaminador ordenará los Proyectos Culturales PAICE por modalidad y, de manera descendente, por la calificación asignada. Se suscribirá un Acta de Dictamen donde se asentará el fallo de los proyectos elegibles con base en las hojas de dictamen de cada Proyecto Cultural PAICE y la disponibilidad de recursos por vertiente. Conforme al orden establecido por modalidad y calificación del jurado dictaminador se distribuirá el recurso disponible hasta agotar la suficiencia presupuestal del PAICE. En caso de que dos o más Proyectos Culturales presenten igual puntaje, el jurado determinará el criterio de orden para asignar el recurso disponible. De acuerdo con la calificación asignada, los Proyectos Culturales serán dictaminados: 1. Aprobados con financiamiento. 2. Aprobados en lista de espera. 3. No Aprobados. | Jurado dictaminador |
| Notificación del fallo | La Instancia Postulante recibirá de la Dirección General de Vinculación Cultural, la notificación del fallo emitido por el jurado dictaminador a través de los correos electrónicos asentados en la Solicitud de Apoyo correspondiente. Los Proyectos Culturales no Aprobados quedarán a disposición de la Instancia Postulante durante un máximo de 30 días hábiles, al cabo de los cuales se procederá a su destrucción. | DGVC |
| Publicación de resultados | La SC publicará los resultados en su página electrónica, en el siguiente enlace: http://vinculacion.cultura.gob.mx/PAICE/ a más tardar 90 días naturales a partir del día siguiente del cierre de la Convocatoria. | SC |
| Formalización jurídica y administrativa | En caso de que el jurado dictaminador determine los Proyectos Culturales como aprobados con financiamiento, la Dirección General de Vinculación Cultural, en colaboración con la instancia beneficiaria, iniciará el proceso de formalización jurídica y administrativa. | DGVC/ Instancia beneficiaria/ UAJ/ DGA |
FOREMOBA
| PROCEDIMIENTO PARA LA SELECCIÓN DE LA POBLACIÓN BENEFICIARIA |
| Etapa | Actividad | Responsable |
| Convocatoria | A más tardar 5 días hábiles después de la publicación de las RO se publicará la Convocatoria (Anexo 4 FOREMOBA) en las siguientes páginas en Internet.: · https://www.cultura.gob.mx/monumentos/foremoba/convocatorias-resultados/. · https://www.gob.mx/cultura/acciones-y-programas/foremoba. | DGSMPC |
| Recepción de proyectos de monumentos históricos y bienes artísticos de propiedad federal | El periodo de recepción de proyectos FOREMOBA 2020 no podrá exceder de 45 días naturales a partir de la publicación de la Convocatoria. La Dirección del FOREMOBA recibirá los expedientes de los proyectos conforme a lo establecido en el numeral 3.3.1., Requisitos, apartado FOREMOBA, de las RO. | Dirección de FOREMOBA |
| Revisión de proyectos | La Dirección del FOREMOBA realizará la revisión y verificación de los requisitos enunciados en el numeral 3.3.1., Requisitos, apartado FOREMOBA, de las RO. Los proyectos que cumplan con todos los requisitos establecidos en las RO serán considerados como elegibles y seguirán el proceso de selección ante la Comisión Dictaminadora y posteriormente para su aprobación ante el Comité Ejecutivo del FOREMOBA. | Dirección de FOREMOBA |
| Integración de la Comisión dictaminadora | La Comisión Dictaminadora estará integrada por al menos seis integrantes propuestos por el Secretario Ejecutivo del FOREMOBA. Los integrantes deberán ser especialistas en restauración de monumentos y bienes artísticos, así como personalidades de reconocido prestigio académico en el tema. Los miembros de la Comisión Dictaminadora serán los responsables de revisar y seleccionar los proyectos susceptibles de ser apoyados con el recurso federal del FOREMOBA. El nombramiento de sus miembros es honorífico y durará todo el tiempo necesario para la culminación del proceso de dictaminación del ejercicio fiscal 2020. | Secretario Ejecutivo del FOREMOBA |
| Evaluación de la Comisión dictaminadora | El Secretario Ejecutivo a través de la Dirección del FOREMOBA distribuirán los expedientes de los proyectos considerados elegibles entre los miembros de la Comisión Dictaminadora para que analicen las propuestas de manera individual. | Secretario Ejecutivo y Dirección del FOREMOBA |
| Procedimiento de la selección | La selección de los proyectos estará en función de los siguientes criterios: Se atenderá la urgencia o necesidad de restaurar, rehabilitar o mantener el monumento histórico, mueble o inmueble de propiedad federal, considerando el grado de deterioro y riesgo de pérdida. Se analizará la conveniencia del proyecto presentado, tomando en cuenta sus antecedentes y la importancia de los trabajos a ejecutar para la salvaguarda del inmueble o bien mueble. Se considerará el número de personas y comunidades que se pretenden beneficiar gracias a las intervenciones del patrimonio histórico a restaurar o rehabilitar para mantener viva nuestra cultura histórica. Bajo este contexto, la Comisión Dictaminadora de manera justa y transparente, determinará la viabilidad de los proyectos susceptibles de recibir el apoyo económico de acuerdo con la disponibilidad de los recursos autorizados para esta vertiente. Posterior a la evaluación y dictaminación de proyectos se elaborará el Acta que deberá ser firmada por cada integrante de la Comisión Dictaminadora. El proceso no deberá exceder de 30 días naturales posterior al cierre de la Convocatoria. Las actas estarán bajo resguardo en las oficinas del FOREMOBA. | Comisión Dictaminadora |
| Integración del Comité Ejecutivo | El Comité Ejecutivo será integrado por: Titular de la SC, quien fungirá como Presidente del Comité con voto de calidad. Titular de la Subsecretaría de Diversidad Cultural y Fomento a la Lectura, vocal con voz y voto. Titular de la Dirección General de Administración, vocal con voz y voto. Titular de la Unidad de Asuntos Jurídicos, vocal con voz y voto. Titular del Instituto Nacional de Antropología e Historia, vocal con voz y voto. Titular del Instituto Nacional de Bellas Artes y Literatura, vocal con voz y voto. Titular de la Dirección General de Sitios y Monumentos del Patrimonio Cultural, quien fungirá como Secretario Ejecutivo, por parte de la SC. El Comité Ejecutivo tendrá como invitado permanente al: Titular del Órgano Interno de Control en la Secretaría de Cultura. Las resoluciones que emita el Comité Ejecutivo serán definitivas y sólo podrán ser revocadas o modificadas por el propio Comité. El Comité Ejecutivo tendrá en forma enunciativa, más no limitativa, las siguientes funciones: a) Aprobar el otorgamiento del apoyo económico a quienes hayan resultado beneficiados de acuerdo con los dictámenes emitidos por la Comisión Dictaminadora. b) Establecer los compromisos adicionales que deberá cumplir la instancia beneficiaria, con el fin de mantener una línea de corresponsabilidad. c) Instruir al Secretario Ejecutivo a realizar las gestiones necesarias para otorgar los recursos autorizados de acuerdo con los requerimientos, tiempos y montos. Resolver dudas o aspectos no considerados en las RO, autorizar las propuestas extraordinarias que presenten al FOREMOBA. | Secretaria de Cultura, Subsecretaria de Diversidad Cultural y Fomento a la Lectura, Dirección General de Administración, Unidad de Asuntos Jurídicos, INAH, INBAL y DGSMPC. |
| Publicación de resultados | A más tardar 60 días naturales contados a partir del día siguiente del cierre de la Convocatoria la DGSMPC publicará los resultados en las siguientes páginas en Internet. · https://www.cultura.gob.mx/monumentos/foremoba/convocatorias-resultados/. · https://www.gob.mx/cultura/acciones-y-programas/foremoba. | DGSMPC |
| Notificación del fallo a los beneficiarios | Una vez publicados los resultados, los beneficiarios se pondrán en contacto con la Dirección del FOREMOBA para iniciar el proceso de formalización jurídica y administrativa en un tiempo límite de 10 días naturales. Los participantes que no entren en contacto para el proceso de formalización de los convenios se aplicará la negativa ficta, reiterando que quedan invitados a participar en la Convocatoria del FOREMOBA en el siguiente año fiscal. Los Proyectos no seleccionados estarán disponibles para su entrega en la Dirección del FOREMOBA, previo oficio firmado por el responsable legal del proyecto, en hoja membretada, en donde solicita la devolución de su proyecto. | Dirección del FOREMOBA / Responsable legal del proyecto |
PROFEST
| PROCEDIMIENTO PARA LA SELECCIÓN DE LA POBLACIÓN BENEFICIARIA |
| Etapa | Actividad | Responsable |
| Convocatoria | La Convocatoria se publicará en la página en Internet: http://cultura.gob.mx/gobmx/convocatorias/, en la cual se establecerá la hora y fecha límite para la recepción de proyectos. La Convocatoria estará vigente 30 días naturales a partir del día siguiente de la fecha de publicación. | DGPFC |
| Invitación a instancias estatales de cultura | El día que se haga pública la Convocatoria la DGPFC invitará a las instancias estatales de cultura a participar y solicitará su colaboración para la difusión de la Convocatoria. El día que se haga pública la Convocatoria la DGPFC invitará a todas las instancias interesadas que hayan proporcionado sus datos de contacto y a todos los solicitantes de convocatorias previas. | DGPFC/ |
| Asesoría a instancias interesadas | Otorgará asesorías vía correspondencia electrónica, presencial y telefónica a las instancias interesadas en participar en la Convocatoria desde la publicación y hasta un día antes del cierre de esta. | DGPFC |
| Periodo de Capacitaciones PROFEST | Otorgará sesiones de capacitaciones, sobre las RO y ejecución del PROFEST, y sobre cómo presentar y realizar un proyecto de Festival, durante una semana y organizadas según se determine la demanda a todos los interesados en registrarse. Las capacitaciones son obligatorias de manera presencial para Festivales que participan en la primera categoría. | DGPFC |
| Recepción de proyectos | La DGPFC recibirá de las instancias postulantes las solicitudes vía carpeta digital a través de la Plataforma PROFEST, conforme a lo establecido en el numeral 3.3.1., Requisitos, apartado PROFEST, de las RO, dentro de la hora y fecha límite establecidas en la Convocatoria. Los postulantes que así convenga a sus intereses podrán presentarse en las oficinas de la DGPFC en donde contarán con una computadora para, en un solo acto, completar su registro en la plataforma antes del cierre de la Convocatoria. Una vez cerrada la Convocatoria no se aceptará ningún cambio o inclusión de documentos. | DGPFC |
| Revisión de proyectos | La DGPFC realizará la revisión documental y verificación de cumplimiento de los puntos enunciados en el apartado requisitos PROFEST de las presentes RO en un período máximo de quince días naturales. No serán sujetos a revisión aquellos proyectos que caigan en los supuestos establecidos en el apartado Restricciones del Anexo 2 PROFEST, así como aquellos que no cumplan con lo establecido en el apartado requisitos de las presentes RO. | DGPFC |
| Selección de miembros especialistas de Comisiones Dictaminadoras | Se conformarán cuatro Comisiones Dictaminadoras, para lo cual se contará con una Comisión de Honor que tendrá la responsabilidad de seleccionar mediante insaculación a tres miembros especialistas por disciplina para integrar las Comisiones Dictaminadoras (Anexo 1 PROFEST), esta estará conformada por: 1. La/El Titular de la Dirección General de Promoción y Festivales Culturales. 2. Un(a) Titular de cada Coordinación Nacional del Instituto Nacional de Bellas Artes y Literatura. 3. La/El Titular de la Dirección General de Culturas Populares, Indígenas y Urbanas de la SC. El nombramiento de los integrantes de la Comisión de Honor será inapelable. | DGPFC/ Comisión de Honor |
| Integración de Comisiones Dictaminadoras | Las Comisiones Dictaminadoras correspondientes a las disciplinas de literatura, artes visuales y diseño y gastronomía estarán conformadas por nueve miembros con voz y voto (Anexo 1 PROFEST): 1. La/El Titular de la Dirección General de Promoción y Festivales Culturales 2. Tres expertos profesionales seleccionados por la Comisión de Honor de acuerdo con la disciplina. 3. Un promotor cultural representante por región, nombrado por cada representante regional de cultura, cinco en total por Comisión. Y seis miembros con voz solamente. 1. Un Titular de la Coordinación Nacional de Literatura o de la Coordinación Nacional de Artes Visuales del INBAL o de la Dirección General de Culturas Populares, Indígenas y Urbanas de la SC, o su suplente, quienes tendrán a su cargo la Secretaría Ejecutiva, de acuerdo con la disciplina que se sesione a dictaminación. 2. Una persona de apoyo de la DGPFC. 3. Un representante de cada una de las siguientes instancias de la SC: Órgano Interno de Control, UAJ y DGA. 4. Un representante de Transparencia Mexicana. La Comisión Dictaminadora correspondiente a las disciplinas de música, teatro y danza estará conformada por quince miembros con voz y voto (Anexo 1 PROFEST): 1. La/El Titular de la Dirección General de Promoción y Festivales Culturales. 2. Tres expertos profesionales seleccionados por la Comisión de Honor por cada una de las tres disciplinas. 3. Un promotor cultural representante por región, nombrado por cada representante regional de cultura, cinco en total. Y nueve miembros con voz solamente: 1. La/El Titular del INBAL, o su suplente, quien tendrá a su cargo la Secretaría Ejecutiva. 2. Un Titular de la Coordinación Nacional de Teatro, de la Coordinación Nacional de Música, y de la Coordinación Nacional de Danza, del INBAL. 3. Una representante de la DGPFC. 4. Un representante de cada una de las siguientes instancias de la SC: Órgano Interno de Control, UAJ y DGA. 5. Un representante de Transparencia Mexicana. El nombramiento de los integrantes de las Comisiones de Dictaminadoras será inapelable. | DGPFC/ / Comisiones Dictaminadoras |
| Presentación de proyectos | La DGPFC presentará los proyectos que hayan cumplido con lo establecido en el apartado requisitos PROFEST de las presentes RO y que no hayan caído en los supuestos establecidos en el apartado Restricciones del Anexo 2 PROFEST a las Comisiones Dictaminadoras para su análisis, selección, eventual aprobación y asignación de recursos. | DGPFC/ Comisiones Dictaminadoras |
| Selección | Los miembros integrantes de las cuatro Comisiones Dictaminadoras evaluarán y calificarán los proyectos de Festivales, para determinar cuáles resultan favorables y asignará correspondientemente los recursos. Las Comisiones dictaminarán con base en los siguientes criterios: Primera categoría a) Calidad Integral del proyecto. b) Demuestra la realización de la primera y/o segunda edición del año inmediato anterior. c) Busca la cooperación interinstitucional. d) Originalidad en la propuesta del perfil del Festival. e) Demuestra ampliar la oferta cultural de la región. f) Fomenta la conservación del patrimonio cultural inmaterial de la región. g) Acompaña los objetivos de la agenda 2030 para el desarrollo sostenible. h) Atención preferente a zonas de alta marginalidad. i) Promueven actividades para públicos específicos (niñas, niños, adolescentes, personas con discapacidad, privadas de su libertad por situación carcelaria, adultas/os mayores, pueblos indígenas, comunidad LGBTTTIQ, etc.), la asistencia de grupos de la población en situación vulnerable a los recintos o escenarios culturales y que ofrezcan actividades culturales especialmente dirigidas a ellos. j) Que la instancia organizadora cuente con la capacidad de financiamiento para llevar a cabo el proyecto, así como la disponibilidad de personal administrativo y de producción debidamente capacitado y suficiente para cumplir con las necesidades y alcance del festival de manera oportuna. | Comisión de Honor/ Comisiones Dictaminadoras |
| | Segunda Categoría a) Calidad integral del proyecto. b) Programación dirigida a la creación de públicos, promoviendo la igualdad entre hombres y mujeres, considerando los rangos de edad y características específicas de la población. c) Busca la cooperación interinstitucional. d) Presenta un alto porcentaje de programación de artistas locales y regionales. e) Perfil de las/os artistas o grupos a contratarse, que propicien la igualdad entre hombres y mujeres. f) Que la instancia organizadora cuente con la capacidad de financiamiento para llevar a cabo el proyecto, así como la disponibilidad de personal administrativo y de producción debidamente capacitado y suficiente para cumplir con las necesidades y alcance del festival de manera oportuna. g) Atención preferente a zonas de alta marginalidad. h) Que busque mejorar la oferta cultural de la región y que incluya actividades de divulgación o talleres de formación y capacitación que vinculan a los creadores o especialistas que participan en los eventos y festivales con sus audiencias. i) Promueven actividades para públicos específicos (niñas, niños, adolescentes, personas con discapacidad, privadas de su libertad por situación carcelaria, adultas/ os mayores, pueblos indígenas, comunidad LGBTTTIQ, etc.), la asistencia de grupos de la población en situación vulnerable a los recintos o escenarios culturales y que ofrezcan actividades culturales especialmente dirigidas a ellos. j) Fomenta el turismo cultural de la región. k) Fomenta la conservación del patrimonio cultural inmaterial de la región. l) Acompaña los objetivos de la agenda 2030 para el desarrollo sostenible. | |
| | Tercera categoría a) Calidad integral del proyecto. b) Trayectoria comprobable y relevancia del festival. c) Demuestra programación de actividades artísticas y culturales a cargo de creadores locales, regionales y nacionales. d) Programación dirigida a la creación de públicos, promoviendo la igualdad entre hombres y mujeres, considerando los rangos de edad y características específicas de la población. e) Genera cooperaciones institucionales y financieras integradas en la propuesta. f) Itinerancia de artistas y grupos artísticos locales y regionales que fomente el fortalecimiento de circuitos culturales. g) Perfil de las/os artistas o grupos a contratarse, que propicien la igualdad entre hombres y mujeres. h) Que la instancia organizadora cuente con la capacidad de financiamiento para llevar a cabo el proyecto, así como la disponibilidad de personal administrativo y de producción debidamente capacitado y suficiente para cumplir con las necesidades y alcance del festival de manera oportuna. i) Atención preferente a zonas de alta marginalidad. j) Que busque mejorar la oferta cultural de la región y que incluya actividades de divulgación o talleres de formación y capacitación que vinculan a los creadores o especialistas que participan en los eventos y festivales con sus audiencias. k) Promueven actividades para públicos específicos (niñas, niños, adolescentes, personas con discapacidad, privadas de su libertad por situación carcelaria, adultas/ os mayores, pueblos indígenas, comunidad LGBTTTIQ, etc.), la asistencia de grupos de la población en situación vulnerable a los recintos o escenarios culturales y que ofrezcan actividades culturales especialmente dirigidas a ellos. l) Que contribuya al desarrollo económico de la comunidad en que se realizan, fomentando el turismo cultural de la región. m) Que fomenten la conservación del patrimonio cultural inmaterial de la región. n) Demuestra que el Festival forma parte de una planeación a largo plazo (por ejemplo: plan estatal, municipal o institucional de cultura). o) Acompaña los objetivos de la agenda 2030 para el desarrollo sostenible. | |
| | Cuarta categoría: a) Posicionamiento nacional y/o internacional comprobable. b) Demuestra haber obtenido premios y/o reconocimientos por su impacto. c) Incluye en su programación actividades de divulgación o talleres de formación y capacitación que vinculan a los creadores o especialistas que participan en los eventos y festivales con sus audiencias. d) Demuestra un impacto económico con la realización del proyecto. e) Que la programación de sus actividades se realiza en más de dos municipios. f) Demuestra que el Festival forma parte de una planeación a largo plazo (por ejemplo: plan estatal, municipal o institucional de cultura). g) Que cuente con un mínimo de 40 actividades programadas. h) Propicia y participa en la itinerancia de artistas, grupos y obras artísticas y culturales en circuitos locales, regionales, nacionales y/o internacionales. i) Que la instancia organizadora cuente con la capacidad de financiamiento para llevar a cabo el proyecto, así como la disponibilidad de personal administrativo y de producción debidamente capacitado y suficiente para cumplir con las necesidades y alcance del festival de manera oportuna. j) Demuestra en su programación actividades de formación, exhibición y producción artística en beneficio de artistas nacionales (exhibición de cine mexicano, coproducción de obras teatrales, musicales y dancísticas, talleres de especializados de literatura, gastronomía, diseño, cinematografía, entre otros). k) Cooperaciones institucionales y financieras integradas en la propuesta. l) Programación dirigida a la creación de públicos, promoviendo la igualdad entre hombres y mujeres, considerando los rangos de edad y características específicas de la población. m) Perfil de las/os artistas o grupos a contratarse, que propicien la igualdad entre hombres y mujeres. n) Atención preferente a zonas de alta marginalidad. o) Que promuevan actividades para públicos específicos (niñas, niños, adolescentes, personas con discapacidad, privadas de su libertad por situación carcelaria, adultas/os mayores, pueblos indígenas, comunidad LGBTTTIQ, etc.), la asistencia de grupos de la población en situación vulnerable a los recintos o escenarios culturales y que ofrezcan actividades culturales especialmente dirigidas a ellos. p) Acompaña los objetivos de la agenda 2030 para el desarrollo sostenible. El fallo de las Comisiones Dictaminadoras será inapelable. | |
| Publicación de resultados | Los resultados de las instancias beneficiadas serán publicados en la página en Internet: http://www.cultura.gob.mx/gobmx/convocatorias/resultados, a más tardar 30 días naturales a partir del día siguiente del cierre de la Convocatoria. | DGPFC |
| Notificación de fallo | Las instancias postulantes recibirán de la DGPFC, a más tardar quince días hábiles a partir del día siguiente de la publicación de resultados. | DGPFC |
ACMPM
| PROCEDIMIENTO PARA LA SELECCIÓN DE LA POBLACIÓN BENEFICIARIA |
| Etapa | Actividad | Responsable |
| Convocatoria | Publicará la Convocatoria en la página: http://cultura.gob.mx/gobmx/convocatorias/ y https://www.gob.mx/cultura/acciones-y-programas/apoyo-a-las-ciudades-mexicanas-patrimonio-mundial-acmpm. La Convocatoria estará vigente 30 días naturales a partir del día siguiente de la fecha de publicación. | DGSMPC |
| Recepción de los proyectos ejecutivos y/o propuestas de elaboración de estudios/proyectos | Se recibirán los proyectos durante la vigencia de la Convocatoria. La DGSMPC recibirá mediante escrito libre dirigido a la DGSMPC los proyectos ejecutivos que las Ciudades Mexicanas pretenden ejecutar, los cuales deberán derivar del plan maestro o plan de manejo elaborado por cada Ciudad Mexicana. | DGSMPC |
| Envío de los proyectos al Grupo Asesor del ACMPM | Remitir al Grupo Asesor del ACMPM los proyectos, a más tardar, en 5 días hábiles contados al día siguiente de su recepción. | DGSMPC |
| Dictaminación del proyecto o propuesta | Realizar la/s sesión/es de evaluación de la viabilidad técnica y presupuestal para la ejecución de las obras y/o elaboración de estudios y/o proyectos. Como resultado de la/s sesión/es de evaluación, cada integrante del Grupo Asesor emitirá el dictamen correspondiente a cada proyecto entregado por la DGSMPC, sin exceder de 45 días naturales posteriores al cierre de la Convocatoria. | Grupo Asesor ACMPM |
| Aprobación de los proyectos | La DGSMPC presentará al Consejo Directivo, los proyectos que hayan sido dictaminados viables en sentido unánime por el Grupo Asesor ordenados de acuerdo con su calificación ponderada según el resultado de la dictaminación usando el formato Anexo 4 ACMPM para su selección y eventual aprobación para la asignación de recursos de acuerdo con la disponibilidad presupuestal. La aprobación de los proyectos se sujetará a la disponibilidad presupuestal para esta vertiente. | Consejo Directivo |
| Notificación de los resultados | La DGSMPC publicará los resultados de la aprobación de los proyectos para ejecutar obra o las propuestas para la elaboración de estudios y/o proyectos, en 60 días naturales posteriores al cierre de la Convocatoria, en la página: http://cultura.gob.mx/gobmx/convocatorias/ y https://www.gob.mx/cultura/acciones-y-programas/apoyo-a-las-ciudades-mexicanas-patrimonio-mundial-acmpm. | DGSMPC |
AIEC
| PROCEDIMIENTO PARA LA SELECCIÓN DE LA POBLACIÓN BENEFICIARIA |
| Etapa | Actividad | Responsable |
| Invitación | Posterior a la publicación de RO, se invitará mediante oficio a las IEC a presentar sus proyectos culturales. | DGVC |
| Recepción de solicitudes y registro de proyectos culturales | La DPFD recibirá y registrará los proyectos culturales dentro de las fechas límite establecidas en la invitación. | DPFD/IEC |
| Verificación de requisitos | Realizará la revisión y verificación de los requisitos enunciados en el apartado AIEC, de RO y se emitirá el dictamen correspondiente. | DPFD |
| Selección de beneficiarios | Notificación al beneficiario que procede la formalización del apoyo a más tardar el 15 de abril. | DPFD |
El Programa adoptará, en lo procedente, el modelo de estructura de datos del domicilio geográfico establecido en el Acuerdo por el que se aprueba la Norma Técnica sobre Domicilios Geográficos, emitido por el Instituto Nacional de Estadística, Geografía e Informática, publicado en el Diario Oficial de la Federación el 12 de noviembre de 2010. Lo anterior en estricta observancia al Acuerdo antes referido y a los oficios circulares, números 801.1.-279 y SSFP/400/124/2010 emitidos por las Secretarías de Hacienda y Crédito Público y de la Función Pública, respectivamente.
Componentes que integran el Modelo de Estructura de Datos del Domicilio Geográfico
| COMPONENTES |
| ESPACIALES | DE REFERENCIA | GEOESTADÍSTICOS |
| Vialidad | Núm. exterior | Área Geoestadística Estatal o de la Ciudad de México |
| Carretera | Núm. interior | Área Geoestadística Municipal o Alcaldía de la Ciudad de México |
| Camino | Asentamiento humano | Localidad |
| | Código Postal | |
| | Descripción de la ubicación | |
3.4. Características de los apoyos (tipo y monto)
Generales
Los recursos federales que se transfieren a los Estados y a la Ciudad de México, para la implementación del Programa, son considerados subsidios, debiendo sujetarse a lo dispuesto en el artículo 75 de la LFPRH y demás disposiciones aplicables en la materia, pudiendo constituirse en apoyos técnicos o financieros. Estos serán de carácter no regularizable y se entregarán a la población beneficiaria por única ocasión.
Los recursos para la operación e implementación del Programa corresponderán al presupuesto autorizado para el ejercicio fiscal 2020.
Los apoyos de las seis vertientes están sujetos a la disponibilidad presupuestal.
PACMYC
| Población Objetivo | Tipo de apoyo | Monto o porcentaje | Periodicidad |
| Indígenas, afrodescendientes y comunidades pertenecientes a ámbitos rurales y urbanos que tengan interés en instrumentar una intervención o proyecto cultural. | Apoyo económico. Se entrega en moneda nacional a través de cheque o transferencia electrónica a la o el representante del grupo. En caso de las transferencias electrónica, los trámites y gasto de dicha operación deben ser cubiertos por la Instancia Ejecutora. | Intervención Hasta $40,000.00 (cuarenta mil pesos 00/100 M.N.). Proyecto Hasta $100,000.00 (cien mil pesos 00/100 M.N.). Los grupos que hayan recibido el financiamiento de PACMYC en años anteriores sólo podrán participar en la categoría Proyectos | Se entregará en una sola exhibición y la intervención o proyecto cultural comunitario autorizado no rebasará el año en el desarrollo de sus actividades a partir de la entrega del recurso. |
La instancia ejecutora, las/os representantes de los grupos beneficiarios, formalizarán por medio de una carta compromiso, las obligaciones y derechos de las partes (Anexo 4 PACMYC).
La totalidad del gasto de operación del PACMYC en cada entidad se cubrirá con la aportación de la instancia ejecutora. El monto de la aportación estatal será al menos por el monto de los gastos de operación.
Para cubrir los gastos de operación y seguimiento del PACMYC se destinará como máximo un monto equivalente al 10% del total de los recursos destinados al financiamiento de proyectos. Los gastos de operación pueden ser utilizados para pasajes, peajes, combustible, viáticos, traslados locales, adquisición de materiales (oficina, computo, papelería) cafetería para las reuniones de trabajo de la comisión (alimentación, renta de equipó y/o salones de trabajo) y se ejercerán de acuerdo con calendario que establezca la Comisión de Planeación y Apoyo a la Creación Popular (CACREP) de cada entidad federativa.
La SC establecerá instrumentos jurídicos para la conformación de un fondo de financiamiento PACMYC para las intervenciones y proyectos beneficiados, su operación y seguimiento en cada entidad.
PAICE
| Población Objetivo | Tipo de apoyo | Monto o porcentaje | Periodicidad |
| Gobiernos Estatales, Municipales y Alcaldías de la Ciudad de México, Universidades Públicas Estatales, así como Organizaciones de la Sociedad Civil sin fines de lucro, que tengan como parte de sus funciones sustantivas la promoción y fomento de las artes y la cultura. | Apoyo económico, mediante depósito vía transferencia electrónica, para Proyectos Culturales en las modalidades siguientes: a) Vida a la Infraestructura Cultural. b) Fortalecimiento a la Infraestructura Cultural. | Monto Máximo del Subsidio PAICE. Vida a la Infraestructura Cultural Hasta $1,200,000.00 (un millón doscientos mil pesos 00/100 M.N.). Fortalecimiento a la infraestructura cultural. Hasta $5,000,000.00 (cinco millones de pesos 00/100 M.N.). | Anual |
Las instancias postulantes podrán solicitar solo una de las modalidades de apoyo PAICE para cada Proyecto Cultural.
El apoyo en la Modalidad Vida a la Infraestructura Cultural podrá destinarse a la Rehabilitación y/o Equipamiento del inmueble donde se desarrollará el Proyecto Cultural PAICE, para lo cual la Instancia Postulante podrá solicitar hasta $1,000,000.00 (un millón de pesos 00/100 M.N.). Asimismo, se podrán solicitar hasta $200,000.00 (doscientos mil pesos 00/100 M.N.) para las actividades que permitan el aprovechamiento artístico y cultural de la infraestructura que se rehabilita y/o equipa con el apoyo de PAICE, siempre y cuando la instancia postulante sea un gobierno municipal o una OSC.
El apoyo en la modalidad Fortalecimiento a la Infraestructura Cultural deberá destinarse para la construcción del inmueble donde se desarrollará el Proyecto Cultural PAICE. De requerir equipamiento, la instancia podrá solicitarlo siempre y cuando el Proyecto Cultural contemple la acción de construcción. En esta modalidad el monto máximo a recibir es $5,000,000.00 (cinco millones de pesos 00/100 M.N.).
Cuando la Instancia Postulante sea una Universidad Pública Estatal, una Alcaldía de la Ciudad de México o un Gobierno Estatal o Municipal, ésta deberá aportar el mismo monto aprobado. En el caso que la Instancia Postulante sea una OSC, ésta deberá aportar al menos el 25% del monto aprobado.
Cuando el Proyecto Cultural PAICE se desarrolle en alguno de los municipios de atención prioritaria que se publicarán en la Convocatoria, la aportación financiera de la instancia postulante no será obligatoria para la realización del Proyecto Cultural.
Para la Modalidad Fortalecimiento a la Infraestructura Cultural la Instancia Postulante podrá presupuestar hasta el 5.0% del monto del apoyo PAICE para gastos de supervisión externa y hasta el 1.0% del mismo para el pago de peritajes.
FOREMOBA
| Población Objetivo | Tipo de apoyo | Monto o porcentaje | Periodicidad |
| 32 entidades federativas, 2,466 municipios, así como todas aquellas comunidades cuyo fin es mantener, proteger, rehabilitar, restaurar y/o conservar los monumentos históricos o bienes artísticos, muebles e inmuebles de propiedad federal. | Apoyo económico, mediante depósito vía transferencia electrónica, para proyectos culturales con el fin de conservar los monumentos históricos y bienes artísticos de propiedad federal. | Hasta $1,000,000.00 (un millón de pesos 00/100 M.N.) por proyecto, siempre y cuando las contrapartes aporten una cantidad igual o superior. En el caso de proyectos bipartitos se someterán a consideración de la Comisión Dictaminadora y del Comité Ejecutivo del FOREMOBA para su aprobación. En caso de proyectos tripartitos el FOREMOBA participará hasta con una tercera parte en recursos económicos, siempre y cuando las contrapartes aporten una cantidad igual o superior. En caso de que el proyecto contara con más de tres aportaciones se tomará con la modalidad tripartita. | Anual |
La DGSMPC a través del FOREMOBA opera bajo el principio de subsidio federal de proyectos, siendo el apoyo que otorga complementario de la inversión requerida.
Los recursos serán distribuidos entre los proyectos culturales seleccionados, de acuerdo con las aportaciones de las contrapartes.
PROFEST
| Población Objetivo | Tipo de apoyo | Monto o porcentaje | Periodicidad |
| Las IEC de las entidades federativas, los municipios y sus instituciones culturales, las alcaldías de la Ciudad de México, las universidades públicas estatales y las OSC cuyo objeto social contemple la promoción y difusión del arte y la cultura, y que realicen festivales culturales y artísticos. | Apoyo económico en moneda nacional, mediante transferencia electrónica. | Las Comisiones Dictaminadoras determinarán el monto a otorgar para cada proyecto en congruencia con la disponibilidad presupuestaria de la DGPFC y de conformidad con los criterios de selección enunciados en el Anexo 2 PROFEST. El monto máximo que podrá recibir cada beneficiario y el porcentaje máximo que éste puede representar del proyecto se deberá ajustar a una de las siguientes cuatro categorías.: 1. Festivales de segunda y tercera emisión, hasta $500,000.00 (quinientos mil pesos 00/100 M.N.). 2. Festivales de cuarta a séptima emisión, hasta $1,500,000.00 (un millón quinientos mil pesos 00/100 M.N.). 3. Festivales de octava a decimoprimera emisión, hasta $3,000,000.00 (tres millones de pesos 00/100 M.N.) 4. Festivales, de decimosegunda emisión en adelante, hasta $5,000,000.00 (cinco millones pesos 00/100 M.N.). En todos los casos se deberá contar con el compromiso de acreditación, de por lo menos, el 35% de coinversión. | El apoyo se otorgará anualmente. |
Los recursos para la operación e implementación del PROFEST corresponderán al presupuesto autorizado para el ejercicio fiscal 2020.
Los recursos federales serán transferidos de acuerdo con lo establecido en los apartados Requisitos y Obligaciones de las presentes RO.
Las actividades apoyadas por la SC mediante el PROFEST deberán ser de acceso gratuito, para público en general y en lugares públicos.
No podrán participar los Festivales que hayan obtenido apoyos en las dos ediciones previas del ejercicio fiscal 2020.
Las instancias podrán postular dos Proyectos como máximo.
Para los Festivales de Música, Danza, Teatro, y multidisciplinarios, los recursos otorgados podrán emplearse específicamente para el pago de honorarios artísticos y académicos, nacionales e internacionales, en un mínimo de 60% y un máximo de 40% para el pago de requerimientos técnicos, servicios de traducción y subtitulaje, transportación aérea de participantes artísticos académicos e invitados especiales, y derechos de autor y seguros, directamente relacionados con las actividades artísticas y culturales.
En el caso de los Festivales de Literatura, y Artes Visuales y Diseño, los recursos otorgados podrán emplearse para el pago de honorarios artísticos y académicos , nacionales e internacionales, requerimientos técnicos, arrendamiento de espacios, muebles e inmuebles, corte vinil , servicios de traducción y subtitulaje, transportación aérea de participantes artísticos, académicos e invitados especiales y derechos de autor y seguros, directamente relacionados con las actividades artísticas y culturales.
Para los Festivales de Gastronomía, los recursos otorgados podrán emplearse para el pago de honorarios artísticos y académicos, nacionales e internacionales, arrendamiento espacios, muebles e inmuebles, requerimientos técnicos, insumos para actividades gastronómicas, transportación aérea de participantes artísticos, académicos e invitados especiales, y derechos de autor y seguros, directamente relacionados con las actividades artísticas y culturales.
Dado que el PROFEST es un programa de desarrollo social se deberá priorizar que las actividades artísticas sean acompañadas de actividades académicas, por lo cual los recursos otorgados podrán emplearse también para la impartición de talleres, cursos, conferencias, clases magistrales, mesas redondas y eventos de divulgación realizados en el marco de los Festivales.
Las/los artistas o agrupaciones que se pretendan pagar a través del programa PROFEST, podrán ser incluidos en la programación hasta un máximo de tres actividades o presentaciones artísticas, dándole preferencia a la itinerancia.
El monto máximo a otorgar por parte de la SC para la contratación de un/a artista o grupo de amplia trayectoria será de $120,000.00 (ciento veinte mil pesos 00/100 M.N.) más impuestos por presentación, en el caso de talleres y cursos se deberá considerar como pago máximo por hora $500.00 (quinientos pesos 00/100 M.N.), más impuestos; para el pago de clases magistrales y conferencias acorde a la trayectoria de sus semblanzas, se aplicará el criterio de hasta $120,000.00 (ciento veinte mil pesos 00/100 M.N.) más impuestos por conferencia. Si se detecta que en la programación propuesta existe un incremento mayor del 20% en comparación a lo otorgado en años anteriores, estos serán ajustados tomando en cuenta dichos antecedentes y la opinión de los especialistas. En cumplimiento del objetivo de elevar la calidad artística de los festivales y la optimización de los recursos otorgados, la DGPFC ajustará conjuntamente con la instancia beneficiaria, en su caso, la programación artística del festival.
El subsidio federal, a través del PROFEST, corresponderá a una fracción del total del proyecto, siendo requisito la confluencia de otras fuentes de financiamiento. En ningún caso procederán solicitudes de incrementos en el monto del apoyo aprobado.
ACMPM
| Población Objetivo | Tipo de apoyo | Monto o porcentaje | Periodicidad |
| Las Ciudades Mexicanas cuyo centro histórico o zona de monumentos históricos ha sido inscrito por sí mismo o como parte de un bien cultural en la Lista del Patrimonio Mundial de la Organización de las Naciones Unidas para la Educación, la Ciencia y la Cultura | Apoyo económico, en moneda nacional, mediante transferencia bancaria. | Ejecución de obra pública Monto máximo por proyecto: (70%) del monto total del mismo sin exceder $3,500,000.00 (tres millones quinientos mil pesos 00/100 M.N.). El gobierno municipal, y, en su caso, con apoyo del gobierno estatal, deberá aportar (30%) del monto total del proyecto. Elaboración de estudios y/o proyectos Monto máximo por proyecto: (50%) del monto total del mismo sin exceder $1,000,000.00 (un millón de pesos 00/100 M.N.). El gobierno municipal, y en su caso con apoyo del gobierno estatal, deberá aportar el (50%) del monto total del proyecto. | Anual |
AIEC
| Población Objetivo | Tipo de apoyo | Monto o porcentaje | Periodicidad |
| Instituciones Estatales de Cultura | Apoyo Económico para proyectos culturales. Se entrega en moneda nacional a través de transferencia electrónica. | El monto máximo a otorgar será de $ 10,000,000 (diez millones de pesos 00/100 M.N.) por beneficiario. | Anual |
Generales
Durante la operación del Programa quien ejecuta el gasto, la población beneficiaria deberá observar que la administración de los recursos se realice bajo los criterios de legalidad, honestidad, eficiencia, eficacia, economía, racionalidad, austeridad, transparencia, control, rendición de cuentas y equidad de género establecidos, en los artículos 1, 75 y 77 de la Ley Federal de Presupuesto y Responsabilidad Hacendaria, en el Título Cuarto, Capítulo XII, sección IV de su Reglamento, así como con las demás disposiciones que para tal efecto emita la Secretaría de Hacienda y Crédito Público, y disponga el Presupuesto de Egresos de la Federación para el Ejercicio fiscal 2020.
Las instancias ejecutoras del Programa de Apoyos a la Cultura están obligadas a reintegrar a la TESOFE los recursos que no se destinen a los fines autorizados, y aquéllos que al cierre del ejercicio no se hayan devengado y que no se encuentren vinculados formalmente a compromisos y obligaciones de pago, en términos de lo dispuesto en el artículo 176 del RLFPRH.
Los recursos federales que se transfieren a los Estados, para la implementación del Programa, son considerados subsidios, debiendo sujetarse a lo dispuesto en los artículos 74 al 79 de la LFPRH y 174 al 181 del RLFPRH y demás disposiciones aplicables en la materia, pudiendo constituirse en apoyos técnicos o financieros. Estos serán de carácter no regularizable y se entregarán a la población beneficiaria por única ocasión.
3.5. Derechos, obligaciones y causas de incumplimiento, suspensión, cancelación o reintegro de los recursos.
PACMYC
Derechos de los grupos con intervenciones o proyectos aprobados con financiamiento.
1. Recibir de la IEC un taller y asesorías sobre las intervenciones o proyectos aprobados y compromisos con el PACMYC descritos en el apartado de obligaciones, así como la información correspondiente a la Contraloría Social. Adicionalmente se brindará asesoría a los grupos interesados sobre la participación igualitaria de las mujeres y la no reproducción de estereotipos de género en la ejecución de los proyectos.
2. Recibir carta de liberación de la instancia ejecutora, por la conclusión de la intervención o proyecto.
Obligaciones de los grupos con intervenciones o proyectos aprobados con financiamiento.
1. Firmar una carta compromiso, cuya fecha debe coincidir con la entrega del recurso. (Anexo 4 PACMYC)
2. Destinar los recursos recibidos exclusivamente al logro de los objetivos, resultados, actividades y productos de la intervención o proyecto aprobado, mismos que se señalará en la carta compromiso y que son corresponsabilidad del grupo.
3. Solicitar autorización mediante escrito libre a la CACREP para cualquier modificación que represente un cambio superior al 10% en el uso del recurso previsto en la carta compromiso, exponiendo la justificación. La solicitud debe ir debidamente firmada por al menos 3 integrantes del grupo, identificando la intervención o proyecto cultural comunitario del que se trate, el monto, los rubros que se quieren modificar y los gastos que se plantean realizar.
4. Entregar a la CACREP, informes trimestrales de actividades y financieros; (Anexo 3 PACMYC), así como la información adicional que la Comisión eventualmente lo requiera. En el informe de actividades se deberá anexar evidencia fotográfica de la realización de las actividades.
5. En el caso de la intervención o proyecto cultural comunitario que tengan como finalidad la obtención de publicaciones y ediciones audiográficas o videográficas; entregar a la instancia ejecutora veinticinco ejemplares, quince para su resguardo o difusión y diez para que la instancia ejecutora los remita a la instancia normativa. En los créditos de las publicaciones y ediciones que se hayan generado como resultados del financiamiento PACMYC deberán aparecer los nombres de las y los integrantes del grupo; además de hacer explicita la Convocatoria en que recibió el apoyo y la entidad federativa en donde se desarrolló. En las actividades públicas que se realicen a partir del apoyo
PACMYC se deberá dar el crédito correspondiente.
6. Permitir que la instancia ejecutora, supervise el desarrollo y la aplicación de los recursos otorgados a la intervención o proyecto autorizado, independientemente de que puedan hacer lo mismo, la SC o los Órganos de Control en la Instancia de Cultura de la entidad federativa.
Causas de incumplimiento, suspensión o cancelación de los recursos
Las intervenciones o proyectos serán cancelados por la CACREP por las siguientes razones.
1. Cuando la o el representante del grupo no se presente durante los siguientes cinco días naturales a la fecha en que fueron convocados para recibir el recurso.
2. Cuando se determine falsedad de datos en los documentos presentados o en los informes de avance financiero.
3. Por cambios en el desarrollo del programa de actividades que afecten sustancialmente el sentido original de la intervención o proyecto y éstos no hayan sido autorizados por la CACREP.
4. Cuando realicen cambios en la aplicación de los recursos financieros y éstos no hayan sido autorizados por la CACREP.
5. Cuando el grupo a través del o la representante no entregue en el plazo de diez días posteriores a la fecha de recepción de la notificación las adecuaciones señaladas por el jurado dictaminador al aprobar un presupuesto menor al solicitado.
6. Cuando los grupos no realicen la comprobación de recursos otorgados en el primer informe financiero (Anexo 3 PACMYC).
Los grupos beneficiados a los que se les cancele el financiamiento y hayan reintegrado el monto de recursos establecido por la CACREP, se les expedirá una carta de cancelación del apoyo (Anexo 7B PACMYC).
Los recursos relacionados con las cancelaciones podrán reasignarse a las intervenciones o proyectos en lista de espera siempre y cuando no hayan transcurrido dos meses desde la fecha de entrega.
Los recursos financieros no ejercidos y no comprobados; así como los bienes adquiridos, deberán ser devueltos por los grupos beneficiarios. El monto por reintegrar de los apoyos cancelados será definido por la CACREP de la Entidad. En el caso de los bienes determinará la asignación, buscando el uso social.
PAICE
Derechos que adquieren las instancias beneficiarias.
1. Recibir asesoría para el llenado de los formatos de reporte de avances y final.
2. Recibir los recursos conforme a lo establecido en el numeral 3.4. Características de los apoyos, apartado PAICE de RO, salvo que por causas de incumplimiento la instancia beneficiaria haya sido sancionada.
Obligaciones de las instancias beneficiarias.
1. Ejecutar el Proyecto Cultural PAICE aprobado y comprobar la totalidad de los recursos recibidos.
2. Formalizar un instrumento jurídico con la SC, en el cual se establecerán los compromisos y responsabilidades de las partes (Anexo 8 PAICE).
3. Gestionar ante la Tesorería de la Entidad Federativa que le corresponda, la apertura de una cuenta bancaria productiva específica para que la SC transfiera el recurso federal autorizado para el Proyecto Cultural PAICE. Excepto las OSC.
4. Gestionar ante la Tesorería de la Entidad Federativa que le corresponda, la emisión del CFDI o comprobante oficial correspondiente a favor de la SC, por la cantidad que será transferida por la SC. Excepto las OSC, quienes realizan la gestión de manera directa.
5. De ser el caso, abrir una cuenta bancaria productiva específica para que la Tesorería de la Entidad Federativa correspondiente transfiera el recurso de la SC a la instancia beneficiaria, que permita identificar de manera específica los recursos públicos federales. Excepto las OSC, quienes deberán abrir una cuenta bancaria productiva específica para la transferencia del recurso de la SC.
6. Entregar la 32-D con opinión en sentido Positivo, con la finalidad de formalizar el instrumento jurídico.
7. Acreditar mediante evidencia documental que se ejerció el total de la aportación comprometida de acuerdo con lo establecido en el mencionado instrumento jurídico.
8. En su caso, realizar los trámites para obtener la autorización del INAH y/o INBAL, para emprender la rehabilitación del inmueble donde se ejecutará el Proyecto Cultural PAICE.
9. Salvaguardar y proporcionar toda la información y documentación que acredite el ejercicio de los recursos públicos recibidos, que les sea requerida para atender la transparencia y fiscalización.
10. Mantener actualizado y completo el archivo documental, cuidando su conservación por el tiempo mínimo estipulado en los ordenamientos aplicables.
11. Elaborar y enviar a la DGVC, los reportes, tanto de avances trimestrales como final (Anexo 7 PAICE), firmados, y con los anexos correspondientes.
Causas de incumplimiento, suspensión, cancelación o reintegro de los recursos.
1. La falta de cumplimiento de las obligaciones establecidas en RO y el instrumento jurídico correspondiente, podrán ser causa de la solicitud de reintegro de los recursos públicos federales.
2. Quedarán cancelados los proyectos y los instrumentos jurídicos que no sean formalizados jurídica y administrativamente, por causas imputables a la instancia beneficiaria.
3. Quedarán cancelados los proyectos a solicitud de la instancia beneficiaria, mediante escrito dirigido a la DGVC.
4. En el caso que, por causas externas que no sean competencia del PAICE, no se culmine el proceso de entrega de los recursos, la SC solicitará la cancelación anticipada del instrumento jurídico correspondiente una vez terminado el primer cuatrimestre del siguiente Ejercicio fiscal.
5. Las instancias beneficiarias deberán reintegrar los recursos públicos federales cuando no se ejecute el Proyecto Cultural PAICE para el cual se otorgó el apoyo y el instrumento jurídico será cancelado.
FOREMOBA
Derechos de los beneficiarios
1. Recibir asesoría para el llenado de los formatos de reporte de avances y final por parte de la instancia normativa.
2. Recibir los recursos conforme a lo establecido en el numeral 3.4. Características de los apoyos, apartado FOREMOBA de RO.
Obligaciones de los beneficiarios
1. Formalizar un instrumento jurídico con la SC y la DGSMPC, en el cual se establecerán los compromisos y responsabilidades de las partes (Anexo 7 FOREMOBA).
2. Ejecutar el Proyecto FOREMOBA aprobado y comprobar la totalidad de los recursos recibidos. Entregar puntualmente a la DGSMPC la evidencia documental en términos técnicos y administrativos de que se ejerció el total de la aportación comprometida de acuerdo con lo establecido en la Cláusula Cuarta del Convenio de Colaboración.
3. Gestionar ante la Secretaría de Finanzas del Estado que corresponda la apertura de una cuenta bancaria productiva específica para que la SC a través de la DGSMPC transfiera el recurso federal autorizado a la instancia ejecutora del proyecto beneficiado por el FOREMOBA. Cuando el municipio sea el responsable legal del proyecto, también deberá abrir una cuenta bancaria productiva específica por cada proyecto apoyado, en la cual la Secretaría de Finanzas del Estado trasferirá el recurso económico.
4. Gestionar ante la Secretaría de Finanzas del Estado que le corresponda, la emisión del CFDI o comprobante oficial correspondiente a favor de la SC, por la cantidad que será transferida por la SC.
5. Entregar la 32-D con opinión en sentido positivo, con fecha de expedición no mayor a tres meses, con la finalidad de formalizar el instrumento jurídico.
6. Realizar los trámites para obtener la autorización del INAH y/o INBAL, para iniciar los trabajos de restauración del inmueble beneficiado por el FOREMOBA.
7. En el supuesto de que, al término de la gestión de su administración, los proyectos se encuentren
todavía en ejecución, se deberá informar a la nueva administración el estado que guardan éstos, asentándolo por escrito en la respectiva acta-entrega.
8. Otorgar el crédito correspondiente a la SC/DGSMPC en la promoción y difusión que realice con motivo de los trabajos de mantenimiento, protección, restauración, rehabilitación y/o conservación, establecidos en el convenio respectivo.
9. Constituir los Comités de Contraloría Social y enviar el Acta de Instalación a la DGSMPC.
10. Proporcionar a la DGSMPC la documentación y/o información que le requiera cualquier autoridad fiscalizadora, en los términos que se le indiquen.
11. Solicitar en la entrega final de la comprobación de los trabajos ejecutados y de los recursos aplicados, se integre la programación de las acciones periódicas de mantenimiento, que garantice prolongar la vida útil de los trabajos realizados.
12. Cuando no apliquen los recursos federales al objeto especificado en el convenio de colaboración suscrito por las partes, estarán obligadas a reintegrar los recursos a la TESOFE solicitando una línea de captura a la DGSMPC, explicando por escrito la causa del incumplimiento y enviando copia de la ficha de depósito bancario correspondiente al reintegro. Además, no podrá participar o solicitar un segundo apoyo que la SC promueva. De no realizarse la devolución del recurso en tiempo y forma, la SC, estará en su derecho de demandar y proceder de manera legal ante los tribunales competentes.
13. Reintegrar los intereses generados en la cuenta bancaria productiva, solicitando la línea de captura a la DGSMPC.
Causas de incumplimiento, suspensión o cancelación de los recursos
1. La falta de cumplimiento de las obligaciones establecidas en RO y el instrumento jurídico correspondiente, podrán ser causa de la solicitud de reintegro de los recursos públicos federales.
2. Quedarán cancelados los proyectos y los instrumentos jurídicos que no hubiesen sido formalizados jurídica y administrativamente, por causas imputables a la instancia beneficiaria después de dos meses de haber conocido la publicación de resultados e identificarse como beneficiarios.
3. Podrán quedar cancelados los proyectos a solicitud de la instancia beneficiaria, mediante escrito dirigido a la DGSMPC.
PROFEST
Derechos de los beneficiarios
1. Recibir asesoría, capacitación y orientación por parte de la DGPFC para aplicar correctamente la normatividad federal antes, durante y después de la realización del Festival.
2. Recibir los recursos conforme a lo establecido en el Convenio, salvo que por causas de incumplimiento haya sido sancionado.
Obligaciones de los beneficiarios
1. Formalizar un instrumento jurídico con la SC, en el cual se establecerán los compromisos y responsabilidades de las partes (Anexo 11 PROFEST).
2. Los beneficiarios de Festivales de segunda y tercera edición deberán acudir a la capacitación que brindará la DGPFC, para la adecuada ejecución de su proyecto y la correcta comprobación del recurso acorde a la normatividad aplicable.
3. Los Festivales que se realicen a partir del mes de julio, deberán presentar como mínimo un 60% de programación confirmada a la fecha de postulación del Proyecto.
4. Los Festivales de las disciplinas de Artes Visuales y Diseño, Literatura y Gastronomía, deberán hacer entrega de la programación de actividades que se vean beneficiadas directa e indirectamente por el recurso otorgado a través de los conceptos aprobados por el PROFEST, tres meses antes de la fecha de inicio del proyecto para fines de rendición de cuentas.
5. Las instituciones públicas beneficiarias deberán gestionar ante la Secretaría de Finanzas Estatal o sus similares, la apertura de una cuenta bancaria productiva específica con firmas mancomunadas, que permita identificar de manera clara los recursos públicos federales con fines de transparencia y fiscalización; adicional, las instituciones públicas beneficiarias deberán contratar una cuenta bancaria productiva específica con firmas mancomunadas para que la Secretaría de Finanzas Estatal o sus similares, transfieran el recurso de la SC, que permita identificar de manera específica los recursos públicos federales con fines de transparencia y fiscalización. Por su parte, las OSC deberán contratar una cuenta bancaria productiva específica con firmas mancomunadas, destinada única y exclusivamente a la transferencia de los recursos del PROFEST, que permita identificar de manera específica los recursos públicos federales con fines de transparencia y fiscalización.
6. Las instancias públicas beneficiarias deberán gestionar ante la Secretaría de Finanzas Estatal o sus similares, la emisión del CFDI para la radicación del recurso aprobado mediante el PROFEST.
7. Los beneficiarios del PROFEST deberán hacer entrega de un oficio en formato libre, dirigido a la o el titular de la DGPFC, mediante el cual se informe el estatus del proyecto, cinco días hábiles previos a la fecha de inicio del Festival.
8. Los beneficiarios del PROFEST deberán implementar mecanismos de medición para cuantificar el número de asistentes a sus eventos y ofrecer evidencia del impacto de sus proyectos, de acuerdo con los criterios de selección que correspondan. La información reportada deberá estar sustentada en metodologías adecuadas y replicables, mismas que deberán especificarse y detallarse.
9. El o la organizador(a) del Festival tendrá la responsabilidad de contar con los recursos suficientes para cubrir todos los gastos para los que no se solicitó el apoyo, de acuerdo con lo referido en el Proyecto (Anexo 5 PROFEST).
10. La SC no se compromete a realizar la transferencia del recurso autorizado, previamente a la realización de los proyectos por lo que las instancias beneficiarias deberán contar con capacidad financiera para ejecutar los proyectos.
11. Si de manera excepcional resulta necesario llevar a cabo cambios en la programación del Festival, estos no deberán exceder el 35% de las actividades aprobadas y se deberán informar previamente a la DGPFC, para su evaluación y eventual autorización. Si la DGPFC no autoriza las modificaciones, la SC podrá solicitar la devolución del recurso.
12. En el caso excepcional que se requiera modificar el periodo de realización del Festival, deberán solicitar la autorización previa de la DGPFC al menos 10 días hábiles antes de las fechas autorizadas por las Comisiones Dictaminadoras y no superar el año fiscal para el cual se otorgó el apoyo. De no cumplir con esta condición, la SC podrá solicitar la devolución del recurso.
13. Los beneficiarios del PROFEST deberán dar cumplimiento estricto al proyecto tal y como se presentó a través de la Convocatoria y dictaminado por las Comisiones Dictaminadoras.
14. Las OSC que se programen a sí mismas, no podrán cubrir más del 10% de la programación.
15. Las OSC que se contraten a sí mismas, no podrán cobrar por prestación de servicios más del 10% del recurso total solicitado.
16. La instancia beneficiaria deberá entregar un informe de actividades con evidencias de la difusión, preferentemente con fotografías y/o videos en alta resolución en los que se observe el marco de realización de la actividad, que también muestre a los asistentes, así como un informe financiero en los formatos emitidos por la DGPFC acompañado con copias de los CFDI correspondientes a los pagos que se hicieron con los recursos del apoyo. La emisión de los CFDI queda bajo responsabilidad del artista, representante del artista o grupo artístico, y/o del proveedor del bien o servicio y del organizador que los recibe, en cumplimiento de las obligaciones fiscales de acuerdo con las leyes federales vigentes.
17. La comprobación de los recursos deberá ser por el total del importe asentado en el documento jurídico. Para cada recurso ejercido por concepto, se deberá anexar, documentación probatoria de que se solicitaron por lo menos tres cotizaciones o, en su caso de que, conforme a la política de gastos de la Administración Pública Federal, se procuraron las mejores condiciones de mercado y el gasto fue eficiente.
18. Las instancias beneficiarias estarán obligadas a cumplir con lo estipulado en las presentes RO.
19. Las instancias beneficiarias deberán realizar actividades de retribución social.
20. Cuando no apliquen los recursos federales al objeto especificado en el instrumento jurídico suscrito por las partes, estarán obligadas a reintegrar los recursos a la TESOFE a través de la SC junto con los rendimientos que se hayan generado desde la fecha de la erogación de los recursos hasta el momento de su devolución, explicando por escrito la causa del incumplimiento y enviando original de la ficha de depósito o copia de la transferencia bancaria correspondiente al reintegro. Además, no será acreedor (a) un siguiente apoyo que PROFEST promueva. De no realizarse la devolución del recurso en tiempo y forma, la SC estará en su derecho de demandar y proceder de manera legal ante los tribunales competentes.
21. Entregar el (Anexo 12 PROFEST) al cierre del proyecto financiado.
22. Los beneficiarios deberán proporcionar información de todas las cuentas bancarias involucradas en el manejo del recurso otorgado para la realización de los proyectos aprobados de las cuales deberán entregar copias de los Estados de Cuenta desde su apertura hasta su conclusión, así como la documentación de su cancelación.
23. Los beneficiarios deberán dar cumplimiento a la normatividad aplicable en términos de adquisiciones, arrendamientos y servicios del sector público.
Causas de incumplimiento, suspensión o cancelación de los recursos PROFEST
1. La falta de cumplimiento de cualquiera de las obligaciones estipuladas en las presentes RO será motivo para la cancelación del apoyo, para el reintegro de los recursos y la no expedición del oficio de término.
2. Quedarán cancelados los proyectos a solicitud de la instancia beneficiaria, mediante escrito dirigido a la DGPFC.
3. Quedarán cancelados aquellos proyectos que no hubiesen sido formalizados jurídicamente después de tres meses de haber recibido la notificación del fallo vía electrónica.
4. En caso de renunciar o reintegrar el recurso total otorgado por la SC al Festival, se sancionará a la instancia beneficiaria o a la OSC y no podrá participar en la siguiente Convocatoria que el PROFEST promueva.
ACMPM
Derechos
1. Recibir asesoría para el llenado de los formatos de reporte de avances y final.
2. Recibir los recursos conforme a lo establecido en el numeral 3.4. Características de los apoyos, apartado ACMPM de RO, salvo que por causas de incumplimiento la instancia beneficiaria haya sido sancionada.
Obligaciones
1. Presentar a la DGSMPC hasta 30 días naturales a partir del día siguiente a la fecha de Publicación de la Convocatoria el plan maestro que contenga proyectos estratégicos que marque las directrices y mediante el cual se establezcan los proyectos que deben efectuarse de acuerdo con su nivel de prioridad para garantizar la conservación de las características que permitieron su inscripción en la Lista de Patrimonio Mundial, alineándose con los objetivos del Apoyo a las Ciudades Mexicanas Patrimonio Mundial. En caso de no contar con este documento, deberá realizarse obligatoriamente con cargo a los recursos del ejercicio fiscal 2020.
2. Remitir a la DGSMPC hasta en 30 días naturales a partir del día siguiente a la fecha de Publicación de la Convocatoria, los proyectos que delimiten las acciones específicas que se pretendan ejecutar en ese ejercicio fiscal. Cuando la ejecución del proyecto requiera que los trabajos se realicen en varias etapas, deberá detallarse las características, costos y tiempos (estimados) que se requerirán para la ejecución total del proyecto.
3. Designar y/o ratificar a través de su autoridad máxima a un servidor público que funja como enlace y responsable de las acciones operativas que se ejecuten con motivo del apoyo, dicho documento deberá entregarse en papelería oficial y hasta en 30 días naturales a partir del día siguiente a la fecha de Publicación de la Convocatoria
4. Proporcionar a los beneficiarios toda la información para constituir los Comités de Contraloría Social, brindarles capacitación y asesoría sobre el tema.
5. Constituir los Comités de Contraloría Social antes de recibir la primera ministración de recursos y enviar el Acta de Instalación a la DGSMPC.
6. Proporcionar a los ciudadanos la información y/o documentación necesaria para el cumplimiento de los compromisos que se generen con motivo del apoyo.
7. Los intereses que genere la cuenta bancaria productiva para el manejo de "EL ACMPM", deberán ser reintegrados en su totalidad a la TESOFE.
8. Cumplir en tiempo y forma los términos y compromisos pactados en los convenios.
9. Obtener las licencias y permisos necesarios de las autoridades competentes derivado de la naturaleza de los proyectos.
10. Asumir la responsabilidad de las contrataciones que deba formalizar a fin de aplicar el apoyo otorgado con apego a la normatividad federal prevista para cada objeto de contratación, ya sea la Ley de Adquisiciones, Arrendamientos y Servicios del Sector Público o la Ley de Obras Públicas y Servicios Relacionados con las Mismas y sus respectivos Reglamentos y demás normatividad aplicable.
11. Entregar puntualmente a la DGSMPC los informes que se hayan pactado en los convenios, los cuales no deberán establecer montos y/o aportaciones diferentes a los recursos económicos otorgados.
12. Otorgar los créditos institucionales.
13. Proporcionar a la DGSMPC las facilidades que requiera con el propósito de viabilizar las visitas que éste realice con motivo del apoyo, así como la documentación y/o información que le requiera cualquier autoridad fiscalizadora, en los términos que se le indiquen.
14. Informar a la DGSMPC si el proyecto que se ejecutará cuenta con otras aportaciones institucionales (recursos económicos), especificando la fuente (Secretaría de Desarrollo Agrario, Territorial y Urbano, Secretaría de Bienestar, Secretaría de Turismo, entre otras).
15. Atender los comunicados que emita la DGSMPC, máxime cuando en éstos se les convoque a celebrar reuniones con el objetivo de otorgarle seguimiento a las acciones que se ejecuten.
16. Abstenerse de solicitar durante los últimos 3 meses de la gestión de su administración, la formalización de convenios para ejecutar proyectos dictaminados viables.
17. En el supuesto de que, al término de la gestión de su administración, los proyectos se encuentren todavía en ejecución, se deberán informar a la nueva administración el estado que guardan éstos, asentándolo por escrito en la respectiva acta-entrega.
18. Abrir una cuenta bancaria productiva por parte de la Secretaría de Finanzas del Estado de uso exclusivo para el apoyo económico del proyecto ejecutivo o propuesta autorizada, cuyos datos se asentarán en el convenio, por lo que no podrá utilizarse la misma cuenta para la formalización de dos convenios, los recursos que ingresen a dicha cuenta no podrán incrementarse con aportaciones de diferente naturaleza que las efectuadas por la DGSMPC. El municipio también deberá abrir una cuenta bancaria productiva específica por cada proyecto apoyado, en la cual la Secretaría de Finanzas del Estado trasferirá el recurso económico.
19. El costo de las comisiones bancarias que generen las cuentas que se abran en el marco del apoyo, se deberán asumir con recursos propios de las Ciudades Mexicanas.
Causas de incumplimiento, suspensión o cancelación de los recursos
1. En el caso de que las Ciudades Mexicanas incumplan en cualquiera de las obligaciones pactadas en los instrumentos jurídicos de los ejercicios fiscales anteriores, las Ciudades Mexicanas no podrán suscribir otro convenio que ampare la ejecución de proyectos nuevos, persistiendo únicamente la posibilidad de suscribir convenios modificatorios para aquellos que se encuentren en ejecución. Dicha suspensión persistirá hasta en tanto se regularice la omisión.
2. Quedarán cancelados los proyectos o instrumentos jurídicos que al último día hábil de julio de 2020 no hubiesen sido formalizados jurídica y administrativamente, por causas imputables a la instancia beneficiaria.
3. En los convenios formalizados la DGSMPC suspenderá la entrega de las ministraciones subsecuentes a aquella que no sea comprobada a través del informe de seguimiento y comprobación de recursos (Anexo 3 ACMPM) que para tal efecto presenten las Ciudades Mexicanas.
4. En caso de que las Ciudades Mexicanas excedan 3 meses calendario en la comprobación de cualquier ministración otorgada, la DGSMPC suspenderá la firma de convenios en los que se pacte la ejecución de nuevos proyectos. En caso de persistir la omisión en las comprobaciones y éstas excedan de 5 meses calendario, se solicitará el reintegro total del recurso ministrado.
5. Si las Ciudades Mexicanas no entregan al inicio del proceso de formalización del convenio de colaboración, el Acta de Constitución del Comité de Contraloría Social, la DGSMPC no procederá al trámite de liberación de la primera ministración. Asimismo, en caso de que las Ciudades Mexicanas no entreguen los Informes de Contraloría Social, la DGSMPC podrá suspender la firma de convenios en los que se pacte la ejecución de nuevos proyectos, misma que persistirá hasta en tanto se regularice la omisión.
6. Sin importar la causa, en el supuesto de que las Ciudades Mexicanas no concluyan el proyecto o éste no se ejecute con apego a las características y tiempos pactados en cada uno de los convenios suscritos con la DGSMPC, incluyéndose sus anexos, el proyecto quedará cancelado y las Ciudades Mexicanas deberán reintegrar a la TESOFE los recursos económicos no devengados, comprobados y no ejercidos, así como los rendimientos generados en la cuenta bancaria.
7. Quedarán cancelados los proyectos a solicitud de la Ciudad Mexicana, mediante escrito dirigido a la DGSMPC.
AIEC
Derechos
1. Recibir asesoría para aplicar correctamente la normatividad federal, así como en el llenado de los formatos correspondientes.
2. Recibir los recursos conforme a lo establecido en el numeral 3.4. Características de los apoyos, apartado AIEC de RO, salvo que por causas de incumplimiento la instancia beneficiaria haya sido sancionada.
Obligaciones de las IEC
1. Destinar el 30% del total del recurso a proyectos estratégicos que atiendan las líneas de trabajo específicas que determine la Comisión Interna de la SC.
2. El 30% del total del recurso deberá destinarse a proyectos que se desarrollen en municipios fuera de la capital de la entidad.
3. Formalizar un instrumento jurídico con la SC, en el cual se establecerán los compromisos y responsabilidades de las partes (Anexo 9 AIEC).
4. Entregar por cada uno de los proyectos culturales la solicitud y el formato del DPC en original y firmado por el titular o representante legal de la IEC, en el periodo establecido en la invitación.
5. Abrir una cuenta bancaria productiva, a través de su tesorería estatal u homóloga para la transferencia de los recursos. La cuenta en que se maneje el recurso deberá permitir la identificación de los recursos para efectos de la administración, comprobación de su ejercicio y fiscalización de los proyectos culturales AIEC incluidos en el convenio.
6. Destinar los recursos y rendimientos que éstos generen, única y exclusivamente para realizar los proyectos culturales señalados en el convenio y de conformidad con el DPC. El recurso no podrá utilizarse para operaciones de inversión.
7. Gestionar ante la Tesorería Estatal u homóloga la expedición del CFDI o comprobante oficial correspondiente a favor de la SC por la cantidad entregada.
8. El inicio de los proyectos culturales AIEC debe ser posterior a la fecha de formalización del convenio.
9. Para el desarrollo de los proyectos culturales, la IEC deberá cubrir los siguientes gastos.
a. Honorarios o nómina de su personal, así como cualquier otra prestación laboral, con funciones directivas, administrativas u operativas que participen en el desarrollo de los proyectos culturales.
b. Transportación, hospedaje y alimentación del personal de la IEC, con funciones directivas y administrativas, así como de funcionarios federales, estatales o municipales que participen en el desarrollo de los proyectos culturales AIEC.
c. Todos los gastos relacionados con la adquisición, mantenimiento y/o reparación de vehículos y mobiliario, destinados a funciones administrativas de la IEC.
d. Adquisición de equipo informático, de reproducción (audio, video) y de iluminación.
e. Materiales y consumibles de oficina.
f. Cualquier pago relacionado con gasto corriente (luz, agua, telefonía, etc.) así como telefonía celular.
g. Adquisición de artículos promocionales (tazas, plumas, lapiceros, gorras, bolsas, entre otros).
h. Gastos extraordinarios y no sustantivos que se llegaran a presentar, como cambios de boletos de avión; equipaje extra; gastos suntuarios y obsequios para artistas, entre otros.
i. Insumos de papelería, consumibles, servicios de mensajería, viáticos, así como todo gasto que se derive de la obligación de presentar los informes de actividades y financieros (trimestrales y finales) a la SC.
j. Gastos relacionados con creación, desarrollo y/o mantenimiento de plataformas digitales y/o software con fines administrativos, incluidas las páginas institucionales.
10. En caso de requerir modificaciones en el DPC que no consideren cambio en los nombres y montos establecidos en el convenio, deberá solicitar su autorización vía electrónica, antes de llevar a cabo las actividades.
11. Los proyectos culturales AIEC deberán ser ajenos a actividades políticas, partidistas y/o religiosas de cualquier tipo, o a la promoción de la imagen de persona u organización alguna con fines electorales.
12. Remitir a la DGVC los informes trimestrales con la información de los proyectos que se integran en el convenio (Anexo 3 AIEC) a partir del inicio de las actividades, que deberá ser posterior a la firma del convenio; o bien a partir de la fecha de la transferencia del recurso. Dichos informes deberán presentarse a más tardar 15 días hábiles posteriores al término de cada trimestre calendario: enero-marzo, abril-junio, julio-septiembre, octubre-diciembre. Así mismo, dentro de los 15 días hábiles posteriores a la conclusión de los proyectos culturales AIEC, entregar a la DGVC el informe final (Anexo 3 AIEC). Todos los informes se presentarán bajo protesta de decir verdad, con la firma autógrafa del titular de la IEC y de dos testigos, preferentemente, el responsable del proyecto y el responsable del área administrativa de la IEC.
13. Otorgar en cada uno de los proyectos culturales AIEC, los créditos a la SC de acuerdo con los criterios que para tal efecto se establezca por la DGVC. Adicionalmente, la IEC deberá publicar en su página institucional la leyenda "Los siguientes proyectos culturales AIEC son apoyados con recursos federales a través del Programa de Apoyos a la Cultura en su vertiente Apoyo a Instituciones Estatales de Cultura, de la SC" y a continuación se enlistarán todos los que integran el instrumento jurídico vigente. Así mismo deberá integrarse el siguiente texto "Este programa es público ajeno a cualquier partido político. Queda prohibido el uso para fines distintos a los establecidos en el programa".
14. Resguardar la documentación original comprobatoria del ejercicio y aplicación de los recursos, con el objeto de atender los requerimientos de los órganos de fiscalización competentes, de acuerdo con las disposiciones generales aplicables.
15. La comprobación de los recursos federales deberá ser por el total del importe asentado en el documento jurídico.
16. En caso de existir remanentes de los recursos públicos federales aportados, reintegrarlos a la TESOFE junto con los rendimientos que se hubieren generado de acuerdo con el procedimiento establecido.
17. La ejecución de los proyectos culturales AIEC y la aplicación de los recursos aportados son responsabilidad exclusiva de las IEC, debiendo dar puntual cumplimiento a las disposiciones normativas del apoyo. En este contexto, será obligación de las IEC resguardar y proporcionar toda la información y documentación que les sea requerida que acredite el ejercicio de los recursos públicos recibidos.
Causas de incumplimiento, suspensión o cancelación de los recursos
1. Cuando la IEC incumpla los compromisos y obligaciones estipuladas en RO, estará obligada a reintegrar los recursos a la TESOFE de los proyectos involucrados junto con los intereses que se hayan generado.
2. Cuando la IEC no realice algún proyecto establecido en el convenio de coordinación, deberá reintegrar a la TESOFE el monto asignado a dicho proyecto.
3. Otras que pudieran implicar faltas de probidad o actitudes dolosas en detrimento del erario federal y de los proyectos que se apoyan.
3.6. Participantes
3.6.1. Instancia(s) ejecutora(s)
PACMYC
La DGCPIU, a través de la DRYM, será la responsable por parte de la SC de operar el PACMYC, en coordinación con las IEC en cada entidad federativa.
El PACMYC opera con recursos financieros federales y estatales convenidos de mutuo acuerdo. Para ello, la SC se coordinará con las instancias ejecutoras para transferirles los recursos, que posteriormente dicha instancia entregará a los/las beneficiarios/as.
Las Instancias Ejecutoras en cada entidad convocará a la instalación de la CACREP al día siguiente de la publicación de las presentes RO y contará con un plazo máximo de 30 días naturales para su instalación.
La CACREP es una instancia ciudadanizada en la que las Instancias Ejecutoras estatales del PACMYC se apoyan para organizar, coordinar y dar seguimiento a las intervenciones y proyectos culturales comunitarios en cada entidad federativa, en el marco de la normatividad aplicable, y logre un mejor desarrollo de la Convocatoria del "PACMYC".
La CACREP estará conformada por ocho integrantes con voz y voto, una persona administradora con voz, pero sin voto. La CACREP tendrá la siguiente estructura.
1. Un Presidente o Presidenta que será la persona Titular de la Instancia Ejecutora en la entidad federativa.
2. Una o un representante de la DGCPIU.
3. Una Secretaria o Secretario Técnico, que será la o el encargada (o)/u operativo del PACMYC.
4. Cinco vocales, quienes serán académicos (as), creadoras (es), promotoras o promotores de la cultura popular, entre otros.
El o la titular de la instancia ejecutora de la entidad federativa designará a una persona administradora, quien será responsable de llevar el seguimiento financiero del PACMYC, por lo que deberá presentar en cada reunión de la CACREP los movimientos y saldos bancarios en el periodo. Las y los vocales no podrán ser funcionarios o funcionarias de la instancia ejecutora o de la normativa, ni integrantes de los grupos que participen en el presente ejercicio fiscal, así como beneficiarios o beneficiarias PACMYC no concluidos satisfactoriamente.
Los cargos de vocal de la CACREP serán honoríficos, los/las vocales podrán permanecer como tales hasta un año y ser nombrados/as hasta por tres convocatorias consecutivas.
Funciones y obligaciones de las IEC del PACMYC
1. Organizar y operar los procesos del PACMYC en la entidad federativa, de acuerdo con RO.
2. Difundir la Convocatoria en la entidad.
3. Realizar talleres de capacitación, dirigidos a los grupos con intervenciones y proyectos culturales aprobados con financiamiento, para la elaboración de informes de actividades y financieros.
4. Recibir las intervenciones y proyectos culturales de los grupos.
5. Resguardar los datos personales del o la representante y los integrantes del grupo, así como de la información contenida en el proyecto.
6. Realizar las reuniones necesarias de la CACREP para la adecuada operación del PACMYC en la entidad. Estas reuniones deberán ser al menos tres.:
a. Instalación.
b. Definición de PCI en Riesgo y autorización del programa de trabajo.
c. Designación del jurado.
7. Presentación de Resultados del Dictamen.
8. Difundir los resultados de la dictaminación en sus sistemas de información institucional y página electrónica.
9. Informar de manera escrita a la persona representante del grupo los resultados de la dictaminación.
10. Entregar el apoyo a los grupos beneficiados.
11. Proporcionar a los/las beneficiarios/as la información para constituir los Comités de Contraloría Social, y brindarles capacitación y asesoría sobre el tema.
12. Resguardar y conservar la documentación comprobatoria correspondiente a la etapa de entrega-recepción del subsidio y de todas las etapas de ejecución del PACMYC en la entidad.
13. Realizar el seguimiento de las intervenciones y los proyectos apoyados, así como solicitar al grupo beneficiado los informes establecidos en la Carta Compromiso correspondiente.
14. En caso de que los grupos culturales comunitarios beneficiados no brinden los informes de actividades y financieros en los plazos establecidos en la carta compromiso y después de haber emitido dos requerimientos para su entrega, por parte de la o del Secretario Técnico de la CACREP, el expediente deberá enviar al Área Jurídica de la Instancia Ejecutora para solicitar el cumplimiento de los objetivos o su reintegro del recurso asignado por esta vía.
15. Integrar, conservar y resguardar en un expediente la información y documentación entregada por cada uno de los grupos financiados, lo relativo al proceso de dictamen, los informes del grupo y lo relativo al seguimiento y conclusión de la intervención o proyecto cultural comunitario.
16. Abrir una cuenta bancaria productiva, a través de las tesorerías de los estados, para depositar el recurso de la Secretaría de Cultura, que permita identificar de manera específica los recursos públicos federales, con fines de transparencia y fiscalización. En el instrumento jurídico se asentará las aportaciones de las partes.
17. Emitir el recibo fiscal correspondiente a favor de la SC, por el depósito o transferencia Federal realizado a la cuenta bancaria del PACMYC.
18. Los depósitos de recursos se harán antes de concluir el año fiscal.
19. Informar trimestralmente a la Instancia Normativa sobre la ejecución de las intervenciones o proyectos culturales comunitarios apoyados y sobre el uso de los recursos federales en la cuenta bancaria del PACMYC. Al concluir el ejercicio fiscal, entregar el Cierre Programático Presupuestal (Anexo 10 PACMYC).
20. Reintegrar los recursos federales, junto con los intereses generados a partir del depósito, cuando no los apliquen al objeto especificado del instrumento jurídico suscrito por las partes.
Facultades de las IEC del PACMYC a través de la CACREP
1. Aprobar y validar las actividades y decisiones, que, en el marco de la normatividad aplicable, logre un mejor desarrollo de la Convocatoria del "PACMYC".
2. Establecer y autorizar un programa de trabajo para dar cumplimiento a los procesos de la Convocatoria.
3. Nombrar un jurado conformado por especialistas quienes dictaminarán las intervenciones y los proyectos culturales comunitarios en el que se buscará la participación paritaria entre mujeres y hombres. Tendrá un perfil plural e independiente, en el que participarán académicos, académicas, creadores, creadoras, promotoras o promotores de la cultura popular. No podrán ser integrantes del jurado las y los funcionarios o el personal que reciba contraprestación de las instituciones participantes, ni las o los integrantes de los grupos que participen en el presente Ejercicio fiscal, así
como, personas beneficiarias con apoyos PACMYC no concluidos satisfactoriamente. Cada miembro del jurado dictaminador podrá revisar y calificar hasta 25 intervenciones y proyectos culturales comunitarios. De igual manera, su participación podrá ser de hasta dos convocatorias seguidas.
4. Definir, para el proceso de dictamen los Criterios de Patrimonio Cultural Inmaterial en Riesgo, para la identificación de las prácticas culturales que requieren de medidas de salvaguardia.
5. Proporcionar al jurado, mediante la Secretaría Técnica de la CACREP una relación de las intervenciones y proyectos que cumplen con los Criterios de Patrimonio Cultural Inmaterial en Riesgo. Esta relación debe acompañar a la copia de las intervenciones y los proyectos que se entrega a cada integrante del jurado para su evaluación.
6. Promover con los grupos con intervenciones y proyectos aprobados con financiamiento, talleres de capacitación respecto a la participación equitativa de las mujeres y la no reproducción de estereotipos de género en la ejecución de intervenciones y proyectos.
7. Asignar a una intervención o proyecto PACMYC los instrumentos musicales, así como los bienes adquiridos que se les haya reintegrado a causa de la desintegración de algún grupo, permitiendo la continuidad en el uso con fines comunitarios de dichos instrumentos y bienes.
8. Autorizar o no las solicitudes de modificaciones sustanciales en las actividades o en el uso del recurso, siempre que le sean solicitados en tiempo y forma y no alteren el sentido original del proyecto.
9. Establecer el monto de reintegro de los recursos financieros para las intervenciones o proyectos culturales comunitarios que incurran en alguna de las causales de cancelación establecidas en el numeral 3.5.
10. Realizar el seguimiento y evaluar el avance de las intervenciones o proyectos culturales apoyados.
11. Validar los informes presentados por el Administrador sobre el uso de los recursos del fondo "PACMYC" conformado por las aportaciones de las partes.
12. Proponer temas referidos a las culturas populares que se consideren relevantes o de coyuntura para las estrategias de atención cultural.
13. Exhortar a las y los beneficiarios a cumplir con lo estipulado en la carta compromiso.
Atribuciones y obligaciones del jurado del PACMYC
1. Dictaminar las intervenciones y los proyectos culturales comunitarios apegándose a lo dispuesto en las presentes Reglas de Operación y a las definiciones que realice la CACREP de los Criterios de Dictaminación de Patrimonio Cultural Inmaterial en Riesgo.
2. Requisitar una hoja de dictamen (Anexo 1 PACMYC) por cada intervención o proyecto y firmar una Acta de Dictaminación (Anexo 2 PACMYC).
3. Reducir hasta el 20% el presupuesto solicitado en la intervención o el proyecto, eliminando aquellos gastos que no estén plenamente justificados, sin que se afecte el cumplimiento del objetivo del proyecto. En la Hoja de Dictamen (Anexo 1 PACMYC) se asentará la justificación, los conceptos y montos donde se solicite el ajuste o reducción.
En ningún caso el jurado puede alterar al alza el presupuesto solicitado.
PAICE
Las instancias beneficiarias son las responsables de la ejecución de los Proyectos Culturales PAICE, así como, de la aplicación y comprobación de los recursos, resguardando la documentación que se genere con motivo del ejercicio del apoyo económico.
La SC es la Instancia responsable de la entrega del subsidio, y la DGVC de llevar a cabo el control y seguimiento del subsidio otorgado.
FOREMOBA
Las instancias beneficiarias son las responsables de la aplicación y comprobación de los recursos, así como de la ejecución de los Proyectos, observando la normativa federal, resguardando la documentación que se genere con motivo del ejercicio del apoyo económico.
La DGSMPC será la responsable, por parte de la SC, de gestionar la entrega del apoyo económico asignado a las instancias beneficiarias del FOREMOBA.
La DGSMPC resguardará y conservará la información que compruebe la entrega y seguimiento del apoyo económico a través de los informes de seguimiento y comprobación de recursos, así como los informes finales presentados por las instancias beneficiadas por FOREMOBA.
PROFEST
La DGPFC, será la responsable, por parte de la SC, de llevar a cabo el proceso para la solicitud de la radicación de los recursos aprobados a cada beneficiario(a); también de verificar que el apoyo se optimizó y aplicó adecuadamente de acuerdo con la programación aprobada, llevará el control y seguimiento de todo el proceso del apoyo otorgado, así como del resguardo y conservación de la documentación comprobatoria durante el plazo que marque la normatividad aplicable.
Las instancias beneficiarias serán las responsables de la aplicación y comprobación de los recursos, así como de la ejecución de los proyectos, observando la normativa federal, resguardando la documentación que se genere con motivo del ejercicio del apoyo económico, así como de los procedimientos de contratación.
ACMPM
La DGSMPC será la responsable, por parte de la SC, de gestionar la entrega del apoyo económico asignado a las Ciudades Mexicanas.
Las Ciudades Mexicanas en su carácter de beneficiarias, serán las responsables de la aplicación y comprobación de los recursos, así como de la ejecución de los proyectos, observando la normativa federal, resguardando la documentación que se genere con motivo del ejercicio del apoyo económico, así como de los procedimientos de contratación.
La DGSMPC resguardará y conservará la información que compruebe la entrega y seguimiento del apoyo económico a través de los informes de seguimiento y comprobación de recursos, así como los informes finales presentados por las Ciudades Mexicanas.
AIEC
Las IEC serán las responsables de la ejecución de los proyectos y de dar cumplimiento a las RO y a la normatividad aplicable, así como de resguardar y conservar la documentación comprobatoria correspondiente.
3.6.2. Instancia normativa
PACMYC
La instancia normativa es la SC, a través de la DGCPIU, en colaboración con la DRYM, la que será la encargada de vigilar el cumplimiento de los ordenamientos normativos establecidos para ello en:
1. El instrumento jurídico celebrado entre la SC y la Instancia Ejecutora,
2. Las presentes RO y
3. La normatividad aplicable.
Es la encargada de interpretar las Reglas de Operación y resolver las dudas y aspectos no contemplados en estas.
PAICE
La SC a través de la DGVC, será la encargada de vigilar el cumplimiento de los ordenamientos normativos establecidos para ello en:
1. El instrumento jurídico celebrado entre la SC y la instancia beneficiaria (Anexo 8 PAICE) y
2. Las presentes RO.
Asimismo, es responsable de interpretar las RO y resolver las dudas y aspectos no contemplados en éstas.
FOREMOBA
La SC a través de la DGSMPC, será la encargada de vigilar el cumplimiento de los ordenamientos normativos establecidos para ello en:
1. El instrumento jurídico celebrado entre la SC y la instancia beneficiaria (Anexo 7 FOREMOBA) y
2. Las RO.
Asimismo, es responsable de interpretar las RO y resolver las dudas y aspectos no contemplados en éstas.
PROFEST
La SC a través de la DGPFC será la encargada de vigilar el cumplimiento de los ordenamientos normativos establecidos para ello en:
1. El instrumento jurídico celebrado entre la SC y la instancia beneficiaria (Anexo 11 PROFEST) y
2. Las RO.
Asimismo, es responsable de interpretar las presentes RO y resolver las dudas y aspectos no contemplados en éstas.
ACMPM
El ACMPM cuenta con tres instancias normativas:
1. La DGSMPC.
2. El Consejo Directivo ACMPM.
3. El Grupo Asesor ACMPM.
La DGSMPC ejecuta los siguientes compromisos:
1. Operar directamente con la persona física que funja como enlace y responsable de las acciones operativas que se ejecuten con motivo del apoyo.
2. Formalizar con las Ciudades Mexicanas los convenios de los proyectos aprobados por el Consejo Directivo.
3. Dar seguimiento a las Ciudades Mexicanas en la ejecución de los proyectos con convenio formalizado a efecto de constatar que éstos se reflejen en el sitio las acciones concretas, siempre y cuando exista suficiencia presupuestal para viáticos.
4. Informar y exponer al Consejo Directivo ACMPM los asuntos de interés relacionados con el apoyo.
5. Todos aquellos vinculados con el seguimiento del ACMPM, siempre y cuando por jerarquía no invada facultades encomendadas al Consejo Directivo ACMPM.
El ACMPM cuenta con un Consejo Directivo que funge como órgano supremo de decisión, responsable de la aprobación de los proyectos dictaminados por el Grupo Asesor, de interpretar las condiciones y requisitos de entrega del apoyo económico, de resolver dudas o aspectos no considerados en las RO, de evaluar y en su caso, autorizar las propuestas extraordinarias que presenten las Ciudades Mexicanas, de acordar los asuntos que se sometan a su consideración, de solicitar al Grupo Asesor ACMPM las opiniones técnicas que considere oportunas, así como para asesorar a las Ciudades Mexicanas en la ejecución de sus proyectos.
La conformación del Consejo Directivo ACMPM es la siguiente:
Integrantes con voz y voto
1. Presidente, el Titular de la Unidad de Administración y Finanzas de la SC.
2. Secretario, el Director/a General de la DGSMPC.
3. Vocal, el Titular de la Unidad de Asuntos Jurídicos de la SC.
4. Vocal, un representante de la Dirección General de Administración de la SC.
5. Vocal, un representante del Instituto Nacional de Antropología e Historia.
6. Vocal, un representante del Instituto Nacional de Bellas Artes y Literatura.
Integrantes con voz, pero sin voto
1. El Grupo Asesor ACMPM.
2. Invitados permanentes.
a. El Titular del Órgano Interno de Control en la SC.
b. El Director de Restauración de Obras de la DGSMPC de la SC.
c. El Director de Estudios y Proyectos de la DGSMPC de la SC
d. Un representante de la Comisión de Cultura y Cinematografía de la Cámara de Diputados.
e. Un representante de la Secretaría de Turismo.
f. Un representante de la Secretaría de Desarrollo Agrario, Territorial y Urbano.
g. Un representante de la Secretaría de Hacienda y Crédito Público.
Invitados
El Consejo Directivo ACMPM podrá invitar a las sesiones, con voz, pero sin voto a las personas que considere que a través de su experiencia emitirán opiniones que fortalezcan la toma de decisiones en los temas que se desahoguen.
El Consejo Directivo ACMPM sesionará de manera ordinaria semestralmente y en extraordinario, las veces que se requiera.
El Grupo Asesor ACMPM es responsable de la dictaminación de los proyectos entregados a la DGSMPC durante la vigencia de la Convocatoria y de emitir las opiniones técnicas que le sean solicitadas.
El Grupo Asesor ACMPM quedará instaurado a partir de la publicación de las presentes Reglas de Operación por el ejercicio fiscal correspondiente. El Grupo Asesor ACMPM se integra de la siguiente manera.
1. El Titular de la Dirección de Arquitectura y Conservación del Patrimonio Artístico Inmueble del INBAL.
2. El Titular de la Coordinación Nacional de Monumentos Históricos del INAH.
3. El Titular de la Dirección de Patrimonio Mundial del INAH.
Los cargos de los integrantes del Consejo Directivo ACMPM, así como del Grupo Asesor ACMPM son honoríficos, por lo tanto, no recibirán remuneración alguna por el desempeño de sus encargos.
AIEC
La DGVC a través de la DPFD será la responsable, por parte de la SC, de llevar a cabo la gestión para el otorgamiento de los recursos, su control y seguimiento, así como de la revisión de los informes trimestrales y final que den cuenta del desarrollo de los proyectos y del ejercicio del recurso.
La SC a través de la DGVC será la encargada de vigilar el cumplimiento de los ordenamientos normativos establecidos para ello en:
1. El documento jurídico celebrado entre la SC y la IEC,
2. Las presentes RO,
3. La normatividad aplicable, y
4. Las disposiciones específicas determinadas por la Comisión Interna de la SC.
Asimismo, es responsable de interpretar las RO y resolver las dudas y aspectos no contemplados en éstas.
3.7. Coordinación institucional
El Programa no se contrapone, afecta ni presenta duplicidades con otros programas y acciones del Gobierno Federal en cuanto a su diseño, beneficios, apoyos otorgados y población objetivo, de acuerdo con el artículo 179 del Reglamento de la LFPRH.
Con este mismo propósito, la SC podrá establecer acciones de coordinación con las autoridades federales, locales y municipales, las cuales tendrán que darse en el marco de las disposiciones de las RO y de la normatividad jurídica aplicable.
Para el mejor cumplimiento de las acciones que se ejecutan a través del Programa se podrán realizar los ajustes necesarios en su planeación y operación, estableciendo los acuerdos, la coordinación y vinculación interinstitucional correspondientes, en el marco de lo dispuesto en las disposiciones jurídicas aplicables en la materia, lo establecido por las presentes RO y de las metas establecidas, así como en función de la capacidad operativa y la disponibilidad presupuestal.
4. OPERACIÓN
4.1. Proceso
PACMYC
| PROCESO PACMYC |
| Etapa | Actividad | Responsable |
| Convocatoria | Se realiza la difusión de la Convocatoria a nivel nacional, la cual tendrá una duración de 60 días naturales a partir del día siguiente de la fecha de su publicación. | DGCPIU |
| Asesoría y capacitación | Se dará asesoría y capacitación a los grupos interesados en participar en el PACMYC. | IEC |
| Recepción y registro de los proyectos presentados | La recepción de las intervenciones y los proyectos culturales comunitarios se realizará en las oficinas que se indiquen en los materiales de difusión de la Convocatoria. Los y las representantes de las intervenciones y los proyectos culturales comunitarios, recibirán copia de la Hoja de Recepción con el número de registro, que acredita la entrega (Anexo 8 PACMYC). | IEC |
| Designación del jurado | Se designará a un jurado dictaminador de especialistas, que será responsable de revisar y calificar las intervenciones y los proyectos culturales comunitarios y su decisión será inapelable. | CACREP |
| Proceso de dictaminación | El jurado dictaminador analizará y evaluará conforme a sus funciones, la viabilidad e impacto de las intervenciones y los proyectos culturales presentados, registrando en Acta de Dictaminación del PACMYC (Anexo 2 PACMYC). El resultado de la dictaminación será: I. Aprobado a. Aprobado con financiamiento. b. Aprobado en lista de espera. II. Rechazado Los jurados podrán otorgar cualquier calificación dentro de los rangos establecidos para cada criterio. La Secretaría Técnica de la CACREP proporcionará al jurado, junto con las copias de las intervenciones y los proyectos que les corresponda calificar, una relación de cuáles de esos proyectos cumplen con los Criterios de Patrimonio Cultural Inmaterial en Riesgo. La/ el Secretario Técnico de la CACREP tiene la atribución de solicitar a los jurados el ajuste de la calificación asignada, únicamente en dichos criterios para que coincidan con lo establecido y definido previo al proceso de dictamen por la CACREP. En el caso de que alguno(s) de las intervenciones o de los proyectos por dictaminar, haya recibido financiamiento con antelación del PACMYC u otros programas federales o estatales, el grupo solicitante deberá proporcionar: antecedentes de la/ el representante, resultados y cumplimiento de los compromisos. | Jurado dictaminador/ CACREP |
| | Los jurados remitirán con tres días hábiles de antelación a la reunión de dictaminación, sus calificaciones para que la Instancia Ejecutora los registre en el Sistema del Programa. El Jurado dictaminador sesionará en plenaria; revisará, analizará y acordará el dictamen definitivo de cada intervención o proyecto cultural. También someterá a discusión de la terna de jurados involucrados, las intervenciones y los proyectos a los que se les haya otorgado calificaciones discordantes. Resultado de la discusión, las y los jurados podrán ratificar o modificar la calificación otorgada previamente. El promedio de las tres calificaciones del jurado será el resultado definitivo, el cual se registrará en la Hoja de Dictamen de cada intervención o proyecto elegible (Anexo 1 PACMYC). En la reunión plenaria, el jurado ordenará de forma descendente las intervenciones y los proyectos, de acuerdo con la calificación asignada y con base en la disponibilidad presupuestaria se relacionarán en el inciso "A" del acta de dictaminación (Anexo 2 PACMYC) como aprobados con financiamiento. En caso de que dos o más intervenciones y proyectos presenten igual puntaje, el jurado determinará el criterio de orden para la relación definitiva. Las intervenciones y los proyectos aprobados que no alcancen a ser financiados conformarán una lista de espera, de acuerdo con la calificación asignada por el jurado Dictaminador y relacionado en el inciso "B" del Acta de Dictaminación (Anexo 2 PACMYC). Las intervenciones y los proyectos elegibles que cuyo resultado en la dictaminación sea inferior a nueve puntos se considerarán como rechazados y no podrán ser beneficiarios del PACMYC. | |
| Difusión de los resultados del dictamen | La instancia ejecutora hará pública la lista de intervenciones y proyectos culturales comunitarios aprobados en sus sistemas de información institucional y página electrónica. | DGCPIU/IEC |
| Entrega de los apoyos | La fecha de entrega de los recursos a las y los representantes de las intervenciones y los proyectos culturales comunitarios aprobados será determinada por la IEC. | IEC |
| Ejecución de las intervenciones y proyectos aprobados | El grupo ejecutará la intervención o proyecto conforme a las actividades y recurso aprobado acordado en la Carta Compromiso (Anexo 4 PACMYC). La/el representante de la intervención o proyecto debe presentar a la IEC los informes de actividades y financieros trimestrales, de acuerdo con lo establecido en la carta compromiso (Anexo 3 PACMYC). | Grupo beneficiario |
PAICE
| PROCESO PAICE |
| Etapa | Actividad | Responsable |
| Convocatoria | Posterior a la publicación de las RO, se emitirá la Convocatoria, en la página en Internet: http://vinculacion.cultura.gob.mx/PAICE/ especificando la hora y fecha límite para la recepción de Proyectos Culturales. La vigencia de la Convocatoria será de un mes. | DGVC |
| Difusión de la Convocatoria a través de las IEC | Se solicitará a las IEC apoyo para la difusión de la Convocatoria en los medios que tengan disponibles. | DGVC |
| Presentación y recepción de Proyectos Culturales | La Instancia Postulante presentará el/los Proyecto/s Cultural/es PAICE conforme lo establecido en los requisitos del punto 3.3.1., Requisitos, apartado PAICE, de RO, dentro de la hora y fecha límite establecida en la Convocatoria. La recepción de Proyectos Culturales se llevará a cabo en las oficinas de la Dirección General de Vinculación Cultural, ubicadas en Av. Paseo de la Reforma núm. 175, piso 7, esquina Río Támesis, Colonia y Alcaldía Cuauhtémoc, Ciudad de México, CP 06500. Tel.: Línea PAICE 800 76 72 423 (800 76 PAICE), (55) 4155 0528. Los Proyectos Culturales que cumplan con todos los requisitos establecidos en las RO serán considerados como elegibles y seguirán en el proceso de selección ante el jurado dictaminador del PAICE; el resto serán descartados. | Instancia Postulante |
| Designación jurado dictaminador | Se designará a un jurado dictaminador de especialistas, que será responsable de revisar y calificar los Proyectos Culturales elegibles y su decisión será inapelable. La cantidad de personas que conformarán el jurado dictaminador dependerá del número de Proyectos Culturales elegibles que se evaluarán. La designación de jurado quedará consignada en un acta suscrita por un Comité PAICE el cual estará integrado por representantes de la Subsecretaría de Diversidad Cultural y Fomento a la Lectura, la Dirección General de Vinculación Cultural y la Coordinación del PAICE. | Comité PAICE |
| Evaluación Proyectos Culturales | La Coordinación del PAICE enviará al jurado dictaminador los Proyectos Culturales para su evaluación. Cada proyecto cultural PAICE será evaluado por tres integrantes del jurado dictaminador, quienes asignarán una calificación. La calificación y priorización de los proyectos culturales se basará en los criterios de selección establecidos en el Anexo Jurado Dictaminador del PAICE (Anexo 4 PAICE). El promedio de las tres calificaciones del jurado será el resultado definitivo, el cual se registrará en la hoja de dictamen de cada proyecto elegible (Anexo 5 PAICE). | Jurado dictaminador |
| Selección de Proyectos Culturales | En la reunión plenaria el jurado dictaminador ordenará por modalidad y de forma descendente los Proyectos Culturales, de acuerdo con la calificación asignada en la hoja de dictamen de cada proyecto elegible. En caso de que dos o más Proyectos Culturales presenten igual puntaje, el jurado determinará el criterio de orden para la relación definitiva. Conforme al orden establecido por modalidad y calificación del jurado dictaminador se asignará el monto que se considere suficiente y adecuado para cumplir con los objetivos planteados en el Proyecto Cultural PAICE hasta agotar la suficiencia presupuestal del PAICE. Se suscribirá un acta de dictamen donde se asentará el fallo de los Proyectos Culturales elegibles con base en las hojas de dictamen de cada proyecto cultural PAICE. El fallo de cada proyecto PAICE podrá ser: 1) Aprobado con financiamiento. 2) Aprobado en lista de espera. 3) No aprobado. El jurado dictaminador podrá reducir hasta el 20% del presupuesto solicitado, siempre y cuando no se afecte el cumplimiento del objetivo del Proyecto Cultural PAICE. Durante la sesión correspondiente, el jurado dictaminador determinará el porcentaje del presupuesto de PAICE para cada modalidad. | Jurado dictaminador |
| Notificación del fallo | La Instancia Postulante recibirá de la Dirección General de Vinculación Cultural la notificación del fallo emitido por el jurado dictaminador a través de los correos electrónicos asentados en la solicitud oficial. Los Proyectos Culturales no aprobados quedarán a disposición de las personas interesadas durante un máximo de 30 días hábiles, al cabo de los cuales se procederá a su destrucción. | DGVC |
| Publicación de resultados | La SC publicará los resultados en su página electrónica, en el siguiente enlace: http://vinculacion.cultura.gob.mx/PAICE/ a más tardar 90 días naturales a partir del día siguiente del cierre de la Convocatoria. | SC |
| Formalización jurídica y administrativa | En caso de que el jurado dictaminador determine aprobado el proyecto, la Dirección General de Vinculación Cultural, en colaboración con la instancia beneficiaria, iniciará el proceso de formalización jurídica y administrativa. | DGVC/ Instancia beneficiaria/ UAJ/ DGA |
| Entrega de los recursos | Los recursos se depositarán en la cuenta bancaria para el proyecto, previa presentación de un CFDI, o comprobante oficial correspondiente, de conformidad con las obligaciones establecidas en el numeral 3.5., apartado Obligaciones PAICE de RO. | SC |
| Ejecución del proyecto | La instancia beneficiaria realizará las acciones y aplicará el recurso federal conforme a lo establecido en el Proyecto Cultural PAICE autorizado. Para la Modalidad de Vida a la Infraestructura Cultural: A partir del trimestre calendario en el que se realice el depósito de los recursos públicos federales, la instancia beneficiaria enviará trimestralmente a la Coordinación del PAICE, el reporte de los avances físicos y financieros de las acciones bajo su responsabilidad, en el formato oficial, conforme a lo establecido en el numeral 4.2.1. Avances Físicos Financieros, apartado PAICE, de RO (Anexo 7 PAICE). Para la Modalidad de Fortalecimiento a la infraestructura Cultural: A partir del trimestre calendario en el que se realice el inicio de los procedimientos de adjudicación de los contratos de construcción y/o equipamiento, la instancia beneficiaria, enviará trimestralmente a la Coordinación del PAICE, el reporte de los avances físicos y financieros de las acciones bajo su responsabilidad, en el formato oficial establecido, conforme a lo establecido en el numeral 4.2.1. Avances físicos financieros, apartado PAICE, de las RO. | Instancia beneficiaria |
| Modificaciones a los instrumentos jurídicos | Quedará a consideración de la DGVC la determinación de una prórroga ulterior cuando quede demostrado que los retrasos son imputables a causas de fuerza mayor y la instancia beneficiaria se comprometa a la conclusión del proyecto en un periodo determinado, buscando cumplir con el objetivo cultural del proyecto aprobado. Las instancias beneficiarias podrán solicitar a la DGVC, modificaciones al instrumento jurídico vigente, previa justificación documentada en la que se detalle los motivos por los cuales se solicita la modificación, acompañada de los documentos que acrediten lo manifestado. | DGVC |
| Conclusión del proyecto | Una vez concluido el Proyecto Cultural PAICE, la instancia beneficiaria enviará a la Coordinación del PAICE el Reporte Final en el formato establecido. Para efectos de comprobación de recursos la DGVC únicamente considerará el monto del apoyo PAICE. La Coordinación del PAICE verificará la información remitida, y en caso de no haber observaciones en la información enviada, se dará por concluido el proyecto. Ver numeral 4.2.2 Acta de entrega-recepción y 4.2.3 Cierre de ejercicio, apartado PAICE, de RO. | DGVC / Instancia beneficiaria |
FOREMOBA
| PROCESO FOREMOBA |
| Etapa | Actividad | Responsable |
| Convocatoria | A más tardar 5 días hábiles después de la publicación de las RO se publicará la Convocatoria (Anexo 4 FOREMOBA) en las siguientes páginas en Internet.: · https://www.cultura.gob.mx/monumentos/foremoba/convocatorias-resultados/. · https://www.gob.mx/cultura/acciones-y-programas/foremoba. | DGSMPC |
| Recepción de proyectos de monumentos históricos y bienes artísticos de propiedad federal | El periodo de recepción de proyectos FOREMOBA 2020 no podrá exceder de 45 días naturales a partir de la publicación de la Convocatoria. La Dirección del FOREMOBA recibirá los expedientes de los proyectos conforme a lo establecido en el numeral 3.3.1., Requisitos, apartado FOREMOBA, de RO. | Dirección de FOREMOBA |
| Revisión de proyectos | La Dirección del FOREMOBA realizará la revisión y verificación de los requisitos enunciados en el numeral 3.3.1., Requisitos, apartado FOREMOBA, de R.O. Los proyectos que cumplan con todos los requisitos establecidos en las R.O. serán considerados como elegibles y seguirán el proceso de selección ante la Comisión Dictaminadora y posteriormente para su aprobación ante el Comité Ejecutivo del FOREMOBA. | Dirección de FOREMOBA |
| Integración de la Comisión dictaminadora | La Comisión Dictaminadora estará integrada por al menos seis integrantes propuestos por el Secretario Ejecutivo del FOREMOBA. Los integrantes deberán ser especialistas en restauración de monumentos y bienes artísticos, así como personalidades de reconocido prestigio académico en el tema. Los miembros de la Comisión Dictaminadora serán los responsables de revisar y seleccionar los proyectos susceptibles de ser apoyados con el recurso federal del FOREMOBA. El nombramiento de sus miembros es honorífico y durará todo el tiempo necesario para la culminación del proceso de dictaminación del ejercicio fiscal 2020. | Secretario Ejecutivo del FOREMOBA |
| Evaluación de la Comisión dictaminadora | El Secretario Ejecutivo a través de la dirección del FOREMOBA distribuirán los expedientes de los proyectos considerados elegibles entre los miembros de la Comisión dictaminadora para que analicen las propuestas de manera individual. | Secretario Ejecutivo y Dirección del FOREMOBA |
| Procedimiento de la selección | La selección de los proyectos estará en función de los siguientes criterios: Se atenderá la urgencia o necesidad de restaurar, rehabilitar o mantener el monumento histórico, mueble o inmueble de propiedad federal, considerando el grado de deterioro y riesgo de pérdida. Se analizará la conveniencia del proyecto presentado, tomando en cuenta sus antecedentes y la importancia de los trabajos a ejecutar para la salvaguarda del inmueble o bien mueble. Se considerará el número de personas y comunidades que se pretenden beneficiar gracias a las intervenciones del patrimonio histórico a restaurar o rehabilitar para mantener viva nuestra cultura histórica. Bajo este contexto, la Comisión Dictaminadora de manera justa y transparente, determinará la viabilidad de los proyectos susceptibles de recibir el apoyo económico de acuerdo con la disponibilidad de los recursos autorizados para esta vertiente. Posterior a la evaluación y dictaminación de proyectos se elaborará el Acta que deberá ser firmada por cada integrante de la Comisión Dictaminadora. El proceso no deberá exceder de 30 días naturales posterior al cierre de la Convocatoria. Las actas estarán bajo resguardo en las oficinas del FOREMOBA. | Comisión Dictaminadora |
| Integración del Comité Ejecutivo | El Comité Ejecutivo será integrado por: Titular de la SC, quien fungirá como Presidente del Comité con voto de calidad. Titular de la Subsecretaría de Diversidad Cultural y Fomento a la Lectura, vocal con voz y voto. Titular de la Dirección General de Administración, vocal con voz y voto. Titular de la Unidad de Asuntos Jurídicos, vocal con voz y voto. Titular del Instituto Nacional de Antropología e Historia, vocal con voz y voto. Titular del Instituto Nacional de Bellas Artes y Literatura, vocal con voz y voto. Titular de la Dirección General de Sitios y Monumentos del Patrimonio Cultural, quien fungirá como Secretario Ejecutivo, por parte de la SC. El Comité Ejecutivo tendrá como invitado permanente al: Titular del Órgano Interno de Control en la Secretaría de Cultura. Las resoluciones que emita el Comité Ejecutivo serán definitivas y sólo podrán ser revocadas o modificadas por el propio Comité. El Comité Ejecutivo tendrá en forma enunciativa, más no limitativa, las siguientes funciones.: 1. Aprobar el otorgamiento del apoyo económico a quienes hayan resultado beneficiados de acuerdo con los dictámenes emitidos por la Comisión Dictaminadora. 2. Establecer los compromisos adicionales que deberá cumplir la instancia beneficiaria, con el fin de mantener una línea de corresponsabilidad. 3. Instruir al Secretario Ejecutivo a realizar las gestiones necesarias para otorgar los recursos autorizados de acuerdo con los requerimientos, tiempos y montos. Resolver dudas o aspectos no considerados en las RO, autorizar las propuestas extraordinarias que presenten al FOREMOBA. | Secretaria de Cultura, Subsecretaria de Diversidad Cultural y Fomento a la Lectura, Dirección General de Administración, Unidad de Asuntos Jurídicos, INAH, INBAL y DGSMPC. |
| Publicación de Resultados | A más tardar 60 días naturales contados a partir del día siguiente del cierre de la Convocatoria la DGSMPC publicará los resultados en las siguientes páginas en Internet.: · https://www.cultura.gob.mx/monumentos/foremoba/convocatorias-resultados/. · https://www.gob.mx/cultura/acciones-y-programas/foremoba. | DGSMPC |
| Notificación del fallo a los beneficiarios | Una vez publicados los resultados, los beneficiarios se pondrán en contacto con la Dirección del FOREMOBA para iniciar el proceso de formalización jurídica y administrativa en un tiempo límite de 10 días naturales. Los participantes que no entren en contacto para el proceso de formalización de los convenios se aplicará la negativa ficta, reiterando que quedan invitados a participar en la Convocatoria del FOREMOBA en el siguiente año fiscal. Los Proyectos no seleccionados estarán disponibles para su entrega en la Dirección del FOREMOBA, previo oficio firmado por el responsable legal del proyecto, en hoja membretada, en donde solicita la devolución de su proyecto. | Dirección del FOREMOBA/ Responsable legal del proyecto |
| Elaboración de documentos jurídicos | Al concluir la selección de los proyectos que se verán beneficiados, la instancia responsable legal del proyecto adquiere como obligación la entrega de la documentación legal y administrativa que le solicite el FOREMOBA, incluyendo de la Secretaría de Finanzas del Estado: nombramiento del secretario e identificación Oficial, constancia de situación fiscal actualizada, cuenta bancaria en donde se depositará el recurso federal (debe ser una cuenta productiva) con CLABE interbancaria, conforme a las nuevas disposiciones fiscales hacendarias, comprobante de domicilio actualizado que coincida con la dirección fiscal y catálogo de beneficiarios; esto con la finalidad de entregarla a la Unidad de Asuntos Jurídicos de esta Secretaría de Cultura para la elaboración de los convenios de colaboración respectivos, donde se especifiquen los derechos y obligaciones de las instancias beneficiarias, la descripción del proyecto, la entrega de informes y procedimiento para la entrega de los recursos. | DGSMPC / Instancia beneficiaria |
| Liberación de recursos federales | Una vez que la persona responsable legal del proyecto seleccionado entregue el convenio de colaboración suscrito por todos los involucrados, junto con un Comprobante Fiscal Digital (CDFI) vigente, un comprobante de domicilio vigente, y copia del estado de cuenta bancario con clave bancaria estandarizada a 18 posiciones vigente acompañado del catálogo de beneficiarios, para que pueda ser registrado por la Dirección General de Administración de la SC y se efectuará la liberación de recursos económicos federales a los responsables de su administración establecidos en el convenio respectivo. | Coordinación Administrativa, DGSMPC y Dirección de FOREMOBA |
| Inicio de obra | Se iniciarán los trabajos de restauración o los procesos de adjudicación 15 días hábiles posteriores a la recepción de los recursos pactados, notificando por escrito al Titular de la DGSMPC con el propósito de precisar los lineamientos técnico-administrativos que deberán cumplirse. | Instancia beneficiaria |
| Visita de verificación | Durante el desarrollo de las obras se realizarán visitas de verificación técnica por el personal de la DGSMPC siempre y cuando exista suficiencia presupuestal para viáticos y se harán -en los sitios que garanticen seguridad para llevar a cabo estas labores-, con el fin de corroborar el cumplimiento de los trabajos descritos en el convenio de colaboración. | DGSMPC |
| Informe de avance de obra | Enviar a la DGSMPC el avance de obra (Anexo 5 FOREMOBA Informe de avance de obra), junto con un reporte fotográfico de los trabajos ejecutados en el periodo, reporte trimestral de los recursos ejercidos acompañado del estado de cuenta bancario por cada mes reportado, así como las estimaciones y la facturación comprobatoria del gasto de acuerdo con el calendario de obra anexo al convenio de colaboración. | Instancia beneficiaria |
| Conclusión de trabajos | Una vez concluidos los trabajos, enviar la documentación necesaria para el cierre de obra y la comprobación de la aplicación de los recursos de acuerdo con la cláusula cuarta del Convenio de Colaboración, incluyendo el Anexo 5 FOREMOBA Informe de avance de obra, junto con un reporte fotográfico de los trabajos realizados, un reporte de los recursos ejercidos y la documentación que soporte la ejecución de los trabajos por medio de estimaciones de obra, números generadores, catálogo real de los trabajos ejecutados y acta entrega recepción de los trabajos (Anexo 6 FOREMOBA). | Instancia beneficiaria |
En todos los casos objeto del FOREMOBA, se deberá contar con otras fuentes de financiamiento para el mantenimiento, rehabilitación y/o restauración de los bienes muebles o inmuebles artísticos de propiedad federal. Las otras fuentes de financiamiento podrán ser de las comunidades, del gobierno en las entidades federativas, en los municipios, o bien de la iniciativa privada o de la sociedad civil, cuyos recursos deberán estar depositados con antelación a la entrega de aquéllos previstos por la SC.
Los recursos que sean aportados por el Gobierno Federal y aplicados a través del apoyo en la realización de obras de mantenimiento o restauración, deberán sujetarse invariablemente a las leyes y reglamentos aplicables en la materia, como son la Ley de Obras Públicas y Servicios Relacionados con las Mismas, la Ley de Adquisiciones, Arrendamientos y Servicios del Sector Público, la Ley Federal sobre Monumentos y Zonas Arqueológicos, Artísticos e Históricos y la Ley General de Bienes Nacionales, así como los Reglamentos de las mismas, y se llevarán a cabo a través de la autorización que las instituciones beneficiarias deberán solicitar a la instancia correspondiente ante el INAH o el INBAL, así como con las entidades Estatales y Municipales u otras que correspondan.
PROFEST
| PROCESO PROFEST |
| Etapa | Actividad | Responsable |
| Convocatoria | Publicará la Convocatoria en la página en Internet: http://cultura.gob.mx/gobmx/convocatorias/ en la cual se establecerán la hora y fecha límite para la recepción de proyectos. La Convocatoria estará vigente 30 días naturales a partir del día siguiente de la fecha de publicación. | DGPFC |
| Invitación a instancias estatales de cultura | El día que se haga pública la Convocatoria la DGPFC invitará a las instancias estatales de cultura a participar y solicitará su colaboración para la difusión de la Convocatoria. El día que se haga pública la Convocatoria la DGPFC invitará a todos los interesados que hayan proporcionado sus datos de contacto y a todos los solicitantes de convocatorias previas. | DGPFC |
| Asesoría y capacitación a todos los interesados | Otorgará asesorías y capacitación a todos los interesados en participar en la Convocatoria desde la publicación hasta un día antes del cierre de la misma. | DGPFC |
| Periodo de Capacitaciones PROFEST | Otorgará sesiones de capacitación, sobre las RO y ejecución del PROFEST, sobre cómo presentar y realizar un proyecto de festival, durante una semana, organizadas según se determine la demanda, a todos los interesados en registrarse. Ambas capacitaciones son obligatorias de manera presencial para Festivales que participan en la primera categoría. | DGPFC |
| Presentación de proyectos | Presentará su solicitud oficial y expediente del proyecto a través de la Plataforma PROFEST integrados conforme a lo establecido en la sección requisitos de las presentes RO, apartado requisitos PROFEST, así como en la Convocatoria, con una vigencia de 30 días naturales. | Instancia Postulante |
| Recepción y revisión de proyectos | La DGPFC recibirá de las instancias postulantes las solicitudes por las vías señaladas en la Convocatoria. Una vez cerrada la Convocatoria no se aceptará ningún cambio o inclusión de documentos. La DGPFC realizará la revisión documental y verificación de los puntos enunciados en el apartado requisitos PROFEST de las presentes RO. | DGPFC |
| Nombramiento de Comisiones Dictaminadoras | La Comisión de Honor determinará a tres miembros especialistas por disciplina de cuatro Comisiones Dictaminadoras. Las cuatro Comisiones Dictaminadoras evaluarán y calificarán los proyectos de Festivales con base en los criterios de selección enunciados. Las Comisiones Dictaminadoras correspondientes a las disciplinas de literatura, artes visuales y diseño y gastronomía estarán conformadas por nueve miembros con voz y voto (Anexo 1 PROFEST). 1. La titular o el titular de la Dirección General de Promoción y Festivales Culturales. 2. Tres expertos profesionales seleccionados por la Comisión de Honor de acuerdo con la disciplina. 3. Un promotor cultural representante por región, nombrado por cada representante regional de cultura, cinco en total por Comisión. Y seis miembros con voz solamente. 1. La o el titular de la Coordinación Nacional de Literatura o de la Coordinación Nacional de Artes Visuales del INBAL o de la Dirección General de Culturas Populares, Indígenas y Urbanas de la SC, o su suplente, quienes tendrán a su cargo la Secretaría Ejecutiva, de acuerdo con la disciplina que se sesione a dictaminación. 2. Una persona de apoyo de la DGPFC. 3. Un representante de cada una de las siguientes instancias de la SC: Órgano Interno de Control, UAJ y DGA. 4. Un representante de Transparencia Mexicana. La Comisión Dictaminadora correspondiente a las disciplinas de música, teatro y danza estará conformada por quince miembros con voz y voto (Anexo 1 PROFEST): 1. La titular o el titular de la Dirección General de Promoción y Festivales Culturales. 2. Tres expertos profesionales seleccionados por la Comisión de Honor por cada una de las tres disciplinas. 3. Un promotor cultural representante por región, nombrado por cada representante regional de cultura, cinco en total. Y nueve miembros con voz solamente: 1. La o el titular del INBAL, o su suplente, quien tendrá a su cargo la Secretaría Ejecutiva. 2. Un titular de la Coordinación Nacional de Teatro, de la Coordinación Nacional de Música, y de la Coordinación Nacional de Danza, del INBAL. 3. Una persona de apoyo de la DGPFC. 4. Un representante de cada una de las siguientes instancias de la SC: Órgano Interno de Control, UAJ y DGA. 5. Un representante de Transparencia Mexicana. El nombramiento de los integrantes de las Comisiones Dictaminadoras será inapelable. | Comisión de Honor |
| Presentación y selección de proyectos | La DGPFC presentará los proyectos que hayan cumplido con lo establecido en el apartado requisitos PROFEST de las presentes RO y que no hayan caído en los supuestos establecidos en el apartado Restricciones del Anexo 2 PROFEST a la Comisión Dictaminadora para su análisis, selección, eventual aprobación y asignación de recursos. Las cuatro Comisiones Dictaminadoras (Anexo 1 PROFEST) evaluarán y calificarán los proyectos de Festivales para determinar cuáles resultan favorables y asignar correspondientemente los recursos. El fallo de las Comisiones Dictaminadoras será inapelable. | Comisiones Dictaminadoras/ DGPFC |
| Publicación de resultados | Los resultados de las instancias beneficiadas serán publicados en: http://www.cultura.gob.mx/gobmx/convocatorias/resultados a más tardar 30 días naturales a partir del día siguiente del cierre de la Convocatoria. | DGPFC |
| Notificación de fallo | Las instancias postulantes recibirán de la DGPFC la notificación de fallo, a más tardar quince días naturales a partir del día siguiente de la publicación de resultados. | DGPFC |
| Asesoría y capacitación | En cumplimiento del objetivo de profesionalizar los festivales culturales y artísticos la DGPFC brindará asesoría, capacitación y orientación para aplicar correctamente la normatividad federal antes, durante y después de la realización del Festival en términos de los derechos y obligaciones, de las causas de incumplimiento, suspensión o cancelación de los recursos, de los informes financiero y de actividades, del cierre del ejercicio, de los procesos de auditoría, control y seguimiento, de la evaluación, y de transparencia y rendición de cuentas. | DGPFC |
| Formalización jurídica | Los beneficiarios iniciarán el proceso de formalización jurídica y administrativa. La DGPFC solicitará a las Unidades Responsables competentes su intervención. El plazo máximo para la formalización de dicho instrumento jurídico será de tres meses, contados a partir de la fecha de notificación del fallo vía electrónica. Este plazo no podrá modificarse salvo solicitud por escrito de la instancia beneficiaria y autorización de la DGPFC. | DGPFC /Instancia beneficiaria |
| Entrega de los recursos | La DGPFC deberá solicitar a la DGA que se transfiera el total de los recursos del ejercicio fiscal, para lo cual la instancia beneficiaria deberá haber realizado las gestiones necesarias para recibir el apoyo de acuerdo con lo estipulado en los requisitos de las presentes RO. En el caso de las IEC, las instituciones de cultura municipales, los municipios y las universidades públicas estatales, la SC transferirá los recursos a la Secretaría de Finanzas Estatal o su similar para que ésta los transfiera, a su vez, a la instancia beneficiaria. En el caso de las OSC, la SC transferirá los recursos directamente a la OSC beneficiaria. En todos los casos el beneficiario deberá emitir un CFDI con todos los requisitos establecidos en el Código Fiscal de la Federación y disposiciones correlativas por el total del monto aprobado. La CLC emitida por la TESOFE será el documento comprobatorio para acreditar que la SC realizó las gestiones de transferencia del apoyo. | SC/ DGPFC/ |
| Comprobación del ejercicio de los recursos | Los beneficiarios deberán presentar los CFDI de acuerdo con la normatividad aplicable con todos los requisitos establecidos en el Código Fiscal de la Federación y disposiciones correlativas correspondientes a todos los bienes y servicios pagados o arrendados. Dichos comprobantes de ejercicio de los recursos deberán ser relacionados y anexados en el informe financiero (Anexo 10 PROFEST) bajo la responsabilidad de la instancia beneficiaria, conforme a lo establecido en las presentes RO. | Instancia beneficiaria |
| Cierre del proyecto | A más tardar quince días hábiles contados a partir del día siguiente del término del Festival (último día de actividades programadas de acuerdo con lo establecido en el Anexo 6 PROFEST ) y/o la entrega del recurso, la instancia beneficiaria deberá entregar a la DGPFC el Informe de actividades (Anexo 9 PROFEST) y el Informe financiero (Anexo 10 PROFEST), acompañado de la documentación comprobatoria del ejercicio del gasto, así como evidencias impresas de la difusión, como programas de mano, carteles, etc., preferentemente con fotografías y/o videos en alta resolución en los que se observe el marco de realización de la actividad, que también muestre a los asistentes, que incluya la firma Institucional de la SC y la leyenda aplicable. La DGPFC verificará la información remitida y, en su caso, emitirá las respectivas observaciones a fin de concluir la correcta comprobación del ejercicio del recurso hasta la emisión del oficio de término correspondiente. | SC/ DGPFC / Instancia beneficiaria |
ACMPM
| PROCESO ACMPM |
| Etapa | Actividad | Responsable |
| Convocatoria | Publicará la Convocatoria en la página: http://cultura.gob.mx/gobmx/convocatorias/ y https://www.gob.mx/cultura/acciones-y-programas/apoyo-a-las-ciudades-mexicanas-patrimonio-mundial-acmpm. La Convocatoria estará vigente 30 días naturales a partir del día siguiente de la fecha de publicación. | DGSMPC |
| Entrega de planes de manejo o planes maestros | A partir de la publicación de la Convocatoria y hasta su cierre (30 días naturales a partir del día siguiente a la fecha de Publicación de la Convocatoria), se deberá de remitir, mediante oficio en texto libre el plan de manejo o plan maestro del cual derivan los proyectos que serán apoyados con el ACMPM en el presente ejercicio fiscal. En caso de no contar con alguno de estos documentos de planeación, las Ciudades Mexicanas deberán realizarlo obligatoriamente con los recursos económicos del ACMPM del presente el ejercicio fiscal. | Ciudad Mexicana postulante |
| Recepción de los proyectos ejecutivos y/o propuestas de elaboración de estudios/proyectos | La recepción de proyectos será de 30 días naturales a partir del día siguiente a la fecha de Publicación de la Convocatoria. La DGSMPC recibirá mediante escrito libre a la DGSMPC los proyectos ejecutivos que las Ciudades Mexicanas pretenden ejecutar, los cuales deberán derivar del plan maestro o plan de manejo elaborado por cada ciudad mexicana. | DGSMPC |
| Envío de los proyectos al Grupo Asesor del ACMPM | Remitir al Grupo Asesor del ACMPM los proyectos, a más tardar, en 5 días hábiles contados al día siguiente de su recepción. | DGSMPC |
| Dictaminación del proyecto o propuesta | El periodo de dictaminación inicia al día siguiente de la publicación de la Convocatoria y termina como máximo 45 días naturales posteriores al cierre de la Convocatoria. Los integrantes del Grupo Asesor realizarán de manera conjunta la/s sesión/es de evaluación de la viabilidad técnica y presupuestal de los proyectos para la ejecución de las obras y para la elaboración de estudios y/o proyectos. Como resultado de la/s sesión/es de evaluación, cada integrante del Grupo Asesor emitirá el dictamen usando el formato del Anexo 4 ACMPM de cada proyecto entregado por la DGSMPC, sin exceder de 45 días naturales posteriores al cierre de la Convocatoria. El Grupo Asesor ACMPM deberá valorar la viabilidad de la ejecución de los proyectos, considerando los siguientes criterios.: 1. Que sea acorde con el objetivo del ACMPM. 2. Que se realice dentro del polígono indicado en la Declaratoria. 3. Que los objetivos y metas del proyecto sean precisos. 4. Que el presupuesto sea congruente respecto a los objetivos y metas del proyecto, indicando si los costos del catálogo de conceptos corresponden con la realidad de mercado. 5. Que forme parte de un proyecto integral. 6. Que sea viable material y financieramente. El dictamen que emita el Grupo Asesor del ACMPM podrá resultar en dos sentidos: · viable o · no viable. Asimismo, en caso de que el integrante Grupo Asesor determine el proyecto como VIABLE, éste deberá continuar con la evaluación del proyecto en la hoja 2 del Anexo 4 ACMPM, llenando la matriz de ponderación que considera los siguientes criterios: 1. Valor histórico (Ligado a sucesos históricos y/o representa un testimonio de la evolución de la ciudad). 2. Valor estético (Estilo, ritmo, la escala, la proporción, el color y la iluminación). 3. Valor social (Vinculo físico-emocional que existe entre las personas y el edificio/sitio a intervenir). 4. Valor de uso (Utilidad o función para los habitantes de la ciudad). 5. Conservación (Contribución a la conservación de los criterios de inscripción de la ciudad). | Grupo Asesor ACMPM |
| Aprobación de proyectos | La DGSMPC presentará al Consejo Directivo, los proyectos que hayan sido dictaminados viables en sentido unánime por el Grupo Asesor ordenados de acuerdo con su calificación ponderada según el resultado de la dictaminación usando el formato Anexo 4 ACMPM para su selección y eventual aprobación para la asignación de recursos de acuerdo con la disponibilidad presupuestal. El Consejo Directivo dará preferencia a los proyectos con mayor puntaje obtenido en la matriz de ponderación del Anexo 4 ACMPM y considerando su mayor importancia patrimonial. Los proyectos deben ser dictaminados viables en sentido unánime para que puedan ser seleccionados por el Consejo Directivo y la aprobación de los proyectos se sujetará a la disponibilidad presupuestal para esta vertiente. | Consejo Directivo |
| Notificación de los resultados | La DGSMPC publicará los resultados de la dictaminación de los proyectos ejecutivos o propuestas para la elaboración de estudios y/o proyectos presentados 60 días naturales posteriores al cierre de la Convocatoria, en la página: http://cultura.gob.mx/gobmx/convocatorias/ y https://www.gob.mx/cultura/acciones-y-programas/apoyo-a-las-ciudades-mexicanas-patrimonio-mundial-acmpm. | DGSMPC |
| Entrega de documentación para formalización de convenio | Las Ciudades Mexicanas tendrán un plazo de 20 días naturales a partir de la notificación del resultado de la selección y aprobación del proyecto por el Consejo Directivo para presentar la solicitud de formalización del convenio. Las solicitudes de convenio que se reciban posteriores a esa fecha no serán procesadas y el proyecto quedará automáticamente cancelado. La solicitud de formalización de convenio debe realizarse con papelería oficial del ayuntamiento y por cada proyecto, detallándose de la siguiente forma: Nombre del proyecto ejecutivo a ejecutar. Año del recurso a aplicar. Costo total del proyecto ejecutivo a ejecutar. Fecha de inicio y terminación del Proyecto Ejecutivo. Suscrita en original por la máxima autoridad de las Ciudades Mexicanas interesada, así como por el titular de su Dirección de Obras (u homóloga). Asimismo, la solicitud de convenio deberá acompañarse de la siguiente documentación: a. Copia simple del dictamen viable emitido por el Grupo Asesor. b. Anexo 1 ACMPM Catálogo y presupuestos de obra desglosado ACMPM. c. Anexo 2 ACMPM Cronograma de actividades y de aplicación de recursos ACMPM actualizado. d. 32-D con opinión en sentido Positivo del municipio, expedida máximo un mes antes de su entrega a la DGSMPC. e. Documento bancario donde consten fehacientemente los datos de la cuenta bancaria para la transferencia de recursos (se deberá aperturar por la Secretaría de Finanzas del Estado). f. Formato de catálogo de beneficiarios debidamente requisitados (firmado por la Secretaría de Finanzas del Estado). Este documento debe entregarse impreso y en original. g. Comprobante oficial de la suficiencia presupuestal para la aportación del recurso económico por parte de la instancia solicitante (deberá comprobar la suficiencia presupuestal del 30% del monto total aprobado para la ejecución de la obra y/o del 50% del monto total aprobado para la elaboración de estudios o proyectos) | Ciudades Mexicanas con proyectos aprobados |
| | En caso de que la información antes enlistada no sea entregada completa, la DGSMPC no procederá con el trámite de formalización del convenio. La DGSMPC podrá solicitar en cualquier momento documentación adicional, ya sea de las Ciudades Mexicanas o de los trabajos a ejecutar. La DGSMPC no formalizará convenios para el apoyo de proyectos si las Ciudades Mexicanas tienen incumplimientos a las obligaciones pactadas en ejercicios fiscales anteriores, aunque los proyectos nuevos hayan sido dictaminados Viables de manera unánime. | |
| Formalización de convenio | La DGSMPC enviará la solicitud de elaboración del convenio a la Unidad de Asuntos Jurídicos de la SC y una vez elaborado, se remitirá a la Ciudad Mexicana para firma de las autoridades del ayuntamiento y de los Titulares de las Secretarías de Finanzas del Estado. La Ciudad Mexicana deberá remitir los convenios firmados a la DGSMPC para firma del Titular. La DGSMPC enviará los convenios firmados a la Unidad de Asuntos Jurídicos de la SC para su validación. | DGSMPC / Unidad de Asuntos Jurídicos de la SC/ Ciudades Mexicanas |
| Elaboración y Entrega de recibo | Las Ciudades Mexicanas solicitarán a las Secretarías de Finanzas de sus respectivos estados, la elaboración del CFDI o similar que ampare el recurso que se pacta en el convenio, mismo que deberá contener las siguientes características: Concepto: Indicar el número de ministración que se otorgará, así como los datos del convenio que ampara la entrega de esta, tales como: número y nombre del proyecto que se ejecuta. Cantidad: El monto correspondiente a la ministración que se otorgará. Las Ciudades Mexicanas enviarán los CFDI o similares a la DGSMPC. | Las Ciudades Mexicanas |
| Entrega de ministraciones | La DGSMPC gestionará ante la Dirección General de Administración de la SC la liberación de los recursos pactados en el convenio en ministraciones y por transferencia bancaria a la cuenta que se hubiese indicado en un periodo máximo de 10 días naturales, contados al día siguiente de la recepción, previa revisión y validación del recibo que entreguen las Ciudades Mexicanas. Las entregas de las ministraciones subsecuentes a la primera están condicionadas a la aprobación del informe de seguimiento y comprobación de recursos (Anexo 3 ACMPM) que presenten las Ciudades Mexicanas. | DGSMPC/ Dirección General de Administración de la SC |
| Evaluación de acciones ejecutadas | La DGSMPC podría efectuar visitas de seguimiento a las Ciudades Mexicanas para verificar la ejecución de los proyectos ejecutivos, salvo disponibilidad presupuestal para viáticos. | DGSMPC |
| Entrega de informes trimestrales y comprobaciones de avances físicos financieros | Para efectos de comprobación de recursos, la DGSMPC únicamente considerará el monto que hubiese ministrado, observando posibles faltantes y desconociendo excedentes, en el entendido de que todo recurso ministrado deberá comprobarse fehacientemente o en su caso, reintegrarse. El informe de seguimiento y comprobación de recursos (Anexo 3 ACMPM) debe detallar las acciones realizadas e incluir material fotográfico que muestre el desarrollo del proyecto, así como la comprobación total del recurso económico ministrado, anexando relación y copia de las facturas que respalden la totalidad de cantidad ministrada, así como los estados de cuenta bancarios de cada mes a partir de la ministración del recurso. | Ciudades Mexicanas/ DGSMPC |
| Modificaciones a los convenios | Las Ciudades Mexicanas podrán solicitar a la DGSMPC, en el Anexo 5 ACMPM, las modificaciones que se requieran a los convenios vigentes cuando en su conjunto no excedan el 25% del monto originalmente pactado; el plazo de ejecución únicamente se podrá modificar por una vez sin que la prórroga exceda dos meses, y no rebase del 31 de diciembre satisfaciendo lo siguiente: 1. Que exista justificación. 2. Que exista suficiencia de recursos (para el caso de incremento en el costo pactado originalmente). 3. Que la modificación no sea una forma de eludir las obligaciones del convenio original. 4. Adjuntar la versión actualizada del anexo que se requiera modificar (Anexo 1 ACMPM y/o Anexo 2 ACMPM, previstos en el convenio). Cuando la modificación implique adecuaciones al proyecto ejecutivo que dictaminó el Grupo Asesor ACMPM o éstas sean substanciales, las Ciudades Mexicanas deberán considerar que la DGSMPC remitirá al Grupo Asesor del ACMPM la adecuación para efectos de dictaminación. En tal caso, deberá adjuntarse en cuatro ejemplares idénticos (versión digital CD) el proyecto ejecutivo que prevea las modificaciones que se pretendan realizar. Una vez que las Ciudades Mexicanas obtenga el Dictamen viable del Grupo Asesor ACMPM podrá solicitar a la DGSMPC la elaboración del respectivo convenio modificatorio, adjuntando el Anexo 2 ACMPM y sólo en caso de que el monto total previsto también requiera modificaciones se acompañará el Anexo 1 ACMPM actualizado. | Ciudades Mexicanas, Grupo Asesor ACMPM/ Dirección General de Sitios y Monumentos del Patrimonio Cultural /Unidad de Asuntos Jurídicos de la SC / Dirección General de Administración de la SC. |
| Entrega del informe final | Las Ciudades Mexicanas contarán con un término de 15 días naturales antes de la conclusión de la vigencia del convenio, para presentar por escrito a la DGSMPC un último informe conforme al Anexo 3 ACMPM, mismo que deberá incluir material fotográfico, así como material videográfico en formato DVD con una duración mínima de 5 minutos y máxima de 10, en el que se visualice la total culminación de los trabajos y se muestre un comparativo entre el inicio y la terminación del proyecto, asimismo dicho informe deberá contener el documento bancario que respalde que la cuenta aperturada para la formalización del convenio que se pretende finiquitar, se encuentra en ceros. | Las Ciudades Mexicanas |
| Validación de la información y cierre de expediente | La DGSMPC conciliará el ejercicio del ACMPM para efectos de cierre de expediente. | DGSMPC |
| Resguardo de expedientes | Deberá documentar cada uno de los convenios que ampare la ejecución de proyectos y ejercicio de recursos. Al efecto, se integrará y resguardará la documentación que se genere con motivo de la formalización, seguimiento y comprobación de recursos de los convenios, la citada documentación será: 1. El proyecto ejecutivo o la solicitud de elaboración de estudios y proyectos. 2. Los dictámenes emitidos por el Grupo Asesor. 3. El convenio, y en su caso, los modificatorios. 4. Los informes de seguimiento y comprobación de recursos. | DGSMPC |
AIEC
| PROCESO AIEC |
| Etapa | Actividad | Responsable |
| Definición de líneas de trabajo para proyectos estratégicos | Posterior a la publicación de las RO, la Comisión Interna establecerá las líneas específicas que deberán atender los proyectos estratégicos. | Comisión Interna de la SC |
| Invitación | Se invitará mediante oficio a las IEC a presentar sus proyectos culturales. | DGVC |
| Presentación de proyectos culturales | Entrega de oficio de solicitud de apoyo, así como los proyectos culturales conforme a los requisitos establecidos en el apartado AIEC (3.3.1), de las RO, dentro de las fechas límite establecidas en la invitación. Las propuestas se presentarán en la DGVC, sita en Av. Paseo de la Reforma núm. 175, piso 7, Colonia y Alcaldía Cuauhtémoc, Ciudad de México, CP 06500; asesoría vía telefónica (55) 4155 0494 ext. 9494 y 9543. | IEC |
| Revisión de proyectos culturales | Revisión de proyectos culturales y elaboración del dictamen técnico en el que se registrará el cumplimiento de los requisitos establecidos en el apartado AIEC (3.3.1) de las RO. | DPFD |
| Notificación | Envío de la notificación a la IEC de que procede el otorgamiento del apoyo. | DPFD |
| Gestión jurídica | Elaboración del instrumento jurídico. | UAJ |
| Entrega de los recursos | Los recursos se depositarán en la cuenta bancaria abierta por el gobierno estatal exclusivamente para los proyectos previa presentación de un CFDI o comprobante oficial. | DPFD |
| Ejecución de los proyectos culturales | Realización de las actividades y aplicación del recurso en apego a lo establecido en los proyectos culturales AIEC autorizados, en las RO y en las normas aplicables. | IEC |
| Solicitud de convenio modificatorio | Es caso de requerir incorporar proyecto(s) y/o cambios en los nombres de los proyectos y/o en los montos establecidos en el convenio de coordinación, se justifica y solicita la expedición del convenio modificatorio. Será requisito indispensable que las nuevas actividades no se hayan realizado. Se anexarán los DPC actualizados. | IEC |
| Gestión de convenio modificatorio | Analiza la petición de convenio modificatorio y en caso de resultar procedente, gestiona su elaboración ante la UAJ. | DPFD |
| Presentación de informes trimestrales Reintegro de recursos | Entrega del informe trimestral debidamente firmado y rubricado por el titular o representante legal (Anexo 3 AIEC) En caso de devolución de recursos a la TESOFE, se enviará a la DPFD el formato de reintegro extemporáneo en original, debidamente requisitado y firmado. | IEC |
| Envío de la línea de captura a la IEC. | DPFD |
| Envío de transferencia o ficha de depósito del reintegro a la TESOFE a la DPFD. | IEC |
| Presentación de Informe Final | Entrega del informe final bajo el mismo procedimiento establecido en el informe trimestral. | IEC |
| Emisión carta conclusión | Una vez comprobado el total del recurso federal a satisfacción de la DGVC se emitirá la carta de conclusión (Anexo 10 AIEC). | DGVC |
4.2. Ejecución
4.2.1. Avances físicos y financieros
Las instancias ejecutoras: instituciones estatales de cultura, estados, municipios, alcaldías, universidades públicas estatales, comunidades locales y ciudades mexicanas formularán trimestralmente el reporte de los avances físicos y financieros de las obras y/o acciones bajo su responsabilidad, que deberán remitir a la SC durante los 15 días hábiles posteriores a la terminación del trimestre que se reporta. Invariablemente, la instancia ejecutora deberá acompañar a dicho reporte la explicación de las variaciones entre el presupuesto autorizado, el modificado, el ejercido y el de metas.
Dichos reportes, deberán identificar y registrar a la población atendida diferenciada por sexo, grupo de edad, región del país, entidad federativa, municipio o demarcación territorial de la Ciudad de México.
Los reportes permitirán dar a conocer los avances de la operación del Programa en el periodo que se reporta, y la información contenida en los mismos será utilizada para integrar los informes institucionales correspondientes.
Será responsabilidad de la SC concentrar y analizar dicha información, para la toma oportuna de decisiones.
PACMYC
Para cubrir los gastos de operación y seguimiento del PACMYC se destinará como máximo un monto equivalente al 10% del total de los recursos destinados al financiamiento de intervenciones y proyectos. Estos gastos se ejercerán de acuerdo con el programa de trabajo que establezca la CACREP de cada entidad federativa.
La instancia ejecutora formulará trimestralmente el reporte de los avances físicos y financieros (Anexos 9A y 9B PACMYC) de las intervenciones y proyectos culturales comunitarios financiados que están bajo su responsabilidad, que deberá remitir a la Instancia Normativa.
PAICE
La instancia beneficiaria, responsable de la ejecución del proyecto, formulará trimestralmente el reporte de avances del Proyecto Cultural PAICE bajo su responsabilidad, que deberá remitir a la Dirección General de Vinculación Cultural, durante los 15 días hábiles posteriores a la terminación del trimestre que se reporta.
Los reportes de avances trimestrales para la modalidad de Vida a la infraestructura cultural iniciarán a partir de cada trimestre calendario en el que se realice el depósito de los recursos públicos federales, y se entregarán de acuerdo con el formato establecido (Anexo 7 PAICE).
Los reportes de avances trimestrales para la modalidad de Fortalecimiento a la Infraestructura Cultural iniciarán a partir de cada trimestre calendario en el que se inicien los procedimientos de adjudicación de los contratos de construcción y/o equipamiento, y se entregarán de acuerdo con el formato establecido.
FOREMOBA
La persona responsable legal del proyecto formulará trimestralmente el reporte de los avances físicos y financieros de las obras y/o acciones bajo su responsabilidad, que deberá remitir a las oficinas de la DGSMPC durante los 15 días hábiles posteriores a la terminación del trimestre que se reporta.
Invariablemente, la persona responsable legal del proyecto deberá acompañar a dicho reporte la explicación de las variaciones entre el presupuesto autorizado, el modificado, el ejercido y el de metas, así como con un reporte fotográfico de los trabajos ejecutados hasta el momento.
PROFEST
La instancia ejecutora formulará los informes finales de actividades y financieros de las acciones bajo su responsabilidad, que deberá remitir a la DGPFC durante los 15 días hábiles posteriores a la terminación de las actividades que se reportan y/o la entrega del recurso. Invariablemente, la instancia ejecutora deberá acompañar dicho reporte con la explicación justificada de las variaciones entre el presupuesto autorizado, el modificado, el ejercido y el de metas.
Los reportes permitirán dar a conocer los avances de la operación del Programa en el periodo que se reporta, y la información contenida en los mismos será utilizada para integrar los informes institucionales correspondientes. Para tal fin, la instancia ejecutora utilizará los formatos establecidos en los Anexos 9 y 10 de PROFEST. Será responsabilidad de la DGPFC concentrar y analizar dicha información, para la toma oportuna de decisiones.
ACMPM
Las Ciudades Mexicanas beneficiarias, a partir de la ministración del recurso económico, formularán trimestralmente el reporte de los avances físicos y financieros de las obras y/o acciones bajo su responsabilidad, que deberán remitir a la SC a través de la DGSMPC durante los 15 días hábiles posteriores a la terminación del trimestre que se reporta.
Invariablemente, la instancia ejecutora deberá acompañar a dicho reporte la explicación de las variaciones entre el presupuesto autorizado, el modificado, el ejercido y el de metas.
Dichos reportes, deberán identificar y registrar a la población atendida diferenciada por sexo, región del país, entidad federativa, municipio o demarcación territorial de la Ciudad de México.
Los reportes permitirán dar a conocer los avances de la operación del Programa en el periodo que se reporta, y la información contenida en los mismos será utilizada para integrar los informes institucionales correspondientes.
Será responsabilidad de la SC por conducto de la DGSMPC, el Consejo Directivo y su Grupo Asesor concentrar y analizar dicha información, para la toma oportuna de decisiones.
AIEC
Las IEC formularán trimestralmente el reporte de los avances físicos y financieros de los proyectos culturales AIEC desarrollados que deberá remitir a la DGVC, durante los quince días hábiles posteriores a la terminación del trimestre que se reporta.
Será responsabilidad de la DGVC concentrar y analizar dicha información, para la toma oportuna de decisiones.
Para llevar a cabo el seguimiento del desarrollo de los proyectos culturales AIEC y del ejercicio del recurso, deberá observarse lo siguiente.
1. La DPFD de la DGVC envía a la IEC los formatos de informe en archivo Excel, en el que se integran todos los proyectos culturales AIEC y montos que se encuentran en el convenio.
2. El procedimiento de revisión será el siguiente:
a. Al término de cada trimestre, la IEC deberá enviar mediante oficio a la DGVC el informe trimestral con sus tres apartados, (Anexo 3, AIEC) debidamente rubricado y firmado por el titular o representante legal bajo protesta de decir verdad, con la firma autógrafa y rúbrica del titular de la IEC y de dos testigos.
b. Simultáneamente enviará vía electrónica el archivo de Excel, con sus tres apartados, (Anexo 3 AIEC) al correo aiec@cultura.gob.mx
c. El oficio deberá anexar CD o USB con ejemplos de las evidencias de la realización de las actividades, créditos a la SC (programas, publicaciones, carteles, entre otros) y copia de los estados de cuenta bancarios.
d. Si a la conclusión de los proyectos culturales AIEC existiera algún remanente de los recursos, la IEC deberá reintegrarlo junto con los rendimientos generados, de acuerdo con el procedimiento
establecido por la SC.
e. Cuando se considere necesario, la DPFD de la DGVC podrá solicitar información y documentación adicional de cualquier proyecto para su revisión.
4.2.2. Acta de entrega-recepción
Para cada una de las obras terminadas o acciones entregadas por las instancias ejecutoras, se elaborará un acta de entrega recepción, la cual forma parte del expediente de la obra o acción y constituye la prueba documental que certifica la existencia de la obra o acción.
PACMYC
La Carta Compromiso (Anexo 4 PACMYC) acredita la entrega del apoyo PACMYC por parte de la instancia ejecutora y su recepción por parte de los grupos beneficiarios. Esta carta, junto con la Nota Descriptiva inicial, la Nota Descriptiva final y la Carta de Liberación forman parte del expediente de la intervención o proyecto desarrollado. La Carta de Liberación constituye la prueba documental que certifica el desarrollo y conclusión de la intervención o proyecto. Es responsabilidad de la instancia ejecutora a través de la Secretaría Técnica de la CACREP su resguardo.
PAICE
Para la modalidad de Vida a la infraestructura Cultural, una vez concluido el Proyecto Cultural y cumplidas las obligaciones en materia de rendición de cuentas, la DGVC emitirá una carta de conclusión (Anexo 9 PAICE).
Para la modalidad de Fortalecimiento a la Infraestructura Cultural la entrega-recepción de la acción de construcción, se efectuará entre el contratante y contratado, siendo responsabilidad exclusiva de la instancia beneficiaria constatar la correcta realización de los trabajos pactados.
FOREMOBA
Una vez concluidas las obras o etapas programadas para el ejercicio, se elaborará el acta de entrega-recepción de acuerdo con el Anexo 6 FOREMOBA, con la participación de la DGSMPC como entidad gestora y aportante, las o los beneficiarias/os serán las instancias responsables de llevar a cabo la supervisión de los trabajos de las obras, así como las personas responsables legales del proyecto. El Acta deberá contener la descripción de la obra realizada y copia de las estimaciones de obra correspondientes, así como la conformidad expresa de las y los participantes con el contenido de esta y dejar explícito el compromiso de dar el mantenimiento correspondiente al bien cultural restaurado.
De presentarse alguna irregularidad en la obra o acción, quien la reciba, podrá firmar el acta de manera condicionada, y anotar en ella las razones de dicha inconformidad. Además, se indicarán los plazos acordados para solventar las observaciones a que dé lugar dicha inconformidad. Es responsabilidad de la dependencia ejecutora su resguardo.
PROFEST
Los informes finales financiero y de actividades con las evidencias fotográficas y de créditos a la SC, validados por la DGPFC, constituyen las pruebas documentales que certifican el desarrollo y conclusión del proyecto.
ACMPM
Los informes finales validados por la DGSMPC constituyen las pruebas documentales que certifican el desarrollo y conclusión del proyecto. Una vez concluidos los proyectos y cumplidas las obligaciones en materia de rendición de cuentas por parte de las Ciudades Mexicanas beneficiarias, la DGSMPC emitirá una carta de conclusión.
AIEC
Una vez concluidos los proyectos culturales del AIEC y cumplidas las obligaciones en materia de rendición de cuentas, la DGVC emitirá una carta de conclusión (Anexo 5 AIEC).
4.2.3. Cierre del ejercicio
PACMYC
La instancia ejecutora integrará el cierre del ejercicio programático presupuestario (Anexo 10 PACMYC) anual al 31 de diciembre del ejercicio fiscal e informará a la Instancia Normativa el resultado del mismo en un plazo no mayor a 15 días hábiles posteriores al cierre del mismo.
PAICE
La instancia beneficiaria, responsable de la ejecución del proyecto, integrará el reporte final en el formato oficial establecido. Este documento se deberá remitir a la DGVC, a más tardar 15 días hábiles después de la conclusión del Proyecto Cultural PAICE.
Se deberá cancelar la cuenta bancaria abierta para el manejo de los recursos. Será responsabilidad de la DGVC, concentrar dicha información.
Los espacios beneficiados quedarán bajo la responsabilidad y cuidado absoluto de los propietarios, quienes procurarán tener programas de mantenimiento a corto, mediano y largo plazos, así como contar con el personal suficiente y capacitado para el correcto funcionamiento del inmueble.
FOREMOBA
Las instancias beneficiarias a través de la DGSMPC integrarán y remitirán el cierre del ejercicio anual, en un plazo no mayor a 15 días hábiles posteriores al cierre de este. Los informes finales validados por la DGSMPC constituyen las pruebas documentales que certifican el desarrollo y conclusión del proyecto.
Será responsabilidad de la SC integrar la información, así como solicitar a las instancias responsables legales de los proyectos las aclaraciones a que haya lugar y la SC integrará y revisará la información. En caso de incumplimiento de este informe, se deberá notificar a la Secretaría de la Función Pública, a través de la instancia fiscalizadora del orden de gobierno correspondiente en la entidad federativa, una vez terminado el plazo para su entrega.
Se deberá cancelar la cuenta bancaria abierta para el manejo de los recursos federales.
PROFEST
La instancia beneficiaria, responsable de la ejecución del proyecto, integrará el cierre del proyecto mediante el informe de actividades (Anexo 9 PROFEST) y el informe financiero (Anexo 10 PROFEST). Los documentos y soportes deberán remitirse a la DGPFC en original y medios magnéticos a más tardar 15 (quince) días hábiles después de la conclusión del proyecto y/o entrega del recurso.
El informe financiero deberá incluir copia de los CFDI de los artistas o grupos nacionales contratados, de los bienes y servicios pagados con estos recursos.
Se deberán otorgar los respectivos créditos a la SC con la firma institucional vigente y entregar las evidencias de dicha difusión a la DGPFC.
Será responsabilidad de la DGPFC concentrar y analizar dicha información, así como solicitar al beneficiario las aclaraciones o solventaciones a que haya lugar. En caso de incumplimiento, se iniciará el procedimiento jurídico correspondiente.
No se extenderá el oficio de término cuando se incurra en alguna de las causales del apartado 3.5.
ACMPM
Los informes finales validados por la DGSMPC constituyen las pruebas documentales que certifican el desarrollo y conclusión del proyecto.
AIEC
Las IEC integrarán el cierre del ejercicio con la información reportada en sus informes trimestrales indicando la comprobación del monto total otorgado en un lapso no mayor a quince días hábiles posteriores a la conclusión de los proyectos.
4.2.4. Recursos no devengados
Los recursos presupuestarios no devengados por la SC y los/as beneficiarios/as del Programa, al cierre del ejercicio fiscal 2020 así como los no destinados por éstos para los fines autorizados, están obligados a reintegrar a la TESOFE dichos recursos en términos de lo dispuesto en el artículo 176 del RLFPRH, mediante línea de captura, para lo cual la/el beneficiaria/o solicitará a la SC e informará de la realización del reintegro a la misma, aportándole la correspondiente constancia en un plazo no mayor a dos días hábiles contados a partir de que haya sido realizado el depósito.
Asimismo, la SC y los/as beneficiarios/as del Programa que al cierre del ejercicio fiscal, es decir al 31 de diciembre de 2020, conserve recursos, incluyendo los rendimientos obtenidos, deberán reintegrarlos a la TESOFE, dentro de los 15 días naturales siguientes al cierre del ejercicio, de conformidad con lo dispuesto en el artículo 54, tercer párrafo, de la LFPRH.
5. AUDITORÍA, CONTROL Y SEGUIMIENTO
Los subsidios mantienen su naturaleza jurídica de recursos públicos federales para efectos de su fiscalización y transparencia; por lo tanto podrán ser revisados por la Secretaría de la Función Pública o instancia correspondiente que para tal efecto se determine; por el Órgano Interno de Control en la Secretaría de Cultura y/o auditores independientes contratados para tal efecto, en coordinación con los Órganos Locales de Control; por la Secretaría de Hacienda y Crédito Público; por la Auditoría Superior de la Federación y demás instancias que en el ámbito de sus respectivas atribuciones resulten competentes.
Como resultado de las acciones de auditoría que se lleven a cabo, la instancia de control que las realice mantendrá un seguimiento interno que permita emitir informes de las revisiones efectuadas, dando principal importancia a la atención en tiempo y forma de las anomalías detectadas hasta su total solventación.
6. EVALUACIÓN
6.1. Interna
La SC podrá instrumentar un procedimiento de evaluación interna con el fin de monitorear el desempeño del Programa construyendo, para tal efecto, indicadores relacionados con sus objetivos específicos, de acuerdo con lo que establece la Metodología de Marco Lógico. El procedimiento se operará considerando la disponibilidad de los recursos humanos y presupuestarios de las instancias que intervienen.
6.2. Externa
Se designa a la Dirección General de Administración, como la unidad administrativa ajena a la operación de los Programas que, en coordinación con las UR, instrumentarán lo establecido para la evaluación externa de Programas Federales, de acuerdo con la Ley General de Desarrollo Social, el Decreto de Presupuesto de Egresos de la Federación para el ejercicio fiscal 2020, los Lineamientos Generales para la Evaluación de los Programas Federales de la Administración Pública Federal y el Programa Anual de Evaluación.
Asimismo, es responsabilidad de la DGA de la SC cubrir el costo de las evaluaciones externas, continuar y, en su caso, concluir con lo establecido en los Programas Anuales de Evaluación de años anteriores. En tal sentido y una vez concluidas las evaluaciones del Programa, éste habrá de dar atención y seguimiento a los Aspectos Susceptibles de Mejora.
Las presentes RO fueron elaboradas bajo el enfoque de la Metodología del Marco Lógico, conforme a los criterios emitidos conjuntamente por el Consejo Nacional de Evaluación de la Política de Desarrollo Social y la Secretaría de Hacienda y Crédito Público mediante Oficios números 307-A-2009 y VQZ.SE.284/08 respectivamente de fecha 24 de octubre de 2008.
La Matriz de Indicadores para Resultados y las metas autorizadas conforme al Presupuesto de Egresos de la Federación para el ejercicio fiscal 2020, una vez que se publique, se encontrarán disponibles en el Portal de Transparencia Presupuestaria, en el apartado del Sistema de Evaluación del Desempeño, en la siguiente dirección electrónica:
http://www.transparenciapresupuestaria.gob.mx/Portal/transform.nodo?id=3.1&transformacion=s&excel=n&ka_imagen=23&zip=n¶mts=0=L23.
7. TRANSPARENCIA
7.1. Difusión
Para garantizar la transparencia en el ejercicio de los recursos, se dará amplia difusión al Programa a nivel nacional, y se promoverán acciones similares por parte de las autoridades locales y municipales. La papelería, documentación oficial, así como la publicidad y promoción de este Programa, deberán incluir la siguiente leyenda: "Este programa es público ajeno a cualquier partido político. Queda prohibido el uso para fines distintos a los establecidos en el programa". Quien haga uso indebido de los recursos de este Programa deberá ser denunciado y sancionado de acuerdo con la ley aplicable y ante la autoridad competente.
Además, se deberán difundir todas aquellas medidas para garantizar los derechos humanos y la igualdad entre mujeres y hombres en la aplicación del Programa.
La información se dará a conocer en la página de Internet de la Secretaría de Cultura http://www.cultura.gob.mx.
7.2. Contraloría social
Se promoverá la participación de la población beneficiaria del Programa a través de la integración y operación de Comités de Contraloría Social, para el seguimiento, supervisión y vigilancia del cumplimiento de las metas y acciones comprometidas en el Programa, así como de la correcta aplicación de los recursos públicos asignados al mismo.
Para lograr lo anterior, las Instancias Responsables del Programa deberán ajustarse a lo establecido en los Lineamientos para la Promoción y Operación de la Contraloría Social en los Programas Federales de Desarrollo Social, publicado en el Diario Oficial de la Federación el 28 de octubre de 2016, para que se promuevan y realicen las acciones necesarias para la integración y operación de la Contraloría Social, bajo el esquema validado por la Secretaría de la Función Pública.
Para la integración de los Comités de Contraloría Social se promoverá la participación de hombres y mujeres.
8. QUEJAS Y DENUNCIAS
Las quejas y denuncias de la ciudadanía en general se recibirán presencial o postalmente en Av. Paseo de la Reforma núm. 175, Colonia y Alcaldía Cuauhtémoc, CP 06500, Ciudad de México, vía telefónica llamando al 4155 0200 y vía electrónica redactando y dirigiendo un correo electrónico a programadeapoyosalacultura@cultura.gob.mx.
ANEXO 1 PACMYC
HOJA DE DICTAMEN
___________________ (1) PACMYC 2020
| Número de la intervención o proyecto (2) | |
| Nombre de la intervención o proyecto (3) | |
| | |
Tipo de población: Indígena ( ) Lengua_________
Afrodescendiente ( ) Otra ( )
Municipio___________________Localidad_____________________________
Grado de marginación(1) (4): Alta ( ) Muy alta ( )
Grupo en condición de vulnerabilidad(2) ( )
| Criterios de dictaminación | Jurado 1 | Jurado 2 | Jurado 3 |
| 1. El proyecto cultural o intervención corresponde a un grupo de grado de marginación Muy Alta o Alta. (4) | (1) | | |
| 2. El proyecto cultural o intervención considera a los sectores de población vulnerable. (5) | | | |
| 3. Procura la salvaguarda del Patrimonio Cultural Inmaterial en Riesgo. (6) | | | |
| 4. Favorece la diversidad lingüística local. | | | |
| 5. Fortalece las habilidades colectivas de la autogestión. | | | |
| 6. Incentiva procesos de investigación en la comunidad. | | | |
| 7. Fomenta la creatividad y la innovación. | | | |
| 8. Promueve prácticas de inclusión y/o sustentabilidad. | | | |
| Suma: | (2) | (2) | (2) |
El jurado calificará cada uno de los criterios en un rango de cero a tres:
| La intervención o proyecto se dictamina: (7) | Aprobado | | | | Rechazado | | | |
| Financiamiento solicitado | |
| Financiamiento autorizado | |
| | |
| En caso de autorizar un presupuesto menor al solicitado, indicar las razones: | |
| |
| Señale los rubros donde se solicita el ajuste: | |
| | |
| | |
| Argumento del Dictamen | |
| | |
| | |
| | |
| | |
| | |
| Firma de jurado | | | Firma de jurado |
| Nombre de jurado | | | Nombre de jurado |
| | | | |
| Firma de jurado | | | |
| Nombre de jurado | | | |
| | | | |
| Lugar | |
| Fecha | |
| |
| Destino: El documento original es soporte de la dictaminación y se mantiene bajo el resguardo de la Secretaría Técnica de la CACREP. |
| |
| "Este programa es público ajeno a cualquier partido político. Queda prohibido el uso para fines distintos a los establecidos en el programa". Quien haga uso indebido de los recursos de este programa deberá ser denunciado y sancionado de acuerdo con la ley aplicable y ante la autoridad competente. |
INSTRUCTIVO DE LLENADO DE LA HOJA DE DICTAMEN
PACMYC
1. Calificación por jurado, dentro del rango de cada uno de los criterios establecidos para la dictaminación.
2. Anotar la sumatoria de las calificaciones de cada jurado.
3. Anotar el promedio de las calificaciones de la terna del jurado, el cual será el resultado definitivo de la dictaminación.
4. Los valores que se establecen para determinar el grado de marginación son: 3 puntos para Muy Alta, dos puntos para Alta y un punto para todos lo que no se consideren en las anteriores. Para determinar el valor se puede apoyar en la hoja de dictamen generada desde la RENIC. La calificación de los tres jurados debe coincidir.
5. Se le otorgara tres puntos a los proyectos culturales o intervenciones que consideran a los sectores de población vulnerable, los demás de calificaran con cero. La calificación de los tres jurados debe coincidir.
6. Calificar con tres puntos a las intervenciones o proyectos que cumplan con los criterios de Patrimonio Cultural Inmaterial en Riesgo, determinados en reunión de la CACREP. En caso contrario se calificará con 0 puntos.
7. La intervención o proyecto será aprobado o rechazado con base en el promedio de calificación.
Se considerará a la intervención o proyecto cultural como aprobado cuando el promedio de calificaciones mínimo de 9 y no podrá ser mayor a 24.
Se considerará a la intervención o proyecto cultural como no aprobado cuando el promedio de calificaciones sea menor a 9 puntos.
ANEXO 2 PACMYC
ACTA DE DICTAMINACIÓN _____________
En la ciudad de____________________ siendo las___horas del día ___de ________ de 2020 reunidos, en ______________, lugar designado por la Comisión de Planeación y Apoyo a la Creación Popular (CACREP) del estado de ______________, para la realización de la plenaria de dictamen, las y los integrantes del jurado dictaminador, ________, ________, ________, ________, ________, ________ con el objeto de analizar y dictaminar las _____ intervenciones y___ proyectos elegibles presentados para concursar en la presente Convocatoria de Acciones Culturales Multilingües y Comunitarias (PACMYC) de conformidad a las bases de la Convocatoria emitida, a la Guía para la elaboración de intervenciones y proyectos, a las políticas y orientaciones que sustentan al PACMYC y a los criterios y recomendaciones emitidos por la CACREP.
A continuación, declaran haber realizado la revisión de cada una de las intervenciones y proyectos que se recibieron y cumplieron con las bases y guía de elaboración, habiendo llegado a los siguientes resultados y dictamen:
A) Aprobados con financiamiento: De las ____ intervenciones y_____ proyectos elegibles recibidos, se aprobaron _____ intervenciones y _____proyectos, por un monto total de $ ___________ con base en la calificación promedio asignada, como sigue:
Relación de intervenciones y proyectos culturales financiados
| Orden | Número | Título | Representante | Monto del apoyo | Calificación | Con ajuste Sí / No |
| | | | | | | |
| | | | | | | |
| | | | | | | |
| | | | | | | |
B) Intervenciones y proyectos Aprobados en lista de espera: Del total de intervenciones y proyectos aprobados, quedan en lista de espera y están relacionados en orden de prioridad para poder acceder a los recursos:
| Orden | Número | Título | Representante | Monto del apoyo | Calificación | Con ajuste Sí / No |
| | | | | | | |
| | | | | | | |
| | | | | | | |
C) Del total de intervenciones y proyectos culturales, presentados a dictaminación fueron rechazados ______ en el proceso:
| Número | Título | Representante | Calificación |
| | | | |
| | | | |
| | | | |
D) El/la Secretario/a Técnico/a de la CACREP, informó al jurado de: _______ intervenciones y ____ proyectos culturales comunitarios que no cumplieron con los requisitos establecidos en las bases de la Convocatoria y la "Guía de elaboración de intervención y proyecto" y por lo tanto no tuvieron derecho a participar en el proceso de dictaminación. A continuación, se enlistan por su número: ___; ____; ____; ____; ____; ____; ____; ____; ____; ____; ____;____; ____; ____; ____; ____; ____; ____; ____; ____; ____; ____; ____; ____;
ASUNTOS GENERALES: Acto seguido, el Jurado Dictaminador emite los siguientes comentarios, observaciones y recomendaciones en torno al proceso y eventos que se presentaron durante el proceso de dictaminación: _______________________________________________________________________
CIERRE DEL ACTA: No existiendo más asuntos que asentar en la presente, se efectúa el cierre del acta siendo las __horas del __ de ____ de 2020.
Firmando de conformidad las y los que en ella intervienen:
| Por el Jurado Dictaminador | | |
| Nombre y firma | | Nombre y firma |
| | | |
| | | |
| Por la CACREP | | |
| Nombre del/la Secretario/a Técnico/a | | |
"Este programa es público ajeno a cualquier partido político. Queda prohibido el uso para fines distintos a los establecidos en el programa". Quien haga uso indebido de los recursos de este programa deberá ser denunciado y sancionado de acuerdo con la ley aplicable y ante la autoridad competente.
Elaboración: Dos originales. Deberá realizarse a renglón seguido, e inutilizar los espacios que se produzcan por la redacción, con guiones hasta terminar el renglón y continuar en el siguiente.
Distribución: Un documento para la Secretaría Técnica de la CACREP y el otro para la DGCPIU.
INSTRUCTIVO DE LLENADO DE ACTA DE DICTAMINACIÓN DEL PACMYC
1. Registrar cada uno de los nombres del jurado y el perfil en el sistema.
Este formato del Acta de Dictaminación es generado por el Sistema de información del PACMYC.
ANEXO 3 PACMYC
INFORME DE AVANCES Y FINANCIERO DE LOS GRUPOS
BENEFICIARIOS
(Para uso de la o el representante y de los grupos con intervenciones y proyectos aprobados con
financiamiento)
Fecha de elaboración año/mes/día
| Número de intervención o proyecto | | Número de informe trimestral | |
Nombre de la intervención o proyecto
INFORMACIÓN FINANCIERA
Desglosar los gastos de los recursos utilizados por el grupo durante el trimestre que se informa. Presentar la información con el siguiente formato:
| Fecha | Número de Factura o recibo fiscal | Proveedor | Descripción de los artículos u objetos de gasto | Importe |
| | | | | |
| | | | | |
| | | | | |
| | | Subtotal del gasto con facturas y/o recibo fiscal $ | |
| |
| Sub total de gastos con recibo simple: | $ (1) |
| Total gastado con facturas y/o recibo simple en el periodo del informe: | $ |
| Recursos disponibles: | $ |
Las facturas o notas deberán ser emitidas a nombre de la o el representante del grupo, de alguna o algún integrante del grupo o a nombre de la organización en el caso de los proyectos presentados por grupos legalmente constituidos. Las facturas no podrán ni deberán ser emitidas a favor de las instancias convocantes.
Deberá anexarse al informe, original y copia de las facturas o recibos que comprueban los gastos para su cotejo. Los gastos reportados serán únicamente los autorizados en la carta compromiso.
AVANCES
Participantes en la Intervención o proyecto en el trimestre (2):
| No. | Nombre | Sexo | Edad | Actividades | Fecha | Lugar |
| | | | | | | |
A continuación, detalle lo siguiente (3):
Todos los informes generados deberán ser firmados por:
| Representante del grupo | | Integrante del grupo |
| Nombre y firma | | Nombre y Firma |
| | | |
| Integrante del grupo | | Integrante del grupo |
| Nombre y firma | | Nombre y firma |
"Este programa es público ajeno a cualquier partido político. Queda prohibido el uso para fines distintos a los establecidos en el programa". Quien haga uso indebido de los recursos de este programa deberá ser denunciado y sancionado de acuerdo con la ley aplicable y ante la autoridad competente.
Elaboración: El informe se presentará en original y copia. El informe original queda a resguardo de la Secretaría Técnica de la CACREP y será su responsabilidad. La copia es para el grupo.
Distribución: Original, firmado por la o el representante y al menos por dos integrantes del grupo, para el expediente de la intervenciones o proyecto y la copia firmada por el receptor del informe, servirá como acuse de recibo para el grupo.
El formato es de libre reproducción para los usuarios del PACMYC. La Secretaría de la Función Pública o instancia correspondiente que para tal efecto se determine, proporciona a las y los usuarios y a la ciudadanía en general la asesoría jurídica legal y atiende las peticiones relativas a la información relacionada con el PACMYC a través del sistema SACTEL y pone a su disposición los siguientes números telefónicos, del interior de la República, lada sin costo 800 38 624 66 de la Ciudad de México 2000 3000.
INSTRUCTIVO DE LLENADO DE LOS INFORMES DE ACTIVIDADES Y FINANCIERO DE LOS GRUPOS
BENEFICIARIOS PACMYC
(Para uso de la o el representante del grupo del proyecto financiado)
1. En el caso de gastos que por su tipo y origen no haya sido posible obtener sus comprobantes, facturas o recibos fiscales, deberán ser relacionados en un documento (recibo simple) donde se sustente la compra. El documento deberá contar con la siguiente información:
a) Fecha y lugar de la compra.
b) Nombre, firma, dirección y teléfono de quien vende o presta el servicio y nombre del establecimiento comercial. Deberá incluir copia de su identificación oficial.
c) Descripción detallada de los artículos, materiales o servicios adquiridos.
d) Cantidad, precio unitario, costo por artículo, material o servicio y pago total realizado.
e) Mencionar el motivo por el que no se emitió la factura o comprobante fiscal.
f) El recibo simple debe incluir la manifestación bajo protesta de decir verdad de la o el representante del grupo.
g) Nombre y firma del aval de la intervención, proyecto o de la autoridad local.
2. Indicar los datos de las personas participantes y las actividades que realizó cada uno.
3. Detalle de los resultados del proyecto en cada uno de los apartados desplegados.
La extensión, amplitud e inclusión de datos adicionales a los aquí enunciados, es atribución y responsabilidad del grupo.
Llenar los datos que correspondan en cada apartado (nombre del representante, título del proyecto, emisión de la Convocatoria, el Estado, nombre del proyecto).
ANEXO 4 PACMYC
CARTA COMPROMISO
El o la que suscribe _ _______________________, representante del grupo de la intervención o proyecto cultural _____ denominado ____________________________ que resultó aprobado por el Jurado Dictaminador de Acciones Culturales Multilingües y Comunitarias, en lo sucesivo PACMYC y manifestando tener por domicilio el ubicado en ________________________________________, ciudad _______________alcaldía o municipio ______________________ y Código Postal ________, con Clave Única de Registro de Población (CURP) ______________. Expreso RECIBIR en este acto, por conducto de la o el _________________ en lo sucesivo instancia ejecutora del estado de _______________, con cargo al PACMYC la cantidad de $ _________, ____________________, para la realización de la intervención o proyecto con el nombre mencionado, con duración de _______a partir del ____ de _______ de 20_ y hasta el ___ de _______ de 20__.
Por la presente me comprometo y me obligo con las y los integrantes del grupo a lo siguiente:
A).- Destinar los recursos recibidos exclusivamente al logro de los objetivos, resultados, actividades y productos de la intervención o proyecto aprobado, mismos que se señalan al reverso de esta carta compromiso y que son corresponsabilidad del grupo.
B).- Cumplir las actividades de la propuesta de intervención o proyecto autorizado.
C).- Permitir que la instancia ejecutora, supervise el desarrollo y la aplicación de los recursos otorgados a la intervención o proyecto autorizado, independientemente de que puedan hacer lo mismo, la SC o los Órganos de Control en la Instancia de Cultura de la entidad federativa.
D).- Entregar a la Instancia Ejecutora, en las fechas que se indican al reverso, los informes de actividades y financieros trimestrales (Anexo 3 PACMYC), del avance en el desarrollo de las intervenciones o proyectos y de los recursos aplicados, mediante la presentación de los comprobantes y/o relación de los gastos realizados. En la Nota Descriptiva final se deberá anexar evidencia de la realización de las actividades.
E).- Cuando las intervenciones o proyectos tienen como finalidad la obtención de publicaciones y ediciones audiográficas o videográficas, entregar a la Instancia Ejecutora veinticinco ejemplares para su resguardo o difusión. Estos ejemplares deberán dar crédito al Programa de Acciones Culturales Multilingües y Comunitarias (PACMYC) deberán aparecer los nombres de las y los integrantes del grupo.
F).- En las actividades públicas que se realicen a partir de recibir el apoyo PACMYC se deberá dar el crédito correspondiente.
G).- Permitirá a la Instancia Normativa y Ejecutora el uso de los resultados y productos obtenidos en el desarrollo de intervenciones y proyectos culturales, con fines educativos.
H).- Solicitar autorización por escrito a la CACREP para cualquier modificación que represente un cambio superior al 10% en el uso del recurso previsto en la carta compromiso, exponiendo los motivos y justificación.
En caso de incumplimiento a lo aquí asentado, incurriendo en alguna causal de cancelación de la intervención o proyecto cultural, con base a lo estipulado en las Reglas de Operación numeral 3.5. del PACMYC, incondicionalmente me obligo desde este momento a pagar íntegramente la cantidad recibida o el monto de los recursos no ejercidos según lo suscrito en esta carta compromiso, más los intereses generados, en un plazo improrrogable de un mes posterior al requerimiento de pago por la instancia ejecutora. Acepto en nombre del grupo que en caso de no pagar, la Instancia Ejecutora inicie y lleve a cabo todas las acciones legales, incluidas las judiciales, para la recuperación de las cantidades a nuestro cargo.
Para el cumplimiento de lo expuesto, el grupo acepta dirigirse a la Secretaría Técnica de la CACREP con domicilio en __________ quien, en caso de requerirlo, nos proporcionará asesoría para el desarrollo de la intervención o proyecto, así como en la presentación de los informes de avance y de comprobación de gastos.
Se firma la presente y se entrega la totalidad de recursos autorizados en _ ____________a los ___ días del mes de ___________ de 20 _____.
OBJETIVOS DE LA INTERVENCIÓN O PROYECTO:
__________________________________________________________________
RESULTADOS PROGRAMADOS:
__________________________________________________________________
| ACTIVIDADES | MES DE REALIZACIÓN |
| | |
| | |
| INFORMES | FECHA DE ENTREGA |
| PRIMERO | |
| SEGUNDO | |
| TERCERO | |
| CUARTO | |
PRODUCTO A ENTREGAR
__________________________________________________________________
APLICACIÓN DEL RECURSO APROBADO:
| CONCEPTO | IMPORTE | MES |
| | | |
| | | |
| TOTAL | | |
| RECIBÍ | | ENTREGÓ |
| | | |
| (Nombre y firma de la o el representante de la intervención o proyecto) | | (Nombre y firma de la/el Presidenta/e o Secretaria/o Técnica/o de la CACREP) |
"Este programa es público ajeno a cualquier partido político. Queda prohibido el uso para fines distintos a los establecidos en el programa". Quien haga uso indebido de los recursos de este programa deberá ser denunciado y sancionado de acuerdo con la ley aplicable y ante la autoridad competente.
Elaborar: cuatro originales, impreso en una sola hoja por ambos lados.
Distribución: Un tanto para la Instancia Ejecutora, uno para el expediente de la intervención o proyecto bajo responsabilidad de la Secretaría Técnica de la CACREP; uno para la o el representante del grupo y uno para el expediente de la DGCPIU. Los cuatro tantos con firma autógrafa.
La Instancia Ejecutora es la responsable de verificar y resguardar los datos del representante y los integrantes del grupo, así como de la información contenida en la Nota Descriptiva Inicial de la intervención o el proyecto.
Este formato de la Carta Compromiso es generado por el Sistema de información del PACMYC.
ANEXO 5 PACMYC
ACTA CONSTITUTIVA DE LA COMISIÓN DE PLANEACIÓN Y APOYO A LA CREACIÓN POPULAR DEL
PACMYC (CACREP)
DEL ESTADO DE ___________.
En la Ciudad de___________, capital del Estado Libre y Soberano de__________, siendo las _____ horas, del día____, del mes de_________, del año dos mil veinte, se reunieron en las instalaciones de ______ _________, ubicadas en la calle____, número___, Colonia____________, los/las C. _______ C.________________________________________________________________________________ para dar formal constitución a la Comisión de Planeación y Apoyo a la Creación Popular del Estado de _____ ________ de conformidad con las siguientes:
CLÁUSULAS
PRIMERA: Con fundamento en la firma del instrumento jurídico _(1)__ que establece las Bases y Lineamientos de Operación del Acciones Culturales Multilingües y Comunitarias "PACMYC", signados entre el Gobierno del Estado Libre y Soberano de ___________, en lo sucesivo "El Estado" y la SC, se da formal constitución a la Comisión de Planeación y Apoyo a la Creación Popular del estado de ___________, en lo sucesivo "La CACREP".
SEGUNDA: La instancia encargada de organizar y operar el "PACMYC" es la Instancia de Cultura del Gobierno del Estado a través de "La CACREP", que incluye el manejo del "PACMYC", así como el Fondo de Operación y Funcionamiento de las Unidades Regionales y Estatales de Culturas Populares.
TERCERA: "La CACREP" queda integrada de la siguiente manera:
Ocho integrantes con voz y voto y una o un administrador de apoyo, con voz pero sin voto.
Las y los integrantes con voz que conforman "La CACREP", son los siguientes:
a) Una o un Presidente, que será el o la titular de la Instancia de Cultura del gobierno de la entidad federativa.
b) Una o un representante de la Dirección General de Culturas Populares, Indígenas y Urbanas de la SC.
c) Una o un Secretaria/o Técnica/o, que será responsable de la operación del "PACMYC" en la entidad.
d) Cinco Vocales.
El/la Administrador/a será el C. _________________ quien es nombrada/o por la o el titular de la Instancia de Cultura del gobierno de la entidad federativa.
Los cinco vocales de "La CACREP" durarán en su cargo un año y serán honoríficos.
Para la validez de las reuniones subsecuentes de "La CACREP" se requiere la asistencia de por lo menos la mitad más uno de sus integrantes, dentro de los cuales deberá estar invariablemente el Secretario Técnico.
CUARTA: Las funciones y obligaciones de "La CACREP" son las siguientes:
I. Aprobar y validar las actividades y decisiones, que en el marco de la normatividad aplicable logre un mejor desarrollo de la Convocatoria del "PACMYC".
II. Definir, para el proceso de dictamen, los Criterios de Patrimonio Cultural Inmaterial en Riesgo, para la identificación de las prácticas culturales que requieren de medidas de salvaguardia.
III. Establecer y autorizar un programa de trabajo para dar cumplimiento a los procesos de la Convocatoria.
IV. Realizar el seguimiento y evaluar el avance de las intervenciones o proyectos culturales apoyados.
V. Validar los informes presentados por el Administrador sobre el uso de los recursos del fondo "PACMYC" conformado por las aportaciones de las partes.
VI. Proponer temas referidos a las culturas populares que se consideren relevantes o de coyuntura para las estrategias de atención cultural.
VII. Nombrar un Jurado conformado por especialistas quienes dictaminarán las intervenciones o proyectos y proporcionar, mediante la Secretaría Técnica de "La CACREP" la información y documentos para la dictaminación, cuya decisión será inapelable, en la conformación del jurado se buscará la participación paritaria entre mujeres y hombres.
VIII. Autorizar las solicitudes de modificaciones sustanciales en las actividades o en el uso del recurso, siempre que le sean solicitados en tiempo y forma y no alteren el sentido original de la intervención o proyecto culturales.
IX. Exhortar a las y los beneficiarios a cumplir con lo estipulado en la carta compromiso.
X. La Secretaría Técnica de "La CACREP" será la responsable del resguardo de la documentación.
QUINTA: En este acto, los y las integrantes de "La CACREP" manifiestan su plena aceptación para dar fiel cumplimiento a las obligaciones y facultades citadas con anterioridad. Leído el presente instrumento y enteradas las partes de su valor y consecuencia legal y no habiendo otro asunto que tratar, se cierra la presente Acta, siendo las ____ horas del mismo día, firmando los comparecientes y testigos al margen y al calce, para todos los efectos legales a que hubiere lugar.
| Por "El Estado" | | Por "La Secretaría" |
| Nombre y firma del o de la Presidente/a de "La CACREP" | | Nombre y firma del o de la Representante de la DGCPIU |
| | | |
| Nombre y firma del o de la Secretario/a Técnico/a | | Nombre y firma del o de la Administrador/a |
| | | |
| Las y los Vocales: | | |
| Nombre y firma | | |
"Este programa es público ajeno a cualquier partido político. Queda prohibido el uso para fines distintos a los establecidos en el programa". Quien haga uso indebido de los recursos de este programa deberá ser denunciado y sancionado de acuerdo con la ley aplicable y ante la autoridad competente.
Elaboración: Dos originales y siete copias.
Distribución: Originales para la Instancia Ejecutora y para la DGCPIU. El resguardo del documento quedará en poder de la Secretaría Técnica. Las siete copias son para cada uno de las/os y los integrantes que no tienen original de la misma.
INSTRUCTIVO DE LLENADO DEL ACTA CONSTITUTIVA DE LA COMISIÓN DE PLANEACIÓN Y APOYO
A LA CREACIÓN POPULAR PACMYC
(CACREP)
1. Anotar el número del instrumento jurídico, mismo que podrá quedar asentado una vez que esté formalizado, en caso de que al momento de la firma del documento no se cuente con el número se deberá dejar el espacio suficiente.
2. Anotar el nombre y firma de la/el representante de la DGCPIU quien designe el/la Director/a General o la persona titular de la Unidad Regional de Culturas Populares en la Entidad.
Este formato de Acta Constitutiva es generado por el Sistema de información del PACMYC.
ANEXO 6 PACMYC _ (1) ______
NOTA DESCRIPTIVA
(Para uso de la CACREP)
| Número de la intervención o proyecto | | | Fecha | Año/mes/día |
| Nombre de la intervención o proyecto | |
| Municipio | |
| Localidad | |
| Tipo de Población | Indígena ( ) Lengua _________ Afrodescendiente ( ) Otra ( ) |
| Grado de marginación | Alta ( ) Muy Alta ( ) |
| Grupo vulnerable(3) | |
| Recurso otorgado | $ |
| Total de recursos financieros ejercidos y comprobados | |
| Fecha de terminación de la intervención o proyecto | |
Integrantes del grupo (2)
| Nombre | Edad | Sexo | HLI(4) | Afrodescendiente | Grupo vulnerable |
| | | | | | |
| | | | | | |
| | | | | | |
Aval educativo (3)
| Nombre | Dependencia | Grado de estudios | Nivel y lugar de adscripción | Edad | HLI |
| | | | | | |
| 1.- Cómo favorece la diversidad cultural y lingüística: |
| 2.- Cómo estimula las prácticas culturales locales: |
| 3.- Cómo fomenta la creatividad y la innovación: |
| 4. Cómo fortalece las habilidades colectivas de la autogestión: |
| 5.- Cómo incentiva procesos de investigación en la comunidad: |
| 6. Comentarios adicionales: |
| Responsable del seguimiento | Vo Bo |
| | |
| __________________________ (Nombre y firma) Cargo institucional | __________________________ De la/el Secretaria/o de la CACREP (Nombre y Firma) |
"Este programa es público ajeno a cualquier partido político. Queda prohibido el uso para fines distintos a los establecidos en el programa". Quien haga uso indebido de los recursos de este programa deberá ser denunciado y sancionado de acuerdo con la ley aplicable y ante la autoridad competente.
Elaboración: Un original. Los datos que contiene deben ser integrados al Sistema de información del PACMYC
Distribución: Original para el expediente del proyecto en resguardo de la Secretaría Técnica de la CACREP.
INSTRUCTIVO DE LLENADO DE LA NOTA DESCRIPTIVA PACMYC
(Para uso de la CACREP)
1. Anotar el nombre de la entidad federativa en el que se aprobó la intervención o proyecto. Escribir los datos que correspondan en cada apartado.
2. Anotar los nombres y los datos que se piden de los integrantes del grupo.
3. Anotar el nombre y los datos que se piden del aval educativo para el caso de las intervenciones.
La nota descriptiva del proyecto se deberá registrar en el Sistema de información del PACMYC para su posterior impresión e incorporar al expediente.
ANEXO 7A PACMYC
CARTA DE LIBERACIÓN POR TERMINACIÓN SATISFACTORIA: (1) _______________
(Para uso de la CACREP)
(2) ____________a_ (2) __de________ de ____
C._______________________________
Intervención o proyecto núm. ______
De la emisión PACMYC ____
Presente.
Nos dirigimos a usted con el propósito de comunicarle, que esta Comisión de Planeación y Apoyo a la Creación Popular, del Estado de_______________________, ha efectuado el análisis y evaluación de los informes de actividades y financieros, que presentó en su oportunidad como representante del grupo del desarrollo de ___________ denominado(a) _______________________________, determinando que éste cumplió con sus objetivos y resultados y se han aplicado satisfactoriamente los recursos que le fueron otorgados por Acciones Culturales Multilingües y Comunitarias (PACMYC) con este fin.
Por lo anterior, extendemos a usted y a su grupo, nuestro más amplio reconocimiento, por su labor a favor del desarrollo cultural de su comunidad y por la presente les informamos que quedan liberados/as de los compromisos que asumieron al recibir la carta compromiso que firmó al momento de la entrega de los recursos.
Sin otro particular, hacemos propicia la oportunidad para enviarles un cordial saludo.
Atentamente
____________________
Secretaria/o de la CACREP
"Este programa es público ajeno a cualquier partido político. Queda prohibido el uso para fines distintos a los establecidos en el programa". Quien haga uso indebido de los recursos de este programa deberá ser denunciado y sancionado de acuerdo con la ley aplicable y ante la autoridad competente.
Elaboración: En original y dos copias.
Distribución: Original para el representante de la intervención o proyecto, copia para el expediente de la intervención o proyecto y en resguardo de la Secretaría Técnica de la CACREP y la otra copia para la Instancia Normativa.
INSTRUCTIVO DE LLENADO DE LA CARTA DE LIBERACIÓN POR
TERMINACIÓN SATISFACTORIA
(Para uso de la CACREP)
1. Anotar el nombre de la entidad en que se expide la carta.
2. Anotar la fecha y lugar de elaboración de la carta de liberación.
Llenar los datos que correspondan en cada apartado (nombre del representante, título de la intervención o proyecto, emisión de la Convocatoria, el Estado, nombre de la intervención o proyecto).
ANEXO 7B PACMYC
CARTA DE CANCELACIÓN
(Para uso de la CACREP)
(1) ____________a __de________ de ____
C._______________________________
Intervención o Proyecto núm. _____
De la emisión PACMYC ____
Presente.
Nos dirigimos a usted con el propósito de comunicarle, que esta Comisión de Planeación y Apoyo a la Creación Popular, del estado de__ _____________________, determinó que el proyecto financiado por Acciones Culturales Multilingües y Comunitarias PACMYC en la Convocatoria _____ ha sido cancelado por incurrir en ___________________, causa señalada en el apartado 3.5 de las Reglas de Operación vigentes, por lo que la normatividad aplicable en este caso establece que recurso otorgado y no ejercido será reintegrado a la cuenta aperturada para el programa.
Por lo que el compromiso que se formalizó en su momento a través de la carta compromiso queda sin efecto.
Se extiende la presente para los fines administrativos que resulten de ello.
Sin otro particular, hacemos propicia la oportunidad para enviarles un cordial saludo.
Atentamente
____________________
Secretaria/o de la CACREP
"Este programa es público ajeno a cualquier partido político. Queda prohibido el uso para fines distintos a los establecidos en el programa". Quien haga uso indebido de los recursos de este programa deberá ser denunciado y sancionado de acuerdo con la ley aplicable y ante la autoridad competente.
Elaboración: En original y dos copias.
Distribución: Original para el representante de la intervención o proyecto el cual debe ser entregado en un plazo no mayor a 60 días naturales. Copia para el expediente de la intervención o proyecto y en resguardo de la Secretaría Técnica de la CACREP y la otra para instancia normativa.
INSTRUCTIVO DE LLENADO DE LA CARTA DE CANCELACIÓN PACMYC
(Para uso de la CACREP)
1. Anotar la fecha y lugar de elaboración de la carta de cancelación
Llenar los datos que correspondan en cada apartado (nombre del representante, título de la intervención o proyecto, emisión de la Convocatoria, el Estado, nombre de la intervención o proyecto).
ANEXO 8 PACMYC
HOJA DE RECEPCIÓN Y REGISTRO __ (1) ________
Homoclave del Trámite: CULTURA-04-001-A
| Núm. de registro | | | Fecha de recepción | Año/mes/día/ |
| Título de la intervención o proyecto: |
| Nombre de la o el representante: |
DOMICILIO DEL O LA REPRESENTANTE:
| Calle, número y colonia o barrio |
| Pueblo, ranchería o localidad: |
| Municipio o Alcaldía: |
| Código Postal | Teléfono |
| Correo electrónico: |
Documentación entregada:
| | Indicar la fecha en que entregó documento o documentos pendiente(s) |
| Original y una copia física o digital del proyecto o de la intervención | Sí | | No | ___________ |
| | | | | |
| Copia de la credencial de elector del o la representante | Sí | | No | ___________ |
| | | | | |
| Copia del comprobante de domicilio del o la representante Solo en caso de que su intervención o proyecto cultural comunitario sea aprobado | Sí | | No | ___________ |
| | | | | |
| Croquis de localización del domicilio del o la representante Solo en caso de que su intervención o proyecto cultural comunitario sea aprobado | Sí | | No | ___________ |
| | | | | |
| Copia del CURP de la o el representante | Sí | | No | ___________ |
| | | | | |
| Carta del aval original | Sí | | No | ___________ |
| | | | | |
| Escrito que indique que no ha recibido apoyo o este recibiendo apoyo de otro programa | Sí | | No | __________ |
| | | | | |
| Nombramiento de la elección de la o el representante original | Sí | | No | ___________ |
_____ __________________
| Carta del grupo indicando que en caso de desintegración entregará los instrumentos a la CACREP original o de los bienes adquiridos | Sí | | No | No aplica |
| Una cotización indicando las características del producto original y vigente | Sí | | No | No aplica |
| | | | | |
| Escrito que manifieste que el apoyo solicitado forma parte de un proyecto más amplio | Sí | | No | No aplica |
| | | | | |
| Programa de distribución y difusión | Sí | | No | No aplica |
| | | | | |
| ¿El grupo que presenta el proyecto recibió el taller o asesoría? | Sí | | No | |
| | | | | |
| Cumple con los puntos establecidos en la "Guía para la elaboración de intervenciones y proyectos" | Sí | | No | En proceso de revisión |
LA ENTREGA DE TODA LA DOCUMENTACIÓN REQUERIDA NO ASEGURA QUE LA INTERVENCIÓN O
PROYECTO SEA ELEGIBLE
| ______________________ Nombre y firma del Representante o Integrante del grupo | ___________________ Nombre y firma de la persona que recibe la Nota Descriptiva de la Intervención o el Proyecto |
La Secretaría de Cultura a través de la Dirección General de Culturas Populares, Indígenas y Urbanas con domicilio Av. Paseo de la Reforma 175, Colonia y Alcaldía Cuauhtémoc, CP 06500, Ciudad de México, es la responsable del tratamiento de los datos personales que nos proporcione los cuales serán protegidos con forme a lo dispuesto por la Ley General de Protección de Datos Personales en Posesión de Sujetos Obligados y demás normativa que resulte aplicable.
Los datos personales serán tratados con la finalidad de llevar un registro, seguimiento de asistencias, envío de materiales de apoyo, expedición de constancias, promoción de evento, actividades institucionales y encuestas de calidad en el servicio.
Si desea conocer nuestro aviso de privacidad integral lo podrá consultar en https://culturaspopulareseindigenas.gob.mx/
"Este programa es público ajeno a cualquier partido político. Queda prohibido el uso para fines distintos a los establecidos en el programa". Quien haga uso indebido de los recursos de este programa deberá ser denunciado y sancionado de acuerdo con la ley aplicable y ante la autoridad competente.
Elaboración: Original y copia.
Distribución: Original para expediente de la intervención o proyecto. Copia como acuse de recibo para la o el representante del grupo. El resguardo del documento corresponde a la Secretaría Técnica de la CACREP.
El formato es de libre reproducción para los/as las y los usuarios del PACMYC. La Secretaría de la Función Pública o instancia correspondiente que para tal efecto se determine, proporciona a los/as las y los usuarios y a la ciudadanía en general la asesoría jurídica, y atiende las peticiones relativas a la información relacionada con el PACMYC a través del sistema SACTEL y pone a su disposición los siguientes números telefónicos, del interior de la República, lada sin costo 800 38 624 66 de la Ciudad de México 2000 3000.
INSTRUCTIVO DE LLENADO DE LA HOJA DE RECEPCIÓN Y REGISTRO
PACMYC
1. Anotar la entidad en que se recibe la Nota Descriptiva de la Intervención o Proyecto.
Llenar los datos (título, nombre de la o el representante, domicilio completo, teléfono, correo electrónico).
Señalar la documentación entregada y en su caso la documentación faltante.
Este formato deberá ser impreso en una sola hoja a dos caras.
ANEXO 9A PACMYC _ (1) _____
INFORME TRIMESTRAL DE AVANCE FÍSICO DEL PACMYC
(Para uso de la CACREP)
| | Trimestre que se informa: (2) |
| Mes inicial | | | Mes final | | Año | (5) |
1. Concentrado de actividades (3)
| Folio. (6) Intervención o Proyecto | Actividades realizadas por cada uno de las intervenciones o proyectos financiados | Fecha | Lugar |
| | | | |
| | | | |
| | | | |
| | | | |
| | | | |
| | | | |
2. Concentrado de seguimiento de intervenciones y proyectos aprobados con financiamiento en el periodo (4)
| Año | Financiados | Financiados de la lista de espera | Concluidos | En proceso | En proceso para concluir | Con prórroga | Cancelados | En jurídico |
| | | | | | | | | |
| | | | | | | | | |
| | | | | | | | | |
| | | | | | | | | |
| | | | | | | | | |
Información sobre intervenciones y proyectos concluidos
| Indígenas | Afrodescendientes | Alta marginación | Muy alta marginación | Grupos vulnerables | Otros |
| | | | | | |
Información sobre intervenciones y proyectos en proceso
| Indígenas | Afrodescendientes | Alta marginación | Muy alta marginación | Grupos vulnerables | Otros |
| | | | | | |
Información sobre intervenciones y proyectos para concluir
| Indígenas | Afrodescendientes | Alta marginación | Muy alta marginación | Grupos vulnerables | Otros |
| | | | | | |
Información sobre intervenciones y proyectos con prórroga
| Indígenas | Afrodescendientes | Alta marginación | Muy alta marginación | Grupos vulnerables | Otros |
| | | | | | |
Información sobre intervenciones y proyectos cancelados
| Indígenas | Afrodescendientes | Alta marginación | Muy alta marginación | Grupos vulnerables | Otros |
| | | | | | |
Información sobre intervenciones y proyectos en jurídico
| Indígenas | Afrodescendientes | Alta marginación | Muy alta marginación | Grupos vulnerables | Otros |
| | | | | | |
| Responsable operativo del seguimiento de los proyectos | La/el Secretaria/o de la CACREP |
| __________________ (Nombre y firma) | ______________________ (Nombre y Firma) |
"Este programa es público ajeno a cualquier partido político. Queda prohibido el uso para fines distintos a los establecidos en el programa". Quien haga uso indebido de los recursos de este programa deberá ser denunciado y sancionado de acuerdo con la ley aplicable y ante la autoridad competente.
Elaboración: Dos Originales.
Distribución: Un original para la DGCPIU y otro para la Secretaría Técnica de la CACREP.
INSTRUCTIVO DE LLENADO DEL INFORME TRIMESTRAL DE AVANCE
FÍSICO PACMYC
(Para uso de la CACREP)
1. Anotar la entidad federativa donde se realiza el informe.
2. Anotar el número del trimestre que se reporta (Primero, segundo, tercero o cuarto).
3. Escribir las actividades más importantes realizadas por cada una de las intervenciones o proyectos financiados con fecha y lugar.
4. Elaborar un reporte de indicadores con los datos a partir del seguimiento de la información trimestral aportada por los beneficiarios. Entregar informe por Convocatoria, en los casos donde se cuente con intervenciones o proyectos abiertos de convocatorias de años anteriores.
5. El año corresponde al ejercicio en que se está ejecutando.
6. Anotar el número de folio que asigna la RENIC.
El Anexo 9A se elabora con los datos de las intervenciones y los proyectos que fueron financiados en la emisión de la Convocatoria del año anterior.
ANEXO 9B PACMYC
INFORME TRIMESTRAL DE REPORTE FINANCIERO
(Para uso de la CACREP)
| Entidad federativa | |
| No. de la cuenta bancaria: (1) | |
| Nombre de la Institución bancaria | |
| Convocatoria que reporta (2) ___________________________________ |
| Trimestre que se informa (3) |
| Mes inicial | | Mes final | | Año | |
| Resumen de movimientos |
| Concepto | Total | Monto por aportante |
| Estatal | Federal | Otro |
| Saldo inicial del periodo | (4) | | | |
| Depósitos en el periodo | (5) | | | |
| Cheques emitidos y movimientos de cargo | (6) | | | |
| Cheques en tránsito | (7) | | | |
| Saldo final del periodo | (8) | | | |
| Detalle de los Depósitos |
| Aportante | Fecha | Referencia | Concepto | Importe |
| Estatal | (9) | (10) | (11) | (12) |
| | | | |
| | | | |
| Federal | | | | |
| | | | |
| | | | |
| Otros | | | | |
| | | | |
| | | | |
| Suma de los Depósitos | (13) |
| Detalle de los Cheques emitidos y movimientos de cargo (14) |
| Aportante | Fecha | Referencia | Concepto | Importe |
| Estatal | (9) | (10) | (11) | (12) |
| | | | |
| | | | |
| Federal | | | | |
| | | | |
| | | | |
| Otros | | | | |
| | | | |
| | | | |
| Suma de cheques emitidos y movimientos a cargo | |
| Elaboró | Vo Bo |
| Nombre completo, cargo y firma del Administrador de la CACREP | Nombre completo, cargo y firma del o de la Secretaria Técnica de la CACREP |
Se deberá entregar un formato por cada emisión de Convocatoria y por número de cuenta.
Adjunto a este informe se deberá entregar copia de los tres estados de cuenta emitidos mensualmente por la institución bancaria, y las tres conciliaciones bancarias mensuales que contengan la relación de cheques en tránsito, los cuales darán soporte al periodo que se reporta.
Elaboración: 2 Originales.
Distribución: Un original para la DGCPIU y otro para la Secretaría Técnica de la CACREP.
"Este programa es público ajeno a cualquier partido político. Queda prohibido el uso para fines distintos a los establecidos en el programa". Quien haga uso indebido de los recursos de este programa deberá ser denunciado y sancionado de acuerdo con la ley aplicable y ante la autoridad competente.
INSTRUCTIVO DE LLENADO DEL INFORME TRIMESTRAL DE REPORTE
FINANCIERO PACMYC
(Para uso de la CACREP)
1. Anotar el número de cuenta en donde se operan los recursos PACMYC.
2. Anotar el año de la Convocatoria que se está reportando, se deberá elaborar y entregar un formato por cuenta y Convocatoria.
3. Indicar el trimestre que se reporta, anotando el mes de inicio, el mes de término y el año que corresponda. Sólo se podrán anotar los siguientes periodos enero-marzo, abril-junio, julio-septiembre y octubre-diciembre.
4. Anotar el saldo total de la cuenta de cheques, al inicio del periodo que se reporta, desglosando este saldo por aportante. El saldo inicial debe coincidir con el saldo final reportado en el periodo inmediato anterior.
5. Anotar la suma total de depósitos al Fondo PACMYC en el período, desglosando los depósitos por aportante.
6. Anotar la suma total por cheques y movimientos de cargo en el período, desglosando los recursos utilizados por aportante.
7. Anotar el monto de los cheques emitidos que aún no han sido cobrados y por tanto no aparecen en los estados bancarios mensuales.
8. Anotar el saldo final de la cuenta de cheques, al final del periodo que se reporta, desglosando a qué aportante corresponde este saldo.
9. Anotar la fecha de cada uno de los movimientos de la cuenta, señalando día y mes de cada uno.
10. Anotar la clave de la referencia interna del movimiento (póliza, cheque, registro, etc.).
11. Describir el concepto de cada movimiento, su origen o utilización. En los casos de los cargos a la cuenta, se debe proporcionar la información suficiente (actividad, fecha y motivo de la misma, personas que la realizan, proyectos involucrados) que permita identificar que dicho movimiento corresponde a actividades propias del PACMYC.
12. Anotar la suma del importe por movimiento de depósito.
13. Suma de los depósitos realizados en el periodo.
14. Desglosar el detalle de los cheques emitidos reportados en el punto 6 de este formato, ordenándolos por aportante y fecha.
15. Anotar el nombre completo, cargo y firma de las personas responsables de la información.
Adjunto a este informe se deberá entregar copia de los tres estados de cuenta emitidos mensualmente por la institución bancaria y las tres conciliaciones bancarias mensuales que contengan la relación de cheques en tránsito, los cuales darán soporte al periodo que se reporta.
Elaboración: 2 Originales.
Distribución: Un original para la DGCPIU y otro para la Secretaría Técnica de la CACREP.
"Este programa es público ajeno a cualquier partido político. Queda prohibido el uso para fines distintos a los establecidos en el programa". Quien haga uso indebido de los recursos de este programa deberá ser denunciado y sancionado de acuerdo con la ley aplicable y ante la autoridad competente.
ANEXO 10 PACMYC
CIERRE PROGRAMÁTICO PRESUPUESTARIO
(Para uso de la CACREP)
| Entidad federativa (1) | |
| No. de la cuenta de cheques (2) | |
| Institución bancaria (3) | |
| Resumen de movimientos |
| Concepto | Convocatoria | Total | Monto por aportante |
| Estatal | Federal | Otro |
| Saldo al 31 de diciembre de 2019 (4) | 2020 | | | | |
| Depósitos (5) | 2020 | | | | |
| Cheques emitidos y movimientos de cargo (6) | 2020 | | | | |
| Manejo de Cuenta (7) | 2020 | | | | |
| Saldo al 31 de diciembre de 2019 (8) | 2020 | | | | |
| Justificación y destino de los remanentes (9) |
| Aportante | Convocatoria | Monto | Justificación y destino |
| Estatal | | | |
| Federal | | | |
| Otro | | | |
Ingresos
| Aportaciones, intereses y depósitos por reintegro o cancelación de proyectos (10) |
| Fecha (11) | Referencia (12) | Concepto / Beneficiario/a (13) | Recursos (14) | Importe (15) |
| | | | Aportante | Convocatoria | |
| | | | | | |
| | | | | | |
| | | | | | |
| | | | | | |
| Total | |
Egresos
| Proyectos financiados (16) |
| Fecha (11) | Referencia (12) | Beneficiario/a (17) | Recursos (14) | No. Intervención o Proyecto (18) | Nombre de la Intervención o proyecto (19) | Importe (15) |
| Aportante | Convocatoria |
| | | | | | | | |
| | | | | | | | |
| | | | | | | | |
| | | | | | | | |
| Total Intervenciones y proyectos financiados | | |
| Operación y seguimiento (20) |
| Fecha (11) | Referencia (12) | Concepto / Beneficiario/a (13) | Recursos (14) | Importe (15) |
| Aportante | Convocatoria |
| | | | | | |
| | | | | | |
| | | | | | |
| | | | | | |
| Total | |
Elaboró: (21) ________________________________________________
Vo. Bo. De el/la Secretario/a Técnico/a de la CACREP (22) _____________________
"Este programa es público ajeno a cualquier partido político. Queda prohibido el uso para fines distintos a los establecidos en el programa". Quien haga uso indebido de los recursos de este programa deberá ser denunciado y sancionado de acuerdo con la ley aplicable y ante la autoridad competente.
Elaboración: 2 Originales.
Distribución: Un original para la DGCPIU y otro para la Secretaría Técnica de la CACREP.
INSTRUCTIVO DE LLENADO DEL CIERRE PROGRAMÁTICO
PRESUPUESTARIO PACMYC
(Para uso de la CACREP)
1. Anotar la entidad federativa en la que se desarrolla el PACMYC.
2. Anotar el número de cuenta de cheques.
3. Indicar la institución bancaria que administra la cuenta.
4. Anotar en cifras el saldo total de la cuenta de cheques, desglosando este saldo por aportante y convocatoria de origen de tales recursos.
5. Anotar en cifras la suma total de depósitos al Fondo PACMYC en el período, desglosando los depósitos por aportante y Convocatoria.
6. Anotar en cifras la suma total por cheques y movimientos de cargo en el período, desglosando los recursos utilizados por aportante.
7. Anotar en cifras los saldos derivados del manejo de la cuenta de cheques.
8. Anotar en cifras el saldo final de la cuenta de cheques, al final del periodo que se reporta, desglosando a qué aportante corresponde este saldo y anotar el número de Convocatoria vigente.
9. Anotar, en caso de haberlos, el monto de los recursos, diferenciando a qué aportante corresponde tal saldo y anotar el número de Convocatoria vigente. En cada caso, especificar la causa de este remanente y su destino, en el marco de las RO.
10. Desglosar el detalle de los depósitos reportados en el punto 5 de este formato, además de los depósitos derivados de recursos no utilizados por los grupos beneficiarios o por la cancelación de algún proyecto o ingresos generados por las cuentas. Estos ingresos deben ordenarse por aportante y fecha.
11. Anotar la fecha de cada uno de los movimientos de la cuenta, señalando día y mes de cada uno.
12. Anotar la clave de la referencia interna del movimiento (póliza, cheque, registro, etc.).
13. Describir el concepto de cada movimiento, su origen o utilización. En los casos de los cargos a la cuenta, se debe proporcionar la información suficiente (actividad, fecha y motivo de la misma, personas que la realizan, proyectos involucrados) que permita identificar que dicho movimiento corresponde a actividades propias del PACMYC.
14. Señalar el aportante de estos recursos y anotar el número de Convocatoria vigente.
15. Anotar con cifras la cantidad del movimiento de depósito.
16. Desglosar los egresos por cheques emitidos y movimientos de cargo reportadas en el punto 6 de este formato que corresponden al financiamiento de intervenciones y proyectos aprobados, ordenándolos por aportante y fecha.
17. Registrar el nombre de la o el beneficiaria/o a nombre del cual se emitió el cheque.
18. Apuntar el número del proyecto beneficiado, agregando el año de la Convocatoria vigente.
19. Anotar el nombre de la intervención o proyecto beneficiado.
20. Desglosar los egresos por cheques emitidos y movimientos de cargo reportadas en el punto 6 de este formato que corresponden a las actividades de operación y seguimiento del PACMYC, ordenándolos por fecha.
21. Anotar el nombre completo, cargo y firma de la persona que es responsable de la información.
22. Anotar la firma y nombre completo de la o el Secretaria/o Técnica/o de la CACREP.
ANEXO 11 PACMYC
DIAGRAMA DE FLUJO
DIAGRAMA DE FLUJO
DIAGRAMA DE FLUJO
ANEXO 12 PACMYC
MODELO DE INSTRUMENTO JURÍDICO DEL PACMYC
ANEXO DE EJECUCIÓN NÚMERO _________ AL ____________________ ACUERDO ESPECÍFICO DE EJECUCIÓN PARA ESTABLECER LAS BASES DE LA OPERACIÓN DE ACCIONES CULTURALES MULTILINGÜES Y COMUNITARIAS, EN LO SUCESIVO "EL PACMYC" DEL PROGRAMA DE APOYOS A LA CULTURA, EN LO SUCESIVO "EL PROGRAMA", EN EL ESTADO DE _________, QUE CELEBRAN POR UNA PARTE, LA SECRETARÍA DE CULTURA, EN LO SUCESIVO "LA SECRETARÍA" REPRESENTADA POR EL/LA DIRECTOR(A) GENERAL DE CULTURAS POPULARES, INDÍGENAS Y URBANAS_______________________; Y POR LA OTRA, EL ESTADO LIBRE Y SOBERANO DE _________, EN LO SUCESIVO "EL ESTADO", A TRAVÉS DE SU ______________________________, REPRESENTADA POR SU TITULAR, _____________________, A QUIENES DE MANERA CONJUNTA SE LES DENOMINARÁ "LAS PARTES"; DE CONFORMIDAD CON LOS ANTECEDENTES, DECLARACIONES Y CLÁUSULAS SIGUIENTES:
ANTECEDENTES
I. "LA SECRETARÍA" implementó el programa presupuestal S268 "Programa de Apoyos a la Cultura", en lo sucesivo "EL PROGRAMA" que se rige por sus Reglas de Operación publicadas en el Diario Oficial de la Federación el ____ de _______ de _____, previendo el financiamiento de proyectos culturales destinados a respaldar la conservación de las expresiones culturales del patrimonio cultural inmaterial; preservar los bienes muebles e inmuebles que integran el patrimonio cultural;
acrecentar y conservar la infraestructura cultural disponible y en general, el fomento de la cultura. Con fecha ___ de ____ de ____, "_____________" y "EL ESTADO" celebraron el __________________________________, identificado como: ___________________, por virtud del cual acordaron establecer el marco general para la colaboración y coordinación en la ejecución de las acciones orientadas a la preservación y difusión del patrimonio cultural, histórico y artístico, el fomento a la creatividad artística, la promoción y difusión de la cultura y las artes y el desarrollo cultural y artístico en el Estado de ______________.
II. En las cláusulas __________ y ___________, del ___________ antes citado, se estableció que _________ en el ámbito de su competencia concertará la participación de _________, en las tareas de planeación, programación y coordinación de las acciones orientadas al cumplimiento del Convenio Marco referido, por lo que ________ a presentar proyectos de trabajo, mismos que analizados y aprobados por "LAS PARTES", serán formalizados como Acuerdos Específicos de Ejecución.
III. Derivado de los antecedentes antes citados, con fecha ____ de ______ de 20__ "LAS PARTES" celebraron el ___________ Acuerdo Específico de Ejecución número __________, en lo sucesivo "EL ACUERDO", para establecer las bases para la operación de "EL PACMYC" en el Estado de _________.
IV. En la cláusula _______ de "EL ACUERDO", "LAS PARTES" se comprometieron a apoyar la realización de "EL PACMYC", mediante una revisión anual del mismo, con la finalidad de renovar sus aportaciones, las que podrían ser incrementadas de acuerdo con su disponibilidad presupuestal y quedarían establecidas mediante la suscripción de Anexos de Ejecución.
V. Con fecha 12 de enero de 2006, se publicó en el Diario Oficial de la Federación el Decreto por el que se crea el Sistema Integral de Información de Padrones de Programas Gubernamentales (SIIPP-G), el cual integrará de forma estructurada y sistematizada la información objetiva y fehaciente respecto de los Programas a cargo de las dependencias y entidades de la Administración Pública Federal. Siendo "LA SECRETARÍA" la encargada de proporcionar la información necesaria para el cumplimiento del mismo.
VI. De conformidad con el artículo 69 de la Ley General de Contabilidad Gubernamental, los recursos federales sólo podrán ser transferidos por las dependencias y entidades de la Administración Pública Federal a dichas cuentas bancarias productivas específicas, a través de las tesorerías de los estados, salvo en el caso de ministraciones relacionadas con obligaciones de los estados o municipios, así como las demarcaciones territoriales de la Ciudad de México, que estén garantizadas con la afectación de sus participaciones o aportaciones federales, en términos de lo dispuesto por los artículos 9, 50 y 51 de la Ley de Coordinación Fiscal y los demás casos previstos en las disposiciones legales aplicables.
VII. El 10 de diciembre de 2012 se publicó en el Diario Oficial de la Federación el "Decreto que establece las medidas para el uso eficiente, transparente y eficaz de los recursos públicos, y las acciones de disciplina presupuestaria en el ejercicio del gasto público, así como para la modernización de la Administración Pública Federal" y los "Lineamientos para la aplicación y seguimiento de las medidas para el uso eficiente, transparente y eficaz de los recursos públicos, y las acciones de disciplina presupuestaria en el ejercicio del gasto público, así como para la modernización de la Administración Pública Federal".
DECLARACIONES
I. "LA SECRETARÍA" declara que:
I.1 Es una dependencia de la Administración Pública Federal Centralizada, en términos de lo dispuesto por los artículos 90 de la Constitución Política de los Estados Unidos Mexicanos; 2o, fracción I, 26 y 41 Bis, fracciones I, III y XXIII, de la Ley Orgánica de la Administración Pública Federal, que tiene a su cargo elaborar y conducir la política nacional en materia de cultura con la participación que corresponda a otras dependencias y entidades de la Administración Pública Federal; conducir la elaboración del Programa Nacional de Cultura, de conformidad con las disposiciones jurídicas aplicables, así como su implementación y evaluación; elaborar y suscribir convenios, acuerdos, bases de coordinación y demás instrumentos jurídicos con órganos públicos o privados, nacionales e internacionales, en asuntos de su competencia.
I.2 La aplicación de los recursos económicos públicos se realiza de conformidad con los criterios que en materia de ejecución y control presupuestal del gasto público establece el Presupuesto de Egresos
de la Federación para el ejercicio fiscal 20___, publicado en el Diario Oficial de la Federación el día __ de ___________ de 20__.
I.3 El/La____________________, en su carácter de Director(a) General de Culturas Populares, Indígenas y Urbanas, cuenta con las facultades necesarias para suscribir el presente Acuerdo, lo que acredita con_________________________________________, facultades que a la fecha no le han sido revocadas o limitadas en forma alguna.
I.4 De conformidad con lo establecido en las Reglas de Operación de "EL PROGRAMA" en lo relativo a "EL PACMYC" publicadas el ___ de _____ de 20___ en el Diario Oficial de la Federación, en lo sucesivo "LAS REGLAS", "EL PACMYC" adoptará, en lo procedente el modelo de estructura de datos del domicilio geográfico establecido en el Acuerdo por el que se aprueba la Norma Técnica sobre Domicilios Geográficos, emitido por el Instituto Nacional de Estadística y Geografía, publicado en el Diario Oficial de la Federación el 12 de noviembre de 2010.
I.5 Este Anexo se elabora y suscribe a petición de la Dirección General de Culturas Populares, Indígenas y Urbanas, unidad administrativa responsable de la ejecución y cumplimiento de este Anexo, y que señala como su domicilio para los efectos a que haya lugar, el inmueble ubicado en ______________________________________________.
II. "EL ESTADO" declara que:
II.1 Es __________________________________________________________, de conformidad con lo establecido en ______________________.
II.2 Se encuentra debidamente representado por _________________, __________________, quien acredita su personalidad con que se ostenta __________________; y cuenta con las facultades suficientes y necesarias para obligarse en los términos del presente Acuerdo, de conformidad con lo establecido por ______________________________. (Se deberán poner los datos de todos y cada uno de los firmantes del presente Instrumento Jurídico).
III. "LA SECRETARÍA DE FINANZAS" declara que:
III.1 La Secretaría de Finanzas es una Dependencia de la Administración Pública Estatal de acuerdo en lo dispuesto por_________________.
III.2 El/La__________, en su carácter de Secretario de Finanzas del Estado de ________ encuentra facultado para suscribir el presente Acuerdo en los términos _____________________.
III.3 Para los efectos legales de este Acuerdo, el titular de la Secretaria de Finanzas señala como domicilio el ubicado en _________________ y Registro Federal de Contribuyentes __________________.
IV. "LAS PARTES" declaran que:
IV.1 De conformidad con lo señalado en la cláusula ____ de "EL ACUERDO", han determinado renovar sus aportaciones a la cuenta estatal para el año 20__, para el financiamiento de proyectos culturales comunitarios.
IV.2 Es su voluntad suscribir el presente Acuerdo de colaboración, con el fin de que "LA SECRETARÍA" realice una aportación de recursos públicos federales a "LA BENEFICIARIA" por conducto de "LA SECRETARÍA DE FINANZAS" con base en la disponibilidad presupuestaria de los recursos aprobados a "LA SECRETARÍA", para el ejercicio fiscal 2020, y con cargo a la siguiente partida presupuestal: ____.
CLÁUSULAS
PRIMERA.- El presente Acuerdo tiene por objeto que "LA SECRETARÍA" y "EL ESTADO convienen realizar una aportación conjunta para el año 20__ a través de la (Tesorería de la Entidad Federativa)__________ por la cantidad de $_____ (________ 00/100 M.N.), de la siguiente manera:
a) "LA SECRETARÍA" aportará la cantidad de $__________ (__________ pesos 00/100 M.N.), por conducto de la Dirección General de Culturas Populares, Indígenas y Urbanas.
b) "EL ESTADO" aportará la cantidad de: $__________ (__________pesos 00/100 M.N.), por conducto de ____________________
Los recursos aportados serán destinados al financiamiento de las Intervenciones y Proyectos culturales de acuerdo con los resultados del proceso de Dictaminación, establecido en las Reglas de Operación del Programa de Apoyos a la Cultura.
c) Para cubrir los gastos de operación y seguimiento del PACMYC se destinará como máximo un monto equivalente al 10% del total de los recursos destinados al financiamiento de proyectos e intervenciones. Estos gastos se ejercerán de acuerdo con el calendario que establezca la CACREP. La totalidad de los gastos de operación del PACMYC se cubrirán con la aportación de la instancia ejecutora. Los gastos de operación pueden ser utilizados para pasajes, peajes, combustible, viáticos, traslados locales, adquisición de materiales (oficina, computo, papelería) cafetería para las reuniones de trabajo de la comisión (alimentación, renta de equipó y/o salones de trabajo).
SEGUNDA.- "EL ESTADO" se compromete a realizar la captura de la información derivada de los procesos de "EL PACMYC", en la Red Nacional de Información Cultural PACMYC (RENIC) conforme al calendario del PACMYC.
TERCERA.- Con motivo de la ejecución de "EL PACMYC", "LA SECRETARÍA" a través de la "LA SECRETARÍA DE FINANZAS", y de acuerdo con la normatividad aplicable en la entidad, hará entrega de los recursos a los beneficiarios una vez que se cuente con la disponibilidad de los recursos a que el "ESTADO" recibe el monto pactado en la cláusula, _________,
"LA CACREP" estará constituida y tendrá las facultades, funciones y obligaciones establecidas en el punto _________ de "LAS REGLAS".
Durante la operación del programa, los ejecutores de gasto deberán observar que la administración de los recursos se realice bajo los criterios de legalidad, honestidad, eficiencia, eficacia, economía, racionalidad, austeridad, transparencia, control, rendición de cuentas y equidad de género establecidos en el Decreto de Presupuesto del ejercicio fiscal 20__, la Ley Federal de Presupuesto y Responsabilidad Hacendaria, su Reglamento y cumplir con lo señalado en el "Decreto que establece las medidas para el uso eficiente, transparente y eficaz de los recursos públicos, y las acciones de disciplina presupuestaria en el ejercicio del gasto público, así como para la modernización de la Administración Pública Federal", publicado el 10 de diciembre de 2012 en el Diario Oficial de la Federación y los "Lineamientos para la aplicación y seguimiento de las medidas para el uso eficiente, transparente y eficaz de los recursos públicos, y las acciones de disciplina presupuestaria en el ejercicio del gasto público, así como para la modernización de la Administración Pública Federal" y las demás disposiciones que para tal efecto emita la Secretaría de Hacienda y Crédito Público.
CUARTA.- "LAS PARTES" convienen que los recursos aportados para la realización de "EL PACMYC", en lo sucesivo quedarán comprobados mediante la siguiente documentación:
a) El anexo en el que se establecen las aportaciones de cada una de "LAS PARTES".
b) Comprobante Fiscal Digital por Internet que emita la (Tesorería de la Entidad Federativa) "EL ESTADO".
c) La ficha del depósito bancario o transferencia electrónica con cargo al número de cuenta aperturada para la operación de "EL PACMYC".
d) Los estados financieros de la cuenta estatal de "EL PACMYC", para comprobar el flujo de los recursos.
e) El Acta de Dictaminación (Anexo 2 de "LAS REGLAS"), firmada por las y los integrantes del jurado.
En cuanto a la comprobación del ejercicio de los recursos asignados a "EL PACMYC", ésta deberá efectuarse en apego a "LAS REGLAS". "EL ESTADO" deberá llevar la documentación y comprobación correspondiente a los gastos de "EL PACMYC", en estricto cumplimiento a la normatividad aplicable.
La documentación comprobatoria del gasto quedará bajo la guarda y custodia de "EL ESTADO", debidamente revisada, clasificada y fiscalizada, para facilitar cualquier verificación por parte de las autoridades facultadas para ello.
La instancia normativa en coordinación con las instancias ejecutoras de "EL PACMYC", será responsable de dar cumplimiento a lo previsto en el Decreto por el que se crea el Sistema Integral de Información de Padrones de Programas Gubernamentales (SIIPP-G), publicado en el Diario Oficial de la Federación el 12 de enero de 2006, para lo cual, deberá integrar y actualizar los datos correspondientes de conformidad a lo establecido en el Acuerdo mediante el cual se da a conocer el Manual de Operación del Sistema Integral de Información de Padrones de Programas Gubernamentales, publicado en el propio Diario Oficial el 20 de
marzo de 2006, a fin de que el enlace designado transmita la información correspondiente a la Secretaría de la Función Pública o instancia correspondiente que para tal efecto se determine.
QUINTA.- A efecto de dar cumplimiento a los lineamientos para la promoción y operación de la contraloría social en los programas federales de desarrollo social, las partes se obligan a:
1.- La Secretaría de Cultura (SC) deberá:
a) Proporcionar el Esquema, el Programa Anual de Trabajo de Contraloría Social y la Guía Operativa de contraloría social.
Martes 29 de diciembre de 2015 DIARIO OFICIAL (Octava Sección) 111.
b) Proporcionar la información pública relacionada con la operación de "EL PROGRAMA", así como el material de difusión sobre las actividades de contraloría social (CCS)
c) Capacitar y asesorar a los servidores públicos de -EL ESTADO encargados de la ejecución de "EL PROGRAMA", así como entregarles los materiales de contraloría Social.
d) Convocar a -EL ESTADO, a las reuniones que organice con los grupos beneficiarios de "EL PROGRAMA" o integrantes del Comité de Contraloría Social.
e) Tramitar ante la Dirección General de Operación Regional y Contraloría Social de la Secretaría de la Función Pública, proporcionar el acceso al Sistema Informático de Contraloría Social (SICS), a efecto de que "EL ESTADO" capture las actividades de promoción de contraloría social efectuadas.
2. "EL ESTADO" deberá:
a) Proporcionar a los beneficiarios de "EL PROGRAMA", toda la información pública relacionada con la operación de -"EL PROGRAMA", para que realice su actividad de contraloría social.
b) Organizar o participar en las reuniones que se celebren con los grupos beneficiarios de "EL PROGRAMA", tendientes a constituir los Comités de Contraloría Social.
c) Capacitar y asesorar a los integrantes de los Comités de Contraloría Social.
d) Participar en las reuniones que organice la SC con los grupos beneficiarios o los Comités de Contraloría Social, quejas o denuncias relacionadas con la ejecución de "EL PROGRAMA", la aplicación de los recursos públicos asignados al mismo y el cumplimiento de las metas.
e) Asesorar a las y los integrantes del Comité de Contraloría Social en el llenado de las cédulas de vigilancia y de los formatos de informes, así como apoyar a la SC en su capacitación.
f) Poner a disposición de los grupos beneficiarios de "EL PROGRAMA", los mecanismos de atención a quejas y denuncias competencia de la SC.
g) Recibir las quejas y denuncias que puedan dar lugar al mejoramiento de la gestión de "EL PROGRAMA" o al financiamiento de responsabilidades administrativas, civiles o penales relacionadas con dicho programa, así como canalizarlas a las autoridades competentes.
h) Capturar en el Sistema Informático de Contraloría Social (SICS), las actividades de promoción de contraloría social que realicen y la información relativa a las cédulas de vigilancia y los formatos de informes anuales de los Comités de Contraloría Social, conforme a la normatividad aplicable y a los lineamientos para la promoción y operación de la contraloría social en los programas federales de desarrollo social publicados el Diario Oficial de la Federación el 28 de octubre de 2016 y el 11 de abril de 2008.
i) Verificar, a través de los Órganos Estatales de Control, las actividades de promoción de contraloría social que corresponda realizar.
j) Dar seguimiento, en el ámbito de su competencia, a los resultados en materia de contraloría social y realizar las acciones conducentes para atender las irregularidades detectadas por el Comité de Contraloría Social.
k) Gestionar ante la "SECRETARÍA DE ADMINISTRACIÓN Y FINANZAS" una cuenta bancaria productiva específica, que permita la identificación de los recursos públicos
federales.
SEXTA.- "LAS PARTES" acuerdan que en cumplimiento en lo dispuesto por el artículo __ fracción __, del Presupuesto de Egresos de la Federación para el ejercicio fiscal 20__, se determina que en toda la papelería documentación oficial, así como la publicidad y promoción relacionada con "EL PROGRAMA", deberá incluirse la siguiente leyenda: "Este programa es público, ajeno a cualquier partido político. Queda prohibido el uso para fines distintos a los establecidos en el programa".
La información de montos y grupos beneficiarios deberá ser publicada en los términos de la Ley Federal de Transparencia y Acceso a la Información Pública.
SÉPTIMA.- "LAS PARTES" acuerdan que la suscripción del presente Anexo no implica novación de ninguna especie, por lo que, salvo las aportaciones pactadas en este instrumento, subsisten todas las demás obligaciones estipuladas en "EL ACUERDO".
OCTAVA.- El presente Anexo comenzará a surtir sus efectos a partir de la fecha de su firma.
NOVENA.- "EL ESTADO" se obliga a realizar el reintegro de los recursos públicos federales no devengados al 31 de diciembre de 2020, junto con los rendimientos que se hubieren generado para su entero a la Tesorería de la Federación (TESOFE), a través de "LA SECRETARIA", de conformidad con lo establecido en el artículo 176 del Reglamento de la Ley Federal de Presupuesto y Responsabilidad Hacendaria.
DÉCIMA.- "LAS PARTES" aceptan y reconocen que cualquier controversia en cuanto a la aplicación, interpretación y cumplimiento del presente Anexo la resolverán de conformidad a lo señalado en "EL ACUERDO".
LEÍDO QUE FUE EL PRESENTE ANEXO DE EJECUCIÓN, Y ENTERADAS "LAS PARTES" DE SU CONTENIDO, VALOR Y CONSECUENCIAS LEGALES, LO FIRMAN EN ______ EJEMPLARES ORIGINALES, EN ________, _________, EL DÍA __ DEL MES DE ____________ DEL AÑO DOS MIL ___.
| POR "LA SECRETARÍA" _______________________________ DIRECTOR(A) GENERAL DE CULTURAS POPULARES, INDÍGENAS Y URBANAS _____________________________ DIRECTOR(A) DE DESARROLLO REGIONAL Y MUNICIPAL | POR "EL ESTADO" _______________________________ |
ANEXO 13
MODELO DE CONVOCATORIA PACMYC
La Secretaría de Cultura del Gobierno de la República, por medio de la Dirección General de Culturas Populares, Indígenas y Urbanas, y las secretarías, institutos, consejos y direcciones de cultura de los estados convocan a participar en el Programa de Acciones Culturales Multilingües y Comunitarias
A grupos, colectivos, mayordomías, cofradías, consejos de ancianos, creadores, especialistas en los ámbitos del Patrimonio Cultural Inmaterial, interesados en recibir apoyo económico para desarrollar una intervención o proyecto cultural que fomente la salvaguardia del Patrimonio Cultural Inmaterial.(5)
Las intervenciones o proyecto cultural comunitario serán presentados por grupos informales. Los miembros del grupo deben vivir en la comunidad en la que desean incidir. Los grupos deben estar integrados por un mínimo de cinco personas mayores de 18 años edad
El PACMYC atiende a indígenas, afrodescendientes, grupos vulnerables o comunidades pertenecientes a ámbitos rurales y urbanos que tienen interés en instrumentar una intervención o proyecto cultural relacionado con alguno de los siguientes ámbitos:(6)
A. Cosmovisiones
1. La tierra como madre y como territorio
2. Los seres sagrados
3. Las dualidades
4. El principio vital de las cosas
B. Prácticas de comunalidad
1. El consenso en asamblea para la toma de decisiones
2. El servicio gratuito como ejercicio de autoridad
3. El trabajo colectivo como un acto de recreación
4. Ritos y ceremonias como expresión comunal
C. Artes populares
1. De la palabra (oral o escrita)
2. Danzas
3. Escénicas
4. Plásticas
5. Visuales
6. Musicales
D. Culturas alimentarias
1. Alimentos tradicionales y sagrados
2. Alimentos y recetas que curan
3. Rituales asociados a la alimentación
4. Alimentos y prácticas en peligro de desaparecer
E. Tecnologías tradicionales
1. Agrícolas
2. Caza
3. Crianza de animales
4. Pesca
5. Recolección y cultivo de plantas
6. Textiles y del vestido
7. Domésticas
F. Pedagogías comunitarias
1. Artes
2. Oficios
3. Cargos
4. Pautas de crianza
G. Protección de los Derechos Colectivos
1. Documentación de Prácticas
2. Reflexión colectiva
3. Promoción
El PACMYC opera de manera descentralizada. Cada entidad federativa cuenta con una Comisión de Planeación y Apoyo a la Creación Popular (CACREP), integrada por los representantes de las autoridades culturales locales y federales.
La CACREP es una instancia ciudadanizada en la que las Instancias Ejecutoras Estatales del PACMYC se apoyan para organizar, coordinar y dar seguimiento a las intervenciones y proyectos culturales comunitarios en cada entidad federativa, en el marco de la normatividad aplicable, y logre un mejor desarrollo de la Convocatoria del "PACMYC".
BASES DE PARTICIPACIÓN PACMYC 2020.
1. El PACMYC otorgará un apoyo económico para cada una de las intervenciones seleccionadas hasta por un monto máximo de $40,000.00 (cuarenta mil pesos 00/100 M.N.) y en proyectos hasta de $100,000.00 (cien mil pesos 00/100 M.N.).
2. Las intervenciones o proyectos deberán estar orientados al desarrollo de la diversidad cultural y contar con la participación de integrantes de la comunidad.
3. Deberán considerar los puntos que se señalan en la "Guía para la Elaboración de Intervenciones y Proyectos Culturales" incluida en la Convocatoria. El ejercicio del apoyo económico podrá ser hasta de un año.
4. Si la intervención o proyecto presentado al PACMYC forma parte de un proyecto más amplio que esté recibiendo o haya recibido apoyo financiero de otras instituciones públicas o privadas, se deberá señalar la instancia que otorga los recursos, especificando para qué se requiere la parte complementaria del financiamiento solicitado al PACMYC, ya que los beneficiarios no podrán gozar simultáneamente del apoyo de otros programas federales o de los estados, que consideren las mismas actividades autorizadas y financiadas por el PACMYC.
5. Las intervenciones o proyectos deberán presentarse por escrito en original y copia.
6. El grupo deberá designar un representante de la intervención o proyecto, a cuyo nombre se entregará el apoyo económico del PACMYC. Los miembros del grupo son corresponsables del desarrollo de la intervención o proyecto y del uso de los recursos otorgados.
7. El representante no podrá ser menor de 18 años cumplidos y debe contar con las condiciones para administrar el apoyo económico y elaborar los informes de actividades y financieros. Deberá anexar copia de su credencial de elector y su Clave Única de Registro de Población (CURP).
8. Cada proyecto deberá incorporar una carta de aval, expedida por alguna autoridad federal, estatal, municipal o comunitaria. En las intervenciones el aval será una figura educativa autoridad tradicional de la localidad donde se desarrollará la intervención. En ambos casos, el aval manifestará en la carta la importancia de la intervención o proyecto y deberá incluir su firma, dirección, teléfono y correo electrónico; asimismo para el caso de los avales educativos agregar grado de estudios, nivel y lugar de adscripción, edad y, lengua indígena que habla. Quienes presenten intervenciones o proyectos no podrán avalar a otros que se presenten a concurso.
9. No se deberá incluir el pago de honorarios a integrantes del grupo por realizar algún evento, curso o taller que sea resultado de la intervención o proyecto, ni por elaborar y coordinar la intervención o proyecto, ni por ningún otro motivo.
10. Solo en caso de que la intervención o proyecto sea aprobado, se firmará una carta compromiso de carácter jurídico que los responsabiliza sobre el adecuado ejercicio de los recursos para los fines aprobados; el incumplimiento conllevará a sanciones legales.
11. El grupo entregará un documento donde se manifieste, bajo protesta de decir verdad, que la intervención o el proyecto no ha sido beneficiado con otros recursos federales para el presente ejercicio fiscal.
12. En los proyectos culturales los grupos que contemplen la compra de mobiliario, maquinaria y equipos: electrónicos, eléctricos, fotográfico, de cómputo e impresión, audio o video, la suma de la compra no deberá rebasar $40,000.00 (cuarenta mil pesos 00/100 M.N.), para tal efecto se deberá acreditar la adquisición mediante comprobante fiscal digital por internet (CFDI).
13. No podrán participar en la Convocatoria 2020:
a) Quienes tengan informes pendientes o insatisfactorios derivados de apoyos PACMYC de años anteriores o no hayan cumplido satisfactoriamente con convocatorias de financiamiento cultural promovidas por instituciones estatales o federales.
b) Quienes hayan recibido antes tres apoyos del PACMYC.
c) No serán beneficiarias del PACMYC las intervenciones o proyectos de instituciones federales, estatales, municipales o alcaldías de la Ciudad de México.
d) Las intervenciones o proyectos que soliciten recursos para compra de terrenos o construcción de inmuebles de manera total o parcial.
e) Los que se registren simultáneamente en dos estados.
f) Aquellos que incluyan el acondicionamiento de espacios culturales que no sean propiedad comunal.
g) Los presentados por los funcionarios/as o trabajadores/as de las instancias convocantes, los familiares hasta el tercer grado, los integrantes del Jurado y de la CACREP, así como los servidores públicos que tengan injerencia directa o indirectamente en los términos establecidos en los artículos 55 y 58 de la Ley General de Responsabilidades Administrativas.
h) Los que no cumplan con las Bases de la Convocatoria PACMYC.
14. En los siguientes casos específicos, se deberán cubrir los siguientes requisitos:
a) Los que consideren compra de instrumentos musicales deberán anexar:
i. Carta elaborada y firmada por el grupo en la que se señale que, en caso de desintegración, los instrumentos serán entregados a la CACREP.
ii. Una cotización de una casa comercial en la que se indique su vigencia y las características de los instrumentos.
b) Los proyectos o intervenciones que incluyan producciones de audio, video, discos compactos, ediciones de libros, folletos, periódicos, revistas, carteles o trípticos.
i. Adjuntar documento donde desglose lugar y fecha (si es posible) donde se distribuirá el producto obtenido (Programa de distribución y difusión).
ii. Cotización de una casa comercial en la que se indiquen las características del producto y la vigencia.
c) Los que consideren compra de mobiliario, maquinaria y equipos: electrónicos, eléctricos, fotográfico, de cómputo e impresión, audio o video deberán anexar:
i. Carta elaborada y firmada por el grupo en la que se señale que, en caso de desintegración si haber concluido el proyecto, los bienes serán entregados a la CACREP.
15. Serán considerados no elegibles los proyectos tipo o repetidos cuando dos o más intervenciones o proyectos sean idénticos en sus características.
16. Las intervenciones y proyectos serán dictaminados y, en su caso, autorizados en cada entidad federativa por un jurado nombrado por la CACREP, y su decisión será inapelable. Ningún representante de grupo puede ser familiar hasta en tercer grado de un miembro de la CACREP.
17. El jurado dictaminador podrá determinar un monto menor al solicitado en la intervención o proyecto cultural, eliminando gastos que no estén plenamente justificados.
18. La CACREP informará por escrito al representante de las intervenciones y proyectos el resultado de la dictaminación; asimismo, la instancia de cultura en cada entidad federativa publicará los resultados del dictamen en su página web.
19. Será responsabilidad absoluta de los participantes la fidelidad de la documentación que se integre en la intervención o proyecto.
20. Los recursos del PACMYC son limitados, por lo cual, el dictamen de una intervención o proyecto no juzga su validez o importancia.
21. Las intervenciones o proyectos no aprobados estarán a disposición del representante durante treinta días hábiles posteriores a la entrega de los recursos de la Convocatoria 2020. Si no son recuperados, serán destruidos, considerando la normativa en cada entidad federativa.
22. La CACREP de cada entidad federativa resolverá cualquier situación no prevista en la presente Convocatoria.
GUÍA PARA LA ELABORACIÓN DE INTERVENCIONES Y PROYECTOS
1. ¿Cómo se llama la intervención o proyecto?
2. ¿En qué consiste?
3. ¿Por qué se desea hacer?
4. Indicar el ámbito cultural al que pertenece:
A) Cosmovisiones.
B) Prácticas de comunalidad.
C) Artes populares.
D) Culturas alimentarias.
E) Tecnologías tradicionales.
F) Pedagogías comunitarias.
G) Protección de los Derechos Colectivos.
5. ¿La población a la que va dirigida la intervención o proyectos es indígena (anotar lengua y variante),(7) afrodescendiente, grupo vulnerable(8) o mestiza?
6. ¿Dónde se va a realizar la intervención o proyecto cultural? (localidad, colonia, municipio y estado) ¿Son lugares rurales o urbanos?
7. ¿Cuáles serán los beneficios concretos que se esperan alcanzar con la realización de la intervención o proyecto cultural? (lista y cantidad de productos, objetos, eventos, cursos o talleres).
8. ¿Qué acciones se pretenden llevar acabo para lograr los objetivos de la intervención o proyecto cultural?
9. Desglosar los conceptos, importe y fechas en lo que se utilizará el apoyo.
10. Recurso solicitado:
Intervención Cultural No mayor a $40,000.00 (cuarenta mil pesos 00/100 M.N.).
Proyecto Cultural No mayor a $100,000.00 (cien mil pesos 00/100 M.N.).
11. Número de integrantes (incluir al representante).
12. Nombre del representante.
13. Domicilio del representante: entidad federativa, municipio, alcaldía, localidad, pueblo, colonia, calle, número y código postal. Si se trata de un domicilio conocido se deberá incorporar un croquis para su localización.
14. Teléfono con clave lada (particular o para recados) y correo electrónico del representante.
15. Seleccionar el mecanismo con el cual se van a compartir a la sociedad los resultados de la intervención (ver Catálogo de Actividades Culturales al final de esta guía).
Los proyectos culturales adicionalmente deberán mencionar:
16. Duración del proyecto: señalar el periodo de la ejecución. Mes de inicio y mes de finalización.
17. Actividades: relación y fechas de realización (calendario).
18. Señalar los recursos propios con los cuales cuenta el grupo: (infraestructura, recursos materiales, humanos y financieros) para las actividades, describiendo en qué consisten y su aplicación.
19. Señalar si el proyecto cuenta con apoyos de otras instituciones, en qué consisten y el nombre de las instituciones que los otorgan. Si cuenta con recursos, indicar para qué se requiere el complemento solicitado.
20. Si el PACMYC otorgó financiamiento a los integrantes de un proyecto presentado en otra edición del programa, se deberá señalar:
a) Año en el cual lo recibieron.
b) Monto del financiamiento.
21. Nombre del grupo comunitario o colectivo.
22. Antigüedad.
23. Breve historia de la labor cultural del grupo e indicar cómo se vincula el proyecto que se presenta con la cultura local.
CATÁLOGO DE ACTIVIDADES CULTURALES
Chamakili. Anticuentos y antipoemas
Talleres de escritura creativa en lenguas indígenas para niñas y niños en escuelas, mercados y tianguis. Contribuyen de una manera lúdica a la cultura de la no discriminación y los derechos humanos.
Huehues. Diálogos intergeneracionales
Diálogo entre viejos sabios y jóvenes en espacios públicos para el ejercicio de la memoria colectiva en los múltiples senderos de la diversidad.
Círculos regionales de pensamiento indígena
Talleres para jóvenes, indígenas y no indígenas, donde cultiven el pensamiento crítico y puedan crear proyectos comunitarios.
Manos de Santa Cruz
Intervenciones artísticas en los lugares de trabajo, charlas sobre derechos, talleres de creación literaria y acceso a múltiples actividades culturales y artísticas para trabajadores de la construcción.
Trabajadoras del hogar y amas de casa
Acciones afirmativas para ellas y para sus hijos: presentaciones de teatro, funciones de cine, libros y cursos de sensibilización para sus empleadores y esposos.
Trabajadores indígenas en instancias de gobierno
Intervenciones para visibilizar a las personas indígenas que trabajan en todas las instancias del gobierno, ya sea de manera directa o a través del llamado outsourcing.(9) Combatir la constante discriminación: tener nombre, pero no ser visto.
Cultura en la discapacidad
Actividades para entender juntos de qué forma es la vida para todas estas personas: convivencias para escuchar sus relatos y escribirlos. Veamos lo que ven, escuchemos eso mismo, sintamos lo que siente un cuerpo distinto.
Trabajadoras sexuales
Acciones afirmativas para las trabajadoras sexuales y sus hijos, para comprender su inmensa problemática y gestionarla, en coordinación con otras asociaciones.
Enroques culturales
Diálogo musical entre grupos, géneros, culturas y geografías culturalmente distintas por medio de festivales consolidados. Un intercambio entre pueblos para un diálogo intercultural permanente a través de sus artistas.
Mano vuelta. Contaminación musical
Residencias interescolares, talleres de composición, clínicas de arreglo y ejecución musical. Es la confrontación de ideas por medio del intercambio de procesos de aprendizaje; una provocación para que juntos creen una canción o un disco.
Tekio musical por la vida y la esperanza
Músicos que contagien esperanza, para combatir el discurso de violencia y muerte. Las canciones se concentrarán en una plataforma digital de acceso gratuito y descarga libre.
Tianguis, mercados
Intervenciones de juglares cívicos, mimos, zanqueros, acróbatas y músicos en tianguis y mercados. La ciudad estará intervenida en sus espacios por pequeñas acciones escénicas.
Las semillas que nos dieron patria
Fortalecimiento del trabajo de cocineras, campesinos y sembradores de conocimientos ancestrales. La diversidad cultural del país también se observa en su cultura alimentaria.
El cierre de la Convocatoria será a los sesenta días naturales a partir de su publicación, a las 15 horas.
El PACMYC no considerará los proyectos enviados por correo postal, cuyo matasellos sea posterior a la fecha del cierre de la Convocatoria.
El PACMYC y las CACREP ofrecen asesoría. Usted puede comunicarse a la oficina que se señala a continuación, y entregar personalmente o por correo postal su intervención o proyecto a:
Se promoverá la participación de la población beneficiaria del programa por medio de la integración y operación de Comités de Contraloría Social para el seguimiento, supervisión y vigilancia del cumplimiento de las metas y acciones comprometidas en el programa, así como la correcta aplicación de los recursos públicos asignados.
Para lo anterior, las instancias responsables del programa deberán sujetarse a lo establecido en los Lineamientos para la Promoción y Operación de la Contraloría Social en los Programas Federales de Desarrollo Social, publicados en el Diario Oficial de la Federación el 28 de octubre de 2016, para que se promuevan las acciones necesarias para la integración y operación de la Contraloría Social, bajo el esquema validado por la Secretaría de la Función Pública.
Para la integración de los Comités de Contraloría Social se promoverá la participación paritaria de mujeres y hombres.
Este programa es público, ajeno a cualquier partido político. Queda prohibido el uso para fines distintos a los establecidos en el programa. Quien haga uso indebido de estos recursos deberá ser denunciado y sancionado de acuerdo con la ley aplicable, y ante la autoridad competente.
ANEXO 1 PAICE
MODELO DE CONVOCATORIA PAICE
CONVOCATORIA 2020
La Secretaría de Cultura del Gobierno de la República, con el objetivo de contribuir a dotar de vida a la infraestructura cultural desaprovechada o en desuso y crear espacios dedicados al arte y la cultura en áreas geográficas que se encuentran en desventaja económica o que no cuenta con infraestructura cultural suficiente, impulsa a través del Apoyo a la Infraestructura Cultural de los Estados (PAICE), el desarrollo de Proyectos Culturales que tengan como objetivo disminuir la desigualdad existente en materia de desarrollo cultural en el país.
Con base en las Reglas de Operación del Programa de Apoyos a la Cultura para el ejercicio fiscal 2020, publicadas en el Diario Oficial de la Federación el ____ de _____ de 2020, la Secretaría de Cultura convoca a:
Gobiernos estatales, municipales y alcaldías de la Ciudad de México y universidades públicas estatales, así como a todas aquellas organizaciones de la sociedad civil sin fines de lucro, que tengan como parte de sus funciones sustantivas la promoción y fomento de las artes y la cultura.
A presentar Proyectos Culturales en las siguientes:
MODALIDADES
1. Vida a la infraestructura cultural
Apoyo para financiar Proyectos Culturales de rehabilitación, equipamiento y programación cultural en inmuebles dedicados al quehacer cultural que estén desaprovechados o en desuso.
2. Fortalecimiento a la infraestructura cultural
Apoyo para financiar Proyectos Culturales de construcción y equipamiento de inmuebles dedicados al quehacer cultural en áreas geográficas que se encuentran en desventaja económica o que no cuenta con infraestructura cultural suficiente.
MONTOS DE FINANCIAMIENTO
En la modalidad Vida a la Infraestructura Cultural, las instancias postulantes podrán solicitar hasta $1,200,000.00 (un millón doscientos mil pesos 00/100 M.N.).
En la modalidad Fortalecimiento a la Infraestructura Cultural, las instancias postulantes podrán solicitar hasta $5,000,000.00 (cinco millones de pesos 00/100 M.N.).
El apoyo en la modalidad Vida a la Infraestructura Cultural puede destinarse para la Rehabilitación y/o Equipamiento del inmueble donde se desarrollará el Proyecto Cultural PAICE, para lo que puede solicitar hasta $1,000,000.00 (un millón de pesos 00/100 M.N.). Asimismo, se podrán solicitar hasta $200,000.00 (doscientos mil pesos 00/100 M.N.) para las actividades que permitan el aprovechamiento artístico y cultural de la infraestructura que se rehabilita y/o equipa con el apoyo de PAICE, siempre y cuando la instancia postulante sea un gobierno municipal o una OSC.
El apoyo en la modalidad Fortalecimiento a la Infraestructura Cultural deberá destinarse para la Construcción del inmueble donde se desarrollará el Proyecto Cultural PAICE. De requerir equipamiento, la instancia podrá solicitarlo siempre y cuando el Proyecto Cultural contemple la Acción de Construcción. El monto máximo a recibir en esta modalidad es $5,000,000.00 (cinco millones de pesos 00/100 M.N.).
Cuando la Instancia Postulante sea una Universidad Pública Estatal, una Alcaldía de la Ciudad de México o un Gobierno Estatal o Municipal, ésta deberá aportar al menos el mismo monto aprobado del Apoyo PAICE. En el caso que la Instancia Postulante sea una Asociación Civil, ésta deberá aportar al menos el 25% del monto aprobado del Apoyo PAICE.
Cuando el Proyecto Cultural PAICE se desarrolle en alguno de los municipios de atención prioritaria que se publicarán en la Convocatoria, la aportación financiera de la Instancia Postulante no será obligatoria para la realización del Proyecto Cultural.
Los Proyectos Culturales solo podrán solicitar el apoyo de una de las modalidades del PAICE.
RECEPCIÓN
La recepción de proyectos se llevará a cabo en las oficinas de la Dirección General de Vinculación Cultural (DGVC), Coordinación del PAICE, ubicadas en Av. Paseo de la Reforma 175, piso 7, Colonia y Alcaldía Cuauhtémoc, CP 06500, Ciudad de México conforme al siguiente calendario:
Fecha de inicio ________________ hora, día, mes y año.
Fecha de cierre ________________ hora, día, mes y año.
Se considerarán recibidos los proyectos enviados por mensajería o correo tradicional cuando la fecha y hora de envío señalada en la consulta del código de rastreo o número de guía del paquete, no rebase la hora y fecha límite establecida en la Convocatoria, por lo que es responsabilidad de la Instancia Postulante verificar con el prestador del servicio los datos correspondientes al momento de realizar su envío.
CRITERIOS DE SELECCIÓN PROYECTO CULTURAL PAICE
1. Que se desarrolle en alguno de los municipios de atención prioritaria publicados en listado anexo a esta Convocatoria.
2. Que beneficie amplios sectores de la población, o bien, a grupos de población que se encuentren en desventaja por razones económicas.
3. Que aproveche espacios dedicados a la cultura que están desaprovechados o en desuso.
4. Que mejore las funciones culturales y suficiencia del espacio postulante.
5. Que involucre a la comunidad artística de la localidad o región en la programación cultural.
6. Que sea congruente en sus objetivos, actividades y metas.
7. Que sea claro en su desglose y aplicación del presupuesto.
8. (Por determinar).
CONSIDERACIONES GENERALES
1. La participación implica la aceptación de las Bases de esta Convocatoria.
2. Únicamente se podrá(n) beneficiar __ proyecto(s) por instancia solicitante, bajo el entendido de que un proyecto corresponde a un recinto dedicado al quehacer cultural.
3. Serán descartados los proyectos que se entreguen después de la hora y fecha límite establecida en esta Convocatoria, así como aquellos que sean enviados por mensajería y la fecha y hora de envío señalada en la consulta del código de rastreo o número de guía del paquete, rebase la hora y fecha límite señalada.
4. Los Proyectos Culturales que no cumplan con la totalidad de los requisitos señalados en la presente Convocatoria serán descartados.
5. Toda la documentación requerida deberá entregarse impresa conforme a lo establecido en los requisitos. Adjuntar un duplicado en versión digital (CD o USB).
6. Los Proyectos Culturales y los montos de apoyo aprobados serán determinados por el jurado dictaminador, cuyo fallo será inapelable.
7. Los casos no previstos en la presente Convocatoria serán resueltos por el jurado dictaminador.
REQUISITOS
Integrar requisitos de RO apartado 3.3.1 Requisitos PAICE.
Entregar a la DGVC sita en Av. Paseo de la Reforma 175, piso 7, esquina Río Támesis, Colonia y Alcaldía Cuauhtémoc, CP 06500, Ciudad de México, un expediente que debe contener:
Insertar listado de requisitos conforme al numeral 3.3.1, del Apartado del PAICE, de las presentes RO.
Los formatos oficiales, así como los instructivos para su llenado, podrán consultarse y descargarse en la página en Internet: http://vinculacion.cultura.gob.mx/PAICE/.
Sólo los Proyectos Culturales que cumplan con los requisitos establecidos en RO serán considerados como elegibles y seguirán en el proceso de selección ante el jurado dictaminador del PAICE; el resto serán descartados.
La Instancia Postulante recibirá de la DGVC Dirección General de Vinculación Cultural, a más tardar ____________ la notificación del fallo emitido por el jurado dictaminador.
Los proyectos descartados y no favorables quedarán a disposición de la Instancia Postulante durante un máximo de 30 días hábiles, al cabo de los cuales se procederá a su destrucción.
Para mayores informes, la DGVC pone a disposición de los interesados los números telefónicos: 800 76 PAICE (72 423) y el (55) 4155 0200, Ext. 9528 y 9091, o al correo electrónico paice@cultura.gob.mx.
A partir del día siguiente de la emisión de la presente Convocatoria, los interesados pueden solicitar asesorías personalizadas mediante una cita, de lunes a viernes de 11:00 a 14:00 horas, en las oficinas de la Coordinación del PAICE. La fecha límite para llevar a cabo dichas asesorías será el día __ de___ de 2020.
ANEXO 2 PAICE
FORMATO DE INVERSIONES REALIZADAS CON ANTERIORIDAD
Programa de Apoyos a la Cultura
Apoyo a la Infraestructura Cultural de los Estados (PAICE)
| FORMATO DE INVERSIONES REALIZADAS CON ANTERIORIDAD | |
| Instancia Postulante | | Nombre del espacio | |
| Monto invertido en el espacio | | Periodo en el que se ejercieron los recursos invertidos en el espacio | |
| I. DESGLOSE DE INVERSIONES REALIZADAS EN EL ESPACIO OBJETO DE LA SOLICITUD DE APOYO |
| No. | Fecha de emisión | Folio | Importe total con IVA | RFC del emisor | Descripción del concepto o bien adquirido | Uso o destino de los bienes o servicios adquiridos | Contrato |
| 1 | | | | | | | |
| 2 | | | | | | | |
| 3 | | | | | | | |
| 4 | | | | | | | |
| 5 | | | | | | | |
| 6 | | | | | | | |
| ... | | | | | | | |
| | TOTAL DEL RECURSO INVERTIDO | $0.00 | |
| Anexar copia de los Comprobantes Fiscales Digitales por Internet (CFDI) y, de ser el caso, copia simple de los contratos que se hayan generado con motivo de la inversión realizada con anterioridad. |
| | |
| II. DESCRIPCIÓN GENERAL DE LOS TRABAJOS Y/O ADQUISICIONES REALIZADAS EN BENEFICIO DEL ESPACIO |
| |
| |
| III. MATERIAL FOTOGRÁFICO |
| Anexar material fotográfico que ilustre la intervención realizada en el espacio, en donde se demuestre el antes y el después de la aplicación de los recursos que se pretenden acreditar como invertidos con anterioridad. |
| |
| IV. DE SER EL CASO, ACLARACIONES |
| |
| | Titular o Representante Legal de la Instancia Postulante | | Testigo de la Instancia postulante | |
| | | | | |
| | Nombre, cargo y firma | | Nombre, cargo y firma | |
| En cumplimiento del requisito de cofinanciamiento bajo la modalidad de inversiones realizadas en el inmueble objeto de la solicitud de apoyo, hasta con 18 meses de antelación a la fecha de cierre establecida en la Convocatoria del PAICE (- de - de 2020), se entrega el presente formato, el cual firmo BAJO PROTESTA DE DECIR VERDAD, en mi carácter de representante de la Instancia Postulante. Así mismo, declaro que el monto que se indica como invertido en el espacio, se aplicó en el inmueble para el cual se solicita el apoyo, y que dichos recursos no provienen ni fueron otorgados por el PAICE en ejercicios fiscales previos. Declaro también que la información que aquí se detalla, cuenta con su documentación comprobatoria original correspondiente, tal y como lo establecen las disposiciones generales aplicables. Dichas comprobaciones se encuentran bajo el resguardo de esta Instancia Postulante, y estarán a la disposición de cualquier autoridad y/u órgano fiscalizador. |
ANEXO 3 PAICE
CARTA DE NO GESTIÓN DE RECURSOS DE ORIGEN FEDERAL
No. de Oficio (en su caso)
Lugar y fecha de elaboración
A quien corresponda
Coordinación del PAICE
PRESENTE
(En este caso la carta deberá especificar bajo protesta de decir verdad, que la instancia solicitante no gestiona, recibe o recibirá algún otro recurso de origen federal para el desarrollo del proyecto presentado.
Será necesario que se incluya en el texto el nombre del proyecto).
Firma del Solicitante
ANEXO 4 PAICE
JURADO DICTAMINADOR
I. Integración
a) El Jurado Dictaminador estará conformado por ciudadanos especialistas en materia cultural y artística, académicos y académicas, creadoras y creadores, promotoras o promotores de la cultura, entre otros.
b) Su designación quedará consignada en un acta suscrita por el Comité PAICE integrado por la persona representante de la Subsecretaría de Diversidad Cultural, la persona representante de
la DGVC y por quién Coordina el PAICE.
c) La cantidad de personas que conformarán el Jurado Dictaminador dependerá del número de los proyectos considerados como elegibles.
Todos los cargos serán honorarios, por lo que no recibirán remuneración alguna por su participación.
II. Funciones
a) Mediante una reunión previa a la Sesión de Dictaminación, recibir de la Coordinación del PAICE los Proyectos Culturales y la información necesaria para su análisis.
b) Evaluar los proyectos culturales apegándose a lo dispuesto en RO y a los criterios de selección establecidos en la Convocatoria, definiendo el monto del apoyo a otorgar. Cada proyecto será evaluado por tres jurados.
c) Suscribir una hoja de dictamen (Anexo 5 PAICE) por cada proyecto elegible, las cuales se enviarán a la Coordinación del PAICE. El promedio de las tres calificaciones será su calificación definitiva.
d) El jurado podrá reducir hasta en 20% el presupuesto solicitado del proyecto, eliminando aquellos gastos que no estén plenamente justificados, sin que se afecte el cumplimiento del objetivo del proyecto. En la hoja de dictamen se asentará la justificación, los conceptos afectados y montos de la reducción. En ningún caso el jurado puede alterar al alza el presupuesto solicitado.
III. Criterios de Selección
Cada proyecto cultural será evaluado por una terna del jurado dictaminador, quienes en la hoja de dictamen asignarán una calificación numérica a partir de los atributos de cada proyecto. Esta calificación permitirá determinar los proyectos que serán aprobados con financiamiento, a partir de los recursos financieros disponibles, y definir el orden de la lista de espera de proyectos susceptibles de financiamiento.
La priorización de los proyectos se basará en las ponderaciones de los siguientes elementos:
| Criterios de dictamen de los proyectos elegibles | |
| 1. Que se desarrolle en alguno de los municipios de atención prioritaria publicados en listado anexo a esta Convocatoria. | 0 a 30 |
| 2. Que beneficie amplios sectores de la población, o bien, a grupos de población se encuentren en situación de vulnerabilidad. | 0 a10 |
| 3. Que aproveche espacios dedicados a la cultura que están desaprovechados o en desuso. | 0 a10 |
| 4. Que mejore las funciones culturales y suficiencia del espacio postulante. | 0 a10 |
| 5. Que involucre a la comunidad artística de la localidad o región en la programación cultural. | 0 a10 |
| 6. Que sea congruente en sus objetivos, actividades y metas. | 0 a10 |
| 7. Que sea claro en su desglose y aplicación del presupuesto. | 0 a10 |
| 8. Que el planteamiento de ejecución sea viable. | 0 a10 |
IV. Sesión de Dictaminación
Una vez recibidas las hojas de dictamen por parte del jurado dictaminador, la Coordinación del PAICE convocará a la reunión plenaria donde se presentarán, analizarán y evaluarán en conjunto los proyectos culturales.
En la reunión plenaria el jurado dictaminador ordenará por modalidad y de forma descendente los proyectos culturales elegibles, de acuerdo con la calificación asignada en la Hoja de Dictamen de cada proyecto elegible.
En caso de que dos o más proyectos culturales presenten igual puntaje, el jurado determinará el criterio de orden para la relación definitiva.
Conforme a las calificaciones asignadas y los montos aprobados, se asignará la suficiencia presupuestal del PAICE, hasta agotarla. Los resultados del proceso se formalizarán en el Acta de Dictamen donde se asentará el fallo de los proyectos elegibles con base en las hojas de dictamen de cada proyecto cultural. El fallo de cada proyecto podrá ser:
Aprobado con financiamiento
Aprobado en lista de espera
No Aprobado
Cuando una Instancia Postulante presente más de un proyecto cultural elegible, el Jurado Dictaminador podrá dictaminar solo uno de ellos, el de mayor puntaje, como aprobado (con financiamiento o en lista de espera); el resto serán dictaminados como no aprobados.
El jurado dictaminador podrá reducir hasta el 20% del presupuesto solicitado, siempre y cuando no se afecte el cumplimiento del objetivo del proyecto cultural.
Durante la sesión correspondiente, el jurado dictaminador determinará el porcentaje del presupuesto de PAICE para cada modalidad.
ANEXO 5 PAICE
HOJA DE DICTAMEN DE PROYECTOS ELEGIBLES PAICE
| DATOS GENERALES | ID |
| Instancia Postulante | |
| Nombre del espacio: | |
| Municipio, Estado: | | Duración: | |
| Aportación: | $ | % | Modalidad: |
| Monto solicitado: | $ | % | |
| Costo total del proyecto: | $ | 100% |
| Criterios de dictamen de los proyectos elegibles | Rango | Jurado 1 | Jurado 2 | Jurado 3 |
| · Que se desarrolle en alguno de los municipios de atención prioritaria publicados en listado anexo a esta Convocatoria. | 0 a 30 | | | |
| · Que beneficie amplios sectores de la población, o bien, a grupos de población se encuentren en situación de vulnerabilidad. | 0 a10 | | | |
| · Que aproveche espacios dedicados a la cultura que están desaprovechados o en desuso. | 0 a10 | | | |
| · Que mejore las funciones culturales y suficiencia del espacio postulante. | 0 a10 | | | |
| · Que involucre a la comunidad artística de la localidad o región en la programación cultural. | 0 a10 | | | |
| · Que sea congruente en sus objetivos, actividades y metas. | 0 a10 | | | |
| · Que sea claro en su desglose y aplicación del presupuesto. | 0 a10 | | | |
| · Que el planteamiento de ejecución sea viable. | 0 a 10 | | | |
| Subtotal | | | |
El proyecto se dictamina
| Aprobado con financiamiento | | Aprobado en Lista de espera | | No Aprobado | |
En caso de autorizar un presupuesto menor al solicitado, indicar las razones:
_____________________________________________________________________________________
Señale los rubros y el monto del ajuste:
_____________________________________________________________________________________
Argumento del Dictamen:
_____________________________________________________________________________________
| Firma de jurado 1 | Firma de jurado 2 | | Firma de jurado 3 |
| Nombre de jurado | Nombre de jurado | | Nombre de jurado |
| | | | |
| Lugar | Fecha |
Destino: El documento original es soporte de la dictaminación y se mantiene bajo el resguardo de la DGVC.
ANEXO 6 DIAGRAMA DE FLUJO PAICE
ANEXO 7
REPORTE DE AVANCES TRIMESTRAL PAICE
| | Dirección General de Vinculación Cultural Coordinación del PAICE |
| PROGRAMA DE APOYOS A LA CULTURA |
| APOYO A LA INFRAESTRUCTURA CULTURAL DE LOS ESTADOS (PAICE) |
| FORTALECIMIENTO A LA INFRAESTRUCTURA CULTURAL |
| | | | | | | REPORTE DE AVANCES TRIMESTRAL | | | | | |
| VIGENCIA DEL INSTRUMENTO JURÍDICO | | | PERIODO QUE SE REPORTA | | al | | NÚMERO DE INFORME | |
| |
| I. DATOS GENERALES DEL INSTRUMENTO JURÍDICO |
| |
| INSTANCIA BENEFICIARIA: | | NOMBRE DEL PROYECTO | |
| |
| NÚMERO DEL INSTRUMENTO JURÍDICO | | FECHA DE FIRMA DEL INSTRUMENTO JURÍDICO | |
| |
| CONVENIO MODIFICATORIO | | FECHA DE FIRMA DEL CONVENIO MODIFICATORIO | |
| |
| II. RECURSOS COMPROMETIDOS EN EL INSTRUMENTO JURÍDICO |
| | | | |
| RECURSO PAICE | | FECHA DE DÉPOSITO DEL RECURSO PAICE | |
| |
| RECURSO INSTANCIA BENEFICIARIA | | TIPO DE APORTACIÓN DE LA CONTRAPARTE | |
| | | | | | | | | | | | | | | | |
| APORTACION TOTAL (SUMA DE RECURSOS) | | | |
| |
| III. SITUACIÓN BANCARIA |
| |
| INSTITUCIÓN BANCARIA: | | INTERESES GENERADOS (EN EL PERIODO QUE SE REPORTA) | |
| |
| NÚMERO DE CUENTA BANCARIA: | | SALDO EN CUENTA BANCARIA (AL CIERRE DEL TRIMESTRE QUE SE REPORTA) | |
| |
| IV. ADJUDICACIÓN DE CONTRATOS |
| |
| TIPO(S) PROCEDIMIENTO DE ADJUDICACIÓN | FECHA | NÚMERO DE PROCEDIMIENTO | CONTRATO |
| NÚMERO | PRESTADOR DEL SERVICIO | FECHA DE FIRMA | MONTO | PERIODO DE EJECUCIÓN |
| | | | | | | | |
| | | | | | | | |
| | TOTAL | $ | | |
| V. DESGLOSE DE GASTO Y/O PAGO DEL BIEN Y/O SERVICIO ADQUIRIDO |
| |
| FECHA DE EMISIÓN DEL CFDI | FOLIO FISCAL | RFC DEL EMISOR DEL CFDI | DESCRIPCIÓN DEL BIEN ADQUIRIDO O SERVICIO PRESTADO | NÚMERO DE CONTRATO QUE DIO LUGAR A LA OBLIGACIÓN DE PAGO | IMPORTE DEL CFDI | IMPORTE PAGADO | FECHA DE PAGO | NÚMERO DE CHEQUE O TRANSFERENCIA | NÚMERO DE CUENTA BANCARIA (Ordenante) |
| | | | | | | | | | |
| | | | | | | | | | |
| | | | | | | | | | |
| | | | | | | | | | |
| | | | | | | | | | |
| | | | | | | | | | |
| * Insertar las filas que sean necesarias porque en este apartado deberán concentrarse todas las facturas que se generen trimestre con trimestre. | TOTAL | $ | $ | | | |
| |
| VI. AVANCE FINANCIERO |
| |
| RECURSOS EJERCIDOS EN EL TRIMESTRE | $ | RECURSOS EJERCIDOS A LA FECHA | $ | RECURSOS POR EJERCER | $ |
| |
| MONTO ADJUDICADO AL 31 DE DICIEMBRE DE 2019 | $ | PORCENTAJE DE AVANCE FINANCIERO A LA FECHA (META) | #¡DIV/0! | PORCENTAJE DE RECURSOS POR EJERCER | #¡DIV/0! |
| |
| VII. AVANCE FÍSICO |
| |
| ACCIÓN | ACCIONES REALIZADAS DESCRIPCIÓN DE LOS TRABAJOS DE OBRA Y/O BIENES ADQUIRIDOS | PORCENTAJE DE AVANCE FÍSICO |
| Construcción | | % |
| Equipamiento | | % |
| * Incluir fotografías impresas y en formato .jpg que ilustren las actividades descritas en este apartado. |
| VIII. FIRMAS DE LA INSTACIA BENEFICIARIA |
| | REPRESENTANTE DE LA INSTANCIA BENEFICIARIA Nombre Cargo | | TESTIGO ADSCRITO A LA INSTANCIA BENEFICIARIA Nombre Cargo | | REPRESENTANTE DE LA SOCIEDAD CIVIL Nombre Presidente(a) del Comité de Contraloría Social | |
| | | | | | | | | | | | | | | | |
| Se entrega el presente informe, el cual firmo BAJO PROTESTA DE DECIR VERDAD, en mi carácter de representante de la Instancia beneficiaria y responsable del ejercicio de los recursos. Los subsidios otorgados por la Secretaría de Cultura no pierden su carácter federal, por lo que me obligo a informar sobre las actividades realizadas y el uso de los recursos presupuestales otorgados para el desarrollo del proyecto cultural PAICE 2019 en los términos de la normatividad aplicable en la materia. Las actividades realizadas que aquí se detallan, cuentan con su documentación comprobatoria original, tal y como lo establecen las disposiciones generales aplicables. Dichas comprobaciones se encuentran bajo el resguardo de esta instancia y estarán a la disposición de cualquier autoridad fiscalizadora. C.c.p. Órgano Interno de Control o similar de la instancia beneficiaria. |
| | Dirección General de Vinculación Cultural Coordinación del PAICE |
| PROGRAMA DE APOYOS A LA CULTURA APOYO A LA INFRAESTRUCTURA CULTURAL DE LOS ESTADOS (PAICE) VIDA A LA INFRAESTRUCTURA CULTURAL INFORME FINANCIERO Y DE ACTIVIDADES |
| |
| VIGENCIA DEL INSTRUMENTO JURÍDICO | | PERIODO QUE SE REPORTA | | al | | NÚMERO DE INFORME | |
| | | | | | | | | | | | | | |
| INSTANCIA BENEFICIARIA | | NOMBRE DEL PROYECTO | |
| | | | | | | | | | | | | | |
| NÚMERO DE INSTRUMENTO JURIDICO | | FECHA DE FIRMA INSTRUMENTO JURÍDICO | |
| | | | | | | | | | | | | | |
| RECURSO PAICE | | CONVENIO MODIFICATORIO | |
| | | | | | | | | | | | | | |
| RECURSO INSTANCIA BENEFICIARIA | | FECHA FIRMA CONVENIO MODIFICATORIO | |
| | | | | | | | | | | | | | |
| APORTACIÓN TOTAL (SUMA DE RECURSOS) | | |
| | | | | | | | | | | | | | |
| I. INFORME FINANCIERO |
| |
| NÚMERO | FECHA DEL DOCUMENTO | NUMERO DEL DOCUMENTO | NOMBRE PROVEEDOR / PRESTADOR DEL SERVICIO | IMPORTE DEL DOCUMENTO | IMPORTE PAGADO |
| 1 | | | | | |
| 2 | | | | | |
| 3 | | | | | |
| 4 | | | | | |
| ... | | | | | |
| Nota 1: Insertar las filas que sean necesarias, este apartado es acumulativo y deberá concentrar el total de la información de la documentación comprobatoria que se genere. | TOTAL | | |
| | | | | | | | | | | | | | |
| II. DETALLE DE ACTIVIDADES CULTURALES (RESUMEN DE ACTIVIDADES REALIZADAS EN EL INMUEBLE DEL PROYECTO CULTURAL) |
| | | | | | | | | | | | | | |
| TIPO DE ACTIVIDAD | DESCRIPCIÓN | NOMBRE DEL ARTISTA, GRUPO O INSTRUCTOR | NOMBRE DEL ARTISTA, GRUPO O INSTRUCTOR | PERIODO DE REALIZACIÓN | POBLACION ATENDIDA | FOCALIZACIÓN |
| MUJERES | HOMBRES | TOTAL | MIGRANTES | INDÍGENAS | PERSONAS CON DISCAPACIDAD |
| | | | | | | | | | | |
| | | | | | | | | | | |
| | | | | | | | | | | |
| | | | | | | | | | | |
| | | | | | | | | | | |
| | | | | | TOTAL (POBLACIÓN ATENDIDA) | | | | | | |
| | | | | | | | | | | | | | |
| III. VIDA A LA INFRAESTRUCTURA (RESUMEN DE ACCIONES FÍSICAS) |
| | | | | | | | | | | | | | |
| ACCIÓN | DESCRIPCIÓN | PORCENTAJE DE AVANCE |
| Rehabilitación | | % |
| Equipamiento | | % |
| Nota 2: Incluir fotografías impresas y en formato .jpg que ilustren las actividades descritas en este apartado. | | | | | | |
| | | | | | | | | | | | | | |
| IV. FIRMAS DE LA INSTANCIA BENEFICIARIA |
| | | | | | | | | | | | | | |
| | | | | |
| REPRESENTANTE DE LA INSTANCIA BENEFICIARIA Nombre Cargo | | TESTIGO ADSCRITO A LA INSTANCIA BENEFICIARIA Nombre Cargo | | REPRESENTANTE DE LA SOCIEDAD CIVIL Nombre Cargo |
| Se entrega el presente informe, el cual firmo BAJO PROTESTA DE DECIR VERDAD, en mi carácter de representante de la Instancia beneficiaria y responsable del ejercicio de los recursos. Los subsidios otorgados por la Secretaría de Cultura no pierden su carácter federal, por lo que me obligo a informar sobre las actividades realizadas y el uso de los recursos presupuestales otorgados para el desarrollo del proyecto cultural PAICE 2019 en los términos de la normatividad aplicable en la materia. Las actividades realizadas que aquí se detallan, cuentan con su documentación comprobatoria original, tal y como lo establecen las disposiciones generales aplicables. Dichas comprobaciones se encuentran bajo el resguardo de esta instancia y estarán a la disposición de cualquier autoridad fiscalizadora. C.c.p. Órgano Interno de Control o similar de la instancia beneficiaria. |
ANEXO 8 PAICE
MODELOS DE INSTRUMENTOS JURÍDICOS PAICE
a) Proyecto de Acuerdo Específico de Ejecución para gobiernos estatales (instituciones de cultura y organismos públicos descentralizados), en la modalidad de Fortalecimiento / Vida a la Infraestructura Cultural.
___________ ACUERDO ESPECÍFICO DE EJECUCIÓN PARA LA COLABORACIÓN Y APLICACIÓN DEL PROGRAMA DE APOYOS A LA CULTURA, EN ADELANTE "EL PROGRAMA", EN LA VERTIENTE DE APOYO A LA INFRAESTRUCTURA CULTURAL DE LOS ESTADOS, EN LO SUBSECUENTE "EL PAICE", EN EL ESTADO DE _______, QUE CELEBRAN POR UNA PARTE, EL EJECUTIVO FEDERAL A TRAVÉS DE LA SECRETARÍA DE CULTURA, EN LO SUCESIVO "LA SECRETARÍA", REPRESENTADA POR EL/LA DIRECTOR(A) GENERAL DE VINCULACIÓN CULTURAL, ___________________________________, CON LA ASISTENCIA DE EL/LA COORDINADOR(A) DE "EL PAICE", _______________________________; Y POR LA OTRA, EL GOBIERNO DEL ESTADO LIBRE Y SOBERANO DE ________ EN ADELANTE "EL ESTADO", A TRAVÉS DE _____________, EN LO SUCESIVO "LA INSTANCIA BENEFICIARIA", REPRESENTADA POR ________________________, ____________________________, ASISTIDA POR_________________________, CON LA INTERVENCIÓN CONJUNTA DE ___________________________, ____________, A QUIENES DE MANERA CONJUNTA SE LES DENOMINARÁ "LAS PARTES"; DE CONFORMIDAD CON LOS ANTECEDENTES, DECLARACIONES Y CLÁUSULAS SIGUIENTES:
ANTECEDENTES
I. Con fecha ___________, ___________ y "EL ESTADO" celebraron un Convenio Marco de Colaboración y Coordinación, identificado como: ___________________, por virtud del cual acordaron ___________________________________________________________.
II. En las Cláusulas _______ y ___________, del Convenio Marco antes citado, se estableció que ___________________.
DECLARACIONES
I. "LA SECRETARÍA" declara que:
I.1 Es una dependencia de la Administración Pública Federal Centralizada, en términos de lo dispuesto por los artículos 90 de la Constitución Política de los Estados Unidos Mexicanos; 2o, fracción I, 26 y 41 Bis, fracciones I, III y XXIII, de la Ley Orgánica de la Administración Pública Federal; y 1 del Reglamento Interior de la Secretaría de Cultura; que tiene a su cargo elaborar y conducir la política nacional en materia de cultura con la participación que corresponda a otras dependencias y entidades de la Administración Pública Federal; conducir la elaboración del Programa Nacional de Cultura, de conformidad con las disposiciones jurídicas aplicables, así como su implementación y evaluación; elaborar y suscribir convenios, acuerdos, bases de coordinación y demás Instrumentos Jurídicos con órganos públicos o privados, nacionales e internacionales, en asuntos de su competencia.
I.2 "El PROGRAMA", tiene como objetivo general __________________________________________________.
I.3 "EL PAICE", tiene como objetivo _________________________.
I.4 "EL PAICE", tiene como población objetivo ____________________________________________________.
I.5 El/La ______________________________, en su carácter de Director(a) General de Vinculación Cultural, cuenta con las facultades necesarias para suscribir el presente instrumento, de conformidad con _______________ de fecha _________________, expedido a su favor por ______________, y con base en lo dispuesto en los artículos ______________ del Reglamento Interior de la Secretaría de Cultura; facultades que a la fecha no le han sido revocadas o limitadas en forma alguna.
I.6 Con fecha ____________, se publicaron en el Diario Oficial de la Federación las Reglas de Operación de "EL PROGRAMA" para el ejercicio fiscal ___, en su vertiente de "EL PAICE", las cuales sirven de base para la celebración del presente Acuerdo.
I.7 Se emitió la Convocatoria PAICE ___, con fecha ____________, mediante la cual, "EL PAICE" invitó a ______________, a presentar proyectos culturales en las modalidades de: Vida a la Infraestructura Cultural y Fortalecimiento a la Infraestructura Cultural, mismos que fueron evaluados por el Jurado Dictaminador de "EL PAICE".
I.8 El proyecto cultural __________________, fue dictaminado y aprobado con financiamiento por el Jurado Dictaminador de "EL PAICE" en la modalidad Vida/Fortalecimiento a la Infraestructura Cultural, como consta en_______________________________________, de fecha ____________.
I.9 Este Acuerdo se elabora y suscribe a petición de la Dirección General de Vinculación Cultural, en lo sucesivo "LA DGVC", Unidad Administrativa responsable de la ejecución y cumplimiento de este Acuerdo, y que señala como su domicilio para los efectos a que haya lugar, el inmueble ubicado en _________________________________________________________.
II. "EL ESTADO", declara que:
II.1 Es una entidad _________________________________, de conformidad con lo establecido en ________________________.
II.2 La ___________________________, es una dependencia de __________; de conformidad con lo estipulado en ______________.
II.3 Se encuentra debidamente representado por _________________, en su carácter de _____________________________, y cuenta con las facultades suficientes y necesarias para obligarse en los términos del presente Acuerdo; de conformidad con lo estipulado en ______________________.
II.4 Su Registro Federal de Contribuyentes es _____________, y señala como su domicilio para todos los efectos legales derivados del presente Instrumento, el ubicado en _____________________________________________.
III. "LA INSTANCIA BENEFICIARIA" declara que:
III.1 Es un/una ________________________; de conformidad con lo establecido en __________________________________.
III.2 Se encuentra debidamente representada por ________________________, _________________________; y cuenta con las facultades suficientes y necesarias para obligarse en los términos del presente Acuerdo, de conformidad con lo establecido en __________________________.
III.3 Conoce el origen y fines de "EL PAICE", así como sus Reglas de Operación citadas en la
declaración ___ del presente Acuerdo, así como los procedimientos y criterios en ellas contenidos, por lo que se encuentra en la mejor disposición de conjuntar sus esfuerzos con "LA SECRETARÍA", para llevar a cabo el desarrollo del proyecto cultural __________________.
III.4 Reconoce y acepta el contenido de las Reglas de Operación de "EL PROGRAMA" en la vertiente de "EL PAICE", para el ejercicio fiscal ______, conoce el origen y fines de "EL PAICE", así como los procedimientos y criterios en ellas contenidos, por lo que se encuentra en la mejor disposición de conjuntar sus esfuerzos con "LA SECRETARÍA", para llevar a cabo el desarrollo del proyecto cultural ___________________________.
III.5 El inmueble en el que se realizará el proyecto cultural se encuentra bajo ______________, de conformidad con _____________.
III.6 El proyecto cultural ____________, fue dictaminado y aprobado con financiamiento por el Jurado Dictaminador de "EL PAICE" en la modalidad Vida/Fortalecimiento a la Infraestructura Cultural, en ______ de fecha ___________________.
III.7 Su Registro Federal de Contribuyentes es ___________________, y señala como su domicilio para todos los efectos legales derivados del presente Instrumento, el ubicado en _____________________________________________.
IV. "LAS PARTES" declaran que:
IV.1 Se reconocen mutuamente la personalidad y las facultades con las que se ostentan para la celebración del presente Acuerdo.
IV.2 No existen vicios del consentimiento tales como error, dolo, o mala fe que pudieran invalidar el presente Acuerdo.
IV.3 Es su voluntad celebrar el presente instrumento, por lo que vistos los Antecedentes y Declaraciones que preceden, acuerdan sujetar su compromiso al tenor de las siguientes:
CLÁUSULAS
PRIMERA.- "LA SECRETARÍA" y "EL ESTADO", a través de "LA INSTANCIA BENEFICIARIA" convienen que el objeto del presente Acuerdo es el de conjuntar sus esfuerzos y respectivas capacidades, con el propósito de establecer las acciones de cooperación y coordinación institucional que llevarán a cabo para cumplir con los objetivos de "EL PAICE", así como para colaborar en beneficio del proyecto cultural ________________________, el cual fue presentado al Jurado Dictaminador de "EL PAICE" en su Sesión, de fecha ____________, y fue dictaminado y aprobado con financiamiento para ser apoyado por "EL PAICE" de "LA SECRETARÍA", y cuya ejecución se efectuará en un período no mayor a ___________, de acuerdo a lo establecido en el cronograma de ejecución.
SEGUNDA.- "LAS PARTES" por virtud del presente Acuerdo, convienen realizar una aportación total por la cantidad de $______________ (______________________pesos 00/100 M.N.), a efecto de dar cumplimiento al objeto mencionado en la Cláusula anterior, misma que será proporcionada de la siguiente manera:
I. "LA SECRETARÍA" aportará la cantidad de $_____________ (_______________ pesos 00/100 M.N.), a través de ___________ de "EL ESTADO", previo registro que haga "LA SECRETARÍA" de la cuenta bancaria productiva específica, en el Sistema Integral de Administración Financiera Federal (SIAFF), a través de la cuenta bancaria única que maneja la TESOFE y previa la entrega del Comprobante Fiscal Digital por Internet (CFDI), que emita la _________________ de "EL ESTADO".
II. "LA INSTANCIA BENEFICIARIA" acreditó/acreditará la cantidad de $______________ (__________ pesos 00 /100 M.N.), en un plazo no mayor al establecido en la ______________ del presente Acuerdo. _____________________. /no aportará cantidad alguna, toda vez que, el proyecto cultural se realizará en un Municipio/Alcaldía de atención prioritaria de conformidad con el listado anexo de la Convocatoria _______ de "EL PAICE".
TERCERA.- "LA INSTANCIA BENEFICIARIA" se compromete frente a "LA SECRETARÍA", a vigilar que los recursos públicos federales, otorgados al proyecto cultural objeto del presente instrumento, tengan una correcta aplicación de acuerdo con las Leyes Federales y demás ordenamientos que de éstas deriven, que se encuentren vigentes y que sean aplicables al proyecto cultural, así como de conformidad con lo estipulado en las Reglas de Operación de "EL PAICE".
CUARTA.- "EL ESTADO", reconoce y acepta que por virtud del presente Acuerdo, a través de "LA INSTANCIA BENEFICIARIA" asume frente a "LA SECRETARÍA" el carácter de instancia beneficiaria de "EL PAICE", y se obliga a dar cumplimiento a todas y cada una de las disposiciones contenidas en las Reglas de Operación de "EL PROGRAMA", a todas y cada una de las cláusulas del presente Acuerdo, así como a todos los requerimientos de entrega de información y documentación que al efecto se considere necesaria y se le solicite, tanto "LA DGVC", o el/la Coordinador(a) de "EL PAICE".
"LA INSTANCIA BENEFICIARIA" deberá brindar las facilidades en caso de que "LA SECRETARÍA" requiera realizar visitas en el inmueble beneficiado, con el propósito de verificar el desarrollo del proyecto cultural autorizado y referido en la Cláusula Primera del presente Acuerdo.
En el supuesto de que "LA INSTANCIA BENEFICIARIA" incumpla con lo pactado en cualesquiera de las cláusulas del presente Acuerdo, cualquiera de los puntos de las Reglas de Operación y/o cualquiera de los requerimientos y/o entrega de documentación que se le hubiere solicitado por conducto de "LA DGVC", o del/de la Coordinador(a) de "EL PAICE", "LA SECRETARÍA" estará facultada para exigir el reembolso de la cantidad señalada en la Cláusula Segunda inciso a) del presente Acuerdo, así como de los intereses generados, quedando a su vez, "LA INSTANCIA BENEFICIARIA", obligada a reintegrarlos, de conformidad con la Cláusula _________ del presente Instrumento Jurídico.
QUINTA.- "LA INSTANCIA BENEFICIARIA" de "EL PAICE", se obliga a cumplir con los siguientes compromisos:
a) Abrir una cuenta bancaria productiva específica, que permita la identificación de los recursos federales para efectos de la administración, comprobación de su ejercicio y fiscalización del proyecto cultural al que se refiere la cláusula primera del presente Instrumento Jurídico;
b) Sujetarse al contenido del proyecto cultural que fue presentado al Jurado Dictaminador de "EL PAICE", en la Sesión de fecha _________;
c) Destinar los recursos públicos federales otorgados, única y exclusivamente para realizar el proyecto cultural señalado en la Cláusula Primera del presente Instrumento Jurídico;
d) Ser responsable de la correcta aplicación y comprobación de los recursos aportados para la ejecución del proyecto cultural objeto del presente Acuerdo, mencionado en la Cláusula Primera del mismo, así como del resguardo de la documentación que acredite el ejercicio de los recursos públicos recibidos;
e) Elaborar y entregar, a "LA DGVC" de conformidad con lo señalado en las Reglas de Operación de "EL PAICE", los Reportes de Avances Trimestrales correspondientes, en el formato establecido por "EL PAICE", durante los 15 días hábiles posteriores a la terminación del trimestre que se reporta.
f) Integrar el Reporte Final del Proyecto Cultural, en el formato establecido por "EL PAICE" y remitirlo a "LA DGVC", a más tardar 15 días hábiles después de que "LA INSTANCIA BENEFICIARIA" haya concluido la ejecución del proyecto cultural.
g) Los demás que acuerden "LAS PARTES" por escrito en el instrumento jurídico correspondiente.
SEXTA.- "LA INSTANCIA BENEFICIARIA", será la única responsable de la ejecución del proyecto cultural, por lo que se compromete a realizar las siguientes acciones para cumplir con los objetivos y fines de "EL PAICE":
a) Vigilar y supervisar el desarrollo del proyecto cultural objeto del presente Acuerdo, mismo que ha sido beneficiado por "EL PAICE"; y
b) Las demás que se requieran y acuerden "LAS PARTES" por escrito a través de la suscripción del Instrumento Jurídico correspondiente, para el cumplimiento de los objetivos y fines de "EL PAICE".
SÉPTIMA.- "LA SECRETARÍA", designa para la coordinación y realización de los compromisos contraídos en el presente acuerdo a "LA DGVC". Por su parte, "LA INSTANCIA BENEFICIARIA" designa como responsable a ______ en funciones.
OCTAVA.- "LA SECRETARÍA" y "LA INSTANCIA BENEFICIARIA", reconocen expresamente que la suscripción del presente Acuerdo implica la aceptación de todos y cada uno de los términos del Fallo emitido por el Jurado Dictaminador de "EL PAICE", en la Sesión de fecha
___________, respecto al proyecto cultural presentado; así como de las Reglas de Operación de "EL PROGRAMA".
NOVENA.- "LA SECRETARÍA" y "EL ESTADO", convienen en que corresponderá a "LA INSTANCIA BENEFICIARIA", por conducto de su_________ en funciones, ser el órgano encargado de la supervisión del desarrollo del proyecto cultural que ha sido presentado y aprobado en el marco de "EL PROGRAMA" mediante "EL PAICE", y al que se refiere la Cláusula Primera del presente Acuerdo.
DÉCIMA.- "LAS PARTES" convienen que podrán, cuando así lo consideren conveniente, realizar por conducto de sus Contralorías, las auditorías necesarias a la aplicación de los recursos otorgados para el cumplimiento del objeto del presente Acuerdo.
DÉCIMA
PRIMERA.- "LAS PARTES" convienen que el presente Instrumento no constituye una sociedad o empresa de ningún tipo entre las mismas, por lo tanto "LA SECRETARÍA" no será responsable de los gastos, deudas o responsabilidades económicas, civiles, penales, autorales, laborales, administrativas, fiscales o de seguridad social que contraiga "LA INSTANCIA BENEFICIARIA".
DÉCIMA
SEGUNDA.- "LAS PARTES" convienen que el personal que participe, por parte de cada una de ellas, en la organización, ejecución, supervisión y cualquier otra actividad que se lleve a cabo con motivo del presente Acuerdo, quedará en forma absoluta bajo la dirección y dependencia de la parte que lo designó, sin que se entienda en forma alguna, que en la realización de los trabajos desarrollados durante la designación, se pudiesen generar o haber generado derechos laborales o de otra naturaleza, con respecto a la otra parte signante.
DÉCIMA
TERCERA.- Queda expresamente pactado que "LAS PARTES" no tendrán responsabilidad civil por los daños y perjuicios que pudieran causarse como consecuencia de una contingencia, en la inteligencia de que, una vez superados los eventos, se reanudarán las actividades en la forma y términos que determinen por escrito "LAS PARTES".
DÉCIMA
CUARTA.- "LAS PARTES" convienen que, en cumplimiento a lo dispuesto por el artículo _________________, del Decreto del Presupuesto de Egresos de la Federación para el Ejercicio fiscal __________, y a lo establecido en las Reglas de Operación de "EL PROGRAMA", toda la papelería, documentación oficial, así como la publicidad y promoción relacionada con "EL PAICE", deberá incluir la siguiente leyenda: "Este programa es público, ajeno a cualquier partido político. Queda prohibido el uso para fines distintos a los establecidos en el programa".
DÉCIMA
QUINTA.- Con el propósito de dar cumplimiento con lo establecido en la Ley General de Desarrollo Social y su Reglamento, así como en el Acuerdo por el que se establecen los Lineamientos para la Promoción y Operación de la Contraloría Social en los Programas Federales de Desarrollo Social, publicado en el Diario Oficial de la Federación el 28 de octubre de 2016, y de conformidad con los documentos rectores de Contraloría Social (Esquema, Guía Operativa y Programa Anual de Trabajo de Contraloría Social) de "EL PAICE"; autorizados por la Secretaría de la Función Pública, "LA INSTANCIA BENEFICIARIA" se compromete a realizar acciones de promoción y seguimiento de contraloría social.
DÉCIMA
SEXTA.- "LAS PARTES" convienen que cualquier modificación o adición al presente Acuerdo se hará de común acuerdo y a través de la suscripción del documento jurídico que corresponda.
DÉCIMA
SÉPTIMA.- El presente Acuerdo iniciará sus efectos jurídicos a partir de la fecha de la aportación, referida en la Cláusula Segunda inciso a) que realice "LA SECRETARÍA" y concluirá en ______, contados a partir de la fecha de aportación de "LA SECRETARÍA", concediéndose a "LA INSTANCIA BENEFICIARIA", de así solicitarlo por escrito a "LA DGVC", previo al vencimiento del presente Acuerdo, hasta dos meses calendario de gracia para su conclusión.
DÉCIMA
OCTAVA.- El presente Acuerdo podrá darse por terminado anticipadamente por cualquiera de "LAS
PARTES", previa notificación que por escrito presente alguna de ellas a su contraparte, con al menos quince días de anticipación; y será cancelado por "LA SECRETARÍA".
DÉCIMA
NOVENA.- En caso de existir recursos públicos federales no devengados o que no se encuentren vinculados a compromisos y obligaciones de pago al 31 de diciembre de _____, "LA INSTANCIA BENEFICIARIA" deberá reintegrarlos junto con los rendimientos que se hubieren generado para su entero a la TESOFE, a través de "LA SECRETARÍA", de conformidad con lo dispuesto por los artículos 54, tercer párrafo de la Ley Federal de Presupuesto y Responsabilidad Hacendaria y 176, del Reglamento de la Ley Federal de Presupuesto y Responsabilidad Hacendaria, respectivamente.
VIGÉSIMA.- "LAS PARTES" convienen que el presente Acuerdo, es producto de la buena fe, por lo que toda controversia que se derive de éste, respecto de su aplicación, interpretación, operación, formalización y cumplimiento, será resuelta atendiendo en primera instancia y de común acuerdo entre "LAS PARTES", a lo expresado en las Reglas de Operación citadas en la declaración ___ del presente Acuerdo.
VIGÉSIMA
PRIMERA.- "LAS PARTES" convienen que en caso de no llegar a ningún arreglo de conformidad con lo establecido en la cláusula anterior, y de continuar la controversia sobre la aplicación, interpretación, operación, formalización y cumplimiento del presente Acuerdo, así como para todo aquello que no esté expresamente estipulado en el mismo, "LAS PARTES" aceptan y reconocen que se sujetarán a lo establecido en el Convenio Marco original y, en su caso, a la jurisdicción de los Tribunales Federales con residencia en la Ciudad de México, por lo que ambas renuncian desde ahora a cualquier fuero que pudiera corresponderles derivado de su domicilio presente o futuro.
LEÍDO QUE FUE EL PRESENTE ACUERDO ESPECÍFICO DE EJECUCIÓN, Y ENTERADAS "LAS PARTES" DE SU CONTENIDO, VALOR Y CONSECUENCIAS LEGALES, LO FIRMAN EN ____ EJEMPLARES ORIGINALES, EN LA CIUDAD DE MÉXICO, EL DÍA ____DEL MES DE ____ DEL AÑO DOS MIL _______.
| POR "LA SECRETARÍA" ____________________________ DIRECTOR(A) GENERAL DE VINCULACIÓN CULTURAL _____________________________ COORDINADOR(A) DE "EL PAICE" | POR "EL ESTADO" _____________________________ POR "LA INSTANCIA BENEFICIARIA" |
b) Proyecto de Convenio de Colaboración para gobiernos municipales y universidades públicas estatales, en la modalidad de Fortalecimiento / Vida a la Infraestructura Cultural
CONVENIO DE COLABORACIÓN PARA LA APLICACIÓN DEL PROGRAMA DE APOYOS A LA CULTURA, EN ADELANTE "EL PROGRAMA", EN LA VERTIENTE DE APOYO A LA INFRAESTRUCTURA CULTURAL DE LOS ESTADOS, EN LO SUBSECUENTE "EL PAICE" EN EL ESTADO DE __________, QUE CELEBRAN POR UNA PARTE, EL EJECUTIVO FEDERAL A TRAVÉS DE LA SECRETARÍA DE CULTURA, EN LO SUCESIVO "LA SECRETARÍA", REPRESENTADA POR EL/LA DIRECTOR(A) GENERAL DE VINCULACIÓN CULTURAL, ___________________________________, CON LA ASISTENCIA DE EL/LA COORDINADOR(A) DE "EL PAICE", _______________________________; Y POR LA OTRA, ______________, EN ADELANTE "LA INSTANCIA BENEFICIARIA", REPRESENTADA POR ___________________________________; A QUIENES DE MANERA CONJUNTA SE LES DENOMINARÁ "LAS PARTES"; DE CONFORMIDAD CON LAS DECLARACIONES Y CLÁUSULAS SIGUIENTES:
DECLARACIONES
I. "LA SECRETARÍA" declara que:
I.1 Es una dependencia de la Administración Pública Federal Centralizada, en términos de lo dispuesto por los artículos 90 de la Constitución Política de los Estados Unidos Mexicanos; 2o, fracción I, 26 y 41 Bis, fracciones I, III y XXIII, de la Ley Orgánica de la Administración Pública Federal; y 1 del Reglamento Interior de la Secretaría de Cultura; que tiene a su cargo elaborar y conducir la política nacional en materia de cultura con la participación que corresponda a otras dependencias y entidades de la Administración Pública Federal; conducir la elaboración del Programa Nacional de Cultura, de conformidad con las disposiciones jurídicas aplicables, así como su implementación y
evaluación; elaborar y suscribir convenios, acuerdos, bases de coordinación y demás Instrumentos Jurídicos con órganos públicos o privados, nacionales e internacionales, en asuntos de su competencia.
I.2 "El PROGRAMA", tiene como objetivo general ______________________________________________________.
I.3 "EL PAICE", tiene como objetivo _____________________________________________.
I.4 "EL PAICE", tiene como población objetivo _________________________________________________.
I.5 El/La ______________________________, en su carácter de Director(a) General de Vinculación Cultural, cuenta con las facultades necesarias para suscribir el presente instrumento, de conformidad con _______________ de fecha _________________, expedido a su favor por ______________, y con base en lo dispuesto en los artículos ______________ del Reglamento Interior de la Secretaría de Cultura; facultades que a la fecha no le han sido revocadas o limitadas en forma alguna.
I.6 Con fecha ____________, se publicaron en el Diario Oficial de la Federación las Reglas de Operación de "EL PROGRAMA" para el ejercicio fiscal ___, en su vertiente de "EL PAICE", las cuales sirven de base para la celebración del presente Convenio.
I.7 Se emitió la Convocatoria PAICE _________, con fecha ___________, mediante la cual, "EL PAICE" invitó a ______________________________, a presentar proyectos culturales en las modalidades de: _______________, mismos que fueron evaluados por el Jurado Dictaminador de "EL PAICE".
I.8 El proyecto cultural _____________________, fue dictaminado y aprobado con financiamiento por el Jurado Dictaminador de "EL PAICE" en la modalidad de Vida/Fortalecimiento a la Infraestructura Cultural, como consta en ____________________________________________________, de fecha ________.
I.9 Este Convenio se elabora y suscribe a petición de la Dirección General de Vinculación Cultural, en lo sucesivo "LA DGVC", Unidad Administrativa responsable de la ejecución y cumplimiento de este Convenio, quien señala como su domicilio para los efectos a que haya lugar, el inmueble ubicado en ______________________________________.
II. "LA INSTANCIA BENEFICIARIA" declara que:
II.1 Es un/una________________________; lo anterior de conformidad con lo establecido en __________________________________________________.
II.2 Se encuentra debidamente representada por ____________________, _________________________________; y cuenta con las facultades suficientes y necesarias para obligarse en los términos del presente Convenio, de conformidad con lo establecido en ___________________________________.
II.3 Conoce el origen y fines de "EL PAICE", así como sus Reglas de Operación citadas en la declaración __del presente Convenio, así como los procedimientos y criterios en ellas contenidos, por lo que se encuentra en la mejor disposición de conjuntar sus esfuerzos con "LA SECRETARÍA", para llevar a cabo el desarrollo del proyecto cultural ______________________________________.
II.4 Reconoce y acepta el contenido de las Reglas de Operación de "EL PROGRAMA" en la vertiente de "EL PAICE", para el ejercicio fiscal ______, conoce el origen y fines de "EL PAICE", así como los procedimientos y criterios en ellas contenidos, por lo que se encuentra en la mejor disposición de conjuntar sus esfuerzos con "LA SECRETARÍA", para llevar a cabo el desarrollo del proyecto cultural ___________________________.
II.5 El inmueble en el que se realizará el proyecto cultural se encuentra bajo __________________, de conformidad con ____________________.
II.6 El proyecto cultural ______________________, fue dictaminado y aprobado con financiamiento por el Jurado Dictaminador de "EL PAICE" en la modalidad de Vida/Fortalecimiento a la Infraestructura Cultural, en ________________ de fecha __________________.
II.7 Su Registro Federal de Contribuyentes es ___________________, y señala como su domicilio para todos los efectos legales derivados del presente Instrumento, el ubicado en
_______________________________________.
III. "LAS PARTES" declaran que:
III.1 Se reconocen mutuamente la personalidad y las facultades con las que se ostentan para la celebración del presente Convenio.
III.2 No existen vicios del consentimiento tales como error, dolo, o mala fe que pudieran invalidar el presente Convenio.
III.3 Es su voluntad celebrar el presente instrumento, por lo que vistas las Declaraciones que preceden, convienen sujetar su compromiso al tenor de las siguientes:
CLÁUSULAS
PRIMERA.- "LA SECRETARÍA" y "LA INSTANCIA BENEFICIARIA", acuerdan que el objeto del presente Convenio es el de conjuntar sus esfuerzos y respectivas capacidades, con el propósito de establecer las acciones de cooperación y coordinación institucional que llevarán a cabo, para cumplir con los objetivos de "EL PAICE", así como para colaborar en beneficio del proyecto cultural _________________, el cual fue presentado al Jurado Dictaminador de "EL PAICE" su Sesión, de fecha ________, y fue dictaminado y aprobado con financiamiento para ser apoyado por "EL PROGRAMA" mediante "EL PAICE" de "LA SECRETARÍA", y cuya ejecución se efectuará en un período no mayor a ___________, de acuerdo a lo establecido en el cronograma de ejecución.
SEGUNDA.- "LAS PARTES" por virtud del presente Convenio, acuerdan realizar una aportación total por la cantidad de $___________________ (________ pesos __/100 M.N.), a efecto de dar cumplimiento al objeto mencionado en la Cláusula anterior, misma que será proporcionada de la siguiente manera:
a) "LA SECRETARÍA" aportará la cantidad de $________________ (_______________________ pesos __/100 M.N.), a través de________________, previo registro que haga "LA SECRETARÍA" de la cuenta bancaria productiva específica, en el Sistema Integral de Administración Financiera Federal (SIAFF), a través de la cuenta bancaria única que maneja la TESOFE y previa la entrega del Comprobante Fiscal Digital por Internet (CFDI), que emita la __________________.
b) "LA INSTANCIA BENEFICIARIA" acreditó/acreditará/ la cantidad de $_____________ (___________pesos __/100 M.N.), en un plazo no mayor al establecido en la ______________ del presente Convenio./ no aportará cantidad alguna, toda vez que, el proyecto cultural se realizará en un Municipio/Alcaldía de atención prioritaria de conformidad con el listado anexo de la Convocatoria _______ de "EL PAICE".
TERCERA.- "LA INSTANCIA BENEFICIARIA" se compromete frente a "LA SECRETARÍA", a vigilar que los recursos públicos federales, otorgados al proyecto cultural objeto del presente Instrumento, tengan una correcta aplicación de acuerdo con las Leyes Federales y demás ordenamientos que de éstas deriven, que se encuentren vigentes y que sean aplicables al proyecto cultural, así como de conformidad con lo estipulado en las Reglas de Operación de "EL PAICE".
CUARTA.- "LA INSTANCIA BENEFICIARIA", reconoce y acepta que por virtud del presente Convenio asume frente a "LA SECRETARÍA", el carácter de instancia beneficiaria de "EL PAICE", y se obliga a dar cumplimiento a todas y cada una de las disposiciones contenidas en las Reglas de Operación de "EL PROGRAMA", mediante "EL PAICE"; a todas y cada una de las Cláusulas del presente Convenio, así como a todos los requerimientos de entrega de información y documentación que al efecto se considere necesaria y se le solicite, tanto "LA DGVC", o el/la Coordinador(a) de "EL PAICE".
"LA INSTANCIA BENEFICIARIA" deberá brindar las facilidades en caso de que "LA SECRETARÍA" requiera realizar visitas en el inmueble beneficiado, con el propósito de verificar el desarrollo del proyecto cultural autorizado y referido en la Cláusula Primera del presente Convenio.
En el supuesto de que "LA INSTANCIA BENEFICIARIA" incumpla con lo pactado en
cualesquiera de las Cláusulas del presente Convenio, cualquiera de los puntos de las Reglas de Operación y/o cualquiera de los requerimientos y/o entrega de documentación que se le hubiere solicitado por conducto de "LA DGVC", o del/de la Coordinador(a) de "EL PAICE", "LA SECRETARÍA" estará facultada para exigir el reembolso de la cantidad señalada en la Cláusula Segunda inciso a) del presente Convenio, así como de los intereses generados, quedando a su vez, "LA INSTANCIA BENEFICIARIA" obligada a reintegrarlos, de conformidad con la Cláusula __________ del presente Instrumento Jurídico.
QUINTA.- "LA INSTANCIA BENEFICIARIA", de "EL PROGRAMA", por "EL PAICE", con el objeto de optimizar el desarrollo del proyecto cultural, se obliga a cumplir con los siguientes compromisos:
a) Abrir una cuenta bancaria productiva específica, que permita la identificación de los recursos federales para efectos de la administración, comprobación de su ejercicio y fiscalización del proyecto cultural al que se refiere la Cláusula Primera del presente Instrumento Jurídico;
b) Sujetarse al contenido del proyecto cultural que fue presentado al Jurado Dictaminador de "EL PAICE", en la Sesión de fecha _________;
c) Destinar los recursos públicos federales otorgados, única y exclusivamente para realizar el proyecto cultural señalado en la Cláusula Primera del presente Instrumento Jurídico;
d) Ser responsable de la correcta aplicación y comprobación de los recursos aportados para la ejecución del proyecto cultural objeto del presente Convenio, mencionado en la Cláusula Primera del mismo, así como del resguardo de la documentación que acredite el ejercicio de los recursos públicos recibidos;
e) Elaborar y entregar, a "LA DGVC" de conformidad con lo señalado en las Reglas de Operación de "EL PAICE", los Reportes de Avances Trimestrales correspondientes, en el formato establecido por "EL PAICE", durante los 15 días hábiles posteriores a la terminación del trimestre que se reporta.
f) Integrar el Reporte Final del proyecto cultural, en el formato establecido por "EL PAICE" y remitirlo a "LA DGVC", a más tardar 15 días hábiles después de que "LA INSTANCIA BENEFICIARIA" haya concluido la ejecución del proyecto cultural;
g) Los demás que acuerden "LAS PARTES" por escrito en el Instrumento Jurídico correspondiente.
SEXTA.- "LA INSTANCIA BENEFICIARIA", será la única responsable de la ejecución del proyecto cultural, por lo que se compromete a realizar las siguientes acciones para cumplir con los objetivos y fines de "EL PAICE":
a) Vigilar y supervisar el desarrollo del proyecto cultural objeto del presente Convenio, mismo que ha sido beneficiado por "EL PAICE", y
b) Las demás que se requieran y acuerden "LAS PARTES" por escrito a través de la suscripción del Instrumento Jurídico correspondiente, para el cumplimiento de los objetivos y fines de "EL PAICE".
SÉPTIMA.- "LA SECRETARÍA", designa para la coordinación y realización de los compromisos contraídos en el presente Convenio a la "LA DGVC". Por su parte, "LA INSTANCIA BENEFICIARIA" designa como responsable a _______ en funciones.
OCTAVA.- "LA SECRETARÍA" y "LA INSTANCIA BENEFICIARIA", reconocen expresamente que la suscripción del presente Convenio implica la aceptación de todos y cada uno de los términos del Fallo emitido por el Jurado Dictaminador de "EL PAICE", en su Sesión de fecha __________, respecto al proyecto cultural presentado; así como de las Reglas de Operación de "EL PROGRAMA".
NOVENA.- "LA SECRETARÍA" y "LA INSTANCIA BENEFICIARIA", acuerdan que corresponderá a "LA INSTANCIA BENEFICIARIA", por conducto de su ________, ser el órgano encargado de la supervisión del desarrollo del proyecto cultural que ha sido presentado y aprobado en
el marco de "EL PROGRAMA" mediante "EL PAICE", y al que se refiere la Cláusula Primera del presente Convenio.
DÉCIMA.- "LAS PARTES" acuerdan que podrán, cuando así lo consideren conveniente, realizar por conducto de sus Contralorías, las auditorías necesarias a la aplicación de los recursos otorgados para el cumplimiento del objeto del presente Convenio.
DÉCIMA
PRIMERA.- "LAS PARTES" acuerdan que el presente Instrumento no constituye una sociedad o empresa de ningún tipo entre las mismas, por lo tanto "LA SECRETARÍA" no será responsable de los gastos, deudas o responsabilidades económicas, civiles, penales, autorales, laborales, administrativas, fiscales o de seguridad social que contraiga "LA INSTANCIA BENEFICIARIA".
DÉCIMA
SEGUNDA.- "LAS PARTES" acuerdan que el personal que participe, por parte de cada una de ellas, en la organización, ejecución, supervisión y cualquier otra actividad que se lleve a cabo con motivo del presente Convenio, quedará en forma absoluta bajo la dirección y dependencia de la parte que lo designó, sin que se entienda en forma alguna, que en la realización de los trabajos desarrollados durante la designación, se pudiesen generar o haber generado derechos laborales o de otra naturaleza, con respecto a la otra parte signante.
DÉCIMA
TERCERA.- Queda expresamente pactado que "LAS PARTES" no tendrán responsabilidad civil por los daños y perjuicios que pudieran causarse como consecuencia de una contingencia, en la inteligencia de que, una vez superados los eventos, se reanudarán las actividades en la forma y términos que determinen por escrito "LAS PARTES".
DÉCIMA
CUARTA.- "LAS PARTES" acuerdan que, en cumplimiento a lo dispuesto por el artículo ____________, del Decreto del Presupuesto de Egresos de la Federación para el ejercicio fiscal ____, y a lo establecido en las Reglas de Operación de "EL PROGRAMA", toda la papelería, documentación oficial, así como la publicidad y promoción relacionada con "EL PAICE", deberá incluir la siguiente leyenda: "Este programa es público, ajeno a cualquier partido político. Queda prohibido el uso para fines distintos a los establecidos en el programa".
DÉCIMA
QUINTA.- Con el propósito de dar cumplimiento con lo establecido en la Ley General de Desarrollo Social y su Reglamento, así como en el Acuerdo por el que se establecen los Lineamientos para la Promoción y Operación de la Contraloría Social en los Programas Federales de Desarrollo Social, publicado en el Diario Oficial de la Federación el 28 de octubre de 2016, y de conformidad con los documentos rectores de Contraloría Social (Esquema, Guía Operativa y Programa Anual de Trabajo de Contraloría Social) de "EL PAICE"; autorizados por la Secretaría de la Función Pública, "LA INSTANCIA BENEFICIARIA" se compromete a realizar acciones de promoción y seguimiento de la contraloría social.
DÉCIMA
SEXTA.- "LAS PARTES" acuerdan que cualquier modificación o adición al presente Convenio se hará de común acuerdo y a través de la suscripción del documento jurídico que corresponda.
DÉCIMA
SÉPTIMA.- El presente Convenio iniciará sus efectos jurídicos a partir de la fecha de la aportación que realice "LA SECRETARÍA", referida en la Cláusula Segunda inciso a) y concluirá ___________, contados a partir de la fecha de aportación de "LA SECRETARIA", concediéndose a "LA INSTANCIA BENEFICIARIA", de así solicitarlo por escrito a "LA DGVC", previo al vencimiento del presente Convenio, hasta dos meses calendario de gracia para su conclusión.
DÉCIMA
OCTAVA.- El presente Convenio podrá darse por terminado anticipadamente por cualquiera de "LAS PARTES", previa notificación que por escrito presente alguna de ellas a su contraparte, con al menos quince días de anticipación; y será cancelado por "LA SECRETARÍA".
DÉCIMA
NOVENA.- En caso de existir recursos públicos federales no devengados o que no se encuentren vinculados a compromisos y obligaciones de pago al 31 de diciembre de ___, "LA INSTANCIA BENEFICIARIA" deberá reintegrarlos junto con los rendimientos que se hubieren generado para su entero a la TESOFE, a través de "LA SECRETARÍA", de conformidad con lo dispuesto por los artículos 54, tercer párrafo de la Ley Federal de Presupuesto y Responsabilidad Hacendaria y 176, del Reglamento de la Ley Federal de Presupuesto y Responsabilidad Hacendaria, respectivamente.
VIGÉSIMA.- "LAS PARTES" acuerdan que el presente Convenio, es producto de la buena fe, por lo que toda controversia que se derive de éste, respecto de su aplicación, interpretación, operación, formalización y cumplimiento, será resuelta atendiendo en primera instancia y de común acuerdo entre "LAS PARTES", a lo expresado en las Reglas de Operación citadas en la declaración ___ del presente Convenio.
VIGÉSIMA
PRIMERA.- "LAS PARTES" acuerdan que en caso de no llegarse a ningún arreglo de conformidad con lo establecido en la Cláusula anterior, y de continuar la controversia sobre la aplicación, interpretación, operación, formalización y cumplimiento del presente Instrumento, así como para todo aquello que no esté expresamente estipulado en el mismo, "LAS PARTES" aceptan y reconocen que se sujetarán a la jurisdicción de los Tribunales Federales con residencia en la Ciudad de México, por lo que ambas renuncian desde ahora a cualquier fuero que pudiera corresponderles derivado de su domicilio presente o futuro.
LEÍDO QUE FUE EL PRESENTE CONVENIO DE COLABORACIÓN, Y ENTERADAS "LAS PARTES" DE SU CONTENIDO, VALOR Y CONSECUENCIAS LEGALES, LO FIRMAN EN ______ EJEMPLARES ORIGINALES, EN LA CIUDAD DE MÉXICO, EL DÍA ___DEL MES DE _____ DEL AÑO DOS MIL ______.
| POR "LA SECRETARÍA" _____________________________ DIRECTOR(A) GENERAL DE VINCULACIÓN CULTURAL ____________________________ COORDINADOR(A) DE "EL PAICE" | POR "LA INSTANCIA BENEFICIARIA" _____________________________ |
c) Proyecto de Convenio de Colaboración para Organizaciones de la Sociedad Civil, en la modalidad de Fortalecimiento / Vida a la Infraestructura Cultural.
CONVENIO DE COLABORACIÓN PARA LA APLICACIÓN DEL PROGRAMA DE APOYOS A LA CULTURA, EN ADELANTE "EL PROGRAMA", EN LA VERTIENTE DE APOYO A LA INFRAESTRUCTURA CULTURAL DE LOS ESTADOS, EN LO SUBSECUENTE "EL PAICE", EN EL ESTADO DE ______________, QUE CELEBRAN POR UNA PARTE, EL EJECUTIVO FEDERAL A TRAVÉS DE LA SECRETARÍA DE CULTURA, EN LO SUCESIVO "LA SECRETARÍA", REPRESENTADA POR EL/LA DIRECTOR(A) GENERAL DE VINCULACIÓN CULTURAL, ___________________________________, _________________________________, CON LA ASISTENCIA DE EL/LA COORDINADOR(A) DE "EL PAICE", _______________________________; Y POR LA OTRA, "LA INSTANCIA BENEFICIARIA", EN ADELANTE "LA INSTANCIA BENEFICIARIA", REPRESENTADA POR SU ___________________, _____________; A QUIENES DE MANERA CONJUNTA SE LES DENOMINARÁ "LAS PARTES"; DE CONFORMIDAD CON LAS DECLARACIONES Y CLÁUSULAS SIGUIENTES:
DECLARACIONES
a) "LA SECRETARÍA" declara que:
I.1 Es una dependencia de la Administración Pública Federal Centralizada, en términos de lo dispuesto por los artículos 90 de la Constitución Política de los Estados Unidos Mexicanos; 2o, fracción I, 26 y 41 Bis, fracciones I, III y XXIII, de la Ley Orgánica de la Administración Pública Federal; y 1 del Reglamento Interior de la Secretaría de Cultura; que tiene a su cargo elaborar y conducir la política nacional en materia de cultura con la participación que corresponda a otras dependencias y entidades de la Administración Pública Federal; conducir la elaboración del Programa Nacional de Cultura, de conformidad con las disposiciones jurídicas aplicables, así como su implementación y
evaluación; elaborar y suscribir convenios, acuerdos, bases de coordinación y demás Instrumentos Jurídicos con órganos públicos o privados, nacionales e internacionales, en asuntos de su competencia.
I.2 "El PROGRAMA", tiene como objetivo general __________________________________________________.
I.3 "EL PAICE", tiene como objetivo _________________________.
I.4 "EL PAICE", tiene como población objetivo ____________________________________________________.
I.5 El/La ______________________________, en su carácter de Director(a) General de Vinculación Cultural, cuenta con las facultades necesarias para suscribir el presente instrumento, de conformidad con _______________ de fecha _________________, expedido a su favor por ______________, y con base en lo dispuesto en los artículos ______________ del Reglamento Interior de la Secretaría de Cultura; facultades que a la fecha no le han sido revocadas o limitadas en forma alguna.
I.6 Con fecha ____________, se publicaron en el Diario Oficial de la Federación las Reglas de Operación de "EL PROGRAMA" para el ejercicio fiscal ___, en su vertiente de "EL PAICE", las cuales sirven de base para la celebración del presente Convenio.
I.7 Se emitió la Convocatoria PAICE ___, con fecha ____________, mediante la cual, "EL PAICE" invitó a ______________, a presentar proyectos culturales en las modalidades de: Vida a la Infraestructura Cultural y Fortalecimiento a la Infraestructura Cultural, mismos que fueron evaluados por el Jurado Dictaminador de "EL PAICE".
I.8 El proyecto cultural _______________, fue dictaminado y aprobado con financiamiento por el Jurado Dictaminador de "EL PAICE" en la modalidad Vida/Fortalecimiento a la Infraestructura Cultural, como consta en_______________________________________, de fecha ____________.
I.9 Este Convenio se elabora y suscribe a petición de la Dirección General de Vinculación Cultural, en lo sucesivo "LA DGVC", Unidad Administrativa responsable de la ejecución y cumplimiento de este Convenio, quien señala como su domicilio para los efectos a que haya lugar, el inmueble ubicado en ______________________________________.
II. "LA INSTANCIA BENEFICIARIA" declara que:
II.1 Es un(a) _______________ legalmente constituida conforme a las leyes mexicanas, cuyo objeto social es, entre otros: _______________________, de conformidad con __________________________________.
II.2 Se encuentra debidamente representada por ____________________, _____________________________, y cuenta con las facultades suficientes y necesarias para obligarse en los términos del presente Convenio, de conformidad con lo establecido en _________________________________.
II.3 Se encuentra inscrita en el Registro Federal de las Organizaciones de la Sociedad Civil, lo que acredita con la Clave Única de Inscripción (CLUNI) número ___________, de fecha ____ de ______ de _______, otorgada por la Comisión de Fomento de las Actividades de las Organizaciones de la Sociedad Civil, Secretaría Técnica.
II.4 Conoce el origen y fines de "EL PAICE", así como sus Reglas de Operación citadas en la declaración __del presente Convenio, así como los procedimientos y criterios en ellas contenidos, por lo que se encuentra en la mejor disposición de conjuntar sus esfuerzos con "LA SECRETARÍA", para llevar a cabo el desarrollo del proyecto cultural ______________________________________.
II.5 El inmueble en el que se realizará el proyecto cultural se encuentra bajo ______________, de conformidad con ______________________________.
II.6 El proyecto cultural ______________________, fue dictaminado y aprobado con financiamiento por el Jurado Dictaminador de "EL PAICE" en la modalidad de Vida/Fortalecimiento a la Infraestructura Cultural, en ________________ de fecha __________________.
II.7 Su Registro Federal de Contribuyentes es: ___________, y señala como su domicilio para todos los efectos legales derivados del presente Instrumento, el ubicado en __________________________________________________.
III. "LAS PARTES" declaran que:
III.1 Se reconocen mutuamente la personalidad y las facultades con las que se ostentan para la celebración del presente Convenio.
III.2 No existen vicios del consentimiento tales como error, dolo, o mala fe que pudieran invalidar el presente Convenio,
III.3 Es su voluntad celebrar el presente instrumento, por lo que vistas las Declaraciones que preceden, convienen sujetar su compromiso al tenor de las siguientes:
CLÁUSULAS
PRIMERA.- "LA SECRETARÍA" y "LA INSTANCIA BENEFICIARIA", acuerdan que el objeto del presente Convenio es el de conjuntar sus esfuerzos y respectivas capacidades, con el propósito de establecer las acciones de cooperación y coordinación institucional que llevarán a cabo, para cumplir con los objetivos de "EL PAICE", así como para colaborar en beneficio del proyecto cultural _________________________________, el cual fue presentado al Jurado Dictaminador de "EL PAICE" en su Sesión, de fecha _____, y fue dictaminado y aprobado con financiamiento para ser apoyado por "EL PROGRAMA", mediante "EL PAICE" de "LA SECRETARÍA", y cuya ejecución se efectuará en un período no mayor a _____, de acuerdo a lo establecido en el cronograma de ejecución.
SEGUNDA.- "LAS PARTES" por virtud del presente Convenio, acuerdan realizar una aportación total por la cantidad de _________________ (_____________ pesos 00/100 M.N.), a efecto de dar cumplimiento al objeto mencionado en la Cláusula anterior, misma que será proporcionada de la siguiente manera:
a) "LA SECRETARÍA" aportará la cantidad de _________________ (_____________ pesos 00/100 M.N.), previo registro que haga "LA SECRETARÍA" de la cuenta bancaria productiva específica, referida en el inciso a), de la Cláusula Quinta de este Convenio, en el Sistema Integral de Administración Financiera Federal (SIAFF), a través de la cuenta bancaria única que maneja la TESOFE, y previa la entrega del Comprobante Fiscal Digital por Internet (CFDI), que emita la "LA INSTANCIA BENEFICIARIA".
b) "LA INSTANCIA BENEFICIARIA" (acreditó/acreditará/ la cantidad de _________________ (_____________ pesos 00/100 M.N.), en un plazo no mayor al establecido en la ______________ del presente Convenio./ no aportará cantidad alguna, toda vez que, el proyecto cultural se realizará en un Municipio/Alcaldía de atención prioritaria de conformidad con el listado anexo de la Convocatoria ______ de "EL PAICE".
TERCERA.- "LA INSTANCIA BENEFICIARIA" se compromete frente a "LA SECRETARÍA", a aplicar los recursos públicos federales otorgados, al proyecto cultural objeto del presente Instrumento, atendiendo lo dispuesto por el artículo 178, último párrafo del Reglamento de la Ley Federal de Presupuesto y Responsabilidad Hacendaria, y ejercer dichos recursos con apego a los criterios y procedimientos establecidos en las Reglas de Operación de "EL PAICE".
CUARTA.- "LA INSTANCIA BENEFICIARIA", reconoce y acepta que por virtud del presente Convenio asume frente a "LA SECRETARÍA", el carácter de instancia beneficiaria de "EL PAICE", y se obliga a dar cumplimiento a todas y cada una de las disposiciones contenidas en las Reglas de Operación de "EL PROGRAMA" mediante "EL PAICE"; a todas y cada una de las Cláusulas del presente Convenio, así como a todos los requerimientos de entrega de información y documentación que al efecto se considere necesaria y se le solicite, tanto "LA DGVC", o el/la Coordinador(a) de "EL PAICE".
"LA INSTANCIA BENEFICIARIA" deberá brindar las facilidades en caso de que "LA SECRETARÍA" requiera realizar visitas en el inmueble beneficiado, con el propósito de verificar el desarrollo del proyecto cultural autorizado y referido en la Cláusula Primera del presente Convenio.
En el supuesto de que "LA INSTANCIA BENEFICIARIA" incumpla con lo pactado en
cualesquiera de las Cláusulas del presente Convenio, cualquiera de los puntos de las Reglas de Operación y/o cualquiera de los requerimientos y/o entrega de documentación que se le hubiere solicitado por conducto de "LA DGVC", o del/de la Coordinador(a) de "EL PAICE", "LA SECRETARÍA" estará facultada para exigir el reembolso de la cantidad señalada en la Cláusula Segunda inciso a) del presente Convenio, así como de los intereses generados, quedando a su vez, "LA INSTANCIA BENEFICIARIA" obligada a reintegrarlos, de conformidad con la Cláusula ____ del presente Instrumento Jurídico.
QUINTA.- "LA INSTANCIA BENEFICIARIA", de "EL PROGRAMA" por "EL PAICE", con el objeto de optimizar el desarrollo del proyecto cultural, se obliga a cumplir con los siguientes compromisos:
a) Abrir una cuenta bancaria productiva específica, que permita la identificación de los recursos para efectos de la administración, comprobación de su ejercicio y fiscalización del proyecto cultural al que se refiere la Cláusula Primera del presente Instrumento Jurídico;
b) Sujetarse al contenido del proyecto cultural que fue presentado al Jurado Dictaminador de "EL PAICE", en la Sesión, de fecha ___________;
c) Destinar los recursos públicos federales otorgados, única y exclusivamente para realizar el proyecto cultural señalado en la Cláusula Primera del presente Instrumento Jurídico;
d) Ser responsable de la correcta aplicación y comprobación de los recursos aportados para la ejecución del proyecto cultural objeto del presente Convenio, mencionado en la Cláusula Primera del mismo, así como del resguardo de la documentación que acredite el ejercicio de los recursos públicos recibidos;
e) Elaborar y entregar, a "LA DGVC" de conformidad con lo señalado en las Reglas de Operación de "EL PAICE", los Reportes de Avances Trimestrales correspondientes, en el formato establecido por "EL PAICE", durante los 15 días hábiles posteriores a la terminación del trimestre que se reporta.
f) Integrar el Reporte Final del proyecto cultural, en el formato establecido por "EL PAICE" y remitirlo a "LA DGVC", a más tardar 15 días hábiles después de que "LA INSTANCIA BENEFICIARIA" haya concluido la ejecución del proyecto cultural;
g) Reintegrar a "LA SECRETARÍA", en caso de que por cualquier circunstancia se cancelara el proyecto, la cantidad a que se refiere la Cláusula Segunda inciso a) del presente Instrumento Jurídico, así como los intereses generados, de conformidad con la Cláusula Décima Octava del presente Convenio;
h) Los demás que acuerden "LAS PARTES" por escrito en el Instrumento Jurídico correspondiente.
SEXTA.- "LA INSTANCIA BENEFICIARIA", será la única responsable de la ejecución del proyecto cultural, por lo que se compromete a realizar las siguientes acciones para cumplir con los objetivos y fines de "EL PROGRAMA" mediante "EL PAICE":
a) Vigilar y supervisar el desarrollo del proyecto cultural objeto del presente Convenio, mismo que ha sido beneficiado por "EL PAICE", y
b) Las demás que se requieran y acuerden "LAS PARTES" por escrito a través de la suscripción del Instrumento Jurídico correspondiente, para el cumplimiento de los objetivos y fines de "EL PAICE".
SÉPTIMA.- "LA SECRETARÍA", designa para la coordinación y realización de los compromisos contraídos en el presente Convenio a la "LA DGVC". Por su parte, "LA INSTANCIA BENEFICIARIA" designa como responsable a _______ en funciones.
OCTAVA.- "LA SECRETARÍA" y "LA INSTANCIA BENEFICIARIA", reconocen expresamente que la suscripción del presente Convenio implica la aceptación de todos y cada uno de los términos del Fallo emitido por el Jurado Dictaminador de "EL PAICE", en su Sesión de fecha _____, respecto al proyecto cultural presentado; así como de las Reglas de Operación de "EL PROGRAMA".
NOVENA.- "LAS PARTES" acuerdan que podrán, cuando así lo consideren conveniente, realizar por conducto de sus órganos respectivos, las auditorías necesarias a la aplicación de los recursos otorgados para el cumplimiento del objeto del presente Convenio.
DÉCIMA.- "LAS PARTES" acuerdan que el presente Instrumento no constituye una sociedad o empresa de ningún tipo entre las mismas, por lo tanto "LA SECRETARÍA" no será responsable de los gastos, deudas o responsabilidades económicas, civiles, penales, autorales, laborales, administrativas, fiscales o de seguridad social que contraiga "LA INSTANCIA BENEFICIARIA".
DÉCIMA
PRIMERA.- "LAS PARTES" acuerdan que el personal que participe, por parte de cada una de ellas, en la organización, ejecución, supervisión y cualquier otra actividad que se lleve a cabo con motivo del presente Convenio, quedará en forma absoluta bajo la dirección y dependencia de la parte que lo designó, sin que se entienda en forma alguna, que en la realización de los trabajos desarrollados durante la designación, se pudiesen generar o haber generado derechos laborales o de otra naturaleza, con respecto a la otra parte signante.
DÉCIMA
SEGUNDA.- Queda expresamente pactado que "LAS PARTES" no tendrán responsabilidad civil por los daños y perjuicios que pudieran causarse como consecuencia de una contingencia, en la inteligencia de que, una vez superados los eventos, se reanudarán las actividades en la forma y términos que determinen por escrito "LAS PARTES".
DÉCIMA
TERCERA.- "LAS PARTES" acuerdan que, en cumplimiento a lo dispuesto por el artículo _________, del Decreto del Presupuesto de Egresos de la Federación para el ejercicio fiscal __, y a lo establecido en las Reglas de Operación de "EL PROGRAMA", toda la papelería, documentación oficial, así como la publicidad y promoción relacionada con "EL PAICE", deberá incluir la siguiente leyenda: "Este programa es público, ajeno a cualquier partido político. Queda prohibido el uso para fines distintos a los establecidos en el programa".
DÉCIMA
CUARTA.- Con el propósito de dar cumplimiento con lo establecido en la Ley General de Desarrollo Social y su Reglamento, así como en el Acuerdo por el que se establecen los Lineamientos para la Promoción y Operación de la Contraloría Social en los Programas Federales de Desarrollo Social publicado en el Diario Oficial de la Federación el 28 de octubre de 2016, y de conformidad con los documentos rectores de Contraloría Social (Esquema, Guía Operativa y Programa Anual de Trabajo de Contraloría Social) de "EL PAICE"; autorizados por la Secretaría de la Función Pública, "LA INSTANCIA BENEFICIARIA" se compromete a realizar acciones de promoción y seguimiento de la contraloría social.
DÉCIMA
QUINTA.- "LAS PARTES" acuerdan que cualquier modificación o adición al presente Convenio se hará de común acuerdo y a través de la suscripción del documento jurídico que corresponda.
DÉCIMA
SEXTA.- El presente Convenio iniciará sus efectos jurídicos a partir de la fecha de la aportación, que realice "LA SECRETARÍA", referida en la Cláusula Segunda inciso a) y concluirá ______, contados a partir de la fecha de aportación de "LA SECRETARIA", concediéndose a "LA INSTANCIA BENEFICIARIA", de así solicitarlo por escrito a "LA DGVC", previo al vencimiento del presente Convenio, hasta dos meses calendario de gracia para su conclusión.
DÉCIMA
SÉPTIMA.- El presente Convenio podrá darse por terminado anticipadamente por cualquiera de "LAS PARTES", previa notificación que por escrito presente alguna de ellas a su contraparte, con al menos quince días de anticipación; y será cancelado por "LA SECRETARÍA".
DÉCIMA
OCTAVA.- En caso de existir recursos públicos federales no devengados o que no se encuentren vinculados a compromisos y obligaciones de pago al 31 de diciembre de ___, "LA INSTANCIA BENEFICIARIA" deberá reintegrarlos junto con los rendimientos que se hubieren generado para su entero a la TESOFE, a través de "LA SECRETARÍA", de conformidad con lo dispuesto por los artículos 54, tercer párrafo de la Ley Federal de Presupuesto y Responsabilidad Hacendaria y 176, del Reglamento de la Ley Federal de Presupuesto y Responsabilidad Hacendaria, respectivamente.
DÉCIMA
NOVENA.- "LAS PARTES" acuerdan que el presente Convenio, es producto de la buena fe, por lo que toda controversia que se derive de éste, respecto de su aplicación, interpretación, operación, formalización y cumplimiento, será resuelta atendiendo en primera instancia y de común acuerdo entre "LAS PARTES", a lo expresado en las Reglas de Operación citadas en la declaración ___ del presente Convenio.
VIGÉSIMA.- "LAS PARTES" acuerdan que en caso de no llegarse a ningún arreglo de conformidad con lo establecido en la Cláusula anterior, y de continuar la controversia sobre la aplicación, interpretación, operación, formalización y cumplimiento del presente Instrumento, así como para todo aquello que no esté expresamente estipulado en el mismo, "LAS PARTES" aceptan y reconocen que se sujetarán a la jurisdicción de los Tribunales Federales con residencia en la Ciudad de México, por lo que ambas renuncian desde ahora a cualquier fuero que pudiera corresponderles derivado de su domicilio presente o futuro.
LEÍDO QUE FUE EL PRESENTE CONVENIO DE COLABORACIÓN, Y ENTERADAS "LAS PARTES" DE SU CONTENIDO, VALOR Y CONSECUENCIAS LEGALES, LO FIRMAN EN ______ EJEMPLARES ORIGINALES, EN LA CIUDAD DE MÉXICO, EL DÍA __ DEL MES DE ____________ DEL AÑO DOS MIL __________.
| POR "LA SECRETARÍA" _________________________________ DIRECTOR(A) GENERAL DE VINCULACIÓN CULTURAL _________________________________ COORDINADOR(A) DE "EL PAICE" | POR "LA INSTANCIA BENEFICIARIA" _________________________________ |
ANEXO 9 PAICE
CARTA DE CONCLUSIÓN VIDA A LA INFRAESTRUCTURA CULTURAL
Nombre
Cargo
Instancia beneficiaria
Presente
En atención al reporte final recibido en la Coordinación del PAICE relativo al proyecto de ______________________________ , en el Municipio de ____________, Estado de _________, beneficiado por el Apoyo a la Infraestructura Cultural de los Estados (PAICE), en el ejercicio fiscal 2020, en su modalidad de Vida a la Infraestructura Cultural y formalizado entre (Instancia beneficiaria) _______ ______ y esta Secretaría de Cultura mediante el Instrumento Jurídico núm. ___________________, me permito comentarle que de la información presentada por la instancia a su digno cargo, se desprende que el proceso de rendición de cuentas ha quedado concluido.
Por lo anterior y en cumplimiento a lo establecido en las Reglas de Operación del Programa de Apoyos a la Cultura en su vertiente Apoyo a la Infraestructura Cultural de los Estados, la Dirección General de Vinculación Cultural, extiende la presente carta de conclusión.
Agradezco su entusiasta participación para llevar a cabo el proyecto que nos ocupa y solicito su valiosa intervención para hacer extensivo mi agradecimiento a todas y cada una de las personas que lo hicieron posible.
Sin otro particular, le envío un cordial saludo.
Atentamente
Director (a) General de Vinculación Cultural
ANEXO 10 PAICE
Solicitud de Apoyo PAICE
| | | | Número de solicitud |
| | | |
| | | Fecha de recepción |
| | | |
| | | | | | | (Campos para uso exclusivo de la Secretaría de Cultura) |
| | | | Solicitud de Apoyo PAICE | | | |
| | | | | | | | | | |
| 1. Datos de la Instancia Postulante |
| Nombre de la Instancia: | RFC (Institucional): |
| Municipio o Alcaldía | Estado: |
| Código postal: | Colonia: |
| Calle: | Número Exterior: |
| Teléfono: | Correo electrónico: |
| | | | | | | | | | |
| 2. Datos de la o del Representante Legal de la Instancia Postulante | 3. Datos de la o del Responsable Operativo del proyecto cultural |
| Nombre: | Nombre: |
| Cargo: | Cargo: |
| Teléfono: | Teléfono: |
| Correo electrónico: | Correo electrónico: |
| | | | | | | | | | |
| 4. Datos generales del proyecto cultural |
| Nombre del espacio: | Instancia que administra el inmueble o recinto: |
| Instancia propietaria del inmueble o recinto: | Estado: |
| El proyecto cultural se desarrolla en un Municipio de atención prioritaria incluido en el listado publicado en la Convocatoria 2020 | Si O | No O | Municipio o Alcaldía: |
| | | | | | | | | | |
| 5. Modalidad | Acciones |
| O Vida a la infraestructura cultural | O Rehabilitación | O Equipamiento | O Programación Cultural |
| | | | | | | | | | |
| 5. Modalidad | Acciones |
| O Fortalecimiento a la infraestructura cultural | O Construcción | O Equipamiento |
| | | | | | | | | | |
| 6. Información Financiera | Monto | % Costo Total del Proyecto |
| Apoyo financiero solicitado al PAICE | $ | % |
| Costo total del Proyecto Cultural | $ | 100% |
| * Para el llenado de los puntos 5. y 6. se recomienda revisar el numeral 3.4. Características de los apoyos (tipo y monto) de las Reglas de Operación, apartado PAICE. |
| | | | | |
| | | Nombre y firma de la o del Representante Legal de la Instancia Postulante | | |
| | "Este programa es público ajeno a cualquier partido político. Queda prohibido el uso para fines distintos a los establecidos en el programa" | |
| | DIRECCIÓN GENERAL DE SITIOS Y MONUMENTOS DEL PATRIMONIO CULTURAL APOYO A COMUNIDADES PARA RESTAURACIÓN DE MONUMENTOS Y BIENES ARTÍSTICOS DE PROPIEDAD FEDERAL |
| | | ANEXO 1 FOREMOBA | | |
| | | RELACIÓN DE DOCUMENTOS A ENTREGAR | | |
| | | | | | |
| DATOS GENERALES DEL INMUEBLE | Trabajos a realizar | Observaciones |
| Nombre del inmueble | | | |
| Siglo | | | |
| Calle y número | | | |
| Colonia y CP | | | |
| Población | | | |
| Municipio | | | |
| Estado | | | |
| |
| EXPEDIENTE ADMINISTRATIVO |
| 1 | Carta solicitud a la DGSMPC | | | | |
| 2 | Descripción de las aportaciones indicando los montos (Anexo 2) | | | |
| 3 | Formulario de la solicitud firmado por el Representante Legal (Anexo 3) | | | |
| 4 | Cartas compromiso de los aportantes (gob. est., gob. munc., OSC y/o comunidad) | | |
| 5 | Documento en texto libre donde se manifieste, bajo protesta de decir verdad, que el proyecto del Inmueble o Bien Mueble no ha sido beneficiado con otro recurso federal para el presente ejercicio fiscal. |
| 6 | Documento en hoja membretada, texto libre, bajo protesta de decir verdad que las instancias beneficiarias cuentan con la disponibilidad presupuestal que permitirá la corresponsabilidad de la inversión. |
| |
| 7 ACREDITACIONES LEGALES |
| a) | Gobierno Estatal: Copias de la Constancia de Elección o del Instrumento legal de constitución de la dependencia de gobierno, copia del nombramiento oficial o poder notarial del Director o Representante legal, copia de su identificación oficial (IFE o INE) y constancia de situación fiscal de la dependencia del Gobierno Estatal. |
| b) | Gobierno Municipal: Copias de la Constancia de Elección o Acreditación de firmas del Presidente Municipal y del Síndico Municipal, copia de sus identificaciones oficiales (IFE o INE) y copia de la Cédula del RFC del Municipio o dependencia del Gobierno Municipal. |
| c) | OSC: Copia del Acta constitutiva de la Asociación y sus modificaciones, copia del Poder Notarial del representante legal, copia de su identificación oficial (IFE o INE) y copia del RFC de la Asociación. |
| d) | Comunidad o Aportante: Carta de la comunidad nombrando a su representante, copia de identificación Oficial (IFE o INE) del Representante y RFC si fuese el caso. Copia de las identificaciones oficiales (IFE o INE) de la Comunidad que firman la carta. |
| Carta donde se describan los montos de los participantes | | | | OBSERVACIONES |
| Aportación Gobierno Estatal | | | $ | |
| Aportación Gobierno Municipal | | | | |
| Aportación Asociación Civil | | | | |
| Aportación Comunidad | | | | |
| Aportación FOREMOBA | | SOLICITAN: | | |
| Aportación Total | | | $ | |
| |
| Documentación adicional para la elaboración de convenios en caso de que el proyecto resulte beneficiado | | |
| Nombre del Beneficiario | |
| No. de cuenta y CLABE | |
| Comprobante de domicilio | |
| Constancia de situación fiscal | |
| Catálogo de Beneficiarios | |
| Comprobante fiscal (CFDI) | |
| |
| 8.- EXPEDIENTE TÉCNICO |
| I | Justificación del proyecto | | | | |
| II | Objetivo del proyecto | | | | |
| III | Plan de Trabajo | | | | |
| IV | Documento donde se manifieste que el Inmueble es de propiedad federal | | | |
| V | Currículo Vitae de la persona responsable de la ejecución de los trabajos. | | |
| VI | Autorización o solicitud de autorización del proyecto de intervención en trámite con el INAH | | |
| VII | Dictamen técnico del estado actual del inmueble | | | |
| VIII | Planos del área por intervenir | | | |
| IX | Levantamiento fotográfico | | | | |
| X | Catálogo de conceptos con unidades y cantidades | | | |
| XI | Presupuesto y tarjetas de análisis de precios unitarios. | | | |
| XII | Calendario de obra y calendario de ejercicio de recurso | | | |
| XIII | Programa de mantenimiento | | | |
| 9 | Propuesta de divulgación y difusión del proyecto | |
| 10 | Documentos Anexos: Antecedentes Históricos | |
| 11 | Relación de teléfonos, correos electrónicos y direcciones de los participantes. | |
| | Otros | |
| | DIRECCIÓN GENERAL DE SITIOS Y MONUMENTOS DEL PATRIMONIO CULTURAL APOYO A COMUNIDADES PARA RESTAURACIÓN DE MONUMENTOS Y BIENES ARTÍSTICOS DE PROPIEDAD FEDERAL |
ANEXO 2 FOREMOBA
DESCRIPCIÓN DE LAS APORTACIONES INDICANDO LOS MONTOS
SECRETARÍA DE CULTURA
DIRECCIÓN GENERAL DE SITIOS Y MONUMENTOS DEL PATRIMONIO CULTURAL
PROGRAMA S268 "APOYOS A LA CULTURA"
APOYO A COMUNIDADES PARA RESTAURACIÓN DE MONUMENTOS Y BIENES ARTÍSTICOS DE PROPIEDAD
FEDERAL (FOREMOBA)
| 1. INMUEBLE: | | | | |
| | | | | |
| 2. DIRECCIÓN | | | | |
| | (CALLE Y NÚMERO) | (COLONIA Y CP.) | |
| | | | | |
| | (POBLACIÓN Y MUNICIPIO) | (ENTIDAD FEDERATIVA) | |
| 3. CONVENIO: | BIPARTITO | | TRIPARTITO | |
| 4. ENTIDAD FEDERATIVA Y/O MUNICIPIO | 9. APORTACIÓN: | $ |
| CARGO Y NOMBRE | | DOMICILIO | | TELÉFONO Y CORREO ELECTRÓNICO |
| CARGO Y NOMBRE | | DOMICILIO | | TELÉFONO Y CORREO ELECTRÓNICO |
| |
| 5. COMUNIDAD Y/O APORTANTE | | 9. APORTACIÓN: | $ |
| CARGO Y NOMBRE | | DOMICILIO | | TELÉFONO Y CORREO ELECTRÓNICO |
| CARGO Y NOMBRE | | DOMICILIO | | TELÉFONO Y CORREO ELECTRÓNICO |
| |
| 6. ASOCIACIÓN CIVIL | | 9. APORTACIÓN: | $ |
| CARGO Y NOMBRE | | DOMICILIO | | TELÉFONO Y CORREO ELECTRÓNICO |
| CARGO Y NOMBRE | | DOMICILIO | | TELÉFONO Y CORREO ELECTRÓNICO |
| |
| 7. RESPONSABLE DEL INMUEBLE | DIÓCESIS: | |
| NOMBRE | | DOMICILIO | | TELÉFONO Y CORREO ELECTRÓNICO |
| |
| 8. CONTRATISTA Y/O RESPONSABLE DE LA EJECUCIÓN DE LOS TRABAJOS | |
| NOMBRE | | DOMICILIO | | TELÉFONO Y CORREO ELECTRÓNICO |
| NOMBRE | | DOMICILIO | | TELÉFONO Y CORREO ELECTRÓNICO |
| | DIRECCIÓN GENERAL DE SITIOS Y MONUMENTOS DEL PATRIMONIO CULTURAL APOYO A COMUNIDADES PARA RESTAURACIÓN DE MONUMENTOS Y BIENES ARTÍSTICOS DE PROPIEDAD FEDERAL |
INSTRUCCIONES DE LLENADO
DESCRIPCIÓN DE LAS APORTACIONES INDICANDO LOS MONTOS
FOREMOBA
1. Anotar el nombre completo del bien mueble o inmueble que solicitan apoyo para su restauración o conservación.
2. Anotar la dirección completa de la ubicación con colonia, código postal, población y entidad federativa.
3. Seleccionar la modalidad del convenio.
4. Anotar la cantidad que aportará el Estado o Municipio. Nombre completo, dirección, teléfono de tres contactos y correos electrónicos de los responsables del proyecto por parte del Estado o Municipio.
5. Anotar la cantidad que aportará la comunidad. Nombre completo, dirección, teléfono de tres contactos y correos electrónicos de los responsables del proyecto por parte de la comunidad.
6. Anotar la cantidad que aportará la OSC más el nombre completo, dirección y teléfono de tres
referencias adicionales.
7. Anotar el nombre completo, dirección y teléfono de la persona responsable del bien cultural a restaurar o conservar.
8. Anotar el nombre completo, dirección y teléfono de la persona que ejecutará los trabajos de restauración o conservación.
9. Es indispensable anotar el monto de las aportaciones por cada entidad participante.
| | DIRECCIÓN GENERAL DE SITIOS Y MONUMENTOS DEL PATRIMONIO CULTURAL APOYO A COMUNIDADES PARA RESTAURACIÓN DE MONUMENTOS Y BIENES ARTÍSTICOS DE PROPIEDAD FEDERAL |
ANEXO 4
CONVOCATORIA FOREMOBA 2020
Secretaría de Cultura
La Secretaría de Cultura, a través de la Dirección General de Sitios y Monumentos del Patrimonio Cultural (DGSMPC) con base en las reglas de operación para el programa S268 "Apoyos a la Cultura" en la vertiente Apoyo a Comunidades para Restauración de Monumentos y Bienes Artísticos de Propiedad Federal (FOREMOBA) convocan a:
· Gobiernos estatales
· Municipales
· Alcaldías de la Ciudad de México
· Comunidades
A presentar el proyecto para el otorgamiento de apoyos consistentes en:
· Recursos financieros líquidos.
· Asesoría técnica a efecto de orientar en las gestiones que deban realizar para hacerse acreedoras a recibir apoyos económicos por parte de este, o dictámenes técnicos referentes a los inmuebles susceptibles de ser incorporados al Apoyo, por parte de la Dirección General de Sitios y Monumentos del Patrimonio Cultural.
De acuerdo con la disponibilidad presupuestal, el FOREMOBA participará hasta con una tercera parte en apoyos económicos a proyectos tripartitas entre el FOREMOBA y dos instancias adicionales (gobierno estatal, municipal, OSC y/o comunidades).
Los casos diferentes al planteamiento anterior se someterán a consideración del Comité Ejecutivo del FOREMOBA.
Instancias beneficiarias
Serán objeto de los presentes beneficios, las instituciones en las entidades federativas y en los municipios, que cumplan con todos los requisitos de las Reglas de Operación del FOREMOBA.
Requisitos
Entregar en tiempo y forma el expediente administrativo y técnico que cumpla con los requerimientos del Anexo 1 Relación de documentos a entregar, el cual deberá contener la siguiente documentación:
1. Carta solicitud en texto libre dirigida al Director General de la DGSMPC con copia a la Dirección del FOREMOBA en donde mencione el interés en recibir recursos del FOREMOBA.
2. Descripción de las aportaciones indicando los montos (Anexo 2).
3. Formulario de solicitud para obtener recursos del FOREMOBA firmado por la persona que acredite legalmente su personalidad, quien fungirá como representante legal del proyecto. (Anexo 3).
4. Cartas compromiso de los aportantes, donde se describan las aportaciones en efectivo o en especie para la realización del proyecto, indicando los montos con que participan los gobiernos estatales y/o municipales, las OSC, así como las comunidades.
5. Documento en texto libre donde se manifieste, bajo protesta de decir verdad, que el proyecto del Inmueble o Bien Mueble no ha sido beneficiado con otro recurso federal para el presente ejercicio fiscal.
6. Documento en hoja membretada, texto libre, bajo protesta de decir verdad que las instancias beneficiarias cuentan con la disponibilidad presupuestal que permitirá la corresponsabilidad de la inversión.
7. Copia de las Acreditaciones Legales correspondiente a cada entidad que participa:
a) En caso de gobiernos estatales: copia de la constancia de elección o del instrumento legal de constitución de la dependencia de gobierno, nombramiento y credencial de elector de la o del representante de la autoridad estatal que aportará el recurso, constancia de situación fiscal (SAT) de la entidad estatal y formato 32-D con fecha de expedición no mayor a tres meses.
b) En el caso de gobiernos municipales: constancia de elección, nombramiento y credencial de elector de la presidenta o Presidente Municipal y del Síndico Municipal, constancia de situación fiscal (SAT) del Municipio y formato 32-D con fecha de expedición no mayor a tres meses.
c) En caso de Organizaciones de Sociedad Civil (OSC), sólo podrá participar como aportante no como beneficiaria y deberá entregar: copia del acta constitutiva y sus modificaciones, copia del poder notarial del representante legal, copia de su identificación oficial y Constancia de Situación fiscal de la OSC.
d) En caso de Comunidades, sólo podrán participar como aportantes, no como beneficiarios y deberá entregar: carta de la Comunidad nombrando a su representante, identificación oficial del representante, así como identificaciones oficiales de los miembros de la comunidad que firman la carta.
8. Expediente técnico con el proyecto de restauración correspondiente a la propuesta de intervención del Inmueble o Bien Mueble, en los que se incluya:
I. Justificación del proyecto
II. Objetivo del proyecto
III. Plan de trabajo.
IV. Documento donde se manifieste que el Inmueble es de propiedad federal.
V. Currículum vitae de la persona responsable de la ejecución de los trabajos,
VI. Autorización o solicitud de autorización del proyecto de intervención en trámite con el INAH.
VII. Dictamen técnico del estado actual del inmueble.
VIII. Planos del área por intervenir.
IX. Levantamiento fotográfico.
X. Catálogo de conceptos con unidades y cantidades.
XI. Presupuesto y tarjetas de análisis de precios unitarios.
XII. Calendario de obra y de ejercicio de los recursos.
XIII. Programa de mantenimiento.
9. Propuesta por escrito donde se describa la divulgación y difusión del proyecto.
10. Documentos anexos: Incluir Antecedentes históricos del inmueble o bien mueble objeto del proyecto.
11. Relación de teléfonos, correos electrónicos y dirección de los participantes.
Cabe señalar que además de los requisitos señalados en la presente Convocatoria del FOREMOBA, las instancias solicitantes del apoyo, deberán realizar los trámites para obtener la autorización por parte del Instituto Nacional de Antropología e Historia (INAH), o en su caso ante el Instituto Nacional de Bellas Artes (INBAL), como lo marca la ley, llenando y entregando el formato "Solicitud de licencia de obra para proyectos de conservación de bienes muebles e inmuebles por destino del patrimonio cultural" (INAH - 00-019), o de ser el caso la "Solicitud para autorización de obra en Monumentos Históricos"(INAH-00-008), junto con la documentación solicitada para estos trámites, los cual se podrán encontrar en las siguientes ligas de internet:
· http://www.inah.gob.mx/images/stories/Transparencia/formatos_tramites_INAH/formato-inah-00-019-ok.pdf.
· http://www.mener.inah.gob.mx/archivos/INAH-00-008.pdf.
El plazo máximo de recepción de proyectos no podrá exceder de 45 días naturales a partir de la publicación de la Convocatoria.
Los resultados de esta Convocatoria se publicarán a más tardar 60 días naturales a partir del día siguiente del cierre de la Convocatoria.
Una vez publicados los resultados, los beneficiarios se pondrán en contacto con la Dirección del FOREMOBA para iniciar el proceso de formalización jurídica y administrativa en un tiempo límite de 10 días naturales.
Los participantes que no entren en contacto para el proceso de formalización de los convenios se aplicará la negativa ficta, reiterando que quedan invitados a participar en la Convocatoria del FOREMOBA en el siguiente año fiscal.
Para más información comunicarse a la Dirección del FOREMOBA a los teléfonos (55) 4155 0880, Ext. 7851 a la 7853, 7835 y 7855 o vía correo electrónico a: foremoba@cultura.gob.mx.
"Este programa es público ajeno a cualquier partido político. Queda prohibido el uso para fines distintos a los establecidos en el programa". Quien haga uso indebido de los recursos de este programa deberá ser denunciado y sancionado de acuerdo con la ley aplicable y ante la autoridad competente.
| | DIRECCIÓN GENERAL DE SITIOS Y MONUMENTOS DEL PATRIMONIO CULTURAL APOYO A COMUNIDADES PARA RESTAURACIÓN DE MONUMENTOS Y BIENES ARTÍSTICOS DE PROPIEDAD FEDERAL |
ANEXO 5
INFORME DE AVANCE DE OBRA
FECHA: ___ de ___________ de 2020
ARQ. ARTURO BALANDRANO CAMPOS
DIRECTOR GENERAL DE SITIOS Y MONUMENTOS
DEL PATRIMONIO CULTURAL
SECRETARÍA DE CULTURA
POR MEDIO DEL PRESENTE LE INFORMAMOS EL AVANCE EN EL PROYECTO CON LA APLICACIÓN DEL RECURSO PROPORCIONADO POR LA SECRETARÍA DE CULTURA A TRAVÉS DEL APOYO A COMUNIDADES PARA RESTAURACIÓN DE MONUMENTOS Y BIENES ARTÍSTICOS DE PROPIEDAD FEDERAL, FOREMOBA 2020 Y FORMALIZADO MEDIANTE EL CONVENIO No. SC/DGSMPC/COLAB/__(1)__/2020 REFERENTE A LOS TRABAJOS QUE SE SEÑALAN EN EL MISMO Y QUE SE REALIZAN EN EL INMUEBLE DE PROPIEDAD FEDERAL DENOMINADO _______________(2)____________________ UBICADO EN ______________(3)____________________EN LA ENTIDAD FEDERATIVA DE___________(4)_________________________.
EL AVANCE DE LOS TRABAJOS A LA FECHA SON: FÍSICO ____(5)____% FINANCIERO $____(5)____.
| INICIO DEL PROYECTO |
| DÍA | MES | AÑO |
| | (6) | |
ATENTAMENTE
(7)
___________________________
EL REPRESENTANTE
INSTRUCTIVO DE LLENADO
INFORME DE AVANCE DE OBRA FOREMOBA
1. Anotar el número que corresponde al convenio que avala el proyecto beneficiado.
2. Anotar el nombre del bien cultural que resultó beneficiado por el Programa.
3. Anotar el domicilio completo de la ubicación del bien cultural.
4. Anotar la entidad federativa o estado en que se encuentra localizado el bien cultural.
5. Anotar el avance físico-financiero actual de la obra de acuerdo con la fecha de entrega del documento.
6. Anotar la fecha en la que inició la obra.
7. Es indispensable la firma de la o el responsable de los trabajos o de la o el responsable legal del proyecto.
| | DIRECCIÓN GENERAL DE SITIOS Y MONUMENTOS DEL PATRIMONIO CULTURAL APOYO A COMUNIDADES PARA RESTAURACIÓN DE MONUMENTOS Y BIENES ARTÍSTICOS DE PROPIEDAD FEDERAL |
Anexo 6
Acta de Entrega-Recepción del Apoyo FOREMOBA
SIENDO LAS ______ HORAS DEL DÍA _____DE _________ DEL AÑO 2020, REUNIDOS EN EL INMUEBLE DE PROPIEDAD FEDERAL DENOMINADO ________(1)________ UBICADO EN EL MUNICIPIO DE __________ EN EL ESTADO DE _________, EL/LA ARQ. ____(2)____ Y/O REST._____(2)______EN SU CARÁCTER DE RESPONSABLE DE LOS TRABAJOS, EL/LA_____________(3)_____________EN SU CARÁCTER DE REPRESENTANTE DE LA DGSMPC CON EL OBJETO DE CELEBRAR EL ACTO DE LA ENTREGA RECEPCIÓN DE LOS TRABAJOS QUE, EN MATERIA DE CONSERVACIÓN Y RESTAURACIÓN DE MONUMENTOS Y BIENES ARTÍSTICOS DE PROPIEDAD FEDERAL SEÑALADOS EN EL CONVENIO No. SC/DGSMPC/COLAB/__(4)__/2020. LOS TRABAJOS FUERON EJECUTADOS SATISFACTORIAMENTE CON LOS RECURSOS FEDERALES ASIGNADOS POR UN MONTO DE $_____(5)______.00 (_______________________ PESOS 00/100 M. N.) MISMOS QUE FUERON TRANSFERIDOS AL BENEFICIARIO EL ____DE_______ DEL DOS MIL _____ DE ACUERDO AL CATÁLOGO DE CONCEPTOS HABIÉNDOSE EJECUTADO: __________________(6)_____________________, DICHOS TRABAJOS FUERON EJECUTADOS BAJO LA SUPERVISIÓN DEL ARQ Y/O REST. _______________(7)_____________ COMO REPRESENTANTE DE LA ENTIDAD NORMATIVA (INAH/INBAL), ASÍ MISMO SE ESTABLECE EL COMPROMISO CON EL FIN DE QUE EL RESPONSABLE DEL INMUEBLE PROPORCIONE EL MANTENIMIENTO, CONSERVACIÓN Y VIGILANCIA DE LA OBRA EJECUTADA. NO HABIENDO MAS QUE TRATAR SE DA POR TERMINADA LA PRESENTE ACTA A LAS ______ HORAS DEL DIA ______DE_______________DE 2020.
| (8) | | (8) |
| REPRESENTANTE DE LA UNIDAD EJECUTORA | | REPRESENTANTE DE LA DGSMPC |
| (8) | | (8) |
| RESPONSABLE DE LOS TRABAJOS POR PARTE DE LA EMPRESA | | RESPONSABLE DEL BIEN CULTURAL |
| (9) |
| REPRESENTANTE DE LA ENTIDAD NORMATIVA (INAH/INBAL) |
INSTRUCTIVO DE LLENADO
ACTA DE ENTREGA RECEPCIÓN FOREMOBA
1. Anotar el nombre del bien inmueble de Propiedad Federal.
2. Anotar el nombre del o de los responsables de ejecutar los trabajos.
3. Anotar el nombre del representante de la DGSMPC.
4. Anotar el número del Convenio de Colaboración.
5. Anotar el monto con el cual fue beneficiado el proyecto.
6. Describir los trabajos de intervención realizados en el bien cultural.
7. Anotar el nombre de la persona representante de la entidad normativa.
8. Anotar el nombre y la firma de las personas responsables en dar cierre a los trabajos.
9. Anotar el nombre y la firma del representante de la entidad normativa.
ANEXO 7 FOREMOBA
MODELO DE CONVENIO FOREMOBA
CONVENIO DE COLABORACIÓN PARA LA APLICACIÓN DEL APOYO A COMUNIDADES PARA RESTAURACIÓN DE MONUMENTOS Y BIENES ARTÍSTICOS DE PROPIEDAD FEDERAL QUE CELEBRAN, LA SECRETARÍA DE CULTURA, EN LO SUCESIVO "LA SECRETARÍA", REPRESENTADO POR EL/LA DIRECTOR/A GENERAL DE SITIOS Y MONUMENTOS DEL PATRIMONIO CULTURAL, ____________________; Y POR LA OTRA, __________________, EN ADELANTE _______________, REPRESENTADA POR __________________, EN SU CARÁCTER DE _____________________ EN ADELANTE "___________"; DE CONFORMIDAD CON LAS SIGUIENTES DECLARACIONES Y CLÁUSULAS:
DECLARACIONES
I. "LA SECRETARÍA" declara que:
I.1 Es una dependencia de la administración pública federal centralizada, en términos de los artículos 90 de la Constitución Política de los Estados Unidos Mexicanos; 1, 2 Fracc. I, 26 y 41 Bis de la Ley Orgánica de la Administración Pública Federal; y 1 del Reglamento Interior de la Secretaría de Cultura; que tiene por objeto ejercer las atribuciones para elaborar y conducir la política nacional en materia de cultura con la participación que corresponda a otras dependencias y entidades de la administración pública federal.
I.2 En su carácter de Director (a) General de Sitios y Monumentos del Patrimonio Cultural de conformidad con el nombramiento de fecha día ____ de___ de___, expedido por _____________, cuenta con las facultades necesarias para suscribir el presente convenio, de conformidad con los artículos 2 Fracc. XI, 12 Fracc. XI y 20 del Reglamento Interior de la Secretaría de Cultura, facultades que a la fecha no le han sido revocadas o limitadas en forma alguna. La aplicación de los recursos económicos públicos se realiza de conformidad con los Criterios que en Materia de Ejecución y Control Presupuestal del Gasto Público establece el Presupuesto de Egresos de la Federación para el ejercicio fiscal de _____, publicado en el Diario Oficial de la Federación el día ________ de ______.
I.3 La aplicación de los recursos económicos públicos, se realiza de conformidad con los Criterios que en Materia de Ejecución y Control Presupuestal del Gasto Público establece el Presupuesto de Egresos de la Federación para el ejercicio fiscal de _____, publicado en el Diario Oficial de la Federación el día __ de ______ de ____.
I.4 De acuerdo con el artículo 41 Bis fracción segunda de la "Ley Orgánica de la Administración Pública Federal", le corresponde a la Secretaría de Cultura conservar, proteger y mantener los monumentos arqueológicos, históricos y artísticos que conforman el Patrimonio Cultural de la Nación.
I.5 A efecto de realizar las acciones antes señaladas, ha creado a través de la Dirección General de Sitios y Monumentos del Patrimonio Cultural, en lo sucesivo "LA DGSMPC", el Apoyo a Comunidades para Restauración de Monumentos y Bienes Artísticos de Propiedad Federal, en adelante "EL FOREMOBA" cuyo fin es el otorgamiento de recursos financieros complementarios a proyectos presentados por instituciones estatales, municipales, comunidades locales y grupos organizados legalmente constituidos, para mantener, rehabilitar, conservar o restaurar un bien o monumento histórico y/o bienes artísticos de propiedad federal que serán seleccionados por parte de la Comisión Dictaminadora de "EL FOREMOBA", a fin de fortalecer la infraestructura de bienes históricos y/o artísticos, muebles o inmuebles de la Nación en beneficio de la comunidad.
I.6 "EL FOREMOBA", tiene como objetivo general, promover la concurrencia, preferentemente tripartita, de los recursos de los fondos federales, estatales, municipales, comunitarios locales y grupos organizados legalmente constituidos, orientados hacia el mantenimiento, protección, rehabilitación, restauración y/o conservación de los monumentos históricos y bienes artísticos con que cuenta el Patrimonio Nacional, para un mejor aprovechamiento y canalización de los recursos para tal efecto.
I.7 Fomentará que no se dupliquen esfuerzos federales equivalentes dirigidos a la misma población beneficiada. Para tal efecto, realiza las acciones de coordinación respectivas con instituciones afines.
I.8 Con fecha ________________, se publicaron en el Diario Oficial de la Federación, las Reglas de Operación vigentes de "EL FOREMOBA" para su aplicación.
I.9 Designa a su Dirección General de Sitios y Monumentos del Patrimonio Cultural, como la unidad administrativa responsable para dar cumplimiento a los compromisos establecidos en el presente instrumento legal.
I.10 Señala como domicilio para todos los efectos legales el inmueble ubicado en Av. Insurgentes Sur
1822, Col. Florida, Alcaldía Álvaro Obregón, CP 01030, Ciudad de México.
II. "__________" declara que:
a. Si es un Estado, su Instancia Estatal de Cultura:
II.1 Organismo Público Descentralizado del Poder Ejecutivo del Estado de _________, con personalidad jurídica y patrimonio propio y tiene como objeto ___________, en de conformidad con_____________.
II.2 El/La__________, en su carácter de Secretario de _______ del Estado de ________ de conformidad con el nombramiento de fecha ______________, expedido a su favor por _____________, se encuentra facultado para suscribir el presente Convenio, en los términos _____________________.
II.3 Conoce el origen y fines de "EL FOREMOBA", así como sus mecanismos de operación, procedimientos y criterios, por lo que, al ser seleccionado favorablemente por la Comisión Dictaminadora de dicho Fondo, en su Sesión de fecha __________, se encuentra en la mejor disposición de conjuntar sus esfuerzos con "LA SECRETARÍA", para llevar a cabo el desarrollo del proyecto beneficiado, para el __________, mismo que se encuentra ubicado dentro de su jurisdicción.
II.4 Cuenta con Registro Federal de Contribuyentes _________ y señala como domicilio para los efectos legales derivados de este Convenio, el ubicado en _________.
b. Si es un Municipio:
II.1 El Municipio libre es un nivel de Gobierno, investido de personalidad jurídica, con territorio y patrimonio propios, autónomo en su régimen interior, con capacidad económica propia y con la libre administración de su hacienda; con una población asentada en una circunscripción territorial y gobernado por un Ayuntamiento; lo anterior conforme a lo dispuesto por el artículo 115 de la Constitución Política de los Estados Unidos Mexicanos y _______ de la Ley Orgánica Municipal del Estado de __________.
II.2 El/La__________, en su carácter de Presidente Municipal, acredita la personalidad con que se ostenta de acuerdo con ______________; y cuenta con las facultades suficientes para suscribir el presente Convenio, en los términos _____________________.
II.3 El/La__________, en su carácter de Síndico Municipal, acredita la personalidad con que se ostenta de acuerdo con ______________; y cuenta con las facultades suficientes para suscribir el presente Convenio, en los términos _____________________.
II.4 Conoce el origen y fines de "EL FOREMOBA", así como sus mecanismos de operación, procedimientos y criterios, por lo que, al ser seleccionado favorablemente por la Comisión Dictaminadora de dicho Fondo, en su Sesión de fecha __________, se encuentra en la mejor disposición de conjuntar sus esfuerzos con "LA SECRETARÍA", para llevar a cabo el desarrollo del proyecto beneficiado, para el __________, mismo que se encuentra ubicado dentro de su jurisdicción.
II.5 Cuenta con Registro Federal de Contribuyentes _________ y señala como domicilio para los efectos legales derivados de este Convenio, el ubicado en _________.
Cuando participa el Estado y/o el Municipio procede la participación de la Secretaría de Finanzas Estatal:
III. "FINANZAS" declara que:
III.1 Organismo Público Descentralizado del Poder Ejecutivo del Estado de _________, con personalidad jurídica y patrimonio propio y tiene como objeto ___________, en de conformidad con_____________.
III.2 El/La__________, en su carácter de Secretario de _______ del Estado de ________ de conformidad con el nombramiento de fecha ______________, expedido a su favor por _____________, se encuentra facultado para suscribir el presente Convenio, en los términos _____________________.
III.3 Cuenta con Registro Federal de Contribuyentes _________ y señala como domicilio para los efectos legales derivados de este Convenio, el ubicado en _________.
Vistas las declaraciones que proceden, las partes acuerdan sujetar su compromiso en la forma y términos siguientes:
CLÁUSULAS
PRIMERA.- Las partes acuerdan conjuntar sus esfuerzos y respectivas capacidades, con el propósito de colaborar en beneficio del proyecto del __________, el cual ha sido presentado por __________, y seleccionado por la Comisión Dictaminadora de "EL FOREMOBA" de "LA SECRETARÍA" en su reunión del
________________ y aprobado por el Comité Ejecutivo de "EL FOREMOBA" en su primera sesión ordinaria de fecha ________________, la ejecución de los trabajos se realizará durante el periodo contemplado en el programa de obra presentado en el expediente y que fue avalado por la Comisión Dictaminadora.
SEGUNDA.- Las partes para el cumplimiento del objeto del presente Convenio, acuerdan en proporcionar la cantidad de $__________ (__________ pesos 00/100 M.N.), en la forma y términos siguientes:
Opción 1 Proyectos bipartitos: "LA SECRETARÍA" aportará $__________, lo que representa un __% del costo total del proyecto, a efecto de que ___________ lleve a cabo el proyecto presentado a "EL FOREMOBA", del inmueble de propiedad federal denominado ___________, ubicado en ___________, consistente en ___________.
Opción 2 Proyectos tripartitos: "LA SECRETARÍA" aportará $___________ (REPRESENTA UNA TERCERA PARTE DEL PROYECTO), lo que representa un __% del costo total del proyecto, a efecto de que ___________ lleve a cabo el proyecto presentado a "EL FOREMOBA", del inmueble de propiedad federal denominado ___________, ubicado en ___________, consistente en ___________.
Estos recursos se entregarán en una sola exhibición de acuerdo al presupuesto presentado, por lo que no será susceptible de presupuestarse en ejercicios fiscales posteriores, ni la suscripción de este Convenio implica la obligación de transferencias posteriores en ejercicios fiscales subsecuentes con cargo a la Federación, para complementar las acciones que pudieran derivar del objeto del presente documento, ni de operaciones inherentes a las obras y equipamiento, ni para cualquier otro gasto administrativo o gastos inherentes de operación vinculados con el objeto del mismo.
Los recursos son provenientes del presupuesto autorizado para el (Programa S268) Apoyos a la Cultura - Apoyo a Comunidades para Restauración de Monumentos y Bienes Artísticos de Propiedad Federal para el ejercicio fiscal 2020 y están sujetos a la disponibilidad presupuestaria del ejercicio 2020. Los recursos federales se considerarán devengados a partir de la suscripción de este Convenio y en los siguientes casos:
a) En el caso de los subsidios que se otorguen a Entidades Federativas (incluidos sus organismos descentralizados) o Municipios se considerarán devengados a la entrega de los recursos a esos órdenes de gobierno por conducto de "FINANZAS", quien, a su vez, en un plazo no mayor a 5 días naturales transferirá a ________________el recurso.
b) Los subsidios no contemplados en el inciso anterior, se considerarán devengados en el momento que se constituya la obligación de entregar los recursos a la instancia beneficiada.
La liberación de estos recursos se realizará una vez entregado el proyecto, el presupuesto y el cronograma correspondientes; debidamente elaborados, estructurados y aprobados por la comisión dictaminadora, conforme a las normas y lineamientos establecidos en las Reglas de Operación de "EL FOREMOBA".
Previa la liberación de recursos, será necesario que __________ indique por escrito al __________, Secretario Ejecutivo o la Dirección de "EL FOREMOBA", el número de cuenta y a favor de quién se hará el depósito para la canalización y administración correspondiente y quiénes asumirán la responsabilidad de realizar las comprobaciones de los recursos ante el "EL FOREMOBA" y la Secretaría de la Función Pública de acuerdo a los puntos observados en la cláusula cuarta del presente Convenio.
Para los efectos anteriormente precisados "__________", deberá gestionar ante "FINANZAS" una cuenta bancaria productiva específica, que permita la identificación de los recursos para efectos de la administración, comprobación de su ejercicio y fiscalización del proyecto a que se refiere la cláusula primera; debiendo expedir "FINANZAS" el comprobante oficial correspondiente a favor de "LA SECRETARÍA" por la cantidad transferida.
__________ aportará la cantidad de $__________ (__________ pesos 00/100 M.N.) para que se apliquen de manera directa al __________, ubicado en _________, consistente en _________.
TERCERA.- Considerando que los recursos que la Federación otorga a las Entidades Federativas, a través de "EL FOREMOBA", no pierden su carácter federal al ser entregadas a las mismas, y, por lo tanto, su ejercicio está sujeto a las disposiciones federales aplicables, __________ se compromete, en la aplicación de los recursos recibidos de "EL FOREMOBA", a observar en todo momento la Ley de Obras Públicas y Servicios Relacionados con las Mismas y su Reglamento.
CUARTA.- __________ por virtud del presente instrumento, reconoce y acepta que tendrá el carácter de instancia beneficiaria de "EL FOREMOBA" y asumirá entre otros los siguientes compromisos:
a) Destinar los recursos recibidos de "LA SECRETARÍA", así como sus rendimientos financieros exclusivamente pata el cumplimiento del proyecto establecido en la cláusula primera de este Convenio.
b) Iniciar la ejecución de los trabajos del proyecto aprobado en un plazo no mayor de quince días posteriores a la liberación de los recursos aportados por "LA SECRETARÍA", a través de "EL FOREMOBA".
c) Que el perfil del personal encargado de los trabajos de restauración del inmueble involucrado cuente previamente con el visto bueno de la Comisión Dictaminadora de "EL FOREMOBA".
Para tal efecto, dicho personal deberá enviar por correo electrónico a: foremoba@cultura.gob.mx, su currículum vitae, o bien entrevistarse con la Subdirección de Restauración de Bienes Históricos Culturales de "LA DGSMPC". De ser el caso, el visto bueno de "LA DGSMPC" será notificado personalmente el día de la entrevista, o de manera escrita en el correo electrónico que indique el currículum vitae correspondiente.
d) Entregar puntualmente a "LA SECRETARÍA" los informes trimestrales para que se analice y evalúe el avance del proyecto, así como para dar seguimiento a este Convenio.
e) Comprobar a "LA SECRETARÍA" el ejercicio de los recursos monetarios ejercidos, anexando la comprobación de gastos respectivos y materiales que respalden el desarrollo de sus actividades, de conformidad con las autorizaciones contempladas en el presupuesto y proyecto respectivo. Esta información deberá ser entregada al finalizar los trabajos y será por el total de la aportación, realizada por "LA SECRETARÍA", la cual se entregará a la Dirección de "EL FOREMOBA" por medio de:
- Copia del convenio con que se contrató al responsable de la ejecución de los trabajos.
- Copia de las facturas fiscales que el responsable entregó por el pago de los trabajos.
De no existir contrato o convenio con el responsable de la ejecución de los trabajos, se requerirán:
- Copia de las facturas y notas de la compra de materiales.
- Copia de las listas de raya o pagos de la mano de obra.
- Hoja del resumen del total de los gastos como portada.
f) Entregar un informe final de las actividades donde se establezca que el proyecto se cumplió al 100% de acuerdo con el presente Convenio.
g) Presentar un informe técnico final que justifique el apoyo recibido soportado en:
1. Estimación final que contenga:
- Números Generadores de los conceptos ejecutados con croquis de ubicación y fotografías por concepto de obra.
- Catálogo real de los trabajos realizados.
- Reporte fotográfico del proceso de la obra describiendo los trabajos.
2. Copia de bitácora de obra correspondiente
3. Informe o informes trimestrales debidamente llenados y firmados por el responsable de los trabajos o el responsable legal del proyecto.
4. Acta de entrega-recepción de los trabajos debidamente firmado.
h) Otorgar el crédito correspondiente a "LA SECRETARÍA"/"DGSMPC", en la promoción y difusión que realice con motivo de los trabajos de mantenimiento, protección, restauración, rehabilitación y/o conservación, establecidos en el Convenio respectivo.
i) Poner a consideración de "LA SECRETARÍA", dentro de los siguientes tres días hábiles, cualquier modificación, de inicio o conclusión, que sufra el proyecto apoyado, en metas, objetivos, programa de trabajo y aplicación.
Estos documentos deberán ser entregados en la Dirección de "EL FOREMOBA" a más tardar dentro de los treinta días naturales siguientes a la terminación de los trabajos.
j) Aquellos que le sean exigidos por el Comité Ejecutivo de "EL FOREMOBA" para el mejor desarrollo de su proyecto.
Se considerará como incumplimiento cualquier falta a lo establecido en los puntos anteriores, así como aquellos compromisos y obligaciones adicionales que surjan del presente Convenio.
En caso de que __________ sea sancionada temporal o definitivamente con la aportación de recursos, el/la responsable reintegrará los recursos a la TESOFE, dichos recursos se pondrán a
disposición para el cobro correspondiente a través de los mecanismos previstos en base a las presentes Reglas de Operación y en las demás disposiciones aplicables a "LA SECRETARÍA", el monto total del apoyo económico otorgado hasta el momento de ser emitida la sanción correspondiente.
Cuando exista un retraso de inicio de obra a más de dos meses de haberse realizado el depósito del recurso federal, ___________ tendrá la obligación de explicar por escrito de manera oficial al __________, Secretario Ejecutivo de "EL FOREMOBA", el motivo del retraso dentro de los siguientes quince días naturales y subsanará los inconvenientes generados como resultados del retraso; así mismo, se comprometerá a dar inicio a los trabajos en un lapso no mayor de cuarenta y cinco días naturales después de haberse realizado la carta de motivos del retraso.
Serán causa de suspensión definitiva de recursos económicos a ___________ la reincidencia en el incumplimiento de los compromisos y obligaciones del instrumento jurídico, cuando goce de otro apoyo federal equivalente para el mismo proyecto o bien, cuando no cuente con la autorización del Comité Ejecutivo de "EL FOREMOBA", en caso de apoyos complementarios.
En ningún caso __________ podrá gozar simultáneamente del apoyo de otro programa federal, salvo en el caso que el apoyo acordado por "LA SECRETARÍA" no cubra el costo Total previsto en el proyecto.
Cuando ___________ destine los recursos aportados por "LA SECRETARÍA" para un fin distinto en lo estipulado en el presente convenio, o no se hayan aplicado en los plazos estipulados, así como aquellos recursos públicos federales no devengados al 31 de diciembre de 2020, deberán reintegrarse junto con los rendimientos que se hubieren generado para su entero a la TESOFE, a través de "LA SECRETARÍA" de conformidad con lo dispuesto en el artículo 176, del Reglamento de la Ley Federal de Presupuesto y Responsabilidad Hacendaria, y no será acreedor a un segundo apoyo que "LA SECRETARÍA" promueve.
De no realizarse la devolución del recurso en tiempo y forma "LA SECRETARÍA", estará en su derecho de gestionar su recuperación, en términos de las disposiciones legales aplicables.
QUINTA.- Las partes acuerdan designar para la coordinación y realización de los compromisos contraídos en virtud del presente instrumento, a los siguientes responsables.
Por parte de "LA SECRETARÍA" al ___________________________, Secretario Ejecutivo de "EL FOREMOBA".
Por parte de ___________ a ____________.
SEXTA.- __________ acuerda que la suscripción del presente convenio implica la aceptación de los términos del dictamen emitido por la Comisión Dictaminadora de "EL FOREMOBA", respecto al proyecto presentado, así también la ejecución del proyecto aprobado por la Comisión Dictaminadora será responsabilidad exclusiva de ____________, debiendo dar cabal cumplimiento a las cláusulas establecidas en el presente instrumento.
SÉPTIMA.- Para el seguimiento de los avances del proyecto aprobado por el Comité Ejecutivo se deberá conformar un Comité de Seguimiento en razón de la posibilidad de reunir a sus miembros propuestos como titulares. Dicho Comité estará integrado por los siguientes miembros:
1. EL __________________, Secretario Ejecutivo de "EL FOREMOBA", quien será el Presidente del Comité.
2. La persona titular o una/un representante de __________.
3. La persona titular o una/un representante de la Secretaría de Cultura del Estado de ____________.
4. Una/un representante del Instituto Nacional de Antropología e Historia en la Entidad Federativa.
5. La Directora de "EL FOREMOBA".
6. El/La Coordinador/a del Área Administrativa o Financiera de "EL FOREMOBA".
7. En su caso, el responsable del bien mueble o inmueble beneficiario de "EL FOREMOBA".
8. Una/Un representante del Órgano Interno de Control en "LA SECRETARÍA" quien actuará como observador.
9. Una/Un representante de la sociedad civil.
10. Una/Un representante del sector privado.
OCTAVA.- El Comité de Seguimiento tendrá las siguientes atribuciones:
a) Supervisar la aplicación de los recursos aportados a través de "EL FOREMOBA" y, en su caso, las aportaciones de ___________. Constatar la realización, en tiempo y forma, del proyecto presentado ante "EL FOREMOBA" y que haya sido beneficiado con dictamen Aprobado.
b) Comunicar al Comité Ejecutivo de "EL FOREMOBA" los avances o problemas detectados en la instrumentación de este Programa en ____________.
c) Proponer estrategias para el mejoramiento y aprovechamiento del patrimonio de muebles e inmuebles propiedad de la Nación.
d) Fomentar la participación de iniciativa de la sociedad civil en el mantenimiento y conservación de los bienes muebles e inmuebles propiedad de la Nación.
NOVENA.- "LA SECRETARÍA" y ___________ convienen que corresponderá al Comité de Seguimiento de "EL FOREMOBA", por conducto del ___________, Secretario Ejecutivo, ser el órgano encargado de supervisar la ejecución del proyecto detallado en la cláusula primera de este instrumento.
DÉCIMA.- Con el propósito de dar cumplimiento con lo establecido en la Ley General de Desarrollo Social, su Reglamento, en las Reglas de Operación del Programa de Apoyos a la Cultura, en los Lineamientos para la promoción y operación de la Contraloría Social en los programas federales de desarrollo social publicados en el Diario Oficial de la Federación el 28 de octubre de 2016 y en los Documentos de Contraloría Social autorizados por la Secretaría de la Función Pública; ____________se compromete a conformar un Comité de Contraloría Social para el proyecto beneficiado por el "FOREMOBA", así como a realizar las actividades de la promoción, capacitación y registro del Comité. Estas actividades y los resultados de la contraloría social se reportarán en el Sistema Informático de Contraloría Social (SICS), durante el tiempo que dure el compromiso establecido en el presente Convenio.
DÉCIMA PRIMERA.- Las partes convienen que podrán cuando así lo consideren conveniente, realizar por conducto de sus Órganos Internos de Control, las auditorias necesarias por la aplicación de los recursos otorgados para el cumplimiento del objeto del presente instrumento.
DÉCIMA SEGUNDA.- Las partes acuerdan que el presente instrumento no constituye una sociedad o empresa de ningún tipo entre las mismas, por lo tanto "LA SECRETARÍA" no será responsable en ningún caso de los gastos, deuda o responsabilidades económicas, laborales, fiscales, de seguridad social o de cualquier otro tipo que contraiga __________.
DÉCIMA TERCERA.- Las partes acuerdan expresamente que el personal que participe por cada una de ellas en la organización, ejecución, supervisión y cualesquiera otras actividades que se lleven a cabo con motivo del presente instrumento, continuará en forma absoluta bajo la dirección y dependencia de la parte que lo designó, sin que se entienda en forma alguna que en la realización de los trabajos desarrollados durante la designación se pudiesen generar, o haber generado, derechos laborales de otra naturaleza, con respecto a las otras partes signantes.
DÉCIMA CUARTA.- Las partes convienen que cualquier modificación al presente instrumento se hará de común acuerdo y por escrito.
DÉCIMA QUINTA.- El presente instrumento iniciará sus efectos a partir de la fecha de su firma y tendrá una vigencia hasta que concluya la ejecución del proyecto aprobado, misma que deberá verificarse a más tardar, en el plazo establecido en el calendario de obra entregado en el proyecto, así como el total cumplimiento de las acciones objeto del mismo.
Lo anterior, en el entendido de que solo se refiere a la aplicación de los recursos públicos federales extraordinarios no regularizables del ejercicio fiscal 2020, por lo que no se comprometen recursos de los subsecuentes ejercicios fiscales, conforme al artículo 54 de la Ley Federal de Presupuesto y Responsabilidad Hacendaria.
DÉCIMA SEXTA.- Las partes acuerdan expresamente resolver en amigable composición cualquier controversia que se derive por la interpretación y cumplimiento del presente convenio.
En caso de no solucionarse las diferencias, las partes acuerdan someterse a la jurisdicción de los Tribunales Federales con sede en la Ciudad de México, renunciando al fuero que, por razón de su domicilio o nacionalidad, presentes o futuros pudiera corresponderles.
El presente convenio que fue leído y enteradas las partes de su valor y consecuencias legales, se firma el día __del mes _____ del año dos mil _________en la Ciudad de ___________.
| El/LA DIRECTOR/A GENERAL DE SITIOS Y MONUMENTOS DEL PATRIMONIO CULTURAL. _____________________________ | | POR "__________" _______________________ _________________ |
ANEXO 8 FOREMOBA
DIAGRAMA DE FLUJO
ANEXO 1 PROFEST
Comisión de Honor y Comisión Dictaminadora PROFEST
Comisión de Honor
1.Integración
La titular o el titular de la Dirección General de Promoción y Festivales Culturales
La titular o el titular de cada Coordinación Nacional del Instituto Nacional de Bellas Artes y Literatura
La titular o el titular de la Dirección General de Culturas Populares, Indígenas y Urbanas.
2. Atribución
Seleccionar y emitir el listado de tres expertos profesionales por cada disciplina para integrar a las cuatro Comisiones Dictaminadoras PROFEST, la selección será mediante insaculación, obtenida de las bases de información de cada Coordinación Nacional del INBAL, y de la Dirección General de Culturas Populares, Indígenas y Urbanas de la Secretaría de Cultura.
Los nombramientos de los promotores culturales de cada zona geográfica serán determinados por los representantes regionales de cultura.
3. Criterio
Profesionales con reconocida trayectoria artística y cultural.
El promotor cultural de cada zona geográfica deberá ser un especialista en la cultura y arte de su región, con conocimiento de su territorio, mismo que no figura dentro de alguno de los proyectos postulados en la emisión 2020 de la Convocatoria PROFEST, y con experiencia en la realización de festivales culturales y artísticos.
4. Función
Determinar mediante insaculación a tres miembros especialistas por disciplina de las cuatro Comisiones Dictaminadoras PROFEST.
Los nombramientos de estas comisiones serán inapelables.
Comisiones Dictaminadoras PROFEST
I. Integración
Las Comisiones Dictaminadoras correspondientes a las disciplinas de literatura, artes visuales y diseño, y gastronomía, estarán conformadas por:
· La titular o el titular de la Dirección General de Promoción y Festivales Culturales de la Secretaría de Cultura o su suplente, quien fungirá como presidente;
· La titular o el titular de cada Coordinación Nacional de Literatura, o de la Coordinación Nacional de Artes Visuales, del INBAL, o de la Dirección General de Culturas Populares, Indígenas y Urbanas de la Secretaría de Cultura, o su suplente, quienes tendrán a su cargo la Secretaría Ejecutiva, una persona de acuerdo con la disciplina que se sesione a dictaminación, como especialista de disciplina;
· Un representante de cada una de las siguientes instancias de la SC: Órgano Interno de Control, UAJ y DGA.
· Un representante de Transparencia Mexicana.
· Un promotor cultural representante nombrado para cada zona geográfica.
· Una persona de apoyo designado por la o el titular de la DGPFC.
· Los tres expertos profesionales seleccionados por la Comisión de Honor de acuerdo con la disciplina.
· La Comisión Dictaminadora correspondiente a las disciplinas de música, teatro y danza, estará conformada por:
· La titular o el titular de la Dirección General de Promoción y Festivales Culturales
· Tres expertos profesionales seleccionados por la Comisión de Honor por cada una de las tres disciplinas.
· Un promotor cultural representante nombrado para cada zona geográfica.
· La o el titular del INBAL, o su suplente, quien tendrá a su cargo la Secretaría Ejecutiva.
· Un titular de la Coordinación Nacional de Teatro, de la Coordinación Nacional de Música, y de la Coordinación Nacional de Danza, del INBAL.
· Una persona de apoyo designado por la o el titular de la DGPFC;
· Un representante de cada una de las siguientes instancias de la SC: Órgano Interno de Control, UAJ y DGA;
· Un representante de Transparencia Mexicana.
Será procedente la realización de las sesiones con la asistencia de por lo menos siete de los siguientes miembros: la persona titular de la DGPFC o su suplente, la persona titular de la Coordinación Nacional del INBAL o Dirección General de Culturas Populares, Indígenas y Urbanas de la Secretaría de Cultura, o su suplente, quien tendrá a su cargo la Secretaría Ejecutiva, como especialista de cada disciplina, la o el representante de la DGPFC o su suplente, al menos tres promotores culturales representantes nombrados para cada zona geográficas, y, al menos, dos expertos profesionales seleccionados por la Comisión de Honor.
En cada sesión, la o el Representante de la DGPFC levantará un acta de la sesión que será publicada para el conocimiento y escrutinio de los solicitantes de apoyo del PROFEST y de todos los ciudadanos.
II. Atribuciones
1) De la Presidencia
a) Dirigir las reuniones de la Comisión Dictaminadora.
b) Inaugurar y clausurar las sesiones de trabajo de la Comisión Dictaminadora.
c) Expresar las consideraciones generales de la DGPFC.
d) Determinar, en correspondencia con el volumen de proyectos de Festivales entregados por la DGPFC, el número de expertos requeridos para evaluar, calificar, seleccionar y determinar montos de apoyo para los proyectos favorables en tiempo y forma.
2) De la Secretaría Ejecutiva
a) Pronunciar los comentarios que estimen pertinentes.
3) De los expertos
a) Evaluar, calificar, seleccionar y determinar montos de apoyo específicos y generales para los
proyectos favorables en tiempo y forma
b) Analizar y, en su caso, aprobar el orden del día y los documentos sobre los asuntos a tratar.
c) Pronunciar los comentarios que estimen pertinentes.
4) De la persona de apoyo designada por la o el titular de la DGPFC.
a) Emitir la convocatoria de las sesiones ordinarias, los órdenes del día y los asuntos que se tratarán, incluyendo los soportes documentales necesarios, así como remitirlos a cada una de las personas integrantes de la Comisión Dictaminadora.
b) Realizar el escrutinio de asistencia a las reuniones de la Comisión Dictaminadora, verificar el quórum necesario para sesionar.
c) Levantar el acta respectiva.
d) Pronunciar los comentarios que estimen pertinentes.
La Presidencia tendrá voz y voto de calidad; la Secretaría Ejecutiva tendrá voz, pero no voto; los expertos tendrán voz y voto, los promotores culturales representantes nombrados para cada zona geográfica tendrán voz y voto. Los representantes del DGPFC, OIC, la DGA, la UAJ, Transparencia sólo tendrán voz. Las sesiones sólo podrán ser convocadas por la Presidencia o la DGPFC.
Todos los integrantes de las Comisiones Dictaminadoras están obligados a abstenerse de la votación cuando ésta implique un posible conflicto de interés.
III. Funciones
1) Evaluar y calificar los proyectos presentados en apego a los objetivos del PROFEST y con base en los criterios de selección estipulados en las RO.
2) Los proyectos serán analizados en conjunto y cada miembro de las Comisiones Dictaminadoras emitirán su opinión y voto.
3) Una vez analizados, el fallo de cada proyecto podrá ser favorable o no favorable, siempre que se cumplan con las condiciones que las propias Comisiones Dictaminadoras establezcan.
4) Los proyectos serán favorables cuando se cuente con, por lo menos, la mayoría simple de votos a favor por parte de quienes integren la Comisión Dictaminadora de la disciplina.
5) Asignar el monto que se considere adecuado y suficiente para cumplir con los objetivos particulares del Festival postulado.
6) Establecer los compromisos adicionales que se consideren necesarios para garantizar el uso eficiente de los recursos autorizados.
7) Instruir a la o el representante de la DGPFC de la Comisión Dictaminadora para realizar las gestiones necesarias, a fin de informar a las instancias beneficiarias, iniciar el proceso de formalización jurídicoadministrativo, así como llevar a cabo el seguimiento para la adecuada optimización y aplicación de los recursos aprobados.
8) Las demás que no contravengan las disposiciones legales aplicables.
Criterios de selección por categoría
Primera categoría
a) Calidad Integral del proyecto.
b) Demuestran la realización de la primera y/o segunda edición del año inmediato anterior.
c) Busca la cooperación interinstitucional.
d) Originalidad en la propuesta del perfil del Festival.
e) Demuestra ampliar la oferta cultural de la región.
f) Fomenta la conservación del patrimonio cultural inmaterial de la región.
g) Acompaña los objetivos de la agenda 2030 para el desarrollo sostenible.
h) Atención preferente a zonas de alta marginalidad
i) Que promuevan actividades para públicos específicos (niñas, niños, adolescentes, personas con discapacidad, privadas de su libertad por situación carcelaria, adultas/ os mayores, pueblos indígenas, comunidad LGBTTTIQ, etc.), la asistencia de grupos de la población en situación vulnerable a los recintos o escenarios culturales y que ofrezcan actividades culturales especialmente dirigidas a ellos.
j) Que la instancia organizadora cuente con la capacidad de financiamiento para llevar a cabo el proyecto, así como la disponibilidad de personal administrativo y de producción debidamente capacitado y suficiente para cumplir con las necesidades y alcance del festival de manera oportuna.
Segunda Categoría
a) Calidad integral del proyecto.
b) Programación dirigida a la creación de públicos, promoviendo la igualdad entre hombres y mujeres, considerando los rangos de edad y características específicas de la población.
c) Busca la cooperación interinstitucional.
d) Presenta un alto porcentaje de programación de artistas locales y regionales.
e) Perfil de las y los artistas o grupos a contratarse, que propicien la igualdad entre hombres y mujeres.
f) Que la instancia organizadora cuente con la capacidad de financiamiento para llevar a cabo el proyecto, así como la disponibilidad de personal administrativo y de producción debidamente capacitado y suficiente para cumplir con las necesidades y alcance del festival de manera oportuna.
g) Atención preferente a zonas de alta marginalidad.
h) Que busque mejorar la oferta cultural de la región y que incluya actividades de divulgación o talleres de formación y capacitación que vinculan a los creadores o especialistas que participan en los eventos y Festivales con sus audiencias.
i) Que promuevan actividades para públicos específicos (niñas, niños, adolescentes, personas con discapacidad, privadas de su libertad por situación carcelaria, adultas/ os mayores, pueblos indígenas, comunidad LGBTTTIQ, etc.), la asistencia de grupos de la población en situación vulnerable a los recintos o escenarios culturales y que ofrezcan actividades culturales especialmente dirigidas a ellos.
j) Fomenta el turismo cultural de la región.
k) Fomenta la conservación del patrimonio cultural inmaterial de la región.
l) Acompaña los objetivos de la agenda 2030 para el desarrollo sostenible.
Tercera categoría.
a) Calidad integral del proyecto.
b) Trayectoria comprobable y relevancia del festival.
c) Demuestra programación de actividades artísticas y culturales a cargo de creadores locales, regionales y nacionales.
d) Programación dirigida a la creación de públicos, promoviendo la igualdad entre hombres y mujeres, considerando los rangos de edad y características específicas de la población.
e) Cooperaciones institucionales y financieras integradas en la propuesta.
f) Itinerancia de artistas y grupos artísticos locales y regionales que fomente el fortalecimiento de circuitos culturales.
g) Perfil de las y los artistas o grupos a contratarse, que propicien la igualdad entre hombres y mujeres.
h) Que la instancia organizadora cuente con la capacidad de financiamiento para llevar a cabo el proyecto, así como la disponibilidad de personal administrativo y de producción debidamente capacitado y suficiente para cumplir con las necesidades y alcance del festival de manera oportuna.
i) Atención preferente a zonas de alta marginalidad.
j) Que busque mejorar la oferta cultural de la región y que incluya actividades de divulgación o talleres de formación y capacitación que vinculan a los creadores o especialistas que participan en los eventos y Festivales con sus audiencias.
k) Que promuevan actividades para públicos específicos (niñas, niños, adolescentes, personas con discapacidad, privadas de su libertad por situación carcelaria, adultas/ os mayores, pueblos indígenas, comunidad LGBTTTIQ, etc.), la asistencia de grupos de la población en situación vulnerable a los recintos o escenarios culturales y que ofrezcan actividades culturales especialmente dirigidas a ellos.
l) Que contribuya al desarrollo económico de la comunidad en que se realizan, fomentando el turismo cultural de la región.
m) Que fomenten la conservación del patrimonio cultural inmaterial de la región.
n) Demuestra que el Festival forma parte de una planeación a largo plazo (por ejemplo: plan estatal, municipal o institucional de cultura)
o) Acompaña los objetivos de la agenda 2030 para el desarrollo sostenible.
Cuarta categoría.
a) Posicionamiento internacional comprobable.
b) Demuestra haber obtenido premios y/o reconocimientos por su impacto.
c) Incluye en su programación actividades de divulgación o talleres de formación y capacitación que vinculan a los creadores o especialistas que participan en los eventos y Festivales con sus audiencias.
d) Demuestra un impacto económico con la realización del proyecto.
e) Que la programación de sus actividades se realiza en más de dos municipios.
f) Demuestra que el Festival forma parte de una planeación a largo plazo (por ejemplo: plan estatal, municipal o institucional de cultura).
g) Que cuente con un mínimo de 40 actividades programadas.
h) Propicia y participa en la itinerancia de artistas, grupos y obras artísticas y culturales en circuitos locales, regionales, nacionales y/o internacionales.
i) Que la instancia organizadora cuente con la capacidad de financiamiento para llevar a cabo el proyecto, así como la disponibilidad de personal administrativo y de producción debidamente capacitado y suficiente para cumplir con las necesidades y alcance del festival de manera oportuna.
j) Demuestra en su programación actividades de formación, exhibición y producción artística en beneficio de artistas nacionales (exhibición de cine mexicano, coproducción de obras teatrales, musicales y dancísticas, talleres de especializados de literatura, gastronomía, diseño, cinematografía, entre otros).
k) Cooperaciones institucionales y financieras integradas en la propuesta.
l) Programación dirigida a la creación de públicos, promoviendo la igualdad entre hombres y mujeres, considerando los rangos de edad y características específicas de la población.
m) Perfil de las y los artistas o grupos a contratarse, que propicien la igualdad entre hombres y mujeres.
n) Atención preferente a zonas de alta marginalidad.
o) Que promuevan actividades para públicos específicos (niñas, niños, adolescentes, personas con discapacidad, privadas de su libertad por situación carcelaria, adultas/ os mayores, pueblos indígenas, comunidad LGBTTTIQ, etc.), la asistencia de grupos de la población en situación vulnerable a los recintos o escenarios culturales y que ofrezcan actividades culturales especialmente dirigidas a ellos.
Acompaña los objetivos de la agenda 2030 para el desarrollo sostenible.
ANEXO 2 PROFEST
Modelo de Convocatoria PROFEST
Convocatoria
Apoyo a Festivales Culturales y Artísticos
PROFEST 2020
La Secretaría de Cultura, con el fin de contribuir al enriquecimiento de la oferta artística y cultural y facilitar el acceso a ella para toda la población, a través de la realización y profesionalización de Festivales culturales y artísticos y con fundamento en lo dispuesto en los artículos 74 y 75 de la Ley Federal de Presupuesto y Responsabilidad Hacendaria y a lo dispuesto en los artículos 2, 26 así como 41 Bis de la Ley Orgánica de la Administración Pública Federal, publicado en el Diario Oficial de la Federación el 17 de diciembre de 2015, convoca a
· las Instituciones Estatales de Cultura de las 32 entidades federativas,
· las instituciones municipales de cultura,
· todos los municipios y las 16 alcaldías de la Ciudad de México,
· todas las universidades públicas estatales y
· Organizaciones de la Sociedad Civil sin fines de lucro, con fines de promoción y fomento de las artes.
a presentar proyectos de Festivales culturales y artísticos cuyo eje central sea la programación de actividades de artes escénicas, artes plásticas, gastronomía y literatura, cuyo objetivo sea favorecer el acceso a las expresiones culturales y prácticas artísticas para todos los mexicanos.
Se entiende como Festival, un evento artístico temático o multidisciplinario en el que se programan actividades escénicas, visuales, gastronómicas y/o literarias, en un determinado tiempo en el territorio nacional, que se realiza en el territorio nacional y que es organizado por una institución pública o una OSC.
Los proyectos deberán presentar un objetivo claro; una programación de actividades específicas -artísticas y culturales- con énfasis en su impacto en audiencias, artistas y comunidades, una proyección detallada de las acciones que se deben llevar a cabo desde el diseño hasta la rendición de cuentas del Festival y una estimación de los recursos monetarios, financieros y en especie requeridos, así como la capacidad probada para organizar el evento.
Los proyectos deben demostrar capacidad para contribuir al impulso de la creatividad personal y colectiva; al desarrollo humano; al fortalecimiento de la identidad, así como a la generación de ideas para promover una convivencia cívica. Las metas deben responder a las necesidades de acceso a la cultura y ejercicio de los derechos culturales de una región, estado, localidad, población o comunidad determinada y fortalecer los sentidos de identidad y comunidad que propicien el establecimiento y mantenimiento de relaciones armónicas, pacíficas y colaborativas de los miembros de una comunidad entre sí y con el medio ambiente.
1. El registro de los proyectos se realizará conforme al siguiente calendario:
Fecha de inicio: h del de del .
Fecha de cierre: h del de del (horario de la Ciudad de México).
La Secretaría de Cultura otorgará subsidios, en el esquema de coinversión, de acuerdo con las siguientes categorías según el número de ediciones:
A) Festivales de segunda y tercera emisión, hasta $500,000.00 (quinientos mil pesos 00/100 M.N.).
B) Festivales de cuarta a séptima emisión, hasta $1,500,000.00 (un millón quinientos mil pesos 00/100 M.N.).
C) Festivales de octava a decimoprimera emisión, hasta $3,000,000.00 (tres millones de pesos 00/100 M.N.).
D) Festivales de decimosegunda emisión en adelante, hasta $5,000,000.00 (cinco millones de pesos 00/100 M.N.).
En todos los casos se deberá contar por lo menos con el 35% de coinversión, para Festivales de las siguientes disciplinas:
1. MÚSICA
| Categoría | 1.1 Documentación Oficial y Anexos | 1.2 Documentación probatoria | 1.3 Rubros |
| Primera Segunda Tercera | A. Formato oficial de Solicitud (Anexo A). B. Formato oficial del Proyecto (Anexo B). C. Formato oficial del Cronograma, presupuesto y programación confirmada (Anexo C). D. Formato oficial de Semblanza y cotización (Anexo D). E. Cartas cotización de los servicios a contratar o arrendar con recurso PROFEST. F. Carta compromiso de coinversión de recursos necesarios para la realización del Festival (Anexo E). G. Carta de no gestión de otros recursos de origen federal para el Festival (Anexo E). H. Carta de salvaguarda de los derechos de autor de las obras artísticas que conformen la programación (Anexo E). I. Para las instituciones públicas carta compromiso de entrega, en caso de ser elegidos beneficiarios, documentación de la Secretaría de Finanzas Estatal o su similar (Anexo E). J. Para festivales que destinen el recurso PROFEST para pago de honorarios artísticos y/o académicos de participantes extranjeros, carta de compromiso de contratación y pago acorde al marco legal del INM. K. Para los festivales a realizarse a partir del mes de julio, carta compromiso de entrega, en caso de ser elegidos beneficiarios, el 40% de la programación confirmada faltante, a más tardar tres meses antes de la fecha de inicio del Festival. L. Documentación legal y fiscal de la Instancia Postulante. | 1.2.1 Documentación probatoria de cada una de las emisiones del Festival. | · Honorarios artísticos y académicos. · Requerimientos técnicos (escenarios, audio, iluminación y proyección). · Transportación aérea de participantes artísticos y académicos. · Servicios de traducción y subtitulaje. · Derechos de autor y seguros, directamente relacionados con las actividades artísticas. Los recursos otorgados podrán emplearse específicamente para el pago de honorarios artísticos y académicos, nacionales e internacionales, en un mínimo de 60% y un máximo de 40% para el pago de otros conceptos relacionados con las actividades. |
| | 1.2.1 Documentación probatoria de cada una de las emisiones del Festival. | |
| Cuarta | 1.2.3 Soporte documental: a) Documentación probatoria de cada una de las emisiones del Festival. b) Evidencia periodística de medios de comunicación que muestre el posicionamiento nacional y/o internacional del Proyecto. c) Evidencia de premios y/o reconocimientos por su impacto. d) Evidencia documental del impacto económico derivado de la realización del Proyecto. e) Evidencia documental en la que se demuestra que la programación de sus actividades se realiza en más de dos municipios. f) Evidencia documental en la que se demuestra que el Festival forma parte de una planeación a largo plazo (por ejemplo: plan estatal, municipal o institucional de cultura). g) Evidencia documental en la que demuestra que el Proyecto cuenta con la cooperación financiera de instituciones. h) Evidencia documental en la que demuestra el total de público atendido en los últimos 3 años de realización del Proyecto. |
2. TEATRO
| Categoría | 2.1 Documentación Oficial y Anexos | 2.2 Documentación probatoria | 2.3 Rubros |
| Primera Segunda Tercera | A. Formato oficial de Solicitud (Anexo A). B. Formato oficial del Proyecto (Anexo B). C. Formato oficial del Cronograma, presupuesto y programación confirmada (Anexo C). D. Formato oficial de Semblanza y cotización (Anexo D). E. Cartas cotización de los servicios a contratar o arrendar con recurso PROFEST. F. Carta compromiso de coinversión de recursos necesarios para la realización del Festival (Anexo E). G. Carta de no gestión de otros recursos de origen federal para el Festival (Anexo E). H. Carta de salvaguarda de los derechos de autor de las obras artísticas que conformen la programación (Anexo E). I. Para las instituciones públicas carta compromiso de entrega, en caso de ser elegidos beneficiarios, documentación de la Secretaría de Finanzas Estatal o su similar (Anexo E). J. Para festivales que destinen el recurso PROFEST para pago de honorarios artísticos y/o académicos de participantes extranjeros, carta de compromiso de contratación y pago acorde al marco legal del INM. K. Para los festivales a realizarse a partir del mes de julio, carta compromiso de entrega, en caso de ser elegidos beneficiarios, el 40% de la programación confirmada faltante, a más tardar tres meses antes de la fecha de inicio del Festival. L. Documentación legal y fiscal de la Instancia Postulante. | 2.2.1 Documentación probatoria de cada una de las emisiones del Festival. | · Honorarios artísticos y académicos. · Requerimientos técnicos (escenarios, audio, iluminación y proyección). · Transportación aérea de participantes artísticos y académicos. · Servicios de traducción y subtitulaje. · Derechos de autor y seguros, directamente relacionados con las actividades artísticas. Los recursos otorgados podrán emplearse específicamente para el pago de honorarios artísticos y académicos, nacionales e internacionales, en un mínimo de 60% y un máximo de 40% para el pago de otros conceptos relacionados con las actividades. |
| Cuarta | 2.2.3 Soporte documental: a) Evidencia periodística de medios de comunicación que muestre el posicionamiento nacional y/o internacional del Proyecto. b) Evidencia de premios y/o reconocimientos por su impacto. c) Evidencia documental del impacto económico derivado de la realización del Proyecto. d) Evidencia documental en la que se demuestra que la programación de sus actividades se realiza en más de dos municipios. e) Evidencia documental en la que se demuestra que el Festival forma parte de una planeación a largo plazo (por ejemplo: plan estatal, municipal o institucional de cultura). f) Evidencia documental en la que demuestra que el Proyecto cuenta con la cooperación financiera de instituciones. g) Evidencia documental en la que demuestra el total de público atendido en los últimos 3 años de realización del Proyecto. |
3. DANZA
| Categoría | 3.1 Documentación Oficial y Anexos | 3.2 Documentación probatoria | 3.3 Rubros |
| Primera Segunda Tercera | A. Formato oficial de Solicitud (Anexo A). B. Formato oficial del Proyecto (Anexo B). C. Formato oficial del Cronograma, presupuesto y programación confirmada (Anexo C). D. Formato oficial de Semblanza y cotización (Anexo D). E. Cartas cotización de los servicios a contratar o arrendar con recurso PROFEST. F. Carta compromiso de coinversión de recursos necesarios para la realización del Festival (Anexo E). G. Carta de no gestión de otros recursos de origen federal para el Festival (Anexo E). H. Carta de salvaguarda de los derechos de autor de las obras artísticas que conformen la programación (Anexo E). I. Para las instituciones públicas carta compromiso de entrega, en caso de ser elegidos beneficiarios, documentación de la Secretaría de Finanzas Estatal o su similar (Anexo E). J. Para festivales que destinen el recurso PROFEST para pago de honorarios artísticos y/o académicos de participantes extranjeros, carta de compromiso de contratación y pago acorde al marco legal del INM. K. Para los festivales a realizarse a partir del mes de julio, carta compromiso de entrega, en caso de ser elegidos beneficiarios, el 40% de la programación confirmada faltante, a más tardar tres meses antes de la fecha de inicio del Festival. L. Documentación legal y fiscal de la Instancia Postulante. | 3.2.1 Documentación probatoria de cada una de las emisiones del Festival. | · Honorarios artísticos y académicos. · Requerimientos técnicos (escenarios, audio, iluminación y proyección). · Transportación aérea de participantes artísticos y académicos. · Servicios de traducción y subtitulaje. · Derechos de autor y seguros, directamente relacionados con las actividades artísticas. Los recursos otorgados podrán emplearse específicamente para el pago de honorarios artísticos y académicos, nacionales e internacionales, en un mínimo de 60% y un máximo de 40% para el pago de otros conceptos relacionados con las actividades. |
| Cuarta | 3.2.3 Soporte documental: a) Evidencia periodística de medios de comunicación que muestre el posicionamiento nacional y/o internacional del Proyecto. b) Evidencia de premios y/o reconocimientos por su impacto. c) Evidencia documental del impacto económico derivado de la realización del Proyecto. d) Evidencia documental en la que se demuestra que la programación de sus actividades se realiza en más de dos municipios. e) Evidencia documental en la que se demuestra que el Festival forma parte de una planeación a largo plazo (por ejemplo: plan estatal, municipal o institucional de cultura). f) Evidencia documental en la que demuestra que el Proyecto cuenta con la cooperación financiera de instituciones. g) Evidencia documental en la que demuestra el total de público atendido en los últimos 3 años de realización del Proyecto. |
4. LITERATURA
| Categoría | 4.1 Documentación Oficial y Anexos | 4.2 Documentación probatoria | 4.3 Rubros |
| Primera Segunda Tercera | A. Formato oficial de Solicitud (Anexo A). B. Formato oficial del Proyecto (Anexo B). C. Formato oficial del Cronograma, presupuesto y programación confirmada (Anexo C). D. Formato oficial de Semblanza y cotización (Anexo D). E. Cartas cotización de los servicios a contratar o arrendar con recurso PROFEST. F. Carta compromiso de coinversión de recursos necesarios para la realización del Festival (Anexo E). G. Carta de no gestión de otros recursos de origen federal para el Festival (Anexo E). H. Carta de salvaguarda de los derechos de autor de las obras artísticas que conformen la programación (Anexo E). I. Para las instituciones públicas carta compromiso de entrega, en caso de ser elegidos beneficiarios, documentación de la Secretaría de Finanzas Estatal o su similar (Anexo E). J. Para festivales que destinen el recurso PROFEST para pago de honorarios artísticos y/o académicos de participantes extranjeros, carta de compromiso de contratación y pago acorde al marco legal del INM. K. Para los festivales a realizarse a partir del mes de julio, carta compromiso de entrega, en caso de ser elegidos beneficiarios, el 40% de la programación confirmada faltante, a más tardar tres meses antes de la fecha de inicio del Festival. L. Documentación legal y fiscal de la Instancia Postulante. | 4.2.1 Documentación probatoria de cada una de las emisiones del Festival. | · Honorarios artísticos y académicos. · Requerimientos técnicos (escenarios, audio, iluminación y proyección). · Arrendamiento de espacios, muebles e inmuebles. · Corte vinil. · Transportación aérea de participantes artísticos y académicos. · Servicios de traducción y subtitulaje. · Derechos de autor y seguros, directamente relacionados con las actividades artísticas. |
| Cuarta | 4.2.3 Soporte documental: a) Evidencia periodística de medios de comunicación que muestre el posicionamiento nacional y/o internacional del Proyecto. b) Evidencia de premios y/o reconocimientos por su impacto. c) Evidencia documental del impacto económico derivado de la realización del Proyecto. d) Evidencia documental en la que se demuestra que la programación de sus actividades se realiza en más de dos municipios. e) Evidencia documental en la que se demuestra que el Festival forma parte de una planeación a largo plazo (por ejemplo: plan estatal, municipal o institucional de cultura). f) Evidencia documental en la que demuestra que el Proyecto cuenta con la cooperación financiera de instituciones. g) Evidencia documental en la que demuestra el total de público atendido en los últimos 3 años de realización del Proyecto. |
5. ARTES VISUALES Y DISEÑO
| Categoría | 5.1 Documentación Oficial y Anexos | 5.2 Documentación probatoria | 5.3 Rubros |
| Primera Segunda Tercera | A. Formato oficial de Solicitud (Anexo A). B. Formato oficial del Proyecto (Anexo B). C. Formato oficial del Cronograma, presupuesto y programación confirmada (Anexo C). D. Formato oficial de Semblanza y cotización (Anexo D). E. Cartas cotización de los servicios a contratar o arrendar con recurso PROFEST. F. Carta compromiso de coinversión de recursos necesarios para la realización del Festival (Anexo E). G. Carta de no gestión de otros recursos de origen federal para el Festival (Anexo E). H. Carta de salvaguarda de los derechos de autor de las obras artísticas que conformen la programación (Anexo E). I. Para las instituciones públicas carta compromiso de entrega, en caso de ser elegidos beneficiarios, documentación de la Secretaría de Finanzas Estatal o su similar (Anexo E). J. Para festivales que destinen el recurso PROFEST para pago de honorarios artísticos y/o académicos de participantes extranjeros, carta de compromiso de contratación y pago acorde al marco legal del INM. K. Para los festivales a realizarse a partir del mes de julio, carta compromiso de entrega, en caso de ser elegidos beneficiarios, el 40% de la programación confirmada faltante, a más tardar tres meses antes de la fecha de inicio del Festival. L. Documentación legal y fiscal de la Instancia Postulante. | 5.2.1 Documentación probatoria de cada una de las emisiones del Festival. | · Honorarios artísticos y académicos. · Requerimientos técnicos (escenarios, audio, iluminación y proyección). · Arrendamiento de espacios, muebles e inmuebles. · Corte vinil. · Transportación aérea de participantes artísticos y académicos. · Servicios de traducción y subtitulaje. · Derechos de autor y seguros, directamente relacionados con las actividades artísticas. |
| Cuarta | 5.2.3 Soporte documental: a) Evidencia periodística de medios de comunicación que muestre el posicionamiento nacional y/o internacional del Proyecto. b) Evidencia de premios y/o reconocimientos por su impacto. c) Evidencia documental del impacto económico derivado de la realización del Proyecto. d) Evidencia documental en la que se demuestra que la programación de sus actividades se realiza en más de dos municipios. e) Evidencia documental en la que se demuestra que el Festival forma parte de una planeación a largo plazo (por ejemplo: plan estatal, municipal o institucional de cultura). f) Evidencia documental en la que demuestra que el Proyecto cuenta con la cooperación financiera de instituciones. g) Evidencia documental en la que demuestra el total de público atendido en los últimos 3 años de realización del Proyecto. |
6. GASTRONOMÍA
| Categoría | 7.1 Documentación Oficial y Anexos. | 7.2 Documentación probatoria | 7.3 Rubros. |
| Primera Segunda Tercera | A. Formato oficial de Solicitud (Anexo A). B. Formato oficial del Proyecto (Anexo B). C. Formato oficial del Cronograma, presupuesto y programación confirmada (Anexo C). D. Formato oficial de Semblanza y cotización (Anexo D). E. Cartas cotización de los servicios a contratar o arrendar con recurso PROFEST. F. Carta compromiso de coinversión de recursos necesarios para la realización del Festival (Anexo E). G. Carta de no gestión de otros recursos de origen federal para el Festival (Anexo E). H. Carta de salvaguarda de los derechos de autor de las obras artísticas que conformen la programación (Anexo E). I. Para las instituciones públicas carta compromiso de entrega, en caso de ser elegidos beneficiarios, documentación de la Secretaría de Finanzas Estatal o su similar (Anexo E). J. Para festivales que destinen el recurso PROFEST para pago de honorarios artísticos y/o académicos de participantes extranjeros, carta de compromiso de contratación y pago acorde al marco legal del INM. K. Para los festivales a realizarse a partir del mes de julio, carta compromiso de entrega, en caso de ser elegidos beneficiarios, el 40% de la programación confirmada faltante, a más tardar tres meses antes de la fecha de inicio del Festival. L. Documentación legal y fiscal de la Instancia Postulante. | 7.2.1 Documentación probatoria de cada una de las emisiones del Festival. | · Honorarios artísticos y académicos. · Insumos para actividades gastronómicas. · Requerimientos técnicos (escenarios, audio, iluminación y proyección). · Arrendamiento de espacios, muebles e inmuebles. · Transportación aérea de participantes artísticos y académicos. · Servicios de traducción y subtitulaje. · Derechos de autor y seguros, directamente relacionados con las actividades artísticas. |
| Cuarta | 7.2.3 a) Evidencia periodística de medios de comunicación que muestre el posicionamiento nacional y/o internacional del Proyecto. b) Evidencia de premios y/o reconocimientos por su impacto. c) Evidencia documental del impacto económico derivado de la realización del Proyecto. d) Evidencia documental en la que se demuestra que la programación de sus actividades se realiza en más de dos municipios. e) Evidencia documental en la que se demuestra que el Festival forma parte de una planeación a largo plazo (por ejemplo: plan estatal, municipal o institucional de cultura). f) Evidencia documental en la que demuestra que el Proyecto cuenta con la cooperación financiera de instituciones. g) Evidencia documental en la que demuestra el total de público atendido en los últimos 3 años de realización del Proyecto. |
INFORMACIÓN GENERAL
2. Las instancias arriba señaladas podrán presentar hasta dos proyectos de Festivales Culturales y Artísticos.
3. Cumplir con las bases de participación establecidas en la Convocatoria del PROFEST.
4. En todos los casos, la DGPFC se reserva el derecho de verificar la documentación y la información requerida con las instancias correspondientes.
5. Las solicitudes con documentación que no cumplan con la totalidad de los requisitos señalados en la presente convocatoria serán descartadas. Los documentos ilegibles o que no puedan reproducirse por errores en los mismos, se considerarán como documentación no entregada.
6. Las actividades apoyadas por la SC mediante el PROFEST deberán ser de acceso gratuito, para público en general y en lugares públicos.
7. El registro de los proyectos se realizará conforme al siguiente calendario:
Fecha de inicio: h del de del .
Fecha de cierre: h del de del (horario de la Ciudad de México).
ESPECIFICACIÓN DE DOCUMENTACIÓN OFICIAL Y ANEXOS.
Poner a disposición de la DGPFC un expediente digital, a través de un proceso de inscripción en el portal http://profest.cultura.gob.mx/, con los siguientes documentos, con firma autógrafa de la o el titular de la instancia postulante o, en su caso, de la o el representante legal o aquella persona que tenga las facultades de acuerdo con los ordenamientos legales aplicables para obligarse con la SC.
I. Formato oficial de Solicitud establecido por el PROFEST en original (Anexo 4 PROFEST).
II. Formato oficial del Proyecto para Festivales culturales y artísticos establecido por el PROFEST (Anexo 5 PROFEST).
III. Formato oficial de Cronograma, presupuesto y programación confirmada (Anexo 6 PROFEST).
IV. Formato oficial de Semblanza y cotización de los participantes que se proponen pagar con los recursos del apoyo federal. La información proporcionada deberá sustentar la propuesta artística programada de la o el artista, ponente, expositor(a) o grupo artístico (Anexo 7 PROFEST).
V. En el caso de los gastos relativos a los bienes y servicios para la realización del Festival que se proponen pagar con recursos del PROFEST, se deberá adjuntar una cotización en papel membretado con datos verificables del proveedor, así como del bien o servicio a contratar o arrendar: rubro, costo unitario, cantidad, importe total, IVA y especificaciones técnicas.
VI. Carta compromiso de coinversión (institucional, social o privada) dirigida a la Secretaría de Cultura (modelo disponible en el Anexo 8 PROFEST), en formato libre, de cada una de las instituciones públicas o privadas que garanticen las aportaciones de recursos necesarios para la realización del Festival, con firma autógrafa, no facsímil. Dicha carta deberá especificar el monto de la inversión, así como el rubro, servicios, contrataciones y/o arrendamientos a los que se destinará. La información deberá coincidir con lo referido en el Proyecto (Anexo 5 PROFEST).
VII. Carta bajo protesta de decir verdad, dirigida a la Secretaría de Cultura, en la que se declare que no se gestionan ni recibirán otros recursos de origen federal para el Festival (Anexo 8 PROFEST).
VIII. Carta bajo protesta de decir verdad, dirigida a la Secretaría de Cultura, en la que se declare que se salvaguardarán los derechos de autor de las obras artísticas que conformen la programación de acuerdo con la normatividad vigente (Anexo 8 PROFEST).
IX. Las instituciones públicas deberán presentar una carta compromiso, dirigida a la Secretaría de Cultura, de que proporcionarán, en caso de ser elegidos beneficiarios, la siguiente documentación de la Secretaría de Finanzas Estatal o su similar (Anexo 8 PROFEST):
· Identificación oficial con fotografía de la o el titular o la(s) o el (los) representante(s) legal(es), en su caso.
· Nombramiento de la o el titular o la(s) o el (los) representante(s) legal(es), en su caso.
· Constancia de situación fiscal actualizada y completa.
· Comprobante de domicilio que coincida con la dirección fiscal, no mayor a tres meses de emisión.
8. Para los Festivales en los que el recurso PROFEST se destine al pago de participantes, artistas y grupos extranjeros, deberán hacer entrega de carta bajo protesta de decir verdad, dirigida a la Secretaría de Cultura, en la que se declare que la contratación y pago se realizará conforme a lo dispuesto al marco legal del Instituto Nacional de Migración para la internación de artistas remunerados (Anexo 8 PROFEST).
9. Para los festivales a realizarse a partir del mes de julio, deberán presentar una carta compromiso, dirigida a la Secretaría de Cultura, de que entregarán, en caso de ser elegidos beneficiarios, el 40% de la programación confirmada faltante, a más tardar tres meses antes de la fecha de inicio del Festival (Anexo 8 PROFEST).
10. Para los Festivales participantes en la cuarta categoría, deberán hacer entrega adicional de la siguiente documentación probatoria, atendiendo al menos cuatro de los siguientes puntos:
a) Evidencia periodística de medios de comunicación que muestre el posicionamiento nacional y/o internacional del Proyecto.
b) Evidencia de premios y/o reconocimientos por su impacto.
c) Evidencia documental del impacto económico derivado de la realización del Proyecto.
d) Evidencia documental en la que se demuestra que la programación de sus actividades se realiza en más de dos municipios.
e) Evidencia documental en la que se demuestra que el Festival forma parte de una planeación a largo plazo (por ejemplo: plan estatal, municipal o institucional de cultura).
f) Evidencia documental en la que demuestra que el Proyecto cuenta con la cooperación financiera de instituciones.
g) Evidencia documental en la que demuestra el total de público atendido en los últimos 3 años de realización del Proyecto.
DOCUMENTACIÓN LEGAL Y FISCAL
11. Los siguientes documentos legales y fiscales de la instancia postulante, de acuerdo con su naturaleza:
1. Versión digital actualizada del Instrumento Jurídico de Creación, Ley Orgánica Municipal y Ley General de Gobierno y Administración Municipal, Acta Constitutiva y sus modificaciones, según sea el caso.
2. Identificación oficial con fotografía de la o el titular o representante legal, en su caso, que firma la solicitud.
3. Nombramiento de la o el titular de la instancia o representante legal, en su caso, que firma la solicitud.
4. Constancia de situación fiscal actualizada y completa de la Instancia Postulante.
5. Comprobante de domicilio que coincida con la dirección fiscal, no mayor a tres meses de emisión.
6. 32-D con fecha de emisión no mayor a un mes, con opinión en sentido positivo.
7. Constancias de mayoría de la presidenta(e) o alcalde(sa) y de la o el síndico municipal y/o nombramiento de la(s) o el (los) representante(s) legal(es) del municipio o alcaldía, en su caso.
12. Si es OSC, escaneos legibles de:
1. Acta constitutiva y, en su caso, última modificación protocolizada ante notario público que demuestre que la OSC tiene por lo menos dos años de haber sido constituida antes de la fecha de publicación de la convocatoria, para verificar que contemple entre las actividades de su objeto social, la promoción, producción y difusión del arte y la cultura, y que realicen Festivales culturales y artísticos.
2. Constancia de registro de la CLUNI vigente y en cumplimiento con sus obligaciones, en su caso.
3. Identificación oficial con fotografía de la o el titular o representante legal que firma la solicitud.
4. Constancia de situación fiscal actualizada y completa.
5. Comprobante de domicilio que coincida con la dirección fiscal, no mayor a tres meses de emisión.
6. 32-D con fecha de expedición no mayor a tres meses, con opinión en sentido positivo.
7. Ejemplo de un CFDI emitido por la instancia solicitante, cancelado o expedido por cualquier concepto, con los requisitos fiscales de acuerdo con las leyes federales vigentes.
13. Evidencias verificables de emisiones anteriores que garanticen la continuidad de realización del Festival con el mismo nombre, en formato PDF o JPG. Debe incluirse el escaneo de un cartel, un programa de mano, notas periodísticas y tres fotografías de diferentes presentaciones artísticas por cada uno de los años de realización, mostrando la emisión y nombre del Festival que representa.
La asesoría se llevará a cabo presencialmente en las oficinas ubicadas en Av. Paseo de la Reforma núm. 175, PB, Colonia y Alcaldía Cuauhtémoc, CP 06500, Ciudad de México en un horario de lunes a viernes de 9 a 18 horas, vía telefónica llamando al 55 4155 0551 o 55 4155 0200 extensión 9526 o vía electrónica dirigiendo un correo a profest@cultura.gob.mx.
En caso de que el solicitante no pueda cargar su documentación a través del portal (www.profest.cultura.gob.mx) podrá acudir hasta las 14:00 horas del día de cierre de la convocatoria a las oficinas ubicadas en Av. Paseo de la Reforma núm. 175, PB, Colonia y Alcaldía Cuauhtémoc, CP 06500, Ciudad de México, con la documentación escaneada en dispositivos electrónicos de almacenamiento de
información, tales como CD o USB, suficientes para contener toda la información solicitada.
ELEGIBILIDAD
14. Los proyectos de Festivales elegibles deberán cumplir con las anteriores bases de participación. Los proyectos serán evaluados y calificados considerando los siguientes criterios de selección según su categoría de participación. En los casos que resulte relevante, adjuntar documentación probatoria especificando en el proyecto a qué criterio da sustento.
Primera categoría
a) Calidad Integral del proyecto.
b) Demuestra la realización de la primera y/o segunda edición del año inmediato anterior.
c) Busca la cooperación interinstitucional.
d) Originalidad en la propuesta del perfil del Festival.
e) Demuestra ampliar la oferta cultural de la región.
f) Fomenta la conservación del patrimonio cultural inmaterial de la región.
g) Acompaña los objetivos de la agenda 2030 para el desarrollo sostenible.
h) Atención preferente a zonas de alta marginalidad.
i) Promueven actividades para públicos específicos (niñas, niños, adolescentes, personas con discapacidad, privadas de su libertad por situación carcelaria, adultas/ os mayores, pueblos indígenas, comunidad LGBTTTIQ, etc.), la asistencia de grupos de la población en situación vulnerable a los recintos o escenarios culturales y que ofrezcan actividades culturales especialmente dirigidas a ellos.
j) Que la instancia organizadora cuente con la capacidad de financiamiento para llevar a cabo el proyecto, así como la disponibilidad de personal administrativo y de producción debidamente capacitado y suficiente para cumplir con las necesidades y alcance del festival de manera oportuna.
Segunda Categoría
a) Calidad integral del proyecto.
b) Programación dirigida a la creación de públicos, promoviendo la igualdad entre hombres y mujeres, considerando los rangos de edad y características específicas de la población.
c) Busca la cooperación interinstitucional.
d) Presenta un alto porcentaje de programación de artistas locales y regionales.
e) Perfil de las y los artistas o grupos a contratarse, que propicien la igualdad entre hombres y mujeres.
f) Que la instancia organizadora cuente con la capacidad de financiamiento para llevar a cabo el proyecto, así como la disponibilidad de personal administrativo y de producción debidamente capacitado y suficiente para cumplir con las necesidades y alcance del festival de manera oportuna.
g) Atención preferente a zonas de alta marginalidad.
h) Que busque mejorar la oferta cultural de la región y que incluya actividades de divulgación o talleres de formación y capacitación que vinculan a los creadores o especialistas que participan en los eventos y Festivales con sus audiencias.
i) Promueven actividades para públicos específicos (niñas, niños, adolescentes, personas con discapacidad, privadas de su libertad por situación carcelaria, adultas/ os mayores, pueblos indígenas, comunidad LGBTTTIQ, etc.), la asistencia de grupos de la población en situación vulnerable a los recintos o escenarios culturales y que ofrezcan actividades culturales especialmente dirigidas a ellos.
j) Fomenta el turismo cultural de la región.
k) Fomenta la conservación del patrimonio cultural inmaterial de la región.
l) Acompaña los objetivos de la agenda 2030 para el desarrollo sostenible.
Tercera categoría
a) Calidad integral del proyecto.
b) Trayectoria comprobable y relevancia del festival.
c) Demuestra programación de actividades artísticas y culturales a cargo de creadores locales,
regionales y nacionales.
d) Programación dirigida a la creación de públicos, promoviendo la igualdad entre hombres y mujeres, considerando los rangos de edad y características específicas de la población.
e) Genera cooperaciones institucionales y financieras integradas en la propuesta.
f) Promueve la itinerancia de artistas y grupos artísticos locales y regionales y que fomente el fortalecimiento de circuitos culturales.
g) Perfil de las y los artistas o grupos a contratarse, que propicien la igualdad entre hombres y mujeres.
h) Que la instancia organizadora cuente con la capacidad de financiamiento para llevar a cabo el proyecto, así como la disponibilidad de personal administrativo y de producción debidamente capacitado y suficiente para cumplir con las necesidades y alcance del festival de manera oportuna.
i) Atención preferente a zonas de alta marginalidad.
j) Que busque mejorar la oferta cultural de la región y que incluya actividades de divulgación o talleres de formación y capacitación que vinculan a los creadores o especialistas que participan en los eventos y Festivales con sus audiencias.
k) Promueven actividades para públicos específicos (niñas, niños, adolescentes, personas con discapacidad, privadas de su libertad por situación carcelaria, adultas/ os mayores, pueblos indígenas, comunidad LGBTTTIQ, etc.), la asistencia de grupos de la población en situación vulnerable a los recintos o escenarios culturales y que ofrezcan actividades culturales especialmente dirigidas a ellos.
l) Que contribuya al desarrollo económico de la comunidad en que se realizan, fomentando el turismo cultural de la región.
m) Que fomenten la conservación del patrimonio cultural inmaterial de la región.
n) Demuestra que el Festival forma parte de una planeación a largo plazo (por ejemplo: plan estatal, municipal o institucional de cultura).
o) Acompaña los objetivos de la agenda 2030 para el desarrollo sostenible.
Cuarta categoría
a) Posicionamiento nacional y/o internacional comprobable.
b) Demuestra haber obtenido premios y/o reconocimientos por su impacto.
c) Incluye en su programación actividades de divulgación o talleres de formación y capacitación que vinculan a los creadores o especialistas que participan en los eventos y Festivales con sus audiencias.
d) Demuestra un impacto económico con la realización del proyecto.
e) Que la programación de sus actividades se realiza en más de dos municipios y que cuenta con presencia de creadores locales y/o regionales.
f) Demuestra que el Festival forma parte de una planeación a largo plazo (por ejemplo: plan estatal, municipal o institucional de cultura).
g) Que cuente con un mínimo de 40 actividades programadas.
h) Propicia y participa en la itinerancia de artistas, grupos y obras artísticas y culturales en circuitos locales, regionales, nacionales y/o internacionales.
i) Que la instancia organizadora cuente con la capacidad de financiamiento para llevar a cabo el proyecto, así como la disponibilidad de personal administrativo y de producción debidamente capacitado y suficiente para cumplir con las necesidades y alcance del festival de manera oportuna.
j) Demuestra en su programación actividades de formación, exhibición y producción artística en beneficio de artistas nacionales (coproducción de obras teatrales, musicales y dancísticas, talleres de especializados de literatura, gastronomía, diseño, entre otros).
k) Cooperaciones institucionales y financieras integradas en la propuesta.
l) Programación dirigida a la creación de públicos, promoviendo la igualdad entre hombres y mujeres, considerando los rangos de edad y características específicas de la población.
m) Perfil de las y los artistas o grupos a contratarse, que propicien la igualdad entre hombres y mujeres.
n) Atención preferente a zonas de alta marginalidad
o) Promueven actividades para públicos específicos (niñas, niños, adolescentes, personas con discapacidad, privadas de su libertad por situación carcelaria, adultas/ os mayores, pueblos indígenas, comunidad LGBTTTIQ, etc.), la asistencia de grupos de la población en situación vulnerable a los recintos o escenarios culturales y que ofrezcan actividades culturales especialmente dirigidas a ellos.
p) Acompaña los objetivos de la agenda 2030 para el desarrollo sostenible.
EVALUACIÓN Y SELECCIÓN
La Comisión de Honor determinará mediante insaculación a tres miembros especialistas por disciplina de cuatro Comisiones Dictaminadoras, quienes evaluarán y calificarán los proyectos de Festivales con base en los criterios de selección arriba enunciados. Las Comisiones Dictaminadoras correspondientes a las disciplinas de literatura, artes visuales y diseño, y La titular o el titular de la Dirección General de Promoción y Festivales Culturales.
· Tres expertos profesionales seleccionados por la Comisión de Honor de acuerdo con la disciplina.
· Un promotor cultural representante nombrado para cada zona geográfica.
· Un titular de Coordinación Nacional de Literatura, o de la Coordinación Nacional de Artes Visuales, del INBAL o de la Dirección General de Culturas Populares, Indígenas y Urbanas de la Secretaría de Cultura o su suplente, quienes tendrán a su cargo la Secretaría Ejecutiva, de acuerdo con la disciplina que se sesione a dictaminación;
· Una persona de apoyo designado por la o el titular de la DGPFC;
· Un representante de cada una de las siguientes instancias de la SC: Órgano Interno de Control, UAJ y DGA;
· Un representante de Transparencia Mexicana.
La Comisión Dictaminadora correspondiente a las disciplinas de música, teatro y danza, estará conformada por:
· La titular o el titular de la Dirección General de Promoción y Festivales Culturales.
· Tres expertos profesionales seleccionados por la Comisión de Honor por cada una de las tres disciplinas.
· Un promotor cultural representante nombrado para cada zona geográfica.
· La o el titular del INBAL, o su suplente, quien tendrá a su cargo la Secretaría Ejecutiva.
· Un titular de la Coordinación Nacional de Teatro, de la Coordinación Nacional de Música, y de la Coordinación Nacional de Danza, del INBAL.
· Una persona de apoyo designado por la o el titular de la DGPFC;
· Un representante de cada una de las siguientes instancias de la SC: Órgano Interno de Control, UAJ y DGA;
15. Un representante de Transparencia Mexicana.
16. Los nombramientos de la Comisión de Honor y el fallo de la Comisión Dictaminadora serán inapelables.
Los proyectos dictaminados como favorables se darán a conocer públicamente en cultura.gob.mx/convocatorias a más tardar el __ de ____________ de 2020.
NOTIFICACIÓN DE FALLO
17. La instancia postulante recibirá de la DGPFC, a más tardar quince días hábiles a partir del día siguiente de la publicación de los resultados la notificación oficial correspondiente.
18. La DGPFC dará seguimiento y asesoría a los responsables de los proyectos favorables desde la publicación de resultados y hasta el cierre del programa.
RESTRICCIONES
19. No podrán participar quienes no hayan cumplido las obligaciones contraídas con la Secretaría de Cultura en ediciones previas de PROFEST, teniendo como fecha límite para la rendición de cuentas una semana antes de la fecha de cierre de esta Convocatoria.
20. No serán sujetos de apoyo aquellos proyectos que presenten documentación incompleta o que ésta se encuentre en un trámite jurídico-administrativo, así como formatos distintos a los oficiales.
21. No serán sujetos de apoyo aquellos proyectos que para 2020 reciban recursos o se encuentren
gestionando otro tipo de financiamiento de origen federal.
22. No se aceptarán proyectos en los que la representación fiscal de más de tres artistas o grupos la lleve a cabo una sola persona física o moral. Así como tampoco aquellos en los que se pretenda contratar un mismo proveedor para más de dos conceptos de gastos.
23. En caso de que la Instancia haya renunciado o reintegrado el recurso total otorgado por la SC de la emisión 2019, se sancionará a la instancia o a la OSC y no podrá participar en la presente Convocatoria.
CARACTERÍSTICAS DE LOS RECURSOS
24. Los recursos federales serán transferidos de acuerdo con lo establecido en los apartados Requisitos y Obligaciones de la presente Convocatoria.
25. Para los Festivales de Música, Danza, Teatro, y multidisciplinarios, los recursos otorgados podrán emplearse específicamente para el pago de honorarios artísticos y académicos, nacionales e internacionales, en un mínimo de 60%, y un máximo de 40% para el pago de requerimientos técnicos, servicios de traducción y subtitulaje, transportación aérea de participantes artísticos, académicos e invitados especiales, y derechos de autor y seguros directamente relacionados con las actividades artísticas y culturales.
26. En el caso de los Festivales de Literatura, y Artes Visuales y Diseño, los recursos otorgados podrán emplearse para el pago de honorarios artísticos y académicos, nacionales e internacionales, requerimientos técnicos, arrendamiento de espacios, muebles e inmuebles, corte vinil, servicios de traducción y subtitulaje, y derechos de autor y seguros directamente relacionados con las actividades artísticas y culturales.
27. Para los Festivales de Gastronomía, los recursos otorgados podrán emplearse para el pago de honorarios artísticos y académicos, nacionales e internacionales, arrendamiento de espacios, muebles e inmuebles, requerimientos técnicos, insumos para actividades gastronómicas, servicios de traducción y subtitulaje, transportación aérea de participantes artísticos, académicos e invitados especiales, y derechos de autor y seguros, directamente relacionados con las actividades artísticas y culturales.
28. Dado que el PROFEST es un programa de desarrollo social se deberá priorizar que las actividades artísticas sean acompañadas de actividades académicas, por lo cual los recursos otorgados podrán emplearse también para la impartición de talleres, cursos, conferencias, clases magistrales, mesas redondas y eventos de divulgación realizados en el marco de los Festivales.
29. Las/los artistas o agrupaciones que se pretendan pagar a través del programa PROFEST, podrán ser incluidos en la programación hasta un máximo de tres actividades o presentaciones artísticas, dándole preferencia a la itinerancia.
30. El monto máximo a otorgar por parte de la SC para la contratación de un/a artista o grupo de amplia trayectoria será de $120,000.00 (ciento veinte mil pesos 00/100 M.N.) más impuestos por presentación, en el caso de talleres y cursos se deberá considerar como pago máximo por hora $500.00 (quinientos pesos 00/100 M.N), más impuestos; para el pago de clases magistrales y conferencias acorde a la trayectoria de sus semblanzas, se aplicará el criterio de hasta $120,000.00 (ciento veinte mil pesos 00/100 M.N.) más impuestos por conferencia. Si se detecta que en la programación propuesta existe un incremento mayor del 20% en comparación a lo otorgado en años anteriores, estos serán ajustados tomando en cuenta dichos antecedentes y la opinión de los especialistas. En cumplimiento del objetivo de elevar la calidad artística de los festivales y la optimización de los recursos otorgados, la DGPFC ajustará conjuntamente con la instancia beneficiaria, en su caso, la programación artística del festival.
31. El subsidio federal, a través del PROFEST, corresponderá a una fracción del total del proyecto, siendo requisito la confluencia de otras fuentes de financiamiento. En ningún caso procederán solicitudes de incrementos en el monto del apoyo aprobado.
OBLIGACIONES DE LOS BENEFICIARIOS DEL PROFEST
32. Formalizar un instrumento jurídico con la SC, en el cual se establecerán los compromisos y responsabilidades de las partes Anexo 11 PROFEST.
33. Los postulantes de Festivales de primera categoría deben acudir a la capacitación que brindará la DGPFC, para la adecuada ejecución de su proyecto y la correcta comprobación del recurso acorde a la normatividad aplicable.
34. Los Festivales de las disciplinas de Artes Visuales y Diseño, Literatura y Gastronomía, deberán hacer entrega de la programación de actividades que se vean beneficiadas directa e indirectamente por el
recurso otorgado a través de los conceptos aprobado por el PROFEST, tres meses antes de la fecha de inicio del proyecto para fines de rendición de cuentas.
35. Las instituciones públicas beneficiarias deberán gestionar ante la Secretaría de Finanzas Estatal o sus similares, la apertura de una cuenta bancaria productiva específica con firmas mancomunadas, que permita identificar de manera clara los recursos públicos federales con fines de transparencia y fiscalización; adicional, las instituciones públicas beneficiarias deberán contratar una cuenta bancaria productiva específica con firmas mancomunadas para que la Secretaría de Finanzas Estatal o sus similares, transfieran el recurso de la SC, que permita identificar de manera específica los recursos públicos federales con fines de transparencia y fiscalización.
Por su parte, las OSC deberán contratar una cuenta bancaria productiva específica con firmas mancomunadas, destinada única y exclusivamente a la transferencia de los recursos del PROFEST que permita identificar de manera específica los recursos públicos federales con fines de transparencia y fiscalización.
36. Las instancias públicas beneficiarias deberán gestionar ante la Secretaría de Finanzas Estatal o sus similares, la emisión del CFDI para la radicación del recurso aprobado mediante el PROFEST.
37. Los beneficiarios del PROFEST deberán hacer entrega de un oficio en formato libre, dirigido a la o el titular de la DGPFC, mediante el cual se informe el estatus del proyecto, cinco días hábiles previos a la fecha de inicio del Festival.
38. Los beneficiarios del PROFEST deberán implementar mecanismos de medición para cuantificar el número de asistentes a sus eventos y ofrecer evidencia del impacto de sus proyectos, de acuerdo con los criterios de selección que correspondan. La información reportada deberá estar sustentada en metodologías adecuadas y replicables, mismas que deberán especificarse y detallarse.
39. El o la organizador(a) del Festival tendrá la responsabilidad de contar con los recursos suficientes para cubrir todos los gastos para los que no se solicitó el apoyo, de acuerdo con lo referido en el Proyecto Anexo B.
40. La SC no se compromete a realizar la transferencia del recurso autorizado, previamente a la realización de los proyectos por lo que las instancias beneficiarias deberán contar con capacidad financiera para ejecutar los proyectos.
41. Si de manera excepcional resulta necesario llevar a cabo cambios en la programación del Festival, estos no deberán exceder el 35% de las actividades aprobadas y se deberán informar previamente a la DGPFC, para su evaluación y eventual autorización. Si la DGPFC no autoriza las modificaciones, la SC podrá solicitar la devolución del recurso.
42. En el caso excepcional que se requiera modificar el periodo de realización del Festival, deberán solicitar la autorización previa de la DGPFC al menos 10 días hábiles antes de las fechas autorizadas por la Comisión Dictaminadora y no superar el año fiscal para el cual se otorgó el apoyo. De no cumplir con esta condición, la SC podrá solicitar la devolución del recurso.
43. Los beneficiarios del PROFEST deberán dar cumplimiento estricto al proyecto tal y como se presentó a través de la Convocatoria y dictaminado por las Comisiones Dictaminadoras.
44. Las OSC que se programen a sí mismas, no podrán cubrir más del 10% de la programación.
45. Las OSC que se contraten a sí mismas, no podrán cobrar por prestación de servicios más del 10% del recurso total solicitado.
46. La instancia beneficiaria deberá entregar un informe de actividades con evidencias de la difusión, preferentemente con fotografías y/o videos en alta resolución en los que se observe el marco de realización de la actividad, que también muestre a los asistentes, así como un informe financiero en los formatos emitidos por la DGPFC acompañado con copias de los CFDI correspondientes a los pagos que se hicieron con los recursos del apoyo. La emisión de los CFDI queda bajo responsabilidad del artista, representante del artista o grupo artístico, y/o del proveedor del bien o servicio y del organizador que los recibe, en cumplimiento de las obligaciones fiscales de acuerdo con las leyes federales vigentes.
47. La comprobación de los recursos deberá ser por el total del importe asentado en el documento jurídico. Para cada recurso ejercido por concepto, se deberá anexa, documentación probatoria de que se solicitaron por lo menos tres cotizaciones o, en su caso de que, conforme a la política de gastos de la Administración Pública Federal, se procuraron las mejores condiciones de mercado y el
gasto fue eficiente.
48. Las instancias beneficiarias estarán obligadas a cumplir con lo estipulado en las presentes RO.
49. Las instancias beneficiarias deberán realizar actividades de retribución social.
50. Cuando no apliquen los recursos federales al objeto especificado en el instrumento jurídico suscrito por las partes, estarán obligadas a reintegrar los recursos a la TESOFE a través de la SC junto con los rendimientos que se hayan generado desde la fecha de la erogación de los recursos hasta el momento de su devolución, explicando por escrito la causa del incumplimiento y enviando original de la ficha de depósito o copia de la transferencia bancaria correspondiente al reintegro. Además, no será acreedor (a) un siguiente apoyo que PROFEST promueva. De no realizarse la devolución del recurso en tiempo y forma, la SC estará en su derecho de demandar y proceder de manera legal ante los tribunales competentes.
51. Entregar la Encuesta de Satisfacción al cierre del proyecto financiado.
52. Los beneficiarios deberán proporcionar información de todas las cuentas bancarias involucradas en el manejo del recurso otorgado para la realización de los proyectos aprobados de las cuales deberán entregar copias de los Estados de Cuenta desde su apertura hasta su conclusión, así como la documentación de su cancelación.
53. Los beneficiarios deberán dar cumplimiento a la normatividad aplicable en términos de adquisiciones, arrendamientos y servicios del sector público.
CAUSAS DE INCUMPLIMIENTO, SUSPENSIÓN O CANCELACIÓN DE LOS RECURSOS PROFEST
54. La falta de cumplimiento de cualquiera de las obligaciones estipuladas en las Reglas de Operación y la presente Convocatoria será motivo para la cancelación del apoyo, para el reintegro de los recursos y la no expedición del oficio de término.
55. Quedarán cancelados los proyectos a solicitud de la instancia beneficiaria, mediante escrito dirigido a la DGPFC.
56. Quedarán cancelados aquellos proyectos que no hubiesen sido formalizados jurídicamente después de tres meses de haber recibido la notificación del fallo vía electrónica.
57. En caso de renunciar o reintegrar el recurso total otorgado por la SC al Festival, se sancionará a la instancia beneficiaria o a la OSC y no podrá participar en la siguiente Convocatoria que el PROFEST promueva.
"Los casos no previstos en la presente Convocatoria serán resueltos por la DGPFC."
"Este programa es público ajeno a cualquier partido político. Queda prohibido el uso para fines distintos a los establecidos en el programa".
"La base de datos electrónica derivada de las solicitudes puestas a disposición de la Dirección General de Promoción y Festivales Culturales estará bajo resguardo de la Secretaría de Cultura. En relación con la información recabada, en todo momento se dará cumplimiento a la Ley General de Protección de Datos Personales en Posesión de Sujetos Obligados, publicada en el Diario Oficial de la Federación el 26 de enero de 2017."
"Conforme a lo dispuesto en los artículos 6, 23, 70 fracción XXVI, XL, XLI, 81, 140 y 216 de la Ley general de transparencia y acceso a la información, los beneficiarios y la Secretaría de Cultura están obligados a hacer pública la información relativa al destino de los recursos públicos otorgados y devengados y rendir cuentas en términos de transparencia y acceso a la información."
ANEXO 3 PROFEST
DIAGRAMA DE FLUJO PROFEST
| | SOLICITUD CONVOCATORIA APOYO A FESTIVALES CULTURALES Y ARTÍSTICOS PROFEST 2020 |
| | | | | N° de Solicitud | |
| | | | | | | |
| | | | | Fecha de recepción | |
| | | | | | | |
| | (Para uso exclusivo de la Secretaría de Cultura) |
| Pablo Raphael de la Madrid | | | | | | |
| Director General de Promoción y Festivales Culturales | | | | | | |
| Presente | | | | | | |
| 1. INFORMACIÓN GENERAL |
| Nombre de la Instancia Postulante | |
| Nombre y grado académico de la/el Titular | |
| Cargo de la/el Titular | |
| Teléfono(s) con clave lada (01, 044 o 045) | | Extensión | |
| Correo(s) electrónico(s) | |
| Domicilio | Calle | | Número | |
| Colonia | |
| Municipio | |
| Entidad | | Código Postal | |
| Nombre de la persona enlace administrativa en la Instancia | |
| Cargo de la persona enlace administrativa en la Instancia | |
| Teléfono(s) con clave lada del enlace (01, 044 o 045) | | Extensión | |
| Correo(s) electrónico(s) del enlace | |
| Nombre de la persona responsable operativa del festival | |
| Cargo de la persona responsable operativa del festival | |
| Teléfono(s) con clave lada de la persona responsable operativa del festival (01, 044 o 045) | | Extensión | |
| Correo(s) electrónico(s) de la persona responsable operativa del festival | |
| CLUNI (en su caso) | |
2. CARACTERÍSTICAS GENERALES DEL FESTIVAL |
| Nombre del Festival | |
| Número de ediciones previas comprobables | |
| Disciplina | |
| |
| Página Web del Festival | |
| Facebook del Festival | |
| Twitter del Festival | |
| Objetivo general | |
| Metas numéricas | |
| Alcance de la programación | |
| Periodo de realización de Festival | Fecha de inicio (dd/mm/ aaaa) | |
| Fecha de término (dd/ mm/aaaa) | |
| 3. INFORMACIÓN FINANCIERA |
| Apoyo financiero solicitado a la Secretaría de Cultura | MONTO | % COSTO TOTAL DEL PROYECTO |
| | |
| Costo total de realización del Festival | | 100% |
| | |
| | Nombre y firma de la/el Titular de la Instancia Postulante |
ANEXO 5 PROFEST
Formato de Proyecto para Festivales Culturales y Artísticos PROFEST
| | PROYECTO CONVOCATORIA APOYO A FESTIVALES CULTURALES Y ARTÍSTICOS PROFEST 2020 |
Nombre del Festival:
DATOS DE LOS RESPONSABLES
| Nombre de la o el responsable operativo del festival | |
| Cargo de la o el responsable operativo del festival | |
| Teléfono(s) fijo y/o celular con clave lada de la o el responsable operativo (01, 044 o 045) | () Extensión Teléfono móvil: |
| Correo(s) electrónico(s) de la o el responsable operativo | |
| Nombre de un(a) segundo(a) responsable operativo | |
| Cargo de un(a) segundo(a) responsable operativo | |
| Teléfono(s) fijo y/o celular con clave lada de la/el segundo(a) responsable operativo (01 , 044 o 045) | () Extensión Teléfono móvil: |
| Correo(s) electrónico(s) de un(a) segundo(a) responsable operativo | |
DESARROLLO DEL PROYECTO
(Se recomienda considerar los puntos de Evaluación y Selección de la Convocatoria)
a) Antecedentes del festival
b) Diagnóstico del festival
c) Justificación del festival
d) Descripción del proyecto
e) Objetivo general del festival
f) Objetivos específicos del festival
g) Metas cuantitativas del festival.
| Nombre meta | Cantidad |
| Número de presentaciones artísticas | |
| Número de grupos indígenas a atender | |
| Cantidad de público a beneficiar | |
| Número de municipios a beneficiar | |
| Número de foros que se utilizarán | |
| Número de artistas participantes | |
| Cantidad de grupos artísticos | |
| Número de actividades académicas | |
h) Descripción del impacto sociocultural del proyecto
i) Población objetivo del festival
Género
Número de hombres:
Número de mujeres:
Edad
0-12:
13-17:
18-29:
30-59:
60 en adelante:
Nivel académico
Sin escolaridad:
Educación Básica:
Educación Media:
Educación Superior:
Específicos:
Reclusión:
Migrantes:
Indígenas:
Con discapacidad:
j) Organigrama operativo para la producción del festival
1) Nombre:
Cargo:
Funciones:
2) Nombre:
Cargo:
Funciones:
3) Nombre:
Cargo:
Funciones:
k) Cronograma de acciones para la ejecución del festival
| Fecha inicio | Fecha fin | Acciones |
l) Lugares de realización de las actividades artísticas del festival
Nombre foro:
Domicilio:
Descripción:
m) Monto solicitado a la Secretaría de Cultura y n) Costo total del festival
| Descripción | Monto | % Porcentaje |
| Costo total de realización del festival | $ | 100% |
| Apoyo financiero solicitado a la Secretaría de Cultura | $ | |
o) Presupuesto en el que se acrediten los gastos relativos a la contratación de los servicios y el arrendamiento de los bienes esenciales para la realización del festival, de manera desglosada y especificando la fuente del financiamiento. En el caso de la contratación de los servicios y el arrendamiento de los bienes esenciales para la realización del festival que se proponen pagar con recursos del PROFEST, se deberá adjuntar una cotización por cada servicio o arrendamiento, excepto en el caso de la contratación de servicios artísticos profesionales.
| Financiamiento/Presupuesto del costo total del Festival | | |
| Concepto de gasto | Fuente de financiamiento | Monto/unidad | Porcentaje |
| | | |
| Total | $ | |
p) Estrategias de difusión del festival: ¿Por qué medios se dará difusión al festival?
Radio
Televisión
Internet
Redes sociales
Prensa (periódicos, revistas, etc.)
Folletos y/o posters
Espectaculares
Perifoneo
Otros medios en que se dará difusión al festival
Nombre:
¿Qué acciones se llevarán a cabo para dar a conocer el festival?
q) Descripción de los mecanismos de evaluación del festival
| |
| Nombre y firma de la o el Titular de la Instancia Postulante |
ANEXO 6 PROFEST
Formato de cronograma, presupuesto y programación PROFEST
| | CRONOGRAMA, PRESUPUESTO Y PROGRAMACIÓN CONVOCATORIA APOYO A FESTIVALES CULTURALES Y ARTÍSTICOS PROFEST 2020 |
| No. | Confirmado / tentativo | Disciplina | Nombre de la o el Artista o Grupo | Municipio y Estado de origen del artista o grupo | Nombre de la presentación | Lugar de presentación (Nombre del Foro, indicando Localidad, Municipio o Alcaldía, Estado) | Fecha de presentación dd/mm/aaaa | Horario | Núm. de participantes por grupo | Nombre de la o el representante de la o el artista o grupo | Links a material videográfico de la propuesta (obligatorio) | Duración del espectáculo propuesto | Monto de honorarios con impuestos incluidos (M.N.) |
| 1 | | | | | | | | | | | | | |
| 2 | | | | | | | | | | | | | |
| 3 | | | | | | | | | | | | | |
| 4 | | | | | | | | | | | | | |
| 5 | | | | | | | | | | | | | |
| | | | | | | | | | | Total General | $ |
| | | | | | | Programación confirmada | 0% |
________________________________________
Nombre y firma de la o el Titular de la Instancia Postulante
| | PRESUPUESTO 3 DE 6 CONVOCATORIA APOYO A FESTIVALES CULTURALES Y ARTÍSTICOS PROFEST 2020 |
| No. | Arrendamiento de espacios, muebles e inmuebles | | Arrendamiento de escenarios, iluminación, audio y requerimientos técnicos en general |
| Concepto | Unidad | Días a utilizar | Costo con impuestos incluidos (M.N) | Monto total con impuestos incluidos (M.N.) | | Concepto | Unidad | Días a utilizar | Costo con impuestos incluidos (M.N) | Monto total con impuestos incluidos (M.N.) |
| 1 | | | | | $ - | | | | | | $ - |
| 2 | | | | | $ - | | | | | | $ - |
| 3 | | | | | $ - | | | | | | $ - |
| 4 | | | | | $ - | | | | | | $ - |
| 5 | | | | | $ - | | | | | | $ - |
| | | | Total | $ - | | | | Total | $ - |
| | | | | | | | | | Total General | $ - |
_____________________________________________
Nombre y firma de la o el Titular de la Instancia Postulante
| En caso de no requerir estos conceptos, favor de colocar No Aplica. |
| | CRONOGRAMA, PRESUPUESTO Y PROGRAMACIÓN CONVOCATORIA APOYO A FESTIVALES CULTURALES Y ARTÍSTICOS PROFEST 2020 |
| No. | Derechos en general | | Seguridad (incluye gastos médicos, traslados de obra, instrumentos, etc.) |
| Concepto | Unidad | Costo | Monto total con IVA incluido | | Concepto | Unidad | Costo | Monto total con IVA incluido |
| 1 | | | | $ - | | | | | $ - |
| 2 | | | | $ - | | | | | $ - |
| 3 | | | | $ - | | | | | $ - |
| 4 | | | | $ - | | | | | $ - |
| 5 | | | | $ - | | | | | $ - |
| | | Total | $ - | | | Total | $ - |
_______________________________________________
Nombre y firma de la o el Titular de la Instancia Postulante
| En caso de no requerir estos conceptos, favor de colocar No Aplica. |
| | CRONOGRAMA, PRESUPUESTO Y PROGRAMACIÓN CONVOCATORIA APOYO A FESTIVALES CULTURALES Y ARTÍSTICOS PROFEST 2020 |
| | | Nombre del festival: | | |
| |
| | Nombre del (los) participante (s) | Transportación aérea de las/os participantes (No se cubren pérdidas de boletos, cambios de itinerarios, exceso de equipaje, ni acompañantes) | | Servicios de subtitulaje y traducción. |
| Origen- Destino- Origen | Monto total con impuestos incluidos (M.N.) | | Concepto | Unidad | Costo unitario con IVA incluido. | Monto total con impuestos incluidos (M.N.) |
| 1 | | | $ - | | | | | $ - |
| 2 | | | $ - | | | | | $ - |
| 3 | | | $ - | | | | | $ - |
| 4 | | | $ - | | | | | $ - |
| 5 | | | $ - | | | | | $ - |
| | | Total General | $ - | | | | Total General | $ - |
_____________________________________________
Nombre y firma de la o el Titular de la Instancia Postulante
| En caso de no requerir estos conceptos, favor de colocar No Aplica. |
| | CRONOGRAMA, PRESUPUESTO Y PROGRAMACIÓN CONVOCATORIA APOYO A FESTIVALES CULTURALES Y ARTÍSTICOS PROFEST 2020 |
| Nombre del Festival | | |
| |
| | | Insumos para actividades gastronómicas (Se sugiere el uso de artículos biodegradables) | |
| | Concepto | Unidad | Costo unitario con impuestos incluidos (M.N) | Monto total con impuestos incluidos (M.N.) | |
| | 1 | | | | | |
| | 2 | | | | | |
| | 3 | | | | | |
| | 4 | | | | | |
| | 5 | | | | | |
| | | | | TOTAL GENERAL | | |
_______________________________________________
Nombre y firma de la o el Titular de la Instancia Postulante
| En caso de no requerir estos conceptos, favor de colocar No Aplica. |
| | CRONOGRAMA, PRESUPUESTO Y PROGRAMACIÓN CONVOCATORIA APOYO A FESTIVALES CULTURALES Y ARTÍSTICOS PROFEST 2020 |
| Nombre del Festival | | |
| |
| | | Impresión de viniles para stands de exposición y/ foros (Se sugiere el uso de artículos biodegradables) | |
| | Concepto | Unidad | Costo unitario con impuestos incluidos (M.N) | Monto total con impuestos incluidos (M.N.) | |
| | 1 | | | | | |
| | 2 | | | | | |
| | 3 | | | | | |
| | 4 | | | | | |
| | 5 | | | | | |
| | | | | TOTAL GENERAL | | |
_______________________________________________
Nombre y firma de la o el Titular de la Instancia Postulante
| En caso de no requerir estos conceptos, favor de colocar No Aplica. |
ANEXO 7 PROFEST
Formato de semblanza artística PROFEST
| | SEMBLANZA Y COTIZACIÓN DE LOS ARTISTAS Y GRUPOS CONVOCATORIA APOYO A FESTIVALES CULTURALES Y ARTÍSTICOS PROFEST 2020 |
| Nombre del Festival | |
| | | | | |
| Datos de contacto |
| Artista o Grupo | | Representante |
| Nombre | | | Nombre | |
| Correo electrónico | | | Correo electrónico | |
| Número telefónico fijo con clave lada (01) | | | Número telefónico fijo con clave lada (01) | |
| Número de celular (044 o 045) | | | Número de celular (044 o 045) | |
| Cuenta con CFDI | | | Cuenta con CFDI | |
| Datos generales del artista y/o grupo |
| Municipio de origen de la o el artista o grupo | | | Estado de origen de la o el artista o grupo | |
| Disciplina | | | Años de experiencia comprobables | |
| Especialidad | | | Categoría (amateur/ profesional) | |
| Alcance (Local, regional, nacional) | | | Recibe apoyo del FONCA actualmente y qué tipo de apoyo es | |
| Reconocimientos importantes | | | Participaciones significativas | |
| Página web/ Redes sociales (indispensable) | | | Links a material videográfico (indispensable) | |
| Información de la presentación artística propuesta |
| Nombre de la presentación | | | Público al que va dirigida | |
| Duración | | | Espacio requerido: cerrado/abierto | |
| No. de participantes en escena de la presentación artística | | | Impacto socio/cultural del espectáculo | |
| No. de mujeres en escena | | | Links a material videográfico de la propuesta (obligatorio) | |
| No. de hombres en escena | | | Monto de honorarios solicitado de la presentación con impuestos incluidos | |
| Sinopsis de la presentación artística propuesta | |
_______________________________________________
Nombre y firma de la o el artista o representante del grupo
artístico
ANEXO 8 PROFEST
Modelos de cartas PROFEST
Modelo de Carta compromiso de financiamiento (en caso de que sea expedida por la Instancia postulante)
No. de Oficio (en su caso)
Lugar y fecha de elaboración
Asunto (en su caso)
SECRETARÍA DE CULTURA
GOBIERNO DE MÉXICO
PRESENTE
En este caso deberán especificar que se asume el compromiso y se cuenta con las posibilidades de cubrir los gastos necesarios que garanticen la realización del Festival.
Será necesario que se incluya en el texto el nombre del proyecto.
La carta de financiamiento puede ser institucional, social o privada.
Nombre, firma y datos de contacto
del Titular de la Instancia Postulante
Modelo Carta de no gestión de otros recursos federales
No. de Oficio (en su caso)
Lugar y fecha de elaboración
Asunto (en su caso)
SECRETARÍA DE CULTURA
GOBIERNO DE MÉXICO
PRESENTE
En este caso la carta deberá especificar bajo protesta de decir verdad, que la instancia postulante no se encuentra gestionando, recibe o recibirá algún otro recurso que sea de origen federal para el desarrollo del proyecto presentado.
Será necesario que se incluya en el texto el nombre del proyecto.
Nombre, firma y datos de contacto
del Titular de la Instancia Postulante
Modelo Carta Derechos de autor
No. de Oficio (en su caso)
Lugar y fecha de elaboración
Asunto (en su caso)
SECRETARÍA DE CULTURA
GOBIERNO DE MÉXICO
PRESENTE
La carta deberá especificar que la Instancia postulante se compromete en cumplir con las obligaciones de derechos de autor por cada una de las presentaciones artísticas programadas en el proyecto presentado, de acuerdo con la normatividad vigente.
Nombre, firma y datos de contacto
del Titular de la Instancia Postulante
Modelo de Carta compromiso de gestión
No. de Oficio (en su caso)
Lugar y fecha de elaboración
Asunto (en su caso)
SECRETARÍA DE CULTURA
GOBIERNO DE MÉXICO
PRESENTE
La carta deberá señalar que
Para dar cumplimiento a lo estipulado en los artículos 69, quinto párrafo de la Ley General de Contabilidad Gubernamental y 224, párrafo cuarto del Reglamento de la Ley Federal de Presupuesto y Responsabilidad Hacendaria, que señalan que los recursos presupuestarios federales se ejercen por medio de transferencias a los Estados, la Instancia postulante se compromete a reunir y presentar la siguiente documentación de la Secretaría de Finanzas o su similar.
a) Identificación oficial con fotografía de la o el titular o la(s) o el (los) representante(s) legal(es), en su caso.
b) Nombramiento de la o el titular o la(s) o el (los) representante(s) legal(es), en su caso.
c) Constancia de situación fiscal actualizada y completa.
d) Comprobante de domicilio que coincida con la dirección fiscal, no mayor a tres meses de emisión
Será necesario que se incluya en el texto el nombre del proyecto.
Nombre, firma y datos de contacto
del Titular de la Instancia Postulante
Modelo Carta compromiso de entrega de programación confirmada
No. de Oficio (en su caso)
Lugar y fecha de elaboración
Asunto (en su caso)
SECRETARÍA DE CULTURA
GOBIERNO DE MÉXICO
PRESENTE
La carta deberá especificar que la Instancia postulante se compromete en cumplir con la entrega del 40% de la programación confirmada faltante tres meses antes de la fecha de inicio del Proyecto, en caso de que éste se realice en alguno de los meses entre julio-diciembre.
Nombre, firma y datos de contacto
del Titular de la Instancia Postulante
Modelo Carta cumplimiento al marco legal INM
No. de Oficio (en su caso)
Lugar y fecha de elaboración
Asunto (en su caso)
SECRETARÍA DE CULTURA
GOBIERNO DE MÉXICO
PRESENTE
La carta deberá mencionar que la Instancia postulante se compromete a realizar la contratación y pago de artistas, grupos artísticos y/o participantes extranjeros conforme a los dispuesto al merco legal del Instituto Nacional de Migración para la internación de artistas remunerados.
Nombre, firma y datos de contacto
del Titular de la Instancia Postulante
ANEXO 9 PROFEST
Modelos de Informes de actividades PROFEST

| | FECHA DEL REPORTE | |
| INFORME DE ACTIVIDADES |
| FESTIVALES POR CONVOCATORIA PROFEST 2020 |
| |
| PERIODO REALIZACIÓN DEL PROYECTO | INICIO | | NOMBRE DEL PROYECTO | | MUNICIPIO Y ENTIDAD | |
| TÉRMINO | |
| |
| NÚMERO DE CONVENIO | | NOMBRE DEL BENEFICIARIO | |
| |
| REGISTRO DE ACTIVIDADES | EVALUACIÓN DE LAS ACTIVIDADES |
| No . | Disciplina | Nombre del artista o grupo | Procedencia del artista o grupo (Municipio, Entidad) | Nombre de la actividad presentada | Nombre del Foro de presentación (Indicar Localidad, Municipio y Entidad) | Fecha de realización (DD-MM) | Horario de inicio de actividad | No. de artistas participantes | Estimación de población atendida por Género y Rango de edad en años | Total de Mujeres atendidas | Total de Hombres atendidos | Total de población atendida | Evidencia de la realización de la actividad | La presentación fue: | Cumplió con las expectativas del organizador: | La relación del artista o grupo con el público fue: | La coordinación con el artista o grupo para la logística fue: |
| 00- 12 | 13- 17 | 18- 29 | 30- 59 | (>= 60) |
| M | H | M | H | M | H | M | H | M | H |
| 1 | | | | | | | | | | | | | | | | | | | | | | | | | | |
| 2 | | | | | | | | | | | | | | | | | | | | | | | | | | |
| 3 | | | | | | | | | | | | | | | | | | | | | | | | | | |
| 4 | | | | | | | | | | | | | | | | | | | | | | | | | | |
| 5 | | | | | | | | | | | | | | | | | | | | | | | | | | |
| | | | | | | Total | | | | | | | | | | | | | | | | | | | |
| |
| EVALUACIÓN DE CUMPLIMIENTO DE LOS CRITERIOS DE SELECCIÓN |
| |
| Criterios | Sí | No | Criterios | Metodología empleada (cuando sea el caso) |
| Contribuyó a la conservación del patrimonio cultural material e inmaterial de la región | | | Descripción de las acciones y políticas del festival que contribuyeron a conservación del patrimonio cultural | |
| Buscó la cooperación interinstitucional | | | Descripción de la forma en la que buscó la cooperación interinstitucional | |
| Participaron creadores y/o especialistas de la región | | | Cuántos | |
| Enriqueció la oferta cultural de la región | | | ¿Cómo? | |
| Hubo vinculación entre creadores o especialistas con sus audiencias | | | Actividades de divulgación o talleres de formación y capacitación realizados | |
| Ofreció programas y actividades para sectores vulnerables de la población | | | Nombre de los programas y sector al que se dirigieron (adultos mayores, pueblos indígenas, comunidad LGBTT, personas con discapacidad, jóvenes, etc.) | |
| Atención preferente a zonas de alta marginalidad | | | Condición en la que se encuentra | |
| Promovió la equidad de género | | | Políticas, medidas, acciones | |
| Asistieron integrantes de grupos indígenas | | | Número aproximado y procedencia/ comunidad/pueblo o grupo originario | |
| Contó con un programa de actividades dirigido a niñas y niños | | | Descripción de las actividades del programa | |
| Fue acorde con los objetivos de la Agenda 2030 | | | Especificar con qué objetivos y cómo los promovieron | |
| |
| EVALUACIÓN DEL PROYECTO | |
| Describa el alcance del cumplimiento del Objetivo General del Proyecto. | |
| |
| |
| Describa la forma en la que se logró el cumplimiento de cada una de las metas previstas que señaló en el proyecto presentado. | |
| |
| |
| Describa brevemente tres beneficios que el proyecto aporta a la comunidad. | |
| |
| |
| |
| |
| Describa el impacto del proyecto en la disminución de la brecha entre hombres y mujeres. | |
| |
| |
| Indique el número de población atendida, de públicos específicos y/o población indígena. | |
| |
| |
| Otras observaciones y evaluaciones del organizador. | |
| |
| |
| |
| | Nombre, cargo y firma de la o el Titular de la Instancia Beneficiada | | Nombre, cargo y firma del(a) Contralor(a) Social | |
| |
| En cumplimiento a los Artículos 74 y 75, de la Ley Federal de Presupuesto y Responsabilidad Hacendaria (LFPRH), se entrega el Informe de Actividades, el cual firmo BAJO PROTESTA DE DECIR VERDAD, en mi carácter de representante de la Instancia beneficiaria y responsable del ejercicio de los recursos. De conformidad con el Artículo 83 de la LFPRH, los subsidios otorgados por la Secretaría de Cultura no pierden su carácter federal, por lo que me obligo a informar sobre las actividades realizadas y el uso de los recursos presupuestales otorgados para el desarrollo de los proyectos culturales detallados en el Convenio de Coordinación correspondiente, en los términos de la normatividad aplicable en la materia. Así mismo, me comprometo a otorgar las facilidades la Secretaría de Cultura, para la realización de acciones de seguimiento, supervisión y evaluación, a fin de garantizar el cumplimiento de las actividades comprometidas en el proyecto apoyado. Las actividades realizadas que aquí se detallan, cuentan con su documentación comprobatoria original, tal y como lo establecen las disposiciones generales aplicables. Dichas comprobaciones se encuentran bajo el resguardo de esta Institución y estarán a la disposición de cualquier autoridad y/o instancia fiscalizadora. C.c.p. Órgano Interno de Control o similar de la o el Beneficiaria(o) |

| | FECHA DEL REPORTE | |
| INFORME DE ACTIVIDADES |
| FESTIVALES POR CONVOCATORIA PROFEST 2020 |
| |
| PERIODO REALIZACIÓN DEL PROYECTO | INICIO | | NOMBRE DEL PROYECTO | | MUNICIPIO Y ENTIDAD | |
| TÉRMINO | |
| |
| NÚMERO DE CONVENIO | | NOMBRE DEL BENEFICIARIO | |
| |
| REGISTRO DE ACTIVIDADES | EVALUACIÓN DE LAS ACTIVIDADES |
| No. | Disciplina | Nombre del artista o grupo | Procedencia del artista o grupo (Municipio, Entidad) | Nombre de la actividad presentada | Nombre del Foro de presentación (Indicar Localidad, Municipio y Entidad) | Fecha de realización (DD-MM) | Horario de inicio de actividad | No. de artistas participantes | Estimación de población atendida por Género y Rango de edad en años | Total de Mujeres atendidas | Total de Hombres atendidos | Total de población atendida | Evidencia de la realización de la actividad | La presentación fue: | Cumplió con las expectativas del organizador: | La relación del artista o grupo con el público fue: | La coordinación con el artista o grupo para la logística fue: |
| 00-12 | 13-17 | 18-29 | 30-59 | (>= 60) |
| M | H | M | H | M | H | M | H | M | H |
| 1 | | | | | | | | | | | | | | | | | | | | | | | | | | |
| 2 | | | | | | | | | | | | | | | | | | | | | | | | | | |
| 3 | | | | | | | | | | | | | | | | | | | | | | | | | | |
| 4 | | | | | | | | | | | | | | | | | | | | | | | | | | |
| 5 | | | | | | | | | | | | | | | | | | | | | | | | | | |
| | | | | | | Total | | | | | | | | | | | | | | | | | | | |
| |
| EVALUACIÓN DE CUMPLIMIENTO DE LOS CRITERIOS DE SELECCIÓN |
| |
| Criterios | Sí | No | Criterios | Metodología empleada (cuando sea el caso) |
| Contribuyó a la conservación del patrimonio cultural material e inmaterial de la región | | | Descripción de las acciones y políticas del festival que contribuyeron a conservación del patrimonio cultural | |
| Buscó la cooperación interinstituciona l | | | Descripción de la forma en la que buscó la cooperación interinstitucional | |
| Promovió la itinerancia de artistas, grupos artísticos y/o obras artísticas y culturales en la localidad, estado y/o región | | | Descripción de la forma en la que promovió la itinerancia de grupos artísticos | |
| Participaron creadores y/o especialistas de la región | | | Cuántos | |
| Enriqueció la oferta cultural de la región | | | ¿Cómo? | |
| Hubo vinculación entre creadores o especialistas con sus audiencias | | | Actividades de divulgación o talleres de formación y capacitación realizados | |
| Impulsó el desarrollo económico y el turismo cultural | | | ¿Cómo? | |
| Ofreció programas y actividades para sectores vulnerables de la población | | | Nombre de los programas y sector al que se dirigieron (adultos mayores, pueblos indígenas, comunidad LGBTT, personas con discapacidad, jóvenes, etc.) | |
| Atención preferente a zonas de alta marginalidad | | | Condición en la que se encuentra | |
| Promovió la equidad de género | | | Políticas, medidas, acciones | |
| Asistieron integrantes de grupos indígenas | | | Número aproximado y procedencia/comunidad/pueblo o grupo originario | |
| Contó con un programa de actividades dirigido a niñas y niños | | | Descripción de las actividades del programa | |
| Fue acorde con los objetivos de la Agenda 2030 | | | Especificar con qué objetivos y cómo los promovieron | |
| |
| EVALUACIÓN DEL PROYECTO | |
| Describa el alcance del cumplimiento del Objetivo General del Proyecto. | |
| |
| |
| Describa la forma en la que se logró el cumplimiento de cada una de las metas previstas que señaló en el proyecto presentado. | |
| |
| |
| Describa brevemente tres beneficios que el proyecto aporta a la comunidad. | |
| |
| |
| |
| |
| Describa el impacto del proyecto en la disminución de la brecha entre hombres y mujeres. | |
| |
| |
| Indique el número de población atendida, de públicos específicos y/o población indígena. | |
| |
| |
| Otras observaciones y evaluaciones del organizador. | |
| |
| |
| |
| |
| |
| | Nombre, cargo y firma de la o el Titular de la Instancia Beneficiada | | Nombre, cargo y firma del(a) Contralor(a) Social | |
| |
| |
| En cumplimiento a los Artículos 74 y 75, de la Ley Federal de Presupuesto y Responsabilidad Hacendaria (LFPRH), se entrega el Informe de Actividades, el cual firmo BAJO PROTESTA DE DECIR VERDAD, en mi carácter de representante de la Instancia beneficiaria y responsable del ejercicio de los recursos. De conformidad con el Artículo 83 de la LFPRH, los subsidios otorgados por la Secretaría de Cultura no pierden su carácter federal, por lo que me obligo a informar sobre las actividades realizadas y el uso de los recursos presupuestales otorgados para el desarrollo de los proyectos culturales detallados en el Convenio de Coordinación correspondiente, en los términos de la normatividad aplicable en la materia. Así mismo, me comprometo a otorgar las facilidades la Secretaría de Cultura, para la realización de acciones de seguimiento, supervisión y evaluación, a fin de garantizar el cumplimiento de las actividades comprometidas en el proyecto apoyado. Las actividades realizadas que aquí se detallan, cuentan con su documentación comprobatoria original, tal y como lo establecen las disposiciones generales aplicables. Dichas comprobaciones se encuentran bajo el resguardo de esta Institución y estarán a la disposición de cualquier autoridad y/o instancia fiscalizadora. C.c.p. Órgano Interno de Control o similar de la o el Beneficiaria(o) |

| | FECHA DEL REPORTE | |
| INFORME DE ACTIVIDADES |
| FESTIVALES POR CONVOCATORIA PROFEST 2020 |
| |
| PERIODO REALIZACIÓN DEL PROYECTO | INICIO | | NOMBRE DEL PROYECTO | | MUNICIPIO Y ENTIDAD | |
| TÉRMINO | |
| |
| NÚMERO DE CONVENIO | | NOMBRE DEL BENEFICIARIO | |
| |
| REGISTRO DE ACTIVIDADES | EVALUACIÓN DE LAS ACTIVIDADES |
| No. | Disciplina | Nombre del artista o grupo | Procedencia del artista o grupo (Municipio, Entidad) | Nombre de la actividad presentada | Nombre del Foro de presentación (Indicar Localidad, Municipio y Entidad) | Fecha de realización (DD-MM) | Horario de inicio de actividad | No. de artistas participantes | Estimación de población atendida por Género y Rango de edad en años | Total de Mujeres atendidas | Total de Hombres atendidos | Total de población atendida | Evidencia de la realización de la actividad | La presentación fue: | Cumplió con las expectativas del organizador: | La relación del artista o grupo con el público fue: | La coordinación con el artista o grupo para la logística fue: |
| 00-12 | 13-17 | 18-29 | 30-59 | (>= 60) |
| M | H | M | H | M | H | M | H | M | H |
| 1 | | | | | | | | | | | | | | | | | | | | | | | | | | |
| 2 | | | | | | | | | | | | | | | | | | | | | | | | | | |
| 3 | | | | | | | | | | | | | | | | | | | | | | | | | | |
| 4 | | | | | | | | | | | | | | | | | | | | | | | | | | |
| 5 | | | | | | | | | | | | | | | | | | | | | | | | | | |
| | | | | | | Total | | | | | | | | | | | | | | | | | | | |
| |
| EVALUACIÓN DE CUMPLIMIENTO DE LOS CRITERIOS DE SELECCIÓN |
| |
| Criterios | Sí | No | Criterios | Metodología empleada (cuando sea el caso) |
| Contribuyó a la conservación del patrimonio cultural material e inmaterial de la región | | | Descripción de las acciones y políticas del festival que contribuyeron a conservación del patrimonio cultural | |
| Generó cooperaciones interinstitucional es y financieras | | | Descripción de la forma en la que se generó la cooperación interinstitucional y financiera | |
| Promovió la itinerancia de artistas, grupos artísticos y/o obras artísticas y culturales en la localidad, estado y/o región | | | Descripción de la forma en la que promovió la itinerancia de grupos artísticos | |
| Participaron creadores y/o especialistas de la región | | | Cuántos | |
| Enriqueció la oferta cultural | | | ¿Cómo? | |
| Hubo vinculación entre creadores o especialistas con sus audiencias | | | Actividades de divulgación o talleres de formación y capacitación realizados | |
| Impulsó el desarrollo económico y el turismo cultural | | | ¿Cómo? | |
| Ofreció programas y actividades para sectores vulnerables de la población | | | Nombre de los programas y sector al que se dirigieron (adultos mayores, pueblos indígenas, comunidad LGBTT, personas con discapacidad, jóvenes, etc.) | |
| Atención preferente a zonas de alta marginalidad | | | Condición en la que se encuentra | |
| Promovió la equidad de género | | | Políticas, medidas, acciones | |
| Asistieron integrantes de grupos indígenas | | | Número aproximado y procedencia/comunidad/pueblo o grupo originario | |
| Contó con un programa de actividades dirigido a niñas y niños | | | Descripción de las actividades del programa | |
| Demostró un impacto que lo posiciona como un proyecto de relevancia en la región | | | ¿Por qué? | |
| Fue acorde con los objetivos de la Agenda 2030 | | | Especificar con qué objetivos y cómo los promovieron | |
| Fomenta la creación, el aprovechamiento o fortalecimiento de circuitos culturales | | | ¿De qué forma? Especificar qué circuitos | |
| |
| EVALUACIÓN DEL PROYECTO | |
| Describa el alcance del cumplimiento del Objetivo General del Proyecto. | |
| |
| |
| Describa la forma en la que se logró el cumplimiento de cada una de las metas previstas que señaló en el proyecto presentado. | |
| |
| |
| Describa brevemente tres beneficios que el proyecto aporta a la comunidad. | |
| |
| |
| |
| |
| Describa el impacto del proyecto en la disminución de la brecha entre hombres y mujeres. | |
| |
| |
| Indique el número de población atendida, de públicos específicos y/o población indígena. | |
| |
| |
| Otras observaciones y evaluaciones del organizador. | |
| |
| |
| |
| | Nombre, cargo y firma de la o el Titular de la Instancia Beneficiada | | Nombre, cargo y firma del(a) Contralor(a) Social | |
| |
| |
| En cumplimiento a los Artículos 74 y 75, de la Ley Federal de Presupuesto y Responsabilidad Hacendaria (LFPRH), se entrega el Informe de Actividades, el cual firmo BAJO PROTESTA DE DECIR VERDAD, en mi carácter de representante de la Instancia beneficiaria y responsable del ejercicio de los recursos. De conformidad con el Artículo 83 de la LFPRH, los subsidios otorgados por la Secretaría de Cultura no pierden su carácter federal, por lo que me obligo a informar sobre las actividades realizadas y el uso de los recursos presupuestales otorgados para el desarrollo de los proyectos culturales detallados en el Convenio de Coordinación correspondiente, en los términos de la normatividad aplicable en la materia. Así mismo, me comprometo a otorgar las facilidades la Secretaría de Cultura, para la realización de acciones de seguimiento, supervisión y evaluación, a fin de garantizar el cumplimiento de las actividades comprometidas en el proyecto apoyado. Las actividades realizadas que aquí se detallan, cuentan con su documentación comprobatoria original, tal y como lo establecen las disposiciones generales aplicables. Dichas comprobaciones se encuentran bajo el resguardo de esta Institución y estarán a la disposición de cualquier autoridad y/o instancia fiscalizadora. C.c.p. Órgano Interno de Control o similar de la o el Beneficiaria(o) |

| | FECHA DEL REPORTE | |
| INFORME DE ACTIVIDADES |
| FESTIVALES POR CONVOCATORIA PROFEST 2020 |
| |
| PERIODO REALIZACIÓN DEL PROYECTO | INICIO | | NOMBRE DEL PROYECTO | | MUNICIPIO Y ENTIDAD | |
| TÉRMINO | |
| |
| NÚMERO DE CONVENIO | | NOMBRE DEL BENEFICIARIO | |
| |
| REGISTRO DE ACTIVIDADES | EVALUACIÓN DE LAS ACTIVIDADES |
| No. | Disciplina | Nombre del artista o grupo | Procedencia del artista o grupo (Municipio, Entidad) | Nombre de la actividad presentada | Nombre del Foro de presentación (Indicar Localidad, Municipio y Entidad) | Fecha de realización (DD-MM) | Horario de inicio de actividad | No. de artistas participantes | Estimación de población atendida por Género y Rango de edad en años | Total de Mujeres atendidas | Total de Hombres atendidos | Total de población atendida | Evidencia de la realización de la actividad | La presentación fue: | Cumplió con las expectativas del organizador: | La relación del artista o grupo con el público fue: | La coordinación con el artista o grupo para la logística fue: |
| 00-12 | 13-17 | 18-29 | 30-59 | (>= 60) |
| M | H | M | H | M | H | M | H | M | H |
| 1 | | | | | | | | | | | | | | | | | | | | | | | | | | |
| 2 | | | | | | | | | | | | | | | | | | | | | | | | | | |
| 3 | | | | | | | | | | | | | | | | | | | | | | | | | | |
| 4 | | | | | | | | | | | | | | | | | | | | | | | | | | |
| 5 | | | | | | | | | | | | | | | | | | | | | | | | | | |
| | | | | | | Total | | | | | | | | | | | | | | | | | | | |
| |
| EVALUACIÓN DE CUMPLIMIENTO DE LOS CRITERIOS DE SELECCIÓN |
| |
| Criterios | Sí | No | Criterios | Metodología empleada (cuando sea el caso) |
| Contribuyó a la conservación del patrimonio cultural material e inmaterial de la región | | | Descripción de las acciones y políticas del festival que contribuyeron a conservación del patrimonio cultural | |
| Generó cooperaciones interinstitucionales y financieras | | | Descripción de la forma en la que generó cooperaciones interinstitucionales y financieras | |
| Promovió la itinerancia de artistas, grupos artísticos y/o obras artísticas y culturales en la localidad, estado y/o región | | | Descripción de la forma en la que promovió la itinerancia de grupos artísticos | |
| Participaron creadores y/o especialistas de la región | | | Cuántos | |
| Enriqueció la oferta cultural nacional | | | ¿Cómo? | |
| Demostró un impacto que lo posiciona como un proyecto de relevancia en el país o a nivel internacional. | | | Descripción de premios obtenidos, reconocimientos, presencia en prensa nacional e internacional, número de asistentes de las últimas emisiones. | |
| Hubo vinculación entre creadores o especialistas con sus audiencias | | | Actividades de divulgación o talleres de formación y capacitación realizados | |
| Impactó en el desarrollo económico y el turismo cultural | | | ¿Cómo? | |
| Ofreció programas y actividades para sectores vulnerables de la población | | | Nombre de los programas y sector al que se dirigieron (adultos mayores, pueblos indígenas, comunidad LGBTT, personas con discapacidad, jóvenes, etc.) | |
| Atención preferente a zonas de alta marginalidad | | | Condición en la que se encuentra | |
| Se llevaron a cabo actividades en más de dos municipios | | | Especificar cuáles municipios y cuántas actividades por cada uno | |
| Promovió la equidad de género | | | Políticas, medidas, acciones | |
| Asistieron integrantes de grupos indígenas | | | Número aproximado y procedencia/comunidad/pueblo o grupo originario | |
| Contó con un programa de actividades dirigido a niñas y niños | | | Descripción de las actividades del programa | |
| Fue acorde con los objetivos de la Agenda 2030 | | | Especificar con qué objetivos y cómo los promovieron | |
| Fomenta la creación, el aprovechamiento o fortalecimiento de circuitos culturales | | | ¿De qué forma? Especificar qué circuitos | |
| |
| EVALUACIÓN DEL PROYECTO | |
| Describa el alcance del cumplimiento del Objetivo General del Proyecto. | |
| |
| |
| Describa la forma en la que se logró el cumplimiento de cada una de las metas previstas que señaló en el proyecto presentado. | |
| |
| |
| Describa brevemente tres beneficios que el proyecto aporta a la comunidad. | |
| |
| |
| |
| |
| Describa el impacto del proyecto en la disminución de la brecha entre hombres y mujeres. | |
| |
| |
| Indique el número de población atendida, de públicos específicos y/o población indígena. | |
| |
| |
| Otras observaciones y evaluaciones del organizador. | |
| |
| |
| |
| |
| |
| | Nombre, cargo y firma de la o el Titular de la Instancia Beneficiada | | Nombre, cargo y firma del(a) Contralor(a) Social | |
| |
| |
| En cumplimiento a los Artículos 74 y 75, de la Ley Federal de Presupuesto y Responsabilidad Hacendaria (LFPRH), se entrega el Informe de Actividades, el cual firmo BAJO PROTESTA DE DECIR VERDAD, en mi carácter de representante de la Instancia beneficiaria y responsable del ejercicio de los recursos. De conformidad con el Artículo 83 de la LFPRH, los subsidios otorgados por la Secretaría de Cultura no pierden su carácter federal, por lo que me obligo a informar sobre las actividades realizadas y el uso de los recursos presupuestales otorgados para el desarrollo de los proyectos culturales detallados en el Convenio de Coordinación correspondiente, en los términos de la normatividad aplicable en la materia. Así mismo, me comprometo a otorgar las facilidades la Secretaría de Cultura, para la realización de acciones de seguimiento, supervisión y evaluación, a fin de garantizar el cumplimiento de las actividades comprometidas en el proyecto apoyado. Las actividades realizadas que aquí se detallan, cuentan con su documentación comprobatoria original, tal y como lo establecen las disposiciones generales aplicables. Dichas comprobaciones se encuentran bajo el resguardo de esta Institución y estarán a la disposición de cualquier autoridad y/o instancia fiscalizadora. C.c.p. Órgano Interno de Control o similar de la o el Beneficiaria(o) |
ANEXO 10 PROFEST
Informe Financiero PROFEST
| | FECHA DEL REPORTE | |
| |
| INFORME FINANCIERO |
| FESTIVALES POR CONVOCATORIA PROFEST 2020 |
| |
| PERIODO DE REALIZACIÓN DEL PROYECTO | INICIO | | NOMBRE DEL PROYECTO | | MUNICIPIO Y ENTIDAD | |
| TÉRMINO | |
| |
| NÚMERO DE CONVENIO | | NOMBRE DEL BENEFICIARIO | |
| |
| Con el propósito de fomentar la Transparencia y Rendición de Cuentas, se recomienda marcar copia de este Informe a su Órgano Interno de Control o similar, para su conocimiento. |
| |
| EJERCICIO DE LOS RECURSOS |
| |
| RECURSO AUTORIZADO | | INTERESES GENERADOS | |
| % MONTO HONORARIOS | | |
| % MONTO SERVICIOS | |
| RECURSO EJERCIDO | |
| RECURSO REMANENTE | | RECURSO A REINTEGRAR | $0.00 |
| |
| REGISTRO DE ACTIVIDADES, BIENES Y SERVICIOS |
| No. | Nombre del Artista o Grupo Artístico o Proveedor | Nombre del representante | Descripción del bien o servicio presentado en el presupuesto del proyecto | Fecha de pago | NO.CHEQUE/ TRANSFERENCIA | Folio del Comprobante Fiscal Digital por Internet de honorarios artísticos | Monto de honorarios artísticos incluyendo Impuestos | Folio del Comprobante Fiscal Digital por Internet de transportación | Monto de transportación incluyendo Impuestos | Folio del Comprobante Fiscal Digital por Internet | Monto de hospedaje incluyendo Impuestos | Folio del Comprobante Fiscal Digital por Internet de alimentación | Monto de alimentación incluyendo Impuestos | Folio del Comprobante Fiscal Digital por Internet de servicios de producción | Monto de servicios de producción incluyendo Impuestos |
| 1 | | | | | | | | | | | | | | | |
| 2 | | | | | | | | | | | | | | | |
| 3 | | | | | | | | | | | | | | | |
| 4 | | | | | | | | | | | | | | | |
| 5 | | | | | | | | | | | | | | | |
| | | | | | | | | | | | | | | | | | | | | | | |
| |
| EVALUACIÓN DEL PROYECTO | |
| Describa el beneficio que se obtuvo, por el uso de los recursos públicos otorgados para la realización de este proyecto. | | |
| |
| |
| | | | | |
| Nombre, cargo y firma de la o el Titular de la Instancia Beneficiada | | | | Nombre, cargo y firma del(a) Contralor(a) Social |
| |
| En cumplimiento a los Artículos 74 y 75, de la Ley Federal de Presupuesto y Responsabilidad Hacendaria (LFPRH), se entrega el Informe de Actividades, el cual firmo BAJO PROTESTA DE DECIR VERDAD, en mi carácter de representante de la Instancia beneficiaria y responsable del ejercicio de los recursos. De conformidad con el Artículo 83 de la LFPRH, los subsidios otorgados por la Secretaría de Cultura no pierden su carácter federal, por lo que me obligo a informar sobre las actividades realizadas y el uso de los recursos presupuestales otorgados para el desarrollo de los proyectos culturales detallados en el Convenio de Coordinación correspondiente, en los términos de la normatividad aplicable en la materia. Así mismo, me comprometo a otorgar las facilidades la Secretaría de Cultura, para la realización de acciones de seguimiento, supervisión y evaluación, a fin de garantizar el cumplimiento de las actividades comprometidas en el proyecto apoyado. Las actividades realizadas que aquí se detallan, cuentan con su documentación comprobatoria original, tal y como lo establecen las disposiciones generales aplicables. Dichas comprobaciones se encuentran bajo el resguardo de esta Institución y estarán a la disposición de cualquier autoridad y/o instancia fiscalizadora. C.c.p. Órgano Interno de Control o similar de la o el Beneficiaria(o) |
ANEXO 11 PROFEST
Modelos de Convenios de PROFEST
a) Proyecto de Convenio de Coordinación para Instancias Estatales de Cultura, Municipios, Instancias Municipales de Cultura, Universidades Públicas Estatales.
CONVENIO DE COORDINACIÓN PARA EL APOYO A FESTIVALES CULTURALES Y ARTÍSTICOS, QUE CELEBRAN POR UNA PARTE EL EJECUTIVO FEDERAL, POR CONDUCTO DE LA SECRETARÍA DE CULTURA, EN LO SUCESIVO "LA SECRETARÍA", REPRESENTADA POR EL(LA) DIRECTOR(A) GENERAL DE PROMOCIÓN Y FESTIVALES CULTURALES, ____________________; Y POR LA OTRA, ____________________, EN ADELANTE "LA INSTANCIA BENEFICIARIA", REPRESENTADA POR __________________, _______________, CON LA INTERVENCIÓN CONJUNTA DE (TESORERÍA DE LA ENTIDAD FEDERATIVA)__________, EN LO SUCESIVO "FINANZAS", REPRESENTADA POR SU TITULAR, ___________, A QUIENES ACTUANDO DE FORMA CONJUNTA SE LES DENOMINARÁ COMO "LAS PARTES", CONFORME A LAS DECLARACIONES Y CLÁUSULAS SIGUIENTES:
DECLARACIONES
I. "LA SECRETARÍA" declara que:
I.1 Es una dependencia de la administración pública federal centralizada, en términos de los artículos 90 de la Constitución Política de los Estados Unidos Mexicanos; 1, 2 Fracc. I, 26 y 41 Bis de la Ley
Orgánica de la Administración Pública Federal; y 1 del Reglamento Interior de la Secretaría de Cultura; que tiene por objeto ejercer las atribuciones para elaborar y conducir la política nacional en materia de cultura con la participación que corresponda a otras dependencias y entidades de la administración pública federal.
I.2 En su carácter de Director (a) General de Promoción y Festivales Culturales, de conformidad con el nombramiento de fecha el día ____ de _____ de ______, expedido por cuenta con las facultades necesarias para suscribir el presente convenio, de conformidad con los artículos 2 Fracc. XI, 12 Fracc. XI y 20 del Reglamento Interior de la Secretaría de Cultura, facultades que a la fecha no le han sido revocadas o limitadas en forma alguna. La aplicación de los recursos económicos públicos se realiza de conformidad con los criterios que en materia de ejecución y control presupuestal del gasto público establece el presupuesto de egresos de la federación para el ejercicio fiscal de _____, publicado en el Diario Oficial de la Federación el día ________ de ______.
I.3 La aplicación de los recursos económicos públicos se realiza de conformidad con los criterios que, en materia de ejecución y control presupuestal del gasto público, establece que el Presupuesto de Egresos de la Federación para el Ejercicio fiscal de ___, publicado en el Diario Oficial de la Federación el día __ de ____ de ____.
I.4 Con el objeto de estimular la promoción y difusión del arte y la cultura de nuestro país, la Dirección General de Promoción y Festivales Culturales en el marco del Apoyo a Festivales Culturales y Artísticos "EL PROFEST", emitió la ___ Convocatoria para el otorgamiento de subsidios en coinversión a Festivales Culturales y Artísticos ____, en adelante "LA CONVOCATORIA", la cual tiene como objetivo fundamental el contribuir, junto con las Instancias Estatales, Municipales e Instituciones Públicas Estatales de Educación Superior, en la realización de actividades, convocando de una manera abierta y equitativa a la participación para la realización de Festivales Culturales.
I.5 "LA CONVOCATORIA" a que se refiere el punto que antecede, está dirigida a beneficiar a instancias organizadoras de Festivales, de tal manera que cuenten con recursos para la realización de actividades artísticas y culturales, que beneficien a la población en general. Este Convenio hace suyas, las bases de participación e introducción, a efecto de cumplimiento obligatorio.
I.6 El presente Convenio se elabora a solicitud de la Dirección General de Promoción y Festivales Culturales, y que cuenta con domicilio para todos los efectos legales derivados del presente Convenio, el ubicado en _______________.
II. "LA INSTANCIA BENEFICIARIA" declara que:
II.1 (Naturaleza Jurídica). __________________________________________________________________________________________________________________________________.
II.2 (Nombre, cargo y facultades de la o el Representante). _________________________________________________________________________________________________________________________________.
II.3 Cuenta con Registro Federal de Contribuyentes número ____________ y señala para los efectos del presente Convenio como su domicilio legal el ubicado en ______________________________________________________________.
III. "FINANZAS" declara que:
III.1 (Naturaleza Jurídica). __________________________________________________________________________________________________________________________________.
III.2 (Nombre, cargo y facultades de la o el Representante). _________________________________________________________________________________________________________________________________.
III.3 Cuenta con Registro Federal de Contribuyentes número ____________ y señala para los efectos del presente Convenio como su domicilio legal el ubicado en ______________________________________________________________.
IV. "LAS PARTES" declaran que:
IV.1 Se reconocen mutuamente la personalidad con la que se ostentan para la celebración del presente Convenio.
IV.2 Reconocen y aceptan el contenido de las Reglas de Operación del Programa de Apoyos a la Cultura para el ejercicio fiscal ___, publicadas en el Diario Oficial de la Federación el __ de _______ de
____.
IV.3 Es su voluntad suscribir el presente Convenio, con el fin de que "LA SECRETARÍA" realice una aportación de recursos públicos federales a "LA INSTANCIA BENEFICIARIA" por conducto de la (Tesorería de la Entidad Federativa) __________, con base en la disponibilidad presupuestaria de los recursos aprobados a "LA SECRETARÍA", para el ejercicio fiscal de 20___, y con cargo a la siguiente partida presupuestal:
| PARTIDA | ESTADO | NOMBRE DEL ESTADO |
| | | |
Expuesto lo anterior y con fundamento en los artículos 2, 3, 9, 33, 34, 35 y 36 de la Ley de Planeación; 1, 74, 75, 76, 79 y 82 de la Ley Federal de Presupuesto y Responsabilidad Hacendaria; 174 al 181 del Reglamento de la Ley Federal de Presupuesto y Responsabilidad Hacendaria; __ y demás aplicables del Decreto de Presupuesto de Egresos de la Federación para el Ejercicio fiscal 20__; y demás aplicables de la Ley Federal de Transparencia y Acceso a la Información Pública; Reglas de Operación del Programa de Apoyos a la Cultura para el ejercicio fiscal 20__, publicadas en el Diario Oficial de la Federación el __ de ___ de 20__ y demás disposiciones legales, aplicables y concordantes que conforme a derecho proceden; "LAS PARTES" sujetan sus compromisos y suscriben el presente Convenio al tenor de las siguientes:
CLÁUSULAS
PRIMERA.- OBJETO.
El presente Convenio tiene por objeto que "LA SECRETARÍA" realice una transferencia de recursos públicos federales a través de la (Tesorería de la Entidad Federativa)__________ por la cantidad de $_________________(___________________ pesos 00/100 M.N.), contra la entrega del Comprobante Fiscal Digital por Internet que emita la (Tesorería de la Entidad Federativa)___________, quien a su vez transferirá a ______________, en un plazo no mayor a ___ días hábiles dicha cantidad, para que "LA INSTANCIA BENEFICIARIA'' cubra con estos recursos los gastos de bienes y servicios directamente relacionados con las actividades artísticas profesionales del proyecto cultural aprobado con base en "LA CONVOCATORIA", que a continuación se detalla:
SEGUNDA.- ENTREGA DE LOS RECURSOS.
| No. | PROYECTO | MONTO |
| | [PROYECTO] | $ |
| | TOTAL | $ |
La cantidad mencionada en la cláusula anterior será proporcionada en una sola exhibición, previo registro que haga "LA SECRETARÍA" de la cuenta bancaria productiva específica que se refiere en el inciso a) de la Cláusula Tercera de este Convenio, al Sistema Integral de Administración Financiera Federal (SIAFF) a través de la Cuenta Bancaria Única que maneja la Tesorería de la Federación (TESOFE).
TERCERA.- OBLIGACIONES DE LA "INSTANCIA BENEFICIARIA''.
"LA INSTANCIA BENEFICIARIA'' en cumplimiento a la Cláusula Primera de este Convenio se obliga a lo siguiente:
a) Gestionar ante la (Tesorería de la Entidad Federativa) _________ la apertura de una cuenta bancaria productiva específica, que permita la identificación de los recursos para efectos de la administración, comprobación de su ejercicio y fiscalización del proyecto a que se refiere la Cláusula Primera.
b) Destinar los recursos y rendimientos que éstos generen, única y exclusivamente para realizar lo(s) proyecto(s) cultural(es) señalado(s) en la cláusula primera del presente Convenio.
c) Entregar el Comprobante Fiscal Digital por Internet correspondiente, por la cantidad entregada a favor de "LA SECRETARÍA", emitido por la (Tesorería de la Entidad Federativa) _____________.
d) Si de manera excepcional "LA INSTANCIA BENEFICIARIA'' requiere llevar a cabo cambios en la programación aprobada que impliquen cambios en los conceptos de los gastos y los recursos a ejercer, éstos se deberán informar y justificar previamente a la DGPFC para su evaluación y, en su caso, autorización. De no cumplir con esta obligación, "LA SECRETARÍA" podrá solicitar la devolución del recurso.
e) Deberá hacer entrega de un oficio en formato libre, dirigido a la o el titular de la DGPFC, mediante el
cual se informe el estatus del proyecto, cinco días hábiles previos a la fecha de inicio del Festival.
f) El organizador del Festival tendrá la responsabilidad de cubrir los gastos correspondientes a la seguridad de los artistas y público asistente, hospedaje, alimentación, transportación, así como de todos los otros necesarios para llevar a cabo el Festival aprobado.
g) Resguardar la documentación original comprobatoria del ejercicio y aplicación de los recursos, materia del presente Convenio, con el objeto de atender los requerimientos de los órganos de fiscalización competentes, de acuerdo con las disposiciones generales aplicables.
h) Coordinarse con "LA SECRETARÍA", y otorgarle las facilidades que requiera, por conducto de la Dirección General de Promoción y Festivales Culturales, con el propósito de llevar a cabo el control y seguimiento para el cumplimiento del presente Convenio. Asimismo, brindar las facilidades en caso de que se requiera realizar inspecciones físicas en el lugar en donde se desarrolla(n) el(los) proyecto(s) cultural(es).
i) En caso de existir recursos públicos federales no devengados al 31 de diciembre de 2019, se deberán reintegrar junto con los rendimientos que se hubieren generado para su entero a la Tesorería de la Federación (TESOFE), a través de "LA SECRETARÍA", de conformidad con lo establecido en el artículo 176 del Reglamento de la Ley Federal de Presupuesto y Responsabilidad Hacendaria.
CUARTA.- GRATUIDAD DE LOS EVENTOS.
Invariablemente todas las actividades artísticas aprobadas que realice "LA INSTANCIA BENEFICIARIA" con los recursos otorgados, deberán ser gratuitas para el público en general.
QUINTA.- RELACIÓN LABORAL.
"LA INSTANCIA BENEFICIARIA'' acepta que los recursos humanos que requiera para la ejecución del objeto del presente Convenio quedarán bajo su absoluta responsabilidad jurídica y administrativa, y no existirá relación laboral alguna entre éstos y "LA SECRETARÍA", por lo que en ningún caso se considerará a "LA SECRETARÍA" como patrón sustituto o solidario.
SEXTA.- SEGUIMIENTO.
"LA SECRETARÍA", designa como responsable de dar seguimiento al cumplimiento estricto del presente Convenio a la Dirección General de Promoción y Festivales Culturales.
Por su parte, "LA INSTANCIA BENEFICIARIA" nombra como responsable a su_____ en funciones.
El responsable por cada una de "LAS PARTES'', será el representante institucional por medio del cual deberán canalizarse todas las comunicaciones oficiales para dar seguimiento y asegurar que se cumplan los compromisos contraídos.
SÉPTIMA.- CONTROL, VIGILANCIA Y FISCALIZACIÓN.
El control, vigilancia y fiscalización de los recursos públicos federales que se otorgan con motivo de la celebración del presente Convenio, estará a lo dispuesto por la Ley Federal de Presupuesto y Responsabilidad Hacendaria, su Reglamento y la Ley de Fiscalización y Rendición de Cuentas de la Federación, así como de las demás disposiciones generales aplicables.
OCTAVA.- DOCUMENTACIÓN OFICIAL.
"LAS PARTES" convienen que, en cumplimiento a lo dispuesto por el artículo __, fracción __, del Decreto del Presupuesto de Egresos de la Federación para el Ejercicio fiscal 20__, y a lo establecido en las Reglas de Operación de PROFEST, parte del programa de Apoyos a la Cultura, toda la papelería, documentación oficial, así como la publicidad y promoción relacionada con éste, deberá incluir la siguiente leyenda: "Este programa es público, ajeno a cualquier partido político. Queda prohibido el uso para fines distintos a los establecidos en el programa".
NOVENA.- CONTRALORÍA SOCIAL.
Con el propósito de dar cumplimiento con lo establecido en la Ley General de Desarrollo Social y su Reglamento, así como en el Acuerdo por el que se establecen los Lineamientos para la promoción y operación de la Contraloría Social en los programas federales de desarrollo social, publicado en el Diario Oficial de la Federación el 28 de octubre de 2016, y los documentos rectores de Contraloría Social de "EL PROFEST" autorizados por la Secretaría de la Función Pública; "LA INSTANCIA BENEFICIARIA" se compromete a conformar un Comité de Contraloría Social para el (los) proyecto(s) beneficiado(s), mediante "EL PROFEST", y a realizar las actividades de promoción, capacitación, y registro del Comité. Estas actividades y los resultados de la Contraloría Social se reportarán en el Sistema Informático de Contraloría Social (SICS) hasta la conclusión del compromiso establecido en el presente Convenio.
DÉCIMA.- RENDICIÓN DE CUENTAS.
Además de las obligaciones mencionadas, "LA INSTANCIA BENEFICIARIA'' deberá remitir dentro de los 15 días hábiles posteriores al término de(l) (los) proyecto(s) y/o entrega del recurso a "LA SECRETARÍA" el informe de actividades y financiero de(l) (los) proyecto(s) cultural(es) realizado(s). Dichos informes se presentarán bajo protesta de decir verdad, con la firma autógrafa de(l) o la titular de "LA INSTANCIA
BENEFICIARIA'' y de dos testigos, preferentemente, el responsable administrativo de(l)(los) proyecto(s) y Contralor(a) Social designado(a). Los informes deberán describir las actividades aprobadas, realizadas y las erogaciones correspondientes, en los formatos que para ello establezca "LA SECRETARÍA", con el fin de observar su correcta aplicación.
DÉCIMA PRIMERA.- MODIFICACIONES.
"LAS PARTES" convienen que cualquier adición o modificación al presente Convenio, se hará de común acuerdo por escrito mediante la formalización del instrumento jurídico correspondiente, con apego a las disposiciones generales aplicables. Dichas modificaciones y las obligaciones de los signatarios surtirán efecto a partir de la fecha de su firma.
DÉCIMA SEGUNDA.- VIGENCIA.
La vigencia del presente Convenio iniciará sus efectos a partir de la fecha de su suscripción y hasta la conclusión de(l) (los) proyecto(s) cultural(es) mencionado(s) en la cláusula primera, el (los) cual(es) deberá(n) realizarse de acuerdo con lo estipulado en la documentación presentada para "LA CONVOCATORIA". Dicha vigencia no podrá exceder del día 31 de diciembre de 2020.
Lo anterior, sin perjuicio de la temporalidad del otorgamiento de los recursos, la cual no podrá exceder del 31 de diciembre del 2020.
DÉCIMA TERCERA.- INCUMPLIMIENTO.
El incumplimiento por parte de "LA INSTANCIA BENEFICIARIA'' al contenido de las cláusulas previstas en el presente Convenio, será motivo de su rescisión y de la devolución a la Tesorería de la Federación (TESOFE), de la cantidad transferida por "LA SECRETARÍA"; así como de los rendimientos que se hubieren generado para su entero a la Tesorería de la Federación (TESOFE), a través de "LA SECRETARÍA" de conformidad con los procedimientos establecidos en el artículo 176 del Reglamento de la Ley Federal de Presupuesto y Responsabilidad Hacendaria.
DÉCIMA CUARTA.- CONTROVERSIAS.
"LAS PARTES'' convienen que el presente instrumento es producto de la buena fe, por lo que toda duda o diferencia en opinión de la interpretación, formalización o cumplimiento, será resuelta de común acuerdo por "LAS PARTES''.
En el supuesto de que la controversia subsista, "LAS PARTES'' convienen en someterse a la jurisdicción de los Tribunales Federales competentes de la Ciudad de México, por lo que renuncian al fuero que pudiera corresponderles en razón de su nacionalidad o domicilio presente o futuro.
El presente convenio fue leído, y enteradas "LAS PARTES'' de su contenido, valor y consecuencias legales, lo firman en ______ ejemplares originales, en ____, _________, el día __ del mes de ____________ del año dos mil __________.
POR "LA SECRETARÍA" POR "LA INSTANCIA BENEFICIARIA"
DIRECTOR(A) GENERAL
DE PROMOCIÓN Y FESTIVALES
CULTURALES
____________________________ _______________________________
POR "FINANZAS"
_______________________________
b) Proyecto de Convenio de Coordinación para Organizaciones de la Sociedad Civil
CONVENIO DE COORDINACIÓN PARA EL APOYO A FESTIVALES CULTURALES Y ARTÍSTICOS, QUE CELEBRAN POR UNA PARTE EL EJECUTIVO FEDERAL, POR CONDUCTO DE LA SECRETARÍA DE CULTURA, EN LO SUCESIVO "LA SECRETARÍA", REPRESENTADA POR EL(LA) DIRECTOR(A) GENERAL DE PROMOCIÓN Y FESTIVALES CULTURALES, ____________________; Y POR LA OTRA, ____________________, EN ADELANTE "LA INSTANCIA BENEFICIARIA", REPRESENTADA POR SU __________________, _______________, A QUIENES ACTUANDO DE FORMA CONJUNTA SE LES DENOMINARÁ COMO "LAS PARTES", CONFORME A LAS DECLARACIONES Y CLÁUSULAS SIGUIENTES:
DECLARACIONES
I. "LA SECRETARÍA" declara que:
I.7 Es una dependencia de la administración pública federal centralizada, en términos de los artículos 90 de la Constitución Política de los Estados Unidos Mexicanos; 1, 2 Fracc. I, 26 y 41 Bis de la Ley Orgánica de la Administración Pública Federal; y 1 del Reglamento Interior de la Secretaría de Cultura; que tiene por objeto ejercer las atribuciones para elaborar y conducir la política nacional en
materia de cultura con la participación que corresponda a otras dependencias y entidades de la administración pública federal.
I.8 En su carácter de Director (a) General de Promoción y Festivales Culturales, de conformidad con el nombramiento de fecha el día ____ de _____ de ______, expedido por cuenta con las facultades necesarias para suscribir el presente convenio, de conformidad con los artículos 2 Fracc. XI, 12 Fracc. XI y 20 del Reglamento Interior de la Secretaría de Cultura, facultades que a la fecha no le han sido revocadas o limitadas en forma alguna. La aplicación de los recursos económicos públicos se realiza de conformidad con los criterios que en materia de ejecución y control presupuestal del gasto público establece el presupuesto de egresos de la federación para el ejercicio fiscal de _____, publicado en el Diario Oficial de la Federación el día ________ de ______.
I.9 La aplicación de los recursos económicos públicos se realiza de conformidad con los criterios que, en materia de ejecución y control presupuestal del gasto público, establece que el Presupuesto de Egresos de la Federación para el Ejercicio fiscal de ___, publicado en el Diario Oficial de la Federación el día __ de ____ de ____.
I.10 Con el objeto de estimular la promoción y difusión del arte y la cultura de nuestro país, la Dirección General de Promoción y Festivales Culturales en el marco del Apoyo a Festivales Culturales y Artísticos "EL PROFEST", emitió la ___ Convocatoria para el otorgamiento de subsidios en coinversión a Festivales Culturales y Artísticos ____, en adelante "LA CONVOCATORIA", la cual tiene como objetivo fundamental el contribuir, junto con las Instancias Estatales, Municipales e Instituciones Públicas Estatales de Educación Superior, en la realización de actividades, convocando de una manera abierta y equitativa a la participación para la realización de Festivales Culturales.
I.11 "LA CONVOCATORIA" a que se refiere el punto que antecede, está dirigida a beneficiar a instancias organizadoras de Festivales, de tal manera que cuenten con recursos para la realización de actividades artísticas y culturales, que beneficien a la población en general. Este Convenio hace suyas, las bases de participación e introducción, a efecto de cumplimiento obligatorio.
I.12 El presente Convenio se elabora a solicitud de la Dirección General de Promoción y Festivales Culturales, y que cuenta con domicilio para todos los efectos legales derivados del presente Convenio, el ubicado en _______________.
II. "LA INSTANCIA BENEFICIARIA" declara que:
II.1 Es un(a) _______________ legalmente constituida conforme a las leyes mexicanas, cuyo objeto social es, entre otros: _______________________, de conformidad con __________________________________.
II.2 Se encuentra debidamente representada por ____________________, _____________________________, y cuenta con las facultades suficientes y necesarias para obligarse en los términos del presente Convenio, de conformidad con lo establecido en ___________________________________.
II.3 Se encuentra inscrita en el Registro Federal de las Organizaciones de la Sociedad Civil, lo que acredita con la Clave Única de Inscripción (CLUNI) número ___________, de fecha ____ de ______ de _______, otorgada por la Comisión de Fomento de las Actividades de las Organizaciones de la Sociedad Civil, Secretaría Técnica.
III. "LAS PARTES" declaran que:
III.1 Se reconocen mutuamente la personalidad con la que se ostentan para la celebración del presente Convenio.
III.2 Reconocen y aceptan el contenido de las Reglas de Operación del Programa de Apoyos a la Cultura para el ejercicio fiscal ___, publicadas en el Diario Oficial de la Federación el __ de _______ de ____.
III.3 Es su voluntad suscribir el presente Convenio, con el fin de que "LA SECRETARÍA" realice una aportación de recursos públicos federales a "LA INSTANCIA BENEFICIARIA", con base en la disponibilidad presupuestaria de los recursos aprobados a "LA SECRETARÍA", para el Ejercicio fiscal de 20___, y con cargo a la siguiente partida presupuestal:
| PARTIDA | ESTADO | NOMBRE DEL ESTADO |
| | | |
Expuesto lo anterior y con fundamento en los artículos 2, 3, 9, 33, 34, 35 y 36 de la Ley de Planeación; 1, 74, 75, 76, 79 y 82 de la Ley Federal de Presupuesto y Responsabilidad Hacendaria; 174 al 181 del Reglamento de la Ley Federal de Presupuesto y Responsabilidad Hacendaria; __ y demás aplicables del Decreto de Presupuesto de Egresos de la Federación para el Ejercicio fiscal 20__; y demás aplicables de la Ley Federal de Transparencia y Acceso a la Información Pública; Reglas de Operación del Programa de Apoyos a la Cultura para el ejercicio fiscal 20__, publicadas en el Diario Oficial de la Federación el __ de ___ de 20__ y demás disposiciones legales, aplicables y concordantes que conforme a derecho proceden; "LAS PARTES" sujetan sus compromisos y suscriben el presente Convenio al tenor de las siguientes:
CLÁUSULAS
PRIMERA.- OBJETO.
El presente Convenio tiene por objeto que "LA SECRETARÍA" realice una transferencia de recursos públicos federales a "LA INSTANCIA BENEFICIARIA" por la cantidad de $_________________(___________________ pesos 00/100 M.N.), contra la entrega del Comprobante Fiscal Digital por Internet, la cual deberá ser destinada única y exclusivamente para cubrir los gastos de bienes y servicios directamente relacionados con las actividades artísticas profesionales del proyecto cultural aprobado con base en "LA CONVOCATORIA", que a continuación se detalla:
| No. | PROYECTO | MONTO |
| | [PROYECTO] | $ |
| | TOTAL | $ |
SEGUNDA.- ENTREGA DE LOS RECURSOS.
La cantidad mencionada en la cláusula anterior será proporcionada en una sola exhibición, previo registro que haga "LA SECRETARÍA" de la cuenta bancaria productiva específica que se refiere en el inciso a) de la Cláusula Tercera de este Convenio, al Sistema Integral de Administración Financiera Federal (SIAFF) a través de la Cuenta Bancaria Única que maneja la Tesorería de la Federación (TESOFE).
TERCERA.- OBLIGACIONES DE LA "INSTANCIA BENEFICIARIA''.
"LA INSTANCIA BENEFICIARIA'' en cumplimiento a la Cláusula Primera de este Convenio se obliga a lo siguiente:
a) Aperturar una cuenta bancaria productiva específica, que permita la identificación de los recursos para efectos de la administración, comprobación de su ejercicio y fiscalización del proyecto a que se refiere la Cláusula Primera.
b) Destinar los recursos y rendimientos que éstos generen, única y exclusivamente para realizar lo(s) proyecto(s) cultural(es) señalado(s) en la cláusula primera del presente Convenio.
c) Expedir el Comprobante Fiscal Digital por Internet correspondiente, por la cantidad entregada a favor de "LA SECRETARÍA".
d) Si de manera excepcional "LA INSTANCIA BENEFICIARIA'' requiere llevar a cabo cambios en la programación aprobada que impliquen cambios en los conceptos de los gastos y los recursos a ejercer, éstos se deberán informar y justificar previamente a la DGPFC para su evaluación y, en su caso, autorización. De no cumplir con esta obligación, "LA SECRETARÍA" podrá solicitar la devolución del recurso.
e) Deberá hacer entrega de un oficio en formato libre, dirigido a la o el titular de la DGPFC, mediante el cual se informe el estatus del proyecto, cinco días hábiles previos a la fecha de inicio del Festival.
f) El organizador del Festival tendrá la responsabilidad de cubrir los gastos correspondientes a la seguridad de los artistas y público asistente, hospedaje, alimentación, transportación, así como de todos los otros necesarios para llevar a cabo el Festival aprobado.
g) Resguardar la documentación original comprobatoria del ejercicio y aplicación de los recursos, materia del presente Convenio, con el objeto de atender los requerimientos de los órganos de fiscalización competentes, de acuerdo con las disposiciones generales aplicables.
h) Coordinarse con "LA SECRETARÍA", y otorgarle las facilidades que requiera, por conducto de la Dirección General de Promoción y Festivales Culturales, con el propósito de llevar a cabo el control y seguimiento para el cumplimiento del presente Convenio. Asimismo, brindar las facilidades en caso de que se requiera realizar inspecciones físicas en el lugar en donde se desarrolla(n) el(los) proyecto(s) cultural(es).
i) En caso de existir recursos públicos federales no devengados al 31 de diciembre de 20_, se deberán reintegrar junto con los rendimientos que se hubieren generado para su entero a la Tesorería de la Federación (TESOFE), a través de "LA SECRETARÍA", de conformidad con lo establecido en el artículo 176 del Reglamento de la Ley Federal de Presupuesto y Responsabilidad Hacendaria.
CUARTA.- GRATUIDAD DE LOS EVENTOS.
Invariablemente todas las actividades artísticas aprobadas que realice "LA INSTANCIA BENEFICIARIA" con los recursos otorgados, deberán ser gratuitas para el público en general.
QUINTA.- RELACIÓN LABORAL.
"LA INSTANCIA BENEFICIARIA'' acepta que los recursos humanos que requiera para la ejecución del objeto del presente Convenio quedarán bajo su absoluta responsabilidad jurídica y administrativa, y no existirá relación laboral alguna entre éstos y "LA SECRETARÍA", por lo que en ningún caso se considerará a "LA SECRETARÍA" como patrón sustituto o solidario.
SEXTA.- SEGUIMIENTO.
"LA SECRETARÍA", designa como responsable de dar seguimiento al cumplimiento estricto del presente Convenio a la Dirección General de Promoción y Festivales Culturales.
Por su parte, "LA INSTANCIA BENEFICIARIA" nombra como responsable a su_____ en funciones.
El responsable por cada una de "LAS PARTES'', será el representante institucional por medio del cual deberán canalizarse todas las comunicaciones oficiales para dar seguimiento y asegurar que se cumplan los compromisos contraídos.
SÉPTIMA.- CONTROL, VIGILANCIA Y FISCALIZACIÓN.
El control, vigilancia y fiscalización de los recursos públicos federales que se otorgan con motivo de la celebración del presente Convenio, estará a lo dispuesto por la Ley Federal de Presupuesto y Responsabilidad Hacendaria, su Reglamento y la Ley de Fiscalización y Rendición de Cuentas de la Federación, así como de las demás disposiciones generales aplicables.
OCTAVA.- DOCUMENTACIÓN OFICIAL.
"LAS PARTES" convienen que, en cumplimiento a lo dispuesto por el artículo __, fracción __, del Decreto del Presupuesto de Egresos de la Federación para el Ejercicio fiscal 20__, y a lo establecido en las Reglas de Operación de PROFEST, parte del programa de Apoyos a la Cultura, toda la papelería, documentación oficial, así como la publicidad y promoción relacionada con éste, deberá incluir la siguiente leyenda: "Este programa es público, ajeno a cualquier partido político. Queda prohibido el uso para fines distintos a los establecidos en el programa".
NOVENA.- CONTRALORÍA SOCIAL.
Con el propósito de dar cumplimiento con lo establecido en la Ley General de Desarrollo Social y su Reglamento, así como en el Acuerdo por el que se establecen los Lineamientos para la promoción y operación de la Contraloría Social en los programas federales de desarrollo social, publicado en el Diario Oficial de la Federación el 28 de octubre de 2016, y los documentos rectores de Contraloría Social de "EL PROFEST" autorizados por la Secretaría de la Función Pública; "LA INSTANCIA BENEFICIARIA" se compromete a conformar un Comité de Contraloría Social para el (los) proyecto(s) beneficiado(s), mediante "EL PROFEST", y a realizar las actividades de promoción, capacitación, y registro del Comité. Estas actividades y los resultados de la Contraloría Social se reportarán en el Sistema Informático de Contraloría Social (SICS) hasta la conclusión del compromiso establecido en el presente Convenio.
DÉCIMA.- RENDICIÓN DE CUENTAS.
Además de las obligaciones mencionadas, "LA INSTANCIA BENEFICIARIA'' deberá remitir dentro de los 15 días hábiles posteriores al término de(l) (los) proyecto(s) y/o entrega del recurso a "LA SECRETARÍA" el informe de actividades y financiero de(l) (los) proyecto(s) cultural(es) realizado(s). Dichos informes se presentarán bajo protesta de decir verdad, con la firma autógrafa de(l) o la titular de "LA INSTANCIA BENEFICIARIA'' y de dos testigos, preferentemente, el responsable administrativo de(l)(los) proyecto(s) y Contralor(a) Social designado(a). Los informes deberán describir las actividades aprobadas, realizadas y las erogaciones correspondientes, en los formatos que para ello establezca "LA SECRETARÍA", con el fin de observar su correcta aplicación.
DÉCIMA PRIMERA.- MODIFICACIONES.
"LAS PARTES" convienen que cualquier adición o modificación al presente Convenio, se hará de común acuerdo por escrito mediante la formalización del instrumento jurídico correspondiente, con apego a las disposiciones generales aplicables. Dichas modificaciones y las obligaciones de los signatarios surtirán efecto a partir de la fecha de su firma.
DÉCIMA SEGUNDA.- VIGENCIA.
La vigencia del presente Convenio iniciará sus efectos a partir de la fecha de su suscripción y hasta la conclusión de(l) (los) proyecto(s) cultural(es) mencionado(s) en la cláusula primera, el (los) cual(es) deberá(n) realizarse de acuerdo con lo estipulado en la documentación presentada para "LA CONVOCATORIA". Dicha vigencia no podrá exceder del día 31 de diciembre de 2020.
Lo anterior, sin perjuicio de la temporalidad del otorgamiento de los recursos, la cual no podrá exceder del 31 de diciembre del 2020.
DÉCIMA TERCERA.- INCUMPLIMIENTO.
El incumplimiento por parte de "LA INSTANCIA BENEFICIARIA'' al contenido de las cláusulas previstas en el presente Convenio, será motivo de su rescisión y de la devolución a la Tesorería de la Federación (TESOFE), de la cantidad transferida por "LA SECRETARÍA"; así como de los rendimientos que se hubieren generado para su entero a la Tesorería de la Federación (TESOFE), a través de "LA SECRETARÍA" de conformidad con los procedimientos establecidos en el artículo 176 del Reglamento de la Ley Federal de Presupuesto y Responsabilidad Hacendaria.
DÉCIMA CUARTA.- CONTROVERSIAS.
"LAS PARTES'' convienen que el presente instrumento es producto de la buena fe, por lo que toda duda o diferencia en opinión de la interpretación, formalización o cumplimiento, será resuelta de común acuerdo por "LAS PARTES''.
En el supuesto de que la controversia subsista, "LAS PARTES'' convienen en someterse a la jurisdicción de los Tribunales Federales competentes de la Ciudad de México, por lo que renuncian al fuero que pudiera corresponderles en razón de su nacionalidad o domicilio presente o futuro.
El presente convenio fue leído, y enteradas "LAS PARTES'' de su contenido, valor y consecuencias legales, lo firman en ______ ejemplares originales, en ____, _________, el día __ del mes de ____________ del año dos mil __________.
POR "LA SECRETARÍA" POR "LA INSTANCIA BENEFICIARIA"
DIRECTOR(A) GENERAL
DE PROMOCIÓN Y FESTIVALES
CULTURALES
____________________________ _______________________________
ANEXO 12 PROFEST
Encuesta de satisfacción
PROFEST 2020
El objetivo de esta encuesta es valorar la calidad de los procesos operativos desde el punto de vista del responsable operativo del Festival apoyado por la Comisión Dictaminadora.
Como beneficiario del Programa de Apoyos a la Cultura (PROFEST 2020) se le agradecerá emitir sus observaciones, mismas que servirán de insumo para la mejora continua que se le realiza.
Sobre el Programa (PROFEST)
Por favor conteste reflexivamente y con sinceridad. Califique con la siguiente escala:
| (1) Totalmente en desacuerdo | (2) En desacuerdo | (3) En duda | (4) De acuerdo | (5) Totalmente de acuerdo |
1.- El medio por el que se enteró del PROFEST fue adecuado.
| | Porque: _________________________________________________________________ |
2.- La información que contiene la Convocatoria del PROFEST fue suficiente y clara.
_____________________________________________________________________________________
3.- La asesoría para presentar su proyecto fue suficiente y clara.
_____________________________________________________________________________________
__________________________________________
4.- El PROFEST aportó beneficios a su institución.
_____________________________________________________________________________________
___________________________________________
5.- El PROFEST impactó en su población.
_____________________________________________________________________________________
___________________________________________
6.- Los artistas de su población fueron beneficiados por el PROFEST.
_____________________________________________________________________________________
___________________________________________
7.- Con el PROFEST se incrementó el número de presentaciones artísticas en su Festival.
_____________________________________________________________________________________
___________________________________________
8.- Con el PROFEST se incrementó la calidad de las presentaciones artísticas en su Festival.
_____________________________________________________________________________________
___________________________________________
9.- El PROFEST aportó al cumplimiento de los objetivos de su Festival.
_____________________________________________________________________________________
___________________________________________
10.- Volvería a participar en otra edición del PROFEST.
_____________________________________________________________________________________
___________________________________________
11.- Conoció la normatividad con la que opera el PROFEST.
_____________________________________________________________________________________
___________________________________________
12.- Los formatos PROFEST para solicitar apoyo y para rendir cuentas son fáciles de completar.
_____________________________________________________________________________________
___________________________________________
13.- Los procesos jurídico-administrativos y de rendición de cuentas fueron adecuados.
_____________________________________________________________________________________
___________________________________________
14.- La comunidad en la que se realizó el Festival percibió que el gobierno federal aportó recursos a través del PROFEST.
_____________________________________________________________________________________
___________________________________________
15.- Su población estaría interesada en asistir a futuras ediciones del Festival y a otros Festivales para desarrollarse cultural y artísticamente.
_____________________________________________________________________________________
___________________________________________
Sobre el personal que opera el PROFEST
Del 1 al 10 siendo el 1 la menor calificación y 10 la máxima
16.- La calidad de la atención que recibió del personal que opera el PROFEST fue adecuada.
_____________________________________________________________________________________
___________________________________________
17.- La información que recibió del personal que opera el PROFEST fue suficiente y clara.
_____________________________________________________________________________________
___________________________________________
18.- La asesoría que recibió por parte del personal que opera el PROFEST fue clara y suficiente.
_____________________________________________________________________________________
___________________________________________
19.- El apoyo que recibió por parte del personal que opera el PROFEST fue suficiente.
_____________________________________________________________________________________
___________________________________________
20.- Los medios de comunicación por medio de los cuales mantuvo contacto con el personal que opera el PROFEST fueron adecuados.
_____________________________________________________________________________________
___________________________________________
¿Por qué vía se enteró del programa? (Internet, tv, radio, prensa, recomendación, otro, etc.).
_____________________________________________________________________________________
___________________________________________
Mencione el nombre de otros tres beneficiarios de PROFEST que conozca.
_____________________________________________________________________________________
_____________________________________________________________________________________
__________________________
Agradeceremos proporcione los comentarios que le genere la relación tanto con el PROFEST, como con el personal que lo opera y con la presente encuesta.
_____________________________________________________________________________________
_____________________________________________
(Puede extenderse anexando espacios.)
__________________________________________________
Nombre, cargo y firma de la o el Titular de la Instancia Beneficiaria
Agradecemos su atención y el tiempo invertido en esta encuesta
que seguramente redundará en mejoras al programa.
Atentamente
Dirección General de Promoción y Festivales Culturales
ANEXO 1 ACMPM
CATÁLOGO Y PRESUPUESTO DE OBRA DESGLOSADO ACMPM
Nombre del proyecto año del recurso
| No. | Concepto | Unidad | Cantidad | P.U. | Importe |
| A | Título y/o proyecto y/o partida | | | | |
| | | | | | $ |
| B | Título y/o proyecto y/o partida | | | | |
| | | | | | $ |
| C | Título y/o proyecto y/o partida | | | | |
| | | | | | $ |
| D | Título y/o proyecto y/o partida | | | | |
| | | | | | $ |
| A | Título y/o proyecto y/o partida | $ |
| B | Título y/o proyecto y/o partida | $ |
| C | Título y/o proyecto y/o partida | $ |
| D | Título y/o proyecto y/o partida | $ |
ANEXO 2 ACMPM
CRONOGRAMA DE ACTIVIDADES Y DE APLICACIÓN DE RECURSOS ACMPM
INSTRUCTIVO DE LLENADO ANEXO 2
CRONOGRAMA DE ACTIVIDADES Y DE APLICACIÓN DE RECURSOS
ACMPM
Anotar lo siguiente:
1. Nombre del proyecto.
2. Año del recurso.
3. Número consecutivo de cada una de las partidas.
4. Número consecutivo por cada uno de los conceptos.
5. Nombre de cada concepto.
6. Costo por cada uno de los conceptos.
7. Subtotal.
8. Impuesto al Valor Agregado (IVA).
9. Total.
10. Nombre de los meses en los que se ejecutará el proyecto.
11. Número de semanas en las que se ejecutará el proyecto.
12. Señalar en semanas el tiempo para la formalización del convenio.
13. Señalar en semanas el tiempo para la licitación (en su caso).
14. Señalar en semanas el tiempo para la entrega y aplicación de la ministración correspondiente.
15. Señalar en semanas el tiempo para la entrega de informe final.
16. Subtotal de la ministración que corresponda.
17. IVA de la ministración correspondiente.
18. Total de la ministración correspondiente.
ANEXO 3 ACMPM
FORMATO DE INFORME DE SEGUIMIENTO Y
COMPROBACIÓN DE RECURSOS
| | Programa de Apoyos a la Cultura S268 Apoyo a las Ciudades Mexicanas Patrimonio Mundial (ACMPM) |
| |
| | Información General |
| | Ciudad Mexicana | | Nombre del proyecto: |
| | Ejercicio fiscal | 20192020 | |
| | No. Convenio | SC/DGSMPC/COLAB/XXXXX/19 |
| | Numero de ministración e importe | (única) | $ - |
| | (monto en letra) |
| | Periodo del informe | | a | | |
| | Fecha de corte: | ddmmaa | |
| | | | | | | | | | | | | | | | | | | | | | | | | | | |
| | | | | | | | | | | | | | | | | | | | | | | | | | | |
| | Características de la obra | | | | | | | | | | | | | | | | | | | |
| | | | | | | | | | | | | | | | | | | | | | | | | | | |
| | a | | Rehabilitación de la infraestructura urbana | | | | | | | | | | | | | | |
| | | | | | | | | | | | | | | | | | | | | | | | | | | |
| | b | | Acciones de conservación del sitio (mantenimiento en fachadas, chinampas, etc) | | | |
| | | | | | | | | | | | | | | | | | | | | | | | | | | |
| | c | | Acciones de conservación en inmueble histórico | | | | | | | | | | | | |
| | | | | | | | | | | | | | | | | | | | | | | | | | | |
| | Datos del contrato/convenio* | | | | | | | | | | | | | | | | | | |
| | | | | | | | | | | | | | | | | | | | | | | | | | | |
| | Número de contrato/ convenio | |
| | Monto adjudicado | | | | | | | | | | | |
| | Nombre del contratista | | |
| | Vigencia: | inicio | | término | | | | | |
| | | | | | | | | | | | | | | | | | | | | | | | | | | |
| | Balance general | | | | | | | | | | | | | | | | | | | | | |
| | | | | | | | | | | | | | | | | | | | | | | | | | | |
| | presupuesto autorizado | presupuesto modificado | presupuesto ejercido | intereses generados** |
| | $ - | $ - | $ - | $ - |
| | | | | | | | | | | | | | | | | | | | | | | | | | | |
| | Avance físico | 0% | Avance financiero | 0% | | |
| | | | | | | | | | | | | | | | | | | | | | | | | | | |
| | Población atendida/beneficiada | | | | | | | | | | | | | | | | | |
| | | | | | | | | | | | | | | | | | | | | | | | | | | |
| | Clave entidad federativa | 0 | Clave del municipio | 0 | Clave de la localidad | 0 |
| | | | | | | | | | | | | | | | | | | | | | | | | | | |
| | Población diferenciada por: |
| | | | | | | | | | | | | | | | | | | | | | | | | | | |
| | | | | | | | | | | | | | | | | | | | | | | | | | | |
| | | | | | | | | | | | | | | | | | | | | | | | | | | |
| | | | | | | | | | | | | | | | | | | | | | | | | | | |
| | | | | | | | | | | | | | | | | | | | | | | | | | | |
| | | | | | | | | | | | | | | | | | | | | | | | | | | |
| | | | | | | | | | | | | | | | | | | | | | | | | | | |
| | Nombre y firma de quién elaboró | | | | Nombre y firma de quién autorizó | |
| | cargo | | | | cargo | |
| | Notas: | | | | | | | | | | | | | | | | | | | | | | | | |
| | * Se anexa copia simple de la carátula del convenio/ contrato | | | | | | | | | | | | | |
| | ** Se anexa copia de los estados bancarios donde se reporten los intereses generados al corte | | | |
| | | | | | | | | | | | | | | | | | | | | | | | | | | |
| "Este programa es público, ajeno a cualquier partido político. Queda prohibido el uso para fines distintos a los establecidos en el programa" |
| | LOGOTIPO DEL MUNICIPIO | | Programa de Apoyos a la Cultura S268 Apoyo a las Ciudades Mexicanas Patrimonio Mundial (ACMPM) |
| APOYO A LAS CIUDADES MEXICANAS PATRIMONIO MUNDIAL INFORME DE SEGUIMIENTO Y COMPROBACIÓN DE RECURSOS ANEXO 3 |
| | Ciudad Mexicana | 0 | Nombre del proyecto: |
| | Ejercicio fiscal | 20192020 | 0 |
| | No. Convenio | SC/DGSMPC/COLAB/XXXXX/19 |
| | Numero de ministración e importe | (única) | $ - |
| | (monto en letra) |
| | Periodo del informe | 00/01/1900 | a | 00/01/1900 |
| | Fecha de corte: | ddmmaa |
| |
| | Acciones realizadas | | | | | | | | | | | | | | | | | | | |
| |
| | Detallar las acciones realizadas en el proyecto dentro del periodo del informe. |
| | | | | | | |
| | | | | | | | | | | | | | | | | | | | | | | | | | | |
| | | | | | | |
| | | | | | | | | | | | | | | | | | | | | | | | | | | |
| | | | | | | |
| | | | | | | | | | | | | | | | | | | | | | | | | | | |
| | | | | | | |
| | | | | | | | | | | | | | | | | | | | | | | | | | | |
| | | | | | | |
| | | | | | | | | | | | | | | | | | | | | | | | | | | |
| | |
| | | | | | | | | | | | | | | | | | | | | | | | | | | |
| "Este programa es público, ajeno a cualquier partido político. Queda prohibido el uso para fines distintos a los establecidos en el programa" |
| | LOGOTIPO DEL MUNICIPIO | | Programa de Apoyos a la Cultura S268 Apoyo a las Ciudades Mexicanas Patrimonio Mundial (ACMPM) |
| APOYO A LAS CIUDADES MEXICANAS PATRIMONIO MUNDIAL INFORME DE SEGUIMIENTO Y COMPROBACIÓN DE RECURSOS ANEXO 3 |
| | Información General |
| | Ciudad Mexicana | 0 | Nombre del proyecto: |
| | Ejercicio fiscal | 20192020 | 0 |
| | No. Convenio | SC/DGSMPC/COLAB/XXXXX/19 |
| | Numero de ministración e importe | (única) | $ - |
| | (monto en letra) |
| | Periodo del informe | 00/01/1900 | a | 00/01/1900 |
| | Fecha de corte: | ddmmaa |
| |
| | Comprobación de recursos | |
| |
| | (Se deberán incluir todos los pagos realizados a los proveedores/contratistas, incluyendo los anticipos. ) |
| | Todo documento relacionado se anexa en copia simple a este informe. |
| |
| | No. | Fecha del documento | Tipo de documento | No. Documento | Nombre/proveedor/contratista | Monto |
| |
| | 1 | | | | | $ |
| | 2 | | | | | $ |
| | 3 | | | | | $ |
| | 4 | | | | | $ |
| | 5 | | | | | $ |
| | 6 | | | | | $ |
| | 7 | | | | | $ |
| | 8 | | | | | $ |
| | 9 | | | | | $ |
| | 10 | | | | | $ |
| | | monto total | $ |
| | Observaciones generales: |
| | |
| |
| |
| | Nombre y firma de quién elaboró | | | | Nombre y firma de quién autorizó | |
| | cargo | | | | cargo | |
| |
| "Este programa es público, ajeno a cualquier partido político. Queda prohibido el uso para fines distintos a los establecidos en el programa" |
| | LOGOTIPO DEL MUNICIPIO | | Programa de Apoyos a la Cultura S268 Apoyo a las Ciudades Mexicanas Patrimonio Mundial (ACMPM) |
| APOYO A LAS CIUDADES MEXICANAS PATRIMONIO MUNDIAL INFORME DE SEGUIMIENTO Y COMPROBACIÓN DE RECURSOS ANEXO 3 |
| | Información General |
| | Ciudad Mexicana | 0 | Nombre del proyecto: |
| | Ejercicio fiscal | 20192020 | 0 |
| | No. Convenio | SC/DGSMPC/COLAB/XXXXX/19 |
| | Numero de ministración e importe | (única) | $ - |
| | (monto en letra) |
| | Periodo del informe | 00/01/1900 | a | 00/01/1900 |
| | Fecha de corte: | ddmmaa |
| |
| | LOGOTIPO DEL MUNICIPIO | | Programa de Apoyos a la Cultura S268 Apoyo a las Ciudades Mexicanas Patrimonio Mundial (ACMPM) |
| APOYO A LAS CIUDADES MEXICANAS PATRIMONIO MUNDIAL INFORME DE SEGUIMIENTO Y COMPROBACIÓN DE RECURSOS ANEXO 3 |
| | Información General |
| | Ciudad Mexicana | 0 | Nombre del proyecto: |
| | Ejercicio fiscal | 20192020 | 0 |
| | No. Convenio | SC/DGSMPC/COLAB/XXXXX/19 |
| | Numero de ministración e importe | (única) | $ |
| | (monto en letra) |
| | Periodo del informe | 00/01/1900 | a | 00/01/1900 |
| | Fecha de corte | ddmmaa |
| |
| | Avance físico financiero | | |
| | Avance físico (porcentaje) |
| | mes 1 | mes 2 | mes 3 | mes 4 | mes 5 | mes 6 | mes 7 | mes 8 | mes 9 | mes 10 | observaciones |
| | 0% | | | | | | | | | | |
| | $ | $ | $ | $ | $ | $ | $ | $ | $ | $ | |
| |
| | Avance financiero (porcentaje y monto) |
| | mes 1 | mes 2 | mes 3 | mes 4 | mes 5 | mes 6 | mes 7 | mes 8 | mes 9 | mes 10 | observaciones |
| | 0% | | | | | | | | | | |
| | $ | $ | $ | $ | $ | $ | $ | $ | $ | $ | |
| |
| |
| |
| | Nombre y firma de quién elaboró | | | | Nombre y firma de quién autorizó | |
| | cargo | | | | cargo | |
| "Este programa es público, ajeno a cualquier partido político. Queda prohibido el uso para fines distintos a los establecidos en el programa" |
| | Programa de Apoyos a la Cultura Apoyo a Ciudades Mexicanas Patrimonio Mundial Formato de dictamen Grupo Asesor |
ANEXO 4 ACMPM
HOJA 1
Cédula de evaluación y dictaminación del proyecto
Unidad Administrativa que emite:
Fecha de recepción del proyecto:
| Nombre del proyecto |
| Costo del proyecto | EJERCICIO FISCAL | Proyecto de continuidad |
| $ -------- | 2020 | | SI | | NO | |
Con fundamento en las Reglas de Operación del Programa se analizó el proyecto ejecutivo atendiendo los siguientes criterios que a continuación se marcan:
| El proyecto que se dictamina se realiza en un espacio de acceso al público: | | SI | | NO | |
| Las características del proyecto se refieren a (solo seleccionar uno): |
| | Conservación de sitio | | | |
| | | | | |
| | Conservación en inmueble histórico | | | Elaboración de estudios y/o proyecto |
| sí | no | El proyecto es acorde con el objetivo del Programa |
| sí | no | El proyecto se realiza dentro del polígono indicado en la Declaratoria |
| sí | no | El proyecto es claro en sus objetivos y metas |
| sí | no | Presupuesto congruente con los objetivos y metas del proyecto (Los costos del catálogo de conceptos corresponden con la realidad de mercado) |
| sí | no | Forma parte de un proyecto integral |
| sí | no | El proyecto tiene viabilidad material y financiera |
| Como resultado de ello, y en mi carácter de integrante del Grupo Asesor del ACMPM se determina que la ejecución es: | VIABLE | | NO VIABLE |
El presente documento no constituye una autorización, por lo que se deberá obtener los permisos y
licencias de las autoridades competentes
Si el proyecto es considerado viable, por favor llenar la hoja siguiente
Otras: (observaciones)
| | Programa de Apoyos a la Cultura Apoyo a Ciudades Mexicanas Patrimonio Mundial Formato de dictamen Grupo Asesor |
ANEXO 4 ACMPM
HOJA 2
Cédula de evaluación y dictaminación del proyecto
Unidad Administrativa que emite:
Fecha de recepción del proyecto:
| Nombre de la ciudad |
| Nombre del proyecto |
| Costo del proyecto | EJERCICIO FISCAL | Proyecto de continuidad |
| $ -------- | 2020 | | SI | | NO | |
Matriz de evaluación para ponderación
| Elemento | Descripción | Valor (seleccionar solo una casilla) |
| bajo | medio | alto |
| Valor histórico | Ligado a sucesos históricos y/o representa un testimonio de la evolución de la ciudad | 1 | 2 | 3 |
| Valor estético | Estilo, ritmo, la escala, la proporción, el color y la iluminación | 1 | 2 | 3 |
| Valor social | Vinculo físico-emocional que existe entre las personas y el edificio/sitio a intervenir | 1 | 2 | 3 |
| Valor de uso | Utilidad o función para los habitantes de la ciudad | 1 | 2 | 3 |
| Conservación | Contribución a la conservación de los criterios de inscripción de la ciudad | 2 | 4 | 8 |
ANEXO 5 ACMPM
FORMATO SOLICITUD DE CONVENIO MODIFICATORIO ACMPM
Fecha: __________________________
| Requiere actualización de suficiencia presupuestal | SI |
| NO |
Solicitud Convenio Modificatorio
| Número de Instrumento Jurídico: | |
| Número de convenio modificatorio a solicitar: | |
| Justificación: (Detallar los motivos por los cuales se solicita la modificación, acompañando con los documentos que acrediten lo manifestado) | |
Documentos adjuntos: Anexo 1 y 2 debidamente actualizados (según sea el caso).
____________________________________
Nombre y firma
(Solicitante)
INSTRUCTIVO DE LLENADO ANEXO 5
FORMATO SOLICITUD DE CONVENIO MODIFICATORIO ACMPM
Anotar lo siguiente:
1. Fecha de la solicitud.
2. Indicar si se requiere la actualización de suficiencia presupuestal.
3. Nombre de la ciudad.
4. Número que identifica al convenio suscrito.
5. Número de modificación que se solicita.
6. Detallar los motivos por los cuales se solicita la modificación, acompañando con los documentos que acrediten lo manifestado.
7. Indicar los documentos que se adjunten, ejemplo: Anexos 1 y 2 debidamente actualizados.
8. Nombre y firma de la persona solicitante.
ANEXO 6 ACMPM
DIAGRAMA DE FLUJO
ANEXO 7 ACMPM
MODELO DE CONVENIO
CONVENIO DE COLABORACIÓN PARA LA APLICACIÓN Y OPERACIÓN DEL APOYO A LAS CIUDADES MEXICANAS PATRIMONIO MUNDIAL, EN ADELANTE "EL ACMPM", QUE CELEBRAN POR UNA PARTE LA SECRETARÍA DE CULTURA, EN ADELANTE "LA SECRETARÍA" REPRESENTADA EN ESTE ACTO POR EL/LA DIRECTOR(A) GENERAL DE SITIOS Y MONUMENTOS DEL PATRIMONIO CULTURAL; ________________, Y POR LA OTRA EL/LA ______________________, EN ADELANTE "LA BENEFICIARIA" REPRESENTADA POR ______________________, EN SU CARÁCTER DE _______, ASÍ COMO POR LA SECRETARÍA DE FINANZAS DEL ESTADO DE__________, REPRESENTADA POR EL/LA ______________, TITULAR DE LA MISMA, EN ADELANTE
"LA SECRETARÍA DE FINANZAS" Y A QUIENES DE MANERA CONJUNTA EN LO SUBSECUENTE SE LES DENOMINARÁ "LAS PARTES", AL TENOR DE LOS ANTECEDENTES, DECLARACIONES Y CLÁUSULAS SIGUIENTES:
ANTECEDENTES
I. "LA SECRETARÍA" implementó el programa presupuestal S268 "Programa de Apoyos a la Cultura", en lo sucesivo "EL PROGRAMA" que se rige por sus Reglas de Operación publicadas en el Diario Oficial de la Federación el ____ de _______ de _____, previendo el financiamiento de proyectos culturales destinados a respaldar la conservación de las expresiones culturales del patrimonio cultural inmaterial; preservar los bienes muebles e inmuebles que integran el patrimonio cultural; acrecentar y conservar la infraestructura cultural disponible y en general, el fomento de la cultura.
II. La Organización de las Naciones Unidas para la Educación, la Ciencia y la Cultura (UNESCO) ha inscrito a las siguientes Ciudades Mexicanas: Aguascalientes en el Estado de Aguascalientes, Campeche en el estado de Campeche, Valle de Allende en el estado de Chihuahua, Ciudad de México, Durango y Mapimí en el Estado de Durango, Guanajuato y San Miguel de Allende en el estado de Guanajuato, Lagos de Moreno y Tequila en el Estado de Jalisco Morelia en el estado de Michoacán, Oaxaca en el estado Oaxaca, Puebla en el estado de Puebla, Querétaro y San Juan del Río en el estado de Querétaro, San Luis Potosí en el Estado de San Luis Potosí, Tlacotalpan en el estado de Veracruz y Zacatecas y Sombrerete en el estado de Zacatecas, en la Lista del Patrimonio Mundial, con motivo de sus monumentos y sitios de gran riqueza natural y cultural, de su valor histórico, características arquitectónicas y urbanísticas, así como por el impacto en la calidad de vida de sus habitantes y transmisión de ese patrimonio a las generaciones futuras.
III. "EL PROGRAMA" prevé entre otros, el otorgamiento de los recursos económicos etiquetados por la Cámara de Diputados del H. Congreso de la Unión en el Presupuesto de Egresos de la Federación para el Ejercicio fiscal 20__, a las Ciudades Mexicanas a través de "EL ACMPM".
IV. "EL ACMPM" tiene por objetivo conservar los criterios de inscripción de las Ciudades Mexicanas que le permitieron obtener la Declaratoria de bien patrimonio de la humanidad por la UNESCO a través de la implementación de acciones de conservación del sitio, conservación de inmuebles históricos, rehabilitación de la infraestructura urbana, y la elaboración de estudios o proyectos ejecutivos; los cuales se enfocan hacia espacios de acceso al público, rigiéndose para tal efecto por la normatividad y procedimiento previsto para ello en las Reglas de Operación de "EL PROGRAMA", así como por lo que determine su Consejo Directivo.
V. De conformidad con el artículo 69 de la Ley General de Contabilidad Gubernamental, los recursos federales sólo podrán ser transferidos por las dependencias y entidades de la Administración Pública Federal a dichas cuentas bancarias productivas específicas, a través de las tesorerías de los estados, salvo en el caso de ministraciones relacionadas con obligaciones de los estados o municipios, así como las demarcaciones territoriales del Ciudad de México, que estén garantizadas con la afectación de sus participaciones o aportaciones federales, en términos de lo dispuesto por los artículos 9, 50 y 51 de la Ley de Coordinación Fiscal y los demás casos previstos en las disposiciones legales aplicables.
DECLARACIONES
I. "LA SECRETARÍA" declara que:
I.1 Es una dependencia de la administración pública federal centralizada, en términos de los artículos 90 de la Constitución Política de los Estados Unidos Mexicanos; 1, 2 Fracc. I, 26 y 41 Bis de la Ley Orgánica de la Administración Pública Federal; y 1 del Reglamento Interior de la Secretaría de Cultura; que tiene por objeto ejercer las atribuciones para elaborar y conducir la política nacional en materia de cultura con la participación que corresponda a otras dependencias y entidades de la administración pública federal.
I.2 En su carácter de Director (a) General de Sitios y Monumentos del Patrimonio Federal, de conformidad con el nombramiento de fecha el día ____ de _____ de ______, expedido por ________ cuenta con las facultades necesarias para suscribir el presente convenio, de conformidad con el artículo 12, fracción XI del Reglamento Interior de la Secretaría de Cultura, facultades que a la fecha no le han sido revocadas o limitadas en forma alguna. La aplicación de los recursos económicos públicos se realiza de conformidad con los criterios que en materia de ejecución y control presupuestal del gasto público establece el presupuesto de egresos de la federación para el Ejercicio fiscal de _____, publicado en el Diario Oficial de la Federación el día ________ de ______.
I.3 La aplicación de los recursos económicos públicos se realiza de conformidad con los Criterios que, en Materia de Ejecución y Control Presupuestal del Gasto Público, establece el Presupuesto de Egresos de la Federación para el Ejercicio fiscal 20___, publicado en el Diario Oficial de la Federación el día __ de ___________ de 20__.
I.4 _________________, en su carácter de Director(a) General de Sitios y Monumentos del Patrimonio Cultural de conformidad con el nombramiento de fecha __________________, expedido a su favor por ___________________, ____________________, cuenta con las facultades necesarias para suscribir el presente instrumento con base en lo dispuesto en el artículo 12, fracción XI, del Reglamento Interior de la Secretaría de Cultura; facultades que a la fecha no le han sido revocadas o limitadas en forma alguna.
I.5 "LA SECRETARÍA" tiene entre sus unidades administrativas a la Dirección General de Sitios y Monumentos del Patrimonio Cultural, a la cual designa como responsable del cumplimiento de los compromisos pactados en el presente Instrumento legal.
I.6 Señala como su domicilio legal para todos los efectos relacionados con el presente Convenio el ubicado en _______________________.
II. "LA BENEFICIARIA" declara que:
II.1 ___________ acredita su cargo como ______ de "LA BENEFICIARIA", mediante______________.
II.2 Cuenta con facultades suficientes para suscribir el presente Convenio de Colaboración de conformidad con lo establecido en _______________.
II.3 Cuenta con Registro Federal de Contribuyentes ___________ y su domicilio legal en _________________.
II.4 Conoce el origen y fines de "EL PROGRAMA", en particular de "EL ACMPM" así como su normatividad vigente, obligándose a ejecutar los compromisos pactados en el presente Convenio con estricto apego a ésta.
II.5 Conoce las necesidades de conservación de la zona declarada patrimonio mundial las cuales a grandes rasgos son las siguientes: ______________________ y que motivan el objeto del presente Convenio.
III. "LA SECRETARÍA DE FINANZAS" declara que:
III.1 La Secretaría de Finanzas es una Dependencia de la Administración Pública Estatal de acuerdo en lo dispuesto por_________________.
III.2 El/La__________, en su carácter de Secretario de Finanzas del Estado de ________ encuentra facultado para suscribir el presente Convenio, en los términos _____________________.
III.3 Para los efectos legales de este Convenio el titular de la Secretaria de Finanzas señala como domicilio el ubicado en _________________ y Registro Federal de Contribuyentes __________________.
IV. "LAS PARTES" declaran que:
VI.1 Conocen plenamente el contenido y alcance legal del presente Instrumento Jurídico, obligándose a cumplimentarlo en los términos en éste consignados, aceptando que "EL ACMPM" es de carácter público, no es patrocinado ni promovido por partido político alguno y sus recursos provienen de los impuestos que pagan los contribuyentes. Asimismo, está prohibido su uso con fines políticos, electorales, de lucro y otros distintos a los establecidos, quien haga uso indebido de los recursos de "EL ACMPM" deberá ser denunciado y sancionado de acuerdo con la ley aplicable y ante la autoridad competente.
IV.2 Previo a la formalización del presente Instrumento Jurídico se cumplimentó el procedimiento y requisitos previstos para ello, incluyéndose como parte de éstos los dictámenes viables emitidos por el Grupo Asesor y la aprobación del Consejo Directivo de "EL ACMPM".
IV.3 Es su voluntad suscribir el presente convenio de colaboración, con el fin de que "LA SECRETARÍA" realice una aportación de recursos públicos federales a "LA BENEFICIARIA" por conducto de "LA SECRETARÍA DE FINANZAS" con base en la disponibilidad presupuestaria de los recursos aprobados a "LA SECRETARÍA", para el Ejercicio fiscal 2020, y con cargo a la siguiente partida presupuestal: ________.
Vistas y reconocidas las declaraciones que anteceden, "LAS PARTES" aceptan sujetarse a lo que se consiga en las siguientes:
CLÁUSULAS
PRIMERA. OBJETO.
El objeto del presente Convenio es establecer los términos y condiciones en virtud de los cuales "LAS PARTES" conjuntarán sus esfuerzos y respectivas capacidades con el propósito de que "LA BENEFICIARIA" ejecute el proyecto denominado: "_____________________" en lo sucesivo "EL PROYECTO", con estricto apego a las estipulaciones pactadas en el presente Instrumento Jurídico.
SEGUNDA. MONTO.
"LAS PARTES" convienen que el costo total de "EL PROYECTO" es de $__________ (______________ 00/100 M.N.), según consta en el presupuesto emitido por "LA BENEFICIARIA" el cual forma parte integral del presente Convenio como Anexo 1. "LA SECRETARÍA" aportará $__________, lo que representa un __% del costo total del proyecto, mientras que "LA BENEFICIARIA" aportará $__________, lo que representa un __% del costo total del proyecto, a efecto de que ___________ lleve a cabo "EL PROYECTO"
TERCERA. ENTREGA DE "EL ACMPM".
Con motivo de la ejecución de "EL PROYECTO", "LA SECRETARÍA" a través de la "LA SECRETARÍA DE FINANZAS", otorgará a "LA BENEFICIARIA" dentro de los cinco días hábiles siguientes a que el Estado las reciba, el monto pactado en la cláusula inmediata anterior en ____ ministración(es), previa entrega del documento fiscal que ampare el monto total de ella; dicho documento tendrá las características que para tal efecto indique la Dirección General de Sitios y Monumentos del Patrimonio Cultural, debiéndose especificar los datos que identifican el presente Convenio, tales como: número y nombre de "EL PROYECTO" que se ejecuta.
La citada ministración se entregará bajo el siguiente esquema:
| No. de ministración | Monto | Fecha de entrega |
| 1 | $_______________ | De acuerdo con la fecha establecida en el Anexo 2 del presente Convenio, mismo que forma parte integral del mismo. |
CUARTA. CUENTA BANCARIA PARA MANEJO DE "EL ACMPM".
"LA SECRETARÍA" a través de la "LA SECRETARÍA DE FINANZAS", entregará a "LA BENEFICIARIA" el monto pactado en ___ ministración(es) por transferencia bancaria a la cuenta que ésta indique, para tal efecto se detallan lo siguiente:
No. de cuenta: _______________
CLABE interbancaria: _______________
Banco: _______________
Sucursal: _______________
QUINTA. COMPROBACIÓN DE "EL ACMPM".
"LA BENEFICIARIA" se obliga a entregar a la Dirección General de Sitios y Monumentos del Patrimonio Cultural de "LA SECRETARÍA" lo siguiente:
1. Informes de seguimiento y comprobación de recursos.
2. Informe final.
Informes de seguimiento y comprobación de recursos.
"LA BENEFICIARIA" deberá entregar ___ informe de seguimiento y comprobación de recursos. Este informe deberá entregarse en el formato previsto para ello, detallándose las acciones realizadas al momento de su entrega e incluir material fotográfico que muestre el desarrollo de "EL PROYECTO", así como la comprobación total sobre la aplicación de los recursos económicos ministrados, anexando relación y copia de las facturas que amparen dicho gasto; los informes serán evaluados, fiscalizados y en su caso aprobados. Para efectos de comprobación de recursos, la Dirección General de Sitios y Monumentos del Patrimonio Cultural de "LA SECRETARÍA" únicamente considerará el monto que hubiese ministrado, observando posibles faltantes y desconociendo excedentes, en el entendido de que todo recurso ministrado deberá comprobarse fehacientemente o en su caso, reintegrarse con estricto apego al procedimiento que para el caso le indicará previamente y por escrito la Dirección General de Sitios y Monumentos del Patrimonio Cultural.
"LA BENEFICIARIA" no podrá exceder de 3 meses calendario en la comprobación de cualquier ministración otorgada, en el supuesto de exceder dicho plazo, no podrá suscribir con "LA SECRETARÍA" Convenios en los que se pacte la ejecución de nuevos proyectos, hasta en tanto se regularice la omisión, persistiendo únicamente la posibilidad de suscribir Convenios Modificatorios para los proyectos que se encuentran en ejecución.
Informe final.
"LA BENEFICIARIA" contará con un término de 15 días naturales antes de la conclusión de la vigencia del convenio, para presentar por escrito a "LA SECRETARÍA" por conducto de la Dirección General de Sitios y Monumentos del Patrimonio Cultural un informe final; dicho informe deberá incluir material fotográfico, así como material videográfico en formato DVD con una duración mínima de 5 minutos y máxima de 10, en el que se visualice la total culminación de los trabajos y se muestre un comparativo entre el inicio y la terminación de "EL PROYECTO", asimismo deberá contener el documento bancario que respalde que la cuenta aperturada para la recepción de "EL ACMPM" se encuentra en ceros.
SEXTA. REPORTES DE SEGUIMIENTO.
"LA BENEFICIARIA" se obliga a entregar directamente y bajo su responsabilidad a la Dirección General de Sitios y Monumentos del Patrimonio Cultural trimestralmente el reporte de los avances físicos y financieros de las obras y/o acciones bajo su responsabilidad, durante los 15 días hábiles posteriores a la terminación del trimestre que se reporta. A dichos reportes invariablemente deberá acompañar la explicación de las variaciones entre el presupuesto autorizado, el modificado, el ejercido y el de metas.
SÉPTIMA. EJECUCIÓN DE "EL PROYECTO".
"LA BENEFICIARIA" se compromete a ejecutar "EL PROYECTO" en el periodo del ________________ al ____________, de conformidad con su cronograma de actividades y aplicación de recursos, mismo que forma parte integral del presente Instrumento como Anexo 2.
OCTAVA. MANEJO Y TRANSPARENCIA DE "EL ACMPM".
"LA BENEFICIARIA" se compromete a manejar los recursos económicos otorgados para la ejecución de "EL PROYECTO" únicamente en la cuenta bancaria detallada en la cláusula cuarta, sin posibilidad de que éstos puedan incrementarse con recursos distintos, lo anterior con la finalidad de garantizar y transparentar la administración de los recursos otorgados.
NOVENA. DOCUMENTACIÓN OFICIAL.
"LAS PARTES" convienen que, en cumplimiento a lo dispuesto por el artículo __, fracción __, del Decreto del Presupuesto de Egresos de la Federación para el Ejercicio fiscal 20__, y a lo establecido en las Reglas de Operación para el Apoyo a las Ciudades Mexicanas Patrimonio Mundial, toda la papelería, documentación oficial, así como la publicidad y promoción relacionada con éste, deberá incluir la siguiente leyenda: "Este programa es público, ajeno a cualquier partido político. Queda prohibido el uso para fines distintos a los establecidos en el programa".
DÉCIMA. CONTRALORÍA SOCIAL.
Con el propósito de dar cumplimiento con lo establecido en la Ley General de Desarrollo Social y su Reglamento, así como en el Acuerdo por el que se establecen los Lineamientos para la promoción y operación de la Contraloría Social en los programas federales de desarrollo social, publicado en el Diario Oficial de la Federación el 28 de octubre de 2016, y de conformidad con los documentos rectores de Contraloría Social de "EL ACMPM"; autorizados por la Secretaría de la Función Pública; "LA BENEFICIARIA" se compromete a conformar un Comité de Contraloría Social para "EL PROYECTO" beneficiado por "EL PROGRAMA" mediante "EL ACMPM"; y a realizar las actividades de promoción, capacitación y registro del Comité. Estas actividades y los resultados de la Contraloría Social se reportarán en el Sistema Informático de Contraloría Social (SICS), hasta la conclusión del compromiso establecido en el presente Convenio.
DÉCIMA PRIMERA. OBLIGACIONES DE "LA BENEFICIARIA".
"LA BENEFICIARIA" se obliga a cumplir los siguientes compromisos:
a) Administrar y destinar "EL ACMPM" exclusivamente a la realización de "EL PROYECTO".
b) Operar "EL ACMPM" directamente con la Dirección General de Sitios y Monumentos del Patrimonio Cultural a través del enlace responsable de las acciones operativas que se ejecuten.
c) Los intereses que genere la cuenta bancaria productiva para el manejo de "EL ACMPM" deberán ser reintegrados en su totalidad a la TESOFE, a través de la línea de captura que para tal efecto emita "LA SECRETARÍA".
d) Tramitar los permisos y licencias que se requieran para la ejecución de "EL PROYECTO".
e) Ejecutar "EL PROYECTO" y las actividades inherentes para su consecución, bajo su responsabilidad y con estricto apego a la normatividad federal correspondiente, así como con estricto apego a los Anexos 1 y 2 del presente Convenio.
f) Asumir la responsabilidad de las contrataciones que deba formalizar a fin de aplicar "EL ACMPM" con estricto apego a la normatividad federal que corresponda.
g) Entregar puntualmente a la Dirección General de Sitios y Monumentos del Patrimonio Cultural los informes y reportes trimestrales que se detallan en el presente Convenio.
h) Otorgar los créditos institucionales en la promoción y difusión que se efectúe con motivo de la realización de "EL PROYECTO".
i) Proporcionar a la Dirección General de Sitios y Monumentos del Patrimonio Cultural las facilidades que requiera con el propósito de viabilizar las visitas que éste realice en el marco de "EL ACMPM".
j) Proporcionar la documentación y/o información en los términos y tiempos que se le requiera, máxime cuando la solicitante sea la Dirección General de Sitios y Monumentos del Patrimonio Cultural, el Órgano Interno de Control de "LA SECRETARÍA" y/o cualquier otra autoridad fiscalizadora.
k) Gestionar ante "LA SECRETARÍA DE FINANZAS" una cuenta bancaria productiva específica para "EL PROYECTO", que permita la identificación de los recursos de la administración, comprobación de su ejercicio y fiscalización de los proyectos a que se refiere la Cláusula Segunda del presente convenio. Asimismo, aperturar una cuenta bancaria productiva del municipio específica para "EL PROYECTO" en la cual LA SECRETARÍA DE FINANZAS" transferirá los recursos económicos del "ACMPM" a "LA BENEFICIARIA".
l) Proporcionar a los/las beneficiarios/as toda la información para constituir los Comités de Contraloría Social, brindarles capacitación y asesoría sobre el tema.
m) Constituir los Comités de Contraloría Social antes de recibir la primera ministración de recursos y enviar el Acta de Instalación a la DGSMPC.
DÉCIMA SEGUNDA. REINTEGRO DE RECURSOS.
"LAS PARTES" convienen que, sin importar la causa, en el supuesto de que la Dirección General de Sitios y Monumentos del Patrimonio Cultural detecte que "LA BENEFICIARIA" no concluyó "EL PROYECTO" o que su ejecución no se realizó con estricto apego a las características y tiempos previstos en el presente Instrumento, así como en sus Anexos, "LA BENEFICIARIA" deberá reintegrar los recursos públicos federales no devengados y no ejercidos.
Asimismo, "LA BENEFICIARIA" deberá reintegrar los recursos públicos federales no devengados al 31 de diciembre de 2020, a la TESOFE, a través de "LA SECRETARÍA", incluyendo aquellos que se hubiesen aplicado en conceptos distintos a los pactados originalmente, a través de la línea de captura que para tal efecto emita la Dirección de Recursos Financieros, sin eximir la responsabilidad de cumplimentar los compromisos que correspondan.
DÉCIMA TERCERA. FACULTADES DEL CONSEJO DIRECTIVO.
"LAS PARTES" convienen en que la suscripción del presente Convenio implica la aceptación a los términos del dictamen emitido por el Grupo Asesor de "EL ACMPM" sobre "EL PROYECTO", ratificando su conocimiento respecto de que el Consejo Directivo es el órgano rector para la operación de "EL ACMPM", por tanto "LAS PARTES" acatarán sus pronunciamientos, en consecuencia "LA BENEFICIARIA" acepta que el citado Consejo se reserva el derecho de cancelar o modificar el monto de "EL ACMPM", máxime cuando se actualicen incumplimientos.
DÉCIMA CUARTA. RESPONSABILIDAD DE "LAS PARTES".
"LAS PARTES" acuerdan que el presente Instrumento no constituye una sociedad o empresa de ningún tipo entre ellas, por lo tanto, "LA SECRETARÍA" no será responsable en ningún caso de los gastos, deudas o responsabilidades económicas, civiles, penales, autorales, laborales, fiscales o de seguridad social que contraiga "LA BENEFICIARIA", ni tampoco de los incumplimientos que por normatividad debió procurar ésta.
DÉCIMA QUINTA. MODIFICACIONES.
"LAS PARTES" convienen que durante la vigencia del presente Convenio cualquier modificación o adición al mismo será de común acuerdo y por escrito a través del formato establecido y cuando en su conjunto no excedan el 25% de los conceptos y/o monto originalmente pactado, previa emisión de suficiencia presupuestal.
Para el plazo de ejecución, únicamente se podrá modificar una vez sin que la prórroga exceda dos meses y sin rebasar el 31 de diciembre de 2020, satisfaciendo los requisitos previstos en la normativa que rige al "EL ACMPM".
Dichas modificaciones invariablemente deberán formalizarse por escrito a través del Instrumento Jurídico que corresponda, en el que deberán detallarse las razones fundadas y explícitas que motivaron dichas variaciones.
DÉCIMA SEXTA. VIGENCIA.
La vigencia del presente Convenio iniciará sus efectos a partir de la fecha de su firma y concluirá el día __ de ___de ___20___.
DÉCIMA SÉPTIMA. RESOLUCIÓN DE CONTROVERSIAS.
"LAS PARTES'' convienen que el presente Instrumento es producto de la buena fe, por lo que toda duda o diferencia en opinión en su interpretación se resolverá de común acuerdo.
En el supuesto de que la controversia subsista, "LAS PARTES'' convienen en someterse a la jurisdicción de los Tribunales Federales competentes de la Ciudad de México, por lo que renuncian al fuero que pudiera corresponderles en razón de su nacionalidad o domicilio presente o futuro.
DÉCIMA OCTAVA. RATIFICACIÓN DE TÉRMINOS.
"LAS PARTES" aceptan con la firma del presente Convenio, que cualquier compromiso no pactado o en su defecto, las controversias no satisfechas se subsanarán en el orden que se cita de acuerdo con lo previsto en las Reglas de Operación de "EL PROGRAMA" o lo que determine el Consejo Directivo de "EL ACMPM".
LEÍDO QUE FUE EL PRESENTE CONVENIO Y ENTERADAS "LAS PARTES" DE SU CONTENIDO, VALOR Y ALCANCES LEGALES, LO FIRMAN EN __ EJEMPLARES ORIGINALES, EN _______, EL DÍA___ DEL MES DE ______ DEL AÑO DOS MIL ______.
| POR "LA SECRETARIA" DIRECTOR(A) GENERAL DE SITIOS Y MONUMENTOS DEL PATRIMONIO CULTURAL ____________________________________ | POR "LA BENEFICIARIA" PRESIDENTE MUNICIPAL DE __________________________ |
| | SECRETARIO(A) DE FINANZAS DEL ESTADO DE ______ __________________________ |
ANEXO 8 ACMPM
MODELO DE CONVOCATORIA ACMPM
CONVOCATORIA 2020
La Secretaría de Cultura del Gobierno de la República impulsa, a través del Apoyo a las Ciudades Mexicanas Patrimonio Mundial (ACMPM), el desarrollo de proyectos que tengan el objetivo de contribuir a la conservación de los criterios de inscripción de valor universal excepcional de las Ciudades Mexicanas que les permitieron obtener la inscripción como bien cultural patrimonio de la humanidad por la Organización de las Naciones Unidas para la Educación, la Ciencia y la Cultura (UNESCO).
Con base en las Reglas de Operación del Programa de Apoyos a la Cultura para el Ejercicio fiscal 2020, publicadas en el Diario Oficial de la Federación el ____ de _____ de 2020, la Secretaría de Cultura convoca a:
Las Ciudades Mexicanas cuyo centro histórico o zona de monumentos históricos ha sido inscrito por sí mismo o como parte de un bien cultural en la Lista del Patrimonio Mundial de la Organización de las Naciones Unidas para la Educación, la Ciencia y la Cultura (UNESCO); mismas que son: Aguascalientes en el Estado de Aguascalientes, Campeche en el estado de Campeche, Valle de Allende en el estado de Chihuahua, Ciudad de México (Centro histórico y Xochimilco), Durango y Mapimí en el Estado de Durango, Guanajuato y San Miguel de Allende en el estado de Guanajuato, Lagos de Moreno y Tequila en el Estado de Jalisco Morelia en el estado de Michoacán, Oaxaca en el estado Oaxaca, Puebla en el estado de Puebla, Querétaro y San Juan del Río en el estado de Querétaro, San Luis Potosí en el Estado de San Luis Potosí, Tlacotalpan en el estado de Veracruz y Zacatecas y Sombrerete en el estado de Zacatecas.
A presentar los siguientes tipos de Proyectos:
1. Conservación del sitio (obra pública)
Apoyo para financiar proyectos para la conservación de sitios como rehabilitación de chinampas, mantenimiento en fachadas, trabajos en imagen urbana (restauración de fachadas) conservación de trazo histórico, recuperación de niveles, conservación o restauración de acabados en calles y plazas, así como conservación o restauración del mobiliario urbano. Los sitios deberán ser en espacios de acceso al público.
2. Conservación de inmuebles históricos (obra pública)
Apoyo para financiar proyectos para la conservación de monumentos y/o inmuebles históricos de acceso al público (de propiedad federal, estatal o municipal). Incluye bienes culturales asociados a un inmueble.
3. Elaboración de estudios o proyectos ejecutivos
Apoyo para financiar la elaboración de estudios que permitan para desarrollar y generar conocimientos, explicaciones y comprensión científica y filosófica de problemas y fenómenos relacionados con la protección, conservación y recuperación del patrimonio; así como la elaboración de proyectos ejecutivos de intervención para la conservación de sitios o inmuebles históricos.
MONTOS DE FINANCIAMIENTO
Para la ejecución de obra pública, el monto máximo del apoyo federal a otorgar por proyecto será de 70% del monto total del mismo sin exceder de $3,500,000.00 (tres millones quinientos mil pesos 00/100 M.N.). El gobierno municipal, y, en su caso, con apoyo del gobierno estatal, deberá aportar 30% del monto total del proyecto.
Para la elaboración de estudios y/o proyectos, el monto máximo del apoyo federal a otorgar por proyecto será de 50% del monto total del mismo sin exceder de $1,000,000.00 (un millón de pesos 00/100 M.N.). El gobierno municipal, y en su caso con apoyo del gobierno estatal, deberá aportar el 50% del monto total del proyecto.
RECEPCIÓN
La recepción de proyectos se llevará a cabo en las oficinas de la Dirección General de Sitios y Monumentos del Patrimonio Cultura (DGSMPC), ubicadas en Av. Insurgentes Sur 1822, piso 9, Col. Florida, Alcaldía Álvaro Obregón, CP 01030, Ciudad de México, conforme al siguiente calendario:
Fecha de inicio ________________ hora, día de mes de año
Fecha de cierre ________________ hora, día de mes de año
Se considerarán recibidos los proyectos enviados por mensajería o correo tradicional cuando la fecha y hora de envío señalada en la consulta del código de rastreo o número de guía del paquete, no rebase la hora y fecha límite establecida en la Convocatoria, por lo que es responsabilidad de la Instancia Postulante verificar con el prestador del servicio los datos correspondientes al momento de realizar su envío.
CRITERIOS DE SELECCIÓN EN LOS PROYECTOS ACMPM
1. Que el proyecto sea acorde con el objetivo del ACMPM.
2. Que el proyecto se realice dentro del polígono indicado en la Declaratoria o inscripción en la UNESCO.
3. Que el proyecto derive del plan de gestión/manejo o plan maestro de la zona patrimonial.
4. Que el proyecto contribuya a la conservación de los criterios de inscripción en la UNESCO del centro histórico o zona de monumentos históricos de la ciudad.
5. La precisión en los objetivos y metas del proyecto.
6. Que el presupuesto congruente con los objetivos y metas del proyecto
7. Que forme parte de un proyecto integral.
8. Que el proyecto tiene viabilidad material y financiera.
9. Que el sitio o inmueble a intervenir tenga los siguientes valores:
· Valor histórico (Ligado a sucesos históricos y/o representa un testimonio de la evolución de la ciudad)
· Valor estético (Estilo, ritmo, la escala, la proporción, el color y la iluminación)
· Valor social (Vinculo físico-emocional que existe entre las personas y el edificio/sitio a intervenir)
· Valor de uso (Utilidad o función para los habitantes de la ciudad)
CONSIDERACIONES GENERALES
1. La participación implica la aceptación de las bases de esta Convocatoria.
2. Serán descartados los proyectos que se entreguen después de la hora y fecha límite establecida en esta Convocatoria, así como aquellos que sean enviados por mensajería y la fecha y hora de envío señalada en la consulta del código de rastreo o número de guía del paquete, rebase la hora y fecha límite señalada.
3. Los proyectos que no cumplan con la totalidad de los requisitos señalados en la presente Convocatoria serán descartados.
5. Toda la documentación requerida del expediente técnico deberá entregarse en digital (CD o USB) en 4 copias conforme a lo establecido en los requisitos. La documentación requerida del expediente jurídico administrativo deberá entregarse impresa con un respaldo digital (CD o USB).
6. Los proyectos serán dictaminados por el Grupo Asesor y solo serán apoyados los proyectos que apruebe el Consejo Directivo, cuya decisión será inapelable.
7. Los casos no previstos en la presente Convocatoria serán resueltos por el Consejo Directivo.
REQUISITOS
Se deberán presentar cuatro ejemplares en versión digital formato CD por cada proyecto que pretendan su aplicación, el cual deberá contener la documentación señalada en las Reglas de Operación apartado 3.3.1 Requisitos ACMPM (la documentación debe organizarse en carpetas con el nombre y numeración indicados en este apartado); la cual consiste en:
· Expediente Técnico (para ejecución de obra pública).
1. Plan maestro o plan de gestión/manejo que marque las directrices y mediante el cual se establezcan los proyectos que deben efectuarse de acuerdo con su nivel de prioridad para garantizar la conservación de las características que permitieron su inscripción en la Lista de Patrimonio Mundial.
2. Introducción.
3. Antecedentes (incluso intervenciones anteriores).
4. Descripción general del inmueble o mueble a intervenir.
5. Determinación de que el proyecto se realizará dentro del perímetro declarado patrimonio por la UNESCO.
6. Análisis del contexto urbano.
7. Registro fotográfico.
8. Fundamentación del proyecto. Se debe incluir la justificación de que el proyecto se encuentra en el plan de manejo o maestro.
9. Autorización del Instituto Nacional de Antropología e Historia.
10. Anexo 1 Catálogo y presupuestos de obra ACMPM, el cual deberá incluir tarjetas de análisis de precios unitarios.
11. Anexo 2 Cronograma de actividades y de aplicación de recursos ACMPM.
12. Proyecto ejecutivo (Planimetría).
a. Diagnóstico del estado actual.
i. Levantamiento de fábricas.
ii. Levantamiento de deterioros.
Para los proyectos que se realicen a nivel urbano (calles, avenidas, plazas parques, etc.) y en obras nuevas, se deberá desarrollar lo siguiente:
b. Proyecto arquitectónico.
i. Propuesta de uso y/o adecuación del inmueble y/o espacio público.
ii. Memoria descriptiva de la intervención a realizar.
iii. Para obra nueva presentar perspectivas o estudio de visuales en su contexto histórico patrimonial que aseguren la integración armónica con el conjunto.
Para aquellos proyectos que se realicen en bienes muebles e inmuebles considerados históricos y en virtud de la naturaleza de los trabajos que se pretenden ejecutar, se deberá desarrollar lo siguiente.
c. Proyecto de restauración.
i. Liberaciones.
ii. Consolidaciones.
iii. Reintegraciones.
iv. Integraciones.
v. Memoria descriptiva de la intervención a realizar (describiendo los procedimientos técnicos de restauración).
13. Responsiva del profesionista con especialidad afín al proyecto por ejecutarse. En el caso de aquellos proyectos que consideran intervenir en muebles e inmuebles históricos, el
profesionista responsable deberá ser arquitecto y/o restaurador.
· Expediente Técnico (para elaboración de estudios y/o proyectos)
Las Ciudades Mexicanas presentarán a la DGSMPC la petición formal especificando:
1. Nombre(s) y reseña de los trabajos que se pretenden ejecutar y para los cuales se requiere la elaboración del proyecto ejecutivo.
2. Alcances y objetivos del proyecto ejecutivo que se pretende desarrollar.
3. Año (s) de los recursos a aplicar, (detallando en su caso, la cantidad por ejercicio fiscal que aplicará -en el supuesto de efectuarse en varias etapas-).
4. Costo estimado de los trabajos que se pretenden ejecutar y para los cuales se requiere la elaboración del proyecto ejecutivo.
5. Términos de referencia.
6. Para el supuesto de que la realización de un proyecto requiera la ejecución de los trabajos en varias etapas, éstas deberán detallarse desde la presentación de este, enunciando las características, costos y tiempos -estimados- que se requerirán para todas y cada una de ellas.
7. Comprobante oficial de la suficiencia presupuestal para la aportación del recurso económico por parte de la instancia solicitante (deberá comprobar la suficiencia presupuestal del 50% del monto total presupuestado y solicitado para la elaboración del estudio o el proyecto).
· Expediente jurídico-administrativo (para ejecución de obra pública y elaboración de estudios y/o proyectos)
1. Copia del(los) documento(s) que acrediten la personalidad jurídica y las facultades de la(s) persona(s) que suscribirá(n) el convenio. (Autoridades municipales y de la Secretaría de Finanzas del Estado).
2. Registro Federal de Contribuyentes de la Secretaría de Finanzas del Estado y del municipio.
3. Opinión del cumplimiento de las obligaciones fiscales del municipio ante el Servicio de Administración Tributaria (SAT) expedida en el Ejercicio fiscal 2020.
4. Comprobante oficial de la suficiencia presupuestal para la aportación del recurso económico por parte de la instancia solicitante (deberá comprobar la suficiencia presupuestal del 30% del monto total presupuestado y solicitado para la ejecución de la obra).
5. Designar y/o ratificar a través de su autoridad máxima a un servidor público que funja como enlace y responsable de las acciones operativas que se ejecuten con motivo del apoyo.
6. En caso de presentar el proyecto en un inmueble de uso civil (no religioso) presentar la constancia del régimen de propiedad.
En el oficio de entrega de los expedientes, se deberá adjuntar el listado de requisitos que se entrega conforme al numeral 3.3.1, del Apartado del ACMPM de las presentes Reglas de Operación.
Los formatos para la elaboración de los oficios podrán consultarse y descargarse en la dirección electrónica: https://www.gob.mx/cultura/acciones-y-programas/apoyo-a-las-ciudades-mexicanas-patrimonio-mundial-acmpm.
Sólo los proyectos que cumplan con los requisitos establecidos en Reglas de Operación serán considerados como elegibles y seguirán en el proceso de dictaminación ante el Grupo Asesor y el proceso de selección ante el Consejo Directivo; el resto serán descartados.
Para mayores informes, la DGSMPC pone a disposición de los interesados los números telefónicos: (55) 4155 0880, Ext. 7826 y 7833.
A partir del día siguiente de la emisión de la presente Convocatoria, los interesados pueden solicitar asesorías personalizadas mediante una cita, de lunes a viernes de 11:00 a 14:00 horas, en las oficinas de la Dirección General de Sitios y Monumentos del Patrimonio Cultural. La fecha límite para llevar a cabo dichas asesorías será el día __ de___ de 2020.
ANEXO 4
Modelo de Convenio AIEC
CONVENIO DE COORDINACIÓN PARA EL APOYO A INSTITUCIONES ESTATALES DE CULTURA, QUE CELEBRAN POR UNA PARTE EL EJECUTIVO FEDERAL, POR CONDUCTO DE LA SECRETARÍA DE CULTURA, EN LO SUCESIVO "LA SECRETARÍA", REPRESENTADA EN ESTA ACTO POR EL(LA) DIRECTOR(A) GENERAL DE VINCULACIÓN CULTURAL, _________________________________, ASISTIDO POR EL(LA) DIRECTOR(A) DE PROMOCIÓN, FORMACIÓN Y DESARROLLO, _____________________________________; Y POR LA OTRA, EL/LA ____________________________, EN ADELANTE "LA INSTITUCIÓN ESTATAL DE CULTURA", REPRESENTADA POR SU TITULAR, _____________________________, CON LA INTERVENCIÓN CONJUNTA DE (FINANZAS, TESORERÍA O HACIENDA), EN ADELANTE "_________________", REPRESENTADA POR _________________; A QUIENES ACTUANDO DE FORMA CONJUNTA SE LES DENOMINARÁ COMO "LAS PARTES", CONFORME A LAS DECLARACIONES Y CLÁUSULAS SIGUIENTES:
DECLARACIONES
I. "LA SECRETARÍA" declara que:
I.1 Mediante el Decreto publicado en el Diario Oficial de la Federación el día 17 de diciembre de 2015 por el que se reforman, adicionan y derogan diversas disposiciones de la Ley Orgánica de la Administración Pública Federal, así como de otras leyes, se crea la Secretaría de Cultura, la cual es una Dependencia del Ejecutivo Federal, que tiene por objeto ejercer las atribuciones para elaborar y conducir la política nacional en materia de cultura con la participación que corresponda a otras dependencias y entidades de la Administración Pública Federal.
I.2 _________________, en su carácter de Director(a) General de Vinculación Cultural, de conformidad con el nombramiento de fecha __ de _______ de ____, expedido a su favor por ___________________, cuenta con las facultades necesarias para suscribir el presente instrumento con base en lo dispuesto en el artículo 12, fracción XI, del Reglamento Interior de la Secretaría de Cultura; facultades que a la fecha no le han sido revocadas o limitadas en forma alguna.
I.3 El presente Convenio se elabora y suscribe a petición de la Dirección General de Vinculación Cultural, unidad administrativa responsable de la ejecución y cumplimiento de este Convenio, y que señala como su domicilio para los efectos a que haya lugar, el inmueble ubicado en ____________________________ __________________.
II. DECLARA "LA INSTITUCIÓN ESTATAL DE CULTURA" QUE:
II.1 Es __________________ (naturaleza jurídica), ______________; de conformidad con los artículos ________________________(legislación).
II.2 Se encuentra debidamente representada por su __________, ____________________, quien acredita su personalidad con el nombramiento de fecha _________________, expedido por ____________________, y cuenta con las facultades suficientes y necesarias para obligarse en los términos del presente Convenio, de conformidad con lo estipulado en ____________________(legislación).
II.3 Cuenta con Registro Federal de Contribuyentes número ________________, y señala para los efectos del presente Convenio como su domicilio legal el ubicado en _________________________________.
III. DECLARA "(FINANZAS, TESORERÍA O HACIENDA)" QUE:
III.1 Es __________________ (naturaleza jurídica), ______________; de conformidad con los artículos ________________________(legislación).
III.2 Se encuentra debidamente representada por __________, ____________________, quien acredita su personalidad con el nombramiento de fecha _________________, expedido por ____________________, y cuenta con las facultades suficientes y necesarias para obligarse en los términos del presente Convenio, de conformidad con lo estipulado en ____________________(legislación).
III.3 Cuenta con Registro Federal de Contribuyentes número ________________, y señala para los efectos del presente Convenio como su domicilio legal el ubicado en
_________________________________.
IV. DECLARAN "LAS PARTES" QUE:
IV.1 Se reconocen mutuamente la personalidad con la que se ostentan para la celebración del presente Convenio
IV.2 Reconocen y aceptan el contenido de las Reglas de Operación del Programa de Apoyos a la Cultura para el ejercicio fiscal 2020, publicadas en el Diario Oficial de la Federación el __ de ____ de 20____.
IV.3 Es su voluntad suscribir el presente Convenio, con el fin de que "LA SECRETARÍA" realice una aportación de recursos públicos federales a "LA INSTITUCIÓN ESTATAL DE CULTURA" por conducto de "(FINANZAS, TESORERÍA O HACIENDA) con base en la disponibilidad presupuestaria de los recursos aprobados a "LA SECRETARÍA", para el Ejercicio fiscal 2020, y con cargo a la siguiente partida presupuestal:
| PARTIDA | ESTADO | NOMBRE DEL ESTADO |
| --------- | ------ | --------------------- |
V. FUNDAMENTO LEGAL
Expuesto lo anterior y con fundamento en los artículos 2°, 3°, 9°, 33, 34, 35 y 36 de la Ley de Planeación; 1, 74, 75, 76, 79 y 82 de la Ley Federal de Presupuesto y Responsabilidad Hacendaria; 174 al 181 del Reglamento de la Ley Federal de Presupuesto y Responsabilidad Hacendaria; 1° y demás aplicables del Decreto de Presupuesto de Egresos de la Federación para el Ejercicio fiscal 2020; y demás aplicables de la Ley Federal de Transparencia y Acceso a la Información Pública; Reglas de Operación del Programa de Apoyos a la Cultura para el ejercicio fiscal 2020, y demás disposiciones legales, aplicables y concordantes que conforme a derecho procedan; "LAS PARTES" sujetan sus compromisos y suscriben el presente Convenio al tenor de las siguientes:
CLÁUSULAS
PRIMERA. - OBJETO. El presente Convenio tiene por objeto que "LA SECRETARÍA" realice una transferencia de recursos públicos federales al Gobierno del Estado de ___________ por conducto de "(FINANZAS, TESORERÍA O HACIENDA)"_______________ por la cantidad de $-------------------------------- (--------------------------------------------------------------------------- pesos 00/100 M.N.), contra la entrega del comprobante oficial correspondiente. La (Finanzas, Tesorería o Hacienda) transferirá, dentro de los cinco días naturales siguientes a que reciba los recursos referidos en la presente cláusula, a "LA INSTITUCIÓN ESTATAL DE CULTURA", los cuales deberán ser destinados única y exclusivamente para llevar a cabo los proyectos culturales que a continuación se detallan:
| No | Proyectos | Monto |
| 1.- | | |
| 2.- | | |
| 3.- | | |
| 4.- | | |
| TOTAL | |
SEGUNDA. ENTREGA DE LOS RECURSOS. La cantidad mencionada en la cláusula anterior será proporcionada en una sola exhibición, previo registro que haga "LA SECRETARÍA" de la cuenta bancaria que se refiere en el inciso b) de la Cláusula Tercera de este Convenio, al Sistema Integral de Administración Financiera Federal (SIAFF) a través de la Cuenta Bancaria Única que maneja la Tesorería de la Federación (TESOFE), dentro de los ciento veinte días posteriores a la fecha del presente Convenio, la cual deberá ser destinada única y exclusivamente para que "LA INSTITUCIÓN ESTATAL DE CULTURA" lleve a cabo los proyectos culturales en referencia.
TERCERA. OBLIGACIONES DE "LA INSTITUCIÓN ESTATAL DE CULTURA". "LA INSTITUCIÓN ESTATAL DE CULTURA" en cumplimiento de la Cláusula Primera de este Convenio se obliga a lo siguiente:
a) Entregar por cada uno de los proyectos a la Dirección General de Vinculación Cultural el formato denominado "Detalle del Proyecto Cultural" con la siguiente información: Entidad; institución estatal de cultura; nombre del proyecto; enlace institucional designado por la IEC; responsable operativo del proyecto; línea temática; tipo de proyecto; antecedentes; justificación; objetivos general y específicos; periodo de realización; metas; descripción; cronograma ; población objetivo; número estimado de personas a atender de manera directa; beneficio social del proyecto; resumen presupuestal; presupuesto desglosado; acciones de seguimiento y acciones de evaluación los cuales obrarán bajo la custodia de dicha Unidad Administrativa.
b) Gestionar ante la (Tesorería Estatal u homóloga) del Gobierno del Estado de ______________ una cuenta bancaria productiva específica, que permita la identificación de los recursos para efectos de la administración, comprobación de su ejercicio y fiscalización de los proyectos a que se refiere la Cláusula Primera.
c) Destinar los recursos y rendimientos que éstos generen, única y exclusivamente para realizar los proyectos culturales señalados en la Cláusula Primera del presente Convenio y de conformidad al Formato de Detalle de Proyecto Cultural previamente autorizado por la Dirección General de Vinculación Cultural.
d) Gestionar ante la (Tesorería Estatal u homóloga) del Gobierno del Estado de _______________ la expedición del comprobante oficial correspondiente, a favor de "LA SECRETARÍA", por la cantidad entregada.
e) Dentro de los 15 días hábiles posteriores al trimestre a reportar, remitir a "LA SECRETARÍA" los informes trimestrales de cada proyecto señalado en la Cláusula Primera del presente Convenio. Dichos informes se presentarán bajo protesta de decir verdad, con la firma autógrafa del titular de "LA INSTITUCIÓN ESTATAL DE CULTURA" y de dos testigos, preferentemente, el responsable del proyecto y el responsable del área administrativa de "LA INSTITUCIÓN ESTATAL DE CULTURA".
f) Los informes deberán describir las actividades realizadas y las erogaciones correspondientes, en los formatos que para ello establezca "LA SECRETARÍA", con el fin de observar su correcta aplicación.
g) Resguardar la documentación original comprobatoria del ejercicio y aplicación de los recursos, materia del presente Convenio, con el objeto de atender los requerimientos de los órganos de fiscalización competentes, de acuerdo con las disposiciones generales aplicables.
h) Coordinarse con "LA SECRETARÍA", y otorgarle las facilidades que requiera, por conducto de la Dirección General de Vinculación Cultural, con el propósito de llevar a cabo el control y seguimiento para el cumplimiento del presente Convenio. Asimismo, brindar las facilidades en caso de que se requiera realizar inspecciones físicas en el lugar en donde se desarrollan los proyectos culturales.
i) En caso de existir recursos públicos federales al 31 de diciembre del 2020, deberán reintegrarse junto con los rendimientos que se hubieren generado para su entero a la Tesorería de la Federación (TESOFE), a través de "LA SECRETARÍA", de conformidad con lo establecido en el artículo 176 del Reglamento de la Ley Federal de Presupuesto y Responsabilidad Hacendaria.
CUARTA. RELACIÓN LABORAL. "LA INSTITUCIÓN ESTATAL DE CULTURA", acepta que los recursos humanos que requiera para la ejecución del objeto del presente Convenio quedarán bajo su absoluta responsabilidad jurídica y administrativa, y no existirá relación laboral alguna entre éstos y "LA SECRETARÍA", por lo que en ningún caso se considerará a "LA SECRETARÍA" como patrón sustituto o solidario.
QUINTA. SEGUIMIENTO. "LA SECRETARÍA", designa como responsable de dar seguimiento al cumplimiento estricto del presente Convenio a la Dirección General de Vinculación Cultural.
Por su parte, "LA INSTITUCIÓN ESTATAL DE CULTURA" nombra como responsable a su titular, en funciones.
El responsable por cada una de "LAS PARTES'', será el representante institucional por medio del cual deberán canalizarse todas las comunicaciones oficiales para dar seguimiento y asegurar que se cumplan los compromisos contraídos.
SEXTA. CONTROL, VIGILANCIA Y FISCALIZACIÓN. El control, vigilancia y fiscalización de los recursos públicos federales que se otorgan con motivo de la celebración del presente Convenio, estará a lo dispuesto por la Ley Federal de Presupuesto y Responsabilidad Hacendaria, su Reglamento y la Ley de Fiscalización y Rendición de Cuentas de la Federación, así como de las demás disposiciones generales aplicables.
SÉPTIMA. RENDICIÓN DE CUENTAS. Además de las obligaciones mencionadas en la cláusula anterior, "LA INSTITUCIÓN ESTATAL DE CULTURA", deberá entregar a "LA SECRETARÍA" un informe final con la información de cada uno de los proyectos culturales realizados, mismo que deberá de entregarse a más tardar 15 días hábiles posteriores a su conclusión. Dicho informe se presentará bajo protesta de decir verdad, con la firma autógrafa del titular de "LA INSTITUCIÓN ESTATAL DE CULTURA" y de dos testigos, preferentemente, el responsable del proyecto y el responsable del área administrativa de "LA INSTITUCIÓN ESTATAL DE CULTURA". El informe deberá describir las actividades realizadas y las erogaciones correspondientes, en los formatos que para ello establezca "LA SECRETARÍA", con el fin de observar su correcta aplicación.
OCTAVA. DOCUMENTACIÓN OFICIAL. "LAS PARTES" convienen que, en cumplimiento a lo dispuesto por los artículos ________, del Decreto del Presupuesto de Egresos de la Federación para el Ejercicio fiscal 2020, y a lo establecido en las Reglas de Operación para el Apoyo a Instituciones Estatales de Cultura, toda la papelería, documentación oficial, así como la publicidad y promoción relacionada con éste, deberá incluir la siguiente leyenda: "Este programa es público, ajeno a cualquier partido político. Queda prohibido el uso para fines distintos a los establecidos en el programa".
NOVENA. CONTRALORÍA SOCIAL. Con el propósito de dar cumplimiento con lo establecido en la Ley General de Desarrollo Social, su Reglamento y en el Acuerdo por lo que se establecen los Lineamientos para la promoción y operación de la Contraloría Social en los programas federales de desarrollo social; publicado en el Diario Oficial de la Federación el 28 de octubre de 2016 y los documentos de Contraloría Social autorizados por la Secretaría de la Función Pública, "LA INSTITUCIÓN ESTATAL DE CULTURA" se obliga a promover la participación de la población beneficiaria a través de la realización de actividades de promoción, capacitación e integración del Comité de Contraloría Social, y a registrar lo correspondiente en el Sistema Informático de Contraloría Social (SICS).
DÉCIMA. MODIFICACIONES. "LAS PARTES" convienen que cualquier adición o modificación al presente Convenio, se hará de común acuerdo por escrito mediante la formalización del Instrumento Jurídico correspondiente, con apego a las disposiciones generales aplicables. Dichas modificaciones y las obligaciones de los signatarios surtirán efecto a partir de la fecha de su firma.
DÉCIMA PRIMERA. VIGENCIA. La vigencia del presente Convenio iniciará sus efectos a partir de la fecha de su suscripción y hasta la total conclusión de cada uno de los proyectos culturales mencionados en la Cláusula Primera, la cual no podrá exceder del día 31 de diciembre de 2020.
Lo anterior, sin perjuicio de la temporalidad del otorgamiento de los recursos, la cual no podrá exceder del 31 de diciembre del 2020.
DÉCIMA SEGUNDA. INCUMPLIMIENTO. El incumplimiento por parte de "LA INSTITUCIÓN ESTATAL DE CULTURA" al contenido de las cláusulas previstas en el presente Convenio, será motivo de su rescisión y de la devolución de la cantidad transferida por "LA SECRETARÍA"; así como de los rendimientos que se hubieren generado.
DÉCIMA TERCERA. CONTROVERSIAS. "LAS PARTES'' convienen que el presente Instrumento es producto de la buena fe, por lo que toda duda o diferencia en opinión de la interpretación, formalización o cumplimiento, será resuelta de común acuerdo por "LAS PARTES''.
En el supuesto de que la controversia subsista, "LAS PARTES'' convienen en someterse a la jurisdicción de los Tribunales Federales competentes de la Ciudad de México, por lo que renuncian al fuero que pudiera corresponderles en razón de su nacionalidad o domicilio presente o futuro.
El presente Convenio fue leído, y enteradas "LAS PARTES" de su contenido, valor y consecuencias legales, lo firman en ____ ejemplares en _____________, el día___________________________.
| POR "LA SECRETARÍA" EL/LA DIRECTOR(A) GENERAL DE VINCULACIÓN CULTURAL ________________________________ | POR "LA INSTITUCIÓN ESTATAL DE CULTURA" EL/LA TITULAR _________________________________ |
| EL/LA DIRECTOR(A) DE PROMOCIÓN, FORMACIÓN Y DESARROLLO _________________________________ | POR "FINANZAS, TESORERÍA O HACIENDA" EL/LA TITULAR ________________________________ |
ANEXO 5 AIEC
Carta de Conclusión AIEC
TITULAR DE LA IEC
Cargo
Presente
Me refiero al Apoyo a Instituciones Estatales de Cultura 2020 formalizado entre la (IEC) y esta Secretaría de Cultura mediante el Convenio de Coordinación núm. SC/DGVC/ COORD/XXXXX/20.
Al respecto, me dirijo a usted con el propósito de comunicarle que esta Secretaría de Cultura ha revisado los informes de avances físicos y financieros, así como el final, presentados por la institución a su digno cargo.
Por lo anterior y en cumplimiento de lo establecido en las Reglas de Operación del Programa de Apoyos a la Cultura para el ejercicio fiscal 2020 en su vertiente Apoyo a Instituciones Estatales de Cultura, le informamos que queda concluido el proceso de rendición de cuentas y que deberá resguardar y conservar la documentación comprobatoria objeto del apoyo por si esta Secretaría o alguna instancia fiscalizadora así lo requiere para su revisión.
Sin otro particular, le envío un cordial saludo.
Atentamente
Director (a) General de Vinculación Cultural
Ccp Director (a) de Promoción, Formación y Desarrollo
Expediente
ANEXO 6 AIEC
FLUJOGRAMA AIEC
______________________________
1 Aplica exclusivamente para aquellas poblaciones que no son indígenas ni afrodescendientes.
2 Niñas, niños y adolescentes (1), Jóvenes (2), Adultos mayores (3), Mujeres (4), Migrantes (5), Privados de la libertad (6), En condición de calle (7), LGBTTTI (8), con Discapacidad (9).
3 Niñas, niños y adolescentes (1), Jóvenes (2), Adultos mayores (3), Mujeres (4), Migrantes (5), Privados de la libertad (6), En condición de calle (7), LGBTTTI (8), con Discapacidad (9).
4 Hablante de Lengua Indígena
5 Intervención cultural comunitaria: escrito breve que describe una actividad o conjunto de actividades que tienen la finalidad de incidir y fortalecer en el ámbito cultural comunitario del grupo que lo elabora.
6 Los ámbitos son ejemplos. Si se propone una intervención o proyecto relacionado con un ámbito no considerado en la lista, que pertenezca a la cultura popular, será revisado.
7 Comunidad de origen del grupo.
8 Migrantes, víctimas del delito, niños, adultos mayores, mujeres, personas en situación de exclusión educativa, discapacitados, portadores de VIH, LGBTTTIQ.
9 Subcontratación laboral de servicios a partir de un proveedor externo.