ACUERDO por el que se emite el Protocolo de Protección para Personas Alertadoras de la Corrupción.

Al margen un sello con el Escudo Nacional, que dice: Estados Unidos Mexicanos.- FUNCIÓN PÚBLICA.- Secretaría de la Función Pública.

IRMA ERÉNDIRA SANDOVAL BALLESTEROS, Secretaria de la Función Pública, con fundamento en lo dispuesto en los artículos 1, 26 y 37, fracciones XVIII, XIX y XXIX de la Ley Orgánica de la Administración Pública Federal; artículo 4 de la Ley Federal de Procedimiento Administrativo; artículos 12 fracción VI y 28 fracción II del Reglamento Interior de la Secretaría de la Función Pública y numeral cuarto y transitorio segundo de los Lineamientos para la Promoción y Operación del Sistema de Ciudadanos Alertadores Internos y Externos de la Corrupción.
CONSIDERANDO
Que la Secretaría de la Función Pública impulsa 5 ejes para combatir la corrupción: Ciudadanización del combate a la corrupción y a la impunidad; Democratización de las tecnologías de la información; Protección a alertadores; Relanzamiento del servicio profesional de carrera; y Austeridad Republicana, fiscalización y evaluación de la gestión pública.
Que el Programa Nacional de Combate a la Corrupción y a la Impunidad, y de Mejora de la Gestión Pública 2019-2024 establece como prioritario impulsar y operar un Sistema de Ciudadanos Alertadores Internos y Externos de la Corrupción, en el cual se puedan captar actos graves de corrupción. El Sistema contempla la recepción de alertas relacionadas con cohecho, peculado y desvío de recursos públicos, que garanticen la confidencialidad de la información proporcionada, el desahogo para su seguimiento y que otorguen medidas de protección frente a posibles represalias.
Que se busca replicar las mejores prácticas a nivel internacional en el combate a la corrupción introduciendo nuevos esquemas que permitan reconocer la importancia de la ciudadanía, garantizándole la aplicación de medidas de protección eficaces que incentiven la participación proactiva, en consonancia con los principios convencionales de los tratados y convenios de los que México es parte, tales como la Convención de las Naciones Unidas contra la Corrupción, la Convención Interamericana contra la Corrupción y la Convención Anticohecho de la Organización para la Cooperación y el Desarrollo Económico.
Que con la finalidad de dar cumplimiento a las exigencias que durante décadas ha venido impulsando la ciudadanía para contar con herramientas para la defensa y protección de los ciudadanos alertadores y que con el fin de impulsar y operar el Sistema de Alertadores Internos y Externos de la Corrupción y en cumplimiento al numeral cuarto y segundo transitorio del Acuerdo por el que se establecen los Lineamentos para la Promoción y Operación del Sistema de Ciudadanos Alertadores Internos y Externos de la Corrupción, he tenido a bien expedir el siguiente:
ACUERDO POR EL QUE SE EMITE EL PROTOCOLO DE PROTECCIÓN PARA PERSONAS
ALERTADORAS DE LA CORRUPCIÓN
PRIMERO. Se emite el Protocolo de Protección para Personas Alertadoras de la Corrupción, en lo sucesivo Protocolo.
SEGUNDO. El Protocolo es de observancia obligatoria para las dependencias y entidades de la Administración Pública Federal.
TERCERO. Que el Protocolo es consultable en el sitio web www.gob.mx a partir de la fecha en que surta efectos el presente Acuerdo.
CUARTO. Para la aplicación de las medidas de protección a que hace referencia el Protocolo, la Secretaría de la Función Pública por conducto de la Coordinación General de Ciudadanización y Defensa de Víctimas de la Corrupción, la Dirección General de Denuncias e Investigaciones, los Órganos Internos de Control, las Unidades de Responsabilidades en las empresas productivas del estado, deberán realizar las gestiones de manera oportuna y sin dilación, a fin de evitar poner en riesgo al alertador.
QUINTO. La Secretaría de la Función Pública por conducto de su Titular, o quien la represente legalmente, suscribirá los convenios de colaboración con los entes públicos y privados que faciliten el otorgamiento de las medidas de protección previstas en el Protocolo.
SEXTO. La interpretación para efectos administrativos del Protocolo corresponderá, a la Coordinación General de Ciudadanización y Defensa de Víctimas de la Corrupción.
TRANSITORIOS
PRIMERO. - El presente acuerdo entrará en vigor al día siguiente de su publicación en el Diario Oficial de la Federación.
SEGUNDO. La Secretaría de la Función Pública, en el ámbito de su competencia vigilará el cumplimiento de las obligaciones derivadas de las disposiciones contenidas en el Protocolo de Protección para Personas Alertadoras de la Corrupción.
Ciudad de México, a los 13 días del mes de octubre de 2020.- La Secretaria de la Función Pública, Irma Eréndira Sandoval Ballesteros.- Rúbrica.
 
PROTOCOLO DE PROTECCIÓN PARA PERSONAS ALERTADORAS DE LA CORRUPCIÓN
CONTENIDO
I.     Consideraciones
II.    Marco Jurídico
III.    Justificación
IV.   Principios Orientadores
V.    Objetivos
VI.   Ámbito de aplicación
VII.   Funciones de los participantes
VIII.  Procedimiento
·  Diagrama de procesos
·  Inicio del procedimiento
·  Evaluación de riesgo
       Evaluación de riesgo colectiva
·  Medidas de protección
·  Implementación
Implementación de medidas en situaciones de desastres naturales, pandemias o suspensión
de labores
Seguimiento
Gestión de Información
Anexos
A.    Derechos de las Personas Alertadoras
B.    Glosario
C.    Clasificación de los factores de riesgo según su impacto
D.    Nivel de riesgo por sector
E.    Formato de evaluación de riesgo
F.    Formato para medidas de protección urgentes
 
I. CONSIDERACIONES
Que la corrupción debilita el Estado de derecho, perturba el orden social, disminuye los resultados económicos, destruye la confianza pública y obstaculiza el desarrollo. En México la corrupción ha tomado la forma de transferencia de bienes públicos a bienes privados, así como la generalización de simulación, lujo, dispendio y frivolidad. Esto ha significado una creciente acumulación de dinero público en los sectores económicos privilegiados y la desatención del cumplimiento de los derechos plasmados en la Constitución Política de los Estados Unidos Mexicanos. Durante el periodo neoliberal, la corrupción propició que las instituciones desatendieran su tarea principal: los derechos fundamentales de la ciudadanía.
Que las propuestas previas para atender el problema de la corrupción se habían centrado en otorgar certeza jurídica a los particulares para desarrollar negocios, lo que condujo a la promoción de instrumentos como la Ley Federal de Transparencia y Acceso a la Información Pública Gubernamental, la Ley del Servicio Profesional de Carrera en la Administración Pública Federal, la Ley General de Responsabilidades Administrativas, el fortalecimiento de sistemas de prevención, supervisión, control de la corrupción, y la creación de políticas como el Sistema Nacional Anticorrupción.
Que la Convención de las Naciones Unidas contra la Corrupción ratificada por México en 2004, la Convención Interamericana contra la Corrupción ratificada por México en 1996 y posteriormente en 1997 y la Convención Anticohecho de la Organización para la Cooperación y el Desarrollo Económico ratificada por México en 1997, han favorecido la promoción de mecanismos y normas para prevenir, perseguir y sancionar actos de corrupción. Una de ellas es la figura de las personas alertadoras de la corrupción, que a nivel internacional se ha institucionalizado como un instrumento fundamental en la lucha contra la corrupción.
 
Que el actual gobierno considera como uno de sus ejes estratégicos erradicar la corrupción pública y privada con la participación de la ciudadanía para hacer del conocimiento de la autoridad actos graves de corrupción, plasmado en el Plan Nacional de Desarrollo 2019-2024. El Programa Nacional de Combate a la Corrupción y a la Impunidad, y de Mejora de la Gestión Pública 2019-2024 establece como prioritario impulsar y operar un Sistema de Ciudadanos Alertadores Internos y Externos de la Corrupción. El Sistema contempla la recepción de alertas relacionadas con cohecho, peculado y desvío de recursos públicos, garantizando la confidencialidad de la información y el anonimato de las personas alertadoras. Establece acciones de seguimiento para el desahogo de la alerta y la implementación de medidas de protección frente a situaciones de riesgo y represalias. Por ello que surge la necesidad de contar con un protocolo que permita establecer los procesos y procedimientos para la adecuada implementación de dichas medidas con la finalidad de que las personas alertadoras colaboren con la cultura del alertamiento sin miedo a represalias.
Que con la publicación del protocolo se busca dar cumplimiento a una de las demandas de la ciudadanía que durante décadas ha pugnado por un sistema de alertamiento que dé certeza a personas alertadoras. Existen diversos procesos a nivel mundial que han mostrado la relevancia de contar con un mecanismo de protección a personas alertadoras. La ciudadanía organizada ha promovido mecanismos de alertamiento internacional como WikiLeaks, a nivel regional se ha impulsado la plataforma de LatamLeaks para promover el combate a la corrupción desde una perspectiva ciudadana. En México la ciudadanía impulsó la plataforma conocida MexicoLeaks. Todas estas plataformas han sido útiles para el combate a la corrupción y han señalado la importancia de que desde los Estados se auspicie la protección de las personas alertadoras. Por ello es fundamental que se fortalezca este tipo de instrumentos y que desde el Estado se generen mecanismos institucionales para otorgar certeza a las personas alertadoras.
II. MARCO JURÍDICO
Marco jurídico internacional
Declaración Universal de Derechos Humanos
Declaración Universal de la Unesco sobre la Diversidad Cultural
La Declaración Universal de Derechos Lingüísticos
Declaración sobre los Principios Fundamentales de Justicia para las Víctimas de Delitos y del Abuso de Poder
Declaración de las Naciones Unidas sobre los derechos de los pueblos indígenas
Convención Americana sobre Derechos Humanos
Convención Internacional sobre la Eliminación de todas las Formas de Discriminación Racial
Convención de las Naciones Unidas contra la Corrupción
Convención Interamericana contra la Corrupción
Convención para Combatir el Cohecho de Servidores Públicos Extranjeros en Transacciones Comerciales Internacionales de la Organización para la Cooperación y Desarrollo Económicos (OCDE).
Pacto Internacional de Derechos Civiles y Políticos
Marco jurídico nacional
Constitución Política de los Estados Unidos Mexicanos
Ley General del Sistema Nacional Anticorrupción
Ley General de Responsabilidades Administrativas
Ley General de Protección de Datos Personales en Posesión de Sujetos Obligados
Ley General para la Igualdad entre Mujeres y Hombres
Ley General de Derechos Lingüísticos de los Pueblos Indígenas
Ley General de Transparencia y Acceso a la Información Pública
Ley Federal de Austeridad Republicana
Ley Federal para Prevenir y Eliminar la Discriminación
Ley Orgánica de la Administración Pública Federal
Reglamento Interior de la Secretaría de la Función Pública
 
Programa Nacional de Desarrollo 2019-2024
Programa Nacional de Combate a la Corrupción y a la Impunidad, y de Mejora de la Gestión Pública (2019-2024)
Acuerdo por el que se establecen los lineamientos para la Promoción y Operación del Sistema de Ciudadanos Alertadores Internos y Externos de la Corrupción
Fundamento: Artículos 37 de la Ley Orgánica de la Administración Pública Federal; 12 fracción VI, 28 fracción XXXII, 30
fracciones II y V del Reglamento Interior de la Secretaría de la Función Pública; y el numeral 4 del Acuerdo por el que se establecen
los Lineamientos para la Promoción y Operación del Sistema de Ciudadanos Alertadores Internos y Externos de la Corrupción.
III. JUSTIFICACIÓN
Las y los alertadores internos y externos que informan sobre hechos de corrupción colaboran en prevenir daños y detectar amenazas o perjuicios para el interés público que de lo contrario podrían permanecer impunes e invisibles. A menudo no se atreven a revelar la información por temor a las represalias.
El Sistema de Alertadores busca institucionalizar mecanismos seguros y eficientes para alertar. La implementación de medidas de protección es indispensable para que ciudadanos y servidores públicos confíen y utilicen el sistema para informar a la autoridad y participar en la erradicación de la corrupción.
Es por ello por lo que el presente protocolo establece mecanismos de protección que permitan garantizar la salvaguarda de derechos humanos y con ello prevenir la proliferación de víctimas de la corrupción. Dichos mecanismos se activan a partir del resultado obtenido previa evaluación de riesgo.
Las medidas de protección contempladas en este protocolo tienen su fundamento en el numeral Décimo Octavo y Décimo Noveno del Acuerdo por el cual se establecen los Lineamentos para la Promoción y Operación del Sistema de Ciudadanos Alertadores Internos y Externos de la Corrupción. En los citados lineamientos se establece que las medidas de protección son enunciativas más no limitativas, por lo que se surge la necesidad de contar con el presente protocolo a fin de definir el tipo de medidas que se pueden implementar a favor de las personas alertadoras de la corrupción.
Fundamento: Artículos 12 fracción VI, 28 fracción XXXII y 30 fracción II y V del Reglamento Interior de la Secretaría de la
Función Pública.
IV. PRINCIPIOS ORIENTADORES
Dignidad. - Todas las acciones y mecanismos desarrollados en pro de las y los alertadores tendrán como principio y derecho fundamental el respeto a la dignidad humana garantizando que no se vea disminuido ni afectado el núcleo esencial de sus derechos.
Buena fe. - Las autoridades presumirán en principio la buena fe de las personas alertadoras. Los servidores públicos que intervengan deben garantizar y proteger el ejercicio de derechos. No deberán criminalizar o responsabilizar a las personas alertadoras por su situación y deberán brindarle la atención y asistencia necesaria en el marco de sus atribuciones.
Enfoque diferencial y especializado. - La atención y protección deberá de ser brindada en razón de la edad, género, preferencia y orientación sexual, cultura y lengua, condición de discapacidad y otros. Reconociendo que ciertos impactos requieren de una atención especializada que responda a las particularidades y necesidades específicas de cada caso.
Enfoque transformador. - La aplicación del protocolo se encaminará a que las medidas de protección contribuyan a la eliminación de los esquemas de discriminación, vulneración y marginación que pudieron derivarse a causa de los hechos informados por la persona alertadora.
Gratuidad. - Todas las acciones, mecanismos, procedimientos y cualquier otro trámite contemplado en el presente protocolo serán gratuitos y en beneficio de la persona alertadora.
Complementariedad. - Los mecanismos de protección deberán realizarse de manera armónica, eficaz y eficiente entendiéndose como complementarias y no excluyentes.
Igualdad y no discriminación. - Todas las acciones que se desprendan del presente protocolo se conducirán sin restricción, distinción o exclusión por razón de sexo, orígenes culturales, sociales, nacionales, lengua, religión, opiniones políticas, género, edad preferencia u orientación sexual, discapacidades o cualquier otra situación de desventaja social no mencionada. La atención y protección deberá de fundarse en razones del enfoque diferencial.
Progresividad y no regresividad. - Realizar todas las acciones para garantizar la protección y atención de la persona alertadora. Las acciones no podrán retroceder los derechos, estándares o niveles de cumplimiento alcanzados.
 
Participación conjunta. - Las personas alertadoras tienen derecho a colaborar de manera activa en la planeación e implementación de las medidas de protección que le serán brindadas.
Debida diligencia. - Se deberán realizar todas las actuaciones necesarias a fin de brindar la asistencia y protección que requieran las personas alertadoras.
Reserva y confidencialidad. - Las y los servidores públicos deberán de proteger y resguardar la información relacionada con la identidad y datos personales, en estricto apego a lo establecido en la Ley Federal de Transparencia y Acceso a la Información Pública y los lineamientos para la Promoción y Operación del Sistema de Ciudadanos Alertadores Internos y Externos de la Corrupción.
V. OBJETIVO GENERAL
Otorgar medidas de protección efectivas a las personas alertadoras que hagan del conocimiento de la Secretaría de la Función Pública a través del Sistema de Ciudadanos Alertadores hechos graves de corrupción relacionados con cohecho, peculado y desvío de recursos públicos cometidos en la Administración Pública Federal y como conclusión de la evaluación de riesgo a fin de resguardar su integridad.
El otorgamiento de las medidas de protección, estarán condicionadas a los apoyos que se obtengan mediante convenios y demás instrumentos de coordinación, colaboración y concertación con instituciones públicas y privadas.
OBJETIVOS ESPECÍFICOS
I.     Consolidar un instrumento de cumplimiento y observancia general garante en la protección y seguridad de las personas alertadoras que comuniquen actos graves de corrupción.
II.     Coordinar las acciones y medidas necesarias para proteger y garantizar el ejercicio de los derechos de la persona alertadora.
III.    Garantizar certeza y seguridad jurídica a las personas alertadoras que comuniquen actos graves de corrupción sobre el ejercicio y protección de sus derechos.
IV.   Promover mecanismos de protección oportunos y eficaces para evitar que las personas alertadoras lleguen a ser víctimas de la corrupción.
V.    Implementar mecanismos de canalización oportuna y eficaz para el cumplimiento de las acciones de protección.
VI. ÁMBITO DE APLICACIÓN
El presente Protocolo es de observancia obligatoria para servidoras y servidores públicos de la Administración Pública Federal en los casos donde se requiera la implementación de medidas de protección.
Las medidas de protección serán proporcionadas bajo el principio de progresividad por lo que la protección será brindada e implementada de manera progresiva y gradual contemplando el impacto que pudiera generar el riesgo en la persona alertadora y teniendo como filtros para brindar medidas de protección los antecedentes del caso, factores de riesgo y la condición de peligro en la que se encuentra la persona alertadora.
La protección contemplará a los familiares, concubina o concubinario, conviviente, amistades, trabajo y patrimonio de la persona alertadora.
Fundamento: Numeral Vigésimo Cuarto de los Lineamientos para la Promoción y Operación del Sistema de Ciudadanos Alertadores Internos y Externos de la Corrupción
VII. FUNCIONES DE LAS/LOS PARTICIPANTES
Coordinación de Acompañamiento a Víctimas y Ciudadanos Alertadores Internos y Externos de la Corrupción.
Propone a la Coordinación General de Ciudadanización, la solicitud ante las autoridades competentes, de las medidas de protección que estime pertinentes; brinda asesoría y acompañamiento a las personas alertadoras; realiza la evaluación y revaluación de riesgo; somete el resultado de la evaluación de riesgo y las medidas de protección requeridas a la Coordinación General de Ciudadanización y Defensa a Víctimas de la Corrupción; contribuye con la implementación de medidas de protección de índole individual; notifica a la persona alertadora las medidas a implementar y las instancias encargadas de brindarlas; verifica que las medidas implementadas se ejecuten de manera adecuada; propone a la Coordinación General de Ciudadanización la celebración de convenios y demás instrumentos de coordinación, colaboración y concertación con las dependencias de la administración pública federal.
Fracc. IV. Art. 30
Décimo Octavo de los Lineamientos para la Promoción y Operación del Sistema de Ciudadanos Alertadores Internos y Externos
de la Corrupción
 
Coordinación General de Ciudadanización y Defensa a Víctimas de la Corrupción.
Determina y solicita ante las autoridades competentes la implementación de medidas de protección; supervisa el otorgamiento y cumplimiento de las medidas de protección; coordina la asesoría y acompañamiento a las personas alertadoras como parte de las medidas de protección implementadas; somete a consideración de la persona titular de la Secretaría los convenios y demás instrumentos de coordinación, colaboración y concertación con las dependencias de la administración pública federal para la correcta implementación de medidas de protección, gestiona ante otras dependencias de la administración pública federal la implementación de medidas de protección.
Fracc. XXVI. Art. 28
Décimo Octavo de los Lineamientos para la Promoción y Operación del Sistema de Ciudadanos Alertadores Internos y Externos
de la Corrupción
Órgano Interno de Control/ Unidad de Responsabilidades/Dirección General de Denuncias e Investigaciones (en adelante instancia investigadora)
Gestiona la implementación de medidas de protección; brinda seguimiento a los casos en donde se hubiesen solicitado medidas de protección a fin de garantizar su adecuada implementación; remite a la Coordinación General de Ciudadanización informes pormenorizados sobre el estado que guarda la implementación de medidas de protección.
Décimo Octavo de los Lineamientos para la Promoción y Operación del Sistema de Ciudadanos Alertadores Internos y Externos
de la Corrupción
Órgano Interno de Control en la Secretaría de la Función Pública
Gestionar la Implementación de medidas de protección; brinda seguimiento a los casos en donde se hubiesen solicitado medidas de protección a fin de garantizar su adecuada implementación; remite a la Coordinación General de Ciudadanización informes pormenorizados sobre el estado que guarda la implementación de medidas de protección.
Fracc. II Artículo 81 R.I.
Vigésimo Cuarto de los Lineamientos para la Promoción y Operación del Sistema de Ciudadanos Alertadores Internos y
Externos de la Corrupción.
Supervisa y aplica las normas y lineamientos en materia de protección de Ciudadanos Alertadores cuando reciba una denuncia por la probable comisión de faltas administrativas derivadas de actos u omisiones que las instancias investigadoras realicen y estén relacionadas con la implementación de medidas de protección.
Fracc. II Artículo 81 R.I.
Subsecretaría de Responsabilidades y Combate a la Impunidad.
Supervisa la adecuada participación de la Dirección General de Denuncias e Investigaciones en la implementación de medidas de protección.
Vigésimo Cuarto de los Lineamientos para la Promoción y Operación del Sistema de Ciudadanos Alertadores Internos y
Externos de la Corrupción.
Coordinación General de Órganos de Vigilancia y Control
Supervisa la adecuada participación de las instancias investigadoras en la implementación de medidas de protección como parte del combate a la corrupción derivado del Plan Nacional de Desarrollo; dirige y evalúa a los Delegados y Comisarios propietarios, así como, a los Órganos Internos de Control y/o Unidades de Responsabilidades en la implementación de las medidas de protección que en el ámbito de su competencia gestionen; solicita la información necesaria para supervisar la adecuada implementación de medidas de protección a las instancias investigadoras; coordina reuniones periódicas con las instancias investigadoras en coadyuvancia con la Coordinación General de Ciudadanización a efecto de mejorar la implementación de las medidas de protección y la atención de las personas alertadoras.
Vigésimo Cuarto de los Lineamientos para la Promoción y Operación del Sistema de Ciudadanos Alertadores Internos y
Externos de la Corrupción.
Comisarios (as), delegados (as) públicos (as):
Auxilia a la Coordinación de Órganos en las tareas de supervisión de las instancias investigadoras en la implementación de medidas de protección; promueve que las instancias investigadoras lleven a cabo acciones para la correcta implementación de medidas de protección desde un enfoque de ciudadanización.
Vigésimo Cuarto de los Lineamientos para la Promoción y Operación del Sistema de Ciudadanos Alertadores Internos y
Externos de la Corrupción.
 
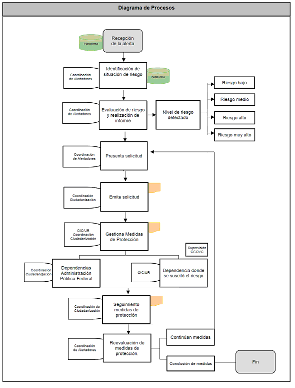
VIII. PROCEDIMIENTO

INICIO DEL PROCEDIMIENTO
La persona alertadora podrá solicitar, a través de la plataforma, las medidas de protección, señalando los riesgos que advierte cuando considere que existe un riesgo para su integridad, la de su familia, concubina o concubinario, conviviente, amistades, trabajo y su patrimonio como consecuencia de haber comunicado su alerta.
 
La Coordinación de Alertadores analizará el caso y determinará si existen elementos suficientes para realizar la evaluación de riesgo. Si se carecen de los elementos necesarios se solicitará a la persona alertadora aportar mayores datos.
Toda evaluación de riesgo debe de ser autorizada por la persona alertadora por medio de su consentimiento informado que deberá de firmado o en su caso plasmar huella digital. (Véase anexo E)
EVALUACIÓN DE RIESGO
La evaluación de riesgo será realizada en función de la información y el contexto. Pueden existir casos donde la información disponible sea escasa por lo que podrá solicitar la colaboración de otras unidades administrativas competentes para complementar la información contextual del caso.
La evaluación de riesgo:
-      Toda evaluación de riesgo requiere conocer la identidad de la persona alertadora por lo que no podrán implementarse medidas de protección en si la persona no desea proporcionar su identidad.
-      Responde a un tiempo determinado, ya que las condiciones suelen variar por las propias características de los hechos alertados.
-      Requiere de un procedimiento rápido, ágil, lo más desburocratizado posible, que en ningún caso podrá atentar contra la objetividad del análisis.
-      Contempla un análisis detallado entre los diferentes ámbitos de desarrollo de la persona alertadora.
-      Existen factores que por sí mismos no resultan de alta peligrosidad, pero cuando se presentan de manera simultánea con otro(s) factor(es), generan un nivel de vulnerabilidad y riesgo elevado.
-      La existencia de un factor por sí solo puede denotar un riesgo alto y no es necesario tomar en consideración su vinculación con otros factores para fundar una intervención inmediata orientada a la protección de la persona alertadora.
-      Pueden presentarse situaciones en las cuales la persona alertadora tenga relación directa con los hechos alertados y sea necesaria la implementación de medidas de protección a fin de obtener información que ayude con la indagatoria de los hechos a la autoridad correspondiente. En este tipo de situaciones únicamente puede realizarse la evaluación de riesgo a fin de determinar medidas de protección preventivas o cautelares de conformidad con la legislación aplicable en la materia.
Dentro de los cinco días hábiles siguientes a la recepción de la solicitud de medidas de protección debe realizarse la evaluación de riesgo de conformidad con las siguientes etapas:
1.    Identificación del contexto.
La identificación del contexto en el que se generó la alerta permite dimensionar el caso, su impacto y los vínculos que guarda con las personas relacionadas. También permite realizar una proyección en función de los riesgos a fin de delimitar la estrategia de intervención.
CRITERIOS DE
INDAGACIÓN
-      Identificación del caso, personas relacionadas, delimitación temporal y el impacto de los hechos alertados.
-      Identificación de factores de riesgo en los diferentes entornos donde se desarrolla la persona: individual, familiar, laboral y comunitario (Véase anexo C). Se Deberá de contemplar si el riesgo también incluye la familia, concubina o concubinario y amistades.
-      Antecedentes del caso relacionados con la presencia de criterios de riesgo antes de comunicar la alerta.
-      Información contextual aportada por otras unidades administrativas.
La evaluación de riesgo requiere una comunicación abierta y constante con la persona alertadora. La comunicación deberá de establecerse principalmente mediante la Plataforma Tecnológica de Alerta ya que al ser un canal seguro de comunicación permite la confidencialidad de la información y protección de los datos.
 
Cuando las personas alertadoras comuniquen su alerta de manera telefónica o presencial y se encuentren en riesgo derivado de ello se deberá de promover el seguimiento de los casos mediante la Plataforma Tecnología de Alerta. Cuando el acceso a la plataforma no sea posible por las condiciones en las que se encuentra la persona alertadora, el seguimiento deberá de ser dado mediante un canal seguro de comunicación aprobado previamente por la Secretaría de la Función Pública.
Al momento de realizar la evaluación se deberá de generar un ambiente de confianza que permita la libre expresión de la persona alertadora bajo los siguientes criterios:
a)    Uso de un lenguaje claro y sencillo;
b)    Evitar confrontaciones;
c)     No discriminar, prejuzgar, ni hacer valoraciones de ningún tipo.
d)    Analizar la información obtenida y en caso de ser necesario realizar preguntas complementarias y;
e)    Indagar únicamente la información referida para evitar que el riesgo pueda potencializarse.
La indagación de los elementos deberá de incluir la revisión contextual que se dispone en las distintas unidades administrativas a fin de generar un resultado objetivo en el que se contemple toda la información disponible relacionada con el caso.
2. Evaluación de los riesgos, priorización y categorización según su nivel de impacto.
La evaluación de riesgo contemplará todos los factores de peligro presentes en el caso los cuales serán medidos según su probabilidad e impacto, es decir la certeza de que la amenaza se materialice y menoscabe los derechos de la persona alertadora y la severidad de la consecuencia.
Se identificarán aquellos factores que en su conjunto pueden generar un daño y aquellos que de manera individual representan un riesgo alto. Se priorizarán de acuerdo con el grado de riesgo como bajo, moderado, alto y muy alto.
La evaluación de riesgo se realizará tomando en consideración la siguiente matriz:

De conformidad con la matriz 1 es el nivel más bajo y 5 el nivel más alto. El punto de intersección entre ambas variables corresponderá al nivel de riesgo y se le brindará una categoría a cada factor de riesgo detectado de acuerdo con la siguiente distribución:
 
Nivel de Riesgo
El nivel de impacto, es decir, la severidad de las consecuencias será evaluado con la siguiente clasificación:
VALOR
NIVEL
FACTORES DE RIESGO
5
Muy alto
-      Privación de la libertad.
-      Violencia física (tortura y lesiones).
-      Amenazas contra la persona, familia y círculo cercano.
-      Riesgo a la integridad personal, familiar y círculo cercano.
-      Tratos degradantes.
4
Alto
-      Despido, rescisión del contrato laboral, descenso de categoría, reasignación o traslado a un puesto menor responsabilidad.
-      Imposición de sanción disciplinaria.
-      Suspensión.
-      Amonestación.
-      Acoso psicológico.
-      Daño a la reputación de la persona.
-      Sometimiento a procedimientos civiles o penales.
3
Moderado o
Medio
-      Hostigamiento.
-      Comentarios ofensivos.
-      Actos discriminatorios.
-      Cambio injustificado de funciones.
-      Traslado a otra Unidad Administrativa o área.
-      Modificación injustificada de las tareas.
-      Modificación de horario.
-      Sometimiento a investigación y vigilancia.
-      Separación de tareas o proyectos.
-      Evaluaciones desfavorables.
2
Bajo
-      Obstaculización de las posibilidades de ascenso laboral.
-      Denegación injustificada de autorizaciones de vacaciones y otros tipos de licencia.
-      Demora en trámites o reconocimiento de derechos.
-      Omisión de proporcionar capacitación.
1
Muy bajo
-      No existe una represalia efectiva.
La probabilidad, es decir, la certeza de que ocurran los hechos que menoscaben los derechos de la persona alertadora, será evaluada con la siguiente categoría:
VALOR
PROBABILIDAD
 
5
Total certeza
Se han realizado acciones tendientes para cumplir con la amenaza. La materialización del riesgo de sufrir una afectación o represalia es totalmente certera.
4
Probable
Se han formulado amenazas, por lo que la probabilidad de que suceda una afectación o represalia es alta.
3
Moderado
Se han realizado acciones que amenazan las garantías del individuo.
2
Improbable
No existe una amenaza efectiva, las posibilidades de que se presente una represalia son pocas.
1
Muy improbable
No existe la posibilidad de materialización de una represalia o afectación.
 
Al momento de realizar la evaluación se identificará si existe correlación entre los factores, en caso de encontrar alguna correlación se deberá incluir en el informe de evaluación para que se determinen las medidas de protección adecuadas.
La evaluación de los riesgos se realizará contemplado los siguientes criterios:
CRITERIOS DE EVALUACIÓN
-      Afectaciones colaterales y repercusiones en los diferentes ámbitos de desarrollo.
-      Características del entorno donde se desarrolla la persona y su vinculación con criterios de riesgo.
-      Redes de apoyo.
-      Necesidades primarias y necesidades secundarias.
 
Una vez identificados los riesgos deberán de priorizarse tomando en consideración la información contextual disponible y el nivel de riesgo detectado.
Hay factores de riesgo que de manera individual no representan un peligro inminente, pero al combinarlos pueden ser factibles a un nivel de riesgo alto. Cuando se encuentren estos casos, es necesario que se revalúen los factores en conjunto contemplando la metodología descrita.
Es importante que en la evaluación se contemple la dependencia y el sector al que pertenece la alerta ya que hay ciertos sectores donde el tipo de hechos que se comunican pueden representar un riesgo alto o muy alto. La clasificación de los sectores se realizará de acuerdo con la organización y planeación de la Coordinación General de Órganos de Vigilancia y Control y sus comisariatos establecida en el Reglamento Interior de la Secretaría de la Función Pública. (Véase anexo D)
3.    Elaboración de reporte de riesgos
El reporte de riesgos permitirá establecer las medidas de protección acordes al caso y ser sometido a la Coordinación General de Ciudadanización y Defensa a Víctimas de la Corrupción como máximo un día hábil posterior de haberse realizado la evaluación respectiva.
El reporte deberá contener:
a)    Breve síntesis del caso en la que se incluyan los antecedentes.
b)    Metodología utilizada.
c)    Entornos de desarrollo afectados.
d)    Clasificación de los factores según su nivel de riesgo.
 
e)    Interacción de los factores (en caso de existir).
f)     Necesidades primarias y secundarias del caso.
g)    Identificación del nivel de riesgo en el que se encuentra la persona.
h)    Medidas de protección requeridas
Para realizar el reporte puede ser utilizado el formato anexo en el presente protocolo. (véase anexo E)
EVALUACIÓN DE RIESGO COLECTIVA
Aplicará para sujetos colectivos que hubiesen comunicado de manera grupal un hecho de corrupción relacionado con cohecho, peculado y desvío de recursos y que derivado de lo anterior se encuentren en una situación de riesgo o que hubiese incrementado su situación de vulnerabilidad. Esta evaluación de riesgo aplicará para comunidades agrarias, pueblos indígenas o afromexicanos. La evaluación deberá de contemplar la identificación de la comunidad, características, sistemas normativos, costumbres, normas y los riesgos derivados de la alerta.
Los riesgos que pudiesen atentar contra los derechos de las colectividades pueden ser:
-      Amenazas relacionadas con el despojo de tierras;
-      Hostigamiento para alentar al desplazamiento forzado;
-      Daño a la reputación de la comunidad;
-      Afectaciones en sus derechos de usos y costumbres;
-      Atentados contra la libertad e integridad sexual;
-      Amenazas contra la autonomía, e integridad política y organizativa;
Todo riesgo detectado en una evaluación colectiva será considerado como alto o muy alto según su impacto.
En los casos donde se involucren pueblos indígenas o afromexicanos se deberá solicitar la colaboración de las instancias de la Administración Pública Federal competentes en la materia quienes están obligados a coadyuvar en la adecuada implementación de las medidas de protección a fin de favorecer el desarrollo integral y el fortalecimiento de sus culturas e identidades. En cuanto al sector agrario se deberá de solicitar la colaboración de la Procuraduría Agraria.
Si la alerta se emite de manera personal por un integrante de la comunidad o pueblo y deriva en una situación de riesgo, no podrá ser tratado como una evaluación colectiva puesto que la comunicación se realizó de manera personal y se activará el mecanismo para la evaluación de riesgo descrito en el apartado anterior.
MEDIDAS DE PROTECCIÓN
Una vez que se ha realizado la clasificación de los factores según su nivel de riesgo y la detección de necesidades primarias y secundarias. Se deberá elaborar de manera inmediata una propuesta sobre las medidas de protección necesarias para salvaguardar la integridad de la persona alertadora contemplando que las medidas de protección adecuadas al caso.
Las medidas de protección dependerán de los factores de riesgo identificados y el resultado que de la evaluación se le hubiera obtenido.
Las medidas de protección a continuación mencionadas derivan de lo establecido en el numeral DÉCIMO OCTAVO y DÉCIMO NOVENO del Acuerdo por el que se establecen los Lineamientos para la operación y promoción del Sistema de Ciudadanos Alertadores Internos y Externos de la Corrupción (DOF,11/06/20), , sin embargo, los propios lineamientos establecen que las medidas de protección son enunciativas más no limitativas, por lo cual se han incrementado en razón de la máxima protección de las personas alertadoras.
PREVENTIVAS
I.     Resguardo de la Identidad. La identidad no podrá ser revelada a menos que se cuente con el consentimiento explícito de la persona alertadora.
II.     Protección de la información alertada garantizando su debido tratamiento, control, manejo, reserva, custodia, transferencia y protección de todo tipo de datos personales.
 
LABORALES
I.     Protección de la situación laboral en la que se incluye el despido, la suspensión y cambio de área de adscripción
II.     Conservar puesto, salario y prestaciones conforme a las condiciones laborales que se tenían antes de la presentación de las represalias.
III.    Reubicación a un área distinta de la misma sede donde realice sus actividades laborales, procurando que las actividades a realizar sean similares a las que tenía asignadas anteriormente y sin que ello implique la reducción en su sueldo, prestaciones y demás condiciones de trabajo.
IV.   Restricción de cualquier acto de hostigamiento, acoso laboral, afectación o actos de molestia para el desempeño oportuno de las funciones.
V.    Salvaguardar la integridad física y laboral durante el desempeño de las funciones y dentro de las instalaciones del área de prestación de servicios.
VI.   Restricción de cualquier acto de represalia respecto de su desempeño y de la información que pudiera proporcionar a la Secretaría de la Función Pública para el desarrollo de la investigación.
VII.   Concesión de licencias con goce de sueldo.
VIII.  Restricción de desventajas financieras o administrativas tales como la cancelación de permisos o licencias, periodos vacacionales, bonificaciones, gratificaciones etcétera.
IX.   Autorización a efecto de que las actividades y responsabilidades se realicen fuera del centro de trabajo, siempre y cuando sus funciones lo permitan.
X.    Protección contra la obstaculización de posibilidades de ascenso laboral, capacitación, trámites y reconocimiento de derechos.
XI.   Restricción de exigencias laborales que impliquen alto riesgo y demandas complejas.
XII.   Traslado a otras dependencias u organismos respetando las condiciones laborales que se tenían antes de las represalias y procurando que las actividades a realizar sean similares a las que tenía asignadas anteriormente. Esta medida aplicará cuando sea indispensable para la seguridad de la persona protegida y no sea posible, oportuno o eficaz el cambio en la misma sede.
INDIVIDUALES
I.     Atención médica, en caso de requerirse se brindará atención especializada.
II.     Atención psicológica, en caso de requerirse se brindará atención especializada.
III.    Acompañamiento psicosocial para el seguimiento del caso a fin de favorecer el proceso de empoderamiento, visibilizando no sólo el impacto negativo del hecho, sino también los recursos personales y colectivos.
IV.   Asesoría jurídica y representación en los procedimientos de índole laboral o civil que sean seguidos en contra de la persona alertadora, con motivo de la alerta.
PSICOSOCIALES. Aplicables para familia, concubina o concubinario y amistades.
I.     Atención médica, en caso de requerirse se brindará atención especializada.
II.     Provisión de vivienda temporal para la persona alertadora y su familia en caso de que la situación de riesgo lo amerite.
III.    Adscripción a otras instituciones educativas cuando de manera provisional o definitiva se brinde vivienda y existan menores relacionados directa o indirectamente con la persona alertadora.
IV.   Atención psicológica, en caso de requerirse se brindará atención especializada.
SEGURIDAD. Aplicables para la persona alertadora, familia, concubina o concubinario y amistades.
I.     Activación de un canal de comunicación seguro para reportar cualquier anomalía con el cuerpo de seguridad.
II.     Vigilancia y patrullaje relativo al lugar donde habita la persona alertadora y/o centro de trabajo.
III.    Asignación de equipo de protección.
IV.   Restricción a la persona presuntamente responsable para tener contacto o comunicación con la persona alertadora.
V.    Reubicación temporal o permanente de la vivienda.
VI.   Asignación de un grupo de seguridad para la custodia.
VII.   Cualquier otra que por su naturaleza sea indispensable para proteger la vida y la integridad y la de su familia.
 
COLECTIVAS
I.     Protección contra despojo de tierras en coadyuvancia con la dependencia relacionada.
II.     Protección de usos y costumbres.
III.    Protección de la autonomía, e integridad política y organizativa.
IV.   Protección en materia de igualdad y no discriminación en particular, para grupos en situación de vulnerabilidad.
V.    Protección de la libertad de expresión
IMPLEMENTACIÓN DE MEDIDAS DE PROTECCIÓN
Una vez determinada la o las medidas de protección previa evaluación de riesgo, se pondrá a consideración de la Coordinación General de Ciudadanización y Defensa a Víctimas de la Corrupción el documento integrado para que sea analizado y en su caso aprobado.
Una vez aprobado la Coordinación General de Ciudadanización, emitirá y/o gestionará ante las autoridades competentes las medidas de protección.
Las medidas de protección preventivas serán implementadas por todas las instancias que tengan conocimiento de la alerta de conformidad con sus atribuciones. La Coordinación General de Ciudadanización deberá velar por el debido tratamiento de los datos sobre todo en aquellos casos donde se involucre la identidad de la persona alertadora.
Las citadas medidas deberán de ser implementadas de manera inmediata. Estarán presentes en todos los procedimientos que con motivo de la alerta se originen y no se requerirá realizar una evaluación de riesgo para su implementación ya que forman parte de la cadena de custodia contenida en los citados lineamientos.
Las medidas de protección de índole laboral serán gestionadas e implementadas por la instancia investigadora (OIC/UR/DGDI). Dicha instancia deberá a su vez solicitar a la dependencia donde se suscitan los hechos la implementación de las medidas de protección principalmente la gestión se realizará con la Coordinación Administrativa.
Una vez recibida la solicitud para la implementación de las medidas de protección por parte de la Coordinación General de Ciudadanización y Defensa a Víctimas de la Corrupción, la instancia investigadora contará con 10 días hábiles para acreditar ante la citada Coordinación la implementación de las medidas de protección.
Las medidas de protección individuales serán implementadas por la Coordinación de Alertadores, quien, podrá brindar asesoría, seguimiento, acompañamiento psicosocial y atención psicológica a la persona alertadora. Se contarán con 5 días hábiles para acreditar ante la Coordinación General de Ciudadanización la implementación adecuada de las medidas.
Las medidas de protección colectivas, psicosociales, seguridad y médicas serán gestionadas por la Coordinación General de Ciudadanización, ya que, es necesaria la colaboración de distintas dependencias de la Administración Pública Federal.
Para realizar la implementación de las medidas antes referidas, la Coordinación General de Ciudadanización deberá de proponer a la persona Titular de la Secretaría la celebración de convenios y demás instrumentos de coordinación, colaboración y concertación con las dependencias de la Administración Pública Federal para la correcta implementación de los mecanismos de protección. Deberán celebrarse con las instancias referidas en el presente protocolo y con cualquier otra que por su naturaleza jurídica y atribuciones pudiese contribuir en la adecuada implementación de la protección.
Para la adecuada implementación de las medidas de protección la Coordinación General de Ciudadanización podrá solicitar la colaboración de:
I.     Subsecretaría de Responsabilidades y Combate a la Impunidad. Supervisa la adecuada participación de la Dirección General de Denuncias e Investigaciones en la implementación de medidas de protección.
II.     Coordinación General de Órganos de Vigilancia y Control. Supervisa y coordina la correcta implementación de las medidas de protección y las acciones realizadas para la óptima atención de los asuntos relevantes vinculados con hechos graves de corrupción gestionados por los Órganos Internos de Control, para lo cual podrá solicitar la información necesaria para vigilar la adecuada implementación y coordinará reuniones periódicas con las instancias investigadoras en coadyuvancia con la Coordinación General de Ciudadanización a efecto de mejorar la implementación de protección y la atención de las personas alertadoras desde un enfoque de ciudadanización.
 
III.    Órgano Interno de Control de la Secretaría de la Función Pública. Supervisa y aplica las normas y lineamientos en materia de protección de Ciudadanos Alertadores cuando reciba una denuncia por la probable comisión de faltas administrativas derivadas de omisiones realizadas por las instancias investigadoras ante la nula actuación para implementar de medidas de protección.
IV.   Comisarios (as), delegados (as) públicos (as): Auxilia a la Coordinación de Órganos en las tareas de supervisión de las instancias investigadoras en la implementación de medidas de protección; promueve que las instancias investigadoras lleven a cabo acciones para la correcta implementación de medidas de protección desde un enfoque de ciudadanización.
IMPLEMENTACIÓN DE MEDIDAS DE PROTECCIÓN EN SITUACIONES DE DESASTRES NATURALES, PANDEMIAS O SUSPENSIÓN DE LABORES.
Las medidas de protección en situaciones de desastres naturales, pandemias o suspensión de labores por motivos no establecidos en la legislación aplicable, no detendrán la implementación de dichas medidas. La valoración e implementación se realizará mediante reuniones utilizando las herramientas informáticas necesarias a fin de ofrecer una respuesta óptima bajo la metodología aquí descrita.
SEGUIMIENTO DE MEDIDAS DE PROTECCIÓN
La Coordinación de Alertadores brindará acompañamiento a la persona alertadora, pueblo indígena, afromexicano(1) y comunidad agraria, durante y posterior a la implementación de las medidas de protección a efecto de dar seguimiento al caso y brindar espacios para la expresión y el reconocimiento del impacto que los factores de riesgo han tenido sobre las personas alertadoras. Asimismo, mediante el acompañamiento verificará:
a)    Si las medidas implementadas se están brindando de manera adecuada.
b)    Si es necesario realizar una revaluación del caso para determinar nuevas medidas de protección.
c)     Si las medidas de protección ya no son requeridas debido a que el riesgo ya no se encuentra presente.
Las instancias encargadas de la implementación de medidas de protección deberán informar de manera mensual el estado que guardan vía oficio a la Coordinación General de Ciudadanización. En caso de detectar que las medidas de protección no se están implementando por parte de las autoridades conforme establece este protocolo, la Coordinación General de Ciudadanización dará aviso al Órgano Interno de Control de la Secretaría de la Función Pública para que en el ámbito de sus atribuciones supervisará y aplicará las normas y lineamientos en materia de protección de Ciudadanos Alertadores y defensa a víctimas de la corrupción e impunidad. Asimismo, la Coordinación citada dará aviso a la Coordinación General de Órganos de Vigilancia y Control y/o Secretaría de Combate a la Impunidad según la instancia investigadora relacionada para que den seguimiento e impulsen la implementación de las medidas.
Si durante el monitoreo la Coordinación General de Ciudadanización detecta información sensible, que pudiera modificar los niveles de riesgo de la persona alertadora, deberá de solicitarle a la Coordinación de Alertadores una revaluación del caso que permitan detectar las medidas de protección emergentes que se consideren necesarias para garantizar la seguridad y máxima protección.
Las medidas de protección serán modificables, y dadas por concluidas de acuerdo con la evolución del caso y con el resultado que se genere de una revaluación del caso. Dicha revaluación deberá ser realizada por la Coordinación de Alertadores según la evaluación propia del caso atendiendo al principio de progresividad y no regresividad, que marca el presente protocolo, esto a fin de garantizar la protección de las personas alertadoras.
El otorgamiento de las medidas de protección se brindará el tiempo que se considere necesario a fin de salvaguardar la integridad de la persona y su entorno.
Las revaluaciones del riesgo deberán de seguir la metodología antes descrita y se realizarán cada dos meses o en función de las necesidades propias del caso. Toda revaluación de riesgo debe ser reportada a la Coordinación de Ciudadanización y Defensa a Víctimas de la Corrupción. Las medidas de protección terminarán cuando la persona alertadora o comunidad ya no se encuentren en riesgo o a solicitud expresa.
IX. GESTIÓN DE INFORMACIÓN
La Coordinación de Alertadores deberá de reportar todas las acciones realizadas sobre la evaluación de
riesgo y las medidas de protección implementadas a favor de las personas alertadoras.
La información que deberá de registrarse en una base de datos resguardada por la Coordinación de Alertadores será la siguiente:
I.     Detección. Fecha en la que la persona alertadora comunicó el riesgo en el que se encuentra, solicitó medidas de protección y/o del análisis realizado a la alerta, se advirtió una condición de riesgo. También se deberán de contemplar los factores de riesgo detectados en el análisis previo que se realizó de la alerta.
II.     Evaluación. Fecha y hora en la que se practicó la evaluación; servidor (a) público (a) encargado (a) de realizarla y/o validarla; factores de riesgo involucrados; entornos de desarrollo afectados; nivel de riesgo detectado y medidas de protección propuestas.
III.    Implementación. Fecha en la que se solicitó la medida de protección, tipo de medida a implementar, responsable, tiempo máximo para la implementación y fecha en la que se implementó la medida.
IV.   Seguimiento. Fecha en la que se implementaron las medidas de protección, tipos y responsables; sesiones de acompañamiento psicosocial brindadas y revaluaciones de riesgo.
V.    Conclusión. Fecha en la que se determinó la conclusión de las medidas de protección y razón.
La Coordinación de Alertadores podrá realizar informes que no comprometan la identidad y confidencialidad de la información sobre las siguientes cifras:
·   Número de casos a los que se les han brindado medidas de protección
·   Tipo de medidas de protección brindadas (laborales, individuales, familiares, jurídicas, urgentes, cautelares, colectivas)
·   Casos donde las medidas de protección siguen brindándose y;
·   Casos donde las medidas de protección han concluido.
El resto de la información será de confidencial.
ANEXOS
ANEXO A.
Derechos de las personas alertadoras
·  A la libertad de expresión y acceso a la información. A que el Estado le proporcione información sobre las gestiones de su actuar.
·  A la confidencialidad y el anonimato. A la reserva de su identidad y no ser revelada sin su consentimiento, adoptando medidas para quienes intervengan en el proceso no quebranten la reserva.
·  A la vida, libertad, integridad física y psíquica. Adoptando medidas de prevención y protección en los casos de agresiones, amenazas o atentados.
·  A solicitar y que se dicten en su favor medidas de protección. A recibir medidas de protección, cuando se encuentre en situación de riesgo o haya sido amenazado por haber revelado información, incluye el bienestar físico y psicológico y la seguridad de su entorno.
·  A la protección mientras esté vigente el peligro. A recibir medidas de protección que se mantengan vigentes mientras subsista el peligro que las motivó.
·  A recibir asistencia y apoyo. A recibir asistencia y atención en forma oportuna y efectiva por personal en atención al daño sufrido.
·  Al trato digno y solidario. A ser tratada/o con humanidad y respeto de su dignidad y sus derechos.
·  A la reparación integral del daño. A que se le provea una integra reparación del daño.
·  A la participación en el proceso. A aportar en cualquier momento información adicional en el proceso de investigación.
·  A recibir información necesaria para ejercer sus derechos. A recibir información en forma clara y precisa para lograr el pleno ejercicio de sus derechos.
·  A la No discriminación. A ser protegida/o contra toda forma de discriminación por haber alertado.
ANEXO B.
 
Glosario
Acompañamiento Psicosocial: Intervención que se realiza para mitigar las consecuencias de hechos victimizantes o situaciones de riesgo en la que se habilitan espacios para la expresión y reconocimiento del impacto que los hechos ocasionan en las personas, a través de los cuales, se brindan elementos de apoyo para disminuir las consecuencias psicoemocionales y sociales con un enfoque de ciudadanización y de derechos humanos.
Medidas de protección: Son las implementadas por el Comité a favor del alertador y/o personas cercanas a éste cuando en la evaluación de riesgo se hubiese detectado que se encuentran en una situación de riesgo o vulnerabilidad, previa evaluación de riesgo.
Evaluación de riesgo. Es el procedimiento que se realiza para identificar el nivel de riesgo en el que se encuentra la persona alertadora en función de los factores y condiciones presentados como consecuencia de haber sido afectado por un acto de corrupción; deberá incluirse si es acreedor o no alguna de las medidas de protección, a fin de garantizar su integridad ante las posibles represalias en términos de las normas e instrumentos jurídicos aplicables.
Víctima de la corrupción: Aquella persona que ha sufrido algún daño o menoscabo económico, físico, mental, emocional, o en sus derechos humanos, sea por motivos de sexo, preferencia y condición sexual, idioma, religión o convicción, opinión política o de otra índole, origen nacional, cultural, étnico o social, idioma, nacionalidad, edad, situación económica, patrimonio, estado civil, nacimiento, o cualquier otra que se haya consumado contra la dignidad humana y haya tenido por objeto anular o menoscabar los derechos y libertades de la persona alertadora, como consecuencia de haber comunicado una alerta sobre actos graves de corrupción.
Persona alertadora: Toda persona física que hace del conocimiento de la Secretaría, a través de la Coordinación General de Ciudadanización y Defensa de Víctimas de la Corrupción, un alerta respecto hechos de corrupción relacionados con cohecho, peculado o desvío de recursos.
ANEXO C.
Clasificación de los factores de riesgo
CATEGORÍA
FACTOR DE RIESGO
Seguridad
-      Privación de la libertad
-      Tortura.
-      Lesiones.
-      Riesgo a la integridad personal, familia y círculo cercano.
Psicológico
-      Amenazas contra la persona.
-      Hostigamiento psicológico.
-      Tratos degradantes.
-      Daño a la reputación de la persona.
-      Comentarios ofensivos.
-      Estigmatización y actos discriminatorios.
Entorno Social
-      Sometimiento a procedimientos civiles o penales.
-      Sometimiento a investigación y vigilancia.
-      Amenazas contra la familia y personas cercanas.
Laboral
-      Despido, rescisión del contrato laboral, descenso de categoría, reasignación o traslado a un puesto menor responsabilidad.
-      Hostigamiento laboral.
-      Disposición de sanción disciplinarias
-      Suspensión
-      Amonestación.
-      Cambio injustificado de funciones.
-      Traslado de a otra unidad administrativa o área
-      Modificación injustificada de las tareas.
-      Aislamiento.
-      Modificación de horario.
-      Obstaculización de las posibilidades de ascenso laboral.
-      Evaluaciones desfavorables,
-      Demora en trámites o reconocimiento de derechos.
-      Separación de un proyecto.
-      Omisión de proporcionar capacitación.
-      Exposiciones a trabajos de alto riesgo, exigencias y demandas complejas.
 
ANEXO D.
Nivel de riesgo detectado por sector
 
SECTOR
PROBABILIDAD
IMPACTO
NIVEL DE RIESGO
Seguridad Nacional
4
(Probable)
5
(Muy alto)
Riesgo muy alto
Desarrollo Social y
Recursos Renovables
4
(Probable)
4
(Alto)
Riesgo alto
Salud, Trabajo y
Previsión Social
4
(Probable)
4
(Alto)
Riesgo alto
Hacienda
3
(Moderado)
4
(Alto)
Riesgo moderado o
medio
Energía
3
(Moderado)
4
(Alto)
Riesgo moderado o
medio
Educación y cultura
3
(Moderado)
3
(Moderado)
Riesgo moderado o
medio
Desarrollo Económico
2
(Improbable)
4
(Alto)
Riesgo moderado o
medio
ANEXO E.
Formato de Evaluación de Riesgo
No. Expediente
No.
Folio de Plataforma
Corresponde a una
Revaluación
 
 
Sí ( ) No ( )
 
1. Ubicación del lugar de los hechos (Anote la entidad o dependencia y área de la APF, la Entidad Federativa y la Alcaldía o Municipio en la que acontecieron los hechos, así como la fecha y hora de evaluación.
Entidad o Dependencia y
área de la APF
Entidad Federativa
Alcaldía o Municipio
Fecha y hora de la
evaluación
 
 
 
 
 
2. Servidor público y área encargada de la Evaluación de Riesgo (Anote nombre completo, cargo, área de adscripción, así como la firma autógrafa).
Nombre completo
Área de Adscripción
Cargo
Firma
 
 
 
 
 
3. Persona alertadora (Anote el nombre, si se conoce y se tiene el consentimiento expreso o tácito, y la condición (represalia recibida) deberá de incorporar el consentimiento informado que se encuentra anexo al presente formato e incorporar la alerta emitida por la persona alertadora donde resalte aquella información relacionada con la condición de riesgo.
No.
Nombre completo
Condición
1
 
 
 
 
4. Antecedentes (Anote el acto irregular o hecho de corrupción y la situación de la cual deriva el riesgo).
Antecedentes
 
 
 
5. Detección de riesgos (Marque con una "X" aquellas circunstancias que pueden representar un riesgo para la integridad de la persona y anote en número el resultado de la estimación del Riesgo).
Nomenclatura:
Valor Impacto: 1 (Muy bajo), 2 (Bajo), 3 (Moderado), 4 (Alto), 5 (Muy alto).
Probabilidad: MI (Muy improbable 1), I (Improbable 2), M (Moderado 3), P (Probable 4), TC (Total certeza 5).
Categoría
Factor de Riesgo
Valor
Probabilidad
Nivel de
Riesgo
MI
I
M
P
TC
Riesgo a la
Seguridad
Privación a la libertad
 
 
 
 
 
 
 
Violencia física (tortura, lesiones)
 
 
 
 
 
 
Riesgo a la integridad personal
 
 
 
 
 
 
Riesgos
Psicológicos
Amenazas
 
 
 
 
 
 
 
Tratos degradantes
 
 
 
 
 
 
Hostigamiento
 
 
 
 
 
 
Daño a la reputación
 
 
 
 
 
 
Comentarios ofensivos
 
 
 
 
 
 
Estigmatización y actos discriminatorios
 
 
 
 
 
 
Riesgos
Psicosociales
Amenazas a la familia o personas cercanas
 
 
 
 
 
 
 
Hostigamiento a familia, personas cercanas y amistades
 
 
 
 
 
 
Sometimiento a procedimientos civiles o penales
 
 
 
 
 
 
Sometimiento a investigación y vigilancia
 
 
 
 
 
 
Riesgo Laboral
Despido, rescisión, descenso de categoría, reasignación o traslado a un puesto menor
 
 
 
 
 
 
 
Sanción disciplinaria
 
 
 
 
 
 
Suspensión
 
 
 
 
 
 
Amonestación
 
 
 
 
 
 
Hostigamiento
 
 
 
 
 
 
Cambio injustificado de funciones
 
 
 
 
 
 
Traslado a otra Unidad o área
 
 
 
 
 
 
Aislamiento
 
 
 
 
 
 
Modificación de horario
 
 
 
 
 
 
Evaluaciones desfavorables
 
 
 
 
 
 
Separación de un proyecto
 
 
 
 
 
 
No reconocimiento del trabajo
 
 
 
 
 
 
Obstaculización de posibilidades de ascenso
 
 
 
 
 
 
Denegación de vacaciones y otros tipos de licencia
 
 
 
 
 
 
Demora en trámites o reconocimiento de derechos
 
 
 
 
 
 
Omisión de proporcionar capacitación
 
 
 
 
 
 
6. Entornos de desarrollo afectados
Indique con una x el o los entornos afectados según el análisis de riesgo que acaba de realizar
Laboral
Familiar
Individual
Interacción Social
(personas cercanas y/o
amistades)
 
 
 
 
 
 
 
Anote el nombre completo de las personas afectadas en caso de haberse ubicado en los entornos de desarrollo, así como la condición de riesgo en el que se encuentran. Integre soporte documental de la condición de riesgo en la que se encuentran las personas vinculadas con la persona alertadora como un acta de testimonio.
No.
Nombre completo
Condición
1
 
 
2
 
 
3
 
 
4
 
 
 
7. Resultado de la Evaluación (Anote el resultado de la evaluación de riesgo considerando el Nivel de Riesgo por Categoría).
El Nivel de Riesgo se obtendrá del resultado del valor del factor de riesgo por la probabilidad, entre en número de factores de riesgo marcados.
Categoría
Nivel de Riesgo detectado
Riesgo a la Seguridad
 
 
Riesgos Psicológicos
 
 
Riesgo al Entorno Social
 
 
Riesgo Laboral
 
 
 
En caso de encontrar interacción entre los factores de riesgo inclúyalos en el siguiente recuadro (identifique la relación que guardan los factores y si en su conjunto representa un riesgo mayor)
Factores de riesgo vinculados
Relación entre los factores
Nivel de riesgo
 
 
 
 
 
 
 
 
 
 
 
 
7. Medidas de protección propuestas (con base en el Nivel de Riesgo detectado por Categoría, anote las medidas de protección propuestas, pudiendo agregar las filas que se consideren necesarias y segmentar las medidas por categoría).
Medidas de protección requeridas
 
 
 
 
8. Medidas de protección adicionales (Anote las medidas de protección adicionales propuestas en caso de ser necesarias).
Medidas de protección adicionales
 
 
 
9. Validación de la evaluación de riesgo (una vez completada la evaluación deberá de ser validada por la persona titular de la Coordinación de Alertadores)
Nombre completo
Área de Adscripción
Cargo
Firma
 
 
 
 
 
 
Visto Bueno
Iniciales
 
Rúbrica
 
 
Consentimiento Informado
Por medio de la presente hago de conocimiento que yo el (la) C____________________________________________________________________________________he sido informado que la Secretaría de la Función Pública, a través de la Coordinación de Acompañamiento a Víctimas y a Ciudadanos Alertadores Internos y Externos de la Corrupción, con domicilio en Av. Insurgentes Sur 1735, Col. Guadalupe Inn. C.P. 01020, Alcaldía Álvaro Obregón, Ciudad de México, es la autoridad responsable del tratamiento de los datos personales y la información recabada en la evaluación de riesgo; los cuales serán protegidos observando los principios de licitud, finalidad, lealtad, consentimiento, calidad, proporcionalidad, información y responsabilidad previstos en la Ley General de Protección de Datos Personales en Posesión de Sujetos Obligados y demás normativa que resulte aplicable.
La finalidad de recabar la información y datos personales es contar los elementos suficientes para realizar la evaluación de riesgo y poder determinar las medidas de protección para la salvaguarda de mi integridad tras alertar actos graves de corrupción.
Así mismo se me informa que mis datos y la información proporcionada únicamente podrán ser utilizados para la ejecución de la evaluación de riesgo y la implementación de las medidas de protección por lo que serán tratados con reserva y previa firma de acuerdo de confidencialidad entre las autoridades encargadas de realizar la evaluación de riesgo y de implementar las medidas de protección.
Así mismo manifiesto que he sido informado (a) del objeto de la presente evaluación por lo que manifiesto mi voluntad de someterme a la misma, sin haber recibido ningún tipo de coacción o violencia. Así también, manifiesto que lo declarado en el presente es la verdad de los hechos, pues he sido enterado de las penas
en que pueden incurrir los falsos declarantes en términos de lo dispuesto por el artículo 247 del Código Penal Federal, aunado a que faltar a la verdad de los hechos es causa de terminación de la o las medidas de protección que puedan llegarse a realizar en mi favor, en términos de los dispuestos en el artículo 22 de la Ley General de Alertadores.
Fecha _________________________________
Firma autógrafa _________________________________________
ANEXO F.
Formato de evaluación de riesgo ante situaciones urgentes
No. Expediente
No.
Folio de Plataforma
Corresponde a una
Revaluación
 
 
Sí ( ) No ( )
 
1. Ubicación del lugar de los hechos (Anote la entidad o dependencia y área de la APF, la Entidad Federativa y la Alcaldía o Municipio en la que acontecieron los hechos, así como la fecha y hora de evaluación.
Entidad o Dependencia y
área de la APF
Entidad Federativa
Alcaldía o Municipio
Fecha y hora de la
evaluación
 
 
 
 
 
 
2. Servidor público y área encargada de la Evaluación de Riesgo (Anote nombre completo, cargo, área de adscripción, así como la firma autógrafa).
Nombre completo
Área de Adscripción
Cargo
Firma
 
 
 
 
 
 
3. Persona alertadora (Anote el nombre, si se conoce y se tiene el consentimiento expreso o tácito, y la condición (represalia recibida) deberá de incorporar el consentimiento informado deberá de incorporar el consentimiento informado que se encuentra anexo al presente formato e incorporar la alerta emitida por la persona alertadora donde resalte aquella información relacionada con la condición de riesgo.
No.
Nombre completo
Condición
 
1
 
 
 
 
4. Riesgos detectados y medidas de protección urgentes
Riesgo
Medida de Protección
Responsable de la
ejecución de la
medida
Tiempo máximo
para implementar la
medida
Firma de la
autoridad
responsable
 
 
 
 
 
 
 
 
 
 
 
 
 
Validación de la evaluación de riesgo (una vez completada la evaluación deberá de ser validada por la persona titular de la Coordinación de Alertadores)
Nombre completo
Área de Adscripción
Cargo
Firma
 
 
 
 
 
 
Visto Bueno
Iniciales
 
brica
 
 
Consentimiento Informado
En la Ciudad de México, a _____ de ______ de 2020, por medio de la presente hago de conocimiento que yo el (la) C.______________________________________________________ he sido informado que la Secretaría de la Función Pública, a través de la Coordinación de Acompañamiento a Víctimas y a Ciudadanos Alertadores Internos y Externos de la Corrupción, con domicilio en Av. Insurgentes Sur 1735, Col. Guadalupe Inn. C.P. 01020, Alcaldía Álvaro Obregón, Ciudad de México, es la autoridad responsable del tratamiento de los datos personales y la información recabada en la evaluación de riesgo; los cuales serán protegidos observando los principios de licitud, finalidad, lealtad, consentimiento, calidad, proporcionalidad, información y responsabilidad previstos en la Ley General de Protección de Datos Personales en Posesión de Sujetos Obligados y demás normativa que resulte aplicable.
La finalidad de recabar la información y datos personales es contar los elementos suficientes para realizar la evaluación de riesgo y poder determinar las medidas de protección para la salvaguarda de mi integridad tras alertar actos graves de corrupción.
Así mismo se me informa que mis datos y la información proporcionada únicamente podrán ser utilizados para la ejecución de la evaluación de riesgo y la implementación de las medidas de protección por lo que serán tratados con reserva y previa firma de acuerdo de confidencialidad entre las autoridades encargadas de realizar la evaluación de riesgo y de implementar las medidas de protección.
Así mismo manifiesto que he sido informado (a) del objeto de la presente evaluación por lo que manifiesto mi voluntad de someterme a la misma, sin haber recibido ningún tipo de coacción o violencia. Así también, manifiesto que lo declarado en el presente es la verdad de los hechos, pues he sido enterado de las penas en que pueden incurrir los falsos declarantes en términos de lo dispuesto por el artículo 247 del Código Penal Federal, aunado a que faltar a la verdad de los hechos es causa de terminación de la o las medidas de protección que puedan llegarse a realizar en mi favor, en términos de los dispuestos en el artículo 22 de la Ley General de Alertadores.
___________________________
Firma
_____________________________
 
1     El acompañamiento a comunidades y pueblos indígenas se realizará en coordinación con el Instituto Nacional de los Pueblos Indígenas y se apegará a la lengua, usos y costumbres.