



| Tipo de contratación | 2019 | 2020 | Variación absoluta | Variación porcentual |
| | | | | |
| Total | 468,470 | 484,189 | 15,719 | 3.4 |
| | | | | |
| Plazas presupuestarias | 431,796 | 453,937 | 22,141 | 5.1 |
| | | | | |
| Base | 348,790 | 354,729 | 5,939 | 1.7 |
| Personal Sustituto 2/ | 28,283 | 10,784 | -17,499 | -61.9 |
| Médicos Residentes | 14,471 | 16,446 | 1,975 | 13.6 |
| Confianza | 37,364 | 37,731 | 367 | 1.0 |
| Personal con puestos de mando y homólogos | 2,647 | 2,647 | 0 | 0.0 |
| Temporales | 241 | 31,600 | 31,359 | 13,012.0 |
| | | | | |
| Plazas no presupuestarias | 36,674 | 30,252 | -6,422 | -17.5 |
| | | | | |
| Servicios profesionales por honorarios | 674 | 663 | -11 | -1.6 |
| Personal de afiliación y cobranza 3/ | 5,675 | 5,312 | -363 | -6.4 |
| Campañas de prevención y profilaxis | 5,053 | 3,797 | -1,256 | -24.9 |
| Prestadoras y Prestadores de servicio social 4/ | 21,548 | 16,756 | -4,792 | -22.2 |
| Voluntarias y voluntarios de prestaciones sociales | 3,724 | 3,724 | 0 | 0.0 |
| 1/ No incluye las plazas de nómina ordinaria del Programa IMSS-Bienestar. | ||||
| 2/ El total registrado en 2020, representa al personal que cubrió una plaza vacante; adicional, se realizaron 22,442 contrataciones para cobertura de ausentismos y plaza cero. | ||||
| 3/ Notificador(a)/localizador(a), ejecutor(a), supervisor(a) de ejecutor, visitador(a), revisor(a), promotor(a) firma digital, promotor(a) del campo y promotor(a) clasificación de empresas, agente telefónico, supervisor(a) agente telefónico, apoyo a requerimientos de la Procuraduría de la Defensa del Contribuyente (PRODECON), apoyo administrativo y análisis fiscal. | ||||
| 4/ Considera a los prestadores de servicio social administrativos y del Área Médica. | ||||
| Dirección Normativa | Plazas Presupuestarias | Var. Absoluta | |
| 2019 | 2020 | ||
| | | | |
| Total 1/ | 431,796 | 453,937 | 22,141 |
| | | | |
| H. Consejo Técnico | 2 | 2 | 0 |
| H. Comisión de Vigilancia | 5 | 5 | 0 |
| Dirección General | 46 | 211 | 165 |
| Secretaría General | 79 | 91 | 12 |
| Dirección de Prestaciones Médicas* | 372,467 | 393,548 | 21,081 |
| Dirección de Administración* | 19,664 | 19,995 | 331 |
| Dirección de Finanzas* | 2,047 | 3,193 | 1,146 |
| Dirección Jurídica* | 2,414 | 2,349 | -65 |
| Dirección de Incorporación y Recaudación* | 14,131 | 13,827 | -304 |
| Dirección de Prestaciones Económicas y Sociales* | 18,451 | 18,188 | -263 |
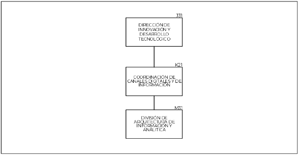
| Dirección de Innovación y Desarrollo Tecnológico* | 1,203 | 1,231 | 28 |
| Dirección de Vinculación Institucional y Evaluación de Delegaciones | 495 | 495 | 0 |
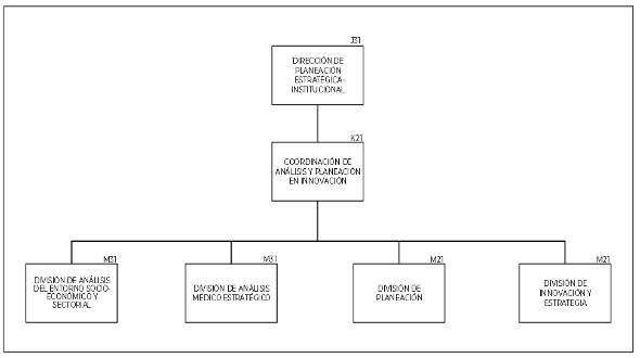
| Dirección de Planeación Estratégica Institucional | 56 | 48 | -8 |
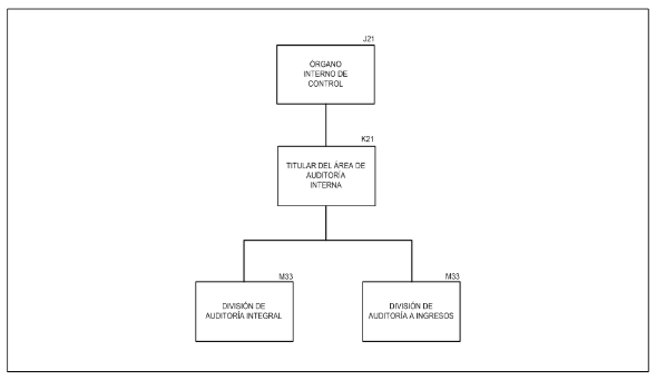
| Órgano Interno de Control | 497 | 503 | 6 |
| Órganos de Operación Administrativa Desconcentrada | 239 | 251 | 12 |
| 1/ No incluye las plazas de nómina ordinaria del Programa IMSS-Bienestar. | |||
| *Incluye personal adscrito a los Órganos de Operación Administrativa Desconcentrada, que realiza funciones relativas a la Dirección Normativa. | |||
| Tipo de Servicio | Plazas | Distribución porcentual |
| 2020 | ||
| | | |
| Total 1/ | 453,937 | 100% |
| Subtotal | 303,625 | |
| Enfermeras | 128,352 | 303,625 67% |
| Médicos | 74,632 | |
| Paramédicos | 84,195 | |
| Médicos Residentes | 16,446 | |
| Subtotal | 150,312 | |
| Becados | 2,575 | 150,312 33% |
| Básicos | 23,779 | |
| Sustitutos 2/ | 10,784 | |
| Personal con puestos de mando y homólogos | 2,647 | |
| Otras categorías en atención de Áreas Médicas | 59,362 | |
| Técnicos y Administrativos | 51,165 | |
| 1/ No incluye las plazas de nómina ordinaria del Programa IMSS-Bienestar. | ||
| 2/ No incluyen las coberturas de ausentismo ni de contrataciones en plaza cero. | ||
| La distribución geográfica de las plazas presupuestarias por Tipo de Servicio se encuentra en el Anexo 1 del Informe de los Servicios Personales en el IMSS 2020. | ||
| Área de Servicio | Plazas |
| | |
| Total 1/ | 393,548 |
| | |
| Segundo Nivel | 195,471 |
| Unidades de Medicina Familiar | 94,027 |
| Unidades Médicas de Alta Especialidad | 50,020 |
| Sustitutos 2/ | 8,930 |
| Médicos Residentes | 16,446 |
| Becados | 2,575 |
| Oficinas Delegacionales | 24,875 |
| Oficinas Centrales | 1,121 |
| Personal con puestos de mando y homólogos | 83 |
| 1/ No incluye las plazas de nómina ordinaria del Programa IMSS-Bienestar. | |
| 2/ No incluye las coberturas por ausentismo ni las contrataciones por plaza cero. |

| Grado | Plazas ocupadas | |
| 2019 | 2020 | |
| | | |
| Total | 14,471 | 16,446 |
| | | |
| Residente 1 | 4,352 | 5,565 |
| Residente 2 | 4,315 | 4,306 |
| Residente 3 | 3,739 | 4,207 |
| Residente 4 | 1,370 | 1,572 |
| Residente 5 | 513 | 589 |
| Residente 6 | 146 | 160 |
| Residente 7 | 36 | 44 |
| Residente 8 | 0 | 3 |
| Especialidad | Casos | | Especialidad | Casos |
| | | | | |
| Total | 5,370 | | | |
| Medicina Familiar | 1,756 | | Reumatología | 21 |
| Anestesiología | 487 | | Radioterapia | 19 |
| Urgencias | 431 | | Angiología | 18 |
| Ginecología y Obstetricia | 398 | | Infectología | 18 |
| Pediatría | 274 | | Neurología Pediátrica | 18 |
| Medicina Interna | 207 | | Cardiología Pediátrica | 16 |
| Cirugía general | 178 | | Cirugía Plástica y Reconstructiva | 16 |
| Radiodiagnóstico | 177 | | Análisis Clínicos | 16 |
| Traumatología y Ortopedia | 138 | | Audiología | 15 |
| Terapia Intensiva | 105 | | Gastroenterología | 15 |
| Neonatología | 75 | | Dermatología | 14 |
| Urología | 73 | | Genética | 13 |
| Nefrología | 68 | | Alergia e Inmunología | 12 |
| Medicina del Trabajo | 55 | | Cirugía Cardiovascular Torácica | 12 |
| Cardiología | 51 | | Hemodinamia | 12 |
| Oftalmología | 48 | | Neurología Pediátrica | 12 |
| | | | | |
| Geriatría | 43 | | Ginecología Oncológica | 10 |
| Otorrinolaringología | 43 | | Hematología Pediátrica | 10 |
| Anatomía Patológica | 40 | | Neurología | 10 |
| Cirugía Pediátrica | 39 | | Oncología Pediátrica | 10 |
| Psiquiatría | 38 | | Proctología | 10 |
| Medicina Física y Rehabilitación | 36 | | Anestesiología Pediátrica | 9 |
| Neurocirugía | 36 | | Medicina Materno Fetal | 9 |
| Salud Comunitaria | 36 | | Pediatría en servicios de Urgencias | 9 |
| Neumología | 33 | | Endocrinología Pediátrica | 8 |
| Oncología Médica | 28 | | Medicina Nuclear | 6 |
| Medicina del Enfermo Pediátrico (estado crítico) | 27 | | Gastroenterología Pediátrica | 5 |
| Oncología Quirúrgica | 26 | | Paido Psiquiatría | 4 |
| Endoscopía | 25 | | Nefrología Pediátrica | 3 |
| Endocrinología | 24 | | Neurofisiología | 1 |
| Hematología | 23 | | Planificación Familiar | 1 |

| Puesto | Plazas |
| | |
| Total | 2,647 |
| | |
| Director General | 1 |
| Secretario General | 1 |
| Director Normativo | 9 |
| Titular de Unidad | 19 |
| Coordinador Normativo y Coordinador Técnico | 184 |
| Director de Unidad Médica de Alta Especialidad | 25 |
| Coordinador Administrativo | 6 |
| Jefe de División | 404 |
| Jefe de Departamento Administrativo | 3 |
| Subjefe de División | 127 |
| Subjefe de Departamento | 1 |
| Delegado | 35 |
| Coordinador Delegacional | 140 |
| Jefe de Servicios Delegacional | 210 |
| Coordinador Delegacional de Abastecimiento | 35 |
| Jefe de Departamento Delegacional | 599 |
| Jefe de Oficina Delegacional | 210 |
| Subdelegado | 134 |
| Jefe de Departamento Subdelegacional | 465 |
| Órgano Interno de Control | 39 |
| La distribución de las plazas se encuentra en el Anexo 2 Estructuras Orgánicas del Informe de los Servicios Personales en el IMSS 2020. | |







| H. Consejo Técnico | |||
| Monto bruto en pesos. | |||
| Sector | Representantes por sector | Emolumento mensual | Costo Anual por Sector |
| | | | |
| Obrero y Patronal | 4 | 104,398.00 | 5,011,104.00 |
| H. Comisión de Vigilancia. | |||
| Monto bruto en pesos. | |||
| Sector | Representantes por sector | Emolumento mensual | Costo Anual por Sector |
| | | | |
| Obrero y Patronal | 2 | 78,298.00 | 1,879,152.00 |
| H. Consejos Consultivos Delegacionales y H. Juntas de Gobierno de las Unidades Médicas de Alta Especialidad (UMAE). | |||
| Monto bruto en pesos. | |||
| Representantes Obrero Patronales | Retribución mensual | ||
| | | | |
| H. Consejos Consultivos Delegacionales | 7,830.77 | ||
| H. Juntas de Gobierno UMAE´s | 6,264.62 | ||



| Presupuesto ejercido en Servicios Personales, 2020 | ||||
| (Millones de pesos) | ||||
| | | Presupuesto Modificado | Presupuesto Ejercido | Variación % Ejer/Modif |
| Total General | 217,597.4 | 217,597.5 | 0.0 | |
| Plazas Presupuestarias | 210,215.2 | 210,175.1 | 0.0 | |
| Sueldos | 36,435.4 | 36,390.9 | -0.1 | |
| Percepciones Ordinarias | 123,941.5 | 123,944.8 | 0.0 | |
| | Compensación Garantizada | 1,917.7 | 1,917.7 | 0.0 |
| | Ayuda para Despensa | 2,102.0 | 2,102.0 | 0.0 |
| | Aguinaldo | 17,181.2 | 17,181.2 | 0.0 |
| | Estímulos de Asistencia y Puntualidad | 20,064.8 | 20,064.8 | 0.0 |
| | Fondo de Ahorro | 6,939.5 | 6,939.5 | 0.0 |
| | Ayuda para Act. Cult. y Recreativas | 6,407.7 | 6,407.7 | 0.0 |
| | Otras Prestaciones y Deducciones | 69,328.6 | 69,331.9 | 0.0 |
| Percepciones extraordinarias | 3,328.4 | 3,328.4 | 0.0 | |
| | Guardias | 1,528.4 | 1,528.4 | 0.0 |
| | Tiempo Extra | 1,800.0 | 1,800.0 | 0.0 |
| Seguridad Social | 26,045.5 | 26,008.2 | -0.1 | |
| | Retiro | 2,258.1 | 2,219.7 | -1.7 |
| | Cesantía Vejez | 4,662.5 | 4,662.5 | 0.0 |
| | Cuotas Obrero Patronales | 13,557.5 | 13,557.5 | 0.0 |
| | Aportaciones al INFONAVIT | 5,567.4 | 5,568.5 | 0.0 |
| Impuestos a cargo del IMSS | 20,464.4 | 20,502.8 | 0.2 | |
| Plazas No Presupuestarias 1/ | 1,181.9 | 1,181.7 | 0.0 | |
| | Honorarios | 179.8 | 180.0 | 0.1 |
| | Notificadores y Ejecutores 2/ | 737.8 | 737.8 | 0.0 |
| | PTDAM | 264.3 | 263.9 | -0.2 |
| Gastos Complementarios | 6,200.3 | 6,240.7 | 0.7 | |
| | Pagos al SNTSS | 286.8 | 286.8 | 0.0 |
| | Otros Gastos Complementarios 3/ | 5,913.5 | 5,953.9 | 0.7 |
| | | | | |
| 1/ El pago de Servicio Social en áreas médicas, es cubierto con recursos del Capítulo 4000 Transferencias, Asignaciones, Subsidios y Otras Ayudas; motivo por el cual, el gasto no se refleja en el rubro de plazas no presupuestarias. | ||||
| 2/ Comprende a los Notificadores/ Localizadores, Ejecutores, Supervisores de Ejecutores, Visitadores, Revisores, Promotores de Firma Digital, Promotores del Campo y Promotores de Clasificación de Empresas. | ||||
| 3/ Incluye Ropa Contractual, Emolumentos, Gastos del Programa de Formación de Investigadores, Incapacidades, Liquidaciones y Finiquitos, Anteojos, Seguro de Vida, Distintivos y Reconocimientos a méritos laborales y otros. | ||||
| Fuente de Información: la Coordinación Presupuestaria e Información Programática proporcionó la Base SP al cierre 2020. | ||||
| Normativa | Programa Especial | Monto |
| | | |
| Total | $ 535,457,411.00 | |
| | | |
| Coordinación de Atención Integral a la Salud en Primer Nivel | Actualización Normativa en Salud Reproductiva | $ 12,332,280.00 |
| Módulos de Apoyo a la Prestación de Servicios de Planificación Familiar | $ 48,152,040.00 | |
| Estrategias Educativas: ChiquitIMSS, JuvenIMSS, Ella y Él con PREVENIMSS, Envejecimiento Activo y Pasos por la Salud | $ 39,242,659.00 | |
| Programa de Detección de Cáncer de Mama por Mastografía | $ 24,529,652.00 | |
| Jornadas de Salud Reproductiva en Unidades Médicas del Ámbito Urbano | $ 4,078,608.00 | |
| Consulta en 6° y 7° día en Unidades de Medicina Familiar | $ 291,863,883.00 | |
| Estrategias Educativas: NutrIMSS | $ 9,741,600.00 | |
| | | |
| Coordinación de Unidades Médicas de Alta Especialidad | Abatimiento del Diferimiento Quirúrgico (UMAE) | $ 39,857,955.00 |
| Procedimiento de Hemodinámica (UMAE) | $ 702,444.00 | |
| | | |
| Coordinación de Centros Vacacionales, Velatorios, Unidad de Congreso y Tiendas | Levantamiento del Inventario de Mercancías (Tiendas) | $ 1,619,019.00 |
| | | |
| Coordinación de Presupuesto e Información Programática | Cierres Contables | $ 6,490,022.00 |
| | | |
| Coordinación de Atención Integral de Segundo Nivel | Abatimiento del Diferimiento Quirúrgico (Delegaciones) | $ 27,115,468.00 |
| | | |
| Coordinación de Abasto | Levantamiento del Inventario Físico de Bienes de Consumo | $ 7,637,291.00 |
| | | |
| Coordinación de Servicios Administrativos y Mejora Continua de Procesos de Incorporación y Recaudación | Créditos en Mora | $ 12,562,433.00 |
| Clasificación de Empresas | $ 8,058,142.00 | |
| Afiliación Vigencia en el Seguro de Riesgos de Trabajo | $ 1,473,915.00 | |
| Área de Servicio | Contratos | Diferencia | ||
| 2019 | 2020 | |||
| | | | | |
| Total | 674 | 663 | -11 | |
| | | | | |
| Consejo Técnico | 96 | 89 | -7 | |
| Comisión de Vigilancia | 4 | 3 | -1 | |
| Dirección General | 2 | 6 | 4 | |
| Dirección de Administración | 11 | 7 | -4 | |
| Dirección Jurídica * | 460 | 437 | -23 | |
| Dirección de Vinculación Institucional y Evaluación de Delegaciones | 8 | 4 | -4 | |
| Dirección de Prestaciones Médicas ** | 40 | 52 | 12 | |
| Dirección de Prestaciones Económicas y Sociales | 36 | 36 | 0 | |
| Dirección de Finanzas | 1 | 2 | 1 | |
| Dirección de Incorporación y Recaudación | 3 | 1 | -2 | |
| Dirección de Planeación Estratégica Institucional | 0 | 0 | 0 | |
| Dirección de Innovación y Desarrollo Tecnológico | 7 | 7 | 0 | |
| Secretaría General | 5 | 5 | 0 | |
| Órganos de Operación Administrativa Desconcentrada | 0 | 14 | 14 | |
| Órgano Interno de Control | 1 | 0 | -1 | |
| La distribución por Órgano de Operación Administrativa Desconcentrada de los contratos de prestación de servicios por honorarios, se encuentra en el Anexo 1 Distribución de plazas no presupuestarias por Delegación, del Informe de los Servicios Personales en el IMSS 2020. | ||||
| *La mayoría de los contratos se encuentran en el nivel desconcentrado como apoyo en juicios y quejas a nivel nacional. | ||||
| **Existen contratos a nivel desconcentrado que fungen como peritos médicos, así como los que corresponden al FOFOE. | ||||
| Tipo de pensión | Regímenes | Convenio adicional | | Total | |||
| Anterior | Actual | | 2020 | 2019 | |||
| Jubilados | | 1,747 | 262,427 | 0 | | 264,174 | 258,852 |
| Pensionados Directos | 3,362 | 31,573 | 282 | | 35,217 | 35,885 | |
| | Enfermedad General _1/ | 2,492 | 13,997 | 244 | | 16,733 | 17,502 |
| | Cesantía en Edad Avanzada y Vejez | 224 | 12,871 | 7 | | 13,102 | 13,176 |
| | Riesgos de Trabajo _2/ | 646 | 4,705 | 31 | | 5,382 | 5,207 |
| Pensionados Derivados | 4,481 | 25,421 | 471 | | 30,373 | 29,266 | |
| | Viudez | 4,023 | 21,111 | 157 | | 25,291 | 23,856 |
| | Orfandad | 397 | 3,233 | 260 | | 3,890 | 4,129 |
| | Ascendencia | 61 | 1,077 | 54 | | 1,192 | 1,281 |
| TOTAL | 9,590 | 319,421 | 753 | | 329,764 | 324,003 | |
| | | | | | | | |
| _1/ Incluye Incapacidad Parcial Permanente | | | | | | | |
| _2/ Incapacidad Parcial Enfermedad Trabajo | | | | | | | |
| Tipo de pensión | Casos | Variación | |||
| 2019 | 2020 | Absoluta | Relativa (%) | ||
| TOTAL | 324,003 | 329,764 | 5,761 | 1.78 | |
| Jubilados | Años de servicio | 258,852 | 264,174 | 5,322 | 2.06 |
| Pensiones Directas | Enfermedad General | 17,502 | 16,733 | -769 | -4.39 |
| Cesantía en Edad Avanzada y Vejez | 13,176 | 13,102 | -74 | -0.56 | |
| Riesgos de Trabajo | 5,207 | 5,382 | 175 | 3.36 | |
| Pensiones Derivadas | Beneficiarios derivados de fallecimiento | 29,266 | 30,373 | 1,107 | 3.78 |






| Tipo de contratación | | Mujeres | | Hombres | | Total |
| | | | | | | |
| Total | | 265,669 | | 188,268 | | 453,937 |
| | | | | | | |
| Base | | 212,295 | | 142,434 | | 354,729 |
| Confianza* | | 21,421 | | 18,957 | | 40,378 |
| Sustitutos | | 6,462 | | 4,322 | | 10,784 |
| Médicos Residentes | | 8,137 | | 8,309 | | 16,446 |
| Temporal | | 17,354 | | 14,246 | | 31,600 |
| * Considera al personal de confianza ordinario, Estatuto A y personal con puestos de mando y homólogos contratados en plazas presupuestarias. | ||||||
| Rubro | | Acciones | | Participantes | | Costo (Pesos) | |
| | | | | | | | |
| Totales | | 10,562 | | 152,997 | | 14,419,425 | |
| | | | | | | | |
| Nivel Central | | Con costo | 21 | | 751 | | 8,032,433 |
| OOAD | | 169 | | 4,407 | | 6,386,992 | |
| Nivel Central | | Sin costo | 1,565 | | 22,815 | | |
| OOAD | | 8,807 | | 125,024 | | | |
| Programa | Curso | Capacitados |
| Total | 51,898 | |
| Colaboración para la capacitación en temas relacionados con la pandemia COVID-19 | Enfermedad por coronavirus 2019 (COVID-19) | 38,886 |
| Capacitación Técnica para la cobertura de plazas durante la Contingencia | · Camilleros en unidades Hospitalarias · Asistente Médica · Manejador de alimentos · Higiene y Limpieza · Lavandería | 13,012 |

| Tipo de Servicio | Plazas |
| 2020 | |
| | |
| Total | 24,389 |
| | |
| Enfermeras | 10,814 |
| Médicos | 6,621 |
| Servicios Generales* | 3,309 |
| Administrativos | 1,846 |
| Paramédicos | 1,172 |
| Acción comunitaria | 627 |
| *Esta disciplina se caracteriza por su polivalencia, ya que desarrolla diversas actividades (intendencia, camillero, chofer de ambulancia, cocina, lavandería, etc.) | |
| | | Millones de pesos |
| Concepto | Presupuesto ejercido | |
| 2019 | 2020 | |
| | | |
| Total | 10,524.6 | 11,933.6 |
| | | |
| Sueldo | 1,565.0 | 1,648.4 |
| Prestaciones | 4,954.1 | 5,345.5 |
| Conceptos Extraordinarios | 68.6 | 85.3 |
| Obligaciones Patronales | 1,922.5 | 2,097.1 |
| Pagos complementarios | 548.2 | 367.5 |
| Pago parcial del gasto de RJP | 1,466.2 | 2,389.8 |
| OOAD | Base | Sustitutos 1/ | Médicos Residentes | Confianza | Temporales | Personal con puestos de mando y homólogos | Total |
| | | | | | | | |
| Total general | 354,729 | 10,784 | 16,446 | 37,731 | 31600 | 2,647 | 453,937 |
| | | | | | | | |
| Oficinas Centrales | 2,446 | 279 | - | 5,417 | 93 | 794 | 9,029 |
| | | | | | | | |
| Aguascalientes | 6,142 | 49 | 219 | 519 | 884 | 45 | 7,858 |
| Baja California | 11,274 | 285 | 328 | 1,089 | 1012 | 58 | 14,046 |
| Baja California Sur | 3,343 | 156 | 56 | 400 | 664 | 43 | 4,662 |
| Campeche | 2,394 | 172 | 92 | 335 | 305 | 43 | 3,341 |
| Chiapas | 13,789 | 572 | 694 | 1,124 | 1299 | 62 | 17,540 |
| Chihuahua | 3,211 | 103 | 182 | 374 | 636 | 47 | 4,553 |
| Coahuila | 4,653 | 152 | 120 | 586 | 343 | 44 | 5,898 |
| Colima | 13,622 | 422 | 329 | 1,194 | 1629 | 66 | 17,262 |
| Durango | 5,119 | 57 | 219 | 510 | 354 | 44 | 6,303 |
| Estado de México Oriente | 13,610 | 361 | 839 | 1,212 | 1314 | 59 | 17,395 |
| Estado de México Poniente | 4,938 | 173 | 119 | 537 | 563 | 52 | 6,382 |
| Guanajuato | 4,341 | 114 | 98 | 551 | 1046 | 52 | 6,202 |
| Guerrero | 26,777 | 699 | 1,816 | 2,311 | 2982 | 71 | 34,656 |
| Hidalgo | 20,706 | 824 | 473 | 1,784 | 1016 | 50 | 24,853 |
| Jalisco | 12,817 | 428 | 429 | 1,201 | 533 | 46 | 15,454 |
| Michoacán | 8,738 | 305 | 112 | 807 | 366 | 56 | 10,384 |
| Morelos | 5,095 | 172 | 122 | 631 | 861 | 48 | 6,929 |
| Nayarit | 4,140 | 49 | 129 | 399 | 160 | 43 | 4,920 |
| Nuevo León | 21,362 | 797 | 1,801 | 1,933 | 2594 | 68 | 28,555 |
| Oaxaca | 3,801 | 135 | 74 | 416 | 302 | 52 | 4,780 |
| Puebla | 10,005 | 847 | 601 | 1,042 | 785 | 59 | 13,339 |
| Querétaro | 6,739 | 246 | 288 | 620 | 599 | 44 | 8,536 |
| Quintana Roo | 4,672 | 134 | 130 | 559 | 536 | 49 | 6,080 |
| San Luis Potosí | 6,424 | 333 | 158 | 587 | 549 | 53 | 8,104 |
| Sinaloa | 9,557 | 114 | 198 | 809 | 1591 | 54 | 12,323 |
| Sonora | 12,939 | 336 | 818 | 1,157 | 1082 | 70 | 16,402 |
| Tabasco | 3,445 | 146 | 128 | 436 | 623 | 44 | 4,822 |
| Tamaulipas | 11,101 | 181 | 307 | 930 | 498 | 62 | 13,079 |
| Tlaxcala | 2,546 | 27 | 49 | 298 | 286 | 39 | 3,245 |
| Veracruz Norte | 10,218 | 71 | 661 | 950 | 566 | 58 | 12,524 |
| Veracruz Sur | 7,339 | 255 | 203 | 661 | 308 | 52 | 8,818 |
| Yucatán | 7,332 | 242 | 663 | 769 | 727 | 46 | 9,779 |
| Zacatecas | 3,081 | 63 | 132 | 393 | 838 | 43 | 4,550 |
| Norte DF | 32,128 | 644 | 1,783 | 2,430 | 1368 | 65 | 38,418 |
| Sur DF | 34,885 | 841 | 2,076 | 2,760 | 2288 | 66 | 42,916 |
| 1/ El total registrado representa al personal que cubrió una plaza vacante; adicional, se realizaron 22,442 contrataciones para cobertura de ausentismos y plaza cero. | |||||||
| OOAD | Prestadores de Servicios por Honorarios | Personal de Afiliación y Cobranza | Campañas de Prevención y Profilaxis | Prestadores de Servicio Social* | Voluntarios de Prestaciones Sociales | Total |
| Total general | 663 | 5,312 | 3,797 | 16,756 | 3,724 | 30,252 |
| | | | | | | |
| Oficinas Centrales | 293 | - | - | 70 | | 363 |
| | | | | | | |
| Aguascalientes | 7 | 80 | 48 | 370 | 82 | 587 |
| Baja California | 11 | 203 | 94 | 692 | 89 | 1,089 |
| Baja California Sur | 4 | 64 | 49 | 140 | 135 | 392 |
| Campeche | 4 | 78 | 43 | 151 | 26 | 302 |
| Chiapas | 6 | 122 | 54 | 429 | 36 | 647 |
| Chihuahua | 12 | 144 | 111 | 552 | 145 | 964 |
| Coahuila | 13 | 139 | 164 | 531 | 83 | 930 |
| Colima | 6 | 55 | 40 | 259 | 48 | 408 |
| Durango | 4 | 109 | 94 | 294 | 41 | 542 |
| Estado de México Oriente | 31 | 219 | 179 | 769 | 82 | 1,280 |
| Estado de México Poniente | 10 | 141 | 151 | 570 | 125 | 997 |
| Guanajuato | 9 | 176 | 145 | 760 | 57 | 1,147 |
| Guerrero | 7 | 82 | 64 | 358 | 155 | 666 |
| Hidalgo | 12 | 83 | 75 | 201 | 57 | 428 |
| Jalisco | 18 | 430 | 261 | 1,036 | 202 | 1,947 |
| Michoacán | 7 | 155 | 122 | 735 | 72 | 1,091 |
| Morelos | 5 | 52 | 51 | 274 | 76 | 458 |
| Nayarit | 4 | 54 | 138 | 426 | 30 | 652 |
| Nuevo León | 20 | 281 | 294 | 715 | 151 | 1,461 |
| Oaxaca | 5 | 77 | 85 | 346 | 68 | 581 |
| Puebla | 12 | 161 | 83 | 408 | 217 | 881 |
| Querétaro | 5 | 110 | 121 | 475 | 86 | 797 |
| Quintana Roo | 15 | 99 | 74 | 357 | 25 | 570 |
| San Luis Potosí | 3 | 103 | 65 | 484 | 80 | 735 |
| Sinaloa | 12 | 176 | 67 | 649 | 192 | 1,096 |
| Sonora | 18 | 245 | 122 | 452 | 126 | 963 |
| Tabasco | 8 | 53 | 42 | 264 | 28 | 395 |
| Tamaulipas | 8 | 232 | 193 | 551 | 61 | 1,045 |
| Tlaxcala | 5 | 33 | 58 | 137 | 107 | 340 |
| Veracruz Norte | 11 | 178 | 109 | 512 | 194 | 1,004 |
| Veracruz Sur | 14 | 137 | 104 | 517 | 54 | 826 |
| Yucatán | 9 | 69 | 71 | 461 | 37 | 647 |
| Zacatecas | 4 | 59 | 61 | 321 | 37 | 482 |
| Norte DF | 19 | 329 | 162 | 707 | 357 | 1,574 |
| Sur DF | 32 | 584 | 203 | 783 | 363 | 1,965 |
| * Considera a las y los prestadores de servicio social administrativo y del Área Médica. | | | | |||
| OOAD | Enfermeras | Médicos | Paramédicos | Médicos Residentes | Becados | Básicos | Sustitutos 1/ | Personal con puestos de mando y homólogos | Otras categorías en atención de Áreas Médicas | Técnicos y Administrativos | Total |
| Total general | 128,352 | 74,632 | 84,195 | 16,446 | 2,575 | 23,779 | 10,784 | 2,647 | 59,372 | 51,155 | 453,937 |
| | | | | | | | | | | | |
| Oficinas Centrales | 82 | 502 | 1,018 | - | 16 | 272 | 279 | 794 | 55 | 6,011 | 9,029 |
| | | | | | | | | | | | |
| Aguascalientes | 2,459 | 1,438 | 1,449 | 219 | 61 | 550 | 49 | 45 | 962 | 626 | 7,858 |
| Baja California | 3,974 | 2,601 | 2,626 | 328 | 57 | 878 | 285 | 58 | 1,940 | 1,299 | 14,046 |
| Baja California Sur | 1,311 | 831 | 820 | 56 | 27 | 266 | 156 | 43 | 655 | 497 | 4,662 |
| Campeche | 954 | 549 | 557 | 92 | 15 | 106 | 172 | 43 | 448 | 405 | 3,341 |
| Chiapas | 5,310 | 2,667 | 3,377 | 694 | 97 | 971 | 572 | 62 | 2,279 | 1,511 | 17,540 |
| Chihuahua | 1,435 | 780 | 746 | 182 | 30 | 212 | 103 | 47 | 536 | 482 | 4,553 |
| Coahuila | 1,620 | 1,140 | 1,004 | 120 | 45 | 216 | 152 | 44 | 913 | 644 | 5,898 |
| Colima | 5,148 | 2,720 | 3,250 | 329 | 147 | 908 | 422 | 66 | 2,521 | 1,751 | 17,262 |
| Durango | 1,812 | 1,123 | 1,122 | 219 | 23 | 392 | 57 | 44 | 820 | 691 | 6,303 |
| Estado de México Oriente | 5,279 | 3,198 | 3,240 | 839 | 88 | 855 | 361 | 59 | 2,137 | 1,339 | 17,395 |
| Estado de México Poniente | 1,791 | 1,104 | 1,168 | 119 | 51 | 343 | 173 | 52 | 811 | 770 | 6,382 |
| Guanajuato | 1,700 | 1,121 | 1,104 | 98 | 31 | 332 | 114 | 52 | 850 | 800 | 6,202 |
| Guerrero | 11,206 | 6,032 | 5,966 | 1,816 | 112 | 1,831 | 699 | 71 | 4,323 | 2,600 | 34,656 |
| Hidalgo | 6,566 | 4,392 | 5,178 | 473 | 102 | 1,492 | 824 | 50 | 3,694 | 2,082 | 24,853 |
| Jalisco | 4,294 | 2,759 | 3,107 | 429 | 91 | 647 | 428 | 46 | 2,228 | 1,425 | 15,454 |
| Michoacán | 2,992 | 1,942 | 1,893 | 112 | 62 | 535 | 305 | 56 | 1,496 | 991 | 10,384 |
| Morelos | 1,779 | 1,136 | 1,153 | 122 | 25 | 340 | 172 | 48 | 739 | 1,415 | 6,929 |
| Nayarit | 1,339 | 977 | 872 | 129 | 25 | 236 | 49 | 43 | 800 | 450 | 4,920 |
| Nuevo León | 8,576 | 4,440 | 5,461 | 1,801 | 233 | 1,374 | 797 | 68 | 3,410 | 2,395 | 28,555 |
| Oaxaca | 1,312 | 941 | 804 | 74 | 23 | 181 | 135 | 52 | 682 | 576 | 4,780 |
| Puebla | 3,630 | 2,148 | 2,325 | 601 | 61 | 572 | 847 | 59 | 1,773 | 1,323 | 13,339 |
| Querétaro | 2,647 | 1,579 | 1,567 | 288 | 71 | 315 | 246 | 44 | 1,045 | 734 | 8,536 |
| Quintana Roo | 1,796 | 1,066 | 1,159 | 130 | 9 | 327 | 134 | 49 | 807 | 603 | 6,080 |
| San Luis Potosí | 2,361 | 1,381 | 1,535 | 158 | 65 | 331 | 333 | 53 | 1,115 | 772 | 8,104 |
| Sinaloa | 3,930 | 2,261 | 2,317 | 198 | 119 | 604 | 114 | 54 | 1,601 | 1,125 | 12,323 |
| Sonora | 5,075 | 2,505 | 2,964 | 818 | 100 | 884 | 336 | 70 | 2,336 | 1,314 | 16,402 |
| Tabasco | 1,344 | 887 | 815 | 128 | 22 | 185 | 146 | 44 | 671 | 580 | 4,822 |
| Tamaulipas | 3,740 | 2,179 | 2,657 | 307 | 97 | 661 | 181 | 62 | 2,050 | 1,145 | 13,079 |
| Tlaxcala | 861 | 561 | 621 | 49 | 11 | 211 | 27 | 39 | 402 | 463 | 3,245 |
| Veracruz Norte | 3,456 | 2,140 | 2,433 | 661 | 103 | 632 | 71 | 58 | 1,755 | 1,215 | 12,524 |
| Veracruz Sur | 2,319 | 1,538 | 1,689 | 203 | 55 | 411 | 255 | 52 | 1,389 | 907 | 8,818 |
| Yucatán | 2,875 | 1,713 | 1,645 | 663 | 46 | 381 | 242 | 46 | 1,360 | 808 | 9,779 |
| Zacatecas | 1,338 | 894 | 734 | 132 | 30 | 216 | 63 | 43 | 593 | 507 | 4,550 |
| Norte DF | 10,393 | 5,185 | 7,583 | 1,783 | 191 | 2,626 | 644 | 65 | 4,550 | 5,398 | 38,418 |
| Sur DF | 11,648 | 6,202 | 8,236 | 2,076 | 234 | 2,486 | 841 | 66 | 5,626 | 5,501 | 42,916 |
| 1/ El total registrado representa al personal que cubrió una plaza vacante; adicional, se realizaron 22,442 contrataciones para cobertura de ausentismos y plaza cero. | |||||||||||
| OOAD | Notificadores / Localizadores | Ejecutores | Supervisores de Ejecutores | Visitadores | Revisores | Promotores Firma Digital | Promotores del Campo | Promotores Clasificación de Empresas | Supervisor de Agente Telefónico | Apoyo a Requerimientos de la PRODECON | Apoyo a Procesos Administrativos | Analista Fiscal | Total |
| Total general | 1,778 | 1,073 | 327 | 860 | 396 | 270 | 167 | 330 | 2 | 13 | 82 | 14 | 5,312 |
| | | | | | | | | | | | | | |
| Oficinas Centrales | - | - | - | - | - | - | - | - | - | - | - | - | - |
| | | | | | | | | | | | | | |
| Aguascalientes | 27 | 15 | 3 | 13 | 7 | 6 | 3 | 6 | - | - | - | - | 80 |
| Baja California | 58 | 62 | 10 | 21 | 15 | 9 | 15 | 13 | - | - | - | - | 203 |
| Baja California Sur | 18 | 14 | 5 | 11 | 5 | 4 | 4 | 3 | - | - | - | - | 64 |
| Campeche | 28 | 16 | 4 | 8 | 5 | 4 | 2 | 11 | - | - | - | - | 78 |
| Chiapas | 42 | 37 | 9 | 9 | 8 | 5 | 6 | 6 | - | - | - | - | 122 |
| Chihuahua | 52 | 19 | 20 | 15 | 8 | 11 | 6 | 13 | - | - | - | - | 144 |
| Coahuila | 39 | 42 | 11 | 21 | 3 | 11 | 2 | 10 | - | - | - | - | 139 |
| Colima | 15 | 15 | 3 | 10 | 3 | 4 | 1 | 4 | - | - | - | - | 55 |
| Durango | 39 | 25 | 4 | 24 | 6 | 5 | 2 | 4 | - | - | - | - | 109 |
| Estado de México Oriente | 87 | 49 | 11 | 28 | 21 | 5 | 3 | 15 | - | - | - | - | 219 |
| Estado de México Poniente | 68 | 21 | 6 | 27 | 3 | 5 | 2 | 9 | - | - | - | - | 141 |
| Guanajuato | 54 | 34 | 9 | 30 | 23 | 10 | 8 | 8 | - | - | - | - | 176 |
| Guerrero | 27 | 16 | 4 | 11 | 8 | 8 | 3 | 5 | - | - | - | - | 82 |
| Hidalgo | 28 | 15 | 4 | 13 | 7 | 8 | 3 | 5 | - | - | - | - | 83 |
| Jalisco | 151 | 99 | 21 | 89 | 22 | 14 | 9 | 21 | - | - | - | 4 | 430 |
| Michoacán | 51 | 34 | 5 | 30 | 6 | 9 | 8 | 8 | - | - | - | 4 | 155 |
| Morelos | 11 | 7 | 3 | 14 | 4 | 5 | 3 | 5 | - | - | - | - | 52 |
| Nayarit | 17 | 11 | 3 | 10 | 3 | 3 | 3 | 4 | - | - | - | - | 54 |
| Nuevo León | 76 | 51 | 34 | 44 | 38 | 13 | 3 | 22 | - | - | - | - | 281 |
| Oaxaca | 18 | 18 | 3 | 19 | 7 | 4 | 3 | 5 | - | - | - | - | 77 |
| Puebla | 56 | 36 | 7 | 34 | 6 | 10 | 1 | 11 | - | - | - | - | 161 |
| Querétaro | 31 | 25 | 6 | 15 | 15 | 5 | 3 | 10 | - | - | - | - | 110 |
| Quintana Roo | 43 | 16 | 5 | 16 | 7 | 7 | - | 5 | - | - | - | - | 99 |
| San Luis Potosí | 34 | 18 | 4 | 17 | 8 | 8 | 6 | 8 | - | - | - | - | 103 |
| Sinaloa | 48 | 51 | 8 | 25 | 3 | 8 | 23 | 7 | - | - | - | 3 | 176 |
| Sonora | 80 | 58 | 22 | 28 | 11 | 17 | 16 | 10 | - | - | - | 3 | 245 |
| Tabasco | 15 | 14 | 3 | 8 | 3 | 3 | 3 | 4 | - | - | - | - | 53 |
| Tamaulipas | 75 | 52 | 33 | 22 | 20 | 14 | 5 | 11 | - | - | - | - | 232 |
| Tlaxcala | 10 | 7 | 2 | 7 | 2 | 2 | 1 | 2 | - | - | - | - | 33 |
| Veracruz Norte | 71 | 37 | 9 | 23 | 13 | 10 | 7 | 8 | - | - | - | - | 178 |
| Veracruz Sur | 30 | 41 | 11 | 28 | 9 | 7 | 7 | 4 | - | - | - | - | 137 |
| Yucatán | 19 | 8 | 5 | 17 | 7 | 6 | 3 | 4 | - | - | - | - | 69 |
| Zacatecas | 18 | 15 | 2 | 8 | 6 | 3 | 3 | 4 | - | - | - | - | 59 |
| Norte DF | 111 | 31 | 19 | 79 | 40 | 12 | - | 37 | - | - | - | - | 329 |
| Sur DF | 231 | 64 | 19 | 86 | 44 | 15 | - | 28 | 2 | 13 | 82 | - | 584 |













































































| N° | Unidades Médicas de Alta Especialidad (UMAE) Tipo "A" | Nivel | Región |
| 1 | Hospital de Especialidades del Centro Médico Nacional de Occidente, Guadalajara, Jal. | L21 | Occidente |
| 2 | Hospital de Pediatría del Centro Médico Nacional de Occidente, Guadalajara, Jal. | L21 | Occidente |
| 3 | Hospital de Especialidades N° 25 del Centro Médico Nacional Noreste, Monterrey, N.L. | L21 | Norte |
| 4 | Hospital de Cardiología N° 34, Monterrey, N.L. | L21 | Norte |
| 5 | Hospital de Especialidades "Dr. Antonio Fraga Mouret" del Centro Médico Nacional "La Raza", Ciudad de México | L21 | Centro |
| 6 | Hospital General "Dr. Gaudencio González Garza" del Centro Médico Nacional "La Raza", Ciudad de México | L21 | Centro |
| 7 | Unidad Médica de Alta Especialidad "Dr. Victorio de la Fuente Narváez", Ciudad de México | L21 | Centro |
| 8 | Hospital de Traumatología y Ortopedia "Lomas Verdes", Edo. de México | L21 | Centro |
| 9 | Hospital de Especialidades "Dr. Bernardo Sepúlveda Gutiérrez" del Centro Médico Nacional S. XXI, Ciudad de México | L21 | Centro |
| 10 | Hospital de Pediatría del Centro Médico Nacional Siglo XXI, Ciudad de México | L21 | Centro |
| 11 | Hospital de Cardiología del Centro Médico Nacional Siglo XXI, Ciudad de México | L21 | Centro |
| 12 | Hospital de Oncología del Centro Médico Nacional Siglo XXI, Ciudad de México | L21 | Centro |
| 13 | Hospital de Especialidades N° 71, Torreón Coah. | L21 | Norte |
| 14 | Hospital de Especialidades del Centro Médico Nacional "Manuel Ávila Camacho", Puebla, Pue. | L21 | Sur |
| N° | Unidades Médicas de Alta Especialidad (UMAE) Tipo "A" | Nivel | Región |
| 15 | Hospital de Especialidades N° 1 del Centro Médico Nacional del Bajío, León, Guanajuato. | L21 | Occidente |
| 16 | Hospital de Especialidades N° 14 del Centro Médico Nacional "Adolfo Ruiz Cortines", Veracruz, Veracruz. | L21 | Sur |
| 17 | Hospital de Traumatología y Ortopedia N° 21, Monterrey, N.L. | L21 | Norte |
| N° | Unidades Médicas de Alta Especialidad (UMAE) Tipo "B" | Nivel | Región |
| 1 | Hospital de Gineco Obstetricia N° 3 del Centro Médico Nacional "La Raza", Ciudad de México. | L11 | Centro |
| 2 | Hospital de Gineco Obstetricia N° 4 "Luis Castelazo Ayala", Ciudad de México. | L11 | Centro |
| 3 | Hospital de Gineco Obstetricia del Centro Médico Nacional de Occidente, Guadalajara, Jalisco. | L11 | Occidente |
| 4 | Hospital de Traumatología y Ortopedia del Centro Médico Nacional "Manuel Ávila Camacho", Puebla, Puebla. | L11 | Sur |
| 5 | Hospital de Gineco Pediatría N° 48 del Centro Médico Nacional del Bajío, León, Guanajuato. | L11 | Occidente |
| 6 | Hospital de Especialidades N° 2 "Luis Donaldo Colosio Murrieta" del Centro Médico Nacional del Noroeste, Cd. Obregón, Sonora. | L11 | Occidente |
| 7 | Hospital de Gineco Obstetricia N° 23 "Ignacio Morones Prieto", Monterrey, N.L. | L11 | Norte |
| 8 | Hospital de Especialidades del Centro Médico Nacional "Ignacio García Téllez", Mérida, Yucatán. | L11 | Sur |

| No . | Órganos de Operación Administrativa Desconcentrada | Subdelegación Órganos Operativos | | No. | Órganos de Operación Administrativa Desconcentrada | Subdelegación Órganos Operativos | | No. | Órganos de Operación Administrativa Desconcentrada | Subdelegación Órganos Operativos |
| 1 | Norte del Distrito Federal | Magdalena de las Salinas | | 26 | Estado de México Oriente | Ecatepec | | 51 | Puebla | Sur |
| 2 | Norte del Distrito Federal | Santa María la Rivera | | 27 | Estado de México Oriente | Los Reyes La Paz | | 52 | Puebla | Tehuacán |
| 3 | Norte del Distrito Federal | Polanco | | 28 | Estado de México Oriente | Tlalnepantla | | 53 | Querétaro | Querétaro |
| 4 | Norte del Distrito Federal | Guerrero | | 29 | Estado de México Poniente | Naucalpan | | 54 | Quintana Roo | Cancún |
| 5 | Norte del Distrito Federal | Centro | | 30 | Estado de México Poniente | Toluca | | 55 | Quintana Roo | Playa del Carmen |
| 6 | Sur del Distrito Federal | Piedad Narvarte | | 31 | Guanajuato | Celaya | | 56 | Quintana Roo | Chetumal |
| 7 | Sur del Distrito Federal | Del Valle | | 32 | Guanajuato | Irapuato | | 57 | San Luis Potosí | Oriente |
| 8 | Sur del Distrito Federal | San Ángel | | 33 | Guanajuato | León | | 58 | San Luis Potosí | Poniente |
| 9 | Sur del Distrito Federal | Santa Anita | | 34 | Guerrero | Acapulco | | 59 | Sinaloa | Culiacán |
| 10 | Sur del Distrito Federal | Churubusco | | 35 | Hidalgo | Pachuca | | 60 | Sinaloa | Los Mochis |
| 11 | Aguascalientes | Norte | | 36 | Jalisco | Hidalgo | | 61 | Sinaloa | Mazatlán |
| 12 | Baja California | Ensenada | | 37 | Jalisco | Juárez | | 62 | Sonora | Ciudad Obregón |
| 13 | Baja California | Mexicali | | 38 | Jalisco | Libertad Reforma | | 63 | Sonora | Hermosillo |
| 14 | Baja California | Tecate | | 39 | Jalisco | Tepatitlán de Morelos | | 64 | Tabasco | Cárdenas |
| 15 | Baja California | Tijuana | | 40 | Michoacán | Morelia | | 65 | Tabasco | Villahermosa |
| 16 | Baja California Sur | Cabo San Lucas | | 41 | Michoacán | Zamora | | 66 | Tamaulipas | Matamoros |
| 17 | Baja California Sur | La Paz | | 42 | Morelos | Cuernavaca | | 67 | Tamaulipas | Reynosa |
| 18 | Coahuila | Saltillo | | 43 | Nayarit | Tepic | | 68 | Tamaulipas | Tampico |
| 19 | Coahuila | Torreón | | 44 | Nuevo León | Apodaca | | 69 | Tlaxcala | Tlaxcala |
| 20 | Chiapas | Tuxtla Gutiérrez | | 45 | Nuevo León | 1 Noroeste | | 70 | Veracruz Norte | Jalapa |
| 21 | Chihuahua | Chihuahua | | 46 | Nuevo León | 2 Noreste | | 71 | Veracruz Norte | Veracruz |
| 22 | Chihuahua | Juárez 1 | | 47 | Nuevo León | 3 Suroeste | | 72 | Veracruz Sur | Coatzacoalcos |
| 23 | Chihuahua | Juárez 2 | | 48 | Nuevo León | 4 Sureste | | 73 | Yucatán | Mérida Norte |
| 24 | Durango | Durango | | 49 | Oaxaca | Oaxaca | | 74 | Yucatán | Mérida Sur |
| 25 | Durango | Gómez Palacio | | 50 | Puebla | Norte | | | | |

| No. | Órganos de Operación Administrativa Desconcentrada | Subdelegación Órganos Operativos | | No. | Órganos de Operación Administrativa Desconcentrada | Subdelegación Órganos Operativos | | No. | Órganos de Operación Administrativa Desconcentrada | Subdelegación Órganos Operativos |
| 1 | Aguascalientes | Sur | | 21 | Guerrero | Zihuatanejo | | 41 | San Luis Potosí | Ciudad Valles |
| 2 | Campeche | Campeche | | 22 | Hidalgo | Cd. Sahagún | | 42 | San Luis Potosí | Matehuala |
| 3 | Campeche | Ciudad del Carmen | | 23 | Hidalgo | Tula de Allende | | 43 | Sinaloa | Guasave |
| 4 | Colima | Colima | | 24 | Hidalgo | Tulancingo | | 44 | Sonora | Agua Prieta |
| 5 | Colima | Manzanillo | | 25 | Jalisco | Cd. Guzmán | | 45 | Sonora | Caborca |
| 6 | Colima | Tecomán | | 26 | Jalisco | Ocotlán | | 46 | Sonora | Guaymas |
| 7 | Baja California | San Luis Río C. | | 27 | Jalisco | Puerto Vallarta | | 47 | Sonora | Nacozari de García |
| 8 | Coahuila | Cd. Acuña | | 28 | Michoacán | Lázaro Cárdenas | | 48 | Sonora | Navojoa |
| 9 | Coahuila | Monclova | | 29 | Michoacán | Uruapan | | 49 | Sonora | Nogales |
| 10 | Coahuila | Piedras Negras | | 30 | Michoacán | Zitácuaro | | 50 | Tamaulipas | Ciudad Mante |
| 11 | Coahuila | Sabinas | | 31 | Morelos | Cuautla | | 51 | Tamaulipas | Ciudad Victoria |
| 12 | Chiapas | Tapachula | | 32 | Morelos | Zacatepec | | 52 | Tamaulipas | Nuevo Laredo |
| 13 | Chihuahua | Cuauhtémoc | | 33 | Nayarit | Bahía de Banderas | | 53 | Veracruz Norte | Lerdo de Tejada |
| 14 | Chihuahua | Delicias | | 34 | Nuevo León | Montemorelos | | 54 | Veracruz Norte | Martínez de la Torre |
| 15 | Chihuahua | Hidalgo del Parral | | 35 | Oaxaca | Salina Cruz | | 55 | Veracruz Norte | Poza Rica |
| 16 | Chihuahua | Nuevo Casas G. | | 36 | Oaxaca | San Juan Bautista Tuxtepec | | 56 | Veracruz Sur | Córdoba |
| 17 | Guanajuato | Guanajuato | | 37 | Oaxaca | Santa María Huatulco | | 57 | Veracruz Sur | Cosamaloapan |
| 18 | Guanajuato | Salamanca | | 38 | Puebla | Izúcar de Matamoros | | 58 | Veracruz Sur | Orizaba |
| 19 | Guerrero | Chilpancingo | | 39 | Puebla | Teziutlán | | 59 | Zacatecas | Fresnillo |
| 20 | Guerrero | Iguala | | 40 | Querétaro | San Juan del Río | | 60 | Zacatecas | Ciudad de Zacatecas |
| Montos brutos en pesos | ||||
| Categoría | Jornada | Sueldo Hora-Mes | Sueldo Mensual | Esc. |
| | | | | |
| Abogados | | | | |
| | | | | |
| Pasante de Abogado | 6.5 | 661.66 | 4,300.80 | Aut. |
| Abogado | 6.5 | 1,184.32 | 7,698.14 | Aut. |
| Abogado | 8.0 | 1,184.32 | 9,474.48 | Aut. |
| | | | | |
| Actuarial | | | | |
| | | | | |
| Auxiliar Técnico de Actuariado Social | 6.5 | 980.32 | 6,372.06 | 1 |
| Oficial Técnico de Actuariado Social | 6.5 | 1,083.14 | 7,040.38 | 2 |
| Técnico de Actuariado Social | 6.5 | 1,159.30 | 7,535.48 | 3 |
| Actuario Social Matemático | 6.5 | 1,243.58 | 8,083.24 | Aut. |
| | | | | |
| Almacenes | | | | |
| | | | | |
| Auxiliar de Almacén | 6.5 | 616.00 | 4,004.02 | 1 |
| Auxiliar de Almacén | 8.0 | 616.00 | 4,928.02 | 1 |
| Oficial de Almacén | 8.0 | 745.36 | 5,962.90 | 2 |
| Coordinador de Almacén | 8.0 | 879.54 | 7,036.28 | 3 |
| Jefe de Grupo de Almacén | 8.0 | 1,080.08 | 8,640.56 | 4 |
| Especialista de Almacén | 8.0 | 1,188.10 | 9,504.72 | 5 |
| | | | | |
| Arquitectos | | | | |
| | | | | |
| Arquitecto | 8.0 | 1,184.32 | 9,474.48 | Aut. |
| | | | | |
| Asistentes Médicas | | | | |
| | | | | |
| Asistente Médica | 6.5 | 644.18 | 4,187.06 | 1 |
| Asistente Médica | 8.0 | 644.18 | 5,153.46 | 1 |
| Coordinadora de Asistentes Médicas | 8.0 | 713.62 | 5,709.00 | 2 |
| | | | | |
| Autopsias (D.F.) | | | | |
| | | | | |
| Ayudante de Autopsia | 6.5 | 691.26 | 4,493.22 | Aut. |
| Ayudante de Autopsia | 8.0 | 691.26 | 5,530.06 | Aut. |
| | | | | |
| Auxiliar de Servicios Administrativos | | | | |
| | | | | |
| Auxiliar de Servicios Administrativos | 6.5 | 428.64 | 2,786.08 | Aut. |
| Auxiliar de Servicios Administrativos | 8.0 | 428.64 | 3,429.14 | Aut. |
| | | | | |
| Bibliotecarios | | | | |
| | | | | |
| Técnico de Bibliotecas | 6.5 | 725.46 | 4,715.52 | 1 |
| Técnico de Bibliotecas | 8.0 | 725.46 | 5,803.66 | 1 |
| Asistente de Bibliotecario | 6.5 | 959.96 | 6,239.60 | 2 |
| Asistente de Bibliotecario | 8.0 | 959.96 | 7,679.68 | 2 |
| Bibliotecario | 6.5 | 1,184.32 | 7,698.14 | Aut. |
| Bibliotecario | 8.0 | 1,184.32 | 9,474.48 | Aut. |
| | | | | |
| Biólogos | | | | |
| | | | | |
| Biólogo | 8.0 | 1,184.32 | 9,474.48 | Aut. |
| Vigente a partir del 16 de octubre de 2020. | ||||
| Montos brutos en pesos | ||||
| Categoría | Jornada | Sueldo Hora-Mes | Sueldo Mensual | Esc. |
| | | | | |
| Cajeros | | | | |
| | | | | |
| Ayudante de Cajero B | 8.0 | 529.60 | 4,236.80 | 1 |
| Ayudante de Cajero A | 8.0 | 562.14 | 4,497.12 | 2 |
| Cajero D | 6.5 | 694.66 | 4,515.04 | 3 |
| Cajero D | 8.0 | 694.66 | 5,557.30 | 3 |
| Cajero C | 8.0 | 738.12 | 5,904.94 | 4 |
| Cajero B | 6.5 | 789.68 | 5,132.96 | 5 |
| Cajero A | 8.0 | 807.42 | 6,459.40 | 6 |
| | | | | |
| Camillero | | | | |
| | | | | |
| Camillero de Unidades Hospitalarias | 8.0 | 606.24 | 4,849.98 | Aut. |
| | | | | |
| Centros Vacacionales | | | | |
| | | | | |
| Auxiliar de Administración de C.V. | 8.0 | 605.76 | 4,846.04 | Aut. |
| Auxiliar de Atención Médica de C.V. | 8.0 | 600.86 | 4,806.90 | Aut. |
| Auxiliar de Hospedaje de C.V. | 8.0 | 610.34 | 4,882.76 | Aut. |
| Auxiliar de Operación Contable de C.V. | 8.0 | 704.30 | 5,634.44 | Aut. |
| Lavandero en Centros Vacacionales | 8.0 | 593.34 | 4,746.78 | Aut. |
| Operador de Seguridad en Albercas de C.V. | 8.0 | 593.34 | 4,746.78 | Aut. |
| Operador de Servicios Internos de C.V. | 8.0 | 514.14 | 4,113.08 | Aut. |
| Operador de Vehículos de C.V. | 8.0 | 605.10 | 4,840.78 | Aut. |
| Planchador en Centros Vacacionales | 8.0 | 593.34 | 4,746.78 | Aut. |
| Vigilante de Centros Vacacionales | 8.0 | 514.14 | 4,113.08 | Aut. |
| | | | | |
| Cirujanos Maxilofaciales | | | | |
| | | | | |
| Cirujano Máxilo Facial | 8.0 | 1,354.46 | 10,835.74 | Aut. |
| | | | | |
| Citotecnólogos | | | | |
| | | | | |
| Citotecnólogo | 8.0 | 830.48 | 6,643.80 | Aut. |
| | | | | |
| Conservación | | | | |
| | | | | |
| Técnico Polivalente | 8.0 | 605.76 | 4,846.04 | 1 |
| Técnico Electricista | 8.0 | 642.26 | 5,138.08 | 2 |
| Técnico Electrónico | 8.0 | 642.26 | 5,138.08 | 2 |
| Técnico Mecánico | 8.0 | 642.26 | 5,138.08 | 2 |
| Técnico Plomero | 8.0 | 642.26 | 5,138.08 | 2 |
| Técnico A en Aire Acondicionado y Refrigeración | 8.0 | 709.46 | 5,675.66 | 3 |
| Técnico A en Equipos Médicos | 8.0 | 709.46 | 5,675.66 | 3 |
| Técnico A en Fluidos y Energéticos | 8.0 | 709.46 | 5,675.66 | 3 |
| Técnico A en Plantas de Lavado | 8.0 | 709.46 | 5,675.66 | 3 |
| Técnico A en Telecomunicaciones | 8.0 | 709.46 | 5,675.66 | 3 |
| Técnico B en Equipos Médicos | 8.0 | 791.00 | 6,328.00 | 4 |
| Técnico B en Fluidos y Energéticos | 8.0 | 791.00 | 6,328.00 | 4 |
| Técnico B en Plantas de Lavado | 8.0 | 791.00 | 6,328.00 | 4 |
| Técnico B en Telecomunicaciones | 8.0 | 791.00 | 6,328.00 | 4 |
| Técnico en Equipos Reciprocantes | 8.0 | 791.00 | 6,328.00 | 4 |
| Técnico en Electrónica Médica y Laboratorio | 8.0 | 890.20 | 7,121.60 | 5 |
| Técnico C en Fluidos y Energéticos | 8.0 | 890.20 | 7,121.60 | 5 |
| Vigente a partir del 16 de octubre de 2020. | | | | |
| Montos brutos en pesos | ||||
| Categoría | Jornada | Sueldo Hora-Mes | Sueldo Mensual | Esc. |
| | | | | |
| Conservación | | | | |
| | | | | |
| Técnico C en Plantas de Lavado | 8.0 | 890.20 | 7,121.60 | 5 |
| Técnico C en Telecomunicaciones | 8.0 | 890.20 | 7,121.60 | 5 |
| Técnico en Mecánica, Fluidos y Especialidades | 8.0 | 890.20 | 7,121.60 | 5 |
| Técnico en Equipos de Absorción | 8.0 | 890.20 | 7,121.60 | 5 |
| Técnico en Equipos Helicoidal | 8.0 | 890.20 | 7,121.60 | 5 |
| Técnico en Equipos de Rayos X | 8.0 | 890.20 | 7,121.60 | 5 |
| Técnico en Equipos Turbocentrífugo | 8.0 | 890.20 | 7,121.60 | 5 |
| Especialista en Equipos de Especialidades | 8.0 | 1,011.40 | 8,091.24 | 6 |
| Especialista en Equipos de Laboratorio | 8.0 | 1,011.40 | 8,091.24 | 6 |
| Especialista en Equipos de Mecánica y Fluidos | 8.0 | 1,011.40 | 8,091.24 | 6 |
| Especialista en Equipos de Aire Acondicionado y Refrigeración | 8.0 | 1,011.40 | 8,091.24 | 6 |
| Especialista en Plantas de Lavado | 8.0 | 1,011.40 | 8,091.24 | 6 |
| Especialista en Equipos de Electrónica Médica | 8.0 | 1,011.40 | 8,091.24 | 6 |
| Especialista en Equipos de Rayos X | 8.0 | 1,011.40 | 8,091.24 | 6 |
| Especialista en Fluidos y Energéticos | 8.0 | 1,011.40 | 8,091.24 | 6 |
| | | | | |
| Contabilidad | | | | |
| | | | | |
| Contador | 6.5 | 1,184.32 | 7,698.14 | Aut. |
| Contador | 8.0 | 1,184.32 | 9,474.48 | Aut. |
| Contador Auditor | 6.5 | 1,184.32 | 7,698.14 | Aut. |
| Contador Auditor | 8.0 | 1,184.32 | 9,474.48 | Aut. |
| | | | | |
| Cuidador de Animales | | | | |
| | | | | |
| Cuidador de Animales | 8.0 | 593.34 | 4,746.78 | Aut. |
| | | | | |
| Dibujantes de Construcción | | | | |
| | | | | |
| Dibujante de Construcción | 6.5 | 756.86 | 4,919.64 | Aut. |
| Dibujante de Construcción | 8.0 | 756.86 | 6,054.88 | Aut. |
| | | | | |
| Dibujantes de Estadística y Publicidad | | | | |
| | | | | |
| Dibujante de Estadística y Publicidad C | 6.5 | 542.00 | 3,522.98 | 1 |
| Dibujante de Estadística y Publicidad B | 8.0 | 575.96 | 4,607.74 | 2 |
| Dibujante de Estadística y Publicidad A | 6.5 | 756.86 | 4,919.64 | 3 |
| Dibujante de Estadística y Publicidad A | 8.0 | 756.86 | 6,054.88 | 3 |
| Dibujante de Ingeniería y Arquitectura | 6.5 | 756.86 | 4,919.64 | Aut. |
| Dibujante de Ingeniería y Arquitectura | 8.0 | 756.86 | 6,054.88 | Aut. |
| | | | | |
| Economistas | | | | |
| | | | | |
| Pasante de Economista | 8.0 | 619.70 | 4,957.52 | Aut. |
| Economista | 6.5 | 1,184.32 | 7,698.14 | Aut. |
| Economista | 8.0 | 1,184.32 | 9,474.48 | Aut. |
| Vigente a partir del 16 de octubre de 2020. | | | | |
| Montos brutos en pesos | ||||
| Categoría | Jornada | Sueldo Hora-Mes | Sueldo Mensual | Esc. |
| | | | | |
| Educadoras | | | | |
| | | | | |
| Educadora | 6.0 | 768.96 | 4,613.86 | Aut. |
| Educadora | 6.5 | 768.96 | 4,998.22 | Aut. |
| Educadora | 8.0 | 768.96 | 6,151.68 | Aut. |
| | | | | |
| Electrocardiografistas | | | | |
| | | | | |
| Electrocardiografista | 8.0 | 767.66 | 6,141.22 | Aut. |
| | | | | |
| Elevadoristas | | | | |
| | | | | |
| Elevadorista | 6.5 | 539.28 | 3,505.16 | Aut. |
| Elevadorista | 8.0 | 539.28 | 4,314.26 | Aut. |
| | | | | |
| Enfermería | | | | |
| | | | | |
| Auxiliar de Enfermería General | 8.0 | 644.18 | 5,153.46 | Aut. |
| Auxiliar de Enfermería en Salud Pública | 8.0 | 644.18 | 5,153.46 | Aut. |
| Enfermera General | 8.0 | 778.36 | 6,226.92 | 1 |
| Enfermera Especialista | 8.0 | 887.44 | 7,099.54 | 2 |
| Enfermera Jefe de Piso | 8.0 | 1,080.08 | 8,640.56 | 3 |
| | | | | |
| Estomatólogos | | | | |
| | | | | |
| Estomatólogo | 8.0 | 1,257.44 | 10,059.52 | Aut. |
| | | | | |
| Farmacéuticos | | | | |
| | | | | |
| Auxiliar de Farmacia | 6.5 | 677.50 | 4,404.04 | 1 |
| Auxiliar de Farmacia | 8.0 | 677.50 | 5,419.98 | 1 |
| Ayudante de Farmacia | 8.0 | 757.18 | 6,057.48 | 2 |
| Oficial de Farmacia | 8.0 | 878.32 | 7,026.62 | 3 |
| Coordinador de Farmacia | 8.0 | 1,033.48 | 8,267.82 | 4 |
| | | | | |
| Fonoaudiólogos | | | | |
| | | | | |
| Fonoaudiólogo | 6.0 | 830.48 | 4,982.86 | Aut. |
| Fonoaudiólogo | 8.0 | 830.48 | 6,643.80 | Aut. |
| | | | | |
| Guardavidas | | | | |
| | | | | |
| Guardavidas | 6.5 | 593.38 | 3,856.92 | Aut. |
| | | | | |
| Guarderías | | | | |
| | | | | |
| Oficial de Puericultura | 6.5 | 605.76 | 3,937.36 | 1 |
| Oficial de Puericultura | 8.0 | 605.76 | 4,846.04 | 1 |
| Técnico de Puericultura | 8.0 | 657.02 | 5,256.16 | 2 |
| | | | | |
| Heliografistas | | | | |
| | | | | |
| Heliografista | 8.0 | 703.80 | 5,630.34 | Aut. |
| | | | | |
| Histotecnólogos | | | | |
| | | | | |
| Histotecnólogo | 6.0 | 830.48 | 4,982.86 | Aut. |
| Histotecnólogo | 8.0 | 830.48 | 6,643.80 | Aut. |
| Vigente a partir del 16 de octubre de 2020. | | | | |
| Montos brutos en pesos | ||||
| Categoría | Jornada | Sueldo Hora-Mes | Sueldo Mensual | Esc. |
| | | | | |
| Ingenieros | | | | |
| | | | | |
| Pasante de Ingeniero | 6.5 | 661.66 | 4,300.80 | Aut. |
| Ingeniero | 6.5 | 1,184.32 | 7,698.14 | Aut. |
| Ingeniero | 8.0 | 1,184.32 | 9,474.48 | Aut. |
| | | | | |
| Inhaloterapeutas | | | | |
| | | | | |
| Inhaloterapeuta | 6.0 | 830.48 | 4,982.86 | Aut. |
| Inhaloterapeuta | 6.5 | 830.48 | 5,398.10 | Aut. |
| Inhaloterapeuta | 8.0 | 830.48 | 6,643.80 | Aut. |
| | | | | |
| Intendencia | | | | |
| | | | | |
| Auxiliar de Servicios de Intendencia | 6.5 | 514.14 | 3,341.88 | 1 |
| Auxiliar de Servicios de Intendencia | 8.0 | 514.14 | 4,113.08 | 1 |
| Ayudante de Servicios de Intendencia | 8.0 | 595.66 | 4,765.30 | 2 |
| Oficial de Servicios de Intendencia | 8.0 | 643.12 | 5,145.02 | 3 |
| | | | | |
| Intendentes | | | | |
| | | | | |
| Intendente | 8.0 | 692.38 | 5,539.08 | Aut. |
| | | | | |
| Laboratoristas | | | | |
| | | | | |
| Auxiliar de Laboratorio | 6.0 | 665.38 | 3,992.12 | Aut. |
| Auxiliar de Laboratorio | 8.0 | 665.38 | 5,322.96 | Aut. |
| Laboratorista | 6.0 | 873.54 | 5,241.38 | Aut. |
| Laboratorista | 8.0 | 873.54 | 6,988.34 | Aut. |
| | | | | |
| Lavanderías Centrales y Hospitalarias | | | | |
| | | | | |
| Operador de Servicios de Lavandería | 6.5 | 593.34 | 3,856.92 | 1 |
| Operador de Servicios de Lavandería | 8.0 | 593.34 | 4,746.78 | 1 |
| Oficial de Servicios de Lavandería | 6.5 | 640.62 | 4,164.02 | 2 |
| Oficial de Servicios de Lavandería | 8.0 | 640.62 | 5,124.92 | 2 |
| | | | | |
| Limpieza e Higiene | | | | |
| | | | | |
| Auxiliar de Limpieza e Higiene en Unidades Médicas y No Médicas | 8.0 | 514.14 | 4,113.08 | 1 |
| Ayudante de Limpieza e Higiene en Unidades Médicas y No Médicas | 8.0 | 595.66 | 4,765.30 | 2 |
| | | | | |
| Macheteros | | | | |
| | | | | |
| Machetero | 6.5 | 528.48 | 3,434.86 | Aut. |
| Machetero | 8.0 | 528.48 | 4,227.82 | Aut. |
| | | | | |
| Masajistas | | | | |
| | | | | |
| Masajista | 6.5 | 507.28 | 3,297.26 | Aut. |
| | | | | |
| Médicos | | | | |
| | | | | |
| Médico General | 8.0 | 1,028.36 | 8,226.88 | Aut. |
| Médico No Familiar | 8.0 | 1,354.46 | 10,835.74 | Aut. |
| Médico Familiar | 8.0 | 1,354.46 | 10,835.74 | Aut. |
| Vigente a partir del 16 de octubre de 2020. | | | | |
| Montos brutos en pesos | ||||
| Categoría | Jornada | Sueldo Hora-Mes | Sueldo Mensual | Esc. |
| | | | | |
| Microfotografístas | | | | |
| | | | | |
| Técnico de Microfotografía | 8.0 | 830.48 | 6,643.80 | Aut. |
| | | | | |
| Multilitistas | | | | |
| | | | | |
| Multilitista | 6.5 | 676.10 | 4,394.88 | Aut. |
| Multilitista | 8.0 | 676.10 | 5,408.86 | Aut. |
| | | | | |
| Nutrición y Dietética | | | | |
| | | | | |
| Nutricionista Dietista | 6.5 | 765.40 | 4,975.22 | 1 |
| Nutricionista Dietista | 8.0 | 765.40 | 6,123.20 | 1 |
| Especialista en Nutrición y Dietética | 8.0 | 887.44 | 7,099.54 | 2 |
| Nutriólogo Clínico Especializado | 8.0 | 1,080.08 | 8,640.56 | 3 |
| | | | | |
| Operadores de Equipo de Intercomunicación Neumática | | | | |
| | | | | |
| Operador de Equipo A | 6.5 | 836.14 | 5,434.88 | Aut. |
| | | | | |
| Operadores de Maquinas de Revelado Automático | | | | |
| | | | | |
| Operador de Máquinas de Revelado Automático | 8.0 | 593.34 | 4,746.78 | Aut. |
| | | | | |
| Optometristas | | | | |
| | | | | |
| Optometrista | 6.0 | 830.48 | 4,982.86 | Aut. |
| Optometrista | 8.0 | 830.48 | 6,643.80 | Aut. |
| | | | | |
| Orientadores | | | | |
| | | | | |
| Orientador | 6.5 | 851.16 | 5,532.44 | Aut. |
| Orientador | 8.0 | 851.16 | 6,809.28 | Aut. |
| | | | | |
| Orientadores (Prestaciones Sociales) Jornada Semanal | | | | |
| | | | | |
| Orientador de Actividades Familiares | 20.0 | | 3,472.38 | Aut. |
| Orientador de Actividades Artísticas (Ramo: Clásica y Moderna) | 20.0 | | 2,979.18 | Aut. |
| Orientador de Actividades Artísticas (Ramo: Danza Regional) | 20.0 | | 3,178.52 | Aut. |
| Orientador de Actividades Artísticas (Ramo: Maestro de Música) | 20.0 | | 2,979.18 | Aut. |
| Orientador de Actividades Artísticas (Ramo: Arte Dramático) | 20.0 | | 3,268.80 | Aut. |
| Orientador de Educación Física | 20.0 | | 3,505.00 | Aut. |
| Orientador de Iniciación Cultural | 20.0 | | 2,979.18 | Aut. |
| Orientador Técnico Médico | 20.0 | | 4,910.10 | Aut. |
| | | | | |
| Orientador Técnico Médico (Auxiliares) | | | | |
| | | | | |
| Auxiliar de Orientador Técnico Médico | 6.5 | 526.18 | 3,420.20 | Aut. |
| | | | | |
| Ortopedistas | | | | |
| | | | | |
| Ortopedista | 8.0 | 830.48 | 6,643.80 | Aut. |
| Vigente a partir del 16 de octubre de 2020. | | | | |
| Montos brutos en pesos | ||||
| Categoría | Jornada | Sueldo Hora-Mes | Sueldo Mensual | Esc. |
| | | | | |
| Parteras | | | | |
| | | | | |
| Partera | 6.5 | 887.44 | 5,768.46 | 1 |
| Partera | 8.0 | 887.44 | 7,099.54 | 1 |
| Jefe de Parteras | 6.5 | 954.00 | 6,201.12 | 2 |
| Jefe de Parteras | 8.0 | 954.00 | 7,632.00 | 2 |
| | | | | |
| Peluqueros | | | | |
| | | | | |
| Peluquero | 8.0 | 523.46 | 4,187.66 | Aut. |
| | | | | |
| Pianistas | | | | |
| | | | | |
| Pianista | 1.5 | | 2,776.52 | Aut. |
| | | | | |
| Polivalentes Para Clínicas y Clínicas Hospitales Auxiliares | | | | |
| | | | | |
| Auxiliar de Administración en Unidad Médica | 6.5 | 624.06 | 4,056.50 | Aut. |
| Auxiliar de Administración en Unidad Médica | 8.0 | 624.06 | 4,992.52 | Aut. |
| Auxiliar de Enfermería en Unidad Médica | 6.5 | 639.14 | 4,154.42 | Aut. |
| Auxiliar de Enfermería en Unidad Médica | 8.0 | 639.14 | 5,113.14 | Aut. |
| Auxiliar de Limpieza y Cocina en Unidad Médica | 6.5 | 517.98 | 3,366.80 | Aut. |
| Auxiliar de Limpieza y Cocina en Unidad Médica | 8.0 | 517.98 | 4,143.76 | Aut. |
| Auxiliar de Servicios Generales en Unidad Médica | 6.5 | 615.56 | 4,001.30 | Aut. |
| Auxiliar de Servicios Generales en Unidad Médica | 8.0 | 615.56 | 4,924.52 | Aut. |
| | | | | |
| Profesores de Educación Física | | | | |
| | | | | |
| Profesor de Educación Física A | 4.0 | 870.50 | 3,482.02 | 1 |
| Profesor de Educación Física A | 6.0 | 749.76 | 4,498.42 | 1 |
| Profesor de Educación Física A | 8.0 | 749.76 | 5,998.06 | 1 |
| Profesor de Educación Física B | 4.0 | 971.10 | 3,884.40 | 2 |
| Profesor de Educación Física B | 6.0 | 850.34 | 5,102.00 | 2 |
| Profesor de Educación Física B | 8.0 | 850.34 | 6,802.66 | 2 |
| Profesor de Educación Física C | 4.0 | 1,092.94 | 4,371.74 | 3 |
| Profesor de Educación Física C | 6.0 | 972.22 | 5,833.20 | 3 |
| Profesor de Educación Física C | 8.0 | 972.22 | 7,777.68 | 3 |
| | | | | |
| Promotores de Estomatología | | | | |
| | | | | |
| Promotor de Estomatología | 8.0 | 1,184.32 | 9,474.48 | Aut. |
| | | | | |
| Promotores de Salud Comunitaria | | | | |
| | | | | |
| Promotor de Salud Comunitaria | 8.0 | 745.36 | 5,962.90 | Aut. |
| | | | | |
| Psicólogos | | | | |
| | | | | |
| Psicólogo | 8.0 | 1,184.32 | 9,474.48 | Aut. |
| Psicólogo Clínico | 6.0 | 1,184.32 | 7,105.82 | Aut. |
| Psicólogo Clínico | 8.0 | 1,184.32 | 9,474.48 | Aut. |
| | | | | |
| Psicómetras | | | | |
| | | | | |
| Psicómetra | 6.0 | 830.48 | 4,982.86 | Aut. |
| Psicómetra | 8.0 | 830.48 | 6,643.80 | Aut. |
| Vigente a partir del 16 de octubre de 2020. | | | | |
| Montos brutos en pesos | ||||
| Categoría | Jornada | Sueldo Hora-Mes | Sueldo Mensual | Esc. |
| | | | | |
| Químicos | | | | |
| | | | | |
| Químico Clínico | 8.0 | 1,184.32 | 9,474.48 | 1 |
| Químico Clínico Jefe de Sección | 8.0 | 1,243.66 | 9,949.24 | 2 |
| | | | | |
| Radiólogos (Técnicos) | | | | |
| | | | | |
| Técnico Radiólogo | 6.0 | 830.48 | 4,982.86 | Aut. |
| Técnico Radiólogo | 8.0 | 830.48 | 6,643.80 | Aut. |
| | | | | |
| Radioterapeutas | | | | |
| | | | | |
| Radioterapeuta | 6.0 | 830.48 | 4,982.86 | Aut. |
| Radioterapeuta | 8.0 | 830.48 | 6,643.80 | Aut. |
| | | | | |
| Redactores | | | | |
| | | | | |
| Redactor B | 6.5 | 594.86 | 3,866.60 | Aut. |
| | | | | |
| Servicios de Nutrición y Dietética | | | | |
| | | | | |
| Manejador de Alimentos | 6.5 | 514.14 | 3,341.88 | 1 |
| Manejador de Alimentos | 8.0 | 514.14 | 4,113.08 | 1 |
| Cocinero Técnico 2 | 6.5 | 595.66 | 3,871.78 | 2 |
| Cocinero Técnico 2 | 8.0 | 595.66 | 4,765.30 | 2 |
| Cocinero Técnico 1 | 6.5 | 643.12 | 4,180.22 | 3 |
| Cocinero Técnico 1 | 8.0 | 643.12 | 5,145.02 | 3 |
| | | | | |
| Sociólogos | | | | |
| | | | | |
| Sociólogo | 6.5 | 1,184.32 | 7,698.14 | Aut. |
| | | | | |
| Soporte Técnico en Informática | | | | |
| | | | | |
| Auxiliar de Soporte Técnico en Informática | 8.0 | 879.54 | 7,036.28 | 1 |
| Auxiliar de Soporte Técnico en Informática | 8.0 | 1,080.08 | 8,640.56 | 2 |
| Auxiliar de Soporte Técnico en Informática | 8.0 | 1,188.10 | 9,504.72 | 3 |
| | | | | |
| Técnico Anestesiólogo | | | | |
| | | | | |
| Técnico en Anestesia | 6.0 | 913.62 | 5,481.74 | Aut. |
| Técnico en Anestesia | 8.0 | 913.62 | 7,309.02 | Aut. |
| | | | | |
| Técnicos en el Manejo de Aparatos de Electrodiagnóstico | | | | |
| | | | | |
| Técnico en el Manejo de Aparatos de Electrodiagnóstico | 6.0 | 767.66 | 4,605.90 | Aut. |
| Técnico en el Manejo de Aparatos de Electrodiagnóstico | 8.0 | 767.66 | 6,141.22 | Aut. |
| | | | | |
| Técnicos en Medicina Nuclear | | | | |
| | | | | |
| Técnico en Medicina Nuclear | 8.0 | 830.48 | 6,643.80 | Aut. |
| Vigente a partir del 16 de octubre de 2020. | | | | |
| Montos brutos en pesos | ||||
| Categoría | Jornada | Sueldo Hora-Mes | Sueldo Mensual | Esc. |
| | | | | |
| Técnicos en Servicios de Dietología | | | | |
| | | | | |
| Auxiliar de Técnico en Servicios de Dietología | 6.5 | 669.78 | 4,353.58 | Aut. |
| Auxiliar de Técnico en Servicios de Dietología | 8.0 | 669.78 | 5,358.26 | Aut. |
| | | | | |
| Telecomunicaciones (Área de Telefonía) | | | | |
| | | | | |
| Operador Telefónico A | 6.5 | 605.76 | 3,937.36 | 1 |
| Operador Telefónico A | 8.0 | 605.76 | 4,846.04 | 1 |
| Operador Telefónico B | 8.0 | 704.30 | 5,634.44 | 2 |
| Operador Telefónico C | 8.0 | 827.24 | 6,617.84 | 3 |
| Coordinador de Operadores Telefónicos | 8.0 | 981.60 | 7,852.76 | 4 |
| | | | | |
| Terapistas | | | | |
| | | | | |
| Terapista Físico | 6.0 | 830.48 | 4,982.86 | Aut. |
| Terapista Físico | 8.0 | 830.48 | 6,643.80 | Aut. |
| Terapista Ocupacional | 6.0 | 830.48 | 4,982.86 | Aut. |
| Terapista Ocupacional | 8.0 | 830.48 | 6,643.80 | Aut. |
| | | | | |
| Tiendas | | | | |
| | | | | |
| Operador General en Tiendas | 8.0 | 616.00 | 4,928.02 | 1 |
| Jefe de Línea en Tiendas | 8.0 | 656.62 | 5,253.00 | 2 |
| | | | | |
| Trabajadores Sociales | | | | |
| | | | | |
| Trabajadora Social | 6.5 | 765.40 | 4,975.22 | 1 |
| Trabajadora Social | 8.0 | 765.40 | 6,123.20 | 1 |
| Trabajador Social Clínico | 8.0 | 872.62 | 6,980.90 | 2 |
| | | | | |
| Trabajo Social (Auxiliares) | | | | |
| | | | | |
| Auxiliar de Trabajo Social | 6.5 | 605.76 | 3,937.36 | Aut. |
| Auxiliar de Trabajo Social | 8.0 | 605.76 | 4,846.04 | Aut. |
| | | | | |
| Transportes | | | | |
| | | | | |
| Chofer | 6.5 | 605.10 | 3,933.24 | 1 |
| Chofer | 8.0 | 605.10 | 4,840.78 | 1 |
| Motociclista | 6.5 | 605.10 | 3,933.24 | 1 |
| Motociclista | 8.0 | 605.10 | 4,840.78 | 1 |
| Controlador de Vehículos | 6.5 | 770.66 | 5,009.32 | 2 |
| Controlador de Vehículos | 8.0 | 770.66 | 6,165.24 | 2 |
| | | | | |
| Traslado de Pacientes en Vehículos de Alta Tecnología | | | | |
| | | | | |
| Enfermera para el Traslado de Pacientes de Urgencia | 8.0 | 778.36 | 6,226.92 | 1 |
| Enfermera para el Traslado de Pacientes de Terapia Intensiva | 8.0 | 887.44 | 7,099.54 | 2 |
| Técnico Operador de Transporte de Pacientes de Urgencia | 8.0 | 758.60 | 6,068.78 | 1 |
| Técnico Operador de Transporte de Pacientes de Terapia Intensiva | 8.0 | 820.80 | 6,566.44 | 2 |
| Médico para el Traslado de Pacientes de Urgencia | 8.0 | 1,354.46 | 10,835.74 | Aut. |
| Médico para el Traslado de Pacientes de Terapia Intensiva | 8.0 | 1,354.46 | 10,835.74 | Aut. |
| Vigente a partir del 16 de octubre de 2020. | | | | |
| Montos brutos en pesos | ||||
| Categoría | Jornada | Sueldo Hora-Mes | Sueldo Mensual | Esc. |
| | | | | |
| Unidades Médicas de Esquema Modificado y Campo | | | | |
| | | | | |
| Auxiliar de Administración en Unidad Médica de Esquema Modificado y Campo | 8.0 | 624.06 | 4,992.52 | Aut. |
| Auxiliar de Atención Médica en Unidad Médica de Esquema Modificado y Campo | 8.0 | 644.18 | 5,153.46 | Aut. |
| Auxiliar de Laboratorio en Unidad Médica de Esquema Modificado y Campo | 8.0 | 665.38 | 5,322.96 | Aut. |
| Auxiliar de Servicios Generales en Unidad Médica de Esquema Modificado y Campo | 8.0 | 526.28 | 4,210.28 | Aut. |
| Estomatólogo en Unidad Médica de Esquema Modificado y Campo | 6.0 | 1,247.04 | 7,482.26 | Aut. |
| Operador de Servicios de Radiodiagnóstico en Unidad Médica de Esquema Modificado y Campo | 8.0 | 665.38 | 5,322.96 | Aut. |
| | | | | |
| Unidades Médicas de Campo | | | | |
| | | | | |
| Auxiliar de Administración en Unidad Médica de Campo | 8.0 | 624.06 | 4,992.52 | Aut. |
| Auxiliar de Área Médica en Unidad Médica de Campo | 8.0 | 644.18 | 5,153.46 | Aut. |
| Auxiliar de Servicios Generales en Unidad Médica de Campo | 8.0 | 526.28 | 4,210.28 | Aut. |
| Estomatólogo en Unidad Médica de Campo | 8.0 | 817.08 | 6,536.70 | Aut. |
| Operador de Mantenimiento en Unidad Médica de Campo | 8.0 | 526.28 | 4,210.28 | Aut. |
| Operador de Servicios Auxiliares en Unidad Médica de Campo (Laboratorio) | 8.0 | 665.38 | 5,322.96 | Aut. |
| Operador de Servicios Auxiliares en Unidad Médica de Campo (Radiodiagnóstico) | 8.0 | 665.38 | 5,322.96 | Aut. |
| | | | | |
| Universal de Oficinas (Rama) | | | | |
| | | | | |
| Mensajero | 6.5 | 513.36 | 3,336.88 | Aut. |
| Mensajero | 8.0 | 513.36 | 4,106.80 | Aut. |
| Auxiliar Universal de Oficinas | 6.5 | 616.00 | 4,004.02 | 1 |
| Auxiliar Universal de Oficinas | 8.0 | 616.00 | 4,928.02 | 1 |
| | | | | |
| Sector de Tesorería | | | | |
| | | | | |
| Oficial de Tesorería | 8.0 | 745.36 | 5,962.90 | 2 |
| Coordinador de Tesorería | 8.0 | 879.54 | 7,036.28 | 3 |
| Jefe de Grupo de Tesorería | 8.0 | 1,080.08 | 8,640.56 | 4 |
| Especialista de Tesorería | 8.0 | 1,188.10 | 9,504.72 | 5 |
| | | | | |
| Sector de Servicios Técnicos | | | | |
| | | | | |
| Oficial de Servicios Técnicos | 8.0 | 745.36 | 5,962.90 | 2 |
| Coordinador de Servicios Técnicos | 8.0 | 879.54 | 7,036.28 | 3 |
| Jefe de Grupo de Servicios Técnicos | 8.0 | 1,080.08 | 8,640.56 | 4 |
| Especialista de Servicios Técnicos | 8.0 | 1,188.10 | 9,504.72 | 5 |
| Vigente a partir del 16 de octubre de 2020. | | | | |
| Montos brutos en pesos | ||||
| Categoría | Jornada | Sueldo hora-mes | Sueldo Mensual | Esc. |
| | | | | |
| Sector de Servicios Administrativos | | | | |
| | | | | |
| Oficial de Servicios Administrativos | 8.0 | 745.36 | 5,962.90 | 2 |
| Coordinador de Servicios Administrativos | 8.0 | 879.54 | 7,036.28 | 3 |
| Jefe de Grupo de Servicios Administrativos | 8.0 | 1,080.08 | 8,640.56 | 4 |
| Especialista de Servicios Administrativos | 8.0 | 1,188.10 | 9,504.72 | 5 |
| | | | | |
| Sector de Servicios de Personal | | | | |
| | | | | |
| Oficial de Personal | 8.0 | 745.36 | 5,962.90 | 2 |
| Coordinador de Personal | 8.0 | 879.54 | 7,036.28 | 3 |
| Jefe de Grupo de Personal | 8.0 | 1,080.08 | 8,640.56 | 4 |
| Especialista de Personal | 8.0 | 1,188.10 | 9,504.72 | 5 |
| | | | | |
| Sector de Servicios de Estadística | | | | |
| | | | | |
| Oficial de Estadística | 8.0 | 745.36 | 5,962.90 | 2 |
| Coordinador de Estadística | 8.0 | 879.54 | 7,036.28 | 3 |
| Jefe de Grupo de Estadística | 8.0 | 1,080.08 | 8,640.56 | 4 |
| Especialista de Estadística | 8.0 | 1,188.10 | 9,504.72 | 5 |
| | | | | |
| Sector de Servicios de Procesamiento de Datos | | | | |
| | | | | |
| Oficial de Procesamiento de Datos | 8.0 | 745.36 | 5,962.90 | 2 |
| Coordinador de Procesamiento de Datos | 8.0 | 879.54 | 7,036.28 | 3 |
| Jefe de Grupo de Procesamiento de Datos | 8.0 | 1,080.08 | 8,640.56 | 4 |
| Especialista de Procesamiento de Datos | 8.0 | 1,188.10 | 9,504.72 | 5 |
| | | | | |
| Sector de Servicios de Contabilidad | | | | |
| | | | | |
| Oficial de Contabilidad | 8.0 | 745.36 | 5,962.90 | 2 |
| Coordinador de Contabilidad | 8.0 | 879.54 | 7,036.28 | 3 |
| Jefe de Grupo de Contabilidad | 8.0 | 1,080.08 | 8,640.56 | 4 |
| Especialista de Contabilidad | 8.0 | 1,188.10 | 9,504.72 | 5 |
| | | | | |
| Jefes de Oficina | | | | |
| | | | | |
| Jefe de Oficina A | 8.0 | 1,188.10 | 9,504.72 | Aut. |
| Jefe Técnico de Cobranzas y Adeudos | 8.0 | 1,188.10 | 9,504.72 | Aut. |
| Jefe de Grupo de Servicios de Personal | 8.0 | 1,188.10 | 9,504.72 | Aut. |
| | | | | |
| Vehículos para Pacientes de Servicios Ordinarios y Programados | | | | |
| | | | | |
| Camillero en Vehículos de Servicios Ordinarios y Programados (Exclusivo D.F. y Valle de México | 8.0 | 606.24 | 4,849.98 | Aut. |
| Operador de Vehículos de Servicios Ordinarios y Programados (Exclusivo D.F. y Valle de México) | 8.0 | 713.56 | 5,708.46 | 1 |
| Operador de Ambulancias (Exclusivo Sistema Foráneo) | 6.5 | 648.72 | 4,216.58 | 1 |
| Operador de Ambulancias (Exclusivo Sistema Foráneo) | 8.0 | 648.72 | 5,189.72 | 1 |
| Controlador de Vehículos de Servicios Ordinarios y Programados | 6.5 | 770.66 | 5,009.32 | 2 |
| Controlador de Vehículos de Servicios Ordinarios y Programados | 8.0 | 770.66 | 6,165.24 | 2 |
| Vigente a partir del 16 de octubre de 2020. | | | | |
| Montos brutos en pesos | ||||
| Categoría | Jornada | Sueldo hora-mes | Sueldo Mensual | Esc. |
| | | | | |
| Velatorios | | | | |
| | | | | |
| Auxiliar de Velatorio | 8.0 | 514.62 | 4,116.92 | Aut. |
| Operador de Velatorio | 8.0 | 605.10 | 4,840.78 | Aut. |
| Ayudante de Embalsamamiento | 8.0 | 647.06 | 5,176.50 | Aut. |
| | | | | |
| Veterinarios | | | | |
| | | | | |
| Veterinario | 6.5 | 1,184.32 | 7,698.14 | Aut. |
| Veterinario | 8.0 | 1,184.32 | 9,474.48 | Aut. |
| | | | | |
| Yesistas | | | | |
| | | | | |
| Yesista | 8.0 | 605.76 | 4,846.04 | Aut. |
| Vigente a partir del 16 de octubre de 2020 | | | | |
| Montos brutos en pesos | |||
| Categoría | Sueldo mensual | Beca | Total |
| | | | |
| Residente (R1) | 2,371.22 | 2,909.20 | 5,280.42 |
| Residente (R2) | 2,566.70 | 3,132.48 | 5,699.18 |
| Residente (R3) | 2,631.74 | 3,206.86 | 5,838.60 |
| Residente (R4) | 2,697.54 | 3,281.50 | 5,979.04 |
| Residente (R5) | 2,778.52 | 3,379.90 | 6,158.42 |
| Residente (R6) | 2,861.82 | 3,481.32 | 6,343.14 |
| Residente (R7) | 2,947.78 | 3,585.82 | 6,533.60 |
| Residente (R8) | 3,036.08 | 3,693.36 | 6,729.44 |
| Vigente a partir del 16 de octubre de 2020. | | | |
| Montos brutos en pesos | |||||||
| Categoría | Jornada | Sueldo hora-mes | Sueldo Mensual | Esc. | |||
| | | | | ||||
| Auxiliar de Administración en H. R. | 8.0 | 624.06 | 4,992.52 | Aut. | |||
| Auxiliar de Área Médica en H. R. | 8.0 | 644.18 | 5,153.46 | Aut. | |||
| Auxiliar de Área Médica en U. M. C. | 8.0 | 644.18 | 5,153.46 | Aut. | |||
| Auxiliar de Enfermería General en H. R | 8.0 | 644.18 | 5,153.46 | Aut. | |||
| Auxiliar de Enfermería General en U. M. R. | 8.0 | 644.18 | 5,153.46 | Aut. | |||
| Auxiliar de Servicios Generales en H. R. | 8.0 | 526.28 | 4,210.28 | Aut. | |||
| Citotecnólogo en H.R. | 8.0 | 773.78 | 6,190.16 | Aut. | |||
| Enfermera Especialista Quirúrgica H. R. | 8.0 | 887.44 | 7,099.54 | Aut. | |||
| Enfermera General en H. R. | 8.0 | 770.88 | 6,166.98 | Aut. | |||
| Estomatólogo en H. R. | 8.0 | 934.28 | 7,474.24 | Aut. | |||
| Laboratorista en H. R. | 8.0 | 880.52 | 7,044.12 | Aut. | |||
| Médico General en U.M.C. | 8.0 | 1,028.36 | 8,226.88 | Aut. | |||
| Medico No Familiar H. R | 8.0 | 1,354.46 | 10,835.74 | Aut. | |||
| Nutricionista Dietista en H. R. | 8.0 | 770.88 | 6,166.98 | Aut. | |||
| Oficial de Conservación en H. R. | 8.0 | 602.10 | 4,816.74 | Aut. | |||
| Operador de Mantenimiento en H. R. | 8.0 | 602.10 | 4,816.74 | Aut. | |||
| Operador de Servicios Auxiliares (Laboratorio) en H. R. | 8.0 | 665.38 | 5,322.96 | Aut. | |||
| Operador de Servicios Auxiliares (Radiodiagnóstico) en H. R. | 8.0 | 665.38 | 5,322.96 | Aut. | |||
| Trabajadora Social en H. R. | 8.0 | 770.88 | 6,166.98 | Aut. | |||
| Vigente a partir del 16 de octubre de 2020. | | | | | |||
| Montos brutos en pesos | |||
| Nivel | Sueldo Tabular | Nivel | Sueldo tabular |
| | | | |
| N04 | 3,740.50 | N34 | 8,226.88 |
| N05 | 3,927.40 | N35 | 8,548.62 |
| N06 | 4,078.04 | N36 | 8,668.52 |
| N07 | 4,205.72 | N37 | 8,931.98 |
| N08 | 4,390.02 | N38 | 9,123.90 |
| N09 | 4,520.92 | N39 | 9,391.16 |
| N10 | 4,816.82 | N40 | 9,603.62 |
| N11 | 4,884.40 | N41 | 10,203.76 |
| N12 | 5,094.58 | N42 | 10,477.00 |
| N13 | 5,253.00 | N43 | 10,864.62 |
| N14 | 5,310.60 | N44 | 11,044.84 |
| N15 | 5,549.72 | N45 | 11,203.46 |
| N16 | 5,719.88 | N46 | 11,680.12 |
| N17 | 5,889.56 | N47 | 11,931.96 |
| N18 | 5,931.60 | N48 | 12,262.10 |
| N19 | 6,034.60 | N49 | 12,880.80 |
| N20 | 6,166.98 | N50 | 13,405.72 |
| N21 | 6,292.20 | N51 | 13,871.68 |
| N22 | 6,520.36 | N52 | 14,462.80 |
| N23 | 6,692.94 | N53 | 15,041.52 |
| N24 | 6,811.96 | N54 | 15,362.48 |
| N25 | 6,866.94 | N55 | 15,812.04 |
| N26 | 7,044.12 | N56 | 16,417.00 |
| N27 | 7,206.38 | N57 | 17,161.54 |
| N28 | 7,309.76 | N58 | 17,959.52 |
| N29 | 7,471.48 | N59 | 18,752.86 |
| N30 | 7,517.26 | N60 | 19,812.18 |
| N31 | 7,619.68 | N61 | 20,645.92 |
| N32 | 7,849.34 | N62 | 21,558.34 |
| N33 | 8,017.80 | N63 | 22,776.10 |
| Vigente a partir del 16 de octubre de 2020. | | | |
| Montos brutos en pesos | ||||
| Grupo | Grado | Sueldo Tabular | Compensación Garantizada | Percepción Ordinaria Bruta |
| | | | | |
| W | A | 4,055.26 | 5,251.64 | 9,306.90 |
| W | B | 4,382.72 | 5,599.80 | 9,982.52 |
| W | C | 4,735.36 | 5,991.50 | 10,726.86 |
| V | A | 5,113.18 | 6,455.70 | 11,568.88 |
| V | B | 5,516.22 | 6,905.48 | 12,421.70 |
| V | C | 5,956.98 | 7,384.18 | 13,341.16 |
| U | A | 6,435.52 | 7,949.94 | 14,385.46 |
| U | B | 6,951.92 | 8,515.74 | 15,467.66 |
| U | C | 7,518.64 | 8,965.48 | 16,484.12 |
| T | A | 8,123.18 | 9,632.82 | 17,756.00 |
| T | B | 8,778.04 | 10,604.78 | 19,382.82 |
| T | C | 9,470.70 | 11,112.52 | 20,583.22 |
| S | A | 10,226.36 | 12,070.04 | 22,296.40 |
| S | B | 11,044.96 | 12,853.40 | 23,898.36 |
| S | C | 11,926.58 | 14,014.00 | 25,940.58 |
| R | A | 12,883.72 | 15,247.10 | 28,130.82 |
| R | B | 13,903.82 | 16,407.68 | 30,311.50 |
| R | C | 15,012.10 | 17,872.94 | 32,885.04 |
| Q | A | 16,221.14 | 19,338.16 | 35,559.30 |
| Q | B | 17,530.92 | 21,064.50 | 38,595.42 |
| Q | C | 18,916.24 | 25,445.72 | 44,361.96 |
| Vigente a partir del 1° de enero de 2020. | ||||
| Montos brutos en pesos | |||
| Grado, Grupo y Nivel | Sueldo Mensual | Compensación Garantizada | Percepción Ordinaria Bruta |
| | | | |
| H11 | 54,934.86 | 103,335.14 | 158,270.00 |
| J31 | 43,976.88 | 110,495.12 | 154,472.00 |
| J21 | 35,820.46 | 113,586.54 | 149,407.00 |
| J11 | 35,820.46 | 108,522.54 | 144,343.00 |
| K22 | 28,016.76 | 108,728.24 | 136,745.00 |
| K21 | 28,016.76 | 103,664.24 | 131,681.00 |
| K12 | 28,016.76 | 98,600.24 | 126,617.00 |
| K11 | 28,016.76 | 92,431.24 | 120,448.00 |
| L31 | 35,820.46 | 79,399.54 | 115,220.00 |
| L31 | 28,016.76 | 87,203.24 | 115,220.00 |
| L21 | 28,016.76 | 77,075.24 | 105,092.00 |
| L11 | 28,016.76 | 66,945.24 | 94,962.00 |
| M43 | 28,016.76 | 80,899.24 | 108,916.00 |
| M42 | 28,016.76 | 70,760.24 | 98,777.00 |
| M41 | 28,016.76 | 60,621.24 | 88,638.00 |
| M33 | 28,016.76 | 53,017.24 | 81,034.00 |
| M33 | 25,774.66 | 55,259.34 | 81,034.00 |
| M33 | 20,665.96 | 60,368.04 | 81,034.00 |
| M32 | 25,774.66 | 52,727.34 | 78,502.00 |
| M31 | 25,774.66 | 50,194.34 | 75,969.00 |
| M23 | 20,665.96 | 51,505.04 | 72,171.00 |
| M22 | 20,665.96 | 47,707.04 | 68,373.00 |
| M21 | 20,665.96 | 41,376.04 | 62,042.00 |
| Vigente a partir del 01 de noviembre de 2020, aplicable a partir del 01 de junio de 2020. | |||
| Montos brutos en pesos | |||
| Grado, Grupo y Nivel | Sueldo Mensual | Compensación Garantizada | Percepción Ordinaria Bruta |
| | | | |
| M13 | 20,665.96 | 38,843.04 | 59,509.00 |
| M12 | 20,665.96 | 36,311.04 | 56,977.00 |
| M11 | 20,665.96 | 35,045.04 | 55,711.00 |
| N33 | 16,699.66 | 37,745.34 | 54,445.00 |
| N32 | 13,770.22 | 35,356.78 | 49,127.00 |
| N31 | 18,625.26 | 26,449.74 | 45,075.00 |
| N31 | 13,770.22 | 31,304.78 | 45,075.00 |
| N23 | 11,947.98 | 29,836.02 | 41,784.00 |
| N22 | 11,947.98 | 26,544.02 | 38,492.00 |
| N21 | 11,947.98 | 25,784.02 | 37,732.00 |
| N13 | 11,485.48 | 23,713.52 | 35,199.00 |
| N12 | 11,485.48 | 22,447.52 | 33,933.00 |
| N11 | 11,485.48 | 21,181.52 | 32,667.00 |
| O33 | 8,432.00 | 23,729.00 | 32,161.00 |
| O32 | 8,432.00 | 21,300.00 | 29,732.00 |
| O31 | 8,432.00 | 19,601.00 | 28,033.00 |
| O23 | 8,134.00 | 17,686.00 | 25,820.00 |
| O22 | 8,134.00 | 16,706.00 | 24,840.00 |
| O21 | 8,134.00 | 14,814.00 | 22,948.00 |
| O13 | 7,550.00 | 15,015.00 | 22,565.00 |
| O12 | 7,550.00 | 14,304.00 | 21,854.00 |
| O11 | 7,550.00 | 13,749.00 | 21,299.00 |
| Vigente a partir del 01 de noviembre de 2020, aplicable a partir del 01 de junio de 2020. | |||
| Concepto / Prestación | Descripción | |
| 11 | Complemento adicional "Ayuda de Renta" | Cláusula 63 Bis inciso b) CCT, ayuda para pago de renta de casa-habitación. |
| 20 | Ayuda para pago de renta de casa habitación | Cláusula 63 Bis inciso a) CCT. |
| 29 | Prima de vacaciones | Cláusula 47 del CCT, los trabajadores tienen derecho a este pago sobre los salarios que les correspondan durante el periodo vacacional. |
| 48 | Ayuda para actividades culturales y recreativas | Cláusula 47 del CCT, los trabajadores recibirán este pago en función a la antigüedad efectiva. |
| 49 | Aguinaldo | Cláusula 107 del CCT, gratificación anual y proporcional a los días laborados en el año. |
| 50 | Ayuda de despensa | Cláusula 142 Bis del CCT, pago a los trabajadores para adquisición de mercancías. |
| 55 | Fondo de ahorro | Cláusula 144 del CCT, los trabajadores recibirán un pago en proporción a los días laborados. |
| Concepto / Prestación | Descripción | |
| 15 | Zona Aislada | Decreto Presidencial publicado en el Diario Oficial de la Federación el 10 de junio de 1988, pago del 50 por ciento del sueldo más el concepto 011 bruto a los trabajadores que laboren en las localidades de Baja California Sur y las Islas Marías en Sinaloa. |
| 16 | Alto Costo de Vida | Cláusula 98 del CCT, porcentaje según localidad. |
| 22 | Ayuda de Renta | Cláusula 63 Bis inciso c) del CCT, este concepto se otorga a partir de los cinco años de antigüedad efectiva. |
| 25 | Pago Supletorio de Guardería | Cláusula 76 fracción III del CCT, a trabajadores con derecho a guardería, en caso de no haber cupo para el hijo. |
| 27 | Compensación por pasajes domicilio y adscripción foránea | Cláusula 103 del CCT, al personal que presta sus servicios en un municipio diferente al de su lugar de residencia, siempre y cuando sea colindante. |
| 32 | Estímulos por Asistencia | Art. 91 del Reglamento Interior de Trabajo, pago de 3 días de aguinaldo a los trabajadores cuando asistan a laborar todos los días hábiles de la quincena. |
| 33 | Estímulos por Puntualidad | Cláusula 38 del CCT y Art. 93 del Reglamento Interior de Trabajo, pago de 2 días de aguinaldo que se otorga cuando el trabajador acumule 10 registros de asistencia hasta el minuto 5. |
| 67 | Estímulo Instructores Técnicos | Oficio circular 29 del 9 de septiembre de 1991, pago de 3 días de sueldo tabular más concepto 011 bruto, al personal que cumpla con 20 horas de instrucción cada quincena. |
| 84 | Estímulo a la Calidad y Eficiencia | Cláusula 18a. Transitoria del CCT, bono de productividad que recibirán los trabajadores de base a fin de estimular los resultados extraordinarios de cada trabajador. |
| Concepto / Prestación | Descripción | |
| 12 | Jornada Discontinua | Cláusula 28 del CCT, porcentaje por laborar jornada interrumpida por una hora o más. |
| 13 | Sobresueldo a Médicos | Cláusula 86 del CCT, compensación al médico, cirujano maxilofacial y estomatólogo, por destinar parte de su jornada a realizar visitas a domicilio a los derechohabientes usando los vehículos de su propiedad o realizar labores fuera de su jornada. |
| 14 | Infectocontagiosidad No Médica | Cláusula 86 Bis del CCT y Reglamento de Infectocontagiosidad y Emanaciones Radiactivas, personal no médico que labora en áreas o servicios de Infectocontagiosidad, de manera constante y permanente. |
| 23 | Infectocontagiosidad Médica | Cláusula 86 Bis del CCT y Reglamento de Infectocontagiosidad y Emanaciones Radiactivas, personal médico que labora en áreas o servicios de Infectocontagiosidad, de manera constante y permanente. |
| 26 | Pasajes fijos | Cláusula 103 del CCT, por desempeñar sus tareas fuera de los centros de trabajo, disfrutarán de una compensación. |
| 30 | Prima Dominical | Cláusula 46 Fracción II del CCT, los trabajadores que laboren los domingos disfrutarán de un pago adicional. |
| 31 | Cobertura de Menaje por Cambio de Lugar | Cláusula 99 del CCT, pago al personal que por necesidades del servicio es movilizado del lugar donde reside. |
| 39 | Bonificación Seguro Guarderías | Bonificación del Seguro de Responsabilidad Civil para la rama de Puericultura. |
| 40 | Bonificación Seguro Médico | Bonificación al personal médico como protección a la práctica médica. |
| 41 | Complemento de Ayuda a Becario | 10 por ciento de la Beca (neto). |
| Concepto / Prestación | Descripción | |
| 44 | Ayuda Refrigerio | A los trabajadores de guardería que no perciben en especie. |
| 46 | Ayuda Alojamiento Becarios | $100.00 mensual (neto). |
| 54 | Emanaciones Radiactivas No Médicas | Cláusula 86 Bis del CCT y Reglamento de Infectocontagiosidad y Emanaciones Radiactivas, personal no médico que labora y está expuesto en forma constante y permanente en áreas o servicios de emanaciones radiactivas. |
| 57 | Atención Integral Continua | Cláusula 86 último párrafo del CCT, sobresueldo a los médicos familiares, no familiares y cirujanos maxilofaciales, por la compactación de horarios y distribución de actividades. |
| 58 | Sobresueldo Docencia Enfermería | Cláusula 151 del CCT, sobresueldo a la rama de enfermería por participar en actividades docentes, de enseñanza y de investigación. |
| 59 | Complemento de Beca | Sobresueldo para el médico residente tomando como base el importe de la beca. |
| 61 | Sobresueldo Traslado Pacientes | Sobresueldo al personal de servicio de traslados de pacientes en vehículos de alta tecnología. |
| 62 | Ayuda para Libros Médicos | Apoyo para la adquisición de libros, revistas especializadas y material didáctico de médicos. |
| 63 | Emanaciones Radiactivas | Cláusula 86 Bis del CCT y Reglamento de Infectocontagiosidad y Emanaciones Radiactivas, personal médico que labora en forma constante y permanente en áreas o servicios de emanaciones radiactivas. |
| 64 | Material Didáctico a Médicos Residentes | Art. 30 del Reglamento de Médicos Residentes en Periodo de Adiestramiento en una Especialidad, apoyo a los médicos residentes para adquisición de libros durante la vigencia de la beca. |
| Concepto / Prestación | Descripción | |
| 72 | Ayuda para Libros No Médicos | Apoyo para la adquisición de libros, revistas especializadas y material didáctico para personal técnico y profesionista. |
| 73 | Bonificación Seguro de Enfermería | Bonificación del Seguro de Responsabilidad Civil al personal de la rama de enfermería como protección a la práctica de enfermería. |
| 78 | Actividades Académicas | Sobresueldo para fonoaudiólogos, terapista físico y ocupacionales que desempeñen sus funciones en unidades de medicina física y rehabilitación. |
| 83 | Sobresueldo por Investigación y Docencia | Cláusula 153 del CCT, los trabajadores de la categoría de Psicólogo Clínico por su participación en actividades docentes, de enseñanza y de investigación dirigidas al personal del IMSS y a los derechohabientes. |
| Concepto / Prestación | Descripción |
| Anteojos | Cláusula 75 del CCT, a solicitud del trabajador previo dictamen médico, el trabajador y sus hijos hasta los 18 años y 25 años si se encuentra estudiando, tendrán derecho a 2 dotaciones durante la vigencia del CCT. |
| Ropa de Trabajo, Uniformes y Gafete | Cláusula 69 del CCT, la dotación se otorga de acuerdo a la categoría, adscripción y acorde al clima de cada región. |
| Programas Recreativos, Culturales y Deportivos | Cláusula 147 del CCT, servicios de balneario en los centros vacacionales, acceso al parque acuático y campamentos con un ahorro del 50 por ciento en entrada y 15 por ciento en los servicios de hospedaje que prestan los Centros Vacacionales. |
| Tiendas | Cláusula 142 del CCT, se otorga quincenalmente el 50 por ciento de descuento en sus compras hasta por 100.00 pesos en una sola operación. |
| Concepto / Prestación | Descripción |
| ISR a cargo del IMSS por Fondo de Ahorro | Arts. 96 y 152 de la Ley del Impuesto Sobre la Renta y Cláusula 144 del CCT y Artículo 7 del Régimen de Jubilaciones y Pensiones. |
| ISR a cargo del IMSS por Estímulos y Ayuda de Renta | Arts. 96 y 152 de la Ley del Impuesto Sobre la Renta, Cláusula 63 Bis del CCT, Arts. 91 y 93 del Reglamento Interior de Trabajo, así como el Acuerdo del IMSS y el SNTSS del 5 de septiembre de 2018. |
| Aportación Patronal Cesantía y Vejez (Afore) | Arts. 15, frac. VII, 168 de la LSS, así como Convenio del 21 de abril de 1988. |
| Aportación Patronal al Seguro para el Retiro (Afore) | |
| Cuotas Obrero Patronales a cargo del IMSS | Arts. 15, frac. VIII, 25, 71, 72, 106, 107, 147, 211 y 212 de la LSS, así como Convenio del 21 de abril de 1988. |
| Aportación al INFONAVIT | Art. 136 de la Ley Federal del Trabajo. |
| ISR a cargo del IMSS por Aguinaldo | Arts. 96 y 152 de la Ley del Impuesto Sobre la Renta y Cláusula 107 del CCT. |
| ISR a cargo del IMSS por Compensación Garantizada | Arts. 96 y 152 de la Ley del Impuesto Sobre la Renta. |
| ISR a cargo del IMSS por Percepción Médica | Arts. 96 y 152 de la Ley del Impuesto Sobre la Renta y Acuerdo del IMSS, así como el SNTSS del 5 de septiembre de 2018. |
| Concepto / Prestación | Descripción |
| Enfermedad General | Cláusula 82 del CCT Enfermedades y Accidentes de Carácter no Profesional; Cláusula 83 del CCT Atención Médica; Cláusula 84 del CCT Certificado de Incapacidad. |
| La atención que requieran los trabajadores en los términos de la LSS y de las cláusulas conducentes del CCT, será impartida por médicos de base del IMSS, teniendo derecho a que se expida el certificado de incapacidad correspondiente, cuando el caso lo requiera, sin más autorización que la del médico tratante. | |
| Riesgo de Trabajo | Cláusula 87 del CCT Enfermedades de Trabajo y Reglamento Interior de Trabajo; Cláusula 88 del CCT Atención Médica por Riesgos de Trabajo; Cláusula 90 del CCT Prótesis, Órtesis, Ortopedia y Aparatos Auditivos. |
| El IMSS suministrará atención médica y medicinas a sus trabajadores en caso de riesgos de trabajo, así como, proporcionará oportunamente y gratuitamente prótesis, incluyendo implantes mamarios, órtesis y demás aparatos de ortopedia, de buena calidad y los repondrá cuando, por uso o por cualquier otra razón resulten inadecuados. | |
| De Previsión Social | Cláusula 76 del CCT Guarderías Infantiles; Cláusula 76 Bis del CCT Guardería en caso de Orfandad Total. |
| El IMSS se obliga a suministrar a sus trabajadores el servicio de guardería para sus hijos mayores de cuarenta y cinco días y hasta los seis años de edad, así como, a los hijos menores de seis años de edad, que queden en orfandad total a solicitud del tutor o de quien tenga la custodia, durante las horas de jornada laboral del trabajador, en términos del Reglamento de Guarderías para Hijos de Trabajadores del IMSS. |
| Cláusula 77 del CCT Maternidad, en los casos de maternidad, la trabajadora al servicio del IMSS, tendrá derecho a 90 días de descanso con salario íntegro, equipo completo de ropa (canastilla) para el recién nacido y suministro de leche durante los primeros diez meses de edad del niño, asimismo, las demás prestaciones que menciona la LSS. |
| Puesto | Total de plazas | Grupo Grado y Nivel | Sueldo Mensual | Compensación Garantizada | Percepción Ordinaria Bruta |
| | | | | | |
| Contralor Interno | 1 | J21 | 35,820.46 | 113,586.54 | 149,407.00 |
| Coordinadores | 6 | K21 | 28,016.76 | 103,664.24 | 131,681.00 |
| Coordinadores Regionales | 4 | M31 | 25,774.66 | 50,194.34 | 75,969.00 |
| Coordinadores Regionales del Área de Auditoría, Quejas y Responsabilidades en Delegaciones | 10 | M33 | 25,774.66 | 55,259.34 | 81,034.00 |
| 1 | M33 | 20,665.96 | 60,368.04 | 81,034.00 | |
| Jefe de División | 20 | M33 | 20,665.96 | 60,368.04 | 81,034.00 |
| | 3 | M31 | 25,774.66 | 50,194.34 | 75,969.00 |
| Coordinador Administrativo | 1 | L21 | 28,016.76 | 77,075.24 | 105,092.00 |
| Jefe del Área de Auditoría, Quejas y Responsabilidades en Delegaciones | 1 | M21 | 20,665.96 | 41,376.04 | 62,042.00 |
| 1 | M23 | 20,665.96 | 51,505.04 | 72,171.00 | |
| Subjefe de División | 1 | N31 | 13,770.22 | 31,304.78 | 45,075.00 |
| | Millones de pesos | ||
| Área de Servicio | Presupuesto ejercido | Diferencia absoluta 2020/2019 | |
| 2019 | 2020 | ||
| | | | |
| Total | 138.8 | 180 | 41.2 |
| | | | |
| Consejo Técnico | 42.1 | 44.5 | 2.4 |
| Comisión de Vigilancia | 1.7 | 2.3 | 0.6 |
| Dirección General | 0.3 | 3.4 | 3.1 |
| Dirección de Administración | 0.7 | 7.9 | 7.2 |
| Dirección Jurídica | 71.3 | 87.3 | 16.0 |
| Dirección de Vinculación Institucional y Evaluación de Delegaciones | 0.7 | 2.2 | 1.5 |
| Dirección de Prestaciones Médicas | 9 | 13.1 | 4.1 |
| Dirección de Prestaciones Económicas y Sociales | 8.4 | 7.4 | -1.0 |
| Dirección de Finanzas | 0.4 | 1.3 | 0.9 |
| Dirección de Incorporación y Recaudación | 1.4 | 0.9 | -0.5 |
| Dirección de Planeación Estratégica Institucional | 0.1 | 0 | -0.1 |
| Dirección de Innovación y Desarrollo Tecnológico | 0.6 | 4.9 | 4.3 |
| Secretaría General | 1.9 | 1.6 | -0.3 |
| Órgano Interno de Control | 0.2 | 0 | -0.2 |
| Órganos de Operación Administrativa Desconcentrada | 0 | 3.2 | 3.2 |
| Delegación | Personas contratadas en semanas nacionales de salud y actividades intensivas* | Personas contratadas en actividades permanentes | Cierre anual 2020 Cifras en pesos |
| | | | |
| Total general | 4,322 | 2,085 | 66,378,195 |
| | | | |
| Oficinas Centrales | - | 5 | 269,064 |
| | | | |
| Aguascalientes | 34 | 33 | 1,182,667 |
| Baja California | 62 | 71 | 2,654,916 |
| Baja California Sur | 48 | 26 | 930,094 |
| Campeche | 39 | 24 | 679,560 |
| Chiapas | 93 | 40 | 1,487,722 |
| Chihuahua | 113 | 77 | 2,888,043 |
| Coahuila | 116 | 77 | 2,283,799 |
| Colima | 69 | 29 | 1,123,323 |
| Durango | 128 | 33 | 737,750 |
| Estado de México Oriente | 307 | 119 | 4,622,862 |
| Estado de México Poniente | 161 | 58 | 2,627,063 |
| Guanajuato | 136 | 81 | 2,604,985 |
| Guerrero | 137 | 39 | 1,231,939 |
| Hidalgo | 101 | 44 | 1,084,656 |
| Jalisco | 288 | 118 | 3,977,836 |
| Michoacán | 197 | 60 | 1,585,721 |
| Morelos | 116 | 34 | 1,036,555 |
| Nayarit | 193 | 42 | 1,387,395 |
| Nuevo León | 263 | 144 | 3,446,788 |
| Oaxaca | 163 | 44 | 2,086,054 |
| Puebla | 83 | 66 | 2,211,176 |
| Querétaro | 88 | 44 | 1,574,838 |
| Quintana Roo | 74 | 50 | 1,739,348 |
| San Luis Potosí | 89 | 43 | 1,166,727 |
| Sinaloa | 85 | 53 | 1,777,312 |
| Sonora | 76 | 65 | 1,603,100 |
| Tabasco | 45 | 27 | 726,698 |
| Tamaulipas | 186 | 67 | 2,491,283 |
| Tlaxcala | 78 | 25 | 677,064 |
| Veracruz Norte | 131 | 70 | 2,367,327 |
| Veracruz Sur | 150 | 60 | 1,825,792 |
| Yucatán | 110 | 48 | 1,216,747 |
| Zacatecas | 115 | 37 | 805,244 |
| Norte DF | 93 | 110 | 3,000,158 |
| Sur DF | 155 | 122 | 3,266,589 |
| *El dato representa un promedio de las contrataciones en Semanas Nacionales de Salud, más aquellas realizadas para programas intensivos de enero a marzo a causa del COVID - 19. |
| Delegación | Notificadores / Localizadores | Ejecutores | Supervisores de Ejecutores | Visitadores | Revisores | Promotores Firma Digital | Promotores del Campo | Promotores Clasificación de Empresas | Supervisor de Agente Telefónico | Apoyo a Requerimientos de la PRODECON | Apoyo a Procesos Administrativos | Analista Fiscal | Total |
| | | | | | | | | | | | | | |
| Total general | 215,426,270 | 194,339,249 | 40,306,003 | 124,438,570 | 57,141,111 | 36,332,047 | 22,654,470 | 46,105,033 | 369,444 | 1,738,803 | 10,783,655 | 1,877,969 | 751,512,624 |
| | | | | | | | | | | | | | |
| Oficinas Centrales | - | - | - | - | - | - | - | - | - | - | - | - | - |
| | | | | | | | | | | | | | |
| Aguascalientes | 2,945,141 | 2,670,762 | 378,289 | 1,995,332 | 1,001,303 | 787,401 | 410,652 | 836,165 | - | - | - | - | 11,025,045 |
| Baja California | 7,696,111 | 11,507,813 | 1,226,648 | 3,134,863 | 2,043,615 | 1,263,164 | 2,117,080 | 1,890,056 | - | - | - | - | 30,879,350 |
| Baja California Sur | 2,295,573 | 2,976,135 | 601,362 | 1,614,732 | 869,160 | 530,083 | 614,284 | 396,376 | - | - | - | - | 9,897,705 |
| Campeche | 2,664,937 | 2,397,153 | 336,599 | 1,310,673 | 905,796 | 574,239 | 274,094 | 1,514,357 | - | - | - | - | 9,977,848 |
| Chiapas | 5,193,149 | 5,414,142 | 1,115,293 | 1,311,018 | 1,151,324 | 683,553 | 821,684 | 847,055 | - | - | - | - | 16,537,218 |
| Chihuahua | 6,636,828 | 3,598,197 | 2,479,890 | 2,207,478 | 1,117,747 | 1,456,728 | 815,673 | 1,812,256 | - | - | - | - | 20,124,797 |
| Coahuila | 4,854,974 | 7,903,357 | 1,392,996 | 3,094,708 | 427,899 | 1,502,014 | 268,603 | 1,418,261 | - | - | - | - | 20,862,812 |
| Colima | 1,864,614 | 2,932,114 | 360,402 | 1,496,670 | 358,573 | 547,204 | 136,540 | 544,415 | - | - | - | - | 8,240,532 |
| Durango | 4,777,847 | 3,648,941 | 503,850 | 3,451,061 | 867,763 | 614,799 | 341,624 | 639,045 | - | - | - | - | 14,844,930 |
| Estado de México Oriente | 9,351,033 | 8,942,836 | 1,348,743 | 3,773,026 | 2,877,100 | 562,155 | 399,590 | 2,114,593 | - | - | - | - | 29,369,076 |
| Estado de México Poniente | 8,167,386 | 4,267,730 | 740,739 | 3,634,327 | 482,178 | 754,879 | 257,495 | 1,248,887 | - | - | - | - | 19,553,621 |
| Guanajuato | 6,586,403 | 5,921,243 | 1,130,853 | 4,641,314 | 3,471,149 | 1,335,301 | 1,044,704 | 1,163,902 | - | - | - | - | 25,294,869 |
| Guerrero | 3,284,385 | 2,729,833 | 500,953 | 1,586,480 | 1,133,362 | 1,077,275 | 410,774 | 698,583 | - | - | - | - | 11,421,645 |
| Hidalgo | 3,821,036 | 2,531,837 | 501,190 | 1,905,241 | 1,001,423 | 1,032,311 | 412,564 | 708,703 | - | - | - | - | 11,914,305 |
| Jalisco | 18,226,100 | 18,926,126 | 2,662,224 | 12,826,871 | 3,141,036 | 1,865,528 | 1,286,123 | 2,932,606 | - | - | - | 444,527 | 62,311,141 |
| Michoacán | 6,293,683 | 6,138,064 | 616,106 | 4,063,860 | 872,665 | 1,248,997 | 1,081,897 | 1,122,369 | - | - | - | 575,911 | 22,013,552 |
| Morelos | 1,478,317 | 1,510,405 | 354,845 | 2,000,481 | 586,229 | 687,387 | 411,018 | 558,642 | - | - | - | - | 7,587,324 |
| Nayarit | 2,107,904 | 2,501,360 | 366,580 | 1,454,959 | 452,870 | 398,092 | 412,675 | 573,206 | - | - | - | - | 8,267,646 |
| Nuevo León | 8,420,138 | 10,136,239 | 3,864,203 | 6,320,580 | 5,313,177 | 1,723,576 | 409,040 | 3,005,720 | - | - | - | - | 39,192,673 |
| Oaxaca | 2,429,119 | 3,118,103 | 378,992 | 2,838,021 | 1,069,586 | 749,662 | 383,874 | 652,664 | - | - | - | - | 11,620,021 |
| Puebla | 6,753,024 | 6,156,857 | 883,002 | 4,387,098 | 877,453 | 1,307,094 | 136,623 | 1,455,050 | - | - | - | - | 21,956,201 |
| Querétaro | 3,511,713 | 5,723,689 | 749,457 | 2,310,350 | 2,116,059 | 596,906 | 408,804 | 1,388,127 | - | - | - | - | 16,805,105 |
| Quintana Roo | 5,189,577 | 2,902,952 | 631,094 | 2,378,699 | 1,085,813 | 910,418 | - | 695,871 | - | - | - | - | 13,794,424 |
| San Luis Potosí | 4,144,016 | 3,904,724 | 507,617 | 2,486,597 | 1,109,507 | 1,056,030 | 823,749 | 1,135,483 | - | - | - | - | 15,167,723 |
| Sinaloa | 6,225,716 | 10,260,057 | 993,614 | 3,790,368 | 535,171 | 1,161,930 | 3,061,201 | 947,690 | - | - | - | 456,141 | 27,431,888 |
| Sonora | 8,998,517 | 10,257,764 | 2,851,703 | 3,923,070 | 1,635,790 | 2,261,526 | 2,095,831 | 1,295,565 | - | - | - | 401,390 | 33,721,156 |
| Tabasco | 1,983,835 | 2,127,873 | 304,893 | 1,145,023 | 355,520 | 431,322 | 404,151 | 649,421 | - | - | - | - | 7,402,038 |
| Tamaulipas | 10,071,528 | 8,838,197 | 4,247,837 | 3,278,461 | 2,964,449 | 1,934,127 | 669,509 | 1,658,397 | - | - | - | - | 33,662,505 |
| Tlaxcala | 1,100,989 | 999,379 | 225,427 | 1,017,659 | 201,075 | 273,238 | 136,619 | 277,879 | - | - | - | - | 4,232,265 |
| Veracruz Norte | 8,787,933 | 6,512,703 | 1,155,394 | 3,277,000 | 1,849,907 | 1,299,348 | 837,353 | 1,106,072 | - | - | - | - | 24,825,710 |
| Veracruz Sur | 3,900,801 | 5,984,927 | 1,342,085 | 3,919,782 | 1,310,640 | 979,966 | 954,640 | 641,706 | - | - | - | - | 19,034,547 |
| Yucatán | 2,320,908 | 1,472,040 | 613,951 | 2,606,012 | 980,582 | 798,511 | 410,410 | 569,544 | - | - | - | - | 9,771,958 |
| Zacatecas | 2,227,284 | 2,987,094 | 239,203 | 1,107,008 | 880,602 | 386,896 | 405,592 | 531,495 | - | - | - | - | 8,765,174 |
| Norte DF | 12,826,329 | 6,270,703 | 2,365,838 | 11,662,390 | 5,694,231 | 1,607,227 | - | 5,232,862 | - | - | - | - | 45,659,580 |
| Sur DF | 28,289,422 | 10,167,900 | 2,334,131 | 12,487,358 | 6,400,357 | 1,933,160 | - | 3,842,010 | 369,444 | 1,738,803 | 10,783,655 | - | 78,346,240 |
| Cifras en pesos | ||||
| Carrera | "A" | "B" | "C" | "CC" |
| | | | | |
| Interno de Pregrado | - | - | - | 1,870.00 |
| Medicina | - | 2,400.00 | 3,500.00 | - |
| Odontología | 750 | 900 | 1,750.00 | - |
| Enfermería | 600 | 900 | 1,600.00 | - |
| Biólogo Ecologista | 200 | 300 | 700 | - |
| Citotecnólogo Técnico | 200 | 300 | 700 | - |
| Dietóloga | 200 | 300 | 700 | - |
| Dental Técnico | 200 | 300 | 700 | - |
| Farmacia Licenciatura | 200 | 300 | 700 | - |
| Inhaloterapia | 200 | 300 | 700 | - |
| Laboratorista Clínico Técnico | 200 | 300 | 700 | - |
| Nutrición Licenciatura | 200 | 300 | 700 | - |
| Optometría Técnico | 200 | 300 | 700 | - |
| Optometría Licenciatura | 200 | 300 | 700 | - |
| Psicología | 200 | 300 | 700 | - |
| Químico Fármaco-Biólogo | 200 | 300 | 700 | - |
| Rehabilitación Licenciatura | 200 | 300 | 700 | - |
| Salud Comunitaria Técnico | 200 | 300 | 700 | - |
| Salud Comunitaria Licenciatura | 200 | 300 | 700 | - |
| Terapia Física Técnico | 200 | 300 | 700 | - |
| Trabajo Social | 200 | 300 | 700 | - |
| Técnico Radiólogo | 200 | 300 | 700 | - |
| Aguinaldo | |
| Interno de Pregrado | Un mes del importe de la beca |
| Pasante de Servicio Social | Un mes del importe de la beca |
| Apoyo Didáctico Trimestral | |
| Pasante de Servicio Social en Medicina A | 200.00 pesos |
| Pasante de Servicio Social en Medicina B | 300.00 pesos |
| Pasante de Servicio Social en Medicina C | 1,100.00 pesos |
| Interno de Pregrado | 850.00 pesos |
| Ayuda a beneficiarios por fallecimiento | |
| Interno de Pregrado y Pasante de Servicio Social | 18,500.00 pesos por muerte o invalidez total o permanente para los pasantes con goce de beca tipo "A" y "B", menor o igual a 2,000.00 pesos. |
| 40,500.00 pesos para los becarios que tengan beca tipo "C" o "CC", montos mayores a 2,000.00 pesos. | |
| Atención Médica | |
| Interno de Pregrado y Pasante de Servicio Social, Atención Médico Quirúrgica | Durante el tiempo que dure el ciclo académico, extensivo para sus padres o en su caso, cónyuge e hijos, de acuerdo con la normatividad vigente |
| Tipo | Importe Pesos |
| Profesionista | 800 |
| Técnico | 400 |
| Régimen | Tipo de Contratación | Clave de Categoría | Categoría | Plazas Ocupadas |
| | | | | 352,154 |
| Ordinario | Base | 20000180 | ABOGADO 80 | 72 |
| Ordinario | Base | 2003080 | AUX DE SERVS ADMVOS 80 | 1 |
| Ordinario | Base | 20050065 | AYUDANTE DE AUTOPSIA 65 | 5 |
| Ordinario | Base | 20050080 | AYUDANTE DE AUTOPSIA 80 | 89 |
| Ordinario | Base | 20060080 | BIBLIOTECARIO 80 | 50 |
| Ordinario | Base | 20070080 | BIOLOGO 80 | 18 |
| Ordinario | Base | 20090080 | AUX DE ADMON CENT VAC 80 | 35 |
| Ordinario | Base | 20090180 | AUX ATEN MED CENT VAC 80 | 12 |
| Ordinario | Base | 20090280 | AUX HOSPEDAJE CENT VAC 80 | 55 |
| Ordinario | Base | 20090380 | AUX DE OP CONT CENT VAC80 | 3 |
| Ordinario | Base | 20090480 | LAVANDERO CENT VAC 80 | 6 |
| Ordinario | Base | 20090580 | OP SEG ALBERCA CENT VAC80 | 21 |
| Ordinario | Base | 20090680 | OP SERVS INTER CENT VAC80 | 164 |
| Ordinario | Base | 20090780 | OP DE VEHICULO CENT VAC80 | 20 |
| Ordinario | Base | 20090880 | PLANCHADOR CENTROS VAC 80 | 14 |
| Ordinario | Base | 20090980 | VIGILANTE EN CENT VAC 80 | 1 |
| Ordinario | Base | 20100080 | CIRUJANO MAXILO-FACIAL 80 | 165 |
| Ordinario | Base | 2010180 | ARQUITECTO 80 | 1 |
| Ordinario | Base | 20110080 | CITOTECNOLOGO 80 | 374 |
| Ordinario | Base | 20130080 | CONTADOR 80 | 8 |
| Ordinario | Base | 20140080 | CUIDADOR DE ANIMALES 80 | 16 |
| Ordinario | Base | 20180040 | EDUCADORA 40 | 44 |
| Ordinario | Base | 20180060 | EDUCADORA 60 | 4 |
| Ordinario | Base | 20180065 | EDUCADORA 65 | 7 |
| Ordinario | Base | 20180080 | EDUCADORA 80 | 325 |
| Ordinario | Base | 20190080 | ELECTROCARDIOGRAFISTA 80 | 16 |
| Ordinario | Base | 20200065 | ELEVADORISTA 65 | 13 |
| Ordinario | Base | 20200080 | ELEVADORISTA 80 | 21 |
| Ordinario | Base | 20210080 | AUX DE ENFERMERIA GRAL 80 | 33,786 |
| Ordinario | Base | 20210180 | AUX DE ENF SALUD PUB 80 | 4,408 |
| Ordinario | Base | 20210280 | AUX DE ENFERMERIA GRAL HR | 2 |
| Ordinario | Base | 20220080 | ESTOMATOLOGO 80 | 2,046 |
| Ordinario | Base | 20230380 | QUIMICO RESPONSABLE 80 | 1 |
| Ordinario | Base | 20240060 | FONOAUDIOLOGO 60 | 2 |
| Ordinario | Base | 20240080 | FONOAUDIOLOGO 80 | 55 |
| Ordinario | Base | 20270060 | HISTOTECNOLOGO 60 | 8 |
| Ordinario | Base | 20270080 | HISTOTECNOLOGO 80 | 365 |
| Ordinario | Base | 20290060 | INHALOTERAPEUTA 60 | 69 |
| Ordinario | Base | 20290065 | INHALOTERAPEUTA 65 | 54 |
| Ordinario | Base | 20290080 | INHALOTERAPEUTA 80 | 858 |
| Ordinario | Base | 20310080 | INTENDENTE 80 | 1 |
| Ordinario | Base | 20320060 | AUX DE LABORATORIO 60 | 31 |
| Ordinario | Base | 20320080 | AUX DE LABORATORIO 80 | 2,298 |
| Ordinario | Base | 20320160 | LABORATORISTA 60 | 150 |
| Ordinario | Base | 20320180 | LABORATORISTA 80 | 3,835 |
| Ordinario | Base | 20340080 | MACHETERO 80 | 1 |
| Ordinario | Base | 20360180 | MEDICO NO FAMILIAR 80 | 40,637 |
| Ordinario | Base | 20360280 | MEDICO FAMILIAR 80 | 18,867 |
| Ordinario | Base | 20360380 | MEDICO GENERAL U MED 80 | 6 |
| Ordinario | Base | 20360480 | MEDICO GENERAL 80 | 3,077 |
| Ordinario | Base | 20360580 | MEDICO NO FAMILIAR H R | 1 |
| Ordinario | Base | 20370080 | TECNICO DE MICROFOTOG 80 | 8 |
| Ordinario | Base | 20380080 | MULTILITISTA 80 | 17 |
| Ordinario | Base | 20410060 | OP MAQUINA DE REV AUT 60 | 9 |
| Ordinario | Base | 20410080 | OP MAQUINA DE REV AUT 80 | 122 |
| Ordinario | Base | 20420060 | OPTOMETRISTA 60 | 16 |
| Ordinario | Base | 20420080 | OPTOMETRISTA 80 | 15 |
| Ordinario | Base | 20430040 | ORIENTADOR 40 | 1 |
| Ordinario | Base | 20430065 | ORIENTADOR 65 | 5 |
| Ordinario | Base | 20430080 | ORIENTADOR 80 | 56 |
| Ordinario | Base | 20440020 | ORIENT ACT FAMILIARES 20 | 145 |
| Ordinario | Base | 20440033 | ORIENT ACT FAMILIARES 33 | 7 |
| Ordinario | Base | 20440040 | ORIENT ACT FAMILIARES 40 | 108 |
| Ordinario | Base | 20440120 | ORIENT ACT ARTISTICAS 20 | 16 |
| Régimen | Tipo de Contratación | Clave de Categoría | Categoría | Plazas Ocupadas |
| | | | | |
| Ordinario | Base | 20440133 | ORIENT ACT ARTISTICAS 33 | 9 |
| Ordinario | Base | 20440140 | ORIENT ACT ARTISTICAS 40 | 22 |
| Ordinario | Base | 20440220 | ORIENT ACT ART DANZA 20 | 33 |
| Ordinario | Base | 20440240 | ORIENT ACT ART DANZA 40 | 45 |
| Ordinario | Base | 20440320 | ORIENT ACT ARTIS MUSIC 20 | 15 |
| Ordinario | Base | 20440340 | ORIENT ACT ART MUSICA 40 | 57 |
| Ordinario | Base | 20440420 | ORIENT ACT ART ARTE DRA20 | 14 |
| Ordinario | Base | 20440433 | ORIENT ACT ART ARTE DRA33 | 1 |
| Ordinario | Base | 20440440 | ORIENT ACT ART ARTE DRA40 | 5 |
| Ordinario | Base | 20440520 | ORIENT EDUC FISICA 20 | 4 |
| Ordinario | Base | 20440620 | ORIENT INIC CULTURAL 20 | 29 |
| Ordinario | Base | 20440640 | ORIENT INIC CULTURAL 40 | 33 |
| Ordinario | Base | 20440720 | ORIENT TECNICO MEDICO 20 | 96 |
| Ordinario | Base | 20440780 | ORIENT TECNICO MEDICO 80 | 2 |
| Ordinario | Base | 20450065 | AUX ORIENTADOR TEC MED 65 | 9 |
| Ordinario | Base | 20460080 | ORTOPEDISTA 80 | 7 |
| Ordinario | Base | 20490015 | PIANISTA 15 | 3 |
| Ordinario | Base | 20500065 | AUX ADMON UNID MEDICA 65 | 232 |
| Ordinario | Base | 20500080 | AUX ADMON UNID MEDICA 80 | 1,094 |
| Ordinario | Base | 20500180 | AUX ENFERMERIA U M 80 | 454 |
| Ordinario | Base | 20500265 | AUX LIMP Y COC U MED 65 | 8 |
| Ordinario | Base | 20500280 | AUX LIMP Y COC U MED 80 | 24 |
| Ordinario | Base | 20500365 | AUX SERVS GRALES U MED 65 | 160 |
| Ordinario | Base | 20500380 | AUX SERVS GRALES U MED 80 | 1,018 |
| Ordinario | Base | 20520080 | PROMOTOR ESTOMATOLOGIA 80 | 160 |
| Ordinario | Base | 20530080 | PROM SALUD COMUNITARIA 80 | 175 |
| Ordinario | Base | 20540080 | PSICOLOGO 80 | 70 |
| Ordinario | Base | 20540160 | PSICOLOGO CLINICO 60 | 43 |
| Ordinario | Base | 20540180 | PSICOLOGO CLINICO 80 | 479 |
| Ordinario | Base | 20550080 | PSICOMETRA 80 | 2 |
| Ordinario | Base | 20570060 | TECNICO RADIOLOGO 60 | 259 |
| Ordinario | Base | 20570080 | TECNICO RADIOLOGO 80 | 4,032 |
| Ordinario | Base | 20580060 | RADIOTERAPEUTA 60 | 1 |
| Ordinario | Base | 20580080 | RADIOTERAPEUTA 80 | 155 |
| Ordinario | Base | 20600065 | GUARDAVIDAS 65 | 45 |
| Ordinario | Base | 20600080 | GUARDAVIDAS 80 | 30 |
| Ordinario | Base | 2062260 | OFICIAL PUERICULTURA 60 | 1 |
| Ordinario | Base | 20640060 | TEC MANEJO AP ELECTRODI60 | 38 |
| Ordinario | Base | 20640080 | TEC MANEJO AP ELECTRODI80 | 332 |
| Ordinario | Base | 20650080 | TECNICO MED NUCLEAR 80 | 55 |
| Ordinario | Base | 2065940 | OR ACT ART ART PLAST 40 | 2 |
| Ordinario | Base | 20660080 | AUX TEC SERVS DIET 80 | 14 |
| Ordinario | Base | 2067540 | ORIENT ACT ART DRAM 40 | 13 |
| Ordinario | Base | 2067840 | OR ACT ART ART PLAS 40 | 6 |
| Ordinario | Base | 20680060 | TERAPISTA FISICO 60 | 127 |
| Ordinario | Base | 20680080 | TERAPISTA FISICO 80 | 1,098 |
| Ordinario | Base | 20680160 | TERAPISTA OCUPACIONAL 60 | 17 |
| Ordinario | Base | 20680180 | TERAPISTA OCUPACIONAL 80 | 178 |
| Ordinario | Base | 2068533 | ORIENT ACT ARTIS MUSIC 33 | 1 |
| Ordinario | Base | 2068840 | ORIENT TECNICO MEDICO 40 | 15 |
| Ordinario | Base | 2069740 | ORIENT EDUC FISICA 40 | 7 |
| Ordinario | Base | 2070320 | PIANISTA 20 | 1 |
| Ordinario | Base | 20710065 | AUX DE TRAB SOCIAL 65 | 243 |
| Ordinario | Base | 20710080 | AUX DE TRAB SOCIAL 80 | 61 |
| Ordinario | Base | 20730080 | MED TRAS PAC URGENCIA 80 | 171 |
| Ordinario | Base | 20730180 | MED TRAS PAC TERAP INT 80 | 16 |
| Ordinario | Base | 20740080 | AUX ADMON UMEMC 80 | 1 |
| Ordinario | Base | 20740180 | AUX ATEN MED UMEMC 80 | 15 |
| Ordinario | Base | 20750780 | LABORATORISTA HR 80 | 1 |
| Ordinario | Base | 20750880 | ESTOMATOLOGO HR 80 | 3 |
| Ordinario | Base | 20751280 | ENFERMERA GENERAL HR 80 | 3 |
| Ordinario | Base | 20751980 | OP DE MANTENIMIENTO HR 80 | 1 |
| Ordinario | Base | 20760065 | MENSAJERO 65 | 808 |
| Ordinario | Base | 20760080 | MENSAJERO 80 | 871 |
| Régimen | Tipo de Contratación | Clave de Categoría | Categoría | Plazas Ocupadas |
| | | | | |
| Ordinario | Base | 20770080 | JEFE DE OFICINA A 80 | 54 |
| Ordinario | Base | 20780080 | CAM VEH SER OR PR 80 | 616 |
| Ordinario | Base | 20780380 | CAMILLERO EN UNIDADES HOSPITALARIAS 80 | 6,701 |
| Ordinario | Base | 20790080 | AUX DE VELATORIO 80 | 58 |
| Ordinario | Base | 20790180 | OPERADOR DE VELATORIO 80 | 86 |
| Ordinario | Base | 20790280 | AYTE EMBALSAMAMIENTO 80 | 6 |
| Ordinario | Base | 20800065 | VETERINARIO 65 | 1 |
| Ordinario | Base | 20800080 | VETERINARIO 80 | 8 |
| Ordinario | Base | 20810080 | YESISTA 80 | 25 |
| Ordinario | Base | 21020065 | AUXILIAR DE ALMACEN 65 | 23 |
| Ordinario | Base | 21020080 | AUXILIAR DE ALMACEN 80 | 2,365 |
| Ordinario | Base | 21040065 | ASISTENTE MEDICA 65 | 18,632 |
| Ordinario | Base | 21040080 | ASISTENTE MEDICA 80 | 8,206 |
| Ordinario | Base | 21060065 | TECNICO DE BIBLIOTECAS 65 | 59 |
| Ordinario | Base | 21060080 | TECNICO DE BIBLIOTECAS 80 | 141 |
| Ordinario | Base | 21120080 | TECNICO POLIVALENTE 80 | 3,423 |
| Ordinario | Base | 21210080 | ENFERMERA GENERAL 80 | 50,923 |
| Ordinario | Base | 21230065 | AUXILIAR DE FARMACIA 65 | 24 |
| Ordinario | Base | 21230080 | AUXILIAR DE FARMACIA 80 | 3,445 |
| Ordinario | Base | 21250065 | OFICIAL PUERICULTURA 65 | 2,545 |
| Ordinario | Base | 21250080 | OFICIAL PUERICULTURA 80 | 3,500 |
| Ordinario | Base | 21300065 | AUX DE SERVS DE INT 65 | 189 |
| Ordinario | Base | 21300080 | AUX DE SERVS DE INT 80 | 1,011 |
| Ordinario | Base | 21310080 | AUX LIMPIEZA E HIGIENE UM Y NO MED 80 | 17,149 |
| Ordinario | Base | 21330065 | OP SERVS DE LAVANDERIA 65 | 6 |
| Ordinario | Base | 21330080 | OP SERVS DE LAVANDERIA 80 | 2,825 |
| Ordinario | Base | 21390065 | NUTRICIONISTA DIETISTA 65 | 1 |
| Ordinario | Base | 21390080 | NUTRICIONISTA DIETISTA 80 | 2,319 |
| Ordinario | Base | 21510040 | PROF EDUC FISICA A 40 | 157 |
| Ordinario | Base | 21510060 | PROF EDUC FISICA A 60 | 48 |
| Ordinario | Base | 21510080 | PROF EDUC FISICA A 80 | 76 |
| Ordinario | Base | 21560080 | QUIMICO CLINICO 80 | 4,050 |
| Ordinario | Base | 21610065 | MANEJADOR ALIMENTOS 65 | 3 |
| Ordinario | Base | 21610080 | MANEJADOR ALIMENTOS 80 | 8,294 |
| Ordinario | Base | 21670065 | OPERADOR TELEFONICO A 65 | 280 |
| Ordinario | Base | 21670080 | OPERADOR TELEFONICO A 80 | 286 |
| Ordinario | Base | 21690080 | OP GRAL EN TIENDAS 80 | 551 |
| Ordinario | Base | 21700065 | TRABAJADORA SOCIAL 65 | 1,306 |
| Ordinario | Base | 21700080 | TRABAJADORA SOCIAL 80 | 2,712 |
| Ordinario | Base | 21720065 | CHOFER 65 | 110 |
| Ordinario | Base | 21720080 | CHOFER 80 | 664 |
| Ordinario | Base | 21720180 | MOTOCICLISTA 80 | 1 |
| Ordinario | Base | 21730080 | ENF TRAS PAC URGENCIA 80 | 279 |
| Ordinario | Base | 21730180 | TEC OP TRANS PAC URG 80 | 702 |
| Ordinario | Base | 21760065 | AUX UNIV DE OFICINAS 65 | 3,759 |
| Ordinario | Base | 21760080 | AUX UNIV DE OFICINAS 80 | 20,585 |
| Ordinario | Base | 21780080 | OPERADOR VEH SER OR PR 80 | 283 |
| Ordinario | Base | 21780165 | OPERADOR AMBULANCIAS 65 | 425 |
| Ordinario | Base | 21780180 | OPERADOR AMBULANCIAS 80 | 2,053 |
| Ordinario | Base | 21820080 | AUX SOPORTE TEC INFORMAT | 1,099 |
| Ordinario | Base | 22020080 | OFICIAL DE ALMACEN 80 | 1,159 |
| Ordinario | Base | 22040080 | COORD ASIST MEDICAS 80 | 1,030 |
| Ordinario | Base | 22060080 | ASIST BIBLIOTECARIO 80 | 117 |
| Ordinario | Base | 22120080 | TECNICO ELECTRICISTA 80 | 897 |
| Ordinario | Base | 22120180 | TECNICO ELECTRONICO 80 | 95 |
| Ordinario | Base | 22120280 | TECNICO MECANICO 80 | 763 |
| Ordinario | Base | 22120380 | TECNICO PLOMERO 80 | 713 |
| Ordinario | Base | 22210080 | ENFERMERA ESPECIALISTA 80 | 14,352 |
| Ordinario | Base | 22210180 | ENF ESPEC SALUD PUBL 80 | 530 |
| Ordinario | Base | 22230080 | AYUDANTE DE FARMACIA 80 | 1,600 |
| Ordinario | Base | 22250080 | TECNICO PUERICULTURA 80 | 361 |
| Ordinario | Base | 22300080 | AYTE DE SERVS DE INT 80 | 59 |
| Ordinario | Base | 22310080 | AYTE LIMPIEZA E HIGIENE UM Y NO MED 80 | 1,023 |
| Ordinario | Base | 22330080 | OF SERVS DE LAVANDERIA 80 | 218 |
| Régimen | Tipo de Contratación | Clave de Categoría | Categoría | Plazas Ocupadas |
| | | | | |
| Ordinario | Base | 22390080 | ESP NUTRIC DIETETICA 80 | 190 |
| Ordinario | Base | 22510040 | PROF EDUC FISICA B 40 | 8 |
| Ordinario | Base | 22510060 | PROF EDUC FISICA B 60 | 24 |
| Ordinario | Base | 22510080 | PROF EDUC FISICA B 80 | 10 |
| Ordinario | Base | 22560080 | QUIMICO CLIN JEF SECC 80 | 127 |
| Ordinario | Base | 22610080 | COCINERO TECNICO 2 80 | 668 |
| Ordinario | Base | 22670080 | OPERADOR TELEFONICO B 80 | 94 |
| Ordinario | Base | 22690080 | JEFE DE LINEA EN TIENDA80 | 62 |
| Ordinario | Base | 22700080 | TRABAJADOR SOCIAL CLINICO | 1,210 |
| Ordinario | Base | 22720080 | CONTROLADOR VEHICULOS 80 | 42 |
| Ordinario | Base | 22730080 | ENF TRAS PAC TERAP INT 80 | 29 |
| Ordinario | Base | 22730180 | TEC OP TRANS PAC T INT 80 | 39 |
| Ordinario | Base | 22760080 | OFICIAL DE TESORERIA 80 | 1,566 |
| Ordinario | Base | 22760180 | OF DE SERVS TECNICOS 80 | 2,981 |
| Ordinario | Base | 22760280 | OF DE SERVS ADMVOS 80 | 246 |
| Ordinario | Base | 22760380 | OFICIAL DE PERSONAL 80 | 1,871 |
| Ordinario | Base | 22760480 | OFICIAL DE ESTADISTICA 80 | 2,003 |
| Ordinario | Base | 22760580 | OF DE PROCES DE DATOS 80 | 2 |
| Ordinario | Base | 22820180 | OF SOPORTE TEC INFORMAT | 203 |
| Ordinario | Base | 2299772 | AUX DE SERVS DE INT 72 | 1 |
| Ordinario | Base | 23020080 | COORDINADOR DE ALMACEN 80 | 364 |
| Ordinario | Base | 2306380 | CAJERA DE TIENDAS 80 | 1 |
| Ordinario | Base | 2306580 | JEFE DE LINEA EN TIENDA80 | 1 |
| Ordinario | Base | 23120080 | TEC A AIRE ACON REFRIG 80 | 486 |
| Ordinario | Base | 23120180 | TEC A EQUIPOS MEDICOS 80 | 504 |
| Ordinario | Base | 23120280 | TEC A FLUIDOS-ENERGET 80 | 139 |
| Ordinario | Base | 23120380 | TEC A PLANTAS LAVADO 80 | 42 |
| Ordinario | Base | 23120480 | TEC A TELECOMUNICACION 80 | 45 |
| Ordinario | Base | 23160080 | DIBUJANTE EST Y PUB A 80 | 1 |
| Ordinario | Base | 23210080 | ENFERMERA JEFE DE PISO 80 | 5,810 |
| Ordinario | Base | 23230080 | OFICIAL DE FARMACIA 80 | 889 |
| Ordinario | Base | 23300080 | OFICIAL SERVS DE INT 80 | 7 |
| Ordinario | Base | 23390080 | NUTRIOLOGO CLIN ESPEC | 53 |
| Ordinario | Base | 23510040 | PROF EDUC FISICA C 40 | 11 |
| Ordinario | Base | 23510060 | PROF EDUC FISICA C 60 | 30 |
| Ordinario | Base | 23510080 | PROF EDUC FISICA C 80 | 62 |
| Ordinario | Base | 23610080 | COCINERO TECNICO 1 80 | 585 |
| Ordinario | Base | 23670080 | OPERADOR TELEFONICO C 80 | 130 |
| Ordinario | Base | 23760080 | COORD DE TESORERIA 80 | 1,175 |
| Ordinario | Base | 23760180 | COOR DE SERVS TECNICOS 80 | 1,490 |
| Ordinario | Base | 23760280 | COORD DE SERVS ADMVOS 80 | 104 |
| Ordinario | Base | 23760380 | COORD DE PERSONAL 80 | 509 |
| Ordinario | Base | 23760480 | COORD DE ESTADISTICA 80 | 1,280 |
| Ordinario | Base | 23760680 | COORD DE CONTABILIDAD 80 | 594 |
| Ordinario | Base | 23820280 | COOR SOPORTE TEC INFORMAT | 103 |
| Ordinario | Base | 24020080 | JEFE DE GPO DE ALMACEN 80 | 99 |
| Ordinario | Base | 24120080 | TEC B EQUIPOS MEDICOS 80 | 377 |
| Ordinario | Base | 24120180 | TEC B FLUIDOS-ENERGET 80 | 266 |
| Ordinario | Base | 24120280 | TEC B PLANTAS LAVADO 80 | 28 |
| Ordinario | Base | 24120380 | TEC B TELECOMUNICACION 80 | 29 |
| Ordinario | Base | 24120480 | TEC EQ RECIPROCANTES 80 | 209 |
| Ordinario | Base | 24230080 | COORDINADOR DE FARMACIA80 | 290 |
| Ordinario | Base | 24670080 | COORD OP TELEFONICOS 80 | 10 |
| Ordinario | Base | 24760080 | JEFE DE GPO DE TESORER 80 | 561 |
| Ordinario | Base | 24760180 | JEFE GRUPO SERVS TEC 80 | 937 |
| Ordinario | Base | 24760280 | JEFE GPO SERVS ADMVOS 80 | 63 |
| Ordinario | Base | 24760380 | JEFE GPO DE PERSONAL 80 | 405 |
| Ordinario | Base | 24760480 | JEFE GPO ESTADISTICA 80 | 470 |
| Ordinario | Base | 24760680 | JEFE GPO CONTABILIDAD 80 | 150 |
| Ordinario | Base | 25020080 | ESP DE ALMACEN 80 | 72 |
| Ordinario | Base | 25120080 | TEC ELECT MED LAB 80 | 78 |
| Ordinario | Base | 25120180 | TEC C FLUIDOS-ENERGET 80 | 654 |
| Ordinario | Base | 25120280 | TEC C PLANTAS LAVADO 80 | 13 |
| Ordinario | Base | 25120380 | TEC C TELECOMUNICACION 80 | 29 |
| Régimen | Tipo de Contratación | Clave de Categoría | Categoría | Plazas Ocupadas |
| | | | | |
| Ordinario | Base | 25120480 | TEC MEC FLUIDOS ESPEC 80 | 55 |
| Ordinario | Base | 25120580 | TEC EQ ABSORCION 80 | 93 |
| Ordinario | Base | 25120680 | TEC EQ HELICOIDAL 80 | 108 |
| Ordinario | Base | 25120780 | TEC EQ RAYOS X 80 | 21 |
| Ordinario | Base | 25120880 | TEC EQ TURBOCENTRIFUGO 80 | 184 |
| Ordinario | Base | 25760080 | ESP DE TESORERIA 80 | 175 |
| Ordinario | Base | 25760180 | ESP DE SERVS TECNICOS 80 | 67 |
| Ordinario | Base | 25760280 | ESP DE SERVS ADMVOS 80 | 39 |
| Ordinario | Base | 25760380 | ESP DE PERSONAL 80 | 167 |
| Ordinario | Base | 25760480 | ESP DE ESTADISTICA 80 | 72 |
| Ordinario | Base | 25760680 | ESP DE CONTABILIDAD 80 | 44 |
| Ordinario | Base | 26120180 | ESP EQ LABORATORIO 80 | 2 |
| Ordinario | Base | 26120280 | ESP EQ MEC FLUIDOS 80 | 2 |
| Ordinario | Base | 26120380 | ESP EQ AIRE ACON REFRI 80 | 5 |
| Ordinario | Base | 26120580 | ESP EQ ELECT MEDICA 80 | 8 |
| Ordinario | Base | 26120780 | ESP FLUIDOS ENERGET 80 | 33 |
| Régimen | Tipo de Contratación | Clave de Categoría | Categoría | Plazas Ocupadas |
| | | | | |
| | | | | 30,988 |
| Ordinario | Confianza | 1522680 | 06 VIGILANTE C 80 | 1 |
| Ordinario | Confianza | 1501480 | 14 CONFIANZA NIVEL 14 80 | 1 |
| Ordinario | Confianza | 1588580 | 47 JEFE OFICINA B 80 | 1 |
| Ordinario | Confianza | 1800180 | N01 CONFIANZA NIVEL 80 | 1 |
| Ordinario | Confianza | 1800280 | N02 CONFIANZA NIVEL 80 | 2 |
| Ordinario | Confianza | 1800380 | N03 CONFIANZA NIVEL 80 | 12 |
| Ordinario | Confianza | 1800580 | N05 CONFIANZA NIVEL 80 | 1 |
| Ordinario | Confianza | 12000080 | N06 CONFIANZA NIVEL 80 | 2 |
| Ordinario | Confianza | 1808280 | N06 VIGILANTE C 80 | 4 |
| Ordinario | Confianza | 12006780 | N09 ASIST SALUD MENTAL 80 | 10 |
| Ordinario | Confianza | 12006280 | N10 AUX ADMINISTRATIVO 80 | 8 |
| Ordinario | Confianza | 12017380 | N10 TAQUIMECANOGRAFA 80 | 7 |
| Ordinario | Confianza | 12037780 | N10 VIGILANTE C 80 | 19 |
| Ordinario | Confianza | 12026980 | N12 OP CAJAS TIENDA 80 | 173 |
| Ordinario | Confianza | 12006380 | N12 OP SIST IMPRESION 80 | 5 |
| Ordinario | Confianza | 12016780 | N12 SRIA E UNID OPERAT 80 | 64 |
| Ordinario | Confianza | 12017480 | N12 SRIA J DEPTO DEL 1 80 | 2 |
| Ordinario | Confianza | 12029980 | N12 SRIA J DEPTO SUBD2 80 | 1 |
| Ordinario | Confianza | 12017080 | N12 SRIA J OFNA DEL 2 80 | 8 |
| Ordinario | Confianza | 12019780 | N12 SUBJ CJAS TIENDA AB80 | 7 |
| Ordinario | Confianza | 12037880 | N12 VIGILANTE B 80 | 12 |
| Ordinario | Confianza | 12006480 | N13 CAJ CV Y VELAT 80 | 5 |
| Ordinario | Confianza | 12006580 | N13 INST BASIC ENS CSS 80 | 9 |
| Ordinario | Confianza | 12019880 | N13 JEFE AREA TIENDA 80 | 29 |
| Ordinario | Confianza | 12017880 | N13 SRIA D UNID OPERAT 80 | 7 |
| Ordinario | Confianza | 12017580 | N13 SRIA J DEPTO DEL 2 80 | 20 |
| Ordinario | Confianza | 12030080 | N13 SRIA J DEPTO SUBD3 80 | 3 |
| Ordinario | Confianza | 12017180 | N13 SRIA J OFNA DEL 3 80 | 6 |
| Ordinario | Confianza | 12017980 | N13 SRIA J SERV DEL 1 80 | 1 |
| Ordinario | Confianza | 12018380 | N13 SRIA SUBDELEGADO 1 80 | 1 |
| Ordinario | Confianza | 12008880 | N14 AYTE ADMVO 80 | 69 |
| Ordinario | Confianza | 12038380 | N14 AYTE SEGURIDAD CV 80 | 34 |
| Ordinario | Confianza | 12026780 | N14 CONTROLADOR TARJ 80 | 5 |
| Ordinario | Confianza | 12020380 | N14 PROM REGIS PR REC N80 | 1 |
| Ordinario | Confianza | 12006680 | N14 PROMO BRIG SAL COM 80 | 8 |
| Ordinario | Confianza | 12049680 | N14 RECEPCIONISTA CEAGE | 1 |
| Ordinario | Confianza | 12037980 | N14 VIGILANTE A CUSTOD 80 | 7 |
| Ordinario | Confianza | 12000980 | N15 CONFIANZA NIVEL 80 | 2 |
| Ordinario | Confianza | 12018780 | N15 SRIA AUX DELEG 1 80 | 1 |
| Ordinario | Confianza | 12019180 | N15 SRIA C UNID OPERAT 80 | 15 |
| Ordinario | Confianza | 12017680 | N15 SRIA J DEPTO DEL 3 80 | 31 |
| Ordinario | Confianza | 12030180 | N15 SRIA J DEPTO SUBD4 80 | 11 |
| Ordinario | Confianza | 12017280 | N15 SRIA J OFNA DEL 4 80 | 27 |
| Ordinario | Confianza | 12018080 | N15 SRIA J SERV DEL 2 80 | 21 |
| Ordinario | Confianza | 1881280 | N15 SRIA J SERVS SUBD3 80 | 1 |
| Ordinario | Confianza | 12018480 | N15 SRIA SUBDELEGADO 2 80 | 5 |
| Ordinario | Confianza | 12009280 | N15 SUPERV SERVS CV 80 | 1 |
| Ordinario | Confianza | 12008380 | N16 CAJ AUX SUBD1 Y 2 80 | 1 |
| Ordinario | Confianza | 12001080 | N16 CONFIANZA NIVEL 80 | 2 |
| Ordinario | Confianza | 12008980 | N17 ASISTENTE ADMVO C 80 | 72 |
| Ordinario | Confianza | 12021480 | N17 CENSOR CONSTRUC 80 | 81 |
| Ordinario | Confianza | 12001180 | N17 CONFIANZA NIVEL 80 | 3 |
| Ordinario | Confianza | 12055380 | N17 CONTROLADOR INCIDENCIAS REC HUM 80 | 163 |
| Ordinario | Confianza | 12044680 | N17 HORNERO 80 | 2 |
| Ordinario | Confianza | 12019980 | N17 JEFE CAJ TIENDA 80 | 34 |
| Ordinario | Confianza | 12021580 | N17 LOCALIZADOR PATRON 80 | 60 |
| Ordinario | Confianza | 12042780 | N17 SECRETARIA UMAE 80 | 7 |
| Ordinario | Confianza | 12018880 | N17 SRIA AUX DELEG 2 80 | 2 |
| Ordinario | Confianza | 12007180 | N17 SRIA B UNID OPERAT 80 | 8 |
| Ordinario | Confianza | 12017780 | N17 SRIA J DEPTO DEL 4 80 | 23 |
| Ordinario | Confianza | 12018180 | N17 SRIA J SERV DEL 3 80 | 22 |
| Ordinario | Confianza | 12018580 | N17 SRIA SUBDELEGADO 3 80 | 4 |
| Ordinario | Confianza | 12006980 | N17 TECNICO TEATRAL B 80 | 3 |
| Ordinario | Confianza | 12008280 | N18 CAJ AUX SUBD3 Y 4 80 | 3 |
| Régimen | Tipo de Contratación | Clave de Categoría | Categoría | Plazas Ocupadas |
| | | | | |
| Ordinario | Confianza | 12008180 | N18 CAJERO AUX D1 Y 2 80 | 1 |
| Ordinario | Confianza | 12001280 | N18 CONFIANZA NIVEL 80 | 1 |
| Ordinario | Confianza | 12005980 | N18 J SEC PROD DIE UMH 80 | 68 |
| Ordinario | Confianza | 12032180 | N18 JEFE ROPERIA UMH 80 | 72 |
| Ordinario | Confianza | 12006880 | N18 OP SIST PERSONAL 80 | 40 |
| Ordinario | Confianza | 12005880 | N19 ENC BOD O COB IMSS 80 | 19 |
| Ordinario | Confianza | 12038480 | N19 JEFE GPO VIGIL CV 80 | 6 |
| Ordinario | Confianza | 12028080 | N20 AGENTE FUNERALES 80 | 51 |
| Ordinario | Confianza | 12049580 | N20 ASIST ADMVO B CEAGE | 1 |
| Ordinario | Confianza | 12001480 | N20 CONFIANZA NIVEL 80 | 5 |
| Ordinario | Confianza | 12026880 | N20 CONT REC E INC DEL 80 | 22 |
| Ordinario | Confianza | 12120380 | N20 ENFERMERA GRAL HR PROSP 80 | 1 |
| Ordinario | Confianza | 12007280 | N20 INST ENSENANZA CSS 80 | 16 |
| Ordinario | Confianza | 12019280 | N20 SRIA A UNID OPERAT 80 | 4 |
| Ordinario | Confianza | 12018980 | N20 SRIA AUX DELEG 3 80 | 5 |
| Ordinario | Confianza | 12019380 | N20 SRIA DELEGADO 1 80 | 2 |
| Ordinario | Confianza | 12042680 | N20 SRIA DIRECTOR UMAE 80 | 9 |
| Ordinario | Confianza | 12018280 | N20 SRIA J SERV DEL 4 80 | 20 |
| Ordinario | Confianza | 12018680 | N20 SRIA SUBDELEGADO 4 80 | 10 |
| Ordinario | Confianza | 12026280 | N20 TEC INF C CTR P INV80 | 343 |
| Ordinario | Confianza | 12010380 | N21 AYTE ABO S JUR DEL 80 | 20 |
| Ordinario | Confianza | 12007880 | N21 CAJ AYTE SUBD3 Y 4 80 | 1 |
| Ordinario | Confianza | 12008080 | N21 CAJERO AUX D3 Y 4 80 | 4 |
| Ordinario | Confianza | 12007780 | N21 CAJERO AYTE D1 Y 2 80 | 9 |
| Ordinario | Confianza | 12048580 | N21 CHOFER CAICE | 3 |
| Ordinario | Confianza | 12001580 | N21 CONFIANZA NIVEL 80 | 1 |
| Ordinario | Confianza | 12054080 | N21 PROMOTOR(A) SAL INTEG PREVENIMSS 80 | 102 |
| Ordinario | Confianza | 12009780 | N22 ASISTENTE ADMVO B 80 | 296 |
| Ordinario | Confianza | 10000780 | N22 CAJERO AUXILIAR 80 | 2 |
| Ordinario | Confianza | 12014380 | N22 CAJERO TIT SUB 1Y2 80 | 5 |
| Ordinario | Confianza | 12001680 | N22 CONFIANZA NIVEL 80 | 2 |
| Ordinario | Confianza | 12006180 | N22 ENCARGADO TEATRO 80 | 7 |
| Ordinario | Confianza | 12025080 | N22 J OFNA TEC ADMVA 1 80 | 139 |
| Ordinario | Confianza | 1815880 | N22 JEF OFNA T ADMVA 3 80 | 3 |
| Ordinario | Confianza | 1826280 | N22 JEFE OFNA UMF 1 80 | 18 |
| Ordinario | Confianza | 1826180 | N22 JEFE OFNA UMH D 80 | 5 |
| Ordinario | Confianza | 12019080 | N22 SRIA AUX DELEG 4 80 | 1 |
| Ordinario | Confianza | 12019480 | N22 SRIA DELEGADO 2 80 | 5 |
| Ordinario | Confianza | 12038180 | N22 SUPERV VIGILANCIA 80 | 17 |
| Ordinario | Confianza | 1808580 | N22 TECNICO TEATRAL A 80 | 1 |
| Ordinario | Confianza | 12021680 | N22 VISITADOR 80 | 96 |
| Ordinario | Confianza | 12030280 | N23 AUX ENTRENADOR 80 | 19 |
| Ordinario | Confianza | 12001780 | N23 CONFIANZA NIVEL 80 | 2 |
| Ordinario | Confianza | 12009080 | N23 RESP CONT ASIST P 80 | 1 |
| Ordinario | Confianza | 1859780 | N23 SRIA AUXILIAR 80 | 1 |
| Ordinario | Confianza | 12007680 | N24 CAJERO AYTE D3 Y 4 80 | 11 |
| Ordinario | Confianza | 12014180 | N24 CAJERO TIT D1Y2 80 | 13 |
| Ordinario | Confianza | 12014280 | N24 CAJERO TIT SUB 3Y4 80 | 8 |
| Ordinario | Confianza | 10000880 | N24 CHOFER COORDINADOR 80 | 1 |
| Ordinario | Confianza | 12001880 | N24 CONFIANZA NIVEL 80 | 2 |
| Ordinario | Confianza | 12025180 | N24 J OFNA TEC ADMVA 2 80 | 61 |
| Ordinario | Confianza | 12038280 | N24 JEFE TURNO VIG 80 | 7 |
| Ordinario | Confianza | 1811580 | N24 OPERADOR SIST C 80 | 3 |
| Ordinario | Confianza | 12019580 | N24 SRIA DELEGADO 3 80 | 3 |
| Ordinario | Confianza | 12007080 | N24 SRIA INV JEF U INV 80 | 3 |
| Ordinario | Confianza | 12013780 | N24 SUBJ SER BAS UNI C 80 | 87 |
| Ordinario | Confianza | 12035180 | N25 ADMOR CSS UD Y CA 80 | 11 |
| Ordinario | Confianza | 12009980 | N25 ASISTENTE ADMVO A 80 | 200 |
| Ordinario | Confianza | 12048380 | N25 AUX ADMVO CAICE | 1 |
| Ordinario | Confianza | 12001980 | N25 CONFIANZA NIVEL 80 | 1 |
| Ordinario | Confianza | 12007380 | N25 DISENADOR GRAFICO 80 | 11 |
| Ordinario | Confianza | 12016680 | N25 FOTOG VIDEO DIGIT 80 | 6 |
| Ordinario | Confianza | 12015780 | N25 J O DIE ENS UMH AYB80 | 91 |
| Ordinario | Confianza | 12015680 | N25 JEF D NUT DIE UMHD 80 | 11 |
| Régimen | Tipo de Contratación | Clave de Categoría | Categoría | Plazas Ocupadas |
| | | | | |
| Ordinario | Confianza | 12049380 | N25 PODOLOGO GER CEAGE | 1 |
| Ordinario | Confianza | 12007480 | N25 PROF ARTES OFIC 80 | 1 |
| Ordinario | Confianza | 10006780 | N25 SRIA AUXILIAR 80 | 1 |
| Ordinario | Confianza | 12016380 | N25 SUBJ TRAB SOC UMH 80 | 92 |
| Ordinario | Confianza | 12008780 | N25 TEC ECOALIMENT 80 | 7 |
| Ordinario | Confianza | 12049480 | N25 TEC SIST INFO CEAGE | 1 |
| Ordinario | Confianza | 12044280 | N25 TECNICA ATN OR DER 80 | 767 |
| Ordinario | Confianza | 10000680 | N26 CAJERO AYUDANTE 80 | 1 |
| Ordinario | Confianza | 12002080 | N26 CONFIANZA NIVEL 80 | 2 |
| Ordinario | Confianza | 12110080 | N26 DENTISTA HR 80 | 9 |
| Ordinario | Confianza | 12021780 | N26 EJEC OFNA COBR IMSS80 | 96 |
| Ordinario | Confianza | 12010280 | N27 ANALISTA D 80 | 140 |
| Ordinario | Confianza | 12014080 | N27 CAJERO TIT D3Y4 80 | 18 |
| Ordinario | Confianza | 12025280 | N27 J OFNA TEC ADMVA 3 80 | 30 |
| Ordinario | Confianza | 12016280 | N27 JEF TRAB SOC UMF 80 | 163 |
| Ordinario | Confianza | 12016180 | N27 JEF TRAB SOC UMH D 80 | 10 |
| Ordinario | Confianza | 1825980 | N27 JEFE OFNA UMH B 80 | 5 |
| Ordinario | Confianza | 12011880 | N27 LITIGANTE ASIST A 80 | 5 |
| Ordinario | Confianza | 12019680 | N27 SRIA DELEGADO 4 80 | 1 |
| Ordinario | Confianza | 12013680 | N27 SUBJ SER BAS UNI B 80 | 22 |
| Ordinario | Confianza | 1848780 | N28 ADMOR GUARDERIA 80 | 1 |
| Ordinario | Confianza | 12002280 | N28 CONFIANZA NIVEL 80 | 16 |
| Ordinario | Confianza | 10000580 | N29 CAJERO TITULAR 80 | 1 |
| Ordinario | Confianza | 12010780 | N29 CONSUL ATN Y ORIENT80 | 2 |
| Ordinario | Confianza | 12021980 | N29 CONTADOR TIENDA C 80 | 13 |
| Ordinario | Confianza | 12022080 | N29 JEFE MERC TIENDA B 80 | 12 |
| Ordinario | Confianza | 12021880 | N29 TEC EST SOC SAL TRA80 | 13 |
| Ordinario | Confianza | 12007580 | N29 TEC INVESTIG B 80 | 3 |
| Ordinario | Confianza | 12030780 | N30 ADMOR DE TEATRO DF 80 | 17 |
| Ordinario | Confianza | 1825780 | N30 ADMOR UMF 5 80 | 10 |
| Ordinario | Confianza | 12010880 | N30 ANALISTA C 80 | 269 |
| Ordinario | Confianza | 12002480 | N30 CONFIANZA NIVEL 80 | 2 |
| Ordinario | Confianza | 12008680 | N30 CONT SIST INTER D 80 | 2 |
| Ordinario | Confianza | 12058380 | N30 CONTROLADOR(A) SIST INTER CESIECQ 80 | 1 |
| Ordinario | Confianza | 12025380 | N30 J OFNA TEC ADMVA 4 80 | 33 |
| Ordinario | Confianza | 12015580 | N30 JEF D NUT DIE UMHC 80 | 46 |
| Ordinario | Confianza | 12016080 | N30 JEF TRAB SOC UMH C 80 | 36 |
| Ordinario | Confianza | 1825880 | N30 JEFE OFNA UMH A 80 | 29 |
| Ordinario | Confianza | 12013580 | N30 SUBJ SER BAS UNI A 80 | 29 |
| Ordinario | Confianza | 1836380 | N30 SUPER DEL SERV BAS 80 | 1 |
| Ordinario | Confianza | 12050780 | N30 TRAB SOCIAL CECART 80 | 1 |
| Ordinario | Confianza | 12050180 | N31 ADMINISTRADOR A 80 | 1 |
| Ordinario | Confianza | 12035080 | N31 ADMOR CSS UD Y CA 80 | 87 |
| Ordinario | Confianza | 12050680 | N31 ADMOR EN CECART 80 | 1 |
| Ordinario | Confianza | 12034980 | N31 ADMOR GUARDERIA 80 | 108 |
| Ordinario | Confianza | 12010980 | N31 ANALISTA B 80 | 125 |
| Ordinario | Confianza | 12048980 | N31 ANIM SOCULT GER CEAGE | 1 |
| Ordinario | Confianza | 12002580 | N31 CONFIANZA NIVEL 80 | 1 |
| Ordinario | Confianza | 12030380 | N31 ENTRENADOR A 80 | 30 |
| Ordinario | Confianza | 1828780 | N31 INST ENS TEC CCT 80 | 6 |
| Ordinario | Confianza | 12030580 | N31 INST ENS TEC O ART 80 | 7 |
| Ordinario | Confianza | 12049080 | N31 INST TEC ENS TEC CEAGE | 1 |
| Ordinario | Confianza | 12122480 | N31 PROM PMED ENF GER CEAGE | 1 |
| Ordinario | Confianza | 12049280 | N31 PROM PMED TERAP GER CEAGE | 1 |
| Ordinario | Confianza | 12048880 | N31 PROM PMED TS GER CEAGE | 2 |
| Ordinario | Confianza | 10005380 | N31 SRIA AUX B JEFE DIV80 | 1 |
| Ordinario | Confianza | 10005080 | N31 SRIA AUX JEFE AREA 80 | 8 |
| Ordinario | Confianza | 12002680 | N32 CONFIANZA NIVEL 80 | 1 |
| Ordinario | Confianza | 12049980 | N33 ADMINISTRADOR DE MICROZONA | 3 |
| Ordinario | Confianza | 12037180 | N33 ADMINISTRADOR UMF 580 | 77 |
| Ordinario | Confianza | 1825680 | N33 ADMOR UMF 4 80 | 7 |
| Ordinario | Confianza | 12011180 | N33 ANALISTA A 80 | 331 |
| Ordinario | Confianza | 12008580 | N33 CONT SIST INTER C 80 | 15 |
| Ordinario | Confianza | 12012080 | N33 COORD CAPAC DES C 80 | 12 |
| Régimen | Tipo de Contratación | Clave de Categoría | Categoría | Plazas Ocupadas |
| | | | | |
| Ordinario | Confianza | 12015480 | N33 JEF D NUT DIE UMHB 80 | 31 |
| Ordinario | Confianza | 12015980 | N33 JEF TRAB SOC UMH B 80 | 34 |
| Ordinario | Confianza | 12035980 | N33 PROM ATN PENSIONAD 80 | 16 |
| Ordinario | Confianza | 12012280 | N33 PROM SERV PRES SOC 80 | 32 |
| Ordinario | Confianza | 12012980 | N33 PSIC EVA COM LAB D280 | 5 |
| Ordinario | Confianza | 12048480 | N33 TECNICO ATN USU CAICE | 1 |
| Ordinario | Confianza | 10006980 | N34 ANALISTA RESP E 80 | 6 |
| Ordinario | Confianza | 12022180 | N34 CONTADOR TIENDA B 80 | 22 |
| Ordinario | Confianza | 12041080 | N34 COOR TA ADIES AC MU80 | 1 |
| Ordinario | Confianza | 12022280 | N34 JEF APOYO OP TIEN A80 | 10 |
| Ordinario | Confianza | 12022380 | N34 JEFE MERC TIENDA A 80 | 7 |
| Ordinario | Confianza | 12101780 | N34 MEDICO GRAL U MED 80 | 3 |
| Ordinario | Confianza | 12011080 | N34 SUBJEF BC CON UNID 80 | 47 |
| Ordinario | Confianza | 12013880 | N34 TEC ESP A CON D1Y2 80 | 6 |
| Ordinario | Confianza | 12044880 | N35 ADMOR ESC ENFER 80 | 1 |
| Ordinario | Confianza | 10004980 | N35 SRIA AUX A JEFE DIV80 | 16 |
| Ordinario | Confianza | 10004780 | N35 SRIA JEFE DE AREA 80 | 9 |
| Ordinario | Confianza | 12034680 | N35 TEC DOSIMETRISTA 80 | 24 |
| Ordinario | Confianza | 12034580 | N35 TECNICO MECANICO 80 | 3 |
| Ordinario | Confianza | 12037080 | N36 ADMINISTRADOR UMF 480 | 84 |
| Ordinario | Confianza | 1825580 | N36 ADMOR UMF 3 80 | 7 |
| Ordinario | Confianza | 12050580 | N36 ANALIST ENS CECART 80 | 1 |
| Ordinario | Confianza | 12013480 | N36 ANALISTA RESP D 80 | 814 |
| Ordinario | Confianza | 12058080 | N36 ANALISTA SOP TEC CICR CANCER 80 | 1 |
| Ordinario | Confianza | 12031780 | N36 AUDITOR A PATR B 80 | 138 |
| Ordinario | Confianza | 12003080 | N36 CONFIANZA NIVEL 80 | 14 |
| Ordinario | Confianza | 12044180 | N36 CONSULTORA ATN O D 80 | 68 |
| Ordinario | Confianza | 12010580 | N36 CONT SIST INTER B 80 | 33 |
| Ordinario | Confianza | 12035880 | N36 DIR U OP PRES SOC E80 | 3 |
| Ordinario | Confianza | 12011980 | N36 INSTRUCTOR(A) CAPACITACION B 80 | 43 |
| Ordinario | Confianza | 12015380 | N36 JEF D NUT DIE UMHA 80 | 71 |
| Ordinario | Confianza | 12015880 | N36 JEF TRAB SOC UMH A 80 | 80 |
| Ordinario | Confianza | 1826980 | N36 JEFE DEPTO UMH C 80 | 12 |
| Ordinario | Confianza | 1817380 | N36 JEFE SEC B SUBD 4 80 | 1 |
| Ordinario | Confianza | 12012780 | N36 PSIC EVA COM LAB D380 | 6 |
| Ordinario | Confianza | 12033480 | N36 RESP PROY SUBD 1 80 | 15 |
| Ordinario | Confianza | 12015280 | N36 SUBJEF A CONS UNID 80 | 214 |
| Ordinario | Confianza | 12014880 | N36 SUPERV INSTAL B 80 | 13 |
| Ordinario | Confianza | 12121980 | N36 TEC EN PERFUSION 80 | 51 |
| Ordinario | Confianza | 12014580 | N36 TEC SEG E HIG TRAB 80 | 3 |
| Ordinario | Confianza | 12003180 | N37 CONFIANZA NIVEL 80 | 2 |
| Ordinario | Confianza | 12022480 | N37 CONTADOR TIENDA A 80 | 13 |
| Ordinario | Confianza | 12030480 | N37 ENTRENADOR B 80 | 9 |
| Ordinario | Confianza | 12121180 | N37 JEFE ENFERM UMF 4 80 | 15 |
| Ordinario | Confianza | 10004680 | N37 SRIA A JEF DIVISION80 | 31 |
| Ordinario | Confianza | 10006280 | N37 SRIA AUX A COORD 80 | 1 |
| Ordinario | Confianza | 10006380 | N37 SRIA JEF DEP ADVO A80 | 1 |
| Ordinario | Confianza | 10004580 | N37 SRIA SRIO PAR CO GR80 | 1 |
| Ordinario | Confianza | 12012880 | N38 ANALISTA RESP C 80 | 100 |
| Ordinario | Confianza | 12011480 | N38 AUDITOR 80 | 10 |
| Ordinario | Confianza | 12031880 | N38 AUDITOR A PATR A 80 | 238 |
| Ordinario | Confianza | 12036980 | N39 ADMINISTRADOR UMF 380 | 57 |
| Ordinario | Confianza | 12058280 | N39 ADMINISTRADOR(A) CESIECQ 80 | 2 |
| Ordinario | Confianza | 12052680 | N39 ADMOR CENT INV ED FORM DOC 80 | 4 |
| Ordinario | Confianza | 12020280 | N39 ADMOR TIENDA C 80 | 18 |
| Ordinario | Confianza | 1825480 | N39 ADMOR UMF 2 80 | 5 |
| Ordinario | Confianza | 12011280 | N39 ADMOR UMH E 80 | 13 |
| Ordinario | Confianza | 12027980 | N39 ADMOR VELATORIO C 80 | 9 |
| Ordinario | Confianza | 12011580 | N39 ANALISTA RESP B 80 | 466 |
| Ordinario | Confianza | 12003380 | N39 CONFIANZA NIVEL 80 | 3 |
| Ordinario | Confianza | 12010480 | N39 CONT SIST INTER A 80 | 39 |
| Ordinario | Confianza | 12035780 | N39 DIR U OP PRES SOC D80 | 34 |
| Ordinario | Confianza | 12029780 | N39 DIRECTORA GUARD C 80 | 10 |
| Ordinario | Confianza | 12035280 | N39 ESP CLASIFIC EMPR 80 | 13 |
| Régimen | Tipo de Contratación | Clave de Categoría | Categoría | Plazas Ocupadas |
| | | | | |
| Ordinario | Confianza | 10001380 | N39 ING ESP SIST CONS 80 | 1 |
| Ordinario | Confianza | 12050480 | N39 INSTR ENS TEC CECART 80 | 4 |
| Ordinario | Confianza | 12011380 | N39 INSTRUCTOR(A) CAPACITACION A 80 | 142 |
| Ordinario | Confianza | 12042280 | N39 J OFNA SER BAS UMAE80 | 10 |
| Ordinario | Confianza | 12015180 | N39 JEFE C CONSER UNID 80 | 239 |
| Ordinario | Confianza | 1826880 | N39 JEFE DEPTO UMH B 80 | 4 |
| Ordinario | Confianza | 12121080 | N39 JEFE ENFERM UMF 3 80 | 26 |
| Ordinario | Confianza | 12048680 | N39 PSIC ESP GERONT CEAGE | 1 |
| Ordinario | Confianza | 12012380 | N39 PSIC EVA COM LAB D480 | 11 |
| Ordinario | Confianza | 12043180 | N39 QUIM RESP FARM UMAE80 | 14 |
| Ordinario | Confianza | 12033080 | N39 RESP PROY D1 80 | 56 |
| Ordinario | Confianza | 12033380 | N39 RESP PROY SUBD 2 80 | 32 |
| Ordinario | Confianza | 10006180 | N39 SRIA B COORD 80 | 16 |
| Ordinario | Confianza | 12121680 | N39 SUBJ ENF UM E 80 | 13 |
| Ordinario | Confianza | 12025780 | N39 SUP SERVS FINANZ D180 | 1 |
| Ordinario | Confianza | 12014780 | N39 SUPERV INSTAL A 80 | 26 |
| Ordinario | Confianza | 12123580 | N39 SUPERVISOR LIMPIEZA E HIGIENE 80 | 410 |
| Ordinario | Confianza | 12013980 | N39 TEC ESP A CON D3Y4 80 | 47 |
| Ordinario | Confianza | 12013280 | N40 ANALISTA RESP A 80 | 49 |
| Ordinario | Confianza | 12038680 | N40 C00R D ASIS ME D1Y280 | 6 |
| Ordinario | Confianza | 12039180 | N40 GESTOR OCUPACIONAL 80 | 8 |
| Ordinario | Confianza | 12121580 | N40 SUBJ ENF UM D 80 | 77 |
| Ordinario | Confianza | 12036880 | N41 ADMINISTRADOR UMF 280 | 131 |
| Ordinario | Confianza | 12043080 | N41 ADMOR FARMACIA UMAE80 | 18 |
| Ordinario | Confianza | 12020180 | N41 ADMOR TIENDA B 80 | 20 |
| Ordinario | Confianza | 1825380 | N41 ADMOR UMF 1 80 | 12 |
| Ordinario | Confianza | 1825180 | N41 ADMOR UMH D 80 | 8 |
| Ordinario | Confianza | 12027880 | N41 ADMOR VELATORIO B 80 | 3 |
| Ordinario | Confianza | 12011680 | N41 ANALISTA COORD C 80 | 871 |
| Ordinario | Confianza | 12051780 | N41 ANALISTA DEL PLAN D1YD2 80 | 8 |
| Ordinario | Confianza | 12051980 | N41 ANALISTA INF SALUD D1YD2 80 | 17 |
| Ordinario | Confianza | 12056880 | N41 ASISTENTE AUXILIAR DE DIVISION 80 | 1 |
| Ordinario | Confianza | 12003580 | N41 CONFIANZA NIVEL 80 | 4 |
| Ordinario | Confianza | 12016480 | N41 COO D NUT DIE D1Y2 80 | 9 |
| Ordinario | Confianza | 12120180 | N41 COOR CURSOS ENF 80 | 198 |
| Ordinario | Confianza | 12012680 | N41 COOR DEL TS M D1Y2 80 | 12 |
| Ordinario | Confianza | 12021180 | N41 COORD CURSOS TEC 80 | 62 |
| Ordinario | Confianza | 12047080 | N41 COORD TERAPISTAS 80 | 7 |
| Ordinario | Confianza | 12035680 | N41 DIR U OP PRES SOC C80 | 43 |
| Ordinario | Confianza | 12029680 | N41 DIRECTORA GUARD B 80 | 23 |
| Ordinario | Confianza | 12015080 | N41 JEFE B CONSER UNID 80 | 36 |
| Ordinario | Confianza | 12120880 | N41 JEFE ENFERM UM D 80 | 145 |
| Ordinario | Confianza | 12120980 | N41 JEFE ENFERM UM E 80 | 82 |
| Ordinario | Confianza | 12024980 | N41 JEFE OFNA SUBDEL 1 80 | 35 |
| Ordinario | Confianza | 12032980 | N41 RESP PROY D2 80 | 331 |
| Ordinario | Confianza | 12033280 | N41 RESP PROY SUBD 3 80 | 91 |
| Ordinario | Confianza | 10004380 | N41 SRIA B COORD GRAL 80 | 2 |
| Ordinario | Confianza | 10004280 | N41 SRIA SRIO PART DIR 80 | 2 |
| Ordinario | Confianza | 12121280 | N41 SUBJ ENF UM A 80 | 878 |
| Ordinario | Confianza | 12121380 | N41 SUBJ ENF UM B 80 | 447 |
| Ordinario | Confianza | 12121480 | N41 SUBJ ENF UM C 80 | 276 |
| Ordinario | Confianza | 12028580 | N41 SUBRES B PROY CONST80 | 1 |
| Ordinario | Confianza | 12052380 | N41 SUP ASIST MED 80 | 17 |
| Ordinario | Confianza | 12025680 | N41 SUP SERVS FINANZ D280 | 1 |
| Ordinario | Confianza | 12013380 | N41 TECNICO INVESTIG A 80 | 44 |
| Ordinario | Confianza | 12051680 | N42 ANALISTA DEL PLAN D3YD4 80 | 12 |
| Ordinario | Confianza | 12131480 | N42 ANALISTA INF EPIDEMIOLOGICA 80 | 12 |
| Ordinario | Confianza | 12051880 | N42 ANALISTA INF SALUD D3YD4 80 | 32 |
| Ordinario | Confianza | 12003680 | N42 CONFIANZA NIVEL 80 | 2 |
| Ordinario | Confianza | 12038580 | N42 COOR D ASIS ME D3Y480 | 14 |
| Ordinario | Confianza | 12034480 | N42 FISICO MEDICO 80 | 1 |
| Ordinario | Confianza | 12042180 | N42 J OFNA IM Y AC UMAE80 | 21 |
| Ordinario | Confianza | 12042080 | N42 J OFNA NUT DIE UMAE80 | 22 |
| Ordinario | Confianza | 12041980 | N42 JEF OFNA T SOC UMAE80 | 23 |
| Régimen | Tipo de Contratación | Clave de Categoría | Categoría | Plazas Ocupadas |
| | | | | |
| Ordinario | Confianza | 12120680 | N42 JEFE ENFERM UM B 80 | 41 |
| Ordinario | Confianza | 12120780 | N42 JEFE ENFERM UM C 80 | 93 |
| Ordinario | Confianza | 10004180 | N42 SRIA AUX B DIRECTOR80 | 3 |
| Ordinario | Confianza | 12052280 | N42 SUP SIST INF SALUD 80 | 21 |
| Ordinario | Confianza | 12013180 | N43 ANALISTA COORD B 80 | 61 |
| Ordinario | Confianza | 12036680 | N43 JEFE DEPTO UMH C 80 | 201 |
| Ordinario | Confianza | 12120580 | N43 JEFE ENFERM UM A 80 | 75 |
| Ordinario | Confianza | 12108480 | N43 MED ESP RAHB GERON CEAGE | 1 |
| Ordinario | Confianza | 12108580 | N43 ODONTOGERIATRA CEAGE | 1 |
| Ordinario | Confianza | 12123480 | N43 PROF ENF CENT INV ED FORM DOC 80 | 1 |
| Ordinario | Confianza | 12124080 | N43 PROFESOR(A) ENFERMERIA CESIECQ 80 | 2 |
| Ordinario | Confianza | 10006080 | N43 SRIA A COORD 80 | 16 |
| Ordinario | Confianza | 12027480 | N44 ABOGADO PROCURADOR 80 | 258 |
| Ordinario | Confianza | 12036780 | N44 ADMINISTRADOR UMF 180 | 69 |
| Ordinario | Confianza | 12020080 | N44 ADMOR TIENDA A 80 | 16 |
| Ordinario | Confianza | 12027780 | N44 ADMOR VELATORIO A 80 | 3 |
| Ordinario | Confianza | 12011780 | N44 ANALISTA COORD A 80 | 440 |
| Ordinario | Confianza | 12056780 | N44 ASISTENTE AUXILIAR COORD TECNICA 80 | 1 |
| Ordinario | Confianza | 12056380 | N44 ASISTENTE DE DIVISION 80 | 1 |
| Ordinario | Confianza | 12003880 | N44 CONFIANZA NIVEL 80 | 1 |
| Ordinario | Confianza | 12016580 | N44 COO D NUT DIE D3Y4 80 | 16 |
| Ordinario | Confianza | 12046280 | N44 COOR OP CAPACIT DIFUS | 4 |
| Ordinario | Confianza | 12012480 | N44 COORD DEL TS D3Y4 80 | 23 |
| Ordinario | Confianza | 12035580 | N44 DIR U OP PRES SOC B80 | 24 |
| Ordinario | Confianza | 12029580 | N44 DIRECTORA GUARD A 80 | 90 |
| Ordinario | Confianza | 12040380 | N44 ENCARG AUDIT PAT SB 1 | 8 |
| Ordinario | Confianza | 12046380 | N44 ESP SEGURIDAD TRABAJO | 129 |
| Ordinario | Confianza | 12014980 | N44 JEFE A CONSER UNID 80 | 51 |
| Ordinario | Confianza | 1826780 | N44 JEFE DEPTO UMH A 80 | 17 |
| Ordinario | Confianza | 12044580 | N44 JEFE OFNA AREA COM 80 | 2 |
| Ordinario | Confianza | 12023780 | N44 JEFE OFNA DELEG 1 80 | 65 |
| Ordinario | Confianza | 12024880 | N44 JEFE OFNA SUBDEL 2 80 | 84 |
| Ordinario | Confianza | 10002480 | N44 LITIGANTE C 80 | 8 |
| Ordinario | Confianza | 12032880 | N44 RESP PROY D3 80 | 313 |
| Ordinario | Confianza | 12033180 | N44 RESP PROY SUBD 4 80 | 260 |
| Ordinario | Confianza | 12039480 | N44 SOPORTE TEC ESP D2 80 | 4 |
| Ordinario | Confianza | 10003980 | N44 SRIA AUX A DIRECTOR80 | 11 |
| Ordinario | Confianza | 1839180 | N44 SUBDIR ADMVO UMH C 80 | 2 |
| Ordinario | Confianza | 12122180 | N44 SUBJEFE ENFER UMAE 80 | 367 |
| Ordinario | Confianza | 12028880 | N44 SUP INST C PROY CON80 | 1 |
| Ordinario | Confianza | 12052180 | N44 SUP NUTRI DIET 80 | 22 |
| Ordinario | Confianza | 12025580 | N44 SUP SERVS FINANZ D380 | 5 |
| Ordinario | Confianza | 12052080 | N44 SUP TRAB SOCIAL 80 | 32 |
| Ordinario | Confianza | 12031980 | N44 SUPERV AUD PATRONES80 | 77 |
| Ordinario | Confianza | 12027580 | N45 COORD ZON GUAR D1Y280 | 57 |
| Ordinario | Confianza | 12036580 | N45 JEFE DEPTO UMH B 80 | 171 |
| Ordinario | Confianza | 10007080 | N45 LIDER PROYECTO D 80 | 27 |
| Ordinario | Confianza | 12133480 | N45 MEDICO(A) AUX PROY CICR CANCER 80 | 1 |
| Ordinario | Confianza | 12028380 | N45 RESID C PROY CONST 80 | 12 |
| Ordinario | Confianza | 12051580 | N46 AUX DE APOYO OPERATIVO D1 Y D2 80 | 14 |
| Ordinario | Confianza | 10120180 | N46 CONFIANZA ENFERM 80 | 13 |
| Ordinario | Confianza | 12121780 | N46 COOR DEL ENF D1Y2 80 | 8 |
| Ordinario | Confianza | 1880580 | N46 COOR ENF Z O SUB3Y480 | 1 |
| Ordinario | Confianza | 1851580 | N46 COOR Z ENF APS D3Y480 | 2 |
| Ordinario | Confianza | 12122980 | N46 ENF SUP ATN MED 80 | 35 |
| Ordinario | Confianza | 12122880 | N46 ENF SUP SAL PUBLICA 80 | 32 |
| Ordinario | Confianza | 12032080 | N46 JEFE LABORATORIO 80 | 243 |
| Ordinario | Confianza | 10007280 | N47 ANALISTA LAB SALUD TRABAJO 80 | 1 |
| Ordinario | Confianza | 12056680 | N47 ASISTENTE AUXILIAR COORDINACION 80 | 1 |
| Ordinario | Confianza | 12056280 | N47 ASISTENTE DE COORD TECNICA 80 | 1 |
| Ordinario | Confianza | 12034080 | N47 AUDITOR RESP DEL 4 80 | 3 |
| Ordinario | Confianza | 12051480 | N47 AUX DE APOYO OPERATIVO D3 Y D4 80 | 28 |
| Ordinario | Confianza | 12004180 | N47 CONFIANZA NIVEL 80 | 2 |
| Ordinario | Confianza | 12045780 | N47 COORD Z SEG TRAB D2 | 4 |
| Régimen | Tipo de Contratación | Clave de Categoría | Categoría | Plazas Ocupadas |
| | | | | |
| Ordinario | Confianza | 12027680 | N47 COORD ZON GUAR D3Y480 | 170 |
| Ordinario | Confianza | 12035480 | N47 DIR U OP PRES SOC A80 | 22 |
| Ordinario | Confianza | 12040280 | N47 ENCARG AUDIT PAT SB2 | 15 |
| Ordinario | Confianza | 12053380 | N47 FISICO MEDICO 80 | 19 |
| Ordinario | Confianza | 12043280 | N47 FISICO MEDICO UMAE 80 | 17 |
| Ordinario | Confianza | 12026080 | N47 J GPO AP PRES SO D280 | 2 |
| Ordinario | Confianza | 12042580 | N47 JEFE DEPTO AOD UMAE80 | 15 |
| Ordinario | Confianza | 12024580 | N47 JEFE DEPTO SUBDEL1 80 | 44 |
| Ordinario | Confianza | 12036480 | N47 JEFE DEPTO UMH A 80 | 326 |
| Ordinario | Confianza | 12041880 | N47 JEFE OFICINA UMAE 80 | 1 |
| Ordinario | Confianza | 12023680 | N47 JEFE OFNA DELEG 2 80 | 373 |
| Ordinario | Confianza | 12024780 | N47 JEFE OFNA SUBDEL 3 80 | 124 |
| Ordinario | Confianza | 12054780 | N47 JEFE(A) DEPARTAMENTO LABORAL D1 80 | 1 |
| Ordinario | Confianza | 12054380 | N47 JEFE(A) DEPTO CAPACIT Y TRANSP D1 80 | 3 |
| Ordinario | Confianza | 1827880 | N47 LIDER PROY SIST B 80 | 4 |
| Ordinario | Confianza | 10002180 | N47 LIDER PROYECTO C 80 | 508 |
| Ordinario | Confianza | 10002580 | N47 LITIGANTE B 80 | 8 |
| Ordinario | Confianza | 12028280 | N47 RESID B PROY CONST 80 | 2 |
| Ordinario | Confianza | 12032780 | N47 RESP PROY D4 80 | 268 |
| Ordinario | Confianza | 12039380 | N47 SOPORTE TEC ESP D3 80 | 7 |
| Ordinario | Confianza | 10003880 | N47 SRIA B DIRECTOR 80 | 4 |
| Ordinario | Confianza | 1839080 | N47 SUBDIR ADMVO UMH B 80 | 2 |
| Ordinario | Confianza | 12025480 | N47 SUP SERVS FINANZ D480 | 6 |
| Ordinario | Confianza | 12051380 | N48 ADMON SIST INF SALUD D1YD2 80 | 16 |
| Ordinario | Confianza | 12004280 | N48 CONFIANZA NIVEL 80 | 1 |
| Ordinario | Confianza | 12123180 | N48 COORD DEL ENF ATN MED D1YD2 80 | 16 |
| Ordinario | Confianza | 12123380 | N48 COORD DEL ENF SAL PUBLICA D1YD2 80 | 16 |
| Ordinario | Confianza | 12109780 | N48 DIRECTOR MICROZONA 80 | 129 |
| Ordinario | Confianza | 12028680 | N48 SUP INST A PROY CON80 | 1 |
| Ordinario | Confianza | 12051280 | N49 ADMON SIST INF SALUD D3YD4 80 | 16 |
| Ordinario | Confianza | 12036380 | N49 ADMOR UMH D 80 | 71 |
| Ordinario | Confianza | 12043880 | N49 AUDITOR AREA AUD QR80 | 131 |
| Ordinario | Confianza | 12004380 | N49 CONFIANZA NIVEL 80 | 3 |
| Ordinario | Confianza | 12120080 | N49 COOR D ENF D3Y4 80 | 5 |
| Ordinario | Confianza | 12046580 | N49 COOR TEC ATN QUEJ D B | 17 |
| Ordinario | Confianza | 12046680 | N49 COOR TEC OR INF DEL B | 21 |
| Ordinario | Confianza | 12123080 | N49 COORD DEL ENF ATN MED D3YD4 80 | 13 |
| Ordinario | Confianza | 12123280 | N49 COORD DEL ENF SAL PUBLICA D3YD4 80 | 16 |
| Ordinario | Confianza | 12027280 | N49 COORD PERSONAL D3 80 | 1 |
| Ordinario | Confianza | 12053880 | N49 COORD TEC ANALISIS Y ESTADIST DEL B | 16 |
| Ordinario | Confianza | 12045880 | N49 COORD Z SEG TRAB D3 | 16 |
| Ordinario | Confianza | 12106580 | N49 DIR UMF 4, 5 Y 6 80 | 107 |
| Ordinario | Confianza | 1852980 | N49 DIRECTOR UMF 80 | 40 |
| Ordinario | Confianza | 12120280 | N49 DIRECTORA ESC ENF 80 | 5 |
| Ordinario | Confianza | 12053580 | N49 FISICO MED ESR RADIOTERAPIA 80 | 7 |
| Ordinario | Confianza | 12100080 | N49 INVEST ASOC A MED 80 | 3 |
| Ordinario | Confianza | 12104880 | N49 INVEST ASOCIADO A 80 | 36 |
| Ordinario | Confianza | 12050380 | N49 JEF AREA CAP CECART80 | 1 |
| Ordinario | Confianza | 12023380 | N49 JEFE DEPTO DELEG 1 80 | 20 |
| Ordinario | Confianza | 12024480 | N49 JEFE DEPTO SUBDEL2 80 | 80 |
| Ordinario | Confianza | 12043680 | N49 JEFE OFICINA UMAE 80 | 259 |
| Ordinario | Confianza | 12023580 | N49 JEFE OFNA DELEG 3 80 | 342 |
| Ordinario | Confianza | 12024680 | N49 JEFE OFNA SUBDEL 4 80 | 444 |
| Ordinario | Confianza | 12054880 | N49 JEFE(A) DEPARTAMENTO LABORAL D2 80 | 8 |
| Ordinario | Confianza | 12054480 | N49 JEFE(A) DEPTO CAPACIT Y TRANSP D2 80 | 11 |
| Ordinario | Confianza | 10001580 | N49 LIDER PROYECTO B 80 | 120 |
| Ordinario | Confianza | 10002680 | N49 LITIGANTE A 80 | 1 |
| Ordinario | Confianza | 12048280 | N49 PSICOLOGO ESP CAICE | 2 |
| Ordinario | Confianza | 12028180 | N49 RESID A PROY CONST 80 | 2 |
| Ordinario | Confianza | 12039280 | N49 SOPORTE TEC ESP D4 80 | 6 |
| Ordinario | Confianza | 12056180 | N50 ASISTENTE DE COORDINACION 80 | 1 |
| Ordinario | Confianza | 12004480 | N50 CONFIANZA NIVEL 80 | 1 |
| Ordinario | Confianza | 10002880 | N50 COORD PROG DIET 80 | 1 |
| Ordinario | Confianza | 10002980 | N50 COORD PROG TS MED 80 | 5 |
| Régimen | Tipo de Contratación | Clave de Categoría | Categoría | Plazas Ocupadas |
| | | | | |
| Ordinario | Confianza | 10120680 | N50 COORD PROGR ENF 80 | 16 |
| Ordinario | Confianza | 12100180 | N50 INVEST ASOC B MED 80 | 2 |
| Ordinario | Confianza | 12104780 | N50 INVEST ASOCIADO B 80 | 49 |
| Ordinario | Confianza | 10001480 | N50 LIDER PROYECTO A 80 | 76 |
| Ordinario | Confianza | 12004580 | N51 CONFIANZA NIVEL 80 | 3 |
| Ordinario | Confianza | 12043980 | N51 COOR TEC ATN DER A 80 | 1 |
| Ordinario | Confianza | 12046780 | N51 COOR TEC ATN QUEJ D A | 5 |
| Ordinario | Confianza | 12046880 | N51 COOR TEC OR INF DEL A | 5 |
| Ordinario | Confianza | 12108880 | N51 COORD HOSP DON ORG Y TEJ UMH | 29 |
| Ordinario | Confianza | 12027380 | N51 COORD PERSONAL D4 80 | 1 |
| Ordinario | Confianza | 12053980 | N51 COORD TEC ANALISIS Y ESTADIST DEL A | 4 |
| Ordinario | Confianza | 12045980 | N51 COORD Z SEG TRAB D4 | 24 |
| Ordinario | Confianza | 12046080 | N51 DIR CENT REG STCYP | 9 |
| Ordinario | Confianza | 12101280 | N51 DIRECTOR UMH E 80 | 82 |
| Ordinario | Confianza | 12025880 | N51 J GPO AP PRES SO D480 | 1 |
| Ordinario | Confianza | 12109580 | N51 JEF SPPSTIMSS UMH 2NIV 80 | 91 |
| Ordinario | Confianza | 1856080 | N51 JEFE DEPTO CLINICO 80 | 12 |
| Ordinario | Confianza | 12023280 | N51 JEFE DEPTO DELEG 2 80 | 83 |
| Ordinario | Confianza | 12024380 | N51 JEFE DEPTO SUBDEL3 80 | 66 |
| Ordinario | Confianza | 12046180 | N51 JEFE LAB SALUD TRAB | 3 |
| Ordinario | Confianza | 12023480 | N51 JEFE OFNA DELEG 4 80 | 226 |
| Ordinario | Confianza | 12106180 | N51 JEFE SERVICIO UMH 80 | 1,242 |
| Ordinario | Confianza | 12106780 | N51 JEFE SERVICIOS UMF 80 | 1,172 |
| Ordinario | Confianza | 12054980 | N51 JEFE(A) DEPARTAMENTO LABORAL D3 80 | 6 |
| Ordinario | Confianza | 12054580 | N51 JEFE(A) DEPTO CAPACIT Y TRANSP D3 80 | 5 |
| Ordinario | Confianza | 12101680 | N51 MEDICO ESP ST 80 | 49 |
| Ordinario | Confianza | 12132180 | N51 PROF MED CENT INV ED FORM DOC 80 | 14 |
| Ordinario | Confianza | 12133880 | N51 PROFESOR(A) MEDICO(A) CESIECQ 80 | 4 |
| Ordinario | Confianza | 10002280 | N51 RESPONSABLE PROY C 80 | 122 |
| Ordinario | Confianza | 1838980 | N51 SUBD AD UMH A D3Y4 80 | 6 |
| Ordinario | Confianza | 1851880 | N52 COOR AUX DEL ST 80 | 1 |
| Ordinario | Confianza | 12104080 | N52 COOR AUX PROG M D1 80 | 1 |
| Ordinario | Confianza | 12106080 | N52 COORD CLINICO UMH 80 | 375 |
| Ordinario | Confianza | 13104780 | N52 COORD(A) AUX OPER ADMVO D1 Y D2 | 12 |
| Ordinario | Confianza | 12022980 | N52 COORDINADOR D1 80 | 3 |
| Ordinario | Confianza | 1852780 | N52 DIRECTOR UM D 80 | 36 |
| Ordinario | Confianza | 12106480 | N52 DIRECTOR UMF 3 80 | 128 |
| Ordinario | Confianza | 12133280 | N52 DIRECTOR(A) CLINICA DE MAMA 80 | 9 |
| Ordinario | Confianza | 12100280 | N52 INVEST ASOC C MED 80 | 1 |
| Ordinario | Confianza | 12104680 | N52 INVEST ASOCIADO C 80 | 17 |
| Ordinario | Confianza | 12101380 | N52 JEFE CLIN SAL TRAB 80 | 14 |
| Ordinario | Confianza | 12101480 | N52 JEFE DIVISION UMH 80 | 13 |
| Ordinario | Confianza | 10001680 | N52 RESPONSABLE PROY B 80 | 92 |
| Ordinario | Confianza | 1860180 | N52 SUBD MED UM B 80 | 11 |
| Ordinario | Confianza | 1860280 | N52 SUBD MED UM C 80 | 11 |
| Ordinario | Confianza | 12036280 | N52 SUBDIR ADMVO UMH C 80 | 50 |
| Ordinario | Confianza | 12106680 | N52 SUBDIR MEDICO UMF 80 | 44 |
| Ordinario | Confianza | 12056080 | N53 ASISTENTE DE UNIDAD 80 | 1 |
| Ordinario | Confianza | 10120480 | N53 CONFIANZA ENFERM 80 | 2 |
| Ordinario | Confianza | 12004780 | N53 CONFIANZA NIVEL 80 | 1 |
| Ordinario | Confianza | 12103680 | N53 COOR AUX AT MED D1 80 | 1 |
| Ordinario | Confianza | 12103980 | N53 COOR AUX PROG M D2 80 | 3 |
| Ordinario | Confianza | 12110480 | N53 COORD AUX EST DEL1 80 | 1 |
| Ordinario | Confianza | 12105980 | N53 COORD CL TURNO UMH 80 | 489 |
| Ordinario | Confianza | 12108780 | N53 COORD HOSP DON ORG Y TEJ UMAE | 15 |
| Ordinario | Confianza | 12132080 | N53 DIR CENT INV ED FORM DOC 80 | 7 |
| Ordinario | Confianza | 12106380 | N53 DIRECTOR UMF 2 80 | 132 |
| Ordinario | Confianza | 12122080 | N53 DIRECTOR ENF UMAE 80 | 23 |
| Ordinario | Confianza | 1852680 | N53 DIRECTOR UM C 80 | 34 |
| Ordinario | Confianza | 12105680 | N53 DIRECTOR UMH D 80 | 58 |
| Ordinario | Confianza | 12133780 | N53 DIRECTOR(A) CESIECQ 80 | 2 |
| Ordinario | Confianza | 13101280 | N53 GERENTE(A) OPERACIONES CV TYM 80 | 1 |
| Ordinario | Confianza | 12100380 | N53 INVEST ASOC D MED 80 | 1 |
| Ordinario | Confianza | 12104580 | N53 INVEST ASOCIADO D 80 | 23 |
| Régimen | Tipo de Contratación | Clave de Categoría | Categoría | Plazas Ocupadas |
| | | | | |
| Ordinario | Confianza | 12033780 | N53 J GPO AUDITORIA D3 80 | 1 |
| Ordinario | Confianza | 12107380 | N53 JEF DEPTO CLIN UMAE80 | 535 |
| Ordinario | Confianza | 12109480 | N53 JEF SPPSTIMSS UMAE 80 | 23 |
| Ordinario | Confianza | 12023180 | N53 JEFE DEPTO DELEG 3 80 | 76 |
| Ordinario | Confianza | 12024280 | N53 JEFE DEPTO SUBDEL4 80 | 149 |
| Ordinario | Confianza | 12043580 | N53 JEFE DEPTO UMAE 80 | 87 |
| Ordinario | Confianza | 12055080 | N53 JEFE(A) DEPARTAMENTO LABORAL D4 80 | 4 |
| Ordinario | Confianza | 12054680 | N53 JEFE(A) DEPTO CAPACIT Y TRANSP D4 80 | 4 |
| Ordinario | Confianza | 10002380 | N53 RESPONSABLE PROY A 80 | 158 |
| Ordinario | Confianza | 12036180 | N53 SUBDIR ADMVO UMH B 80 | 39 |
| Ordinario | Confianza | 12105880 | N53 SUBDIR MED UMH C 80 | 44 |
| Ordinario | Confianza | 12004880 | N54 CONFIANZA NIVEL 80 | 5 |
| Ordinario | Confianza | 12103880 | N54 COOR AUX PROG M D3 80 | 2 |
| Ordinario | Confianza | 12110380 | N54 COORD AUX EST DEL2 80 | 8 |
| Ordinario | Confianza | 13104880 | N54 COORD(A) AUX OPER ADMVO D3 Y D4 | 13 |
| Ordinario | Confianza | 12022880 | N54 COORDINADOR D2 80 | 3 |
| Ordinario | Confianza | 12106280 | N54 DIRECTOR UMF 1 80 | 93 |
| Ordinario | Confianza | 12105580 | N54 DIRECTOR UMH C 80 | 47 |
| Ordinario | Confianza | 12133380 | N54 DIRECTOR(A) UNID CTROL MET AMBUL 80 | 1 |
| Ordinario | Confianza | 12131880 | N54 MED SUP EPIDEMIOLOGO 80 | 27 |
| Ordinario | Confianza | 12131780 | N54 MED SUP HOSPITALES 80 | 33 |
| Ordinario | Confianza | 12131680 | N54 MED SUP MED FAM 80 | 37 |
| Ordinario | Confianza | 12036080 | N54 SUBDIR ADMVO UMH A 80 | 63 |
| Ordinario | Confianza | 12105780 | N54 SUBDIR MED UMH B 80 | 41 |
| Ordinario | Confianza | 12110680 | N54 SUP ESTOM 80 | 15 |
| Ordinario | Confianza | 12056480 | N55 ASISTENTE AUXILIAR DE DIRECCION 80 | 2 |
| Ordinario | Confianza | 10101080 | N55 CONFIANZA MEDICA 80 | 3 |
| Ordinario | Confianza | 12004980 | N55 CONFIANZA NIVEL 80 | 8 |
| Ordinario | Confianza | 12103780 | N55 COOR AUX PROG M D4 80 | 1 |
| Ordinario | Confianza | 12102780 | N55 COORD ATN MED D2 80 | 1 |
| Ordinario | Confianza | 12109980 | N55 COORD AUX ATN MED D1YD2 80 | 28 |
| Ordinario | Confianza | 12110280 | N55 COORD AUX EST DEL3 80 | 11 |
| Ordinario | Confianza | 12130980 | N55 COORD AUX GEST MED D1YD2 80 | 17 |
| Ordinario | Confianza | 12130780 | N55 COORD AUX MED EDUCA D1YD2 80 | 16 |
| Ordinario | Confianza | 12130380 | N55 COORD AUX MED EPIDEMIOLOGI D1YD2 80 | 15 |
| Ordinario | Confianza | 12130580 | N55 COORD AUX MED INVEST D1YD2 80 | 16 |
| Ordinario | Confianza | 12130180 | N55 COORD AUX MED SAL PUBLICA D1YD2 80 | 16 |
| Ordinario | Confianza | 12132480 | N55 COORD AUX MED SALUD TRAB D1YD2 80 | 15 |
| Ordinario | Confianza | 12132280 | N55 COORD AUX MED SPPSTIMSS D1YD2 80 | 16 |
| Ordinario | Confianza | 12053680 | N55 COORD AUX OPERATIVO ADMVO D1 Y D2 | 2 |
| Ordinario | Confianza | 12052780 | N55 COORD AUX SEG TRAB D1YD2 80 | 14 |
| Ordinario | Confianza | 1851280 | N55 COORD PROGRAMAS B 80 | 8 |
| Ordinario | Confianza | 12101180 | N55 DIRECTOR UMH B 80 | 43 |
| Ordinario | Confianza | 12053080 | N55 ING BIOMEDICO D1 Y D2 80 | 3 |
| Ordinario | Confianza | 12100680 | N55 INVEST TIT A MED 80 | 1 |
| Ordinario | Confianza | 12104480 | N55 INVEST TITULAR A 80 | 29 |
| Ordinario | Confianza | 12042380 | N55 JEF DIV I BIOM UMAE80 | 18 |
| Ordinario | Confianza | 12023080 | N55 JEFE DEPTO DELEG 4 80 | 38 |
| Ordinario | Confianza | 12041680 | N55 JEFE DIV A JUR UMAE80 | 23 |
| Ordinario | Confianza | 12107180 | N55 JEFE DIV MED UMAE 80 | 173 |
| Ordinario | Confianza | 12108180 | N55 MED ESP MFR CAICE | 1 |
| Ordinario | Confianza | 12108280 | N55 MED ESP PEDIATRA CAICE | 2 |
| Ordinario | Confianza | 12101880 | N55 SUBD MED UMH A 80 | 107 |
| Ordinario | Confianza | 10100280 | N56 CONFIANZA MEDICA 80 | 3 |
| Ordinario | Confianza | 12005080 | N56 CONFIANZA NIVEL 80 | 2 |
| Ordinario | Confianza | 12103380 | N56 COOR AUX AT MED D4 80 | 1 |
| Ordinario | Confianza | 12105380 | N56 COOR REG AUX MED D480 | 1 |
| Ordinario | Confianza | 12109880 | N56 COORD AUX ATN MED D3YD4 80 | 30 |
| Ordinario | Confianza | 12110180 | N56 COORD AUX EST DEL4 80 | 5 |
| Ordinario | Confianza | 12130880 | N56 COORD AUX GEST MED D3YD4 80 | 30 |
| Ordinario | Confianza | 12130680 | N56 COORD AUX MED EDUCA D3YD4 80 | 16 |
| Ordinario | Confianza | 12130280 | N56 COORD AUX MED EPIDEMIOLOGI D3YD4 80 | 16 |
| Ordinario | Confianza | 12130480 | N56 COORD AUX MED INVEST D3YD4 80 | 12 |
| Ordinario | Confianza | 12130080 | N56 COORD AUX MED SAL PUBLICA D3YD4 80 | 16 |
| Régimen | Tipo de Contratación | Clave de Categoría | Categoría | Plazas Ocupadas |
| | | | | |
| Ordinario | Confianza | 12132580 | N56 COORD AUX MED SALUD TRAB D3YD4 80 | 30 |
| Ordinario | Confianza | 12132380 | N56 COORD AUX MED SPPSTIMSS D3YD4 80 | 15 |
| Ordinario | Confianza | 12052880 | N56 COORD AUX SEG TRAB D3YD4 80 | 14 |
| Ordinario | Confianza | 12058480 | N56 COORD PROGRAMAS 80 | 40 |
| Ordinario | Confianza | 12101080 | N56 DIRECTOR UMH A 80 | 76 |
| Ordinario | Confianza | 12053180 | N56 ING BIOMEDICO D3 Y D4 80 | 5 |
| Ordinario | Confianza | 12100780 | N56 INVEST TIT B MED 80 | 2 |
| Ordinario | Confianza | 12104380 | N56 INVEST TITULAR B 80 | 15 |
| Ordinario | Confianza | 12131580 | N56 MED SUP LIDER 80 | 37 |
| Ordinario | Confianza | 1831780 | N56 RESP PRO SIS A JSS 80 | 1 |
| Ordinario | Confianza | 12055980 | N57 ASISTENTE DE DIRECCION 80 | 2 |
| Ordinario | Confianza | 12005180 | N57 CONFIANZA NIVEL 80 | 1 |
| Ordinario | Confianza | 12107080 | N57 COOR CLIN TUR UMAE 80 | 93 |
| Ordinario | Confianza | 12048080 | N57 COOR VINC AP USU CAICE | 1 |
| Ordinario | Confianza | 12102580 | N57 COORD ATN MED D4 80 | 1 |
| Ordinario | Confianza | 12122780 | N57 COORD DE PROG ENF 80 | 16 |
| Ordinario | Confianza | 10110080 | N57 COORD ESTOMATOLOG 80 | 2 |
| Ordinario | Confianza | 10101980 | N57 COORD PROG MED 80 | 194 |
| Ordinario | Confianza | 10002780 | N57 COORD PROG NO MED PROSP 80 | 1 |
| Ordinario | Confianza | 10005980 | N57 COORD PROGRAMAS 80 | 317 |
| Ordinario | Confianza | 13101080 | N57 COORDINADOR(A) GEST MEDICA D1 Y D2 | 16 |
| Ordinario | Confianza | 13100480 | N57 COORDINADOR(A) INF AN EST D1 Y D2 | 15 |
| Ordinario | Confianza | 13100680 | N57 COORDINADOR(A) PLAN ENL INST D1 Y D2 | 13 |
| Ordinario | Confianza | 13100880 | N57 COORDINADOR(A) SALUD TRAB D1 Y D2 | 16 |
| Ordinario | Confianza | 12107880 | N58 ADMOR AREA COM UMAE80 | 1 |
| Ordinario | Confianza | 12005280 | N58 CONFIANZA NIVEL 80 | 2 |
| Ordinario | Confianza | 12042980 | N58 COORD MEDIOS D1Y2 80 | 8 |
| Ordinario | Confianza | 10003580 | N58 COORD TECNICO B 80 | 26 |
| Ordinario | Confianza | 12022680 | N58 COORDINADOR D4 80 | 1 |
| Ordinario | Confianza | 13101180 | N58 COORDINADOR(A) GEST MEDICA D3 Y D4 | 16 |
| Ordinario | Confianza | 13100580 | N58 COORDINADOR(A) INF AN EST D3 Y D4 | 15 |
| Ordinario | Confianza | 13100780 | N58 COORDINADOR(A) PLAN ENL INST D3 Y D4 | 14 |
| Ordinario | Confianza | 13100280 | N58 COORDINADOR(A) PREV ATN SAL D1 Y D2 | 16 |
| Ordinario | Confianza | 13100980 | N58 COORDINADOR(A) SALUD TRAB D3 Y D4 | 16 |
| Ordinario | Confianza | 12106980 | N58 DIR ED INV SA UMAE 80 | 19 |
| Ordinario | Confianza | 12100880 | N58 INVEST TIT C MED 80 | 1 |
| Ordinario | Confianza | 12105080 | N58 INVEST TITULAR C 80 | 12 |
| Ordinario | Confianza | 12024080 | N58 SUBDELEGADO 2 80 | 1 |
| Ordinario | Confianza | 10007180 | N59 COORD PROGRAMAS A 80 | 29 |
| Ordinario | Confianza | 13100380 | N59 COORDINADOR(A) PREV ATN SAL D3 Y D4 | 16 |
| Ordinario | Confianza | 10101280 | N60 CONFIANZA MEDICA 80 | 1 |
| Ordinario | Confianza | 12042880 | N60 COORD MEDIOS D3Y4 80 | 8 |
| Ordinario | Confianza | 10003480 | N60 COORD TECNICO A 80 | 141 |
| Ordinario | Confianza | 10102080 | N60 COORD TECNICO A MED80 | 3 |
| Ordinario | Confianza | 12100480 | N60 DIR CENT INV B MED 80 | 1 |
| Ordinario | Confianza | 12106880 | N60 DIRECTOR MED UMAE 80 | 5 |
| Ordinario | Confianza | 12107480 | N60 DIRECTOR UC UMAE 80 | 4 |
| Ordinario | Confianza | 12026480 | N60 J SERVS A D3 80 | 2 |
| Ordinario | Confianza | 12100580 | N60 JEFE UNID INV MED 80 | 12 |
| Ordinario | Confianza | 12104280 | N60 JEFE UNIDAD INVEST 80 | 11 |
| Ordinario | Confianza | 13100080 | N60 JEFE(A) SERVS PREST MEDICAS D1 Y D2 | 15 |
| Ordinario | Confianza | 10005880 | N61 JEFE DEPTO ADMVO B 80 | 2 |
| Ordinario | Confianza | 1855580 | N61 JEFE DEPTO AUTON B 80 | 1 |
| Ordinario | Confianza | 12005680 | N62 CONFIANZA NIVEL 80 | 1 |
| Ordinario | Confianza | 12133680 | N62 DIRECTOR(A) CICR CANCER 80 | 1 |
| Ordinario | Confianza | 10101880 | N62 JEFE AREA MEDICA 80 | 125 |
| Ordinario | Confianza | 10003280 | N62 JEFE DE AREA 80 | 362 |
| Ordinario | Confianza | 12122680 | N62 JEFE DE AREA ENF 80 | 6 |
| Ordinario | Confianza | 12043780 | N62 JEFE GPO AREA AUD QR80 | 29 |
| Ordinario | Confianza | 13100180 | N62 JEFE(A) SERVS PREST MEDICAS D3 Y D4 | 16 |
| Ordinario | Confianza | 10102180 | N63 CONFIANZA MEDICA 80 | 4 |
| Ordinario | Confianza | 12043480 | N63 DIR ADMVO UMAE 80 | 22 |
| Ordinario | Confianza | 12107680 | N63 DIRECTOR MED UMAE 80 | 23 |
| Ordinario | Confianza | 10003180 | N63 JEFE DIVISION B 80 | 183 |
| Ordinario | Confianza | 1860580 | N63 SUBJEFE SERVS 80 | 1 |
| Régimen | Tipo de Contratación | Clave de Categoría | Categoría | Plazas Ocupadas |
| | | | | 6,743 |
| Ordinario | Confianza Estatuto | 31210080 | ASISTENTE SALUD MENTAL E0 | 11 |
| Ordinario | Confianza Estatuto | 31310080 | AUX ADMVO E1 | 11 |
| Ordinario | Confianza Estatuto | 31310380 | SECRETARIA E1 | 10 |
| Ordinario | Confianza Estatuto | 31310480 | VIGILANTE C E0 | 13 |
| Ordinario | Confianza Estatuto | 32110080 | AUX ADMVO E2 | 53 |
| Ordinario | Confianza Estatuto | 32110380 | AYUD SEG CENTRO VAC E0 | 1 |
| Ordinario | Confianza Estatuto | 32110480 | CAJERO CENTRO VAC Y VELATORIO E0 | 5 |
| Ordinario | Confianza Estatuto | 32110780 | OPER CONMUTADOR CENTRO VAC E0 | 2 |
| Ordinario | Confianza Estatuto | 32110980 | SECRETARIA E2 | 243 |
| Ordinario | Confianza Estatuto | 32111180 | VIGILANTE B E0 | 8 |
| Ordinario | Confianza Estatuto | 32210280 | SECRETARIA E3 | 243 |
| Ordinario | Confianza Estatuto | 32310180 | AUX ADMVO E3 | 47 |
| Ordinario | Confianza Estatuto | 32310480 | CENSOR CONSTRUCCION E0 | 117 |
| Ordinario | Confianza Estatuto | 32311080 | LOCALIZADOR PATRONES E0 | 92 |
| Ordinario | Confianza Estatuto | 32311280 | SECRETARIA E4 | 210 |
| Ordinario | Confianza Estatuto | 32311780 | CONTROLADOR INCIDENCIAS REC HUM E0 | 104 |
| Ordinario | Confianza Estatuto | 33110080 | AUX TECNICO E1 | 116 |
| Ordinario | Confianza Estatuto | 33110280 | AYUD DE ABOGADO E0 | 37 |
| Ordinario | Confianza Estatuto | 33110380 | CHOFER CAICE E0 | 1 |
| Ordinario | Confianza Estatuto | 33110680 | SECRETARIA E5 | 11 |
| Ordinario | Confianza Estatuto | 33110780 | SUPERV VIGILANCIA E0 | 30 |
| Ordinario | Confianza Estatuto | 33110980 | VISITADOR E0 | 139 |
| Ordinario | Confianza Estatuto | 33210180 | ASISTENTE INFORMACION E1 | 67 |
| Ordinario | Confianza Estatuto | 33210380 | AUX TECNICO E2 | 127 |
| Ordinario | Confianza Estatuto | 33210680 | EJECUTOR OFICINA COBROS E0 | 66 |
| Ordinario | Confianza Estatuto | 33210780 | FOTOGRAFO E0 | 1 |
| Ordinario | Confianza Estatuto | 33210880 | JEFE TURNO VIGILANCIA E0 | 8 |
| Ordinario | Confianza Estatuto | 33211080 | LITIGANTE ASISTENTE E0 | 2 |
| Ordinario | Confianza Estatuto | 33211280 | SECRETARIA E6 | 13 |
| Ordinario | Confianza Estatuto | 33211380 | TEC ATN DERECHOHABIENTE E0 | 770 |
| Ordinario | Confianza Estatuto | 33310380 | ASISTENTE INFORMACION E2 | 134 |
| Ordinario | Confianza Estatuto | 33311080 | PROM PARAMEDICO NUTRIOLOGO CEAGE E0 | 1 |
| Ordinario | Confianza Estatuto | 33311280 | PROM PARAMED TRABAJO SOCIAL CEAGE E0 | 1 |
| Ordinario | Confianza Estatuto | 33311480 | RECEPCIONISTA DIR E0 | 1 |
| Ordinario | Confianza Estatuto | 33311580 | SECRETARIA E7 | 1 |
| Ordinario | Confianza Estatuto | 33311680 | TEC INVESTIGACION E1 | 1 |
| Ordinario | Confianza Estatuto | 33311880 | CONTROLADOR SIST INTERACTIVO E1 | 1 |
| Ordinario | Confianza Estatuto | 33312180 | ENFERMERO(A) AUX PROY CICR CANCER E0 | 5 |
| Ordinario | Confianza Estatuto | 33312280 | TECNICO(A) OPE SIST CICR CANCER E0 | 2 |
| Ordinario | Confianza Estatuto | 34110080 | ANALISTA E1 | 103 |
| Ordinario | Confianza Estatuto | 34110180 | CONTROLADOR SIST INTERACTIVO E2 | 21 |
| Ordinario | Confianza Estatuto | 34110280 | COORD CAPACITACION Y DESARROLLO E0 | 5 |
| Ordinario | Confianza Estatuto | 34110380 | PSICOLOGO EVALUADOR E1 | 8 |
| Ordinario | Confianza Estatuto | 34110480 | TEC ATN USUARIOS CAICE E0 | 1 |
| Ordinario | Confianza Estatuto | 34110580 | TEC ESPECIAL APOYO CONSERVACION E1 | 10 |
| Ordinario | Confianza Estatuto | 34210180 | ANALISTA E2 | 285 |
| Ordinario | Confianza Estatuto | 34210280 | AUDIT A PATRONES E0 | 289 |
| Ordinario | Confianza Estatuto | 34210380 | AUDIT E0 | 1 |
| Ordinario | Confianza Estatuto | 34210480 | CHOFER E4 | 1 |
| Ordinario | Confianza Estatuto | 34210580 | CONSULTORA AL DERECHOHABIENTE E0 | 16 |
| Ordinario | Confianza Estatuto | 34210680 | CONTROLADOR SIST INTERACTIVO E3 | 20 |
| Ordinario | Confianza Estatuto | 34210780 | INSTRUCTOR(A) CAPACITACION E1 | 37 |
| Ordinario | Confianza Estatuto | 34210880 | PSICOLOGO EVALUADOR E2 | 12 |
| Ordinario | Confianza Estatuto | 34211080 | SECRETARIA E8 | 29 |
| Ordinario | Confianza Estatuto | 34211180 | SUPERV INSTALACIONES E1 | 13 |
| Ordinario | Confianza Estatuto | 34211480 | TEC SIST CONSERVACION E2 | 1 |
| Ordinario | Confianza Estatuto | 34211780 | ANALISTA ADMON CICR CANCER E0 | 1 |
| Ordinario | Confianza Estatuto | 34310080 | ANALISTA E3 | 139 |
| Ordinario | Confianza Estatuto | 34310180 | CONTROLADOR SIST INTERACTIVO E4 | 18 |
| Ordinario | Confianza Estatuto | 34310380 | INSTRUCTOR(A) CAPACITACION E2 | 80 |
| Ordinario | Confianza Estatuto | 34310480 | GESTOR OCUPACIONAL E0 | 1 |
| Ordinario | Confianza Estatuto | 34310580 | INSTRUCTOR CECART E0 | 2 |
| Ordinario | Confianza Estatuto | 34310780 | PSICOLOGO EVALUADOR E3 | 16 |
| Ordinario | Confianza Estatuto | 34310880 | RESP FARMACIA E0 | 8 |
| Régimen | Tipo de Contratación | Clave de Categoría | Categoría | Plazas Ocupadas |
| | | | | |
| Ordinario | Confianza Estatuto | 34310980 | RESP PROYECTOS E2 | 18 |
| Ordinario | Confianza Estatuto | 34311080 | SECRETARIA E9 | 2 |
| Ordinario | Confianza Estatuto | 34311180 | SUPERV INSTALACIONES E2 | 10 |
| Ordinario | Confianza Estatuto | 34311280 | TEC ESPECIAL APOYO CONSERVACION E2 | 23 |
| Ordinario | Confianza Estatuto | 34311380 | ESPECIAL CLASIFICACION EMPRESAS E0 | 16 |
| Ordinario | Confianza Estatuto | 34312280 | ENFERMERO(A) COORD PROY CICR CANC E0 | 1 |
| Ordinario | Confianza Estatuto | 35110080 | ANALISTA SUPERVISOR E1 | 177 |
| Ordinario | Confianza Estatuto | 35110780 | JEFE OFICINA SUBDELEG E1 | 7 |
| Ordinario | Confianza Estatuto | 35110980 | RESP PROYECTOS E3 | 89 |
| Ordinario | Confianza Estatuto | 35111080 | SECRETARIA E10 | 1 |
| Ordinario | Confianza Estatuto | 35111180 | SOPORTE TEC ESPECIALIZADO E1 | 1 |
| Ordinario | Confianza Estatuto | 35111480 | TEC INVESTIGACION E2 | 19 |
| Ordinario | Confianza Estatuto | 35111580 | ANALISTA DELEG DE PLANEACION E0 | 10 |
| Ordinario | Confianza Estatuto | 35111680 | FISICO MEDICO E0 | 4 |
| Ordinario | Confianza Estatuto | 35111980 | ASISTENTE AUXILIAR DE DIVISION E0 | 2 |
| Ordinario | Confianza Estatuto | 35210080 | ABOGADO PROCURADOR E0 | 239 |
| Ordinario | Confianza Estatuto | 35210180 | ANALISTA SUPERVISOR E2 | 228 |
| Ordinario | Confianza Estatuto | 35210580 | COORD CAPAC SEG EN EL TRABAJO E0 | 4 |
| Ordinario | Confianza Estatuto | 35210880 | ESPECIAL SEG EN EL TRABAJO E0 | 179 |
| Ordinario | Confianza Estatuto | 35211080 | JEFE OFICINA E1 | 13 |
| Ordinario | Confianza Estatuto | 35211180 | JEFE OFICINA SUBDELEG E2 | 18 |
| Ordinario | Confianza Estatuto | 35211280 | LITIGANTE E1 | 15 |
| Ordinario | Confianza Estatuto | 35211780 | RESIDENTE CONSTRUCCIONES E1 | 3 |
| Ordinario | Confianza Estatuto | 35211880 | RESP PROYECTOS E4 | 107 |
| Ordinario | Confianza Estatuto | 35211980 | SECRETARIA E11 | 4 |
| Ordinario | Confianza Estatuto | 35212080 | SOPORTE TEC ESPECIALIZADO E2 | 1 |
| Ordinario | Confianza Estatuto | 35212280 | SUPERV AUDITORIA PATRONES E0 | 28 |
| Ordinario | Confianza Estatuto | 35212380 | SUPERV INSTALS CONSTRUCCIONES E1 | 1 |
| Ordinario | Confianza Estatuto | 35212480 | SUPERV PROYECTOS E1 | 26 |
| Ordinario | Confianza Estatuto | 35212580 | SUBGERENTE(A) HOSPEDAJE CV TYM E0 | 1 |
| Ordinario | Confianza Estatuto | 35213780 | MEDICO(A) AUX PROY CICR CANCER E0 | 2 |
| Ordinario | Confianza Estatuto | 35310480 | COORD ZONAL SEG EN EL TRABAJO E1 | 2 |
| Ordinario | Confianza Estatuto | 35310680 | ENC AUDITORIA PATRONES SUBDELEG E2 | 5 |
| Ordinario | Confianza Estatuto | 35310780 | JEFE DPTO ATN ORIENT DERECHOHA UMAE E0 | 1 |
| Ordinario | Confianza Estatuto | 35310980 | JEFE OFICINA E2 | 46 |
| Ordinario | Confianza Estatuto | 35311080 | JEFE OFICINA SUBDELEG E3 | 23 |
| Ordinario | Confianza Estatuto | 35311180 | LITIGANTE E2 | 3 |
| Ordinario | Confianza Estatuto | 35311280 | RESIDENTE CONSTRUCCIONES E2 | 1 |
| Ordinario | Confianza Estatuto | 35311380 | RESP PROYECTOS E5 | 56 |
| Ordinario | Confianza Estatuto | 35311580 | SOPORTE TEC ESPECIALIZADO E3 | 3 |
| Ordinario | Confianza Estatuto | 35312180 | SUPERV PROYECTOS E2 | 239 |
| Ordinario | Confianza Estatuto | 35312480 | FISICO MEDICO UMAE E0 | 1 |
| Ordinario | Confianza Estatuto | 35312580 | FISICO MEDICO E0 | 33 |
| Ordinario | Confianza Estatuto | 35312780 | ANALISTA LABORATORIO SALUD TRABAJO E0 | 1 |
| Ordinario | Confianza Estatuto | 35313780 | JEFE(A) DEPARTAMENTO LABORAL E1 | 1 |
| Ordinario | Confianza Estatuto | 35314280 | RESP SANITARIO ALMACEN DEL E2 | 2 |
| Ordinario | Confianza Estatuto | 36110080 | ADMINISTRADOR CAICE E0 | 1 |
| Ordinario | Confianza Estatuto | 36110280 | AUDIT AREA AUDIT QUEJAS RESPONSAB E0 | 69 |
| Ordinario | Confianza Estatuto | 36110880 | COORD TEC ORIENT DERECHOHA E1 | 1 |
| Ordinario | Confianza Estatuto | 36110980 | COORD TEC QUEJAS DERECHOHA E1 | 6 |
| Ordinario | Confianza Estatuto | 36111080 | COORD ZONAL SEG EN EL TRABAJO E2 | 3 |
| Ordinario | Confianza Estatuto | 36111280 | INVESTIGADOR ASOCIADO E1 | 20 |
| Ordinario | Confianza Estatuto | 36111780 | JEFE OFICINA E3 | 60 |
| Ordinario | Confianza Estatuto | 36111880 | JEFE OFICINA SUBDELEG E4 | 54 |
| Ordinario | Confianza Estatuto | 36112080 | PSICOLOGO CAICE E0 | 1 |
| Ordinario | Confianza Estatuto | 36112180 | RESIDENTE CONSTRUCCIONES E3 | 5 |
| Ordinario | Confianza Estatuto | 36112380 | SOPORTE TEC ESPECIALIZADO E4 | 3 |
| Ordinario | Confianza Estatuto | 36112580 | SUPERV PROYECTOS E3 | 149 |
| Ordinario | Confianza Estatuto | 36112880 | JEFE OFNA UMAE ADQUISICIONES E0 | 2 |
| Ordinario | Confianza Estatuto | 36112980 | JEFE OFNA UMAE CONSULTIVO E0 | 6 |
| Ordinario | Confianza Estatuto | 36113080 | JEFE OFNA UMAE CONTENCIOSO E0 | 6 |
| Ordinario | Confianza Estatuto | 36113180 | JEFE OFNA UMAE TESORERIA E0 | 2 |
| Ordinario | Confianza Estatuto | 36113480 | COORD TEC ANALISIS Y ESTADISTICA E1 | 5 |
| Ordinario | Confianza Estatuto | 36113580 | JEFE(A) DEPTO CAPACIT Y TRANSPARENCIA E2 | 2 |
| Régimen | Tipo de Contratación | Clave de Categoría | Categoría | Plazas Ocupadas |
| | | | | |
| Ordinario | Confianza Estatuto | 36113680 | JEFE(A) DEPARTAMENTO LABORAL E2 | 4 |
| Ordinario | Confianza Estatuto | 36113980 | ASISTENTE DE COORDINACION E0 | 1 |
| Ordinario | Confianza Estatuto | 36210480 | COORD TEC QUEJAS DERECHOHA E2 | 1 |
| Ordinario | Confianza Estatuto | 36210580 | COORD ZONAL SEG EN EL TRABAJO E3 | 4 |
| Ordinario | Confianza Estatuto | 36210680 | COORD PROYECTO E1 | 107 |
| Ordinario | Confianza Estatuto | 36210880 | DIR CENTRO REG SEG TRAB CAP Y PROD E0 | 2 |
| Ordinario | Confianza Estatuto | 36211780 | JEFE OFICINA E4 | 38 |
| Ordinario | Confianza Estatuto | 36212180 | COORD TEC ANALISIS Y ESTADISTICA E2 | 2 |
| Ordinario | Confianza Estatuto | 36212280 | JEFE(A) DEPTO CAPACIT Y TRANSPARENCIA E3 | 1 |
| Ordinario | Confianza Estatuto | 36212380 | JEFE(A) DEPARTAMENTO LABORAL E3 | 6 |
| Ordinario | Confianza Estatuto | 36310280 | COORD PROYECTO E2 | 80 |
| Ordinario | Confianza Estatuto | 36310680 | JEFE DEPTO SUBDELEG E4 | 1 |
| Ordinario | Confianza Estatuto | 36310780 | JEFE DIV INGENIERIA BIOMEDICA E0 | 3 |
| Ordinario | Confianza Estatuto | 36311480 | COORD AUX SEG EN EL TRABAJO E1 | 3 |
| Ordinario | Confianza Estatuto | 36311580 | ING BIOMEDICO E1 | 10 |
| Ordinario | Confianza Estatuto | 36311680 | JEFE DIV CALIDAD ATENCION MEDICA UMAE E0 | 2 |
| Ordinario | Confianza Estatuto | 36311780 | MED ESPECIALISTA PSIQUIATRA CAICE | 1 |
| Ordinario | Confianza Estatuto | 36312180 | GERENTE(A) MANTO SERV GRAL CV TYM E0 | 1 |
| Ordinario | Confianza Estatuto | 36312780 | JEFE(A) DEPTO CAPACIT Y TRANSPARENCIA E4 | 2 |
| Ordinario | Confianza Estatuto | 36312880 | JEFE(A) DEPARTAMENTO LABORAL E4 | 2 |
| Ordinario | Confianza Estatuto | 37110280 | COORD PROGS MEDICOS NIVEL CENTRAL E0 | 1 |
| Ordinario | Confianza Estatuto | 37110580 | COORD PROGS NIVEL CENTRAL E1 | 181 |
| Ordinario | Confianza Estatuto | 37111180 | COORD AUX SEG EN EL TRABAJO E2 | 1 |
| Ordinario | Confianza Estatuto | 37111280 | ING BIOMEDICO E2 | 13 |
| Ordinario | Confianza Estatuto | 37210080 | COORD MEDIOS E1 | 5 |
| Ordinario | Confianza Estatuto | 37210180 | COORD PROGS NIVEL CENTRAL E2 | 14 |
| Ordinario | Confianza Estatuto | 37210280 | COORD TEC NIVEL CENTRAL E1 | 12 |
| Ordinario | Confianza Estatuto | 37310280 | COORD MEDIOS E2 | 7 |
| Ordinario | Confianza Estatuto | 37310380 | COORD TEC NIVEL CENTRAL E2 | 80 |
| Ordinario | Confianza Estatuto | 37310580 | JEFE DIV OPERATIVA E0 | 77 |
| Ordinario | Confianza Estatuto | 37310780 | JEFE AREA MEDICA NIVEL CENTRAL E0 | 6 |
| Ordinario | Confianza Estatuto | 37310880 | JEFE GRUPO AUDITORIA E3 | 6 |
| Ordinario | Confianza Estatuto | 37310980 | JEFE AREA NIVEL CENTRAL E0 | 185 |
| Ordinario | Confianza Estatuto | 37311080 | JEFE UNIDAD INVEST E0 | 1 |
| Régimen | Tipo de Contratación | Clave de Categoría | Categoría | Plazas Ocupadas |
| | | | | |
| | | | | 2,575 |
| Ordinario | Becados | 20090680 | OP SERVS INTER CENT VAC80 | 1 |
| Ordinario | Becados | 20110080 | CITOTECNOLOGO 80 | 1 |
| Ordinario | Becados | 20180080 | EDUCADORA 80 | 1 |
| Ordinario | Becados | 20210080 | AUX DE ENFERMERIA GRAL 80 | 414 |
| Ordinario | Becados | 20210180 | AUX DE ENF SALUD PUB 80 | 31 |
| Ordinario | Becados | 20220080 | ESTOMATOLOGO 80 | 2 |
| Ordinario | Becados | 20290080 | INHALOTERAPEUTA 80 | 3 |
| Ordinario | Becados | 20320060 | AUX DE LABORATORIO 60 | 1 |
| Ordinario | Becados | 20320080 | AUX DE LABORATORIO 80 | 40 |
| Ordinario | Becados | 20320160 | LABORATORISTA 60 | 1 |
| Ordinario | Becados | 20320180 | LABORATORISTA 80 | 13 |
| Ordinario | Becados | 20360180 | MEDICO NO FAMILIAR 80 | 103 |
| Ordinario | Becados | 20360280 | MEDICO FAMILIAR 80 | 17 |
| Ordinario | Becados | 20360380 | MEDICO GENERAL U MED 80 | 78 |
| Ordinario | Becados | 20360480 | MEDICO GENERAL 80 | 548 |
| Ordinario | Becados | 20360580 | MEDICO NO FAMILIAR H R | 1 |
| Ordinario | Becados | 20440020 | ORIENT ACT FAMILIARES 20 | 1 |
| Ordinario | Becados | 20500065 | AUX ADMON UNID MEDICA 65 | 5 |
| Ordinario | Becados | 20500080 | AUX ADMON UNID MEDICA 80 | 6 |
| Ordinario | Becados | 20500180 | AUX ENFERMERIA U M 80 | 4 |
| Ordinario | Becados | 20500380 | AUX SERVS GRALES U MED 80 | 5 |
| Ordinario | Becados | 20530080 | PROM SALUD COMUNITARIA 80 | 1 |
| Ordinario | Becados | 20570060 | TECNICO RADIOLOGO 60 | 2 |
| Ordinario | Becados | 20570080 | TECNICO RADIOLOGO 80 | 13 |
| Ordinario | Becados | 20580080 | RADIOTERAPEUTA 80 | 1 |
| Ordinario | Becados | 20680060 | TERAPISTA FISICO 60 | 1 |
| Ordinario | Becados | 20680080 | TERAPISTA FISICO 80 | 2 |
| Ordinario | Becados | 20730080 | MED TRAS PAC URGENCIA 80 | 1 |
| Ordinario | Becados | 20751680 | AUX SERVS GRALES HR 80 | 1 |
| Ordinario | Becados | 20760065 | MENSAJERO 65 | 12 |
| Ordinario | Becados | 20760080 | MENSAJERO 80 | 11 |
| Ordinario | Becados | 20780080 | CAM VEH SER OR PR 80 | 4 |
| Ordinario | Becados | 20780380 | CAMILLERO EN UNIDADES HOSPITALARIAS 80 | 95 |
| Ordinario | Becados | 20790080 | AUX DE VELATORIO 80 | 2 |
| Ordinario | Becados | 21020080 | AUXILIAR DE ALMACEN 80 | 11 |
| Ordinario | Becados | 21040065 | ASISTENTE MEDICA 65 | 165 |
| Ordinario | Becados | 21040080 | ASISTENTE MEDICA 80 | 72 |
| Ordinario | Becados | 21060080 | TECNICO DE BIBLIOTECAS 80 | 1 |
| Ordinario | Becados | 21120080 | TECNICO POLIVALENTE 80 | 24 |
| Ordinario | Becados | 21210080 | ENFERMERA GENERAL 80 | 74 |
| Ordinario | Becados | 21230080 | AUXILIAR DE FARMACIA 80 | 20 |
| Ordinario | Becados | 21250065 | OFICIAL PUERICULTURA 65 | 18 |
| Ordinario | Becados | 21250080 | OFICIAL PUERICULTURA 80 | 33 |
| Ordinario | Becados | 21300065 | AUX DE SERVS DE INT 65 | 7 |
| Ordinario | Becados | 21300080 | AUX DE SERVS DE INT 80 | 11 |
| Ordinario | Becados | 21310080 | AUX LIMPIEZA E HIGIENE UM Y NO MED 80 | 255 |
| Ordinario | Becados | 21330080 | OP SERVS DE LAVANDERIA 80 | 20 |
| Ordinario | Becados | 21390080 | NUTRICIONISTA DIETISTA 80 | 28 |
| Ordinario | Becados | 21510040 | PROF EDUC FISICA A 40 | 1 |
| Ordinario | Becados | 21560080 | QUIMICO CLINICO 80 | 3 |
| Ordinario | Becados | 21610080 | MANEJADOR ALIMENTOS 80 | 96 |
| Ordinario | Becados | 21670065 | OPERADOR TELEFONICO A 65 | 1 |
| Ordinario | Becados | 21670080 | OPERADOR TELEFONICO A 80 | 3 |
| Ordinario | Becados | 21690080 | OP GRAL EN TIENDAS 80 | 2 |
| Ordinario | Becados | 21700065 | TRABAJADORA SOCIAL 65 | 1 |
| Ordinario | Becados | 21700080 | TRABAJADORA SOCIAL 80 | 4 |
| Ordinario | Becados | 21720080 | CHOFER 80 | 1 |
| Ordinario | Becados | 21730180 | TEC OP TRANS PAC URG 80 | 2 |
| Ordinario | Becados | 21760065 | AUX UNIV DE OFICINAS 65 | 32 |
| Ordinario | Becados | 21760080 | AUX UNIV DE OFICINAS 80 | 138 |
| Ordinario | Becados | 21780080 | OPERADOR VEH SER OR PR 80 | 1 |
| Ordinario | Becados | 21780165 | OPERADOR AMBULANCIAS 65 | 1 |
| Ordinario | Becados | 21780180 | OPERADOR AMBULANCIAS 80 | 3 |
| Ordinario | Becados | 21820080 | AUX SOPORTE TEC INFORMAT | 1 |
| Régimen | Tipo de Contratación | Clave de Categoría | Categoría | Plazas Ocupadas |
| | | | | |
| Ordinario | Becados | 22020080 | OFICIAL DE ALMACEN 80 | 1 |
| Ordinario | Becados | 22040080 | COORD ASIST MEDICAS 80 | 4 |
| Ordinario | Becados | 22120080 | TECNICO ELECTRICISTA 80 | 5 |
| Ordinario | Becados | 22120280 | TECNICO MECANICO 80 | 5 |
| Ordinario | Becados | 22120380 | TECNICO PLOMERO 80 | 2 |
| Ordinario | Becados | 22210080 | ENFERMERA ESPECIALISTA 80 | 12 |
| Ordinario | Becados | 22230080 | AYUDANTE DE FARMACIA 80 | 4 |
| Ordinario | Becados | 22250080 | TECNICO PUERICULTURA 80 | 2 |
| Ordinario | Becados | 22300080 | AYTE DE SERVS DE INT 80 | 1 |
| Ordinario | Becados | 22310080 | AYTE LIMPIEZA E HIGIENE UM Y NO MED 80 | 37 |
| Ordinario | Becados | 22390080 | ESP NUTRIC DIETETICA 80 | 9 |
| Ordinario | Becados | 22610080 | COCINERO TECNICO 2 80 | 5 |
| Ordinario | Becados | 22670080 | OPERADOR TELEFONICO B 80 | 2 |
| Ordinario | Becados | 22700080 | TRABAJADOR SOCIAL CLINICO | 1 |
| Ordinario | Becados | 22760080 | OFICIAL DE TESORERIA 80 | 4 |
| Ordinario | Becados | 22760180 | OF DE SERVS TECNICOS 80 | 2 |
| Ordinario | Becados | 22760280 | OF DE SERVS ADMVOS 80 | 2 |
| Ordinario | Becados | 22760380 | OFICIAL DE PERSONAL 80 | 7 |
| Ordinario | Becados | 22760480 | OFICIAL DE ESTADISTICA 80 | 7 |
| Ordinario | Becados | 23120080 | TEC A AIRE ACON REFRIG 80 | 2 |
| Ordinario | Becados | 23120180 | TEC A EQUIPOS MEDICOS 80 | 2 |
| Ordinario | Becados | 23210080 | ENFERMERA JEFE DE PISO 80 | 1 |
| Ordinario | Becados | 23230080 | OFICIAL DE FARMACIA 80 | 1 |
| Ordinario | Becados | 23510060 | PROF EDUC FISICA C 60 | 1 |
| Ordinario | Becados | 23610080 | COCINERO TECNICO 1 80 | 1 |
| Ordinario | Becados | 23760480 | COORD DE ESTADISTICA 80 | 2 |
| Ordinario | Becados | 24120080 | TEC B EQUIPOS MEDICOS 80 | 1 |
| Ordinario | Becados | 24760180 | JEFE GRUPO SERVS TEC 80 | 1 |
| Régimen | Tipo de Contratación | Clave de Categoría | Categoría | Plazas Ocupadas |
| | | | | 16,446 |
| Ordinario | Médicos Residentes | 90010080 | RESIDENTE 1 80 | 5,565 |
| Ordinario | Médicos Residentes | 90020080 | RESIDENTE 2 80 | 4,306 |
| Ordinario | Médicos Residentes | 90030080 | RESIDENTE 3 80 | 4,207 |
| Ordinario | Médicos Residentes | 90040080 | RESIDENTE 4 80 | 1,572 |
| Ordinario | Médicos Residentes | 90050080 | RESIDENTE 5 80 | 589 |
| Ordinario | Médicos Residentes | 90060080 | RESIDENTE 6 80 | 160 |
| Ordinario | Médicos Residentes | 90070080 | RESIDENTE7 | 44 |
| Ordinario | Médicos Residentes | 90080080 | RESIDENTE8 | 3 |
| Régimen | Tipo de Contratación | Clave de Categoría | Categoría | Plazas Ocupadas |
| | | | | |
| | | | | 30,356 |
| Ordinario | Temporal Ordinario | 12000980 | N15 CONFIANZA NIVEL 80 | 7 |
| Ordinario | Temporal Ordinario | 12004180 | N47 CONFIANZA NIVEL 80 | 6 |
| Ordinario | Temporal Ordinario | 12004380 | N49 CONFIANZA NIVEL 80 | 1 |
| Ordinario | Temporal Ordinario | 12004580 | N51 CONFIANZA NIVEL 80 | 32 |
| Ordinario | Temporal Ordinario | 12004780 | N53 CONFIANZA NIVEL 80 | 3 |
| Ordinario | Temporal Ordinario | 12005480 | N60 CONFIANZA NIVEL 80 | 1 |
| Ordinario | Temporal Ordinario | 12006280 | N10 AUX ADMINISTRATIVO 80 | 2 |
| Ordinario | Temporal Ordinario | 12006480 | N13 CAJ CV Y VELAT 80 | 8 |
| Ordinario | Temporal Ordinario | 12009780 | N22 ASISTENTE ADMVO B 80 | 11 |
| Ordinario | Temporal Ordinario | 12009980 | N25 ASISTENTE ADMVO A 80 | 12 |
| Ordinario | Temporal Ordinario | 12010280 | N27 ANALISTA D 80 | 1 |
| Ordinario | Temporal Ordinario | 12011180 | N33 ANALISTA A 80 | 1 |
| Ordinario | Temporal Ordinario | 12011580 | N39 ANALISTA RESP B 80 | 1 |
| Ordinario | Temporal Ordinario | 12011680 | N41 ANALISTA COORD C 80 | 3 |
| Ordinario | Temporal Ordinario | 12011780 | N44 ANALISTA COORD A 80 | 1 |
| Ordinario | Temporal Ordinario | 12012780 | N36 PSIC EVA COM LAB D380 | 1 |
| Ordinario | Temporal Ordinario | 12012980 | N33 PSIC EVA COM LAB D280 | 1 |
| Ordinario | Temporal Ordinario | 12013180 | N43 ANALISTA COORD B 80 | 3 |
| Ordinario | Temporal Ordinario | 12013380 | N41 TECNICO INVESTIG A 80 | 2 |
| Ordinario | Temporal Ordinario | 12013480 | N36 ANALISTA RESP D 80 | 3 |
| Ordinario | Temporal Ordinario | 12015280 | N36 SUBJEF A CONS UNID 80 | 1 |
| Ordinario | Temporal Ordinario | 12015380 | N36 JEF D NUT DIE UMHA 80 | 2 |
| Ordinario | Temporal Ordinario | 12015580 | N30 JEF D NUT DIE UMHC 80 | 1 |
| Ordinario | Temporal Ordinario | 12016080 | N30 JEF TRAB SOC UMH C 80 | 5 |
| Ordinario | Temporal Ordinario | 12017280 | N15 SRIA J OFNA DEL 4 80 | 4 |
| Ordinario | Temporal Ordinario | 12026280 | N20 TEC INF C CTR P INV80 | 7 |
| Ordinario | Temporal Ordinario | 12026980 | N12 OP CAJAS TIENDA 80 | 2 |
| Ordinario | Temporal Ordinario | 12027480 | N44 ABOGADO PROCURADOR 80 | 1 |
| Ordinario | Temporal Ordinario | 12028180 | N49 RESID A PROY CONST 80 | 1 |
| Ordinario | Temporal Ordinario | 12028280 | N47 RESID B PROY CONST 80 | 3 |
| Ordinario | Temporal Ordinario | 12028380 | N45 RESID C PROY CONST 80 | 1 |
| Ordinario | Temporal Ordinario | 12028480 | N43 SUBRES A PROY CONST80 | 1 |
| Ordinario | Temporal Ordinario | 12028680 | N48 SUP INST A PROY CON80 | 3 |
| Ordinario | Temporal Ordinario | 12028780 | N46 SUP INST B PROY CON80 | 1 |
| Ordinario | Temporal Ordinario | 12028980 | N42 AUX SUP INS A PR CO80 | 1 |
| Ordinario | Temporal Ordinario | 12036080 | N54 SUBDIR ADMVO UMH A 80 | 2 |
| Ordinario | Temporal Ordinario | 12036480 | N47 JEFE DEPTO UMH A 80 | 2 |
| Ordinario | Temporal Ordinario | 12038380 | N14 AYTE SEGURIDAD CV 80 | 2 |
| Ordinario | Temporal Ordinario | 12044280 | N25 TECNICA ATN OR DER 80 | 4 |
| Ordinario | Temporal Ordinario | 12053180 | N56 ING BIOMEDICO D3 Y D4 80 | 1 |
| Ordinario | Temporal Ordinario | 12101080 | N56 DIRECTOR UMH A 80 | 1 |
| Ordinario | Temporal Ordinario | 12101780 | N34 MEDICO GRAL U MED 80 | 8 |
| Ordinario | Temporal Ordinario | 12105680 | N53 DIRECTOR UMH D 80 | 2 |
| Ordinario | Temporal Ordinario | 12105980 | N53 COORD CL TURNO UMH 80 | 10 |
| Ordinario | Temporal Ordinario | 12106180 | N51 JEFE SERVICIO UMH 80 | 52 |
| Ordinario | Temporal Ordinario | 12120580 | N43 JEFE ENFERM UM A 80 | 1 |
| Ordinario | Temporal Ordinario | 12120880 | N41 JEFE ENFERM UM D 80 | 15 |
| Ordinario | Temporal Ordinario | 12121280 | N41 SUBJ ENF UM A 80 | 87 |
| Ordinario | Temporal Ordinario | 12121480 | N41 SUBJ ENF UM C 80 | 6 |
| Ordinario | Temporal Ordinario | 12123580 | N39 SUPERVISOR LIMPIEZA E HIGIENE 80 | 7 |
| Ordinario | Temporal Ordinario | 20050080 | AYUDANTE DE AUTOPSIA 80 | 4 |
| Ordinario | Temporal Ordinario | 20210080 | AUX DE ENFERMERIA GRAL 80 | 7,033 |
| Ordinario | Temporal Ordinario | 20290065 | INHALOTERAPEUTA 65 | 57 |
| Ordinario | Temporal Ordinario | 20290080 | INHALOTERAPEUTA 80 | 282 |
| Ordinario | Temporal Ordinario | 20320080 | AUX DE LABORATORIO 80 | 365 |
| Ordinario | Temporal Ordinario | 20320180 | LABORATORISTA 80 | 470 |
| Ordinario | Temporal Ordinario | 20360180 | MEDICO NO FAMILIAR 80 | 499 |
| Ordinario | Temporal Ordinario | 20360280 | MEDICO FAMILIAR 80 | 25 |
| Ordinario | Temporal Ordinario | 20360480 | MEDICO GENERAL 80 | 4,154 |
| Ordinario | Temporal Ordinario | 20530080 | PROM SALUD COMUNITARIA 80 | 1 |
| Ordinario | Temporal Ordinario | 20540160 | PSICOLOGO CLINICO 60 | 189 |
| Ordinario | Temporal Ordinario | 20540180 | PSICOLOGO CLINICO 80 | 142 |
| Ordinario | Temporal Ordinario | 20570080 | TECNICO RADIOLOGO 80 | 579 |
| Ordinario | Temporal Ordinario | 20640080 | TEC MANEJO AP ELECTRODI80 | 20 |
| Régimen | Tipo de Contratación | Clave de Categoría | Categoría | Plazas Ocupadas |
| | | | | |
| Ordinario | Temporal Ordinario | 20760065 | MENSAJERO 65 | 3 |
| Ordinario | Temporal Ordinario | 20760080 | MENSAJERO 80 | 3 |
| Ordinario | Temporal Ordinario | 20780380 | CAMILLERO EN UNIDADES HOSPITALARIAS 80 | 1,866 |
| Ordinario | Temporal Ordinario | 21020080 | AUXILIAR DE ALMACEN 80 | 404 |
| Ordinario | Temporal Ordinario | 21040065 | ASISTENTE MEDICA 65 | 26 |
| Ordinario | Temporal Ordinario | 21040080 | ASISTENTE MEDICA 80 | 129 |
| Ordinario | Temporal Ordinario | 21120080 | TECNICO POLIVALENTE 80 | 368 |
| Ordinario | Temporal Ordinario | 21210080 | ENFERMERA GENERAL 80 | 5,647 |
| Ordinario | Temporal Ordinario | 21230080 | AUXILIAR DE FARMACIA 80 | 50 |
| Ordinario | Temporal Ordinario | 21310080 | AUX LIMPIEZA E HIGIENE UM Y NO MED 80 | 4,185 |
| Ordinario | Temporal Ordinario | 21390080 | NUTRICIONISTA DIETISTA 80 | 259 |
| Ordinario | Temporal Ordinario | 21560080 | QUIMICO CLINICO 80 | 492 |
| Ordinario | Temporal Ordinario | 21610080 | MANEJADOR ALIMENTOS 80 | 443 |
| Ordinario | Temporal Ordinario | 21700080 | TRABAJADORA SOCIAL 80 | 120 |
| Ordinario | Temporal Ordinario | 21720065 | CHOFER 65 | 1 |
| Ordinario | Temporal Ordinario | 21720080 | CHOFER 80 | 1 |
| Ordinario | Temporal Ordinario | 21760065 | AUX UNIV DE OFICINAS 65 | 10 |
| Ordinario | Temporal Ordinario | 21760080 | AUX UNIV DE OFICINAS 80 | 25 |
| Ordinario | Temporal Ordinario | 21780165 | OPERADOR AMBULANCIAS 65 | 1 |
| Ordinario | Temporal Ordinario | 21780180 | OPERADOR AMBULANCIAS 80 | 16 |
| Ordinario | Temporal Ordinario | 21820080 | AUX SOPORTE TEC INFORMAT | 4 |
| Ordinario | Temporal Ordinario | 22020080 | OFICIAL DE ALMACEN 80 | 197 |
| Ordinario | Temporal Ordinario | 22040080 | COORD ASIST MEDICAS 80 | 1 |
| Ordinario | Temporal Ordinario | 22210080 | ENFERMERA ESPECIALISTA 80 | 1,405 |
| Ordinario | Temporal Ordinario | 22210180 | ENF ESPEC SALUD PUBL 80 | 4 |
| Ordinario | Temporal Ordinario | 22610080 | COCINERO TECNICO 2 80 | 212 |
| Ordinario | Temporal Ordinario | 22700080 | TRABAJADOR SOCIAL CLINICO | 20 |
| Ordinario | Temporal Ordinario | 22760380 | OFICIAL DE PERSONAL 80 | 12 |
| Ordinario | Temporal Ordinario | 22760480 | OFICIAL DE ESTADISTICA 80 | 2 |
| Ordinario | Temporal Ordinario | 23020080 | COORDINADOR DE ALMACEN 80 | 134 |
| Ordinario | Temporal Ordinario | 23210080 | ENFERMERA JEFE DE PISO 80 | 89 |
| Ordinario | Temporal Ordinario | 23230080 | OFICIAL DE FARMACIA 80 | 2 |
| Ordinario | Temporal Ordinario | 23610080 | COCINERO TECNICO 1 80 | 4 |
| Ordinario | Temporal Ordinario | 24020080 | JEFE DE GPO DE ALMACEN 80 | 39 |
| Ordinario | Temporal Ordinario | 24120080 | TEC B EQUIPOS MEDICOS 80 | 1 |
| Ordinario | Temporal Ordinario | 25020080 | ESP DE ALMACEN 80 | 27 |
| Régimen | Tipo de Contratación | Clave de Categoría | Categoría | Plazas Ocupadas |
| | | | | 1,244 |
| Ordinario | Temporal Estatuto | 32110080 | AUX ADMVO E2 | 3 |
| Ordinario | Temporal Estatuto | 32110380 | AYUD SEG CENTRO VAC E0 | 1 |
| Ordinario | Temporal Estatuto | 32110480 | CAJERO CENTRO VAC Y VELATORIO E0 | 1 |
| Ordinario | Temporal Estatuto | 33110080 | AUX TECNICO E1 | 45 |
| Ordinario | Temporal Estatuto | 33210180 | ASISTENTE INFORMACION E1 | 1 |
| Ordinario | Temporal Estatuto | 33210380 | AUX TECNICO E2 | 30 |
| Ordinario | Temporal Estatuto | 33211380 | TEC ATN DERECHOHABIENTE E0 | 4 |
| Ordinario | Temporal Estatuto | 33310380 | ASISTENTE INFORMACION E2 | 610 |
| Ordinario | Temporal Estatuto | 34110080 | ANALISTA E1 | 37 |
| Ordinario | Temporal Estatuto | 34110380 | PSICOLOGO EVALUADOR E1 | 41 |
| Ordinario | Temporal Estatuto | 34210180 | ANALISTA E2 | 2 |
| Ordinario | Temporal Estatuto | 34210880 | PSICOLOGO EVALUADOR E2 | 14 |
| Ordinario | Temporal Estatuto | 35111480 | TEC INVESTIGACION E2 | 183 |
| Ordinario | Temporal Estatuto | 35210180 | ANALISTA SUPERVISOR E2 | 178 |
| Ordinario | Temporal Estatuto | 35312080 | SUPERV INSTALS CONSTRUCCIONES E2 | 26 |
| Ordinario | Temporal Estatuto | 35312180 | SUPERV PROYECTOS E2 | 2 |
| Ordinario | Temporal Estatuto | 36112180 | RESIDENTE CONSTRUCCIONES E3 | 23 |
| Ordinario | Temporal Estatuto | 36210680 | COORD PROYECTO E1 | 17 |
| Ordinario | Temporal Estatuto | 36310280 | COORD PROYECTO E2 | 7 |
| Ordinario | Temporal Estatuto | 36311580 | ING BIOMEDICO E1 | 5 |
| Ordinario | Temporal Estatuto | 37111280 | ING BIOMEDICO E2 | 6 |
| Ordinario | Temporal Estatuto | 37310580 | JEFE DIV OPERATIVA E0 | 1 |
| Ordinario | Temporal Estatuto | 37310980 | JEFE AREA NIVEL CENTRAL E0 | 7 |
| Régimen | Tipo de Contratación | Clave de Categoría | Categoría | Plazas Ocupadas |
| | | | | 13,951 |
| IMSS Bienestar | Base | 20210280 | AUX DE ENFERMERIA GRAL HR | 3,081 |
| IMSS Bienestar | Base | 20360380 | MEDICO GENERAL U MED 80 | 2,348 |
| IMSS Bienestar | Base | 20360580 | MEDICO NO FAMILIAR H R | 714 |
| IMSS Bienestar | Base | 20750180 | AUX AREA MEDICA UMC 80 | 2,417 |
| IMSS Bienestar | Base | 20750280 | AUX SERVS GRALES UMC 80 | 1 |
| IMSS Bienestar | Base | 20750780 | LABORATORISTA HR 80 | 192 |
| IMSS Bienestar | Base | 20750880 | ESTOMATOLOGO HR 80 | 164 |
| IMSS Bienestar | Base | 20750980 | NUTRICIONISTA DIET HR 80 | 79 |
| IMSS Bienestar | Base | 20751080 | TRABAJADORA SOCIAL HR 80 | 150 |
| IMSS Bienestar | Base | 20751280 | ENFERMERA GENERAL HR 80 | 818 |
| IMSS Bienestar | Base | 20751580 | AUX DE ADMON HR 80 | 689 |
| IMSS Bienestar | Base | 20751680 | AUX SERVS GRALES HR 80 | 1,918 |
| IMSS Bienestar | Base | 20751780 | OP DE SERVS AUXS HR L 80 | 110 |
| IMSS Bienestar | Base | 20751880 | OP DE SERVS AUXS HR R 80 | 79 |
| IMSS Bienestar | Base | 20751980 | OP DE MANTENIMIENTO HR 80 | 475 |
| IMSS Bienestar | Base | 20752080 | CITOTECNOLOGO HR 80 | 39 |
| IMSS Bienestar | Base | 20752280 | AUX ENF GENERAL UMR | 664 |
| IMSS Bienestar | Base | 21020080 | AUXILIAR DE ALMACEN 80 | 3 |
| IMSS Bienestar | Base | 21120080 | TECNICO POLIVALENTE 80 | 4 |
| IMSS Bienestar | Base | 21720080 | CHOFER 80 | 2 |
| IMSS Bienestar | Base | 21760080 | AUX UNIV DE OFICINAS 80 | 1 |
| IMSS Bienestar | Base | 22760280 | OF DE SERVS ADMVOS 80 | 1 |
| IMSS Bienestar | Base | 22760380 | OFICIAL DE PERSONAL 80 | 1 |
| IMSS Bienestar | Base | 23760280 | COORD DE SERVS ADMVOS 80 | 1 |
| Régimen | Tipo de Contratación | Clave de Categoría | Categoría | Plazas Ocupadas |
| | | | | |
| | | | | 1,450 |
| IMSS Bienestar | Confianza | 10000080 | N18 TECNICO OFFSET 80 | 1 |
| IMSS Bienestar | Confianza | 10001580 | N49 LIDER PROYECTO B 80 | 18 |
| IMSS Bienestar | Confianza | 10002180 | N47 LIDER PROYECTO C 80 | 2 |
| IMSS Bienestar | Confianza | 10002380 | N53 RESPONSABLE PROY A 80 | 6 |
| IMSS Bienestar | Confianza | 10002780 | N57 COORD PROG NO MED PROSP 80 | 17 |
| IMSS Bienestar | Confianza | 10003080 | N63 JEFE DEPTO ADMVO A 80 | 2 |
| IMSS Bienestar | Confianza | 10003180 | N63 JEFE DIVISION B 80 | 10 |
| IMSS Bienestar | Confianza | 10003480 | N60 COORD TECNICO A 80 | 2 |
| IMSS Bienestar | Confianza | 10003880 | N47 SRIA B DIRECTOR 80 | 1 |
| IMSS Bienestar | Confianza | 10004380 | N41 SRIA B COORD GRAL 80 | 2 |
| IMSS Bienestar | Confianza | 10005080 | N31 SRIA AUX JEFE AREA 80 | 1 |
| IMSS Bienestar | Confianza | 10005780 | N30 CHOFER COORD GRAL 80 | 2 |
| IMSS Bienestar | Confianza | 10005980 | N57 COORD PROGRAMAS 80 | 1 |
| IMSS Bienestar | Confianza | 10006080 | N43 SRIA A COORD 80 | 2 |
| IMSS Bienestar | Confianza | 10006180 | N39 SRIA B COORD 80 | 1 |
| IMSS Bienestar | Confianza | 10006380 | N37 SRIA JEF DEP ADVO A80 | 2 |
| IMSS Bienestar | Confianza | 10006780 | N25 SRIA AUXILIAR 80 | 2 |
| IMSS Bienestar | Confianza | 10101580 | N57 COORD PROG MED PROSP 80 | 5 |
| IMSS Bienestar | Confianza | 10101880 | N62 JEFE AREA MEDICA 80 | 2 |
| IMSS Bienestar | Confianza | 10120780 | N50 SUPERV PROG ENF PROSP 80 | 5 |
| IMSS Bienestar | Confianza | 12006080 | N10 OFICIAL CONS HRS 80 | 1 |
| IMSS Bienestar | Confianza | 12006680 | N14 PROMO BRIG SAL COM 80 | 23 |
| IMSS Bienestar | Confianza | 12008980 | N17 ASISTENTE ADMVO C 80 | 1 |
| IMSS Bienestar | Confianza | 12009780 | N22 ASISTENTE ADMVO B 80 | 1 |
| IMSS Bienestar | Confianza | 12009980 | N25 ASISTENTE ADMVO A 80 | 3 |
| IMSS Bienestar | Confianza | 12010280 | N27 ANALISTA D 80 | 3 |
| IMSS Bienestar | Confianza | 12010680 | N26 ANALISTA SISTEMAS PROSPERA 80 | 29 |
| IMSS Bienestar | Confianza | 12010980 | N31 ANALISTA B 80 | 1 |
| IMSS Bienestar | Confianza | 12011180 | N33 ANALISTA A 80 | 4 |
| IMSS Bienestar | Confianza | 12011580 | N39 ANALISTA RESP B 80 | 30 |
| IMSS Bienestar | Confianza | 12011680 | N41 ANALISTA COORD C 80 | 16 |
| IMSS Bienestar | Confianza | 12011780 | N44 ANALISTA COORD A 80 | 1 |
| IMSS Bienestar | Confianza | 12012880 | N38 ANALISTA RESP C 80 | 3 |
| IMSS Bienestar | Confianza | 12013180 | N43 ANALISTA COORD B 80 | 10 |
| IMSS Bienestar | Confianza | 12013480 | N36 ANALISTA RESP D 80 | 3 |
| IMSS Bienestar | Confianza | 12016780 | N12 SRIA E UNID OPERAT 80 | 89 |
| IMSS Bienestar | Confianza | 12021280 | N10 AUX ADMVO PROSP 80 | 2 |
| IMSS Bienestar | Confianza | 12023680 | N47 JEFE OFNA DELEG 2 80 | 1 |
| IMSS Bienestar | Confianza | 12028280 | N47 RESID B PROY CONST 80 | 1 |
| IMSS Bienestar | Confianza | 12029280 | N20 DIETISTA HR PROSP 80 | 1 |
| IMSS Bienestar | Confianza | 12030680 | N14 AYTE ADMVO B PROSP 80 | 73 |
| IMSS Bienestar | Confianza | 12030880 | N46 SUPERVISOR ADM AC RURAL 80 | 33 |
| IMSS Bienestar | Confianza | 12030980 | N46 SUPERV ACCION COM RURAL 80 | 35 |
| IMSS Bienestar | Confianza | 12031080 | N41 ADMINISTRADOR HR PROSP 80 | 33 |
| IMSS Bienestar | Confianza | 12031180 | N41 RESIDENTE CONS HR PROSP 80 | 41 |
| IMSS Bienestar | Confianza | 12031280 | N26 TEC RURAL SALUD PROSP 80 | 41 |
| IMSS Bienestar | Confianza | 12031380 | N22 AYTE ADMVO PROSP 80 | 55 |
| IMSS Bienestar | Confianza | 12031480 | N16 CHOFER POLIV PROSP 80 | 95 |
| IMSS Bienestar | Confianza | 12031580 | N12 CHOFER PROSP 80 | 56 |
| IMSS Bienestar | Confianza | 12031680 | N14 AUX ALMACEN PROSP 80 | 64 |
| IMSS Bienestar | Confianza | 12033580 | N30 PROM ACCION COMUN RURAL 80 | 201 |
| IMSS Bienestar | Confianza | 12042480 | N46 SUPERV CONSERV PROSPERA 80 | 1 |
| IMSS Bienestar | Confianza | 12052980 | N50 COORD PROG TS MED PROSP | 1 |
| IMSS Bienestar | Confianza | 12054180 | N39 RESPONSABLE SISTEMAS HOSPITAL RURAL | 2 |
| IMSS Bienestar | Confianza | 12100980 | N52 DIRECTOR HOSP RURAL80 | 42 |
| IMSS Bienestar | Confianza | 12101580 | N43 MEDICO ESP HR PROSP 80 | 7 |
| IMSS Bienestar | Confianza | 12101780 | N34 MEDICO GRAL U MED 80 | 3 |
| IMSS Bienestar | Confianza | 12101980 | N41 SUPERV MED AUX UMR PROSP 80 | 167 |
| IMSS Bienestar | Confianza | 12102080 | N43 ANESTESIOLOGO UMH 80 | 1 |
| IMSS Bienestar | Confianza | 12104180 | N56 SUPERV MED PROG PROSP 80 | 38 |
| IMSS Bienestar | Confianza | 12107980 | N45 COORD MEDICO HR | 62 |
| IMSS Bienestar | Confianza | 12110780 | N57 COORD PROG EST PROSP 80 | 1 |
| IMSS Bienestar | Confianza | 12120480 | N41 JEFE ENF HR PROSP 80 | 42 |
| IMSS Bienestar | Confianza | 12121880 | N46 SUPERVISOR ENF PROSP 80 | 39 |
| Régimen | Tipo de Contratación | Clave de Categoría | Categoría | Plazas Ocupadas |
| | | | | |
| IMSS Bienestar | Confianza | 12122680 | N62 JEFE DE AREA ENF 80 | 1 |
| IMSS Bienestar | Confianza | 12131980 | N57 COOR DELEG MED PROSP 80 | 8 |
| IMSS Bienestar | Confianza | 12132880 | N62 JEFE AREA MED PROSP 80 | 1 |
| Régimen | Tipo de Contratación | Clave de Categoría | Categoría | Plazas Ocupadas |
| | | | | 726 |
| IMSS Bienestar | Confianza | 31310180 | AUX ADMVO PROSP E0 | 1 |
| IMSS Bienestar | Confianza | 32110180 | AUX ALMACEN PROSP E0 | 52 |
| IMSS Bienestar | Confianza | 32110280 | AYUD ADMVO PROSP E1 | 117 |
| IMSS Bienestar | Confianza | 32110580 | CHOFER PROSP E0 | 32 |
| IMSS Bienestar | Confianza | 32110980 | SECRETARIA E2 | 42 |
| IMSS Bienestar | Confianza | 32210080 | CHOFER POLIVALENTE PROSP E0 | 73 |
| IMSS Bienestar | Confianza | 32310180 | AUX ADMVO E3 | 1 |
| IMSS Bienestar | Confianza | 33110180 | AYUD ADMVO PROSP E2 | 24 |
| IMSS Bienestar | Confianza | 33210080 | ANALISTA SISTEMAS PROSPERA E0 | 32 |
| IMSS Bienestar | Confianza | 33210380 | AUX TECNICO E2 | 1 |
| IMSS Bienestar | Confianza | 33210980 | LAB HOSPITAL RURAL PROSP E0 | 1 |
| IMSS Bienestar | Confianza | 33211280 | SECRETARIA E6 | 1 |
| IMSS Bienestar | Confianza | 33211680 | PSICOLOGO HOSPITAL RURAL E0 | 58 |
| IMSS Bienestar | Confianza | 33310380 | ASISTENTE INFORMACION E2 | 1 |
| IMSS Bienestar | Confianza | 33310880 | PROM ACCION COMUNITARIA PROSP E0 | 81 |
| IMSS Bienestar | Confianza | 33311580 | SECRETARIA E7 | 1 |
| IMSS Bienestar | Confianza | 34110080 | ANALISTA E1 | 1 |
| IMSS Bienestar | Confianza | 34110880 | MED GENERAL UNIDAD MEDICA E0 | 20 |
| IMSS Bienestar | Confianza | 34210180 | ANALISTA E2 | 10 |
| IMSS Bienestar | Confianza | 34310080 | ANALISTA E3 | 36 |
| IMSS Bienestar | Confianza | 34311480 | RESPONSABLE SISTEMAS HOSPITAL RURAL E0 | 12 |
| IMSS Bienestar | Confianza | 35110080 | ANALISTA SUPERVISOR E1 | 12 |
| IMSS Bienestar | Confianza | 35110180 | ADMINISTRADOR HOSPITAL RURAL PROSP E0 | 8 |
| IMSS Bienestar | Confianza | 35110680 | JEFE ENF HOSPITAL RURAL PROSP E0 | 4 |
| IMSS Bienestar | Confianza | 35110880 | RES CONSERV HOSPITAL RURAL PROSP E0 | 11 |
| IMSS Bienestar | Confianza | 35111380 | SUPERV MEDICO AUX UMR PROSP E0 | 19 |
| IMSS Bienestar | Confianza | 35210180 | ANALISTA SUPERVISOR E2 | 6 |
| IMSS Bienestar | Confianza | 35211380 | MED ESPECIAL HOSPITAL RURAL PROSP E0 | 3 |
| IMSS Bienestar | Confianza | 35212480 | SUPERV PROYECTOS E1 | 1 |
| IMSS Bienestar | Confianza | 35311680 | SUPERV ACCION COMUNIT PROSP E0 | 6 |
| IMSS Bienestar | Confianza | 35311780 | SUPERV ADMON ARCH CLIN PROSP E0 | 3 |
| IMSS Bienestar | Confianza | 35311980 | SUPERV ENFERMERIA PROSP E0 | 1 |
| IMSS Bienestar | Confianza | 35312180 | SUPERV PROYECTOS E2 | 4 |
| IMSS Bienestar | Confianza | 35312380 | COORD MEDICO HOSPITAL RURAL E0 | 18 |
| IMSS Bienestar | Confianza | 36112580 | SUPERV PROYECTOS E3 | 8 |
| IMSS Bienestar | Confianza | 36211080 | DIR HOSPITAL RURAL PROSP E0 | 10 |
| IMSS Bienestar | Confianza | 37110680 | COORD PROGS NO MED PROSP E0 | 4 |
| IMSS Bienestar | Confianza | 37110880 | SUPERV MEDICO PROGS PROSP E0 | 3 |
| IMSS Bienestar | Confianza | 37210480 | COORD PROGS MED PROSP E0 | 2 |
| IMSS Bienestar | Confianza | 37210580 | COORD DELEG MED PROSP E0 | 2 |
| IMSS Bienestar | Confianza | 37310380 | COORD TEC NIVEL CENTRAL E2 | 2 |
| IMSS Bienestar | Confianza | 37310580 | JEFE DIV OPERATIVA E0 | 1 |
| IMSS Bienestar | Confianza | 37311280 | JEFE AREA MEDICA RURAL E0 | 1 |
| Régimen | Tipo de Contratación | Clave de Categoría | Categoría | Plazas Ocupadas |
| | | | | 95 |
| IMSS Bienestar | Becados | 20360380 | MEDICO GENERAL U MED 80 | 93 |
| IMSS Bienestar | Becados | 20751580 | AUX DE ADMON HR 80 | 1 |
| IMSS Bienestar | Becados | 20751680 | AUX SERVS GRALES HR 80 | 1 |
| Régimen | Tipo de Contratación | Clave de Categoría | Categoría | Plazas Ocupadas |
| | | | | 144 |
| IMSS Bienestar | Temporal Ordinario | 12010680 | N26 ANALISTA SISTEMAS PROSPERA 80 | 1 |
| IMSS Bienestar | Temporal Ordinario | 12021280 | N10 AUX ADMVO PROSP 80 | 1 |
| IMSS Bienestar | Temporal Ordinario | 12027480 | N44 ABOGADO PROCURADOR 80 | 1 |
| IMSS Bienestar | Temporal Ordinario | 12030880 | N46 SUPERVISOR ADM AC RURAL 80 | 4 |
| IMSS Bienestar | Temporal Ordinario | 12030980 | N46 SUPERV ACCION COM RURAL 80 | 3 |
| IMSS Bienestar | Temporal Ordinario | 12031080 | N41 ADMINISTRADOR HR PROSP 80 | 9 |
| IMSS Bienestar | Temporal Ordinario | 12031180 | N41 RESIDENTE CONS HR PROSP 80 | 9 |
| IMSS Bienestar | Temporal Ordinario | 12031280 | N26 TEC RURAL SALUD PROSP 80 | 1 |
| IMSS Bienestar | Temporal Ordinario | 12031380 | N22 AYTE ADMVO PROSP 80 | 1 |
| IMSS Bienestar | Temporal Ordinario | 12033580 | N30 PROM ACCION COMUN RURAL 80 | 2 |
| IMSS Bienestar | Temporal Ordinario | 12043380 | N26 PSICOLOGO H R 80 | 1 |
| IMSS Bienestar | Temporal Ordinario | 12100980 | N52 DIRECTOR HOSP RURAL80 | 8 |
| IMSS Bienestar | Temporal Ordinario | 12101580 | N43 MEDICO ESP HR PROSP 80 | 26 |
| IMSS Bienestar | Temporal Ordinario | 12101780 | N34 MEDICO GRAL U MED 80 | 4 |
| IMSS Bienestar | Temporal Ordinario | 12101980 | N41 SUPERV MED AUX UMR PROSP 80 | 32 |
| IMSS Bienestar | Temporal Ordinario | 12102080 | N43 ANESTESIOLOGO UMH 80 | 1 |
| IMSS Bienestar | Temporal Ordinario | 12104180 | N56 SUPERV MED PROG PROSP 80 | 8 |
| IMSS Bienestar | Temporal Ordinario | 12107980 | N45 COORD MEDICO HR | 3 |
| IMSS Bienestar | Temporal Ordinario | 12120480 | N41 JEFE ENF HR PROSP 80 | 22 |
| IMSS Bienestar | Temporal Ordinario | 12121880 | N46 SUPERVISOR ENF PROSP 80 | 7 |
| Régimen | Tipo de Contratación | Clave de Categoría | Categoría | Plazas Ocupadas |
| | | | | 695 |
| IMSS Bienestar | Temporal Estatuto | 32110180 | AUX ALMACEN PROSP E0 | 2 |
| IMSS Bienestar | Temporal Estatuto | 32110280 | AYUD ADMVO PROSP E1 | 13 |
| IMSS Bienestar | Temporal Estatuto | 32110580 | CHOFER PROSP E0 | 2 |
| IMSS Bienestar | Temporal Estatuto | 32110980 | SECRETARIA E2 | 3 |
| IMSS Bienestar | Temporal Estatuto | 32210080 | CHOFER POLIVALENTE PROSP E0 | 5 |
| IMSS Bienestar | Temporal Estatuto | 32310780 | ENFERM GRAL HOSPITAL RURAL PROSP E0 | 40 |
| IMSS Bienestar | Temporal Estatuto | 33110180 | AYUD ADMVO PROSP E2 | 2 |
| IMSS Bienestar | Temporal Estatuto | 33210980 | LAB HOSPITAL RURAL PROSP E0 | 23 |
| IMSS Bienestar | Temporal Estatuto | 33211680 | PSICOLOGO HOSPITAL RURAL E0 | 15 |
| IMSS Bienestar | Temporal Estatuto | 33310880 | PROM ACCION COMUNITARIA PROSP E0 | 6 |
| IMSS Bienestar | Temporal Estatuto | 34110880 | MED GENERAL UNIDAD MEDICA E0 | 466 |
| IMSS Bienestar | Temporal Estatuto | 34210180 | ANALISTA E2 | 3 |
| IMSS Bienestar | Temporal Estatuto | 34311480 | RESPONSABLE SISTEMAS HOSPITAL RURAL E0 | 2 |
| IMSS Bienestar | Temporal Estatuto | 35110180 | ADMINISTRADOR HOSPITAL RURAL PROSP E0 | 15 |
| IMSS Bienestar | Temporal Estatuto | 35110680 | JEFE ENF HOSPITAL RURAL PROSP E0 | 2 |
| IMSS Bienestar | Temporal Estatuto | 35110880 | RES CONSERV HOSPITAL RURAL PROSP E0 | 18 |
| IMSS Bienestar | Temporal Estatuto | 35111380 | SUPERV MEDICO AUX UMR PROSP E0 | 17 |
| IMSS Bienestar | Temporal Estatuto | 35210080 | ABOGADO PROCURADOR E0 | 16 |
| IMSS Bienestar | Temporal Estatuto | 35211380 | MED ESPECIAL HOSPITAL RURAL PROSP E0 | 18 |
| IMSS Bienestar | Temporal Estatuto | 35311280 | RESIDENTE CONSTRUCCIONES E2 | 2 |
| IMSS Bienestar | Temporal Estatuto | 35311680 | SUPERV ACCION COMUNIT PROSP E0 | 3 |
| IMSS Bienestar | Temporal Estatuto | 35311780 | SUPERV ADMON ARCH CLIN PROSP E0 | 8 |
| IMSS Bienestar | Temporal Estatuto | 35311980 | SUPERV ENFERMERIA PROSP E0 | 3 |
| IMSS Bienestar | Temporal Estatuto | 35312380 | COORD MEDICO HOSPITAL RURAL E0 | 7 |
| IMSS Bienestar | Temporal Estatuto | 36211080 | DIR HOSPITAL RURAL PROSP E0 | 2 |
| IMSS Bienestar | Temporal Estatuto | 37110880 | SUPERV MEDICO PROGS PROSP E0 | 1 |
| IMSS Bienestar | Temporal Estatuto | 37210580 | COORD DELEG MED PROSP E0 | 1 |