LINEAMIENTOS de Operación del Programa de Atención a Conflictos Sociales en el Medio Rural.

Al margen un sello con el Escudo Nacional, que dice: Estados Unidos Mexicanos.- DESARROLLO TERRITORIAL.- Secretaría de Desarrollo Agrario, Territorial y Urbano.

ROMÁN GUILLERMO MEYER FALCÓN Secretario de Desarrollo Agrario, Territorial y Urbano, en ejercicio de la facultad que me confiere el artículo 6, fracción XIV del Reglamento Interior de la Secretaría de Desarrollo Agrario, Territorial y Urbano, publicado en el Diario Oficial de la Federación el 7 de noviembre de 2019, con fundamento en los artículos 1º y 2º apartado A, fracciones I, II, III y VI y apartado C de la Constitución Política de los Estados Unidos Mexicanos; 13, 14, 19 y 34 del Convenio Núm. 169 de la Organización Internacional del Trabajo sobre Pueblos Indígenas y Tribales; 41, fracción I, inciso b), fracciones II, IV y VI de la Ley Orgánica de la Administración Pública Federal; 7º de la Ley Agraria; 1 y 6, fracción XXXIV, del Reglamento Interior de la Secretaría de Desarrollo Agrario, Territorial y Urbano; así como las demás disposiciones normativas relativas y aplicables;
CONSIDERANDO
Que el régimen de propiedad social de la tierra involucra poco más del 50% de la superficie del territorio nacional, para cuya atención el Gobierno Federal ha implementado políticas encaminadas a otorgar certeza y seguridad jurídica en la tenencia de la tierra, con el objetivo de preservar la gobernabilidad en el campo e impulsar el desarrollo de sus habitantes.
Que la historia ha demostrado que para la solución de algunos conflictos derivados de la propiedad y/o posesión de la tierra no basta la aplicación estricta e imperativa del derecho vigente; haciéndose necesaria su atención bajo una perspectiva de carácter social, en la que se concilien los intereses de las partes, sin menoscabar el Estado de Derecho.
Que después de la reforma del artículo 27 Constitucional de 1992, en la que se declaró la conclusión del reparto agrario, el Gobierno Federal revisó la problemática del campo mexicano, toda vez que, si bien el reparto agrario había concluido, los problemas por la tierra aún persistían. La atención a esos conflictos, surgió con la suscripción por la entonces Secretaría de la Reforma Agraria (SRA), entre los años de 1996 y 1998, de diversos acuerdos agrarios (ANEXO 1). En 2002, la SRA analizó la conflictividad agraria en el territorio nacional y se conformó la Agenda Agraria Nacional, identificando la existencia de conflictos en donde se involucraban tierras de propiedad social. En 2003, el Ejecutivo Federal y los representantes de diversas organizaciones de productores y campesinos, suscribieron el Acuerdo Nacional para el Campo (ANEXO 2) publicado en el Diario Oficial de la Federación (D.O.F.) el 28 de abril de 2003, en el que se precisó que el Ejecutivo Federal atendería prioritariamente los conflictos agrarios derivados de la problemática de la tenencia de la tierra, privilegiando la vía de la conciliación en las disputas de naturaleza jurídica, administrativa y social (Auditoría Superior de la Federación, "Informe del Resultado de la Fiscalización Superior de la Cuenta Pública 2014").
Que en ejercicios fiscales anteriores se contempló como universo de atención para el Programa de Atención a Conflictos Sociales en el Medio Rural, además de los asuntos identificados previamente como conflictos, aquellos derivados de las estrategias gubernamentales denominadas Acuerdos Agrarios y Acuerdo Nacional para el Campo. En consecuencia, advirtiendo que los asuntos considerados en dichas estrategias constituyen finalmente asuntos materia de atención del presente PROGRAMA, se hace necesario ampliar su ámbito de aplicación.
Que desde el año 2003 se contempló la aplicación de recursos para la solución de manera conciliada de los conflictos sociales en el medio rural, a través de la concertación de acuerdos de voluntades de carácter extrajudicial, formalizados con la suscripción de convenios finiquito, los cuales, al ser ratificados ante los Tribunales Unitarios Agrarios correspondientes y calificados de legales, se elevan a la categoría de sentencia ejecutoriada, o por la naturaleza propia de los asuntos, se elevan a escritura pública ante Notario Público; y este procedimiento se traduce en derechos y obligaciones para las partes en conflicto, dentro de los que se incluye una contraprestación para quien ceda total o parcialmente en sus pretensiones o derechos, generando la conclusión de la controversia de manera definitiva conciliada tanto en el ámbito jurídico como en el social, con ello se refuerza el principio de seguridad jurídica de la tenencia de la tierra, tanto en su carácter ejidal, como comunal y de pequeña propiedad, contemplado en el artículo 27 de la Constitución Federal.
Que para el Gobierno de la República es prioritario dar solución a las controversias ancestrales por la propiedad y/o posesión de la tierra rural, para contribuir a preservar la paz y la estabilidad social en las zonas de conflicto, por ello la Secretaría de Desarrollo Agrario, Territorial y Urbano (SEDATU), a través de este Programa, y en congruencia con los objetivos y principios rectores del Plan Nacional de Desarrollo 2019-2024 (PND), publicado en el D.O.F., el 12 de julio de 2019, busca privilegiar la conciliación de intereses y la concertación de acuerdos como vía preferente para la solución de los conflictos agrarios en el medio rural.
Que el PND tiene tres Ejes Generales, por un lado, I. Política y Gobierno, contiene la estrategia 3. Pleno respeto a los derechos humanos, que permee todas las acciones de Gobierno; se cuidará en todo momento el respeto irrestricto a los derechos humanos de las y los mexicanos; por otro, el Eje II. Política Social; Desarrollo Sostenible, el Ejecutivo Federal considerará en toda circunstancia los impactos que tendrán sus políticas y programas en el tejido social, en la ecología y en los horizontes políticos y económicos del país. Además, se guiará por una idea de desarrollo que subsane las injusticias sociales e impulse el crecimiento económico sin provocar afectaciones a la convivencia pacífica, a los lazos de solidaridad, a la diversidad cultural ni al entorno; y por último, III. Economía, en donde se reconoce que el sector agrario ha sido uno de los más devastados por las políticas neoliberales. A partir de 1988 se destruyeron mecanismos que resultaban fundamentales para el desarrollo agrario, se orientó el apoyo público a la manipulación electoral y se propició el vaciamiento poblacional del agro. Las comunidades indígenas, que han vivido desde hace siglos la opresión, el saqueo y la discriminación, padecieron con particular intensidad esta ofensiva. Las políticas oficiales han favorecido la implantación de las agroindustrias y los megaproyectos y han condenado al abandono a comuneros, ejidatarios y pequeños propietarios.
Que el PND, en el Eje I, segundo apartado "Recuperar el estado de derecho", en su parte conducente determina que el gobierno federal reconocerá y respetará las atribuciones y facultades que el marco legal del país otorga a las comunidades indígenas y a sus instancias de decisión, y se someterá a los fallos de los organismos e instrumentos internacionales, como la Organización de las Naciones Unidas, la Corte Penal Internacional, la Comisión Interamericana de Derechos Humanos, la Organización Mundial de Comercio, entre otros, en los que México es miembro y signatario.
Que el Programa Sectorial de la Secretaría de Desarrollo Agrario, Territorial y Urbano (PSEDATU), publicado en el DOF el 26 de junio de 2020, en su objetivo 2, reconoce el papel de los sujetos agrarios, población rural, pueblos indígenas y afromexicanos en el desarrollo territorial incluyente y sostenible para garantizar el pleno ejercicio de sus derechos, así como para impulsar acciones que coadyuven con el sector energético mediante el diálogo y los procedimientos de mediación para el adecuado uso y aprovechamiento del suelo, a fin de fortalecer los mecanismos normativos y espacios para la mediación y conciliación de conflictos agrarios a partir del respeto a sus usos y costumbres; asimismo, garantizar la gobernanza y la cohesión social participativa para reducir las brechas de desigualdad de género y generacional y contribuir a la paz social, a través de sus principios de planeación sectorial.
Que la Agenda 2030 para el Desarrollo Sostenible es un plan de acción mundial en favor de las personas, el planeta y la prosperidad, mediante el cual se busca fortalecer la paz universal y la erradicación de la pobreza en todas sus formas y dimensiones, incluida la pobreza extrema, hacer realidad los derechos humanos de todas las personas y alcanzar la igualdad de géneros y el empoderamiento de todas las mujeres y niñas, para avanzar así hacia el desarrollo sostenible.
Que en este sentido, el programa presupuestal contribuye al Objetivo 1 "Poner fin a la pobreza en todas sus formas en todo el mundo", y a la meta 1.4 la cual indica que para el 2030 se debe garantizar que todos los hombres y mujeres, en particular los pobres y los más vulnerables, tengan los mismos derechos a los recursos económicos, así como acceso a los servicios básicos, la propiedad y el control de las tierras y otros bienes, la herencia, los recursos naturales, las nuevas tecnologías apropiadas y los servicios financieros, incluida la microfinanciación.
Que con el presente Programa, se apoya al Estado a recuperar su fortaleza como garante de la soberanía, la estabilidad y el estado de derecho, como árbitro de los conflictos, generador de políticas públicas coherentes y articulador de los propósitos nacionales, otorgando solución a las controversias ancestrales por la propiedad y/o posesión de la tierra rural, así como de pueblos y comunidades indígenas y afromexicanas, a fin de contribuir a preservar la paz y la estabilidad social en las zonas de conflicto, velando por el desarrollo integral, intercultural y sostenible; por ello, la SEDATU, en ejercicio de sus atribuciones y facultades en la Ley Orgánica de la Administración Pública Federal y propiamente en su Reglamento Interior, realiza acciones de promoción, respeto, protección y garantía de los derechos humanos, de conformidad con los principios de universalidad, interdependencia, indivisibilidad y progresividad que rigen a la Constitución Política de los Estados Unidos Mexicanos.
Que el Presupuesto de Egresos de la Federación establece una asignación presupuestal para operar el Programa de Atención a Conflictos Sociales en el Medio Rural, recurso presupuestal cuyo ejercicio no está sujeto a Reglas de Operación, en términos de lo establecido por el artículo 77 de la Ley Federal de Presupuesto y Responsabilidad Hacendaria.
Por lo anterior, he tenido a bien emitir los siguientes:
LINEAMIENTOS DE OPERACIÓN DEL PROGRAMA DE ATENCIÓN A CONFLICTOS SOCIALES EN EL
MEDIO RURAL
Artículo 1. Para efectos de los presentes LINEAMIENTOS se entenderá, en singular o en plural, por:
I. AA: Acuerdo Agrario;
II. AE: Asesores Especializados, contratados con recursos del Programa, que apoyan en las OFICINAS DE REPRESENTACIÓN en las entidades federativas o regiones, en la conciliación e integración de expedientes;
III. ANC: Acuerdo Nacional para el Campo;
IV. CARTA DE ACEPTACIÓN: Escrito libre mediante el cual la persona a quien se ofrezca la CONTRAPRESTACIÓN, manifiesta expresamente la aceptación de la misma;
V. COMAC: Comité del Programa de Atención a Conflictos Sociales en el Medio Rural;
VI. CONTRAPRESTACIÓN: Recurso económico erogado del presupuesto asignado a través del PEF para solucionar un conflicto social en el medio rural, que se otorga mediante un cheque nominativo, no negociable, para abono en cuenta a las PERSONAS BENEFICIARIAS o sus representantes legales, en cuyo caso, acreditarán su personalidad con instrumento vigente expedido por Notario Público, en los términos fijados por los presentes LINEAMIENTOS, instrumento financiero nominativo no negociable o bien por transferencia a instituciones o dependencias afines, según determine el COMAC;
VII. CONVENIO FINIQUITO: Instrumento jurídico a través del cual las partes involucradas en un conflicto social en el medio rural, convienen en resolver mediante amigable composición y de forma definitiva una controversia;
VIII. COSOMER: Conflicto social en el medio rural por la disputa de la propiedad y/o posesión de la tierra social o privada, derivado del rezago agrario;
IX. CTV: Comité Técnico de Valuación de la SEDATU;
X. DGCAyM: Dirección General de Concertación Agraria y Mediación;
XI. DICTAMEN JURÍDICO: Instrumento jurídico que emite el Vocal Consultivo respecto a la procedencia o improcedencia de la integración del expediente;
XII. FIFONAFE: Fideicomiso Fondo Nacional de Fomento Ejidal;
XIII. INDAABIN: Instituto de Administración y Avalúos de Bienes Nacionales;
XIV. INPI: Instituto Nacional de los Pueblos Indígenas;
XV. LINEAMIENTOS: Lineamientos de Operación del Programa de Atención a Conflictos Sociales en el Medio Rural;
XVI. MANUAL: Manual de Operación del Programa de Atención a Conflictos Sociales en el Medio Rural;
XVII. OFERTA INSTITUCIONAL: Monto económico propuesto por la SEDATU para la solución de un COSOMER;
XVIII. OFICINAS DE REPRESENTACIÓN: Oficinas de Representación de la SEDATU en las entidades federativas o regiones;
XIX. OIC: Órgano Interno de Control en la SEDATU;
XX. OPINIÓN: Documento a través del cual el Vocal Consultivo analiza la procedencia jurídica del proyecto de Convenio Finiquito;
XXI. PEF: Presupuesto de Egresos de la Federación del ejercicio fiscal correspondiente;
XXII. PERSONAS BENEFICIARIAS: Las partes involucradas en un conflicto social que sean apoyadas por el PROGRAMA para la solución de la controversia por la propiedad y/o posesión de la tierra;
XXIII. PROGRAMA: Programa de Atención a Conflictos Sociales en el Medio Rural;
 
XXIV. SECTOR: Para efectos del PROGRAMA, será el integrado por representantes de la SEDATU y del Registro Agrario Nacional en la entidad federativa de que se trate;
XXV. SEDATU: Secretaría de Desarrollo Agrario, Territorial y Urbano;
XXVI. SESIÓN ORDINARIA: Reunión mensual de los integrantes del Comité para tratar los asuntos determinados en el orden del día;
XXVII. SESIÓN EXTRAORDINARIA: Reunión convocada de manera urgente cuando así se requiera;
XXVIII. TSA: Tribunal Superior Agrario;
XXIX. TUA: Tribunal Unitario Agrario; y
XXX. UNIVERSO DE TRABAJO: El total de conflictos identificados para la aplicación del PROGRAMA, conforme al procedimiento definido en los presentes LINEAMIENTOS, así como aquellos derivados de las estrategias gubernamentales denominadas Acuerdos Agrarios y Acuerdo Nacional para el Campo.
Artículo 2. Objetivos
A. Objetivo General
Privilegiar la conciliación de intereses y la concertación de acuerdos en amigable composición, como vía preferente para la solución de los COSOMER, a través de un CONVENIO FINIQUITO, para preservar la paz social o coadyuvar a obtenerla, en la zona en la que se encuentren, así como el cumplimiento de las obligaciones contraídas por la suscripción de los Acuerdos Agrarios y el Acuerdo Nacional para el Campo.
B. Objetivos específicos
I. Poner fin a las controversias que han enfrentado a los núcleos agrarios entre sí, y/o con posesionarios, comunidades agrarias, indígenas, y afromexicanas o pequeños propietarios; por la propiedad y/o posesión de la tierra, derivadas de una acción agraria de: dotación de tierras, ampliación de ejidos, restitución, reconocimiento y titulación de bienes comunales;
II. Poner fin a las controversias que han enfrentado a las comunidades indígenas y afromexicanas entre sí, y/o con núcleos agrarios, posesionarios o pequeños propietarios; por la propiedad y/o posesión de la tierra, de acuerdo con sus usos y costumbre, derivadas de una posesión ancestral;
III. Impulsar alternativas para la solución de los COSOMER previstos en los presentes LINEAMIENTOS; contribuyendo a la seguridad jurídica en la tenencia de la tierra a través de los instrumentos jurídicos idóneos; y
IV. Impulsar alternativas para cumplir con las obligaciones de las estrategias gubernamentales contraídas a través de los AA y ANC que aún se encuentran pendientes de atender.
Artículo 3. Derechos Humanos
Para el cumplimiento de los objetivos generales y específicos del PROGRAMA, en todo momento se debe velar por el respeto a los derechos humanos, por lo que las y los servidores públicos deberán promover, respetar, proteger y garantizar los derechos humanos de todas las personas relacionadas con los propósitos del PROGRAMA, especialmente de aquellas que se encuentran en situación de vulnerabilidad, de conformidad con los principios de Universalidad, Interdependencia, Indivisibilidad y Progresividad.
En cumplimiento a los derechos de igualdad y no discriminación, se brindará en todo momento un trato digno y de respeto a toda la población, incluyendo a las comunidades agrarias, indígenas, y afromexicanas en términos de lo dispuesto por el artículo 2 de la Constitución Política de los Estados Unidos Mexicanos.
Artículo 4. Recursos disponibles
Los señalados en el PEF, cuya distribución será autorizada por el COMAC en su primera sesión del año y se aplicarán de la siguiente forma:
I. 90% para el gasto sustantivo; y
II. 10% para gastos de operación del PROGRAMA.
Artículo 5. Ámbito de aplicación
El PROGRAMA es de cobertura nacional y se enfocará en la atención de los COSOMER que requieran de solución inmediata, debido al riesgo inminente que representen para contribuir a la estabilidad, seguridad y la paz social en la región en la que se presenten, así como en la atención de las obligaciones contraídas por la suscripción de los AA y ANC.
 
Artículo 6. Población susceptible de atención por el PROGRAMA
Se considera como población potencial para la atención del PROGRAMA a las personas pertenecientes a ejidos, comunidades, colonias agrícolas y ganaderas y comunidades indígenas y afromexicanas, así como a las personas que aspiran ser posesionarios, pequeños propietarios, aspirantes a ejidatarios o comuneros.
Se considera como población objetivo, a la población potencial que presenta algún conflicto por la posesión de la tierra y que cumpla con los requisitos de selección y criterios de elegibilidad establecidos en los presentes LINEAMIENTOS (ANEXO 6).
Artículo 7. Personas beneficiarias
Las partes involucradas que sean apoyadas directamente por el PROGRAMA para la solución de la controversia respecto de la posesión y/o propiedad de la tierra.
Artículo 8. Requisitos de selección
Para que un COSOMER sea atendido por el PROGRAMA, las Representaciones del SECTOR en la entidad de que se trate deberán verificar que se cumpla con los siguientes requisitos:
I. Que se hayan agotado las vías legales agrarias idóneas para resolver el conflicto.
En casos extraordinarios, el COMAC podrá autorizar su atención en aquellos COSOMER en los que a pesar de no haberse agotado las vías legales, se determine que se requiera la atención urgente e inmediata del asunto, debido a las situaciones que se estén presentando en términos de lo dispuesto en el artículo 36 de los LINEAMIENTOS, se encuentren o no instaurados ante la instancia legal competente.
Para efectos de lo dispuesto en el párrafo anterior, es necesario que se acredite documentalmente la superficie en conflicto, su titularidad, quién detenta la posesión y a quién le corresponde el mejor derecho sobre ésta.
La acreditación a que se refiere el párrafo anterior, podrá hacerse a través de dictámenes técnicos periciales, y planos emitidos por autoridad competente. Dichos documentos se mencionan de manera enunciativa y no limitativa.
Tratándose de comunidades indígenas y afromexicanas que tengan en posesión la superficie en conflicto, de acuerdo con sus usos y costumbres, y pretendan privarlas de esos territorios, se estará a lo dispuesto en el artículo 9, apartado A, fracción III y demás disposiciones que les resulten aplicables en términos de los LINEAMIENTOS; y
II. Que las personas o grupos involucrados están dispuestos a sujetarse a los LINEAMIENTOS para resolver en definitiva el COSOMER mediante la conciliación, como vía preferente, con la aplicación de recursos del PROGRAMA, a través de los instrumentos jurídicos idóneos.
Artículo 9. Criterios de Elegibilidad
A. Serán elegibles para ser atendidos por el PROGRAMA, los conflictos en que:
I. La problemática derive de una acción agraria de dotación, ampliación de ejidos, restitución, reconocimiento y titulación de bienes comunales, substanciada en su procedimiento, en el que se haya negado la acción y el núcleo o las personas capacitadas originales mantengan la posesión de los predios señalados como afectables en la acción o, en caso de no haberse señalado predios afectables, que la superficie se encuentre en el radio legal de siete kilómetros;
II. La disputa por la propiedad y/o posesión de la tierra derive de un conflicto que guarde relación con alguna acción agraria de las señaladas en la fracción anterior;
III. Tratándose de comunidades indígenas y afromexicanas que tengan en posesión la superficie en conflicto de acuerdo con sus usos y costumbres y pretendan privarlas de esos territorios, podrán ser atendidos a través del PROGRAMA, cuando se acredite de manera fehaciente que esa posesión la vienen detentando ancestralmente;
IV. Estén contemplados en los Acuerdos Agrarios suscritos con Organizaciones Campesinas y no hayan sido resueltos;
V. Los asuntos que hayan sido determinados como viables por la Comisión de Elegibilidad del Acuerdo Nacional para el Campo y que no hayan sido resueltos; y
VI. La solución atienda a criterios de desarrollo social, seguridad pública, impulso a políticas públicas previstas en el Plan Nacional de Desarrollo vigente o, a estrategias fijadas por el Ejecutivo Federal.
 
Para atender un asunto por el PROGRAMA, será necesario que la propiedad de la superficie en conflicto se haya definido previamente mediante las vías idóneas; a excepción de lo señalado en el artículo 8, fracción I, tercer párrafo de los presentes LINEAMIENTOS.
Eventualmente, si los COSOMER tienen injerencia urbana pero su origen deviene del rezago agrario, en términos de los presentes LINEAMIENTOS podrán ser atendidos por el PROGRAMA en la forma en que determine el COMAC.
B. No serán atendibles por el PROGRAMA los siguientes:
I. Los conflictos internos de los núcleos agrarios;
II. Las posesiones irregulares de grupos sobre propiedad privada, propiedad social y colonias agrícolas y ganaderas, excepto los asuntos que ya fueron determinados como viables por la Comisión de Elegibilidad dentro del Marco del Acuerdo Nacional para el Campo y los Acuerdos Agrarios; y
III. Los asuntos en los que se haya generado violencia, de manera artificial a fin de obtener los beneficios del PROGRAMA. En caso de incurrir en el presente supuesto, se ejercerán las acciones legales que resulten procedentes.
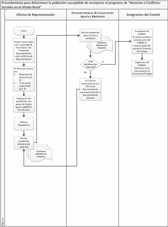
Artículo 10. Procedimiento para determinar y modificar el UNIVERSO DE TRABAJO
La conformación y modificación del UNIVERSO DE TRABAJO, es facultad exclusiva del COMAC.
A. Incorporación
La propuesta de incorporación de un COSOMER al UNIVERSO DE TRABAJO, es facultad exclusiva del Presidente del COMAC, lo cual se realizará mediante cédula autorizada con firma autógrafa, en la que se precisarán los datos de identificación del conflicto de los que se disponga, asuntos en los que deberá integrarse los expedientes respectivos en términos de los presentes LINEAMIENTOS.
B. Desincorporación
La propuesta de desincorporación de un asunto del UNIVERSO DE TRABAJO, podrá ser presentada por la Presidencia o Vicepresidencia del COMAC. Debiéndose formular a través de cédula autorizada con firma autógrafa.
La Cédula de Desincorporación se emitirá:
I. Cuando derivado de la revisión y análisis de la documentación soporte y/o del Diagnóstico emitido por el SECTOR en la Entidad, se desprende que no cumple con los Requisitos de Selección y Criterios de Elegibilidad;
II. Si derivado del proceso de negociación alguna de las partes manifiesta expresamente su negativa a someterse al PROGRAMA;
III. Cuando el propietario manifieste la negativa de venta del predio;
IV. Cuando exista rechazo de la OFERTA INSTITUCIONAL, que se haya formulado;
V. Que los COSOMER, aun cuando estén siendo atendidos por el PROGRAMA, sean resueltos de manera definitiva por algún otro medio legal;
VI. Ante la falta de impulso procesal de las partes involucradas en el COSOMER por más de un año;
VII. También serán desincorporados del UNIVERSO DE TRABAJO aquellos asuntos que se encuentren en los supuestos previstos en el artículo 14 de los presentes LINEAMIENTOS.
En ambos casos, dichas cédulas en su oportunidad deberán ser sometidas a consideración del COMAC para su aprobación correspondiente.
Igualmente se darán de baja todos aquellos asuntos que sean atendidos y concluidos de manera definitiva a través del PROGRAMA, sin trámite ulterior.
Para determinar las metas del PROGRAMA, se contabilizará como asunto todo COSOMER, AA y ANC que implique la firma de un CONVENIO FINIQUITO. Si para solucionar la problemática se suscribe más de un CONVENIO FINIQUITO, cada uno deberá ser considerado como un asunto.
Un COSOMER, AA y ANC será considerado como asunto reportado, cuando el CONVENIO FINIQUITO se encuentre debidamente suscrito por las partes que en éste intervienen. Se considerará como asunto concluido cuando dicho Convenio sea ratificado ante el TUA correspondiente y se haya cumplido con todas las actuaciones que éste obliga o se haya ratificado ante Notario Público, según corresponda, y el recurso haya sido entregado a las PERSONAS BENEFICIARIAS.
 
Artículo 11. Modalidades de atención
El PROGRAMA apoyará la atención de los asuntos incorporados en el UNIVERSO DE TRABAJO, bajo las siguientes modalidades:
I. El otorgamiento de una CONTRAPRESTACIÓN a favor de una de las partes; y
II. La regularización de las superficies materia del conflicto, a través del pago de los gastos que se originen con motivo de dicha regularización, que de manera enunciativa, mas no limitativa consisten en el pago de escrituración, honorarios de notarios, pago por la emisión de avalúos, entre otros.
Artículo 12. Criterios para determinar la OFERTA INSTITUCIONAL
I. El avalúo que practique el CTV, tratándose de predios que correspondan a la propiedad social; o el que en su caso emita el INDAABIN, tratándose de propiedad privada, el cual será invariablemente solicitado con la debida oportunidad por la Secretaría Técnica; el COMAC podrá autorizar que el avalúo sea realizado por algún perito externo distinto al INDAABIN, debiéndose solicitar la validación del mismo al CTV; y
II. El grado de complejidad que ha originado la problemática, así como toda aquella documentación que obre dentro del expediente que al efecto se haya integrado y que incida en la solución del conflicto.
La CONTRAPRESTACIÓN en ningún caso, podrá ser superior al monto establecido en el avalúo correspondiente.
Artículo 13. Derechos y obligaciones de las PERSONAS BENEFICIARIAS
A. Derechos
I. Recibir trato digno, oportuno, con calidad y equitativo, sin discriminación alguna, respetando en todo momento sus derechos humanos; tratándose de comunidades indígenas y afromexicanas deberán considerarse sus usos y costumbres;
II. Recibir información, orientación y asesoría por parte del SECTOR, respecto de los beneficios y mecánica de operación del PROGRAMA de manera clara y oportuna;
III. Recibir atención sin costo alguno;
IV. Solicitar y recibir información sobre el estado que guardan las gestiones que se hubiesen realizado;
V. Recibir, de conformidad con lo pactado en el CONVENIO FINIQUITO, la CONTRAPRESTACIÓN que apruebe el COMAC; y
VI. Formular ante las instancias competentes, las quejas o inconformidades que pudieran derivarse de la implementación del PROGRAMA.
Con relación a las fracciones II y IV, tratándose de comunidades indígenas y afromexicanas, el INPI deberá proporcionar el apoyo del traductor correspondiente, previa solicitud que al efecto formule la persona Titular de la Dirección de Concertación Agraria, cuando así se requiera.
B. Obligaciones
I. Suscribir el CONVENIO FINIQUITO (ANEXO 4) respectivo y ratificarlo ante el TUA correspondiente, para que una vez que éste lo califique de legal, adquiera la categoría de sentencia ejecutoriada, cuando la naturaleza jurídica de la superficie en conflicto sea de propiedad social; y tratándose de propiedad privada, con base en el CONVENIO FINIQUITO formalizar escritura pública a través de la cual se lleve a cabo el traslado de dominio con estipulación a favor de terceros. No se entregarán los recursos aprobados a las PERSONAS BENEFICIARIAS que no cumplan con esta obligación;
II. Nombrar, en el caso de núcleos agrarios o grupos, a sus representantes para la suscripción del CONVENIO FINIQUITO y para cualquier otra acción derivada del PROGRAMA. Estos nombramientos deberán recaer preferentemente en sus órganos de representación, aunque las PERSONAS BENEFICIARIAS, mediante asamblea previamente convocada, podrán designar a personas diferentes.
En el caso de núcleos agrarios, la designación de representantes deberá efectuarse en términos de lo previsto por la fracción XV del artículo 23 de la Ley Agraria. Tratándose de grupos, deberá quedar constancia de la designación en un acta suscrita por cada uno de los integrantes.
Para el caso de comunidades indígenas y afromexicanas se respetará la designación que al efecto formulen por escrito, de sus representantes, en términos de sus usos y costumbres;
 
III. Aprobar el proyecto de CONVENIO FINIQUITO en asamblea del núcleo. Si el mismo implicara la cesión de tierras incorporadas a su régimen social, dicha renuncia o cesión deberá ser aprobada en asamblea de mayoría calificada, en términos de la Ley Agraria. El mismo criterio aplicará en los casos en que la tierra, aunque no forme parte del núcleo por resolución firme, sea materia de una acción agraria o juicio de la misma naturaleza no resuelto y en el cual, el núcleo manifieste pretensiones sobre su titularidad. Tratándose de grupos, el acta no revestirá mayor formalidad salvo que esté firmada por todos los integrantes del mismo. Para el caso de comunidades indígenas y afromexicanas la aprobación del Convenio Finiquito será atendiendo a sus usos y costumbres;
IV. Aprobar, en su caso, en asamblea general de formalidades especiales y cumpliendo los requisitos que para el efecto contempla la legislación agraria aplicable, el destino de las tierras que el núcleo agrario reciba con motivo del CONVENIO FINIQUITO.
Se exceptúa de lo antes preceptuado a las comunidades indígenas y afromexicanas cuando así convenga a su forma de organización.
Tratándose de grupos se deberá señalar en Asamblea General el aprovechamiento que se dará a la superficie a regularizar, atendiendo a la vocación de la tierra, privilegiando su óptima explotación;
V. Asumir la total responsabilidad de la distribución de los recursos al interior del núcleo agrario, cuando dicha afectación recaiga sobre tierras de uso común.
Tratándose de núcleos agrarios, comunidades indígenas y afromexicanas, que las PERSONAS BENEFICIARIAS determinen de común acuerdo y en los términos previstos en la legislación aplicable, o atendiendo sus usos y costumbres (según sea el caso), la forma, uso y/o distribución de los recursos económicos que reciban como CONTRAPRESTACIÓN.
Los CONVENIOS FINIQUITO que al efecto se suscriban, deberán precisar en una cláusula específica dicha decisión, liberando con ello a la SEDATU de cualquier responsabilidad;
VI. Cuando el CONVENIO FINIQUITO implique la realización de acciones futuras, las PERSONAS BENEFICIARIAS se comprometen a llevarlas a cabo dentro de los plazos pactados, en cuyo caso, la entrega de los recursos previa autorización del COMAC, deberá depositarse ante el FIFONAFE; la SEDATU estará facultada para exigir el cumplimiento de las acciones pactadas ante el TUA que corresponda;
VII. En caso de adquisición de tierras de propiedad privada para núcleos agrarios, en el CONVENIO FINIQUITO que al efecto se suscriba, deberá precisarse en alguna cláusula que las PERSONAS BENEFICIARIAS adquieren el compromiso para incorporarlas al régimen social en los términos de lo previsto por los artículos 90 y 92 de la Ley Agraria, sirviendo como base para ello la escritura pública por la que adquiere la SEDATU con estipulación a favor de terceros. Tratándose de una comunidad indígena o afromexicana las tierras que en su caso se adquieran se incorporarán a su patrimonio respetando su forma de organización, debiendo quedar inscritas ante el Registro Público de la Propiedad y de Comercio respectivo, a favor de ésta; y
VIII. Dar por finiquitada la controversia y comprometerse a no reactivarla en el futuro.
Artículo 14. Causas de cancelación de la CONTRAPRESTACIÓN
El COMAC acordará el archivo del asunto como concluido y cancelará la entrega de la CONTRAPRESTACIÓN aprobada, sin que se genere responsabilidad alguna para la SEDATU, cuando:
I. Alguna de las PERSONAS BENEFICIARIAS se niegue a ratificar el CONVENIO FINIQUITO ante el TUA o Notario Público, o a cumplir cualquiera de las obligaciones consignadas en el numeral anterior o derivada de las cláusulas del CONVENIO FINIQUITO;
II. Aplicará el mismo criterio cuando para la integración del expediente, se haya proporcionado por las PERSONAS BENEFICIARIAS o sus representantes información o documentación falsa. Independientemente de ejercer las acciones legales que resulten procedentes.
Dicha determinación se notificará en términos de ley a las PERSONAS BENEFICIARIAS de manera personal o por conducto que quien legalmente los represente.
 
Artículo 15. Instancia normativa
El COMAC es la instancia normativa del PROGRAMA, el cual regirá su actuación de acuerdo con lo dispuesto en los LINEAMIENTOS, así como en el MANUAL. El PROGRAMA estará a cargo de la Subsecretaría de Ordenamiento Territorial y Agrario, a través de la DGCAyM.
Invariablemente en cada ejercicio fiscal, se celebrará una sesión al inicio, en la que se informará de la conformación del UNIVERSO DE TRABAJO, de la distribución de los recursos, y el Programa Anual de Trabajo, para su aprobación correspondiente, previo conocimiento que de ello se haga a la persona Titular de la Dependencia; y una en el mes de diciembre, en la que la Secretaría Técnica rendirá un informe físico-financiero de los resultados del PROGRAMA, del que igualmente se hará del conocimiento de la persona Titular de la SEDATU.
Artículo 16. El COMAC estará integrado de la siguiente manera:
a) Invitado Especial: La persona Titular de la SEDATU, con derecho a voz.
b) Presidencia: La persona Titular de la Subsecretaría de Ordenamiento Territorial y Agrario, con derecho a voz y voto.
c) Vicepresidencia: La persona Titular de la Dirección General de Concertación Agraria y Mediación, con derecho a voz y voto.
d) Secretaría Ejecutiva: La persona Titular de la Unidad de Administración y Finanzas, con derecho a voz y voto.
e) Secretaría Técnica: La persona Titular de la Dirección de Concertación Agraria, con derecho a voz y voto.
f) Secretaría Operativa: La persona Titular de la Subdirección de Programas y Acuerdos de la DGCAyM, con derecho a voz.
g) Vocal Consultivo: La persona Titular de la Unidad de Asuntos Jurídicos, con derecho a voz y voto.
h) Primer Vocal: La persona Titular de la Procuraduría Agraria, con derecho a voz y voto.
i) Segundo Vocal: La persona Titular de la Dirección en Jefe del Registro Agrario Nacional, con derecho a voz y voto.
j) Tercer Vocal: La persona Titular de la Dirección General del FIFONAFE, con derecho a voz y voto.
k) Cuarto Vocal: La persona Titular de la Dirección General de Coordinación de Oficinas de Representación, con derecho a voz y voto.
l) Invitado permanente: La persona Titular del OIC, con derecho a voz.
m) Invitado especialista: Persona con conocimientos especializados en determinada materia (debe ser servidor público), con derecho a voz.
Artículo 17. El Invitado Especial tendrá las siguientes funciones:
I. Participar en el desarrollo de las sesiones del COMAC, emitiendo sus opiniones y consideraciones; y
II. En caso necesario, solicitar información, expedientes o documentos para su consideración y valoración, de manera previa a la celebración de las sesiones del COMAC.
Artículo 18. La Presidencia tendrá las siguientes funciones:
I. Presidir las sesiones del COMAC;
II. Promover e instruir la expedita actuación de los integrantes del COMAC en el cumplimiento de sus funciones;
III. Autorizar el Orden del Día para cada sesión;
IV. Presentar propuestas de incorporación o desincorporación al COMAC para que se analice la posibilidad de modificar el UNIVERSO DE TRABAJO del Programa;
V. Informar a la persona Titular de la SEDATU a través de un informe trimestral respecto de los asuntos que se atiendan mediante el PROGRAMA y en general en relación a la operación de éste; y
VI. Autorizar el proyecto del MANUAL previamente revisado por la Vicepresidencia, para someter su aprobación ante el COMAC.
 
Artículo 19. La Vicepresidencia tendrá las siguientes funciones:
I. Presidir las sesiones del COMAC, en ausencia de la Presidencia;
II. Instruir a sus subalternos, sobre las directrices y estrategias que deban aplicarse en asuntos específicos, para el logro de los objetivos del PROGRAMA;
III. Autorizar, en ausencia del Presidente del COMAC, el Orden del Día para cada sesión;
IV. Presentar propuestas de desincorporación al COMAC para modificar el UNIVERSO DE TRABAJO del PROGRAMA;
V. Mantener informada a la persona Titular de la Presidencia a través de un informe trimestral, respecto de los asuntos que se atiendan a través del PROGRAMA y en general respecto de la operación de éste, a efecto de que se esté en posibilidad de informar a la persona Titular de la SEDATU; y
VI. Revisar y dar el visto bueno del proyecto de MANUAL, previo a la autorización de la Presidencia.
Artículo 20. La Secretaría Ejecutiva tendrá las siguientes funciones:
I. Instrumentar los mecanismos necesarios para la erogación de los recursos autorizados por el COMAC; y
II. Conciliar con la Secretaría Técnica, el informe de avance físico-financiero a presentarse en cada sesión.
Artículo 21. La Secretaría Técnica tendrá las siguientes funciones:
I. Elaborar y acordar el programa anual de trabajo con la Vicepresidencia, para someterlo a la aprobación del COMAC en la primera sesión ordinaria del ejercicio fiscal correspondiente, previo informe que este último realice a la persona Titular de la SEDATU;
II. Integrar el archivo de los COSOMER en trámite y atendidos por el PROGRAMA y validar la ficha técnica que corresponda a cada expediente, cumpliendo con las obligaciones contenidas tanto en la Ley Federal de Transparencia y Acceso a la Información Pública, como en la Ley General de Transparencia y Acceso a la Información Pública;
III. Solicitar al Vocal Consultivo la emisión de la OPINIÓN correspondiente sobre los CONVENIOS FINIQUITO;
IV. Solicitar al Vocal Consultivo la emisión del DICTAMEN JURÍDICO sobre los asuntos a tratar en las sesiones del COMAC, enviando para ello el expediente debidamente revisado, validado y foliado con cinco días de anticipación al menos, cuando se trate de sesiones ordinarias y de un día en sesiones extraordinarias;
V. Convocar a sesión ordinaria a los integrantes del COMAC, con no menos de cinco días naturales de anticipación, y para las sesiones extraordinarias al menos con un día hábil de anticipación; en ambos casos, sin considerar el día de la celebración de la sesión;
VI. Elaborar en coordinación con la Vicepresidencia el Orden del Día para cada sesión. Dicho documento deberá ser informado a los integrantes del COMAC, cuando menos, al momento de convocarlos a sesión;
VII. Verificar la procedencia de cada uno de los asuntos sometidos al COMAC e integrar la información indispensable de soporte, la cual se anexará a la convocatoria que se haga llegar a los integrantes del mismo;
VIII. Presentar ante el seno del COMAC la propuesta de solución de los COSOMER que conformen el Orden del Día, para su análisis, discusión y pronunciamiento respectivo;
IX. Instruir a la Secretaría Operativa para que, en su apoyo, lleve a cabo las actividades de operación del PROGRAMA que se requieran;
X. Dar seguimiento operativo, presupuestal y administrativo al PROGRAMA, presentando al COMAC un informe de avance físico-financiero en cada sesión ordinaria, previa conciliación con la Secretaría Ejecutiva;
XI. Supervisar el cumplimiento de las obligaciones de las personas prestadoras de servicios profesionales con los que la SEDATU celebre contratos para apoyar la operación del PROGRAMA respecto de la atención de los COSOMER, y coordinar la actividad que, en su caso, deba realizar el personal adscrito a las OFICINAS DE REPRESENTACIÓN, con el apoyo del Cuarto Vocal;
XII. Presentar al COMAC un informe mensual de seguimiento sobre los COSOMER aprobados, hasta su debida conclusión;
XIII. Informar al COMAC sobre los CONVENIOS FINIQUITO que impliquen acciones futuras y que los recursos sean depositados en el FIFONAFE;
 
XIV. Informar a los integrantes del COMAC en la primera sesión de cada ejercicio fiscal, de la conformación del UNIVERSO DE TRABAJO (previo conocimiento que se haga de éste a la Presidencia), de la distribución de los recursos, y el Programa Anual de Trabajo, para su aprobación correspondiente;
XV. Garantizar el control del UNIVERSO DE TRABAJO del PROGRAMA, considerando las incorporaciones, o desincorporaciones de éste que apruebe el COMAC a propuesta de la Presidencia o Vicepresidencia; así como los que se consideren dar de baja, en términos de los presentes LINEAMIENTOS;
XVI. Someter a consideración de los integrantes del COMAC los términos de referencia para la evaluación externa del PROGRAMA, para su aprobación correspondiente;
XVII. Proponer a las partes en conflicto la OFERTA INSTITUCIONAL; y
XVIII. Elaborar en coordinación con la Secretaría Operativa, el proyecto del MANUAL, y canalizarlo a la Vicepresidencia para su revisión.
Artículo 22. La Secretaría Operativa tendrá las siguientes funciones:
I. Previa revisión y correcta integración de los expedientes, proponer a la Secretaría Técnica, los proyectos de CONVENIOS FINIQUITO a remitir a la persona Vocal Consultiva, para la emisión de la OPINIÓN correspondiente;
II. Previa revisión y correcta integración de los expedientes, proponer a la Secretaría Técnica, los asuntos a remitir a la persona Vocal Consultivo, para la emisión del DICTAMEN JURÍDICO;
III. En su caso, subsanar las observaciones formuladas por el Vocal Consultivo;
IV. Apoyar a la Secretaría Técnica en la operación del PROGRAMA respecto de las funciones y atribuciones que aquél tiene conferidas;
V. Integrar la información y documentación necesaria para convocar a sesión a los integrantes del COMAC;
VI. Elaborar el acta respectiva en la que consten los acuerdos tomados en cada sesión del COMAC;
VII. Llevar el Registro de Actas de las sesiones;
VIII. Elaborar y someter a consideración de la Secretaría Técnica el proyecto de los términos de referencia para la evaluación externa del PROGRAMA; y
IX. Elaborar en coordinación con la Secretaría Técnica, el proyecto del MANUAL.
Artículo 23. La persona que ocupe el cargo de Vocal Consultivo tendrá las siguientes funciones:
I. Analizar la procedencia jurídica de cada uno de los asuntos planteados al COMAC, proponiendo, mediante una opinión, las modificaciones que considere pertinentes al proyecto de CONVENIO FINIQUITO que se le remita, la cual deberá ser emitida en un término de 5 días hábiles, contados a partir de su recepción; y
II. Emitir el DICTAMEN JURÍDICO de procedencia en los casos en que se cumpla con los requisitos establecidos en los LINEAMIENTOS, dentro de los 5 días hábiles posteriores a la recepción del expediente debidamente integrado que se le remita, salvo en los casos de urgencia, en los que deberá emitirlo en un plazo no mayor a un día hábil.
Artículo 24. La persona que ocupe el cargo de Primer Vocal tendrá las siguientes funciones:
I. Analizar la procedencia de cada uno de los asuntos planteados al COMAC dentro de su ámbito de competencia;
II. Coadyuvar con las demás instituciones del SECTOR para la emisión del diagnóstico correspondiente en cada uno de los asuntos que resulte procedente en términos de los presentes LINEAMIENTOS;
III. Asesorar a los sujetos agrarios involucrados en un COSOMER sobre cuestiones agrarias relacionadas con éste;
IV. Coadyuvar en la conciliación de intereses entre las partes involucradas en un COSOMER;
V. Instruir a sus OFICINAS DE REPRESENTACIÓN que firmen y ratifiquen el CONVENIO FINIQUITO correspondiente; y
VI. Las demás que le asigne el COMAC.
 
Artículo 25. La persona que ocupe el cargo de Segundo Vocal tendrá las siguientes funciones:
I. Analizar la procedencia de cada uno de los asuntos planteados al COMAC dentro de su ámbito de competencia;
II. Coadyuvar con las demás instituciones del SECTOR para la emisión del diagnóstico correspondiente en los asuntos que así procede en términos de los presentes LINEAMIENTOS;
III. Inscribir y, en su caso, expedir constancia de todos los documentos que reconozcan, creen, modifiquen o extingan derechos ejidales o comunales en la atención brindada a un COSOMER, así como aquellos que sean necesarios para atenderlo;
IV. Coadyuvar con la realización de los trabajos técnicos que sean necesarios para la atención de un COSOMER;
V. Instruir a sus OFICINAS DE REPRESENTACIÓN que firmen y ratifiquen los CONVENIOS FINIQUITOS de los asuntos; y
VI. Las demás que le asigne el COMAC.
Artículo 26. La persona que ocupe el cargo de Tercer Vocal tendrá las siguientes funciones:
I. Analizar la procedencia de cada uno de los asuntos planteados al COMAC dentro de su ámbito de competencia;
II. Coadyuvar con las demás instituciones del SECTOR para la emisión del diagnóstico correspondiente en los asuntos que así proceda de conformidad con los presentes LINEAMIENTOS;
III. Recibir y administrar los recursos económicos que se deriven de la atención de un asunto incorporado en el UNIVERSO DE TRABAJO, de acuerdo con lo dispuesto en los presentes LINEAMIENTOS y demás normatividad aplicable;
IV. Remitir a la Secretaría Técnica las constancias con las que se acredite la entrega de recursos (póliza, cheque e identificación de la persona o personas que recibieron la contraprestación); y
V. Las demás que le asigne el COMAC.
Artículo 27. La persona que ocupe el cargo de Cuarto Vocal tendrá las siguientes funciones:
I. Analizar la procedencia de cada uno de los asuntos planteados al COMAC dentro de su ámbito de competencia;
II. Coadyuvar con las demás instituciones del SECTOR para el diagnóstico de los asuntos;
III. Coadyuvar en la atención de los COSOMER instruyendo las acciones que sean necesarias a los Representantes de la SEDATU;
IV. Instruir a las OFICINAS DE REPRESENTACIÓN que firmen y ratifiquen los CONVENIOS FINIQUITOS de los asuntos; y
V. Las demás que le asigne el COMAC.
Artículo 28. La persona que ocupe el cargo de Invitado Permanente tendrá las siguientes funciones:
I. Participar en el desarrollo de las sesiones del COMAC, emitiendo sus opiniones y recomendaciones;
II. Recibir e instruir la atención de las quejas, denuncias e irregularidades que se deriven de la operación del PROGRAMA, así como fiscalizar la aplicación de los recursos; y
III. En caso necesario, pedir información, expedientes o documentos para su revisión y análisis, de manera previa a la celebración de las sesiones del COMAC.
Artículo 29. La persona que ocupe el cargo de Invitado Especialista tendrá las siguientes funciones:
I. Participar en la Sesión correspondiente del COMAC, a fin de que en términos de sus conocimientos especializados, brinde asesoría y aporte elementos idóneos a los integrantes del COMAC para la toma de decisiones.
Con la misma temporalidad con que se convoque a los integrantes del COMAC a sesión, se convocará al invitado especialista, aportándole la documentación necesaria que le permita emitir sus consideraciones en la sesión correspondiente.
 
Artículo 30. De la suplencia
Los integrantes del COMAC, excepto el Invitado Especial, Invitado Especialista y la Presidencia, deberán designar por escrito a un suplente para que los represente cuando, por razón justificada, no puedan asistir a las sesiones, debiendo entregar dicha designación a la Secretaría Técnica antes de la sesión.
La designación deberá recaer mínimo en la persona Titular de una Dirección de Área, que corresponda a la estructura autorizada a la Unidad Administrativa.
Artículo 31. Funciones del COMAC
a) El órgano facultado para aprobar la aplicación de los recursos será el COMAC, el que desarrollará sus funciones sujeto a lo siguiente:
I. Sus determinaciones sobre el ejercicio de los recursos deberán apegarse a las prescripciones del PEF para el ejercicio fiscal correspondiente. Asimismo, a los criterios de legalidad, honestidad, eficiencia, eficacia, economía, racionalidad, austeridad, transparencia, control, rendición de cuentas y equidad de género, de conformidad con lo señalado en la Ley Federal de Presupuesto y Responsabilidad Hacendaria y su Reglamento y a lo establecido en los presentes LINEAMIENTOS;
II. Sesionará de manera ordinaria cada mes y de manera extraordinaria cada vez que existan asuntos que así lo ameriten. En caso de que al cumplirse el mes no se lleve a cabo la sesión ordinaria correspondiente (por razones justificadas), podrá considerarse como ordinaria la reunión que sea convocada. Cuando así ocurra, la Secretaría Técnica deberá emitir un aviso por escrito a sus integrantes;
III. El quórum se integrará con la asistencia a las sesiones de al menos 6 de los 9 integrantes con derecho a voz y voto, debiendo estar presente invariablemente la Presidencia o su suplente;
IV. Los acuerdos se tomarán por mayoría de votos de los integrantes asistentes a la sesión, mismos que serán nominativos. En caso de empate la Presidencia o su suplente tendrán voto de calidad; y
V. En caso de cuestiones no previstas por los LINEAMIENTOS o duda sobre su interpretación, por mayoría de votos resolverá lo conducente, considerando en todo caso, lo previsto por el Código Civil Federal o los Principios Generales del Derecho.
Para normar la operación del PROGRAMA, se expedirá el MANUAL, que deberá ser aprobado en la Sesión correspondiente. El MANUAL será elaborado por la Secretaría Técnica, con apoyo de la Secretaría Operativa, revisado por la Vicepresidencia y autorizado por la Presidencia, previamente a su autorización por el COMAC.
b) Al sesionar, el COMAC tendrá las siguientes funciones:
I. Analizar, discutir y autorizar o rechazar los asuntos propuestos por la Secretaría Técnica;
II. Conocer los informes de avance físico-financiero que rinda mensualmente la Secretaría Técnica y en su caso aprobarlos u ordenar que se hagan las aclaraciones o correcciones pertinentes;
III. Conocer y autorizar la aplicación de los recursos del PROGRAMA;
IV. Autorizar, que la CONTRAPRESTACIÓN se deposite temporalmente en el FIFONAFE una vez que se reciba la CARTA DE ACEPTACIÓN, hasta en tanto se concluya;
V. Autorizar los términos de referencia para la contratación de la persona física, moral o institución responsable de la evaluación externa del PROGRAMA, en su caso;
VI. Autorizar las modificaciones al UNIVERSO DE TRABAJO, a propuesta de la Presidencia y Vicepresidencia, en los términos establecidos en los LINEAMIENTOS; y
VII. Resolver cualquier duda o controversia que se suscite en el ejercicio del PROGRAMA y con motivo de la aplicación de los presentes LINEAMIENTOS.
Artículo 32. Instancias ejecutoras del COMAC
La Secretaría Técnica será responsable de ejecutar todos los acuerdos del COMAC, con apoyo de la Secretaría Ejecutiva, las OFICINAS DE REPRESENTACIÓN, la Secretaría Operativa, los AE y las instituciones del SECTOR.
Artículo 33. De las OFICINAS DE REPRESENTACIÓN
El proceso de atención y solución de los COSOMER identificados en cada entidad federativa será responsabilidad de los Titulares de cada una de las OFICINAS DE REPRESENTACIÓN, para lo cual en su caso, contarán con el apoyo de los AE. Las OFICINAS DE REPRESENTACIÓN, tendrán las siguientes atribuciones:
 
I. Proponer asuntos a la Presidencia, para que previo análisis y de ser procedentes sean incorporados al UNIVERSO DE TRABAJO, cuando conforme a su estricta responsabilidad, consideren que un asunto lo amerita, único supuesto en el que se deberá elaborar el diagnóstico correspondiente.
En los casos, en que del análisis realizado a los expedientes se determine como no viable la atención de un asunto a través del PROGRAMA, deberá realizar la notificación correspondiente debidamente fundada y motivada a las partes involucradas;
II. En ausencia del AE, realizará el Diagnóstico correspondiente mismo que suscribirá el SECTOR en la Entidad para su posterior envío a la Secretaría Técnica;
III. Proponer a las partes en conflicto la OFERTA INSTITUCIONAL, cuando así se lo instruya la Secretaría Técnica;
IV. Integrar el expediente con la documentación soporte señalada en el artículo 36, el cual será invariablemente validado por la Secretaría Técnica, previamente a que sea sometido a la consideración del COMAC;
V. Suscribir y ratificar el CONVENIO FINIQUITO correspondiente;
VI. Realizar el seguimiento de los asuntos aprobados en el COMAC debiendo informar a la Secretaría Técnica; y
VII. Realizar las gestiones correspondientes para la entrega de la CONTRAPRESTACIÓN aprobada, ante las instancias administrativas correspondientes, en el momento procesal oportuno.
Artículo 34. Operación del AE
El trabajo de los AE será coordinado de manera general por la Vicepresidencia y será supervisado operativamente por la Secretaría Técnica. Los AE que en su caso se contraten, deberán dar cabal cumplimiento a lo pactado en sus respectivos contratos de prestación de servicios profesionales, acorde con la estrategia diseñada, la forma y tiempo en que reportarán sus avances y las instrucciones que reciban, en estrecha colaboración con las OFICINAS DE REPRESENTACIÓN.
El incumplimiento de lo señalado, será causa de responsabilidad civil o penal, en términos de la legislación aplicable y del contrato (ANEXO 5) respectivo.
Los AE, en su labor operativa, deberán, entre otras acciones:
I. Apoyar a las OFICINAS DE REPRESENTACIÓN, respecto de la integración del expediente respectivo en términos de los presentes LINEAMIENTOS y posterior a ello, elaborar, el Diagnóstico del COSOMER y someterlo a consideración de la persona Titular de la Representación a efecto de que se someta a consideración del SECTOR para su revisión, validación y suscripción;
II. Informar y orientar a las partes respecto de las modalidades de atención y operación del PROGRAMA a fin de obtener su anuencia para integrarse al mismo, llevándose a cabo los trabajos de conciliación que sean necesarios;
III. Obtener las actas a través de las cuales se externe la autorización de los convenios, designación de representantes, comisiones negociadoras y autorizaciones necesarias, en términos de los presentes LINEAMIENTOS;
IV. En los COSOMER, AA y ANC en que alguna de las partes esté representada por alguna organización campesina y/o social, el AE deberá asegurarse que dicha organización en realidad cuente con esa representación, recabando el acta de asamblea del núcleo agrario o grupo en la que se le haya otorgado tal carácter; tratándose de comunidades indígenas y afromexicanas se deberá acreditar dicha representación con el documento correspondiente, atendiendo a sus usos y costumbres;
V. Coordinarse con las Representaciones del SECTOR en la entidad federativa de que se trate;
VI. Llevar a cabo el proceso de negociación mediante la promoción intensiva de la conciliación como vía preferente para la solución de los COSOMER. Para este efecto, no podrá ofrecer recurso alguno a cargo del PROGRAMA;
VII. Cuando el COSOMER involucre pueblos indígenas o afromexicanos, solicitar a la OFICINA DE REPRESENTACIÓN de la entidad federativa de que se trate, informe al INPI de la atención que está brindando al COSOMER, a efecto de que emita su opinión o dictamen correspondiente, y de considerarlo procedente, el acompañamiento a dicha comunidad durante el proceso hasta su conclusión;
VIII. Mantener informada a la Secretaría Técnica y al Titular de la OFICINA DE REPRESENTACIÓN correspondiente, sobre el resultado y avance de sus gestiones;
IX. Presentar los informes que le requiera la Vicepresidencia y la Secretaría Técnica del COMAC;
 
X. Coadyuvar con las partes relacionadas con el COSOMER, para promover lo conducente ante los órganos jurisdiccionales que estén conociendo de juicios o procesos instaurados por éstos, para evitar la emisión de resoluciones que alteren el buen curso de la conciliación iniciada;
XI. Dar seguimiento a los procedimientos jurisdiccionales hasta su conclusión; y
XII. Las que le instruya la Presidencia, Vicepresidencia y la Secretaría Técnica, por sí, o por la persona que para el efecto designe.
Artículo 35. Participación de las Representaciones del SECTOR
Las Representaciones del SECTOR en la entidad revisarán, validarán y suscribirán el diagnóstico que al efecto se elabore, lo remitirá a la Secretaría Técnica del COMAC, a fin de que se determine si su atención es procedente por el PROGRAMA.
Las OFICINAS DE REPRESENTACIÓN, deberán reportar los avances del PROGRAMA en la forma y tiempo en que sean solicitados por la Vicepresidencia y la Secretaría Técnica del COMAC.
Artículo 36. Del tratamiento extraordinario de asuntos
Es facultad de la Presidencia del COMAC identificar los conflictos que, por su nivel de riesgo, ameriten un tratamiento extraordinario, tomando en consideración la disponibilidad de recursos presupuestales y los antecedentes que existan en los archivos de la SEDATU para el caso, conforme al procedimiento descrito en la parte conducente de los presentes LINEAMIENTOS, propondrá al COMAC su incorporación.
Artículo 37. De la integración de expedientes
La correcta integración del expediente será responsabilidad de las OFICINAS DE REPRESENTACIÓN, apoyado por el AE, en su caso, y su validación, previa obtención del dictamen jurídico de procedencia y presentación al COMAC, corresponderá a la Secretaría Técnica, con apoyo de la Secretaría Operativa.
A. El expediente que la OFICINA DE REPRESENTACIÓN remita para validación deberá contener, al menos:
I. Diagnóstico en donde informe lo siguiente:
a) Problemática;
b) Antecedentes del conflicto;
c) Actores involucrados;
d) Superficie en conflicto;
e) Población afectada por el conflicto;
f) Situaciones que denoten conflictividad;
g) Síntesis del diagnóstico;
h) Existencia de incidencia indígena, en su caso, adjuntando la opinión o diagnóstico correspondiente que al efecto emita el INPI (cuando así proceda), documento en el que se deberá determinar si se trata de una comunidad indígena o afromexicana;
i) Participación de organizaciones campesinas y/o políticas, adjuntando el documento a través del cual se acredite la representatividad, en términos de los presentes LINEAMIENTOS;
j) Alternativa de solución; y
k) Grado de complejidad del conflicto.
II. Documentación generada, conteniendo, cuando corresponda, lo siguiente:
a) Carpeta básica o antecedentes agrarios;
b) Antecedentes del conflicto;
c) Acreditación de la comisión negociadora en términos de los presentes LINEAMIENTOS; y
d) Acreditación de personalidad jurídica de las partes involucradas. Esto implicará la revisión puntual de los poderes notariales que, en su caso, se hayan presentado.
III. Las documentales que acrediten el cauce legal del proceso, consistentes en al menos:
a) Acreditación de la propiedad, mediante escrituras públicas, certificado de libertad de gravamen e historia traslativa de dominio que contenga al menos los tres últimos traslados de los predios en conflicto, en los casos de adquisición de propiedad privada;
 
b) Poder Notarial del representante legal del propietario, cuando así proceda. En el caso de persona moral, acta de asamblea o Poder Notarial que acredite el otorgamiento de facultades específicas para convenir; y
c) Acta de asamblea en la cual se apruebe el proyecto de CONVENIO FINIQUITO. Tratándose de comunidades indígenas o afromexicanas el documento correspondiente, atendiendo sus usos y costumbres.
B. Una vez recibido el expediente integrado por la OFICINA DE REPRESENTACIÓN de la entidad federativa de que se trate, la Secretaría Técnica, con apoyo de la Secretaría Operativa, deberá validarlo y, en el momento procesal que corresponda, deberá instruir que se glose al expediente lo siguiente:
I. Ficha Técnica;
II. Avalúo;
III. DICTAMEN JURÍDICO;
IV. CONVENIO FINIQUITO debidamente firmado por las partes en cada una de sus hojas;
V. Acta en la que conste el Acuerdo del COMAC;
VI. Actuaciones del TUA en las que conste la ratificación del CONVENIO FINIQUITO, en su caso, su elevación a la categoría de sentencia ejecutoriada, ejecución de la sentencia o bien del CONVENIO FINIQUITO y la orden del órgano jurisdiccional para su inscripción en el Registro Agrario Nacional y para que se realicen las anotaciones marginales respectivas; cuando se trate de propiedad privada, el primer testimonio de la escritura respectiva, debidamente inscrita ante el Registro Público de la propiedad correspondiente, y Registro Agrario Nacional.
VII. Acreditación de quien cobró el recurso; y
VIII. Copia de póliza, cheque e identificación de las personas que reciban los recursos.
En los casos de los AA y aquellos determinados como viables por la Comisión de Elegibilidad del ANC se requerirá una carta de aceptación (ANEXO 3) de la OFERTA INSTITUCIONAL hecha por la SEDATU; suscrita por el propietario del predio o su apoderado legal; así como copia de la minuta del acta de aprobación de la citada Comisión, independientemente de que el asunto haya sido autorizado por el COMAC como parte del UNIVERSO DE TRABAJO.
Artículo 38. De la integración extraordinaria del expediente
Cuando el COMAC lo acuerde, la integración del expediente podrá efectuarse de manera extraordinaria. En estos casos, los requisitos mínimos que se deberán cubrir, son los siguientes:
I. La OFICINA DE REPRESENTACIÓN de la entidad federativa de que se trate y, en su caso, el AE elaborará un diagnóstico con la información disponible sobre el COSOMER;
II. El diagnóstico será revisado, validado y suscrito por el SECTOR en la entidad y remitido por la OFICINA DE REPRESENTACIÓN de la entidad federativa de que se trate a la Secretaría Técnica;
III. Las constancias a través de las cuales se acredite plenamente la propiedad de la superficie en conflicto;
IV. Se glosará el avalúo que previamente se haya elaborado;
V. La Secretaría Técnica, previo acuerdo y autorización de la Presidencia, someterá el expediente a la determinación del COMAC en los términos señalados en el artículo 21 de los presentes LINEAMIENTOS; y
VI. El Vocal Consultivo deberá emitir la OPINIÓN y el DICTAMEN JURÍDICO procedentes.
Artículo 39. Publicidad y difusión
Una vez resueltos en definitiva los COSOMER, AA y ANC, la información relativa a cada uno de ellos podrá difundirse a través de los medios masivos de comunicación y de la página de Internet de la SEDATU (https://www.gob.mx/sedatu), siempre y cuando la clasificación que haya adoptado el Comité de Información de la SEDATU, de conformidad con lo previsto en la Ley Federal de Transparencia y Acceso a la Información Pública Gubernamental y la Ley General de Transparencia y Acceso a la Información Pública, así lo permita.
Por su naturaleza, los asuntos que estén en proceso de integración, deberán considerarse como información reservada, en términos de las leyes referidas.
Los presentes LINEAMIENTOS deberán publicarse en el Diario Oficial de la Federación, así como en la Normateca Institucional de la SEDATU.
 
Artículo 40. Promoción
La promoción del PROGRAMA respecto de la atención a los COSOMER se realizará en los ejidos, comunidades agrarias, indígenas y afromexicanas que presenten conflicto por la propiedad y/o posesión de la tierra, y que se ajusten a los presentes LINEAMIENTOS, invitándolos a resolverlo a través de la conciliación como vía preferente, y con la aplicación de recursos en aquellos casos en que se justifique.
Esta acción deberá ser realizada por el SECTOR, y procurando, en todo caso, no generar con las acciones de promoción la expectativa de asignación de recursos en asuntos que no cumplan con los criterios de selección y requisitos de elegibilidad establecidos en los presentes LINEAMIENTOS.
Artículo 41. Gratuidad y forma de entrega de recursos
Todas las actuaciones llevadas a cabo por el personal del SECTOR o por los AE tienen el carácter de gratuitas y no causarán pago alguno, ya sea en dinero o en especie, con cargo a las partes; por lo que quienes infrinjan esta disposición, se harán acreedores a las sanciones previstas en la ley.
La papelería, documentación oficial, publicidad y promoción al respecto, deberán contener la siguiente leyenda: "Este programa es público, ajeno a cualquier partido político. Queda prohibido el uso para fines distintos a los establecidos en el programa".
La CONTRAPRESTACIÓN que determine el COMAC, se entregará íntegramente y de manera directa a las personas de ejidos, comunidades, colonias agrícolas y ganaderas, pequeños propietarios, avecindados, posesionarios o cualquier otro sujeto agrario involucrado con interés justificado en el asunto, cuando se trate de derechos individuales. Para los casos en que las PERSONAS BENEFICIARIAS sean un grupo campesino o núcleo agrario ejidal o comunal, la entrega se hará a sus representantes comunes, al Comisariado Ejidal, al Comisariado de Bienes Comunales, o a las personas que determine la Asamblea legalmente constituida. Tratándose de comunidades indígenas o afromexicanas a quien éstas hayan determinado de manera expresa.
La CONTRAPRESTACIÓN se entregará mediante cheque nominativo, no negociable y para abono en cuenta. La cuenta será mancomunada cuando se involucren derechos colectivos. Cuando los recursos sean depositados en el FIFONAFE, y se generen rendimientos, éstos se entregarán a las PERSONAS BENEFICIARIAS de conformidad a su normatividad y la que resulte aplicable.
Artículo 42. Informes
El Secretario Técnico deberá presentar los informes siguientes:
I. Informe de avance físico-financiero
La Secretaría Ejecutiva, previa conciliación de la información con la Secretaría Técnica, validará el informe de avance físico-financiero del PROGRAMA sobre el periodo correspondiente, en el que además se contemplará lo relativo al cumplimiento de metas.
Este informe se rendirá en cada Sesión Ordinaria.
II. Informe físico-financiero
El informe físico-financiero será rendido por la Secretaría Técnica dentro de los primeros 15 días naturales al cierre del Ejercicio Fiscal que corresponda. El informe contendrá, al menos, la información de resultados en cuanto a cumplimiento de metas físicas y presupuesto ejercido.
Artículo 43. Evaluación
Para un adecuado seguimiento y, en su caso, realizar los ajustes que se consideren pertinentes, se instrumentarán mecanismos de evaluación del PROGRAMA que contribuyan a la identificación de áreas de oportunidad, los cuales deberán ser propuestos por la Vicepresidencia.
Los resultados de la evaluación deberán presentarse con oportunidad al COMAC, para que éste disponga su observancia inmediata.
Artículo 44. Evaluación Interna
La Secretaría Técnica deberá evaluar periódicamente, con base en la información que generan los indicadores de gestión reportados en el Sistema de Evaluación del Desempeño del Gobierno Federal, coordinado y operado por la Secretaría de Hacienda y Crédito Público, la operación del PROGRAMA respecto de la atención brindada a los COSOMER, AA y ANC, debiendo implementar los ajustes que se requieran para lograr el cumplimiento de los objetivos y metas establecidos, previo acuerdo con la Presidencia y Vicepresidencia.
 
Artículo 45. Evaluación externa
Se llevará a cabo una evaluación externa anual al PROGRAMA, la que se realizará por una persona física, moral o institución especializada en la materia, para cuya contratación se podrá disponer de hasta el 5% del gasto operativo del PROGRAMA. La Secretaría Técnica instrumentará y dará seguimiento al proceso de evaluación, para lo cual deberá elaborar Términos de Referencia que delimiten los alcances y condiciones de la misma.
El COMAC autorizará los Términos de Referencia para la contratación de la evaluación externa, conforme a la legislación aplicable.
Los Términos de Referencia deberán autorizarse a más tardar en el mes de agosto de cada año y la evaluación se ajustará al Programa Anual de Evaluación.
Artículo 46. Resultados
Los resultados serán reportados por la Secretaría Técnica al COMAC y a las dependencias encargadas de verificar el cumplimiento de las metas.
Artículo 47. Indicadores
El desempeño del PROGRAMA se medirá a través de una matriz de indicadores que permita identificar las oportunidades de mejora en el cumplimiento de la normatividad, efectividad en la atención y solución de los conflictos y el cumplimiento de metas, la cual se ajustará a las disposiciones que emita la Secretaría de Hacienda y Crédito Público.
Artículo 48. Auditoría, control y seguimiento
El OIC y la Secretaría de la Función Pública, atendiendo lo dispuesto en el PEF para el ejercicio fiscal correspondiente, serán las instancias facultadas para auditar el desempeño general del PROGRAMA.
La Secretaría Técnica implementará los mecanismos necesarios para proporcionar la información que requieran las instancias facultadas para auditar.
El seguimiento se centrará en verificar que los recursos se apliquen en estricto apego a los LINEAMIENTOS y, en su caso, proponer acciones preventivas y correctivas.
Artículo 49. Quejas y denuncias
Las quejas y denuncias sobre cualquier hecho constitutivo de alguna responsabilidad por parte de servidores públicos que participen en el desarrollo de este PROGRAMA serán recibidas a través del OIC, el que de acuerdo a sus atribuciones, será el encargado de darles el cauce legal correspondiente.
Las quejas y denuncias sobre cualquier hecho en los que tengan participación los AE, podrán ser presentadas en las OFICINAS DE REPRESENTACIÓN o en la DGCAyM; las que sean recibidas en las OFICINAS DE REPRESENTACIÓN deberán ser remitidas a la DGCAyM, para su atención en los términos previstos en los respectivos contratos y en la normativa de la materia.
Artículo 50. Las quejas y denuncias en contra de servidores públicos deberán presentarse por escrito libre dirigido al Titular del OIC en la SEDATU, en el domicilio donde se ubique dicha oficina, mismo que puede consultar en la página de internet https://www.gob.mx/sedatu, o enviar vía correo electrónico a la dirección oic@sedatu.gob.mx.
Asimismo, podrán dirigir su queja directamente a la Secretaría de la Función Pública, con domicilio en Insurgentes Sur No. 1735, colonia Guadalupe Inn, C.P. 01020, alcaldía Álvaro Obregón, o por correo electrónico a la dirección quejas@funcionpublica.gob.mx.
TRANSITORIOS
PRIMERO. Se abroga el Acuerdo emitido el 25 de febrero de 2016, por el que se expidieron los Lineamientos de Operación del Programa de Atención a Conflictos Sociales en el Medio Rural, así como el acuerdo del 30 de diciembre de 2016 mediante el cual se le realizaron modificaciones; y todos los demás Lineamientos de Operación del Programa expedidos con anterioridad.
SEGUNDO. Los presentes LINEAMIENTOS entrarán en vigor el día siguiente de su publicación en el Diario Oficial de la Federación.
TERCERO. Los presentes LINEAMIENTOS serán aplicables a los asuntos que se encuentren en trámite, siempre y cuando no se cause perjuicio.
CUARTO. Se deberá armonizar a estos LINEAMIENTOS, el MANUAL dentro de los siguientes 90 días naturales, posteriores a la entrada en vigor del presente cuerpo normativo.
QUINTO. La integración del COMAC establecida en los Lineamientos que se abrogan, continuará vigente hasta el momento en que se concluya el proceso de transición de la estructura orgánica de la SEDATU, en términos de su Reglamento Interior, publicado en el Diario Oficial de la Federación el 7 de noviembre de 2019.
Dado en la Ciudad de México, a los veintinueve días del mes de marzo de dos mil veintiuno.- El Secretario
de Desarrollo Agrario, Territorial y Urbano, Román Guillermo Meyer Falcón.- Rúbrica.
ANEXO 1
ACUERDO AGRARIO

 

 

 

 

 

ANEXO 2
ACUERDO NACIONAL PARA EL CAMPO
 


 

 

 

ANEXO 3
 
FORMATO CARTA DE ACEPTACIÓN
                                                                 Ciudad de México, a                              .
ROMÁN GUILLERMO MEYER FALCÓN
TITULAR DE LA SECRETARÍA DE DESARROLLO
AGRARIO, TERRITORIAL Y URBANO.
PRESENTE.
ATN. DIRECCIÓN GENERAL DE CONCERTACIÓN AGRARIA Y MEDIACIÓN.
Los CC. _______________________________________representantes del ____________________________________________________________________________, acreditados como integrantes de la comisión negociadora quienes fueran electos mediante asamblea general de ejidatarios celebrada el ____ de _______ de ______, identificándose con credenciales ______________________, con números de folios __________________________________________, documentos expedidos por _______________________________________________; manifestando que para efecto de resolver la problemática agraria que enfrentan con _____________________________________, por la posesión de una superficie de _________________ hectáreas, que legalmente pertenecen a _____________________________, concedida por ____________________________________, sin embargo, se que la tiene en posesión y explotación _________________________________, desde hace aproximadamente ______años, estamos de acuerdo en recibir una contraprestación económica por parte de la Secretaría de Desarrollo Agrario, Territorial y Urbano, por la cantidad de $_______________ (letra), comprometiéndonos a desistirnos de las acciones y las instancias en las que existan reclamos con motivo de la superficie en conflicto previa ratificación y calificación del convenio finiquito que al efecto se elaboré ante el Tribunal Unitario Agrario del Distrito __________, en el Estado de _______________, dentro de los autos del juicio agrario número ___________, el cual se calificará de legal.
Con la entrega de la contraprestación señalada en el párrafo anterior, damos por concluida la problemática social que enfrentamos con ______________, municipio____________, estado_____________, respecto de una superficie de _______________ hectáreas.
Firman el presente escrito en el carácter de integrantes de la Comisión Negociadora de_______________________, en el municipio de ______________, estado de _________________.
COMISIÓN NEGOCIADORA

ANEXO 4
FORMATO DE CONVENIO FINIQUITO
SUBSECRETARÍA DE ORDENAMIENTO TERRITORIAL Y AGRARIO
DIRECCIÓN GENERAL DE CONCERTACIÓN AGRARIA Y MEDIACIÓN
PROGRAMA DE ATENCIÓN A CONFLICTOS SOCIALES EN EL MEDIO RURAL
CONVENIO FINIQUITO
ESTADO DE ----------------------
CONVENIO FINIQUITO QUE CELEBRAN LA SECRETARÍA DE DESARROLLO AGRARIO, TERRITORIAL Y
URBANO REPRESENTADA EN ESTE ACTO POR ------------------------ DE LA OFICINA DE REPRESENTACIÓN DE LA SECRETARÍA DE DESARROLLO AGRARIO, TERRITORIAL Y URBANO EN EL ESTADO DE -------------------------; ---------------------- DEL REGISTRO AGRARIO NACIONAL EN EL ESTADO DE ------------------------ Y EL ----------------------------------------- DE LA PROCURADURÍA AGRARIA EN ----------------------, A QUIENES EN LO SUCESIVO SE LES DENOMINARÁ "LA SECRETARÍA", CON LOS CC. --------------------------------------------------------------------------------, EN SU CARÁCTER DE INTEGRANTES DE LA COMISIÓN NEGOCIADORA DE---------------------------------------------, MUNICIPIO DE -------------------------------, ESTADO DE --------------------, A QUIENES EN LO SUCESIVO SE LES DENOMINARÁ ---------------------------; ASI COMO LOS CC. ------------------------------------------------, EN SU CARÁCTER DE INTEGRANTES DE LA COMISIÓN NEGOCIADORA DEL POBLADO ----------------, MUNICIPIO DE -----------------, ESTADO DE --------------------------, A QUIENES EN LO SUCESIVO SE LES DENOMINARÁ "----------------------"; MISMOS QUE CUANDO ACTÚEN EN FORMA CONJUNTA SE LES DENOMINARÁ COMO "LAS PARTES", TODOS CON LA FINALIDAD DE ESTABLECER LOS TÉRMINOS Y CONDICIONES A TRAVÉS DE LAS CUALES "LAS PARTES" EN EL MARCO DEL PROGRAMA DE ATENCIÓN A CONFLICTOS SOCIALES EN EL MEDIO RURAL, SOLUCIONARÁN EN FORMA DEFINITIVA EL CONFLICTO SOCIAL AGRARIO SUSCITADO POR LA POSESIÓN Y TENENCIA DE UNA SUPERFICIE DE ----------------------- HECTÁREAS; AL TENOR DE LOS ANTECEDENTES, DECLARACIONES Y CLÁUSULAS QUE A CONTINUACIÓN SE DETALLAN:
A N T E C E D E N T E S
1.
2.
3
....
Por lo antes señalado, "LA SECRETARÍA" con fundamento en el articulo 11 Modalidades de Atención de los Lineamientos de Operación del Programa de Atención a Conflictos Sociales en el Medio Rural, determinó que resultar procedente resolver el conflicto que enfrentan "LAS PARTES", con recursos de "EL PROGRAMA" con la cantidad negociada, al tenor de las Declaraciones y Cláusulas siguientes:
D E C L A R A C I O N E S
1.    DE "LA SECRETARÍA"
1.1   ...
       ....
2.- DE "------------------------"
2.1
3.- DE "..................................."
3.1   
....
4. -DE "LAS PARTES"
4.1 ....
....
C L Á U S U L A S
PRIMERA.-
....
Leído el presente instrumento y enteradas "LAS PARTES" del contenido y alcance legal de este Convenio Finiquito, lo firman por cuadriplicado en el estado de ---------------------- a los -----------------
POR LA COMISIÓN NEGOCIADORA DE "--------------------------------------------".
POR LA COMISIÓN NEGOCIADORA DE "----------------------------".
 
 
 
 
 
POR EL SECTOR AGRARIO EN EL ESTADO DE ---------------------------------.
SEDATU
Firmo con fundamento en el artículo ---------
del Reglamento Interior.
 
---------------- DEL REGISTRO AGRARIO NACIONAL EN EL ESTADO DE -----------------
Firmo con fundamento en el artículo ----------- del Reglamento Interior del Registro Agrario Nacional.
.
--------------------- DE LA PROCURADURÍA AGRARIA EN ----------------
Firmo con fundamento en ------------------ del Reglamento Interior de la Procuraduría Agraria
 
LAS FIRMAS QUE ANTECEDEN, FORMAN PARTE DEL CONVENIO FINIQUITO CELEBRADO CON ----------------------------" MUNICIPIO DE ------------------, ESTADO DE ------------------Y ----------------, MUNICIPIO DE ---------------------, ESTADO DE ----------------------.
ANEXO 5
FORMATO DE CONTRATO
Contrato No. «No_de_contrato»----------------
CONTRATO DE PRESTACIÓN DE SERVICIOS QUE CELEBRAN EL EJECUTIVO FEDERAL POR CONDUCTO DE LA SECRETARÍA DE DESARROLLO AGRARIO, TERRITORIAL Y URBANO, EN LO SUCESIVO "LA DEPENDENCIA", REPRESENTADA EN ESTE ACTO POR EL C.-----------------------EN SU CARÁCTER DE TITULAR DE LA DIRECCIÓN GENERAL DE RECURSOS MATERIALES Y SERVICIOS GENERALES, ASISTIDO POR EL (LA) C. -----------------, EN SU CARÁCTER DE ------------, EN CALIDAD DE ÁREA REQUIRENTE DEL SERVICIO Y, POR LA OTRA, EL (LA) C. --------------------------, EN SU CARÁCTER DE PERSONA FÍSICA, EN ADELANTE "EL PRESTADOR DE SERVICIOS", Y CUANDO ACTÚEN EN FORMA CONJUNTA SE LES DENOMINARÁ "LAS PARTES", DE CONFORMIDAD CON LAS SIGUIENTES:
D E C L A R A C I O N E S
I      De "LA DEPENDENCIA" a través de su representante:
I.1    Que la Secretaría de Desarrollo Agrario, Territorial y Urbano es una Dependencia de la Administración Pública Federal Centralizada, según lo dispuesto por los artículos 1°, 2° fracciones I, 16 y 26 de la Ley Orgánica de la Administración Pública Federal; con las atribuciones que le confiere el artículo 41, del propio ordenamiento citado.
I.2    Que su representante, el C. ------------------, quien se desempeña como Titular de la ----------------------------------- de "LA DEPENDENCIA" tiene facultades suficientes para suscribir el presente Contrato, de conformidad con lo establecido en los artículos 11, fracción IV y 28 de su Reglamento Interior, así como el artículo primero numeral II del Acuerdo por el que se delegan en el titular de la Dirección General de Recursos Materiales y Servicios Generales, publicado en el Diario Oficial de la Federación el 1 de diciembre de 2015.
I.3    Que atendiendo el dictamen emitido por la --------------------------------, "LA DEPENDENCIA" no
cuenta con personal capacitado ni disponible para el cumplimiento de los trabajos objeto de este contrato, por lo que se requiere de la contratación de servicios como se describen en este instrumento jurídico. De igual manera, el dictamen precisa que en términos de lo dispuesto en el artículo 62, fracción II, de la Ley Federal de Presupuesto y Responsabilidad Hacendaria, la persona física cuyos servicios se contratan mediante este instrumento, no realizará actividades equivalentes a las del personal que ocupa plazas presupuestarias de "LA DEPENDENCIA".
I.4    Que en cumplimiento a lo dispuesto por el primer párrafo del artículo 25 de la Ley de Adquisiciones, Arrendamientos y Servicios del Sector Público, mediante folio -------------, de fecha ---------------------, la Dirección General de Programación y Presupuesto, manifiesta que la ---------------------------------------, cuenta con la suficiencia presupuestaria correspondiente para la contratación de este servicio, en la partida presupuestal ------------- "------------------------".
I.5    Que de conformidad con lo establecido en el artículo 45, fracción II, de la Ley de Adquisiciones, Arrendamientos y Servicios del Sector Público (LAASSP), el otorgamiento del presente contrato se realizó bajo el procedimiento de adjudicación directa, conforme a lo dispuesto en los artículos 3 fracción VII; 19; 22 fracción II; 25; 26, fracción III; 40 y 41, fracción XIV, del mismo ordenamiento referido, según se desprende del Acuerdo No. ----------------------------------, tomado por el H. Comité de Adquisiciones, Arrendamientos y Servicios de esta Secretaría en la -----------Sesión Ordinaria de fecha ------------------------.
I.6    Que señala como su domicilio legal el ubicado en ----------------------, Col. ---------------------, Alcaldía ----------, C.P. -----------------, Ciudad de México, para todos los fines y efectos legales de este contrato.
I.7 Que cuenta con Registro Federal de Contribuyentes número----------------------.
II     De "EL PRESTADOR DE SERVICIOS":
II.1   Que es una persona física, con capacidad para contraer obligaciones, con pleno uso de las facultades que le otorga la ley y que es su voluntad celebrar el presente contrato.
II.2   Que es de nacionalidad mexicana y tiene la capacidad técnica y ética, así como la experiencia necesaria para realizar los servicios objeto del presente instrumento.
II.3   Que su Registro Federal de Contribuyentes vigente es ------------------ y su Clave Única de Registro de Población es ----------------------.
II.4   Que conoce plenamente el contenido de la Ley de Adquisiciones, Arrendamientos y Servicios del Sector Público, y su Reglamento; de la Ley Federal de Presupuesto y Responsabilidad Hacendaria y su Reglamento; del Decreto de Presupuesto de Egresos de la Federación para el presente ejercicio presupuestal; así como las demás normas que regulan la prestación de los servicios objeto del presente instrumento y está enterado de los requisitos indispensables para su celebración.
II.5   Que desea prestar los servicios que le son requeridos por "LA DEPENDENCIA" y que son materia de este contrato, en los términos y condiciones que en él se estipulan.
II.6    Que no se encuentra en ninguno de los supuestos señalados en los artículos 50 y 60 de la Ley de Adquisiciones, Arrendamientos y Servicios del Sector Público, lo cual manifiesta bajo protesta de decir verdad.
II.7   Que señala como su domicilio para todos los fines y efectos legales del presente contrato el establecido en----------------------------------------, por lo que, en caso de que este sea modificado, deberá notificarse por escrito, con 10 días naturales de anticipación a "LA DEPENDENCIA".
Una vez expuestas las declaraciones anteriores, LAS PARTES se sujetan a las siguientes:
C L Á U S U L A S
 
PRIMERA.- OBJETO
El objeto del presente contrato será la prestación de servicios para coadyuvar en las operaciones sustantivas, objetivos y metas de la --------------------------, en los términos y condiciones establecidos en su propuesta técnica ---------------, mismo que forma parte integral del presente contrato, de conformidad a lo establecido en los artículos 45, fracción V de la Ley de Adquisiciones, Arrendamientos y Servicios del Sector Público y 62 de la Ley Federal de Presupuesto y Responsabilidad Hacendaria.
SEGUNDA.- MONTO DEL CONTRATO
De acuerdo con lo dispuesto por los artículos 44 y 45, fracciones VII y XIII de la Ley de Adquisiciones, Arrendamientos y Servicios del Sector Público, el monto del presente contrato será por un monto fijo de $--------------------- ( ), más el 16.00% por concepto del Impuesto al Valor Agregado $-----------------(--------------) menos el 10.66% equivalente al Impuesto al Valor Agregado retenido $----------- (-------------------------), menos el 10% por concepto del Impuesto Sobre la Renta $ (--------------------------), dando un total de $----------------- (--------------------).
TERCERA.- FORMA Y LUGAR DE PAGO
"LAS PARTES" convienen que el pago por concepto de la prestación de servicios efectivamente prestados será conforme a lo estipulado en la Propuesta Económica (Anexo ), que forma parte integral del presente contrato, el cual se realizará siempre y cuando medie la presentación del comprobante fiscal emitido por ''EL PRESTADOR DE SERVICIOS'', así como la constancia de entrega-recepción, debidamente validados por el titular de la .
Después de obtenidas las validaciones referidas, se presentará el comprobante fiscal correspondiente a la Dirección General de Programación y Presupuesto de "LA DEPENDENCIA", a más tardar el primer día hábil posterior a aquél en que se prestaron efectivamente los servicios a entera satisfacción de "LA DEPENDENCIA", quien efectuará su revisión y de ser procedente hará el pago correspondiente a más tardar dentro de los veinte días naturales siguientes, con cargo a la partida presupuestal respectiva.
En caso de que los comprobantes fiscales por la prestación de servicios presentados por "EL PRESTADOR DE SERVICIOS", contengan errores "LA DEPENDENCIA", por conducto de la ------------------------l, dentro de los tres días naturales siguientes al de su recepción, indicará a "EL PRESTADOR DE SERVICIOS" las deficiencias que deberá subsanar, por lo que el plazo para la realización del pago empezará a correr a partir de la presentación del recibo corregido por ''EL PRESTADOR DE SERVICIOS''.
El pago se hará en moneda nacional, previa instrucción de ejecución de pago que se efectúe por la ----------------------------------, mediante transferencia electrónica de fondos a la cuenta bancaria que para tal efecto señale "EL PRESTADOR DE SERVICIOS".
Para que proceda el pago a través de abono bancario, "EL PRESTADOR DE SERVICIOS" deberá contar con el registro relativo en el Catálogo General de Beneficiarios y Cuentas Bancarias del Sistema Integral de Administración Financiera Federal (SIAFF). Para tales efectos, "EL PRESTADOR DE SERVICIOS" deberá firmar el contrato respectivo, presentando lo siguiente:
a)    Copia del estado de cuenta bancario o constancia de la institución financiera que acredite su existencia, a nombre de "EL PRESTADOR DE SERVICIOS", que incluya el número de cuenta con 11 posiciones, así como la Clave Estandarizada (CLABE) de 18 dígitos, a efecto de realizar transferencias bancarias electrónicas de fondos a través de los sistemas de pago.
b)    Copia de identificación oficial vigente (INE, Cédula Profesional o Cartilla Militar).
c)     Comprobante de domicilio (recibo telefónico, luz, agua, etc.).
d)    Copia de inscripción en el RFC (alta en SHCP).
e)    Copia de la Clave Única de Registro de Población (CURP).
f)     Carta de responsabilidades (art. 50 y 60 antepenúltimo párrafo de la LAASSP).
 
g)    Comprobante de estudios.
h)    Currículum Vitae.
CUARTA.- ENTREGABLES
"EL PRESTADOR DE SERVICIOS", deberá presentar como entregables la documentación que acredite el cumplimiento de los servicios requeridos, respecto de los asuntos encomendados, en un plazo máximo de dos días hábiles y en su defecto a más tardar el último día hábil de cada mes. Asimismo, deberá presentar un entregable del resultado final de las actividades realizadas dentro de los 20 días naturales posteriores a la conclusión del plazo de vigencia del contrato. De igual manera, acepta y está de acuerdo en que, cuando los citados entregables no cumplan con lo estipulado en el presente contrato, "LA DEPENDENCIA", retendrá los pagos hasta su completa satisfacción, en cuyo caso no existirá responsabilidad alguna para "LA DEPENDENCIA", por la inoportunidad del pago.
Los entregables serán presentados por "EL PRESTADOR DE SERVICIOS" al titular del área requirente, quien los validará para su incorporación al expediente. La falta de autorización de los entregables presentados, será causa de retención del pago. De igual manera, la falta de elaboración y presentación oportuna por "EL PRESTADOR DE SERVICIOS" de los mismos, o que de manera reiterada no satisfagan los supuestos de calidad establecidos por este instrumento, y de ser éste el caso, "LA DEPENDENCIA" se reserva el derecho de rescisión del presente contrato, sin responsabilidad para "LA DEPENDENCIA".
La presentación de los entregables a que está obligado "EL PRESTADOR DE SERVICIOS", no implica de ninguna manera subordinación para con "LA DEPENDENCIA".
QUINTA.- VIGENCIA DEL CONTRATO
La vigencia del presente contrato es a partir de la notificación de la Adjudicación y hasta el ---- de ------ de ------, salvo causa de rescisión o convenio de terminación anticipada, de acuerdo a lo estipulado en este instrumento.
Si terminada la vigencia de este Contrato "LA DEPENDENCIA" tuviera la necesidad de continuar con la prestación del servicio de "EL PRESTADOR DE SERVICIOS", se requerirá la celebración de un nuevo Contrato.
SEXTA.- GARANTÍAS
Con fundamento en la fracción II, segundo párrafo del artículo 48, en relación con el artículo 42 primer párrafo , de la Ley de Adquisiciones, Arrendamientos y Servicios del Sector Público; así como en el numeral 8.5, párrafo segundo, de las Políticas, Bases y Lineamientos en materia de Adquisiciones, Arrendamientos y Servicios de la Secretaría de Desarrollo Agrario, Territorial y Urbano, "LA DEPENDENCIA" exceptúa a "EL PRESTADOR DE SERVICIOS" de presentar fianza de cumplimiento de las obligaciones derivadas del presente Contrato.
SÉPTIMA.- IMPUESTOS
Los impuestos que deban ser cubiertos por el presente contrato, serán pagados por cada una de las partes en lo que les corresponda, de acuerdo con las disposiciones legales y fiscales vigentes aplicables en la materia.
OCTAVA.- RESPONSABILIDAD DEL PRESTADOR DE SERVICIOS
"EL PRESTADOR DE SERVICIOS" será el único responsable por la adecuada y satisfactoria prestación del servicio, el cual deberá ser con calidad óptima y dentro de los plazos pactados.
NOVENA.- RESTRICCIÓN DE SUBCONTRATACIÓN Y DE CESIÓN DE DERECHOS
"EL PRESTADOR DE SERVICIOS" se obliga a no subcontratar, ni a ceder en forma parcial ni total a terceras personas físicas o morales, sus derechos y obligaciones derivadas de este contrato, en estricta observancia de lo dispuesto por el artículo 46, último párrafo, de la Ley de Adquisiciones, Arrendamientos y Servicios del Sector Público, con excepción de los derechos de cobro, en cuyo caso, "EL PRESTADOR DE SERVICIOS" deberá solicitar previamente la conformidad a "LA DEPENDENCIA".
DÉCIMA.- ADMINISTRACIÓN DE LOS SERVICIOS
"LAS PARTES" convienen en que la administración del contrato estará a cargo del titular de la -------------------- y para tales efectos se apoyará en un supervisor para el seguimiento, evaluación, verificación de calidad y oportunidad, así como la aceptación de los entregables relacionados con la prestación del servicio objeto del presente contrato, gestiones que serán validadas mediante la presentación de los entregables requeridos en cualquier momento, y en su defecto, por el entregable final que proporcione "EL PRESTADOR DE SERVICIOS". Este ejercicio de administración y supervisión, en ningún momento implicará una relación laboral ni de subordinación. No obstante, el titular de la -------------------------, estará facultado para formular en todo momento las observaciones sobre la calidad y oportunidad del servicio prestado, las cuales, de no ser debidamente subsanadas por el "PRESTADOR DE SERVICIOS", será causal de rescisión del presente contrato sin responsabilidad para "LA DEPENDENCIA".
DÉCIMA PRIMERA.- OBLIGACIONES DEL PRESTADOR DE SERVICIOS
"EL PRESTADOR DE SERVICIOS" se obliga a brindar todas las facilidades para que se revisen o auditen los documentos mediante los cuales se compruebe haber realizado los gastos que genere la ejecución de este contrato, permitiendo que los Servidores Públicos autorizados por "LA DEPENDENCIA" realicen su encomienda.
DÉCIMA SEGUNDA.- DAÑOS Y PERJUICIOS
En caso de que "EL PRESTADOR DE SERVICIOS" llegare a causar algún detrimento al patrimonio de "LA DEPENDENCIA" por inobservancia de las medidas de orden y seguridad, o por negligencia, se obliga a reparar los daños causados o sustituirlos por otros de igual o mejores condiciones, en un término no mayor de 10 (diez) días naturales. En caso de incumplimiento, se realizarán las acciones civiles y/o penales que correspondan.
DÉCIMA TERCERA.- CASO FORTUITO O FUERZA MAYOR
Ninguna de "LAS PARTES" será responsable de cualquier retraso o incumplimiento en la entrega de los servicios materia del presente contrato, cuando éstos resulten directa o indirectamente de casos fortuitos o fuerza mayor.
Lo previsto en el párrafo anterior no aplicará cuando debido a una falta de previsión atribuible a "EL PRESTADOR DE SERVICIOS" se impida el cabal cumplimiento de las obligaciones que adquiere en este instrumento.
DÉCIMA CUARTA.- AUSENCIA DE RESPONSABILIDAD LABORAL
Queda expresamente estipulado que "LA DEPENDENCIA" en ningún caso podrá considerarse patrón de "EL PRESTADOR DE SERVICIOS" como resultado de esta relación contractual, por lo que entre éste y "LA DEPENDENCIA" no existirá relación alguna de carácter laboral. Solo será de carácter civil, en los términos de la legislación aplicable.
Por lo anterior, "LAS PARTES" reconocen expresamente en este acto que "LA DEPENDENCIA" no tiene nexo laboral alguno con "EL PRESTADOR DE SERVICIOS", por lo que este último libera a "LA DEPENDENCIA" de toda responsabilidad relativa a cualquier accidente o enfermedad que pudiera sufrir "EL PRESTADOR DE SERVICIOS", durante el desarrollo de sus labores o como consecuencia de ellos, así como de cualquier responsabilidad que resulte de la aplicación de la Ley Federal del Trabajo, Ley del Seguro Social, Ley del Instituto del Fondo Nacional de la Vivienda para los Trabajadores, Ley del Instituto de Seguridad y Servicios Sociales de los Trabajadores del Estado y/o cualquiera otra aplicable, derivada de la ejecución de este Contrato.
DÉCIMA QUINTA.- PENAS CONVENCIONALES Y DEDUCCIONES
Con fundamento en los artículos 53, de la Ley de Adquisiciones, Arrendamientos y Servicios del Sector Público, 95, 96 párrafo tercero y 97 de su Reglamento, "EL PRESTADOR DE SERVICIOS" se obliga a pagar a "LA DEPENDENCIA" por atraso en el cumplimiento de la prestación del servicio, una pena convencional del 2% (dos por ciento) correspondiente a los servicios no prestados oportunamente, cantidad que no podrá exceder del veinte por ciento del monto total del presente contrato; en caso de entrega parcial y/o deficiente de los servicios, se aplicará una deductiva del 1% (uno por ciento) sobre el valor del entregable o servicio requerido, por cada día de atraso, cantidad que se cuantificará desde la fecha en que debió ser entregado correctamente y hasta la recepción de los servicios a entera satisfacción de "LA DEPENDENCIA", cantidad que no podrá exceder del veinte por ciento del monto total del presente contrato.
"EL PRESTADOR DE SERVICIOS" quedará obligado ante "LA DEPENDENCIA" a responder de la calidad de los servicios, así como de cualquier otra responsabilidad en que hubiere incurrido, en los términos señalados en este instrumento y en la legislación aplicable.
De aplicarse penas convencionales conforme a lo antes dispuesto, el pago establecido en la cláusula segunda del presente contrato, quedará condicionado a cubrir el monto resultante de la pena convencional que "EL PRESTADOR DE SERVICIOS" deberá efectuar.
Lo anterior, independientemente de que se considere una causal de rescisión de los efectos del contrato, sin responsabilidad para "LA DEPENDENCIA".
DÉCIMA SEXTA.- SUSPENSIÓN TEMPORAL DEL CONTRATO
"LA DEPENDENCIA" podrá suspender temporalmente, en todo o en parte, los servicios contratados en cualquier momento, por causas justificadas, las que se determinarán conforme a las circunstancias debidamente acreditadas al caso concreto y/o particular, sin que ello signifique su terminación definitiva. El presente contrato podrá continuar produciendo todos sus efectos legales, una vez que hayan desaparecido las causas que motivaron dicha suspensión.
DÉCIMA SÉPTIMA.- RESCISIÓN ADMINISTRATIVA DEL CONTRATO
"EL PRESTADOR DE SERVICIOS" acepta en forma expresa que "LA DEPENDENCIA" está facultada para rescindir administrativamente el presente contrato, en términos de lo previsto por el artículo 54 de la Ley de Adquisiciones, Arrendamientos y Servicios del Sector Público, por cualquier incumplimiento en las obligaciones de "EL PRESTADOR DE SERVICIOS" y por las diversas causas enunciadas en las cláusulas de este instrumento. Para estos efectos, se mencionan como causas de rescisión de manera enunciativa y no limitativa, además de las ya establecidas en cláusulas anteriores, las siguientes:
a)    Por suspender la prestación del servicio contratado, excepto en el caso previsto en la cláusula décima sexta del presente contrato.
b)    Por ceder a terceras personas los derechos y obligaciones derivados del presente contrato, ya sea los correspondientes a una parte o a la totalidad de los mismos, a excepción de los derechos de cobro en términos del presente instrumento.
c)     Por no otorgar a "LA DEPENDENCIA" o a las instancias que tengan facultades, datos necesarios para la inspección, vigilancia y supervisión de los servicios objeto del presente contrato.
d)    Por subcontratar los servicios materia de este contrato.
e)    Por contravención a cualquiera de las cláusulas del presente contrato o de las disposiciones
previstas en la normatividad aplicable al caso.
f)     Por revelar información que por razón de la prestación de servicios contratados tenga conocimiento, o por usarla en contra de los intereses de "LA DEPENDENCIA", por sí o por interpósita persona, esto con independencia de las responsabilidades civiles y/o penales en que incurra por estas acciones.
g)    Por haber incurrido "EL PRESTADOR DE SERVICIOS", en falsedad de declaraciones respecto de sus conocimientos y experiencia para la realización de los trabajos, objeto del presente contrato.
h)    Por haber incurrido en falsedad de declaraciones en el reporte de los trabajos realizados.
i)     Por incumplimiento a lo estipulado en la cláusula novena del presente contrato.
DÉCIMA OCTAVA.- PROCEDIMIENTO DE RESCISIÓN
"EL PRESTADOR DE SERVICIOS" acepta en forma expresa que "LA DEPENDENCIA" podrá en cualquier momento rescindir administrativamente el presente contrato cuando "EL PRESTADOR DE SERVICIOS" incurra en incumplimiento de sus obligaciones, conforme al procedimiento siguiente:
I.-    Se iniciará a partir de que al "PRESTADOR DE SERVICIOS" le sea comunicado por escrito el incumplimiento o causal generadora de rescisión de las establecidas en la cláusula décima séptima de este contrato, en que haya incurrido, para que en un término de cinco días hábiles exponga lo que a su derecho convenga y aporte, en su caso, las pruebas que estime pertinentes.
II.-    Transcurrido el término a que se refiere el numeral anterior, se resolverá considerando los argumentos y pruebas que hubiere hecho valer.
III.-   La determinación de dar o no por rescindido el contrato deberá ser debidamente fundada, motivada y comunicada a "EL PRESTADOR DE SERVICIOS" dentro de los quince días hábiles siguientes a que le sea notificada la causal de rescisión, señalada en la fracción I de esta Cláusula.
IV.-   Cuando se rescinda el contrato se formulará el finiquito correspondiente, a efecto de hacer constar los pagos que deba efectuar "LA DEPENDENCIA" por concepto de los servicios prestados hasta el momento de rescisión.
DÉCIMA NOVENA.- TERMINACIÓN ANTICIPADA
"LA DEPENDENCIA" podrá dar por terminado anticipadamente el contrato, cuando concurran razones de interés general, o bien cuando por causas justificadas se extinga la necesidad de requerir los servicios originalmente contratados y/o se demuestre que de continuar con el cumplimiento de las obligaciones pactadas, se ocasionaría algún daño o perjuicio al Estado.
Asimismo, "EL PRESTADOR DE SERVICIOS" podrá dar por terminado anticipadamente el contrato, por así convenir a sus intereses, siempre y cuando proporcione los entregables que le hayan sido encomendados, previo a su solicitud de terminación anticipada.
En ambos casos, se podrá realizar el pago de los servicios ejecutados por "EL PRESTADOR DE SERVICIOS" dentro de los 10 días naturales siguientes a la notificación de la terminación anticipada, para lo cual deberá presentar estudio que incluya el costo de los servicios prestados que justifiquen su solicitud; dentro del mismo plazo "LA DEPENDENCIA" deberá resolver sobre la procedencia de la petición, para lo cual convendrá celebrarse convenio entre "LAS PARTES".
Si transcurridos los 10 días naturales, "EL PRESTADOR DE SERVICIOS" no presentare el estudio de costos de los servicios prestados, no tendrá derecho a reclamar cantidad alguna a "LA DEPENDENCIA".
VIGÉSIMA.- CONFIDENCIALIDAD Y PROPIEDAD DE LOS TRABAJOS
"EL PRESTADOR DE SERVICIOS" se obliga a no divulgar por escrito, verbalmente o por cualquier otro medio la información y documentación que le sea proporcionada para la ejecución de los servicios, así como los datos y resultados obtenidos y cualquier otra información que por razón del contrato obtenga, ya sea a través de publicaciones, conferencias, informaciones o cualquier otra forma, debiendo mantener en la más estricta confidencialidad los resultados parciales y finales del mismo, absteniéndose de dar a conocer cualquier información al respecto a terceros de forma directa o a través de interpósita persona. También le está expresamente prohibida la reproducción total y parcial o de cualquier otra forma o medio, sin la autorización expresa y por escrito del titular de la ---------------------- de "LA DEPENDENCIA".
La prohibición señalada anteriormente continuará vigente por tiempo indefinido, aún después de vencido el contrato y de recibidos los servicios materia del presente instrumento. "LA DEPENDENCIA" se reserva el derecho de ejercitar las acciones jurídicas que se deriven de la violación a esta cláusula, en cualquier tiempo, sin perjuicio de las sanciones administrativas, penales o civiles a que haya lugar.
VIGÉSIMA PRIMERA.- DERECHOS DE PROPIEDAD INTELECTUAL
"EL PRESTADOR DE SERVICIOS" garantiza a "LA DEPENDENCIA" que el servicio objeto del presente contrato no infringe derechos de propiedad del servicio industrial o intelectual de terceros. En caso de presentarse cualquier reclamación o demanda en contra de "LA DEPENDENCIA" por este concepto, "EL PRESTADOR DE SERVICIOS" se obliga a responder por ello, así como a rembolsar cualquier cantidad que por ese motivo hubiere tenido que erogar. Asimismo, en términos de la Ley Federal de Derechos de Autor vigente "EL PRESTADOR DE SERVICIOS" reconoce que la titularidad de los derechos patrimoniales de autor que deriven de la realización de los trabajos objeto del presente contrato, corresponden a "LA DEPENDENCIA", y por tanto, no tendrá derecho a reclamar prestación alguna por concepto de la información y/o documentación que disponga y que genere física y de forma digital, asimismo, acepta las responsabilidades de cualquier índole en materia civil, administrativa y penal en caso de sustracción de la información que genere "EL PRESTADOR DE SERVICIOS" con motivo de los servicios objeto del presente contrato.
VIGÉSIMA SEGUNDA.- INFORME DE LA UNIDAD ADMINISTRATIVA RESPONSABLE DE LA CONTRATACIÓN DEL SERVICIO
Concluida la prestación del servicio, "EL PRESTADOR DE SERVICIOS" deberá entregar un informe al titular de la -------------------------, en un plazo máximo de veinte días naturales, contados a partir de la fecha de conclusión de los servicios objeto del presente contrato, con base en los entregables del servicio, indicando el resultado obtenido y la forma en que contribuyeron al logro del objetivo para el cual se realizó la contratación.
VIGÉSIMA TERCERA.- LEGISLACIÓN APLICABLE
"LAS PARTES" se obligan a sujetarse estrictamente para la prestación del servicio objeto de este contrato, a todas y cada una de las cláusulas que lo integran, así como a la Ley de Adquisiciones, Arrendamientos y Servicios del Sector Público; y su Reglamento; la Ley Federal de Presupuesto y Responsabilidad Hacendaria y su Reglamento; la Ley Federal de Procedimiento Administrativo; el Decreto de Presupuesto de Egresos de la Federación para el presente ejercicio fiscal; el Código Civil Federal; el Código Federal de Procedimientos Civiles; y demás normas y disposiciones administrativas que le sean aplicables.
VIGÉSIMA CUARTA.- JURISDICCIÓN
Para la interpretación y cumplimiento del presente contrato, así como para todo aquello que no esté expresamente estipulado en el mismo, "LAS PARTES" se someterán a la jurisdicción de los Tribunales Federales con residencia en la Ciudad de México, por lo que "EL PRESTADOR DE SERVICIOS" renuncia al fuero que pudiera corresponderle por razón de su domicilio presente, futuro o por cualquier otra causa.
VIGÉSIMA QUINTA.- CONCILIACIÓN
"LAS PARTES" acuerdan que para el caso de que se presenten desavenencias derivadas de la ejecución y cumplimiento del presente Contrato, podrán optar por el procedimiento de conciliación establecido en los artículos 77, 78 y 79 de la Ley de Adquisiciones, Arrendamientos y Servicios del Sector Público, así como los artículos 126 al 136 de su Reglamento.
El presente contrato se firma en cinco tantos, en la Ciudad de México, el día ------------de --------- de dos mil ---------.
 
POR "LA SECRETARÍA"
ÁREA CONTRATANTE
POR "EL PRESTADOR DE SERVICIOS"
 
_______________________________
 
_______________________________
 
 
 
 
POR "LA SECRETARÍA"
ÁREA REQUIRENTE DE LA CONTRATACIÓN DE
LOS SERVICIOS Y ADMINISTRADOR DEL
CONTRATO
POR "LA SECRETARÍA"
SUPERVISOR DE LA PRESTACIÓN DEL
SERVICIO
 
_______________________________
 
_______________________________
 
ANEXO 6
FLUJOGRAMA
 

_______________________________