ACUERDO Número 25/12/22 por el que se emiten las Reglas de Operación del Programa Educación para Adultos (INEA) para el ejercicio fiscal 2023.
Al margen un sello con el Escudo Nacional, que dice: Estados Unidos Mexicanos.- Secretaría de Educación Pública.
LETICIA RAMÍREZ AMAYA, Secretaria de Educación Pública, con fundamento en los artículos 3o. de la Constitución Política de los Estados Unidos Mexicanos; 38 y 45 de la Ley Orgánica de la Administración Pública Federal; 75 y 77 de la Ley Federal de Presupuesto y Responsabilidad Hacendaria; 1, 3, fracciones XI, XXI y penúltimo párrafo, 24, 28, 29, 34 y Anexos 10, 14, 17, 18, 19 y 25 del Presupuesto de Egresos de la Federación para el ejercicio fiscal 2023; 176 del Reglamento de la Ley Federal Presupuesto y Responsabilidad Hacendaria; 1, 4 y 5 del Reglamento Interior de la Secretaria de Educación Pública, y
CONSIDERANDO
Que el artículo 77 de la Ley Federal de Presupuesto y Responsabilidad Hacendaria dispone que la Cámara de Diputados en el Presupuesto de Egresos señalará los programas a través de los cuales se otorguen subsidios, que deberán sujetarse a reglas de operación con el objeto de asegurar que la aplicación de los recursos públicos se realice con eficiencia, eficacia, economía, honradez y transparencia, así como los criterios generales aplicables a las mismas;
Que asimismo, el referido precepto prevé que las dependencias y las entidades, a través de sus respectivas dependencias coordinadoras de sector, serán responsables de emitir las reglas de operación respecto de los programas que inicien su operación en el ejercicio fiscal siguiente, previa autorización presupuestaria de la Secretaría de Hacienda y Crédito Público (SHCP) y dictamen de la Comisión Nacional de Mejora Regulatoria (CONAMER);
Que el Presupuesto de Egresos de la Federación para el ejercicio fiscal 2023 establece en sus artículos 3, fracción XXI y 28, primer párrafo que los programas que deberán sujetarse a reglas de operación son aquéllos señalados en su Anexo 25;
Que las Reglas de Operación a que se refiere el presente Acuerdo cuentan con la autorización presupuestaria de la SHCP y con el dictamen de la CONAMER, y
Que en cumplimiento de lo anterior, he tenido a bien expedir el siguiente:
ACUERDO NÚMERO 25/12/22 POR EL QUE SE EMITEN LAS REGLAS DE OPERACIÓN DEL PROGRAMA
EDUCACIÓN PARA ADULTOS (INEA) PARA EL EJERCICIO FISCAL 2023
ÚNICO.- Se emiten las Reglas de Operación del Programa Educación para Adultos (INEA) para el ejercicio fiscal 2023, las cuales se detallan en el Anexo del presente Acuerdo.
TRANSITORIO
ÚNICO.- El presente Acuerdo entrará en vigor el 1 de enero de 2023.
Ciudad de México, 20 de diciembre de 2022.- Secretaria de Educación Pública, Leticia Ramírez Amaya.- Rúbrica.
REGLAS DE OPERACIÓN DEL PROGRAMA EDUCACIÓN PARA ADULTOS (INEA) PARA EL EJERCICIO
FISCAL 2023
ÍNDICE
GLOSARIO
1. INTRODUCCIÓN
2. OBJETIVOS
2.1. General
2.2. Específicos
3. LINEAMIENTOS
3.1. Cobertura
3.2. Población objetivo
3.3. Beneficiarios/as
3.3.1. Requisitos
3.3.2. Procedimiento de selección
3.4. Características de los apoyos (tipo y monto)
3.4.1. Devengos, aplicación y reintegro de los recursos
3.4.1.1. Devengos
3.4.1.2. Aplicación
3.4.1.3. Reintegros
3.5. Derechos, obligaciones y causas de incumplimiento, suspensión, cancelación o reintegro de los recursos
3.6. Participantes
3.6.1. Instancia(s) ejecutora(s)
3.6.2. Instancia(s) normativa(s)
3.7. Coordinación institucional
4. OPERACIÓN
4.1. Proceso
4.2. Ejecución
4.2.1. Avance físico y financiero
4.2.2. Acta de entrega-recepción
4.2.3. Cierre de ejercicio
5. AUDITORÍA, CONTROL Y SEGUIMIENTO
6. EVALUACIÓN
6.1. Interna
6.2. Externa
6.3. Indicadores
7. TRANSPARENCIA
7.1. Difusión
7.2. Contraloría Social
8. QUEJAS Y DENUNCIAS
ANEXOS
Anexo 1 Apoyos económicos a personas voluntarias beneficiarias del subsidio por apoyo a los servicios educativos.
Anexo 2 Carta de participación voluntaria al Programa "Educación para Adultos (INEA)"
Anexo 3 Convenio Específico de Colaboración entre el INEA y los Institutos Estatales de Educación para Adultos (IEEA)
Anexo 4 Convenio Modificatorio de Colaboración entre el INEA y los Institutos Estatales de Educación para Adultos (IEEA)
Anexo 5 Convocatoria para la Inscripción de Personas voluntarias beneficiarias del subsidio
Anexo 6 Diagrama de Flujo de la Persona educanda.
Anexo 7 Diagrama de Flujo de la Persona voluntaria beneficiaria del subsidio.
Anexo 8 Formato de registro de inscripción de la Persona educanda.
Anexo 9 Formato de registro del/de la aspirante para ser persona voluntaria beneficiaria del subsidio.
Anexo 10 Formato de registro de la persona voluntaria beneficiaria del subsidio.
GLOSARIO
Para efectos de las presentes Reglas de Operación, se entenderá por:
Acreditación.- Proceso mediante el cual se da reconocimiento a la aprobación de un módulo o nivel educativo a partir de los saberes y conocimientos previos, así como los adquiridos por las personas educandas, durante el proceso educativo conforme el esquema curricular vigente.
Agenda 2030 para el Desarrollo Sostenible.- Es un plan de acción adoptado por la Asamblea General de la Organización de las Naciones Unidades en favor de las personas, el planeta y la prosperidad. También tiene por objeto fortalecer la paz universal dentro de un concepto más amplio de la libertad. Se reconoce que la erradicación de la pobreza en todas sus formas y dimensiones, incluida la pobreza extrema, es el mayor desafío a que se enfrenta el mundo y constituye un requisito indispensable para el desarrollo sostenible.
Alfabetización.- Servicio educativo que se enfoca en el desarrollo y fortalecimiento de las habilidades y conocimientos básicos de lectoescritura y pensamiento matemático en un nivel funcional, que se requieren como punto de partida para la apertura a un proceso continuo de aprendizaje que fortalezca las capacidades que posibilitan el aprendizaje a lo largo de toda la vida.
Para el caso de las personas hablantes de lengua indígena, se pretende además que puedan aplicar las habilidades de lectura y escritura en lengua materna y el español como segunda lengua.
Alfabetización indígena bilingüe.- Dirigida a las poblaciones hablantes de las diferentes lenguas indígenas, toma en cuenta las características lingüísticas de los/las educandos/as, sobre todo para su alfabetización, aprendizaje de segunda lengua. Se caracteriza por realizar la alfabetización en la lengua materna indígena, a fin de que sea más fácil transferir esa capacidad de aprendizaje del español como segunda lengua para fomentar un aprendizaje bilingüe. Estos estudios son de larga duración, un poco más complejo, y requiere de la acreditación de los cinco módulos básicos siguientes: Empiezo a leer y escribir en mi lengua, Hablemos español, Leo y escribo en mi lengua, Empiezo a leer y escribir el español y Uso la lengua escrita.
APF.- Administración Pública Federal.
Apoyo económico.- Es el otorgamiento de Subsidio (Registrado presupuestalmente en el capítulo 4000 "Transferencias, asignaciones, subsidios y otras ayudas") a las personas voluntarias beneficiarias del subsidio conforme a las presentes RO.
AprendeINEA.- Se define con base en el reconocimiento de las características diversas de las personas destinatarias tales como contexto socioeconómico, aprendizajes y saberes previos y sus necesidades educativas, así como en los fundamentos normativos vigentes en materia de educación pública en México. La atención del INEA está dirigida a las personas jóvenes y adultas de 15 años o más que no saben leer ni escribir o no han cursado o concluido sus estudios de primaria y/o secundaria, así como a niñas y niños de 10 a 14 años que no han concluido su primaria y que no sea competencia de otra autoridad.
Asesoría educativa.- Proceso de acompañamiento para facilitar el aprendizaje de las personas educandas, desde que se incorporan hasta que completan sus estudios de alfabetización, primaria o secundaria, mediante el diálogo, la reflexión y la retroalimentación durante su proceso educativo. Este servicio se proporciona a través de los IEEA, UO del INEA y Plazas Comunitarias en el Exterior.
Aspirante.- Es el/la interesado/a en participar como persona voluntaria beneficiaria del subsidio, apoyando las tareas educativas que ofrece el Instituto Nacional para la Educación de los Adultos, a través de los IEEA y o UO del INEA.
Avance físico y financiero.- Documento que realiza la Autoridad Educativa Local, para informar de manera trimestral a la Instancia normativa el avance del ejercicio presupuestario detallando la aplicación del recurso ministrado y ejercido, así como el cumplimiento de las acciones comprometidas.
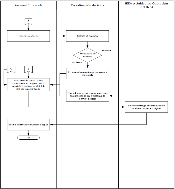
Certificación.- Proceso mediante el cual se otorga reconocimiento oficial a la acreditación y conclusión de los estudios realizados por las personas educandas en algún nivel educativo, conforme al esquema curricular vigente.
Certificado de estudios.- Documento oficial válido en los Estados Unidos Mexicanos que no requiere trámites adicionales de legalización, diseñado por la Dirección General de Acreditación, Incorporación y Revalidación de la SEP y que el INEA, así como los IEEA y UO del INEA, expiden a personas educandas que concluyeron satisfactoriamente los estudios correspondientes en primaria o secundaria conforme al esquema curricular vigente.
Constancia de alfabetización.- Documento expedido por el INEA, los IEEA o las UO del INEA, en el cual se reconoce que la persona educanda se encuentra alfabetizada de conformidad con el esquema curricular vigente.
Contraloría Social.- Es la instancia conformada por las personas educandas para monitorear y vigilar el cumplimiento de los objetivos y metas del Programa, así como, la correcta aplicación de los recursos públicos asignados al mismo.
Coordinación de zona.- Unidad Administrativa Institucional de los IEEA o las UO del INEA, responsable de coordinar las acciones y ejecutar los programas para atender el rezago educativo dentro de un ámbito territorial específico.
Credencial de persona educanda.- Documento de identificación que expiden los IEEA o UO del INEA a las personas educandas que se inscriben a los servicios educativos.
CURP.- Clave Única de Registro de Población. Instrumento que permite registrar en forma individual a todas las personas que residen en el territorio nacional, así como a los mexicanos que radican en el extranjero. El trámite se realiza ante la Dirección General del Registro Nacional de Población e Identificación Personal de la SEGOB.
Difusión.- Es la divulgación de información de los servicios educativos que ofrece el INEA, IEEA, UO del INEA y Plazas Comunitarias en el Exterior, a través de los medios de comunicación como televisión, radio, prensa escrita, redes sociales, entre otros.
DOF.- Diario Oficial de la Federación.
DPAyE.- Dirección de Prospectiva, Acreditación y Evaluación del INEA.
Educación para Personas Adultas.- Considerada una educación a lo largo de la vida y está destinada a la población de quince años o más que no haya cursado o concluido su educación primaria y secundaria; además de fomentar su inclusión a la educación media superior y superior. Se presta a través de servicios de alfabetización, educación primaria y secundaria, así como de formación para el trabajo, con las particularidades adecuadas a dicha población. Esta educación se apoya en la participación y la solidaridad social de conformidad con lo establecido en el artículo 70 de la LGE.
Ejercicio diagnóstico.- Instrumento de evaluación, que permite detectar los saberes y conocimientos que tiene una persona sobre lectura, escritura y números, así como delinear su ruta de aprendizaje, que se aplica a las personas interesadas en recibir los servicios educativos de alfabetización de los IEEA y UO del INEA.
Entidades Federativas.- Los 31 Estados de la República Mexicana y la Ciudad de México.
Esquema curricular vigente: Plan de estudios que conforma la oferta educativa de los servicios de alfabetización, primaria y secundaria que ofrece el INEA.
Evaluación diagnóstica.- Reconoce y recupera los conocimientos formales y no formales que las personas educandas tienen del aprendizaje a desarrollar.
Evaluación final.- Evaluación que permite reconocer si las personas educandas han alcanzado los propósitos correspondientes a un módulo o a un nivel educativo y asignar la calificación alcanzada al concluir el estudio de un módulo mediante la validación de evidencias y la presentación de exámenes finales estandarizados, elaborados por el INEA, que se aplican a nivel nacional por los IEEA, las UO del INEA y Plazas Comunitarias en el Exterior.
Evaluación formativa.- Integra estrategias para valorar permanentemente el desarrollo del aprendizaje, de modo que las personas educandas puedan identificar y reflexionar sobre sus avances y áreas de oportunidad.
Evaluación integral.- Comprende la evaluación de aprendizajes declarativos, procedimentales y actitudinales; incluye la participación de las personas educandas, ofrece retroalimentación y emplea diversas estrategias que permiten vincular distintas áreas de conocimiento o campos formativos.
Gasto comprometido.- Momento contable del gasto que refleja la aprobación por la autoridad competente de un acto administrativo, u otro instrumento jurídico que formaliza una relación jurídica con terceros para la adquisición de bienes y servicios o ejecución de obras. En el caso de las obras a ejecutarse o de bienes y servicios a recibirse durante varios ejercicios, el compromiso será registrado por la parte que se ejecutará o recibirá, durante cada ejercicio fiscal.
Gasto devengado.- Momento contable del gasto que refleja el reconocimiento de una obligación de pago a favor de terceros por la recepción de conformidad de bienes, servicios y obras oportunamente contratados; así como de las obligaciones que derivan de tratados, leyes, decretos, resoluciones y sentencias definitivas.
Grupos de atención prioritaria.- Son aquellos núcleos de población y personas en rezago educativo que, por diferentes factores o la combinación de ellos, enfrentan situaciones de riesgo o discriminación por lo que requieren de los servicios educativos que ofrecen los IEEA y UO del INEA.
Entre otros, atiende a personas de 10 a 14 años que no tengan concluida la primaria y que no sea competencia de otra autoridad, madres jóvenes o jóvenes embarazadas, jornaleras agrícolas migrantes, indígenas, personas privadas de la libertad y personas con discapacidad, entre otros.
IEEA.- Institutos Estatales de Educación para Adultos Son los organismos públicos descentralizados de los gobiernos de los Estados y ejecutores del Programa, con personalidad jurídica y patrimonio propio, responsables de la educación de personas educandas en las 26 Entidades Federativas que cuenten con el Convenio de Coordinación para la descentralización de los servicios educativos disponibles en: https://www.gob.mx/inea/documentos/convenios-de-coordinacion-para-la-descentralizacion-de-los-servicios-de-educacion-para-adultos
Igualdad de género.- Situación en la cual mujeres y hombres acceden con las mismas posibilidades y oportunidades al uso, control y beneficio de bienes, servicios y recursos de la sociedad, así como a la toma de decisiones en todos los ámbitos de la vida social, económica, política, saludable, cultural y familiar.
IME.- Instituto de Mexicanos en el Exterior.
INEA.- Instituto Nacional para la Educación de los Adultos. Es un organismo público descentralizado de la APF, agrupado en el sector coordinado por la SEP, con personalidad jurídica y patrimonio propio, con domicilio en la Ciudad de México, que tiene por objeto promover y realizar acciones para organizar e impartir la educación para las personas adultas, a través de la prestación de los servicios de alfabetización, educación primaria, secundaria, la formación para el trabajo y los demás que determinen las disposiciones jurídicas y los programas aplicables apoyándose en la participación y solidaridad social.
Inscripción.- Proceso que consiste en el registro de la persona educanda en los servicios educativos que proporcionan los IEEA, UO del INEA y Plazas comunitarias en el exterior.
LDFEFM.- Ley de Disciplina Financiera de las Entidades Federativas y los Municipios.
LFPRH.- Ley Federal de Presupuesto y Responsabilidad Hacendaria.
LGCG.- Ley General de Contabilidad Gubernamental.
LGE.- Ley General de Educación.
Lineamientos.- Lineamientos de control escolar relativos a la inscripción, reincorporación, acreditación y certificación de alfabetización, primaria y secundaria del Instituto Nacional para la Educación de los Adultos (INEA) y puede ser consultado en: https://www.gob.mx/inea/documentos/direccion-de-acreditacion-y-sistemas
Materiales educativos INEA.- Materiales con contenidos y actividades didácticas orientadas al desarrollo de aprendizajes que se presentan en formato impreso o digital.
MIR.- Matriz de Indicadores para Resultados. Herramienta de planeación estratégica que en forma resumida, sencilla y armónica establece con claridad los objetivos del programa presupuestario y su alineación con aquellos de la planeación nacional y sectorial; incorpora los indicadores que miden los objetivos y resultados esperados; identifica los medios para obtener y verificar la información de los indicadores; describe los bienes y servicios a la sociedad, así como las actividades e insumos para producirlos; e incluye supuestos sobre los riesgos y contingencias que pueden afectar el desempeño del Programa.
MML.- Metodología de Marco Lógico. Herramienta de planeación estratégica basada en la estructuración y solución de problemas, que permite organizar de manera sistémica y lógica los objetivos de un programa y sus relaciones de causalidad; identificar y definir los factores externos al programa que pueden influir en el cumplimiento de los objetivos; evaluar el avance en la consecución de los mismos, así como examinar el desempeño del programa en todas sus etapas. La MML facilita el proceso de conceptualización y diseño de programas. Permite fortalecer la vinculación de la planeación con la programación.
Modelo Educativo del INEA.- Propuesta educativa con metodología, contenidos y estrategias pertinentes para atender los intereses y las necesidades de aprendizaje de las personas que solicitan los servicios educativos al INEA, en apego a la normatividad vigente en materia educativa.
Se despliega en los servicios educativos de alfabetización hispanohablante y bilingüe en lenguas indígenas en modalidad presencial, así como primaria y secundaria hispanohablante en modalidades de atención presencial y a distancia.
Nivel primaria.- Fortalece y amplía el desarrollo de las capacidades de expresión oral, escrita y de pensamiento matemático y crítico elemental, favoreciendo el auto reconocimiento como una persona en relación con su entorno inmediato capaz de escuchar y comprender, identificando formas creativas y positivas para incidir en él.
Nivel secundaria.- Constituye propiamente la educación secundaria, implica la ampliación, profundización, y consolidación de competencias básicas para resolver problemas, comunicar ideas e información de manera efectiva, con alto grado de independencia, facilita la continuidad educativa, así como la incorporación productiva y flexible al mundo del trabajo, coadyuva en la solución de las situaciones prácticas de la vida cotidiana y estimula la participación activa, reflexiva y del ejercicio de los derechos en la vida personal y comunitaria.
ODS.- Objetivos de Desarrollo Sostenible. Son los compromisos adoptados por la Asamblea General de la Organización de las Naciones Unidas, tras más de dos años de un intenso proceso de consultas públicas y negociaciones, para guiar las acciones de la comunidad internacional hasta el 2030. Los ODS están formulados para erradicar la pobreza, promover la prosperidad y el bienestar para todas las personas, proteger el medio ambiente y hacer frente al cambio climático a nivel mundial. En su conjunto, los 17 ODS y sus 169 metas conforman la Agenda 2030 para el Desarrollo Sostenible, son de carácter integrado e indivisible, de alcance mundial y de aplicación universal, tienen en cuenta las diferentes realidades, capacidades y niveles de desarrollo de cada país y respetan sus políticas y prioridades nacionales.
Participación social.- Es la intervención voluntaria de personas o de las instituciones u organismos del sector público, privado y social, interesadas en coadyuvar en la prestación de los servicios educativos que brindan los IEEA, UO del INEA y Plazas Comunitarias en el Exterior.
PEF.- Presupuesto de Egresos de la Federación para el ejercicio fiscal 2023.
Persona educanda (Persona Beneficiaria del Programa).- Es aquella persona de 15 años o más que se encuentra en rezago educativo y de 10 a 14 años que no han iniciado o concluido la primaria y que no sea competencia de otra autoridad, que participa en los servicios educativos que brindan los IEEA, UO del INEA y Plazas Comunitarias en el Exterior. A lo largo de todo su proceso educativo, puede encontrarse en cualquiera de las siguientes categorías:
- Inscrita.- Es aquella que cumple los requisitos de inscripción para recibir los servicios educativos que proporcionan los IEEA, las UO del INEA y Plazas Comunitarias en el exterior y se registra en el sistema de control escolar.
- Activa.- Es aquella que actualmente recibe los servicios educativos, conforme al esquema curricular vigente.
- Concluye Nivel.- Es la persona educanda que acredita conocimientos de alfabetización, primaria y secundaria de conformidad con el esquema curricular vigente.
- Inactiva.- Es la que, en un periodo determinado, no muestra avance en su proceso educativo mediante la acreditación continua de módulos conforme al esquema curricular vigente.
- Reactivada.- Es aquella persona educanda inactiva, que solicita nuevamente los servicios educativos que proporcionan los IEEA, las UO del INEA y las Plazas Comunitarias en el Exterior.
- Baja.- Es aquella que estando en situación de inactividad no se incorpora nuevamente a los servicios educativos en un periodo determinado.
- Reincorporada.- Es aquella persona educanda en baja, que solicita nuevamente los servicios educativos que proporcionan los IEEA, las UO del INEA y las Plazas Comunitarias en el Exterior.
Persona voluntaria beneficiaria del subsidio.- Es aquella persona física que de forma individual coadyuva en la atención educativa que ofrecen los IEEA, UO del INEA y Plazas Comunitarias en el Exterior y que por su participación voluntaria puede ser susceptible a recibir un apoyo económico (que se registra presupuestalmente en el capítulo 4000) si cumple con los supuestos establecidos en las presentes RO.
Persona técnica docente.- Persona responsable de operar y dar seguimiento a los servicios educativos que prestan los IEEA o UO del INEA, en las áreas geográficas que le son asignadas.
Programa.- Educación para Adultos (INEA) para el ejercicio 2023.
RAF.- Registro Automatizado de Formación. Sistema en el cual se registran los eventos de formación, que se ofrecen a las personas que coadyuvan en los servicios educativos que ofrece el INEA.
Reconocimiento de saberes.- Opción de acreditación para personas que tienen conocimientos equivalentes a primaria y/o secundaria, y que mediante un examen único y un portafolio de evidencias pueden acreditar un nivel educativo.
Rezago educativo.- Población de 15 años o más que no sabe leer ni escribir o que no ha iniciado o concluido su educación primaria o secundaria.
RLFPRH.- Reglamento de la Ley Federal de Presupuesto y Responsabilidad Hacendaria.
RO.- Las presentes Reglas de Operación.
SEGOB.- Secretaría de Gobernación de la APF.
SEP.- Secretaría de Educación Pública de la APF.
Servicios educativos.- Comprende la oferta educativa y los procesos de inscripción, atención, acreditación y certificación que ofrecen los IEEA, UO del INEA y Plazas Comunitarias en el Exterior para atender a las personas que se encuentran en rezago educativo en los niveles de alfabetización, primaria y secundaria.
SHCP.- Secretaría de Hacienda y Crédito Público de la APF.
SIBIPLAC.- Sistema Bitácora de Plazas Comunitarias. Es un sistema de registro nacional y control electrónico de las actividades realizadas por personal institucional, personas voluntarias beneficiarias del subsidio, persona educanda y población abierta, en las Plazas Comunitarias.
Sistema de control escolar.- Sistema informático cuyo objetivo es llevar a cabo el control de la inscripción, reincorporación, acreditación, avance académico y certificación de las personas educandas de acuerdo al esquema curricular vigente en el INEA, además del registro de todas las personas que participan en la prestación de los servicios educativos del INEA.
SER.- Secretaría de Relaciones Exteriores de la APF.
UNESCO.- Organización de las Naciones Unidas para la Educación, la Ciencia y la Cultura.
Unidades operativas (UOP) .- Espacios físicos en donde se reúnen personas educandas a recibir servicios educativos del INEA y comprende los siguientes:
Circulo de estudio.- Grupo de personas educandas que se reúnen para recibir los servicios educativos que coordina el INEA con los IEEA, UO del INEA y Plazas Comunitarias en el Exterior.
Punto de encuentro.- Espacio donde pueden actuar dos o más círculos de estudio, reunidos en un lugar establecido, reconocido y avalado por los IEEA o las UO del INEA.
Plaza Comunitaria.- Espacio reconocido de manera institucional por el INEA, fijo o itinerante, que cuenta con mobiliario y conectividad necesaria para desarrollar los procesos de aprendizaje apoyándose en el uso de las tecnologías.
Plaza Comunitaria en el Exterior.- Espacio destinado a ofrecer los servicios educativos del INEA fuera de país, que operan por medio de personas, instituciones u organismos de los sectores público, privado y social, mediante la colaboración con el IME, quien a través de los consulados promueven y supervisan su funcionamiento.
Sectores público, privado y social.- Conjunto de instituciones gubernamentales, personas físicas o morales con las que el INEA, los IEEA o las UO del INEA puedan generar acciones de colaboración para brindar los servicios educativos del Programa.
TESOFE.- Tesorería de la Federación.
UO del INEA.- Unidad de Operación del INEA. Son las representaciones del INEA que, de manera desconcentrada, son los ejecutores del Programa y responsables de la operación de los servicios educativos que presta el INEA en las Entidades Federativas que no han suscrito el Convenio de Coordinación para la Descentralización de los servicios educativos.
1. INTRODUCCIÓN
El artículo 3o. de la Constitución Política de los Estados Unidos Mexicanos establece que toda persona tiene derecho a la educación. La LGE reconoce a las niñas, niños, adolescentes, jóvenes y adultos como sujetos de la educación, prioridad del Sistema Educativo Nacional (artículo 14; fracción II), asimismo dispone que la educación para personas adultas será considerada una educación a lo largo de la vida y está destinada a la población de 15 años o más que no hayan cursado o concluido la educación primaria y secundaria. Se presta a través de servicios de alfabetización, educación primaria y secundaria, así como de formación para el trabajo, con las particularidades adecuadas a dicha población. Esta educación se apoyará en la participación y la solidaridad social (artículo 70) y que las personas beneficiarias de esta educación podrán acreditar los conocimientos adquiridos, mediante evaluaciones parciales o globales, conforme a los procedimientos a que aluden los artículos 83 y 145 de dicha Ley (artículo 71, segundo párrafo).
El Programa se encuentra alineado al Plan Nacional de Desarrollo 2019-2024, Eje II. "Política Social", apartados "Construir un país con bienestar" y "Derecho a la Educación", en los cuales se establece que "la población de México esté viviendo en un entorno de bienestar" y que "el gobierno federal se comprometió desde un inicio a mejorar las condiciones materiales de las escuelas del país, a garantizar el acceso de todos los jóvenes a la educación", y al Programa Sectorial de Educación 2020-2024 en su Objetivo Prioritario 2 "Garantizar el derecho de la población en México a una educación de excelencia, pertinente y relevante en los diferentes tipos, niveles y modalidades del Sistema Educativo Nacional".
Con el propósito de contar con un marco de referencia que permita identificar las acciones que coadyuven al cumplimiento de los ODS de la Agenda 2030 para el Desarrollo Sostenible, el Programa se vincula al Objetivo 4 "Garantizar una educación inclusiva, equitativa y de calidad y promover oportunidades de aprendizaje durante toda la vida para todas y todos", en específico a las metas: 4.5 "Eliminar las disparidades de género en la educación y garantizar el acceso igualitario de las personas vulnerables, incluidas las personas con discapacidad, los pueblos indígenas y los niños en situaciones de vulnerabilidad, a todos los niveles de la enseñanza y la formación profesional" y 4.6 "Asegurar que todos los jóvenes y una proporción considerable de los adultos, tanto hombres como mujeres, estén alfabetizados y tengan nociones elementales de aritmética". Igualmente, se vincula al Objetivo 10 "Reducir la desigualdad en y entre ellos", en específico a la meta 10.2 "Potenciar y promover la inclusión social, económica y política de todos, independientemente de su edad, sexo, discapacidad, raza, etnia, origen, religión o situación económica u otra condición."
De acuerdo con el Censo de Población y Vivienda 2020 del Instituto Nacional de Estadística y Geografía (INEGI), la proporción de mujeres en situación de rezago educativo es superior (53%), al estimado para la población masculina (47%); se estiman 14.9 millones de mujeres y 13.2 millones de hombres en rezago educativo. La condición de analfabetismo es el nivel con mayor diferencia por sexo ya que, del total de analfabetas del país, 6 de cada 10 son mujeres, esto es, 2.7 millones de mujeres y 1.8 millones de hombres en situación de analfabetismo. Del rezago de la población sin primaria terminada, 4.1 millones son mujeres (51%) y 4.0 millones son hombres (49%). En el caso del rezago en secundaria, también predominan las mujeres con 8.1 millones (52%) respecto a los 7.5 millones de hombres (48%). Estas cifras se estiman a finales de cada año de acuerdo con la Metodología para el cálculo de la estimación del rezago educativo anual del INEA y se encuentran publicadas en la página institucional del INEA https://www.gob.mx/inea/documentos/resultados-del-censo-de-poblacion-y-vivienda-2020-inegi
El INEA dentro de sus actividades prevé asegurar que las personas que lo requieran tengan la oportunidad de alfabetizarse o concluir la educación primaria o secundaria; desarrollar e impulsar modelos de atención que resulten apropiados para los diversos requerimientos de la población; desarrollar el uso de tecnologías para favorecer el acceso a la educación de las personas y la adquisición de competencias digitales y fortalecer la formación de los agentes educativos que otorgan asesorías, conforman círculos de estudio y, en general, apoyan la educación de las personas en condición de analfabetismo y rezago educativo.
El "Decreto por el que se reforma el diverso por el que se crea el Instituto Nacional para la Educación de los Adultos, publicado en el Diario Oficial de la Federación el 31 de agosto de 1981", publicado en el DOF el 23 de agosto de 2012, establece que el INEA tiene como objeto promover y realizar acciones para organizar e impartir la educación para adultos, a través de la prestación de los servicios de alfabetización, educación primaria, secundaria, la formación para el trabajo y los demás que determinen las disposiciones jurídicas y los programas aplicables, apoyándose en la participación y la solidaridad social (artículo 2) y, para el cumplimiento de su objeto, tiene entre sus funciones promover en coordinación con la SEP y la SRE, la prestación de educación para adultos mexicanos que residan en el extranjero, así como la cooperación técnica, docente y económica de organismos, agencias, instituciones y gobiernos de otros países, en la misma materia (artículo 3o., fracción XV).
El INEA, las UO del INEA y los IEEA podrán establecer alianzas con los sectores público, privado y social para colaborar con el objeto del INEA y así potenciar el alcance de sus servicios educativos ofrecidos por este último enfatizando en la atención de las necesidades actuales y de largo plazo de la población en rezago educativo, resaltando la participación social con la educación de excelencia para con este sector de la población.
Para brindar atención educativa a las personas en condición de analfabetismo y rezago educativo se debe considerar la diversidad de sus contextos y condiciones, bajo principios deseables de equidad, excelencia, mejora continua en la educación e inclusión, tomando en cuenta sus necesidades formativas y educativas específicas. Estas premisas están basadas en la Nueva Escuela Mexicana, que busca colocar al centro de la acción pública el máximo logro de aprendizaje de las niñas, niños, adolescentes y jóvenes y tiene, entre otros objetivos, el desarrollo humano integral.
El esquema curricular vigente señala que el aprendizaje a lo largo de la vida será la base para el desarrollo humano, de esta manera y tomando como ejes rectores los pilares de la Nueva Escuela Mexicana que apuntan a una educación con un enfoque claro de cultura de paz, derechos humanos e igualdad de género, vinculado a las posibilidades educativas que favorecen y promueven la coexistencia pacífica y los derechos humanos de las personas educandas en sus diferentes contextos y están estructurados de la siguiente manera:
1) La alfabetización es un proceso a través del cual las personas educandas desarrollan y fortalecen las habilidades y conocimientos básicos de lectoescritura y pensamiento matemático.
2) Los niveles educativos de primaria y secundaria se estructuran en torno a tres campos formativos, alineados a los aprendizajes fundamentalmente imprescindibles de programas vigentes de la educación primaria y secundaria nacional y a los aprendizajes globales de la UNESCO para personas jóvenes y adultas: 1. Lenguaje y comunicación; 2. Pensamiento matemático, y 3. Vida y comunidad.
3) Acciones diversificadas para dar respuesta a necesidades específicas de regiones y grupos específicos de la población.
Las presentes RO se encuentran en el marco de lo establecido en el Acuerdo por el que se emiten los Lineamientos para Incorporar la Perspectiva de Género en las RO de los Programas Presupuestarios Federales, publicado en el DOF el 29 de junio de 2016.
De conformidad con lo dispuesto en el artículo 179 del RLFPRH, se verificó que el Programa objeto de las presentes RO no se contrapone, afecta ni presenta duplicidades con otros programas y acciones del Gobierno Federal, en cuanto a su diseño, beneficios, apoyos otorgados y población objetivo, así como que se cumplen las disposiciones aplicables.
2. OBJETIVOS
2.1. General
Brindar servicios educativos de alfabetización, primaria y secundaria para personas jóvenes y adultas de 15 años o más, para contribuir a la atención del rezago educativo, apoyándose en la participación social con enfoque de derechos humanos.
2.2. Específicos
a) Atender a las personas jóvenes y adultas de 15 años o más que no saben leer ni escribir a través de servicios educativos de alfabetización.
b) Atender a las personas jóvenes y adultas de 15 años o más que no han iniciado o concluido el nivel educativo de primaria.
c) Atender a las personas jóvenes y adultas de 15 años o más que no han iniciado o concluido el nivel educativo de secundaria.
d) Atender a las personas que forman parte de grupos de atención prioritaria que se encuentran en situación de rezago educativo, asi como niñas y niños de 10 a 14 años que no han iniciado o concluido la educación primaria y que no sea competencia de otra autoridad.
3. LINEAMIENTOS
3.1. Cobertura
El Programa tiene cobertura en las 32 Entidades Federativas y en el extranjero donde resida población mexicana en situación de rezago educativo y que solicita los servicios educativos del INEA. Los servicios educativos son gratuitos y se otorgan a través de las distintas UOP de los IEEA y en las UO del INEA. Para la atención en el extranjero los servicios se brindan a través de las Plazas Comunitarias en el Exterior en coordinación con el IME.
3.2. Población objetivo
La población objetivo del Programa está conformada por personas que vivan en las localidades, municipios y/o demarcaciones territoriales de la Ciudad de México de las 32 entidades federativas, y la población mexicana que radica en el extranjero y que solicitan el servicio y que cumplan con alguna de las siguientes características:
· Tener 15 años o más y estar en situación de rezago educativo (alfabetización, sin primaria y sin secundaria).
· Tener entre 10 y 14 años de edad que no han iniciado o concluido la educación primaria y que no sea competencia de otra autoridad. Y que, por su condición de extra edad, geográfica, migratoria o que, al estar en una condición de vulnerabilidad de carácter socioeconómico, físico, de identidad cultural, origen étnico o nacional no iniciaron o concluyeron su primaria en el sistema escolarizado. La solicitud de inscripción será a petición del padre, madre de familia o tutor.
Se estima que con los servicios educativos que ofrece el INEA para el año 2023, alrededor de 1.1 millones personas serán atendidas y 642.4 mil personas lograrán salir de su situación de rezago educativo, de las cuales 296.3 mil son hombres y 346.1 mil son mujeres.
Se considerará también población objetivo a todas las personas físicas que deseen participar como beneficiarias del subsidio y que cumplan con los requisitos establecidos en las presentes Reglas de Operación.
3.3. Beneficiarios/as
El INEA brinda servicios educativos a la población que se encuentra en situación de rezago educativo, apoyándose de la participación de los diferentes sectores de la sociedad (público, privado y social) y que por su operación identificamos dos tipos de beneficiarios, estos son:
- Persona educanda que recibe los servicios y materiales educativos que brindan los IEEA, UO del INEA y Plazas Comunitarias en el Exterior.
- Persona voluntaria beneficiaria del subsidio.
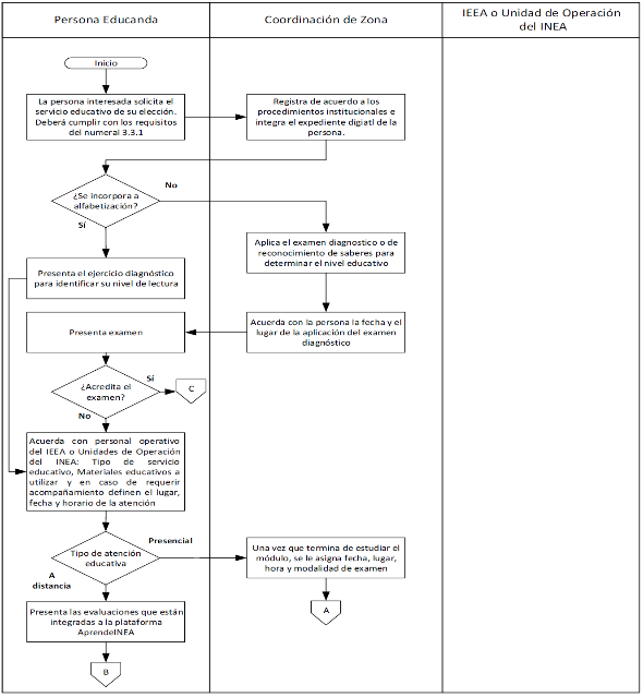
3.3.1. Requisitos
Requisitos de la Persona educanda:
- Tener 15 años o más y que se encuentren en situación de rezago educativo (alfabetización, sin primaria y sin secundaria) o niñas y niños de 10 a 14 años que no han iniciado o concluido la educación primaria y que no sea competencia de otra autoridad.
- Llenar debidamente, en línea o impreso, el formato de "Registro de inscripción de la Persona educanda" (Anexo 8).
- Fotografía reciente.
- Clave Única de Registro de Población (CURP) preferentemente.
- Matrícula consular, Acta de Nacimiento o Pasaporte para personas educandas que serán atendidos en la
Plazas Comunitarias en el Exterior, en caso de contar con ellos.
- En caso de que las personas educandas deseen acreditar la educación secundaria se requerirá el certificado de educación primaria expedido por la SEP o el INEA o alguna autoridad educativa local (secretarías de educación estatales o entidades que, en su caso, se establezcan para el ejercicio de la función social educativa).
- Las personas educandas que elijan la opción de acreditación por Reconocimiento de Saberes, podrán presentar un portafolio de evidencias (constancias de cursos de capacitación, antecedentes escolares del sistema escolarizado o del INEA) con el que demuestran que tienen conocimientos equivalentes a primaria y/o secundaria.
- Para el reconocimiento de antecedentes educativos en el sistema escolarizado, será necesaria la presentación de boletas correspondientes expedidas por la autoridad competente.
- El INEA, los IEEA, UO del INEA y Plazas Comunitarias en el Exterior, no podrán brindar servicios educativos a aquellas personas que estén inscritas en el sistema escolarizado competencia de otra autoridad educativa.
Requisitos de la persona voluntaria beneficiaria del subsidio:
A. Los requisitos y documentos generales que deberán ser presentados por las personas interesadas en ser beneficiarias del subsidio, por el apoyo a los servicios educativos del INEA, los IEEA o UO del lNEA (Anexo 1) son:
1. Participar en la convocatoria y ser seleccionado como persona voluntaria beneficiaria del subsidio.
2. Registrarse ante el IEEA o UO del INEA donde participe como persona voluntaria beneficiaria del subsidio:
- Ser mayor de edad.
- Contar con educación medio superior concluida o equivalente.
- Firmar la carta de participación voluntaria al Programa "Educación para Adultos (INEA)" (Anexo 2)
- Entregar su documentación oficial vigente (Identificación oficial vigente con fotografía, CURP, comprobante de domicilio y comprobante de estudios)
3. Acreditar la formación inicial.
En el caso de apoyo a los servicios educativos en asesoría bilingüe (alfabetización), el nivel de estudios mínimo requerido será de secundaria concluida, adicionalmente deberá de tener dominio y conocimiento en la lengua materna en la que alfabetizará.
B. Los requisitos y documentos generales que deberán ser presentados por las personas interesadas en ser beneficiarias del subsidio que apoyan la formación, por el apoyo a los servicios educativos en formación, del INEA, los IEEA o UO del lNEA (Anexo 1) son:
1. Participar en la convocatoria y ser seleccionado como persona voluntaria beneficiaria del subsidio.
2. Registrarse ante el IEEA o UO del INEA donde participe como persona voluntaria beneficiaria del subsidio:
- Ser mayor de edad.
- Contar con estudios de licenciatura o equivalentes.
- Firmar la carta de participación voluntaria al Programa "Educación para Adultos (INEA)" (Anexo 2)
- Entregar su documentación oficial vigente (Identificación oficial vigente con fotografía, CURP, comprobante de domicilio y comprobante de estudios)
3. Acreditar la formación inicial.
En el caso de apoyo a los servicios educativos en formación bilingüe, el nivel de estudios mínimo requerido será de bachillerato y adicionalmente deberá de tener dominio y conocimiento en la lengua materna en la que formará.
3.3.2. Procedimiento de selección
| Procedimiento para la selección de la persona educanda |
| Etapa | Actividad | Responsable |
| 1. Promoción y difusión de servicios educativos | Difundir a través de los medios de comunicación disponibles los servicios educativos, programas o estrategias que ofrece el INEA a su población objetivo, implementar acciones de promoción y difusión de la oferta educativa que se brinda a la población objetivo, con especial énfasis en los grupos prioritarios en situación de rezago educativo, a través de las Estrategias de Comunicación Social y las estrategias de los IEEA y Unidades de Operación del lNEA. | Los IEEA, Unidades de Operación del lNEA, así como las Plazas Comunitarias en el Exterior. |
| 2. Registro de la Persona educanda | En el caso de que la persona acepte incorporarse o reincorporarse, requisita el formato de Registro de inscripción de la Persona educanda (Anexo 8) y podrá presentar el ejercicio diagnóstico o examen diagnóstico como parte de la inscripción a los servicios del INEA, según el tipo de población de que se trate. | Los IEEA o Unidades de Operación del INEA, asi como las Plazas Comunitarias en el Exterior. |
| 3. Inscripción a los sistemas de control escolar. | Recabar los documentos establecidos en el numeral 3.3.1 de las presentes RO para dar a la persona de alta en los sistemas de control escolar, en caso de no contar o no presentar con los documentos, firmar en el formato de Registro de inscripción de la Persona educanda (Anexo 8), bajo protesta de decir verdad, que cuenta con los documentos, con esto último queda formalmente registrado como beneficiaria/o del Programa. | Los IEEA o Unidades de Operación del INEA, así como las Plazas Comunitarias en el Exterior. |
Cuando las/los beneficiarias(os) sean personas físicas, la participación de mujeres y hombres en la solicitud y elegibilidad de los apoyos que proporciona el presente Programa, será en igualdad de condiciones y oportunidades, por lo que, ser mujer u hombre no será motivo de restricción para la participación y elegibilidad en la obtención de los apoyos; asimismo, buscará fomentar la igualdad de oportunidades entre mujeres y hombres; y, el respeto a los derechos humanos.
Solo podrán exigirse los datos y documentos estrictamente necesarios para tramitar la solicitud y acreditar si el potencial beneficiario/a cumple con los criterios de elegibilidad.
El Programa adoptará, en lo procedente, el modelo de estructura de datos del domicilio geográfico establecido en el "Acuerdo por el que se aprueba la Norma Técnica sobre Domicilios Geográficos", emitido por el Instituto Nacional de Estadística y Geografía, publicado en el DOF el 12 de noviembre de 2010. Lo anterior en estricta observancia al Acuerdo antes referido y al oficio circular números 801.1.-279 y SSFP/400/124/2010 emitidos por la SHCP y la SFP, respectivamente.
Los componentes que integran el modelo de estructura de datos del Domicilio Geográfico son:
| | COMPONENTES |
| ESPACIALES | DE REFERENCIA | GEOESTADÍSTICOS |
| Vialidad | No. Exterior | Área Geo estadística Estatal o de la Ciudad de México |
| Carretera | No. Interior | Área Geo estadística Municipal o Demarcación Territorial de la Ciudad de México |
| Camino | Asentamiento Humano | Localidad |
| Código Postal |
| Descripción de Ubicación |
El padrón total de las personas voluntarias beneficiarias del subsidio, será publicado en la página de internet: https://www.gob.mx/inea
| Procedimiento para la selección de la persona voluntaria beneficiaria del subsidio |
| Etapa | Actividad | Responsable |
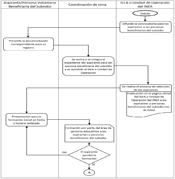
| Difusión y promoción. | Cada IEEA y UO del INEA deberá difundir anualmente (los primeros 15 días del año posteriores a la publicación de las RO) la convocatoria para los/las aspirantes a ser personas voluntarias beneficiarias del subsidio a través de los medios seleccionados para este fin. En la convocatoria se establecerán: Requisitos generales, periodo de entrega de documentación; fecha de publicación de resultados; periodo de formación inicial; fecha de inicio de apoyo a los servicios educativos; el número de personas voluntarias requeridas, actividades a realizar y zonas geográficas de atención. De ser necesario y con autorización del INEA, podrán establecer convocatorias adicionales. | IEEA o UO del INEA. |
| Registro de los/las Aspirantes. | De acuerdo a los plazos establecidos en la convocatoria, establecerán el espacio físico y las personas responsables para recibir la documentación de los/las aspirantes. | IEEA o UO del INEA. |
| Presentación de documentos por parte del/ de la aspirante para ser persona voluntaria beneficiaria del subsidio. | Entrega de documentación para su expediente personal como aspirante. | Aspirante. |
| Formato de registro del/de la aspirante para ser persona voluntaria beneficiaria del subsidio (Anexo 9). | Llenado del formato de registro del/de la aspirante para ser persona voluntaria beneficiaria del subsidio y firma del formato para su vinculación a los servicios educativos. | Aspirante. |
| Revisión documental. | Revisión de la documentación, de la ficha de registro del/ de la aspirante y definición de los/as aspirantes que cumplen con los requisitos documentales. | IEEA o UO del INEA. |
| Publicación de resultados de revisión documental. | Publicación en la página oficial de los IEEA o UO del INEA de los/las aspirantes a personas voluntarias beneficiarias del subsidio que cumplieron con los requisitos documentales y podrán recibir la formación inicial (no. de folio) | IEEA o UO del INEA. |
| Formación inicial del/de la aspirante a persona voluntaria beneficiaria del subsidio. | Brindar a través del área de servicios educativos la formación inicial, la cual deberá de ser aprobada por el/la aspirante. | IEEA o UO del INEA. |
| Publicación de selección como persona voluntaria beneficiaria del subsidio. | Publicación en la página oficial de los IEEA o UO del INEA de la selección como personas voluntarias beneficiarias del subsidio. | IEEA o UO del INEA. |
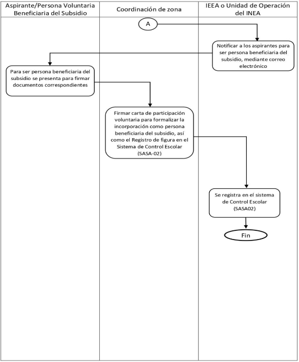
| Firma del formato de la carta de participación voluntaria al Programa "Educación para Adultos (INEA)" (Anexo 2). | Firmar el formato de la carta de participación voluntaria para formalizar la incorporación como persona voluntaria beneficiaria del subsidio. | Persona voluntaria beneficiaria del subsidio, IEEA o UO del INEA. |
| Registro de la persona voluntaria beneficiaria del subsidio en el sistema de control escolar (Anexo 10). | Realiza el registro y vinculación de la persona voluntaria beneficiaria del subsidio al sistema de control escolar y le indica donde comenzará a apoyar los servicios educativos. | IEEA o UO del INEA. |
Cuando las/los beneficiarias(os) sean personas físicas, la participación de mujeres y hombres en la solicitud y elegibilidad de los apoyos que proporciona el presente Programa, será en igualdad de condiciones y oportunidades, por lo que, ser mujer u hombre no será motivo de restricción para la participación y elegibilidad en la obtención de los apoyos; asimismo, buscará fomentar la igualdad de oportunidades entre mujeres y hombres; y, el respeto a los derechos humanos.
Solo podrán exigirse los datos y documentos estrictamente necesarios para tramitar la solicitud y acreditar si el potencial beneficiario/a cumple con los criterios de elegibilidad.
El Programa adoptará, en lo procedente, el modelo de estructura de datos del domicilio geográfico establecido en el "Acuerdo por el que se aprueba la Norma Técnica sobre Domicilios Geográficos", emitido por el Instituto Nacional de Estadística y Geografía, publicado en el DOF el 12 de noviembre de 2010. Lo anterior en estricta observancia al Acuerdo antes referido y al oficio circular números 801.1.-279 y SSFP/400/124/2010 emitidos por la SHCP y la SFP, respectivamente.
Los componentes que integran el modelo de estructura de datos del Domicilio Geográfico son:
| | COMPONENTES |
| ESPACIALES | DE REFERENCIA | GEOESTADÍSTICOS |
| Vialidad | No. Exterior | Área Geo estadística Estatal o de la Ciudad de México |
| Carretera | No. Interior | Área Geo estadística Municipal o Demarcación Territorial de la Ciudad de México |
| Camino | Asentamiento Humano | Localidad |
| Código Postal |
| Descripción de Ubicación |
El padrón total de las personas voluntarias beneficiarias del subsidio, será publicado en la página de internet: https://www.gob.mx/inea
3.4. Características de los apoyos (tipo y monto)
Los subsidios son las asignaciones de recursos federales previstas en el Presupuesto de Egresos de la Federación que, a través de las dependencias y entidades, se otorgan a los diferentes sectores de la sociedad, los gobiernos de las Entidades Federativas y, en su caso, los Municipios para fomentar el desarrollo de actividades sociales o económicas prioritarias de interés general.
El otorgamiento de los subsidios deberá sujetarse a lo dispuesto en los artículos 74 al 79 de la LFPRH; y, 174 al 181 de su Reglamento, y a lo previsto en las presentes RO.
Los convenios que se suscriban con las Entidades Federativas, con el propósito de formalizar el otorgamiento de subsidios a cargo de este Programa, dichos instrumentos no tendrán el carácter de convenio de coordinación para transferir recursos del presupuesto de la SEP a los gobiernos de las Entidades Federativas o, en su caso, Municipios con el propósito de descentralizar o reasignar la ejecución de funciones, programas o proyectos federales o, en su caso, recursos humanos y materiales a que hace referencia los artículos 82 y 83 de la LFPRH, en correlación con los artículos 223 y 224 del RLFPRH.
El INEA deberá verificar que se cuenta con la disponibilidad presupuestaria, así como obtener la opinión del área jurídica y financiera previamente a la firma de los convenios.
Los subsidios que se otorguen tendrán la temporalidad y características que se autoricen en el marco de las presentes RO. Los subsidios se considerarán devengados de acuerdo a los criterios señalados en el numeral 3.4.1.1 "Devengos".
a) Todos los apoyos especificados en el presente numeral son máximos, y están sujetos a suficiencia presupuestaria. Los apoyos que ofrece el INEA, son los que se enlistan a continuación:
Personas educandas activas:
| Tipo | Población objetivo | Monto o porcentaje | Periodicidad |
| En especie: materiales educativos y de acreditación, impresos o en línea; y espacios para la atención educativa, evaluación y acreditación. | Personas en situación de rezago educativo que vivan en las localidades, municipios y/o demarcaciones territoriales de la Ciudad de México de las 32 entidades federativas, y la población mexicana que radica en el extranjero que se encuentren activas en el sistema de control escolar. | Este apoyo se ajusta al tipo de atención y servicio educativo en el que están participando. | Cada vez que se inicia el estudio de un módulo de aprendizaje o se requiera el servicio de evaluación. |
b) Personas voluntarias beneficiarias del subsidio:
| Tipo | Población objetivo | Monto o porcentaje | Periodicidad |
| Económico | Personas voluntarias beneficiarias del subsidio que apoyan los servicios educativos, de inscripción y, atención educativa, gestión educativa, acreditación y certificación de las personas educandas. Así como los procesos de formación a otras personas voluntarias beneficiarias del subsidio. | Estos apoyos se detallan en el Anexo 1 de las presentes RO. | Se detalla en el Anexo 1 de las presentes RO. |
En ningún caso se podrán utilizar los recursos financieros de los subsidios para el pago de prestaciones de carácter económico, compensaciones, sueldos o sobresueldos a personal directivo, docente o empleados que laboren en: la SEP, las Secretarías de Educación Estatales, IEEA y las UO del INEA o la Autoridad Educativa Federal en la Ciudad de México (AEFCM), así como los gastos de operación del INEA no podrán ser utilizados para el pago de electricidad, celulares, agua, internet, gasolina, peajes, becas, viáticos internacionales, tratamientos médicos o apoyos económicos directos, vehículos, entre otros.
Del mismo modo, los apoyos a la implementación local no se podrán utilizar para la adquisición de equipo de cómputo, celulares, viáticos internacionales, equipo administrativo, línea blanca, material de oficina, vehículos entre otros.
Durante la operación del Programa, el INEA como responsable del ejercicio de su presupuesto autorizado, la instancia ejecutora del apoyo otorgado, las AEL y la población beneficiaria, deberán observar que la administración de los recursos públicos se realice bajo los criterios de legalidad, honestidad, eficiencia, eficacia, economía, racionalidad, austeridad, transparencia, control de rendición de cuentas y equidad de género, establecidos en los artículos 1, 75 y 77 de la LFPRH, en el Título Cuarto, Capítulo XII, sección IV del RLFPRH, así como en las demás disposiciones que para tal efecto emita la SHCP, y disponga el PEF para el ejercicio fiscal 2023.
El INEA, los IEEA y UO del INEA, deberán promover ante los beneficiarios de subsidios que se otorgan en el marco del presente Programa, en los casos que aplique, el reintegro a la TESOFE de los recursos que no se destinen a los fines autorizados y aquéllos que al cierre del ejercicio fiscal 2023 no se hayan devengado, o que no se encuentren vinculados formalmente a compromisos y obligaciones de pago, en términos de lo dispuesto en los artículos 54 de la LFPRH; 176, primer párrafo del RLFPRH, y en caso de que aplique, el artículo 17 de la LDFEFM.
Las erogaciones previstas en el PEF que no se encuentren devengadas al 31 de diciembre de 2023, no podrán ejercerse.
3.4.1. Devengos, aplicación y reintegro de los recursos
3.4.1.1. Devengos
Cuando el/la beneficiario/a del presente Programa sea una persona física o, en su caso, personas morales distintas a los gobiernos de las Entidades Federativas; o, en su caso, Municipios, los recursos se considerarán devengados una vez que se haya constituido la obligación de entregar el recurso al/la beneficiario/a por haberse acreditado su elegibilidad antes del 31 de diciembre del ejercicio fiscal 2023, con independencia de la fecha en la que dichos recursos se pongan a disposición para el cobro correspondiente, a través de los mecanismos previstos en estas RO y en las demás disposiciones aplicables. El INEA o, en su caso, la instancia ejecutora, será responsable de gestionar la entrega del apoyo a más tardar el 31 de diciembre de 2023.
Los recursos se considerarán devengados para efecto de los/as beneficiarios/as cuando en sus registros contables, presupuestarios o a través de instrumentos legales, reconozcan obligaciones de pago a favor de terceros.
Los recursos se considerarán vinculados formalmente a compromisos y obligaciones de pago cuando a través de un instrumento legal se haya asumido la obligación o compromiso de realizar una erogación en favor de un tercero.
Cuando el/la beneficiario/a del presente Programa sean los gobiernos de las Entidades Federativas y, en su caso, los Municipios, los recursos se considerarán devengados a partir de su entrega a dichos órdenes de gobierno, la UR o, en su caso, la instancia ejecutora en su carácter de UR del Programa, será responsable de gestionar la entrega del apoyo a más tardar el 31 de diciembre de 2023.
Los recursos transferidos a los gobiernos de las Entidades Federativas para sufragar las acciones previstas en el Programa se considerarán devengados en los términos que disponga el artículo 75 fracciones VII y X de la LFPRH, y atenderán lo dispuesto en los artículos 175 y 176 del RLFPRH.
3.4.1.2. Aplicación
El/la beneficiario/a de los apoyos tendrán la obligación de aplicar los recursos recibidos para el objeto y los fines que les fueron otorgados.
Las UO del INEA, así como los Gobiernos de las Entidades Federativas a través de los IEEA, serán los responsables de mantener la documentación original que justifique y compruebe el gasto en que incurran, con cargo a los recursos que reciban por concepto de los subsidios otorgados mediante el Programa, así como de presentarla a los órganos competentes de control y fiscalización que la soliciten.
Los recursos se considerarán comprometidos cuando exista un instrumento jurídico que formalice una relación jurídica con terceros por la adquisición de bienes y servicios o ejecución de obras; y devengados cuando se reconozca una obligación de pago a favor de terceros por la recepción de conformidad de bienes, servicios y obras oportunamente contratados, así como de las obligaciones que deriven de tratados, leyes, decretos, resoluciones y sentencias definitivas.
Cuando en las actividades de seguimiento o supervisión que defina la instancia ejecutora, en su carácter de UR del Programa, identifique que los recursos fueron destinados a fines distintos a los autorizados; o bien, existan remanentes en su aplicación, solicitará a el/la beneficiario/a, en caso de que aplique, realizar su reintegro a la TESOFE, quien estará obligado a realizarlo en un plazo no mayor a 15 días hábiles contados a partir de la fecha en que reciba por parte de la UR, o, en su caso de la unidad ejecutora del Programa, la notificación formal con las instrucciones que correspondan para efectuar dicho reintegro.
En los casos en que el/la beneficiario/a no haya podido aplicar los recursos debido a causas ajenas o de fuerza mayor, éste/a lo deberá informar a la UR o, en su caso, a la instancia ejecutora del Programa de dicha situación, y reintegrar los recursos no erogados, junto con los rendimientos que se hubiesen generado a la TESOFE; en un plazo no mayor a 15 días hábiles contados a partir de la fecha en que reciba la notificación formal de la UR o, en su caso, de la instancia ejecutora del Programa con las instrucciones que correspondan para efectuar el reintegro. Los gobiernos de las Entidades Federativas beneficiarias de los apoyos tendrán la obligación de aplicar los recursos recibidos para el objeto y los fines que les fueron otorgados.
Para la entrega de los recursos a los gobiernos de las entidades federativas y, en su caso, los municipios, deberán contar, previo a la entrega de los mismos, con una cuenta bancaria productiva, específica y exclusiva para la administración y ejercicio de los recursos federales otorgados, que distinga contablemente su origen e identifique que las erogaciones correspondan al fin autorizado, conforme a lo establecido en las presentes RO. Los gobiernos de las entidades federativas y, en su caso, los municipios serán responsables de no incorporar en esa cuenta recursos locales, ni aportaciones o ningún otro tipo de recursos distintos al apoyo recibido, aun cuando pudieran tener el mismo propósito.
Los recursos que se otorgan mediante este Programa, no pierden su carácter Federal por lo que en su asignación y ejecución deberán observarse en todo momento las disposiciones jurídicas federales aplicables.
Los gobiernos de las entidades federativas y, en su caso, los municipios serán los responsables de mantener la documentación original que justifique y compruebe el gasto en que incurran, con cargo a los recursos que reciban por concepto de los subsidios otorgados mediante este Programa, así como de presentarla a los órganos competentes de control y fiscalización que la soliciten.
En caso de que los apoyos otorgados no se encuentren formalmente comprometidos o debidamente devengados, al 31 de diciembre de 2023 en los términos de las disposiciones aplicables, deberán ser reintegrados a la TESOFE, a más tardar el 15 de enero del 2024, los recursos que correspondan junto con los rendimientos que se hubiesen generado.
Los recursos objeto del Programa que hayan sido comprometidos por los gobiernos de las Entidades Federativas y, en su caso los municipios, y aquéllos que hayan sido devengados pero que no hayan sido pagados al 31 de diciembre de 2023, dichos órdenes de gobierno deberán cubrir los pagos respectivos a más tardar durante el primer trimestre de 2024; o bien, de conformidad con el calendario de ejecución establecido en el Convenio correspondiente. Una vez cumplido el plazo referido, los recursos remanentes deberán reintegrarse a la TESOFE a más tardar dentro de los 15 días naturales siguientes y en el caso de los recursos del Programa Educación para Adultos (Ramo 11) aplicarán los artículos 54 de la LFPRH, así como el 85 del RLFPRH.
En el caso de que el beneficiario de los apoyos sea la AEFCM, la aplicación de los mismos deberá sujetarse a lo previsto en las presentes RO, así como en la demás disposiciones presupuestarias y administrativas aplicables en la materia. En tal sentido, los recursos traspasados a esa AEL (AEFCM) durante el presente ejercicio fiscal en el marco de las presentes RO que no se encuentren devengados al 31 de diciembre de 2023, no podrán ejercerse, en término de lo previsto en el segundo y último párrafo del artículo 54 de la LFPRH.
3.4.1.3. Reintegros
En los casos en los que existan recursos por reintegrar a la TESOFE, en términos de lo dispuesto en el artículo 176 del RLFPRH, se realizarán mediante línea de captura, para lo cual el/la beneficiario/a (IEEA o UO del INEA) deberá solicitar al INEA e informar de la realización del reintegro a la misma, adjuntando el comprobante del depósito correspondiente en un plazo no mayor a tres días hábiles contados a partir de que haya sido realizado el reintegro.
Con fundamento en lo establecido en el artículo 54 párrafos segundo y tercero de la LFPRH, la Instancia Normativa del Programa, de acuerdo a lo previsto en el numeral 3.6.1 denominado Instancia(s) ejecutora(s) y la persona beneficiaria que, al 31 de diciembre de 2023, conserven recursos federales deberán reintegrarlos a la TESOFE, conjuntamente con los rendimientos financieros obtenidos, dentro de los 15 días naturales siguientes al cierre del ejercicio fiscal 2023.
Los gobiernos de las Entidades Federativas o, en su caso los municipios por conducto de las Autoridades Estatales competentes, a más tardar el 15 de enero de 2024, deberán reintegrar a la TESOFE, los subsidios (transferencias federales etiquetadas, en términos del artículo 17 de la LDFEFM) que, al 31 de diciembre de 2023, no hayan sido devengadas por las Entidades Federativas.
Los subsidios federales otorgados (transferencias federales etiquetadas, en términos del artículo 17 de la LDFEFM) que al 31 de diciembre de 2023, se hayan comprometido y aquellas devengadas pero que no hayan sido pagadas, deberán cubrir los pagos respectivos a más tardar durante el primer trimestre del ejercicio 2024; o bien, de conformidad con el calendario de ejecución establecido en el convenio correspondiente; una vez cumplido el plazo referido, los recursos remanentes junto con los rendimientos financieros generados, deberán reintegrarse a la TESOFE, a más tardar dentro de los 15 días naturales siguientes.
En el caso de la AEFCM, esta deberá sujetarse a lo previsto en el segundo y último párrafo del artículo 54 de la LFPRH y demás disposiciones normativas aplicables en la materia.
En los casos en que los Gobiernos de las Entidades Federativa beneficiarias de los apoyos, o de ser el caso, el/la beneficiario/a indirecto/a por conducto del Gobierno de la Entidad Federativa, esté obligada/o a reintegrar los recursos federales objeto de los apoyos otorgados, éstos no podrán deducir las comisiones bancarias que por manejo de cuenta y operaciones haya cobrado la institución financiera. Los Gobiernos de las Entidades Federativas beneficiarias de los apoyos, o de ser el caso, el/la beneficiario/a indirecto/a por conducto del Gobierno de la Entidad Federativa, deberá cubrir dichas comisiones con cargo a sus propios recursos.
Los rendimientos que deban enterarse a la TESOFE, por habérsele requerido el reintegro parcial o total de los recursos objeto de los apoyos otorgados, serán aquellos que puedan verificarse a través de los estados de cuenta bancarios, descontando el Impuesto Sobre la Renta (ISR).
Cuando en las actividades de seguimiento o supervisión que defina el INEA, IEEA y/o UO del INEA, identifique que los recursos fueron destinados a fines distintos a los autorizados, o bien existan remanentes en su aplicación, solicitará a los Gobiernos de las Entidades Federativas beneficiarias de los apoyos realizar su reintegro a la TESOFE, quien estará obligado a realizarlo en un plazo no mayor a 15 días hábiles contados a partir de la fecha en que reciba de dicha instancia ejecutora la notificación formal con las instrucciones para efectuar dicho reintegro.
En caso de que el INEA, IEEA y UO del INEA y/o gobiernos de las Entidades Federativas, no reintegren los recursos en el plazo establecido en las presentes RO; será sujeto de las sanciones y penas correspondientes, conforme a las disposiciones aplicables en la materia.
El INEA deberá prever en los instrumentos jurídicos a través de los cuales se canalicen recursos en el marco de las presentes RO, la obligación de los/las beneficiarios/as, en los casos que corresponda, de reintegrar a la TESOFE los recursos que no se destinen a los fines autorizados y aquéllos que al cierre del ejercicio no se hayan devengado o que no se encuentren vinculados formalmente a compromisos y obligaciones de pago, en términos de lo dispuesto en los artículos 54 de la LFPRH; y, 176, primer párrafo del RLFPRH.
En caso de que el INEA no reintegre los recursos en el plazo establecido en las presentes RO o conforme las disposiciones normativas aplicables en la materia, será sujeto de las sanciones y penas correspondientes previstas por estas últimas.
En caso de que los Gobiernos de las Entidades Federativas beneficiarias de los apoyos, o de ser el caso, el/la beneficiario/a indirecto/a por conducto del Gobierno de la Entidad Federativa, no reintegre los recursos en el plazo establecido en las presentes RO, será sujeto de las sanciones y penas correspondientes, conforme a las disposiciones aplicables en la materia.
Será de la total, única y absoluta responsabilidad de las Entidades Federativas beneficiarias de los apoyos por conducto de las autoridades competentes, calcular y pagar las cargas financieras que, en su caso corresponda, cuando los reintegros y/o enteros no se realicen dentro de los plazos señalados.
Penas por atraso en reintegros
El cálculo de la pena por atraso en el reintegro deberá realizarse conforme a lo señalado en la Ley de Tesorería de la Federación y conforme la tasa que se establezca en la Ley de Ingresos de la Federación para el ejercicio fiscal 2023, conforme a lo siguiente:
La/s persona/s beneficiaria/s que no reintegren los recursos en el plazo establecido en las presentes RO, deberá pagar una pena por atraso multiplicando el importe no reintegrado oportunamente por el número de días naturales de retraso y la tasa diaria, conforme a la siguiente fórmula:
| Variable | Concepto |
| Importe | Monto no reintegrado en el plazo establecido. |
| Días | Número de días naturales de atraso en reintegros contados a partir del día siguiente en que el plazo establecido venció. |
| Tasa | Tasa establecida en la Ley de Ingresos de la Federación para el ejercicio fiscal 2023. |
Nota: Para el ejercicio fiscal 2023 la tasa establecida en la Ley de Ingresos de la Federación se encuentra determinada en su artículo 8° fracción I y corresponde al 0.98 por ciento mensual sobre saldos insolutos.
Estas penas por atraso deberán estar indicadas en los convenios que se suscriban con los las/os beneficiaria/os y serán pagadas, conforme al procedimiento que establezca la Secretaría de Hacienda y Crédito Público por conducto de la TESOFE.
3.5. Derechos, obligaciones y causas de incumplimiento, suspensión, cancelación o reintegro de los recursos
Los IEEA y UO del INEA como instancias ejecutoras del Programa garantizarán el respeto a los derechos humanos de las personas educandas y de las personas voluntarias beneficiarias del subsidio.
Derechos
Las personas educandas tendrán los siguientes derechos:
- Elegir entre la oferta de servicios educativos que ofrece el INEA.
- Recibir los servicios educativos gratuitos que prestan los IEEA, UO del INEA.
- Recibir un trato respetuoso y sin discriminación.
- Recibir una credencial, previa solicitud de la persona educanda.
- Recibir en formato impreso o en línea, el material educativo correspondiente al servicio educativo que está cursando.
- Ser evaluados de acuerdo al esquema curricular vigente.
- Recibir los resultados e informes de sus diferentes evaluaciones.
- Consultar su historial académico en el portal de cada Entidad Federativa.
- Recibir un certificado de estudios impreso o en formato electrónico de primaria o secundaria, una vez que se hayan acreditado y concluido dichos estudios, conforme al esquema curricular vigente.
- En su caso, recibir una constancia de conclusión de alfabetización.
- En su caso, recibir una constancia de estudios en la cual se informa las calificaciones obtenidas en los exámenes presentados y el promedio general de la persona educanda en el nivel primaria o secundaria, conforme al esquema curricular vigente.
- Posibilidad de descargar en línea su certificado de estudios de primaria o secundaria.
- Acceder a los servicios y espacios que ofrecen las Plazas Comunitarias y Plazas Comunitarias en el exterior.
- Mejorar su promedio final, a través de renunciar a la calificación de hasta tres módulos acreditados por examen final, dentro de los 90 días naturales posteriores a la recepción de su certificado.
- Recibir una cuenta de correo electrónico institucional mientras se encuentra activa.
- Recibir apoyo en su proceso educativo, de una persona de su confianza, en caso de que lo requiera por alguna discapacidad.
Las personas voluntarias beneficiarias del subsidio tendrán los siguientes derechos:
- Recibir un trato respetuoso y sin discriminación.
- Recibir formación continua y actualizada respecto a los servicios educativos.
- Recibir los materiales de apoyo correspondientes a las actividades educativas a realizar.
- Recibir el subsidio a través del medio bancario determinado por los IEEA o UO del INEA, conforme a los criterios establecidos en el Anexo 1 de las presentes RO.
Obligaciones
Las personas educandas tendrán las siguientes obligaciones:
- Cumplir con los requisitos para la inscripción o reincorporación, acreditación y certificación de acuerdo con lo establecido en los Lineamientos.
- Mantener una conducta apegada a los valores de respeto a los derechos humanos, no discriminación, tolerancia e igualdad de género.
- No proporcionar información falsa respecto a sus datos personales o antecedentes escolares.
- Conservar los espacios y no dañar el mobiliario y equipo donde se ofrece el servicio educativo.
- Estudiar y realizar las actividades educativas.
- Asistir puntualmente a las sedes de aplicación a presentar sus exámenes o evaluaciones.
- Cuidar y hacer buen uso de los materiales educativos que se le proporcionan.
- Tratar con respeto a todas las personas que brinden los servicios educativos.
Las personas voluntarias beneficiarias del subsidio, tendrán las siguientes obligaciones:
- Recibir y acreditar las formaciones que le sean requeridas por los IEEA o UO del INEA donde participe.
- Realizar las actividades asignadas en el apoyo a los servicios educativos en que fue vinculada como la persona voluntaria beneficiaria del subsidio, conforme a los criterios establecidos en el anexo 1 de estas RO.
- Mantener una conducta apegada a los valores de respeto a los derechos humanos, no discriminación, tolerancia e igualdad de género.
- Guardar estricta confidencialidad respecto a los datos personales de las personas educandas.
- No hacer mal uso de la información y documentos oficiales a los que tienen acceso.
- Conservar los espacios y no dañar el mobiliario y equipo donde se ofrece el servicio educativo.
- Cuidar y hacer buen uso de los materiales educativos que se le proporcionan.
Causas de cancelación de los servicios educativos a las personas educandas:
- No cumplir con alguna de las obligaciones de las personas educandas.
- Que la persona atendida se identifique con documentación apócrifa.
- Que los IEEA o UO del INEA detecte que la persona educanda atendida no se encontraba en rezago educativo.
- Suplantación de identidad al momento de presentar exámenes o evaluaciones, o de entregar o de recibir documentación.
- Agredir física o verbalmente a las personas que participan en los servicios educativos. Dañar las instalaciones, equipo, mobiliario y materiales educativos.
Causas de cancelación del subsidio a las personas voluntarias beneficiarias del subsidio:
- No cumplir con alguna de las obligaciones de las personas voluntarias beneficiarias del subsidio.
- Que la persona se identifique con documentación apócrifa.
- Suplantación de identidad al realizar las actividades para las cuales fue vinculado de acuerdo al anexo 1 de las RO.
- Agredir física o verbalmente a las personas que participan en los servicios educativos.
- Dañar las instalaciones, equipo, mobiliario y materiales educativos.
3.6. Participantes
3.6.1. Instancia(s) ejecutora(s)
Los IEEA, UO del lNEA y Coordinación de zona.
| Instancia (s) | Funciones y/o responsabilidades |
| Los IEEA y UO del INEA | Ejecutar el gasto, organizar, proporcionar, brindar, y operar dar seguimiento a los servicios educativos para atender a la población en rezago educativo conforme al esquema curricular vigente. |
| Planear y definir metas y estrategias para aproximar los servicios educativos a las poblaciones según las necesidades locales y los grupos de atención prioritaria. |
| Ejecutar y dar seguimiento a los procesos de inscripción, reincorporación, acreditación y certificación a las personas educandas, de acuerdo con estas RO y los Lineamientos. |
| Concertar acciones y celebrar alianzas a nivel nacional y/o estatal con los sectores público, privado y social para promover, brindar y ampliar la cobertura de los servicios educativos del INEA. |
| Coordinar la participación voluntaria de los sectores público, privado o social para la atención de la población en situación de rezago educativo. |
| | Administrar y ejercer con transparencia el presupuesto asignado conforme a los criterios establecidos por el INEA de acuerdo con los Anexos 3 y 4 de las presentes RO. |
| | Realizar las convocatorias, el proceso de selección, así como todos los trámites administrativos para el otorgamiento del apoyo económico a las personas voluntarias beneficiarias del subsidio. |
| | Realizar la formación y vinculación con personas educandas, así como, el seguimiento a los servicios educativos que apoyan las personas voluntarias beneficiarias del subsidio. |
| Coordinación de Zona | Supervisar, resguardar y optimizar la dotación de materiales educativos (impresos, electrónicos o en línea) para que funcionen los servicios educativos. |
| Supervisar, resguardar y optimizar la dotación de los cuadernillos de examen para el buen desempeño del proceso de acreditación en las sedes de aplicación. |
| Apoyar en el proceso de selección y vinculación de las personas que puedan ser sujetas a otorgamiento del subsidio que apoyarán los servicios educativos. |
| Acompañamiento y seguimiento a las actividades de las personas voluntarias beneficiarias del subsidio que apoyan a los servicios educativos. |
| Garantizar el resguardo, buen uso de los cuadernillos de examen después de su aplicación para devolución a las oficinas centrales del INEA en la Entidad. |
| Impulsar que todas las personas que colaboran en la coordinación de zona, reciban la formación correspondiente a las actividades en las que están participando, bajo un esquema de formación permanente. |
| Planear, organizar, coordinar instrumentar, vincular, supervisar, promover, difundir y dar seguimiento a los servicios educativos que ofrece el INEA y los IEEA o las UO del INEA en las microrregiones que les son asignadas. |
| Localizar y registrar a las personas educandas, así como, organizar los servicios educativos para la población en rezago educativo. |
| Monitorear la prestación del servicio educativo de forma regular en las UOP. |
| Gestionar ante los IEEA o UO del INEA, la emisión de las constancias de alfabetización, certificados de primaria y secundaria. |
| Garantizar que las personas educandas, reciban de manera impresa o digital el certificado de estudio o constancia de alfabetización. |
| Planear y apoyar la detección de la población objetivo del INEA, mediante los padrones provenientes de las diversas instancias públicas y privadas. |
| Llevar el control y seguimiento de los eventos de formación y verificar el correcto registro en el RAF. |
| Operar y dar seguimiento a las alianzas locales para dar cumplimiento a los acuerdos establecidos en los convenios. |
| Registrar y supervisar en los sistemas de control escolar, la información relacionada con los servicios de inscripción, acreditación y certificación. |
| Coordinar la operación de los programas y servicios educativos que proporciona en la zona asignada, conforme a los lineamientos correspondientes. |
| Promover el uso de las tecnologías de la información respecto a los servicios educativos que se ofrecen. |
3.6.2. Instancia(s) normativa(s)
El INEA, a través del "Comité Interno de Contingencia", integrado por la Dirección General y las Unidades Administrativas del INEA, es la instancia normativa del Programa, así como la responsable de interpretar las presentes RO y resolver las dudas y aspectos no contemplados en las mismas conforme a la normativa aplicable.
3.7. Coordinación institucional
El INEA podrá establecer acciones de coordinación con las autoridades federales y locales (estatales, municipales, Ciudad de México y sus demarcaciones territoriales), las cuales tendrán que darse en el marco de las disposiciones de las presentes RO y de la normativa aplicable, a fin de evitar duplicidades con otros programas del Gobierno Federal.
Para el mejor cumplimiento de las acciones que se ejecutan a través del Programa, se podrán realizar los ajustes necesarios en su planeación y alcances, estableciendo los acuerdos, la coordinación y vinculación interinstitucional correspondientes, en el marco de lo dispuesto en las disposiciones jurídicas aplicables en la materia, lo establecido por las presentes RO y de las metas establecidas, así como en función de la disponibilidad presupuestaria autorizada.
4. OPERACIÓN
4.1. Proceso
El proceso de operación de los servicios educativos que se ofrecen a las personas educandas (Anexo 6 Diagrama de Flujo), es el siguiente:
| Etapa | Actividad | Responsable |
| Inscripción | La persona interesada solicita ante los IEEA, UO del INEA o Plaza Comunitaria en el Exterior, el servicio educativo de su elección, para ello, deberá cumplir lo establecido en el numeral 3.3.1 "Requisitos" de las presentes RO. | Persona Interesada. |
| Registra a la persona interesada de acuerdo a los procedimientos institucionales e integra su expediente digital. Puede realizarse en cualquier momento del año a solicitud de la persona interesada. | IEEA, UO del INEA o Plaza Comunitaria en el Exterior. |
| Diagnóstico y vinculación | En caso de la inscripción a alfabetización de la persona educanda, se podrá aplicar el ejercicio diagnóstico para identificar su nivel de lectura, escritura y cálculo básico para determinar la mejor ruta de atención educativa que favorezca su proceso. Para los casos de primaria y secundaria, se recomienda que las personas educandas inscritas presenten la evaluación diagnóstica para reconocer y acreditar las habilidades y los conocimientos adquiridos a lo largo de la vida y darle atención en los módulos que le falten para concluir su nivel de acuerdo al esquema curricular vigente. La fecha y el lugar para presentar el examen diagnóstico, se acordará entre la persona educanda y la coordinación de zona. | Los IEEA o UO del INEA por medio de la Coordinación de zona y Plazas Comunitarias en el Exterior. |
| Atención Educativa | Para iniciar el proceso educativo, la persona educanda y persona voluntaria beneficiaria del subsidio o personal operativo de los IEEA o UO del INEA acuerdan: - Tipo de servicio educativo. - Materiales educativos a utilizar de acuerdo al esquema curricular vigente. Y en el caso de requerir asesoría definen el lugar, fecha y horario de la atención. | Persona educanda, IEEA, UO del INEA o Plaza Comunitaria en el Exterior. |
| Evaluación | En la atención educativa presencial: Las personas educandas podrán presentar sus exámenes impresos o en línea, ya sea diagnóstico, Reconocimiento de saberes o final. Para ello se le asigna lugar, fecha y hora de su aplicación. | Persona educanda Los IEEA o UO del INEA por medio de la Coordinación de zona o Plaza Comunitaria en el Exterior. |
| | En la atención educativa a distancia: Las evaluaciones están integradas a la plataforma AprendeINEA. | Persona educanda. |
| Acreditación | Para los exámenes realizados en línea, el resultado será entregado de manera inmediata. Para los exámenes realizados en forma impresa, los resultados se entregarán una vez que sean procesados en los sistemas de control escolar. En caso de no haber acreditado el examen, la persona educanda podrá presentarlo nuevamente previa solicitud. En la atención educativa a distancia, la evaluación está integrada a la plataforma y su resultado es inmediato. | Persona educanda. Los IEEA o UO del INEA por medio de la Coordinación de zona o Plaza Comunitaria en el Exterior. |
| Certificación | Al acreditar la primaria o la secundaria de acuerdo al esquema curricular vigente y cumplir con los requisitos del numeral 3.3.1 se emitirá y entregará a la persona educanda el certificado correspondiente; éste se podrá entregar de manera impresa o utilizando medios digitales. En el caso de alfabetización, al acreditar los módulos correspondientes a ese nivel, podrá la persona educanda solicitar una constancia de alfabetización. | El INEA, los IEEA o UO del INEA. |
Este proceso de la operación de los servicios educativos aplica para las personas voluntarias beneficiarias del subsidio. (Anexo 7 Diagrama de Flujo)
| Etapa | Actividad | Responsable |
| Convocatoria | Cada IEEA y UO del INEA a través de sus portales institucionales, deberá difundir anualmente dentro de los primeros 15 días del año posteriores a la publicación de las RO la convocatoria para los/las aspirantes a ser personas voluntarias beneficiarias del subsidio. En la convocatoria se establecerán: Requisitos generales, criterios de selección, periodo de entrega de documentación; fecha de publicación de resultados; el número de espacios disponibles, actividades a realizar y zonas de atención prioritaria. Previo acuerdo y autorización del INEA, los IEEA o UO del INEA, podrán establecer convocatorias adicionales. | INEA, IEEA y UO del INEA. |
| Selección y registro de los/las Aspirantes | De acuerdo a los plazos establecidos en la convocatoria, los IEEA o UO del INEA establecerán el espacio físico y las personas responsables para recibir la documentación de los/las aspirantes. | IEEA o UO del INEA. |
| Presentación de documentos y llenado de registro por parte del/de la aspirante para ser persona voluntaria beneficiaria del subsidio. | Entrega de documentación para su expediente personal y llenado del formato de registro del/la aspirante. | Aspirante a persona voluntaria beneficiaria del subsidio. |
| Validación y resguardo de documentación | Revisión de la documentación, de la ficha de registro y determinación de quien cumple con los requisitos. | IEEA o UO del INEA. |
| Difusión de resultados del proceso de selección. | Publicación en el portal institucional de los IEEA o UO del INEA de los resultados de la convocatoria para participar como aspirantes a personas voluntarias beneficiarias del subsidio. | IEEA o UO del INEA. |
| Formación inicial del/ de la aspirante a persona voluntaria beneficiaria del subsidio. | Brindar a través del área de servicios educativos la formación inicial, la cual deberá de ser aprobada por el/la aspirante. | IEEA o UO del INEA. |
| Vinculación, registro y notificación personalizada. | Enviar la notificación personalizada al correo electrónico de la persona voluntaria beneficiaria del subsidio que fue seleccionada. | IEEA o UO del INEA. |
| Firma del formato de la carta de participación voluntaria al Programa "Educación para Adultos (INEA)" Anexo 2 para formalizar la incorporación como persona beneficiaria del subsidio. | Firmar la carta de participación voluntaria al Programa "Educación para Adultos (INEA)" para la persona voluntaria beneficiaria del subsidio. | Persona voluntaria beneficiaria del subsidio. |
| Registro de la persona voluntaria beneficiaria del subsidio en el sistema de control escolar. | Toda vez que se cubrió con todos los requisitos se realiza la vinculación y registro de la persona voluntaria beneficiaria del subsidio al sistema de control escolar. | IEEA o UO del INEA. |
| Apoyo a los servicios educativos por parte de la persona voluntaria. beneficiaria del subsidio. | Coadyuva en los servicios educativos de acuerdo a lo establecido en el Anexo 1 de las presente RO. | Persona voluntaria beneficiaria del subsidio. |
| Recepción del subsidio a la persona voluntaria beneficiaria. | Recibe el subsidio a través del medio bancario que determine los IEEA o UO del INEA. | IEEA o UO del INEA. Persona voluntaria beneficiaria del subsidio. |
4.2. Ejecución
4.2.1. Avance físico y financiero
El INEA formulará trimestralmente el reporte de los avances sobre la aplicación de los recursos y/o de las acciones que se ejecuten bajo su responsabilidad con cargo a los recursos otorgados mediante el Programa, mismos que deberán remitir a la Dirección General de Presupuesto y Recursos Financieros de la SEP, durante los 10 días hábiles posteriores a la terminación del trimestre que se reporta. Invariablemente el INEA, los IEEA o UO del lNEA deberán acompañar a dicho reporte, la explicación de las variaciones entre el presupuesto autorizado, el modificado y el ejercido, así como las diferencias entre las metas programadas y las alcanzadas.
Dichos reportes, deberán identificar y registrar a la población atendida diferenciada por sexo, grupo de edad, región del país, entidad federativa, municipio o demarcación territorial de la Ciudad de México.
Los reportes permitirán dar a conocer los avances de la operación del Programa en el periodo que se reporta, y la información contenida en los mismos será utilizada para integrar los informes institucionales correspondientes.
Será responsabilidad del INEA concentrar y analizar dicha información, para la toma oportuna de decisiones.
Asimismo, en el caso de las Entidades Federativas sean las beneficiarias de los apoyos del Programa, estas, por conducto de la Secretaría de Finanzas, o equivalente de la Entidad Federativa que corresponda, deberán remitir de manera trimestral a la SHCP a través del Sistema de Recursos Federales transferidos (https://www.mstwls.hacienda.gob.mx), el informe sobre el destino y los resultados obtenidos de la aplicación de los recursos en el marco de los convenios suscritos con la SEP por los apoyos otorgado en cumplimiento de los Artículos 85 de la Ley Federal de Presupuesto y responsabilidad Hacendaria y 71 y 72 de la Ley Federal de Presupuesto y Responsabilidad Hacendaria, y 71 y 72 de la Ley General de Contabilidad Gubernamental.
Asimismo, los IEEA y UO del lNEA como instancias ejecutoras locales, informarán sobre el ejercicio, destino y resultados obtenidos de los recursos federales, de acuerdo con los Lineamientos para Informar sobre los recursos federales transferidos a las Entidades Federativas, municipios y demarcaciones territoriales de la Ciudad de México, y de operación de los recursos del Ramo General 33, publicados el 25 de abril de 2013 en el DOF, y mediante el sistema de información establecido para tal fin por la SHCP. Esta obligación deberá estar señalada en los convenios específicos de colaboración que el INEA suscriba con las Entidades Federativas. La Secretaría de Finanzas del Gobierno Estatal o similar establecerán una cuenta bancaria específica para el manejo y aplicación de los recursos y, en su caso, por la estipulada en la firma del Convenio Específico de Colaboración con los IEEA (Anexo 3); asimismo, señalarán la cuenta: el nombre del banco, número de cuenta CLABE, sucursal y titular.
En la planeación y ejecución del gasto del Ramo General 33, se deberá apegar a la Ley de Coordinación Fiscal, así mismo, deberá rendir cuentas ante las instancias competentes.
Por lo que respecta a los recursos presupuestarios del Ramo 11 "Educación Pública" que reciben los IEEA derivado de los Convenios específicos de colaboración suscritos con los IEEA (Anexo 3), y las UO del INEA, éstos deberán ser depositados para su operación en una cuenta bancaria concentradora, autorizada y registrada ante la TESOFE, cumpliendo con lo establecido en la Ley de Tesorería de la Federación y los Lineamientos que tienen por objeto regular el Sistema de Cuenta Única de Tesorería, así como establecer las excepciones procedentes.
4.2.2 Acta de entrega-recepción
NO APLICA.
4.2.3. Cierre de ejercicio
Las instancias ejecutoras y los IEEA y UO del INEA del Programa estarán obligadas a presentar, como parte de su informe correspondiente al cuarto trimestre del año fiscal 2023, una estimación de cierre (objetivos, metas y gasto) conforme a lo establecido por la SHCP en los respectivos Lineamientos de Cierre de Ejercicio Fiscal; mismo que se consolidarán con los informes trimestrales de avance físico financiero y/o físico presupuestario entregados por los beneficiarios/as, a más tardar 10 días hábiles posteriores al cierre del ejercicio fiscal 2023.
5. AUDITORÍA, CONTROL Y SEGUIMIENTO
Los subsidios mantienen su naturaleza jurídica de recursos públicos federales para efectos de aplicación, ejecución, fiscalización y transparencia, por lo tanto podrán ser revisados y auditados por la SFP o instancia fiscalizadora correspondiente que se determine; por el Órgano Interno de Control en la SEP y/o auditores independientes contratados para dicho fin, en coordinación con los Órganos Locales de Control; por la SHCP; por la Auditoría Superior de la Federación y demás instancias que en el ámbito de sus respectivas atribuciones resulten competentes.
Como resultado de las acciones de auditoría que se lleven a cabo, la instancia de control que las realice mantendrá un seguimiento interno que permita emitir informes de las revisiones efectuadas, dando principal importancia a la atención en tiempo y forma de las anomalías detectadas hasta su total solventación.
6. EVALUACIÓN
6.1. Interna
El INEA podrá instrumentar un procedimiento de evaluación interna con el fin de monitorear el desempeño del Programa construyendo, para tal efecto, indicadores relacionados con sus objetivos específicos, de acuerdo con lo que establece la MML. El procedimiento se operará considerando la disponibilidad de los recursos humanos y presupuestarios de las instancias que intervienen.
Asimismo, se deberán incorporar indicadores específicos que permitan evaluar la incidencia de los programas presupuestarios en el abatimiento de las brechas entre mujeres y hombres, la prevención de la violencia de género y de cualquier forma de discriminación basada en el género, discapacidad, origen étnico, u otras formas.
6.2. Externa
La Dirección General de Análisis y Diagnóstico del Aprovechamiento Educativo es la unidad administrativa ajena a la operación del Programa que, en coordinación con el INEA, instrumentarán lo establecido para la evaluación externa de programas federales, de acuerdo con la Ley General de Desarrollo Social, el PEF, los Lineamientos Generales para la Evaluación de los Programas Federales de la Administración Pública Federal y el Programa Anual de Evaluación. Dicha evaluación deberá incorporar la perspectiva de género.
Asimismo, es responsabilidad del INEA cubrir el costo de las evaluaciones externas, continuar y, en su caso, concluir con lo establecido en los programas anuales de evaluación de años anteriores. En tal sentido y una vez concluidas las evaluaciones del Programa, éste habrá de dar atención y seguimiento a los aspectos susceptibles de mejora.
Las presentes RO fueron elaboradas bajo el enfoque de la Metodología del Marco Lógico, conforme a los criterios emitidos conjuntamente por el Consejo Nacional de Evaluación de la Política de Desarrollo Social (CONEVAL) y la SHCP mediante oficios números 419-A-19-00598 y VQZ.SE.123/19 respectivamente de fecha 27 de junio de 2019.
6.3 Indicadores
Los indicadores del Programa Educación para Adultos (INEA) a nivel de propósito, componente y actividades de la MIR (MIR 2023), cuyo nivel de desagregación es nacional, serán reportados por el INEA en el Módulo PbR del Portal Aplicativo de la SHCP (PbR PASH).
La MIR es pública y se encuentra disponible en las siguientes ligas:
Portal de la SHCP:
https://www.transparenciapresupuestaria.gob.mx/es/PTP/programas#inicio
La consulta puede realizarse de la siguiente manera:
- En la pestaña Ramo, seleccionar "11-Educación Pública".
- En la pestaña Modalidad, seleccionar" E-Prestación de Servicios Públicos".
- En la pestaña Clave, seleccionar 064.
- Dar clic en el nombre del Programa Presupuestario Educación para Adultos (INEA).
Posteriormente, aparecerá en la pantalla la "Ficha del Programa"; para acceder a la MIR, es necesario en la pantalla de la "Ficha del Programa" dar clic en la opción "Resultados" y en esa pantalla, seleccionar la opción "Descarga los Objetivos, Indicadores y Metas".
· Portal de la Dirección General de Planeación, Programación y Estadística Educativa, de la SEP:
http://planeacion.sep.gob.mx/cortoplazo.aspx
La consulta puede realizarse de la siguiente manera:
- Seleccionar el año a consultar
- Descargar la Matriz de Indicadores del Programa.
7. TRANSPARENCIA
7.1. Difusión
En la operación del Programa, se deberán atender las disposiciones aplicables en materia de transparencia y protección de datos personales establecidas por la Ley General de Transparencia y Acceso a la Información Pública, Ley Federal de Transparencia y Acceso a la Información Pública, así como la Ley General de Protección de Datos personales en Posesión de Sujetos Obligados y la normatividad que de éstas derivan.
Para garantizar la transparencia en el ejercicio de los recursos públicos, se dará amplia difusión al Programa a nivel nacional, y se promoverán acciones similares por parte de las autoridades locales y municipales. La papelería, documentación oficial, así como la publicidad y promoción de este Programa, deberán incluir la siguiente leyenda: "Este programa es público ajeno a cualquier partido político. Queda prohibido el uso para fines distintos a los establecidos en el programa". Quien haga uso indebido de los recursos de este Programa deberá ser denunciada/o y sancionada/o de acuerdo con la ley aplicable y ante la autoridad competente.
Asimismo, se deberán difundir todas aquellas medidas que contribuyen a promover el acceso igualitario entre mujeres y hombres a los beneficios del Programa.
De acuerdo a lo establecido en el artículo 70, fracción XV de la Ley General de Transparencia y Acceso a la información Pública, el INEA tendrá la obligación de publicar y mantener actualizada la información relativa a los programas de subsidios.
En la página de Internet www.gob.mx/inea se encuentra información de los servicios educativos en todo el país, de igual forma se pone a disposición el teléfono 800 00 60 300 para recibir orientación en días hábiles en un horario de 9:00 a 18:00 hrs.
Para el aviso de privacidad y resguardo de datos personales y posesión de terceros esta la página
https://conevyt.org.mx/Transparencia1/inea/Proteccion_datos_personales.html
7.2. Contraloría social
Se reconoce a la Contraloría Social como el mecanismo de las personas beneficiarias, de manera organizada, independiente, voluntaria y honorífica, para verificar el cumplimiento de las metas y la correcta aplicación de los recursos públicos asignados a los programas federales, de conformidad con los artículos 69, 70 y 71 de la Ley General de Desarrollo Social; 67, 68, 69 y 70 de su Reglamento.
En materia de Contraloría Social, este programa federal se encuentra sujeto a los lineamientos y Estrategia Marco vigentes emitidos por la Secretaría de la Función Pública, así como a los documentos normativos (Esquema, Guía Operativa y Programa Anual de Trabajo de Contraloría Social) validados por dicha dependencia, mismos que integran la Estrategia de Contraloría Social.
Para el registro de los Comités de Contraloría Social, deberá presentarse un escrito libre ante la Unidad
Responsable o Entidad de la Administración Pública Federal a cargo del programa, en el que se especifique, como mínimo, el nombre del programa, el ejercicio fiscal de que se trate, su representación y domicilio legal, así como los mecanismos e instrumentos que se utilizarán para el ejercicio de sus funciones.
La Unidad Responsable del programa federal establecerá a través de sus Oficinas de Representación Federal y/o Instancias Ejecutoras, el mecanismo mediante el cual reconocerá la constitución de los Comités de Contraloría Social y hará el correspondiente registro en el Sistema Informático de Contraloría Social en un plazo no mayor a 15 días hábiles a partir de su conformación. Asimismo, brindará a éstos la información pública necesaria para llevar a cabo sus actividades, así como asesoría, capacitación, y orientación sobre los medios para presentar quejas y denuncias.
La Secretaría de la Función Pública, brindará orientación en la materia a través del correo electrónico: contraloriasocial@funciónpublica.gob.mx
La Unidad Responsable del programa federal podrá promover e implementar los mecanismos de participación ciudadana en la prevención y el combate a la corrupción impulsados por la Secretaría de la Función Pública, por medio del uso de herramientas digitales, que faciliten a las personas beneficiarias y la ciudadanía en general, la posibilidad de incluir en dicha materia.
Para lograr lo anterior, el INEA coordina a los IEEA e instruye a las UO del INEA para la promoción y operación de la Contraloría Social.
Para la integración de los Comités de Contraloría Social se promoverá la participación paritaria de mujeres y hombres.
El contacto de Contraloría Social en las Oficinas Centrales del INEA, será el Departamento de Planeación, a través de la cuenta de correo electrónico contraloriasocial@inea.gob.mx o en los teléfonos 5552412700, 5552412800 y 5552412900, ext. 22546 y 22450.
8. QUEJAS Y DENUNCIAS
La persona educanda y la ciudadanía en general podrán presentar sus quejas o denuncias por los siguientes medios:
- Vía correo electrónico: en la siguiente cuenta quejas@inea.gob.mx, al Órgano Interno de Control en el INEA
- Vía Web: en la siguiente dirección electrónica: https://sidec.funcionpublica.gob.mx/#!/
En lo que respecta a las quejas y denuncias relacionadas con personas servidoras públicas de las Oficinas Centrales y de las Unidades de Operación del INEA, se deberán canalizar al Órgano Interno de Control en el INEA y se captarán a través de los medios ya definidos en este mismo apartado de Quejas y Denuncias.
Para los asuntos relacionados con las personas servidoras públicas de los IEEA, las quejas y denuncias se deben canalizar a la Contraloría Estatal correspondiente.
La persona educanda y la ciudadanía en general podrán presentar sus solicitudes de información de manera personal, escrita o por internet:
- Vía personal: En la Jefatura del Departamento de Planeación ubicada en Francisco Márquez 160, Col. Condesa, Alcaldía Cuauhtémoc, C.P. 06140, en la Ciudad de México, en un horario de atención de 9:00 a 18:00 horas en días hábiles.
- Por escrito: mediante buzones instalados en el INEA, así como en los IEEA, UO del lNEA y Coordinaciones de Zona.
- Vía telefónica en los siguientes números: 5552412700, 5552412800, 55 52412900, ext. 22546 y 22450, en un horario de atención de 9:00 a 18:00 horas en días laborales.
- En redes sociales: a través de Facebook en la siguiente cuenta https://www.facebook.com/IneaNacional
ANEXOS
Anexo 1 Apoyos económicos a personas voluntarias beneficiarias del subsidio por apoyo a los servicios educativos
GLOSARIO
Persona voluntaria beneficiaria del subsidio que apoya la formación.- Persona voluntaria beneficiaria de subsidio que apoya la planeación, diseño e impartición de talleres y cursos de formación.
Persona voluntaria beneficiaria del subsidio que apoya en la elaboración de materiales para la atención de grupos prioritarios.- Persona voluntaria beneficiaria del subsidio que habla, lee y escribe, tanto en español como en su lengua indígena y apoya en las actividades de: Elaboración de los módulos educativos, evaluaciones formativas y exámenes finales de los módulos de alfabetización indígena bilingüe. Elaboración de los diferentes reactivos para los exámenes formativos y finales para la población indígena.
Persona voluntaria beneficiaria del subsidio que apoya en los procesos de control escolar y verificación. Persona voluntaria beneficiaria del subsidio que apoya en la coordinación de zona en las siguientes actividades:
- Apoya en el registro de educandos y en la integración de su expediente digital.
- Apoya en la planeación y programación de eventos de aplicación de exámenes de acuerdo a la solicitud y necesidades de la coordinación de zona.
- Apoya en el control y manejo de material de acreditación de la coordinación de zona.
- Apoya en la captura e integración de calificaciones en el sistema de control escolar.
- Apoya en la solicitud de emisión y seguimiento a la entrega de certificados a las personas educandas.
- Apoya en la verificación de los procesos de inscripción, acreditación y certificación.
Persona voluntaria beneficiaria del subsidio que apoya como operativo territorial.- Persona voluntaria beneficiaria del subsidio que apoya en las actividades de:
- Promueve, incorpora y da seguimiento de personas beneficiarias del programa, y da seguimiento de servicios educativos, logísticos, acreditación, así como en áreas que requieran atención especial, además de participar en el proceso de reconocimiento de saberes.
- Vincula y da seguimiento de los acuerdos establecidos en las alianzas nacionales.
- Detecta, incorpora, orienta, atiende, y da seguimiento a las personas beneficiarias del programa en condición de connacionales retornados, migrantes, refugiados, beneficiarios/as de protección complementaria y extranjeros viviendo en territorio mexicano.
Persona voluntaria beneficiaria del subsidio que apoya los servicios educativos en Plaza Comunitaria.
Persona voluntaria beneficiaria del subsidio que coadyuva y apoya para la atención de personas educandas en las plazas comunitarias que apoya en las actividades de:
- Coadyuva con la Coordinación de zona en la promoción de los servicios del INEA e inscripción de nuevos educandos.
- Impulsar la oferta educativa a distancia.
- Promueve el uso de todos los materiales educativos impresos y digitales.
- Apoya a las personas educandas que lo requieran en el uso de las Tecnologías de la Información y la Comunicación para el aprendizaje y la conclusión de nivel.
- Coadyuva con las personas voluntarias beneficiarias del subsidio que apoyan en los servicios educativos en asesoría a dar seguimiento, permanencia y conclusión de nivel educativo de las personas educandas.
- Aplica exámenes en línea en la Plaza Comunitaria.
- Comunica a la Coordinación de Zona las incidencias técnicas y detección de necesidades de mantenimiento de equipo de cómputo.
- Reporta cualquier siniestro a la Coordinación de Zona que ocurra en la Plaza Comunitaria.
- Fomenta en los educandos la continuidad educativa.
Persona voluntaria beneficiaria del subsidio que apoya en la aplicación de exámenes.- Persona voluntaria beneficiaria del subsidio que en la sede de aplicación se asegura de garantizar la confiabilidad y cumplimiento de los Lineamientos de control escolar relativos a la inscripción, reincorporación, acreditación y certificación de alfabetización, primaria y secundaria del Instituto Nacional para la Educación de los Adultos (INEA), y de recoger las evidencias de producto durante la aplicación de exámenes a las personas beneficiarias.
Persona voluntaria beneficiaria del subsidio que apoya como asesor educativo.- Denominación genérica para referirse a las personas voluntarias beneficiarias del subsidio que facilitan el aprendizaje, tales como: personas asesoras que apoya modalidades digitales, asesoras bilingües, orientadoras educativas de grupo 10-14, personas asesoras para personas con discapacidad, conforme lo establecido en el anexo 1: "Apoyos económicos a Personas beneficiarias del subsidio por atención y avance" de las presentes RO.
Introducción
Los apoyos económicos por inscripción, atención, apoyo de elaboración de materiales y avance; constituyen el mecanismo de cálculo para estimular la participación de las personas voluntarias beneficiarias del subsidio en los procesos de inscripción, atención, retención, acreditación y certificación de las personas voluntarias beneficiarias del programa, cuyo objetivo es reconocer los resultados exitosos que obtengan. Los apoyos económicos se asignan y calculan de acuerdo con el tipo de persona voluntaria beneficiaria del subsidio y con los criterios que se especifican para cada una de ellas; siempre y cuando se cuente con la suficiencia presupuestaria.
En este Anexo 1 se indican los tipos y montos de los subsidios los cuales sirven de marco para que cada Instituto Estatal de Educación para Adultos (IEEA) o Unidad de Operación del lNEA proponga su propio esquema que, previo a su aplicación, debe contar con una recomendación técnica favorable de la Dirección de Prospectiva, Acreditación y Evaluación (DPAyE) del INEA, y la aprobación de la Junta de Gobierno Estatal, en el caso de los IEEA. Es obligatoria la utilización sistema de control escolar en su modalidad de "SASA pagos" como herramienta tecnológica que permite tener un manejo sistemático y confiable en la Ciudad de México y en los Estados de los apoyos económicos que se generen y que contribuyen a las mejores prácticas de transparencia y rendición de cuentas para brindar algún tipo de subsidio a una persona voluntaria beneficiaria del subsidio con recursos del Ramo 11 o Ramo 33, la persona se registrará en el SASA bajo alguno de los roles previstos en este apartado.
Consideraciones Generales.
Como resultado de las líneas de trabajo en política social, los montos de subsidios que recibe la persona voluntaria beneficiaria del subsidio se podrá re direccionar en su mayor parte hacia la alfabetización.
En casos de contingencia en municipios que sean declarados por autoridad competente como zonas de desastre o cualquier tipo de emergencia sanitaria o ambiental, en los cuales se vean interrumpidas las condiciones para brindar los servicios educativos para personas educandas, se podrá continuar otorgando subsidios a las personas voluntarias beneficiarias del subsidio aún y cuando no se reporten acciones de atención, hasta que se restablezcan las condiciones para la prestación del servicio. Las medidas adoptadas deberán ser informadas a la Junta Directiva de los IEEA y del INEA y siempre será responsabilidad de cada Instituto y/o Unidad de Operación del INEA la ejecución del recurso presupuestario.
El INEA podrá realizar, coordinado por la DPAyE, estudios y pruebas piloto para evaluar, eficientar o mejorar los esquemas de apoyos económicos con el objetivo de estimular la permanencia, la formación permanente o incrementar los resultados de las personas voluntarias beneficiarias del subsidio.
La entrega de los subsidios deberá promover la inclusión financiera mediante el uso de cuentas bancarias personales, a través de instituciones de banca de desarrollo o de intermediarios financieros, de conformidad con lo previsto en el artículo 67 de la Ley General de Contabilidad Gubernamental.
Todos los subsidios especificados en el presente anexo son máximos, y están sujetos a suficiencia presupuestaria proyectada para cada tipo de persona voluntaria beneficiaria del subsidio. Que apoyan como personas asesoras la entrega de los subsidios está sujeta a los resultados de manera mensual de personas educandas del programa, mismos que se publican en la página de INEA en números: http://168.255.120.70:8084/INEANumeros/.
A las personas voluntarias beneficiarias del subsidio de apoyo económico fijo no se les podrá asignar dos o más roles y recibir subsidio por cada uno de ellos. Sin embargo, en caso de ser necesario, podrán realizar otras tareas ajenas a las especificadas en su rol sin que ello signifique que recibirán algún subsidio adicional. El subsidio a estas personas voluntarias beneficiarias del subsidio aplica para el ejercicio fiscal en curso (de enero a diciembre 2023) y estará sujeto a la disponibilidad presupuestal.
El apoyo a cualquier persona voluntaria beneficiaria del subsidio, no se les gratificará en ningún caso la formación inicial por convocatoria.
El INEA como instancia normativa podrá coordinarse con los IEEA o Unidades de Operación del lNEA para establecer los mecanismos necesarios para verificar la correcta aplicación, y en su caso, cancelación de los apoyos contenidos en el presente anexo.
La entrega de los apoyos otorgados a las personas voluntarias beneficiarias del subsidio deberá estar validada por los Institutos Estatales de Educación para Adultos y Unidades de Operación del INEA, la ejecución del gasto, así como la guarda y custodia de los documentos comprobatorios será responsabilidad de estas unidades ejecutoras de gasto.
1. Apoyo económico a personas voluntarias beneficiarias del subsidio que apoya como asesor educativo Hispanohablante Alfabetización, Primaria y Secundaria.
| Persona Voluntaria Beneficiaria del Subsidio | Concepto | Monto | Condicionado |
| Persona voluntaria beneficiaria del subsidio que apoya como asesor educativo. | Subsidio por persona educanda en atención. | $100 mensual | Siempre y cuando la persona educanda se encuentre activa, con módulo vinculado, presente y acredite al menos un examen final de módulo concluido y lo acredite en un periodo no mayor a 4 meses en Alfabetización y 3 meses en primaria y/o Secundaria). A partir de la persona educanda 31 en atención, el subsidio será como máximo de $3,000 mensuales. |
2. Apoyos de Formación a Personas Voluntarias Beneficiarias del Subsidio que apoya como asesor educativo.
· La formación correspondiente a la implementación y operación del modelo educativo será prioritaria para todas las personas voluntarias beneficiarias del subsidio que apoyan en los servicios educativos.
· La formación a todas las personas voluntarias beneficiarias del subsidio se deberá realizar, de manera preferente, a través de medios digitales y a distancia. Esta formación podrá realizarse a través de videoconferencias, correo3 electrónico, aplicaciones web, redes sociales, así como cuadernillos o paquetes para la autoformación.
· Los apoyos económicos que se podrán otorgar a las personas voluntarias beneficiarias del subsidio para asistir a eventos de formación presenciales son:
| Persona voluntaria beneficiaria del subsidio | Concepto | Monto | Condicionado a |
| Persona voluntaria beneficiaria del subsidio que apoya como asesor educativo. | Apoyo económico para formación por evento. | $200 | Solo se dará el apoyo, si el evento de formación se realiza fuera de su coordinación de zona que corresponda. Máximo 4 eventos por año. La formación inicial por convocatoria, no se gratificará en ningún caso. |
Sólo podrán recibir este apoyo las personas voluntarias beneficiarias del subsidio que apoyan en los servicios educativos de asesoría y que asisten a la formación de tipo presencial fuera de la microrregión definida.
El apoyo será de $200.00 por evento de formación por persona y no podrá exceder de 4 eventos por año.
Los IEEA y las Unidades de Operación del lNEA son los responsables de garantizar la formación, diseñando las estrategias más adecuadas para que puedan cubrirse en tiempo y forma. Además, podrán garantizar que las acciones se realicen de manera adecuada, en cuanto a su desarrollo, resultados, impacto y la aplicación de los recursos financieros, para lo cual deben llevar un registro de las acciones de formación en el RAF en las que cada persona voluntaria beneficiaria del subsidio, ha participado.
Para los eventos de formación a personas voluntarias beneficiarias del subsidio que apoya como asesor educativo que se realicen en Regiones o Microrregiones, se utilizará de manera preferente la partida 43801 "Subsidios a Entidades Federativas y Municipios" para el caso de los Institutos Estatales o la partida 44105 "Apoyo a personas solidarias" para las Unidades de Operación del INEA, y que se cuente con la asignación presupuestaria correspondiente.
3. Personas voluntarias beneficiarias del subsidio que apoya como asesor educativo en alfabetización Indígena Bilingüe.
| Persona voluntaria beneficiaria del subsidio | Concepto | Monto | Condicionado |
| Personas voluntarias beneficiarias del subsidio que apoya como asesor educativo bilingüe. | Subsidio por persona educanda en atención de alfabetización. indígena bilingüe. | $150 mensual | Siempre y cuando la persona educanda se encuentre activa, con módulo vinculado, presente y acredite al menos un examen final de módulo concluido en un periodo no mayor 6 meses en Alfabetización. A partir de la persona educanda 31 en atención, el subsidio será como máximo de $4,500 mensuales. |
4. Subsidios a Persona voluntaria beneficiaria del subsidio que apoya en la aplicación de exámenes.
4.1 Sede de Aplicación Hispanohablante.
| Persona beneficiaria del subsidio | Concepto | Traslado | Condicionado a: |
| Persona voluntaria beneficiaria del subsidio que apoya en la aplicación de exámenes. | Zona Urbana. | $240 | El apoyo de traslado por evento se realizará cuando se haya aplicado cuando menos un examen. |
| Zona Rural. | $280 | El apoyo de traslado por evento se realizará cuando se haya aplicado cuando menos un examen. |
| Concepto | Aplicación | Monto | Condicionado a: |
| 1 a 9 exámenes aplicados. | Por examen. | $13 | No aplica. |
| 10 exámenes aplicados en adelante. | Por evento. | $130 | No aplica. |
4.2 Sede de Aplicación Alfabetización Indígena Bilingüe.
| Persona beneficiaria del subsidio | Concepto | Traslado | Condicionado a: |
| Persona voluntaria beneficiaria del subsidio que apoya en la aplicación de exámenes. | Zona Urbana. | $300 | El apoyo de traslado por evento se realizará cuando se haya aplicado cuando menos un examen |
| Zona Rural. | $400 |
| Concepto | Aplicación | Monto | Condicionado a: |
| 1 a 9 exámenes aplicados. | Por examen | $13 | No aplica |
| 10 exámenes aplicados en adelante. | Por evento | $130 | No aplica |
Nota: Se entiende por zona rural, aquellas localidades con 2,500 habitantes o menos, en conformidad con la clasificación del INEGI, mismo que se puede consultar en la siguiente liga:
https://cuentame.inegi.org.mx/poblacion/rur_urb.aspx?tema=P
5. Apoyos a Personas Beneficiarias del Programa.
5.1 Personas Beneficiarias del Programa de Apoyo Fijo.
| Persona voluntaria beneficiaria del subsidio | Concepto | Monto | Condicionado |
| Persona voluntaria beneficiaria del subsidio que apoya la formación. | Apoyo fijo.. | $5,600 mensual | No recibir apoyo económico por otro concepto. El número de personas y su asignación en las UOP estará sujeto a la aprobación de la DPAyE. |
| Persona voluntaria beneficiaria del subsidio que apoya en la elaboración de materiales para la atención de grupos prioritarios. | Apoyo fijo. | $5,600 mensual | Que en diez meses concluya la elaboración de todos los materiales de un módulo. Que en dos meses concluyan las evaluaciones formativas y exámenes de un módulo. Por cada examen final elaborado y aprobado por el área de acreditación central. |
| Persona voluntaria beneficiaria del subsidio que apoya como operativo territorial. | - Apoyo fijo. | $5,000 mensual | No recibir apoyo económico por otro concepto. |
| Persona voluntaria beneficiaria del subsidio que apoya en los procesos de control escolar y verificación. | - Apoyo fijo. | $5,000 mensual | Apoyo económico por su participación en los procesos de inscripción, acreditación y certificación dentro del Programa Regular. |
6. Subsidios a persona voluntaria beneficiaria del subsidio que apoya los servicios educativos en Plaza Comunitaria.
| Persona voluntaria beneficiaria del subsidio | Concepto | Monto | Condicionado |
| Fijo | Productividad |
| Persona voluntaria beneficiaria del subsidio que apoya los servicios educativos en Plaza Comunitaria. | - Apoyo fijo y productividad. | $3,000 mensual | Entre 100 y 125 personas educandas atendidas se otorgan $500 adicionales. Entre 126 y 150 personas educandas atendidas se otorgan $1,000 adicionales. Entre 151 y 175 personas educandas atendidas se otorgan $1,500 adicionales. De 176 personas educandas en adelante atendidas se otorgan $2,000 adicionales. | Para las plazas con una atención menor a 50 personas educandas se asignará solo una persona voluntaria beneficiaria del Subsidio y para las plazas con una atención de 51 en adelante serán dos personas voluntarias beneficiarias del subsidio* Siempre y cuando presente al menos un examen y lo acredite en un periodo no mayor a 6 meses en Alfabetización y 3 meses en primaria y/o Secundaria). |
*El apoyo económico que se establece en este apartado será otorgado por persona voluntaria beneficiaria del subsidio que apoya los servicios educativos en Plaza Comunitaria
Anexo 2 Carta de participación voluntaria al Programa "Educación para Adultos (INEA)"
Por medio de la presente, yo la/el C._____________________________, a partir de esta fecha, con domicilio en _______________________, Código Postal _________, manifiesto mi deseo de participar como "persona voluntaria beneficiaria del subsidio" en el PROGRAMA "EDUCACIÓN PARA ADULTOS (INEA)". Para lo cual, bajo protesta de decir verdad, manifiesto que conozco y acepto el contenido de las Reglas de Operación del Programa, así como las disposiciones que lo regulan, en específico sobre los siguientes puntos:
1) REQUISITOS PARA INTEGRARSE COMO "PERSONA VOLUNTARIA BENEFICIARIA DEL SUBSIDIO". (apoyo a los servicios educativos del Instituto Nacional para la Educación de los Adultos (INEA), los Institutos Estatales de Educación para Adultos (IEEA) o Unidades de Operación del INEA):
a. Registrarse como persona voluntaria beneficiaria del subsidio con base en la convocatoria______________________.
b. Ser mayor de edad.
c. Contar con estudios mínimos del tipo medio superior concluidos o equivalentes.
d. Haber participado en el proceso de inducción al Programa.
e. Entregar la documentación oficial vigente (Identificación oficial vigente con fotografía, CURP, comprobante de domicilio y comprobante de estudios).
f. En el caso de apoyo a los servicios educativos en asesoría bilingüe (alfabetización), el nivel de estudios mínimo requerido será de secundaria concluida, adicionalmente deberá de tener dominio y conocimiento en la lengua materna en la que alfabetizará.
g. Participar en el proceso de selección y haber sido seleccionada (o) como persona voluntaria beneficiaria del subsidio.
h. Haber participado y sido seleccionada(o) como persona voluntaria beneficiaria del subsidio en la convocatoria ____________.
2) DERECHOS DE LA PERSONA VOLUNTARIA BENEFICIARIA DEL SUBSIDIO. (apoyo a los servicios educativos del Instituto Nacional para la Educación de los Adultos (INEA), los Institutos Estatales de Educación para Adultos (IEEA) o Unidades de Operación del INEA):
a. Recibir un trato digno, oportuno, equitativo, respetuoso y sin discriminación.
b. Recibir formación actualizada respecto a los servicios educativos que presta el INEA y en los que se participe en su carácter de voluntaria(o).
c. Contar con los materiales de apoyo correspondientes que el INEA otorgará para realizar las actividades educativas de la persona voluntaria beneficiaria del subsidio.
d. Recibir el subsidio previsto en las Reglas de Operación que regulan el Programa y sus normas reglamentarias a través del medio bancario determinado por el IEEA o Unidades de Operación del INEA, de conformidad con el capítulo 4000 "Transferencias, asignaciones, subsidios y otras ayudas"
3) DEBERES DE LA PERSONA VOLUNTARIA BENEFICIARIA DEL SUBSIDIO.
a. Recibir y acreditar las formaciones o actualizaciones respecto del Programa.
b. Realizar las actividades asignadas en el apoyo a los servicios educativos en que sea vinculada la persona voluntaria beneficiaria del subsidio, conforme a los criterios establecidos en las Reglas de Operación del Programa.
c. Mantener una conducta apegada a los valores de respeto, a los derechos humanos, no discriminación, tolerancia e igualdad de género.
d. Guardar estricta confidencialidad respecto a los datos personales de las personas educandas.
e. No hacer mal uso de la información y documentos oficiales a los que tenga acceso.
f. Conservar los espacios y no dañar el mobiliario, equipo y/o materiales educativos que durante su actividad de voluntario requiera o utilice.
4) CAUSAS DE CANCELACIÓN DEL SUBSIDIO A LAS PERSONAS VOLUNTARIAS BENEFICIARIAS:
a. No cumplir con alguno de los deberes de las personas voluntarias beneficiarias del subsidio.
b. La utilización de documentación apócrifa para efectos de su selección.
c. Suplantación de identidad al realizar las actividades de voluntariado para las cuales fue vinculado.
d. Agredir física o verbalmente a las personas que participan en los servicios educativos.
e. Dañar las instalaciones, equipo, mobiliario y materiales educativos.
5) VIGENCIA DEL SUBSIDIO OTORGADO A LAS PERSONAS VOLUNTARIAS
La vigencia del apoyo económico será por tiempo determinado de conformidad con la vigencia de participación en las actividades que participe la persona voluntaria beneficiaria del subsidio.
La persona voluntaria beneficiaria del subsidio puede dar por terminado su voluntariado en el momento que así lo desee. Lo anterior no genera responsabilidad alguna para las partes.
6) VOLUNTARIADO PARA APOYO DE LOS SERVICIOS EDUCATIVOS.
La/ el C. _____________________, persona beneficiaria del subsidio, reconoce que derivado del apoyo voluntario brindado a los servicios educativos que presta el Instituto Nacional para la Educación de los Adultos (INEA), los Institutos Estatales de Educación para Adultos (IEEA) o Unidades de Operación del lNEA, no se genera ningún tipo de subordinación y/o poder jurídico de mando entre las partes, siendo voluntad de la persona beneficiaria del subsidio prestar el apoyo con total libertad atendiendo a lo previsto en las Reglas de Operación.
Leído que fue el presente instrumento por la persona voluntaria beneficiaria del subsidio y estando debidamente enterada(o) del contenido y alcance legal de todas y cada una de sus partes, manifiesta que la información proporcionada es verdadera, por lo anterior:
Manifiesto que es mi voluntad participar como voluntaria(o) en el PROGRAMA "EDUCACION PARA ADULTOS (INEA)". Reconociendo que el presente instrumento no genera ningún tipo de obligación o relación entre las partes, ya sea de carácter civil o laboral.
Se expide la presente, bajo protesta de decir verdad que leí la misma en la Plataforma Digital del Programa y concluí mi registro, aceptando las condiciones que se establecen en ésta.
Nombre de la persona voluntaria beneficiaria del subsidio: _________________
Folio de registro del programa: _________________
CURP: _________________
En ___________________ el día______ del mes _______de 2023
Anexo 3 Convenio Específico de Colaboración entre el INEA y los Institutos Estatales de Educación para Adultos (IEEA)
CONVENIO ESPECÍFICO DE COLABORACIÓN PARA OPERAR EL PROGRAMA DENOMINADO "EDUCACIÓN PARA ADULTOS (INEA)" QUE CELEBRAN EL INSTITUTO NACIONAL PARA LA EDUCACIÓN DE LOS ADULTOS, EN LO SUCESIVO "EL INEA", REPRESENTADO POR_________________TITULAR DE LA UNIDAD DE ADMINISTRACIÓN Y FINANZAS, ASISTIDO POR _____, DIRECTOR(A) DE PROSPECTIVA, ACREDITACIÓN Y EVALUACIÓN; EL GOBIERNO DEL ESTADO DE (NOMBRE COMPLETO DE LA ENTIDAD FEDERATIVA), EN LO SUCESIVO "EL GOBIERNO DEL ESTADO" A TRAVÉS DE LA (NOMBRE DE LA SECRETARÍA DE FINANZAS DEL ESTADO O EQUIVALENTE), EN LO SUCESIVO "LA SECRETARÍA", REPRESENTADA POR SU TITULAR, (NOMBRE Y APELLIDOS), (NOMBRE DE LA SECRETARÍAA DE EDUCACIÓN O EQUIVALENTE), REPRESENTADA POR SU TITULAR (NOMBRE Y APELLIDOS), ASISTIDO(A) POR (NOMBRE Y APELLIDOS), (CARGO DE QUIEN ASISTE); Y EL NOMBRE DEL INSTITUTO ESTATAL DE EDUCACIÓN PARA ADULTOS), EN LO SUCESIVO "EL INSTITUTO", REPRESENTADO POR (NOMBRE Y APELLIDOS), EN SU CALIDAD DE DIRECTOR (A) GENERAL; A QUIENES DE MANERA CONJUNTA SE LES DENOMINARÁ "LAS PARTES", AL TENOR DE LOS ANTECEDENTES, DECLARACIONES Y CLÁUSULAS SIGUIENTES:
ANTECEDENTES
I. Con fecha (día) de (mes) de (año) el Ejecutivo Federal, a través de diversas dependencias, Instituto Nacional para la Educación de los Adultos y el Ejecutivo del Estado de ENTIDAD FEDERATIVA, con la participación de la Federación de Sindicatos de Trabajadores al Servicio del Estado y el ahora Sindicato Nacional de Trabajadores de la Educación para Adultos, suscribieron un Convenio de Coordinación para la descentralización de los servicios de educación para adultos en el Estado de (ENTIDAD FEDERATIVA).
En el citado convenio se estableció dentro de los compromisos fundamentales, el que se podrán celebrar los convenios específicos que en materia de servicios educativos se requieran para el debido cumplimento de dicho instrumento.
II. El programa educativo que opera "EL INEA" denominado "Programa Educación para Adultos (INEA), en lo sucesivo "EL PROGRAMA", está sujeto a las Reglas de Operación del Programa Educación para Adultos (INEA) para el Ejercicio Fiscal 2023, en lo sucesivo "LAS REGLAS", publicadas en el Diario Oficial de la Federación el día _______ de _____________.
De "EL PROGRAMA" se derivan diferentes estrategias que están dirigidas a atender a la población de 15 (quince) años o más, analfabeta o que se encuentra en condiciones de rezago educativo al no haber cursado o concluido la educación primaria y/o secundaria así como a las personas entre 10 (diez) y 14 (catorce) años de edad por excepción, que no tengan concluida la primaria y que, por su condición de extra edad, geográfica, migratoria o que, al estar en una condición de vulnerabilidad de carácter socioeconómico, físico, de identidad cultural, origen étnico o nacional no iniciaron o concluyeron su primaria en el sistema escolarizado.
III. En el numeral 3.4 de "LAS REGLAS", se consigna que los Institutos Estatales de Educación para Adultos podrán recibir recursos mediante la firma de convenios específicos de colaboración con "EL INEA" y "LA SECRETARÍA", con objeto de que apoyen diferentes estrategias educativas.
DECLARACIONES
I.- "EL INEA", a través de su representante declara que:
I.1.- Es un organismo público descentralizado de la Administración Pública Federal, con personalidad jurídica y patrimonio propio, creado por Decreto Presidencial publicado en el Diario Oficial de la Federación el 31 de agosto de 1981, y su última reforma publicada en el mismo órgano informativo el 23 de agosto de 2012.
I.2.- Tiene como objeto promover y realizar acciones para organizar e impartir la educación para adultos, a través de la prestación de los servicios de alfabetización, educación primaria, secundaria, la formación para el trabajo y las demás que determinen las disposiciones jurídicas y los programas aplicables, apoyándose en la participación y la solidaridad social.
I.3.- Cuenta con facultades legales para suscribir el presente convenio, en términos de lo dispuesto en los artículos 22, fracción I y 59, fracción I de la Ley Federal de las Entidades Paraestatales; 16, fracción I de su referido Decreto de Creación y 15, fracción XIV de su Estatuto Orgánico publicado en el Diario Oficial de la Federación el 18 de octubre de 2019.
I.4.- Para cubrir las erogaciones derivadas del presente convenio, cuenta con disponibilidad de recursos del ejercicio fiscal 2023 autorizados por la Secretaría de Hacienda y Crédito Público (SHCP) y comunicado por la Secretaría de Educación Pública (SEP) mediante oficio (8) de fecha (9) en consecuencia, se trata de recursos presupuestales federales provenientes del ramo administrativo 11 "Educación Pública".
I.5.- El Titular de la Unidad de Administración y Finanzas y Apoderado Legal, ____________, cuenta con facultades para suscribir el presente Convenio, en términos de la escritura pública número _______ de fecha ___ de ______ de _____, pasada ante la fe del notario público _____ de la Ciudad de México, Lic.___________.
I.6.- Para los efectos del presente convenio, señala como su domicilio legal el edificio ubicado en la calle Francisco Márquez número 160, colonia Condesa, Demarcación Territorial Cuauhtémoc, código postal 06140, en la Ciudad de México.
II.- "EL GOBIERNO DEL ESTADO", a través de "LA SECRETARÍA", declara que:
II.1.- Es una entidad libre y soberana que forma parte integrante de la Federación, de conformidad con lo establecido en los artículos 40 y 43 de la Constitución Política de los Estados Unidos Mexicanos y artículo (s) _______ de la Constitución Política del Estado de (ENTIDAD FEDERATIVA).
II.2.- Tiene entre sus atribuciones suscribir todos los instrumentos y actos jurídicos relativos a sus atribuciones y representar al Titular del Ejecutivo en la celebración de negociaciones y convenios que involucren transferencias de fondos ante la Federación, los estados y entidades u organismos de los sectores paraestatal y privado, conforme a lo dispuesto por el/los artículo(s) de la Secretaría de Finanzas o equivalente previstos en la (Ley Orgánica de la Administración Pública Estatal o equivalente).
II.3.- Su titular cuenta con las facultades legales necesarias para celebrar el presente convenio, en términos de lo dispuesto por el/los artículo (s) señalar los artículos de la Ley Orgánica de la Administración Pública o equivalente del Estado que faculte al titular de la Secretaría de Finanzas o similar la suscripción de convenios.
II.4.- Para los efectos del presente convenio, señala como su domicilio legal el ubicado en domicilio, incluyendo Código Postal, Municipio y nombre de la entidad federativa).
III.- "EL INSTITUTO", a través de su representante declara que:
III.1.- Es un organismo público descentralizado de la Administración Pública del Estado de (ENTIDAD FEDERATIVA), con personalidad jurídica y patrimonio propio, creado por (Ley, Decreto o Acuerdo), publicado en periódico oficial del Estado de ENTIDAD FEDERATIVA de fecha (día) de (mes) del (año), que tiene por objeto (describir el objeto del IEEA correspondiente).
III.2.- Para el cumplimiento de su objeto y conforme a lo establecido por el artículo (indicar el artículo del Decreto, Acuerdo o Ley que crea al Instituto Estatal que establece las facultades del organismo), tiene como atribuciones (describir las atribuciones del IEEA).
III.3.- Cuenta con facultades legales para suscribir el presente instrumento, en términos de lo previsto por el/los artículo/s indicar el artículo del Decreto o Ley que crea al Instituto Estatal, relativo a la representación legal del organismo.
III.4.- Para los efectos de este convenio, señala como su domicilio legal el ubicado en (domicilio del Instituto Estatal: calle, colonia, demarcación territorial o Municipio, código postal y Ciudad o Localidad).
En mérito de los antecedentes y declaraciones antes referidas, "LAS PARTES" convienen en suscribir el presente instrumento al tenor de las siguientes:
CLÁUSULAS
Primera.- Objeto.
Es objeto del presente convenio, establecer las bases para que "EL INEA" proporcione recursos financieros a "EL INSTITUTO", a fin de que éste los destine a la aplicación del programa educativo denominado "Educación para Adultos", en adelante "EL PROGRAMA", que opera en el Estado de (ENTIDAD FEDERATIVA), mediante el cual se proporcionarán servicios de alfabetización y de educación primaria y secundaria para adultos, a lo largo de la vida y está destinada a la población de 15 (quince) años o más que no haya cursado o concluido la educación; así como a las personas de entre 10 (diez) y 14 (catorce) años de edad que por excepción que no tengan concluida la primaria y que, por su condición de extra edad, geográfica, migratoria o que, al estar en una condición de vulnerabilidad de carácter socioeconómico, físico, de identidad cultural, origen étnico o nacional no iniciaron o concluyeron su primaria en el sistema escolarizado, además de fomentar su inclusión a la educación media superior y superior, a fin de cubrir las metas especificadas en su Anexo Técnico 1, el cual firmado por "LAS PARTES" se agrega al presente instrumento como parte integrante del mismo.
En la ejecución del objeto del presente convenio, "LAS PARTES" deberán observar puntualmente el contenido del mismo, sus anexos y "LAS REGLAS".
Segunda.- Obligaciones de "EL INEA".
Para el cumplimiento del objeto de este instrumento, "EL INEA" se obliga a:
a) Ministrar la cantidad de ($número) (cantidad en letra Pesos/100 M.N.), que tiene el carácter de recurso presupuestal federal proveniente del ramo administrativo 11 "Educación Pública", con cargo a su presupuesto del ejercicio fiscal 2023, a efecto de que "EL INSTITUTO" la aplique al cumplimiento del presente convenio de acuerdo con el desglose programático presupuestal que se precisa en el Anexo Técnico 2, el cual firmado por "LAS PARTES" se integra al mismo.
Dichos recursos se radicarán en la cuenta bancaria productiva específica aperturada a nombre de "LA SECRETARÍA" que a continuación se indica:
Cuenta: (Señalar los datos de la cuenta bancaria)
Banco: (Señalar los datos de la cuenta bancaria)
Clabe: (Señalar los datos de la cuenta bancaria)
Sucursal: (Señalar los datos de la cuenta bancaria)
Titular: (Señalar los datos de la cuenta bancaria)
Los rendimientos que genere dicha cuenta se enterarán a la Tesorería de la Federación (TESOFE) dentro de los 10 (diez) primeros días hábiles del mes siguiente al que correspondan, conforme a las disposiciones aplicables.
b) Asignar al personal especializado con amplia experiencia para cubrir las necesidades que surjan en cumplimiento del objeto del presente convenio, a través de las diversas áreas que conforman "EL INEA", en el caso de que el "PROGRAMA" lo requiera.
Los recursos financieros que se otorguen, se suministrarán considerando los oficios de afectación presupuestaria emitidos por la Dirección de Prospectiva, Acreditación y Evaluación (DPAyE) de "EL INEA", y en virtud de que conservan su carácter federal se sujetarán a las disposiciones legales que rigen en materia presupuestal federal, así como lo establecido en "LAS REGLAS".
c) Las adecuaciones que "EL INEA" realice, no propiciarán una modificación del presente convenio en tanto se mantengan los conceptos y partidas de gasto originales.
Tercera. Obligaciones de "EL INSTITUTO".
En cumplimiento al objeto de este instrumento, "EL INSTITUTO" se obliga a:
a) Utilizar los recursos financieros que le ministre "EL INEA" exclusivamente para el cumplimiento del objeto del presente convenio, observando lo dispuesto en el Decreto de Presupuesto de Egresos de la Federación vigente; la Ley Federal de Presupuesto y Responsabilidad Hacendaria y su Reglamento, y demás legislación y normatividad aplicable. Dichos recursos no podrán ser destinados bajo ninguna forma o circunstancia para fines distintos de los expresamente estipulados en este convenio.
b) Observar las políticas y lineamientos de supervisión y apoyo administrativo que reciba de "EL INEA", para la consecución del objeto del presente convenio.
c) Llevar a cabo la planeación y, en su caso, la realización de los eventos de formación necesarios para el cumplimiento del objeto de este convenio, apegándose a lo establecido en el Presupuesto de Egresos de la Federación para el Ejercicio Fiscal 2023, así como en las disposiciones legales en materia de ejercicio y comprobación del gasto público federal.
d) Administrar y manejar los recursos que le sean ministrados en una cuenta bancaria productiva específica que permita su identificación para efectos de comprobación de su ejercicio y fiscalización, y la emisión de Comprobante Fiscal Digital por Internet, debidamente timbrados (CFDI), tanto por la Secretaría de Finanzas (o equivalente) del Gobierno Estatal, como por el Instituto Estatal, así como aplicarlos en las partidas presupuestarias acordadas en el Anexo Técnico 2, de acuerdo con el formato que se establezca en el Anexo Técnico 3 de este convenio y que será reportado a la Subdirección de Recursos Financieros de "EL INEA", donde la Secretaría de Finanzas (o equivalente) del Gobierno Estatal deberá emitir el CFDI a nombre de "EL INEA", y los Institutos, deberán hacerlo a nombre de la Secretaria de Finanzas (o equivalente) (proporcionando copia a "EL INEA".
e) Recabar a su nombre y mantener bajo su custodia la documentación comprobatoria de las erogaciones realizadas, así como tenerla identificada, con un sello que indique los nombres de "EL PROGRAMA" y de los proyectos referidos en el Anexo Técnico 2, el origen de los recursos y el ejercicio fiscal respectivo.
f) Comprobar los gastos que realice mediante un seguimiento presupuestal de los recursos recibidos y los erogados, en términos del Anexo Técnico 2 mismo que firmado por "LAS PARTES" forma parte del presente convenio, debiendo emitir los comprobantes con los requisitos fiscales establecidos en las disposiciones legales federales aplicables.
g) Remitir al titular de la DPAyE, quien coordinará centralmente el convenio, los informes de seguimiento de las actividades que realice en cumplimiento al presente convenio, así como en su caso y de proceder, los avances mensuales del material educativo derivado de los proyectos referidos en el Anexo Técnico 2.
Asimismo, deberá informar sobre el ejercicio, destino y resultados obtenidos de los recursos financieros federales que reciba en el marco del presente convenio, y que le fueron suministrados para ser ejercidos conforme a los conceptos, actividades, proyectos y programas autorizados, acciones, metas e indicadores, e informar los resultados de las evaluaciones que se lleven a cabo al respecto.
Lo anterior, de acuerdo con los "LINEAMIENTOS para informar sobre los recursos federales transferidos a las Entidades Federativas, municipios y demarcaciones territoriales del Distrito Federal, y de la operación de
los Recursos del Ramo General 33", publicados el 25 de abril de 2013 en el Diario Oficial de la Federación.
h) Evaluar trimestralmente, en coordinación con "EL INEA", el avance en el cumplimiento de las metas previstas en el presente convenio.
i) Reintegrar los recursos presupuestarios no devengados al 31 de diciembre del ejercicio fiscal 2023, en su totalidad incluyendo los rendimientos financieros que generen.
j) Proporcionar la información y documentación que en relación con los recursos a que se refiere el inciso a) de la cláusula Segunda de este instrumento, le requieran "EL INEA" y los órganos de control y fiscalización federales y/o estatales, competentes, para lo cual deberá:
-Proporcionarles todas las facilidades para realizar, en el momento en que lo juzguen pertinente, las revisiones y auditorías que consideren necesarias.
- Permitirles las visitas de inspección que en ejercicio de sus respectivas atribuciones lleven a cabo.
- Atender en tiempo y forma, los requerimientos que les soliciten de "EL INEA" y de los órganos de control (federales, estatales), así como dar seguimiento y solventar las observaciones que le comuniquen.
Cuarta.- Obligaciones de "LA SECRETARÍA".
Para el cumplimiento del objetivo de este instrumento, "LA SECRETARÍA", se obliga a entregar los recursos recibidos a "EL INSTITUTO", así como responsabilizarse y enterar los rendimientos que genere la cuenta bancaria productiva específica, misma que está suscrita a nombre de "LA SECRETARÍA" ante la TESOFE, dentro de los 10 (diez) primeros días hábiles del mes siguiente al que correspondan, conforme a las disposiciones aplicables, toda vez que las cuentas se encuentran aperturadas con firmantes y apoderados legales de dicha Secretaría de Finanzas (o equivalente).
Asimismo, deberá cumplir con:
a) La emisión y envío a "EL INEA" de los recibos timbrados por concepto de los recursos financieros recibidos.
b) La entrega de documentación actualizada de la cuenta bancaria durante los primeros 15 (quince) días del año.
Quinta.- Cumplimiento de metas por parte de "EL INSTITUTO".
A fin de cumplir con la ministración de los recursos financieros federales provenientes del ramo administrativo 11 "Educación Pública", con cargo al presupuesto de "EL INEA", "EL INSTITUTO" deberá cumplir con las metas establecidas en el calendario contenido en el Anexo Técnico 1 del presente instrumento jurídico.
Dichas metas serán medibles y monitoreables, por lo tanto, su seguimiento se complementará con los instrumentos de evaluación que la DPAyE considere pertinentes.
En el supuesto de que "EL INSTITUTO" no cumpla en tiempo y forma con las metas establecidas en el Anexo Técnico 1, o alguna otra disposición emitida por "EL INEA", podrá dejar de ministrar los recursos financieros presupuestarios a que se refiere la cláusula Segunda del presente convenio.
Sexta.- Responsabilidad de "LA SECRETARÍA".
"LA SECRETARÍA" y "EL INEA", deberán en todo momento verificar que la administración, ejercicio y comprobación del gasto de los recursos financieros federales que se ministrarán a "EL INSTITUTO", para el cumplimiento del objeto de este instrumento, se realice de conformidad con los términos estipulados en el mismo, por lo tanto, deberá informar y documentar la aplicación y evaluación de los recursos federales que le fueron ministrados.
Séptima - Incumplimiento.
"LAS PARTES" convienen que si "EL INSTITUTO" no cumple con los compromisos contraídos en el presente convenio, y en lo estipulado en la cláusula Quinta, dará lugar a que devuelva los recursos presupuestarios no ejercidos correctamente para el cumplimiento del objeto de este instrumento a la TESOFE; independientemente de que las autoridades señaladas en la cláusula Décima Segunda determinen las responsabilidades administrativas, civiles y penales en que hayan incurrido las personas servidoras públicas federales o locales encargadas de los recursos federales, indicados en la cláusula Octava, para que sean sancionados en los términos de la legislación aplicable.
Octava.- Responsables.
"LAS PARTES" designan como responsables de las acciones derivadas del presente convenio a:
I. Por "EL INEA":
Al titular de la DPAyE, quien coordinará centralmente el convenio, la firma de las hojas correspondientes de los Anexos Técnicos 1 y 2, y será responsable de realizar el seguimiento del cumplimiento del objeto del convenio en relación con la operación de los proyectos.
Asimismo, será responsable de llevar a cabo las siguientes acciones:
- Realizar la programación de los recursos.
- Revisar los reportes de gastos, identificando que los recursos se apliquen exclusivamente para el cumplimiento de lo estipulado en el convenio.
- Realizar evaluaciones parciales y una final a la conclusión del convenio, así como de impacto de "EL PROGRAMA".
II. Por "EL INSTITUTO":
a) Al titular de (cargo que ocupa el responsable designado), como responsable para realizar las siguientes acciones:
- Efectuar el seguimiento del cumplimiento del objeto del convenio.
- Evaluar el avance en el cumplimiento de las metas previstas en el Anexo Técnico 1 de este convenio.
b) Al titular de (cargo que ocupa el responsable designado), como responsable para la programación de los recursos presupuestarios.
c) Al titular de (cargo que ocupa el responsable designado), como responsable para efectuar las siguientes acciones:
- Llevar a cabo el seguimiento del ejercicio de los recursos presupuestarios.
- Realizar la validación de los documentos que comprueban y justifican el gasto ejercido en cumplimiento a este convenio.
III. Por "LA SECRETARÍA":
Al titular de (cargo que ocupa el responsable designado), como responsable de verificar que la administración, ejercicio y comprobación del gasto de los recursos presupuestarios federales que se suministrarán a "EL INSTITUTO" para el cumplimiento del objeto de este instrumento, se realice de conformidad con los términos estipulados en el mismo.
Novena.- Verificación.
"LAS PARTES" convienen que "EL INEA", por conducto del titular de la Unidad de Administración y Finanzas, así como la DPAyE, quien coordinará centralmente "EL PROGRAMA", podrán verificar, en cualquier momento durante la vigencia del mismo, el cumplimiento de los compromisos contraídos por "EL INSTITUTO".
Décima.- Prohibición del uso de los recursos en fines distintos a los del objeto del convenio.
"LAS PARTES" se obligan a canalizar los recursos objeto del presente convenio en los términos de "EL PROGRAMA", "LAS REGLAS", en consideración a que es un programa de carácter público, que no es patrocinado ni promovido por partido político alguno y sus recursos provienen de los impuestos que pagan todos los contribuyentes, por lo tanto en la papelería, documentación oficial, así como en la publicidad, promoción y difusión de "EL PROGRAMA" y "LAS PARTES" deberán incluir claramente visible y audible la siguiente leyenda:
"Este programa es público ajeno a cualquier partido político. Queda prohibido el uso para fines distintos a los establecidos en el programa". Quien haga uso indebido de los recursos de este programa deberá ser denunciado y sancionado de acuerdo con la ley aplicable y ante la autoridad competente.
Décima Primera.- Relación Laboral.
Queda expresamente estipulado que el personal técnico y administrativo que participe por parte de "EL INSTITUTO" en la realización del objeto de este convenio, continuará bajo su dependencia directa y, por lo tanto, dicho personal no tendrá relación alguna de carácter laboral con "EL INEA", quedando éste liberado de cualquier responsabilidad que pudiere presentarse en materia administrativa, de trabajo y seguridad social. En consecuencia, "EL INSTITUTO" cubrirá, en su caso, los gastos de transportación y viáticos de su personal que intervenga en el desarrollo de los servicios y proyectos de trabajo que se deriven del cumplimiento del convenio.
Décima Segunda.- Control y Vigilancia.
"LAS PARTES" reconocen que el control y vigilancia de los recursos federales, que se ministren mediante este convenio, corresponde a la Secretaría de Hacienda y Crédito Público (SHCP), la Secretaría de la Función Pública (SFP), la Auditoría Superior de la Federación (ASF), así como al Órgano Interno de Control de la entidad federativa y su Órgano Técnico de Fiscalización Local, conforme a las atribuciones que les confiere la Ley Orgánica de la Administración Pública Federal, la Ley de Fiscalización y Rendición de Cuentas de la Federación y demás disposiciones aplicables.
La SFP, con base en el Acuerdo de Coordinación y en el Programa Anual de Trabajo que suscriba a través de la Unidad de Operación Regional y Contraloría Social con la entidad federativa, realizará en coordinación con el Órgano Estatal de Control, las acciones señaladas en el párrafo anterior. Dicho órgano, podrá realizar directamente las revisiones acordadas con los recursos, y deberá:
I. Informar a la SFP del resultado de sus revisiones y, en su caso, los procesos de responsabilidades y aplicación de sanciones a las que haya lugar contra las servidoras públicas estatales.
II. Presentar las denuncias penales que deriven del resultado de las auditorías practicadas y, en su caso, apoyar a la SFP en el caso de que ésta las presente.
Las responsabilidades administrativas, civiles y penales que deriven de las afectaciones a la hacienda pública federal en las que, en su caso, incurran las personas servidoras públicas federales o locales, así como los particulares, serán sancionados en los términos de la legislación aplicable.
Décima Tercera.- Transparencia.
"EL INEA", observando lo dispuesto en el artículo (precisar) del Presupuesto de Egresos de la Federación para el Ejercicio Fiscal 2023, así como en la Ley General de Transparencia y Acceso a la Información Pública y Ley Federal de Transparencia y Acceso a la Información Pública, hará públicas las acciones que se ejecuten con los recursos presupuestarios a que se refiere la cláusula Segunda, inciso a) del presente convenio, a través de su portal de transparencia, incluyendo los avances físico-financieros. "EL INSTITUTO" se compromete por su parte a difundir dicha información al interior de la entidad federativa a través de su portal de transparencia.
"LAS PARTES" acuerdan en tratar como confidencial toda la información intercambiada o acordada con motivo del presente instrumento, excepto aquella que deba considerarse pública en términos de las disposiciones jurídicas aplicables en materia de transparencia y acceso a la información pública.
Por lo que se refiere al tratamiento, resguardo y transmisión de datos personales, "LAS PARTES" se comprometen a observar la normativa aplicable en dicha materia.
Décima Cuarta.- Aviso de Confidencialidad.
Para efectos de lo dispuesto en los artículos 68 y 116 de la Ley General de Transparencia y Acceso a la Información Pública y 16 y 113 de la Ley Federal de Transparencia y Acceso a la Información Pública, la Ley Federal de Protección de Datos Personales en Posesión de Sujetos Obligados y las disposiciones que de ellas emanen, "LAS PARTES" reconocen y aceptan expresamente que la forma y términos en que cualquier información que se considere como datos de los usuarios serán protegidos y tratados conforme a lo establecido en las referidas leyes.
Décima Quinta.- Interpretación y Asuntos no Previstos.
"LAS PARTES" manifiestan su conformidad para interpretar y resolver, de común acuerdo, las dudas que surjan respecto de la ejecución y cumplimiento del presente convenio, así como a sujetar lo no previsto en el mismo a lo estipulado en "LAS REGLAS", el presente convenio, las disposiciones aplicables del Presupuesto de Egresos de la Federación para el Ejercicio Fiscal 2023 y demás disposiciones legales que resulten aplicables. Las decisiones que se tomen deberán hacerse constar por escrito y formarán parte integrante de este documento.
Décima Sexta.- Terminación Anticipada.
"LAS PARTES" acuerdan que el presente convenio podrá darse por terminado de manera anticipada, cuando se presente alguna de las causas siguientes:
I. Por cumplirse el objeto para el que fue celebrado.
II. Por acuerdo de "LAS PARTES".
III. Por caso fortuito o fuerza mayor, debidamente acreditado por la parte que la invoque.
IV. Por presentarse razones de austeridad de orden público.
En el caso consignado en la fracción IV, "EL INEA" se obliga a notificar a "EL INSTITUTO" con 10 (diez) días hábiles de anticipación a la fecha que surta efectos la terminación, sin que se requiera declaración judicial previa para su procedencia.
La terminación anticipada se hará constar por escrito debidamente firmado por los representantes legales de "LAS PARTES" facultados para ello.
Décima Séptima.- Causas de Rescisión.
"LAS PARTES" acuerdan que el presente instrumento podrá rescindirse, entre otras causas, cuando se presente alguna de las siguientes:
I. Por destinar "EL INSTITUTO" los recursos presupuestarios a fines distintos a los establecidos en el convenio.
II. Por incumplimiento de las obligaciones contraídas en el presente instrumento.
Décima Octava.- Modificación del Convenio.
El presente convenio podrá modificarse de común acuerdo por "LAS PARTES" durante su vigencia mediante el instrumento modificatorio que ambas determinen, el cual una vez firmado pasará a formar parte integrante del presente convenio.
Décima Novena.- Recursos no Devengados.
"EL INSTITUTO" se obliga a gestionar la línea de captura a través de la Dirección General de "EL INEA", para realizar los reintegros de los recursos presupuestarios no devengados al 31 de diciembre del ejercicio fiscal 2023, en su totalidad incluyendo los rendimientos financieros que generen, dentro de los 15 (quince) días naturales siguientes al cierre del ejercicio fiscal correspondiente conforme a las disposiciones normativas aplicables e informar a "EL INEA de esta transacción. De no cumplir en tiempo con esa obligación, "EL INSTITUTO" cubrirá las cargas financieras que establezca la TESOFE por devolución extemporánea de recursos no devengados. Además, el servidor público de "EL INSTITUTO" que tenga a su cargo dicha obligación incurrirá en responsabilidad administrativa de conformidad con las disposiciones legales aplicables, por lo que podrá hacerse acreedor a la sanción correspondiente, lo anterior, conforme a lo dispuesto en los artículos 54 de la Ley Federal de Presupuesto y Responsabilidad Hacendaria y el 85 de su Reglamento.
Vigésima.- Vigencia.
El presente convenio surtirá sus efectos legales a partir de la fecha de su firma y concluirá el 31 de diciembre de 2023, con excepción de:
I. Los plazos correspondientes a las obligaciones de "LA SECRETARÍA" en cuanto a informar y documentar la aplicación y evaluación de los recursos federales que le fueron ministrados.
II. Lo establecido en los instrumentos modificatorios, con estricto apego a las disposiciones jurídicas aplicables.
Vigésima Primera.- Avisos y Notificaciones.
Los avisos que conforme al presente convenio deban comunicarse "LAS PARTES", así como cualquier otra notificación y/o comunicación entre ellas, sólo serán válidas cuando se realicen por escrito con acuse de recibo en los domicilios señalados en las declaraciones de este instrumento.
En caso de que cualquiera de "LAS PARTES" cambie de domicilio deberá de notificarlo a la otra, dentro de los 5 (cinco) días hábiles a que tenga verificativo dicho cambio; de no ser así, cualquier notificación realizada en los domicilios señalados en las declaraciones de este convenio, será considerada como efectivamente realizada.
Vigésima Segunda.- Contraloría Social.
"LAS PARTES" reconocen a la Contraloría Social como un mecanismo de participación social cuya finalidad es la transparencia y control de rendición de cuentas, conforme a lo dispuesto en el numeral 7.2 de "LAS REGLAS".
Vigésima Tercera.- Jurisdicción.
Para la interpretación, ejecución y cumplimiento del presente convenio, que no pueda resolverse en los términos estipulados en el mismo, "LAS PARTES" se someterán a las leyes vigentes y tribunales federales competentes con sede en la Ciudad de México, renunciando, desde ahora, a cualquier otro fuero que les pudiera corresponder en razón de sus respectivos domicilios presentes o futuros.
Previa lectura de "LAS PARTES" y con pleno conocimiento del contenido y alcance legal del presente convenio, lo firman de conformidad, en cuatro ejemplares en la Ciudad de México, el día____ de _____ de 202__.
| Por: "EL INEA" (nombre y apellidos) Titular de la Unidad de Administración y Finanzas | | Por: "LA SECRETARÍA" (nombre y apellidos) |
| (nombre y apellidos) Director/a de Prospectiva, Acreditación y Evaluación | | (nombre y apellidos) |
| Por: "EL INSTITUTO" (nombre y apellidos) |
Anexo Técnico 1 integrante del Convenio Específico de Colaboración, celebrado entre "EL INEA", "LA SECRETARÍA" y "EL INSTITUTO", con fecha____ de _____ de 202__ .
| Nivel | Total de UCN´S | Atendidos |
| Alfabetización | | |
| Primaria | | |
| Secundaria | | |
| Meta total anual | | |
Leído que fue el presente Anexo Técnico 1 por "LAS PARTES" lo firman de conformidad en tres ejemplares, en la Ciudad de México, el día____ de _____ de 202__ .
| Por: "EL INEA" (nombre y apellidos) Titular de la Unidad de Administración y Finanzas | | Por: "LA SECRETARÍA" (nombre y apellidos) |
| (nombre y apellidos) Director/a de Prospectiva, Acreditación y Evaluación | | (nombre y apellidos) |
| Por: "EL INSTITUTO" (nombre y apellidos) |
Anexo Técnico 2 integrante del Convenio Específico de Colaboración, celebrado entre "EL INEA", "LA SECRETARÍA" y "EL INSTITUTO" con fecha____ de _____ de 202__ .
| ENTIDAD |
| Anexo Técnico 2 del Convenio Específico de Colaboración PRESUPUESTO |
| Presupuesto Ramo 11. Educación Pública |
| Proyecto | Monto Anual |
| Atención a la Demanda | |
| Acreditación | |
| Formación | |
| Plazas Comunitarias | |
| Total asignado en la partida 43801 "Subsidios otorgados a entidades federativas y municipios" | |
Leído que fue el presente Anexo Técnico 2 por "LAS PARTES" lo firman de conformidad en tres ejemplares, en la Ciudad de México, el día____ de _____ de 202__.
| Por: "EL INEA" (nombre y apellidos) Titular de la Unidad de Administración y Finanzas | | Por: "LA SECRETARÍA" (nombre y apellidos) |
| (nombre y apellidos) Director/a de Prospectiva, Acreditación y Evaluación | | (nombre y apellidos) |
| Por: "EL INSTITUTO" (nombre y apellidos) |
Anexo Técnico 3 integrante del Convenio Específico de Colaboración, celebrado entre "EL INEA", "LA SECRETARÍA" "EL INSTITUTO" con fecha ____________de________2023.
Anexo Técnico 3 del Convenio Específico de Colaboración, Recibo de los Recursos
A) Para emitir un recibo timbrado o un Comprobante Fiscal Digital por Internet (CFDI), no existe un formato único, ya que depende de la empresa contratada para el timbrado.
B) Es necesario, que cada recibo timbrado, cumpla con los requisitos establecidos en el artículo 29-A del Código Fiscal de la Federación (CFF), los cuales son los siguientes:
1. RFC del Contribuyente emisor.
2. El número de folio y el sello digital del Servicio de Administración Tributaria, así como el sello digital del contribuyente que lo expide.
3. El lugar y fecha de expedición.
4. RFC del Contribuyente a quien se expida.
5. La cantidad, unidad de medida y clase de los bienes o mercancías o descripción del servicio o del uso o goce que amparen.
6. El valor unitario consignado en número.
7. El importe total consignado en número o letra, conforme a lo siguiente:
a) Cuando la contraprestación se pague en una sola exhibición, en el momento en que se expida el CDFI correspondiente a la operación de que se trate, se señalará expresamente dicha situación, además se indicará el importe total de la operación.
b) Cuando la contraprestación no se pague en una sola exhibición se emitirá un CFDI por el valor total de la operación en el momento en que ésta se realice y se expedirá un CFDI por cada uno de los pagos que se reciban posteriormente, en los términos que establezca el Servicio de Administración Tributaria mediante reglas de carácter general.
c) Señalar la forma en la que se realizó el pago.
8. Los contenidos en las disposiciones fiscales, que sean requeridos y dé a conocer el Servicio de Administración Tributaria, mediante reglas de carácter general.
INSTRUCTIVO PARA REQUISITAR EL CONVENIO ESPECÍFICO DE COLABORACIÓN CON LOS INSTITUTOS ESTATALES
(1) Educación para Adultos (INEA).
(2) Entidad Federativa.
(3) Nombre de la Secretaría de Finanzas o similar del Estado que corresponda.
(4) Nombre del Instituto Estatal que corresponda.
(5) Día, mes y año de suscripción del convenio de coordinación correspondiente.
(6) Día, mes y año de publicación de las Reglas de Operación del Programa Educación para Adultos (INEA).
(7) Señalar el numeral que corresponda de las Reglas de Operación respecto de la celebración del convenio específico de colaboración con los Institutos Estatales.
(8) Número de oficio mediante el cual la Secretaría de Hacienda y Crédito Público (SHCP) comunica la disponibilidad de recursos autorizados al INEA.
(9) Fecha del oficio de autorización de la SHCP.
(10) Señalar algunas de las atribuciones de la Secretaría de Finanzas o similar del Estado que corresponda.
(11) Señalar los artículos de la Ley Orgánica de la Administración Pública del Estado que consigne las facultades de la Secretaría de Finanzas o su similar.
(12) Señalar los artículos de la Ley Orgánica de la Administración Pública del Estado que faculte al titular de la Secretaría de Finanzas o similar la suscripción de convenios de colaboración.
(13) Domicilio de la Secretaría de Educación o similar: calle, colonia, Demarcación Territorial o Municipio, Código Postal y Ciudad o Localidad.
(14) Fecha de publicación en el periódico oficial del Decreto o Ley de Creación del Instituto Estatal.
(15) Indicar el artículo del Decreto o Ley que crea al Instituto Estatal que establece las facultades del organismo.
(16) Indicar el artículo del Decreto o Ley que crea al Instituto Estatal, relativo a la representación legal del organismo.
(17) Domicilio del Instituto Estatal: calle, colonia, Demarcación Territorial o Municipio, Código Postal y Ciudad o Localidad.
(18) Señalar con número y letra el monto que se va a suministrar de acuerdo al objeto del convenio.
(19) Señalar los datos de la cuenta bancaria que será aperturada a nombre del Instituto Estatal (número de cuenta, banco, CLABE, sucursal).
(20) Señalar artículos y fracción del Presupuesto de Egresos de la Federación para el ejercicio fiscal correspondiente.
(21) Día, mes y año de suscripción del convenio.
Anexo 4 Convenio Modificatorio de Colaboración entre el INEA y los Institutos Estatales de Educación para Adultos (IEEA)
CONVENIO MODIFICATORIO AL CONVENIO ESPECÍFICO DE COLABORACIÓN, PARA OPERAR EL PROGRAMA DENOMINADO "EDUCACIÓN PARA ADULTOS (INEA)", QUE CELEBRAN EL INSTITUTO NACIONAL PARA LA EDUCACIÓN DE LOS ADULTOS, EN LO SUCESIVO "EL INEA", REPRESENTADO POR _____________, TITULAR DE LA UNIDAD DE ADMINISTRACIÓN Y FINANZAS Y APODERADO/A LEGAL, ASISTIDO POR ___________________, DIRECTOR/A DE PROSPECTIVA, ACREDITACIÓN Y EVALUACIÓN; EL GOBIERNO DEL ESTADO DE (NOMBRE COMPLETO DE LA ENTIDAD FEDERATIVA), REPRESENTADO POR NOMBRE DE LA SECRETARÍA DE FINANZAS O EQUIVALENTE DEL ESTADO) , EN LO SUCESIVO "LA SECRETARÍA", REPRESENTADA POR SU TITULAR, (NOMBRE DEL/LA SECRETARIO/A DE FINANZAS O EQUIVALENTE DEL ESTADO), ASISTIDO(A) POR (NOMBRE Y APELLIDOS), (CARGO DE QUIEN ASISTE); Y EL (NOMBRE DEL INSTITUTO ESTATAL), EN LO SUCESIVO "EL INSTITUTO", REPRESENTADO POR (NOMBRE Y APELLIDOS), DIRECTOR/A GENERAL (NOMBRE DEL CARGO); A QUIENES DE MANERA CONJUNTA SE LES DENOMINARÁ "LAS PARTES", AL TENOR DE LOS ANTECEDENTES, DECLARACIONES Y CLÁUSULAS SIGUIENTES:
ANTECEDENTES
1. Con fecha____ de _____ de 202__, "LAS PARTES" suscribieron un Convenio Específico de Colaboración para Operar el Programa denominado "EDUCACIÓN PARA ADULTOS (INEA)", en adelante "EL CONVENIO", con objeto de que "EL INEA" proporcionara recursos presupuestarios a "EL INSTITUTO", para que éste los aplique al programa mencionado, que opera en el Estado de (NOMBRE COMPLETO DE LA ENTIDAD FEDERATIVA), mediante el cual proporciona los servicios de alfabetización, de educación primaria y secundaria para adultos a fin de cubrir las metas especificadas en el Anexo Técnico 1 de "EL CONVENIO".
2. En la Cláusula Segunda de "EL CONVENIO", se estableció entre otras obligaciones de "EL INEA", la ministración de la cantidad de $(EN NÚMERO Y LETRA), a efecto de que "EL INSTITUTO" la aplicara al cumplimiento del objeto de "EL CONVENIO".
3. El artículo 22, fracción XX, del Estatuto Orgánico del Instituto Nacional para la Educación de los Adultos, publicado en el Diario Oficial de la Federación el 18 de octubre del 2019, establece, entre otras facultades de la Unidad de Administración y Finanzas, la de coordinar la gestión del presupuesto en materia de servicios personales, materiales y financieros del Ramo 11 Educación Pública, (Oficinas Centrales, y sus Unidades de Operación ) y del Ramo 33 Fondo de Aportaciones para la Educación Tecnológica y de Adultos (FAETA), de los Institutos Estatales para la Educación de los Adultos, a fin de contar con la aprobación de las dependencias globalizadoras para su inclusión en el Presupuesto de Egresos de la Federación.
4.. En la Cláusula Vigésima de "EL CONVENIO" se estableció que su vigencia iniciaría a partir de la fecha de su firma y concluiría el día 31 de diciembre de 2023.
6. En virtud de que "EL INEA" ha sido objeto de diversos ajustes presupuestales, se ha llevado a cabo una adecuación a su presupuesto autorizado vía Ramo 11 para operar los diferentes proyectos estratégicos, a través de la partida 43801 "Subsidios otorgados a entidades federativas y municipios"
DECLARACIONES
I.- "EL INEA", a través de su representante declara que:
I.1.- Es un organismo público descentralizado de la Administración Pública Federal, con personalidad jurídica y patrimonio propio, creado por Decreto Presidencial publicado en el Diario Oficial de la Federación el 31 de agosto de 1981, y su última reforma publicada en el mismo órgano informativo el 23 de agosto de 2012.
I.2.- Tiene como objeto promover y realizar acciones para organizar e impartir la educación para adultos, a través de la prestación de los servicios de alfabetización, educación primaria, secundaria, la formación para el trabajo y las demás que determinen las disposiciones jurídicas y los programas aplicables, apoyándose en la participación y la solidaridad social.
I.3.- Cuenta con facultades legales para suscribir el presente convenio, en términos de lo dispuesto en los artículos 22, fracción I y 59, fracción I de la Ley Federal de las Entidades Paraestatales; 16, fracción I de su referido Decreto de Creación y 15, fracción XIV de su Estatuto Orgánico publicado en el Diario Oficial de la Federación el 18 de octubre de 2019.
I.4.- El Titular de la Unidad de Administración y Finanzas y Apoderado Legal, ____________, cuenta con facultades para suscribir el presente Convenio, en términos de la escritura pública número _______ de fecha ___ de ______ de _____, pasada ante la fe del notario público _____ de la Ciudad de México, Lic.___________.
I.5.- Para los efectos del presente convenio, señala como su domicilio legal el edificio ubicado en la calle Francisco Márquez número 160, colonia Condesa, Demarcación Territorial Cuauhtémoc, código postal 06140, en la Ciudad de México.
II.- "EL GOBIERNO DEL ESTADO", a través de "LA SECRETARÍA", declara que:
II.1.- Es una entidad libre y soberana que forma parte integrante de la Federación, de conformidad con lo establecido en los artículos 40 y 43 de la Constitución Política de los Estados Unidos Mexicanos y artículo (s) _______ de la Constitución Política del Estado de (ENTIDAD FEDERATIVA).
II.2.- Tiene entre sus atribuciones suscribir todos los instrumentos y actos jurídicos relativos a sus atribuciones y representar al Titular del Ejecutivo en la celebración de negociaciones y convenios que involucren transferencias de fondos ante la Federación, los estados y entidades u organismos de los sectores paraestatal y privado, conforme a lo dispuesto por el/los artículo(s) (artículos de la Secretaría de Finanzas o equivalente) previstos en la (Ley Orgánica de la Administración Pública Estatal o equivalente).
II.3.- Su titular cuenta con las facultades legales necesarias para celebrar el presente convenio, en términos de lo dispuesto por el/los artículo (s) (señalar los artículos de la Ley Orgánica de la Administración Pública o equivalente del Estado que faculte al titular de la Secretaría de Finanzas o similar la suscripción de convenios).
II.4.- Para los efectos del presente convenio, señala como su domicilio legal el ubicado en (domicilio, incluyendo Código Postal, Municipio y nombre de la entidad federativa).
III.- "EL INSTITUTO", a través de su representante declara que:
III.1.- Es un organismo público descentralizado de la Administración Pública del Estado de ENTIDAD FEDERATIVA, con personalidad jurídica y patrimonio propio, creado por (Ley, Decreto o Acuerdo), publicado en periódico oficial del Estado de (ENTIDAD FEDERATIVA) de fecha (día) de (mes) del (año), que tiene por objeto (describir el objeto del IEEA correspondiente).
III.2.- Para el cumplimiento de su objeto y conforme a lo establecido por el artículo (indicar el artículo del Decreto, Acuerdo o Ley que crea al Instituto Estatal que establece las facultades del organismo), tiene como atribuciones (describir las atribuciones del IEEA).
III.3.- Cuenta con facultades legales para suscribir el presente instrumento, en términos de lo previsto por el/los artículo/s (indicar el artículo del Decreto o Ley que crea al Instituto Estatal, relativo a la representación legal del organismo).
III.4.- Para los efectos de este convenio, señala como su domicilio legal el ubicado en (domicilio del Instituto Estatal: calle, colonia, demarcación territorial o Municipio, código postal y Ciudad o Localidad).
En mérito de los antecedentes y declaraciones antes referidas, "LAS PARTES" convienen en suscribir el presente instrumento al tenor de las siguientes:
IV. De "LAS PARTES":
Única.- Las modificaciones a "EL CONVENIO" se ajustan a lo establecido en los antecedentes y a lo estipulado en su Cláusula Segunda.
De conformidad con los referidos antecedentes y declaraciones, "EL INEA", "EL INSTITUTO" y "LA SECRETARÍA", otorgan las siguientes:
CLÁUSULAS
Primera.- Es objeto del presente Convenio Modificatorio la (reducción y/o ampliación) de los recursos en virtud de los ajustes presupuestales de que ha sido sujeto "EL INEA" y con la finalidad de dar continuidad a los servicios de alfabetización, educación primaria y secundaria para adultos dentro del programa denominado "EDUCACIÓN PARA ADULTOS (INEA)", consecuentemente "LAS PARTES" acuerdan modificar la meta y la asignación presupuestal a nivel proyecto y partida establecidos en los Anexos Técnicos 1 y 2 de "EL CONVENIO", respectivamente.
Segunda.- Se modifica el párrafo primero del inciso a) de la cláusula Segunda de "EL CONVENIO", para quedar como sigue:
a) Ministrar la cantidad de $(EN NÚMERO Y LETRA), que tiene el carácter de recurso presupuestal federal proveniente del Ramo Administrativo 11 "Educación Pública", con cargo a su presupuesto del ejercicio fiscal 2023, a efecto de que "EL INSTITUTO" la aplique al cumplimiento del objeto de "EL CONVENIO", de acuerdo con el desglose programático presupuestal que se precisa en el Anexo Técnico 2, el cual firmado por "LAS PARTES" se integra al mismo.
Tercera.- Se modifican los Anexos Técnicos 1 y 2 de "EL CONVENIO", para quedar como los que se adjuntan al presente instrumento.
Cuarta.- Con excepción de las modificaciones referidas en las cláusulas Segunda y Tercera antes señaladas, "LAS PARTES" ratifican los términos establecidos en todas y cada una de las cláusulas de "EL CONVENIO".
Quinta.- El presente Convenio Modificatorio, surtirá sus efectos a partir del día de su firma y concluirán el día 31 de diciembre de 2023.
Previa lectura y con pleno conocimiento de su contenido, alcance y valor legal, "LAS PARTES" suscriben el presente Convenio por (duplicado/triplicado/etc,) en la Ciudad de México, el día (día) de (mes) de 2023.
| Por: "EL INEA" | Por: "LA SECRETARÍA" |
| (nombre y apellidos) Titular de la Unidad de Administración y Finanzas y Apoderado Legal | (nombre y apellidos) (cargo) |
| | |
| (nombre y apellidos) Director/a de Prospectiva, Acreditación y Evaluación | (nombre y apellidos) (cargo) |
| Por: "EL INSTITUTO" |
| (nombre y apellidos) |
LAS FIRMAS QUE APARECEN EN ESTA FOJA, FORMAN PARTE DEL CONVENIO MODIFICATORIO DE COLABORACIÓN PARA OPERAR EL PROGRAMA DENOMINADO EDUCACIÓN PARA ADULTOS (INEA), DE FECHA___________________ .
Anexo Técnico 1 que forma parte integrante del Convenio Modificatorio, celebrado entre "EL INEA", "LA SECRETARÍA" y "EL INSTITUTO" con fecha 31 de diciembre 2023.
| Nivel | Total de UCNs |
| Alfabetización* | |
| Primaria | |
| Secundaria | |
| Meta total Anual | |
Leído que fue el presente Anexo Técnico 1 por "LAS PARTES" lo firman por (duplicado/triplicado/etc,) en la Ciudad de México, el día 31 de diciembre de 2023.
| Por: "EL INEA" | Por: "LA SECRETARÍA" |
| (nombre y apellidos) Titular de la Unidad de Administración y Finanzas y Apoderado Legal | (nombre y apellidos) (cargo) |
| | |
| (nombre y apellidos) Director/a de Prospectiva, Acreditación y Evaluación | (nombre y apellidos) (cargo) |
| Por: "EL INSTITUTO" |
| (nombre y apellidos) |
Anexo Técnico 2 que forma parte integrante del Convenio Modificatorio, celebrado entre "EL INEA", "LA SECRETARÍA" y "EL INSTITUTO" con fecha 31 de diciembre 2023.
Anexo Técnico 2 del Convenio Modificatorio
PRESUPUESTO
| Presupuesto Ramo 11. Educación Pública |
| Proyecto | Monto Anual |
| Atención a la Demanda | |
| Formación | |
| Acreditación | |
| Plazas Comunitarias | |
| Total modificado en la partida 43801 "Subsidios otorgados a entidades federativas y municipios" | |
Leído que fue el presente Anexo Técnico 2 por "LAS PARTES" lo firman por duplicado/triplicado/etc, en la Ciudad de México, el día _____________________.
| Por: "EL INEA" | Por: "LA SECRETARÍA" |
| (nombre y apellidos) Titular de la Unidad de Administración y Finanzas y Apoderado Legal | (nombre y apellidos) (cargo) |
| | |
| (nombre y apellidos) Director/a de Prospectiva, Acreditación y Evaluación | (nombre y apellidos) (cargo) |
| Por: "EL INSTITUTO" |
| (nombre y apellidos) |
Anexo 5 Convocatoria para la Inscripción de Personas voluntarias beneficiarias del subsidio
Las presentes bases regularan la participación de los ciudadanos en la convocatoria pública 2023 emitida por el Instituto Nacional de Educación para Adultos (INEA); desde la emisión de la misma, hasta su conformación, por lo que este documento se integra por los siguientes apartados:
El INEA busca garantizar que las personas de 15 años o más que lo requieran tengan la oportunidad de alfabetizarse o concluir la educación primaria o secundaria, así como desarrollar e impulsar modelos de atención que resulten apropiados para la población y que favorezca la adquisición de competencias digitales, tanto en sus educandos como en las personas que apoyen las labores educativas.
Con fundamento en el artículo 3o. de la Constitución Política de los Estados Unidos Mexicanos, que establece que toda persona tiene derecho a la educación, así como la Ley General de Educación en su artículo 14, 70 y 71 donde, respectivamente, reconoce a las niñas, niños, adolescentes, jóvenes y adultos como sujetos de la educación como prioridad del Sistema Educativo Nacional y, a su vez, dispone que la educación para personas adultas será considerada a lo largo de la vida y está destinada a la población de 15 años o más que no hayan cursado o concluido la educación primaria y secundaria.
Objetivo General
Incorporación de toda persona física que quiera participar como voluntaria beneficiaria del subsidio como apoyo para brindar servicios educativos de alfabetización, primaria y secundaria para personas jóvenes y adultas de 15 años o más, en situación de rezago educativo y que cumpla con los requisitos establecidos en esta convocatoria.
Cobertura
Comprende el apoyo para la atención educativa en los municipios de __________________ y con la disponibilidad de espacios conforme a lo siguiente:
| Actividad de apoyo para la atención educativa | Número de apoyos a asignar |
| Persona voluntaria beneficiaria del subsidio que apoya como asesor educativo hispanohablante. | |
| Persona voluntaria beneficiaria del subsidio que apoya en la aplicación de exámenes. | |
| Persona voluntaria beneficiaria del subsidio que apoya la formación. | |
| Persona voluntaria beneficiaria del subsidio que apoya como operativo territorial. | |
| Persona voluntaria beneficiaria del subsidio que apoya en los procesos de control escolar y verificación. | |
| Persona voluntaria beneficiaria del subsidio que apoya los servicios educativos en Plaza Comunitaria | |
Subsidio
La participación en este programa genera la entrega de un apoyo económico (subsidio capítulo 4000) si cumple con los requisitos establecidos en la presente convocatoria de acuerdo a las Reglas de operación vigentes.
Etapas del proceso
Para continuar en el proceso se debe acreditar con la etapa inmediata anterior de manera obligatoria.
Etapa 1. Atención de rezago educativo por territorio
Etapa 2. Recepción de la documentación
Etapa 3. Formación Inicial
Etapa 4. Incorporación al padrón de persona voluntaria beneficiaria del subsidio
Etapa 5. Inicio de las actividades
Descripción de las etapas:
Etapa 1. Atención de rezago educativo por territorio
Los IEEA´s o UO del INEA, establecerán el número de personas voluntarias beneficiarias del subsidio, de acuerdo a las necesidades del servicio educativo en el territorio.
Que el aspirante declare que está dispuesto a apoyar el servicio, donde se focalice la necesidad de atención en rezago educativo de acuerdo a lo establecido por el IEEA o UO del INEA.
Etapa 2. Recepción de la documentación
Requisitos del aspirante como persona voluntaria beneficiaria del subsidio:
Los requisitos y documentos generales que deberán ser presentados por las(os) interesadas(os) en ser aspirantes a personas voluntarias beneficiarias del subsidio, por el apoyo a los servicios educativos del INEA, los IEEA o UO del lNEA son:
· Llenar el formato de Registro como aspirante a persona voluntaria beneficiaria del subsidio:
· Ser mayor de edad.
· Contar con estudios de nivel medio superior concluidos o equivalentes. En el caso de apoyo a los servicios educativos en asesoría bilingüe (alfabetización), el nivel de estudios mínimo requerido será de secundaria concluida, adicionalmente deberá de tener dominio y conocimiento en la lengua materna en la que alfabetizará.
· Presentar en original y copia la siguiente documentación:
1. Identificación oficial vigente con fotografía
2. CURP
3. Comprobante de domicilio
4. Comprobante de estudios
Solamente se aceptará documentación completa, legible, sin tachaduras, ni enmendaduras, la cual deberá ser cotejada contra el original en cualquier momento
| Actividad | Fecha | Responsable | Área, ubicación, correo electrónico, teléfono y extensión |
| Recepción de solicitudes para Aspirantes a personas voluntarias beneficiarias de los subsidios en el programa de educación para adultos | | Los IEEA, Unidades de Operación y Coordinaciones de Zona | Oficinas del IEEA y/o Unidades de operación y Coordinaciones de Zona en el estado de...........................ubicadas en .................................................................................................. |
| Revisión de la documentación, Formato del registro del aspirante para ser persona voluntaria beneficiaria del subsidio y determinación de quien cumple con los requisitos. | | Los IEEA, Unidades de Operación | Oficinas del IEEA y/o Unidades de Operación |
| Publicación de resultados de la etapa 1 | | Los IEEA, Unidades de Operación | Página de internet del IEEA en el estado de ............https://www.ieea.gob.mx/ |
Etapa 3. Formación Inicial
Para los aspirantes que acreditaron la etapa 2 recibirán la formación inicial, de acuerdo a lo siguiente
| Actividad | Fecha | Responsable | Área, ubicación, correo electrónico, teléfono y extensión |
| Formación inicial | | Los IEEA, Unidades de Operación y Coordinaciones de Zona | Oficinas del IEEA y/o Unidades de operación y Coordinaciones de Zona en el estado de...........................ubicadas en .................................................................................................. |
| Determinación de quien acredita la formación inicial | | Los IEEA, Unidades de Operación | Oficinas del IEEA y/o Unidades de operación en el estado de...........................ubicadas en |
| Publicación de los resultados de la Formación inicial | | Los IEEA, Unidades de Operación | Página de internet del IEEA en el estado de ............https://www.ieea.gob.mx/ |
Etapa 4. Incorporación al padrón de persona voluntaria beneficiaria del subsidio
Para los aspirantes que acreditaron la etapa 3, se deberán seguir las siguientes actividades para el registro del padrón de personas voluntarias beneficiarias del subsidio.
| Actividad | Fecha | Responsable | Área, ubicación, correo electrónico, teléfono y extensión |
| Firma de carta de participación voluntaria de la persona beneficiaria del subsidio. | | Los IEEA, Unidades de Operación y Persona voluntaria beneficiaria del subsidio | Oficinas del IEEA y/o Unidades de operación y Coordinaciones de Zona en el estado de...........................ubicadas en .................................................................................................. |
| Registro de la persona voluntaria beneficiaria del subsidio en el sistema de control escolar. | | Los IEEA, Unidades de Operación | Oficinas del IEEA y/o Unidades de operación en el estado de...........................ubicadas en |
| Gestión administrativa para entrega del subsidio a través de un medio bancario | | Los IEEA, Unidades de Operación y Persona voluntaria beneficiaria del subsidio | Oficinas del IEEA y/o Unidades de operación y Coordinaciones de Zona en el estado de...........................ubicadas en |
Etapa 5. Inicio de las actividades
Las personas voluntarias beneficiarias del subsidio inician actividades de apoyo a los servicios educativos.
Las personas voluntarias beneficiarias del subsidio, tendrán las siguientes obligaciones:
- Recibir y acreditar las formaciones o actualizaciones que le sean requeridas.
- Realizar las actividades asignadas en el apoyo a los servicios educativos en que fue vinculada como la persona voluntaria beneficiaria del subsidio, conforme a los criterios establecidos en el anexo 1 de las Reglas de Operación del Programa.
- Mantener una conducta apegada a los valores de respeto a los derechos humanos, no discriminación, tolerancia e igualdad de género.
- Guardar estricta confidencialidad respecto a los datos personales de las personas educandas.
- No hacer mal uso de la información y documentos oficiales a los que tienen acceso.
- Conservar los espacios y no dañar el mobiliario y equipo donde se ofrece el servicio educativo.
- Cuidar y hacer buen uso de los materiales educativos que se le proporcionan.
7. Confidencialidad y protección de datos
Los datos personales de las personas aspirantes a beneficiarias y la información adicional generada y administrada, se regirá por lo establecido en la Ley General de Transparencia y Acceso a la Información Pública
Una vez que las personas solicitantes a ser beneficiarias son incorporadas al programa social, formarán parte de un Padrón de Personas Beneficiarias, que, conforme a lo establecido por la Ley General de Desarrollo Social, será de carácter público, siendo reservados sus datos personales, de acuerdo a la Ley General de Protección de Datos Personales en Posesión de Sujetos Obligados, los cuales en ningún caso podrán emplearse para propósitos de proselitismo político, religioso o comercial, ni para ningún otro fin distinto al establecido en las reglas de operación del programa social.
8. Disposiciones finales
En caso de existir alguna inconformidad, queja o denuncia derivada del proceso de admisión en esta convocatoria, las personas interesadas deberán presentar por escrito su inconformidad, señalando su nombre completo, dirección para recibir notificaciones, teléfono de contacto, los presuntos hechos que constituyen su inconformidad o queja, adjuntando los documentos relacionados con el asunto.
La participación de mujeres y hombres en la solicitud y elegibilidad de los apoyos que proporciona el presente Programa, será en igualdad de condiciones y oportunidades, por lo que, ser mujer u hombre no será motivo de restricción para la participación y elegibilidad en la obtención de los apoyos; asimismo, buscará fomentar la igualdad de oportunidades entre mujeres y hombres, y el respeto a los derechos humanos.
La participación en este programa es de carácter solidario y voluntario, y el apoyo económico proviene de un subsidio establecido conforme a las reglas de operación vigentes, por lo que esto no genera ninguna relación laboral ni compromisos contractuales con la institución.
Todos los formatos y trámites a realizar son gratuitos, se anexan formatos a la presente convocatoria.
Lugar y Fecha.
Anexo 6 Diagrama de Flujo de la Persona educanda.
Anexo 7 Diagrama de Flujo de la Persona voluntaria beneficiaria del subsidio.
Anexo 8 Formato de registro de inscripción de la persona educanda
Anexo 9 Formato de registro del/de la aspirante para ser persona voluntaria beneficiaria del subsidio.
Anexo 10 Formato de registro de la persona voluntaria beneficiaria del subsidio.
_______________________