ACUERDO por el que se emiten las Reglas de Operación del Programa de Atención a Personas con Discapacidad, para el ejercicio fiscal 2025.
Al margen un sello con el Escudo Nacional, que dice: Estados Unidos Mexicanos.- Salud.- Secretaría de Salud.
DAVID KERSHENOBICH STALNIKOWITZ, Secretario de Salud, con fundamento en los artículos 39 de la Ley Orgánica de la Administración Pública Federal; 43 y 77 de la Ley Federal de Presupuesto y Responsabilidad Hacendaria; 3, 9, 27, 28, 29, 30 y el Anexo 25 del Presupuesto de Egresos de la Federación para el Ejercicio Fiscal 2025; así como 5, apartado D, fracción IV y 7, fracciones XVI y XXVI del Reglamento Interior de la Secretaría de Salud, y
CONSIDERANDO
Que la Ley Federal de Presupuesto y Responsabilidad Hacendaria dispone en su artículo 77 que, con el objeto de que la administración de los recursos públicos federales se realice con eficiencia, eficacia, economía, honradez y transparencia, el Presupuesto de Egresos de la Federación señalará los programas a través de los cuales se otorguen subsidios y aquellos que deberán sujetarse a reglas de operación, así como los criterios generales aplicables a las mismas;
Que el artículo referido establece que las entidades, a través de sus respectivas dependencias coordinadoras de sector, serán responsables de emitir las reglas de operación, respecto de los programas que inicien su operación en el ejercicio fiscal siguiente o, en su caso, las modificaciones a aquellas que continúen vigentes, a más tardar el 31 de diciembre anterior al ejercicio;
Que, el artículo 43 de la Ley Federal de Presupuesto y Responsabilidad Hacendaria dispone, que en el año en que termina su encargo, el Ejecutivo Federal deberá elaborar anteproyectos de iniciativa de Ley de Ingresos y del proyecto de Presupuesto de Egresos en apoyo al Presidente Electo, a efecto de que éste último los presente a la Cámara de Diputados, y que las obligaciones subsecuentes a la aprobación de la Ley de Ingresos y el Presupuesto de Egresos se deberán realizar conforme a los plazos y procedimientos establecidos siendo que, para el caso de las reglas de operación a que se refiere el artículo 77, el procedimiento no podrá exceder del primer bimestre del ejercicio que corresponda;
Que el organismo descentralizado denominado Sistema Nacional para el Desarrollo Integral de la Familia es una entidad de la Administración Pública Federal, agrupada en el sector coordinado por la Secretaría de Salud, como se desprende del artículo 5, apartado D, fracción IV del Reglamento Interior de la Secretaría de Salud y de la Relación de Entidades Paraestatales de la Administración Pública Federal, publicada en el Diario Oficial de la Federación el 09 de agosto de 2024;
Que en términos de lo dispuesto por el artículo 28 y el Anexo 25, del Presupuesto de Egresos de la Federación para el Ejercicio Fiscal 2025, publicado en el Diario Oficial de la Federación el 24 de diciembre de 2024, el Programa de Atención a Personas con Discapacidad estará sujeto a las reglas de operación que para tal efecto se emitan;
Que la programación y presupuestación del gasto público comprende las actividades que deberán realizar las dependencias y entidades para dar cumplimiento a los objetivos, políticas, estrategias, prioridades y metas con base en indicadores de desempeño, contenidos en los programas que se derivan del Plan Nacional de Desarrollo, y en su caso, de las directrices que la titular del Ejecutivo Federal expida en tanto se elabore dicho Plan, en términos del artículo 24, fracción I de la Ley Federal de Presupuesto y Responsabilidad Hacendaria;
Que el Sistema Nacional para el Desarrollo Integral de la Familia es responsable de la ejecución del Programa de Atención a Personas con Discapacidad, así como de dar seguimiento al cumplimiento de sus objetivos y evaluar sus resultados;
Que el Programa de Atención a Personas con Discapacidad es un instrumento programático que coadyuva a favorecer la modificación y mejora de las circunstancias de carácter social que impiden el desarrollo integral de este grupo poblacional para lograr su incorporación a una vida plena y productiva para hacer cumplir, respetar y proteger su derecho a la salud y asistencia social en condiciones de igualdad y, con ello, contribuye a su desarrollo e inclusión a la sociedad.
Que el Programa de Atención a Personas con Discapacidad no se contrapone, afecta o presenta duplicidad con otros programas y acciones del Gobierno Federal en cuanto a diseño, beneficios, apoyos otorgados y población objetivo;
Que de conformidad a lo dispuesto por el artículo 28, fracción I, inciso h), del Presupuesto de Egresos de la Federación para el Ejercicio Fiscal 2025, publicado en el Diario Oficial de la Federación el 24 de diciembre de 2024, mediante el cual se establece que las Reglas de Operación de los Programas Presupuestarios Anuales sujetos a las mismas como el que a la especie acontece, se promoverán los principios de igualdad, no discriminación, interés superior de la niñez, integridad, integración familiar, igualdad de género, inclusión social de las personas con discapacidad, libre determinación de las comunidades indígenas, protección al medio ambiente, protección a la vida, salud e integridad de las personas, incluyendo el fomento a las condiciones necesarias para que la libertad e igualdad de las personas sean reales y efectivas, según corresponda. Lo que resulta consistente en los imperativos legales de Ley Federal para Prevenir y Eliminar la Discriminación, así como la Ley General de Igualdad entre Mujeres y Hombres. Asimismo, se reconoce la libre autodeterminación de las poblaciones afromexicanas, cualquiera que sea su autodenominación, como parte de la composición pluricultural de la Nación; en congruencia con el Inciso C del Artículo 2 de la Constitución Política de los Estados Unidos Mexicanos;
Que los gastos indirectos que el Sistema Nacional para el Desarrollo Integral de la Familia podrá destinar para el desarrollo de las diversas acciones asociadas con la planeación, operación, supervisión, seguimiento, atención ciudadana y evaluación, entre otros, del Programa de Atención a Personas con Discapacidad, se apegarán a lo establecido en el segundo párrafo del numeral 35 del Manual de Programación y Presupuesto para el Ejercicio Fiscal 2025. El monto destinado a los Gastos Indirectos estará sujeto a la normatividad aplicable, y
Que los gastos del Programa de Atención a Personas con Discapacidad para el Ejercicio Fiscal 2025, se ajustarán a lo establecido en el Presupuesto de Egresos de la Federación para el Ejercicio Fiscal 2025, publicado en el Diario Oficial de la Federación el 24 de diciembre de 2024; en la Ley Federal de Austeridad Republicana, en los Lineamientos en materia de Austeridad Republicana de la Administración Pública Federal, publicados en el Diario Oficial de la Federación el 18 de septiembre de 2020 y en las disposiciones de austeridad que se emitan, he tenido a bien expedir el siguiente
ACUERDO
ARTÍCULO ÚNICO. - Se emiten las Reglas de Operación del Programa de Atención a Personas con Discapacidad, para el Ejercicio Fiscal 2025, formuladas por el Sistema Nacional para el Desarrollo Integral de la Familia.
TRANSITORIO
ÚNICO. - El presente Acuerdo entrará en vigor el día de su publicación.
Dado en la Ciudad de México, a los 7 días del mes de enero de dos mil veinticinco.- El Secretario de Salud, David Kershenobich Stalnikowitz.- Rúbrica.
REGLAS DE OPERACIÓN DEL PROGRAMA DE ATENCIÓN A PERSONAS CON DISCAPACIDAD, PARA EL EJERCICIO FISCAL
2025
CONTENIDO
1. Introducción.
2. Glosario de Términos, Siglas y Acrónimos.
3. Objetivos.
3.1. General.
3.2. Específico.
4. Lineamientos.
4.1. Cobertura.
4.2. Población Objetivo.
4.3. Beneficiarios del Programa.
4.3.1. Requisitos para las Instancias Ejecutoras del Programa.
4.3.2. Procedimiento de Selección.
4.4. Características de los Apoyos y Vertientes.
4.5. De los Proyectos del Programa.
4.5.1. De los Proyectos.
4.5.2. Modificaciones de Proyectos.
4.5.3. Del Padrón de la Población Objetivo Beneficiada.
4.5.4. Indicadores de los Proyectos.
4.6. Derechos, Obligaciones y Sanciones por Incumplimiento.
4.6.1. Derechos de las Personas con Discapacidad.
4.6.2. Obligaciones.
4.6.2.1. Obligaciones de las Personas con Discapacidad.
4.6.2.2. Obligaciones de las Instancias Ejecutoras del Programa
4.6.2.3. Obligaciones de la Instancia Normativa.
4.6.2.4. Obligaciones de la Instancia Coordinadora Nacional del Programa.
4.6.3. Sanciones por Incumplimiento.
4.7. Participantes.
4.7.1. Instancias Ejecutoras.
4.7.2. Instancia Normativa.
4.7.3. Instancia Coordinadora Nacional del Programa.
5. Operación.
5.1. Proceso.
5.1.1. Diagrama de Flujo del Proceso.
5.2. Gastos para la Operación de Contraloría Social.
5.3. Criterios para el Esquema de Complementariedad.
5.4. Coordinación Interinstitucional.
6. Criterios para la Asignación de Subsidios a Proyectos.
6.1. Asignación de Recursos para la Atención de Proyectos Estatales en Materia de Discapacidad.
6.2. Asignación de Subsidios para la Atención de Proyectos Especiales y de Alto Impacto, Situaciones de Contingencia o Emergencia y/o Políticas Públicas.
6.3. Recursos Adicionales.
7. Ejecución.
7.1. Ejercicio de los Subsidios.
7.1.1. Comprobación del Gasto.
7.2. Avances Físico-Financieros.
7.3. Informe Final de Resultados.
8. Auditoría, Control y Vigilancia.
9. Evaluación.
9.1. Evaluación Interna.
9.2. Evaluación Externa.
10. Transparencia.
11. Participación Social.
11.1. Participación en Proyectos.
11.2. Contraloría Social.
12. Quejas y Denuncias.
13. Anexos.
1. Introducción.
La Constitución Política de los Estados Unidos Mexicanos, en concordancia con la Convención sobre los Derechos de las Personas con Discapacidad, prevé en su artículo 1o. que todas las autoridades, en el ámbito de sus competencias, tienen la obligación de promover, respetar, proteger y garantizar los derechos humanos de conformidad con los principios de universalidad, interdependencia, indivisibilidad y progresividad, y establece que queda prohibida toda discriminación motivada por origen étnico o nacional, el género, la edad, las discapacidades, la condición social, las condiciones de salud, la religión, las opiniones, las preferencias sexuales, el estado civil o cualquier otra que atente contra la dignidad humana y tenga por objeto anular o menoscabar los derechos y libertades de las personas; asimismo, en su artículo 4o., párrafos cuarto y quinto, establece los derechos humanos que toda persona tiene a la protección de la salud y a un medio ambiente sano para su desarrollo y bienestar, aspiración que el Estado debe materializar y garantizar en beneficio de toda la población mexicana.
La Organización de las Naciones Unidas ha desarrollado la Estrategia de las Naciones Unidas para la Inclusión de la Discapacidad donde se establece que "la integración de la discapacidad, en combinación con medidas específicas, constituye la estrategia clave para lograr la inclusión y el empoderamiento de las personas con discapacidad y sus derechos humanos. La integración de un enfoque de la discapacidad basado en los derechos humanos consiste en asegurar que los derechos de las personas con discapacidad se incorporen en la labor de la Organización, velar por la participación significativa de estas personas y evaluar los efectos que pueda tener sobre ellas cualquier política o programa. También es un modo de lograr que las preocupaciones y experiencias de las personas con discapacidad constituyan una dimensión esencial de la elaboración, aplicación, supervisión y evaluación de las políticas y los programas en las esferas política, económica y social, a fin de que las personas con discapacidad se beneficien igual que las demás y no se perpetúe la desigualdad. El objetivo final es lograr la igualdad de resultados y fomentar una cultura inclusiva dentro del sistema de las Naciones Unidas."
Por su parte, la Ley General para la Inclusión de las Personas con Discapacidad contempla la protección y las medidas que el Estado debe facilitar para que las personas con discapacidad sin distinción de origen étnico, nacional, género, edad, condición social, económica y de salud, religión, estado civil, preferencias sexuales, embarazo, identidad política, situación migratoria o cualquier otra característica propia de la condición humana o que atente contra su dignidad, puedan gozar de los derechos que les permitan acceder a condiciones de inclusión, en un marco de respeto e igualdad de oportunidades.
Asimismo, en la Ley Federal para Prevenir y Eliminar la Discriminación, así como en la Ley General de Igualdad entre Mujeres y Hombres se encuentran plasmados los derechos a la igualdad y no discriminación de la población con discapacidad.
Con base en las directrices del Manual de Programación y Presupuesto 2025, el Programa se vincula a la Directriz 4 Salud y Seguridad Social, donde se establece que la salud y la seguridad social deben ser reconocidos como factores fundamentales para el desarrollo humano, social y económico, ya que inciden de manera directa en el bienestar de la población y reflejan con alto grado de certeza la calidad de vida de una sociedad, por ello, las acciones del Gobierno de México deberán centrarse en garantizar el acceso universal a servicios de salud de calidad y a la seguridad social. Esto incluye la ampliación de la infraestructura hospitalaria, el fortalecimiento de la atención primaria, la promoción de programas de prevención de enfermedades, el acceso a vacunas y cuidados preventivos, atención médica, a la salud mental y contra las adicciones. Estas acciones buscarán asegurar el acceso efectivo a los servicios de salud al ampliar la cobertura del sistema nacional.
Situación de las Personas con Discapacidad en México.
En el año 2020, conforme a los resultados del Censo de Población y Vivienda del INEGI, en nuestro país existían 6 millones 179 mil 890 personas con alguna discapacidad, de ellas el 53.0% son mujeres (3.3 millones) y el 47.0% hombres (2.9 millones); prácticamente la mitad del total de la población que presenta alguna discapacidad son personas mayores de 60 años (50.1%).
En este marco, el porcentaje de concentración de personas con discapacidad, según grupo de edad es: 6.86% en el grupo de 0 a 9 años; 6.93% de 10 a 19 años; 6.37% en el grupo de 20 a 29 años; 29.78% de 30 a 59 años; y 50.06% del grupo de edad de 60 años y más.
De conformidad con los resultados definitivos del Censo de Población y Vivienda del año 2020, las discapacidades reportadas según actividad cotidiana que realiza con mucha dificultad o no puede hacerla fueron caminar, subir o bajar (47.6%); ver (aun usando lentes) (43.5%); recordar o concentrarse (18.6%); oír (aun usando aparato auditivo) (21.8%); bañarse, vestirse o comer (18.9%); hablar o comunicarse (15.3%).
El mismo instrumento identificó que del total de las personas con discapacidad, el 76.1% cuenta con afiliación a servicios de salud (de ellas, el 54.0% son mujeres y el 46.0% hombres) y el 23.9% restante no.
En el tema de alfabetismo, de la población con discapacidad de 15 años y más, el 79.7% está en situación de alfabetismo y el 20.3% es analfabeta.
Asimismo, de la población con discapacidad de 12 años y más, el 35.5% pertenece al segmento de la población económicamente activa; mientras que el 64.5% se encuentra en el grupo de la población no económicamente activa.
Por otra parte, el CONEVAL en los resultados de la medición multidimensional de la pobreza 2022 identificó que, en el grupo de la población con discapacidad se encuentra en carencia social: 44.8% por rezago educativo; 36.7% por acceso a los servicios de salud; 41.1% por acceso a la seguridad social; 8.4% por calidad y espacios de la vivienda; 20.4% por acceso a los servicios básicos en la vivienda, y 27.8% por acceso a la alimentación nutritiva y de calidad.
El Informe Especial sobre el Derecho a la Accesibilidad de las Personas con Discapacidad, presentado por la Comisión Nacional de Derechos Humanos (CNDH) en 2019, hace hincapié en la accesibilidad como un derecho humano de las personas con discapacidad y otros sectores beneficiados a "disfrutar en igualdad de condiciones del acceso al entorno físico, el transporte, la información y las comunicaciones, incluidos los sistemas y las tecnologías de la información y la comunicación, así como a los procesos, bienes, productos y servicios e instalaciones abiertos al público, situadas tanto en zonas urbanas como rurales, con la finalidad de participar en todos los ámbitos de la vida y la sociedad para vivir de manera autónoma e independiente, tomando en cuenta la dignidad y diversidad del ser humano".
Es altamente significativo el número de personas con discapacidad que demandan el otorgamiento de servicios que coadyuven a promover el ejercicio pleno de sus derechos. Sin duda, el derecho a la salud es uno de los más importantes para este grupo de población que vive con alguna discapacidad.
Los servicios que se otorgan en el país para la atención a personas con discapacidad tendrán que fortalecerse para su mejora, ampliar la cobertura y brindar las ayudas funcionales que ese grupo de población requiere, con el propósito de aumentar, mantener o mejorar sus habilidades y capacidades, que promuevan su desplazamiento o mejoren la comunicación, en el caso de los auxiliares auditivos.
Por lo anterior, para el SNDIF es una prioridad atender la problemática consistente en la falta de acceso a medios que fortalezcan la inclusión social de las personas con discapacidad que viven en las zonas urbanas y rurales del país, en un entorno de respeto, igualdad y equiparación de oportunidades, considerando las diferentes discapacidades de las personas, géneros, condiciones sociales, origen étnico, edades y territorios.
La falta de oportunidades para la inclusión de las personas con discapacidad impide su pleno desarrollo y, por ende, su participación en las actividades diarias de la sociedad. La necesidad de contar con ayudas funcionales, la insuficiente infraestructura y equipamiento para ofrecer los servicios de rehabilitación, las pocas oportunidades para la capacitación y la participación en actividades productivas y, entre otros temas, las limitadas condiciones de accesibilidad, física y a la información, en el país hacen que prevalezcan las condiciones de exclusión de este grupo de población.
En este tenor, el SNDIF, a través del Programa de Atención a Personas con Discapacidad, impulsa una política pública que contribuye a facilitar la inclusión social de las personas de este grupo poblacional en un marco de igualdad de oportunidades que promueva el ejercicio pleno de sus derechos. Así, con este Programa se espera contribuir, en un mediano plazo, a que las personas con discapacidad tengan acceso a diversos medios que fortalezcan su inclusión social, considerando sus diferentes discapacidades, contextos socioeconómicos y de diversidad sexual.
2. Glosario de Términos, Siglas y Acrónimos.
I. Accesibilidad: Las medidas pertinentes para asegurar el acceso de las personas con discapacidad, en igualdad de condiciones con las demás, al entorno físico, el transporte, la información y las comunicaciones, incluidos los sistemas y las tecnologías de la información y las comunicaciones, y a otros servicios e instalaciones abiertos al público o de uso público, tanto en zonas urbanas como rurales;
II. Acciones Afirmativas: Es el conjunto de medidas de carácter temporal correctivo, compensatorio y/o de promoción, encaminadas a acelerar la igualdad sustantiva entre mujeres y hombres;
III. Ajustes Razonables: Se entenderán las modificaciones y adaptaciones necesarias y adecuadas que no impongan una carga desproporcionada o indebida, cuando se requieran en un caso particular, para garantizar a las personas con discapacidad el goce o ejercicio, en igualdad de condiciones con las demás, de todos los derechos humanos y libertades fundamentales;
IV. Apoyos: Los Subsidios que otorga el Gobierno Federal a través del SNDIF a los Beneficiarios de este Programa;
V. Asistencia Social: El conjunto de acciones tendientes a modificar y mejorar las circunstancias de carácter social que impidan el desarrollo integral del individuo, así como la protección física, mental y social de personas en estado de necesidad, indefensión o desventaja física y mental, hasta lograr su incorporación a una vida plena y productiva;
VI. Ayuda Funcional: Los instrumentos, dispositivos o herramientas que permiten a las personas que presentan una discapacidad permanente o en riesgo potencial de presentarla, realizar actividades que sin dicha ayuda no podrían ser realizadas o requerirían de un mayor esfuerzo para su realización;
VII. Ayudas Técnicas: Los dispositivos tecnológicos y materiales que permiten habilitar, rehabilitar o compensar una o más limitaciones funcionales, motrices, sensoriales o intelectuales de las personas con discapacidad;
VIII. Beneficiarios del Programa: Los SEDIF y SMDIF, a través de sus proyectos apoyados por este Programa;
IX. Carencias Sociales: Indicadores que miden el enfoque de los derechos sociales, incorporado en la medición multidimensional de la pobreza en México. Los seis indicadores de carencias sociales señalados en el artículo 36 de la Ley General de Desarrollo Social que se consideran para la medición multidimensional de la pobreza en México son: rezago educativo; acceso a los servicios de salud; acceso a la seguridad social; calidad y espacios de la vivienda; acceso a los servicios básicos en la vivienda y acceso a la alimentación;
X. CFDI: Comprobante Fiscal Digital por Internet;
XI. CIPOB: Cédula de Información de la Población Objetivo Beneficiada;
XII. Comunidad Afromexicana: Grupos y personas que se identifican como descendientes de la población africana traída al territorio nacional desde la época colonial y forman una unidad social, económica y cultural; que ha desarrollado formas propias de organización social, económica, política y cultural, y que posee aspiraciones comunes y afirma libremente su existencia como pueblo culturalmente diferenciado;
XIII. Comunidad Indígena: Se entenderá por comunidades indígenas aquellas que integran un pueblo indígena y que forman una unidad social, económica y cultural, asentada en un territorio y que reconocen autoridades propias de acuerdo con sus sistemas normativos (usos y costumbres);
XIV. CONEVAL: Consejo Nacional de Evaluación de la Política de Desarrollo Social;
XV. Convenio de Coordinación: El instrumento jurídico que suscriben el SNDIF y los SEDIF para la asignación de los recursos con el objetivo de ejecutar un proyecto alineado al Programa;
XVI. CURP: Clave Única de Registro de Población;
XVII. DGAJ: Dirección General de Asuntos Jurídicos;
XVIII. DGPOP: Dirección General de Programación, Organización y Presupuesto;
XIX. DGRI: Dirección General de Rehabilitación e Inclusión;
XX. Discapacidad: Es la consecuencia de la presencia de una deficiencia o limitación en una persona, y que resulta de su interacción con diversas barreras debidas a la actitud y al entorno que evitan su participación plena y efectiva en la sociedad, en igualdad de condiciones con las demás;
XXI. Entidad Federativa: Los Estados de la República Mexicana y la Ciudad de México;
XXII. Expediente Técnico: El archivo administrativo integrado y resguardado por el ejecutor del Proyecto y por la DGRI que concentra los siguientes documentos: el Proyecto aprobado, el Convenio original firmado, copia del recibo que en derecho corresponda emitido por la Instancia Ejecutora, relación de gastos firmada por la Instancia Ejecutora incluyendo copia legible de los comprobantes fiscales (facturas y/o recibos electrónicos) así como los documentos de verificación de comprobantes fiscales digitales emitidos por el SAT y, en su caso, copia del reintegro que se haga a la TESOFE, Informes Trimestrales de Avance Físico Financiero, Informe Final de Resultados y Cédulas de Información de la Población Objetivo Beneficiada o Padrón de la Población Objetivo Beneficiada, Bitácora Fotográfica y Acta de Entrega Recepción de Obras o Equipos a Municipios y/o Beneficiarios del Programa;
XXIII. Igualdad de Oportunidades: El proceso de adecuaciones, ajustes y mejoras o adopción de acciones afirmativas necesarias en el entorno jurídico, social, cultural y de bienes y servicios, que faciliten a las personas con discapacidad su inclusión, integración, convivencia y participación en igualdad de oportunidades con el resto de la población;
XXIV. Inclusión Social: Un proceso sistemático y permanente de las sociedades para hacer cumplir, respetar y proteger los derechos humanos de todas las personas de una sociedad por medio de la garantía de condiciones de igualdad e interculturalidad, con independencia del origen social de las personas;
XXV. INEGI: Instituto Nacional de Estadística y Geografía;
XXVI. Instancia(s) Ejecutora(s): Los SEDIF y los SMDIF que sean responsables de la ejecución de Proyectos en el marco del Programa;
XXVII. Instancia Coordinadora Nacional del Programa: La DGRI, de conformidad con el artículo 30, fracción III, del Estatuto Orgánico del SNDIF;
XXVIII. Instancia Normativa: La UAIS, de conformidad con en el artículo 16, fracciones I a la IV del Estatuto Orgánico del SNDIF;
XXIX. MIR: Matriz de Indicadores de Resultados;
XXX. Número de Control: La clave con que se identifica a los Proyectos que quedan registrados en el inventario de Obras y acciones, asignado por la UAIS;
XXXI. Obras: La construcción, remodelación, ampliación o adecuación de bienes inmuebles;
XXXII. OIC: Órgano Interno de Control;
XXXIII. PEF: Presupuesto de Egresos de la Federación para el Ejercicio Fiscal 2025;
XXXIV. Personas con Discapacidad: Toda persona que por razón congénita o adquirida presenta una o más deficiencias de carácter físico, mental, intelectual o sensorial, ya sea permanente o temporal y que al interactuar con las barreras que le impone el entorno social, pueda impedir su inclusión plena y efectiva, en igualdad de condiciones con los demás;
XXXV. Perspectiva de Género: Concepto que se refiere a la metodología y los mecanismos que permiten identificar, cuestionar y valorar la discriminación, desigualdad y exclusión de las mujeres, que se pretende justificar con base en las diferencias biológicas entre mujeres y hombres, así como las acciones que deben emprenderse para actuar sobre los factores de género y crear las condiciones de cambio que permitan avanzar en la construcción de la igualdad de género;
XXXVI. Prevención: La adopción de medidas encaminadas a impedir que se produzcan deficiencias físicas, intelectuales, mentales y sensoriales;
XXXVII. Programa: El Programa de Atención a Personas con Discapacidad;
XXXVIII. Proyecto: El instrumento documental que integra obras o acciones que contribuyen a un objetivo común y que están alineadas a las vertientes del Programa;
XXXIX. Pueblo Afromexicano: Los pueblos y comunidades afromexicanas se integran por descendientes de personas originarias de poblaciones del continente africano trasladadas y asentadas en el territorio nacional desde la época colonial, con formas propias de organización social, económica, política y cultural, o parte de ellas, y afirman su existencia como colectividades culturalmente diferenciadas.
XL. Pueblos Indígenas: Son las primeras personas que poblaron el territorio nacional. Su historia se remonta al poblamiento de nuestro Continente y al surgimiento de la civilización mesoamericana hace aproximadamente cuatro mil años y a las culturas de Aridoamérica.
XLI. Reglas: Las Reglas de Operación del Programa de Atención a Personas con Discapacidad;
XLII. Rehabilitación: Proceso de duración limitada y con un objetivo definido, de orden médico, social y educativo, entre otros, encaminado a facilitar que una persona con discapacidad alcance un nivel físico, mental, sensorial óptimo, que permita compensar la pérdida de una función, así como proporcionarle una mejor integración social;
XLIII. Revisión Metodológica: El análisis de gabinete realizado para determinar si un Proyecto cumple con los requisitos establecidos en las Reglas de Operación y se encuentra debidamente integrado; cuyo resultado deberá expresarse en términos de procedencia para solicitud de Revisión Técnica.
XLIV. Revisión Técnica: El análisis realizado para determinar si las condiciones de funcionalidad y operatividad de las obras o acciones contenidas en un Proyecto son acordes al objetivo del mismo y cuyo resultado deberá expresarse en términos de viabilidad;
XLV. RFC: Registro Federal de Contribuyentes;
XLVI. Salud: Se entiende por salud como un estado de completo bienestar físico, mental y social, y no solamente la ausencia de afecciones o enfermedades.
XLVII. SAT: Servicio de Administración Tributaria;
XLVIII. SEDIF: Sistemas Estatales para el Desarrollo Integral de la Familia y el Sistema para el Desarrollo Integral de la Familia de la Ciudad de México;
XLIX. SABG: Secretaría Anticorrupción y Buen Gobierno;
L. SHCP: Secretaría de Hacienda y Crédito Público;
LI. SSA: Secretaría de Salud Federal;
LII. SMDIF: Sistema Municipal para el Desarrollo Integral de la Familia;
LIII. SNDIF: Sistema Nacional para el Desarrollo Integral de la Familia;
LIV. Subsidio: Recursos fiscales aprobados en el Decreto de Presupuesto de Egresos de la Federación para el Programa;
LV. TESOFE: Tesorería de la Federación;
LVI. UAIS: Unidad de Asistencia e Inclusión Social del SNDIF, y
LVII. XML: Lenguaje de Marcado Extensible.
3. Objetivos.
3.1. General.
Contribuir a que las personas con discapacidad cuenten con medios para fortalecer su inclusión social.
3.2. Específico.
Fomentar la ejecución de obras y/o acciones enfocadas a que las Personas con Discapacidad cuenten con medios que fortalezcan su inclusión social, a través de la instrumentación de Proyectos.
4. Lineamientos.
4.1. Cobertura.
El Programa tiene cobertura nacional.
4.2. Población Objetivo.
Personas con Discapacidad, preferentemente aquellas en situación de pobreza y pobreza extrema, atendidas por el SNDIF, los SEDIF y los SMDIF en todo el territorio nacional.
4.3. Beneficiarios del Programa.
Los SEDIF y los SMDIF, a través de sus proyectos alineados a este Programa que cumplan con los criterios establecidos en el numeral 6 de estas Reglas.
4.3.1. Requisitos para las Instancias Ejecutoras del Programa.
a) Las Instancias Ejecutoras deberán presentar a la UAIS, a través de oficio, su Proyecto en el Formato para la Identificación y Validación de Proyectos de SEDIF (Anexo 2). Dichos Proyectos deberán cumplir con lo establecido en el numeral 4.5.1, así como con el resto de las características planteadas en las Reglas. Estos Proyectos deberán ser presentados durante el primer trimestre del año. Con el propósito de cumplir con lo anterior, las Instancias Ejecutoras podrán dirigirse a Prolongación Xochicalco, Núm. 947, segundo piso, Colonia Santa Cruz Atoyac, Demarcación Territorial Benito Juárez, Código Postal 03310, Ciudad de México, o comunicarse al número telefónico 55 3003 2200, extensiones 4021 o 4012.
I. Los Proyectos presentados por los SEDIF serán elaborados en el Formato para la Identificación y Validación de Proyectos para SEDIF (Anexo 2).
II. Cuando las Instancias Ejecutoras sean los SMDIF, deberán enviar sus proyectos a través del SEDIF que les corresponda.
El destino de los recursos no asignados se regirá por lo dispuesto en las presentes Reglas, así como por lo que al efecto determine la Instancia Normativa.
b) Las Instancias Ejecutoras, deberán contar, por cada proyecto aprobado, con una cuenta bancaria única y específica que identifique los recursos que se otorgarán a través de este Programa, que los distinga de cualquier otro Programa Federal, Local o Municipal o de recursos adicionales de organismos del sector privado y otras organizaciones. Las cuentas bancarias deberán ser aperturadas a través de la Secretaría de Finanzas o su equivalente en la Entidad Federativa, de acuerdo a la Constancia de Situación Fiscal.
Una vez aperturada la cuenta bancaria, deberán presentar, a la Instancia Coordinadora Nacional del Programa, original de la certificación de la institución financiera sobre la existencia de la cuenta de cheques abierta a nombre de la persona titular de la cuenta, de acuerdo a la Constancia de Situación Fiscal que incluya el número de cuenta, de acuerdo al Contrato Bancario, así como la Clave Bancaria Estandarizada (CLABE) con 18 posiciones, que permita realizar transferencias electrónicas de fondos, a través de los sistemas de pago, con nombre, número, cargo y firma de ejecutivo de la institución bancaria; así como el sello de la institución bancaria.
4.3.2. Procedimiento de Selección.
Podrán ser sujetos de selección aquellos proyectos que:
1) Cumplan con los requisitos determinados en estas Reglas;
2) Determinen su conclusión en el ejercicio fiscal vigente;
3) Coadyuven al cumplimiento de las políticas públicas nacionales en materia de atención a la discapacidad, y
4) Obtengan un dictamen de viabilidad técnica que deberá realizar la Instancia Coordinadora Nacional del Programa.
El apoyo a los proyectos está estrictamente sujeto a disponibilidad presupuestal.
4.4. Características de los Apoyos y Vertientes.
Los recursos de este Programa son Subsidios federales que, para fines de su aplicación y fiscalización no pierden su carácter federal; su aplicación se ajustará a lo establecido en el artículo 75 de la Ley Federal de Presupuesto y Responsabilidad Hacendaria, así como en los artículos 175 y 176 de su Reglamento. Estos recursos deben ser utilizados únicamente en la operación del Programa, de conformidad con las disposiciones aplicables, las presentes Reglas y los Convenios respectivos.
Durante la operación del Programa, las Instancias Ejecutoras y la Población Objetivo Beneficiada deberán observar que la administración de los recursos se realice bajo los principios de austeridad, honestidad y combate a la corrupción. Los recursos destinados a las Entidades Federativas para sufragar las acciones previstas en el Programa, se considerarán devengados en los términos de la Ley Federal de Presupuesto y Responsabilidad Hacendaria y su Reglamento.
Los recursos para la implementación y operación de este Programa serán los que se aprueben en el Decreto de Presupuesto de Egresos de la Federación para el ejercicio fiscal 2025 y serán transferidos a las Instancias Ejecutoras, en los términos de las presentes Reglas y de acuerdo con los Convenios que se suscriban conforme a los plazos y términos que establezcan las disposiciones aplicables en la materia.
Los Apoyos del presente Programa se refieren a los Subsidios federales otorgados a las Instancias Ejecutoras para la realización de las obras y/o acciones de los Proyectos aprobados conforme a las siguientes vertientes y acciones:
| Vertiente A: Acciones en Salud para la Atención a Personas con Discapacidad. |
| Acciones | Clave | Apoyos a Financiar | Listado específico |
| A.1. Todas las destinadas a la adquisición de ayudas funcionales y equipo relacionado con la rehabilitación e inclusión de las personas con discapacidad. | A.1.1 | Adquisición de ayudas funcionales. | Definición: Aquellos instrumentos dispositivos o herramientas que permiten, a las personas que presentan una discapacidad permanente o en riesgo potencial de presentarla, realizar actividades que sin dicha ayuda no podrían ser llevadas a cabo o requerirían de un mayor esfuerzo para su realización. Listado: 1. Motores: Muletas, caminadores, andadores, deambuladores, bastones, control de postura, inmovilizadores, etc. 2. Auditivos: Auxiliares auditivos, audífonos y equipo auditivo, insumos médicos parlantes, etc. 3. Visuales: Software especializados, material en Braille etc. |
| | A.1.2 | Adquisición de equipo de estimulación eléctrica. | |
| A.1.3 | Adquisición de equipo de hidroterapia. | |
| A.1.4 | Adquisición de equipo para atención médica especializada en rehabilitación. | |
| A.1.5 | Adquisición de sillas de ruedas. | Manuales, eléctricas, de elevación, bipedestación y deportivas. |
| A.1.6 | Adquisición de equipo y material radiológico. | |
| A.1.7 | Adquisición de prótesis y órtesis. | 1. Tipos de órtesis: cabeza, cuello, hombro, brazo, codo, muñeca, digital, tronco, rodilla, pie, tobillo y miembros inferiores. 2. Tipos de prótesis: ortopédicas, oculares, auditivas, faciales o maxilofaciales. |
| A.1.8 | Elaboración de prótesis y órtesis. | |
| A.1.9 | Adquisición de materia prima para órtesis y prótesis. | |
| A.1.10 | Adquisición de medicamentos y material curativo para rehabilitación. | |
| A.1.11 | Adquisición de equipo, material o insumos médicos destinados a la atención de personas con discapacidad en contextos de emergencias sanitarias. | |
| A.2. Todas las destinadas y orientadas a promover la salud y prevenir la discapacidad. | A.2.1 | Asesoría especializada para la prevención de la discapacidad. | |
| A.2.2 | Campañas de educación y capacitación en el área de prevención de la discapacidad. | |
| A.2.3 | Difusión en medios de comunicación para prevención de la discapacidad. | |
| A.2.4 | Acciones para promover los servicios de salud en discapacidad. | (De ser el caso, la información deberá ser transmitida en formatos accesibles y con las tecnologías adecuadas a los diferentes tipos de discapacidad). |
| A.2.5 | Acciones para promover los servicios de salud sexual y reproductiva considerando la pertinencia cultural, así como para campañas de educación y capacitación en el área de promoción de la salud sexual y reproductiva, sexualidad saludable y derechos sexuales y reproductivos de personas con discapacidad; con énfasis en niñas, adolescentes y mujeres con discapacidad; dirigidos tanto a población con discapacidad, como a familiares y personas cuidadoras, considerando la pertinencia cultural. | (De ser el caso, la información deberá ser transmitida en formatos accesibles y con las tecnologías adecuadas a los diferentes tipos de discapacidad). |
| A.2.6 | Acciones o programas de sensibilización, capacitación y actualización, dirigidos al personal médico y/o administrativo, para la atención de la población con discapacidad. | |
| Vertiente B: Acciones de Infraestructura y Equipamiento para la Atención de las Personas con Discapacidad. |
| Acciones | Clave | Apoyos a Financiar | Listado específico |
| B.1. Todas las de remodelación de infraestructura de centros y unidades de atención y rehabilitación para personas con discapacidad. | B.1.1 | Remodelación de espacios para la accesibilidad. | |
| B.1.2 | Remodelación de espacios e instalaciones para rehabilitación. |
| B.1.3 | Adecuación y adaptación de espacios y mobiliario. |
| B.2 Todas las de construcción de infraestructura para las personas con discapacidad. | B.2.1 | Construcción de espacios con Accesibilidad. | Rampas, adaptación de baños, bardas, muros, estacionamientos, accesos, banquetas, señalizaciones nacionales e internacionales, elevadores, circulaciones verticales y horizontales, vestidores, puertas, barandales, rutas libres de obstáculos, letreros táctiles, escaleras, jardineras, muretes, rejas, comedores, regaderas y vestidores, barras de apoyo horizontal, retretes y sanitarios. |
| B.3. Todas las de operación y equipamiento de Centros, Instituciones y Unidades Básicas de Rehabilitación para la atención de las personas con discapacidad. | B.3.1 | Adquisición de mobiliario especial y equipo médico y paramédico para la atención de las personas con discapacidad. | |
| B.3.2 | Equipamiento para transporte adaptado. | Adaptación de automóviles y transporte público. |
| B.3.3 | Equipamiento de cómputo y/o audiovisual que incida directamente en procedimientos de capacitación o de atención directa a las personas con discapacidad. | |
| B.4. Todas las destinadas a la habilitación de espacios físicos para Centros y Unidades Básicas de Rehabilitación para las personas con discapacidad. | B.4.1 | Adaptación de espacios físicos para habilitar áreas de rehabilitación. | |
| B.4.2 | Aquellos destinados a proveer las condiciones operativas básicas en Centros y Unidades de Rehabilitación. | Pintura, herrería y ventanería, etc. |
| B.4.3 | Aquellos destinados a proveer servicios básicos en Centros y Unidades de Rehabilitación. | Instalaciones eléctricas, abastecimiento de agua, drenaje, etc. |
| Vertiente C: Acciones de Desarrollo para la Inclusión Laboral, Educativa y Social de las Personas con Discapacidad. |
| Acciones | Clave | Apoyos a Financiar | Listado específico |
| C.1. Acciones encaminadas para la inclusión laboral de las personas con discapacidad. | C.1.1 | Cursos y talleres de capacitación laboral. | |
| C.1.2 | Programas de inclusión laboral. |
| C.1.3 | Entrenamiento por parte de personal especializado en el área laboral. |
| C.2 Acciones encaminadas a apoyar el desarrollo educativo, cultural, recreación, deporte y arte. | C.2.1 | Adquisición de equipo y material para personas con discapacidad. |
| C.2.2 | Fabricación de prótesis deportivas. |
| C.2.3 | Becas deportivas para la participación en competencias nacionales e internacionales. |
| | C.2.4 | Entrenamiento por parte de personal especializado en el área. | |
| C.2.5 | Celebración de los Juegos Nacionales Deportivos sobre silla de ruedas. |
| C.3 Todas aquellas orientadas y encaminadas a su desarrollo social integral. | C.3.1 | Apoyo a programas de desarrollo social. |
| C.3.2 | Actividades de investigación para las personas con discapacidad. |
| C.3.3 | Proyectos de innovación para las personas con discapacidad. |
| Aquellos proyectos que impliquen la donación directa de ayudas funcionales o procesos de capacitación para la Población Objetivo del Programa, deberán promover el principio de igualdad de género y no discriminación, procurando beneficiar a igual número de mujeres que de hombres. |
4.5. De los Proyectos del Programa.
4.5.1. De los Proyectos.
Un Proyecto comprende obras o acciones que corresponden a una o más de las vertientes del Programa indicadas en el numeral 4.4., que es apoyado con subsidios federales, una vez que es formalizado el Convenio correspondiente. Para su autorización, los SEDIF y los SMDIF (a través de los SEDIF) deben presentar a la UAIS la propuesta respectiva, en la que se señalen las características, la justificación y el impacto que tendrían en la comunidad las obras o acciones que se pretenden realizar.
Los Proyectos serán elaborados por los SEDIF o los SMDIF y deben incluir:
a) Nombre del Proyecto;
b) Objetivo, mismo que deberá ser congruente con los objetivos del Programa;
c) Domicilio de la Instancia Ejecutora del Proyecto, en caso de proceder;
d) Localización geográfica del Proyecto;
e) Cobertura geográfica del Proyecto, en el que deberá describir área o listar colonias, barrios, municipios, entre otros;
f) Padrón de la Población Objetivo Beneficiada o estimación de la Población Objetivo que se espera atender y descripción por tipo de discapacidad;
g) Vida útil del Proyecto;
h) Problemática que se pretende atender;
i) Antecedentes y/o situación actual del Proyecto;
j) Alineación con el Plan Nacional de Desarrollo y/o con el Programa Sectorial de Salud y/o con el Programa Nacional de Asistencial Social, Plan Estatal o Municipal de Desarrollo, entre otros;
k) Alineación a los criterios establecidos en las vertientes del Programa;
l) Obras y/o acciones y su costo estimado, y
m) Metas e indicadores de evaluación.
Para el análisis, diseño y desarrollo de los Proyectos, los SEDIF y los SMDIF, podrán impulsar y fomentar la participación de instituciones competentes en el tema de discapacidad, así como la participación de las comunidades indígenas y/o afromexicanas en los casos de los proyectos a realizase en dichas comunidades, para que participen en la elaboración del Proyecto.
Considerando las características de algunas obras y acciones, podrán constituirse como Proyecto, adicionales a los establecidos en las vertientes contenidas en el numeral 4.4, las siguientes:
a) Obras de infraestructura y equipamiento ejecutadas por una asociación de municipios;
b) Acciones que contribuyan a alentar la coordinación intersectorial y la asociación municipal de manera conjunta, para realizar una obra o acción;
c) Acciones de monitoreo ciudadano dedicadas al análisis de los problemas de las comunidades en torno a la situación de las personas con discapacidad, sus familias y personas cuidadoras, en particular a las relativas a la igualdad de oportunidades; la prevención de la violencia en todas las formas y la generación de una cultura de respeto e inclusión; y aquellas que generen información para sustentar la formulación de políticas públicas de los gobiernos de las entidades federativas y de los municipios;
d) Estudios especializados en materia de discapacidad, realizados por Instituciones Educativas de nivel Superior, y
e) Obras o acciones que tengan por objetivo contribuir a mejorar el desarrollo integral de las personas indígenas y afromexicanas con alguna discapacidad.
4.5.2. Modificaciones de Proyectos.
La modificación de Proyectos podrá aplicar cuando haya cambios en las obras o acciones comprometidas en éstos.
En caso de que existan modificaciones, los SEDIF o los SMDIF (a través de los SEDIF), deberán dirigir oficio de solicitud de autorización de modificación y Proyecto modificado a la DGRI, para que realice el análisis y, en su caso, emita el oficio de autorización. Las modificaciones podrán presentarse siempre y cuando la fecha de conclusión del Proyecto no rebase el ejercicio fiscal.
Para el caso de las solicitudes de modificación autorizadas, la DGRI enviará a la Instancia Normativa, copia del oficio de solicitud de modificación, del Proyecto modificado y de la respuesta otorgada.
Cuando el SEDIF o el SMDIF obtengan ahorros en la aplicación de los Subsidios, la DGRI podrá autorizar el uso de economías del presupuesto originalmente aprobado y, si es el caso, la consecuente modificación a las metas de dichos Proyectos y/o la UAIS podrá aprobar nuevos Proyectos con dichos ahorros.
Para realizar modificaciones a la denominación o a los montos del Proyecto, se requerirá la autorización de la UAIS y se formalizará mediante un Convenio Modificatorio, instrumento que será publicado en la Gaceta Oficial de la Entidad Federativa y en el Diario Oficial de la Federación.
4.5.3. Del Padrón de la Población Objetivo Beneficiada.
El SNDIF, a través de la Instancia Coordinadora Nacional del Programa, integrará un padrón de la Población Objetivo Beneficiada que refiera a cada uno de los Proyectos presentados por los SEDIF y los SMDIF, en los términos establecidos en el PEF, así como en el Decreto por el que se crea el Sistema Integral de Información de Padrones de Programas Gubernamentales.
Dichos padrones deberán contener, por lo menos la siguiente información:
a) CURP;
b) Nombre;
c) Sexo;
d) Fecha de nacimiento, y
e) Tipo de apoyo otorgado.
La información del padrón deberá ser publicada conforme a lo previsto en la Ley del Sistema Nacional de Información Estadística y Geográfica, en la Ley General de Transparencia y Acceso a la Información Pública, en la Ley Federal de Transparencia y Acceso a la Información Pública y demás disposiciones jurídicas aplicables, y estará disponible en la página electrónica del SNDIF http://sitios.dif.gob.mx/transparencia/transparencia_focalizada/planeacion_institucional/
El Programa adoptará, en lo procedente, el modelo de estructura de datos del domicilio geográfico establecido en el Acuerdo por el que se aprueba la Norma Técnica sobre Domicilios Geográficos, emitida por el Instituto Nacional de Estadística y Geografía, publicada en el Diario Oficial de la Federación el 12 de noviembre de 2010.
Lo anterior en estricta observancia al Acuerdo antes referido y a los oficios circulares con números 801.1.-279 y SSFP/400/124/2010 emitidos por la SHCP y SFP, ahora SABG respectivamente.
Los componentes que integrarán, en su caso, el Domicilio Geográfico son:
| Componentes |
| Espaciales | De referencia | Geoestadísticos |
| Vialidad. | No. Exterior. | Área Geoestadística Estatal o de la Ciudad de México. |
| Carretera. | No. Interior. | Área Geoestadística Municipal o Demarcación Territorial. |
| Camino. | Asentamiento Humano. | Localidad. |
| | Código Postal. | |
| | Descripción de Ubicación. | |
4.5.4. Indicadores de los Proyectos.
Las Instancias Ejecutoras deberán presentar indicadores relacionados con el cumplimiento de las metas planteadas en sus Proyectos, que permitan medir el impacto de los resultados obtenidos por los mismos, según su naturaleza. Dichos indicadores deberán figurar en el apartado 14, del Formato para la Identificación y Validación de Proyectos de SEDIF (Anexo 2).
Algunos ejemplos sobre la forma en que se deberán presentar dichos indicadores, son los siguientes:
| Indicador | Fórmula |
| Porcentaje de personas con discapacidad beneficiadas a través de la ejecución del Proyecto. | (Número de Personas con Discapacidad beneficiadas a través de la ejecución del proyecto / Número de Personas con Discapacidad que se pretende beneficiar) X 100. |
| Porcentaje de obras y/o acciones realizadas a través de la ejecución del Proyecto. | (Número de obras y/o acciones realizadas a través de la ejecución del Proyecto / Número de obras y/o acciones que se pretende realizar) X 100. |
| Porcentaje de atención a mujeres con discapacidad. | (Número de mujeres con discapacidad atendidas / Número de Personas con Discapacidad atendidas) X 100. |
| Porcentaje de atención a personas hablantes de lengua indígena con discapacidad. | (Número de personas hablantes de lengua indígena con discapacidad atendidas / Número de Personas con Discapacidad atendidas) X 100. |
| Porcentaje de atención a personas afromexicanas con discapacidad. | (Número de personas afromexicanas con discapacidad atendidas / Número de Personas con Discapacidad atendidas) X 100. |
| Porcentaje de atención a personas transexuales y/o transgénero con discapacidad. | (Número de personas transexuales y/o transgénero con discapacidad atendidas / Número de Personas con Discapacidad atendidas) X 100. |
| Porcentaje de personas con discapacidad beneficiadas en la entidad federativa a través de la ejecución del proyecto. | (Número de personas con discapacidad de la entidad federativa) / (Número de personas beneficiadas por la ejecución del proyecto) X 100. |
| Porcentaje de personas con discapacidad beneficiadas en el municipio a través de la ejecución del proyecto. | (Número de personas con discapacidad del municipio) / (Número de personas beneficiadas por la ejecución del proyecto) X 100. |
4.6. Derechos, Obligaciones y Sanciones por Incumplimiento.
4.6.1. Derechos de las Personas con Discapacidad.
Las Personas con Discapacidad beneficiadas a través de la ejecución de los Proyectos tienen derecho a:
a) Recibir por parte de las Instancias Ejecutoras, un trato digno, respetuoso, equitativo y sin discriminación en los términos de la Ley General para la Inclusión de las Personas con Discapacidad. En este sentido, la información, trámites y demás comunicaciones se realizarán considerando las medidas pertinentes y ajustes razonables para procurar la accesibilidad de las personas con discapacidad;
b) Solicitar y recibir información sobre el estado que guardan las gestiones que hubieren realizado ante las Instancias Ejecutoras, considerando las medidas pertinentes y ajustes razonables para procurar la accesibilidad de las personas con discapacidad, y
c) Recibir los bienes o servicios derivados de los Proyectos instrumentados por las Instancias Ejecutoras conforme a lo que establezcan estas Reglas y la legislación vigente, especialmente aquella que garantiza el derecho a la protección de datos personales.
4.6.2. Obligaciones.
4.6.2.1. Obligaciones de las Personas con Discapacidad.
Las Personas con Discapacidad beneficiadas a través de la ejecución de Proyectos, atenderán los requisitos establecidos en las Reglas, así como los que determinen las Instancias Ejecutoras y la Instancia Normativa, entre los que podrá figurar la siguiente información:
a) Manifestar, si les es requerido, bajo protesta de decir verdad, los datos solicitados en la CIPOB (Anexo 3), relativos a nombre, edad, sexo, domicilio, situación socio-económica, CURP, grado máximo de estudios, número de dependientes económicos, entre otros, y
b) Informar al SNDIF, si le fuera requerido, sobre la aplicación de los Apoyos por parte de las Instancias Ejecutoras del Programa.
4.6.2.2. Obligaciones de las Instancias Ejecutoras del Programa.
Las Instancias Ejecutoras tendrán las siguientes obligaciones:
a) Cumplir en tiempo y forma con las disposiciones establecidas en estas Reglas y en los instrumentos que se suscriban para este propósito;
b) Integrar las propuestas de proyectos y presentarlos a la UAIS para su valoración y aprobación;
c) Para el caso de los SEDIF, recibir, integrar y, de ser el caso, autorizar oportunamente las propuestas de proyectos municipales y remitirlas a la UAIS;
d) Enviar a la UAIS los Proyectos valorados como viables debidamente firmados, a través de oficio y acompañados por los requisitos establecidos en el numeral 4.3.1. de estas Reglas; ello con la finalidad de que se aprueben y, se realice y suscriba el Convenio correspondiente;
e) Enviar a la DGRI, la documentación soporte para la elaboración de los Convenios correspondientes;
f) Suscribir el Convenio correspondiente;
g) Aperturar una Cuenta Bancaria específica que identifique los recursos que se otorgarán mediante el Programa, que los distinga de cualquier otro Programa Federal, Local o Municipal o de recursos adicionales de Organismos del Sector Privado u otras Organizaciones;
h) Ejercer los recursos financieros otorgados por el SNDIF exclusivamente para los fines para los que fueron autorizados y conforme a lo dispuesto en estas Reglas y en la normativa federal aplicable;
i) Ejecutar los proyectos y por lo tanto realizar, o en su caso contratar, la ejecución de las obras o acciones especificadas en el Proyecto, así como supervisar y dar seguimiento a las mismas, de conformidad con la normativa aplicable;
j) Efectuar pagos y liberar los recursos presupuestarios con base en los criterios normativos establecidos por la SHCP;
k) Garantizar que los bienes o servicios emanados de la ejecución de los proyectos, sean canalizados efectivamente y con pertinencia cultural a la Población Objetivo y que ésta reúna las condiciones de elegibilidad señaladas en las Reglas, sin discriminación por motivos físicos, de vestimenta, apariencia, idioma, sexo, género, religión y/o cualquier otro;
l) Validar que las CIPOB o el padrón de la Población Objetivo Beneficiada de cada Proyecto identifiquen a Personas con Discapacidad, preferentemente que vivan en situación de pobreza;
m) Supervisar la aplicación correcta de las CIPOB o del padrón de la Población Objetivo Beneficiada del Programa e integrar y proporcionar las bases de datos de la Población Objetivo Beneficiada a la DGRI en formato electrónico y físico;
n) Verificar que los datos de la Población Objetivo Beneficiada de cada Proyecto guarden congruencia con aspectos geográficos, físicos y sociales, entre otros;
o) En caso de ser necesario, gestionar y enviar a la DGRI las solicitudes de modificación de Proyecto, previa revisión, validación e integración del Expediente Técnico respectivo, siempre y cuando la fecha de conclusión del Proyecto no rebase el ejercicio fiscal correspondiente;
p) Proporcionar a la DGRI, la documentación de comprobación del gasto, de acuerdo a lo mencionado en el numeral 7.1.1. de las Reglas;
q) Integrar el Expediente Técnico del Proyecto conforme a lo dispuesto en estas Reglas;
r) Coadyuvar con la UAIS para la observancia, verificación y cualquier información que se requiera en el desarrollo del Proyecto;
s) Verificar la colocación de letreros y/o placas alusivas al inicio y al término de cada obra o acción, según corresponda, conforme al numeral 10 de las Reglas;
t) Realizar la promoción y difusión de las acciones del Programa utilizando medios accesibles a la población con diversas discapacidades, realizando ajustes razonables para favorecer el goce del derecho a la información, y lenguaje incluyente y, de considerarse pertinente y siempre que esto sea posible, en lengua indígena o en la lengua predominante de la región a través de medios culturalmente pertinentes, enunciando en todo momento la leyenda: "Este programa es público, ajeno a cualquier partido político. Queda prohibido el uso para fines distintos a los establecidos en el programa";
u) Llevar a cabo las actividades de Contraloría Social de acuerdo al Esquema de Contraloría Social aprobado para el Programa;
v) Dar todas las facilidades a los órganos competentes para llevar a cabo la fiscalización y verificación de los Proyectos apoyados por el Programa;
w) Informar a las Instancias Normativa y Coordinadora Nacional del Programa, así como al OIC en el SNDIF y a la SABG, sobre la detección de irregularidades en la ejecución del Proyecto;
x) Proporcionar oportunamente la información que les sea solicitada por el SNDIF y demás instancias facultadas para operar, vigilar o fiscalizar la operación en general del Programa, asimismo, sobre la aplicación de los recursos;
y) Observar la normativa federal aplicable, y
z) Respetar las formas de participación y organización de los pueblos indígenas: Sistemas Normativos Indígenas.
4.6.2.3. Obligaciones de la Instancia Normativa.
El SNDIF a través de la UAIS, será la Instancia Normativa del Programa y responsable de:
a) Recibir, evaluar y aprobar los Proyectos;
b) Efectuar la Revisión Metodológica de los proyectos recibidos a fin determinar si éstos cumplen con los requisitos establecidos en las Reglas de Operación y se encuentran debidamente integrados; cuyo resultado deberá expresarse en términos de procedencia para solicitud de Revisión Técnica. El análisis y resultado deberá documentarse en el instrumento que, para tal efecto, emita la UAIS;
c) Firmar los Convenios;
d) En coordinación con la DGRI, elaborar los indicadores que protejan y garanticen los derechos humanos, así como aquellos que permitan evaluar y tomar decisiones respecto a la ejecución del Programa, y
e) Podrá realizar revisiones a fin de verificar la ejecución de Proyectos.
4.6.2.4. Obligaciones de la Instancia Coordinadora Nacional del Programa.
La DGRI será la Instancia Coordinadora Nacional del Programa y responsable de:
a) Efectuar la Revisión Técnica de las propuestas de los proyectos a fin de emitir el Dictamen sobre su viabilidad y hacerlo del conocimiento de la UAIS. El Dictamen deberá efectuarse con apego a las disposiciones que, para tal efecto, emitan la UAIS y la DGRI;
b) Apoyar técnicamente a los SEDIF y los SMDIF, que así lo requieran en el marco de los Proyectos del Programa;
c) Gestionar ante la DGAJ la elaboración de los Convenios que coadyuven al cumplimiento del Programa;
d) Gestionar ante la DGPOP, la ministración de los recursos del Programa;
e) En caso de ser necesario, en coordinación con la UAIS, realizar revisiones a fin de verificar la adecuada ejecución de los Proyectos aprobados en el marco del Programa, para ello deberá llevar el registro en un instrumento documental desarrollado para tal fin;
f) Enviar la información a la UAIS sobre el estado de las comprobaciones de los recursos otorgados a los Proyectos;
g) Integrar y resguardar el Expediente Técnico, con el apoyo de las Instancias Ejecutoras;
h) Recibir, evaluar y autorizar las solicitudes de modificación de proyectos gestionadas por las Instancias Ejecutoras, y
i) Recibir y revisar los documentos considerados en el numeral 7.1.1. de las Reglas relativo a comprobación del gasto.
4.6.3. Sanciones por Incumplimiento.
De conformidad con lo dispuesto en el PEF, en el caso de que el SNDIF o algún órgano de fiscalización detecten desviaciones o incumplimientos en las Reglas o en el ejercicio de los recursos, el SNDIF suspenderá la entrega de los Apoyos:
a) Cuando la Instancia Ejecutora tenga a su cargo la realización de un solo Proyecto, se solicitará reintegre el recurso recibido a la TESOFE. En caso de no hacerlo, se dará vista a las instancias fiscalizadoras correspondientes y no se tomará en cuenta para los próximos ejercicios fiscales.
b) Cuando la Instancia Ejecutora tenga a su cargo dos o más Proyectos y se detecten desviaciones, en al menos uno de ellos, en forma automática se suspende el otorgamiento inmediato del resto de los Proyectos y deberá cumplir con la obligación de reintegrar los recursos que determina el inciso a).
En el caso del desvío de recursos o el no ejercicio de los mismos, conforme a las presentes Reglas y demás normativa aplicable, éstos deberán de ser reintegrados a la TESOFE dentro del término de 15 días naturales posteriores al cierre del ejercicio fiscal 2025, incluyendo rendimientos financieros e intereses.
El incumplimiento a lo establecido en el párrafo anterior será causal para negar el acceso a los recursos del Programa del próximo ejercicio fiscal, sin perjuicio de que se generen las acciones legales correspondientes.
Lo anterior, sin detrimento de los aspectos establecidos en los Convenios.
4.7. Participantes.
4.7.1. Instancias Ejecutoras.
Los SEDIF y los SMDIF (a través de los SEDIF), serán las Instancias Ejecutoras responsables de la instrumentación de los Proyectos, mediante la suscripción de los Convenios respectivos y del cumplimiento de lo establecido en los Proyectos aprobados, debiendo destinar los recursos federales que reciban, exclusivamente a los objetivos y fines del Proyecto. La supervisión de los Proyectos estará a cargo de las Instancias Ejecutoras del Programa.
Las Instancias Ejecutoras podrán auxiliarse de otras dependencias Federales, Estatales, Municipales, Organizaciones de la Sociedad Civil, Instituciones de Educación Superior e Investigación, según lo determinado en el Proyecto presentado.
4.7.2. Instancia Normativa.
El SNDIF, a través de la UAIS, será la Instancia Normativa del Programa que interpretará cualquier aspecto operativo previsto o no en las Reglas, sin perjuicio de las disposiciones aplicables en la materia.
4.7.3. Instancia Coordinadora Nacional del Programa.
La DGRI será la Instancia Coordinadora Nacional del Programa y será la responsable del desarrollo y operación del Programa en el ámbito nacional.
5. Operación.
5.1. Proceso.
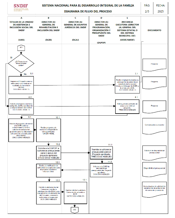
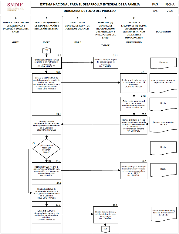
Los Proyectos apoyados por el Programa se llevarán a cabo con base en el Diagrama de Flujo del Proceso que se contiene en el numeral 5.1.1 de las Reglas, así como en las siguientes líneas generales:
a) La identificación y validación de Proyectos se realizará de acuerdo a los plazos y procedimientos establecidos en el Diagrama de Flujo de las presentes Reglas, una vez que las Instancias Ejecutoras hayan acreditado los requisitos señalados en el numeral 4.3.1;
b) La evaluación, aprobación o, en su caso, la no aprobación de Proyectos es responsabilidad de la UAIS, de forma que los SEDIF o los SMDIF (a través del SEDIF), deberán enviar sus propuestas durante el primer trimestre del año a las oficinas de la UAIS;
c) Los SEDIF analizarán y, en su caso, gestionarán ante la UAIS, las solicitudes de proyectos presentadas por los municipios de su Entidad Federativa. Del mismo modo, los SEDIF correspondientes serán las instancias que comuniquen la aprobación de sus Proyectos a los SMDIF de su entidad, en caso de que éstos sean aprobados por la UAIS;
d) La UAIS realizará la Revisión Metodológica a las propuestas de proyectos y determinará la procedencia para Revisión Técnica, de ser procedente solicitará a la DGRI la Revisión Técnica.
e) La DGRI realizará la Revisión Técnica a las propuestas de proyectos, en apego a las disposiciones que para tal efecto emitan la UAIS y la DGRI;
f) Cuando los Proyectos no cumplan con la normativa del Programa, se hará del conocimiento de las Instancias Ejecutoras, para que se lleven a cabo las adecuaciones pertinentes y sean remitidos nuevamente a la UAIS en un término máximo de cinco días hábiles para continuar con el proceso establecido;
g) Una vez efectuada la evaluación por parte de la UAIS, y en caso de que los Proyectos sean aprobados, ésta comunicará a las Instancias Ejecutoras sobre dicha aprobación. Asimismo, las Instancias Ejecutoras deberán enviar mediante oficio a la UAIS la versión final de sus Proyectos (firmados);
h) La UAIS notificará por oficio a la DGRI sobre la aprobación del Proyecto para que ésta inicie con las gestiones correspondientes;
i) Las Instancias Ejecutoras deberán enviar a la DGRI, los documentos que se le soliciten para la elaboración del Convenio correspondiente;
j) Del mismo modo, las Instancias Ejecutoras remitirán a la DGRI los documentos necesarios para el registro de la cuenta bancaria del Programa, entre los que se encuentran:
I) Copia simple del contrato de la cuenta bancaria completo, con sus anexos de registro de firmas autorizadas cuando se trate de dependencias y entidades paraestatales;
II) Original de la Certificación Bancaria de la institución financiera sobre la existencia de la cuenta de cheques abierta a nombre del beneficiario, de acuerdo a la Constancia de Situación Fiscal, que incluya el número de cuenta, de acuerdo al contrato bancario, así como la Clave Bancaria Estandarizada (CLABE) con 18 posiciones, que permita realizar transferencias electrónicas de fondos, a través de los sistemas de pago, con nombre, número cargo y firma del ejecutivo bancario, así como el sello de la institución bancaria;
III) Copia actualizada de la Constancia de Situación Fiscal, expedida por la SHCP, del beneficiario de la cuenta de cheques;
IV) Comprobante de domicilio del beneficiario, que concuerde con la información de la Constancia de Situación Fiscal;
V) Nombramientos e identificaciones de las personas firmantes de la cuenta, y
VI) Remitir oficio dirigido a la persona titular de la DGRI en el que se solicita la radicación de los recursos federales en la cuenta bancaria que señale para tal efecto, y
k) Finalmente, para formalizar la participación en el Programa, las Instancias Ejecutoras suscribirán con el SNDIF el Convenio respectivo. En este instrumento se señalará el recurso autorizado para su ejecución.
5.1.1 Diagrama de Flujo del Proceso.
5.2. Gastos para la Operación de Contraloría Social.
Para el desarrollo de las acciones en materia de Contraloría Social, se podrán destinar recursos de hasta el 5% del monto total asignado para cada Proyecto y dichas acciones deberán estar incluidas en el Proyecto respectivo.
5.3. Criterios para el Esquema de Complementariedad.
Con la finalidad de potenciar los recursos canalizados por el Gobierno Federal a través del Programa, los gobiernos de las Entidades Federativas incorporarán a los municipios, organizaciones de la sociedad civil, instituciones académicas, universidades, entre otras, en la ejecución de las obras y acciones, principalmente con aportaciones de recursos que complementen los Subsidios federales otorgados a cada Proyecto.
El esquema de complementariedad que, en su caso se determine, se deberá establecer en el proyecto y en el Convenio respectivo, de conformidad a las presentes Reglas.
Las aportaciones del Gobierno Federal, de las Entidades Federativas, de los municipios y de otros aportantes, se llevarán a cabo de acuerdo a lo señalado en la legislación y demás normativa aplicable al Programa. Cada instancia será responsable de mantener un registro de sus aportaciones conforme proceda.
5.4. Coordinación Interinstitucional.
Se realizará a través de la celebración de convenios que permitan alcanzar el objetivo señalado en el cuerpo de las presentes Reglas.
En el Anexo 1 se da a conocer el modelo de Convenio de Coordinación. Éste considerará, además de lo establecido en las Reglas, lo siguiente:
1. Especificar textualmente el objeto del instrumento, el monto del apoyo y el nombre del Proyecto que se ejecutará.
2. Especificar textualmente la vigencia y la temporalidad de entrega de recursos, de acuerdo a la normativa aplicable.
3. Especificar textualmente el esquema de complementariedad de recursos, en su caso.
Los Convenios de Coordinación celebrados, deberán publicarse en el Diario Oficial de la Federación, de acuerdo a la normativa vigente.
6. Criterios para la Asignación de Subsidios a Proyectos.
La asignación de los Subsidios destinados a Proyectos en el marco del Programa se realizará en función del presupuesto autorizado para Subsidios y siguiendo los dos criterios siguientes:
a) Se podrán destinar recursos para la ejecución de Proyectos a las Entidades Federativas.
b) Se podrán destinar recursos para la atención de Proyectos especiales y de alto impacto, situaciones de contingencia o emergencia y/o políticas públicas impulsadas por la Institución.
A continuación, se describen los dos criterios:
6.1. Asignación de Recursos para la Atención de Proyectos Estatales en Materia de Discapacidad.
El criterio para la asignación de recursos podrá contemplar alguno de los siguientes elementos:
a) Entidades Federativas que estén en posibilidad de concluir exitosamente el proyecto.
b) Entidades Federativas cuyo equipamiento o reequipamiento de Centros de Rehabilitación y/o Unidades Básicas de Rehabilitación se considere como prioritario.
c) Entidades Federativas cuyo Proyecto coadyuve al fortalecimiento y/o cumplimiento de políticas públicas nacionales en materia de atención a Personas con Discapacidad, así como aquellos que permitan proyectar un mayor impacto social.
d) Entidades Federativas cuyo Proyecto contemple acciones transversales para el otorgamiento de apoyos para la ejecución de proyectos en salud, equipamiento e infraestructura y desarrollo, que favorezcan el pleno ejercicio del derecho de las personas con discapacidad a gozar del más alto nivel posible de salud, rehabilitación y habilitación sin discriminación por motivos de discapacidad, a fin de contribuir a su desarrollo integral e inclusión a la sociedad.
6.2. Asignación de Subsidios para la Atención de Proyectos Especiales y de Alto Impacto, Situaciones de Contingencia o Emergencia y/o Políticas Públicas.
Los recursos para estos Proyectos en materia de atención a Personas con Discapacidad podrán ser destinados a los SEDIF y a los SMDIF que atiendan a la población objetivo del Programa.
El criterio para la asignación de recursos podrá contemplar alguno de los siguientes elementos:
a) Proyectos que consideren una cobertura de población con discapacidad en más de una Entidad Federativa.
b) Proyectos cuyo objetivo se vincule intrínsecamente con el Plan Nacional de Desarrollo o con el Programa Nacional de Asistencia Social (vigentes).
c) Proyectos que se ejecuten en municipios y/o localidades que se encuentren considerados en declaratorias de desastre o emergencia.
d) Proyectos que se ejecuten en municipios o pueblos indígenas que sean considerados como prioritarios, con poblaciones vulnerables o afromexicanas en condiciones de pobreza.
e) Proyectos enfocados en la atención de las Personas con Discapacidad que coadyuven al Desarrollo del Istmo de Tehuantepec, contribuyendo al crecimiento de la economía regional con pleno respeto a la historia, la cultura y las tradiciones del istmo oaxaqueño y veracruzano; de conformidad con lo establecido en las presentes Reglas del Programa.
Dichos Proyectos podrán considerar en su planeación, operación y ejecución, la atención de alguno(s) o todos los 79 municipios que integran el Istmo de Tehuantepec, para ello, las Instancias Ejecutoras deberán vincularse y coordinarse con el organismo público descentralizado, no sectorizado denominado "Corredor Interoceánico del Istmo de Tehuantepec", creado mediante Decreto Presidencial publicado en el Diario Oficial de la Federación el 14 de junio de 2019.
f) Proyectos orientados en la atención de las Personas con Discapacidad con un enfoque interseccional e intercultural.
6.3. Recursos Adicionales.
En el caso de que el Programa reciba recursos adicionales, su destino se regirá por lo dispuesto en las Reglas, así como por lo que al efecto determine la Instancia Normativa.
Para el caso de que el otorgamiento de recursos federales se llegue a realizar a partir del segundo semestre del año, la fecha de radicación consignada en el Anexo 1, podrá sufrir variaciones de acuerdo a la disponibilidad presupuestaria.
7. Ejecución.
7.1. Ejercicio de los Subsidios.
Las obras y/o acciones consideradas en los Proyectos y ejecutadas con Subsidios del Programa, están sujetas a las disposiciones legales, reglamentarias y administrativas aplicables en el ámbito federal.
Estos Subsidios se liberarán una vez aprobados los Proyectos y formalizados los Convenios. Adicionalmente, aquellos Proyectos que impliquen la construcción o adecuaciones de infraestructura, únicamente podrán ser apoyados cuando exista el tiempo necesario para su conclusión durante el presente ejercicio fiscal.
Los requisitos y formalidades de la ejecución de las obras y/o acciones por contrato, son responsabilidad de las Instancias Ejecutoras y deberán observar lo establecido en la Ley de Adquisiciones, Arrendamientos y Servicios del Sector Público, la Ley Federal de Presupuesto y Responsabilidad Hacendaria y la Ley de Obras Públicas y Servicios Relacionados con las Mismas, así como sus reglamentos respectivos y demás normativa aplicable. Asimismo, en la ejecución de obras deberán considerarse las Normas Oficiales Mexicanas correspondientes para espacios inclusivos y con accesibilidad.
Por cada ministración de recursos federales, la Instancia Ejecutora deberá enviar a la DGRI el CFDI y el XML de recepción de los recursos, específicamente el que emita la Secretaría de Finanzas o su equivalente en la Entidad Federativa, según su legislación estatal correspondiente al ingreso de recursos transferidos por el SNDIF, dentro de los cinco días hábiles posteriores a la recepción del recurso, el que deberá cumplir con lo siguiente:
a) Ser expedido a nombre del Sistema Nacional para el Desarrollo Integral de la Familia.
b) Domicilio Fiscal: Avenida Emiliano Zapata número 340, Colonia Santa Cruz Atoyac, Demarcación Territorial Benito Juárez, Código Postal 03310, Ciudad de México.
c) RFC: SND7701134L0 (ese, ene, de, siete, siete, cero, uno, uno, tres, cuatro, ele, cero).
d) Contener la fecha de emisión, Clave Unidad "M4", Unidad "Valor Monetario" fecha de recepción del recurso por la Secretaría de Finanzas o su equivalente, nombre del Programa y Proyecto completo, y consignar el importe de la ministración.
En este sentido, el SNDIF recabará previamente el Proyecto aprobado y el Convenio respectivo.
Las cuentas bancarias para administrar los Subsidios federales serán solicitadas por el SEDIF o los SMDIF (a través del SEDIF), y contratadas por conducto de la Tesorería del Estado o su equivalente y en todos los casos deberán ser productivas y aperturadas de forma mancomunada.
El manejo de los recursos será de absoluta responsabilidad de los SEDIF y los SMDIF según corresponda, y podrán ser auditados en cualquier momento por las autoridades competentes, de conformidad con lo dispuesto en los artículos 69 y 70 de la Ley General de Contabilidad Gubernamental.
Durante el ejercicio presupuestario que corresponda, la DGRI solicitará a las Instancias Ejecutoras, información relacionada con los avances físico-financieros de sus Proyectos con las observaciones y el soporte documental que se considere necesario.
Los Subsidios no ejercidos, así como aquellos que no se destinen a los fines establecidos en los Convenios correspondientes, deberán ser reintegrados a la TESOFE de conformidad a la normativa aplicable en la materia y se deberá informar a la DGRI.
Los recursos de este Programa son Subsidios federales que para fines de su aplicación y fiscalización no pierden su carácter federal; su aplicación se ajustará a lo establecido en el artículo 75 de la Ley Federal de Presupuesto y Responsabilidad Hacendaria, así como en los artículos 175 y 176 de su Reglamento. Estos recursos deben ser utilizados únicamente en la operación del Programa, de conformidad con las disposiciones aplicables, las Reglas y los Convenios respectivos.
Reintegrar a la TESOFE los rendimientos financieros generados, así como los recursos que por cualquier motivo no hayan sido devengados al 31 de diciembre, dentro de los 15 días naturales siguientes al cierre del ejercicio fiscal 2025 conforme a las disposiciones aplicables, informando a la Instancia Coordinadora Nacional del Programa de dicho reintegro, soportado con evidencia documental como estado de cuenta bancario o constancia emitida por el banco, etc.
Las presentes Reglas sólo norman el otorgamiento de Subsidios cuyos beneficiarios sean los SEDIF y los SMDIF.
7.1.1. Comprobación del Gasto.
La comprobación del gasto de los Subsidios o Apoyos del Programa está bajo la responsabilidad de los SEDIF y los SMDIF, por lo que éstos deberán cumplir con todas las disposiciones aplicables en materia de seguimiento, verificación o supervisión, evaluación, fiscalización y auditoría que señala la normativa federal.
Para efectos de la comprobación, por parte de las Instancias Ejecutoras, los documentos necesarios que deberán enviarse a la DGRI son:
a) Las CIPOB (ver Anexo 3) o el Padrón de la Población Objetivo Beneficiada (ver Anexo 3A);
b) Relación de gastos, firmada por la Instancia Ejecutora, anexando copia legible de los comprobantes que contengan los requisitos fiscales (facturas o recibos electrónicos), así como los documentos de verificación de comprobantes fiscales digitales emitidos por el SAT y, en su caso, copia del reintegro(s) que se haga(n) a la TESOFE (ver Anexo 6);
c) Informes Trimestrales de Avance Físico Financiero (ver Anexo 4);
d) Acta de entrega recepción de obras o equipo a municipio(s) y/o Beneficiario(s) del Programa (cuando aplique por la naturaleza del Proyecto);
e) Bitácora fotográfica, que evidencie la ejecución y finalización de las obras o acciones, e
f) Informe Final de Resultados (ver Anexo 5).
Los SEDIF y los SMDIF serán responsables de llevar el registro y control de los recursos ejercidos a nivel obra o acción. Los Expedientes Técnicos deberán contener la documentación listada con anterioridad, con el objeto de comprobar la erogación de los recursos de acuerdo a los montos y conceptos previstos para la ejecución de la obra o acción, o en su caso, los ahorros presupuestarios obtenidos y enterados.
Los documentos originales de comprobación de gasto deberán ser conservados por los SEDIF y los SMDIF, durante los plazos que dispone la normativa aplicable.
La entrega de los elementos documentales que integran la comprobación del gasto del ejercicio fiscal previo, constituye un requisito indispensable para la asignación de recursos posteriores.
7.2. Avances Físico-Financieros.
Por tratarse de un Programa a nivel nacional en el cual las Entidades Federativas son corresponsables de la transparencia en la información y difusión de los resultados, de conformidad con lo dispuesto en los artículos 107 y 110 de la Ley Federal de Presupuesto y Responsabilidad Hacendaria, y 181 de su Reglamento, la Secretaría de Salud en su carácter de Coordinadora Sectorial, enviará a la Cámara de Diputados, por conducto de las Comisiones correspondientes, a la SHCP y a la SABG, los informes trimestrales, que al efecto formule el SNDIF, sobre el presupuesto ejercido (financiero) y el cumplimiento de metas (físico) de las acciones de este Programa. Para tal efecto, las Instancias Ejecutoras deberán remitir estos informes, una vez radicados los recursos del Proyecto, durante los siguientes diez días hábiles posteriores a la terminación de cada trimestre.
Las Instancias Ejecutoras realizarán un seguimiento trimestral de avances físico-financiero, de la aplicación de los recursos del Programa, así como de las metas presupuestarias con la finalidad de contar con dicha información en caso de ser requerida por el SNDIF; además, darán un seguimiento de las obras, acciones y de la Población Objetivo Beneficiada, utilizando el formato identificado como Anexo 4.
En caso de ser necesario, para asegurar la correcta ejecución de las obras y acciones que se realicen con recursos del Programa, la UAIS, en coordinación con la DGRI, podrá realizar la supervisión en campo conjuntamente con las Instancias Ejecutoras y, para ello, la DGRI deberá registrar en un elemento de control las variaciones detectadas en los Informes Trimestrales de Avance Físico-Financiero respecto de lo programado en los proyectos. El elemento de control deberá contemplar una estrategia de seguimiento y supervisión donde se especifiquen las medidas por implementar; además, se promoverá la participación de la Población Objetivo Beneficiada, representantes del Poder Legislativo y de la sociedad civil.
El SEDIF o SMDIF verificarán la actualización de la información del Proyecto aprobado y efectuarán visitas de verificación de las obras o acciones, con el fin de identificar la situación que guardan, en especial los avances físicos y financieros, incluyendo evidencia fotográfica obtenida durante la visita, especialmente para aquellos proyectos que implique la realización de obras de infraestructura.
En caso de que derivado de dichos informes se detecten irregularidades en la aplicación de los recursos del Programa, el SNDIF suspenderá la ministración de recursos y, en caso de comprobarse la irregularidad, las autoridades estatales deberán reintegrar la totalidad de los Apoyos recibidos por este Programa.
El incumplimiento sobre la forma y contenido de estos reportes e informes será objeto de retención de las ministraciones de Subsidios, según se establece en la Ley Federal de Presupuesto y Responsabilidad Hacendaria.
7.3. Informe Final de Resultados.
Para cada uno de los Proyectos aprobados se deberá formular el correspondiente Informe Final de Resultados (ver Anexo 5). Dicho Informe debe enviarse a la DGRI, a más tardar diez días hábiles después de concluido el ejercicio fiscal.
Las Instancias Ejecutoras con Proyectos apoyados por el Programa en el Ejercicio Fiscal anterior, que no hayan entregado al SNDIF el informe final completo de cada Proyecto, se considerarán en incumplimiento conforme a lo que establecen las presentes Reglas.
8. Auditoría, Control y Vigilancia.
La SHCP, la SABG, la Auditoría Superior de la Federación, las Contralorías Federales y Locales, así como los órganos de fiscalización en cada Entidad Federativa, podrán realizar actividades de fiscalización y auditoría respecto al ejercicio de los recursos del Programa, las cuales se sujetarán a las disposiciones jurídicas aplicables al ejercicio del gasto público.
Los órganos internos de control de cada orden de gobierno serán las instancias que, en sus respectivos ámbitos de competencia, vigilen la aplicación y comprobación del gasto directamente con las Instancias Ejecutoras.
9. Evaluación.
La evaluación del Programa se llevará a cabo de acuerdo con la Ley General de Desarrollo Social, el PEF, los Lineamientos Generales para la Evaluación de los Programas Federales de la Administración Pública Federal y el Programa Anual de Evaluación correspondiente.
9.1. Evaluación Interna.
Con el objeto de enfocar la gestión del Programa al logro de resultados para mejorar las condiciones de vida de la Población Objetivo Beneficiada, así como de fortalecer la rendición de cuentas y la transparencia en el ejercicio de los recursos, se evaluará la operación y resultados del Programa a través de la MIR. La evaluación se podrá complementar con un seguimiento de los recursos ejercidos, acciones ejecutadas y metas alcanzadas.
Los indicadores que servirán como parámetro para evaluar el desempeño del Programa, y que serán utilizados por la Instancia Normativa como parte de la rendición de cuentas, son los contenidos en la siguiente Matriz de Indicadores para Resultados:
S039 Programa de Atención a Personas con Discapacidad
| Resumen Narrativo | Indicadores |
| Nombre | Definición | Método de cálculo | Frecuencia de medición | Medios de verificación |
| Fin | Contribuir a la disminución de las carencias de derechos sociales, entendidas como las carencias sociales definidas por el Consejo Nacional de Evaluación de la Política de Desarrollo Social, en las personas mexicanas con discapacidad. | Tasa de variación del porcentaje de personas con discapacidad en situación de carencia por acceso a los servicios de salud. | El indicador mide la variación porcentual de las personas con discapacidad en situación de carencia por acceso a los servicios de salud de manera bienal. | (Porcentaje de personas con discapacidad en situación de carencia por acceso a los servicios de salud en el año t / Porcentaje de personas con discapacidad en situación de carencia por acceso a los servicios de salud en el año t - 2) -1 ] x 100. | Bienal | Variable 1: Porcentaje de personas con discapacidad en situación de carencia por acceso a los servicios de salud en el año t:Anexo Estadístico de Pobreza en México. Disponible en https://www.coneval.org.mx/Medicion/Paginas/PobrezaInicio.aspx; Variable 2: Porcentaje de personas con discapacidad en situación de carencia por acceso a los servicios de salud en el año t - 2:Anexo Estadístico de Pobreza en México. Disponible en https://www.coneval.org.mx/Medicion/Paginas/PobrezaInicio.aspx |
| Propósito | Las personas con discapacidad, preferentemente aquellas en situación de pobreza y pobreza extrema, atendidas por el Sistema Nacional para el Desarrollo Integral de la Familia, Sistemas Estatales para el Desarrollo Integral de la Familia y Sistemas Municipales para el Desarrollo Integral de la Familia en todo el territorio nacional, fortalecen directamente su inclusión social. | Porcentaje de personas con discapacidad beneficiadas por el Programa, que fortalecen directamente su inclusión social. | Mide en términos porcentuales el número de personas con discapacidad reportadas por los ejecutores del programa como beneficiarias, que fortalecen directamente su inclusión social, con respecto a la población objetivo beneficiada por el programa. | (Número de personas con discapacidad beneficiadas por el Programa que fortalecen directamente su inclusión social / Total de personas con discapacidad que integran a la población objetivo beneficiada del programa) x 100. | Anual | Variable 1: Número de personas con discapacidad beneficiadas por el Programa que fortalecen directamente su inclusión social: Padrón de la Población Objetivo Beneficiada o Cédulas de Información de Población Objetivo Beneficiada bajo el resguardo de la Unidad de Asistencia e Inclusión Social; Variable 2: Total de personas con discapacidad que integran a la población objetivo beneficiada del programa: Padrón de la Población Objetivo Beneficiada o Cédulas de Información de Población Objetivo Beneficiada bajo el resguardo de la Unidad de Asistencia e Inclusión Social. |
| Porcentaje de personas con discapacidad beneficiadas por el programa que cuentan con medios para su inclusión social. | Mide en términos porcentuales el número de personas con discapacidad beneficiadas por el programa que cuentan con medios para fortalecer su inclusión social con respecto al total de personas que integran la población objetivo del programa. | (Número de personas con discapacidad beneficiadas por el Programa que cuentan con medios para fortalecer su inclusión social en el año t / Total de personas con discapacidad que integran la población objetivo del Programa en el año t) x 100. | Anual | Variable 1: Número de personas con discapacidad beneficiadas por el Programa que cuentan con medios para fortalecer su inclusión social en el periodo t:Padrón de la Población Objetivo Beneficiada o Cédulas de Información de Población Objetivo Beneficiada bajo el resguardo de la Unidad de Asistencia e Inclusión Social; Variable 2: Total de personas con discapacidad que integran la población objetivo del Programa en el periodo t:Ficha Técnica de la población objetivo del programa, bajo el resguardo de la Unidad de Asistencia e Inclusión Social. |
| Componente | Proyectos con acciones en salud (ayudas funcionales y equipo relacionado con la rehabilitación, promoción y prevención de la discapacidad) ejecutados. | Porcentaje de proyectos con acciones en salud (ayudas funcionales y equipo relacionado con la rehabilitación, promoción y prevención de la discapacidad) ejecutados. | Mide el porcentaje de proyectos ejecutados con acciones en salud (ayudas funcionales y equipo relacionado con la rehabilitación, promoción y prevención de la discapacidad), en relación a los proyectos enviados por los ejecutores del Programa. | (Número de proyectos con acciones en salud ejecutados en el periodo t / Total de proyectos enviados por los ejecutores del programa en el periodo t) x 100. | Anual | Variable 1: Número de proyectos con acciones en salud ejecutados en el periodo t:Formatos para la identificación y validación de proyectos autorizados que están bajo el resguardo de la Unidad de Asistencia e Inclusión Social; Variable 2: Total de proyectos enviados por los ejecutores del programa en el periodo t:Informe de proyectos recibidos del Programa de Atención a Personas con Discapacidad que está bajo el resguardo de la Unidad de Asistencia e Inclusión Social. |
| Proyectos con obras y/o acciones de infraestructura y equipamiento (remodelación, construcción, operación y equipamiento y habilitación de espacios físicos para Centros y Unidades de Rehabilitación) ejecutados. | Porcentaje de proyectos con obras y/o acciones de infraestructura y equipamiento (remodelación, construcción, operación y equipamiento y habilitación de espacios físicos para Centros y Unidades de Rehabilitación) ejecutados. | Mide el porcentaje de proyectos ejecutados con obras y/o acciones en infraestructura y equipamiento (remodelación, construcción, operación y equipamiento y habilitación de espacios físicos para Centros y Unidades de Rehabilitación), en relación a los proyectos enviados por los ejecutores del Programa. | (Número de proyectos con obras y/o acciones de infraestructura y equipamiento ejecutados en el periodo t / Total de proyectos enviados por los ejecutores del programa en el periodo t) X 100. | Anual | Variable 1: Número de proyectos con obras y/o acciones de infraestructura y equipamiento ejecutados en el periodo t:Formatos para la identificación y validación de proyectos autorizados que está bajo el resguardo de la Unidad de Asistencia e Inclusión Social; Variable 2: Total de proyectos enviados por los ejecutores del programa en el periodo t: Informe de proyectos recibidos del Programa de Atención a Personas con Discapacidad que está bajo el resguardo de la Unidad de Asistencia e Inclusión Social. |
| Proyectos con acciones de desarrollo para la inclusión laboral, educativa y social (inclusión laboral, desarrollo educativo, cultural, recreación, deporte y arte y, de desarrollo social integral) ejecutados. | Porcentaje de proyectos con acciones de desarrollo para la inclusión laboral, educativa y social (inclusión laboral, desarrollo educativo, cultural, recreación, deporte y arte y, de desarrollo social integral) ejecutados. | Mide el porcentaje de proyectos ejecutados con acciones de desarrollo para la inclusión laboral, educativa y social (inclusión laboral, desarrollo educativo, cultural, recreación, deporte y arte y, de desarrollo social integral), en relación a los proyectos enviados por los ejecutores del Programa. | (Número de proyectos con acciones de desarrollo para la inclusión laboral, educativa y social ejecutados en el periodo t / Total de proyectos enviados por los ejecutores del programa en el periodo t) x 100. | Anual | Variable 1: Número de proyectos con acciones de desarrollo para la inclusión laboral, educativa y social ejecutados en el periodo t:Formatos para la identificación y validación de proyectos autorizados que está bajo el resguardo de la Unidad de Asistencia e Inclusión Social; Variable 2: Total de proyectos enviados por los ejecutores del programa en el periodo t:Informe de proyectos recibidos del Programa de Atención a Personas con Discapacidad que está bajo el resguardo de la Unidad de Asistencia e Inclusión Social. |
| | Obras y/o acciones ejecutadas que fortalecen la inclusión social de las personas con discapacidad. | Porcentaje de obras y/o acciones realizadas a través de los proyectos en favor de que las personas con discapacidad fortalezcan su inclusión social. | Mide el porcentaje de obras y/o acciones realizadas en favor de que las personas con discapacidad fortalezcan su inclusión social, en relación con las obras y/o acciones comprometidas en los proyectos financiados. | (Número de obras y/o acciones realizadas a través de los proyectos en favor de que las personas con discapacidad fortalezcan su inclusión social en el periodo t / Total de obras y/o acciones comprometidas en los proyectos financiados en el periodo t) x 100. | Anual | Variable 1: Número de obras y/o acciones realizadas a través de los proyectos en favor de que las personas con discapacidad fortalezcan su inclusión social en el periodo t:Información proporcionada por las Instancias Ejecutoras, a través del Informe Final de Resultados que está bajo el resguardo de la Unidad de Asistencia e Inclusión Social; Variable 2: Total de obras y/o acciones comprometidas en los proyectos financiados en el periodo t:Formatos para la identificación y validación de proyectos autorizados que está bajo el resguardo de la Unidad de Asistencia e Inclusión Social. |
| Actividad | Aprobación de proyectos dirigidos a que las personas con discapacidad cuenten con medios que fortalezcan su inclusión social. | Porcentaje de acciones realizadas para la aprobación de proyectos. | Mide las acciones que se llevan a cabo de manera cronológica para aprobar los proyectos dirigidos a que las personas con discapacidad cuenten con medios que fortalezcan su inclusión social con relación a las acciones programadas para la aprobación de proyectos. | (Número de acciones realizadas para la aprobación de proyectos / Total de acciones programadas para la aprobación de proyectos) x 100. | Semestral | Variable 1: Número de acciones realizadas para la aprobación de proyectos:Información y documentación que integra el expediente administrativo que está bajo el resguardo de la Unidad de Asistencia e Inclusión Social; Variable 2: Total de acciones programadas para la aprobación de proyectos:Programa Anual de Trabajo de la Unidad de Asistencia e Inclusión Social. |
| Formalización de convenios para la instrumentación de proyectos dirigidos a que las personas con discapacidad cuenten con medios para fortalecer su inclusión social. | Porcentaje de convenios formalizados para la instrumentación de proyectos dirigidos a que las personas con discapacidad cuenten con medios para fortalecer su inclusión social. | Mide la proporción de convenios formalizados para la instrumentación de proyectos dirigidos a que las personas con discapacidad cuenten con medios para fortalecer su inclusión social con relación a los proyectos autorizados a las instancias ejecutoras. | (Número de convenios formalizados para la instrumentación de proyectos dirigidos a que las personas con discapacidad cuenten con medios para fortalecer su inclusión social en el periodo t / Total de proyectos autorizados a las instancias ejecutoras en el periodo t) x 100. | Semestral | Variable 1: Número de convenios formalizados para la instrumentación de proyectos dirigidos a que las personas con discapacidad cuenten con medios para fortalecer su inclusión social en el periodo t:Informe de convenios formalizados del Programa de Atención a Personas con Discapacidad que está bajo el resguardo de la Unidad de Asistencia e Inclusión Social; Variable 2: Total de proyectos autorizados a las instancias ejecutoras:Informe de Gestión de Proyectos Autorizados bajo el resguardo de la Unidad de Asistencia e Inclusión Social. |
| | Aplicación de encuesta a las personas con discapacidad beneficiadas con acciones realizadas por el Programa. | Porcentaje de personas con discapacidad encuestadas que consideran que mejoró su calidad de vida con las acciones realizadas por el Programa. | Mide la proporción de las personas con discapacidad encuestadas que consideran que mejoró su calidad de vida con las acciones realizadas a través de la instrumentación de proyectos con relación al total de personas con discapacidad que respondieron la encuesta aplicada. | (Número de personas con discapacidad encuestadas que consideran que mejoró su calidad de vida con las acciones del Programa / Total de personas con discapacidad beneficiadas que respondieron la encuesta de percepción) x 100. | Anual | Variable 1: Número de personas con discapacidad encuestadas que consideran que mejoró su calidad de vida con las acciones del Programa: Informe de Medición del Grado de Satisfacción de la Población Objetivo Beneficiada del Programa de Atención a Personas con Discapacidad, disponible y bajo el resguardo de la Unidad de Asistencia e Inclusión Social; Variable 2: Total de personas con discapacidad beneficiadas que respondieron la encuesta de percepción: Informe de Medición del Grado de Satisfacción de la Población Objetivo Beneficiada del Programa de Atención a Personas con Discapacidad, disponible y bajo el resguardo de la Unidad de Asistencia e Inclusión Social. |
9.2. Evaluación Externa.
La evaluación del Programa se llevará a cabo de acuerdo con la Ley General de Desarrollo Social, la Ley Federal de Presupuesto y Responsabilidad Hacendaria, su Reglamento, el PEF correspondiente, los Lineamientos Generales para la Evaluación de los Programas Federales de la Administración Pública Federal y el Programa Anual de Evaluación correspondiente.
10. Transparencia.
De conformidad con lo establecido en la Ley General de Transparencia y Acceso a la Información Pública, en la Ley Federal de Transparencia y Acceso a la Información Pública y demás disposiciones jurídicas aplicables, el SNDIF divulgará las presentes Reglas en la página electrónica del SNDIF http://sitios.dif.gob.mx/transparencia/transparencia_focalizada/planeacion_institucional/, así como a través de los demás medios que considere pertinentes. Las Instancias Ejecutoras realizarán las acciones que consideren pertinentes para la difusión y promoción de las mismas.
La DGRI como Instancia Coordinadora Nacional del Programa, en seguimiento y coordinación con las Instancias Ejecutoras del Programa, realizará la promoción y divulgación de las acciones del Programa, utilizando lenguaje incluyente y dando a conocer las acciones a realizar, las personas con discapacidad beneficiarias y los resultados cuantitativos y cualitativos obtenidos.
Para conocimiento de la sociedad en general, al inicio de la obra o acción, las Instancias Ejecutoras deberán colocar en un lugar visible de la localidad o en el área en la que se realicen los trabajos, un letrero con la siguiente información:
a) Las características generales de las obras o acciones;
b) Nombre de la Instancia Ejecutora;
c) La fecha de inicio y término (vigencia del Convenio);
d) La población y comunidades beneficiadas;
e) Las metas físicas;
f) El monto de los recursos aportados por la Federación, por los gobiernos de las Entidades Federativas y de los Municipios correspondientes y, en su caso, por los propios Beneficiarios del Programa, e
g) Indicar que las obras o acciones se realizan en el marco del Programa, con la participación del SNDIF, de los gobiernos de las Entidades Federativas y de los municipios y, en su caso, de la población objetivo beneficiada.
Se deberá incluir en la papelería y documentación oficial del Programa, y en toda publicidad y promoción que adquieran las Instancias Ejecutoras tales como anuncios en medios electrónicos, escritos y gráficos y de cualquier otra índole, la leyenda "Este programa es público, ajeno a cualquier partido político. Queda prohibido el uso para fines distintos a los establecidos en el programa"; así como fomentar el uso del lenguaje incluyente en éstos.
Los letreros y las placas se deberán elaborar y colocar con cargo a los recursos asignados a la Instancia Ejecutora, incluyendo el logotipo o imagen corporativa de cada una de las instancias participantes.
11. Participación Social.
La participación social tiene como propósito impulsar la participación de la población objetivo beneficiada y de la ciudadanía en la ejecución, control y vigilancia de las acciones y obras desarrolladas en el marco del Programa.
Esta participación será promovida especialmente en torno a la implementación de proyectos, la creación de Contralorías Sociales, y proyectos de monitoreo y aval ciudadano en los términos de la normativa aplicable.
En este marco, en el caso de proyectos o acciones en comunidades indígenas y afromexicanas, se fomentará la participación de estas comunidades de acuerdo con sus formas de organización tradicional.
11.1. Participación en Proyectos.
En materia de participación comunitaria, las autoridades Estatales y en su caso, Municipales, así como las Instancias Ejecutoras, podrán promover que la población residente:
a) Participe en las acciones para la organización de la comunidad que apoye la toma de decisiones y las actividades de planeación, programación, ejecución, control, vigilancia, seguimiento, operación y mantenimiento de las obras y acciones que se lleven a cabo, principalmente el involucramiento en estos procesos, de las personas con discapacidad que además viven con alguna otra condición de vulnerabilidad, como personas mayores, población indígena, migrante, entre otras;
b) Participe en la conformación y operación de la Contraloría Social, y
c) Participe en la ejecución de obras y acciones mediante aportaciones económicas, mano de obra, especie e intelectuales.
11.2 Contraloría Social.
La contraloría social es el mecanismo mediante el cual las personas beneficiarias verifican, de manera organizada, independiente, voluntaria y honorífica, el cumplimiento de las metas y la correcta aplicación de los recursos públicos federales asignados a los programas federales de desarrollo social relacionados con los derechos humanos, en áreas como la educación, la salud, la alimentación, la vivienda, el trabajo, la seguridad social, el medio ambiente y la no discriminación, de conformidad con los artículos, 6, 69, 70 y 71 de la Ley General de Desarrollo Social; así como 67, 68, 69 y 70 de su Reglamento.
Los SEDIF que reciban, gestionen o utilicen, total o parcialmente, recursos públicos federales, del Programa de Atención a Personas con Discapacidad observarán los Lineamientos y la Estrategia Marco vigentes emitidos por la SABG, así como los documentos normativos de la Estrategia de Contraloría Social (Esquema, Guía Operativa y Programa Anual de Trabajo de Contraloría Social) validados por dicha dependencia.
Los comités de contraloría social, para solicitar su registro, deberán presentar, a la UAIS, un escrito libre en el que se especifique, como mínimo, el nombre del programa, el ejercicio fiscal correspondiente, su representación y domicilio legal, así como los mecanismos e instrumentos que utilizarán para el ejercicio de sus funciones.
La Instancia Normativa y las Instancias Ejecutoras del Programa, deberá, de no haber impedimento alguno, expedir las constancias de registro de los comités en un plazo no mayor de 15 días hábiles contados a partir de la solicitud de registro. Estas constancias serán el comprobante de su constitución, y deberán registrarse en el Sistema Informático de Contraloría Social. Asimismo, los SEDIF brindarán a los comités la información pública necesaria para llevar a cabo sus actividades, así como asesoría, capacitación y orientación sobre los mecanismos para presentar quejas y denuncias.
La Secretaría de Anticorrupción y Buen Gobierno (SABG) proporcionará asesoría en materia de contraloría social por medio del correo electrónico: contraloriasocial@funcionpublica.gob.mx.
Adicionalmente, la Instancia Normativa, a través de la Instancia Coordinadora Nacional del programa promoverán e implementarán mecanismos de participación ciudadana en la prevención y el combate a la corrupción impulsados por la SABG, por medio de herramientas digitales que faciliten, a las personas beneficiarias y a la ciudadanía en general, la posibilidad de incidir en dicha materia, de conformidad con la disposición vigésimo primera y trigésima de los Lineamientos para la promoción, conformación, organización, funcionamiento y monitoreo de los mecanismos de participación ciudadana en las dependencias y entidades de la Administración Pública Federal.
12. Quejas y Denuncias.
La SABG, el SNDIF y el OIC respectivo, en el ejercicio de sus facultades, podrán realizar indistintamente, en todo momento y conforme a sus respectivos ámbitos de competencia, la inspección, fiscalización y vigilancia de los recursos federales, incluyendo la revisión programática-presupuestaria; así como, en su caso, atender o canalizar, según el caso, las quejas y denuncias que se presenten sobre su manejo. Para tal efecto la Instancia Ejecutora del Programa conservará en forma ordenada y sistemática, toda la documentación comprobatoria de los actos que realice conforme a las disposiciones de la normativa aplicable.
Podrá denunciarse toda acción u omisión, que produzca o pueda producir daños al ejercicio de los derechos, así como aquellas que produzcan o puedan producir discriminación.
La denuncia podrá realizarse por cualquier persona, bastando que se presente por escrito y contenga:
a) Nombre, domicilio y demás datos que permitan la identificación del (de la) denunciante, en su caso, de su Representante Legal;
b) Se podrá presentar la denuncia ante la autoridad competente sobre cualquier hecho, acto u omisión;
c) Los datos que permitan identificar al presunto sujeto infractor; y
d) Las pruebas que en su caso ofrezca el(la) denunciante.
Las inconformidades, quejas o denuncias respecto de la operación, entrega de apoyos, ejecución o algún otro aspecto relacionado con este Programa, podrán ser presentadas por la población objetivo beneficiada o por la población en general, a través de los siguientes canales institucionales de quejas y denuncias:
Secretaría Anticorrupción y Buen Gobierno.
Las denuncias podrán realizarse a través del Sistema Integral de Denuncias Ciudadanas (SIDEC) en la liga https://sidec.funcionpublica.gob.mx/ las 24 horas del día, los 365 días del año; o mediante escrito presentado en la SABG, ubicada en Avenida Insurgentes Sur 1735, Colonia Guadalupe Inn, C.P. 01020, Alcaldía Álvaro Obregón, Ciudad de México.
En caso de requerir asesoría para la presentación de denuncias, podrán comunicarse a los teléfonos 55 2000 2000 y al número gratuito 800 112 87 00
Fiscalía Especializada en Delitos Electorales (FEDE).
Blvd. Adolfo López Mateos No. 2836, Col. Tizapán San Ángel, Demarcación Territorial Álvaro Obregón, C.P. 01090, Ciudad de México.
FEDETEL: 800 833 7233 y 55 5346 3103.
https://www.fedenet.org.mx
Órgano Interno de Control en el Sistema Nacional para el Desarrollo Integral de la Familia.
Prolongación Xochicalco No. 947, Col. Santa Cruz Atoyac, Demarcación Territorial Benito Juárez, Ciudad de México, C.P. 03310.
Número telefónico: 55 3003 2200, Ext. 2522 y 7280.
mvazquez@dif.gob.mx y luis.sarabia@dif.gob.mx
https://www.gob.mx/difnacional
13. Anexos.
Anexo 1. Modelo de Convenio de Coordinación.
CONVENIO DE COORDINACIÓN PARA LA TRANSFERENCIA DE RECURSOS FEDERALES CON CARÁCTER DE SUBSIDIOS PARA LA EJECUCIÓN DEL PROGRAMA DE ATENCIÓN A PERSONAS CON DISCAPACIDAD DEL SISTEMA NACIONAL PARA EL DESARROLLO INTEGRAL DE LA FAMILIA PARA EL EJERCICIO FISCAL 2025, QUE CELEBRAN POR UNA PARTE, EL SISTEMA NACIONAL PARA EL DESARROLLO INTEGRAL DE LA FAMILIA, EN LO SUCESIVO "DIF NACIONAL", POR CONDUCTO DE LA(DEL) JEFA(E) DE LA UNIDAD DE ASISTENCIA E INCLUSIÓN SOCIAL, ______________________________, ASISTIDA POR EL(LA) DIRECTOR(A) GENERAL DE REHABILITACIÓN E INCLUSIÓN, EL(LA) ________________________________________ Y, POR LA OTRA PARTE, EL SISTEMA PARA EL DESARROLLO INTEGRAL DE LA FAMILIA DEL(DE LA)____________________________________, EN ADELANTE "DIF ESTATAL", POR CONDUCTO DE SU DIRECTOR(A) GENERAL, EL(LA) ______________________________, A QUIENES CUANDO ACTÚEN DE MANERA CONJUNTA SE LES DENOMINARÁ "LAS PARTES", DE CONFORMIDAD CON LOS SIGUIENTES ANTECEDENTES, DECLARACIONES Y CLÁUSULAS.
ANTECEDENTES
I. La Constitución Política de los Estados Unidos Mexicanos, en su artículo 4, párrafo quinto, establece que toda persona tiene derecho a un medio ambiente sano para su desarrollo y bienestar, aspiración que el Estado debe materializar y garantizar en beneficio de toda la población mexicana.
II. Los artículos 3, fracción XVIII y 6, fracción III de la Ley General de Salud, establecen como materia de salubridad, a la asistencia social, así como uno de los objetivos del Sistema Nacional de Salud, la colaboración al bienestar social de la población mediante servicios de asistencia social, principalmente a menores en estado de abandono, ancianos desamparados y personas con discapacidad, para fomentar su bienestar y propiciar su incorporación a una vida equilibrada en lo económico y social.
III. La Ley de Asistencia Social, en su artículo 3 señala que se entiende por asistencia social al conjunto de acciones tendientes a modificar y mejorar las circunstancias de carácter social que impidan el desarrollo integral del individuo, así como la protección física, mental y social de personas en estado de necesidad, indefensión desventaja física y mental, hasta lograr su incorporación a una vida plena y productiva.
Por su parte, el artículo 4, fracciones I, inciso b), V, inciso b) y VI, de la referida ley, define entre otros, que son sujetos de la asistencia social, las niñas, niños y adolescentes con deficiencias en su desarrollo físico o mental; las personas adultas mayores; así como las personas con algún tipo de discapacidad o necesidades especiales.
En sus artículos 28 y 54, la Ley señalada establece que el "DIF NACIONAL" será el coordinador del Sistema Nacional de Asistencia Social Pública y Privada, así como que deberá promover la organización y participación de la comunidad para contribuir en la prestación de servicios asistenciales para el Desarrollo Integral de la Familia. La participación de la comunidad, de acuerdo con lo establecido por el artículo 55 del mismo ordenamiento, debe estar encaminada a fortalecer su estructura y a propiciar la solidaridad de la población.
IV. El Manual de Programación y Presupuesto 2025 establece las directrices y precisa los objetivos, políticas, estrategias y metas que servirán de base para la programación y presupuestación del gasto público federal para el ejercicio fiscal 2025 que de forma anual se realiza en términos de la Ley Federal de Presupuesto y Responsabilidad Hacendaria.
V. En ese sentido, el Programa de Atención a Personas con Discapacidad, contribuye al cumplimiento de la Directriz 4 Salud y Seguridad Social, donde se establece que la salud y la seguridad social deben ser reconocidos como factores fundamentales para el desarrollo humano, social y económico, ya que inciden de manera directa en el bienestar de la población y reflejan con alto grado de certeza la calidad de vida de una sociedad, por ello, las acciones del Gobierno de México deberán centrarse en garantizar el acceso universal a servicios de salud de calidad y a la seguridad social. Esto incluye la ampliación de la infraestructura hospitalaria, el fortalecimiento de la atención primaria, la promoción de programas de prevención de enfermedades, el acceso a vacunas y cuidados preventivos, atención médica, a la salud mental y contra las adicciones. Estas acciones buscarán asegurar el acceso efectivo a los servicios de salud al ampliar la cobertura del sistema nacional.
El Programa busca asegurar la vigencia efectiva de los derechos de las personas con discapacidad y contribuir a su desarrollo integral, teniendo entre otras finalidades, su inclusión al mercado laboral y a la dinámica social, además de impulsar, con el apoyo de los medios de comunicación y la sociedad civil, estrategias que coadyuven a transformar la actual cultura excluyente y discriminatoria en una abierta a la tolerancia y la diversidad.
VI. Que en términos de los artículos 28, 32, 33, 34, 35 y 36 de la Ley de Planeación, el "DIF NACIONAL" celebra el presente Convenio como instrumento de Coordinación en materia de Atención a Personas con Discapacidad con el "DIF ESTATAL" para que coadyuve, en el ámbito de su competencia, a la consecución de los objetivos de la planeación nacional, establecer los procedimientos de coordinación en materia de discapacidad y con ello propiciar la planeación del desarrollo integral de esa Entidad Federativa.
VII. Que de conformidad con lo establecido en los artículos 6, fracción II, y 7, fracciones I, II, III, IV, V y VI, de la Ley General para la Inclusión de las Personas con Discapacidad, son facultades del Titular del Poder Ejecutivo Federal, en materia de esta Ley, instruir a las Dependencias y Entidades del Gobierno Federal, a que instrumenten acciones en favor de la inclusión social y económica, de las personas con discapacidad en el marco de las políticas públicas, así como de la Secretaría de Salud, promover el derecho de las personas con discapacidad, a gozar del más alto nivel posible de salud, rehabilitación y habilitación, sin discriminación por motivos de discapacidad, mediante programas y servicios que serán diseñados y proporcionados, siguiendo criterios de calidad, gratuidad o precio asequible.
VIII. Con fecha ________ de ___________ de 2024, se publicó en el Diario Oficial de la Federación, el "Acuerdo por el que se emiten las Reglas de Operación del Programa de Atención a Personas con Discapacidad, para el ejercicio fiscal 2025", en lo sucesivo referidas como las "REGLAS DE OPERACIÓN", mismo que tiene como objetivo general, contribuir a que las Personas con Discapacidad cuenten con los medios para fortalecer su inclusión social.
DECLARACIONES
I. "DIF NACIONAL" declara:
I.1 Que es un Organismo Público Descentralizado, con patrimonio y personalidad jurídica propios, a que se refieren los artículos 172 de la Ley General de Salud y 27 de la Ley de Asistencia Social, en relación con lo establecido en el Estatuto Orgánico del Sistema Nacional para el Desarrollo Integral de la Familia, y tiene como objetivos, la promoción y prestación de servicios de asistencia social, la realización de las acciones que establezcan las disposiciones jurídicas aplicables conforme a sus atribuciones y funciones; así como la coordinación con Dependencias y Entidades Federales, Estatales y Municipales en el diseño de las políticas públicas, operación de programas, prestación de servicios y, la realización de acciones en la materia.
I.2 Que la/el __________________, Jefa(e) de la Unidad de Asistencia e Inclusión Social, cargo que acredita con el nombramiento número _____________ de fecha _____ de _________ de 20____, emitido por la(el) _________________________________________, se encuentra facultado(a) para celebrar el presente Convenio, en términos de lo establecido en los artículos 14, fracción XXVI y 16, fracciones I, XI, XII y XIII del Estatuto Orgánico del Sistema Nacional para el Desarrollo Integral de la Familia.
I.3 Que de acuerdo con los artículos 12, fracción XII de la Ley de Asistencia Social, y artículo 2, fracciones II, III y XV, de su Estatuto Orgánico, para el logro de sus objetivos lleva a cabo acciones en materia de Asistencia Social.
I.4 Que su Registro Federal de Contribuyentes expedido por el Servicio de Administración Tributaria de la Secretaría de Hacienda y Crédito Público, es el alfanumérico: SND7701134L0.
I.5 Que señala como domicilio legal para todos los efectos de este Convenio, el ubicado en Avenida Emiliano Zapata número 340, Colonia Santa Cruz Atoyac, Demarcación Territorial Benito Juárez, Código Postal 03310, Ciudad de México.
I.6 Que de conformidad con el oficio número XXX 000 00/XXX/XXXX emitido por la Dirección General de Programación, Organización y Presupuesto, cuenta con suficiencia presupuestal con cargo a la partida 43801 "Subsidios a Entidades Federativas y Municipios", del Clasificador por Objeto del Gasto para la Administración Pública Federal vigente.
II. "DIF ESTATAL" declara:
II.1 Que es un Organismo Público Descentralizado de la Administración Pública Estatal, con personalidad jurídica y patrimonio propios, conforme al Decreto ______________, publicado en el _______________________ del Estado de _____________ el ____ de __________ de _________.
II.2 Que es el Rector de la Asistencia Social en __________________________________, y tiene entre sus objetivos, proponer, integrar y ejecutar las políticas públicas de asistencia social que promuevan el desarrollo integral de la familia y la comunidad, instrumentar, aplicar y dar dimensión plena a las políticas públicas en el ámbito de la asistencia y bienestar social.
II.3 Que la(el) _______________________________, _______________________ del Sistema Estatal DIF __________________, cargo que acredita con el nombramiento expedido a su favor por el Gobernador(a) Constitucional del(la) ______________________________, C. ____________________________, de fecha _____ de ________ de 20______, se encuentra facultada(o) para celebrar el presente Convenio de Coordinación en términos de lo establecido en el artículo _______________ del Decreto ___________, por el cual se crea el Sistema para el Desarrollo Integral de la Familia _______________________, publicado en el __________________________ del Estado, el ______ de _________ de _________.
II.4 Que es facultad del(la) __________________________ del Sistema para el Desarrollo Integral de la Familia ______________________________ celebrar los Convenios, Acuerdos, Contratos Administrativos y Ejecutar los actos administrativos y jurídicos que sean indispensables para el cumplimiento de los objetivos del Organismo, con fundamento en el _____________________, por el cual se crea el Sistema para el Desarrollo Integral de la Familia ____________________, publicado en ______________________________ , el ___________ de ___________ de _______.
II.5 Que entre sus atribuciones se encuentra el promover y prestar servicios de asistencia social a la población.
II.6 Que su Registro Federal de Contribuyentes expedido por el Servicio de Administración Tributaria de la Secretaría de Hacienda y Crédito Público, es el alfanumérico: ___________________.
II.7 Que señala como domicilio legal para todos los fines y efectos legales que se deriven del presente Convenio, el ubicado en __________________________, _____________________, ______________, ____________________, ______________________.
III. "LAS PARTES" declaran conjuntamente:
III.1 Que ante la necesidad de emprender acciones coordinadas tendientes al mejoramiento de las condiciones de vida de la población sujeta a asistencia social, es su interés y voluntad suscribir el presente Convenio, en beneficio de personas con discapacidad del país.
III.2 Que reconocen que su participación conjunta en el desarrollo y cumplimiento del objeto del presente Convenio puede beneficiar al país y a ambas partes.
III.3 Que se reconocen mutuamente su capacidad jurídica para suscribir el presente Convenio de Coordinación.
III.4 Que es su deseo suscribir el presente Instrumento Jurídico, concurriendo en el territorio del (de la) __________________________, asegurando la adecuada coordinación de acciones en materia de asistencia social, en el marco del Programa de Atención a Personas con Discapacidad, para la realización de acciones en beneficio de personas con discapacidad de acuerdo con sus respectivas disposiciones jurídicas aplicables.
III.5 Que cuentan con los recursos necesarios para proporcionar la colaboración, asistencia y servicios inherentes al objeto materia del presente Convenio.
Con base en lo antes expuesto y con fundamento en lo establecido en los artículos 4, 25 y 26 de la Constitución Política de los Estados Unidos Mexicanos; 1, 25 fracción VI, 75 fracción II segundo párrafo, 77 y demás relativos de la Ley Federal de Presupuesto y Responsabilidad Hacendaria; 3, 4, 19, 21, 44, 45 y demás relativos de la Ley de Asistencia Social; 6 fracción II, 7 fracciones I, II, III, IV, V y VI de la Ley General para la Inclusión de las Personas con Discapacidad; 22 fracciones I y II de la Ley Federal de las Entidades Paraestatales; 175, 178 párrafo segundo y tercero y demás relativos del Reglamento de la Ley Federal de Presupuesto y Responsabilidad Hacendaria; 14 fracción XXVI, 16 fracciones I, XI, XII, XIII, XIV y XVI, 24 fracción IX y 31 fracción III del Estatuto Orgánico del Sistema Nacional para el Desarrollo Integral de la Familia; así como en el Acuerdo por el que se emiten las Reglas de Operación del Programa de Atención a Personas con Discapacidad, para el ejercicio fiscal 2025, "LAS PARTES" celebran el presente Convenio de Coordinación y están de acuerdo en sujetarse a las siguientes:
CLÁUSULAS
PRIMERA. OBJETO. El presente Convenio tiene por objeto la transferencia de recursos federales con carácter de subsidios, por parte del "DIF NACIONAL" al "DIF ESTATAL" para la ejecución del Programa de Atención a Personas con Discapacidad para el ejercicio fiscal 2025, así como establecer las bases y procedimientos de coordinación entre "LAS PARTES" para la ejecución del Proyecto específico denominado "___________________________________________________", en lo sucesivo el "PROYECTO".
La asignación y ejercicio de los subsidios que se otorguen para la ejecución del Programa se llevará a cabo en el marco de las "REGLAS DE OPERACIÓN" y conforme a las especificaciones que se establecen en el formato para la identificación y validación del "PROYECTO".
SEGUNDA. APORTACIÓN DE RECURSOS. Con base en la suficiencia presupuestal contenida en el Presupuesto de Egresos de la Federación para el Ejercicio Fiscal 2025, en las disposiciones contenidas en las "REGLAS DE OPERACIÓN" y el número de Precompromiso SAP ________________________, "DIF NACIONAL" transferirá los recursos con carácter de subsidios, para la ejecución del objeto del presente Convenio, considerados apoyos, que prevén las "REGLAS DE OPERACIÓN", por un monto de $______________________ (________________ __________________ ___________________) que se radicarán en una sola exhibición.
"LAS PARTES" convienen en que el otorgamiento y fecha de radicación de dichos recursos podrá sufrir variaciones atendiendo a la disponibilidad presupuestaria, para lo cual "LAS PARTES" deberán hacer las adecuaciones que consideren pertinentes, mismas que se formalizarán por escrito mediante Convenio Modificatorio.
Para los proyectos especiales que surjan y sean aprobados durante la vigencia y ejecución del presente Convenio, y para los que se cuente con presupuesto adicional, además de apegarse a lo establecido en las "REGLAS DE OPERACIÓN", se formalizará el convenio modificatorio correspondiente.
TERCERA. NATURALEZA DE LOS RECURSOS. Los recursos que aporta el "DIF NACIONAL" se destinarán exclusivamente al cumplimiento del objeto del presente Convenio y que se realizan de conformidad con las "REGLAS DE OPERACIÓN", serán considerados en todo momento como subsidios federales en los términos de las disposiciones aplicables; en consecuencia, no perderán su carácter federal al ser canalizados al "DIF ESTATAL" y estarán sujetos en todo momento, a las disposiciones federales que regulan su control y ejercicio.
"LAS PARTES" aceptan que la aportación de los recursos económicos que se destinen para el desarrollo de las acciones materia de este Convenio estará a cargo de "DIF NACIONAL" y la administración, aplicación, información, así como la comprobación de la aplicación, será exclusivamente a cargo del "DIF ESTATAL", de conformidad con la normativa aplicable.
De conformidad con los artículos 175 y 176 del Reglamento de la Ley Federal de Presupuesto y Responsabilidad Hacendaria, los recursos que no hayan sido destinados a los fines autorizados o no se hayan devengado al 31 de diciembre de 2025, así como aquellos en que "DIF NACIONAL" o algún órgano de fiscalización detecten que los mismos permanecen ociosos, existen desviaciones o incumplimiento en su ejercicio, deberán ser reintegrados a la Tesorería de la Federación, incluyendo rendimientos financieros e intereses que se hayan generado por "DIF ESTATAL", a más tardar dentro de los 15 (quince) días naturales siguientes al cierre del ejercicio fiscal, en los términos que señalen las disposiciones aplicables; "DIF ESTATAL" tiene la obligación de informar lo anterior a la Dirección de Finanzas, a la Dirección General de Rehabilitación e Inclusión, en lo sucesivo la "DGRI" y a la Unidad de Asistencia e Inclusión Social del "DIF NACIONAL".
CUARTA. CUENTA BANCARIA. El manejo de los recursos será de absoluta responsabilidad del "DIF ESTATAL", dichos recursos serán transferidos a través de la cuenta bancaria que para tales efectos aperture el "DIF ESTATAL", de conformidad con lo establecido en las "REGLAS DE OPERACIÓN" y podrá ser auditado en cualquier momento por las autoridades competentes, de conformidad con lo dispuesto en los artículos 69 y 70 de la Ley General de Contabilidad Gubernamental, así como a lo establecido en los artículos 82 fracción IX de la Ley Federal de Presupuesto y Responsabilidad Hacendaria y 224 cuarto párrafo de su Reglamento, y en congruencia con lo dispuesto, en las "REGLAS DE OPERACIÓN", y en el presente Convenio. Las cuentas bancarias deberán ser aperturadas a través de la Secretaría de Finanzas o su equivalente en la entidad federativa.
QUINTA. COMPROMISOS DE "DIF NACIONAL". El "DIF NACIONAL" se compromete a realizar las acciones siguientes:
a) Asignar y aportar los recursos económicos federales previstos en la Cláusula Segunda de este Convenio, previo cumplimiento de "DIF ESTATAL" de las obligaciones a su cargo, referidas en la Cláusula Cuarta;
b) Otorgar la asesoría y orientación a "DIF ESTATAL" cuando éste se la solicite y;
c) Cumplir con las disposiciones contenidas en las "REGLAS DE OPERACIÓN".
SEXTA. COMPROMISOS DE "DIF ESTATAL". El "DIF ESTATAL" se compromete a realizar las acciones siguientes:
a) Recibir y canalizar los recursos señalados en la Cláusula Segunda, así como supervisar que la ejecución y desarrollo de las actividades objeto del presente Convenio, se realicen de acuerdo con lo señalado en las disposiciones de las "REGLAS DE OPERACIÓN" y demás normativa aplicable;
b) Aplicar en su totalidad, los recursos señalados en la Cláusula Segunda de este Convenio, garantizando la liberación expedita de los mismos, los cuales deberán destinarse, incluyendo los rendimientos financieros que por cualquier concepto generen, exclusivamente a los fines del objeto del presente Convenio, así como llevar a cabo todas las acciones tendientes a la verificación y comprobación de la correcta aplicación de los recursos presupuestarios;
c) Presentar los informes trimestrales de Avance Físico Financiero a la "DGRI" de "DIF NACIONAL" a más tardar durante los primeros diez (10) días hábiles posteriores a la terminación del trimestre que se reporta. Los informes deberán ser acompañados con la justificación de las variaciones entre la meta de cobertura programada y la alcanzada, así como entre el presupuesto autorizado, el modificado y el ejercido y, en su caso, el reporte de las medidas de ahorro, austeridad y eficiencia aplicadas durante el periodo que se informa;
d) Presentar a "DIF NACIONAL", los datos necesarios para el informe de Cuenta Pública de los apoyos a que se refiere el presente Convenio, con base en los formatos y lineamientos que en su oportunidad le dé a conocer "DIF NACIONAL";
e) Entregar a "DIF NACIONAL", el informe final sobre los resultados y alcances obtenidos en la ejecución de las acciones materia de este Convenio, de forma física y electrónica a la "DGRI", con copia a la Unidad de Asistencia e Inclusión Social después de concluido el objeto del presente Convenio a los diez (10) días hábiles posteriores al cierre del ejercicio fiscal 2025;
f) Entregar a la "DGRI", la documentación de Comprobación del Gasto, debidamente firmada y rubricada por la Instancia Ejecutora consistentes en:
· Relación de Gastos, con la copia legible de los comprobantes que contengan los requisitos fiscales (facturas y/o recibos) y fichas de depósito de reintegro en caso de que no sean ejercidos los recursos parcial o totalmente;
· Documento de verificación de los comprobantes fiscales emitidos por el Servicio de Administración Tributaria (SAT);
· Informes Trimestrales de Avance Físico Financiero;
· Bitácora Fotográfica;
· Informe Final de Resultados;
· Cédulas de Información de la Población Objetivo Beneficiada (CIPOB) y/o Padrón la Población Objetivo Beneficiada y;
· Acta Entrega de Recepción de Obras o Equipo a Municipio(s) y/o Beneficiario(s), en caso de que aplique.
Asimismo, la Instancia Ejecutora deberá enviar a la "DGRI" el Comprobante Fiscal Digital por Internet (CFDI) y el XML, con lo señalado en las disposiciones de las "REGLAS DE OPERACIÓN", específicamente el que emita la Secretaría de Finanzas o su equivalente en la Entidad Federativa, según su legislación estatal correspondiente al ingreso de recursos transferidos por el SNDIF, dentro de los cinco días hábiles posteriores a la recepción del recurso.
Lo anterior a efecto de garantizar que sean correctamente canalizados los recursos a los beneficiarios del Programa.
g) Reintegrar a la Tesorería de la Federación, los recursos federales presupuestarios y, en su caso, los productos financieros que se generen y no hayan sido destinados a los fines autorizados, se mantenga ociosos o no sean devengados al 31 de diciembre de 2025, así como aquellos en que "DIF NACIONAL" o algún órgano de fiscalización detecten desviaciones o incumplimientos en el ejercicio de los recursos, a más tardar dentro de los 15 (quince) días naturales siguientes al cierre del ejercicio fiscal, en los términos que señalen las disposiciones aplicables, debiendo informar por escrito lo anterior a la Dirección de Finanzas de "DIF NACIONAL", soportando con evidencia documental como estado de cuenta bancario o constancia emitida por el banco, etc.;
h) Conservar debidamente resguardada, durante 5 (cinco) años, la documentación original comprobatoria del ejercicio del gasto de los recursos que, con base en el presente Instrumento Jurídico se entregan;
i) Presentar a la "DGRI", la documentación de comprobación, las evidencias (bitácora fotográfica) que acrediten la finalización del "PROYECTO", el Informe Final de Resultados y, en su caso, el Acta de Entrega Recepción de obras o equipo a municipio(s) y/o beneficiario(s);
j) Dar seguimiento, verificar el desarrollo y ejecución de los compromisos contenidos en el objeto del presente Convenio, de conformidad con las "REGLAS DE OPERACIÓN";
k) Promover la Contraloría Social en las localidades beneficiadas por el Programa de Atención a Personas con Discapacidad, de conformidad con lo establecido en el Acuerdo por el que se establecen los Lineamientos para la Promoción y Operación de la Contraloría Social en los Programas Federales de Desarrollo Social, publicado en el Diario Oficial de la Federación del 28 de octubre de 2016;
l) Aceptar y facilitar la realización de visitas de supervisión y brindar oportunamente la información y documentación desagregada por rubro que soliciten "DIF NACIONAL", y/o los órganos fiscalizadores federales competentes, para los efectos que dichas instancias requieran;
m) Realizar, o en su caso, contratar la ejecución de los proyectos de servicios y obras que se requieran, así como supervisar las acciones, de conformidad con la normativa aplicable;
n) Adoptar las medidas necesarias para establecer el enlace y comunicación con "DIF NACIONAL" para dar el debido seguimiento a los compromisos asumidos. Lo anterior, sin perjuicio de que los órganos fiscalizadores correspondientes lleven a cabo las acciones de vigilancia, control y evaluación a fin de verificar en cualquier momento el cumplimiento de los compromisos a cargo de "DIF ESTATAL", en los términos contenidos en el presente Convenio;
o) Señalar expresamente y en forma idéntica la participación y apoyo del Gobierno Federal, a través del "DIF NACIONAL", en las acciones de difusión, divulgación y promoción del "PROYECTO"; y
p) Cumplir y observar en todo momento las disposiciones y lineamientos descritos en la Ley Federal de Presupuesto y Responsabilidad Hacendaria y su Reglamento; el Presupuesto de Egresos de la Federación para el ejercicio fiscal 2025, las "REGLAS DE OPERACIÓN", el presente Convenio y las demás aplicables conforme a la legislación nacional.
"LAS PARTES" acuerdan que para efectos del inciso c), d), e) y f) de esta Cláusula, los Informes Trimestrales de Avance o Final del "PROYECTO", así como la documentación a la que se refieren los mismos, serán enviados, recibidos o archivados a través de medios electrónicos o por cualquier otra tecnología que permita identificar al firmante. En consecuencia, "DIF ESTATAL" acepta que la información contenida, producirá los mismos efectos jurídicos que la firma autógrafa, reconociendo la plena validez, eficacia y efectos legales, sin perjuicio de que la veracidad de los mismos pueda ser verificada por las unidades administrativas de "DIF NACIONAL" o cualquier otra autoridad, conforme a lo previsto en las disposiciones aplicables.
SÉPTIMA. DIFUSIÓN Y DIVULGACIÓN. Con el fin de dar cumplimiento al artículo 28 fracción II, inciso a) del Presupuesto de Egresos de la Federación para el Ejercicio Fiscal 2025, así como al numeral 10. Transparencia de las "REGLAS DE OPERACIÓN", las "LAS PARTES" se comprometen a que la difusión y divulgación que se realice por medios impresos, electrónicos escritos, gráficos y de cualquier otra índole inherente al Programa objeto del presente Convenio, deberá enunciar la siguiente leyenda:
"Este Programa es público, ajeno a cualquier partido político. Queda prohibido el uso para fines distintos a los establecidos en el
Programa."
OCTAVA. CONTRALORÍA SOCIAL. "LAS PARTES" reconocen a la Contraloría Social como el mecanismo mediante el cual la Población Objetivo Beneficiada verifican, de manera organizada, independiente, voluntaria y honorífica, el cumplimiento de las metas y la correcta aplicación de los recursos públicos federales asignados a los programas federales de desarrollo social relacionados con los derechos humanos, en áreas como la educación, la salud, la alimentación, la vivienda, el trabajo, la seguridad social, el medio ambiente y la no discriminación, de conformidad con los artículos 6, 69, 70 y 71 de la Ley General de Desarrollo Social; así como 67, 68, 69 y 70 de su reglamento y del numeral 11.2. de las "REGLAS DE OPERACIÓN".
NOVENA. REPRESENTANTES DE "LAS PARTES". Para la adecuada operación de las actividades a que se refiere el presente Instrumento Jurídico y a efecto de que en forma conjunta supervisen la realización del "PROYECTO", "LAS PARTES" designan al respecto a los siguientes representantes, quienes deberán contar con el nivel jerárquico de Director (a) General u homólogo:
| "DIF NACIONAL" | ________________________________________ DIRECTOR(A) GENERAL DE REHABILITACIÓN E INCLUSIÓN DEL SISTEMA NACIONAL PARA EL DESARROLLO INTEGRAL DE LA FAMILIA. |
| "DIF ESTATAL" | ________________________________________ DIRECTOR(A) GENERAL DEL SISTEMA PARA EL DESARROLLO INTEGRAL DE LA FAMILIA DEL (DE LA) _________________. |
Los representantes Titulares podrán designar suplentes, quienes deberán contar con facultades para tomar decisiones, los cuales deberán tener cuando menos, el nivel jerárquico inmediato inferior al del representante Titular, cuidándose que sea homogéneo y adecuado para garantizar la ejecución de las decisiones adoptadas.
DÉCIMA. SUSPENSIÓN O CANCELACIÓN DE LA ENTREGA DE LOS APOYOS. "DIF ESTATAL" acepta que en caso de incumplimiento a lo establecido en las "REGLAS DE OPERACIÓN" y/o en el presente Convenio, particularmente de las obligaciones a su cargo, "DIF NACIONAL" suspenderá la entrega de los apoyos asignados al "PROYECTO" materia de este Convenio, por lo que deberá reintegrar el recurso recibido, con sus rendimientos financieros e intereses que se hayan generado a la Tesorería de la Federación (TESOFE) en los plazos establecidos en las disposiciones jurídicas que resulten aplicables; cuando la instancia ejecutora tenga a su cargo dos o más proyectos y se detecten desviaciones en al menos uno; en forma automática se suspende el otorgamiento inmediato de los apoyos del resto de los proyectos y tendrá que cumplir con la citada obligación de reintegrarlo a la Tesorería de la Federación (TESOFE).
La entrega de los elementos documentales que integran la comprobación del gasto del ejercicio fiscal previo constituye un requisito indispensable para la asignación de recursos posteriores.
Son causas de suspensión o cancelación, además, las siguientes:
a) Que no aplique los apoyos entregados para los fines aprobados o los apliquen inadecuadamente, en cuyo caso, deberá reintegrar la totalidad de los recursos otorgados;
b) Que se incumpla con la ejecución del "PROYECTO" sujeto de apoyo;
c) Que no se acepte la realización de visitas de supervisión, cuando así lo soliciten "DIF NACIONAL", los órganos fiscalizadores federales competentes o cualquier otra autoridad competente o autorizada, con el fin de verificar la correcta aplicación de los apoyos otorgados;
d) Que no entregue a la Unidad de Asistencia e Inclusión Social a través de la "DGRI", los informes y la documentación que acrediten los avances y la conclusión de los compromisos y conceptos del "PROYECTO";
e) La inviabilidad del "PROYECTO", en razón de alteración o cambio en las condiciones sobre la producción, organización, mercado, financieras o técnicas, entre otras, ya sea por parte de "DIF NACIONAL" o "DIF ESTATAL";
f) Que se presente información falsa sobre los conceptos de aplicación y los finiquitos de los conceptos apoyados;
g) Por motivo de duplicidad de apoyos a conceptos idénticos de otros programas o fondos federales;
h) Que existan adecuaciones a los calendarios de gasto público o disminución grave de ingresos públicos que afecten de manera determinante el presupuesto autorizado;
i) Cuando "DIF NACIONAL" o algún órgano de fiscalización detecte desviaciones o incumplimientos en el ejercicio de los recursos y;
j) Exista incumplimiento de los compromisos establecidos en el presente Convenio, las "REGLAS DE OPERACIÓN" y las disposiciones que derivan de éstas.
"DIF ESTATAL" acepta que, ante la suspensión o cancelación de la entrega de los apoyos, reintegrará a la Tesorería de la Federación, los recursos otorgados o su parte proporcional, según corresponda, así como los intereses y rendimientos generados.
En el caso del desvío de recursos o el no ejercicio de los mismos, conforme a las "REGLAS DE OPERACIÓN" y demás normatividad aplicable, estos deberán de ser reintegrados a la Tesorería de la Federación dentro del término de 15 (quince) días posteriores al cierre del ejercicio fiscal 2025, incluyendo rendimientos financieros e intereses.
El incumplimiento a lo establecido en el párrafo anterior será causal para que se niegue el acceso a los recursos del Programa en el próximo ejercicio fiscal, sin perjuicio de que se generen las acciones legales correspondientes.
DÉCIMA PRIMERA. CONTROL Y VIGILANCIA. El control, vigilancia y evaluación de los recursos públicos federales a que se refiere el presente Convenio, corresponderá indistintamente a la Secretaría de Hacienda y Crédito Público, los Órganos Fiscalizadores Federales competentes y demás autoridades, conforme al ámbito material de competencia otorgado en las disposiciones jurídicas aplicables.
Con el fin de verificar la correcta aplicación de los apoyos otorgados y el cumplimiento de las obligaciones a cargo de "DIF ESTATAL", a partir de la firma de este Convenio, "DIF NACIONAL" podrá ordenar a cualquiera de sus unidades administrativas la realización de visitas de supervisión, sin perjuicio de las facultades y atribuciones de los órganos fiscalizadores federales competentes o cualquier otra autoridad competente.
DÉCIMA SEGUNDA. TRANSPARENCIA. "LAS PARTES" convienen en promover y fomentar la transparencia de la asignación y ejercicio de los recursos destinados al "PROYECTO" al que se refiere el presente Convenio; consecuentemente, deberán llevar a cabo la publicación del Padrón de Beneficiarios y de los proyectos apoyados, así como sus Avances Físicos-Financieros en las páginas electrónicas oficiales que tengan disponibles.
Toda información relacionada con las acciones que se deriven del presente Convenio será pública y toda persona podrá realizar su consulta, con excepción de aquella que sea clasificada por "LAS PARTES" en el ámbito de sus atribuciones, como reservada o confidencial en términos de la Ley Federal de Transparencia y Acceso a la Información Pública. En todo momento la consulta de información se ajustará a las disposiciones previstas en la Ley General de Transparencia y Acceso a la Información Pública; la Ley Federal de Transparencia y Acceso a la Información Pública, la Ley General de Protección de Datos Personales en Posesión de Sujetos Obligados, la Ley Federal de Protección de Datos Personales en Posesión de Particulares, según sea el ámbito de aplicación de la norma y demás aplicables.
DÉCIMA TERCERA. RELACIÓN LABORAL. El personal de cada una de "LAS PARTES" que sea designado para la realización de cualquier actividad relacionada con este Convenio de Coordinación, permanecerá en forma absoluta bajo la dirección y dependencia de la parte con la cual tiene establecida su relación laboral, mercantil, civil, administrativa o de cualquier otra índole, por lo que no se creará una subordinación de ninguna especie con la parte opuesta, ni operará la figura jurídica de patrón sustituto o solidario; lo anterior, con independencia de estar prestando sus servicios fuera de las instalaciones de la entidad, por la que fue contratada o realizar labores de supervisión de los trabajos que se realicen.
DÉCIMA CUARTA. VIGENCIA. El presente Convenio, comenzará a surtir sus efectos legales a partir de la fecha de su firma y hasta el día 31 de diciembre de 2025.
DÉCIMA QUINTA. TERMINACIÓN ANTICIPADA. Cualquiera de "LAS PARTES", a voluntad expresa, podrá dar por terminado el presente Convenio, con los datos generales de la parte que así lo exprese, mediante notificación escrita dirigida a la otra, con 30 (Treinta) días naturales de antelación, en el entendido de que las actividades que se encuentren en ejecución deberán ser concluidas salvo acuerdo en contrario.
DÉCIMA SEXTA. MINISTRACIÓN DEL RECURSO. En cumplimiento a las disposiciones contenidas en el artículo 75 de la Ley Federal de Presupuesto y Responsabilidad Hacendaria, la ministración del recurso podrá otorgarse a partir de la fecha de firma del presente Convenio.
No obstante, "LAS PARTES" estarán sujetas a lo publicado anualmente en el Decreto de Presupuesto de Egresos de la Federación para el ejercicio fiscal correspondiente, a las disposiciones y recomendaciones hechas por la Secretaría de Hacienda y Crédito Público, así como a las demás autoridades competentes que para tal efecto emitan.
DÉCIMA SÉPTIMA. MODIFICACIONES. Las modificaciones o adiciones que se realicen al presente Convenio serán pactadas de común acuerdo entre "LAS PARTES" y se harán constar por escrito, a través del convenio modificatorio correspondiente, el cual surtirá efectos a partir de la fecha de su suscripción.
DÉCIMA OCTAVA. DIFUSIÓN. "LAS PARTES", por los medios de difusión más convenientes, promoverán y divulgarán entre las personas promotoras, ejecutoras, responsables de los proyectos e interesadas en general, las características, alcances y resultados de la coordinación prevista en el presente Convenio de Coordinación.
DÉCIMA NOVENA. CONTROVERSIAS. En caso de suscitarse algún conflicto o controversia con motivo de la interpretación y/o cumplimiento del presente Convenio, "LAS PARTES" lo resolverán de común acuerdo, de no lograrlo, acuerdan someterse expresamente a la jurisdicción de los Tribunales Federales competentes en la Ciudad de México, renunciando desde este momento al fuero que les pudiera corresponder en razón de su domicilio presente o futuro, o por cualquier otra causa.
VIGÉSIMA. PUBLICACIÓN. En cumplimiento de las disposiciones contenidas en el artículo 36 de la Ley de Planeación y 178 del Reglamento de la Ley Federal de Presupuesto y Responsabilidad Hacendaria, el presente Convenio de Coordinación será publicado en el Diario Oficial de la Federación.
VIGÉSIMA PRIMERA. COMUNICACIONES Y AVISOS. - "LAS PARTES" convienen que todos los avisos, comunicaciones y notificaciones derivadas del Convenio, deben realizarse por escrito en los domicilios señalados en el apartado de declaraciones, así como por los medios electrónicos institucionales.
En caso de que "LAS PARTES" cambien de domicilio, se obligan a dar el aviso correspondiente a la otra, con quince días hábiles de anticipación a que dicho cambio de ubicación se lleve a cabo, de lo contrario se tomará como vigente el domicilio expresado en el apartado de Declaraciones del presente instrumento.
Enteradas "LAS PARTES" de sus términos y alcances legales del presente Convenio de Coordinación, lo firman en cinco tantos en la Ciudad de México, a los _______ días del mes de ________ de 2025.
| POR "DIF NACIONAL" _______________________________ JEFA(E) DE LA UNIDAD DE ASISTENCIA E INCLUSIÓN SOCIAL | POR "DIF ESTATAL" ___________________________________ DIRECTOR(A) GENERAL DEL SISTEMA PARA EL DESARROLLO INTEGRAL DE LA FAMILIA DEL (DE LA) |
| ASISTE __________________________________ DIRECTOR(A) GENERAL DE REHABILITACIÓN E INCLUSIÓN | |
LAS FIRMAS QUE ANTECEDEN CORRESPONDEN AL CONVENIO DE COORDINACIÓN CELEBRADO ENTRE EL SISTEMA NACIONAL PARA EL DESARROLLO INTEGRAL DE LA FAMILIA Y EL SISTEMA PARA EL DESARROLLO INTEGRAL DE LA FAMILIA DEL (DE LA) ______________________________, EN EL MARCO DE LAS REGLAS DE OPERACIÓN DEL PROGRAMA DE ATENCIÓN A PERSONAS CON DISCAPACIDAD, PARA EL EJERCICIO FISCAL 2025.
Este Programa es público, ajeno a cualquier partido político. Queda prohibido el uso para fines distintos a los establecidos en el Programa
Anexo 2. Formato para la Identificación y Validación de Proyectos de SEDIF.
PROGRAMA DE ATENCIÓN A PERSONAS CON DISCAPACIDAD
FORMATO PARA LA IDENTIFICACIÓN Y VALIDACIÓN DE PROYECTOS PARA SEDIF
PRIMERA PARTE: Identificación del proyecto.
| Lugar y fecha de emisión del proyecto |
| |
| 1. Datos Generales |
| Nombre del Sistema Estatal DIF | |
| Nombre del(de la) Director(a) General del SEDIF | |
| Domicilio | |
| Teléfono(s) | Correo(s) electrónico(s) | Página Web y Redes Sociales |
| | | |
| 2. Nombre del Proyecto |
| |
| 3. Objetivo del Proyecto |
| |
| 4. Carencia Social que Atiende el Proyecto (de acuerdo con los indicadores de medición multidimensional de la Pobreza del CONEVAL -marcar con una X-) |
| Rezago Educativo | Carencia de Acceso a los Servicios de Salud | Carencia a la Seguridad Social | Carencia a la Calidad y Espacios de la Vivienda | Carencia a los Servicios Básicos de la Vivienda | Carencia a la Alimentación |
| | | | | | |
SEGUNDA PARTE: Cobertura y problemática a ser atendida.
| 5. Localización Geográfica del Proyecto |
| Municipio(s) | Localidad(es) |
| | |
| 6. Cobertura del Proyecto |
| Municipio(s) | Localidad(es) |
| | |
| 7. Población que se espera atender (número y descripción por tipo de discapacidad) |
| |
| 8. Descripción de la problemática a ser atendida y sus causas |
| |
| 9. Vida útil del proyecto y narración de los motivos |
| |
TERCERA PARTE: Obras y acciones.
| 10. Antecedentes, etapas concluidas y/o situación actual de cada una de las OBRAS |
| |
| 11. Lista y descripción de las OBRAS (describir vertiente, acción, clave y apoyo a financiar, de acuerdo al numeral 4.4. de las Reglas de Operación) |
| |
| Obras | Fecha de inicio | Fecha de término |
| | | |
| Costo estimado de las obras |
| Concepto | Cantidad | Precio Unitario | Total |
| | | | |
| Total de obras | |
| 12. Antecedentes, etapas concluidas y/o situación actual de cada una de las ACCIONES |
| |
| 13. Lista y descripción de las ACCIONES (describir vertiente, acción, clave y apoyo a financiar, de acuerdo al numeral 4.4. de las Reglas de Operación) |
| |
| Acciones | Fecha de inicio | Fecha de término |
| | | |
| Costo estimado de las acciones |
| Concepto | Cantidad | Precio Unitario | Total |
| | | | |
| Total de acciones | |
| Importe Total de las Obras y Acciones | |
| Complementariedad de Recursos | NO | SI |
| | |
| | | Monto de Participación del SEDIF / SMDIF |
| | | |
| Detalle de Aportación de Recursos |
| Aportación del Sistema Nacional DIF | |
| Aportación del SEDIF/SMDIF (correspondiente a la complementariedad determinada) | |
| Costo Total de Proyecto | |
CUARTA PARTE: Metas e indicadores.
| 14. Metas específicas del proyecto que espera alcanzar por trimestre |
| |
| 15. Indicadores que permitan verificar el cumplimiento de las metas (en los términos del punto 9 "Evaluación" de las Reglas de Operación) |
| Indicador | Documento, informe o fuente de verificación |
| | |
QUINTA PARTE: Relaciones interinstitucionales y factores críticos.
| 16. Relaciones interinstitucionales |
| Institución | Puntos de coordinación o concertación |
| | |
| | |
| 17. Factores críticos de éxito |
| |
SEXTA PARTE: Responsables de seguimiento y control del proyecto.
| 18. Cadena de mando del SEDIF responsable del seguimiento, control y evaluación |
| Nombre | Cargo o puesto | Teléfono y correo electrónico |
| | | |
| | | |
_____________________________________________________
Nombre y firma del (de la) Director(a) General del SEDIF
Este Programa es público, ajeno a cualquier partido político. Queda prohibido el uso para fines distintos a los establecidos en el Programa
Anexo 3. Cédula de Información de la Población Objetivo Beneficiada.
PROGRAMA DE ATENCIÓN A PERSONAS CON DISCAPACIDAD
CÉDULA DE INFORMACIÓN DE LA POBLACIÓN OBJETIVO BENEFICIADA (CIPOB)
| Cédula de Información del Beneficiario (CIPOB) |
| Dependencia | 12 | Unidad Administrativa | NHK | Programa | S039 |
| Lugar y Fecha de Elaboración | |
| |
| Datos del/la responsable del llenado de la CIPOB (Solo en caso de que el beneficiario requiera ayuda) |
| Nombre(s) | Apellido Paterno | Apellido Materno | Cargo |
| | | | |
| |
| Datos de la Persona Beneficiaria (Población Objetivo Beneficiada) |
| Nombre(s) | | Edad | | Escolaridad | |
| Apellido Paterno | | Sexo | | Ocupación | |
| Apellido Materno | | Lugar de Nacimiento | | Teléfono | |
| RFC | | Nacionalidad | | Celular | |
| CURP | | Estado Civil | | Correo Electrónico | |
| ¿Se autoadscribe como indígena? | SI | NO | ¿Se autoadscribe como afromexicana? | SI | NO |
| |
| Tipo de Limitación en la Actividad de la Persona Beneficiaria (marque con una X) |
| Caminar o Moverse | Ver | Mental | Escuchar | Hablar o Comunicarse | Atención o Aprendizaje | Auto cuidado |
| | | | | | | |
| Otra, especifique | |
| |
| Domicilio de la Persona Beneficiaria |
| Tipo de Vialidad (Av., Calle, Privada, Cerrada, etc.) | Nombre de vialidad | No. Ext. | No. Int. | Tipo del Asentamiento Humano (Col., Barrio, Pueblo, Ejido, etc.) | Nombre del Asentamiento Humano |
| | | | | | |
| Nombre de la Localidad | Municipio o Demarcación Territorial | Entidad Federativa | Código Postal |
| | | | |
| Entre vialidades; tipo y nombre | Descripción de Ubicación |
| | |
| |
| Datos del Padre o Tutor de la Persona Beneficiaria (solo en los casos que aplique) |
| Nombre (s) | Apellido Paterno | Apellido Materno |
| | | |
| |
| Parentesco con la Persona Beneficiaria (marque con una X) |
| Padre | Madre | Tutor | Hermano (a) | Abuelo (a) | Tío (a) |
| | | | | | |
| Otro, especifique | |
| De los Integrantes del Hogar de la Persona Beneficiaria |
| ¿Cuántas personas viven normalmente en su vivienda? | | ¿Cuántas personas de su familia viven normalmente en su vivienda? | | ¿Cuál es el monto aproximado del Ingreso Mensual de la Familia? | |
| |
| Trabajo, Servicio Médico, Deporte y Otros (marque con una X) |
| ¿Usted o algún miembro de su familia cuenta con algún apoyo del gobierno? | 1 | Despensa DIF | | | ¿Tiene usted derecho a recibir servicios médicos? | 1 | IMSS | | | ¿Practica usted algún deporte? |
| 2 | Pensión para el Bienestar de las Personas con Discapacidad | | 2 | ISSSTE | | SI | NO |
| 3 | Apoyo para el Bienestar de las Niñas y Niños, Hijos de Madres Trabajadoras | | 3 | ISSSTE Estatal | | En caso afirmativo especifique ¿Cuál? |
| 4 | LICONSA | | 4 | PEMEX, SEDENA o SEMAR | | |
| 5 | Guardería o Centro de Atención Infantil (IMSS, ISSSTE, Secretaría de Bienestar, DIF, etc.) | | 5 | IMSS Bienestar | | ¿Pertenece a alguna organización de la Sociedad Civil? |
| 6 | Apoyos Adultos Mayores (Gobierno Federal, Estatal o Municipal) | | 6 | Seguro privado | | SI | NO |
| | 7 | Madres Solteras (Gobierno Federal, Estatal o Municipal) | | | | 7 | NO tiene derecho a servicios médicos | | | En caso afirmativo especifique ¿Cuál? |
| 8 | Otro, especifique: | | 8 | Otra institución, especifique: | | |
| | |
| |
| Cuestionario (marque con una X) |
| Las siguientes preguntas tienen como objetivo contar con una retroalimentación del Programa. Es importante resaltar que el apoyo es otorgado por el Gobierno Federal (SNDIF), a través de una instancia ejecutora (SEDIF o SMDIF), por lo que se le solicita responder de forma precisa y objetiva. |
| ¿Qué tipo de apoyo fue otorgado a través del programa? | |
| ¿Cómo este tipo de apoyo contribuyó a solucionar su problema? | |
| ¿En qué porcentaje el apoyo otorgado ha contribuido a solucionar el problema? | 20% | 40% | 60% | 80% | 100% |
| ¿Considera que el apoyo otorgado mejoró su calidad de vida? | SI | NO |
| ¿Considera que este tipo de apoyos mejoran el desarrollo social del municipio, estado o país? | SI | NO |
| ¿Considera que este tipo de apoyos deben continuar? | SI | NO |
| ¿Considera que este tipo de programas que proporcionan estos apoyos son oportunos y responden a sus necesidades? | SI | NO |
| Si requiriera este tipo de apoyos en materia de atención a personas con discapacidad ¿volvería a solicitarlo? | SI | NO | ¿Por qué? | |
| |
| Observaciones y Comentarios |
| |
| | | |
| Nombre y Firma de la Persona Beneficiaria |
Este Programa es público, ajeno a cualquier partido político. Queda prohibido el uso para fines distintos a los establecidos en el Programa
Anexo 3A. Padrón de la Población Objetivo Beneficiada.
Anexo 4. Informe Trimestral de Avance Físico-Financiero.
PROGRAMA DE ATENCIÓN A PERSONAS CON DISCAPACIDAD
INFORME TRIMESTRAL DE AVANCES FISICO - FINANCIERO
| Fecha de elaboración del informe | Trimestre que se informa (marque con X) |
| | Ene-Mar | Abr-Jun | Jul-Sep | Oct-Dic |
| Fecha de Radicación del Subsidio del Proyecto |
| |
| Datos Generales |
| Nombre del Ejecutor (SEDIF, SMDIF) | |
| Nombre del(de la) Director (a) General | |
| Domicilio | |
| Teléfono(s) | Correo(s) electrónico | Página Web y Redes Sociales |
| | | |
| Nombre del Proyecto |
| Instrucciones: El que señala en el Formato para la Identificación y Validación de Proyectos. |
| Objetivo del Proyecto |
| Instrucciones: El que señala en el Formato para la Identificación y Validación de Proyectos. |
PRIMERA PARTE. INFORME DEL DESARROLLO DEL PROYECTO
| Informe Analítico Descriptivo del Proyecto |
| Instrucciones: Realice una descripción detallada de las etapas de desarrollo del proyecto hasta el punto en el que se encuentra, destacando su congruencia con los objetivos y metas del mismo, así como los indicadores que expresen el impacto, avances y resultados a la presentación del informe que corresponda (primero, segundo, tercero o cuarto). |
SEGUNDA PARTE. AVANCE FÍSICO
| Reporte de Avance en Metas |
| Descripción de la Meta | Porcentaje de Avance de la Meta | Acciones desarrolladas para alcanzar las metas |
| Instrucciones: En esta sección se debe incluir las metas que se plantearon en el proyecto. | Instrucciones: En este punto se debe indicar el progreso estimado en porcentaje del avance de las metas. | Instrucciones: La serie de actividades, medidas, acciones u obras según corresponda que se han realizado con el fin de lograr las metas con base en su avance y cronograma. |
| Información de los Recursos Financieros Otorgados |
| Instrucciones: En este punto se debe especificar con claridad las acciones, equipos, obras, insumos, etc. que se hayan adquirido o efectuado con los recursos asignados. Esta información debe coincidir con la reportada en su proyecto en los puntos correspondientes del 8 al 11 (Tercera parte. Obras y Acciones del Formato para la Identificación y Validación de Proyectos). |
| Descripción de obras y/o acciones | Presupuesto solicitado | Presupuesto ejercido | Número de factura | Observaciones |
| Lista de las obras o acciones indicadas en el proyecto. | Relación de la cantidad original de artículos que se presupuestó en el proyecto | Presupuesto efectivamente ejercido al momento de hacer el informe. | Número de factura entregada relacionada con la acción. | Comentarios relacionados con la información solicitada. |
| | | | | |
| | | | | |
| Total | | | | |
| Informe Gráfico de Avances |
| Instrucciones: En este apartado debe acompañar las fotografías (bitácora fotográfica) impresas que permitan observar los avances alcanzados en el trimestre desde distintos ángulos como se indica en las Reglas de Operación, antes y durante la ejecución del proyecto. En el caso de que sean Acciones NO podrán ser fotografías extraídas de internet o de folleto alguno |
TERCERA PARTE. JUSTIFICACIÓN
| Observaciones |
| En caso de tener un atraso o incumplimiento de la(s) meta(s) deberá justificar y argumentar la(s) razón(es) adjuntando las evidencias correspondientes. |
________________________________________
Nombre y firma del (de la) Director(a) General del SEDIF / SMDIF
El presente informe trimestral deberá entregarse a más tardar 10 días hábiles posteriores a la finalización del trimestre correspondiente
Este Programa es público, ajeno a cualquier partido político. Queda prohibido el uso para fines distintos a los establecidos en el Programa
Anexo 5. Informe Final de Resultados.
PROGRAMA DE ATENCIÓN A PERSONAS CON DISCAPACIDAD
INFORME FINAL DE RESULTADOS
| Fecha de elaboración del Informe | Monto del recurso otorgado |
| | |
| Fecha Radicación del subsidio del Proyecto |
| |
| Datos Generales |
| Nombre del Ejecutor (SEDIF, SMDIF) | |
| Nombre del(de la) Director(a) General | |
| Domicilio | |
| Teléfono(s) | Correo(s) electrónico(s) | Página Web y Redes Sociales |
| | | |
| Nombre del Proyecto |
| Instrucciones: El que señala en el Formato para la Identificación y Validación de Proyectos. |
| Objetivo del Proyecto |
| Instrucciones: El que señala en el Formato para la Identificación y Validación de Proyectos. |
PRIMERA PARTE. INFORME DEL DESARROLLO DEL PROYECTO
| Informe Analítico-Descriptivo del Proyecto |
| Instrucciones: Realice una descripción detallada sobre las etapas de desarrollo del proyecto desde su inicio hasta el final, destacando la concordancia de este proyecto con respecto al proyecto para alcanzar los objetivos y metas del mismo. |
SEGUNDA PARTE. AVANCE FÍSICO FINANCIERO
| Metas Específicas del Proyecto |
| Descripción de la meta | Porcentaje de avance de la meta | Acciones desarrolladas para alcanzar la meta |
| Instrucciones: En esta sección se debe incluir las metas que se plantearon en el punto 14 (Cuarta parte. Metas) del formato para la Identificación y Validación de Proyectos. | Instrucciones: En este punto se debe indicar el porcentaje de avance de las metas y en su caso describir detalladamente el motivo del por qué no se alcanzaron dichas metas en el apartado contiguo (Acciones desarrolladas para alcanzar las metas) | Instrucciones: Proporcione la información que conforme a su Cronograma de actividades desarrolló durante el proyecto. |
TERCERA PARTE. PERSONAS BENEFICIADAS (POBLACIÓN OBJETIVO BENEFICIADA)
| Padrón de la Población Objetivo Beneficiada (agrupada por tipo de discapacidad) |
| Instrucciones: En este apartado se deberá proporcionar el número total de la Población Objetivo Beneficiada, por medio de un padrón de beneficiarios de acuerdo al punto 4.5.3 de las Reglas de Operación o la Cédula de Información de la Población Objetivo Beneficiada (CIPOB) (Anexo 3), además de adjuntar las mismas de forma impresa y en formato electrónico. |
| Municipios/Personas Beneficiadas |
| Instrucciones: Proporciona la descripción específica de cuáles fueron los municipios y cómo se les benefició a través del proyecto, es decir, detalladamente el equipamiento, insumos, material u obra según corresponda. Ejemplo: En este proyecto se beneficiaron a 5 municipios: | Municipio | Recursos u obra | Cantidad | | Gómez Palacios | Recortadoras | 5 | | Parras | Aparatos de alineamiento Ottobock | 2 | | Atlapula | Aparato de alineamiento de prótesis en diseño modular | 1 | | | | | |
CUARTA PARTE. OBSERVACIONES (EN CASO DE SER NECESARIO)
| Observaciones |
| Instrucciones: En caso de tener un atraso o incumplimiento de la(s) meta(s) deberá justificar y argumentar la(s) razón(es) adjuntando las evidencias correspondientes. |
QUINTA PARTE. CONTRALORÍA SOCIAL
| Contraloría Social |
| Acciones realizadas por la Persona Coordinadora de Participación Social y Responsable en el SEDIF / SMDIF (Se deberá señalar puntualmente si se realizaron las actividades de contraloría social, de conformidad con la Guía Operativa de Contraloría Social del Programa) |
| 1. Informar al SNDIF el nombre y datos de la Persona Coordinadora de Participación Social y Responsable. | |
| 2. Elaboración de un Programa Estatal de Trabajo de Contraloría Social. | |
| 3. Constitución y Registro de los Comités de Contraloría Social. | |
| 4. Características del Programa. | |
| 5. Capacitación a los Comités de Contraloría Social. | |
| 6. Elaboración de Informe de Comité de Contraloría Social. | |
| 7. Mecanismos para la Captación, Investigación y Atención de Quejas y Denuncias. | |
| 8. Acciones para el Registro y Seguimiento a las actividades de Promoción y Operación de la Controlaría Social. | |
SEXTA PARTE. ANEXOS
| Bitácora Fotográfica |
| Fotografías, (bitácora fotográfica) que acrediten la ejecución de las obras y/o acciones. Instrucciones: Las imágenes deberán ser capturadas de diferentes ángulos si se realizaron Obras. En caso de ser Acciones, NO podrán ser tomadas de internet o de folletos. El tamaño de las fotos anexadas deberá ser no menores a 5 x 5 cm y no mayores de 10 x 10 cm. |
| Acta de Entrega Recepción de obras o equipo a municipios y/o beneficiarios (solo en caso de que aplique). |
_____________________________________________
Nombre y firma del (de la) Director(a) General de SEDIF / SMDIF
El presente informe final deberá entregarse a más tardar 10 días hábiles posteriores a la finalización del ejercicio fiscal correspondiente
Este Programa es público, ajeno a cualquier partido político. Queda prohibido el uso para fines distintos a los establecidos en el Programa
Anexo 6. Relación de Gastos.
PROGRAMA DE ATENCIÓN A PERSONAS CON DISCAPACIDAD
RELACIÓN DE GASTOS
| Fecha de Elaboración del Informe | Monto del Recurso Otorgado |
| | |
| Fecha de Radicación del Subsidio del Proyecto |
| |
| Datos Generales |
| Nombre de la Instancia Ejecutora (SEDIF / SMDIF) | |
| Nombre del(de la) Director(a) General | |
| Domicilio | |
| Teléfono(s) | Correo(s) electrónico(s) | Página Web y Redes Sociales |
| | | |
| Nombre del Proyecto |
| Instrucciones: El que señala en el Formato para la Identificación y Validación de Proyectos. |
| Objetivo del Proyecto |
| Instrucciones: El que señala en el Formato para la Identificación y Validación de Proyectos. |
| Detalles del Gasto |
| Fecha de Factura | Número de Factura | Número de Validación SAT | Nombre del Proveedor o Prestador del Servicio | Concepto de Facturas | Obra o Acción en que se usó el Recurso | Importe Total |
| día/mes/año de la fecha en que se realizó el proyecto | Número de factura entregada | Número de Validación SAT | Nombre del proveedor o prestador del servicio | Descripción de la factura | Reseña de las obras o acciones señaladas en el proyecto a las que se refiere el gasto | Importe |
| | | | | | | |
| | | | | | | |
| | | | | | | |
| | | | | | | |
| | | | | | | |
| | | | | | | |
| | | | | | | |
| Total Recurso Ejercido | |
| Reintegro | |
| Total | |
| Elaboró | | Visto Bueno | | Autorizó |
| | | | | |
| Responsable del Proyecto | | Director(a) General SEDIF / SMDIF | | Área Finanzas o Contabilidad SEDIF/SMDIF |
La presente relación de gastos deberá entregarse a más tardar 10 días hábiles posteriores a la finalización del ejercicio fiscal
correspondiente y deberán anexarse las copias de los comprobantes fiscales (recibos y/o facturas) y su correspondiente verificación ante
el SAT.
Este Programa es público, ajeno a cualquier partido político. Queda prohibido el uso para fines distintos a los establecidos en el Programa
_____________________________________