ACUERDO número 07/02/25 por el que se emiten las Reglas de Operación del Programa Nacional de Inglés para el ejercicio fiscal 2025.
Al margen un sello con el Escudo Nacional, que dice: Estados Unidos Mexicanos.- Secretaría de Educación Pública.
MARIO MARTÍN DELGADO CARRILLO, Secretario de Educación Pública, con fundamento en los artículos 3o. de la Constitución Política de los Estados Unidos Mexicanos; 38 de la Ley Orgánica de la Administración Pública Federal; 75 y 77 de la Ley Federal de Presupuesto y Responsabilidad Hacendaria; 1,3, fracciones XIV XXI y último párrafo, 22, 28, 29, 34 y Anexos 13, 17, 18 y 25 del Presupuesto de Egresos de la Federación para el ejercicio fiscal 2025; 176 del Reglamento de la Ley Federal de Presupuesto y Responsabilidad Hacendaria; 1, 4 y 5 del Reglamento Interior de la Secretaría de Educación Pública, y
CONSIDERANDO
Que el artículo 77 de la Ley Federal de Presupuesto y Responsabilidad Hacendaria (LFPRH) dispone que la Cámara de Diputados en el Presupuesto de Egresos señalará los programas a través de los cuales se otorguen subsidios, que deberán sujetarse a reglas de operación con el objeto de asegurar que la aplicación de los recursos públicos se realice con eficiencia, eficacia, economía, honradez y transparencia, así como los criterios generales aplicables a las mismas;
Que asimismo, el referido precepto prevé que las dependencias y las entidades, a través de sus respectivas dependencias coordinadoras de sector, serán responsables de emitir las reglas de operación respecto de los programas que inicien su operación en el ejercicio fiscal siguiente, previa autorización presupuestaria de la Secretaría de Hacienda y Crédito Público (SHCP) y dictamen de la Comisión Nacional de Mejora Regulatoria (CONAMER);
Que el Presupuesto de Egresos de la Federación para el ejercicio fiscal 2025 establece en sus artículos 3, fracción XXI y 28, primer párrafo que los programas que deberán sujetarse a reglas de operación son aquéllos señalados en su Anexo 25;
Que en virtud de que el 1 de octubre de 2024 inició una nueva administración de la persona titular del Ejecutivo Federal, en el marco de lo dispuesto en los artículos 43, último párrafo y 77 de la LFPRH, las reglas de operación deberán publicarse en el Diario Oficial de la Federación a más tardar el último día hábil de febrero;
Que las Reglas de Operación a que se refiere el presente Acuerdo cuentan con la autorización presupuestaria de la SHCP y con el dictamen de la CONAMER, y
Que en cumplimiento de lo anterior, he tenido a bien expedir el siguiente:
ACUERDO NÚMERO 07/02/25 POR EL QUE SE EMITEN LAS REGLAS DE OPERACIÓN DEL PROGRAMA NACIONAL DE INGLÉS
PARA EL EJERCICIO FISCAL 2025
ÚNICO.- Se emiten las Reglas de Operación del Programa Nacional de Inglés para el ejercicio fiscal 2025, las cuales se detallan en el Anexo del presente Acuerdo.
TRANSITORIO
ÚNICO.- El presente Acuerdo entrará en vigor al día siguiente de su publicación en el Diario Oficial de la Federación.
Ciudad de México, 6 de febrero de 2025.- Secretario de Educación Pública, Mario Martín Delgado Carrillo.- Rúbrica.
REGLAS DE OPERACIÓN DEL PROGRAMA NACIONAL DE INGLÉS PARA EL EJERCICIO FISCAL 2025
ÍNDICE
GLOSARIO
1. INTRODUCCIÓN
2. OBJETIVOS
2.1. General
2.2. Específicos
3. LINEAMIENTOS
3.1. Cobertura
3.2. Población objetivo
3.3. Beneficiarias/os
3.3.1. Requisitos
3.3.2. Procedimiento de selección
3.4. Características de los apoyos (tipo y monto)
3.4.1. Devengos, aplicación y reintegro de los recursos
3.4.1.1. Devengos
3.4.1.2. Aplicación
3.4.1.3. Reintegros
3.5. Derechos, obligaciones y causas de incumplimiento, suspensión, cancelación o reintegro de los recursos
3.6. Participantes
3.6.1. Instancia(s) ejecutora(s)
3.6.2. Instancia(s) normativa(s)
3.7. Coordinación institucional
4. OPERACIÓN
4.1. Proceso
4.2. Ejecución
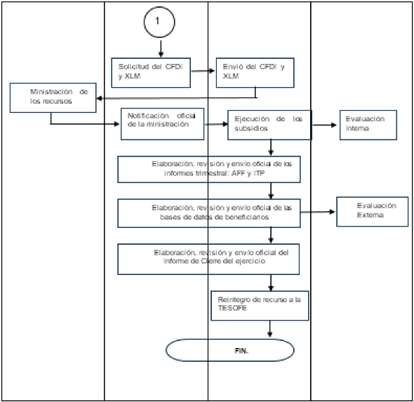
4.2.1. Avance físico y financiero
4.2.2. Informe de Avance Académico
4.2.3. Acta de entrega-recepción
4.2.4. Cierre de ejercicio
5. AUDITORÍA, CONTROL Y SEGUIMIENTO
6. EVALUACIÓN
6.1. Interna
6.2. Externa
6.3. Indicadores
7. TRANSPARENCIA
7.1. Difusión
7.2. Contraloría Social
8. QUEJAS Y DENUNCIAS
ANEXOS
Anexo 1a Carta Compromiso
Anexo 1b Carta Compromiso Escolar
Anexo 2a Convenio para la Operación del Programa Nacional de Inglés
Anexo 2b Lineamientos Internos de Coordinación para la Operación del Programa Nacional de Inglés
Anexo 3 Plan Anual de Trabajo
Anexo 4 Base de Datos de las Escuelas Públicas Beneficiadas por el Programa Nacional de Inglés
Anexo 5a Avance Físico Financiero (AFF)
Anexo 5b Informe de cierre del ejercicio fiscal 2025 del Programa Nacional de Inglés
Anexo 6 Informe de Avance Académico (IAA)
Anexo 7 Base de Datos Asesoras/es Educativas/os Especializadas/os y Docentes
Anexo 8a Base de Datos de Asesoras/es Educativas/os Especializadas/os que participaron en los procesos de certificación.
Anexo 8b Base de Datos de Educandos que participaron en los procesos de certificación.
Anexo 9 Oficio de Designación de la/el Coordinadora/or Local del PRONI y personas Responsables del Área Académica, Administrativa, de Seguimiento Operativo y de Contraloría Social en la Entidad.
Anexo 10 Criterios de Gasto y Guía para la Operación del PRONI
Anexo 11 Diagrama de Flujo
GLOSARIO
Para efectos de las presentes Reglas de Operación del Programa Nacional de Inglés, se entenderá por:
AEFCM.- Autoridad Educativa Federal en la Ciudad de México, órgano administrativo desconcentrado de la SEP, con autonomía técnica y de gestión, que tiene por objeto prestar los servicios de educación básica -incluyendo la indígena-, especial, así como la normal y demás para la formación de maestras/os de educación básica en el ámbito de la Ciudad de México.
Adecuaciones Presupuestarias.- Son las modificaciones a las estructuras funcional programática, administrativa, y económica, a los calendarios de presupuesto y las ampliaciones y reducciones al Presupuesto de Egresos o a los flujos de efectivo correspondientes, siempre que permitan un mejor cumplimiento de los objetivos de los programas a cargo de los ejecutores de gasto.
Agenda 2030 para el Desarrollo Sostenible.- Es un plan de acción en favor de las personas, el planeta y la prosperidad. También tiene por objeto fortalecer la paz universal dentro de un concepto más amplio de la libertad. Se reconoce que la erradicación de la pobreza en todas sus formas y dimensiones, incluida la pobreza extrema, es el mayor desafío a que se enfrenta el mundo y constituye un requisito indispensable para el desarrollo sostenible.
Ahorros.- Los remanentes de recursos de los subsidios otorgados a los Gobiernos de los Estados y a la AEFCM, una vez que se hayan cumplido las metas establecidas, así como las acciones comprometidas y convenidas en el marco de las presentes RO.
APF.- Administración Pública Federal.
Asesoras/es Educativas/os Especializadas/os (AEE).- Persona externa al SEN que recibe un apoyo económico como voluntario por la prestación de sus servicios y que participa en los procesos de enseñanza y aprendizaje de educandos de tercer grado de preescolar a sexto grado de primaria de Escuelas Públicas de Educación Básica: frente a grupo enseñando la lengua extranjera inglés; interviene de manera activa durante las reuniones de Consejo Técnico Escolar y en los procesos de formación y actualización, y brinda orientación y acompañamiento académico, pedagógico y técnico a escuelas, madres y padres de familia o tutores, autoridades educativas escolares respecto a los procesos de enseñanza y aprendizaje del idioma inglés.
ASF.- Auditoría Superior de la Federación.
Asesoría técnica.- Asesoría que la DGGEyET, como unidad responsable del Programa, ofrece a las Autoridades Educativas Locales para la operación del mismo.
Autoridad Educativa Local (AEL).- La persona titular de la Secretaría de Educación o dependencia o entidad homóloga en cada uno de los Estados de la Federación, que cuente con atribuciones para el desempeño de la función social educativa. Para efectos de las presentes RO, quedará incluida la AEFCM.
AFF.- Avance Físico y Financiero. Documento que realiza la AEL, para informar de manera trimestral a la DGGEyET el avance del ejercicio presupuestario detallando la aplicación del recurso ministrado y ejercido, así como el cumplimiento de las acciones comprometidas.
Carta Compromiso.- Documento dirigido a la persona titular de la SEB, mediante el cual la persona titular de la AEL expresa su voluntad de participar en el PRONI así como el compromiso de formalizar el Convenio o los Lineamientos, de conformidad con los términos y condiciones establecidos en las presentes RO.
Carta Compromiso Escolar.- Documento mediante el cual la escuela pública de Educación Básica expresa su interés de participar en el Programa Nacional de Inglés, así como el compromiso de realizar las acciones correspondientes, sujetándose a los términos y condiciones establecidos en las presentes Reglas de Operación, la cual será firmada por la autoridad educativa escolar.
Catálogo de Centros de Trabajo.- Es el directorio que registra los Centros de Trabajo, con sus características básicas relativas a su situación geográfica y administrativa.
Catálogo Sistema Urbano Nacional 2018.- Documento publicado por la Secretaría de Desarrollo Agrario, Territorial y Urbano (SEDATU) y el Consejo Nacional de Población (CONAPO), en el cual se identifican 401 ciudades de más de 15 mil habitantes, de las cuales 74 son Zonas Metropolitanas, 132 son conurbaciones y 195 son centros urbanos. En estas 401 ciudades habitan 92.6 millones de personas, lo que representa el 74.2 por ciento de la población, confirmando que el país es principalmente urbano.
CCT.- Clave de Centro de Trabajo. Es la clave de identificación de cada escuela, centro administrativo, biblioteca o centro de apoyo a la educación. Se construye de acuerdo con los atributos que tiene: entidad federativa, sostenimiento, tipo y nivel educativo, es la llave de entrada al Catálogo de Centros de Trabajo.
Certificación internacional de educandos.- Evaluación cualitativa alineada al MCER que realiza una institución de prestigio constatable, la cual acredita el nivel de dominio del inglés de los educandos de Educación Básica. Esta evaluación sirve como instrumento de referencia objetiva y debe considerar la medición de las cuatro habilidades lingüísticas del inglés.
Certificación internacional de las/os Asesoras/es Educativas/os Especializadas/os y/o Docentes.- Evaluación cualitativa alineada al MCER que realiza una institución de prestigio constatable, la cual acredita el nivel de dominio del inglés y/o la metodología para su enseñanza por parte del personal docente y/o AEE. Estas evaluaciones sirven como instrumento de referencia objetiva y deben considerar la medición de las cuatro habilidades lingüísticas del inglés, así como diversos aspectos clave relacionados con las competencias pedagógicas y metodológicas.
CFDI.- Comprobante Fiscal Digital por Internet o Factura Electrónica.
CLABE.- Clave Bancaria Estandarizada. Es una norma bancaria para la numeración de las cuentas bancarias en México, se compone por un conjunto de 18 dígitos numéricos para la recepción y envío de transferencias de fondos interbancarios.
Comité(s) de Contraloría Social.- Forma de organización social constituida por las/los beneficiarias/os de los programas federales de desarrollo social a cargo de las dependencias y las entidades de la APF, para el seguimiento, supervisión y vigilancia de la ejecución de dichos programas, del cumplimiento de las metas y acciones comprometidas en éstos, así como de la correcta aplicación de los recursos asignados a los mismos, de conformidad con el artículo 67 del Reglamento de la Ley General de Desarrollo Social.
CONEVAL.- Consejo Nacional de Evaluación de la Política de Desarrollo Social.
CTE.- Consejo Técnico Escolar. Es el órgano colegiado de mayor decisión técnico pedagógica de cada escuela de Educación Básica, encargado de adoptar e implementar las decisiones para contribuir al máximo logro de los aprendizajes de los educandos, el desarrollo de sus capacidades, el desarrollo de su pensamiento crítico y el fortalecimiento de los lazos entre la Escuela y la comunidad bajo una perspectiva de enfoque territorial. Está integrado por el o la directora y el personal docente frente a grupo, incluido el de Educación Física, Especial, Inglés, Cómputo y de asesoría técnico pedagógica, entre otros, así como el que se encuentra directamente relacionado con los procesos de enseñanza y aprendizaje del alumnado.
Contraloría Social.- Es el mecanismo de las personas beneficiarias, de manera organizada, para verificar el cumplimiento de las metas y la correcta aplicación de los recursos públicos asignados a los programas de desarrollo social.
Convenio para la Operación del Programa Nacional de Inglés (Convenio).- Es el instrumento jurídico a través del cual la SEP, por conducto de la SEB, acuerda con los Gobiernos de los Estados, entre otros aspectos, los derechos y obligaciones a cargo de cada una de las partes, la operación del subsidio del PRONI para el ejercicio fiscal 2025, en el marco de las presentes RO.
Coordinadora/or Local del Programa.- Es la persona designada y/o ratificada formalmente por la AEL, para planear, desarrollar, ejecutar, dar seguimiento, evaluar y garantizar a nivel local la operación del PRONI para el ejercicio fiscal 2025, conforme a lo señalado en las presentes RO.
Cuenta bancaria productiva específica.- Cuenta bancaria única y exclusiva para la administración y ejercicio de los subsidios del PRONI para el ejercicio fiscal 2025.
CLC.- Cuenta por Liquidar Certificada. Documento presupuestario mediante el cual se realiza el pago y registro de las operaciones presupuestarias con cargo al Presupuesto de Egresos.
DGGEyET.- Dirección General de Gestión Escolar y Enfoque Territorial, unidad administrativa adscrita a la SEB.
DGPyRF.- Dirección General de Presupuesto y Recursos Financieros, adscrita a la Unidad de Administración y Finanzas de la SEP.
Docente.- Personal con funciones de asesoría técnica pedagógica y técnico docente, cuyas definiciones se encuentran previstas en el artículo 7, fracciones XIII, XIV y XV, respectivamente de la Ley General del Sistema para la Carrera de las Maestras y los Maestros.
DOF.- Diario Oficial de la Federación.
Educación Básica.- Tipo educativo compuesto por los niveles inicial, preescolar, primaria y secundaria. Para efectos del Programa se hace referencia a 3º de preescolar, 1º a 6º de primaria y 1º a 3º de secundaria.
Ejercicio Fiscal.- Período comprendido del 1 de enero al 31 de diciembre de cada año.
Enlace de la Contraloría Social en el PRONI.- Es la persona designada y/o ratificada por la/el Coordinadora/or Local del PRONI, en coordinación con la persona Titular del Nivel de Educación Básica u homóloga en la Entidad Federativa, para atender las observaciones y/o recomendaciones de Contraloría Social relacionadas con el PRONI.
Entidades Federativas.- Los 31 Estados de la República Mexicana y la Ciudad de México.
Equidad.- Trato diferenciado a las personas en función de sus características, cualidades y necesidades a fin de que dispongan de iguales oportunidades para hacer efectivos sus derechos en la vida social.
Escuela(s) Pública(s) de Educación Básica.- Institución educativa de sostenimiento público del SEN que cuenta con un CCT.
Estructura de la Coordinación Local.- Áreas mínimas que la Coordinación Local deberá considerar para la operación del PRONI en la Entidad Federativa y que comprende: Coordinadora/or Local del Programa; Responsable Área Académica; Responsable Área Administrativa; Responsable Área de Seguimiento Operativo; Responsable de la Contraloría Social en el Programa; y las que la AEL considere necesarias para la óptima ejecución del PRONI, designando siempre a una persona responsable a cargo de cada una.
Formato 911.- Instrumento que se utiliza para recabar la información sobre matrícula, docentes y características de la población estudiantil, de las escuelas de educación especial, básica, media superior y superior, supervisiones, bibliotecas y formación para el trabajo, integra la información estadística educativa oficial a nivel nacional con la cual se apoyan los procesos de planeación, programación, presupuesto y asignación de recursos, evaluación y rendición de cuentas del sector.
Gasto Comprometido.- Momento contable del gasto que refleja la aprobación por la autoridad competente de un acto administrativo, u otro instrumento jurídico que formaliza una relación legal con terceros para la adquisición de bienes y servicios o ejecución de obras.
Gasto Devengado.- Momento contable del gasto que refleja el reconocimiento de una obligación de pago a favor de terceros por la recepción de conformidad de bienes, servicios y obras oportunamente contratados; así como de las obligaciones que derivan de tratados, leyes, decretos, resoluciones y sentencias definitivas.
Gobierno de los Estados.- Los Gobiernos de los 31 Estados de la República Mexicana y la AEFCM de la Ciudad de México.
Grado de Rezago.- El índice de marginación es una medida-resumen que permite diferenciar entidades federativas y municipios según el impacto global de las carencias que padece la población.
Igualdad de Género.- Situación en la cual mujeres y hombres acceden con las mismas posibilidades y oportunidades al uso, control y beneficio de bienes, servicios y recursos de la sociedad, así como a la toma de decisiones en todos los ámbitos de la vida social, económica, política, cultural y familiar.
Indicadores de género.- Los indicadores de género son herramientas que sirven para medir los cambios producidos en las relaciones de género. Como toda medida de comparación, los indicadores pueden servir para equiparar objetos o situaciones similares en un mismo momento o el mismo objeto a lo largo del tiempo. El cálculo de indicadores de género debe hacerse, siempre que sea posible y pertinente, para mujeres y hombres. La situación de la mujer en cada país puede tener como referencia a los hombres del mismo país o a otras mujeres de grupos sociales, etarios y étnicos distintos, procurando explicitar el valor que alcanzaría el indicador en una situación de igualdad socialmente considerada, de manera que al obtenerlo se pueda apreciar cuán lejos o cerca se encuentra de la norma. (CEPAL, Guía de asistencia técnica para la producción y el uso de indicadores de género).
Informe de Avance Académico (IAA).- Documento que realiza la AEL para informar de manera trimestral a la DGGEyET los avances de carácter académico que tienen las acciones comprometidas en el PAT validado.
INPI.- Instituto Nacional de los Pueblos Indígenas.
LDFEFM.- Ley de Disciplina Financiera de las Entidades Federativas y los Municipios.
LFPRH.- Ley Federal de Presupuesto y Responsabilidad Hacendaria.
LGCG.- Ley General de Contabilidad Gubernamental.
Lineamientos Internos para la Operación del Programa Nacional de Inglés (Lineamientos).- Instrumento jurídico a través del cual la SEB y la AEFCM acuerdan, entre otros aspectos, los derechos y obligaciones a cargo de cada una de ellas, la operación de los subsidios del PRONI para el ejercicio fiscal 2025, en el marco de las presentes RO.
Material didáctico complementario.- Son los recursos impresos, digitales o manipulativos que apoyan y enriquecen los procesos de enseñanza y aprendizaje. Estos materiales están diseñados para complementar los contenidos establecidos en la Propuesta Curricular PRONI, así como la Fase 6 (Secundaria) del Programa Sintético 2022 y las estrategias pedagógicas, facilitando la comprensión de conceptos, el desarrollo de habilidades, y el refuerzo de conocimientos. Pueden incluir posters, tarjetas, juegos educativos, entre otros, y se adaptan a las necesidades específicas de los educandos y los objetivos de aprendizaje de las/os Asesoras/es Educativas/os Especializadas/os y docentes.
Dichos materiales deberán proporcionar a los educandos experiencias sensoriales, de imaginación y fomentar la socialización. Su diseño y enfoque deben ser interactivos y atractivos.
Material pedagógico complementario.- Son los recursos impresos o digitales que son utilizados por las/os Asesoras/es Educativas/os Especializadas/os y docentes, así como por los educandos, como un medio para facilitar y conducir los procesos de aprendizaje de la lengua extranjera inglés; estos recursos pueden incluir directrices curriculares, objetivos de aprendizaje, enfoques metodológicos, estrategias de evaluación y otras pautas generales para la enseñanza.
MCER.- Marco Común Europeo de Referencia para las lenguas: aprendizaje, enseñanza y evaluación. Es un estándar que pretende servir de patrón internacional para medir el nivel de competencia y destreza lingüística que se posee.
Mecanismo de evaluación.- Es el proceso mediante el cual la AEL hace un análisis del estado que guarda el PRONI después de su ejecución, mismo que genera el diagnóstico para el siguiente año. Se basa en los resultados de los mecanismos de seguimiento y supervisión. De manera externa, el PRONI será evaluado por el CONEVAL de acuerdo con lo establecido en el Programa Anual de Evaluación.
Mecanismo de planeación.- Es el proceso mediante el cual la AEL establece las acciones para alcanzar las metas y objetivos del PRONI, sincronizando actividades con el apoyo financiero y técnico en el marco de los criterios generales de gasto autorizados en las RO.
Mecanismo de seguimiento.- Es el proceso mediante el cual la DGGEyET revisa el cumplimiento a las presentes RO, así como a las acciones comprometidas en el PAT validado. Abarca la entrega y atención a observaciones en tiempo y forma de los informes trimestrales, bases de datos, las ministraciones, así como la evaluación y ejecución de las causas de incumplimiento, suspensión, cancelación o reintegro de los recursos e informe de cierre.
Mecanismo de supervisión.- Es el proceso mediante el cual se verifica la ejecución y los resultados de las acciones comprometidas en el PAT; para asegurar su eficiencia y eficacia estableciendo contacto con la AEL y beneficiarios indirectos mediante visitas a campo o bien a través de videoconferencias.
MIR.- Matriz de Indicadores para Resultados. Herramienta de planeación estratégica que en forma resumida, sencilla y armónica establece con claridad los objetivos del programa presupuestario y su alineación con aquellos de la planeación nacional y sectorial; incorpora los indicadores que miden los objetivos y resultados esperados; identifica los medios para obtener y verificar la información de los indicadores; describe los bienes y servicios a la sociedad, así como las actividades e insumos para producirlos; e incluye supuestos sobre los riesgos y contingencias que pueden afectar el desempeño del Programa.
MML.- Metodología de Marco Lógico. Herramienta de planeación estratégica basada en la estructuración y solución de problemas, que permite organizar de manera sistémica y lógica los objetivos de un programa y sus relaciones de causalidad; identificar y definir los factores externos al programa que pueden influir en el cumplimiento de los objetivos; evaluar el avance en la consecución de los mismos, así como examinar el desempeño del Programa en todas sus etapas. La MML facilita el proceso de conceptualización y diseño de programas. Permite fortalecer la vinculación de la planeación con la programación.
ODS.- Objetivos de Desarrollo Sostenible. Son los compromisos adoptados por la Asamblea General de la Organización de las Naciones Unidas tras más de dos años de un intenso proceso de consultas públicas y negociaciones, para guiar las acciones de la comunidad internacional hasta el 2030. Los ODS están formulados para erradicar la pobreza, promover la prosperidad y el bienestar para todos, proteger el medio ambiente y hacer frente al cambio climático a nivel mundial. En su conjunto, los 17 ODS y sus 169 metas conforman la Agenda 2030 para el Desarrollo Sostenible, son de carácter integrado e indivisible, de alcance mundial y de aplicación universal, tienen en cuenta las diferentes realidades, capacidades y niveles de desarrollo de cada país y respetan sus políticas y prioridades nacionales.
Oficio de validación.- Documento oficial mediante el cual se autorizan las acciones comprometidas en el PAT de la AEL alineadas a lo autorizado en términos de las presentes RO, de conformidad a lo establecido en el numeral 4.1 Proceso.
OIC.- Órgano Interno de Control en la Secretaría de Educación Pública.
Plan Anual de Trabajo (PAT).- Instrumento de planificación que sirve a la AEL para organizar y establecer objetivos, metas, indicadores, acciones y recursos a desarrollar en el PRONI en el ejercicio fiscal 2025.
PEF.- Presupuesto de Egresos de la Federación para el ejercicio fiscal 2025.
Perspectiva de género.- Concepto que se refiere a la metodología y los mecanismos que permiten identificar, cuestionar y valorar la discriminación, desigualdad y exclusión de las mujeres, que se pretende justificar con base en las diferencias biológicas entre mujeres y hombres, así como las acciones que deben emprenderse para actuar sobre los factores de género y crear las condiciones de cambio que permitan avanzar en la construcción de la igualdad sustantiva de género.
PND.- Plan Nacional de Desarrollo 2019-2024.
Población atendida. - Escuelas de Educación Básica focalizadas y/o seleccionadas por las AEL y que reciben algunos de los apoyos que integran el PRONI.
Población objetivo.- Escuelas públicas de educación básica de los niveles de preescolar (3º grado); primarias regulares; secundarias generales, técnicas y telesecundarias; de organización completa; multigrado; indígenas; de jornada regular y/o de jornada completa, seleccionadas por las AEL para impartirles una lengua extranjera (inglés).
Población potencial.- Total de Escuelas Públicas de Educación Básica a nivel nacional.
PRONI.- Programa Nacional de Inglés.
Propuesta curricular PRONI diseñada por la Dirección General de Desarrollo Curricular.- Conjunto de contenidos y procesos de desarrollo de aprendizaje mediante los cuales se impulsa entre los NNA de escuelas públicas de México el aprendizaje del inglés como lengua extranjera, desde tercer grado de preescolar hasta tercer grado de secundaria. Así se promueve el uso reflexivo, gradual y continuo del inglés, que es concebido no sólo como herramienta comunicativa, sino también como objeto de estudio y punto de contacto con otras culturas, especialmente las asociadas a los pueblos de habla inglesa.
PSE.- Programa Sectorial de Educación 2020-2024.
Pueblo Mágico.- Es una localidad que tiene atributos simbólicos, leyendas, historia, hechos trascendentes, que significan una oportunidad para el aprovechamiento turístico y que es certificado por la Secretaría de Turismo de la APF. Un requisito imprescindible para ser catalogado como tal es ubicarse en una localidad que sea parte de una ruta, circuito o corredor turístico.
Responsable Área Académica.- Es la persona designada y/o ratificada por la/el Coordinadora/or Local del PRONI, en coordinación con la persona Titular del Nivel de Educación Básica u homóloga en la Entidad Federativa para desarrollar, dar seguimiento y evaluar los aspectos pedagógicos, curriculares y técnicos establecidos en el Plan y Programas de Estudio para la Educación Preescolar, Primaria y Secundaria, lineamientos y normatividad vigente para la lengua extranjera inglés. Así mismo, para elaborar los informes y documentación requerida dando debida atención a los procesos académicos en la operación del PRONI con base en las presentes RO y normativa aplicable vigente. Deberá acreditar que cuenta con estudios superiores en pedagogía, enseñanza de lengua extranjera, educación, psicología o áreas afines y que posee un nivel de dominio del idioma inglés de B2.
Responsable Área Administrativa.- Es la persona designada y/o ratificada por la/el Coordinador/a Local del PRONI, en coordinación con la persona Titular del Nivel de Educación Básica u homologa en la Entidad Federativa, para llevar a cabo la operación administrativa, seguimiento físico y financiero, elaboración de informes y documentación requerida para la debida atención de procesos administrativos y comprobatorios del ejercicio de los recursos destinados a la AEL para la operación del PRONI con base en las presentes RO, leyes y normativa aplicable vigente.
Responsable Área Seguimiento Operativo.- Es la persona designada y/o ratificada por la/el Coordinadora/or Local del PRONI, en coordinación con la persona Titular del Nivel de Educación Básica u homóloga en la Entidad Federativa, para llevar a cabo la supervisión y seguimiento de las Escuelas Públicas de Educación Básica beneficiadas por el PRONI. Podrá contar con estudios superiores en administración educativa, pedagogía, enseñanza de lengua extranjera, educación, psicología o áreas afines.
RLFPRH.- Reglamento de la Ley Federal de Presupuesto y Responsabilidad Hacendaria.
RO.- Las presentes Reglas de Operación.
SEB.- Subsecretaría de Educación Básica de la SEP.
SEN.- Sistema Educativo Nacional.
SEP.- Secretaría de Educación Pública de la APF.
SABG.- Secretaría Anticorrupción y Buen Gobierno de la APF.
SHCP.- Secretaría de Hacienda y Crédito Público de la APF.
SIAFF.- Sistema Integral de Administración Financiera Federal.
SIIPP-G.- Sistema Integral de Información de Padrones de Programas Gubernamentales, administrados por la SABG.
Situación de vulnerabilidad.- Conjunto de circunstancias o condiciones tales como edad, sexo, estado civil, origen étnico, religioso, situación socioeconómica, discapacidad, aptitudes sobresalientes y/o condición migratoria (nacional y local), que impiden a los educandos, ingresar, permanecer y egresar de las instituciones públicas de educación en igualdad de condiciones respecto al resto de educandos.
Subsidios.- Las asignaciones de recursos federales previstas en el PEF que, a través de las dependencias y entidades, se otorgan a los diferentes sectores de la sociedad, a las entidades federativas o municipios para fomentar el desarrollo de actividades sociales o económicas prioritarias de interés general.
TESOFE.- Tesorería de la Federación.
TG.- Tipo de Gasto. Identifica las asignaciones conforme a su naturaleza de gasto en erogaciones corrientes o de capital, pensiones, jubilaciones y participaciones.
TG 1.- Tipo de gasto 1, corresponde a los subsidios corrientes que son otorgados a través del Programa.
TG 7.- Tipo de gasto 7, corresponde a los gastos indirectos para la supervisión y operación del Programa.
Transparencia.- Obligación de los organismos garantes de dar publicidad a las deliberaciones y actos relacionados con sus atribuciones, así como dar acceso a la información que generen de conformidad con lo establecido en el artículo 8, fracción IX, de la Ley General de Transparencia y Acceso a la Información Pública.
UR.- Unidad Responsable del PRONI, que para efectos del mismo es la DGGEyET.
XML.- Formato en que se generarán los documentos tributarios.
1. INTRODUCCIÓN
El artículo 3o. de la Constitución Política de los Estados Unidos Mexicanos en sus párrafos primero y cuarto establece que "Toda persona tiene derecho a la educación. El Estado -Federación, Estados, Ciudad de México y Municipios-, impartirá y garantizará la educación inicial, preescolar, primaria, secundaria, media superior y superior. La educación inicial, preescolar, primaria y secundaria, conforman la educación básica; ésta y la media superior serán obligatorias" y que la educación "tenderá a desarrollar armónicamente todas las facultades del ser humano y fomentará en él, a la vez, el amor a la Patria, el respeto a todos los derechos, las libertades, la cultura de paz y la conciencia de la solidaridad internacional, en la independencia y en la justicia; promoverá la honestidad, los valores y la mejora continua del proceso enseñanza aprendizaje".
El PRONI se alineará las directrices que establezcan el gobierno federal para el 2025-2030 con relación a los ejes de la Política social y del Programa Sectorial de Educación; así como a los objetivos determinados en las disposiciones que emita la Secretaría de Hacienda y Crédito Público (SHCP) para el ejercicio fiscal vigente.
Con el propósito de contar con un marco de referencia que permita identificar las acciones que coadyuven al cumplimiento de los ODS de la agenda 2030 para el Desarrollo Sostenible, el PRONI se vincula al Objetivo 4: "Educación de calidad" de los ODS, en específico en las siguientes metas 4.1 "Para 2030, velar por que todas las niñas y todos los niños terminen los ciclos de la enseñanza primaria y secundaria, que ha de ser gratuita, equitativa y de calidad y producir resultados escolares pertinentes y eficaces"; 4.2 "Para 2030, velar por que todas las niñas y todos los niños tengan acceso a servicios de atención y desarrollo en la primera infancia y a una enseñanza preescolar de calidad, a fin de que estén preparados para la enseñanza primaria" y 4.10 "Para 2030 aumentar sustancialmente la oferta de maestros calificados, entre otras cosas mediante la cooperación internacional para la formación de docentes en los países de desarrollo, especialmente los países menos adelantados y los pequeños estados insulares en desarrollo".
Para la UNESCO, la educación y el aprendizaje de otra lengua fomenta la educación de calidad, inclusiva y equitativa. A la vez es un proceso que permite afrontar desafíos sociales como la desigualdad de género, la discriminación, la discapacidad y las situaciones de crisis relacionadas con la migración, los desplazamientos y el cambio climático. El aprendizaje de una lengua adicional a la materna permite desarrollar capacidades como creatividad, liderazgo, pensamiento crítico, trabajo en equipo y conciencia global.
Desde 1993 y a partir de que se hace obligatoria la enseñanza del idioma inglés en la educación secundaria, algunas Entidades Federativas desarrollaron iniciativas a través de la creación de Programas Estatales de Inglés (PEI), para que los educandos de educación primaria y en algunos casos de preescolar recibieran formación en una lengua extranjera antes de la educación secundaria. En 2009 SEP implementó el Programa Nacional de Inglés en Educación Básica (PNIEB) con una primera etapa de prueba piloto en las 32 Entidades Federativas desde 3° de preescolar hasta 6° de primaria. El objetivo de este Programa era impulsar la enseñanza del idioma inglés en educación básica; buscar en los años subsecuentes un crecimiento gradual-anual y que el alumnado que concluyera el tercer año de secundaria lo hiciera con un dominio de inglés intermedio-nivel B1- de acuerdo con el Marco Común Europeo de Referencia para las Lenguas (MCER).
En el ejercicio fiscal 2016 el PRONI se incluyó en el Presupuesto de Egresos de la Federación, con los siguientes componentes principales: la producción y distribución de material educativo para docentes y educandos y el fortalecimiento del personal docente en la enseñanza de la lengua. Desde entonces, a través del PRONI se impulsa el dominio del idioma inglés en los educandos de 3° de preescolar a 3° de secundaria, con el propósito de establecer las bases para que desarrollen su capacidad de comunicarse en ese idioma, lo que les permite acercarse a diferentes culturas; se favorece la movilidad social, se generan mayores oportunidades de empleo mejor remunerados y se facilita el acceso a la información y a la producción de conocimientos. Mediante el PRONI, se espera que los educandos puedan argumentar con eficacia, se comuniquen con fluidez y naturalidad en el idioma inglés, utilicen las Tecnologías de la Información y Comunicaciones para obtener, procesar, interpretar información, así como que lo empleen como una herramienta para acercarse a la población estudiantil de diferentes culturas en el mundo.
El PRONI se sustenta en la propuesta curricular diseñada por la Dirección General de Desarrollo Curricular la cual integra contenidos que se vinculan con la Fase 6 (Secundaria) del Programa Sintético 2022, manteniendo los principios que enmarcan la Nueva Escuela Mexicana y la flexibilidad para integrarse al resto de las asignaturas del campo formativo: Lenguajes.
El PRONI se articula con los principios de la Nueva Escuela Mexicana, impulsando el aprendizaje del idioma inglés en la educación básica y contribuyendo al desarrollo integral de las y los estudiantes; a través de una propuesta curricular inclusiva y pertinente, el PRONI fomenta no solo las habilidades lingüísticas, sino también el fortalecimiento de competencias interculturales y socioemocionales. Mediante el uso de materiales didácticos contextualizados, la formación docente y la implementación de estrategias de enseñanza adaptadas a las realidades locales, el PRONI fortalece el compromiso de la Nueva Escuela Mexicana con una educación equitativa, relevante y transformadora.
El PRONI se inscribe dentro del Anexo 13 "Erogaciones para la Igualdad entre Mujeres y Hombres" del PEF, lo cual representa una oportunidad para orientar recursos públicos que permitan visibilizar y aminorar la brecha de desigualdad entre mujeres y hombres y así coadyuvar en la mejora de los procesos y las acciones explícitas para eliminar estereotipos e integrar la perspectiva de género en la formación de las nuevas generaciones de mexicanas y mexicanos.
En México el tránsito de las niñas y adolescentes por el sistema de educación básica sigue siendo una experiencia con múltiples obstáculos, agresiones y limitaciones con las que se vive cotidianamente. La frecuencia de la discriminación, las costumbres machistas, el currículum oculto y las violencias simbólicas, han invisibilizado muchas de estas problemáticas (MEJOREDU).
De acuerdo con MEJOREDU, en el Plan de Estudio para la educación básica un eje articulador es la igualdad de género, con el propósito de impactar en los principios culturales, y sociales de la educación para eliminar y no reproducir modelos y patrones de desigualdad, violencia y discriminación hacia niñas y adolescentes.
Con ello se busca incentivar a la reflexión sobre la necesidad y el efecto de incorporar la igualdad de género en los procesos de enseñanza aprendizaje, el aula, la escuela, la gestión escolar y las políticas educativas, así como estimular el diálogo en torno a las acciones que se realizan en el ámbito educativo.
El PRONI, propone acciones para favorecer la oportunidad de compartir experiencias, desarrollar habilidades, escuchas voces e ideas el fortalecimiento académico del aprendizaje del idioma inglés, y con ello el desarrollo integral de las niñas, niños y adolescentes matriculados en escuelas de educación básica beneficiadas por el Programa.
De conformidad con lo dispuesto en el artículo 179 del RLFPRH, se verificó que el Programa objeto de las presentes RO no se contrapone, afecta ni presenta duplicidades con otros programas y acciones del Gobierno Federal, en cuanto a su diseño, beneficios, apoyos otorgados y población objetivo, así como que se cumplen las disposiciones aplicables.
2. OBJETIVOS
2.1. General
Contribuir a que las y los educandos de preescolar (3° grado), primaria y secundaria cuenten con los recursos necesarios para el aprendizaje del idioma inglés como lengua extranjera en Escuelas Públicas de Educación Básica que participan en el PRONI.
2.2. Específicos
a) Fortalecer el nivel de dominio en el idioma inglés de las niñas, los niños y adolescentes de educación básica.
b) Fortalecer el perfil profesional de las/os Asesoras/es Educativas/os Especializadas/os y Docentes.
c) Reforzar los contenidos, procesos de enseñanza y aprendizaje del idioma inglés de los educandos, Asesoras/es Educativas/os Especializadas/os y Docentes.
d) Garantizar que las niñas, los niños y adolescentes de educación básica, Asesoras/es Educativas/os Especializadas/os y Docentes reciban materiales educativos con el fin de coadyuvar con los procesos de enseñanza y aprendizaje en el aula.
3. LINEAMIENTOS
3.1. Cobertura
El PRONI es de cobertura nacional, podrán participar las AEL que cumplan con lo establecido en el numeral 3.3.1. Requisitos de las presentes RO.
3.2. Población objetivo
Escuelas Públicas de Educación Básica que cumplan preferentemente con al menos uno de los siguientes criterios:
- Participantes en el PRONI en el ejercicio 2025.
- Aquellas que manifiesten su interés en participar en el PRONI.
- Se ubiquen en localidades catalogadas por el CONAPO con un grado de rezago "Alto" o "Muy Alto".
- Ubicadas en los municipios considerados en la lista de los 623 catalogados como "municipios indígenas" publicada por el INPI.
- Encontrarse en una localidad considerada en el listado de los 177 Pueblos Mágicos publicado por la Secretaría de Turismo.
- Favorecer de las entidades federativas de la zona Sur-Sureste: Campeche, Chiapas, Guerrero, Oaxaca, Quintana Roo, Tabasco, Veracruz y Yucatán la incorporación de escuelas públicas de educación básica al PRONI.
Los documentos que se tomarán como base para los criterios antes mencionados son:
1. Indicadores socioeconómicos de los pueblos indígenas de México, 2020, fuente: https://www.inpi.gob.mx/indicadores2020
2. INEGI, Índice de marginación por entidad federativa 2020, fuente: https://www.gob.mx/conapo/documentos/indicesdemarginacion-2020-284372
3. INEGI, Encuesta Intercensal 2015, fuente: https://www.inegi.org.mx/programas/intercensal/2015/
4. SEDESOL-SEGOB, Catálogo Sistema Urbano Nacional 2018, fuente: https://www.gob.mx/cms/uploads/attachment/file/400771/SUN_2018.pdf
5. Secretaría de Turismo, Pueblos Mágicos de México, fuente: https://www.gob.mx/sectur/articulos/pueblosMagicos206528#::text=Actualmente%2C%20en%20nuestro%20pa%C3%ADs%20existen,%C3%81lamos%2C%20Sonora.
3.3. Beneficiarias/os
Beneficiarios directos:
Son los Gobiernos de los Estados, a través de sus AEL, y la AEFCM para el caso de la Ciudad de México, que decidan participar voluntariamente en el PRONI y que impartan una lengua extranjera (inglés) en Escuelas Públicas de Educación Básica.
Beneficiarias/os indirectas/os:
Son los educandos matriculados en Escuelas Públicas de Educación Básica que participarán en el PRONI en el presente ejercicio fiscal
La AEL deberá remitir a la DGGEyET la Base de Datos de las Escuelas Públicas de Educación Básica participantes y atendidas en el PRONI (beneficiarios indirectos) (Anexo 4), durante los meses de marzo y noviembre de 2025. Esta información deberá ser consistente con la estadística estatal oficial.
3.3.1. Requisitos
Los Gobiernos de los Estados y para el caso de la Ciudad de México la AEFCM, que decidan participar voluntariamente en el PRONI, deberán cumplir con los siguientes requisitos:
a) Entregar a la SEB mediante oficio, a más en los 13 dias naturales posteriores a la fecha de publicación de las RO en el DOF, la Carta Compromiso (Anexo 1a);
b) La Secretaría de Finanzas o equivalente de los Gobiernos de los Estados, deberá contar con una cuenta bancaria productiva específica para la administración y ejercicio de los subsidios del PRONI, en apego a lo establecido en el artículo 69 de la LGCG. Entregará a la SEB mediante oficio la apertura de dicha cuenta bancaria incluyendo contrato y formato para alta al sistema en los 20 dias naturales posteriores a la fecha de publicación de las RO en el DOF. Y mediante oficio a la DGGEyET enviará los datos de dicha cuenta, anexando una copia simple del contrato de apertura en la misma fecha. Para el caso de la AEFCM operará un acuerdo de traspaso de ramo a ramo;
c) Formalizar a más tardar en los 25 dias naturales posteriores a la fecha de publicación de las RO en el DOF el Convenio (Anexo 2a) o, para el caso de la AEFCM, los Lineamientos (Anexo 2b).
d) Designar y/o ratificar al personal que conforma la Estructura de la Coordinación Local (Anexo 9), mediante oficio dirigido a la DGGEyET donde se señalen los datos institucionales de contacto (nombre, correo electrónico, teléfono de contacto, dirección institucional y grado académico) de cada una/o de ellas/os, dentro de los 15 días hábiles posteriores a la formalización del Convenio y/o Lineamientos, o de igual forma cuando exista algún cambio de las figuras que integran la Estructura de la Coordinación Local.
3.3.2. Procedimiento de selección
| Procedimiento para la selección de la población beneficiaria |
| Etapa | Actividad | Responsable |
| 1. Difusión | Difundir en la página de la SEB https://educacionbasica.sep.gob.mx/reglas-de-operacion/ las RO del PRONI dentro de los 6 dias naturales posteriores a la fecha de publicación de las RO en el DOF. | SEB |
| 2. Carta Compromiso | Entregar a la SEB la Carta Compromiso (Anexo 1a) a más tardar en los 13 dias naturales posteriores a la fecha de publicación de las RO en el DOF | AEL |
| 3. Carta Compromiso Escolar | Entregar al personal directivo de las escuelas públicas que participan en el Programa, la Carta Compromiso Escolar, a más tardar el 31 de octubre de 2025. Dichas Cartas quedarán en resguardo de la escuela con copia para la Coordinación Local del PRONI. | AEL/PERSONAL DIRECTIVO ESCOLAR |
| 4. Formalización de Convenio y Lineamientos | Formalizar, los Gobiernos de los Estados, el Convenio correspondiente (Anexo 2a), y la AEFCM los correspondientes Lineamientos. (Anexo 2b), a más tardar en los 25 dias naturales posteriores a la fecha de publicación de las RO en el DOF. | SEB/AEL |
El padrón de beneficiarios directos será reportado en el SIIPP-G. La Base de Datos de las y los beneficiarios indirectos del PRONI será difundida en las páginas de internet https://educacionbasica.sep.gob.mx/. La AEL deberá remitir a la DGGEyET la Base de Datos de las Escuelas Públicas Beneficiadas por el Programa Nacional de Inglés (beneficiarios indirectos) (Anexo 4), el último día hábil del mes de noviembre de 2025. Esta información deberá ser consistente con la estadística estatal oficial.
Cuando las/los beneficiarias(os) sean personas físicas, la participación de mujeres y hombres en la solicitud y elegibilidad de los apoyos que proporciona el presente PRONI, será en igualdad de condiciones y oportunidades, por lo que, ser mujer u hombre no será motivo de restricción para la participación y elegibilidad en la obtención de los apoyos; asimismo, buscará incorporar Acciones afirmativas, Medidas de inclusión, Medidas de nivelación y Principio de paridad, proyectos o acciones para fomentar la igualdad de oportunidades entre mujeres y hombres; y, el respeto a los derechos humanos.
Solo podrán exigirse los datos y documentos estrictamente necesarios para tramitar la solicitud y acreditar si la/el potencial beneficiaria/o cumple con los criterios de elegibilidad.
El PRONI adoptará, en lo procedente, el modelo de estructura de datos del domicilio geográfico establecido en el "Acuerdo por el que se aprueba la Norma Técnica sobre Domicilios Geográficos", emitido por el Instituto Nacional de Estadística y Geografía, publicado en el DOF el 12 de noviembre de 2010.
Los componentes que integran el modelo de estructura de datos del Domicilio Geográfico son:
| COMPONENTES |
| ESPACIALES | DE REFERENCIA | GEOESTADÍSTICOS |
| Vialidad | No. Exterior | Área Geoestadística Estatal o de la Ciudad de México |
| Carretera | No. Interior | Área Geoestadística Municipal o Demarcación Territorial de la Ciudad de México |
| Camino | Asentamiento Humano | Localidad |
| | Código Postal | |
| | Descripción de Ubicación | |
3.4. Características de los apoyos (tipo y monto)
Los subsidios son las asignaciones de recursos federales previstas en el PEF que, a través de las dependencias y entidades, se otorgan a los diferentes sectores de la sociedad, a los gobiernos de las entidades federativas y, en su caso, los municipios para fomentar el desarrollo de actividades sociales o económicas prioritarias de interés general.
El otorgamiento de los subsidios deberá sujetarse a lo dispuesto en los artículos 74 al 79 de la LFPRH; y 174 al 181 de su Reglamento, y a lo previsto en las presentes RO.
Los convenios que se suscriban con las entidades federativas con el propósito de formalizar el otorgamiento de subsidios a cargo del PRONI, no tendrán el carácter de convenio de coordinación para transferir recursos del presupuesto de la SEP a los gobiernos de las entidades federativas o, en su caso, municipios con el propósito de descentralizar o reasignar la ejecución de funciones, programas o proyectos federales o, en su caso, recursos humanos y materiales a que hace referencia los artículos 82 y 83 de la LFPRH, en correlación con los artículos 223 y 224 del RLFPRF.
Los subsidios que se otorguen tendrán la temporalidad y características que se autoricen en el marco de las presentes RO. Los subsidios se considerarán devengados de acuerdo con los criterios señalados en el numeral 3.4.1.1 "Devengos".
El PRONI operará con pleno respeto al federalismo educativo y se implementará a través de un Convenio (Anexo 2a) celebrado entre la SEP y los Gobiernos de los Estados; en lo que respecta a la AEFCM, se llevará a cabo en el marco de los Lineamientos (Anexo 2b).
La DGGEyET podrá destinar hasta el 98% del presupuesto total autorizado al PRONI para el ejercicio fiscal 2025, para la operación e implementación del PRONI en las Entidades Federativas por conducto de las AEL, y en el caso de la Ciudad de México, por conducto de la AEFCM.
| Apoyos Técnicos | La DGGEyET proporcionará a la AEL asesoría técnica, orientaciones, acompañamiento y, en su caso, visitas de supervisión y seguimiento, en apego a la normativa vigente para operar el PRONI y la ejecución de acciones para el logro de sus objetivos. |
| Apoyos Financieros | La DGGEyET podrá destinar hasta el 83% del presupuesto total autorizado al PRONI en el PEF 2025 para otorgar apoyos financieros a los Gobiernos de los Estados, y en el caso de la Ciudad de México, por conducto de la AEFCM, mediante traspaso de recursos presupuestarios de ramo a ramo, para la operación e implementación del PRONI durante el ejercicio fiscal 2025, conforme a las presentes RO. En ningún caso, los Gobiernos de los Estados o la AEFCM podrán destinar los apoyos financieros que se otorgan para el pago de prestaciones de carácter económico, compensaciones, sueldos o sobresueldos al personal directivo, docente o empleadas/os que laboren en la SEP, en las Secretarías de Educación Estatales o en la AEFCM, ni becas, tratamientos médicos o apoyos económicos directos a los beneficiarios. Adicional a lo anterior, en ningún caso, los Gobiernos de los Estados o la AEFCM podrán utilizar los apoyos financieros que destinen para la operación local del Programa para la adquisición de equipo de cómputo, celulares, equipo administrativo, línea blanca, material de oficina o vehículos. Para el logro de los objetivos específicos del PRONI, los Gobiernos de los Estados y la AEFCM, del total de los apoyos financieros recibidos podrán ejercer hasta 3% para gastos de operación local, con lo que deberán asegurar el seguimiento y participación activa de las y los responsables de la operación del PRONI en las acciones y actividades que implementen las AEL como: planeación, seguimiento, evaluación, operación de la Contraloría Social y asistencia a reuniones convocadas por la DGGEyET, de conformidad con la normatividad aplicable a fin de garantizar el buen funcionamiento y monitorear la implementación y operación del PRONI, para lo cual podrán apertura las partidas de gasto específicas, de acuerdo a las necesidades de cada AEL. |
| Apoyos en especie | La DGGEyET podrá destinar hasta el 15% del monto total del presupuesto original autorizado al PRONI en el PEF 2025, para dotar a las AEL de materiales de apoyo que se entregarán a niñas y niños de los niveles de preescolar y primaria. Así como a AEE y docentes que participan en el PRONI. |
Apoyos Financieros
En función de las características de los apoyos anteriores, el subsidio a ministrar a cada Estado se establecerá de acuerdo a la población atendida reportada en bases de datos (Anexos 4 y 7) a través de un Convenio celebrado entre la SEP y los Gobiernos de los Estados (Anexo 2a); por lo que respecta a la AEFCM el monto del traspaso se llevará a cabo en el marco de los Lineamientos (Anexo 2b).
Los apoyos que reciben las escuelas de educación básica beneficiadas por el Programa se otorgarán sin distinción de auto adscripción indígena o afromexicana, el género, la edad, las discapacidades, la condición social, las condiciones de salud, la religión, las opiniones, la identidad o filiación política, la orientación sexual, el estado civil o cualquier otra que atente contra la dignidad humana. Atendiendo la equidad y subsidiariedad, considerando los siguientes criterios de distribución por Entidad Federativa:
Los subsidios se utilizarán para la operación del PRONI de acuerdo con las acciones, metas y objetivos establecidos en el PAT.
1. Fortalecimiento Académico
a) Certificación internacional de dominio del idioma inglés a educandos.
Educandos de 6° grado de primaria y 3° grado de secundaria matriculados en escuelas públicas de educación básica beneficiadas por el PRONI.
Este proceso deberá realizarse en el marco de igualdad de género, condiciones y oportunidades, y el respeto a los derechos humanos, tomando en consideración los criterios generales que la DGGEyET establezca para el ejercicio fiscal 2025.
b) Certificación internacional en el dominio del idioma inglés a AEE y docentes.
AEE y docentes de inglés que prestan sus servicios para implementar la clase de inglés en escuelas públicas de educación básica beneficiadas por el PRONI. Este proceso deberá realizarse en el marco de igualdad de género, condiciones y oportunidades, y el respeto a los derechos humanos, tomando en consideración los criterios generales que la DGGEyET establezca para el ejercicio fiscal 2025
c) Certificación internacional en la enseñanza del idioma inglés a AEE y docentes.
AEE y docentes de inglés que prestan sus servicios para implementar la clase de inglés en escuelas públicas de educación básica beneficiadas por el PRONI.
Este proceso deberá realizarse en el marco de igualdad de género, condiciones y oportunidades, y el respeto a los derechos humanos, tomando en consideración los criterios generales que la DGGEyET establezca para el ejercicio fiscal 2025.
d) Acciones de formación y desarrollo.
Estrategia diseñada por la AEL para fortalecer el perfil de AEE y docente, que presta sus servicios para impartir la clase de inglés en escuelas públicas de educación básica beneficiadas por el PRONI, que pueden ser: actividades orientadas a mejorar su nivel de dominio del idioma, así como la innovación en técnicas y metodologías pedagógicas.
Estrategia diseñada por la AEL para el fortalecimiento y desarrollo académico de niñas, niños y adolescentes matriculados en escuelas públicas de educación básica beneficiadas por el PRONI, que pueden ser: actividades extracurriculares para fortalecer las habilidades lingüísticas y la apreciación de la diversidad cultural.
e) Material Didáctico Complementario
Estrategia diseñada por la AEL para la selección, adquisición y distribución de material didáctico complementario para fortalecer la enseñanza y aprendizaje de la lengua extranjera inglés para niñas, niños, adolescentes, AEE y docentes, en el marco de la Propuesta Curricular PRONI y la Fase 6 (Secundaria) del programa Sintético 2022.
2. Asesoras/es Educativas/os Especializadas/os
Pago por la prestación de servicios del personal externo al SEN, que participa en los procesos de enseñanza y aprendizaje de la lengua extranjera inglés de educandos de tercer grado de preescolar a sexto grado de primaria de Escuelas Públicas de Educación Básica que participan en el Programa.
3. Gastos de Operación Local
De los subsidios transferidos a cada uno de los Gobiernos de los Estados y a la AEFCM para el logro de los objetivos específicos del PRONI, se podrá ejercer un 3% para gastos de operación local, los cuales corresponden a asegurar el cumplimiento de las obligaciones dispuestas en las presentes RO, a través de la participación activa del Equipo Local responsable de operar el PRONI en la entidad federativa con el propósito de dar cumplimiento al objetivo general y específicos del Programa; impulsando acciones de implementación, seguimiento, asesoría, acompañamiento y evaluación, además de acciones relacionadas con la Contraloría Social.
Para las Entidades Federativas que utilizan el subsidio para el apoyo económico a AEE, la distribución del recurso será de la siguiente manera:
| Tipo de subsidio | Población objetivo | Monto o porcentaje | Periodicidad |
| Financiero. | | | Anual En el periodo de enero a diciembre del ejercicio 2025. Los subsidios se ministrarán a los Gobiernos de los Estados, y en el caso de la AEFCM mediante traspaso de recursos presupuestarios de ramo a ramo, de acuerdo con el calendario establecido en el Convenio (Anexo 2a) y Lineamientos (Anexo 2b), de conformidad con la disponibilidad presupuestaria |
| Fortalecimiento Académico | | |
| Certificación internacional de dominio del idioma inglés. | Educandos de 6° de primaria matriculados en Escuelas públicas de Educación Básica que participan en el PRONI. | Hasta el 17% del total del recurso ministrado a las Entidades Federativas y a la AEFCM. |
| Educandos de 3° de secundaria matriculados en Escuelas públicas de Educación Básica que participan en el PRONI. | |
| Certificación internacional en la enseñanza del idioma inglés. Certificación internacional de dominio del idioma inglés. | AEE y docentes que participen en Escuelas públicas de Educación Básica que participan en el PRONI | |
| Acciones de formación y desarrollo. | Educandos, AEE y docentes que participen en Escuelas públicas de Educación Básica que participan en el PRONI | | |
| Material complementario. | Escuelas públicas de Educación Básica que participan en el PRONI | | |
| Financiero. | AEE que participan en Escuelas públicas de Educación Básica que participan en el PRONI | Hasta el 80% del total del recurso ministrado a las Entidades Federativas y a la AEFCM. | Quincenal/Mensual En el periodo de enero a diciembre de ejercicio 2025. |
| Asesoras/es Educativas/os Especializadas/os (AEE) Pago de apoyo económico por sus servicios de $140.00 clase /sesión (mínimo 50 min.). |
| Financiero. | AEL | Hasta el 3% Del total del recurso ministrado a las Entidades Federativas y a la AEFCM. | Anual En el periodo de enero a diciembre de ejercicio 2025 |
| Gastos de Operación local |
Para las Entidades Federativas que no utilizan el subsidio para el apoyo económico a AEE, la distribución del recurso será de la siguiente manera:
| Tipo de subsidio | Población objetivo | Monto o porcentaje | Periodicidad |
| Financiero Fortalecimiento Académico Certificación internacional de dominio del idioma inglés. | Educandos de 6°de primaria matriculados en Escuelas Públicas de Educación Básica que participan en el PRONI. | Hasta el 20% del total del recurso ministrado a los Gobiernos de los Estados y a la AEFCM. | Anual En el periodo de enero a diciembre del ejercicio 2025. Los subsidios se ministrarán a los Gobiernos de los Estados, y en el caso de la AEFCM mediante traspaso de recursos presupuestarios de ramo a ramo, de acuerdo con el calendario establecido en el Convenio (Anexo 2a), y Lineamientos (Anexo 2b), de conformidad con la disponibilidad presupuestaria. |
| Educandos de 3° de secundaria matriculados en Escuelas públicas de Educación Básica que participan en el PRONI. |
| Financiero Fortalecimiento Académico Certificación internacional en la enseñanza del idioma inglés. Certificación internacional de dominio del idioma inglés. | AEE y docentes de Escuelas Públicas de Educación Básica que participan en el PRONI. |
| Financiero Fortalecimiento Académico Acciones de formación y desarrollo. | Escuelas Públicas de Educación Básica que participan en el PRONI. | Hasta el 60% del total del recurso ministrado a los Gobiernos de los Estados y a la AEFCM. |
| Financiero Fortalecimiento Académico Material complementario. | Escuelas Públicas de Educación Básica que participan en el PRONI. | Hasta el 17% del total del recurso ministrado a los Gobiernos de los Estados y a la AEFCM. |
| Financiero. | AEL | Hasta el 3% del total del recurso ministrado a los Gobiernos de los Estados y a la AEFCM. | Anual En el periodo de enero a diciembre del ejercicio 2025 |
| Gastos de Operación local |
Respecto al subsidio directo TG 1, en ningún caso, estos recursos se podrán utilizar para el pago de prestaciones de carácter económico, compensaciones, sueldos o sobresueldos a personal directivo, docente o personas servidoras públicas, que laboren en la SEP, en las Secretarías de Educación Estatales o en la AEFCM; así como tampoco para pasajes y viáticos internacionales, arrendamiento para oficinas y equipo, tratamientos médicos o apoyos económicos directos a los educandos.
Del mismo modo, las AEL o la AEFCM, en ningún caso podrán utilizar los apoyos para gastos de operación local para la adquisición de equipo de cómputo, celulares, equipo administrativo, línea blanca, material de oficina, papelería (excepto para evaluaciones) o vehículos.
Para el TG 7, los recursos asignados se podrán utilizar en cualquier partida de gasto específica prevista en el Clasificador por Objeto del Gasto Corriente, de conformidad con el numeral 21 del Manual de Programación y Presupuesto 2025, para dar atención a los gastos indirectos de operación de las RO.
Los gastos indirectos que la DGGEyET podrá destinar para el desarrollo de las diversas acciones asociadas con la planeación, operación, supervisión, seguimiento, atención ciudadana y evaluación, entre otros, del Programa Nacional de Inglés deberán ser asignados bajo criterios de austeridad presupuestaria, y con sujeción a lo señalado en el numeral 35 del Manual de Programación y Presupuesto 2025 y el monto aprobado en el PEF , identificado con el TG 7 "Gasto corriente por concepto de gastos indirectos de programas de subsidios". El monto destinado a los gastos indirectos estará sujeto a la normatividad aplicable.
Durante la operación del PRONI, la DGGEyET como responsable del ejercicio de su presupuesto autorizado, la instancia ejecutora del apoyo otorgado, las AEL y la población beneficiaria, deberán observar que la administración de los recursos públicos se realice bajo los criterios de legalidad, honestidad, eficiencia, eficacia, economía, racionalidad, austeridad, transparencia, control de rendición de cuentas y equidad de género, establecidos en los artículos 1, 75 y 77 de la LFPRH, en el Título Cuarto, Capítulo XII, sección IV del RLFPRH, así como en las demás disposiciones que para tal efecto emita la SHCP, y disponga el PEF para el ejercicio fiscal 2025.
La DGGEyET y las AEL como instancias ejecutoras del PRONI deberán promover ante los beneficiarios de los subsidios que se otorgan en el marco del presente Programa, en los casos que aplique, el reintegro a la TESOFE de los recursos que no se destinen a los fines autorizados y aquéllos que al cierre del ejercicio fiscal 2025, no se hayan devengado, o que no se encuentren vinculados formalmente a compromisos y obligaciones de pago, en términos de lo dispuesto en los artículos 54 de la LFPRH; 176, primer párrafo del RLFPRH, y en caso de que aplique, el artículo 17 de la LDFEFM.
Las erogaciones previstas en el PEF que no se encuentren devengadas al 31 de diciembre de 2025, no podrán ejercerse.
En caso de que el PRONI reciba recursos adicionales para apoyar su operación, éstos serán aplicados conforme a los criterios de distribución y uso que determine la SEB por conducto de la DGGEyET en el marco de las RO y de conformidad con lo dispuesto en las disposiciones jurídicas aplicables.
Cuando exista un motivo de fuerza mayor que el Gobierno Federal decrete, cuyas afectaciones involucren de manera parcial o total por un lapso de tiempo determinado la realización del servicio educativo, la operación de las escuelas o ponga en riesgo la participación de los docentes, AEE y educandos, y ello haga necesaria la reorganización, reorientación o focalización de los recursos del programa en los tipos de apoyos que son sujetos de la ministración de los recursos del PRONI, los porcentajes podrán ser ajustados previa valoración e interpretación de la presente RO por la DGGEyET que es la instancia normativa para dichos efectos, con base en las atribuciones y facultades que le son establecidas en la presente RO.
Ahorros o remanentes
Para el caso de los subsidios radicados a los Gobiernos de los Estados y a la AEFCM, los ahorros serán los recursos económicos remanentes, una vez que la AEL ha logrado cubrir la totalidad de las acciones comprometidas en PAT y su uso deberá ser revisado y, en su caso, autorizado por la DGGEyET; los porcentajes podrán ser ajustados previa valoración e interpretación de las presentes Reglas de Operación por la DGGEyET que es la instancia normativa para dichos efectos, con base en las atribuciones y facultades que le son establecidas en las presentes RO.
3.4.1. Devengos, aplicación y reintegro de los recursos
3.4.1.1. Devengos
Cuando el beneficiario del PRONI sean los gobiernos de las entidades federativas y, en su caso, los municipios, los recursos se considerarán devengados a partir de su entrega a dichos órdenes de gobierno, la DGGEyET será responsable de gestionar la entrega del apoyo a más tardar el 31 de diciembre de 2025.
3.4.1.2. Aplicación.
La DGGEyET, en su carácter de ejecutor del gasto y responsable del otorgamiento de los apoyos, en términos de las presentes RO, tendrá la obligación de aplicar los recursos para el objeto y fines autorizados.
Los gobiernos de las entidades federativas beneficiarias de los apoyos tendrán la obligación de aplicar los recursos recibidos para el objeto y los fines que les fueron otorgados.
Para la entrega de los recursos a los gobiernos de las entidades federativas y, en su caso, los municipios, deberán contar, previo a la entrega de los mismos, con una cuenta bancaria productiva, específica y exclusiva para la administración y ejercicio de los recursos federales otorgados, que distinga contablemente su origen e identifique que las erogaciones correspondan al fin autorizado, conforme a lo establecido en las presentes RO.
Los gobiernos de las entidades federativas y, en su caso, los municipios serán responsables de no incorporar en esa cuenta recursos locales, ni aportaciones o ningún otro tipo de recursos distintos al apoyo recibido, aun cuando pudieran tener el mismo propósito.
Los recursos que se otorgan mediante el PRONI no pierden su carácter Federal por lo que en su asignación y ejecución deberán observarse en todo momento las disposiciones jurídicas federales aplicables.
Los gobiernos de las entidades federativas y, en su caso, los municipios serán los responsables de mantener la documentación original que justifique y compruebe el gasto en que incurran, con cargo a los recursos que reciban por concepto de los subsidios otorgados mediante el PRONI, así como de presentarla a los órganos competentes de control y fiscalización que la soliciten.
En caso de que los apoyos otorgados no se encuentren formalmente comprometidos o debidamente devengados, al 31 de diciembre de 2025 en los términos de las disposiciones aplicables, deberán ser reintegrados a la TESOFE, a más tardar el 15 de enero del 2026, los recursos que correspondan junto con los rendimientos que se hubieran generado.
Los recursos objeto del presente Programa que hayan sido comprometidos por los gobiernos de las entidades federativas y, en su caso los municipios, y aquéllos que hayan sido devengados pero que no hayan sido pagados al 31 de diciembre de 2025, dichos órdenes de gobierno deberán cubrir los pagos respectivos a más tardar durante el primer trimestre de 2026; o bien, de conformidad con el calendario de ejecución establecido en el Convenio correspondiente. Una vez cumplido el plazo referido, los recursos remanentes deberán reintegrarse a la TESOFE a más tardar dentro de los 15 días naturales siguientes.
En el caso de que la beneficiaria de los apoyos sea la AEFCM, la aplicación de los mismos deberá sujetarse a lo previsto en las presentes RO, así como en la demás disposiciones presupuestarias y administrativas aplicables en la materia. En tal sentido, las erogaciones de los recursos traspasados a esa AEFCM durante el ejercicio fiscal 2025 en el marco de las presentes RO que no se encuentren devengados al 31 de diciembre de 2025 no podrán ejercerse, en término de lo previsto en el segundo y último párrafo del artículo 54 de la LFPRH.
3.4.1.3. Reintegros.
En los casos en los que existan recursos a reintegrar a la TESOFE, en términos de lo dispuesto en el artículo 176 del RLFPRH, se realizarán mediante línea de captura, para lo cual el/la beneficiario/a deberá solicitar a la DGGEyET e informar de la realización del reintegro a la misma, adjuntando el comprobante del depósito correspondiente en un plazo no mayor a tres días hábiles contados a partir de que haya sido realizado el reintegro.
Con fundamento en lo establecido en el artículo 54 párrafos segundo y tercero de la LFPRH, la Instancia Normativa del Programa, de acuerdo con lo previsto en el numeral 3.6.1 denominado "Instancia (s) ejecutora (s)" y la persona beneficiaria que, al 31 de diciembre de 2025, conserven recursos federales deberán reintegrarlos a la TESOFE, conjuntamente con los rendimientos financieros obtenidos, dentro de los 15 días naturales siguientes al cierre del ejercicio fiscal 2025.
Los gobiernos de las entidades federativas o, en su caso, los municipios por conducto de las Autoridades Estatales competentes, a más tardar el 15 de enero de 2026, deberán reintegrar a la TESOFE, los subsidios (transferencias federales etiquetadas, en términos del artículo 17 de la LDFEFM) que, al 31 de diciembre de 2025 no hayan sido devengadas por las entidades federativas.
Los subsidios federales otorgados (transferencias federales etiquetadas, en términos del artículo 17 de la LDFEFM) que al 31 de diciembre de 2025, se hayan comprometido y aquéllos devengados pero que no hayan sido pagados, deberán cubrir los pagos respectivos, a más tardar durante el primer trimestre del ejercicio 2026; o bien, de conformidad con el calendario de ejecución establecido en el convenio correspondiente; una vez cumplido el plazo referido, los recursos remanentes junto con los rendimientos financieros generados, deberán reintegrarse a la TESOFE, a más tardar dentro de los 15 días naturales siguientes.
En el caso de la AEFCM, esta deberá sujetarse a lo previsto en el segundo y último párrafo del artículo 54 de la LFPRH y demás disposiciones normativas aplicables en la materia.
En los casos en que los gobiernos de las entidades federativas beneficiarias de los apoyos o de ser el caso, el/la beneficiario/a indirecto/a por conducto del gobierno de la entidad federativa, esté obligada/o a reintegrar los recursos federales objeto de los apoyos otorgados, éstos no podrán deducir las comisiones bancarias que por manejo de cuenta y operaciones haya cobrado la institución financiera. Los gobiernos de las entidades federativas beneficiarias de los apoyos, o de ser el caso, el/la beneficiario/a indirecto/a por conducto del gobierno de la entidad federativa, deberá cubrir dichas comisiones con cargo a sus propios recursos.
Los rendimientos que deban enterarse a la TESOFE, por habérsele requerido el reintegro parcial o total de los recursos objeto de los apoyos otorgados, serán aquellos que puedan verificarse a través de los estados de cuenta bancarios, descontando el Impuesto Sobre la Renta (ISR).
Cuando en las actividades de seguimiento o supervisión que defina la DGGEyET identifique que los recursos fueron destinados a fines distintos a los autorizados, o bien, existan remanentes en su aplicación, solicitará a los gobiernos de las entidades federativas beneficiarias de los apoyos realizar su reintegro a la TESOFE, quien estará obligado a realizarlo en un plazo no mayor a 15 días hábiles contados a partir de la fecha en que reciba de dicha instancia ejecutora la notificación formal con las instrucciones para efectuar dicho reintegro.
En caso de que los gobiernos de las entidades federativas beneficiarias de los apoyos, o de ser el caso, el/la beneficiario/a indirecto/a por conducto del gobierno de la entidad federativa, no reintegre los recursos en el plazo establecido en las presentes RO, será sujeto de las sanciones y penas correspondientes, conforme a las disposiciones aplicables en la materia.
La DGGEyET deberá prever en los instrumentos jurídicos a través de los cuales se canalicen recursos en el marco de las presentes RO, la obligación de las/los beneficiarias/os, en los casos que corresponda, de reintegrar a la TESOFE los recursos que no se destinen a los fines autorizados y aquéllos que al cierre del ejercicio fiscal 2025 no se hayan devengado o que no se encuentren vinculados formalmente a compromisos y obligaciones de pago, en términos de lo dispuesto en los artículos 54 de la LFPRH; y 176, primer párrafo del RLFPRH
En caso de que la DGGEyET no reintegre los recursos en el plazo establecido en las presentes RO o conforme las disposiciones normativas aplicables en la materia, será sujeto de las sanciones y penas correspondientes previstas por estas últimas.
Será de la total, única y absoluta responsabilidad de las Entidades Federativas beneficiarias de los apoyos por conducto de las autoridades competentes, calcular y pagar las cargas financieras que, en su caso corresponda, cuando los reintegros y/o enteros no se realicen dentro de los plazos señalados.
Penas por atraso en reintegros
El cálculo de la pena por atraso en el reintegro deberá realizarse conforme a lo señalado en la Ley de Tesorería de la Federación y conforme la tasa que se establezca en la Ley de Ingresos de la Federación para el ejercicio fiscal 2025, conforme a lo siguiente:
Cuando los gobiernos de las entidades federativas beneficiarias de los apoyos no reintegren los recursos en el plazo establecido en las presentes RO, deberá pagar una pena por atraso multiplicando el importe no reintegrado oportunamente, por el número de días naturales de retraso y la tasa diaria, conforme a la siguiente fórmula:
| Variable | Concepto |
| Importe | Monto no reintegrado en el plazo establecido |
| Días | Número de días naturales de atraso en reintegros contados a partir del día siguiente en que el plazo establecido venció |
| Tasa | Tasa establecida en la Ley de Ingresos de la Federación para el ejercicio fiscal 2025 |
Nota: Para el ejercicio fiscal 2025, la tasa establecida en la Ley de Ingresos de la Federación se encuentra determinada en su artículo 8º, fracción I y corresponde a 0.98 por ciento mensual sobre los saldos insolutos.
Estas penas por atraso deberán estar indicadas en los convenios que se suscriban con los Gobiernos de los Estados, beneficiarios de los apoyos y serán pagadas, conforme al procedimiento que establezca la SHCP por conducto de la TESOFE.
3.5. Derechos, obligaciones y causas de incumplimiento, suspensión, cancelación o reintegro de los recursos
Derechos de las AEL:
a) Recibir los apoyos conforme lo establecido en el numeral "3.4. Características de los apoyos (tipo y monto)" de las RO, lo que les permitirá contar con recursos para la operación y coordinación del PRONI; salvo que incidan en causas de incumplimiento que den lugar a su suspensión, cancelación o reintegro, conforme a lo señalado en el presente numeral.
b) Recibir de la DGGEyET asesoría y apoyo sobre la operación del PRONI.
c) Tener acceso a la información que se considera necesaria, de manera clara y oportuna a fin de resolver sus dudas respecto de los apoyos del PRONI.
d) Recibir el comunicado por parte de la DGGEyET sobre la asignación del subsidio, por el medio correspondiente en los términos establecidos en las presentes RO.
e) Tener la reserva, protección y confidencialidad de sus datos personales en los términos de lo establecido en normativa jurídica aplicable en la materia.
f) Recibir en los casos de suspensión, cancelación o reintegro, la resolución fundada y motivada de la DGGEyET.
Obligaciones de las AEL:
a) Cumplir en tiempo y forma con los requisitos señalados en las presentes RO.
b) Notificar la designación y/o ratificación al personal que conforma la Estructura de la Coordinación Local, y notificarlo vía oficio a la DGGEyET (Anexo 9), durante los 15 días posteriores a la formalización del Convenio o de los Lineamientos; de igual forma cuando exista un cambio de las figuras que integran la Estructura de la Coordinación Local.
c) Es responsabilidad de la AEL contar con los documentos comprobatorios que las personas responsables cumplen con el perfil referido en las presentes RO.
d) Aplicar los subsidios del PRONI de forma transparente, única y exclusivamente para los objetivos previstos en las RO, conforme a las disposiciones jurídicas aplicables; sujetándose a las medidas de austeridad emitidas por la SHCP y/o por instancias Federales competentes en la materia.
e) Enviar el PAT para su revisión y validación (Anexo 3), en formato electrónico editable a la DGGEyET, dentro de los 10 días hábiles posteriores a la firma del Convenio o de los Lineamientos.
f) Enviar a la DGGEyET la Base de Datos de las Escuelas Públicas (Anexo 4 y 7) de los beneficiados por el PRONI dentro de los 15 días hábiles posteriores a la firma del Convenio o Lineamientos.
g) Elaborar y entregar trimestralmente a la DGGEyET, físicamente y por correo electrónico, el AFF del PRONI (Anexo 5a), el cual deberá estar alineado al PAT validado, durante los 10 días hábiles posteriores a la terminación del trimestre que se reporta (dentro de los 10 días, tendrán 5 días hábiles para atender los comentarios que emita la DGGEyET derivado de la revisión). Debiendo anexar los estados de cuenta correspondiente a la cuenta bancaria productiva específica, Dicho informe deberá estar firmado por la o el responsable autorizado para el manejo de la cuenta bancaria productiva específica del PRONI. Para el caso de la AEFCM, no se deberán anexar los estados de cuenta bancarios antes mencionados.
h) Informar trimestralmente a la DGGEyET, con la entrega del AFF (Anexo 5a), los datos de los responsables del manejo del recurso, de la cuenta bancaria productiva específica del PRONI (cuenta operativa y receptora), mediante oficio firmado por la Autoridad Educativa Local.
i) Elaborar y entregar trimestralmente a la DGGEyET, físicamente y por correo electrónico el IAA del PRONI (Anexo 6), el cual deberá estar alineado al PAT validado, durante los 10 días hábiles posteriores a la terminación del trimestre que se reporta (dentro de los 10 días, tendrán 5 días hábiles para atender los comentarios que emita la DGGEyET derivado de la revisión).
j) Elaborar y enviar a la DGGEyET para su validación la Base de Datos de Escuelas Públicas Beneficiadas por el Programa Nacional de Inglés (Anexo 4) a más tardar el último día hábil del mes noviembre (Base de inicio).
k) Elaborar y entregar a la DGGEyET la Base de Datos de Asesoras/es Educativas/os Especializadas/os y/o Docentes (Anexo 7) a más tardar el último día hábil del mes marzo (Base de cierre).
l) Elaborar y enviar a la DGGEyET para su validación las Base de Datos de los Asesoras/es Educativas/os Especializadas/os y/o Docentes (Anexo 7) a más tardar el último día hábil del mes de noviembre (Base de inicio) de 2025.
m) Elaborar y entregar a la DGGEyET las Base de Datos de Asesoras/es Educativas/os Especializadas/os que participaron en los procesos de certificación (Anexo 8a) a más tardar el último día de noviembre de 2025.
n) Elaborar y entregar a la DGGEyET las Base de Datos de educandos que participaron en los procesos de certificación (Anexo 8b) a más tardar el último día de noviembre.
o) La AEL deberá presentar el PAT, AFF, IAA y Bases de Datos debidamente rubricados en todas sus hojas, firmados en la parte final y sellarlos para remitir formalmente a la DGGEyET en los plazos establecidos en las presentes RO.
p) Comprobar el ejercicio de los recursos conforme a las disposiciones jurídicas aplicables y, en su caso, de acuerdo con lo establecido en el artículo 17 de la LDFEFM deberán realizar los reintegros que correspondan al erario federal, 15 días naturales posteriores al cierre del ejercicio fiscal 2025, de aquellos recursos que no se hayan comprometido o devengado.
q) Resguardar de conformidad con las disposiciones legales aplicables, la documentación original justificativa y comprobatoria del ejercicio y aplicación de los recursos financieros para efectos de rendición de cuentas, transparencia y futuras revisiones o auditorías, misma que podrá ser requerida por las instancias fiscalizadoras conforme a la normativa jurídica aplicable.
r) Elaborar y presentar el Informe de Cierre del Ejercicio Fiscal (Anexo 5b), debidamente requisitado y remitirlo a la DGGEyET, a más tardar 10 días hábiles siguientes al cierre del 4° trimestre 2025 de acuerdo con lo establecido en las presentes RO y, en su caso, de acuerdo con lo establecido en el artículo 17 de la LDFEFM; así como en las disposiciones establecidas por la SHCP para el cierre del ejercicio fiscal (dentro de los 10 días, tendrán 5 días hábiles para atender los comentarios que emita la DGGEyET derivado de la revisión).Colaborar con las evaluaciones internas y externas efectuadas por instancias locales, nacionales e internacionales referidas en el apartado 6. "Evaluación" de las presentes RO.
s) Colaborar con las evaluaciones internas y externas efectuadas por instancias locales, nacionales e internacionales referidas en el apartado 6. "Evaluación" de las presentes RO.
t) Enviar a la DGGEyET, con excepción de la AEFCM, los archivos electrónicos de los CFDI y XML, antes de cada ministración de los recursos; lo anterior de conformidad con lo establecido en el artículo 66, fracción III del RLFPRH.
u) Facilitar la fiscalización de los recursos federales que reciba, en términos de lo establecido en la Ley de Fiscalización y Rendición de Cuentas de la Federación, así como rendir cuentas sobre su ejercicio en los términos de las disposiciones aplicables; responder a las solicitudes de información y documentación de las instancias fiscalizadoras, atender y solventar las observaciones emitidas por dichas instancias y enviar copia de las respuestas emitidas a la DGGEyET, cuando así se le requiera.
v) Promover la contraloría social, designar y/o ratificar al Enlace de Contraloría Social del PRONI, mediante el Anexo 9; incluyendo a la AEFCM.
w) Utilizar los ahorros que se generen de los recursos transferidos una vez cumplida la meta establecida en el PAT validado, para atender los objetivos del PRONI, previa solicitud por oficio a la DGGEyET y autorización de la misma, a excepción del rubro de Gastos de Operación Local.
x) En los casos que la operación del PRONI, en apego a la normativa estatal, requiera de la apertura de una cuenta bancaria adicional para la administración y aplicación de los recursos con el propósito de alcanzar los objetivos y metas del PRONI, ésta deberá ser productiva, específica y exclusiva, y deberá ser notificada a la DGGEyET 10 días posteriores a la recepción de la primera ministración, en apego al artículo 69 de la LGCG; a excepción de la AEFCM en donde se deberá realizar el traspaso de recursos ramo a ramo, señalado en los Lineamientos (Anexo 2b).
y) Establecer una contabilidad independiente para el PRONI a fin de registrar presupuestal y contablemente, los apoyos financieros y en especie recibidos.
z) Atender de manera oportuna y expedita toda solicitud de información relacionada con la operación del PRONI que realice la DGGEyET para la atención de informes y requerimientos externos e internos.
aa) Establecer en el ámbito de su competencia los mecanismos de planeación, operación, seguimiento y evaluación que aseguren el destino, la aplicación, la transparencia y el seguimiento de los subsidios otorgados para la operación del PRONI. Remitir a la DGGEyET la información que le solicite para conocer la situación que guarda la operación y la aplicación de los subsidios del PRONI.
bb) Remitir a la DGGEyET la documentación solicitada en las presentes RO, conforme a los tiempos establecidos. En caso de que no se envíe la documentación en el tiempo requerido, ésta deberá ir acompañada de una justificación que dé cuenta sobre la entrega a destiempo.
cc) Procurar, en el ámbito de su competencia, que el Programa inicie su operación al inicio del presente ejercicio fiscal
dd) Implementar, en el ámbito de su competencia, los mecanismos necesarios para asegurar el pago quincenal o mensual, durante el ejercicio fiscal, de las y los Asesoras/es Educativas/os Especializadas/os (AEE).
Causas de incumplimiento, suspensión, o cancelación de los recursos:
La suspensión y cancelación de los recursos a las AEL se realizarán conforme a los siguientes criterios de incumplimiento:
| Incumplimiento | Consecuencia |
| a) La no entrega oportuna en tiempo y forma del PAT, informes de avance académico, y de avance físico y financiero señalados en los numerales 3.5. y 4.2.1. | Suspensión de las ministraciones de subsidios presupuestarios en el ejercicio fiscal 2025. |
| b) La no aplicación de subsidios conforme a los objetivos del PRONI. | Suspensión de las ministraciones de subsidios presupuestarios en el ejercicio fiscal 2025. En caso de continuar con la irregularidad, se procederá a la cancelación definitiva, la AEL estará obligada a realizar el reintegro de los recursos mal aplicados a la TESOFE; así como, en su caso, el entero de los rendimientos que se hubieren generado, conforme a la normatividad aplicable. Sin menoscabo de aquéllas que se deriven de los organismos de control y auditoría. |
| c) No reintegrar a la TESOFE los subsidios que no hayan sido devengados al 31 de diciembre de 2025, o que hayan sido aplicados a fines distintos a los establecidos en las RO. | La DGGEyET solicitará a la AEL y/o al beneficiario el reintegro de los recursos no devengados y mal aplicados, en caso de no obtener respuesta se dará parte a los Órganos Fiscalizadores competentes. Se aplicarán las medidas establecidas en el numeral 3.4.1.3. de las RO. |
| d) No ejercer por lo menos el cuarenta por ciento de los recursos ministrados por cada tipo de apoyo, de acuerdo a las acciones registradas en el Plan Anual de Trabajo, al término de cada trimestre. | Se suspenderá la siguiente ministración, hasta su cumplimiento. De mantenerse dicha condición sin que medie justificación válida, se considerará dicho recurso para su reasignación a otra Entidad Federativa propuesta por la DGGEyET. |
Cabe señalar que las autoridades fiscalizadoras podrán, en el marco de sus atribuciones, fijar otro tipo de consecuencias que las mismas consideren en el marco del Sistema Nacional Anticorrupción.
Con fundamento en lo establecido en el tercer párrafo del artículo 74 de la LFPRH, la SEB determinará la suspensión de entrega de los subsidios a los Gobiernos de los Estados, así como a la AEFCM, con base a los incumplimientos, informando a la DGPyRF para los efectos procedentes.
3.6. Participantes
3.6.1. Instancia(s) ejecutora(s)
Las AEL observarán en todo momento la aplicación de las presentes RO.
AEL
1. Establecer, en el ámbito de su competencia, los mecanismos que aseguren el destino, la aplicación, la transparencia y el seguimiento de los recursos otorgados para la operación del PRONI.
2. Programar el ejercicio, la aplicación, el seguimiento y la administración oportuna de los recursos financieros del PRONI, con apego a la normativa aplicable, sujetándose a las medidas de austeridad emitidas por la SHCP.
3. Realizar el ejercicio y aplicación de los recursos financieros del PRONI, hasta que el PAT haya sido validado por la DGGEyET.
4. Realizar la planeación de las acciones y considerar las previsiones necesarias, que permitan que el servicio educativo de enseñanza de la lengua extranjera inglés se mantenga de manera continua conforme a los días lectivos establecidos en los calendarios oficiales en el primer semestre de 2025, así como su inicio oportuno conforme el calendario escolar 2025-2026 que en su momento sea publicado en el DOF.
5. Gestionar que las escuelas que participen en el PRONI cuenten con un AEE que presta sus servicios desde el tercer grado de preescolar y todos los grupos de primero a sexto grado de primaria.
6. Garantizar la disponibilidad, asignación y dotación de los recursos humanos, financieros y materiales para la operación y requerimientos de la Estructura de la Coordinación Local, ya que estos no podrán ser generados con los recursos del PRONI.
7. Desarrollar acciones de seguimiento de avances en el cumplimiento de metas del PRONI y en caso de existir la cancelación o incumplimiento de acciones comprometidas en el PAT, hacerlas del conocimiento de la DGGEyET, explicando la causa y la estrategia que se realizará para reducir el impacto negativo que ocasiona.
8. Enviar a la DGGEyET el PAT en formato electrónico editable para su revisión, dentro de los 10 días hábiles posteriores a la firma del Convenio o Lineamientos.
9. Enviar a la DGGEyET mediante oficio firmado por la AEL, los avances trimestrales físicos y financieros del PRONI y adjuntar los estados de cuenta bancarios correspondientes durante los diez días posteriores a la terminación del trimestre que reporta. Dichos informes deberán estar firmados por los responsables del manejo del recurso, de la cuenta bancaria productiva específica del PRONI. Para el caso de la AEFCM, no se deberán anexar los estados de cuenta bancarios antes mencionados.
10. Elaborar y enviar de manera física y electrónica a la DGGEyET los IAA del PRONI durante los diez días hábiles posteriores a la terminación del trimestre que se reporta.
11. Solventar los comentarios emitidos por la DGGEyET sobre los AFF y IAA, durante los 5 días hábiles posteriores a la recepción de los comentarios realizados por la DGGEyET.
12. Elaborar y enviar a la DGGEyET para su validación la Base de Datos de Asesoras/es Educativas/os Especializadas/os y/o Docentes (Anexo 7) a más tardar el último día hábil del mes de noviembre (Base de inicio) de 2025.
13. Elaborar y enviar a la DGGEyET para su validación la Base de Escuelas Públicas Beneficiadas por Programa Nacional de Inglés (Anexo 4) a más tardar el último día hábil del mes de noviembre (Base de inicio) de 2025.
14. Articular los recursos, mecanismos y acciones de otros programas y proyectos federales y/o locales para el beneficio y cumplimiento de los fines del PRONI sin contravenir el contenido de las presentes RO.
15. Atender las solicitudes de la DGGEyET en las acciones inherentes a la operación, desarrollo y seguimiento del PRONI;
16. Realizar la planeación y coordinación de acciones de participación en contraloría social.
17. Dar a conocer a las escuelas públicas de educación básica participantes en el PRONI los apoyos asignados a cada una para la operación e implementación del PRONI.
18. Coordinar la colaboración entre los programas de educación básica que intervienen con su población objetivo que les permitan utilizar los recursos y desarrollar acciones específicas y complementarias para fortalecer sus objetivos, sin contravenir a lo dispuesto en las RO de los diferentes Programas.
19. Utilizar los ahorros que se generen de los recursos transferidos una vez cumplida la meta establecida en el PAT validado, para atender los objetivos del PRONI, previa solicitud por oficio a la DGGEyET y autorización de la misma, a excepción del rubro de Gastos de Operación Local.
20. Establecer los mecanismos para la contratación de las/os Asesoras/es Educativas/os Especializadas/os, considerando:
· El capítulo 4000 "Ayudas Sociales", del Clasificador por Objeto del Gasto para la Administración Pública Federal; esta acción no podrá realizarse a través de un tercero o subrogada.
· Emitir y publicar por los medios de difusión oficiales estatales, la convocatoria anual para la contratación de los servicios de AEE, correspondiente al ciclo escolar 2025-2026, y enviar copia de la misma a la DGGEyET a más tardar el último día hábil del mes de julio de 2025.
· Concentrar y resguardar, por un periodo de 5 años, la evidencia que justifique y fundamente la contratación de los servicios de los/as AEE, conforme a los requisitos establecidos en el numeral 3.4.
21. Designar y/o ratificar a la persona responsable en su calidad de Coordinadora/or Local del Programa Nacional de Inglés, el cual deberá:
· Elaborar el PAT del PRONI y proponerlo ante la AEL, y su envío posterior para la revisión por parte de la DGGEyET.
· Atender las observaciones realizadas por la DGGEyET al PAT y comunicarlas a la AEL.
· Enviar a la DGGEyET el PAT con la atención de observaciones.
· Apoyar a la AEL en la gestoría, asignación y administración de recursos del PRONI.
· Cumplir con las acciones para el seguimiento y verificación de metas y objetivos establecidos en su PAT, enviado al inicio del ejercicio fiscal 2025 para recibir los recursos.
· Establecer las estrategias y acciones necesarias para la coordinación de los asuntos de las áreas académica, administrativa y de seguimiento operativo, en cumplimiento de las directrices que la DGGEyET a través de la Coordinación Nacional del PRONI determine para el cumplimiento de los objetivos del PRONI.
· Establecer acciones y estrategias que posibiliten que la aplicación de los apoyos como certificaciones internacionales a educandos, AEE y docentes, programas de fortalecimiento, cursos y talleres, entre otros en los que se eroguen recursos para su participación sean utilizados y atendidos por quienes los reciben.
· Integrar y verificar a través del área de seguimiento y operación la Base de Datos inicial de los servicios focalizados del PRONI para su envío a la DGGEyET.
· Realizar la entrega documentada de los asuntos en curso, documentos del PRONI y demás evidencias académicas, administrativas y operativas, en un periodo no mayor de 10 días hábiles posteriores al cambio o término de funciones como Coordinadora/or Local, entregando la evidencia correspondiente a su AEL.
· Verificar la adecuada entrega recepción de los asuntos en curso, documentos del PRONI y demás evidencias académicas, administrativas y operativas, en un periodo no mayor de 10 días hábiles posteriores al cambio o término de funciones de la Coordinadora/or Local, enviando a la DGGEyET la evidencia de la adecuada transición de la operación del PRONI en la entidad.
· Emitir la opinión técnica pedagógica en los términos de su pertinencia, contenido y viabilidad, atendiendo en todo momento a los requerimientos que el PRONI a nivel local necesite para su mejor aprovechamiento.
22. Notificar a la DGGEyET las personas designadas para ocupar los siguientes cargos, conforme al perfil establecido en el glosario de las presentes RO, a través del Anexo 9
· Coordinadora/or Local
· Responsable Área Académica.
· Responsable Área Administrativa.
· Responsable Área Seguimiento Operativo.
· Enlace de la Contraloría Social en el Programa.
23. Cancelar las cuentas bancarias receptora y operativa que cierren en 2025 a más tardar en el primer trimestre del 2026. Las AEL que cierren en apego al artículo 17 de la LDFEM deberán cancelar las cuentas bancarias a más tardar en el segundo trimestre del 2025.
24. Enviar a la DGGEyET los formatos de Base de Datos de la certificación de educandos y base de datos de la certificación de AEE y docentes, de manera electrónica y en formato editable, con sus respectivos certificados como comprobación en la fecha que la DGGEyET lo solicite mediante oficio.
25. Realizar los Reintegros por rendimientos generados y reintegros por remanentes para lo cual deberán solicitar a la DGGEyET las líneas de captura de la Cuenta receptora y operativa hasta la cancelación de dichas cuentas. Los reintegros por rendimientos generados serán realizados directamente de la cuenta que corresponda dichos rendimientos hacia la TESOFE (no pasar de cuenta receptora a operativa o viceversa).
SEB
1. Concentrar las Cartas Compromiso (Anexo 1a) y enviar copia a la DGGEyET, dentro de los 10 días hábiles posteriores a la conclusión del término para su recepción, según el inciso a) del numeral 3.3.1. Requisitos de estas RO.
2. Suscribir el Convenio (Anexo 2a) con los Gobiernos de los Estados, y para el caso de la AEFCM los Lineamientos (Anexo 2b).
3. Gestionar ante la DGPyRF el registro en el SIAFF de las cuentas bancarias productivas específicas, que apertura para el manejo de los recursos financieros del PRONI la Secretaría de Finanzas o su equivalente, a excepción de la AEFCM.
4. Transferir los subsidios a los Gobiernos de los Estados para el desarrollo del PRONI, previa entrega de los CFDI y XML por parte de las AEL a la DGGEyET, de conformidad al calendario de ministraciones establecido en el Convenio; así como a la disponibilidad y suficiencia presupuestaria. Para el caso de la AEFCM realizar el traspaso de recursos ramo a ramo conforme al calendario establecido en los Lineamientos.
5. Notificar a la DGGEyET, dentro de los dos días hábiles siguientes a la fecha que aparezca la CLC como pagada en bancos, sobre la ministración realizada a los Gobiernos de los Estados, anexando la CLC respectiva.
6. Determinar e informar a la DGGEyET si se suspenden o cancelan los subsidios otorgados a los Gobiernos de los Estados, así como a la AEFCM, con base en los elementos que provea de acuerdo con lo establecido en las presentes RO.
7. Gestionar, previa solicitud de la DGGEyET, las líneas de captura de recurso no ejercido ante la DGPyRF:
a) Para las solicitudes que correspondan al informe de cierre de ejercicio fiscal 2025 deberá proporcionar las líneas de captura a más tardar el último día hábil de febrero de 2026.
b) Para las solicitudes que correspondan al informe complementario de cierre de ciclo fiscal 2025 deberá proporcionar las líneas de captura a más tardar el último día hábil de mayo de 2026.
c) Para las solicitudes que correspondan a productos financieros deberán proporcionar las líneas de captura hasta la cancelación de las cuentas bancarias, a excepción de la AEFCM.
DGGEYET
1. Contar con recursos para la operación y coordinación del PRONI.
2. Asistir a la SEB en la formalización del Convenio y de los Lineamientos.
3. Elaborar el calendario de ministraciones del Programa para los Gobiernos de los Estados y la AEFCM.
4. Implementar y operar los Convenios con los Gobiernos de los Estados y Lineamientos con la AEFCM con pleno respeto al federalismo educativo; con base en la asignación del PEF.
5. Revisar, y en su caso, emitir comentarios al PAT del PRONI enviado por la AEL para el ejercicio fiscal 2025 y ciclo escolar respectivo, a más tardar 30 días hábiles posteriores a la recepción del PAT por parte de la AEL.
6. Emitir el oficio de validación del PAT, a más tardar 20 días hábiles a partir de que la AEL entregue formalmente el PAT con las observaciones solventadas. Para oficializar la entrega, la AEL deberá entregar el oficio correspondiente, el PAT en formato editable y en PDF con todas las firmas. Para la validación del PAT la AEL deberá solventar todas las observaciones realizadas por la DGGEyET, en el caso de no cumplir con ellas se enviarán nuevamente, las observaciones correspondientes, así, hasta que el documento cumpla con lo necesario para su validación.
7. Enviar a la SEB, de conformidad al calendario de ministraciones vigente, los CFDI y XML de cada uno de los Estados, previa entrega por parte de la AEL a la DGGEyET; a excepción de la AEFCM la cual, se sujetará a lo dispuesto en los Lineamientos.
8. Solicitar a las AEL la información que considere necesaria para conocer la situación que guarda la operación y la aplicación de los subsidios del PRONI.
9. Integrar la Base de Datos de las escuelas públicas beneficiadas por el PRONI que reciben acciones del Programa en el ciclo escolar respectivo, con la información que remiten las AEL, y comunicarlas a la SEB para su publicación en la página http://basica.sep.gob.mx/.
10. Revisar al término de cada trimestre que los Informes de los avances físicos financieros se encuentren alineados a los informes de avance académicos presentados por las AEL en concordancia con las acciones establecidas en el PAT y remitir a las AEL los comentarios y observaciones a través de correo electrónico, durante los 15 días hábiles posteriores a la recepción de los mismos.
11. Revisar al término de cada trimestre que los informes de avance académico se encuentren alineados al PAT autorizado por la DGGEyET y remitir a las AEL los comentarios y observaciones a través de correo electrónico, durante los 15 días hábiles posteriores a la recepción de los mismos.
12. Otorgar asistencia técnica del PRONI y apoyo pedagógico a los equipos técnicos de las Coordinaciones Locales del PRONI para su implementación.
13. Remitir, en su caso, a la AEL correspondiente los comentarios, quejas, sugerencias o informes de situaciones inherentes a la operación del PRONI para su atención y resolución.
14. Informar a la SEB sobre los casos de incumplimiento señalados en el numeral 3.5. de estas RO, así como entregar las justificaciones correspondientes sobre los casos identificados.
15. Notificar a la AEL la suspensión o cancelación, que en su caso determine la SEB, de la entrega de los subsidios a los Gobiernos de los Estados participantes y a la AEFCM, previa notificación de la SEB.
16. Dar seguimiento al ejercicio y ejecución del gasto programado por las AEL, y en su caso reportar a la SEB algún incumplimiento.
17. Solicitar las líneas de captura a la SEB de conformidad con la función 7 de este mismo apartado correspondiente a la SEB.
3.6.2. Instancia(s) normativa(s)
La DGGEyET será la encargada de interpretar las RO, resolver las dudas y los aspectos no considerados en las mismas, lo cual se realizará conforme a la normativa aplicable.
3.7. Coordinación institucional
La DGGEyET podrá establecer acciones de coordinación con las autoridades federales y locales (estatales, municipales, Ciudad de México y sus demarcaciones territoriales de la Ciudad de México), las cuales tendrán que darse en el marco de las disposiciones de las presentes RO y de la normativa aplicable, a fin de evitar duplicidades con otros programas del Gobierno Federal.
Para el mejor cumplimiento de las acciones que se ejecutan a través del PRONI, se podrán realizar los ajustes necesarios en su planeación y alcances, estableciendo los acuerdos, la coordinación y vinculación interinstitucional correspondientes, en el marco de lo dispuesto en las disposiciones jurídicas aplicables en la materia, lo establecido por las presentes RO y de las metas establecidas, así como en función de la disponibilidad presupuestaria autorizada.
4. OPERACIÓN
4.1. Proceso
4.1.1. Descripción y desarrollo de los procesos operativos
4.2. Ejecución
4.2.1. Avance físico y financiero
Las AEL y la Coordinadora/or Local del PRONI formularán trimestralmente el reporte de los avances sobre la aplicación de los recursos y/o de las acciones que se ejecuten bajo su responsabilidad con cargo a los recursos otorgados mediante el PRONI, mismos que deberán remitir a la DGGEyET durante los 10 días hábiles posteriores a la terminación del trimestre que se reporta. Invariablemente, la instancia ejecutora deberá acompañar a dicho reporte, la explicación de las variaciones entre el presupuesto autorizado, el modificado y el ejercido, así como las diferencias entre las metas programadas y las alcanzadas.
Dichos reportes, deberán identificar y registrar a la población atendida diferenciada por sexo, grupo de edad, región del país, entidad federativa, municipio o demarcación territorial de la Ciudad de México.
Los reportes permitirán dar a conocer los avances de la operación del PRONI en el periodo que se reporta, y la información contenida en los mismos será utilizada para integrar los informes institucionales correspondientes.
Será responsabilidad de la DGGEyET concentrar y analizar dicha información, para la toma oportuna de decisiones.
Asimismo, las entidades federativas siendo las beneficiarias de los apoyos del Programa, por conducto de la Secretaría de Finanzas, o equivalente de la Entidad Federativa que corresponda, deberán remitir de manera trimestral a la SHCP a través del Sistema de Recursos Federales transferidos (https://www.mstwls.hacienda.gob.mx), el informe sobre el destino y los resultados obtenidos de la aplicación de los recursos en el marco de los convenios suscritos con la SEP por los apoyos otorgados en cumplimiento de los artículos 85 de la LFPRH, y 71 y 72 de la LGCG.
La Coordinación Local del PRONI deberá remitir a la DGGEyET de manera formal con oficio firmado por la/el Titular de la Secretaría de Educación Local, Subsecretario de Educación Básica u Homólogo el AFF.
4.2.2. Informe de Avance Académico
Las AEL y el/la Coordinador/a Local del PRONI elaborará trimestralmente un informe que dé cuenta de los avances académicos que tienen las acciones comprometidas en el PAT validado. Dichos avances deberán describirse detalladamente brindando información cualitativa y cuantitativa, así mismo, en el caso de las acciones que reporten un avance del 0% y cuyo periodo de realización se haya cumplido, deberán especificar las razones por las que no se logró avance alguno.
Este informe se deberá remitir a la DGGEyET durante los 10 días hábiles posteriores a la terminación del trimestre que se reporta.
4.2.3. Acta de entrega-recepción
NO APLICA
4.2.4. Cierre de ejercicio
Las AEL estarán obligadas a presentar a la DGGEyET, como parte de su informe correspondiente al cuarto trimestre del año fiscal 2025, una estimación de cierre (objetivos, metas y gasto) conforme a lo establecido por la SHCP en los respectivos Lineamientos de Cierre de Ejercicio Fiscal; mismo que se consolidarán con los informes trimestrales de avance físico financiero y/o físico presupuestario entregados por los beneficiarios, a más tardar 10 días hábiles posteriores al cierre del ejercicio del ejercicio fiscal 2025.
Por su parte la DGGEyET remitirá a la SEB un informe consolidado, que se integrará con los informes trimestrales de avance físico financiero entregados por los beneficiarios, a más tardar 10 días hábiles posteriores al cierre de la cuenta pública del ejercicio fiscal 2025.
Cuando la AEL se sujete al artículo 17 de la LDFEFM, deberá entregar a la DGGEyET informe de Conciliación de Cierre del ejercicio, a más tardar 10 días hábiles al término del primer trimestre del ejercicio fiscal 2026.
5. AUDITORÍA, CONTROL Y SEGUIMIENTO
Los subsidios mantienen su naturaleza jurídica de recursos públicos federales para efectos de aplicación, ejecución, fiscalización, transparencia y rendición de cuentas, por lo tanto, podrán ser revisados y auditados por la SABG o instancia fiscalizadora correspondiente que se determine, por el Órgano Interno de Control en la SEP y/o auditores independientes contratados para dicho fin, en coordinación con los Órganos Locales de Control, por la SHCP, por la ASF y demás instancias que en el ámbito de sus respectivas atribuciones resulten competentes.
Como resultado de las acciones de auditoría que se lleven a cabo, la instancia de control que las realice mantendrá un seguimiento interno que permita emitir informes de las revisiones efectuadas, dando principal importancia a la atención en tiempo y forma de las anomalías detectadas hasta su total solventación.
6. EVALUACIÓN
6.1. Interna
La DGGEyET podrá instrumentar un procedimiento de evaluación interna con el fin de monitorear el desempeño del PRONI construyendo, para tal efecto, indicadores relacionados con sus objetivos específicos, de acuerdo con lo que establece la Metodología de Marco Lógico. El procedimiento se operará considerando la disponibilidad de los recursos humanos y presupuestarios de las instancias que intervienen.
Asimismo, se deberán incorporar indicadores de desempeño específicos que permitan evaluar la incidencia de los programas presupuestarios, el abatimiento de las Brechas de género, la prevención de la violencia de género y de cualquier forma de discriminación basada en el sexo, el género, la orientación sexual, la identidad de género, discapacidad, origen étnico, afromexicanas, afrodescendientes, o cualquier otra situación que coloque en desventaja a las mujeres.
6.2 Externa
La Dirección General de Análisis y Diagnóstico del Aprovechamiento Educativo de la SEP es la unidad administrativa ajena a la operación del PRONI que, en coordinación con la DGGEyET, instrumentarán lo establecido para la evaluación externa de programas federales, de acuerdo con la Ley General de Desarrollo Social, el PEF, los Lineamientos Generales para la Evaluación de los Programas Federales de la Administración Pública Federal y el Programa Anual de Evaluación. Dicha evaluación deberá incorporar la Perspectiva de género.
Asimismo, es responsabilidad de la DGGEyET cubrir el costo de las evaluaciones externas, continuar y, en su caso, concluir con lo establecido en los programas anuales de evaluación de años anteriores. En tal sentido y una vez concluidas las evaluaciones del Programa, éste habrá de dar atención y seguimiento a los aspectos susceptibles de mejora.
Las presentes RO fueron elaboradas bajo el enfoque de la MML, conforme a los criterios emitidos conjuntamente por el Consejo Nacional de Evaluación de la Política de Desarrollo Social y la SHCP mediante oficio números 419-A-19-00598 y VQZ.SE.123/19, respectivamente, de fecha 27 de junio de 2019.
6.3 Indicadores
Los indicadores del PRONI a nivel de propósito, componente y actividades de la MIR 2025, cuyo nivel de desagregación es nacional, serán reportados por la DGGEyET en el Módulo PbR del Portal Aplicativo de la SHCP (PbR PASH).
La MIR es pública y se encuentra disponible en las siguientes ligas:
Portal de la SHCP:
https://www.transparenciapresupuestaria.gob.mx/es/PTP/programas#inicioLa consulta puede realizarse de la siguiente manera:
· En la pestaña Ramo, seleccionar "11-Educación Pública".
· En la pestaña Modalidad, seleccionar S-Sujetos a Reglas de Operación.
· En la pestaña Clave, seleccionar 270.
· Dar clic en el nombre del Programa Presupuestario Programa Nacional de Inglés.
· Posteriormente, aparecerá en la pantalla la "Ficha del Programa"; para acceder a la MIR, es necesario deslizar la pantalla a la sección "¿Cuáles son sus Resultados?" y en esa pantalla, seleccionar la opción "Descarga los Objetivos, Indicadores y Metas".
Portal de la Dirección General de Planeación, Programación y Estadística Educativa, de la SEP:
http://planeacion.sep.gob.mx/cortoplazo.aspx
La consulta puede realizarse de la siguiente manera:
·Seleccionar el año a consultar
·Descargar la MIR del PRONI
7. TRANSPARENCIA
7.1. Difusión
En la operación del PRONI, se deberán atender las disposiciones aplicables en materia de transparencia y protección de datos personales establecidas por la Ley General de Transparencia y Acceso a la Información Pública, Ley Federal de Transparencia y Acceso a la Información Pública, así como la Ley General de Protección de Datos personales en Posesión de Sujetos Obligados, y la normativa que de éstas derivan.
Para garantizar la transparencia en el ejercicio de los recursos públicos, se dará amplia difusión al PRONI a nivel nacional, y se promoverán acciones similares por parte de las autoridades locales y municipales. La papelería, documentación oficial, así como la publicidad y promoción de este Programa, deberán incluir la siguiente leyenda: "Este programa es público, ajeno a cualquier partido político. Queda prohibido el uso para fines distintos a los establecidos en el programa". Quien haga uso indebido de los recursos de este Programa deberá ser denunciada/o y sancionada/o de acuerdo con la ley aplicable y ante la autoridad competente.
Asimismo, se deberán difundir todas aquellas medidas que contribuyen a promover el acceso igualitario entre mujeres y hombres a los beneficios del PRONI.
De acuerdo a lo establecido en el artículo 70, fracción XV de la Ley General de Transparencia y Acceso a la Información Pública, la DGGEyET tendrá la obligación de publicar y mantener actualizada la información relativa a los programas de subsidios.
7.2. Contraloría Social
La contraloría social es el mecanismo mediante el cual las personas beneficiarias verifican, de manera organizada, independiente, voluntaria y honorífica, el cumplimiento de las metas y la correcta aplicación de los recursos públicos federales asignados a los programas federales de desarrollo social relacionados con los derechos humanos, en áreas como la educación, la salud, la alimentación, la vivienda, el trabajo, la seguridad social, el medio ambiente y la no discriminación, de conformidad con los artículos 6, 69, 70 y 71 de la Ley General de Desarrollo Social; así como 67, 68, 69 y 70 de su Reglamento.
Las dependencias y entidades de la Administración Pública Federal, y los entes que reciban, gestionen o utilicen, total o parcialmente, recursos públicos federales, observarán los Lineamientos y La Estrategia Marco vigentes emitidos por la SABG, así como los documentos normativos de la Estrategia de Contraloría Social (Esquema, Guía Operativa y Programa Anual de Trabajo de Contraloría Social) validados por dicha dependencia.
Los comités de contraloría social, para solicitar su registro, deberán presentar a la Dirección General de Gestión Escolar y Enfoque Territorial (DGGEyET), a cargo del Programa Nacional de Inglés (PRONI), a través de la Autoridad Educativa Local (AEL) o de la Autoridad Educativa Federal en la Ciudad de México (AEFCM), como Instancia Ejecutora según sea el caso, un escrito libre en el que se especifique, como mínimo, el nombre del programa, el ejercicio fiscal correspondiente, su representación y domicilio legal, así como los mecanismos e instrumentos que utilizarán para el ejercicio de sus funciones.
La Dirección General de Gestión Escolar y Enfoque Territorial (DGGEyET), a través de las AEL y la AEFCM, en su carácter de Instancias Ejecutoras según corresponda, deberán, de no haber impedimento alguno, expedir las constancias de registro de los comités en un plazo no mayor de 15 días hábiles contados a partir de la solicitud de registro. Estas constancias serán el comprobante de su constitución, y deberán registrarse en el Sistema Informático de Contraloría Social. Asimismo, mediante el apoyo de las AEL y la AEFCM brindarán a los comités la información pública necesaria para llevar a cabo sus actividades, así como asesoría, capacitación y orientación sobre los mecanismos para presentar quejas y denuncias.
La SABG proporcionará asesoría en materia de contraloría social por medio del correo electrónico: contraloriasocial@funcionpublica.gob.mx
Adicionalmente, la Dirección General de Gestión Escolar y Enfoque Territorial (DGGEyET) promoverá e implementará mecanismos de participación ciudadana en la prevención y el combate a la corrupción impulsados por la SABG, por medio de herramientas digitales que faciliten, a las personas beneficiarias y a la ciudadanía en general, la posibilidad de incidir en dicha materia, de conformidad con la disposición vigésimo primera y trigésima de los Lineamientos para la promoción, conformación, organización, funcionamiento y monitoreo de los mecanismos de participación ciudadana en las dependencias y entidades de la Administración Pública Federal.
8. QUEJAS Y DENUNCIAS
La o el beneficiario y la ciudadanía en general, podrán presentar sus quejas o denuncias con respecto a la ejecución de las presentes RO de manera personal, escrita o por internet, ante el área que establezcan las AEL por medio de las Contralorías o equivalentes Locales. Asimismo, a nivel central, a través del Órgano Interno de Control en la SEP, comunicarse a los teléfonos: en la Ciudad de México al 55 36 01 86 50, extensiones 66232, 66224, 66227, 66229, 66242 y 66243; o del interior de la República al 800 22 88 368 (lada sin costo), en un horario de 09:00 a 15:00 y de 16:00 a 18:00 horas (tiempo del centro de México), de lunes a viernes (días hábiles). Acudir de manera personal dentro del referido horario, a las oficinas que ocupa este Órgano Fiscalizador, ubicado en: Avenida Universidad 1074, colonia Xoco, código postal 03330, demarcación territorial Benito Juárez, Ciudad de México; o a través de un escrito entregado en la Oficialía de Partes Común, localizada en el referido domicilio de las 09:00 a 15:00 horas, o enviar al correo electrónico a quejas@nube.sep.gob.mx.; o también en la página http://www.oic.sep.gob.mx/portal3/quejas.php. En EDUCATEL en la Ciudad de México y área metropolitana al 55 36 01 75 99, o en el interior de la República al 800 288 66 88 (lada sin costo), en horario de atención de lunes a viernes de 08:00 a 20:00 horas (tiempo del centro de México).
De igual forma, podrá realizarse en el Centro de Contacto Ciudadano de la SABG, ubicado en Avenida Insurgentes Sur número 1735, planta baja módulo 3 colonia Guadalupe Inn, demarcación territorial Álvaro Obregón, código postal 01020, Ciudad de México; vía telefónica: en el interior de la República al 800 11 28 700 (lada sin costo), y en la Ciudad de México al 55 20 00 20 00 y 55 20 00 30 00, extensión 2164 de lunes a viernes (días hábiles) de 08:00 a 15:00 horas (tiempo del centro de México); vía correspondencia: enviar escrito libre a la Dirección General de Denuncias e Investigaciones de la SABG con domicilio en Avenida Insurgentes Sur número 1735, piso 2 ala norte, colonia Guadalupe Inn, demarcación territorial Álvaro Obregón, C.P. 01020.
ANEXOS
Anexo 1a Carta Compromiso
CARTA COMPROMISO
(Precisar Lugar), (precisar día) de (precisar mes) de 2025.
(Nombre)
Subsecretaria/o de Educación Básica
Secretaría de Educación Pública de la
Administración Pública Federal
P r e s e n t e
De conformidad con las Reglas de Operación del Programa Nacional de Inglés (Clave S270) para el ejercicio fiscal 2025, publicadas en el Diario Oficial de la Federación, me permito informar a usted que (nombre del Estado o Autoridad Educativa Federal en la Ciudad de México) expresa su voluntad, interés y compromiso de participar en su gestión y ejecución de dicho Programa.
Asimismo, el Gobierno del Estado de (precisar nombre), por conducto de (Precisar denominación de su respectiva Autoridad Educativa Local o Autoridad Educativa Federal en la Ciudad de México), se compromete a suscribir (el Convenio para la Operación del Programa Nacional de Inglés o los Lineamientos Internos de Coordinación para la Operación del Programa Nacional de Inglés), y realizar las acciones correspondientes sujetándose a los términos y condiciones establecidos en las referidas Reglas de Operación.
A t e n t a m e n t e
[Nombre de la persona Titular de la Autoridad Educativa Local]
C.c.p. Nombre de la persona Titular de la Dirección General de Gestión Escolar y Enfoque Territorial. Presente
Anexo 1b Carta Compromiso Escolar
Carta Compromiso Escolar
(Precisar Lugar), (precisar día) de (precisar mes) de 2025
C. Secretario/a de Educación o Titular de la dependencia o entidad homóloga encargada de la educación en el Estado y para el caso el Titular de la AEFCM).
PRESENTE.
Las Escuelas Públicas de Educación Básica para mejorar las oportunidades de aprendizaje de la lengua extranjera inglés a través del Programa Nacional de Inglés (PRONI), que ofrece mayores posibilidades de aprendizaje para niñas, niños y adolescentes, a partir de la implementación de una propuesta pedagógica integrada por el currículo oficial establecido por la Secretaría de Educación Pública para la Educación Básica.
Conscientes de que las escuelas son vulnerables a la brecha de inequidad en términos de acceso al conocimiento y desarrollo de habilidades, el respeto y valoración de la dignidad humana, así como el derecho de las niñas, niños y adolescentes a desarrollarse de manera integral, expresamos nuestra voluntad de participar en el Programa Nacional de Inglés, y contribuir activamente en el diseño, planeación, implementación, desarrollo y evaluación del PRONI a fin de garantizar el perfil de egreso de las/os educandos de esta escuela, aprovechando la asesoría técnica y cuidando los materiales educativos y los apoyos diversos con el propósito de favorecer la educación inclusiva y la equidad educativa en beneficio de nuestra Comunidad Escolar.
| NOMBRE DE LA ESCUELA | (Nombre tal y como está registrad) | Clave de Centro de Trabajo (C.C.T.) | (__) |
| Fecha de incorporación al PRONI: | (Ciclo escolar) | | |
| DOMICILIO (calle y número): | (Nombre y número NO se acepta domicilio conocido) | POBLACIÓN: | (Nombre completo de la comunidad o colonia y barrio sin abreviaturas) |
| CÓDIGO POSTAL: | (Solicitarlo a oficina de correos en la cabecera) | MUNICIPIO/ ALCALDÍA DE LA CIUDAD DE MÉXICO: | (Nombre completo del municipio o alcaldía ejemplo: Axtla de Terrazas) |
| MODALIDAD: | Primaria general, indígena, telsec, etc. | ORGANIZACIÓN: | (Completa, tridocente, unitaria, bidocente, etc.) |
| DIRECTOR(A) TECNICO(A): | Nombre del director(a) | DIRECTOR(A) COMISIONADO: | (Nombre del comisionado en la dirección) |
| ASESOR FRENTE A GRUPO: | Número arábigo | (nombre) | (nombre) |
| DOCENTES FRENTE A GRUPO: | Número arábigo | (nombre) | (nombre) |
| ZONA ESCOLAR: | Número arábigo | SECTOR ESCOLAR: | (Número que acostumbre el Nivel) |
Nos comprometemos a cumplir lo establecido en las Reglas de Operación del Programa Nacional de Inglés, publicadas en el Diario Oficial de la Federación el (PRECISAR FECHA), involucrando en la toma de decisiones pedagógicas a nuestro Consejo Técnico Escolar, y al Consejo Escolar de Participación Social en la Educación para la mejora y el cuidado de nuestro plantel escolar.
ATENTAMENTE
PROFR.(A) (PRECISAR NOMBRE)
DIRECTOR(A) DE LA ESCUELA (PRECISAR DATOS DE IDENTIFICACIÓN DE LA ESCUELA)
Anexo 2a Convenio para la Operación del Programa Nacional de Inglés
CONVENIO PARA LA OPERACIÓN DEL PROGRAMA NACIONAL DE INGLÉS PARA EL EJERCICIO FISCAL 2025, EN LO SUCESIVO EL "PROGRAMA", QUE CELEBRÁN, POR UNA PARTE, EL GOBIERNO FEDERAL POR CONDUCTO DE LA SECRETARÍA DE EDUCACIÓN PÚBLICA, EN LO SUCESIVO "LA SEP", REPRESENTADA POR (nombre y apellidos), SUBSECRETARIO/A DE EDUCACIÓN BÁSICA, ASISTIDO/A POR (nombre y apellidos del/de la director/a general), DIRECTOR/A GENERAL DE GESTIÓN ESCOLAR Y ENFOQUE TERRITORIAL; Y POR LA OTRA PARTE, EL GOBIERNO DEL ESTADO LIBRE Y SOBERANO de (nombre completo del Estado), EN LO SUCESIVO "EL GOBIERNO DEL ESTADO", REPRESENTADO POR SU GOBERNADOR/A CONSTITUCIONAL (nombre y apellidos) (o quien acredite facultades para suscribir el Convenio) (nombre y apellidos), ASISTIDO/A POR EL/LA SECRETARIO/A DE GOBIERNO (o equivalente), (nombre y apellidos de la/el Secretario/a de Gobierno o equivalente); POR EL/LA SECRETARIO/A DE FINANZAS (o equivalente), (nombre y apellidos del/de la Secretario/a de Finanzas o equivalente); POR EL/LA SECRETARIO/A DE EDUCACIÓN (o equivalente), (nombre y apellidos del/de la Secretario/a de Educación o equivalente); Y POR EL/LA SUBSECRETARIO/A DE EDUCACIÓN BÁSICA (o equivalente), (nombre y apellidos del/la Subsecretario/a de Educación Básica o equivalente), A QUIENES CONJUNTAMENTE SE LES DENOMINARÁ "LAS PARTES", DE CONFORMIDAD CON LOS ANTECEDENTES, DECLARACIONES Y CLÁUSULAS SIGUIENTES:
ANTECEDENTES
I.- El artículo 3º de la Constitución Política de los Estados Unidos Mexicanos, establece que: toda persona tiene derecho a la educación, ésta se basará en el respeto irrestricto de la dignidad de las personas, con un enfoque de derechos humanos y de igualdad sustantiva, en donde corresponde al Estado la rectoría de la educación, la impartida por éste, además de obligatoria, será universal, inclusiva, pública, gratuita y laica.
II.- El presente Convenio para la Operación del "PROGRAMA" sujeto a Reglas de Operación a cargo de la Subsecretaría de Educación Básica, tiene como propósito impulsar el desarrollo educativo en los Estados conjuntamente con su Gobierno, con el fin de fortalecer los aprendizajes de educandos de inicial, preescolar, primaria y secundaria, además del fortalecimiento de sus docentes.
III.- El Gobierno Federal, con el objeto de impulsar políticas educativas en las que se promueva la corresponsabilidad entre los Gobiernos de los Estados, las comunidades escolares y el propio Gobierno Federal, ha puesto en marcha el "PROGRAMA" tendiente a mejorar la excelencia escolar y el rendimiento de los educandos en todo el país y cuyo objetivo general es:
Contribuir a que las y los educandos de preescolar (3° grado), primaria y secundaria cuenten con los recursos necesarios para el aprendizaje del idioma inglés como lengua extranjera en Escuelas Públicas de Educación Básica que participan en el "PROGRAMA".
IV.- De conformidad con lo establecido por el artículo (precisar) del Presupuesto de Egresos de la Federación para el Ejercicio Fiscal 2025 y con objeto de asegurar la aplicación eficiente, eficaz, oportuna, equitativa y transparente de los recursos públicos, el "PROGRAMA" se encuentra sujeto a Reglas de Operación, en lo sucesivo las "Reglas de Operación", publicadas en el Diario Oficial de la Federación el (día) de (mes) de 202_.
DECLARACIONES
I.- De "LA SEP":
I.1.- Que de conformidad con los artículos 2o., fracción I, 26 y 38 de la Ley Orgánica de la Administración Pública Federal, es una dependencia de la Administración Pública Centralizada que tiene a su cargo la función social educativa, sin perjuicio de la concurrencia de las entidades federativas y los municipios.
I.2.- Que (nombre y apellidos), Subsecretario/a de Educación Básica, suscribe el presente Convenio, de conformidad con lo dispuesto en el artículo 8, fracción IX del Reglamento Interior de la Secretaría de Educación Pública (RISEP), publicado en el Diario Oficial de la Federación el día 15 de septiembre de 2020.
I.3.- Que (nombre y apellidos), Director/a General de Gestión Escolar y Enfoque Territorial, asiste a la/el Subsecretario/a de Educación Básica, en la suscripción del presente Convenio de conformidad con lo dispuesto en el artículo 21 del RISEP.
I.4.- Que cuenta con los recursos financieros necesarios para la celebración de este Convenio en el presupuesto autorizado a la Subsecretaría de Educación Básica en el ejercicio fiscal de 2025.
I.5.- Que para los efectos del presente Convenio señala como su domicilio el ubicado en la Calle (nombre de la calle y número), Colonia (nombre de la Colonia), C.P. (número del Código Postal), en la Demarcación Territorial (nombre de la Demarcación Territorial), en la Ciudad de México.
II.- De "EL GOBIERNO DEL ESTADO":
II.1.- Que el Estado de (nombre del Estado), es una entidad libre y soberana que forma parte integrante de la Federación, de conformidad con lo establecido en los artículos 40 y 43 de la Constitución Política de los Estados Unidos Mexicanos, y (número de artículo) de la Constitución Política del Estado de (nombre del Estado).
II.2.- Que (nombre y apellidos), Gobernador/a Constitucional del Estado de (nombre del Estado), se encuentra facultado/a y comparece a la celebración del presente Convenio, de conformidad con lo establecido por el artículo (número del artículo) de la Constitución Política del Estado de (nombre del Estado), y los artículos (número de los artículos) de la (nombre de la Ley Orgánica de la Administración Pública del Estado o equivalente) del Estado de (nombre del Estado).
II.3.- Que las personas titulares de las (nombres de la Secretaría de Gobierno o equivalente, Secretaría de Finanzas o equivalente, Secretaría de Educación o equivalente y del Subsecretario/a de Educación Básica o equivalente), suscriben el presente Convenio, de conformidad con lo dispuesto en los artículos (número de los artículos) de la Constitución Política del Estado de (nombre del Estado) y (número de los artículos) de la (nombre de la Ley Orgánica de la Administración Pública del Estado o equivalente), respectivamente.
II.4.- Que es su interés suscribir y dar cumplimiento al objeto de este Convenio, con el fin de continuar participando en el desarrollo y operación del "PROGRAMA", ajustándose a lo establecido por sus "Reglas de Operación".
II.5.- Que cuenta con los recursos humanos, materiales y financieros para dar cumplimiento en el ejercicio fiscal 2025, a los compromisos que adquiere mediante el presente Convenio.
II.6.- Que le resulta de alta prioridad continuar teniendo una participación activa en el desarrollo del "PROGRAMA", ya que promueve el mejoramiento de la calidad educativa en los planteles de educación básica en la entidad.
II.7.- Que aprovechando la experiencia adquirida en el desarrollo del "PROGRAMA", tiene interés en colaborar con "LA SEP", para que, dentro de un marco de coordinación se optimice la operación y desarrollo del mismo.
II.8.- Que para los efectos del presente Convenio señala como su domicilio el ubicado en la Calle (nombre de la calle y número), Colonia (nombre de la Colonia), C.P. (número del Código Postal), en la Ciudad o Municipio de (nombre de la Ciudad o Municipio), Estado de (nombre del Estado).
En cumplimiento a sus atribuciones y con el objeto de llevar a cabo la operación y desarrollo del "PROGRAMA", de conformidad con lo establecido en las "Reglas de Operación", "LAS PARTES" suscriben este Convenio de conformidad con las siguientes:
CLÁUSULAS
PRIMERA.- Objeto: Es objeto de este Convenio, establecer las bases de coordinación entre "LAS PARTES", con el fin de que en el ámbito de sus respectivas competencias y atribuciones unan su experiencia, esfuerzos y recursos para llevar a cabo la operación del "PROGRAMA" en el Estado de (nombre del Estado), de conformidad con las "Reglas de Operación" y con la finalidad de realizar las acciones que permitan el cumplimiento de los objetivos para el cual fue creado y documentado.
SEGUNDA.- Coordinación: "LAS PARTES" acuerdan coordinarse para operar en el ámbito de sus respectivas competencias, los recursos humanos, financieros y materiales asignados para la operación del "PROGRAMA", ajustándose a lo establecido en este Convenio y en sus correspondientes "Reglas de Operación", comprometiéndose a lo siguiente:
A).- Promover la obtención de apoyos económicos en efectivo y/o en especie, entre los sectores social, público y privado, con objeto de fortalecer el financiamiento del "PROGRAMA", que permita optimizar el cumplimiento de sus objetivos específicos, canalizando los recursos que se obtengan a través de esquemas que "EL GOBIERNO DEL ESTADO" tenga establecidos;
B).- Elaborar el Plan Anual de Trabajo, o su equivalente, que deberá apegarse al "PROGRAMA", el cual deberá considerar las acciones al cierre del ciclo escolar vigente y del ciclo escolar siguiente;
C).- Unir esfuerzos para que, derivado de la experiencia adquirida en la operación del "PROGRAMA", se inicie un proceso de mejora de las "Reglas de Operación"; y
D).- Designar, dentro de la unidad responsable de educación básica de "EL GOBIERNO DEL ESTADO" a la persona o personas que fungirán como responsables de la operación del "PROGRAMA", buscando en ello la integración de equipos de trabajo cuando así se considere conveniente.
TERCERA.- "Reglas de Operación": Con objeto de optimizar el desarrollo del "PROGRAMA" y estandarizar su forma de operación, atendiendo a la naturaleza específica de éste, con base en la experiencia adquirida durante su aplicación, "LAS PARTES" se comprometen a colaborar para lograr que los criterios de elaboración de las "Reglas de Operación" se uniformen, con el fin de actualizarlas en sus especificaciones particulares o aspectos administrativos y financieros, ajustándolas a lo previsto por el Presupuesto de Egresos de la Federación del ejercicio fiscal correspondiente, sin menoscabo de llevar a cabo aquellos ajustes necesarios para la optimización de la operación del "PROGRAMA".
Para lograr tal objetivo, "LAS PARTES" se comprometen a:
A).- Sujetarse a los lineamientos, políticas y disposiciones generales y específicas que en materia de elaboración de las "Reglas de Operación" determine la SABG del Gobierno Federal, con el objeto de alcanzar los niveles esperados de eficacia, eficiencia, equidad y transparencia del "PROGRAMA";
B).- Analizar conjuntamente las "Reglas de Operación", a fin de determinar en cada caso, aquellas normas particulares que habrán de ser de aplicación continua y que en el futuro no requieran tener ajustes de importancia;
C).- Determinar aquellas normas concretas, que por su propia naturaleza sea necesario ajustar, para darle al "PROGRAMA" la viabilidad necesaria en materia administrativa y financiera; y
D).- Procurar que el "PROGRAMA" comience a operar al inicio del ejercicio fiscal correspondiente.
CUARTA.- Aportación de "LA SEP": "LA SEP" con base en su disponibilidad presupuestaria en el ejercicio fiscal 2025, otorgará a "EL GOBIERNO DEL ESTADO" hasta la cantidad de $(cantidad con número) (cantidad con letra Pesos __/100 M.N.), para que la destine y ejerza exclusivamente en la operación del "PROGRAMA", de conformidad con la tabla de distribución indicada en el Anexo Único de este Convenio.
Dicha cantidad será ministrada como subsidio por "LA SEP" a "EL GOBIERNO DEL ESTADO", con base en su disponibilidad presupuestaria, calendario de ministraciones y lo dispuesto para tales efectos en el Presupuesto de Egresos de la Federación para el Ejercicio Fiscal 2025, de acuerdo con los criterios y requisitos de distribución que establecen las "Reglas de Operación" del "PROGRAMA".
En caso de que "LA SEP" otorgue a "EL GOBIERNO DEL ESTADO" recursos adicionales para el "PROGRAMA" conforme lo establezcan las "Reglas de Operación", dichas aportaciones se formalizarán mediante la suscripción del instrumento modificatorio al presente Convenio, en el cual "EL GOBIERNO DEL ESTADO" se obligue a destinar y ejercer dichos recursos exclusivamente para la operación del "PROGRAMA", de conformidad con lo establecido en las "Reglas de Operación" y en el presente Convenio.
En los casos en que se presente reducción presupuestal será notificado por escrito a "EL GOBIERNO DEL ESTADO" por conducto de la persona titular del área responsable del seguimiento del "PROGRAMA".
QUINTA.- Comprobante de ministración: Por cada entrega de recursos que realice "LA SEP" a "EL GOBIERNO DEL ESTADO", éste se compromete a entregar previamente el Comprobante Fiscal Digital por Internet (CFDI) correspondiente, en los términos que acorde con la normatividad aplicable en cada caso le indique "LA SEP", por conducto de la persona titular del área responsable del seguimiento del "PROGRAMA" señalada en la cláusula NOVENA de este Convenio.
SEXTA.- Destino: "EL GOBIERNO DEL ESTADO" se obliga a destinar los recursos que reciba de "LA SEP" exclusivamente al cumplimiento de los compromisos que derivan a su cargo de las "Reglas de Operación" del "PROGRAMA", observando en todo tiempo lo establecido en las mismas, por lo que en ningún caso dichos recursos podrán ser destinados a otro fin, que no sea la consecución del objetivo del "PROGRAMA".
SÉPTIMA.- Compromisos adicionales a cargo de "EL GOBIERNO DEL ESTADO": Toda vez que los recursos que se le ministrarán como subsidio por "LA SEP" a "EL GOBIERNO DEL ESTADO", acorde con los términos del "PROGRAMA" son de origen federal, su administración será responsabilidad de "EL GOBIERNO DEL ESTADO" en los términos de las "Reglas de Operación", obligándose éste a:
A).- Abrir para el ejercicio fiscal 2025, en una institución bancaria legalmente autorizada una cuenta bancaria productiva específica y exclusiva para la inversión y administración de los recursos que reciba de "LA SEP" para el "PROGRAMA", a nombre de la Tesorería, o su equivalente, de "EL GOBIERNO DEL ESTADO".
B).- Solicitar a su Secretaría de Finanzas (o equivalente), la disposición de los recursos para la operación del "PROGRAMA" referidos en el inciso A), que deberá ser efectuada en un plazo máximo de 5 (cinco) días hábiles posteriores a la recepción de la notificación, por parte del área responsable del seguimiento del "PROGRAMA", de la ministración de los recursos por parte de "LA SEP";
C).- Destinar los recursos financieros que le otorgue "LA SEP" y, en su caso, los propios que aporte en los términos de este Convenio, exclusivamente para la operación del "PROGRAMA" de conformidad con sus "Reglas de Operación";
D).- Elaborar los informes previstos para el "PROGRAMA" en sus "Reglas de Operación", así como los que al efecto le solicite "LA SEP";
E).- Proporcionar y cubrir los costos del personal directivo y administrativo que requiera para la operación del "PROGRAMA";
F).- Establecer una contabilidad independiente para el "PROGRAMA", a fin de registrar presupuestal y contablemente los apoyos financieros otorgados, incluidos los que se entreguen en especie;
G).- Recibir, resguardar y administrar los recursos que con motivo de este Convenio reciba de "LA SEP", de acuerdo con los procedimientos que determine la normatividad aplicable;
H).- Promover la difusión del "PROGRAMA" y otorgar las facilidades necesarias para el desarrollo de sus actividades;
I).- Notificar a la Dirección General designada como responsables del "PROGRAMA" indicada en la cláusula NOVENA, en su caso, el replanteamiento de las partidas presupuestarias de los recursos que requiera el equipamiento inicial y la operación del "PROGRAMA", así como las subsecuentes aportaciones que, en su caso, se efectúen;
J).- Destinar los recursos financieros que reciba de "LA SEP" y los productos que generen, exclusivamente para el desarrollo del "PROGRAMA", de conformidad con las "Reglas de Operación", lo establecido en este Convenio y su Anexo Único.
Realizado lo anterior y de persistir economías de recursos, se requerirá de la autorización de "LA SEP", a través de la Dirección General designada como responsable del "PROGRAMA" indicada en la cláusula NOVENA, para ejercer dichas economías en cualquier otro concepto relacionado con el "PROGRAMA" no previsto en este Convenio, siempre y cuando dicha autorización no tenga como fin evitar el reintegro de recursos al final del ejercicio fiscal;
K).- Remitir en forma trimestral a "LA SEP", por conducto de la persona titular de la Dirección General de Gestión Escolar y Enfoque Territorial, área responsable del seguimiento del "PROGRAMA" señalada en la cláusula NOVENA, los informes técnicos que emita sobre el ejercicio de los recursos financieros y productos que generen asignados para el "PROGRAMA", con el fin de verificar su correcta aplicación. La documentación original comprobatoria del gasto deberá estar identificada con el nombre del "PROGRAMA", origen del recurso y ejercicio fiscal correspondiente utilizando para ello un sello o la leyenda "Operado con el PROGRAMA NACIONAL DE INGLÉS en el ejercicio fiscal 2025", misma que quedará en poder de (precisar nombre de la Autoridad Educativa Local responsable) de "EL GOBIERNO DEL ESTADO", debiendo ésta remitir copia de dicha documentación a su órgano interno de control, y en su caso, a las áreas responsables de "LA SEP" cuando éstas se lo requieran.
Asimismo, remitir trimestralmente a través del Sistema de Recursos Federales Transferidos (https://www.mstwls.hacienda.gob.mx) establecido para tal fin por la Secretaría de Hacienda y Crédito Público, el informe sobre el destino y resultados obtenidos de la aplicación de los recursos otorgados por "LA SEP" por el presente Convenio, de conformidad con las disposiciones aplicables;
L).- Reintegrar a la Tesorería de la Federación, los recursos financieros asignados al "PROGRAMA", así como, los productos que este haya generado, que no se destinen a los fines autorizados y aquellos que al cierre del ejercicio fiscal 2025 no se hayan devengado o que no se encuentren vinculados formalmente a compromisos y obligaciones de pago, de conformidad con lo establecido en las "Reglas de Operación" y demás disposiciones administrativas, jurídicas y presupuestarias aplicables.
Para el caso de no reintegrar los recursos previamente señalados en el plazo establecido en las "Reglas de Operación" y demás disposiciones administrativas, jurídicas y presupuestarias aplicables, "EL GOBIERNO DEL ESTADO" será sujeto a las sanciones y pago de una pena por atraso en el reintegro, resultado de multiplicar el importe no reintegrado oportunamente por el número de días naturales de retraso y la tasa que se establezca en la Ley de Ingresos de la Federación para el ejercicio fiscal 2025;
M).- Coordinarse con la persona Titular de la Dirección General de Gestión Escolar y Enfoque Territorial de "LA SEP", designada como responsable del "PROGRAMA", para realizar visitas de seguimiento para verificar el avance en el cumplimiento de metas, con el fin de aportar comentarios y experiencias que fortalezcan la administración y ejecución del "PROGRAMA";
N).- Brindar las facilidades necesarias para que las diferentes instancias revisoras federales y estatales lleven a cabo la fiscalización de la adecuada aplicación y ejercicio de los recursos públicos materia de este Convenio;
O).- Atender las solicitudes de información y/o documentación relacionada con la operación del "PROGRAMA" que en cualquier momento realice el Área Responsable del seguimiento del "PROGRAMA", con independencia de las que realicen los órganos fiscalizadores en el ámbito de sus atribuciones; y
P).- Las demás obligaciones a su cargo establecidas en las "Reglas de Operación".
OCTAVA.- Compromisos Adicionales a cargo de "LA SEP": "LA SEP" a fin de apoyar la operación del "PROGRAMA", se compromete a:
A).- Brindar asesoría a "EL GOBIERNO DEL ESTADO" respecto de los alcances del "PROGRAMA" y de sus "Reglas de Operación";
B).- Dar seguimiento, promover y evaluar el desarrollo de las actividades de formación, ejecución y difusión del "PROGRAMA";
C).- Realizar las aportaciones de recursos financieros previamente acordados con "EL GOBIERNO DEL ESTADO", de conformidad con lo pactado en la cláusula CUARTA de este Convenio;
D).- Coordinar esfuerzos conjuntamente con "EL GOBIERNO DEL ESTADO" para lograr la participación de otras instituciones públicas y organizaciones privadas y sociales, con base en las necesidades del "PROGRAMA";
E).- Realizar las acciones necesarias para la motivación, incorporación, establecimiento y seguimiento del "PROGRAMA" en el sistema educativo de "EL GOBIERNO DEL ESTADO";
F).- Dar vista a las autoridades competentes en caso de detectar omisiones y/o inconsistencias en la información y documentación que remita "EL GOBIERNO DEL ESTADO"; y
G).- Las demás obligaciones a su cargo establecidas en las "Reglas de Operación".
NOVENA.- Responsable del seguimiento del "PROGRAMA": Para la coordinación de las acciones acordadas en este Convenio, "LA SEP" designa a la persona Titular de la Dirección General de Gestión Escolar y Enfoque Territorial, quien en el ámbito de sus respectivas competencias será responsable del seguimiento, evaluación y cumplimiento del "PROGRAMA".
Por su parte, "EL GOBIERNO DEL ESTADO" será responsable de llevar a cabo las acciones necesarias para el correcto desarrollo y operación del "PROGRAMA", a través de los/as servidores/as públicos/as que al efecto designe la persona titular de la (precisar nombre de la Autoridad Educativa Local responsable), cuyos nombres y cargos hará por escrito del conocimiento de "LA SEP" dentro de los 10 (diez) días siguientes a la fecha de firma de este Convenio, comprometiéndose a designar al equipo estatal que estará a cargo de su desarrollo, el cual deberá cumplir con las características técnicas exigidas por el "PROGRAMA", buscando siempre optimizar en lo posible los recursos públicos federales que se asignen.
DÉCIMA.- Titularidad de los Derechos Patrimoniales de Autor: "LAS PARTES" acuerdan que la titularidad de los derechos patrimoniales de autor o cualesquiera otros derechos que se originen con motivo del presente Convenio, corresponderá a ambas y podrán ser usados únicamente en beneficio de la educación a su cargo.
DÉCIMA PRIMERA.- Suspensión de subsidios: El subsidio materia de este Convenio, podrá ser suspendido por "LA SEP", en el caso de que "EL GOBIERNO DEL ESTADO": a).- Destine los recursos que reciba a un fin distinto al establecido en este Convenio y/o su Anexo Único; b).- El retraso mayor a un mes contado a partir de la fecha prevista para la entrega de los informes a que se refiere el inciso K) de la cláusula SÉPTIMA; c).- El retraso mayor de dos semanas ante cualquier requerimiento de información que le solicite "LA SEP"; y d).- Cuando opere unilateralmente el "PROGRAMA" o incumpla con sus obligaciones establecidas en este Convenio, o en las "Reglas de Operación".
DÉCIMA SEGUNDA.- Relación Laboral: "LAS PARTES" acuerdan expresamente que el personal designado por cada una de ellas para la organización, ejecución, supervisión y cualesquiera otras actividades que se lleven a cabo con motivo de este Convenio, continuará en forma absoluta bajo la dirección y dependencia de la parte que lo designó, sin que se entienda en forma alguna, que en la realización de los trabajos desarrollados se pudiesen generar, o haber generado, derechos laborales o de otra naturaleza, con respecto a la otra parte.
Por lo anterior, "LAS PARTES" asumen plenamente la responsabilidad laboral del personal designado por cada una de ellas para la realización de las actividades materia de este Convenio y del "PROGRAMA", por lo que, en consecuencia, no existirá sustitución, subrogación ni solidaridad patronal entre "LAS PARTES" o con el personal adscrito a la otra.
DÉCIMA TERCERA.- Transparencia: "LAS PARTES" acuerdan que para fomentar la transparencia del "PROGRAMA", en la papelería y documentación oficial, así como en la publicidad y promoción del mismo, deberá incluirse de forma clara, visible y audible según el caso, la siguiente leyenda:
"Este programa es público, ajeno a cualquier partido político. Queda prohibido el uso para fines distintos a los establecidos en el programa"
DÉCIMA CUARTA.- Contraloría Social: "LAS PARTES" reconocen a la Contraloría Social como el mecanismo mediante el cual las personas beneficiarias verifican, de manera organizada, independiente, voluntaria y honorífica, el cumplimiento de las metas y la correcta aplicación de los recursos públicos federales asignados a los programas federales de desarrollo social relacionados con los derechos humanos, en áreas como la educación, la salud, la alimentación, la vivienda, el trabajo, la seguridad social, el medio ambiente y la no discriminación, de conformidad con los artículos 6, 69, 70 y 71 de la Ley General de Desarrollo Social, así como 67, 68, 69 y 70 de su Reglamento.
Las dependencias y entidades de la Administración Pública Federal, y los entes que reciban, gestionen o utilicen, total o parcialmente, recursos públicos federales, observarán los Lineamientos y Estrategia Marco vigentes emitidos por la SABG, así como los documentos normativos de la Estrategia de Contraloría Social (Esquema, Guía Operativa y Programa Anual de Trabajo de Contraloría Social) validados por dicha dependencia.
Los comités de contraloría social, para solicitar su registro, deberán presentar a la Dirección General de Gestión Escolar y Enfoque Territorial (DGGEyET), a cargo del Programa Nacional de Inglés (PRONI), a través de la Autoridad Educativa Local (AEL) como Instancia Ejecutora responsable de la gestión administrativa y seguimiento del Programa en la entidad federativa respectiva, y mediante el procedimiento que esta Dirección General determine, un escrito libre en el que se especifique, como mínimo, el nombre del programa, el ejercicio fiscal correspondiente, su representación y domicilio legal, así como los mecanismos e instrumentos que utilizarán para el ejercicio de sus funciones.
La DGGEyET, implementará por conducto de las AEL, en su carácter de Instancias Ejecutoras, el mecanismo mediante el cual se reconozca la constitución de los Comités de Contraloría Social y, de no haber impedimento alguno, deberán expedir las constancias de registro de los comités en un plazo no mayor a 15 días hábiles contados a partir de la solicitud de registro. Estas constancias serán el comprobante de su constitución, y deberán registrarse en el Sistema Informático de Contraloría Social. Asimismo, mediante el apoyo de las AEL, brindarán a los comités la información pública necesaria para llevar a cabo sus actividades, así como asesoría, capacitación y orientación sobre los mecanismos para presentar quejas y denuncias.
La DGGEyET, promoverá e implementará mecanismos de participación ciudadana en la prevención y el combate a la corrupción impulsados por la SABG, por medio de herramientas digitales que faciliten, a las personas beneficiarias y la ciudadanía en general, la posibilidad de incidir en dicha materia, de conformidad con la disposición vigésimo primera y trigésima de los Lineamientos para la promoción, conformación, organización, funcionamiento y monitoreo de los mecanismos de participación ciudadana en las dependencias y entidades de la Administración Pública Federal.
Los gastos generados en la promoción y operación de la Contraloría Social del "PROGRAMA" se obtendrán de los Gastos de Operación Local determinados en las "Reglas de Operación", en caso de que los mismos sean insuficientes "EL GOBIERNO DEL ESTADO" proporcionará los insumos necesarios de conformidad a lo pactado en el presente Convenio y a la disponibilidad presupuestaria.
DÉCIMA QUINTA.- Mantenimiento de puestos Docentes y Directivos: "EL GOBIERNO DEL ESTADO" procurará mantener estables los puestos del personal docente y directivo en las escuelas donde se desarrolle el "PROGRAMA" durante la fase de su aplicación, con la finalidad de operar con mayor éxito el mismo y, en su caso, reasignará al personal que garantice su continuidad cumpliendo con el perfil requerido.
DÉCIMA SEXTA.- Modificación: Convienen "LAS PARTES" que los términos y condiciones establecidos en el presente Convenio, podrán ser modificados o adicionados en cualquier momento durante su vigencia, mediante la celebración del instrumento correspondiente, que formará parte integrante del mismo, obligándose a cumplir tales modificaciones o adiciones a partir de la fecha de su firma, en el entendido que éstas tendrán la finalidad de perfeccionar o coadyuvar en el cumplimiento de su objeto.
Asimismo, podrá ser concluido con antelación, previa notificación que por escrito realice cualquiera de "LAS PARTES" con 30 (treinta) días naturales de anticipación a la otra parte; pero en tal supuesto "LAS PARTES" tomarán las medidas necesarias a efecto de que las acciones que se hayan iniciado en el marco de este Convenio se desarrollen hasta su total conclusión.
DÉCIMA SÉPTIMA.- Vigencia: El presente Convenio surtirá sus efectos a partir de la fecha de su firma y su vigencia será hasta el 31 de diciembre de 2025; en el entendido que las acciones pendientes de concretarse a la fecha de terminación deberán ser concluidas en términos del presente documento y de las "Reglas de Operación".
DÉCIMA OCTAVA.- Interpretación y Cumplimiento: "LAS PARTES" acuerdan que los asuntos que no estén expresamente previstos en este Convenio, así como, las dudas que pudieran surgir con motivo de su interpretación y cumplimiento, se resolverán de común acuerdo y por escrito entre las mismas, acorde con el propósito del "PROGRAMA" y en el marco de lo dispuesto en sus "Reglas de Operación" y demás normativa aplicable, manifestando que cualquier adición o modificación al presente Convenio se hará de común acuerdo y por escrito.
DÉCIMA NOVENA.- Jurisdicción y Competencia: Para la interpretación y el cumplimiento de este Convenio, "LAS PARTES" expresamente se someten a la jurisdicción y competencia de los Tribunales Federales con sede en la Ciudad de México, renunciando al fuero que en razón de su domicilio presente o futuro pudiera corresponderles.
Leído que fue el presente Convenio por "LAS PARTES" y enteradas de su contenido y alcance legal, lo firman de conformidad al calce en cada una de sus fojas en cuatro tantos en la Ciudad de México, el (día) de (mes) de 2025.
| Por: "LA SEP" | | Por: "EL GOBIERNO DEL ESTADO" |
| (nombre y apellidos) Subsecretario/a de Educación Básica | | (nombre y apellidos) Gobernador/a |
| (nombre y apellidos) Director/a General de Gestión Escolar y Enfoque Territorial | | (nombre y apellidos) (Secretario/a de Gobierno o equivalente) |
| | | (nombre y apellidos) (Secretario/a de Finanzas o equivalente) |
| | | (nombre y apellidos) (Secretario/a de Educación o equivalente) |
| | | (nombre y apellidos) (Subsecretario/a de Educación Básica o equivalente) |
ÚLTIMA HOJA DEL CONVENIO PARA LA OPERACIÓN DEL PROGRAMA NACIONAL DE INGLÉS PARA EL EJERCICIO FISCAL 2025, QUE CELEBRAN EL GOBIERNO FEDERAL POR CONDUCTO DE LA SECRETARÍA DE EDUCACIÓN PÚBLICA Y EL GOBIERNO DEL ESTADO LIBRE Y SOBERANO DE (NOMBRE DEL ESTADO), CON FECHA (DÍA) DE (MES) DE 2025 (CONSTA DE ANEXO ÚNICO).
ANEXO ÚNICO, QUE FORMA PARTE INTEGRANTE DEL CONVENIO PARA LA OPERACIÓN DEL PROGRAMA NACIONAL DE INGLÉS PARA EL EJERCICIO FISCAL 2025, QUE CELEBRAN EL GOBIERNO FEDERAL POR CONDUCTO DE LA SECRETARÍA DE EDUCACIÓN PÚBLICA Y EL GOBIERNO DEL ESTADO LIBRE Y SOBERANO DE (NOMBRE DEL ESTADO), CON FECHA (DÍA) DE (MES) DE 2025.
TABLA DE DISTRIBUCIÓN
| Número de Ministraciones | Monto | Calendario |
| (precisar el número de ministraciones a realizar) | $(precisar con número el monto a ministrar) (precisar con letra el monto a ministrar) | (precisar la fecha de la ministración) |
| $(precisar con número el monto a ministrar) (precisar con letra el monto a ministrar) |
De acuerdo con la disponibilidad Presupuestaria anunciada por la Dirección General de Presupuesto y Recursos Financieros al PROGRAMA.
Leído que fue el presente Anexo Único por "LAS PARTES" y enteradas de su contenido y alcance legal, lo firman de conformidad al calce en cada una de sus fojas en cuatro tantos en la Ciudad de México, el (día) de (mes) de 2025.
| Por: "LA SEP" | | Por: "EL GOBIERNO DEL ESTADO" |
| (nombre y apellidos) Subsecretario/a de Educación Básica | | (nombre y apellidos) Gobernador/a |
| (nombre y apellidos) Director/a General de Gestión Escolar y Enfoque Territorial | | (nombre y apellidos) (Secretario/a de Gobierno o equivalente) |
| | | (nombre y apellidos) (Secretario/a de Finanzas o equivalente) |
| | | (nombre y apellidos) (Secretario/a de Educación o equivalente) |
| | | (nombre y apellidos) (Subsecretario/a de Educación Básica o equivalente) |
ÚLTIMA HOJA DEL ANEXO ÚNICO, QUE FORMA PARTE INTEGRANTE DEL CONVENIO PARA LA OPERACIÓN DEL PROGRAMA NACIONAL DE INGLÉS PARA EL EJERCICIO FISCAL 2025, QUE CELEBRAN EL GOBIERNO FEDERAL POR CONDUCTO DE LA SECRETARÍA DE EDUCACIÓN PÚBLICA Y EL GOBIERNO DEL ESTADO LIBRE Y SOBERANO DE (NOMBRE DEL ESTADO), CON FECHA (DÍA) DE (MES) DE 2025.
Anexo 2b Lineamientos Internos de Coordinación para la Operación del Programa Nacional de Inglés
LINEAMIENTOS INTERNOS DE COORDINACIÓN PARA LA OPERACIÓN DEL PROGRAMA NACIONAL DE INGLÉS PARA EL EJERCICIO FISCAL 2025, EN LO SUCESIVO EL "PROGRAMA"; QUE ESTABLECEN LA SUBSECRETARÍA DE EDUCACIÓN BÁSICA, EN LO SUCESIVO "LA SEB" REPRESENTADA POR SU TITULAR (nombre y apellidos), ASISTIDO/A POR (nombre y apellidos) DIRECTOR/A GENERAL DE GESTIÓN ESCOLAR Y ENFOQUE TERRITORIAL, Y LA AUTORIDAD EDUCATIVA FEDERAL EN LA CIUDAD DE MÉXICO, EN LO SUCESIVO "LA AEFCM", REPRESENTADA POR SU TITULAR, (nombre y apellidos), ASISTIDO/A POR (nombre y apellidos) TITULAR DE (precisar denominación del cargo del/de la funcionario/a que asista), DE CONFORMIDAD CON LOS ANTECEDENTES, DECLARACIONES Y LINEAMIENTOS SIGUIENTES:
ANTECEDENTES
I.- El artículo 3º de la Constitución Política de los Estados Unidos Mexicanos, establece que: toda persona tiene derecho a la educación; ésta se basará en el respeto irrestricto de la dignidad de las personas, con un enfoque de derechos humanos y de igualdad sustantiva, en donde corresponde al Estado la rectoría de la educación, y la impartida por éste, además de obligatoria, será universal, inclusiva, pública, gratuita y laica.
II.- El presente instrumento para la operación del "PROGRAMA" sujeto a Reglas de Operación a cargo de "LA SEB", tiene como propósito impulsar el desarrollo educativo en la Ciudad de México, con el fin de fortalecer los aprendizajes de educandos de los niveles inicial, preescolar, primaria y secundaria, además del fortalecimiento de sus docentes.
III.- El Gobierno Federal, con objeto de impulsar políticas educativas en las que se promueva la corresponsabilidad entre los Gobiernos de las Entidades Federativas, las comunidades escolares y el propio Gobierno Federal, ha puesto en marcha el "PROGRAMA" tendiente a mejorar la calidad escolar y el rendimiento de los educandos en todo el país y cuyo objetivo general es:
Contribuir a que las y los educandos de preescolar (3° grado), primaria y secundaria cuenten con los recursos necesarios para el aprendizaje del idioma inglés como lengua extranjera en Escuelas Públicas de Educación Básica que participan en el "PROGRAMA".
IV.- De conformidad con lo establecido por el artículo (precisar) del Presupuesto de Egresos de la Federación para el Ejercicio Fiscal 2025 y con objeto de asegurar la aplicación eficiente, eficaz, oportuna, equitativa y transparente de los recursos públicos, el "PROGRAMA" se encuentra sujeto a Reglas de Operación, en lo sucesivo las "Reglas de Operación", publicadas en el Diario Oficial de la Federación el día (día) de (mes) de 20__.
DECLARACIONES
I.- De "LA SEB":
I.1.- Que es una unidad administrativa de la Secretaría de Educación Pública, de conformidad con lo dispuesto por los artículos 2, apartado A, fracción III y 8 del Reglamento Interior de la Secretaría de Educación Pública (RISEP), publicado en el Diario Oficial de la Federación el día 15 de septiembre de 2020, a la que le corresponde, entre otras atribuciones: planear, programar, organizar, dirigir y evaluar las actividades de las unidades administrativas adscritas a la misma, y proponer en el ámbito de su competencia, lineamientos y normas para el mejor funcionamiento de los órganos desconcentrados de la dependencia.
I.2.- Que (nombre y apellidos), Subsecretario/a de Educación Básica, suscribe el presente instrumento, de conformidad con lo dispuesto en el artículo 8, fracción IX del RISEP.
I.3.- Que (nombre y apellidos), Director/a General de Gestión Escolar y Enfoque Territorial, participa en la suscripción del presente instrumento, de conformidad con lo dispuesto en el artículo 21 del RISEP.
I.4.- Que cuenta con los recursos financieros suficientes y con la autorización para su erogación, para llevar a cabo la celebración del presente instrumento con cargo a los subsidios asignados a "EL PROGRAMA" en el Presupuesto de Egresos de la Federación para el ejercicio fiscal 2025.
I.5.- Que para los efectos del presente instrumento señala como su domicilio el ubicado en la Calle (nombre de la calle y número), Colonia (nombre de la Colonia), C.P. (número del Código Postal), en la Demarcación Territorial (nombre de la Demarcación Territorial), en la Ciudad de México.
II.- De "LA AEFCM":
II.1.- Que de conformidad con los artículos 1° y 2° del Decreto por el que se reforma el diverso por el que se crea la Administración Federal de Servicios Educativos en el Distrito Federal, como un órgano administrativo desconcentrado de la Secretaría de Educación Pública, publicado en el Diario Oficial de la Federación el 21 de enero de 2005 (DECRETO); 2, inciso B, fracción I, 46 y 47, fracción I del RISEP, tiene a su cargo la prestación de los servicios de educación inicial, básica, incluyendo la indígena, especial, así como la normal y demás para la formación de maestros de educación básica en el ámbito de la Ciudad de México.
II.2.- Que (nombre y apellidos), Titular de la Autoridad Educativa Federal en la Ciudad de México, suscribe los presentes Lineamientos de conformidad con lo dispuesto en el artículo 5o, fracción IX del DECRETO.
II.3.- Que (nombre y apellidos), Director/a General (precisar puesto) de la Autoridad Educativa Federal en la Ciudad de México, asiste en este acto a la persona Titular de "LA AEFCM" y suscribe el presente instrumento, de conformidad con lo dispuesto en los apartados: VII Funciones (precisar puesto), (precisar numerales) del "Manual de Organización General de la Autoridad Educativa Federal en la Ciudad de México", publicado en el Diario Oficial de la Federación el 8 de febrero de 2019.
II.4.- Que es su interés suscribir y dar cabal cumplimiento al objeto de este instrumento, con el fin de continuar participando en el desarrollo y operación de "EL PROGRAMA", ajustándose a lo establecido por sus "Reglas de Operación".
II.5.- Que cuenta con los recursos humanos, materiales y financieros para dar cumplimiento en el ejercicio fiscal 2025, a los compromisos que adquiere mediante el presente instrumento.
II.6.- Que para los efectos del presente instrumento señala como su domicilio el ubicado en la Calle (nombre de la calle y número), Colonia (nombre de la Colonia), C.P. (número del Código Postal), en la Demarcación Territorial (nombre de la Demarcación Territorial), en la Ciudad de México.
"LA SEB" y "LA AEFCM", en cumplimiento a sus atribuciones y con el objeto de llevar a cabo la operación de "EL PROGRAMA" en la Ciudad de México, de conformidad con lo establecido en las "Reglas de Operación", suscriben el presente instrumento de conformidad con los siguientes:
LINEAMIENTOS
Primero.- Objeto: Es objeto de estos Lineamientos, establecer las bases de coordinación entre "LA SEB" y "LA AEFCM", con el fin de que, en el ámbito de sus respectivas competencias y atribuciones, unan su experiencia, esfuerzos y recursos para llevar a cabo la operación del "PROGRAMA" en la Ciudad de México, de conformidad con las "Reglas de Operación" y con la finalidad de realizar las acciones que permitan el cumplimiento de los objetivos para los cuales fueron creados y documentarlas.
Segundo.- Coordinación: "LA SEB" y "LA AEFCM" acuerdan coordinarse para operar en el ámbito de sus respectivas competencias, los recursos humanos, financieros y materiales asignados para la operación del "PROGRAMA", ajustándose a lo establecido en este instrumento y en sus correspondientes "Reglas de Operación", comprometiéndose a lo siguiente:
A).- Promover la obtención de apoyos económicos en efectivo y/o en especie, entre los sectores social, público y privado, con objeto de fortalecer el financiamiento del "PROGRAMA", que permitan optimizar el cumplimiento de sus objetivos específicos, canalizando los recursos que se obtengan a través de esquemas que "LA AEFCM" tenga establecidos;
B).- Elaborar el Plan Anual de Trabajo o su equivalente, que deberá apegarse al "PROGRAMA" según corresponda, el cual deberá considerar las acciones al cierre del ciclo escolar vigente y del ciclo escolar siguiente;
C).- Unir esfuerzos para que derivado de la experiencia adquirida en la operación del "PROGRAMA", se inicie un proceso de mejora de las "Reglas de Operación"; y
D).- Designar, dentro de la unidad responsable de educación básica de "LA AEFCM" a la persona o personas que fungirán como responsables de la operación del "PROGRAMA", buscando en ello la integración de equipos de trabajo cuando así se considere conveniente.
Tercero.- "Reglas de Operación": Con objeto de optimizar el desarrollo del "PROGRAMA", y estandarizar su forma de operación, atendiendo a la naturaleza específica de éste, con base en la experiencia adquirida durante su aplicación, "LA SEB" y "LA AEFCM" se comprometen a colaborar para lograr que los criterios de elaboración de las "Reglas de Operación" se uniformen, con el fin de actualizarlas en sus especificaciones particulares o aspectos administrativos y financieros, ajustándolas a lo previsto por el Presupuesto de Egresos de la Federación del ejercicio fiscal correspondiente, sin menoscabo de llevar a cabo aquellos ajustes necesarios para la optimización de la operación del "PROGRAMA".
Para lograr tal objetivo, se comprometen a:
A).- Sujetarse a los lineamientos, políticas y disposiciones generales y específicas que en materia de elaboración de las "Reglas de Operación" determine la SABG, con el objeto de alcanzar los niveles esperados de eficacia, eficiencia, equidad y transparencia del "PROGRAMA";
B).- Analizar conjuntamente las "Reglas de Operación", a fin de determinar en cada caso, aquellas normas particulares que habrán de ser de aplicación continua y que en el futuro no requieran tener ajustes de importancia;
C).- Determinar aquellas normas concretas, que por su propia naturaleza sea necesario ajustar, para darle al "PROGRAMA" la viabilidad necesaria en materia administrativa y financiera; y
D).- Procurar que el "PROGRAMA" comience a operar al inicio del ejercicio fiscal correspondiente.
Cuarto.- Aportación de "LA SEB": "LA SEB" con base en su disponibilidad presupuestaria en el ejercicio fiscal 2025, otorga a "LA AEFCM" hasta la cantidad de $(cantidad con número) (cantidad con letra pesos __/100 M.N.), a través del Acuerdo de Traspaso que deberá celebrarse con "LA AEFCM", para que la destine y ejerza exclusivamente en la operación del "PROGRAMA".
Dicha cantidad podrá ser transferida en una sola exhibición como subsidio por "LA SEB" a "LA AEFCM", con base en su disponibilidad presupuestaria y a lo dispuesto para tales efectos en el Presupuesto de Egresos de la Federación para el Ejercicio Fiscal 2025, de acuerdo con los criterios y requisitos de distribución que establecen las "Reglas de Operación" del "PROGRAMA".
En caso de que "LA SEB" aporte a "LA AEFCM" recursos adicionales para el "PROGRAMA" conforme lo establezcan las "Reglas de Operación", dichas aportaciones se formalizarán mediante la suscripción del instrumento modificatorio al presente instrumento, en el cual "LA AEFCM" se obligue a destinar y ejercer dichos recursos exclusivamente para el desarrollo y operación del "PROGRAMA" respectivo, de conformidad con lo establecido en las "Reglas de Operación" correspondientes y en los presentes Lineamientos. En los casos en que se presenten reducciones presupuestales será notificado por escrito a "LA AEFCM" por conducto de la persona Titular del área responsable del seguimiento del "PROGRAMA".
Quinto.- Destino: "LA AEFCM" se obliga a destinar los recursos que reciba de "LA SEB" exclusivamente al cumplimiento de los compromisos que derivan a su cargo de las "Reglas de Operación" del "PROGRAMA", observando en todo tiempo lo establecido en las mismas, por lo que, en ningún caso dichos recursos podrán ser destinados a otro fin, que no sea la consecución del objetivo del "PROGRAMA".
Sexto.- Compromisos adicionales a cargo de "LA AEFCM": Toda vez que los recursos que se transferirán como subsidios por "LA SEB" a "LA AEFCM", acorde con los términos del "PROGRAMA" son de origen federal, su administración será responsabilidad de "LA AEFCM" en los términos de las "Reglas de Operación", obligándose ésta a:
A).- Destinar los recursos financieros que le aporte "LA SEB" y los propios que, en su caso, aporte en los términos de este instrumento, exclusivamente para la operación del "PROGRAMA" de conformidad con sus "Reglas de Operación";
B).- Elaborar los informes previstos para el "PROGRAMA" en sus "Reglas de Operación", así como los que al efecto le solicite "LA SEB";
C).- Proporcionar y cubrir los costos del personal directivo y administrativo que requiera para la operación del "PROGRAMA";
D).- Establecer una contabilidad independiente para el "PROGRAMA", a fin de registrar presupuestal y contablemente los apoyos financieros otorgados, incluidos los que se entreguen en especie;
E).- Recibir, resguardar y administrar los recursos que con motivo de este instrumento reciba de "LA AEFCM", de acuerdo con los procedimientos que determine la normatividad aplicable;
F).- Promover la difusión del "PROGRAMA" y otorgar las facilidades necesarias para el desarrollo de sus actividades;
G).- Notificar a la Dirección General de Gestión Escolar y Enfoque Territorial, responsable del "PROGRAMA", en su caso, el replanteamiento de las partidas presupuestarias en los recursos que requiera el equipamiento inicial y la operación del "PROGRAMA", así como las subsecuentes aportaciones que, en su caso, se efectúen;
H).- Destinar los recursos que reciba de "LA SEB" y los productos que generen, exclusivamente para el desarrollo del "PROGRAMA", de conformidad con las "Reglas de Operación" y lo establecido en estos Lineamientos.
Realizado lo anterior y de presentarse remanentes de recursos (ahorros presupuestarios), se requerirá de la autorización de "LA SEB", a través de la Dirección General designada como responsable del "PROGRAMA", indicada en el Lineamiento Octavo, para ejercer dichos remanentes de recursos en cualquier otro concepto relacionado con el "PROGRAMA" no previsto en este instrumento, siempre y cuando, dicha autorización no tenga como fin evitar el reintegro de recursos al final del ejercicio fiscal;
I).- Remitir en forma trimestral a "LA SEB", por conducto de la persona titular de la Dirección General de Gestión Escolar y Enfoque Territorial, área responsable del seguimiento del "PROGRAMA", señalada en el Lineamiento Octavo, los informes técnicos que emita sobre el ejercicio de los recursos financieros y productos que genere asignados para el "PROGRAMA", con el fin de verificar su correcta aplicación. La documentación original comprobatoria del gasto quedará en poder de "LA AEFCM", debiendo ésta remitir copia de dicha documentación a su órgano interno de control, y en su caso, a las áreas responsables de "LA SEB" cuando éstas se lo requieran;
J).- Reintegrar a la Tesorería de la Federación, los recursos financieros asignados al "PROGRAMA", así como, los productos que éste haya generado, que no se destine a los fines autorizados, de conformidad con lo establecido en las "Reglas de Operación" y demás disposiciones administrativas, jurídicas y presupuestarias aplicables;
K).- Coordinarse con el representante de la Dirección General de Gestión Escolar y Enfoque Territorial de "LA SEB", designada como responsable del "PROGRAMA", para realizar visitas a las instalaciones en donde se realice su operación, con el fin de aportar comentarios y experiencias que fortalezcan la administración y ejecución de éste;
L).- Brindar las facilidades necesarias para que las diferentes instancias revisoras federales lleven a cabo la fiscalización de la adecuada aplicación y ejercicio de los recursos públicos materia de este instrumento;
M).- Atender las solicitudes de información y/o documentación relacionadas con la operación del "PROGRAMA", que en cualquier momento realice el Área Responsable del seguimiento, con independencia de las que realicen los órganos fiscalizadores en el ámbito de sus atribuciones; y
N).- Las demás obligaciones a su cargo establecidas en las "Reglas de Operación".
Séptimo.- Compromisos Adicionales a cargo de "LA SEB": "LA SEB" a fin de apoyar el desarrollo y operación del "PROGRAMA", se compromete a:
A).- Brindar asesoría a "LA AEFCM" respecto de los alcances del "PROGRAMA" y de sus "Reglas de Operación";
B).- Dar seguimiento, promover y evaluar el desarrollo de las actividades de formación, ejecución y difusión del "PROGRAMA";
C).- Realizar las aportaciones de recursos financieros previamente acordados con "LA AEFCM", de conformidad con lo pactado en el lineamiento Cuarto de este instrumento;
D).- Coordinar esfuerzos conjuntamente con "LA AEFCM" para lograr la participación de otras instituciones públicas y organizaciones privadas y sociales, con base a las necesidades del "PROGRAMA";
E).- Realizar las acciones necesarias para la motivación, incorporación, establecimiento y seguimiento del "PROGRAMA" en el sistema educativo de la Ciudad de México;
F).- Dar vista a las autoridades competentes en caso de detectar omisiones y/o inconsistencias en la información y documentación que remita "LA AEFCM", y
G).- Las demás obligaciones a su cargo establecidas en las "Reglas de Operación".
Octavo.- Responsables del seguimiento del "PROGRAMA": Para la coordinación de las acciones acordadas en este instrumento, "LA SEB" designa a la persona Titular de la Dirección General de Gestión Escolar y Enfoque Territorial, quien en el ámbito de su respectiva competencia será responsable del seguimiento, evaluación y cumplimiento del "PROGRAMA".
Por su parte, "LA AEFCM" será responsable de llevar a cabo las acciones necesarias para el correcto desarrollo y operación del "PROGRAMA", a través de los/as servidores/as públicos/as que al efecto designe su Titular, cuyos nombres y cargos hará por escrito del conocimiento de "LA SEB" dentro de los 10 (diez) días siguientes a la fecha de firma de este instrumento, comprometiéndose a designar los equipos que estarán a cargo de su desarrollo, los cuales deberán cumplir con las características técnicas exigidas por el "PROGRAMA", buscando siempre optimizar en lo posible los recursos públicos federales que se asignen.
Noveno.- Titularidad de los Derechos Patrimoniales de Autor: "LA SEB" y "LA AEFCM" acuerdan que la titularidad de los derechos patrimoniales de autor o cualesquiera otros derechos que se originen con motivo del presente instrumento, corresponderá a la Secretaría de Educación Pública y podrán ser usados únicamente en beneficio de la educación a su cargo.
Décimo.- Suspensión de Subsidios: El subsidio materia de este instrumento, podrá ser suspendido por "LA SEB", en el caso de que "LA AEFCM": a).- Destine los recursos que reciba a un fin distinto al establecido en este instrumento y/o el Acuerdo de Traspaso; b).- El retraso mayor a un mes contado a partir de la fecha prevista para la entrega de los informes a que se refiere el inciso I) del Lineamiento Sexto. c).- El retraso mayor de dos semanas ante cualquier requerimiento de información que le solicite "LA SEB"; y d).- Cuando opere unilateralmente el "PROGRAMA" o incumpla con sus obligaciones establecidas en este instrumento, o en las "Reglas de Operación".
Décimo Primero.- Relación Laboral: "LA SEB" y "LA AEFCM" acuerdan expresamente que el personal designado por cada una de ellas para la organización, ejecución, supervisión y cualesquiera otras actividades que se lleven a cabo con motivo de este instrumento, continuará en forma absoluta bajo la dirección y dependencia de quien lo designó, sin que se entienda en forma alguna, que en la realización de los trabajos desarrollados se pudiesen generar, o haber generado, derechos laborales o de otra naturaleza, con respecto de una a la otra.
Por lo anterior, cada una asume la responsabilidad laboral del personal designado por cada una de ellas para la realización de las actividades materia de este instrumento y del "PROGRAMA", por lo que, en consecuencia, no existirá sustitución, subrogación ni solidaridad patronal entre ellas o con el personal adscrito a la otra.
Décimo Segundo.- Transparencia: "LA SEB" y "LA AEFCM" acuerdan que para fomentar la transparencia del "PROGRAMA", en la papelería y documentación oficial, así como en la publicidad y promoción de los mismos, deberá incluirse de forma clara, visible y audible según el caso, la siguiente leyenda:
"Este programa es público, ajeno a cualquier partido político. Queda prohibido el uso para fines distintos a los establecidos en el
programa"
Décimo Tercero.- Contraloría Social: "LA SEB" y "LA AEFCM" reconocen a la Contraloría Social como el mecanismo mediante el cual las personas beneficiarias verifican, de manera organizada, independiente, voluntaria y honorífica, el cumplimiento de las metas y la correcta aplicación de los recursos públicos federales asignados a los programas federales de desarrollo social relacionados con los derechos humanos, en áreas como la educación, la salud, la alimentación, la vivienda, el trabajo, la seguridad social, el medio ambiente y la no discriminación, de conformidad con los artículos 6, 69, 70 y 71 de la Ley General de Desarrollo Social, así como 67, 68, 69 y 70 de su Reglamento.
Las dependencias y entidades de la Administración Pública Federal, y los entes que reciban, gestionen o utilicen, total o parcialmente, recursos públicos federales, observarán los Lineamientos y Estrategia Marco vigentes emitidos por la SABG, así como los documentos normativos de la Estrategia de Contraloría Social (Esquema, Guía Operativa y Programa Anual de Trabajo de Contraloría Social) validados por dicha dependencia.
Los comités de contraloría social, para solicitar su registro, deberán presentar a la Dirección General de Gestión Escolar y Enfoque Territorial (DGGEyET), a cargo del Programa Nacional de Inglés (PRONI), a través de la Autoridad Educativa Federal en la Ciudad de México (AEFCM) como Instancia Ejecutora responsable de la gestión administrativa y seguimiento del Programa en la Ciudad de México, y mediante el procedimiento que esta Dirección General determine, un escrito libre en el que se especifique, como mínimo, el nombre del programa, el ejercicio fiscal correspondiente, su representación y domicilio legal, así como los mecanismos e instrumentos que utilizarán para el ejercicio de sus funciones.
La DGGEyET, implementará por conducto de la AEFCM, en su carácter de Instancia Ejecutora, el mecanismo mediante el cual se reconozca la constitución de los Comités de Contraloría Social y, de no haber impedimento alguno, deberán expedir las constancias de registro de los comités en un plazo no mayor a 15 días hábiles contados a partir de la solicitud de registro. Estas constancias serán el comprobante de su constitución, y deberán registrarse en el Sistema Informático de Contraloría Social. Asimismo, mediante el apoyo de la AEFCM, brindarán a los comités la información pública necesaria para llevar a cabo sus actividades, así como asesoría, capacitación y orientación sobre los mecanismos para presentar quejas y denuncias.
La DGGEyET, promoverá e implementará mecanismos de participación ciudadana en la prevención y el combate a la corrupción impulsados por la SAGB, por medio de herramientas digitales que faciliten, a las personas beneficiarias y la ciudadanía en general, la posibilidad de incidir en dicha materia, de conformidad con la disposición vigésimo primera y trigésima de los Lineamientos para la promoción, conformación, organización, funcionamiento y monitoreo de los mecanismos de participación ciudadana en las dependencias y entidades de la Administración Pública Federal.
Los gastos generados en la promoción y operación de la Contraloría Social del "PROGRAMA" se obtendrá de los Gastos de Operación Local determinados en las "Reglas de Operación"; en caso de que los mismos sean insuficientes "LA AEFCM" proporcionará los insumos necesarios de conformidad a lo pactado en los presentes Lineamientos y la disponibilidad presupuestaria.
Décimo Cuarto. - Mantenimiento de puestos Docentes y Directivos: "LA AEFCM" procurará mantener estables los puestos del personal docente y directivo en las escuelas donde se desarrolle el "PROGRAMA" durante las fases de su aplicación, con la finalidad de operar con mayor éxito los mismos y en su caso, reasignará al personal que garantice su continuidad cumpliendo con el perfil requerido.
Décimo Quinto.- Modificación: Acuerdan "LA SEB" y "LA AEFCM" que los términos y condiciones establecidos en el presente instrumento, podrán ser objeto de modificación, previo acuerdo por escrito entre ellas.
Décimo Sexto.- Vigencia: Los presentes Lineamientos surtirán sus efectos a partir de la fecha de su firma y su vigencia será hasta el 31 de diciembre de 2025; en el entendido que las acciones pendientes de concretarse a la fecha de terminación deberán ser concluidas en términos del presente instrumento y de las "Reglas de Operación".
Décimo Séptimo.- Interpretación y Cumplimiento: Los asuntos que no estén expresamente previstos en estos Lineamientos, así como las dudas que pudieran surgir con motivo de su interpretación y cumplimiento, se resolverán de común acuerdo y por escrito, acorde con el propósito del "PROGRAMA" y sus "Reglas de Operación", manifestando que cualquier adición o modificación al presente instrumento se hará de común acuerdo y por escrito.
Leído que fue el presente instrumento por "LA SEB" y "LA AEFCM" y enteradas de su contenido, lo firman en cuatro tantos en la Ciudad de México, el (día) de (mes) de 2025.
| Por: "LA SEB" | | Por: "LA AEFCM" |
| (nombre y apellidos) Subsecretario/a de Educación Básica | | (nombre y apellidos) Titular de la Autoridad Educativa Federal en la Ciudad de México |
| (nombre y apellidos) Director/a General de Gestión Escolar y Enfoque Territorial | | (nombre y apellidos) Director/a General de _______ |
ÚLTIMA HOJA DE LOS LINEAMIENTOS INTERNOS DE COORDINACIÓN PARA LA OPERACIÓN DEL PROGRAMA NACIONAL DE INGLÉS PARA EL EJERCICIO FISCAL 2025, QUE ESTABLECEN LA SUBSECRETARÍA DE EDUCACIÓN BÁSICA Y LA AUTORIDAD EDUCATIVA FEDERAL EN LA CIUDAD DE MÉXICO, CON FECHA (DÍA) DE (MES) DE 2025.
Anexo 3 Plan Anual de Trabajo
| ENTIDAD FEDERATIVA: | ***** | | | | | |
| PRESUPUESTO AUTORIZADO | $0.00 | | | | | |
| TOTAL PROGRAMADO | $0.00 | | | | | |
| DIFERENCIA | $0.00 | | | | | |
| 3. Acciones para la implementación del Programa Nacional de Inglés en la entidad federativa | | | | | |
1) Fortalecimiento académico
| | | | Porcentaje del recurso destinado: | 0.00 | | |
| ACCIONES DE ACUERDO CON REGLAS DE OPERACIÓN 2024 | No. | DESCRIPCIÓN DE LA ACCIÓN A DESARROLLAR | PERIODO DE REALIZACIÓN | DESCRIPCIÓN DEL IMPACTO DE LA ACCIÓN | MEDIOS DE COMPROBACIÓN | MONTO PLANEADO |
| MES DE INICIO | MES DE FINALIZACIÓN |
| a) Certificación internacional de dominio del idioma inglés a educandos. | 1 | | | | | | |
| 2 | | | | | | |
| b) Certificación internacional en el dominio del idioma inglés a AEE y/o docentes. | 3 | | | | | | |
| c) Certificación internacional en la enseñanza del idioma inglés a AEE y/o docentes. | 4 | | | | | | |
| d) Acciones de formación y desarrollo. | 5 | | | | | | |
| 6 | | | | | | |
| 7 | | | | | | |
| 8 | | | | | | |
| 9 | | | | | | |
| e) Material complementario. | 10 | | | | | | |
| 11 | | | | | | |
| 12 | | | | | | $ - |
| | | | | | | TOTAL | $0.00 |
2) Asesoras/es Externas/os Especializadas/os
| | | | Porcentaje del recurso destinado: | 0.00 | | |
| ACCIONES DE ACUERDO CON RO | No. | DESCRIPCIÓN DE LA ACCIÓN A DESARROLLAR | PERIODO DE REALIZACIÓN | DESCRIPCIÓN DEL IMPACTO DE LA ACCIÓN | MEDIOS DE COMPROBACIÓN | |
| MES DE INICIO | MES DE FINALIZACIÓN | |
| Pago de apoyo económico por servicios de Asesoras/ es Externas/os Especializadas/os | 1 | | | | | | |
| | | | | | | TOTAL | $0.00 |
3) Gastos de operación local
| | | | Porcentaje del recurso destinado: | 0.00 | | |
| ACCIONES DE ACUERDO CON RO | No. | DESCRIPCIÓN DE LA ACCIÓN A DESARROLLAR | PERIODO DE REALIZACIÓN | DESCRIPCIÓN DEL IMPACTO DE LA ACCIÓN | MEDIOS DE COMPROBACIÓN | MONTO PLANEADO |
| MES DE INICIO | MES DE FINALIZACIÓN |
| Planeación | 1 | | | | | | |
| 2 | | | | | | |
| Seguimiento | 3 | | | | | | |
| Evaluación | 4 | | | | | | |
| Acciones de Contraloría Social | 5 | | | | | | |
| Asistencia a reuniones regionales y/o nacionales | 6 | | | | | | |
| | | | | | | TOTAL | $0.00 |
Anexo 4 Base de Datos de las Escuelas Públicas Beneficiadas por el Programa Nacional de Inglés
| DATOS DE LA ESCUELA |
| NP | CLAVE_CCT (10 CARÁCTERES) | NOMBRE DE LA ESCUELA (EN MAYÚSCULAS) | SERVICIO EDUCATIVO | TURNO | AÑOS QUE HA PARTICIPADO EN EL PROGRAMA NACIONAL DE INGLÉS | NOMBRE DEL DIRECTOR (A) (PRIMER APELLIDO / SEGUNDO APELLIDO / NOMBRES) | TELÉFONO DE LA ESCUELA (INCLUIR CLAVE LADA) 10 CARACTERES |
| | | | | | | | |
| | | | | | | | |
| | | | | | | | |
| N | | | | | | | |
| UBICACIÓN DE LA ESCUELA |
| NOMBRE_MUNICIPIO (EN MAYÚSCULAS) | CLAVE DEL MUNICIPIO | NOMBRE_LOCALIDAD (EN MAYÚSCULAS) | CLAVE DE LA LOCALIDAD | DOMICILIO (CALLE, NÚMERO, CÓDIGO POSTAL, MUNICIPIO, COLONIA, ALCALDÍA) |
| | | | | |
| | | | | |
| | | | | |
| | | | | |
| CRITERIOS DE SELECCIÓN |
| PARTICIPÓ EN EL EJERCICIO FISCAL ANTERIOR (SI / NO) | SEÑALAR SI LA ESCUELA MANIFESTÓ SU INTERÉS EN PARTICIPAR EN EL PRONI (SI / NO) | SEÑALE EL GRADO DE REZAGO DE LA LOCALIDAD EN LA QUE SE UBICA LA ESCUELA CONAPO | SEÑALAR SI EL MUNICIPIO ES CATALOGADO COMO "MUNICIPIO ÍNDIGENA" (INPI) (SI / NO) | SEÑALA SI LA ESCUELA SE UBICA EN UNA LOCALIDAD CATALOGADA COMO "PUEBLO MÁGICO" (SI / NO) |
| | | | | |
| | | | | |
| | | | | |
| | | | | |
| EDUCANDOS | ASESORES/AS EXTERNOS/AS ESPECIALIZADOS/AS DOCENTES DE INGLÉS |
| PREESCOLAR 3er GRADO | NÚMERO DE AEE | NÚMERO DE AEE ESTATALES | NÚMERO DE DOCENTES DE INGLÉS |
| TOTAL NIÑAS | TOTAL NIÑOS | TOTAL | TOTAL DE GRUPOS | M | H | TOTAL | M | H | TOTAL | M | H | TOTAL |
| | | | | | | | | | | | | |
| | | | | | | | | | | | | |
| | | | | | | | | | | | | |
| 0 | 0 | 0 | 0 | 0 | 0 | 0 | 0 | 0 | 0 | 0 | 0 | 0 |
| ACCIONES EN LAS QUE SE BENEFICIA LA ESCUELA |
| FORTALECIMIENTO ACADÉMICO | CONTRALORÍA SOCIAL |
| CERTIFICACIÓN INTERNACIONAL EN DOMINIO DEL IDIOMA PARA AEE Y/O DOCENTES (SÍ / NO) | CERTIFICACIÓN INTERNACIONAL EN METODOLOGÍA DE LA ENSEÑANZA PARA AEE Y/O DOCENTES (SÍ / NO) | ACCIONES DE FORTALECIMIENTO Y DESARROLLO (SÍ / NO) | MATERIAL COMPLEMENTARIO (SÍ / NO) | APOYO A LAS ACCIONES DE CONRALORÍA SOCIAL (SÍ / NO) |
| | | | | |
| | | | | |
| | | | | |
| | | | | |
ELABORÓ / REVISÓ / Vo.Bo.
_______________________
Nombre, cargo, firma y sello
Anexo 5a Avance Físico Financiero (AFF)
| AVANCE FÍSICO FINANCIERO | FECHA |
| EJERCICIO FISCAL 2025 | DIA | MES | AÑO |
| | | | | |
| | | | | |
| CLAVE DE LA UR | NOMBRE DE LA UNIDAD RESPONSABLE |
| 310 | DIRECCIÓN GENERAL DE GESTIÓN ESCOLAR Y ENFOQUE TERRITORIAL |
| | | | | |
| GOBIERNO DEL ESTADO DE |
| ENTIDAD |
| | | | | |
| PROGRAMA PRESUPUESTARIO | PROGRAMA NACIONAL DE INGLÉS |
| EJERCICIO FISCAL | 2025 | CLAVE PRESUPUESTAL | |
| TRIMESTRE | |
| INSTITUCIÓN BANCARIA | | |
| CUENTA BANCARIA | | |
| | | | | |
| ÁREA FINANCIERA ESTATAL |
| NOMBRE DE LA UNIDAD | |
| NOMBRE DEL RESPONSABLE | |
| CARGO | |
| |
| REPORTE DEL ESTADO DEL PRESUPUESTO |
| Tipo de Apoyo y/o Componentes | Aprobado Convenio | Modificado / Ministrado | Ejercido/Pagado | Por ejercer/reintegrar |
| Certificación internacional de educandos | | | | |
| Certificación internacional de AEE/Docentes | | | | |
| Servicios de Asesores/as Externos/as Especializados/as | | | | |
| Fortalecimiento Académico | | | | |
| Gastos de Operación Local | | | | |
| SUBTOTAL (SUMA DE LOS TIPOS DE APOYO) | $ - | $ - | $ - | $ - |
| | | | | |
| RENDIMIENTOS FINANCIEROS (CUENTA RECEPTORA + OPERATIVA + INVERSIÓN) | n/a | $ - | $ - | $ - |
| COMISIONES COBRADAS QUE BONIFICA EL BANCO | n/a | $ - | $ - | $ - |
| | | | | . |
| TOTAL GENERAL (TIPOS DE APOYO + RENDIMIENTOS FINANCIEROS) | $ - | $ - | $ - | $ - |
| OBSERVACIONES |
| Bajo protesta de decir verdad manifestamos que las cifras expresadas en el presente informe físico-financiero son reales y que concuerda con la documentación comprobatoria que las soporta conforme a las disposiciones jurídicas aplicables, la cual se encuentra bajo resguardo y responsabilidad de esta entidad federativa. |
| |
| FUNCIONARIOS RESPONSABLES DE LA ENTIDAD FEDERATIVA |
| RESPONSABLE FINANCIERO | TITULAR DEL ÁREA FINANCIERA | COORDINADOR LOCAL DEL PROGRAMA |
| | | |
| | | |
"Este programa es público ajeno a cualquier partido político. Queda prohibido el uso para fines distintos a los establecidos en el programa"
Anexo 5b Informe de cierre del ejercicio fiscal 2025 del Programa Nacional de Inglés.
| MONTO DEL CONVENIO | | | Fecha de validación | |
| APOYO | RUBRO DE GASTO (ACCIONES DESARROLADAS) | MINISTRADO | EJERCIDO | COMPROMETIDO ART.17 | OBSERVACIONES |
| Certificación internacional de educandos | | | | | |
| | | | | |
| TOTAL | $ - | $ - | | |
| APOYO | RUBRO DE GASTO (ACCIONES DESARROLADAS) | MINISTRADO | EJERCIDO | COMPROMETIDO ART.17 | OBSERVACIONES |
| Fortalecimiento Académico | | | | | |
| TOTAL | $ - | $ - | | |
| APOYO | RUBRO DE GASTO (ACCIONES DESARROLADAS) | MINISTRADO | EJERCIDO | COMPROMETIDO ART.17 | OBSERVACIONES |
| Servicios de Asesores/ as Externos/as Especializados/as | | | | | |
| | | | | |
| | | | | |
| | | | | |
| TOTAL | $ - | $ - | | |
| APOYO | RUBRO DE GASTO (ACCIONES DESARROLADAS) | MINISTRADO | EJERCIDO | COMPROMETIDO ART.17 | OBSERVACIONES |
| Implementación de Diagnóstico | | | | | |
| TOTAL | $ - | $ - | | |
| APOYO | RUBRO DE GASTO (ACCIONES DESARROLADAS) | MINISTRADO | EJERCIDO | COMPROMETIDO ART.17 | OBSERVACIONES |
| Gastos de Operación Local | | | | | |
| | | | | |
| | | | | |
| TOTAL | $ - | $ - | | |
| | | | | | |
| | | | MONTO TOTAL DEL CONVENIO | $ - |
| | | | MONTO TOTAL EJERCIDO | $ - |
| | | | MONTO COMPROMETIDO | $ - |
| | | | REINTEGRO RENDIMIENTOS FINANCIEROS | |
| | | | REINTEGRO RECURSO NO EJERCIDO | $ - |
ELABORÓ / REVISÓ / Vo.Bo.
_______________________
Nombre, cargo, firma y sello
Anexo 6 Informe de Avance Académico (IAA)
| ENTIDAD: | | | | | FECHA DE VALIDACIÓN | |
| 1.- Avance Académico en el trimestre | | | | | | |
| | | 1) Fortalecimiento académico | | |
| | | | | | | | | | |
| ACCIONES PLAN ANUAL DE TRABAJO (PAT) | AVANCES DE LA ACCIÓN |
| ACCIONES A DESARROLLAR DE ACUERDO A PAT VALIDADO | NO | ACCIONES ACADÉMICAS | ACCIONES ADMINISTRATIVAS Y/O DE GESTIÓN | AVANCE META | RECURSO EJERCIDO DURANTE EL TRIMESTRE |
| AVANCES | ACTIVIDADES Y MEDIOS DE COMPROBACIÓN | AVANCES | ACTIVIDADES Y MEDIOS DE COMPROBACIÓN | % ACUMULADO |
| | 1 | | | | | | |
| | 2 | | | | | | |
| | | | | | | TOTAL | $0.00 |
| | | | | | | | |
| | | 2) Asesoras/es Externas/os Especializadas/os | | |
| | | | | | | | | | |
| ACCIONES PLAN ANUAL DE TRABAJO (PAT) | AVANCES DE LA ACCIÓN |
| ACCIONES A DESARROLLAR DE ACUERDO A PAT VALIDADO | NO | ACCIONES ACADÉMICAS, ADMNISTRATIVAS Y/O DE GESTIÓN | AVANCE META | RECURSO EJERCIDO DURANTE EL TRIMESTRE |
| AVANCES | ACTIVIDADES Y MEDIOS DE COMPROBACIÓN | % ACUMULADO |
| | 1 | | | | |
| | | | | | | | | TOTAL | $0.00 |
| | | 3) Gastos de operación local | | |
| | | | | | | | | | |
| ACCIONES PLAN ANUAL DE TRABAJO (PAT) | AVANCES DE LA ACCIÓN |
| ACCIONES A DESARROLLAR DE ACUERDO A PAT VALIDADO | NO | ACCIONES ACADÉMICAS | ACCIONES ADMINISTRATIVAS Y/O DE GESTIÓN | AVANCE META | RECURSO EJERCIDO DURANTE EL TRIMESTRE |
| AVANCES | ACTIVIDADES Y MEDIOS DE COMPROBACIÓN | AVANCES | ACTIVIDADES Y MEDIOS DE COMPROBACIÓN | % ACUMULADO |
| | 1 | | | | | | |
| | 2 | | | | | | |
| | | | | | | | | TOTAL | $0.00 |
| 2.- Población beneficiada del trimestre que reporta. | | | | | |
| | | | | | | | | |
| NIVEL EDUCATIVO | EDUCANDOS BENEFICIADOS | TOTAL EDUCANDOS | ESCUELAS ATENDIDAS | OBSERVACIONES | |
| PREESCOLAR | M | | | | | |
| H | | | | | |
| PRIMARIA | M | | | | | |
| H | | | | | |
| SECUNDARIA | M | | | | | |
| H | 0 | | | | |
| | | | | | | | | |
| | | | | | | | | |
| 3.- Plantilla de las figuras educativas del trimestre que reporta. | | | | | |
| | | | | | | | | |
| FIGURA EDUCATIVA | MATRÍCULA JULIO | TOTAL MATRÍCULA | MATRÍCULA SEPTIEMBRE | TOTAL MATRÍCULA | |
| AEE PRONI | M | | | | | |
| H | | | |
| AEE ESTATALES | M | | | | | |
| H | | | |
| DOCENTES DE INGLÉS | M | | | | | |
| H | | | |
| | | | | | | | | |
| | | | | | | | | |
| | | | | | | | | |
| | COMENTARIOS AUTORIDAD EDUCATIVA LOCAL | |
| | | |
| | |
ELABORÓ / REVISÓ / Vo.Bo.
_______________________
Nombre, cargo, firma y sello
Anexo 7 Base de Datos Asesoras/es Educativas/os Especializadas/os y Docentes
| DATOS ASESORES/AS EXTERNOS/AS ESPECIALIZADOS/AS Y DOCENTES |
| N/P | NOMBRE (PRIMER APELLIDO / SEGUNDO APELLIDO / NOMBRES) | AEE / DOCENTE | FEMENINO / MASCULINO | CURP (18 CARACTERES) | NIVEL(ES) ATENDIDO(S) |
| 1 | | | | | |
| 2 | | | | | |
| 3 | | | | | |
| 4 | | | | | |
| 5 | | | | | |
| 6 | | | | | |
| GRADO ACADÉMICO | NIVEL DE DOMINIO DEL IDIOMA |
| ÚLTIMO GRADO DE ESTUDIOS | CARRERA O ÁREA DE CONOCIMIENTO | ESTATUS | CERTIFICACIÓN EN EL DOMINIO DEL IDIOMA INGLÉS (SI/NO) | DOCUMENTO QUE ACREDITA LA CERTIFICAIÓN (CERTIFICADO, CONSTANCIA, DIPLOMA) | INSTRUMENTO DE EVALUACIÓN | NIVEL CON EL QUE CUENTA DE ACUERDO AL MCER | INSTANCIA EVALUADORA |
| | | | | | | | |
| | | | | | | | |
| | | | | | | | |
| | | | | | | | |
| | | | | | | | |
| | | | | | | | |
| METODOLOGÍA DE LA ENSEÑANZA |
| CERTIFICACIÓN EN LA METODOLOGÍA DE LA ENSEÑANZA (SI/NO) | DOCUMENTO QUE ACREDITA LA CERTIFICACIÓN | INSTRUMENTO DE EVALUACIÓN | INSTANCIA EVALUADORA |
| | | | |
| | | | |
| | | | |
| | | | |
ELABORÓ / REVISÓ / Vo.Bo.
_______________________
Nombre, cargo, firma y sello
Anexo 8a Base de Datos de Asesoras/es Educativas/os Especializadas/os que participaron en los procesos de certificación.
| N/P | CVE_ENT (2 POSICIONES) | NOMBRE DE LA ENTIDAD | NOMBRE DEL ASESOR EXTERNO ESPECIALIZADO O DOCENTE (NOMBRES / PRIMER APELLIDO / SEGUNDO APELLIDO) | AEE / AEE ESTATAL / DOCENTE | MUJER (M) HOMBRE (H) | CURP | TELÉFONO DE CONTACTO (INCLUIR CLAVE LADA) | CORREO ELECTRÓNICO DE CONTACTO |
| 1 | | | | | | | | |
| 2 | | | | | | | | |
| 3 | | | | | | | | |
| DOCUMENTO QUE ACREDITE EL NIVEL DE DOMINIO DEL IDIOMA INGLÉS (CONSTANCIA / CERTIFICADO) OBTENIDA EN EL EJERCICIO 2023 | PUNTAJE OBTENIDO EN LA CERTIFICACIÓN | INSTITUCIÓN CERTIFICADORA | CERTIFICACIÓN EN METODOLOGÍA DE LA ENSEÑANZA DEL IDIOMA INGLÉS (ANOTAR EL NOMBRE) OBTENIDA EN EL EJERCICIO 2023 | PUNTAJE OBTENIDA EN LA CERTIFICACIÓN | INSTITUCIÓN CERTIFICADORA |
| | | | | | |
| | | | | | |
| | | | | | |
| |
| CLAVE_CCT (10 CARÁCTERES) | NOMBRE DEL CENTRO DE TRABAJO (EN MAYÚSCULAS) | TURNO | NIVEL | DIRECCIÓN COMPLETA DEL CENTRO DE TRABAJO (EN MAYÚSCULAS) |
| | | | | |
| | | | | |
| | | | | |
ELABORÓ / REVISÓ / Vo.Bo.
_______________________
Nombre, cargo, firma y sello
Anexo 8b Base de Datos de Educandos que participaron en los procesos de certificación.
| DATOS DE IDENTIFICACIÓN DEL CENTRO ESCOLAR |
| N/P | CVE_ENT (2 POSICIONES) | NOMBRE DE LA ENTIDAD | CLAVE_CCT (10 CARÁCTERES) | NIVEL | TURNO | NOMBRE DEL CENTRO DE TRABAJO (EN MAYÚSCULAS) | AÑOS QUE HA PARTICIPADO EN EL PROGRAMA NACIONAL DE INGLÉS | CVE_MUN (3 POSICIONES) |
| 1 | | | | | | | | |
| 2 | | | | | | | | |
| 3 | | | | | | | | |
| NOMBRE_MUNICIPIO (EN MAYÚSCULAS) | CVE_LOC (4 POSICIONES) | NOMBRE_LOCALIDAD (EN MAYÚSCULAS) | DOMICILIO (CALLE, AVENIDA, CARRETERA, NÚMERO INTERIOR Y/O EXTERIOR, ENTRE CALLES, REFERENCIA, C.P.) | NOMBRE DEL DIRECTOR (A) (EN MAYÚSCULAS) | TELÉFONO DE LA ESCUELA (INCLUIR CLAVE LADA) | CORREO ELECTRÓNICO DEL DIRECTOR (A) O DEL CENTRO DE TRABAJO |
| | | | | | | |
| | | | | | | |
| | | | | | | |
| |
| DATOS DEL ALUMNO/A (NOMBRES / PRIMER APELLIDO / SEGUNDO APELLIDO) | MUJER (M) HOMBRE (H) | OBTUVO CERTIFICADO QUE ACREDITE EL NIVEL DE DOMINIO DEL IDIOMA INGLÉS CON EL QUE CUENTA DE ACUERDO CON EL MCER (SÍ / NO) | NIVEL OBTENIDO EN LA CERTIFICACIÓN | INSTITUCIÓN CERTIFICADORA |
| | | | | |
Anexo 9 Oficio de Designación de la/el Coordinadora/or Local del PRONI y personas Responsables del Área Académica, Administrativa, de Seguimiento Operativo y de Contraloría Social en la Entidad.
XXXXXXXXXXX
DIRECTOR/A GENERAL DE GESTIÓN ESCOLAR
Y ENFOQUE TERRITORIAL
PRESENTE
De conformidad con las Reglas de Operación del Programa Nacional de Inglés (PRONI) para el ejercicio fiscal 2023, en específico al numeral 3.5 Derechos, obligaciones y causas de incumplimiento, suspensión, cancelación o reintegro de los recursos, Obligaciones de las AEL, inciso b) Designar y/o ratificar a la Coordinadora/or Local del PRONI así como la Estructura de la Coordinación Local: Responsables del Área Académica, Administrativa y de Seguimiento Operativo, y notificarlo vía oficio a la DGGEyET (Anexo 9), durante los 10 días posteriores a la formalización del Convenio (Anexo 2a) o de los Lineamientos(Anexo 2b); de igual forma cuando exista un cambio de Coordinadora/or Local o de las personas responsables de las áreas mencionadas, se deberá notificar a la DGGEyET dentro de los 10 días naturales de la notificación del nombramiento. Es responsabilidad de la AEL contar con los documentos comprobatorios que las personas responsables cumplen con el perfil referido en las presentes Reglas de Operación.
Así mismo, al apartado 3.6 Participantes, Instancia(s) Ejecutora(s), AEL, numeral 24. Notificar a la DGGEyET las personas designadas para ocupar los siguientes cargos, conforme al perfil establecido en el glosario de las presentes RO, a través del Anexo 9
Coordinadora/or Local
Responsable Área Académica.
Responsable Área Administrativa.
Responsable Área Seguimiento Operativo.
Me permito notificar, que he tenido a bien designar a los siguientes servidores públicos:
1. El C. _____________________. - Coordinador Local del PRONI
| Grado académico (Licenciatura, Maestría, Doctorado) | |
| Área o Especialidad (Administración educativa, Pedagogía, Enseñanza de lengua Extranjera, Educación, Psicología u otra) | |
| Cargo | |
| Dirección institucional | |
| Teléfono de oficina | |
| Correo electrónico oficial | |
2. El C. ___________________________. - Responsable del Área Académica
| Grado académico (Licenciatura, Maestría, Doctorado) | |
| Área o Especialidad (pedagogía, enseñanza de lengua extranjera, educación, psicología o áreas afines) | |
| Especificar nivel de dominio del idioma | |
| Cargo | |
| Dirección institucional | |
| Teléfono de oficina | |
| Correo electrónico oficial | |
3. El C. ___________________________. - Responsable del Área Administrativa
| Grado académico (Licenciatura, Maestría, Doctorado) | |
| Área o Especialidad (Administración educativa, Pedagogía, Enseñanza de lengua Extranjera, Educación, Psicología u otra) | |
| Cargo | |
| Dirección institucional | |
| Teléfono de oficina | |
| Correo electrónico oficial | |
4. El C. ___________________________. - Responsable del Área de Seguimiento Operativo
| Grado académico (Licenciatura, Maestría, Doctorado) | |
| Área o Especialidad (Administración educativa, Pedagogía, Enseñanza de lengua Extranjera, Educación, Psicología o áreas afines) | |
| Cargo | |
| Dirección institucional | |
| Teléfono de oficina | |
| Correo electrónico oficial | |
5. El C. ___________________________. - Enlace de la Contraloría Social en el Programa.
| Grado académico (Licenciatura, Maestría, Doctorado) | |
| Área o Especialidad (Administración educativa, Pedagogía, Enseñanza de lengua Extranjera, Educación, Psicología o áreas afines) | |
| Cargo | |
| Dirección institucional | |
| Teléfono de oficina | |
| Correo electrónico oficial | |
Firma del secretario, subsecretario u homologo.
Anexo 10 Criterios de Gasto y Guía para la Operación del PRONI
I. Criterios de gasto autorizados en el PRONI
1. Fortalecimiento Académico Criterio de gasto:
A. Certificación internacional de dominio del idioma inglés a educandos.
Consideraciones:
a) Podrán participar educandos de 6° grado de primaria y 3° grado de secundaria matriculados en escuelas participantes del PRONI.
b) Preferentemente impulsar la certificación de alumnos, en aquellas escuelas que no hayan participado o su participación sea mínima en el proceso.
c) Las certificaciones internacionales seleccionadas deberán considerar que evalúen las cuatro habilidades lingüísticas del idioma inglés (comprensión auditiva, expresión oral, comprensión de lectura y expresión escrita).
d) Se deberán seleccionar aquellos instrumentos de evaluación (certificación) que se ajusten tanto a la edad de los aplicantes como al nivel de dominio a evaluar, en concordancia con el grado escolar correspondiente.
La Autoridad Educativa Local tiene la responsabilidad fundamental de garantizar que las certificaciones y los procesos asociados reflejen un equilibrio de género, asignando de manera equitativa el 50% de oportunidades tanto a las y los educandos, en un marco de igualdad de género, condiciones y oportunidades, y el respeto a los derechos humanos.
B. Certificación internacional en el dominio del idioma inglés a AEE y docentes.
Consideraciones:
a) Podrán participar AEE y docentes de inglés que otorguen clases de inglés en escuelas participantes en el PRONI.
b) Preferentemente impulsar la certificación de AEE y docentes de nuevo ingreso, para fortalecer su perfil profesional.
c) Seleccionar certificación internacional que evalúe las cuatro habilidades lingüísticas del idioma inglés (comprensión auditiva, expresión oral, comprensión de lectura y expresión escrita).
d) Se deberán seleccionar aquellos instrumentos de evaluación (certificación) que se ajusten al nivel de dominio a evaluar.
La Autoridad Educativa Local tiene la responsabilidad fundamental de garantizar que las certificaciones y los procesos asociados reflejen un equilibrio de género, asignando de manera equitativa el 50% de oportunidades tanto a mujeres como a hombres, en un marco de igualdad de género, condiciones y oportunidades, y el respeto a los derechos humanos.
C. Certificación internacional en la enseñanza del idioma inglés a AEE y docentes.
Consideraciones:
a) Podrán participar AEE y docentes de inglés que otorguen clases de inglés en escuelas participantes en el PRONI.
b) Preferentemente impulsar la certificación de AEE y docentes de nuevo ingreso, para fortalecer su perfil profesional.
La Autoridad Educativa Local tiene la responsabilidad fundamental de garantizar que las certificaciones y los procesos asociados reflejen un equilibrio de género, asignando de manera equitativa el 50% de oportunidades tanto a mujeres como a hombres, en un marco de igualdad de género, condiciones y oportunidades, y el respeto a los derechos humanos.
D. Acciones de fortalecimiento y desarrollo.
Criterio de gasto:
Para fortalecer la enseñanza y el aprendizaje del idioma inglés, la AEL implementara acciones que fortalezcan el perfil profesional a través de la formación continua de AEE y docentes que prestan servicios en escuelas públicas de educación básica participantes en el PRONI, asistiendo a talleres especializados orientados en mejorar su nivel de dominio del idioma, metodologías innovadoras, prácticas pedagógicas y recursos didácticos actualizados. Además, podrán considerarse los eventos para la difusión de la propuesta curricular PRONI diseñada por la Dirección General de Desarrollo Curricular.
Consideraciones:
a) Actividades extracurriculares que fomenten el interés, la práctica del idioma y la apreciación de la diversidad cultural en niñas, niños y adolescentes que estudian en escuelas públicas de educación básica participantes en el PRONI tales como: clubes de conversación, encuentros de deletreo, eventos académicos, culturales y/o intercambios lingüísticos.
b) Las acciones de fortalecimiento académico deben enfocarse preferentemente en AEE y docentes de los niveles de preescolar y primaria.
c) Los procesos de fortalecimiento deberán enfocarse a temas relacionados con la propuesta curricular vigente y las necesidades detectadas por atender en la entidad federativa, así como aquellos que proponga la DGGEyET.
2. Asesoras/es Educativas/os Especializadas/os (AEE) Criterio de gasto:
a) Será responsabilidad de los Gobiernos de los Estados realizar el proceso de contratación de AEE como personal voluntario por el Capítulo 4000, para apoyar en el aprendizaje de las y los educandos el idioma inglés como lengua extranjera en Escuelas Públicas de Educación Básica que participan en el PRONI, debiendo cumplir lo dispuesto en al artículo 75 de la LFPyRH, sin que el objeto de subsidio esté sujeto a algún tipo de intermediación, por lo que deberá ser entregado de manera directa a los beneficiarios por parte de las AEL participantes, (que corresponde a la Partida 44105, "Apoyo a voluntarios que participan en diversos Programas Federales).
b) Se otorgará un pago de apoyo económico por sus servicios; por clase/ sesión frente a grupo y la asistencia al CTE, de mínimo $140.00 (mínimo 50 min.).
c) Las AEL deberán considerar los siguientes perfiles para la contratación de Asesoras/es Educativas/os Especializadas/os de preescolar y primaria:
1. Estudiantes del último año de alguna licenciatura en enseñanza del idioma inglés o carreras afines a la educación con comprobante de dominio del inglés B1 o superior.
2. Pasantes de alguna licenciatura en enseñanza del idioma inglés o carreras afines a la educación con comprobante de nivel de dominio del idioma inglés B1 o superior.
3. Titulados de alguna licenciatura en enseñanza del idioma inglés o carreras afines a la educación con comprobante de nivel de dominio del idioma inglés B1 o superior.
4. Titulados en áreas no afines a la enseñanza del idioma inglés o bien, a la educación. Será necesario haber cursado 120 horas mínimo en metodología de la enseñanza del idioma inglés comprobable, además de una certificación de nivel de dominio del idioma inglés B1 o superior.
5. Titulados de Técnico Superior Universitario en enseñanza del idioma inglés o carreras afines a la educación con comprobante de nivel del idioma inglés B1 o superior.
3. Gastos de Operación Local
Los recursos para la Operación Local del PRONI, podrá ser utilizados conforme a la siguiente sugerencia de conceptos y distribución.
| Concepto | Descripción |
| Planeación | Implementar acciones para definir estrategias para la operación, el seguimiento, difusión y la evaluación del PRONI. Adquisición de guías de paquetería y mensajería para envío de documentación oficial a la DGGEyET. |
| Seguimiento | Implementar acciones para verificar el avance de la operación del PRONI y detectar áreas de oportunidad y mejora en los diferentes Apoyos que integran el Programa. Viáticos para realizar visitas de acompañamiento y seguimiento académico a las escuelas participantes en el PRONI con la finalidad de verificar la aplicación de la (s) metodologías de la enseñanza del idioma inglés. Adquisición de una lona que identifique a la escuela como participante en el PRONI. Servicios de traslado y viáticos. |
| Evaluación | Contratar los servicios de un externo para la realización de la Evaluación Interna de desempeño del Programa establecido en las presentes Reglas de Operación. |
| Acciones de Contraloría Social | Impresión y distribución de formatos, materiales de capacitación y materiales de difusión para la Contraloría Social. Viáticos para asistir a reuniones nacionales de capacitación de Contraloría Social, que convoque la SEB. Viáticos para visitas de capacitación y seguimiento a los Comités de Contraloría Social en las escuelas beneficiadas por el PRONI. |
| Asistencia a reuniones regionales y/o nacionales | Servicios de traslado y viáticos para asistir a reuniones nacionales que convoque la DGGEyET. Servicios de traslado y viáticos para asistir a reuniones regionales (y/o estatales) que convoque la Coordinación Local del PRONI. |
Anexo 11 Diagrama de Flujo
__________________________