ACUERDO número 09/02/25 por el que se emiten las Reglas de Operación del Programa Educación Inicial y Básica Comunitaria para el ejercicio fiscal 2025.
Al margen un sello con el Escudo Nacional, que dice: Estados Unidos Mexicanos.- Secretaría de Educación Pública.
MARIO MARTÍN DELGADO CARRILLO, Secretario de Educación Pública, con fundamento en los artículos 3o. de la Constitución Política de los Estados Unidos Mexicanos; 38 y 45 de la Ley Orgánica de la Administración Pública Federal; 75 y 77 de la Ley Federal de Presupuesto y Responsabilidad Hacendaria; 1, 3, fracciones XI, XIV, XXII y último párrafo, 22, 24, 28, 29, 34, 37 y Anexos 10, 13, 17, 18 y 26 del Presupuesto de Egresos de la Federación para el ejercicio fiscal 2025; 176 del Reglamento de la Ley Federal de Presupuesto y Responsabilidad Hacendaria; 1, 4 y 5 del Reglamento Interior de la Secretaría de Educación Pública, y
CONSIDERANDO
Que el artículo 77 de la Ley Federal de Presupuesto y Responsabilidad Hacendaria (LFPRH) dispone que la Cámara de Diputados en el Presupuesto de Egresos señalará los programas a través de los cuales se otorguen subsidios, que deberán sujetarse a reglas de operación con el objeto de asegurar que la aplicación de los recursos públicos se realice con eficiencia, eficacia, economía, honradez y transparencia, así como los criterios generales aplicables a las mismas;
Que asimismo, el referido precepto prevé que las dependencias y las entidades, a través de sus respectivas dependencias coordinadoras de sector, serán responsables de emitir las reglas de operación respecto de los programas que inicien su operación en el ejercicio fiscal siguiente, previa autorización presupuestaria de la Secretaría de Hacienda y Crédito Público (SHCP) y dictamen de la Comisión Nacional de Mejora Regulatoria (CONAMER);
Que el artículo 28, primer párrafo del Presupuesto de Egresos de la Federación para el ejercicio fiscal 2025 establece que los programas que deberán sujetarse a reglas de operación son aquéllos señalados en su Anexo 25, además de que el Ejecutivo Federal, por conducto de la SHCP, podrá incluir otros programas que, por razones de su impacto social, deban sujetarse a reglas de operación;
Que en virtud de que el 1 de octubre de 2024 inició una nueva administración de la persona titular del Ejecutivo Federal, en el marco de lo dispuesto en los artículos 43, último párrafo y 77 de la LFPRH, las reglas de operación deberán publicarse en el Diario Oficial de la Federación a más tardar el último día hábil de febrero;
Que respecto del Programa Educación Inicial y Básica Comunitaria la SHCP determinó que se encuentra sujeto a Reglas de Operación y, por ende, cuenta con la autorización presupuestaria de dicha dependencia, así como con el dictamen de la CONAMER, y
Que en cumplimiento de lo anterior, he tenido a bien expedir el siguiente:
ACUERDO NÚMERO 09/02/25 POR EL QUE SE EMITEN LAS REGLAS DE OPERACIÓN DEL PROGRAMA EDUCACIÓN INICIAL Y
BÁSICA COMUNITARIA PARA EL EJERCICIO FISCAL 2025
ÚNICO.- Se emiten las Reglas de Operación del Programa Educación Inicial y Básica Comunitaria para el ejercicio fiscal 2025, las cuales se detallan en el Anexo del presente Acuerdo.
TRANSITORIO
ÚNICO.- El presente Acuerdo entrará en vigor al día siguiente de su publicación en el Diario Oficial de la Federación.
Ciudad de México, 6 de febrero de 2025.- Secretario de Educación Pública, Mario Martín Delgado Carrillo.- Rúbrica.
REGLAS DE OPERACIÓN DEL PROGRAMA EDUCACIÓN INICIAL Y BÁSICA COMUNITARIA PARA EL EJERCICIO FISCAL 2025
ÍNDICE
GLOSARIO
1. INTRODUCCIÓN
2. OBJETIVOS
2.1. General
2.2. Específicos
3. LINEAMIENTOS
3.1. Cobertura
3.2. Población objetivo
3.3. Beneficiarias/os
3.3.1. Requisitos
3.3.2. Procedimiento de selección
3.4. Características de los apoyos (tipo y monto)
3.4.1. Devengos, aplicación y reintegro de los recursos
3.4.1.1. Devengos
3.4.1.2. Aplicación
3.4.1.3. Reintegros
3.5. Derechos, obligaciones y causas de incumplimiento, suspensión, cancelación o reintegro de los recursos
3.6. Participantes
3.6.1. Instancia(s) ejecutora(s)
3.6.2. Instancia(s) normativa(s)
3.7. Coordinación institucional
4. OPERACIÓN
4.1. Proceso
4.2. Ejecución
4.2.1. Avance físico y financiero
4.2.2. Acta de entrega-recepción
4.2.3. Cierre de ejercicio
5. AUDITORÍA, CONTROL Y SEGUIMIENTO
6. EVALUACIÓN
6.1. Interna
6.2. Externa
6.3. Indicadores
7. TRANSPARENCIA
7.1. Difusión
7.2. Contraloría social
8. QUEJAS Y DENUNCIAS
ANEXOS
Anexo 1. Diagrama del Proceso de Educación Comunitaria para el Bienestar
Anexo 2. Trámites, servicios, inspecciones y regulaciones del CONAFE
· Solicitud de un servicio de educación comunitaria
· Solicitud de incorporación de figuras educativas, aspirante a educador comunitario (EC)
Anexo 3. Convenios de Concertación Voluntaria
Anexo 4. Convenio General de Colaboración
Anexo 5. Convenio CONAFE-APEC
GLOSARIO
AEFCM.- Autoridad Educativa Federal en la Ciudad de México.
Agenda 2030 para el Desarrollo Sostenible.- Es un plan de acción a favor de las personas, el planeta y la prosperidad. Tiene por objeto fortalecer la paz universal dentro de un concepto más amplio de la libertad. Se reconoce que la erradicación de la pobreza en todas sus formas y dimensiones, es el mayor desafío a que se enfrenta el mundo y constituye un requisito indispensable para el desarrollo sostenible. El Cuarto Objetivo de la Agenda es garantizar una educación inclusiva, equitativa y de calidad y promover oportunidades de aprendizaje durante toda la vida para todos.
APF.- Administración Pública Federal.
Apoyo económico.- Son las asignaciones en dinero, en especie, o cualquier otro de la partida 44105 "Apoyo a voluntarios que participan en diversos programas federales" que se otorgan a voluntarios que realizan un servicio social (práctica educativa comunitaria) en el CONAFE que, sin ser servidores públicos de acuerdo con el artículo 108 primer párrafo de la Constitución Política de los Estados Unidos Mexicanos (CPEUM), ni estar sujetos a una relación laboral subordinada, coadyuvan de manera temporal en actividades específicas en beneficio de la educación comunitaria para el Bienestar. Entre los voluntarios del CONAFE están los aspirantes a EC, figuras educativas en servicio, ex-figuras educativas y las personas que conforman la APEC. Tales apoyos se utilizan para la implementación y desarrollo de la educación comunitaria para el Bienestar, incluyendo los relativos a los procesos de formación, práctica educativa, comunicación, información y contraloría social y, de ser el caso, para que las figuras educativas continúen sus estudios formales y profesionales de manera paralela o posterior a la práctica. No son subsidios.
Asociación Promotora de Educación Comunitaria (APEC).- Instancia que se constituye y representa a madres y padres de familia, tutores y personas de la comunidad atendida por el CONAFE, que se formaliza a través de un Acta Constitutiva y firman un Convenio de Colaboración con el CONAFE, el cual tiene por objeto promover la participación y toma de decisiones a favor de la educación comunitaria para el Bienestar y la difusión cultural, así como proponer y convenir tareas con las/los educadoras/es comunitarias/os; además de colaborar y contribuir, en la medida de sus posibilidades, en el establecimiento y desarrollo de los servicios educativos.
Autoridades Educativas Locales (AEL).- El Ejecutivo de cada uno de los estados de la Federación, así como a las dependencias o entidades que, en su caso, establezcan para el ejercicio de la función social educativa. Para efecto de las presentes Reglas, quedará incluida la Autoridad Educativa Federal en la Ciudad de México.
Auxiliares didácticos.- Son insumos para el aula, consistentes en un paquete de artículos y materiales de uso común que se destinan a los servicios educativos comunitarios del CONAFE, para apoyar la intervención pedagógica y las actividades académicas de las figuras educativas.
CCS.- Comité de Contraloría Social.
CCT.- Clave de Centro de Trabajo.
Cobertura.- Localidades rurales o indígenas donde se incluyan grupos migrantes, afromexicanos, campamentos agrícolas donde laboran familias jornaleras, circos, albergues para poblaciones en situación migratoria o centros para el cuidado y atención a las mujeres víctimas de violencia así como asentamientos de comunidades indígenas en ciudades que optan por la educación comunitaria para el Bienestar de todas las entidades federativas, sin acceso a servicios escolares cercanos provistos por las AEL.
Comunidad.- Grupo o conjunto de personas que comparten elementos en común, tales como espacio geográfico, lengua, costumbres, valores, intereses, actividades y visión del mundo, así como condiciones sociales y económicas.
Comunidad de Aprendizaje: Comunidades en las que todas y todos aprenden, enseñan y conviven, teniendo como práctica común la Relación Tutora.
CONAFE.- Consejo Nacional de Fomento Educativo.
CONEVAL.- Consejo Nacional de Evaluación de la Política de Desarrollo Social.
Contexto educativo.- Reconocimiento del entorno y condiciones de la comunidad, que incluye mestizos, indígenas, migrantes, circos, jornaleros y grupos en situación de vulnerabilidad, movilidad o residencia temporal donde se desarrolla la educación comunitaria para el Bienestar, así como para los integrantes de las comunidades donde el CONAFE brinda el servicio educativo comunitario, interesadas en aprender y/o enseñar.
Contraloría social.- Mecanismo de transparencia y rendición de cuentas, a través del cual las personas beneficiarias puedan verificar, de manera organizada, el cumplimiento de las metas y la correcta aplicación de los recursos públicos asignados a los programas de desarrollo social.
Convenio.- Acuerdo de voluntades para crear, transferir, modificar o extinguir derechos y obligaciones. Los convenios que suscriba el CONAFE con las figuras educativas y la APEC, se podrán formalizar mediante la firma autógrafa o a través de la firma electrónica establecida por el CONAFE mediante un token, así como firma avanzada de aquellos funcionarios que tengan competencia para ello.
Convenio de concertación voluntaria.- Instrumento jurídico que formaliza el acto de una persona que decide participar en un servicio social (práctica educativa comunitaria) de forma libre y voluntaria, sin coacción, fuerza u obligatoriedad, como educador comunitario en una localidad donde está presente el CONAFE (Anexo 3).
Convenio general de colaboración.- Instrumento jurídico mediante el cual el Poder Ejecutivo Federal, por conducto del CONAFE, acuerda con los gobiernos de las entidades federativas, las bases para llevar a cabo acciones de fomento educativo del cual se pueden derivar convenios específicos (Anexo 4).
Coordinaciones Territoriales para el Servicio Educativo del CONAFE (CT).- Unidades Administrativas que ejecutan y operan la prestación de los servicios educativos comunitarios en las entidades federativas, a través de la administración y ejercicio de los recursos humanos, materiales y financieros, para el desarrollo de las acciones correspondientes a la implementación de los programas derivados de la educación comunitaria para el Bienestar.
Cuidadores (as).- Personas involucradas en la crianza de las niñas y los niños en educación inicial.
DAJ.- Dirección de Asuntos Jurídicos, unidad administrativa adscrita al CONAFE.
DCPD.- Dirección de Cultura, Publicaciones y Difusión, unidad administrativa adscrita al CONAFE.
DECB.- Dirección de Educación Comunitaria para el Bienestar, unidad administrativa adscrita al CONAFE.
DECRETO.- Se refiere al "Decreto por el que se reorganiza el Consejo Nacional de Fomento Educativo (CONAFE)", publicado en el DOF el 18 de marzo de 2016.
DEEGI.- Dirección de Estadística, Evaluación y Gestión Institucional, unidad administrativa adscrita al CONAFE.
DOF.- Diario Oficial de la Federación.
DOT.- Dirección de Operación Territorial, unidad administrativa adscrita al CONAFE.
Educación comunitaria para el Bienestar.- La educación que, a solicitud de las familias, imparte el CONAFE, con el modelo pedagógico basado en la Relación Tutora, la cual responde a las necesidades y características de la población rural, migrante e indígena, en situación de movilidad, vulnerabilidad o residencia temporal. Su implementación y operación se desarrolla por medio de figuras educativas preferentemente de la localidad, estudiantes en servicio social educativo, prácticas profesionales y/o colaboración voluntaria. En menor medida se ofrece a niñas, niños y adolescentes (NNA) indígenas o en albergues residentes de localidades urbanas.
Educador(a) comunitario(a) (EC).- Figura educativa que recibe formación y acompañamiento en el desarrollo de habilidades para la gestión del aprendizaje, enfocado en la práctica educativa comunitaria, mediante el Modelo de Educación Comunitaria que se basa en la práctica de la Relación Tutora. Cuenta con la capacidad para compartir el aprendizaje con NNA, jóvenes, mujeres embarazadas, personas gestantes y adultos, así como para estudiar a profundidad un tema de interés para compartirlo con otros.
Educador(a) comunitario(a) de acompañamiento (ECA).- Figura educativa que apoya y orienta a las/los educadoras/es comunitarias/os de una microrregión en el desarrollo de su práctica educativa en la Relación Tutora. El acompañamiento que brinda es integral y con una perspectiva de atención para NNA, así como de jóvenes y adultos. Se caracteriza por haber vivenciado la práctica de la Relación Tutora como educador/a comunitario/a y por su desempeño académico, es asignado a las funciones de acompañamiento.
Educador(a) comunitario(a) de acompañamiento regional (ECAR).- Figura educativa que forma parte del Colegiado de Aprendizaje Regional, con capacidad demostrada en la práctica tutora y la promoción de comunidades de aprendizaje, que apoya a las/los educadoras/es comunitarias/os de acompañamiento de la microrregión.
Equipamiento para las figuras educativas.- Conjunto de artículos varios y/o prendas de uso personal que el CONAFE proporciona a los EC, ECA y ECAR para apoyar su desempeño como prestadores del servicio social educativo, en la práctica educativa, durante su estancia en la comunidad, así como para identificarse como figuras educativas del CONAFE.
Estudiante.- Persona, en cualquier contexto, que es parte de una comunidad de aprendizaje en el Modelo de Educación Comunitaria para el Bienestar.
Figuras educativas.- Son aquellas personas que, a través de la suscripción de los instrumentos jurídicos respectivos, planean, desarrollan y/o evalúan acciones pedagógicas y/o administrativas contempladas en el objeto de atención del CONAFE, establecidos en el DECRETO conforme al Modelo de Educación Comunitaria para el Bienestar.
Firma electrónica avanzada.- Conjunto de datos y caracteres que permite la identificación del firmante, creada por medios electrónicos bajo el exclusivo control de éste, y la cual produce los mismos efectos jurídicos que la firma autógrafa, conforme la Ley de Firma Electrónica Avanzada.
Formación.- Conjunto de acciones pedagógicas y operativas orientadas a fortalecer las habilidades y competencias de aprender a aprender y aprender a desarrollarse socialmente, indispensables para continuar aprendiendo a lo largo de la vida, a través de la Relación Tutora, en la que se integra lo académico y lo ético, lo intelectual y lo afectivo, lo escolar y lo comunitario. En su incorporación al CONAFE, las figuras educativas viven un momento formativo inicial e intensivo que les habilita para incorporarse a las tareas educativas comunitarias. Durante todo el ciclo escolar continúan con su formación tanto a través del acompañamiento sistemático y pertinente, como de colegiados académicos regionales y microrregionales. Las figuras educativas que sean captadas con posterioridad al inicio del ciclo escolar, recibirán, sin excepción, la formación en la práctica bajo el acompañamiento de la figura de ECA.
Formación paralela.- Continuación de sus estudios formales o capacitación laboral a la que pueden acceder las/los educadoras /es comunitarios, al mismo tiempo a la prestación de su servicio en la práctica educativa.
Grupos sociales en situación de vulnerabilidad. - Aquellos núcleos de población y personas que, por diferentes factores o la combinación de estos, enfrentan situaciones de riesgo o discriminación que les impiden alcanzar mejores niveles de vida y, por lo tanto, requieren de la atención e inversión del Gobierno Federal para lograr su bienestar.
Igualdad de género.- Principio jurídico universal por el que todas las personas, independientemente de su identidad de género, pueden acceder con los mismos derechos, condiciones, posibilidades y oportunidades, al uso, control y beneficios de bienes, servicios y recursos, así como a la toma de decisiones en todos los ámbitos de la vida privada, social, económica, política, cultural y familiar.
INEGI.- Instituto Nacional de Estadística y Geografía.
LDFEFM.- Ley de Disciplina Financiera de las Entidades Federativas y los Municipios
LFPRH.- Ley Federal de Presupuesto y Responsabilidad Hacendaria.
LGDNNA.- Ley General de los Derechos de Niñas, Niños y Adolescentes.
LGE.- Ley General de Educación.
Localidades rurales.- Área geográfica circunscrita a un municipio o demarcación territorial, ocupada por una o más viviendas, las cuales pueden estar habitadas o no. Este lugar es reconocido por un nombre dado por la ley o la costumbre, según clasificación del INEGI en dicha localidad habitan hasta 2,499 personas.
Materiales para el Aula.- Son artículos y materiales para el uso común, de estudiantes y personas que realizan la función educativa de EC en el desarrollo de las actividades del servicio educativo comunitario, indispensables para apoyar los procesos de enseñanza y aprendizaje y la Relación Tutora.
Materiales para figuras educativas.- Manuales, guías, herramientas digitales, propuestas pedagógicas y, en general, documentos impresos o electrónicos que apoyen y orienten los procesos derivados del Modelo de Educación Comunitaria para el Bienestar, que se proporcionan a las figuras educativas para apoyar la realización del servicio social educativo (práctica educativa), la intervención pedagógica y los procesos académicos, de acuerdo con el plan y programas de estudios y el contexto en que participan.
MIR.- Matriz de Indicadores para Resultados. Herramienta de la planeación estratégica que en forma resumida, sencilla y armónica establece con claridad los objetivos del programa presupuestario y su alineación con aquellos de la planeación nacional y sectorial, incorpora los indicadores que miden los objetivos y resultados esperados, identifica los medios para obtener y verificar la información de los indicadores, describe tanto los bienes y servicios a la sociedad como las actividades e insumos para producirlos e incluye supuestos sobre los riesgos y contingencias que pueden afectar el desempeño del programa.
MML.- Metodología de Marco Lógico. Herramienta de la planeación estratégica basada en la estructuración y solución de problemas, que permite organizar de manera sistemática y lógica los objetivos de un programa y sus relaciones de causalidad, identificar y definir los factores externos al programa que pueden influir en el cumplimiento de los objetivos, evaluar el avance en la consecución de los mismos y examinar el desempeño del programa en todas sus etapas. La MML facilita el proceso de conceptualización y diseño de programas, y permite fortalecer la vinculación de la planeación con la programación.
NNA.- Niñas, Niños y Adolescentes.
NNA sin acceso a los servicios brindados por las autoridades educativas locales. - En esta situación se encuentran las NNA de localidades rurales y/o indígenas que por su número reducido (menos de 30) no cuentan con acceso a un servicio educativo, así como las NNA de familias migrantes, circenses o de albergues de indígenas o de mujeres que sufren violencia, independientemente de que estos centros estén ubicados en localidades urbanas. El CONAFE atiende a las NNA de localidades rurales y/o indígenas cuando hay una solicitud de las familias que no puede ser atendida por los sistemas educativos estatales, siempre y cuando el CONAFE cuente con los recursos presupuestales suficientes y se cumpla con los requisitos establecidos para ello.
ODS.- Objetivos de Desarrollo Sostenible. Son los compromisos adoptados por la Asamblea General de la Organización de las Naciones Unidas, tras más de dos años de un intenso proceso de consultas públicas y negociaciones, para guiar las acciones de la comunidad internacional hasta el 2030. Los ODS están formulados para erradicar la pobreza, promover la prosperidad y el bienestar para todas las personas, proteger el medio ambiente y hacer frente al cambio climático a nivel mundial. En su conjunto, los 17 ODS y sus 169 metas, conforman la Agenda 2030 para el Desarrollo Sostenible, son de carácter integrado e indivisible, de alcance mundial y de aplicación universal; tienen en cuenta las diferentes realidades, capacidades y niveles de desarrollo de cada país y respetan tanto sus políticas como prioridades nacionales. El Cuarto Objetivo de la Agenda 2030 de Desarrollo Sostenible es garantizar una educación inclusiva, equitativa y de calidad y promover oportunidades de aprendizaje durante la vida para todos.
OEE.- Órgano Ejecutor Estatal. Unidad administrativa designada por la autoridad educativa estatal que, en coordinación con la CT, y de acuerdo con lo establecido en los convenios que el CONAFE formaliza con los gobiernos estatales, participa en la prestación del servicio de educación comunitaria.
PEF.- Presupuesto de Egresos de la Federación 2025.
Perspectiva de género.- Se refiere a la metodología y los mecanismos que permiten identificar, cuestionar y combatir la discriminación, desigualdad y exclusión de las personas por su identidad de género.
Plan Editorial.- Materiales pedagógicos y literarios, tanto en formato impreso como digital, destinados a figuras educativas, estudiantes y padres de familia, así como a la Asociación Promotora de Educación Comunitaria, que se editan anualmente a fin de apoyar la práctica educativa en los servicios que son atendidos por el CONAFE.
Planeación del servicio educativo comunitario.- Proceso para responder a la demanda educativa que incluye la identificación de las comunidades sin atención, la asignación de las figuras educativas para garantizar las trayectorias continuas personalizadas de las y los estudiantes, así como los materiales necesarios para la operación del Modelo de Educación Comunitaria para el Bienestar.
Polivalencia educativa.- Se refiere a la capacidad de las y los las/los educadoras/es comunitarias/os de brindar, a través de la Relación Tutora, un tema de aprendizaje a cualquier integrante de la comunidad, independientemente de su edad, es decir, que tenga la habilidad para que el mismo tema pueda enseñarse a NNA, jóvenes, personas gestantes o adultos.
Prácticas de crianza.- Son las acciones de cuidado, atención, educación y socialización que hacen madres, padres y/o tutores, así como personas gestantes y/o cuidadoras de manera cotidiana con las niñas y los niños, y que influyen significativamente en sus vidas.
Práctica educativa comunitaria.- Es la actividad de docencia que realizan los EC, los cuales realizan un servicio social educativo. En dicha práctica las/los EC, a través de la pedagogía de la Relación Tutora y la reflexión sobre las prácticas de crianza, favorecen el logro del aprendizaje en bebés, NNA, adultos y personas gestantes.
PRODET.- Programación Detallada Anual. Producto que se obtiene del proceso de identificación de la demanda educativa, el cual implica la integración de un listado final de servicios educativos por municipio y localidad que son atendidos por el CONAFE, así como aquellos propuestos como de nueva creación al inicio de un nuevo ciclo escolar.
Programa.- Se refiere al presente Programa Educación Inicial y Básica Comunitaria, con clave presupuestaria E066.
Reglas de Operación (RO).- Reglas de Operación de los Programas del Sector Educativo sujetos a esta modalidad, conforme al Anexo correspondiente del PEF y aquellas que determine, conforme a sus atribuciones, la Secretaría de Hacienda y Crédito Público.
Relación Tutora o tutoría.- Núcleo pedagógico del Modelo de Educación Comunitaria para el Bienestar desarrollado por el CONAFE, mediante el cual se establece un trato personal, cara a cara, entre quien manifiesta interés de aprender y quien le comparte un conocimiento que domina. Es una relación de diálogo entre iguales, respetuosa, que privilegia el aprendizaje y sigue el ritmo de quien aprende hasta asegurar que adquirió el conocimiento de su interés inicial, reflexiona sobre el proceso de su aprendizaje y expone lo aprendido, lo demuestra, asegura el logro y lo comparte. Es una interacción donde todas las personas aprenden, enseñan y conviven.
RLFPRH.- Reglamento de la Ley Federal de Presupuesto y Responsabilidad Hacendaria.
SABG.- Secretaría Anticorrupción y Buen Gobierno de la APF.
SED o Sistema de Estudios a Docentes.- Opción para que las ex figuras educativas puedan continuar sus estudios en instituciones de nivel medio superior, educación superior o capacitación para el trabajo, con Reconocimiento de Validez Oficial de Estudios (RVOE), en México o en el extranjero. A partir de agosto de 2022, este sistema se encuentra en transición y se ha ido reemplazando gradualmente y tiene previsto su finiquito en el ciclo escolar 2028-2029, a quienes se encuentren bajo el mismo se les brindará el apoyo por el periodo restante comprometido. Es importante mencionar que a partir del ciclo escolar 2022-2023, la continuación de los estudios de las figuras educativas, que no estén en el SED, se realiza a través del Sistema de Formación en la Práctica Educativa Comunitaria (SFPEC).
SEP.- Secretaría de Educación Pública, dependencia de la APF.
Servicio educativo comunitario.- Refiere a la organización y desarrollo de la práctica pedagógica en espacios y tiempos de la comunidad, dirigido a la población de 0 a 2 años 11 meses (educación inicial no escolarizada), y a los NNA que acuden a educación preescolar, primaria y secundaria; así como a toda persona interesada en aprender.
SHCP.- Secretaría de Hacienda y Crédito Público, dependencia de la APF.
SIIINAFE.- Sistema Integral de Información e Infraestructura Nacional para el Fomento Educativo, que concentra la información referente a los servicios, a las figuras educativas y beneficiarios del CONAFE.
SFPEC o Sistema de Formación en la Práctica Educativa Comunitaria.- Se concibe como el mecanismo institucional para la integración, instrumentación y operación de los procesos de captación, formación, permanencia, acompañamiento académico, continuidad de estudios y desarrollo profesional, de las que participan o participaron en la práctica educativa comunitaria como figuras educativas del CONAFE, de manera coherente con los propósitos de la educación comunitaria para el Bienestar y la aspiración para que las comunidades se empoderen y amplíen sus capacidades de autogestión.
TESOFE.- Tesorería de la Federación.
Token.- Certificado alfanumérico único e intransferible creado a partir de la CURP como medio de autenticación digital y de seguridad de las figuras educativas y otros actores participantes en el Modelo de la Educación Comunitaria para el Bienestar, para la firma de los documentos institucionales a través del aplicativo desarrollado por el CONAFE.
UAF.- Unidad de Administración y Finanzas, unidad administrativa adscrita al CONAFE.
Unidades Administrativas. - Direcciones de área y Coordinaciones Territoriales para el Servicio Educativo del CONAFE en las entidades federativas que tienen asignadas funciones y atribuciones de decisión y ejecución para el despacho de los asuntos de su competencia.
Útiles Escolares.- Es un componente de los servicios educativos comunitarios del CONAFE, conformado por un paquete de insumos educativos que se entrega a estudiantes matriculados en los servicios educativos comunitarios del CONAFE, orientados a facilitar la experiencia de enseñanza-aprendizaje, enriquecer las actividades educativas, contribuir a la adquisición de distintas habilidades y motivar a los estudiantes a continuar sus estudios.
1. INTRODUCCIÓN
Marco Normativo y Programático
El artículo 2o. apartados B, párrafos primero y segundo y fracción IV, y C, párrafo primero de la Constitución Política de los Estados Unidos Mexicanos (CPEUM), establece que:
"B. La Federación, las Entidades Federativas, los Municipios y, en su caso, las demarcaciones territoriales de la Ciudad de México, deberán establecer las instituciones y determinar las políticas necesarias que garanticen el ejercicio efectivo de los derechos de los pueblos indígenas y su desarrollo integral, intercultural y sostenible, las cuales deberán ser diseñadas y operadas conjuntamente con ellos.
Para tal efecto, dichas autoridades, tienen la obligación de:
...
IV. Garantizar y fortalecer la educación indígena intercultural y plurilingüe, mediante:
a) La alfabetización y la educación en todos los niveles, gratuita, integral y con pertinencia cultural y lingüística;
b) La formación de profesionales indígenas y la implementación de la educación comunitaria;
e) La definición y desarrollo de programas educativos que reconozcan e impulsen la herencia cultural de los pueblos y comunidades indígenas y su importancia para la Nación; así como la promoción de una relación intercultural de no discriminación y libre de racismo.
...
C. Esta Constitución reconoce a los pueblos y comunidades afromexicanas, cualquiera que sea su autodenominación, como parte de la composición pluricultural de la Nación. Tendrán en lo conducente los derechos señalados en los apartados anteriores de este artículo, a fin de garantizar su desarrollo e inclusión social, en los términos que establezca esta Constitución, así como su libre determinación que se ejercerá en un marco constitucional de autonomía que asegure la unidad nacional.
El artículo 3o. de la CPEUM, en su párrafo primero dispone que "Toda persona tiene derecho a la educación. El Estado, Federación, Estados, Ciudad de México y Municipios impartirá y garantizará la educación inicial, preescolar, primaria, secundaria, media superior y superior. La educación inicial, preescolar, primaria y secundaria conforman la educación básica; ésta y la media superior serán obligatorias".
El artículo 4o. párrafo noveno, de la CPEUM, establece que "En todas las decisiones y actuaciones del Estado se velará y cumplirá con el principio del interés superior de la niñez, garantizando de manera plena sus derechos. Los niños y las niñas tienen derecho a la satisfacción de sus necesidades de alimentación, salud, educación y sano esparcimiento para su desarrollo integral. Este principio deberá guiar el diseño, ejecución, seguimiento y evaluación de las políticas públicas dirigidas a la niñez".
En congruencia con lo anterior, la LGE en su artículo 3o. establece que "El Estado fomentará la participación activa de los educandos, madres y padres de familia o tutores, maestras y maestros, los pueblos indígenas y afromexicanos, así como de los distintos actores involucrados en el proceso educativo y, en general, de todo el Sistema Educativo Nacional, para asegurar que éste extienda sus beneficios a todos los sectores sociales y regiones del país, a fin de contribuir al desarrollo económico, social y cultural de sus habitantes".
En el artículo 14o. de la LGE se establece que "Para el cumplimiento de los fines y criterios de la educación [...], la Secretaría promoverá un Acuerdo Educativo Nacional que considerará las siguientes acciones:
I. Concebir a la escuela como un centro de aprendizaje comunitario en el que se construyen y convergen saberes, se intercambian valores, normas, culturas y formas de convivencia en la comunidad y en la Nación;
II. Reconocer a las niñas, niños, adolescentes, jóvenes y adultos como sujetos de la educación, prioridad del Sistema Educativo Nacional y destinatarios finales de las acciones del Estado en la materia;
III. Revalorizar a las maestras y los maestros como agentes fundamentales del proceso educativo, profesionales de la formación y del aprendizaje con una amplia visión pedagógica;
IV. Dimensionar la prioridad de los planes y programas de estudio en la orientación integral del educando y la necesidad de reflejar los contextos locales y regionales, y
V. Promover la participación de pueblos y comunidades indígenas y afromexicanas en la construcción de los modelos educativos para reconocer la composición pluricultural de la Nación".
El artículo 15o. de la LGE mandata que la educación que imparta el Estado, sus organismos descentralizados y los particulares con autorización o con reconocimiento de validez oficial de estudios, persigue los siguientes fines:
I. Contribuir al desarrollo integral y permanente de los educandos, para que ejerzan de manera plena sus capacidades, a través de la mejora continua del Sistema Educativo Nacional;
II. Promover el respeto irrestricto de la dignidad humana, como valor fundamental e inalterable de la persona y de la sociedad, a partir de una formación humanista que contribuya a la mejor convivencia social en un marco de respeto por los derechos de todas las personas y la integridad de las familias, el aprecio por la diversidad y la corresponsabilidad con el interés general;
III. Inculcar el enfoque de derechos humanos y de igualdad sustantiva, y promover el conocimiento, respeto, disfrute y ejercicio de todos los derechos, con el mismo trato y oportunidades para las personas;
IV. Fomentar el amor a la Patria, el aprecio por sus culturas, el conocimiento de su historia y el compromiso con los valores, símbolos patrios y las instituciones nacionales;
V. Formar a los educandos en la cultura de la paz, el respeto, la tolerancia, los valores democráticos que favorezcan el diálogo constructivo, la solidaridad y la búsqueda de acuerdos que permitan la solución no violenta de conflictos y la convivencia en un marco de respeto a las diferencias;
VI. Propiciar actitudes solidarias en el ámbito internacional, en la independencia y en la justicia para fortalecer el ejercicio de los derechos de todas las personas, el cumplimiento de sus obligaciones y el respeto entre las naciones;
VII. Promover la comprensión, el aprecio, el conocimiento y la enseñanza de la pluralidad étnica, cultural y lingüística de la nación, el diálogo e intercambio intercultural sobre la base de equidad y respeto mutuo; así como la valoración de las tradiciones y particularidades culturales de las diversas regiones del país;
VIII. Inculcar el respeto por la naturaleza, a través de la generación de capacidades y habilidades que aseguren el manejo integral, la conservación y el aprovechamiento de los recursos naturales, el desarrollo sostenible y la resiliencia frente al cambio climático;
IX. Fomentar la honestidad, el civismo y los valores necesarios para transformar la vida pública del país, y
X. Todos aquellos que contribuyan al bienestar y desarrollo del país.
En su artículo 43o. la LGE establece que el Estado impartirá la educación multigrado, la cual se ofrecerá, dentro de un mismo grupo, a estudiantes de diferentes grados académicos, niveles de desarrollo y de conocimientos, en centros educativos en zonas de alta y muy alta marginación y que, para dar cumplimiento a esta disposición, las autoridades educativas, en el ámbito de sus respectivas competencias, llevarán a cabo lo siguiente:
I. Realizar las acciones necesarias para que la educación multigrado cumpla con los fines y criterios de la educación, lo que incluye que cuenten con el personal docente capacitado para lograr el máximo aprendizaje de los educandos y su desarrollo integral;
II. Ofrecer un modelo educativo que garantice la adaptación a las condiciones sociales, culturales, regionales, lingüísticas y de desarrollo en las que se imparte la educación en esta modalidad;
III. Desarrollar competencias en los docentes con la realización de las adecuaciones curriculares que les permitan mejorar su desempeño para el máximo logro de aprendizaje de los educandos, de acuerdo con los grados que atiendan en sus grupos, tomando en cuenta las características de las comunidades y la participación activa de madres y padres de familia o tutores, y;
IV. Promover las condiciones pedagógicas, administrativas, de recursos didácticos, seguridad e infraestructura para la atención educativa en escuelas multigrado a fin de garantizar el ejercicio del derecho a la educación.
En el artículo 76o. de la LGE se prevé que "El Estado generará las condiciones para que las poblaciones indígenas, afromexicanas, comunidades rurales o en condiciones de marginación, así como las personas con discapacidad, ejerzan el derecho a la educación apegándose a criterios de asequibilidad y adaptabilidad".
Finalmente, el artículo 126 de la LGE establece en su primer párrafo que "Las autoridades educativas, fomentarán la participación de los actores sociales involucrados en el proceso de enseñanza aprendizaje, para el logro de una educación democrática, de alcance nacional, inclusiva, intercultural, integral y plurilingüe que propicie el máximo logro de aprendizaje de los educandos, para el desarrollo de su pensamiento crítico, el fortalecimiento de los lazos entre escuela y comunidad".
Con el propósito de contar con un marco de referencia que permita identificar las acciones que coadyuven al cumplimiento de los ODS de la Agenda 2030 para el Desarrollo Sostenible, el Programa se vincula a los siguientes objetivos y metas:
Objetivo 4: Garantizar una educación inclusiva, equitativa y de calidad y promover oportunidades de aprendizaje durante toda la vida para todos.
Meta: 4.1: Para 2030, velar por que todas las niñas y todos los niños terminen los ciclos de la enseñanza primaria y secundaria, que ha de ser gratuita, equitativa y de calidad y producir resultados escolares pertinentes y eficaces.
Meta 4.2: Para 2030, velar por que todas las niñas y todos los niños tengan acceso a servicios de atención y desarrollo en la primera infancia y a una enseñanza preescolar de calidad, a fin de que estén preparados para la enseñanza primaria.
Meta 4.5: Para 2030, eliminar las disparidades de género en la educación y garantizar el acceso en condiciones de igualdad de las personas vulnerables, incluidas las personas con discapacidad, los pueblos indígenas y los niños en situaciones de vulnerabilidad a todos los niveles de enseñanza y la formación profesional.
Objetivo 5: Lograr la igualdad entre los géneros y empoderar a todas las mujeres y las niñas.
Meta 5.5: Velar por la participación plena y efectiva de las mujeres y la igualdad de oportunidades de liderazgo a todos los niveles de la adopción de decisiones en la vida política, económica y pública.
Antecedentes
Debido a la necesidad de ampliar y garantizar las oportunidades de acceso a la educación primaria a las niñas y niños que vivían en las pequeñas localidades rurales, el Gobierno Federal crea en 1971 al CONAFE, como un organismo descentralizado de la APF, con personalidad jurídica y patrimonio propios. Así, en 1973 se emprende el Programa de Cursos Comunitarios con Educación Primaria en el estado de Guerrero, y cinco años después se generaliza en 31 entidades y en forma intermitente y ocasional en el entonces Distrito Federal ahora Ciudad de México. En el ciclo escolar 1981-1982, el CONAFE agrega el servicio de educación preescolar; en 1992 el Programa para el Desarrollo de la Educación Inicial no Escolarizada y en 1997 el servicio de postprimaria o secundaria comunitaria.
El Modelo de Educación Comunitaria comprende la educación inicial no escolarizada dirigida a atender niñas y niños de cero a 3 años 11 meses, a través de sus madres, padres, tutores o personas gestantes, y los niveles educativos escolarizados de preescolar, primaria y secundaria los cuales certifica. Además, apoya la alfabetización de jóvenes y adultos y abarca los intereses de aprendizaje de contenidos y saberes comunitarios.
La Educación Comunitaria del CONAFE se diferencia sustancialmente de los servicios educativos a cargo de los sistemas educativos estatales y del gobierno federal en la Ciudad de México en términos organizacionales, administrativos y pedagógicos. Mientras estos servicios regulares requieren un mínimo de estudiantes (29) para dotarlos de un profesional de la docencia y una escuela, cuyo mantenimiento y pago de servicios de operación son absorbidos por dichos sistemas educativos, el CONAFE atiende a NNA excluidos por estas disposiciones administrativas y que no tienen acceso a escuelas cercanas. El CONAFE no contrata profesionales de la educación como docentes ni tiene inmuebles propios como escuelas, sino que se apoya en personas voluntarias (figuras educativas), mayormente jóvenes con educación media superior, a quienes les da formación inicial e intensiva y les habilita para estar frente a grupos multigrado y multinivel. Los espacios escolares que utiliza son provistos por las comunidades, usualmente pequeñas comunidades rurales, las cuales además se hacen corresponsables de la Educación Comunitaria brindando alojamiento y alimentación a las/los educadoras/es comunitarias/os cuando estos no son de la localidad.
El enfoque pedagógico en los sistemas educativos estatales se ha basado en la exposición del docente frente a sus estudiantes, sin importar los niveles de aprendizaje y rezago que tengan, mientras que, a partir del 2022, el CONAFE ha retomado la Relación Tutora como núcleo pedagógico de su modelo educativo por su probada efectividad en los procesos de aprendizaje.
En contraste con el tipo mayoritario de las escuelas públicas de educación preescolar, primaria y secundaria (denominadas regulares) de los sistemas educativos estatales que están diseñadas para contar con un maestro por grado, los servicios educativos del CONAFE tienen un educador comunitario que atiende a la comunidad en su conjunto.
De forma natural, el CONAFE ha ampliado su cobertura a otras subpoblaciones de niñas y niños que no son atendidos por los sistemas educativos estatales y que demandan atención educativa, como lo son los miembros de familias jornaleras, indígenas, afromexicanas, de familias circenses o de quienes residen en albergues para migrantes o para mujeres que sufren de violencia.
Del mismo modo, en las comunidades donde el CONAFE ya brinda servicios no excluye de su atención a adolescentes que carecen de la educación básica y apoya a los miembros de la comunidad que desean continuar su formación.
Desde el ciclo escolar 2021-2022 se promovió la autogestión educativa en las comunidades, promoviendo la elaboración de contenidos educativos locales, proyectos comunitarios y la participación constante de la APEC en las decisiones educativas de la localidad. Adicionalmente, desde el ciclo escolar 2022-2023 se ha propuesto formar y capacitar a las APEC para que apoyen en la gestión de los servicios educativos en cada comunidad.
Al cierre del ciclo escolar 2023-2024, se atendieron alrededor de 510 mil NNA en todo el país, de los cuales 198,272 fueron niñas y niños menores de 3 años 11 meses en educación inicial con el apoyo de más de 19 mil jóvenes, educadoras/es comunitarias/os, en 21,934 servicios y mediante la participación activa de personas gestantes, figuras educativas madres, padres, tutores y personas cuidadoras. Las/los educadoras/es comunitarias/os contaron con el acompañamiento de 2,690 figuras educativas. El resto de las y los estudiantes, poco más de 312 mil niñas, niños y adolescentes cursaron la educación preescolar, primaria o secundaria. Los servicios son multigrado y algunos multinivel, atendidos por más de 34 mil educadoras/es comunitarias/os. El total de figuras educativas en estos tres niveles educativos fue de más de 39 mil para la operación de casi 35 mil servicios.
Para la prestación de todos los servicios educativos se contó con la participación de más de 58 mil figuras educativas, 88% de estas frente a grupo (Educadoras /es Comunitarias /os) y el 12% destinado al acompañamiento de las/los educadoras/es comunitarias/os.
Para enfrentar el reto de atender a la población descrita se impulsa la práctica pedagógica de la Relación Tutora, la cual es flexible, permite una atención escolarizada y no escolarizada, se adapta a los distintos avances escolares de las y los estudiantes en sus contextos particulares, en lo que se ubica la población rural e indígena o grupos en situación de movilidad, residencia temporal o vulnerabilidad.
Perspectiva de atención educativa
El CONAFE implementa un Modelo de Educación Comunitaria como un subsistema del Sistema Educativo Nacional que imparte educación obligatoria, universal, inclusiva, pública, gratuita y laica. Promueve la prestación de servicios educativos con equidad e inclusión a través de educadoras/es comunitarias/os que no están incorporados al Sistema para la Carrera de Maestras y Maestros ni tienen una relación contractual, sino que atienden en las comunidades del país a cualquier persona con el interés de aprender, con una orientación integral en el marco de la Nueva Escuela Mexicana (NEM).
La visión de atención educativa del CONAFE es la comunidad, por ello transita de un modelo basado en la prestación de servicios educativos, de inicial a secundaria, a un modelo de atención educativa más amplia, incluyente y flexible, que busca la inclusión de todas las personas que forman parte de la comunidad con interés de aprender, integrando comunidades de aprendizaje en cada localidad y en red con otras localidades, favoreciendo el aprendizaje a lo largo de toda la vida. Como lo ha establecido la investigación educativa, la participación de las madres y padres en la educación de sus hijas e hijos es benéfica. Es de esperarse que el involucramiento de la comunidad generará un ambiente que propiciará el interés por aprender, para el cumplimiento de los objetivos del CONAFE y del derecho a la educación.
Una intención de la educación comunitaria es alentar la capacidad de gestión de las comunidades para impulsar su desarrollo autónomo, teniendo como herramienta fundamental la educación. Una de las vías para alcanzar esto es que las comunidades tengan la opción de proponer como educador /a comunitario /a, a uno de sus integrantes.
El nuevo modelo se sustenta en dos rasgos distintivos de las localidades donde opera el CONAFE: el arraigo comunitario y el sentido de pertenencia del servicio educativo a la comunidad. El arraigo va más allá de la permanencia en la localidad, porque recoge el conocimiento, las prácticas sociales y los elementos culturales que identifican y hacen pertenecer a una comunidad; en tanto el sentido de apropiación del servicio de Educación Comunitaria genera un vínculo que cohesiona social y culturalmente a un colectivo en un territorio determinado.
El servicio que ofrece el CONAFE, desde el periodo de gestación a la primera infancia (que comprende la educación inicial y preescolar), se brinda mediante procesos reflexivos con madres, mujeres embarazadas, padres y/o cuidadores en torno a sus acciones de crianza, a fin de propiciar interacciones entre personas adultas, niñas y niños para favorecer el desarrollo integral y el ejercicio de sus derechos.
La atención a la primera infancia en el CONAFE tiene como objetivo favorecer el desarrollo integral de las niñas y los niños, mediante el enriquecimiento de las prácticas de crianza de sus familias, agentes educativos y otros miembros de la comunidad, que intervienen en su entorno, a través de sesiones, visitas domiciliarias, estrategias de difusión y divulgación, así como de materiales educativos, con apego y respeto a la diversidad cultural y de género que existe en las comunidades que son atendidas.
En este sentido, el arraigo de las figuras educativas del CONAFE y su involucramiento en las actividades extraescolares permite una mayor participación y compromiso de las APEC en la vida educativa, además de que favorece un mejor conocimiento del contexto para la vinculación del currículo con temas locales.
Bajo este marco conceptual, el CONAFE se encuentra en un proceso de transformación con la implementación del Modelo de Educación Comunitaria, el cual tiene definido para su instrumentación lo siguiente:
a. Impulsar una perspectiva de la educación comunitaria que incorpore a todas aquellas personas con interés de aprender y enseñar;
b. Promover una pedagogía basada en el diálogo y la Relación Tutora;
c. Ampliar formas de organización escolar con flexibilidad en el uso del tiempo y el espacio educativo;
d. Fortalecer, a través del SFPEC, las trayectorias académicas de las figuras educativas que participan para apoyar la realización del servicio social educativo (práctica educativa) en el CONAFE, así como los procesos asociados a su captación, formación, permanencia, acompañamiento académico, continuidad de estudios y desarrollo profesional;
e. Consolidar la estructura de acompañamiento de todos los servicios de educación básica comunitaria;
f. Implementar un enfoque de evaluación formativa de y para los aprendizajes y desarrollo de habilidades;
g. Fortalecer y potenciar el trabajo territorial en las comunidades atendidas por el CONAFE a través de la vinculación con programas estratégicos gubernamentales, dependencias públicas, instituciones académicas, asociaciones civiles, fundaciones e iniciativas privadas;
h. Promover un modelo de gestión institucional que responda en la operación y funcionamiento a los objetivos de la educación comunitaria;
i. Impulsar la conectividad y el acceso a nuevas tecnologías para el aprendizaje, para apoyar el trabajo académico de las figuras educativas, el control escolar y la autogestión de las APEC;
j. Gestionar convenios de colaboración y/o específico con otras instituciones públicas y privadas que ayuden a lograr los objetivos educativos a cargo del CONAFE.
De conformidad con lo dispuesto en el artículo 179 del RLFPyRH, se verificó que el Programa objeto de las presentes Reglas de Operación (RO) no se contrapone, afecta ni presenta duplicidades con otros programas y acciones del Gobierno Federal, en cuanto a su diseño, beneficios, apoyos otorgados y población objetivo, así como que se cumplen las disposiciones aplicables.
2. OBJETIVOS
2.1. General
Brindar servicios educativos a niñas, niños y adolescentes (NNA) de las comunidades rurales susceptibles de atención por parte del CONAFE, cuyas familias solicitan el servicio educativo y aceptan su corresponsabilidad, con un modelo educativo apropiado.
2.2. Específicos
a. Atender la demanda de servicios educativos comunitarios que solicitan las familias de NNA sin acceso a los servicios educativos otorgados por los sistemas regulares para garantizar una educación pertinente basada en el diálogo y la colaboración.
b. Establecer servicios educativos comunitarios en localidades con baja matrícula y no atendidos por los sistemas educativos regulares; migrantes nacionales e internacionales; grupos en situación de movilidad, residencia temporal o vulnerabilidad.
c. Brindar el servicio de educación inicial comunitario a mujeres embarazadas y personas gestantes, personas cuidadoras, así como a las madres y padres de niñas y niños menores de 0 a 2 años 11 meses. En caso de que las familias con menores de 3 años 11 meses soliciten el servicio el CONAFE lo brindará.
d. Asegurar la captación y acompañamiento académico de figuras educativas, en los Servicios de la educación comunitaria para el Bienestar, con el apoyo de las APEC.
e. Implementar el sistema de formación en la práctica educativa comunitaria para impulsar la formación y el desarrollo de los perfiles polivalentes de las figuras educativas en condiciones de atender a toda la población interesada en aprender, sin importar el nivel educativo.
f. Fortalecer la participación y corresponsabilidad de las APEC en las comunidades para el desarrollo de la educación comunitaria para el Bienestar en beneficio de toda la comunidad.
3. LINEAMIENTOS
3.1. Cobertura
Localidades rurales o indígenas donde se incluyan grupos migrantes, afromexicanos, campamentos agrícolas donde laboran familias jornaleras, circos, albergues para poblaciones en situación migratoria o centros para el cuidado y atención a mujeres víctimas de violencia, así como asentamientos en ciudades que optan por la educación comunitaria para el Bienestar de todas las entidades federativas o localidades sin acceso a servicios escolares cercanos provistos por las AEL.
3.2. Población objetivo
Niñas, niños y adolescentes de las comunidades rurales susceptibles de atención por parte del CONAFE cuyas familias solicitan el servicio educativo y aceptan su corresponsabilidad, concluyen cada uno de los niveles de educación básica comunitaria con un modelo educativo apropiado.
Se entiende por comunidades rurales susceptibles de atención por parte del CONAFE aquellas que presentan matrículas reducidas, o que presenten una situación complicada de movilidad para tener acceso al sistema educativo regular.
Se entiende por modelo educativo apropiado aquel que brinda la posibilidad de que una persona independientemente de su edad o contexto socioeconómico pueda ejercer su derecho a aprender y enseñar. El Modelo pedagógico de la Educación Comunitaria para el Bienestar tiene la flexibilidad necesaria para establecer una relación respetuosa de diálogo entre iguales, que privilegia el aprendizaje y se adapta al ritmo de quien aprende.
Bajo el mandato constitucional de los artículos Segundo, Tercero y Cuarto de la CPEUM, de garantizar acceso a la educación y la directriz de la Ley General de la Educación que establece en su artículo 5 que "Toda persona tiene derecho a la educación, el cual es un medio para adquirir, actualizar, completar y ampliar sus conocimientos, capacidades, habilidades y aptitudes que le permitan alcanzar su desarrollo personal y profesional; como consecuencia de ello, contribuir a su bienestar, a la transformación y el mejoramiento de la sociedad de la que forma parte", de este modo no se puede negar la atención educativa a NNA que por diversas circunstancias son excluidos de la atención educativa regular en localidades urbanas o integrantes de las comunidades que soliciten su participación en las redes de tutoría del CONAFE con el fin de promover el bienestar comunitario. Estos casos serán tratados como casos de excepción.
3.3. Beneficiarias /os
NNA de las comunidades rurales susceptibles de atención por parte del CONAFE, así como aquellas personas que forman parte de las comunidades de aprendizaje del CONAFE como son madres, padres, cuidadores, mujeres embarazadas y personas gestantes.
3.3.1. Requisitos
Para que las personas habitantes de las comunidades con NNA, mujeres embarazadas, personas gestantes, personas cuidadoras, madres y padres de niñas, niños y adolescentes, susceptibles de atención en cualquier nivel de educación básica detectadas en estudios de gabinete o campo, puedan obtener el beneficio de los servicios educativos comunitarios que brinda el CONAFE, deberán solicitarlo por escrito de acuerdo con el procedimiento de selección descrito en la sección 3.3.2.
Asimismo en el caso de autoridades comunales o municipales, o cualquier otra instancia gubernamental, deberá presentar una solicitud mediante escrito libre para la instalación o reapertura de un servicio educativo comunitario, o capturarla en línea en la página https://cnfsiiinafe.conafe.gob.mx/SolicitudServicios dirigida a la Coordinación Territorial para el Servicio Educativo del CONAFE en la Entidad Federativa donde se ubica la localidad, con los siguientes datos:
1. Nombre de la localidad, campamento de jornaleros migrantes, circense o albergue indígena.
2. Municipio o demarcación territorial para la Ciudad de México, número de habitantes y de beneficiarios potenciales.
3. Especificar el tipo o tipos de servicio requeridos (inicial, preescolar, primaria y/o secundaria).
4. Proporcionar un croquis o mapa de referencia geográfica.
El procedimiento de solicitud es gratuito y puede efectuarse durante todo el año.
La solicitud puede entregarse directamente en la CT de lunes a viernes (días hábiles) de 9:00 a 15:00 horas, o mediante correo electrónico, el cual se puede consultar, así como las direcciones de cada CT en: https://www.gob.mx/conafe/acciones-y-programas/coordinaciones-territoriales-para-el-servicio-educativo-del-conafe-en-las-entidades-federativas?state=published
El plazo máximo para dar respuesta a la solicitud es de tres meses, contados a partir de la recepción completa de ésta. Si se requiere más información por parte de la CT, la persona solicitante tendrá 15 días hábiles para entregarla. La CT será la responsable de entregar la respuesta por escrito en el domicilio del solicitante o a través del correo electrónico que éste indique.
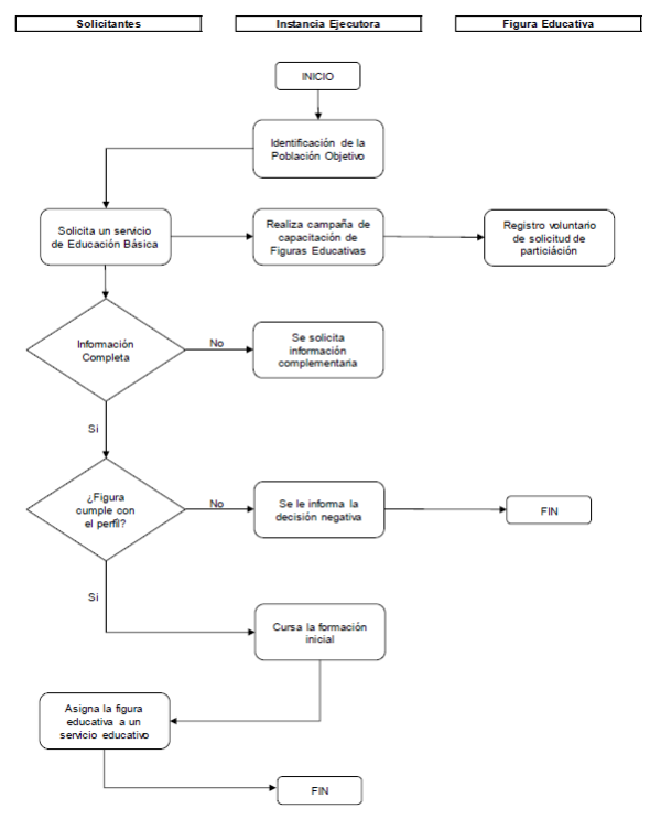
3.3.2. Procedimiento de selección
Servicios de Educación Comunitaria
| Procedimiento para la selección de la población beneficiaria |
| Etapa | Actividad | Responsable |
| 1.-Identificación de la población potencial | Se analizan las bases poblacionales y educativas a nivel de localidad, esto permite identificar las poblaciones en las áreas rurales e indígenas sin acceso a los servicios educativos convencionales para integrar la PRODET. Asimismo, se incorporan las familias en condiciones de vulnerabilidad que requieran el servicio. | DOT y CT |
| 2.-Entrega de solicitud | Solicitar directamente a la CT o capturar la solicitud en línea en la página gubernamental https://cnfsiiinafe.conafe.gob.mx/solicitudservicios, para la instalación o reapertura de un servicio educativo. Ello verificando el cumplimiento de los requisitos descritos en el numeral 3.2 "Población objetivo" y Anexo 2 Solicitud de un servicio de educación comunitaria para el Bienestar. | Habitantes de la comunidad, autoridades comunales o municipales, en su caso el OEE o cualquier otra instancia gubernamental. |
| 3.-Análisis y atención | Integración del expediente y de acuerdo con la disponibilidad de meta, se captura el servicio en el módulo de Organización del servicio educativo de SIIINAFE, en caso de no disponer de meta de educadoras/es comunitarios/os, se solicita la ampliación a la DOT. Para los casos en donde no se cumple el numeral 3.2 de las presentes Reglas de Operación, se envía a la DOT para su dictaminación. | DOT y CT |
| 4.-Dictaminación | Análisis y dictaminación de la solicitud en comento, tomando en consideración el Anexo 2 y dar a conocer a la CT la resolución, aplica para la población de áreas rurales e indígenas que no tienen acceso a un servicio educativo cercano, a donde puedan acudir las NNA y que implican situaciones de riesgo. | DOT |
| 5.-Respuesta al solicitante | Comunicar por escrito a la persona interesada la respuesta emitida por la CT y/o la DOT en el caso de la Ciudad de México; para los casos favorables, indicar a partir de qué fecha se proporcionará el servicio solicitado, en un plazo de tres meses. | CT |
| 6.-Registro del servicio en el catálogo de Centros de Trabajo | Para los servicios educativos de preescolar, primaria y secundaria, gestionar la asignación de la clave del centro de trabajo CCT, ante la autoridad educativa estatal, AEFCM y para los servicios de educación inicial, al momento de capturar en el SIIINAFE, se le asignará una CCT de control interno. | CT |
| 7.-Instalación del servicio | Ver el apartado 4.1 Proceso: Instalación de Servicios Educativos. | CT, ECA y ECAR |
Cuando las/los beneficiarias /os sean personas físicas, la participación de mujeres y hombres en la solicitud y elegibilidad de los apoyos que proporciona el presente Programa, será en igualdad de condiciones y oportunidades, por lo que, ser mujer u hombre no será motivo de restricción para la participación y elegibilidad en la obtención de los apoyos.
A fin de incluir la perspectiva de género a través de acciones afirmativas, medidas de nivelación, medidas de inclusión, principio de paridad, entre otros proyectos y acciones, que permitan reducir las brechas de género y garantizar el cumplimiento de los objetivos de la política nacional para la igualdad entre mujeres y hombres que eliminen los obstáculos que dificultan la igualdad efectiva entre mujeres y hombres en el ámbito educativo, se debe realizar la medición de los impactos o resultados del programa de subsidios de forma diferenciada entre mujeres y hombres y atender lo establecido en el acuerdo por el que se emiten los Lineamientos para incorporar la perspectiva de género en las Reglas de Operación de los programas presupuestarios federales:
https://www.dof.gob.mx/nota_detalle.php?codigo=5442919&fecha=29/06/2016.
Solo podrán exigirse los datos y documentos estrictamente necesarios para tramitar la solicitud y acreditar si la/el potencial beneficiaria/o cumple con los criterios de elegibilidad.
El Programa adoptará, en lo procedente, el modelo de estructura de datos del domicilio geográfico establecido en el "Acuerdo por el que se aprueba la Norma Técnica sobre Domicilios Geográficos", emitido por el Instituto Nacional de Estadística y Geografía, publicado en el DOF el 12 de noviembre de 2010.
Los componentes que integran el modelo de estructura de datos del domicilio geográfico son:
| COMPONENTE |
| ESPACIALES | DE REFERENCIA | GEOESTADÍSTICOS |
| Vialidad | No. Exterior | Área Geoestadística Estatal o de la Ciudad de México |
| Carretera | No. Interior | Área Geoestadística Municipal o Demarcación Territorial de la Ciudad de México |
| Camino | Asentamiento Humano | Localidad |
| | Código Postal | |
| | Descripción de ubicación | |
3.4. Características de los apoyos (tipo y monto)
El presupuesto autorizado al Programa en el Presupuesto de Egresos de la Federación para el ejercicio fiscal 2025, se ubica en los capítulos de gasto 1000, 2000, 3000 y 4000 este último, en la Partida 44105 "Apoyo a voluntarios que participan en diversos programas federales". A través de esta partida se otorgan apoyos económicos a las figuras educativas que realizan un servicio social (práctica educativa comunitaria) en el CONAFE, que brindan sin entrañar relación contractual alguna como lo establece el Clasificador por objeto del gasto para la APF. El CONAFE otorga un apoyo a las figuras educativas que participan como voluntarios en sus servicios educativos sin ser servidores públicos, ni estar sujetas a una relación laboral subordinada ni tampoco constituir un subsidio.
Los subsidios son las asignaciones de recursos federales previstas en el Presupuesto de Egresos de la Federación que, a través de las dependencias y entidades, se otorgan a los diferentes sectores de la sociedad, a los gobiernos de las entidades federativas y, en su caso, los municipios para fomentar el desarrollo de actividades sociales o económicas prioritarias de interés general.
El otorgamiento de los subsidios y/o apoyos previstos con cargo al presente Programa deberá sujetarse a lo dispuesto en los artículos 74 al 79 de la LFPRH; y, 174 al 181 de su Reglamento, así como a lo previsto en las presentes RO.
Los convenios que, en su caso, se suscriban con las entidades federativas, con el propósito de formalizar el otorgamiento de subsidios y/o apoyos con cargo a este Programa, no tendrán el carácter de convenio de coordinación para transferir recursos del presupuesto de la SEP a los gobiernos de las entidades federativas o, en su caso, municipios con el propósito de descentralizar o reasignar la ejecución de funciones, programas o proyectos federales o, en su caso, recursos humanos y materiales a que hace referencia los artículos 82 y 83 de la LFPRH, en correlación con los artículos 223 y 224 del RLFPRH.
Los subsidios y/o apoyos que se otorguen tendrán la temporalidad y características que se autoricen en el marco de las presentes RO. Los subsidios se considerarán devengados de acuerdo con los criterios señalados en el numeral 3.4.1.1 "Devengos".
Adicionalmente a los recursos públicos asignados, el CONAFE podrá allegarse de recursos complementarios provenientes de instituciones gubernamentales y no gubernamentales, para el impulso y cumplimiento de su objeto.
Apoyos para la población potencial, objetivo y beneficiaria, de acuerdo con el Modelo de educación comunitaria para el Bienestar, la actividad de la Relación Tutora y el desarrollo de los servicios educativos comunitarios del CONAFE
| Tipo de apoyo | Población objetivo | Monto o porcentaje | Periodicidad |
| Auxiliares didácticos. | Servicios educativos comunitarios, NNA matriculados, madres, padres, mujeres embarazadas, personas gestantes, tutores, personas cuidadoras. | Monto asignado de conformidad a la proyección de los estudiantes de los servicios educativos, establecidos en la PRODET y de acuerdo con la disponibilidad presupuestal. | Cada ciclo escolar. |
| Material para el aula. | Servicios educativos comunitarios, NNA matriculados, y madres, padres, mujeres embarazadas, personas gestantes, tutores, personas cuidadoras. | Monto asignado de conformidad a la proyección de estudiantes de los servicios educativos, establecidos en la PRODET y de acuerdo con la disponibilidad presupuestal. | Cada ciclo escolar. |
| Útiles escolares. | NNA matriculados en los servicios educativos comunitarios. | Monto asignado de conformidad a la proyección de estudiantes de los servicios educativos, establecidos en la PRODET y de acuerdo con la disponibilidad presupuestal. | Cada ciclo escolar. |
| Plan editorial. | Figuras educativas, NNA, servicios educativos y APEC. | Monto asignado de conformidad con la proyección de Figuras educativas, NNA, Servicios Educativos y APEC establecidos en la PRODET y de acuerdo con la disponibilidad presupuestal. | Cada ciclo escolar. |
| Apoyos económicos para la gestión, operación del servicio y formación voluntaria. | Servicios educativos comunitarios, APEC, CCS. | Monto asignado de conformidad a la proyección de servicios educativos, estudiantes a atender establecidos en la PRODET y a la disponibilidad presupuestal, así como de conformidad a lo establecido en los Lineamientos Generales que Regulan la Operación y Funcionamiento del Sistema de Formación en la Práctica Educativa Comunitaria* o el documento que para tal efecto genere el CONAFE. | Cada ciclo escolar. |
*Se podrá consultar los Lineamientos Generales que Regulan la Operación y Funcionamiento del Sistema de Formación en la Práctica Educativa Comunitaria en la Normateca Interna del CONAFE: https://cnfsiiinafe.conafe.gob.mx/normateca/hnormatividad.aspx
Apoyos para Figuras Educativas
| Tipo de apoyo | Figuras Educativas | Monto o porcentaje | Periodicidad |
| Apoyos económicos para la práctica educativa comunitaria. | Dirigido a las/los EC, ECA y ECAR. | Recurso en dinero dirigido a las/los EC, ECA y ECAR que han sido propuestas por la comunidad y seleccionadas por el CONAFE, que participan de manera voluntaria y temporal en los procesos de planeación, operación y ejecución de los servicios del modelo de educación comunitaria para el Bienestar. | Cada ciclo escolar. |
| Apoyo para la conectividad. | Dirigido a las/los EC, ECA y ECAR. | Recurso en dinero dirigido a las/los EC, ECA y ECAR para conectividad. | Cada ciclo escolar Se entregará un apoyo único anual. |
| Apoyo para la formación. | Dirigido a las/los EC, ECA y ECAR. | Recurso en dinero dirigido a las/los EC, ECA y ECAR para la Formación. | Cada ciclo escolar, de acuerdo con el calendario de formación que establezca la DECB. |
| Apoyo de fin de año. | Dirigido a las/los EC, ECA y ECAR. | Recurso en dinero dirigido a las/los EC, ECA y ECAR para el apoyo de fin de año. | Una vez al año, en diciembre, de acuerdo con la disponibilidad presupuestal. |
| Apoyo para la continuidad de estudios. | Dirigido a las/los EC, ECA y ECAR en servicio y ex figuras educativas del SED. | Recurso en dinero dirigido a las/los EC, ECA y ECAR para la continuidad de sus estudios durante o a la conclusión de la práctica educativa. | Todos los usuarios podrán recibir el apoyo complementario para continuidad de estudios, de manera paralela hasta por 48 meses o bajo los criterios establecidos en los Lineamientos. |
| Movilidad, hospedaje y alimentos para la formación. | Dirigido a las/los EC, ECA y ECAR. | Recurso en dinero dirigido a las/los EC, ECA y ECAR para movilidad y alimentación para la formación. | Cada ciclo escolar Se asignará de acuerdo con el calendario de formación establecido por la DECB y la organización de los Colegiados de Aprendizaje Microrregionales y Regionales. |
| Equipamiento para las figuras educativas. | Dirigido a las/los EC, ECA y ECAR. | Recurso en especie a las/los EC, ECA y ECAR para realizar su práctica educativa. | Cada ciclo escolar |
| Materiales para Figuras Educativas | Dirigido a las/los EC, ECA y ECAR. | Recursos en especie a las/los EC, ECA y ECAR para realizar su práctica educativa. | Cada ciclo escolar |
| Apoyo económico para la atención médico-quirúrgica, farmacéutica y hospitalaria. | Dirigido a las/los EC, ECA y ECAR. | Recurso en dinero. | Cada ciclo escolar cuando el EC, ECA y ECAR tenga un accidente o situación de enfermedad o incapacidad total permanente durante la etapa de formación inicial, la práctica educativa comunitaria. Este apoyo será proporcionado únicamente en las comunidades donde no opere el programa IMSS- Bienestar. |
| Apoyo a beneficiarios de la figura educativa por su fallecimiento. | Dirigido a las/los EC, ECA y ECAR y ex figuras en el SED. | Recurso en dinero para apoyo a familiares establecidos como beneficiarios por fallecimiento de las/los EC, ECA y ECAR. | Este apoyo se otorgará por única ocasión si se encuentra en el proceso de formación, la práctica educativa comunitaria y/o como usuario para la continuidad de estudios. |
Estos apoyos estarán sujetos de acuerdo con lo establecido en los Lineamientos que regulan la operación y funcionamiento del sistema de formación en la práctica educativa comunitaria vigentes que se podrán consultar en: https://cnfsiiinafe.conafe.gob.mx/normateca/habrearchivo.aspx?312 y a las disponibilidades presupuestales del CONAFE.
El CONAFE, de acuerdo con la disponibilidad presupuestal, destinará recursos para otorgar un apoyo económico mensual a aquellas personas que fungen como figuras educativas, en su carácter de voluntarios y sin que esto implique una relación de carácter laboral, con la finalidad de apoyar su manutención y gastos menores durante la realización del servicio social (práctica educativa comunitaria) en el CONAFE, gastos para trasladarse, hospedarse y alimentarse a las sedes de formación, así como para la entrega de materiales y equipamiento para su desempeño cotidiano en su estancia en la comunidad, e identificarse como educadoras/os comunitarias/as del CONAFE.
Adicionalmente, en caso de decidir ser usuarios del SFPEC, podrán recibir los apoyos respectivos, para fortalecer su desempeño en la práctica educativa y la Relación Tutora, permitiendo con ello un nuevo enfoque de trayectorias de las figuras educativas fomentando en ellas su desarrollo profesional hacia perfiles polivalentes, lo anterior de acuerdo con la disponibilidad presupuestal.
Asimismo, se podrán otorgar apoyos adicionales y/o parciales a los arriba señalados para el desarrollo y participación en proyectos de innovación o piloto, orientados a fortalecer o complementar los distintos procesos de organización de las nuevas formas de gestión del aprendizaje que incorpore esquemas flexibles del uso del tiempo destinado a proceso de enseñanza-aprendizaje y los espacios educativos comunitarios, del Modelo de Educación Comunitaria para el Bienestar o de la Relación Tutora así como para la formación y el aprendizaje de los integrantes de la comunidad, impulsando prácticas de evaluación formativa de y para el aprendizaje y desarrollo de habilidades, destrezas, actividades académicas, aptitudes, herramientas tecnológicas, culturales, deportivas, locales, estatales o nacionales, en casos excepcionales o emergentes que pongan en riesgo la permanencia o conclusión de los trayectos educativos y para las necesidades en la operación de los servicios educativos comunitarios del CONAFE con base en el Modelo de Educación Comunitaria para el Bienestar, las estrategias para la Relación Tutora o líneas de política que operen, siempre y cuando exista la suficiencia presupuestaria.
Respecto al subsidio directo TG 1, en ningún caso estos recursos se podrán utilizar para el pago de prestaciones de carácter económico, compensaciones, sueldos o sobresueldos a personal directivo, docente o personas servidoras públicas, que laboren en la SEP, en la Autoridad Educativa Local/Estatal (AEL/AEE) o en la AEFCM así como tampoco para pasajes y viáticos internacionales, arrendamiento para oficinas y equipo, becas, tratamientos médicos o apoyos económicos directos a los educandos.
Durante la operación del Programa, el CONAFE como responsable del ejercicio de su presupuesto autorizado, la instancia ejecutora del apoyo otorgado, las AEL/AEE y la población beneficiaria, deberán observar que la administración de los recursos públicos se realice bajo los criterios de legalidad, honestidad, eficiencia, eficacia, economía, racionalidad, austeridad, transparencia, control de rendición de cuentas con equidad e igualdad de género, establecidos en los artículos 1, 75 y 77 de la LFPRH, en el Título Cuarto, Capítulo XII, sección IV del RLFPRH, así como en las demás disposiciones que para tal efecto emita la SHCP, y disponga el PEF.
El CONAFE deberá promover ante los beneficiarios de los subsidios y/o apoyos que se otorgan en el marco del presente Programa, en los casos que aplique, el reintegro a la TESOFE de los recursos que no se destinen a los fines autorizados y aquéllos que al cierre del ejercicio fiscal 2025, no se hayan devengado, o que no se encuentren vinculados formalmente a compromisos y obligaciones de pago, en términos de lo dispuesto en los artículos 54 de la LFPRH; 176, primer párrafo del RLFPRH, y en caso de que aplique, el artículo 17 de la LDFEFM.
Las erogaciones previstas en el PEF que no se encuentren devengadas al 31 de diciembre de 2025, no podrán ejercerse.
3.4.1. Devengos, aplicación y reintegro de los recursos
3.4.1.1. Devengos
Los recursos se considerarán devengados para efecto de los/as beneficiarios/as cuando en sus registros contables, presupuestarios o a través de instrumentos legales, reconozcan obligaciones de pago a favor de terceros.
Los recursos se considerarán vinculados formalmente a compromisos y obligaciones de pago cuando a través de un instrumento legal se haya asumido la obligación o compromiso de realizar una erogación en favor de un tercero.
Cuando el/la beneficiario/a del presente Programa sea una persona física o, en su caso, personas morales distintas a los gobiernos de las entidades federativas; o, en su caso, municipios, los recursos se considerarán devengados una vez que se haya constituido la obligación de entregar el recurso a la/el beneficiaria/o por haberse acreditado su elegibilidad antes del 31 de diciembre del ejercicio fiscal 2025, con independencia de la fecha en la que dichos recursos se pongan a disposición para el cobro correspondiente, a través de los mecanismos previstos en estas RO y en las demás disposiciones aplicables. El CONAFE o, en su caso, la instancia ejecutora, será responsable de gestionar la entrega del apoyo a más tardar el 31 de diciembre de 2025.
Los recursos devengados y no cobrados por el CONAFE se ajustarán a lo señalado en el segundo párrafo del artículo 176 del Reglamento de la LFPRH.
3.4.1.2. Aplicación
La/el beneficiaria/o de los apoyos tendrán la obligación de aplicar los recursos recibidos para el objeto y los fines que les fueron otorgados.
Los recursos se considerarán comprometidos cuando exista un instrumento jurídico que formalice una relación jurídica con terceros por la adquisición de bienes y servicios o ejecución de obras; y devengados cuando se reconozca una obligación de pago a favor de terceros por la recepción de conformidad de bienes, servicios y obras oportunamente contratados, así como de las obligaciones que deriven de tratados, leyes, decretos, resoluciones y sentencias definitivas.
Cuando en las actividades de seguimiento o supervisión que defina el CONAFE, identifique que los recursos fueron destinados a fines distintos a los autorizados; o bien, existan remanentes en su aplicación, solicitará a la/el beneficiaria/o, en caso de que aplique, realizar su reintegro a la TESOFE, quien estará obligado a realizarlo en un plazo no mayor a 15 días hábiles contados a partir de la fecha en que reciba por parte de la UR, o, en su caso de la unidad ejecutora del Programa, la notificación formal con las instrucciones que correspondan para efectuar dicho reintegro.
En los casos en que la/el beneficiaria/o no haya podido aplicar los recursos debido a causas ajenas o de fuerza mayor, éste/a lo deberá informar al CONAFE o, en su caso, a la instancia ejecutora del Programa de dicha situación, y reintegrar los recursos no erogados, junto con los rendimientos que se hubiesen generado a la TESOFE; en un plazo no mayor a 15 días hábiles contados a partir de la fecha en que reciba la notificación formal de la UR o, en su caso, de la instancia ejecutora del Programa con las instrucciones que correspondan para efectuar el reintegro.
3.4.1.3. Reintegros
En los casos en los que existan recursos por reintegrar a la TESOFE, en términos de lo dispuesto en el artículo 176 del RLFPRH, se realizarán mediante línea de captura, para lo cual el/la beneficiario/a deberá solicitar a la Instancia ejecutora del Programa el CONAFE e informar de la realización del reintegro a la misma, adjuntando el comprobante del depósito correspondiente en un plazo no mayor a tres días hábiles contados a partir de que haya sido realizado el reintegro.
Con fundamento en lo establecido en el artículo 54 párrafos segundo y tercero de la LFPRH, la Instancia Normativa del Programa, de acuerdo con lo previsto en el numeral 3.6.1 denominado Instancia (s) ejecutora(s) y la persona beneficiaria que, al 31 de diciembre de 2025, conserven recursos federales deberán reintegrarlos a la TESOFE, conjuntamente con los rendimientos financieros obtenidos, dentro de los 15 días naturales siguientes al cierre del ejercicio fiscal 2025.
De ser el caso, los gobiernos de las entidades federativas o, en su caso, los municipios por conducto de las autoridades estatales competentes, a más tardar el 15 de enero de 2026, deberán reintegrar a la TESOFE, los subsidios (transferencias federales etiquetadas, en términos del artículo 17 de la LDFEFM) que, al 31 de diciembre de 2025, no hayan sido devengadas por las Entidades Federativas.
Los subsidios federales otorgados (transferencias federales etiquetadas, en términos del artículo 17 de la LDFEFM) que al 31 de diciembre de 2025, se hayan comprometido y aquellos devengados, pero que no hayan sido pagados, deberán cubrir los pagos respectivos, a más tardar durante el primer trimestre del ejercicio 2026; o bien, de conformidad con el calendario de ejecución establecido en el convenio correspondiente; una vez cumplido el plazo referido, los recursos remanentes junto con los rendimientos financieros generados, deberán reintegrarse a la TESOFE, a más tardar dentro de los 15 días naturales siguientes.
En el caso de la AEFCM, deberá sujetarse a lo previsto en el segundo y último párrafo del artículo 54 de la LFPRH y demás disposiciones normativas aplicables en la materia.
En los casos en que los gobiernos de las entidades federativas beneficiarias de los subsidios, o de ser el caso, el/la beneficiario/a indirecto/a del apoyo por conducto del gobierno de la entidad federativa, esté obligada/o a reintegrar los recursos federales objeto de los apoyos otorgados, no podrán deducir las comisiones bancarias que por manejo de cuenta y operaciones haya cobrado la institución financiera. Los gobiernos de las entidades federativas beneficiarias de los apoyos, o de ser el caso, el/la beneficiario/a indirecto/a por conducto del gobierno de la entidad federativa, deberá cubrir dichas comisiones con cargo a sus propios recursos.
Los rendimientos que deban enterarse a la TESOFE, por habérsele requerido el reintegro parcial o total de los recursos objeto de los apoyos otorgados, serán aquellos que puedan verificarse a través de los estados de cuenta bancarios, descontando el Impuesto Sobre la Renta (ISR).
En caso de que las actividades de seguimiento o supervisión que defina el CONAFE identifique que los recursos fueron destinados a fines distintos a los autorizados, o bien, existan remanentes en su aplicación, solicitará a los gobiernos de las entidades federativas beneficiarias de los apoyos realizar su reintegro a la TESOFE, estará obligado a realizarlo en un plazo no mayor a 15 días hábiles contados a partir de la fecha en que reciba de dicha instancia ejecutora la notificación formal con las instrucciones para efectuar dicho reintegro.
En caso de que los gobiernos de las entidades federativas beneficiarias de los subsidios o, de ser el caso, el/la beneficiario/a indirecto/a del apoyo por conducto del gobierno de la entidad federativa, no reintegre los recursos en el plazo establecido en las presentes RO, será sujeto de las sanciones y penas correspondientes, conforme a las disposiciones aplicables en la materia.
El CONAFE deberá prever en los instrumentos jurídicos, a través de los cuales se canalicen recursos en el marco de las presentes RO, la obligación de los/las beneficiarios/as, en los casos que corresponda, de reintegrar a la TESOFE los recursos que no se destinen a los fines autorizados y aquellos que al cierre del ejercicio no se hayan devengado o que no se encuentren vinculados formalmente a compromisos y obligaciones de pago, en términos de lo dispuesto en los artículos 54 de la LFPRH; y, 176, primer párrafo del RLFPRH.
En caso de que el CONAFE no reintegre los recursos en el plazo establecido en las presentes RO o conforme las disposiciones normativas aplicables en la materia, será sujeto de las sanciones y penas correspondientes previstas por estas últimas.
De ser el caso, será de la total, única y absoluta responsabilidad de las Entidades Federativas beneficiarias de los subsidios por conducto de las autoridades competentes, calcular y pagar las cargas financieras que, en su caso corresponda, cuando los reintegros y/o enteros no se realicen dentro de los plazos señalados.
Penas por atraso en reintegros
El cálculo de la pena por atraso en el reintegro deberá realizarse conforme a lo señalado en la Ley de Tesorería de la Federación y conforme a la tasa que se establezca en la Ley de Ingresos de la Federación para el ejercicio fiscal 2025, conforme a lo siguiente:
La/s persona/s beneficiaria/s que no reintegren los recursos en el plazo establecido en las presentes RO, deberá/n pagar una pena por atraso multiplicando el importe no reintegrado oportunamente por el número de días naturales de retraso y la tasa diaria, conforme a la siguiente fórmula:
| Variable | Concepto |
| Importe | Monto no reintegrado en el plazo establecido |
| Días | Número de días naturales de atraso en reintegros contados a partir del día siguiente en que el plazo establecido venció |
| Tasa | Tasa establecida en la Ley de Ingresos de la Federación para el ejercicio fiscal 2025 |
Nota: Para el ejercicio fiscal 2025 la tasa establecida en la Ley de Ingresos de la Federación se encuentra determinada en su artículo 8 fracción I y corresponde al 0.98 por ciento mensual sobre los salarios insolutos.
Estas penas por atraso deberán estar indicadas en los convenios que se suscriban con los las/os beneficiaria/os y serán pagadas conforme al procedimiento que establezca la Secretaría de Hacienda y Crédito Público por conducto de la TESOFE.
3.5. Derechos, obligaciones y causas de incumplimiento, suspensión, cancelación o reintegro de los recursos
Derechos
Al instalarse el servicio educativo comunitario las personas beneficiarias tienen derecho a recibir la intervención pedagógica y didáctica, acorde al nivel educativo que corresponde, a través de una figura educativa; el CONAFE dotará de auxiliares didácticos, apoyos al aula y útiles escolares, información oportuna y suficiente sobre el desempeño académico y las condiciones de promoción, acreditación y certificación de las y los estudiantes.
Obligaciones
Las comunidades donde se instalan los servicios educativos comunitarios deberán procurar mantener la matrícula, disponer un espacio físico en condiciones óptimas para el desarrollo de las actividades educativas, así como participar en los comités, comisiones y actividades de la APEC.
Las CT y, en su caso, el OEE, de manera coordinada, deberán formalizar la firma de los convenios con el CONAFE con las APEC.
Suspensión
Los servicios educativos comunitarios sólo podrán suspenderse, de manera temporal o definitiva, en caso del incumplimiento de los convenios con las APEC, o en caso fortuito o de fuerza mayor. La solicitud de suspensión de los servicios educativos tendrá que realizarse expresamente mediante escrito libre por las/los EC, ECA, ECAR o la APEC dirigido a las CT, señalando los motivos. El personal de la CT notificará a la AEE mediante el formato CCT-NM el movimiento de clausura de la CCT.
Para la suspensión de los servicios de educación comunitaria para el Bienestar, la figura educativa informará al personal de la CT la causa de suspensión, y deberá realizar una asamblea con la APEC, levantando una minuta de acuerdos firmada y sellada por la mesa directiva de la APEC, en donde se especifica las circunstancias, fecha y hechos de suspensión o cancelación del servicio educativo. La figura educativa deberá enviar esta minuta a la CT. Los plazos de presentación serán de 15 días hábiles y el plazo de prevención será de 10 días hábiles.
Las gestiones para reanudar la operación del servicio educativo comunitario las deberá realizar la comunidad de acuerdo con lo descrito en el numeral 3.3.1. Requisitos de las presentes RO.
3.6. Participantes
3.6.1. Instancia(s) ejecutora(s)
La instancia ejecutora es el CONAFE a través de las Unidades Administrativas determinadas en el Estatuto Orgánico vigente.
3.6.2. Instancia(s) normativas(s)
Cada unidad administrativa determinada en el Estatuto Orgánico vigente del CONAFE será la instancia normativa en el ámbito de su competencia, y serán responsables de interpretar las presentes RO y resolver las dudas y aspectos no contemplados en las mismas. En caso de que exista alguna petición sobre estas RO, la DEEGI será la encargada de recibirla y turnarla a la unidad administrativa correspondiente.
3.7. Coordinación institucional
El CONAFE podrá establecer acciones de coordinación con las autoridades federales y locales (estatales, municipales, Ciudad de México y demarcaciones territoriales de la Ciudad de México), las cuales tendrán que darse en el marco de las disposiciones de las presentes RO y de la normativa aplicable, a fin de evitar duplicidades con otros programas del Gobierno Federal.
Para el mejor cumplimiento de las acciones que se ejecutan a través del presente Programa, se podrán realizar los ajustes necesarios en su planeación y alcances, estableciendo los acuerdos, la coordinación y vinculación interinstitucional correspondientes, en el marco de lo dispuesto en las disposiciones jurídicas aplicables en la materia, lo establecido por las presentes RO y de las metas establecidas, así como en función de la disponibilidad presupuestaria autorizada.
Además, el CONAFE podrá establecer acciones de colaboración y concertación con los sectores social y privado en los ámbitos nacional o internacional, para asegurar el cumplimiento de su objeto y fortalecer las acciones de fomento educativo con la intervención que le corresponda a las Secretarías de Relaciones Exteriores y de Educación Pública.
4. OPERACIÓN
4.1. Proceso
Para la educación comunitaria
| Proceso: Instalación y operación de servicios educativos |
| Etapa | Actividad | Responsable |
| 1.-Identificación de la población | 1.1 Ver el apartado 3.3.2. Procedimiento para la selección de la población beneficiaria. | DOT y CT |
| 2.-Planeación y Programación | 2.1 Dictaminar la PRODET con base en la disponibilidad de recursos y elaborar el anuncio de metas institucionales para el ciclo escolar. | DOT |
| 3.-Captación y asignación. | 3.1. Las CT implementan una estrategia de promoción para la captación de aspirantes a educador(a) comunitario(a) considerando las propuestas de las APEC. 3.2 Las personas aspirantes realizan su registro en línea en el SIIINAFE. 3.3 La CT selecciona a las personas aspirantes y las considera para la etapa de formación inicial intensiva 3.4. La CT valida que la persona aspirante haya concluido de manera satisfactoria la etapa de formación intensiva. 3.5. La CT y el EC firman el Convenio de Concertación Voluntaria como educador(a) comunitario(a). 3.6 La CT genera a las personas educadoras comunitarias la carta de asignación a la comunidad y servicios, la cual se descarga de la aplicación móvil. 3.7 La CT genera las credenciales foliadas para que la persona educadora comunitaria descargue desde su aplicación móvil. | DCPD, DOT, CT OEE Y APEC |
| 4.- Inicio de operación del servicio en comunidad | 4.1 Las madres y padres de familia o tutores, a través de asamblea conforman la mesa directiva de la APEC. 4.2 El EC se presenta en la comunidad con la cual la APEC procede a la firma del convenio entre la APEC con el CONAFE. | CT, ECA y ECAR |
| 5.- Formación y acompañamiento académico de figuras educativas | 5.1. La DECB emite un calendario de los procesos de formación inicial y permanente y lo actualiza de acuerdo con los calendarios escolares emitidos por la SEP. 5.2 La CT implementa los colegiados de formación estatales, regionales y microrregionales de acuerdo con el calendario mencionado en el punto 5.1. 5.3 La DECB en coordinación con los equipos académicos de las CT realizan un acompañamiento y asesoría académica durante el ciclo escolar. | DECB y CT |
Los convenios que suscriba el CONAFE con las figuras educativas y la APEC se podrán formalizar mediante la firma autógrafa o a través de la firma electrónica establecida por el CONAFE mediante un token, así como firma avanzada de aquellos funcionarios que tengan competencia para ello.
4.2. Ejecución
4.2.1. Avance físico y financiero
La UAF y la DEEGI formularán trimestralmente el reporte de los avances sobre la aplicación de los recursos y/o de las acciones que se ejecuten bajo su responsabilidad con cargo a los recursos otorgados mediante este Programa, mismo (s) que deberá(n) remitir a la Dirección General de Presupuesto y Recursos Financieros de la SEP durante los 10 días hábiles posteriores a la terminación del trimestre que se reporta. Invariablemente, la instancia ejecutora deberá acompañar a dicho reporte, la explicación de las variaciones entre el presupuesto autorizado, el modificado y el ejercido, así como las diferencias entre las metas programadas y las alcanzadas.
Dichos reportes, deberán identificar y registrar a la población atendida diferenciada por sexo, grupo de edad, región del país, entidad federativa, municipio o demarcación territorial de la Ciudad de México.
Los reportes permitirán dar a conocer los avances de la operación del Programa en el periodo que se reporta, y la información contenida en los mismos será utilizada para integrar los informes institucionales correspondientes.
Será responsabilidad del CONAFE, concentrar y analizar dicha información, para la toma oportuna de decisiones.
4.2.2. Acta de entrega-recepción
No aplica.
4.2.3. Cierre de ejercicio
El CONAFE estará obligado a presentar, como parte de su informe correspondiente al cuarto trimestre del año fiscal 2025, una estimación de cierre (objetivos, metas y gasto) conforme a lo establecido por la SHCP en las respectivas disposiciones específicas para el cierre presupuestario; mismo que se consolidarán con los informes trimestrales de avance físico-financiero y/o físico presupuestario entregados por los beneficiarios, a más tardar 10 días hábiles posteriores al cierre del ejercicio fiscal 2025.
5. AUDITORÍA, CONTROL Y SEGUIMIENTO
Los subsidios mantienen su naturaleza jurídica de recursos públicos federales para efectos de aplicación, ejecución, fiscalización, transparencia y rendición de cuentas, por lo tanto podrán ser revisados y auditados por la SABG o instancia fiscalizadora correspondiente que se determine, por el Órgano Interno de Control en la Secretaría de Educación Pública y/o auditores independientes contratados para dicho fin, en coordinación con los Órganos Locales de Control, por la SHCP, por la Auditoría Superior de la Federación y demás instancias que en el ámbito de sus respectivas atribuciones resulten competentes.
Como resultado de las acciones de auditoría que se lleven a cabo, la instancia de control que las realice mantendrá un seguimiento interno que permita emitir informes de las revisiones efectuadas, dando principal importancia a la atención en tiempo y forma de las anomalías detectadas hasta su total solventación.
6. EVALUACIÓN
6.1. Interna
La DEEGI podrá instrumentar un procedimiento de evaluación interna con el fin de monitorear el desempeño del Programa construyendo, para tal efecto, indicadores relacionados con sus objetivos específicos, de acuerdo con lo que establece la Metodología de Marco Lógico. El procedimiento se operará considerando la disponibilidad de los recursos humanos y presupuestarios de las instancias que intervienen.
Asimismo, se deberán incorporar indicadores de desempeño específicos que permitan evaluar la incidencia de los programas presupuestarios, el abatimiento de las brechas de género, la prevención de la violencia de género y de cualquier forma de discriminación basada en el sexo, el género, la orientación sexual, la identidad de género, discapacidad, origen étnico, afromexicanas, afrodescendientes, o cualquier otra situación que coloque en desventaja a las mujeres.
En el marco del Sistema de Evaluación del Desempeño que se sustenta en el artículo 111 de la LFPRH, así como en el artículo 303 del RLFPRH y en los Lineamientos Generales para la Evaluación de los Programas Federales de la APF, publicados en el Diario Oficial de la Federación el 30 de marzo de 2007 y modificado mediante diverso publicado en el referido órgano informativo el 9 de octubre de 2007, y como parte de la evaluación interna, es obligación contar con la MIR para los programas presupuestarios. En este caso se construye la MIR para el Programa E066 Educación Inicial y Básica Comunitaria, la cual es validada por la SEP y la SHCP. El seguimiento de la MIR se realiza de manera trimestral a través de los sistemas informáticos de ambas secretarías.
Dichos indicadores se deberán construir por la DEEGI, en coordinación con la DECB, la DOT, y la DCPD con el fin de incorporar los elementos señalados en las estrategias transversales vigentes.
6.2. Externa
La Dirección General de Análisis y Diagnóstico del Aprovechamiento Educativo de la SEP es la unidad administrativa ajena a la operación de los Programas que, en coordinación con el CONAFE, instrumentarán lo establecido para la evaluación externa de programas federales, de acuerdo con la Ley General de Desarrollo Social, el PEF, los Lineamientos Generales para la Evaluación de los Programas Federales de la APF y el Programa Anual de Evaluación. Dicha evaluación deberá incorporar la perspectiva de género.
Asimismo, es responsabilidad del CONAFE cubrir el costo de las evaluaciones externas, continuar y, en su caso, concluir con lo establecido en los programas anuales de evaluación de años anteriores. En tal sentido y una vez concluidas las evaluaciones del Programa, éste habrá de dar atención y seguimiento a los aspectos susceptibles de mejora.
Por otro lado, al ser de interés institucional del CONAFE, a través de la DEEGI, podrá llevar a cabo evaluaciones externas que no estén contempladas en el Programa Anual de Evaluación emitido por el Consejo Nacional de Evaluación de la Política de Desarrollo Social (CONEVAL), de acuerdo con la disponibilidad presupuestaria o bien en el marco de los créditos externos que suscribe el CONAFE con organismos internacionales, a través de la asesoría técnica que brindan.
Las presentes RO fueron elaboradas bajo el enfoque de la Metodología del Marco Lógico, conforme a los criterios emitidos conjuntamente por el Consejo Nacional de Evaluación de la Política de Desarrollo Social y la SHCP mediante oficio números 419-A-19-00598 y VQZ.SE.123/19, respectivamente, de fecha 27 de junio de 2019.
6.3 Indicadores
Los indicadores del Programa de Educación Inicial y Básica Comunitaria a nivel de propósito, componente y actividades de la MIR 2025, cuyo nivel de desagregación es nacional, serán reportados por el CONAFE en el Módulo PbR del Portal Aplicativo de la SHCP (PbR PASH).
La MIR es pública y se encuentra disponible en las siguientes ligas:
· Portal de la Secretaría de Hacienda y Crédito Público: https://www.transparenciapresupuestaria.gob.mx/es/PTP/programas#inicio
La consulta puede realizarse de la siguiente manera:
· En la pestaña Ramo, seleccionar "11-Educación Pública"
· En la pestaña Modalidad, E.
· En la pestaña Clave, seleccionar 066.
· Dar clic en el nombre del Programa Presupuestario Educación Inicial y Básica Comunitaria.
Posteriormente, aparecerá en la pantalla la "Ficha del Programa" para acceder a la MIR, es necesario deslizar la pantalla a la sección "¿Cuáles son sus resultados?" y seleccionar la opción "Descargar los objetivos, indicadores y metas".
· Portal de la Dirección General de Planeación, Programación y Estadística Educativa, de la SEP:
http://planeacion.sep.gob.mx/cortoplazo.aspx
La consulta puede realizarse de la siguiente manera:
· Seleccionar el año a consultar
· Descargar la Matriz de Indicadores del Programa Educación Inicial y Básica Comunitaria.
7. TRANSPARENCIA
7.1. Difusión
En la operación del Programa, se deberán atender las disposiciones aplicables en materia de transparencia y protección de datos personales establecidas por la Ley General de Transparencia y Acceso a la Información Pública, Ley Federal de Transparencia y Acceso a la Información Pública, así como la Ley General de Protección de Datos Personales en Posesión de Sujetos Obligados y la normatividad que de éstas derivan.
Para garantizar la transparencia en el ejercicio de los recursos públicos, se dará amplia difusión al Programa a nivel nacional, y se promoverán acciones similares por parte de las autoridades locales y municipales. La papelería, documentación oficial, así como la publicidad y promoción de este Programa, deberán incluir la siguiente leyenda: "Este programa es público ajeno a cualquier partido político. Queda prohibido el uso para fines distintos a los establecidos en el programa". Quien haga uso indebido de los recursos de este Programa deberá ser denunciada/o y sancionada/o de acuerdo con la ley aplicable y ante la autoridad competente.
Asimismo, se deberán difundir todas aquellas medidas que contribuyen a promover el acceso igualitario entre mujeres y hombres a los beneficios del programa.
De acuerdo con lo establecido en el artículo 70, fracción XV de la Ley General de Transparencia y Acceso a la Información Pública, el CONAFE tendrá la obligación de publicar y mantener actualizada la información relativa a los programas de subsidios.
Para la atención en las entidades federativas se podrá consultar el Directorio de las CT en: https://www.gob.mx/conafe/acciones-y-programas/coordinaciones-territoriales-para-el-servicio-educativo-del-conafe-en-las-entidades-federativas?state=published
7.2. Contraloría social
La contraloría social es el mecanismo mediante el cual las personas beneficiarias verifican, de manera organizada, independiente, voluntaria y honorífica, el cumplimiento de las metas y la correcta aplicación de los recursos públicos federales asignados a los programas federales de desarrollo social relacionados con los derechos humanos, en áreas como la educación, la salud, la alimentación, la vivienda, el trabajo, la seguridad social, el medio ambiente y la no discriminación, de conformidad con los artículos, 6, 69, 70 y 71 de la Ley General de Desarrollo Social; así como 67, 68, 69 y 70 de su reglamento.
Las dependencias y entidades de la Administración Pública Federal, y los entes que reciban, gestionen o utilicen, total o parcialmente, recursos públicos federales, observarán los Lineamientos y La Estrategia Marco vigentes emitidos por la Secretaría Anticorrupción y Buen Gobierno, así como los documentos normativos de la Estrategia de Contraloría Social (Esquema, Guía Operativa y Programa Anual de Trabajo de Contraloría Social) validados por dicha dependencia.
Los comités de contraloría social, para solicitar su registro, deberán presentar, a la(s) unidad(es) responsable(s) de la dependencia o entidad de la Administración Pública Federal a cargo del programa, un escrito libre en el que se especifique, como mínimo, el nombre del programa, el ejercicio fiscal correspondiente, su representación y domicilio legal, así como los mecanismos e instrumentos que utilizarán para el ejercicio de sus funciones.
La(s) unidad(es) responsable(s) del programa federal, a través de sus oficinas de representación federal y las instancias ejecutoras, deberá(n), de no haber impedimento alguno, expedir las constancias de registro de los comités en un plazo no mayor de 15 días hábiles contados a partir de la solicitud de registro. Estas constancias serán el comprobante de su constitución, y deberán registrarse en el Sistema Informático de Contraloría Social. Asimismo, la(s) unidad(es) responsable(s) brindará(n) a los comités la información pública necesaria para llevar a cabo sus actividades, así como asesoría, capacitación y orientación sobre los mecanismos para presentar quejas y denuncias.
La Secretaría Anticorrupción y Buen Gobierno proporcionará asesoría en materia de contraloría social por medio del correo electrónico: contraloriasocial@funcionpublica.gob.mx.
Adicionalmente, la(s) unidad(es) responsable(s) del programa federal promoverán e implementarán mecanismos de participación ciudadana en la prevención y el combate a la corrupción impulsados por la Secretaría Anticorrupción y Buen Gobierno, por medio de herramientas digitales que faciliten, a las personas beneficiarias y a la ciudadanía en general, la posibilidad de incidir en dicha materia, de conformidad con la disposición vigésimo primera y trigésima de los Lineamientos para la promoción, conformación, organización, funcionamiento y monitoreo de los mecanismos de participación ciudadana en las dependencias y entidades de la Administración Pública Federal.
8. QUEJAS Y DENUNCIAS
La o el beneficiaria(o) y la ciudadanía en general, podrán presentar sus quejas o denuncias con respecto a la ejecución de las presentes RO, se captará de manera personal, por escrito, vía telefónica o por internet en la Oficina de Representación en el CONAFE del Órgano Interno de Control en la SEP, ubicadas en Avenida Universidad 1200, Nivel 1, Sector 1-33a colonia Xoco, demarcación territorial Benito Juárez, código postal 03330, en la Ciudad de México. El horario de atención en días hábiles de 10:00 am a 18:00 horas.
Mediante escrito libre por servicio postal a la siguiente dirección: Avenida Universidad 1200, Nivel 1, Sector 1-33a, colonia Xoco, demarcación territorial Benito Juárez, código postal 03330, Ciudad de México, dirigido al Titular Oficina de Representación en el CONAFE del Órgano Interno de Control en la SEP y al Titular del Área de Quejas, Denuncias e Investigaciones de la Oficina de Representación en el CONAFE del Órgano Interno de Control en la SEP.
Se recomienda que el escrito contenga los detalles de su asunto, orientándose en dar respuesta a las siguientes preguntas: ¿qué?, ¿quién?, ¿dónde?, ¿cuándo? y ¿cómo? Al correo electrónico: quejas@nube.sep.gob.mx.
Al número telefónico: 55 3601 8650 en un horario de 9:00 a 15:00 y de 16:00 a 18:00 horas, en días hábiles, donde un servidor público le atenderá y asesorará.
Las denuncias podrán realizarse a través del Sistema Integral de Denuncias Ciudadanas (SIDEC) en la liga https://sidec.funcionpublica.gob.mx/ las 24 horas del día, los 365 días del año; o mediante escrito presentado en la SABG, ubicada en Avenida Insurgentes Sur 1735, Colonia Guadalupe Inn, C.P. 01020, Alcaldía Álvaro Obregón, Ciudad de México.
En caso de requerir asesoría para la presentación de denuncias, podrán comunicarse a los teléfonos 55 2000 2000 y al número gratuito 800 112 87 00".
Toda queja o denuncia será atendida en los plazos que la Oficina de Representación en el CONAFE del Órgano Interno de Control en la SEP dependiente de la SABG establezca conforme a sus atribuciones.
ANEXOS
Anexo 1. Diagrama del proceso de educación comunitaria para el Bienestar
Anexo 2 Trámites, servicios, inspecciones y regulaciones de CONAFE
Trámites para la instalación de los Servicios de Educación Comunitaria
o Solicitud de un Servicio de Educación Comunitaria
| Nombre: | Solicitud de un Servicio de Educación Comunitaria |
| Dependencia: | Consejo Nacional de Fomento Educativo |
| Modalidad: | CONAFE-00-010-A Solicitud de un servicio de educación comunitaria |
| Fundamento Jurídico: | Reglas de Operación del Programa Educación Inicial y Básica Comunitaria |
| ¿En qué casos se debe presentar el trámite? | Para solicitar el Servicio de Educación Comunitaria |
| Requisitos: | 1. Realizar el trámite para solicitar la instalación del Servicio Educativo 2. Recibir por escrito respuesta emitida por parte de las Coordinaciones Territoriales del CONAFE ubicadas en los 31 estados de la República Mexicana, y en el caso de la Ciudad de México por parte de Oficinas Centrales. |
| Formato: | Escrito libre el cual debe contener: 1. El nombre de la localidad o del campamento de jornaleros que elabora la solicitud 2. El municipio donde se encuentra 3. El número de habitantes y de estudiantes en edad escolar 4. Un croquis o mapa de referencia geográfica |
| Opciones para realizar el trámite: | En línea: https://cnfsiiinafe.conafe.gob.mx/solicitudservicios Presencial: Esta solicitud se puede entregar de manera presencial a las/los Educadoras/es Comunitarias/os de Acompañamiento en las comunidades, en las coordinaciones regionales y /o en las coordinaciones territoriales del CONAFE ubicadas en los 31 estados de la República Mexicana, y en el caso de la Ciudad de México por parte de Oficinas Centrales. |
| Plazo de respuesta: | 60 días naturales |
| Plazo de prevención: | Plazo que tiene la entidad para prevenir al solicitante: 15 días naturales Plazo que tiene el solicitante para responder la prevención: 15 días naturales |
| Vigencia: | No aplica |
| Costo del trámite: | No tiene ningún costo |
| ¿Quién puede solicitarlo? | Lo puede solicitar: los/las habitantes de la comunidad interesada, las autoridades comunales o municipales, o cualquier otra instancia gubernamental. |
| ¿En qué caso se debe realizar el trámite o servicio? | Cuando las localidades sean rurales o indígenas, así como, campamentos de jornaleros, circos, asentamientos afromexicanos, indígenas, albergues de migrantes y de otras poblaciones en condiciones de vulnerabilidad en las 32 entidades federativas, sin acceso a servicios estatales de educación inicial, preescolar, primaria y secundaria. |
| ¿Cuándo puedo realizar el trámite? | Todo el año |
| Contacto en las Entidades Federativas | https://www.gob.mx/conafe/acciones-y-programas/coordinaciones-territoriales-para-el-servicio-educativo-del-conafe-en-las-entidades-federativas?state=published |
o Solicitud de incorporación de Figuras Educativas, aspirante a Educador Comunitario (EC)
| Nombre: | Solicitud de incorporación de figuras educativas, aspirante a Educador Comunitario (EC) |
| Dependencia: | Consejo Nacional de Fomento Educativo |
| Modalidad: | CONAFE-00-002-A Solicitud de incorporación de figuras educativas, aspirante a Educador Comunitario (EC) |
| Fundamento Jurídico: | Reglas de Operación del Programa Educación Inicial y Básica Comunitaria |
| ¿En qué casos se debe presentar el trámite? | Todo aspirante que desee participar en el Sistema de Formación en la Práctica Educativa Comunitaria, debe realizar el registro en línea incluyendo la carga de documentos básicos. En caso de ser seleccionado, requiere participar en el curso de formación inicial. |
| Requisitos: | · Certificado o constancia de último grado de estudios. · Caratula de estado de cuenta bancaria que incluya nombre y domicilio del aspirante · Identificación oficial · Nota: Los documentos escaneados que se integren en el registro en línea deben ser de los originales. |
| Formato: | No aplica |
| Opciones para realizar el trámite: | En línea: https://cnfsiiinafe.conafe.gob.mx/Registro Presencial: Para la asesoría de cómo realizar tu trámite en línea, puedes acudir a la Coordinación Regional del CONAFE más cercana a tu domicilio o a cualquiera de las Coordinaciones Territoriales para el Servicio Educativo del CONAFE en las entidades federativas y en el caso de la CDMX a Oficinas Centrales. |
| Plazo de respuesta: | 30 días naturales |
| Plazo de prevención: | Plazo que tiene la entidad para prevenir al solicitante: 10 días naturales Plazo que tiene el solicitante para responder la prevención: 10 días naturales |
| Vigencia de la resolución: | No aplica |
| Costo del trámite: | No tiene ningún costo |
| ¿Quién puede solicitarlo? | Cualquier persona de la comunidad o región donde se brinde el servicio educativo, o las personas que motivadas por la labor que desarrolla el CONAFE tenga interés de participar en el Sistema de Formación en la Práctica Educativa Comunitaria, de manera temporal y voluntaria, y que cumplen con el perfil de ingreso solicitado. |
| ¿En qué caso se debe realizar el trámite o servicio? | Cuando el aspirante a Educador Comunitario desee incorporarse al CONAFE para realizar la práctica educativa en alguna comunidad. |
| ¿Cuándo puedo realizar el trámite? | Todo el año |
| Contacto en las Entidades Federativas | https://www.gob.mx/conafe/acciones-y-programas/coordinaciones-territoriales-para-el-servicio-educativo-del-conafe-en-las-entidades-federativas?state=published |
Anexo 3 Convenios de Concertación Voluntaria
CONVENIO ÚNICO DIGITAL Número de control_______________
Ciclo escolar 2024-2025
"ESTE PROGRAMA ES PÚBLICO, AJENO A CUALQUIER PARTIDO POLÍTICO. QUEDA PROHIBIDO EL USO PARA FINES
DISTINTOS A LOS ESTABLECIDOS EN EL PROGRAMA".
CONVENIO DE CONCERTACIÓN VOLUNTARIA PARA FORMALIZAR LA PARTICIPACIÓN DEL ASPIRANTE A EDUCADOR COMUNITARIO EN LA ETAPA DE FORMACIÓN Y/O COMO Elija un elemento. DENTRO DEL SISTEMA DE FORMACIÓN EN LA PRÁCTICA EDUCATIVA COMUNITARIA Y EL OTORGAMIENTO DE APOYOS ECONÓMICOS, QUE CELEBRAN POR UNA PARTE EL CONSEJO NACIONAL DE FOMENTO EDUCATIVO "EL CONAFE", REPRESENTADO POR EL/LA DIRECTOR/A DE OPERACIÓN TERRITORIAL, (NOMBRE Y APELLIDOS), ASISTIDO POR EL (LA) COORDINADOR (A) TERRITORIAL PARA EL SERVICIO EDUCATIVO DEL CONAFE, (NOMBRE Y APELLIDOS), EN EL ESTADO DE (NOMBRE COMPLETO DE LA ENTIDAD FEDERATIVA); Y POR LA OTRA, (NOMBRE Y APELLIDOS), A QUIEN SE DENOMINARÁ EN LO SUBSECUENTE "EL (LA) ASPIRANTE" Elija un elemento.", A QUIENES DE FORMA CONJUNTA SE LES DENOMINARÁ "LAS PARTES", AL TENOR DE LAS DECLARACIONES Y CLÁUSULAS SIGUIENTES:
D E C L A R A C I O N E S
I. DE "EL CONAFE":
I.1.- Que es un Organismo Descentralizado de la Administración Pública Federal, con personalidad jurídica y patrimonio propio, que tiene por objeto el Fomento Educativo a través de la prestación de servicios de educación inicial y básica con Equidad Educativa e Inclusión Social a la población potencial bajo el modelo de Educación Comunitaria para el Bienestar, de conformidad con el DECRETO por el que se reorganiza el Consejo Nacional de Fomento Educativo (CONAFE), publicado en el Diario Oficial de la Federación el día 18 de marzo de 2016.
I.2.- Que es representado por su Director(a) de Operación Territorial, con fundamento en lo establecido en los artículos 3, 4, fracción XII, 5, fracción III, 15, fracción II, 16, fracción XIII, 18, fracciones II, III, V, VI, VIII y XI del Estatuto Orgánico del Consejo Nacional de Fomento Educativo, publicado en el Diario Oficial de la Federación el día 11 de julio de 2024, mismo que se correlaciona con el instrumento notarial número (NÚMERO), (NÚMERO EN LETRA), del Libro (NÚMERO) (NÚMERO CON LETRA), de fecha (INSERTAR DÍA, MES Y AÑO) , protocolizado por él, (NOMBRE Y APELLIDOS DEL TITULAR DE LA NOTARIA) Titular de la Notaría número (NÚMERO DE LA NOTARIA) de la Ciudad de (NOMBRE DE LA CIUDAD Y DE LA ENTIDAD FEDERATIVA), el cual contiene, entre otros, poder general para pleitos y cobranzas, así como para actos de administración a su favor.
I.3.- Que el(la) Directora(a) de Operación Territorial se auxiliará del (de la) Coordinador (a) Territorial para el Servicio Educativo de "EL CONAFE" en el Estado de (NOMBRE COMPLETO DE LA ENTIDAD)________________________________________ para el cumplimiento del objeto del presente convenio, así como para el seguimiento y supervisión de las obligaciones a cargo de "EL (LA) ASPIRANTE" y/o "EL (LA) Elija un elemento. ", de conformidad con el artículo 23, fracciones I, III, V, VI y XII del Estatuto citado en la Declaración I.2.
I.4.- Que para los efectos de este convenio señala como domicilios para oír y recibir todo tipo de notificaciones y documentos el ubicado en Avenida Universidad, Número 1200, Colonia Xoco, Demarcación Territorial Benito Juárez, Código Postal 03330, Ciudad de México; y/o el de Calle______________________, No.___________, Colonia _________________, Código Postal___________, en la Ciudad de ________________, Estado de_______________.
II. DE "EL (LA) ASPIRANTE" Elija un elemento. ":
II.1.- Que es de nacionalidad mexicana, con estudios de ____________________, que cuenta con _____ años de edad y señala como domicilio para oír y recibir todo tipo de notificaciones y documentos el ubicado en________________________________________________________________________.
II.2.- Que es su deseo y voluntad colaborar temporalmente con "EL CONAFE", incorporándose al Sistema de Formación en la Práctica Educativa Comunitaria y brindar atención educativa en la comunidad que "EL CONAFE" le asigne.
Conforme a las declaraciones que anteceden, se establecen las siguientes cláusulas:
C L Á U S U L A S
PRIMERA. - DEL OBJETO. El presente convenio tiene por objeto formalizar la participación de concertación voluntaria de "EL (LA) ASPIRANTE" en su etapa de formación y/o "EL (LA) Elija un elemento." dentro del Sistema de Formación en la Práctica Educativa Comunitaria que brinda "EL CONAFE" durante el ciclo escolar 2024-2025, para desarrollar la práctica educativa basada en la pedagogía de la Relación Tutora y la metodología para la reflexión sobre las prácticas de crianza, así como normar el otorgamiento de apoyos económicos.
SEGUNDA. - DEL PROCESO DE FORMACIÓN. "LAS PARTES" convienen que este proceso formativo se regirá de conformidad con las siguientes obligaciones:
De "EL (LA) ASPIRANTE":
a) Participar en la formación inicial intensiva que imparta "EL CONAFE" previo a la práctica educativa.
De "EL (LA) Elija un elemento.":
a) Participar en la formación inicial intensiva y permanente que imparta "EL CONAFE" previo y durante el ciclo escolar correspondiente, atendiendo a los tiempos y contenidos establecidos por la Coordinación Territorial para el Servicio Educativo del CONAFE en la entidad federativa.
b) En caso de no contar con ningún servicio de Seguridad Social, realizar su afiliación al Programa IMSS-Bienestar de conformidad con lo establecido en las Reglas de Operación para el ejercicio fiscal vigente, ya que es un programa de salud del Gobierno Federal administrado por el Instituto Mexicano del Seguro Social que ofrece servicios de salud a la población no protegida por los sistemas de seguridad social, constituyendo un referente para la atención a la salud, desde una perspectiva comunitaria, lo que contribuye a la inclusión social y a hacer efectivo el derecho constitucional a la protección de la salud.
c) Para dar cumplimiento a este inciso se deberá registrar en un periodo no mayor a treinta (30) días naturales contados a partir de la firma del presente Convenio, a través de la liga REGISTRO IMSS-BIENESTAR (imssbienestar.gob.mx), o podrán acudir al Módulo de afiliación. Así mismo, deberá de proporcionar a la Coordinación Territorial para el Servicio Educativo en la Entidad en que se encuentre, el comprobante correspondiente de su afiliación o número de seguridad social. El "Apoyo económico para la atención médico-quirúrgica, farmacéutica y hospitalaria" establecido en las Reglas de Operación del Programa Educación Inicial y Básica Comunitaria para el ejercicio fiscal vigente, y los Lineamientos Generales que regulan la Operación y Funcionamiento del Sistema de Formación en la Práctica Educativa Comunitaria, será proporcionado únicamente en las comunidades donde no opere el programa IMSS- Bienestar.
De "EL CONAFE":
a) Podrá entregar a "EL (LA) ASPIRANTE" Elija un elemento. un apoyo económico durante la etapa de formación inicial intensiva y permanente, el cual debe ser utilizado para los gastos de traslado, alimentación y hospedaje. El monto del apoyo económico dependerá de las tarifas autorizadas por la Comisión de Interna de Administración y Programación (CIDAP) y de acuerdo a la disponibilidad presupuestal, mismas que serán comunicadas por los Titulares de las Direcciones del Consejo.
b) "EL CONAFE" determinará al finalizar la formación inicial intensiva si "EL (LA) ASPIRANTE" está en condiciones de desarrollar la práctica educativa Elija un elemento. para el ciclo escolar 2024-2025.
a) Atender las funciones y responsabilidades descritas en los Lineamientos Generales que Regulan la Operación y Funcionamiento del Sistema de Formación en la Práctica Educativa Comunitaria.
TERCERA. - DE LA PRÁCTICA EDUCATIVA COMUNITARIA. "LAS PARTES" convienen que la práctica educativa comunitaria se regirá de conformidad con lo siguiente:
De "EL (LA) ASPIRANTE Elija un elemento.":
a) Desarrollar la práctica educativa de la Relación Tutora y de la metodología para la reflexión sobre las prácticas de crianza, dedicando tiempo de atención pedagógica en los días y horarios acordados con la Asociación Promotora de Educación Comunitaria (APEC), con base al calendario vigente y de acuerdo a lo establecido en los Lineamientos Generales que Regulan la Operación y Funcionamiento del Sistema de Formación en la Práctica Educativa Comunitaria.
b) Realizar la práctica educativa en uno o más servicios educativos que se brinden en una comunidad, o realizando funciones de acompañamiento a una microrregión o región, así como promover el aprendizaje de jóvenes y adultos.
c) Brindar un trato amable, respetuoso y digno que garantice la integridad física y emocional de los estudiantes que son atendidos en los servicios educativos de "EL CONAFE", respetando los derechos humanos de personas gestantes, los bebés, las niñas, niños, adolescentes, jóvenes y de los demás integrantes de la comunidad; y en general, con toda persona que tenga relación con motivo de la práctica educativa comunitaria.
De "EL CONAFE":
a) "Informar las acciones emergentes a implementarse, derivadas de alguna contingencia que suceda en el país (sismo, inundación, pandemia o cualquier situación que impida su operación), para que se cumpla la labor educativa en la que se ven inmersos los (las) Educadores (as) Comunitarios (as)."
De "LAS PARTES":
a) Atender las funciones y responsabilidades descritas en los Lineamientos Generales que Regulan la Operación y Funcionamiento del Sistema de Formación en la Práctica Educativa Comunitaria.
CUARTA. - DE LOS APOYOS ECONÓMICOS.
a) "EL CONAFE" entregará a "EL (LA) Elija un elemento." un apoyo económico mensual, por la cantidad de $(CANTIDAD EN NÚMERO) (CANTIDAD EN LETRA PESOS 00/100 M. N.) durante el tiempo de permanencia en la práctica educativa y por el ciclo escolar vigente.
b) Las cuotas del apoyo económico serán diferentes por tipo de figura (EC, ECA o ECAR) y nivel educativo (Inicial, preescolar, primaria o secundaria) conforme lo aprobado por la Comisión Interna de Administración y Programación (CIDAP) y en los Lineamientos Generales que Regulan la Operación y Funcionamiento del Sistema de Formación en la Práctica Educativa Comunitaria.
c) En los casos donde "EL (LA) EDUCADOR (A) COMUNITARIO (A)" atienda la primera infancia, es decir la educación inicial y preescolar, así como servicios multinivel se tomará como monto del apoyo económico el correspondiente al último nivel.
d) En las localidades donde "EL (LA) EDUCADOR (A) COMUNITARIO (A)" sea foráneo y pernocte, la comunidad le brindará alimentación y hospedaje como se establece en el convenio que formaliza la participación de la APEC en la Educación Comunitaria para el Bienestar.
QUINTA - OTROS APOYOS OTORGADOS.
"EL CONAFE" podrá otorgar a "EL (LA) ASPIRANTE Elija un elemento." apoyos de acuerdo a los criterios establecidos en los Lineamientos Generales que Regulan la Operación y Funcionamiento del Sistema de Formación en la Práctica Educativa Comunitaria, para los siguientes fines:
a) En los casos que aplique, el apoyo para la continuación de estudios durante o posterior a la práctica educativa en instituciones públicas o privadas con Reconocimiento de Validez Oficial de Estudios (RVOE) o con clave del centro de trabajo, de acuerdo a lo establecido en los Lineamientos vigentes.
b) Conectividad móvil para apoyar las funciones académicas.
c) Apoyo para asistir a las reuniones y/o colegiados de formación, de acuerdo a lo establecido en el calendario diseñado para tal fin.
d) Al concluir la práctica educativa comunitaria, "EL CONAFE" continuará promoviendo con los (las) ex educadores (as) comunitarios (as) espacios de formación para favorecer su participación en las comunidades de aprendizaje.
e) Apoyo económico de fin de año sujeto a la disponibilidad presupuestal.
f) Otorgar un apoyo económico para la atención médico-quirúrgica, farmacéutica y hospitalaria en caso de accidente, enfermedad o incapacidad total permanente hasta por la cantidad que determine "EL CONAFE", durante la etapa de formación inicial, la práctica educativa comunitaria y la continuidad de estudios.
g) En caso de fallecimiento, para la entrega del apoyo autorizado para esta situación, "EL (LA) ASPIRANTE Elija un elemento." designa como su(s) beneficiario(s) a:
__________________________________________________________________________________, quien(es) es (son) mayor(es) de edad, mismo(s) que será(n) reconocido(s) con ese carácter por "EL CONAFE" hasta en tanto aquél/aquélla no realice nueva designación. Este apoyo se otorgará también durante la práctica educativa comunitaria y la continuidad de estudios.
h) Otorgamiento de vestuario de identificación institucional.
i) Acompañamiento académico y técnico pedagógico por parte de la Coordinación Territorial para el Servicio Educativo de "EL CONAFE" en la Entidad Federativa.
j) Constancia o diploma que acredite la formación recibida durante un ciclo escolar completo.
SEXTA. - DE LA RESCISIÓN. Ambas partes convienen en que "EL CONAFE" tendrá la facultad de rescindir el presente convenio mediante notificación por escrito del (de la) Coordinador (a) Territorial para el Servicio Educativo en la Entidad Federativa, previa solicitud expresa que presenten el (la) Presidente/a de la APEC o el personal de la propia Coordinación Territorial sin necesidad de declaración judicial, cuando "EL (LA) ASPIRANTE Elija un elemento." incurra en alguno de los siguientes supuestos:
a) Incumpla con las obligaciones inherentes a la formación o a la práctica educativa comunitaria.
b) Realice acciones que entorpezcan las actividades durante la formación o la práctica educativa comunitaria.
c) No se conduzca con ética o incurra en faltas de honradez
d) Tenga cinco inasistencias injustificadas durante el proceso de formación y/o la práctica educativa comunitaria.
e) Incurra en actos de violencia en contra de los miembros de la comunidad, personal de "EL CONAFE" o de cualquier persona con la que tenga relación con motivo del convenio y/o cualquier delito tipificado por el fuero común y/ o federal.
f) Cuando se haya dictado en su contra una sentencia definitiva de tipo penal y/o resolución administrativa.
g) Realice actos que pongan en riesgo la integridad física y emocional de los estudiantes o atente contra el interés superior de la niñez.
h) Realice actos de proselitismo político o religioso durante su estancia en la sede de formación o la práctica educativa comunitaria
SÉPTIMA. - DE LA TERMINACIÓN ANTICIPADA. "EL CONAFE" podrá dar por terminado anticipadamente el presente convenio, sin responsabilidad cuando concurran razones de interés general, orden público y disposición legal. "LAS PARTES" convienen que se entenderán como estas, a la instrucción directiva, pronunciamiento de cualquier autoridad competente, así como el comunicado del Ejecutivo Federal en materia de austeridad, reducción presupuestal, fortalecimiento, salud pública, o cualquier otro que restrinja el gasto, y que impacten a "EL CONAFE".
OCTAVA. - MARCO LEGAL. "LAS PARTES" manifiestan que suscriben el presente convenio con fundamento en los artículos, 37, 38 y 39 de la Ley de Planeación; 31 y 32 de la Ley General de Educación, y 7o. y 8o. del Reglamento para la Educación Comunitaria para el Bienestar, por lo que no se constituye relación laboral alguna. En consecuencia, cualquier controversia la resolverán de común acuerdo.
NOVENA. - VIGENCIA.
a) La vigencia del presente convenio se inicia a partir del (DÍA) de (MES) de (AÑO) y por el ciclo escolar 2024-2025.
b) "LAS PARTES" expresan estar de acuerdo que la suscripción del presente convenio de ninguna manera presupone el vínculo o relación laboral entre "EL CONAFE" y "EL (LA) Elija un elemento.", en virtud de que se busca garantizar el acceso a la educación establecido en el Artículo 3º de la Constitución Política de los Estados Unidos Mexicanos.
DECIMA. - FIRMA ELECTRÓNICA
"EL (LA) ASPIRANTE" está de acuerdo en que, a través de la firma electrónica del presente convenio, se acepta la utilización de los datos de validación electrónica (firma) que "EL CONAFE" disponga para la autenticación a través de medios digitales.
Leídas las cláusulas del presente convenio por ambas partes y enteradas de su contenido y alcance legal, reconocen que no existen en el mismo, vicios de voluntad, por lo que firman de conformidad al margen y al calce, en dos tantos, conservando un original para cada una de "LAS PARTES", en la Ciudad de (NOMBRE DE LA CIUDAD Y ENTIDAD FEDERATIVA), a (DÍA) de (MES) de (AÑO).
"EL (LA) ASPIRANTE Elija un elemento."
_______________________________
(FIRMA ELECTRÓNICA)
POR "EL CONAFE"
GRADO, NOMBRE Y APELLIDOS___
(FIRMA ELECTRÓNICA)
EL(LA) COORDINADOR(A) TERRITORIAL PARA EL SERVICIO EDUCATIVO DEL CONAFE EN EL ESTADO DE _____________________________________
POR EL CONAFE
GRADO, NOMBRE Y APELLIDOS___
(FIRMA ELECTRÓNICA)
DIRECTOR(A) DE OPERACIÓN TERRITORIAL
Anexo 4 Convenio General de Colaboración
CONVENIO-CONAFE/NÚMERO 00/202_____
CONVENIO GENERAL DE COLABORACIÓN QUE CELEBRAN POR UNA PARTE _______________________, A QUIEN EN LO SUCESIVO SE LE DENOMINARÁ "______________", REPRESENTADO POR (NOMBRE Y APELLIDOS), (CARGO), Y POR LA OTRA EL CONSEJO NACIONAL DE FOMENTO EDUCATIVO, EN LO SUCESIVO "EL CONAFE", REPRESENTADO POR (NOMBRE Y APELLIDOS), (CARGO), ASISTIDO POR (NOMBRE Y APELLIDOS), DIRECTOR(A) DE ___________________________, Y A QUIENES CUANDO ACTÚEN DE MANERA CONJUNTA SE LES DESIGNARÁ COMO "LAS PARTES", DE CONFORMIDAD CON LAS DECLARACIONES Y CLÁUSULAS SIGUIENTES:
DECLARACIONES
I. De "________________________":
I.1. Que ....
I.2. Que .....
I.3. Que .....
I.4. Que .....
I.5. Que para los efectos del presente instrumento señala como su domicilio el ubicado en ...
II. De "EL CONAFE":
II.1. Que es un Organismo Descentralizado de la Administración Pública Federal, con personalidad jurídica y patrimonio propio, que tiene como objeto el Fomento Educativo a través de la prestación de servicios de educación inicial y básica con Equidad Educativa e Inclusión Social a la Población Potencial, bajo el modelo de Educación Comunitaria para el Bienestar, de conformidad con el DECRETO por el que se reorganiza el Consejo Nacional de Fomento Educativo (CONAFE), publicado en el Diario Oficial de la Federación el día 18 de marzo de 2016.
II.2. Que opera el Programa de Educación Inicial y Básica Comunitaria, mediante diferentes modalidades que abarca la educación que imparte directamente la Secretaría de Educación Pública: preescolar, primaria y secundaria comunitaria, donde participan niños y jóvenes que habitan en localidades rurales de escasa población y difícil acceso, así como programas y proyectos de Educación Comunitaria para el Bienestar dirigidos al desarrollo integral de las comunidades, conforme al Reglamento para la Educación Comunitaria, expedido por el Ejecutivo Federal el 17 de agosto de 1981, y publicado en el Diario Oficial de la Federación del 21 de agosto del mismo año.
II.3. Que, dentro de sus atribuciones, se encuentra la de celebrar convenios y demás instrumentos jurídicos necesarios para el cumplimiento de su objeto y atribuciones, de conformidad con las disposiciones aplicables, y en términos de lo establecido en el artículo 4, fracción VII del DECRETO.
II.4. Que su representación, para todos los efectos legales que se deriven de este Convenio General de Colaboración, corresponde a su Director General, en términos de los artículos 22 y 59 de la Ley Federal de Entidades Paraestatales; 12, fracción IV del DECRETO; y 14, fracciones XIII y XIX de su Estatuto Orgánico, publicado en el Diario Oficial de la Federación el 11 de julio de 2024.
II.5. Que señala como domicilio para oír notificaciones y recibir documentos el ubicado en Avenida Universidad Número 1200, Colonia Xoco, Demarcación Territorial Benito Juárez, Código Postal 03330, en la Ciudad de México.
III. De "LAS PARTES":
III.1. Que el presente Convenio General de Colaboración, se regirá por los términos y condiciones previstas en este instrumento.
III.2. Que se reconocen recíprocamente su personalidad y la capacidad legal que poseen para celebrar el presente convenio y manifiestan estar conforme con las declaraciones que anteceden.
III.3. Que actúan sin dolo, mala fe, lesión o cualquier otro vicio en su consentimiento, que pudiera afectar la validez de este Convenio General de Colaboración.
De conformidad con las anteriores declaraciones, "LAS PARTES", acuerdan celebrar el presente Convenio General de Colaboración al tenor de las siguientes:
CLÁUSULAS
PRIMERA.- OBJETO. El presente Convenio General de Colaboración, tiene por objeto establecer las bases y mecanismos de colaboración, entre "LAS PARTES", para consolidar la Educación Inicial y Básica Comunitaria en el Estado de (NOMBRE COMPLETO DE LA ENTIDAD FEDERATIVA), y mejorar la operación de los programas, modalidades y proyectos educativos de "EL CONAFE" así como fortalecer los procesos de formación de las figuras educativas, a través de acciones de colaboración, coordinando la ejecución de diversas estrategias y actividades desarrolladas en un programa de coordinación educativa, que coadyuven al cumplimiento de los objetivos de "LAS PARTES".
SEGUNDA.- CONVENIOS ESPECÍFICOS. Para el cumplimiento del objeto del presente Convenio General de Colaboración, "LAS PARTES" podrán celebrar Convenios Específicos, los cuales firmados por los servidores públicos que cuenten con facultades para tal fin, formarán parte integrante del presente Convenio General de Colaboración.
Los Convenios Específicos a que se refiere la presente Cláusula, precisarán el objeto a realizar, los compromisos que se asumen por cada parte, de ser el caso, y de acuerdo con su disponibilidad presupuestal, las aportaciones que realice cada una de ellas, los responsables del desarrollo, seguimiento e implementación de las actividades, calendarios de actividades y demás datos necesarios para determinar los fines y alcances de cada instrumento jurídico.
TERCERA.- OBJETIVOS GENERALES. "LAS PARTES" están de acuerdo en que las acciones que se realicen en el marco del presente instrumento tendrán como objetivos generales los siguientes: (PRECISAR)......
CUARTA. VIGENCIA. El presente Convenio General de Colaboración surtirá sus efectos a partir de ____________________ y tendrá una vigencia ________________________; pero podrá darse por terminado en cualquier tiempo, previa notificación por escrito que haga una de las partes a la otra con al menos 60 (sesenta) días hábiles de anticipación, pero en este caso, "LAS PARTES" tomarán las providencias necesarias a efecto de que las acciones que se hayan iniciado se desarrollen hasta su total conclusión.
QUINTA.- CONFIDENCIALIDAD. Toda la información que se presente y resulte de la ejecución de este Convenio General de Colaboración y de los Convenios Específicos que correspondan, así como la que sea proporcionada entre "LAS PARTES", incluyendo información científica, técnica y/o comercial, podrá ser considerada como información reservada en los términos de las leyes aplicables, y por lo tanto, no deberá usarse dicha información para cualquier otro propósito distinto que no sea para el cumplimiento de las obligaciones contraídas, absteniéndose de divulgar dicha información por cualquier medio como lo son en forma enunciativa más no limitativa, las publicaciones, conferencias o bien proporcionarse a cualquier tercero, sin el consentimiento previo y por escrito de "LAS PARTES".
SEXTA.- RELACIÓN LABORAL. El personal de cada una de "LAS PARTES" que intervenga en las actividades objeto de este Convenio General de Colaboración o en términos de los Convenios Específicos, no modifica por ello su relación laboral y por lo mismo, la otra parte no se convertirá en patrón solidario o sustituto, quedando bajo la responsabilidad de cada una, los asuntos laborales relacionados con su personal.
SÉPTIMA.- RESPONSABILIDAD CIVIL. "LAS PARTES" convienen que no tendrán responsabilidad civil por daños y perjuicios que pudieran causarse como consecuencia de caso fortuito o fuerza mayor, particularmente por el paro de labores académicas o administrativas, en la inteligencia de que, una vez superados estos eventos, se reanudarán las actividades en la forma y términos que determinen "LAS PARTES".
OCTAVA.- PROPIEDAD INTELECTUAL. "LAS PARTES" acuerdan que la titularidad de los derechos de autor (morales y patrimoniales) que se generen con motivo de los productos que, eventualmente, pudieran resultar, se establecerá de manera particular en los instrumentos específicos a que se refiere la cláusula SEGUNDA del presente instrumento.
"LAS PARTES" reconocen los derechos que cada una de ellas tiene en materia de propiedad intelectual, respecto de patentes, modelos de utilidad, diseños industriales y derechos de autor, y serán responsables de las violaciones que en esta materia llegarán a ocasionar por la autorización para el uso de los materiales que aporten en cumplimiento de los objetivos de este instrumento.
NOVENA.- MODIFICACIONES O ADICIONES. El presente Convenio General de Colaboración podrá ser modificado de común acuerdo mediante el instrumento que al efecto suscriban "LAS PARTES", el cual surtirá efectos a partir de la fecha de su firma y pasará a formar parte integrante del presente instrumento.
DÉCIMA.- INTERPRETACIÓN. "LAS PARTES" resolverán de común acuerdo las dudas que se susciten con relación a la interpretación, ejecución y cumplimiento del presente Convenio General de Colaboración, así como todo aquello que no esté expresamente previsto en el mismo.
"LAS PARTES" manifiestan que en el presente Convenio General de Colaboración no existe error, dolo, mala fe, ni cualquier otro vicio del consentimiento, por lo que, leído y enteradas de su contenido y alcance, lo firman de conformidad por (especificar número de ejemplares), en la Ciudad de México, el (DÍA) de (MES) de (AÑO).
| | POR "_____________________" (NOMBRE COMPLETO Y FIRMA) | | POR "EL CONAFE" DIRECTOR(A) GENERAL (NOMBRE COMPLETO Y FIRMA) | |
Última hoja del Convenio General de Colaboración, celebrado entre él _______________________ y el Consejo Nacional de Fomento Educativo, con fecha (DÍA) de (MES) de (AÑO).
Anexo 5 Convenio CONAFE-APEC
CONSEJO NACIONAL DE FOMENTO EDUCATIVO (CONAFE)-ASOCIACIÓN PROMOTORA DE EDUCACIÓN COMUNITARIA (APEC).
CONVENIO POR EL QUE SE FORMALIZA LA PARTICIPACIÓN DE LOS INTEGRANTES DE LA COMUNIDAD EN LA EDUCACIÓN COMUNITARIA PARA EL BIENESTAR, QUE CELEBRAN, POR UNA PARTE, LA ASOCIACIÓN PROMOTORA DE EDUCACIÓN COMUNITARIA, EN LO SUCESIVO "LA APEC", POR CONDUCTO DE SU PRESIDENTE(A) (NOMBRE Y APELLIDOS) Y, POR LA OTRA, EL CONSEJO NACIONAL DE FOMENTO EDUCATIVO, A QUIEN SE LE DENOMINARÁ "EL CONAFE", REPRESENTADO EN ESTE ACTO POR LA PERSONA TITULAR DE LA COORDINACIÓN TERRITORIAL PARA EL SERVICIO EDUCATIVO, (NOMBRE Y APELLIDOS), EN LA ENTIDAD FEDERATIVA DE (NOMBRE COMPLETO); QUIENES ACTUANDO DE MANERA CONJUNTA SE LES DENOMINARÁ "LAS PARTES", DE CONFORMIDAD CON LAS DECLARACIONES Y CLÁUSULAS SIGUIENTES:
DECLARACIONES
I. DE "EL CONAFE":
I.1 Que es un organismo descentralizado de la Administración Pública Federal, con personalidad jurídica y patrimonio propio, agrupado en el sector coordinado por la Secretaría de Educación Pública. Tiene por objeto el Fomento Educativo a través de la prestación de servicios de educación inicial y básica con Equidad Educativa e Inclusión Social a la Población Potencial, bajo el Modelo de Educación Comunitaria para el Bienestar, de acuerdo con el DECRETO por el que se reorganiza el Consejo Nacional de Fomento Educativo (CONAFE), publicado en el Diario Oficial de la Federación el día 18 de marzo de 2016.
I.2. Que es representado en este acto por su Coordinador Territorial para el Servicio Educativo en el Estado de (NOMBRE COMPLETO DEL ESTADO), con fundamento en lo establecido en los artículos 3, 4, fracciones III y XII, 5, fracción III, 15, fracción VII, 16, fracciones I y XIII, y 23, fracciones I, III, V, VI y XII de su Estatuto Orgánico, publicado en el Diario Oficial de la Federación el 11 de julio de 2024.
I.3. Que para los efectos de este Convenio, señala como domicilios para oír y recibir todo tipo de notificaciones y documentos, los ubicados en Avenida Universidad número 1200, Colonia Xoco, Demarcación Territorial Benito Juárez, Código Postal 03330, en la Ciudad de México; y Calle __________________, número ________, Colonia _____________________________, Código Postal ________________, en la Ciudad de ______________________, en el Estado de ______________.
II. DE "LA APEC"
II.1. Que en términos de los artículos 3, 34, 43, fracción IV, 73, 74, fracción VI, 100, 130 y 132, incisos d) y e) de la Ley General de Educación, publicada en el Diario Oficial de la Federación el 30 de septiembre de 2019 y últimas reformas de fecha 07 de junio de 2024, y los artículos 37, 38 y 39 de la Ley de Planeación, publicada en el Diario Oficial de la Federación el 5 de enero de 1983, y última reforma del 08 de mayo de 2023, la Asociación Promotora de Educación Comunitaria se constituyó el día ________ de _____________ de 20____, con el objetivo de promover la Educación Comunitaria para el Bienestar, apoyar a la difusión cultural, así como colaborar para el establecimiento y desarrollo de los servicios educativos; entendiéndose que debe existir solo una APEC por cada comunidad, independientemente del número de servicios que "EL CONAFE" opere en la misma (ya sea inicial, preescolar, primaria y/o secundaria); y que los integrantes de su Mesa Directiva promoverán la participación de los actores de la educación en las acciones que impulsen la autogestión y autosuficiencia académica para atender el objetivo antes mencionado.
II.2. Que señala como domicilio para oír y recibir todo tipo de notificaciones y documentos, el ubicado en la localidad de (clave INEGI) __________, (NOMBRE) ______________________________________________, del municipio (clave INEGI)____________, (NOMBRE) _____________________________________________, en la entidad federativa de _________________________________.
II.3. Que es representada en este acto, con fundamento en lo dispuesto por los artículos 31, fracción I y 34, fracción II del Reglamento de Asociaciones de Padres de Familia, por su presidente (a), (NOMBRE COMPLETO), nacida(o) en el municipio de _____________________________________________, en la entidad federativa de ______________________________________________.
De acuerdo con lo anterior, "LAS PARTES" establecen las siguientes:
CLÁUSULAS
PRIMERA. El objetivo del presente Convenio es formalizar la participación de los integrantes de la comunidad a través de "LA APEC y "EL CONAFE", para favorecer el aprendizaje de bebés, niñas, niños, adolescentes, personas gestantes, madres, padres de familia y tutores, y todos aquellos interesados en aprender mediante el Modelo de Educación Comunitaria para el Bienestar en sus diferentes contextos y modalidades, así como desarrollar capacidades de autogestión comunitaria.
SEGUNDA. Para el cumplimiento del objetivo del presente Convenio, "EL CONAFE" tendrá las siguientes obligaciones:
1. Formar a los educadores comunitarios en la Relación Tutora y el procedimiento para reflexionar sobre las prácticas de crianza para llevar a cabo la labor educativa con bebés, niñas, niños, adolescentes, personas gestantes y personas adultas, independientemente de su edad, condición y contexto.
2. Organizar reuniones formativas con los integrantes de "LA APEC" para promover la práctica de la tutoría y las acciones en favor del desarrollo en la primera infancia.
3. Promover los distintos lugares de la comunidad como espacios de aprendizaje para llevar a cabo actividades de formación educativa, cultural y para el bienestar social.
4. Extender certificados y documentos de acreditación a niñas, niños y adolescentes, según sea el caso, cuando hayan cumplido los estudios de conformidad con las disposiciones aplicables.
5. Dotar a la comunidad de material escolar y didáctico básico para bebés, niñas, niños, adolescentes, personas gestantes, y personas adultas que asistan a los servicios educativos de la Educación Comunitaria. Este material será entregado a "LA APEC" de acuerdo con el calendario que establezca la Coordinación Territorial en la entidad federativa, el cual será dado a conocer, en su oportunidad, a los representantes de la misma.
6. Proporcionar libros a "LA APEC" con el fin de integrar una biblioteca comunitaria al servicio de niñas, niños, adolescentes, jóvenes y personas adultas en cualquiera de sus diferentes contextos de atención, de acuerdo con la disponibilidad presupuestal. La biblioteca deberá estar disponible de manera permanente para todas las personas que viven en la comunidad.
7. Realizar visitas de asesoría y acompañamiento a los educadores comunitarios para reforzar la práctica educativa.
8. Extender al representante de "LA APEC", de ser el caso, la liberación de la Carta Responsiva Temporal otorgada para los educadores comunitarios menores de edad.
9. En el caso de los servicios educativos para población migrante, promover que los responsables del programa en la Coordinación Territorial para el Servicio Educativo en la entidad federativa acuerden con los administradores de los campamentos agrícolas facilitar a los EC un espacio para pernoctar, así como su alimentación durante el tiempo en que realicen el servicio educativo en las áreas agrícolas.
10. Fomentar y orientar a "LA APEC" en acciones a favor de una cultura para la transparencia, la rendición de cuentas a través de la contraloría social, basada en la confianza y aprecio de la educación, como un valor social mediante acciones de difusión y seguimiento para que los integrantes de la comunidad conozcan los mecanismos de atención a denuncias y quejas ciudadanas sobre actos de corrupción locales, estatales y federales.
11. Dar a conocer a "LA APEC" el protocolo general que orienta la Prevención, Detección y Actuación ante casos de Abuso Sexual Infantil, Acoso Escolar y Maltrato (ASIAEM).
12. Brindar información a "LA APEC" sobre los trámites del programa Becas Benito Juárez, así como de otros programas para promover la incorporación de las familias de la comunidad.
13. Fomentar el uso de tecnología para apoyar el trabajo administrativo de las APEC.
TERCERA. Son obligaciones de "LA APEC":
1. Promover entre los habitantes de la comunidad la participación organizada en la toma de decisiones a favor de la Educación Comunitaria.
2. Proponer e invitar a los habitantes de la comunidad a participar en el proceso para ser Educadores Comunitarios.
3. Propiciar que los habitantes de la comunidad interesados vivencien la Relación Tutora, así como las demostraciones públicas de sus aprendizajes.
4. Proponer al educador comunitario temas de interés local como contenidos de aprendizaje.
5. Acudir a los procesos de formación y participar en el Colegiado de Aprendizaje Microrregional para vivenciar la Relación Tutora y reflexionar sobre prácticas de crianza.
6. En caso de que "EL CONAFE" entregue a "LA APEC", recursos económicos destinados a fortalecer la operación y funcionamiento de los servicios y a promover la autogestión y encuentros de intercambio de aprendizaje comunitarios, para alcanzar los objetivos de la Educación Comunitaria para el Bienestar, la comprobación de su aplicación deberá apegarse a la norma vigente.
7. Promover, junto con los educadores comunitarios, el uso continuo de espacios y lugares que permitan la participación de toda la comunidad en las actividades de aprendizaje.
8. Proponer al educador comunitario, la organización del tiempo destinado al trabajo educativo con las niñas, niños y adolescentes.
9. Asegurar la asistencia y permanencia de bebés, niñas, niños, adolescentes, embarazadas y personas adultas en los servicios educativos.
10. Gestionar recursos y apoyos con las autoridades locales, municipales, estatales y federales, e instituciones sociales, públicas o privadas, para favorecer los aprendizajes de bebés, niñas, niños, adolescentes, embarazadas y personas adultas.
11. Proporcionar alojamiento, alimentos y seguridad, a los educadores comunitarios foráneos que pernocten en la comunidad.
12. Garantizar la seguridad de los educadores comunitarios foráneos, dentro de la comunidad.
13. En caso de que los educadores comunitarios sean menores de edad, acompañarlos en sus traslados a las sedes de formación, a sus lugares de origen y al lugar que la Coordinación Territorial para el Servicio Educativo del CONAFE en la entidad federativa determine.
14. Designar a una persona mayor de edad para los traslados a que se refiere el punto anterior, la cual deberá firmar una carta responsiva temporal que será liberada al término del servicio social educativo.
15. Anotar en la Tarjeta para el Registro de Permanencia del Educador en Comunidad, el cumplimiento efectivo del tiempo y horarios programados mensualmente. Asimismo, en caso de inconsistencias, se deberá informar a la Coordinación Territorial de la entidad sobre su desempeño en la labor educativa y sobre su comportamiento en la comunidad.
16. Apoyar, en colaboración con el educador comunitario y, de ser el caso, con el comisariado municipal y ejidal, la inscripción generalizada de niñas, niños y adolescentes de la comunidad a través de reuniones con los padres de familia.
17. Visitar e invitar a las familias que no participen en las actividades o no envíen a sus hijos al servicio educativo y sensibilizarlas sobre la importancia del desarrollo pleno de NNA.
18. Utilizar, en su caso, el aplicativo electrónico para el registro de los integrantes de la Mesa Directiva y para la firma de documentos.
19. Recibir los materiales y útiles escolares y didácticos, apoyar en su traslado a los servicios educativos, y firmar, en su caso, mediante token, en la aplicación electrónica, los recibos correspondientes a su entrega.
20. Mantener comunicación permanente con los educadores comunitarios sobre el desarrollo y los aprendizajes de niñas, niños y adolescentes.
21. Promover entre los habitantes de la comunidad el uso permanente y responsable del material de la biblioteca comunitaria y de los espacios educativos, incluso durante los periodos de vacaciones y recesos.
22. Acudir y participar en las reuniones convocadas por la Coordinación Territorial para el Servicio Educativo en la entidad federativa, para tratar asuntos relacionados con las acciones de Educación Comunitaria para el Bienestar.
23. Conocer y aplicar, junto con el EC, el Protocolo para la Prevención, Detección y Actuación ante posibles casos de Abuso Sexual Infantil, Acoso Escolar y Maltrato (ASIAEM), así como gestionar apoyos con las instancias que puedan brindar atención a este tipo de problemáticas, y resolverlas.
24. Participar, capacitarse y promover acciones de transparencia y rendición de cuentas a través de la contraloría social adoptando prácticas de vigilancia y verificación de la ejecución de los servicios educativos y de los apoyos que lleguen a la comunidad. Asimismo, reportar las irregularidades e informar a la Coordinación Territorial para el Servicio Educativo de la entidad federativa.
25. Apoyar a los educadores comunitarios en la elaboración del inventario de recursos materiales y mantenerlo actualizado.
26. La Mesa Directiva de "LA APEC" deberá conservar toda la documentación que acredite la actuación de esta, así como de uso del servicio educativo.
27. Verificar que todas las personas de la comunidad susceptibles de ser beneficiadas por los programas de Becas Benito Juárez realicen los trámites correspondientes, orientando a aquellos que no conozcan el procedimiento.
28. En el caso de los servicios educativos para población migrante, las obligaciones de los incisos 11, 12, 13, 14, 15 y 25 serán responsabilidad del productor o la persona que este designe en los campamentos.
29. Gestionar los trámites necesarios ante las instancias correspondientes, para la contratación de servicios básicos para brindar la atención de servicios educativos existentes en la comunidad, como los son los servicios de luz y agua, así como realizar periódicamente sus respectivos pagos.
CUARTA. En caso de que la Mesa Directiva de "LA APEC" no cumpla con alguna de sus obligaciones, "EL CONAFE" la exhortará a hacerlo. En el supuesto de que no sea atendida esta petición, "LA APEC" podrá nombrar a otros representantes para formar una nueva Mesa Directiva, con el fin de cumplir las obligaciones conferidas. En caso de no mostrar interés, se dará por entendido que la comunidad desaprovechará la oportunidad de desarrollar la experiencia y riqueza del Modelo de Educación Comunitaria para el Bienestar y la posibilidad de desarrollarse como una comunidad autogestiva.
QUINTA. Si los EC abandonan el servicio educativo, "LA APEC" podrá proponer a un integrante de la comunidad como un nuevo aspirante, o bien, la Coordinación Territorial para el Servicio Educativo del CONAFE en la entidad federativa asignará a un EC o ECA temporal, para la continuidad del servicio educativo.
SEXTA. La vigencia de este Convenio será de un año a partir de la fecha de su firma.
Una vez leídas las cláusulas del presente Convenio y enteradas "LAS PARTES" de su contenido y alcance legal, lo firman de conformidad en dos tantos, en la localidad del municipio de _________________________________________, en la entidad federativa de ______________________________, a los ______ días del mes de ________ del año 2025, conservando un tanto en original, el Coordinador Territorial para el Servicio Educativo del CONAFE en la entidad federativa y otro el(la) presidente(a) de "LA APEC".
POR "EL CONAFE"
| | TITULAR DE LA COORDINACIÓN TERRITORIAL PARA EL SERVICIO EDUCATIVO DEL CONAFE EN _____________________________ (NOMBRE COMPLETO Y FIRMA) | |
POR "LA APEC"
| | PRESIDENTE(A) (NOMBRE COMPLETO Y FIRMA) | | PRODUCTOR(A) (NOMBRE COMPLETO, CARGO Y FIRMA) (Aplicable en el caso de los servicios a población migrante) | |
______________________________