REGLAS de Operación del Programa de Agua Potable, Drenaje y Tratamiento (PROAGUA), a cargo de la Comisión Nacional del Agua, aplicables a partir de 2025.
Al margen un sello con el Escudo Nacional, que dice: Estados Unidos Mexicanos.- Secretaría de Medio Ambiente y Recursos Naturales.
EFRAÍN MORALES LÓPEZ, Director General de la Comisión Nacional del Agua, Órgano Administrativo Desconcentrado de la Secretaría de Medio Ambiente y Recursos Naturales, de conformidad con lo dispuesto en los artículos 17 y 32 Bis de la Ley Orgánica de la Administración Pública Federal; 4, 9 párrafos primero, segundo, tercero apartado "a" y quinto fracciones I, VI, XXXIII, XXXV, XXXVI, XXXVII y LIV, 12 fracciones I, VIII, XI y XII de la Ley de Aguas Nacionales; 4 de la Ley Federal de Procedimiento Administrativo; 5 fracción III, inciso b), 74, 75 y 77 de la Ley Federal de Presupuesto y Responsabilidad Hacendaria; 64, 65 fracciones I, II y III, 176, 178 y 179 del Reglamento de la Ley Federal de Presupuesto y Responsabilidad Hacendaria; 22 fracciones I, II, III, IV y V, 24, 27 y Anexos 10, 25 y 29 del Presupuesto de Egresos de la Federación para el Ejercicio Fiscal 2025; 6 primer párrafo, 8 primer párrafo, 13 fracciones VI y XII, del Reglamento Interior de la Comisión Nacional del Agua, y
CONSIDERANDO
PRIMERO. Que el artículo 4 de la Constitución Política de los Estados Unidos Mexicanos establece que toda persona tiene derecho al acceso, disposición y saneamiento de agua para consumo personal y doméstico en forma suficiente, salubre, aceptable y asequible. Este derecho es reconocido en la observación general número 15 de 2002 del Comité de Derechos Económicos, Sociales y Culturales, que destaca la importancia de la realización progresiva del acceso al agua potable segura y asequible y al saneamiento básico para todos. El derecho humano al agua es también reconocido en la resolución 64/292 de 2010 emitida por la Asamblea General de la Organización de las Naciones Unidas (ONU), así como en los Objetivos de Desarrollo Sostenible (ODS) de la ONU y busca garantizar agua limpia y saneamiento para todos.
SEGUNDO. En materia de derechos de los pueblos y comunidades indígenas, los artículos 2 de la Constitución Política de los Estados Unidos Mexicanos y el artículo 24 del capítulo VI del Presupuesto de Egresos de la Federación (PEF) para el Ejercicio Fiscal 2025, se refieren a garantizar el ejercicio efectivo de los derechos y el desarrollo integral, intercultural y sostenible de los pueblos y comunidades indígenas y afromexicanas.
TERCERO. Que la Ley Federal de Presupuesto y Responsabilidad Hacendaria (LFPRH) establece en el artículo 77 que la Cámara de Diputados en el Presupuesto de Egresos, podrá señalar los programas, a través de los cuales se otorguen subsidios que deberán sujetarse a reglas de operación, así como, los criterios generales a los cuales deben sujetarse las Reglas de Operación de dichos programas.
CUARTO. Que de acuerdo con el artículo 2, fracción XLV de la LFPRH, las Reglas de Operación establecen disposiciones a las que deben sujetarse determinados programas y fondos federales con el objeto de otorgar transparencia y asegurar la aplicación eficiente, eficaz, oportuna y equitativa de los recursos públicos asignados a los mismos; las cuales deberán publicarse en el Diario Oficial de la Federación (DOF).
QUINTO. Que el Estado Mexicano tiene el compromiso de avanzar en el cumplimiento y reporte de meta del Objetivo 6 de Desarrollo Sostenible, Objetivo 6: Agua limpia y saneamiento, cuyo objetivo es garantizar la disponibilidad y la gestión sostenible del agua y el saneamiento concretamente los apartados 6.1, 6.2, 6.3 y 6.b. La atención a los habitantes de pueblos y comunidades indígenas que aún no disponen de servicios básicos y complementa otros programas específicos de atención, en especial los de participación con acompañamiento municipal.
SEXTO. Que el Plan Nacional Hídrico 2024-2030 presentado por el titular de la Comisión Nacional del Agua (CONAGUA) se basa en cuatro ejes, política hídrica y soberanía nacional; justicia y acceso al agua; mitigación del impacto ambiental y adaptación al cambio climático; y gestión integral y transparente, para lo cual, se desarrollarán proyectos estratégicos para dotar de agua potable a las zonas de mayor estrés hídrico, así como obras de protección a la población y saneamiento de ríos.
SÉPTIMO. Que derivado del Plan Nacional Hídrico 2024-2030, el Gobierno Federal, la Comisión Nacional del Agua y los usuarios de las aguas nacionales, firmaron el Acuerdo Nacional por el Derecho Humano al Agua y la Sustentabilidad, publicado el 19 de diciembre de 2024 en el Diario Oficial de la Federación, el cual tiene como propósito garantizar el derecho humano al agua en cantidad y calidad suficiente, para ello las 32 entidades federativas, en el ámbito de su competencia, se comprometieron a invertir en materia de infraestructura en el marco del Programa Nacional Hídrico.
OCTAVO. Que existe un marco normativo con perspectiva de género en relación al acceso y gestión del agua, desde la Convención sobre la Eliminación de todas las Formas de Discriminación Contra la Mujer (CEDAW por sus siglas en inglés) de 1979 (párrafo 2 del artículo 14), el Informe sobre Desarrollo Humano de 1990 (p. 60); la Declaración y Plataforma de Acción de Beijing, sección K, de 1995; el documento de Río +20 que reconoce que la mujer juega un papel esencial en la provisión de agua; la Estrategia de Montevideo para la Implementación de la Agenda Regional de Género en el marco del desarrollo sostenible; la resolución A/HRC/33/49 que evidenció la situación de desigualdad y mayor carga que soporta la mujer en trabajos cuando no accede al agua y propuso un enfoque transformador que "cuestione las normas sociales, los estereotipos y los modelos existentes dentro del hogar, así como promover intervenciones receptivas a las cuestiones de género que den prioridad a la satisfacción de las necesidades concretas de la mujer", y los Lineamientos para incorporar la perspectiva de género en las Reglas de Operación de los programas presupuestarios federales", publicados en el DOF el 29 de junio de 2016.
NOVENO. Que la Ley General de Cambio Climático en su artículo 29, fracciones VI y XVIII, considera como acciones de adaptación la construcción y mantenimiento de infraestructura, así como la infraestructura estratégica en materia de abasto de agua. Asimismo, en su artículo 34, fracción IV, inciso "a", indica que para reducir las emisiones de gases de efecto invernadero las dependencias y entidades de la Administración Pública Federal, las entidades federativas y los municipios, en el ámbito de su competencia, promoverán el diseño y la elaboración de políticas y acciones de mitigación asociadas a promover el desarrollo y la instalación de infraestructura para la reducción de la emisión de gas metano.
He tenido a bien expedir las siguientes:
REGLAS DE OPERACIÓN DEL PROGRAMA DE AGUA POTABLE, DRENAJE Y TRATAMIENTO (PROAGUA), A CARGO DE LA
COMISIÓN NACIONAL DEL AGUA, APLICABLES A PARTIR DE 2025
CONTENIDO:
INTRODUCCIÓN
Artículo 1. Términos y acrónimos
1.1. Glosario de términos
1.2. Siglas y acrónimos
Artículo 2. Programa de Agua Potable, Drenaje y Tratamiento (PROAGUA)
2.1. Sobre el PROAGUA
2.1.1. Definición
2.1.2. Objetivo
2.1.3. Población potencial y objetivo
2.1.3.1. Población potencial
2.1.3.2. Población objetivo
2.1.4. Cobertura
2.1.5. Beneficiarios
2.2. Tipos de apoyos
2.2.1. Infraestructura de agua potable, alcantarillado y saneamiento
2.2.2. Desinfección del agua
2.3. Componentes y subcomponentes
Artículo 3. Otorgamiento de recursos
3.1. Apoyos
3.1.1. Porcentajes de aportación federal para para acciones de Infraestructura de agua potable, alcantarillado y saneamiento
3.1.2. Porcentajes de aportación federal para acciones de desinfección del agua
3.1.3. Particularidades sobre los porcentajes
3.2. Presentación de solicitudes de apoyo
3.2.1. Solicitud para participar en el PROAGUA
3.2.2. Registro de acciones
3.3. Análisis y selección de acciones
3.3.1. Aprobación de acciones
3.3.2. Criterios de priorización y evaluación de acciones
3.4. Integración y formalización de Anexos de ejecución y técnicos
3.5. Instancias participantes
3.5.1. Solicitantes
3.5.2. Ejecutoras
3.5.3. Agente de pago
3.5.4. Normativa
3.6. Actividades y plazos
3.7. Contrataciones
3.8. Derechos de los beneficiarios
3.9. Obligaciones y sanciones
3.9.1. Obligaciones de los beneficiarios
3.9.2. Obligaciones de la instancia ejecutora
3.9.3. Suspensión y cancelación de los recursos
3.9.4. Sanciones
3.9.4.1. Procedimiento para la cancelación del recurso
3.10. Casos de excepción
3.11. Coordinación institucional
3.12. Conclusión de acciones
3.12.1. Prórrogas
3.12.2. Acta de entrega-recepción
3.12.3. Cierre de ejercicio
3.13. Recursos no devengados
Artículo 4. Auditoría, control y seguimiento
Artículo 5. Gastos de operación
Artículo 6. Evaluación
6.1. Interna
6.2. Externa
Artículo 7. Transparencia, difusión de la información y rendición de cuentas
7.1. Contraloría social
Artículo 8. Denuncias
Transitorios
Anexos
Los formatos que se enlistan a continuación, pueden consultarse en versión editable en el enlace siguiente: https://www.gob.mx/conagua/acciones-y-programas/proagua
Anexo I.- Indicadores del programa
Anexo II.- Solicitud de apoyo para acceder a los subsidios del Programa de Agua Potable, Drenaje y Tratamiento (PROAGUA)
Anexo III.- Formato Comprobación de contraparte
Anexo IV.- Acciones tipo del programa
Anexo V.- Formato Registro de acciones
Anexo VI.- Formato Ficha Técnica de acciones para Infraestructura
Anexo VII.- Formato Ficha Técnica de acciones para Atención Social
Anexo VIII.- Formato Anexo de Ejecución
Anexo IX.- Formatos Anexo Técnico Infraestructura
Anexo X.- Formato Anexo Técnico Desinfección del agua
Anexo XI.- Formato Programa de Capacitación
Anexo XII.- Cuestionario de información básica de prestadores de servicios de agua potable, alcantarillado y saneamiento
Anexo XIII.- Formato Cédula de Traspaso
Anexo XIV.- Formato Reporte de avances físico-financiero Infraestructura
Anexo XV.- Formato Reporte de avances físico-financiero Desinfección del agua
Anexo XVI.- Formato Seguimiento y Cierre de acciones de Atención Social
Anexo XVII.- Formato Cierre de ejercicio fiscal
Anexo XVIII.- Formatos Cierre de ejercicio acciones de Infraestructura
Anexo XIX.- Formato Cierre de ejercicio acciones de Desinfección del agua
Anexo XX.- Formato Relación detallada de localidades para acciones de Desinfección del agua
Anexo XXI.- Diagrama de flujo del PROAGUA
Anexo XXII.- Listado de Direcciones de la CONAGUA
INTRODUCCIÓN
Las presentes Reglas de Operación tienen como propósito que la aplicación de los subsidios federales del PROAGUA se realicen con eficiencia, eficacia, economía y transparencia, mediante un enfoque multisectorial y de coordinación entre los tres órdenes de gobierno y con el establecimiento de mecanismos regulatorios de acceso, seguimiento, evaluación y rendición de cuentas. Buscan incrementar y sostener el acceso a los servicios de agua potable, alcantarillado y saneamiento con el propósito de contribuir al derecho a la salud, la vivienda digna y un medio ambiente sano.
De acuerdo con el Censo de Población y Vivienda del Instituto Nacional de Estadística y Geografía (INEGI) 2020, la cobertura nacional de acceso al agua entubada es de 96.1% (98.0% urbana, 89.1% rural) y la cobertura nacional de acceso a los servicios de alcantarillado es de 95.2% (98.5% urbana, 83.2% rural). Reflejando que existe población que no cuenta con acceso a los servicios de agua potable, alcantarillado y saneamiento o cuenta con servicios deficientes, lo cual incrementa el riesgo de enfermedades de origen hídrico en la población con mayor grado de marginación.
Los apoyos están enfocados preferentemente a las localidades clasificadas por el Consejo Nacional de Población (CONAPO) con alto y muy alto índice de marginación, para atender a la población y avanzar en el cumplimiento del derecho humano al agua.
Al integrar una perspectiva de género, el PROAGUA coadyuva en la disminución de la brecha de desigualdad en la que el acceso al agua puede ser detonante de mayor bienestar para grupos en situación de vulnerabilidad o factor de inclusión en la toma de decisiones. Esta perspectiva se origina del reconocimiento de una relación dispar entre hombres y mujeres en lo relativo a acceso al agua, su utilización y en la participación en las decisiones, brecha que se incrementa cuando se consideran las variables de pobreza y grupo étnico. Se reconoce que, en México, poco más de un tercio de las mujeres entre 15 y 59 años (32.8%) se dedica al trabajo del hogar no remunerado, es decir, no reciben ningún pago o ingreso por su labor diaria. Esta cifra aumenta al 45.9% para el caso de quienes hablan una lengua indígena, que en México representa una quinta parte del total, 23 millones de personas indígenas, de las cuales 11.9% son mujeres (CONAPRED 2023). En este sentido, se considera como factor de priorización el que las mujeres participen y tomen decisiones en las organizaciones comunitarias o consejos de administración.
El PROAGUA contribuye a la mitigación de gases de efecto invernadero mediante el apoyo enfocado en acciones orientadas a la eficiencia del uso de energía en obras de infraestructura hidráulica (plantas de tratamiento de aguas residuales, potabilizadoras, cárcamos de bombeo, pozos de bombeo, etc.) y coadyuva en la construcción de obras de abasto de agua, el fortalecimiento de la infraestructura y el desarrollo de infraestructura estratégica como medidas de adaptación previstas en la Ley General de Cambio Climático.
Para fomentar la difusión, transparencia y rendición de cuentas, se consideran diversos mecanismos de difusión, como el acceso a la información a través de la página web y redes sociales de CONAGUA, la traducción de la información del programa a lenguas indígenas, con el apoyo de otras dependencias y órdenes de gobierno. Asimismo, impulsará la creación de contralorías sociales para la supervisión social de las acciones que comprende el PROAGUA.
Artículo 1. Términos y acrónimos
1.1. Glosario de términos
Para efectos de estas Reglas de Operación, se entenderá por:
Acciones. - Adquisiciones, obras y servicios relacionados con las mismas, o cualquier actividad que requiera financiamiento y se encuentre establecido en el Registro de acciones (Anexo V) y Anexos Técnicos (Anexos IX y X) de cada instancia ejecutora.
Agua desinfectada. - Caudal de agua que no contiene microorganismos patógenos, que fueron eliminados, inactivados o destruidos por procesos de desinfección físicos, químicos o ambos.
Agua potable. - Agua para uso y consumo humano que no contiene contaminantes objetables, ya sean químicos, físicos o agentes infecciosos, y que no causa efectos nocivos para la salud y cumplen con los límites máximos permisibles de la Norma Oficial Mexicana NOM-127-SSA1-2021 y en su caso la que esté vigente.
Agua producida. - Caudal de agua superficial o subterránea extraída mediante sistemas formales o informales de abastecimiento.
Agua residual tratada. - Agua residual cuya composición sea modificada mediante procesos individuales o combinados de tipo físico, químico, biológico u otro, de manera que resulten adecuadas para su descarga a cuerpos receptores y para su reúso.
Alcantarillado. - Infraestructura para recibir, conducir y evacuar las aguas provenientes de las descargas de usos municipales, industriales, comerciales y de servicios domésticos, así como la mezcla de ellas (véase drenaje sanitario).
Anexo de Ejecución. - Documento que formaliza el programa y que deriva del Convenio Marco de Coordinación y se suscribe entre la Dirección de la CONAGUA y las dependencias de los gobiernos estatales y municipales participantes. En él se especifica el objetivo, integrantes, fundamento jurídico, recursos y modalidades de ejecución y obligaciones de las instancias participantes. Se elabora un anexo por cada entidad federativa que participa en el programa (Anexo VIII).
Anexo Técnico. - Documento formalizado (Anexo IX y X) entre la Dirección de la CONAGUA, el beneficiario y la instancia ejecutora. En él se especifica el detalle de cada acción a realizar y se integra a partir de las acciones incluidas en el Registro de acciones (Anexo V) y aprobadas por el Comité Técnico.
Atención social. - Acciones para promover la participación de la población en la gestión, operación, mantenimiento y administración de los sistemas de agua potable, alcantarillado y saneamiento.
Beneficiarios. - "Entidades federativas" y "pueblos y comunidades indígenas y afromexicanas" que suscriben los anexos de ejecución y técnicos del programa y reciben el subsidio.
Cierre de ejercicio fiscal. - Documento en el que se presenta la información financiera de los montos transferidos, ejercidos y reintegrados del programa del ejercicio fiscal. (Anexo XVII)
Cobertura de agua potable. - Porcentaje de población con acceso al agua apta para uso y consumo humano, entubada en vivienda o predio, en relación con la población total.
Cobertura de alcantarillado. - Porcentaje de población con acceso a servicios de alcantarillado o saneamiento básico, en relación con la población total.
Cobertura de desinfección. - Porcentaje de población que cuenta con agua desinfectada, a través del equipamiento de desinfección como etapa única de tratamiento o dentro del tren de potabilización, incluyendo la población sin cobertura formal de agua potable pero beneficiada con dispositivos rústicos domésticos o comunitarios, en relación con la población total.
Cobertura de tratamiento de aguas residuales municipales. -Porcentaje de aguas residuales colectadas en los sistemas formales de alcantarillado municipales, dirigidas a una planta de tratamiento y sometidas al proceso de tratamiento, previo a su descarga cuantificada.
Comité Técnico. - Grupo de personas servidoras públicas conformado por las y los titulares de la Subdirección General de Agua Potable, Drenaje y Saneamiento y de las Gerencias que la integran. Es el encargado de aprobar las acciones que serán ejecutadas con el programa, así como brindar apoyo técnico a proyectos que determine la CONAGUA y de revisar, evaluar y resolver los casos no previstos en las presentes Reglas de Operación.
Comisión de Regulación y Seguimiento (CORESE). - Instancia de coordinación conformada entre el gobierno federal a través de la CONAGUA, el gobierno estatal, gobiernos municipales y prestadores de servicios durante la planeación, ejecución, seguimiento, control y evaluación de las acciones incluidas en el PROAGUA.
Componente de agua potable. - Comprende la construcción, rehabilitación, reemplazo, reparación y ampliación de infraestructura para los servicios de agua potable, así como las acciones necesarias para brindar agua potable de calidad de manera sostenible.
Componente de alcantarillado. - Comprende la construcción, rehabilitación, reemplazo, reparación y ampliación de infraestructura para los servicios de alcantarillado.
Componente de saneamiento. - Comprende la construcción, rehabilitación y ampliación de infraestructura para los servicios de saneamiento (tratamiento y disposición) de las aguas residuales municipales y sus lodos derivados.
Contraloría social. - Mecanismo de los beneficiarios para verificar de manera organizada el cumplimiento de las metas y la correcta aplicación de los recursos públicos asignados al PROAGUA.
Contraparte. - Aportación de recursos por los beneficiarios o ejecutores que complementa la inversión federal.
Convenio Marco de Coordinación. - Acuerdo que establece los lineamientos para conjuntar recursos y formalizar acciones en materia de infraestructura hidroagrícola, agua potable, alcantarillado, saneamiento y cultura del agua que celebra el gobierno federal a través de la CONAGUA con el gobierno de cada entidad federativa.
Desinfección del agua. - Eliminación, inactivación o destrucción de microorganismos patógenos en el agua por medio de procesos químicos o físicos.
Dirección de la CONAGUA. - Direcciones Generales de los Organismos de Cuenca o Direcciones Locales de la CONAGUA que corresponda a la demarcación del beneficiario (Anexo XXII).
Drenaje sanitario. - Sistemas de redes y obras mediante las cuales se efectúa la recolección, conducción y control de las descargas de aguas residuales.
Economía. - Monto que resulta después de formalizar la contratación de cada acción cuando ésta es menor al costo programado en el anexo técnico y el saldo derivado del finiquito de obra.
Estudios. - Recopilación y análisis de datos técnicos, topográficos, hidrológicos, geológicos, climáticos, económicos, financieros, sociales y políticos, con el fin de determinar la factibilidad para llevar a cabo un proyecto, donde se plantean alternativas de solución al mismo. Incluye los estudios técnicos, de planeación e ingeniería de detalle para el agua potable, alcantarillado y saneamiento.
Expediente técnico de proyecto. - Instrumento integrado por el beneficiario con la documentación relacionada con la acción a realizarse que contiene la información referente a la planeación, estudios básicos, proyecto ejecutivo y demás documentación relacionada.
Expediente único. - Conjunto de documentos, integrado y resguardado por el ejecutor que contiene información de las acciones formalizadas y ejecutadas.
Ficha técnica de acciones. - Documento en forma de sumario que contiene la descripción de la ubicación, características, proyecto, inversiones y etapas de la acción de manera detallada.
Fortalecimiento de capacidades. - Programa de capacitación que se realiza por cada ejecutor, mediante cursos y talleres teórico-prácticos presenciales, para diversas áreas de conocimiento de agua potable, alcantarillado y saneamiento, dirigidos al personal técnico, operativo y administrativo de los prestadores de servicios y organizaciones comunitarias. La capacitación de contraloría social no podrá realizarse a través de este programa.
Grado de prioridad de atención de las localidades rurales. - Es el valor que asigna la CONAGUA a las localidades rurales determinado con base en datos del INEGI correspondientes al censo 2020; Zonas de Atención Prioritarias; localidades de alta y muy alta marginación del CONAPO y Catálogo de localidades indígenas del INPI.
Igualdad de género. - Implica que exista para mujeres y hombres el mismo acceso a todos los derechos, bienes y servicios, eliminando todas las formas de discriminación de género.
Índice de marginación. - Medida-resumen calculada por el Consejo Nacional de Población (CONAPO) que permite diferenciar localidades del país según el impacto global de las carencias que padece la población como resultado de la falta de acceso a la educación, la residencia en viviendas inadecuadas y la carencia de bienes.
Indicador de desinfección (INDES). - Documento que indica la situación de los sistemas de abastecimiento que cuentan con infraestructura de desinfección a través de los caudales de agua producida y la desinfectada por cada localidad y municipio del gobierno estatal.
Instancia ejecutora. - Responsable de los procedimientos de contratación y ejercicio de los recursos.
Localidades rurales. - Conforme a la clasificación del INEGI, son aquellas que tienen una población menor a 2,500 habitantes.
Localidades urbanas. - Conforme a la clasificación del INEGI, son aquellas que tienen una población mayor o igual que 2,500 habitantes.
Obra de continuidad. - Obra que por sus características se haya programado en etapas en los anexos técnicos y requiera realizarse en más de un ejercicio fiscal.
Obra por cooperación. - Obra ejecutada en localidades donde la organización comunitaria o el municipio aportan su contraparte en mano de obra o especie.
Operación transitoria. - Operación temporal de la infraestructura de agua potable, alcantarillado o saneamiento, previo a la entrega al beneficiario.
Organismo operador. - Instancia del gobierno estatal o municipal encargada de la prestación de los servicios de agua potable, alcantarillado y saneamiento.
Organización comunitaria. - Es aquella que se organiza bajo sistemas normativos propios y tienen reconocimiento social por la autoridad comunitaria o por el municipio, que se establece con el objetivo de gestionar, operar y administrar los sistemas y servicios de agua potable y saneamiento.
Participación social. - Actividades que llevan a cabo en forma organizada las personas que habitan una localidad, orientadas a la planeación, gestión, ejecución, administración, vigilancia, transparencia y rendición de cuentas durante la construcción, operación y mantenimiento de los sistemas de agua potable, alcantarillado y saneamiento en sus localidades.
Participantes. - Gobiernos federal, estatales y municipales, organismos operadores y organizaciones comunitarias, que intervienen de forma directa en el programa.
Participante Titular. - Ente público estatal o municipal titular de una o varias asignaciones o concesiones de aguas nacionales al que la ejecución de la acción solicitada mediante el Anexo II de las presentes Reglas de Operación, le permitirá coadyuvar a alcanzar sus objetivos en materia de agua potable, alcantarillado y saneamiento.
Plan de seguridad de agua. - Documento que integra la evaluación y gestión del riesgo en un sistema de agua, desde la cuenca de captación hasta su entrega a la población usuaria final, identificando, precisando, priorizando e implementando medidas de control y mitigación que se ejecutarán como un diagnóstico para obras y acciones dentro del PROAGUA.
Planta de tratamiento de aguas residuales. - Infraestructura para remover contaminantes del agua que ya ha tenido un uso previo, para su disposición en un cuerpo receptor o para su reutilización.
Planta potabilizadora. - Infraestructura para tratar agua destinada para el uso y consumo de la población, asegurando que cumpla con la normatividad vigente.
Potabilización. - Conjunto de operaciones y procesos, físicos o químicos que se aplican al agua en los sistemas de abastecimiento, a fin de hacerla apta para uso y consumo humano, cumpliendo con la calidad indicada por la NOM-127-SSA1-2021 y en su caso la que esté vigente.
Prestador de servicio. - Cualquier persona jurídica, incluyendo a los gobiernos estatales, municipales u otros entes que brinden los servicios de agua potable, alcantarillado o saneamiento.
Proyecto ejecutivo. - Conjunto de documentos, planos, memorias descriptivas y de cálculo, catálogo de conceptos, normas, especificaciones e información suficiente para que se pueda realizar la obra.
Pueblos y comunidades afromexicanas. - Se integran por descendientes de personas originarias de poblaciones del continente africano trasladadas y asentadas en el territorio nacional desde la época colonial, con formas propias de organización social, económica, política y cultural, o parte de ellas, y afirman su existencia como colectividades culturalmente diferenciadas.
Pueblos y comunidades indígenas. - Aquellas que forman una unidad social, económica y cultural, asentadas en un territorio y que reconocen autoridades propias de acuerdo con sus sistemas normativos.
Registro de acciones. - Documento que incluye el desglose de las acciones para infraestructura de agua potable, alcantarillado, saneamiento y en un solo rubro desinfección del agua (Anexo V).
Revisión. - Proceso de verificación de los documentos que comprueban el cumplimiento de los requisitos que realiza la Dirección de la CONAGUA.
Saneamiento. - Proceso de tratamiento, reutilización y disposición final de las aguas residuales. Incluye la disposición o reutilización de lodos generados.
Saneamiento básico. - Tecnología que permite eliminar higiénicamente las excretas y tener un medio ambiente limpio y sano, tanto en la vivienda como en las proximidades de ésta.
Sectorización. - División de la red de distribución de agua en circuitos hidráulicos conectados entre sí, que pueden operar de forma independiente sin interrumpir el flujo de otros circuitos.
Seguimiento normativo. - Actividades realizadas por la CONAGUA con el objeto de verificar el cumplimiento de las Reglas de Operación del Programa.
Servicio de agua potable. - Actividades de los prestadores de servicio para suministrar agua y atender, en apego al derecho humano al agua, el acceso en forma suficiente, salubre, aceptable, asequible y equitativa.
Sistemas de captación de agua de lluvia. - Conjunto de elementos que interceptan y recolectan el agua pluvial para conducirla a dispositivos de almacenamiento y de filtración o desinfección, para su posterior uso.
Subcomponente mejoramiento de eficiencia. - Acciones orientadas a mejorar los servicios de agua potable, alcantarillado y saneamiento, a través del incremento de la eficiencia física y comercial de los organismos operadores.
Subcomponente nuevo. - Acciones para infraestructura que permiten incorporar habitantes a los servicios formales de agua potable, alcantarillado y saneamiento para incrementar la cobertura de los servicios.
Subcomponente rehabilitado. - Acciones que reestablecen o mejoran la infraestructura para sostener las coberturas de agua potable, alcantarillado y saneamiento.
Subsidios. - Asignaciones de recursos federales previstas en el PEF que, a través de las dependencias y entidades, se otorgan a los diferentes sectores de la sociedad, a las entidades federativas o municipios para fomentar el desarrollo de actividades sociales o económicas prioritarias de interés general.
Supervisión técnica. - Verificación a cargo del ejecutor de la obra para garantizar que los trabajos se lleven a cabo de conformidad con el proyecto ejecutivo y a la Ley de Obras Públicas y Servicios Relacionados con las Mismas (LOPSRM) y su Reglamento.
Tipos de apoyos. - Infraestructura de agua potable, alcantarillado y saneamiento, y desinfección del agua.
Urgencia. - Acontecimiento fortuito que perturba el servicio de agua potable, alcantarillado y saneamiento que prestan los organismos operadores u organizaciones comunitarias.
Validación Técnica. - Resultado aprobatorio otorgado por la Dirección de la CONAGUA posterior a la revisión de un proyecto ejecutivo. Para el caso de estudios se deberán presentar términos de referencia, catálogo de conceptos y matrices de precios unitarios. Esta validación tendrá una vigencia de 2 años a partir de la fecha de la emisión de su aprobación.
Zonas de Atención Prioritarias. - Áreas o regiones rurales (a nivel municipal) y Áreas Geoestadísticas Básicas (AGEB) de las zonas urbanas incluidas en el decreto por el que se formula la declaratoria de las Zonas de Atención Prioritaria que anualmente se publica en el Diario Oficial de la Federación.
Asimismo, se considerarán las establecidas en la legislación acorde a la materia.
1.2. Siglas y acrónimos
APF. - Administración Pública Federal.
ASF. - Auditoria Superior de la Federación.
BIENESTAR. - Secretaría de Bienestar.
CONAGUA. - Comisión Nacional del Agua.
CONAPO. - Consejo Nacional de Población.
CONAPRED. - Consejo Nacional para Prevenir la Discriminación
CGRFC. -Coordinación General de Recaudación y Fiscalización de la CONAGUA
CORESE. - Comisión de Regulación y Seguimiento.
DOF. - Diario Oficial de la Federación.
GPFAPS. -Gerencia de Programas Federales de Agua Potable y Saneamiento.
GPT. - Gerencia de Potabilización y Tratamiento
INDES. - Indicador de desinfección.
INEGI. - Instituto Nacional de Estadística y Geografía.
INPI. - Instituto Nacional de los Pueblos Indígenas.
LAASSP. - Ley de Adquisiciones, Arrendamientos y Servicios del Sector Público.
LFPRH. - Ley Federal de Presupuesto y Responsabilidad Hacendaria.
LOPSRM. - Ley de Obras Públicas y Servicios Relacionados con las Mismas.
OICE. - Órgano Interno de Control Específico.
O.O. - Organismo Operador.
PASH. - Portal Aplicativo de la Secretaría de Hacienda y Crédito Público.
PEF. - Presupuesto de Egresos de la Federación.
PNH. - Programa Nacional Hídrico.
PROAGUA. - Programa de Agua Potable, Drenaje y Tratamiento.
PSA. - Plan de Seguridad del Agua.
PTAR. - Planta de Tratamiento de Aguas Residuales.
SABG. - Secretaría Anticorrupción y Buen Gobierno
SAI. - Sistema de Administración Integral
SALUD. - Secretaría de Salud.
SECTUR. - Secretaría de Turismo.
SEGOB. - Secretaría de Gobernación.
SEMARNAT. - Secretaría de Medio Ambiente y Recursos Naturales.
SGAPDS. - Subdirección General de Agua Potable, Drenaje y Saneamiento.
SHCP. - Secretaría de Hacienda y Crédito Público.
TESOFE. - Tesorería de la Federación.
ZAP. - Zonas de Atención Prioritarias.
Artículo 2. Programa de Agua Potable, Drenaje y Tratamiento (PROAGUA)
2.1. Sobre el PROAGUA
2.1.1. Definición
Programa federal a cargo de la CONAGUA que otorga subsidios para el financiamiento de acciones para la prestación de los servicios de agua potable, alcantarillado y saneamiento.
2.1.2. Objetivo
Contribuir a incrementar y sostener las coberturas de los servicios de agua potable, alcantarillado y saneamiento, mediante la asignación de subsidios para apoyar la ejecución de acciones que permitan avanzar en el cumplimiento del derecho al acceso, disposición y saneamiento del agua en las localidades rurales y urbanas.
2.1.3. Población potencial y objetivo
2.1.3.1. Población potencial
Habitantes de localidades rurales y urbanas de los municipios y entidades federativas que carecen de los servicios de agua potable, alcantarillado y saneamiento o presenten deficiencias en ellos, conforme al Censo de Población y Vivienda del INEGI.
2.1.3.2. Población objetivo
Habitantes de localidades rurales y urbanas de los municipios y entidades federativas a beneficiar con las acciones establecidas en los anexos de ejecución y técnicos.
2.1.4. Cobertura
El programa es de cobertura nacional y aplicable para todas las localidades rurales y urbanas de las 32 entidades federativas del país que soliciten el apoyo, en apego a lo indicado en las presentes Reglas de Operación.
2.1.5. Beneficiarios
Entidades federativas, pueblos y comunidades indígenas y afromexicanas que suscriben los anexos de ejecución y técnicos del programa y reciben el subsidio.
2.2 Tipos de apoyo
Los recursos podrán asignarse a los tipos de apoyo siguientes:
2.2.1. Infraestructura de agua potable, alcantarillado y saneamiento
Apoya acciones para la infraestructura de servicios de agua potable, alcantarillado y saneamiento, las cuales se detallan en el Anexo IV.
Respecto a saneamiento, en el tratamiento de aguas residuales municipales se considera el caudal de agua residual que se colecta en sistemas formales de alcantarillado y no es tratada.
Para la elaboración de proyectos se podrá destinar hasta el 10% de la asignación presupuestal; por arriba de ese porcentaje se analizará de manera particular para determinar su aprobación previa solicitud de la Dirección de la CONAGUA a la GPFAPS.
El costo de las acciones para atención social no podrá exceder el 2.5% del costo total aprobado de la obra.
La supervisión técnica no podrá exceder el 3.5% del costo total aprobado de la obra y el monto deberá integrarse con los mismos porcentajes de aportación federal y contraparte que los asignados para la obra.
Las entidades federativas que soliciten acciones para fortalecimiento de capacidades podrán considerar hasta un monto de un millón de pesos de recursos federales, debiendo el beneficiario aportar al menos un monto igual de contraparte y presentar el Programa de capacitación (Anexo XI).
2.2.2. Desinfección del agua
Apoya acciones para incrementar y sostener la cobertura de desinfección del agua para uso y consumo humano en los servicios de agua potable, con énfasis en localidades rurales con mayor grado de prioridad de atención.
De la asignación presupuestal inicial comunicada a cada entidad federativa se deberán destinar recursos para las acciones de desinfección del agua conforme a los porcentajes establecidos en las Tablas 1 y 2.
Tabla 1. Porcentajes para acciones de desinfección del agua
| Recursos asignados al PROAGUA por entidad federativa (MDP) | Porcentaje para aplicar en acciones de desinfección |
| < 30 | 2.0% |
| 30 a 59.99 | 2.5% |
| 60 a 89.99 | 2.5% |
| > 90 | 2.5% |
Si el monto calculado con el porcentaje excede lo establecido en la tabla siguiente, se podrá optar por aplicar el importe límite.
Tabla 2. Importe límite en función al porcentaje
| Recursos asignados al PROAGUA por entidad federativa (MDP) | Importe límite (MDP) |
| < 30 | 0.6 |
| 30 a 59.99 | 1.5 |
| 60 a 89.99 | 2.3 |
| >90 | 4.5 |
El grado de prioridad de atención de las localidades rurales se determina con cuatro criterios ponderados con base en datos del INEGI correspondientes al CENSO 2020, tales criterios son el porcentaje de coberturas de agua potable y saneamiento, grados de vulnerabilidad (Zonas de Atención Prioritarias, ZAP), índice de marginación determinado por CONAPO y porcentaje de pobreza extrema conforme a INEGI, así como, catálogo de localidades indígenas del INPI. Los grados de prioridad de atención asignados pueden ser consultados en el portal siguiente:
https://www.gob.mx/conagua/acciones-y-programas/proagua
Los Beneficiarios que no requieran recursos federales para desinfección del agua, deberán manifestarlo por escrito a la Dirección de la CONAGUA dentro de los 20 (veinte) días hábiles a partir de la comunicación de la asignación presupuestal para que por su conducto informe a la Gerencia de Potabilización y Tratamiento.
Para localidades de muy alta y alta marginación que carecen de cobertura de agua potable, se deberá impulsar el tratamiento doméstico de agua con tecnologías a nivel intradomiciliar de bajo costo para la operación y mantenimiento, que cumplan la NOM-244-SSA1-2020.
2.3. Componentes y subcomponentes
Mediante los componentes de "agua potable", "alcantarillado" y "saneamiento" y subcomponentes "nuevo" (acciones para incremento de cobertura), "rehabilitado" y "mejoramiento de eficiencia" se financian acciones conforme a los siguientes tipos de apoyo: infraestructura para los servicios de agua potable, alcantarillado y saneamiento; y desinfección del agua.
Dentro de los tres componentes antes indicados para el tipo de apoyo Infraestructura, se deberán considerar las acciones de participación social (contraloría social y atención social), en los subcomponentes "Nuevo" y "Rehabilitado".
Artículo 3. Otorgamiento de recursos
3.1. Apoyos
3.1.1 Porcentajes de aportación federal para acciones de Infraestructura de agua potable, alcantarillado y saneamiento.
Tabla 3. Porcentajes de aportación federal para localidades rurales
| Acciones de agua potable, alcantarillado y saneamiento (Anexo IV) en subcomponente: | Porcentaje de aportación federal |
| Localidades con grado de prioridad de atención determinado por la CONAGUA | Obras por cooperación |
| Menores de 50 | 50 a 69 | 70 a 89 | 90 a 100 |
| Nuevo | Hasta 50% | Hasta 60% | Hasta 70% | Hasta 80% | Hasta 80% |
| Rehabilitado | Hasta 50% | n/a |
| Mejoramiento de eficiencia | Hasta 50% | n/a |
El listado con el grado de prioridad de atención se puede consultar en el siguiente enlace; https://www.gob.mx/conagua/acciones-y-programas/proagua
Nota: Cuando una localidad no cuente con grado de prioridad de atención o el INEGI no publique información referente a ésta, se analizará su situación de manera específica.
Tabla 4. Porcentajes de aportación federal para localidades urbanas
| Acciones de agua potable, alcantarillado y saneamiento (Anexo IV) en subcomponente: | Porcentaje de aportación federal |
| Localidades de 2,500 a 14,999 hab. | Localidades de 15,000 a 49,999 hab. | Localidades de 50,000 a 99,999 hab. | Localidades de 100,000 a 499,999 hab. | Localida des de 500,000 o más hab. |
| Nuevo | Hasta 60% | Hasta 50% | Hasta 45% | Hasta 40% |
| Rehabilitado | Hasta 40% |
| Mejoramiento de eficiencia | Hasta 50% |
3.1.2. Porcentajes de aportación federal para acciones de desinfección del agua
Se podrá asignar hasta el 50% de recursos federales del costo total de las acciones.
3.1.3 Particularidades sobre los porcentajes
Para solicitar un incremento en los porcentajes de apoyo federal, el beneficiario o ejecutor debe presentar solicitud por escrito, anexando la evidencia que acredite encontrarse en los supuestos siguientes:
a) Cuando la organización comunitaria reconocida por el municipio o la asamblea comunitaria, que participe en la prestación de los servicios de agua potable y saneamiento integre en igual o mayor proporción a mujeres en cargos decisorios, se otorgará 10% adicional.
b) En localidades urbanas se podrá apoyar hasta con 5% adicional a aquellas que cuenten con un consejo de administración o figura organizativa similar si se integra en igual o mayor proporción a mujeres en cargos decisorios.
c) Para plantas potabilizadoras, se podrá incrementar el porcentaje de apoyo de acuerdo con lo siguiente:
I. Localidades que mejoren su infraestructura para el cumplimiento de la NOM-127-SSA1-2021 se podrá incrementar hasta en 10%.
II. Uso de energías renovables para autoconsumo que abastezca por lo menos el 60% de la energía demandada por la planta, se podrá incrementar hasta en 10%.
d) Para PTAR se podrá incrementar el porcentaje de apoyo de acuerdo con lo siguiente:
I. Para acciones de mejora que se requieran para cumplir la NOM-001-SEMARNAT-2021 hasta 10%.
II. Para acciones que incluyan la generación de energía renovable para autoconsumo, que abastezca por lo menos el 50% de la demanda de la planta, hasta 10%.
III. Cuando la acción incluya el aprovechamiento energético o el quemado del biogás generado en procesos anaerobios en la línea de agua o de lodos, hasta 5%.
e) Las acciones de proyectos no convencionales serán apoyadas con hasta el 80% de recursos federales. El enlace donde se pueden consultar las herramientas digitales (Lineamientos técnicos, guía técnica para el diseño, especificaciones generales, proyectos tipo y presupuesto) de dichas tecnologías es el siguiente: https://www.gob.mx/conagua/documentos/sistemas-de-captacion-de-agua-de-lluvia-scall-y-saneamiento-basico-a-nivel-vivienda-en-zonas-rurales.
f) En localidades rurales se podrá apoyar hasta con 5% adicional cuando se cumpla alguna de las condiciones siguientes:
I. Entregue diagnóstico sobre la situación actual del sistema administrado por la organización comunitaria, así como de las capacidades técnicas y administrativas de la organización.
II. Entregue e implemente un plan de capacitación técnica y administrativa, con personal propio o contratado que tenga el perfil adecuado para atender localidades rurales, describiendo los temas específicos de capacitación, las fechas y modalidad de implementación.
III. Se diseñe y entregue material de difusión y didáctico, que apoye la operación, mantenimiento y administración de los sistemas de agua potable, dirigidos a organizaciones comunitarias, que sean culturalmente adaptados y con perspectiva de género.
El Comité Técnico analizará las solicitudes y en función de las características del proyecto y la comunidad a beneficiar, determinará la aprobación del incremento del porcentaje de aportación federal.
3.2. Presentación de solicitudes de apoyo
3.2.1. Solicitud para participar en el PROAGUA
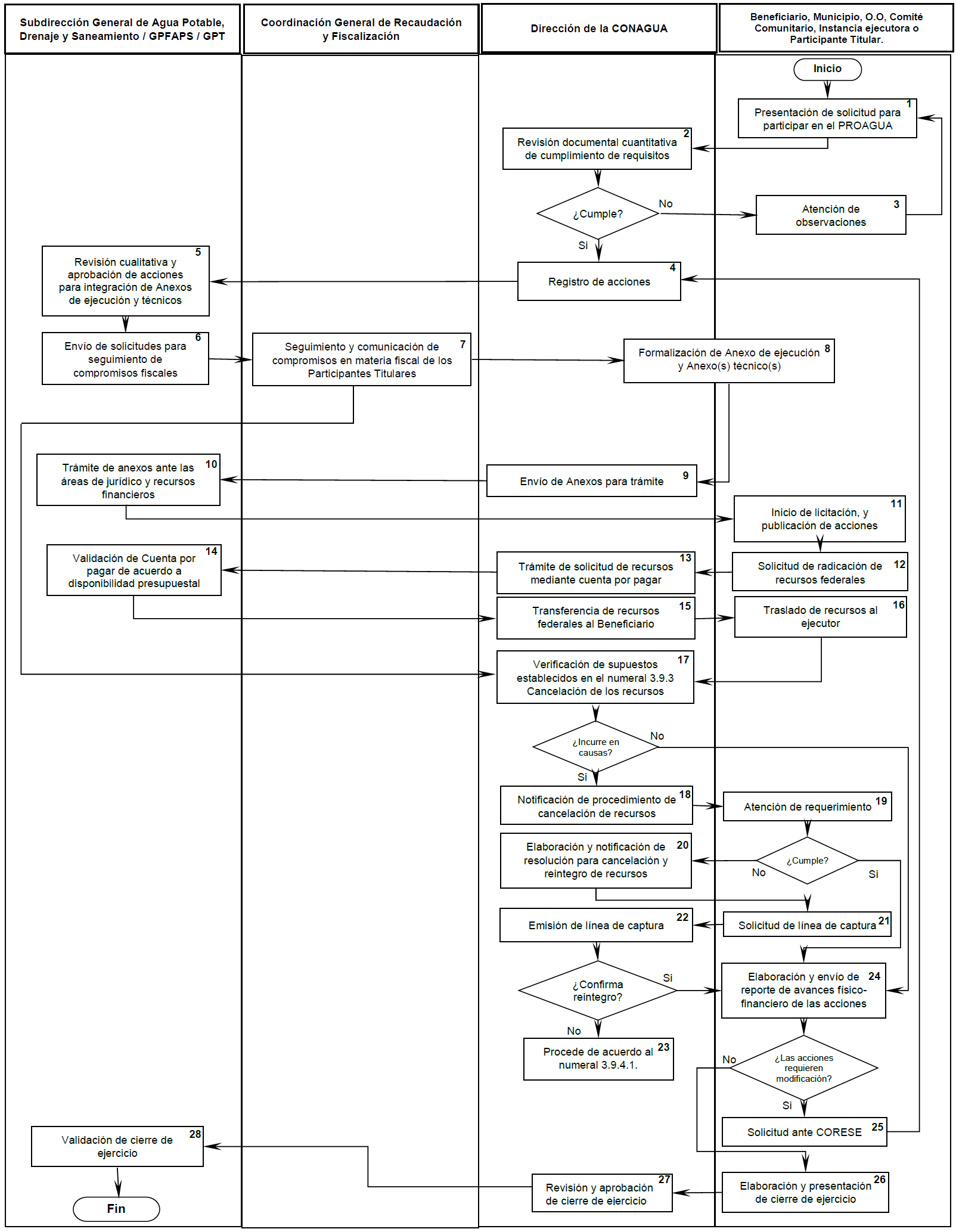
Las entidades federativas, municipios, localidades, organismos operadores, pueblos y comunidades indígenas y afromexicanas y organizaciones comunitarias deberán presentar para cada acción, el formato de solicitud (Anexo II) para participar en el PROAGUA en la Dirección de la CONAGUA correspondiente a más tardar 30 (treinta) días hábiles posteriores a la fecha de publicación de las presentes Reglas de Operación, anexando los requisitos siguientes:
a) Documento bajo protesta de decir verdad en el que manifieste contar con la contraparte presupuestal (Anexo III).
b) Manifestación de compromisos en materia fiscal por concepto de aguas nacionales (incluida en el anexo II)
Para acciones de infraestructura y mejoramiento de eficiencia:
c) Proyecto ejecutivo en formato digital, en una memoria tipo USB que incluya al menos, memoria descriptiva, memorias de cálculo y planos, presupuesto base y catálogo de conceptos (En caso de contar con el oficio de validación emitido por la Dirección de la CONAGUA, deberá anexarlo).
d) Para acciones de infraestructura de agua potable, copia del (los) título(s) de asignación o concesión de aguas nacionales, para acciones de infraestructura de saneamiento, copia de los permisos de descargas de aguas residuales, o en su caso, copia de las solicitudes ingresadas a la CONAGUA.
e) Ficha técnica de cada una de las acciones (Anexo VI) y atención social (Anexo VII), en forma impresa debidamente firmada.
f) Para estudios y proyectos se deben presentar términos de referencia y catálogo de conceptos.
g) Para acciones del subcomponente Mejoramiento de eficiencia deben presentar cuestionario de información básica por cada prestador de servicios de agua potable, alcantarillado y saneamiento (Anexo XII).
h) Para obras por cooperación y acciones solicitadas por pueblos y comunidades indígenas y afromexicanas:
i. Entregar documento que acredite la constitución de comité u otra forma de organización comunitaria reconocida por el municipio o la asamblea comunitaria, para el caso de comunidades indígenas y afromexicanas contar con el reconocimiento de sus autoridades de acuerdo con sus sistemas normativos.
ii. Presentar escrito de la organización comunitaria, pueblos y comunidades indígenas y afromexicanas, municipio y en su caso la entidad federativa en el que conste el compromiso para hacerse cargo del funcionamiento y mantenimiento de la obra.
Para acciones de desinfección debe presentar:
i) El Indicador de desinfección (INDES)
j) Relación detallada de localidades (Anexo XX) donde se programarán acciones de desinfección del agua.
La presentación de la solicitud de participación no garantiza el acceso a los apoyos del PROAGUA.
3.2.2 Registro de acciones
La Dirección de la CONAGUA durante el periodo de recepción de solicitudes, realizará una revisión cuantitativa de los requisitos presentados; las acciones que cumplan cada uno de ellos se integrarán en el "Registro de acciones" (Anexo V). Así mismo, integrará un expediente con la solicitud y sus documentos anexos que deberá ser resguardado y digitalizado.
En el caso de no ser procedente la solicitud, deberá de notificar al solicitante al momento de su revisión.
El solicitante tendrá como límite para atender observaciones el último día designado para la recepción de solicitudes, en caso de no atender las observaciones emitidas, dicha solicitud no será registrada.
El registro de la solicitud no autoriza ni garantiza el acceso al subsidio del PROAGUA.
La Dirección de la CONAGUA durante los 5 (cinco) días hábiles posteriores al término del periodo de recepción de solicitudes, deberá remitir el registro a la SGAPDS con cada uno de los expedientes digitales de las acciones.
Las acciones de desinfección del agua y de atención social se incluirán en el registro en un solo rubro, cuantificando la totalidad requerida.
3.3. Análisis y selección de acciones
3.3.1. Aprobación de acciones
El Comité Técnico en un plazo de 30 (treinta) días hábiles a partir de la recepción del registro, realizará la revisión cualitativa del expediente digital, para aprobar con base en los criterios de priorización y evaluación las acciones que integrarán los Anexos Técnicos considerando la asignación presupuestal de cada entidad federativa y determinará la instancia ejecutora de cada una de ellas.
Durante la revisión cualitativa el Comité Técnico podrá solicitar a la Dirección de la CONAGUA información adicional de las acciones.
Una vez aprobadas las acciones se notificará a la Dirección de la CONAGUA correspondiente para que ésta se coordine con la entidad federativa para la formalización de los Anexos de Ejecución y Técnicos.
A más tardar 05 (cinco) días hábiles posteriores a la aprobación de las acciones, la GPFAPS remitirá a la CGRFC copia simple de las solicitudes aprobadas, para seguimiento en lo correspondiente a la Manifestación de compromisos en materia fiscal por concepto de aguas nacionales (incluida en el Anexo II).
3.3.2. Criterios de priorización y evaluación de acciones
El Comité Técnico de la SGAPDS determinará con base en la revisión y evaluación de la información presentada, la aprobación de las acciones, para que los recursos del PROAGUA según su disponibilidad se destinen en acciones que se ubiquen en al menos 3 criterios respecto a la priorización de los criterios técnicos y sociales siguientes:
1. Acciones que atiendan el Acuerdo Nacional por el Derecho Humano al Agua y la Sustentabilidad
2. Acciones que provengan de un Plan Integral Municipal
3. Acciones que atiendan los derechos y el desarrollo integral, intercultural y sostenible de los pueblos y comunidades indígenas y afromexicanas
4. Acciones que atiendan una recomendación de Derechos Humanos o compromiso internacional
5. Acciones que incrementen la cobertura en los servicios
6. Acciones con factibilidad técnica, legal, social y ambiental
7. Acciones con beneficios sociales que atiendan grupos vulnerables
8. Acciones que contemplen soluciones basadas en la naturaleza o en tecnologías no convencionales
3.4. Integración y formalización de Anexos de ejecución y técnicos.
Los beneficiarios a quienes se les aprueben acciones para recibir subsidios y la Dirección de la CONAGUA, deben firmar un Anexo de Ejecución por entidad federativa y Anexo Técnico por ejecutor a más tardar 5 (cinco) días hábiles posteriores a la aprobación de acciones, sin embargo, previo a la formalización la Dirección de la CONAGUA verificará que el Convenio Marco de Coordinación formalizado con las entidades federativas se encuentre vigente y no presente adeudos ante la CONAGUA.
Los Anexos Técnicos para las acciones de Infraestructura se integrarán con base en las acciones aprobadas por el Comité Técnico e incluirán el monto correspondiente para las acciones de fortalecimiento de capacidades.
Los Anexos Técnicos para las acciones de desinfección del agua deberán apegarse a lo señalado en el numeral
2.2.2 Desinfección del agua.
Los anexos de ejecución y técnicos deben firmarse por los representantes facultados de la entidad federativa, además en los anexos técnicos deben firmar las instancias que aporten recursos, así como en su caso la instancia ejecutora de las acciones aprobadas. La responsable de coordinar la formalización de este proceso será la Dirección de la CONAGUA correspondiente en los plazos establecidos en el numeral 3.6. Actividades y plazos de estas reglas.
Cuando se incrementen montos de inversión o se adicionen acciones aprobadas por el Comité Técnico, se deberán suscribir anexos modificatorios en función de la asignación presupuestal autorizada a la entidad federativa, siguiendo el procedimiento de formalización correspondiente.
Cuando la modificación consista en ampliación de metas o cambio en los recursos de contraparte sin modificar el total de la inversión, únicamente se deberá plantear en la CORESE y solicitar autorización de la SGAPDS.
3.5. Instancias Participantes
3.5.1. Solicitantes
Gobiernos estatales y municipales, localidades, organismos operadores, pueblos y comunidades indígenas y afromexicanas y organizaciones comunitarias que solicitan apoyo financiero para incrementar, fortalecer o desarrollar el acceso a los servicios de agua potable, alcantarillado o saneamiento, en beneficio de las personas de cualquier localidad que, de acuerdo con el cumplimiento de los numerales 3.2.1 "Solicitud para participar en el PROAGUA" y 3.9.1. "Obligaciones de los beneficiarios" de las presentes Reglas de Operación, pueden acceder a los apoyos.
3.5.2. Ejecutoras
La instancia ejecutora es la responsable de la contratación de las acciones y seguimiento hasta su conclusión, en apego a lo establecido en el numeral 3.9.2. "Obligaciones de la instancia ejecutora" de las Reglas de Operación; en la Ley de Obras Públicas y Servicios Relacionados con las Mismas y su reglamento; en la Ley de Adquisiciones, Arrendamientos y Servicios del Sector Público y su reglamento; en la Ley General de Contabilidad Gubernamental y demás normatividad federal aplicable.
Para las acciones de desinfección del agua, la ejecución podrá estar a cargo de la autoridad estatal o los prestadores de servicios de los municipios que firmen los anexos de ejecución y técnico, en particular la Comisión, Junta o Instituto estatal del agua, así como la autoridad o el organismo público estatal de salud.
El beneficiario deberá vigilar el cumplimiento y la conclusión de las acciones programadas en el caso de no ser el ejecutor.
3.5.3. Agente de pago
En los casos, donde la CONAGUA sea el ejecutor, la entidad federativa fungirá como instancia responsable del pago a las empresas con quien se celebren los contratos para la ejecución de las obras, quedando establecido en los propios contratos celebrados a cuenta y orden del beneficiario.
3.5.4. Normativa
La CONAGUA, a través de la Subdirección General de Agua Potable, Drenaje y Saneamiento, está facultada para interpretar técnica y administrativamente las disposiciones contenidas en estas Reglas de Operación y para establecer las medidas conducentes que permitan la mejor operación del PROAGUA. Asimismo, podrá analizar los casos especiales y en su caso, hará del conocimiento de los beneficiarios, de la SHCP y OIC, las recomendaciones que emita sobre estas medidas.
Conforme a la disponibilidad presupuestal, en apego a los artículos 69 de la Ley General de Contabilidad Gubernamental y 224 fracción VI párrafo cuarto del Reglamento de la Ley Federal de Presupuesto y Responsabilidad Hacendaria, la CONAGUA gestionará la transferencia de los recursos federales a las cuentas bancarias de los gobiernos de los estados, de acuerdo con lo señalado en el numeral 3.9.1. Obligaciones de los beneficiarios, inciso "d" de las presentes Reglas de Operación.
En apego a lo dispuesto en el artículo 2, fracción VII, de la Ley General de Transparencia y Acceso a la Información Pública y el artículo 2, fracción VIII, de la Ley Federal de Transparencia y Acceso a la Información Pública, la CONAGUA pondrá a disposición del público en general las presentes Reglas de Operación en la página http://www.gob.mx/conagua/acciones-y-programas/reglas-de-operacion-69943.
3.6. Actividades y plazos
Las actividades estarán sujetas a los periodos que se establecen en la Tabla 5.- Actividades principales y plazos de las presentes Reglas de Operación del PROAGUA, que se complementará con lo siguiente:
a) La fecha límite para la conclusión de las acciones será el 31 de diciembre de 2025 o de acuerdo al calendario convenido.
b) El beneficiario o ejecutor es el responsable de presentar en las sesiones de la CORESE, las propuestas de anexos modificatorios cuyos cambios serán analizados por la Dirección de la CONAGUA y enviados a la GPFAPS para su autorización. Se formalizarán anexos modificatorios, acompañados del formato "Cédula de Traspaso" (Anexo XIII).
c) La Dirección de la CONAGUA será responsable del proceso de incorporación al PROAGUA de las propuestas de acciones, mediante la revisión documental del cumplimiento de los requisitos; la remisión de información; la gestión del proceso; la coordinación con otras instancias; la formalización de los anexos de ejecución y técnicos; el apoyo técnico cuando sea requerido por escrito por los participantes; el seguimiento, reporte, control y vigilancia del proceso.
d) La CGRFC dará seguimiento a las actividades que los participantes titulares realicen a efecto de dar cumplimiento a los compromisos establecidos en el apartado Manifestación de compromisos en materia fiscal por concepto de aguas nacionales del formato de Solicitud (Anexo II) para participar en el PROAGUA y comunicará lo correspondiente, conforme a los plazos establecidos en la normatividad aplicable en materia fiscal, a la Dirección de la CONAGUA para que, en su caso, ésta proceda de acuerdo a lo establecido en el numeral 3.9.4.1.
Las situaciones no previstas en estas Reglas de Operación serán resueltas por la SGAPDS.
La CONAGUA podrá recibir los Anexos de Ejecución y Técnicos, posterior al plazo establecido en las presentes reglas, quedando sujetos a lo establecido en el numeral 3.9.3.
Tabla 5.- Actividades principales y plazos.
| Actividad | Plazo | Numeral |
| Presentación de solicitudes | 30 días hábiles posteriores a la publicación de las Reglas de Operación. | 3.2.1. Solicitud para participar en el PROAGUA |
| Atención de observaciones | El último día designado para la recepción de solicitudes | 3.2.2 Registro de acciones |
| Integración de registro de acciones y envío a la SGAPDS | 5 (cinco) días hábiles posteriores al término del periodo de recepción de solicitudes | 3.2.2 Registro de acciones |
| Aprobación de acciones por Comité Técnico | 30 (treinta) días hábiles a partir de la recepción del registro | 3.3.1. Aprobación de acciones |
| Formalización de Anexos | A más tardar 5 (cinco) días hábiles posteriores a la aprobación de acciones | 3.4. Integración y formalización de Anexos de ejecución y técnicos. |
| Inicio del procedimiento de contratación de acciones | A más tardar 30 (treinta) días naturales posterior a la formalización de los Anexos | 3.7. Contrataciones |
| Avances físico - financiero | 5 días hábiles de cada mes iniciando en el mes siguiente a la firma de Anexos | 3.7 Contrataciones |
| Conclusión de acciones | 31 de diciembre de 2025 o calendario convenido | 3.6. Actividades y plazos |
| Cierre de ejercicio | A más tardar el último día hábil del mes de enero de 2026 | 3.12.3 Cierre de ejercicio |
3.7. Contrataciones
Los ejecutores, en caso de solicitud de la Dirección de la CONAGUA, deberán enviar las bases de licitación para su visto bueno. Los procesos de licitación de acciones deberán iniciar a partir de la formalización de los anexos, teniendo como plazo límite para su inicio y publicación 30 (treinta) días naturales posterior a la formalización de los mismos. La contratación de las acciones se realizará en apego a la LOPSRM, LAASSP y sus Reglamentos.
El recurso federal de economías que resulten una vez contratadas las acciones, así como las derivadas de finiquitos de obra, quedará a disposición de la SGAPDS, el cual se podrá comprometer para la ejecución de nuevas acciones o ampliación de metas, previa solicitud del Beneficiario, análisis de la Dirección de la CONAGUA y aprobación de la SGAPDS.
Cuando el monto contratado en cada acción sea superior al autorizado en el Anexo Técnico, la diferencia deberá ser cubierta por la contraparte.
3.8. Derechos de los beneficiarios
Todo beneficiario cuenta con los siguientes derechos:
a) Que su solicitud sea recibida por la Dirección de la CONAGUA.
b) Recibir por parte de la Dirección de la CONAGUA un comunicado dentro del plazo de 5 (cinco) días hábiles posteriores al periodo de la revisión del Comité Técnico sobre la resolución de su solicitud.
c) Recibir la radicación de los recursos conforme al calendario en los sistemas financieros de la CONAGUA.
d) Convenir la suspensión de las aportaciones cuando se presenten condiciones extraordinarias e imprevisibles o por causas de fuerza mayor.
3.9. Obligaciones y sanciones
3.9.1. Obligaciones de los beneficiarios
El beneficiario adquiere la obligación de cumplir con lo siguiente:
a) Integrar y resguardar el expediente que acredite el cumplimiento de los requisitos de las acciones formalizadas y ejecutadas, mismo que se encontrará a disposición de la Dirección de la CONAGUA y dará atención a los organismos fiscalizadores cuando así se requiera.
b) Que la información entregada sea veraz.
c) Hacer efectivo el apoyo federal otorgado en acciones consideradas en el Programa y asignar los recursos comprometidos de la contraparte.
d) Abrir una cuenta bancaria productiva, específica y exclusiva para recibir recursos federales del PROAGUA cuya información deberá ser remitida a la Dirección de la CONAGUA.
e) Firmar los anexos de ejecución y técnicos en los tiempos y con los formatos establecidos.
f) Cuando las instancias ejecutoras sean diferentes al beneficiario, el recurso federal radicado deberá transferirse a la instancia ejecutora en un plazo no mayor a 10 (diez) días hábiles.
g) Utilizar el apoyo solamente para los fines autorizados y responsabilizarse del buen uso, operación, conservación y mantenimiento de la infraestructura.
h) Implementar mecanismos de transparencia para la aplicación de recursos.
i) Comunicar a la Dirección de la CONAGUA los procesos de licitación con los códigos de expedientes de CompraNet a través del reporte de avances físico-financiero mensual.
j) Acreditar la presentación del Cierre de ejercicio fiscal 2024 a más tardar el último día hábil del mes de enero del presente año como se establece en las reglas del PROAGUA del ejercicio inmediato anterior.
k) Enviar dentro de los primeros 5 (cinco) días hábiles de cada mes a la Dirección de la CONAGUA en forma impresa y digital el reporte de avances físico-financiero de las acciones de Infraestructura y Desinfección del agua (desglosado por localidad), adjuntando evidencia fotográfica (Anexos XIV y XV) de las acciones en ejecución y presentar el cierre de ejercicio fiscal (Anexo XVII) e Informe Final de las acciones en los formatos correspondientes (Anexos XVIII y XIX).
l) Para las acciones de atención social enviar trimestralmente a la Dirección de la CONAGUA en versión editable y digital, el formato de seguimiento de avances y al final del ejercicio el formato de Cierre de ejercicio (Anexo XVI)
3.9.2. Obligaciones de la instancia ejecutora
La instancia ejecutora deberá:
a) Integrar y resguardar el expediente único de la acción cumpliendo lo establecido en la LOPSRM, LAASSP y sus respectivos reglamentos, que ampare cada una de las acciones formalizadas y ejecutadas, incluyendo supervisión técnica y atención social.
b) Aportar los recursos económicos correspondientes y de existir aportación de las localidades, garantizar su empleo en la ejecución de las acciones establecidas.
c) Proporcionar al beneficiario, en los primeros 5 (cinco) días hábiles de cada mes, a partir de la formalización del Anexo de Ejecución, el reporte de avances físico-financiero de las acciones convenidas para su integración.
d) Otorgar las facilidades y proporcionar la información necesaria a las instancias de coordinación, supervisión, control y fiscalización de los órdenes de gobierno facultados.
e) Brindar las facilidades a la Dirección de la CONAGUA para llevar a cabo el seguimiento normativo durante la ejecución de las acciones contempladas en los Anexos Técnicos.
f) Iniciar el proceso de licitación de las acciones aprobadas dentro de los 30 días posteriores a la formalización de los Anexos de Ejecución y Técnicos.
g) Informar al beneficiario el proceso de licitación, a través del reporte de avances físico-financiero y cumplir con lo establecido en estas Reglas de Operación, a fin de recibir del beneficiario la radicación de los recursos federales de acuerdo con los plazos señalados en el numeral 3.6. Actividades y plazos.
h) Presentar al beneficiario cierre del ejercicio fiscal (Anexo XVII), así como los Informes finales de las acciones en los formatos correspondientes (Anexos XVIII y XIX).
i) En caso de existir montos federales no ejercidos, economías de contrataciones por montos inferiores a los programados o sanciones económicas en términos de la LOPSRM y su Reglamento, asegurar que los recursos sean depositados a la TESOFE (ejecutores estatales y municipales).
j) Realizar las actividades de atención social, con la finalidad de fortalecer las capacidades operativas de la organización comunitaria, cuando se tenga contemplado que esta se hará cargo del sistema.
3.9.3. Cancelación de los recursos
La CONAGUA podrá cancelar la ministración de los recursos cuando se incumplan alguna de las obligaciones establecidas en los numerales 3.9.1 o 3.9.2, según corresponda, o cuando el participante titular incumpla con lo establecido en el apartado Manifestación de compromisos en materia fiscal por concepto de aguas nacionales del formato de Solicitud (Anexo II).
3.9.4. Sanciones
Los ejecutores que hayan incumplido las Reglas de Operación, de acuerdo con dictamen de la Dirección de la CONAGUA, no serán elegibles en ejercicios posteriores en tanto no acrediten su atención.
Asimismo, cuando el ejecutor no acredite la aplicación de los recursos asignados dentro de los plazos previstos en los numerales 3.12.1 y 3.12.3 o no haya realizado el reintegro de los recursos no ejercidos en un plazo no mayor a 90 (noventa) días naturales posterior a la fecha de cierre de ejercicio autorizada, la Dirección de la CONAGUA informará a las instancias fiscalizadoras que correspondan.
3.9.4.1. Procedimiento para la cancelación del recurso
a) En caso de que la Dirección de la CONAGUA tenga conocimiento de un presunto incumplimiento a lo establecido en el apartado Manifestación de compromisos en materia fiscal por concepto de aguas nacionales del formato de Solicitud (Anexo II), o a alguna de las obligaciones establecidas en los numerales 3.9.1. o 3.9.2., por parte de algún beneficiario, ejecutor o participante titular, dará inicio al procedimiento de cancelación, y notificará al presunto infractor el oficio de inicio del procedimiento de cancelación, en el que señale el presunto incumplimiento que se atribuye, y otorgará un plazo de 10 (diez) días hábiles contados a partir del día siguiente a aquel que surta efectos la notificación referida, para que pueda manifestar y presentar las pruebas que a su derecho convenga.
b) Dentro de los 10 (diez) días hábiles posteriores al vencimiento del plazo a que se refiere el inciso inmediato anterior, habiendo o no ejercido el presunto infractor la oportunidad de manifestar lo que a su derecho convenga, la Dirección de la CONAGUA emitirá la resolución correspondiente previo análisis y valoración de los elementos que en su caso haya aportado; dicha resolución deberá ser notificada dentro de los 5 (cinco) días hábiles posteriores al término del plazo para la emisión de la resolución.
La resolución que emita la Dirección de la CONAGUA podrá:
i. Determinar la cancelación parcial o total de los recursos, o
ii. Determinar la inexistencia del incumplimiento.
c) En caso de que la resolución a que se refiere el inciso inmediato anterior sea en el sentido de cancelar totalmente el recurso, la Dirección de la CONAGUA deberá abstenerse de presentar solicitudes de ministración a favor del Beneficiario. En caso de que dicha resolución sea en el sentido de cancelar parcialmente el recurso, la Dirección de la CONAGUA deberá presentar las solicitudes de ministración a favor del Beneficiario en los términos previstos en la resolución. Asimismo, la Dirección de la CONAGUA, en función a lo establecido en la resolución, deberá requerir, dentro del término de 15 (quince) días hábiles contados a partir del día siguiente a aquel al que surta efectos la referida notificación, el reintegro de los recursos correspondientes a la fecha en que surta efectos la notificación de la resolución de cancelación, con los rendimientos y cargas financieras aplicables.
d) Para efectos del reintegro a que se refiere el inciso anterior, el Beneficiario deberá solicitar a la Dirección de la CONAGUA la línea de captura correspondiente.
e) En caso de que no se realice el reintegro en el plazo referido en el inciso c), la Dirección de la CONAGUA dará vista a las instancias fiscalizadoras que correspondan en un término no mayor a 15 (quince) días hábiles posteriores a la fecha del cumplimiento del plazo establecido en el referido numeral.
3.10. Casos de excepción
Cuando la CONAGUA determine que existe riesgo urgente para la salud o para la integridad de los habitantes, la localidad o municipio será tratado como caso de excepción y se podrá otorgar hasta el 100% (cien por ciento) de apoyo federal. Para ello, la entidad federativa o municipio afectado deberá presentar a la Dirección de la CONAGUA el soporte documental validado por las autoridades competentes, que demuestre fehacientemente el riesgo a la salud o a la integridad de la población, para en su caso ser verificado por la misma.
Ante una situación de desastre, así como, proyectos estratégicos, acciones urgentes o de extrema necesidad justificada por el solicitante y mediante la autorización del Comité Técnico, se podrá apoyar hasta con el 100% (cien por ciento) de recursos federales, incluyendo los gastos inherentes para la prestación del servicio público para la entrega urgente o emergente de agua en localidades que lo requieran; podrá solicitar apoyo para el abastecimiento provisional de agua con camiones cisterna y para limpieza de infraestructura con equipos de desazolve, previa justificación y la aprobación del Comité Técnico. Para ello, deberá suscribir los instrumentos jurídicos correspondientes que permitan llevar a cabo las acciones sin apegarse estrictamente a las presentes Reglas.
En casos de emergencia o urgencia se podrán adquirir depósitos para agua de fácil manejo y su fontanería para abasto comunitario.
3.11. Coordinación institucional
En materia de acceso al agua y calidad del agua potable, alcantarillado y saneamiento, que lleva implícito el uso eficiente del recurso, se promoverán mecanismos de coordinación entre instancias como: BIENESTAR, SEGOB, SEP, SALUD, SHCP, SECTUR, INPI y Secretaría de las Mujeres, así como la propia cabeza de sector, SEMARNAT, conforme a la normatividad aplicable en la materia y apegados al marco de derechos humanos vigente en el país, particularmente el referido al derecho al agua y saneamiento.
La coordinación entre los tres órdenes de gobierno se realizará de acuerdo con lo establecido en los Convenios Marco de Coordinación y deberá reflejarse en las reuniones de CORESE, así como lo dispuesto en las presentes Reglas.
3.12. Conclusión de acciones
3.12.1. Prórrogas
Las acciones de infraestructura de agua potable, alcantarillado y saneamiento que se hayan contratado pero que no puedan ser concluidas al 31 de diciembre del año en curso por causas justificadas y por el hecho de que los recursos federales convenidos se consideran devengados en términos del artículo 175 del Reglamento de la LFPRH, la instancia ejecutora podrá proponer mecanismos para la conclusión de las acciones, presentando oficio de solicitud y justificación a la CORESE para su revisión y aprobación. En caso excepcional el ejecutor previa justificación podrá solicitar ampliación de plazo para la conclusión de las acciones a la Dirección de la CONAGUA la cual solicitará aprobación a la SGAPDS, teniendo como fecha límite para solicitar la prórroga el 30 de noviembre del año en curso.
3.12.2. Acta de entrega-recepción
Los ejecutores remitirán a la Dirección de la CONAGUA copia del acta de entrega-recepción elaborada conforme a lo establecido en la LOPSRM y su Reglamento.
En el caso de estudios y proyectos los ejecutores deberán entregar copia de los productos obtenidos a las Direcciones de la CONAGUA en archivo digital editable, para su resguardo e integración en el expediente correspondiente.
3.12.3. Cierre de ejercicio
La Dirección de la CONAGUA proporcionará al beneficiario durante los primeros 15 (quince) días de enero del año siguiente, la información de los montos transferidos con base en los sistemas financieros. El beneficiario consolidará y remitirá a la Dirección de la CONAGUA a más tardar el último día hábil del mes de enero del año siguiente, el documento Cierre de ejercicio fiscal (Anexo XVII) con información de los montos transferidos, ejercidos y reintegrados con corte al 31 de diciembre del año en curso. Dicha información deberá coincidir con el informe de la cuenta pública correspondiente.
Cuando el gobierno municipal o el organismo operador sea el ejecutor, deberá enviar la información del cierre de ejercicio al gobierno de la entidad federativa para su consolidación en tiempo y forma.
Para las acciones que cuenten con prórroga para su conclusión, la instancia ejecutora deberá continuar entregando a la Dirección de la CONAGUA el reporte de avances físico-financiero. Una vez concluida la acción el beneficiario deberá reportar las metas y montos definitivos de las acciones prorrogadas.
Para dar por concluido el cierre del programa del año que corresponda, el beneficiario deberá presentar, además del cierre de ejercicio, el acta de entrega recepción conforme al numeral 3.12.2, y en su caso, la documentación comprobatoria de reintegros y de las cargas financieras generadas por reintegros extemporáneos efectuados a la TESOFE, los cuales se determinan en el siguiente enlace: https://www.mst.hacienda.gob.mx/calculadora/welcome.do ajustándose a lo establecido en el artículo 17, segundo párrafo, de la Ley de Disciplina Financiera de las Entidades Federativas y los Municipios, asumiendo la obligación del pago correspondiente a las cargas financieras como se establece en el artículo 85 segundo párrafo del reglamento de LFPRH.
3.13. Recursos no devengados
Los recursos no devengados al 31 de diciembre del ejercicio fiscal correspondiente o de acuerdo al calendario autorizado, conforme al artículo 54 de la LFPRH y 83 fracción VII, 85, 175 y 176 de su Reglamento, deberán ser reintegrados a la TESOFE dentro de los primeros 15 (quince) días naturales siguientes al cierre del ejercicio mediante línea de captura que la Dirección de la CONAGUA emita al beneficiario. En caso de extemporaneidad del reintegro, también se deberán cubrir cargas financieras a la TESOFE. Asimismo, deberán reintegrarse a dicha instancia los intereses generados por los recursos federales depositados en las cuentas bancarias establecidas para el programa. Una vez realizados los reintegros, así como, en su caso, el pago de las cargas financieras aplicables, el ejecutor informará a la Dirección de la CONAGUA, enviando copia digital de los comprobantes de dichas operaciones.
Artículo 4. Auditoría, control y seguimiento
De acuerdo con los artículos 75 y 78 de la LFPRH, estas Reglas de Operación incorporan mecanismos de seguimiento y evaluación del programa, incluyendo los indicadores de desempeño denominados de gestión y estratégicos o de evaluación.
Los indicadores definidos en la Matriz de Marco Lógico se calculan de acuerdo con el Anexo I y se registran en el Portal Aplicativo de la Secretaría de Hacienda y Crédito Público (PASH), son los parámetros utilizados para medir el logro de los objetivos del Programa.
De conformidad con las disposiciones aplicables en materia del Sistema Integral de Información de los Ingresos y Gasto Público, se utilizará el Portal Aplicativo de la Secretaría de Hacienda y Crédito Público (PASH) para informar a la SHCP los avances de los indicadores del programa, definidos en el Anexo I, identificando y justificando en su caso las variaciones registradas.
Los recursos que la Federación otorga a través del PROAGUA podrán ser revisados por la Secretaría Anticorrupción y Buen Gobierno, auditores independientes contratados para tal efecto, la SHCP, la ASF, la TESOFE y demás instancias que en el ámbito de sus respectivas atribuciones resulten competentes. De conformidad con las disposiciones establecidas en la Ley General de Archivos, se deberá conservar la documentación para su consulta.
A partir de la formalización de los Anexos de Ejecución y Técnicos, los beneficiarios informarán mensualmente sobre el ejercicio, destino y resultados obtenidos de los recursos federales que les sean transferidos por concepto de subsidios y que fueron suministrados y ejercidos conforme a los conceptos, actividades y programa autorizado, acciones, metas e indicadores comprometidos; igualmente, informarán de los resultados de las evaluaciones que se lleven a cabo al respecto. Deberán también observar los lineamientos para informar sobre recursos federales transferidos a las entidades federativas y municipios y de operación de los recursos del Ramo General 33, publicados por la SHCP, el 25 de abril de 2013, en el DOF.
El ejecutor ante la intervención de un ente auditor deberá:
a) Dar facilidades a dichas instancias para realizar las auditorías.
b) Atender en tiempo y forma los requerimientos de auditoría, así como dar seguimiento y solventar las observaciones y recomendaciones planteadas por los órganos fiscalizadores.
Artículo 5. Gastos de operación
Los gastos indirectos que se podrán destinar para el desarrollo de las diversas acciones asociadas con la planeación, operación, supervisión, seguimiento, atención ciudadana y evaluación, entre otros, del Programa de Agua Potable, Drenaje y Tratamiento (PROAGUA), será hasta el importe que resulte de lo señalado en el numeral 35 del Manual de Programación y Presupuesto 2025 y el monto aprobado en el Presupuesto de Egresos de la Federación 2025 identificado con el Tipo de Gasto 7 "Gasto corriente por concepto de gastos indirectos de programas de subsidios". El monto destinado a los Gastos Indirectos estará sujeto a la normatividad aplicable.
Dentro de los gastos de operación, la CONAGUA podrá:
a) Evaluar y dar seguimiento normativo a las acciones del programa y a la situación de los servicios de agua potable, alcantarillado y saneamiento.
b) Destinar los recursos necesarios para realizar traslados y actividades a su cargo, para la promoción, seguimiento y la asistencia técnica del programa.
c) Elaborar y publicar documentos técnicos y de planeación, así como de los sistemas informáticos necesarios para facilitar la gestión del PROAGUA.
d) Llevar asistencia técnica y operativa para desinfección del agua para uso y consumo humano y otras alternativas o innovaciones tecnológicas para el uso personal y doméstico del agua y saneamiento básico.
e) Realizar actividades de capacitación dirigidas a personal de la CONAGUA.
Artículo 6. Evaluación
6.1. Interna
Al término del ejercicio fiscal, la Dirección de la CONAGUA verificará el cumplimiento de las acciones y metas establecidas en los Anexos Técnicos, así como lo reportado a través del documento cierre de ejercicio.
6.2. Externa
El programa será sujeto a una evaluación de sus resultados, de sus beneficios económicos y sociales y de su efectividad costo, conforme a los lineamientos generales que emitan la SHCP y la Secretaría Anticorrupción y Buen Gobierno.
Para apoyar la citada evaluación de resultados, se dará el seguimiento a los indicadores considerados en el marco lógico (matriz de desempeño) para el PROAGUA.
Artículo 7. Transparencia, difusión de la información y rendición de cuentas
Para garantizar la transparencia de la información de conformidad con lo establecido en la Ley General de Transparencia y Acceso a la Información Pública y la Ley Federal de Transparencia y Acceso a la Información Pública, las presentes Reglas de Operación serán publicadas en el DOF.
La relación completa de las acciones incluidas en los Anexos de Ejecución y Técnicos que se formalicen por entidad federativa, estarán disponibles y se difundirán en los siguientes medios:
· Página web de la CONAGUA: https://app.conagua.gob.mx/ConsultaAnexos.aspx?n0=AET
· Cualquier otro medio que implemente la CONAGUA, pudiendo ser considerada la difusión de las Reglas de Operación en las radiodifusoras comunitarias.
Los recursos asignados a los beneficiarios se publicarán en el Sistema de Portales de Obligaciones de Transparencia:
https://www.gob.mx/sesna/documentos/sistema-de-portales-de-obligaciones-de-transparencia-sipot
La publicidad para la difusión del PROAGUA y de los proyectos, así como la papelería y documentación oficial, deberán incluir claramente, visible o audible, la siguiente leyenda: "Este programa es público, ajeno a cualquier partido político. Queda prohibido el uso para fines distintos a los establecidos en el Programa".
Para la promoción y difusión de las acciones financiadas mediante el PROAGUA con la imagen institucional, se deberán atender los criterios generales para rotular las obras de infraestructura, el balizado de vehículos y materiales en apego a la normatividad establecida por la Coordinación General de Comunicación y Cultura del Agua de la Comisión Nacional del Agua.
Todo el gasto en comunicación social relacionado con la publicidad que se adquiera para el PROAGUA, por parte de las dependencias y entidades, así como aquél relacionado con los recursos presupuestarios federales que se transfieran a los gobiernos estatales, municipios y las demarcaciones territoriales de la Ciudad de México, que se aplique a través de anuncios en medios electrónicos, impresos, complementarios o de cualquier otra índole, deberá señalar que se realiza con los recursos federales aprobados en el PEF y sujetarse a lo establecido a las disposiciones de austeridad y disciplina presupuestaria. Deberá además apegarse al marco normativo en materia de igualdad de género, evitando los estereotipos por motivos de género.
Se debe publicar la información de los apoyos otorgados y los padrones de los beneficiarios conforme a lo previsto en la Ley General de Transparencia y Acceso a la Información Pública, la Ley Federal de Transparencia y Acceso a la Información Pública, así como la Ley del Sistema Nacional de Información Estadística y Geográfica.
Con fundamento en el artículo 106 de la LFPRH, la información relativa al PROAGUA y proyectos aprobados para el año que corresponda será difundida periódicamente por los gobiernos estatales entre la población por medios remotos o locales de comunicación electrónica, incluyendo el avance en el cumplimiento de sus objetivos y metas.
Se debe publicar anualmente, por los beneficiarios en la Gaceta Oficial o páginas electrónicas institucionales, la relación de localidades con la población atendida por el PROAGUA, al cierre del ejercicio.
Se deberán atender las medidas para la comprobación y transparencia en los términos de las disposiciones aplicables, sin que ello implique limitaciones o restricciones a la administración y erogación de los recursos entregados a las instancias ejecutoras, para tal efecto el ejecutor deberá:
Colocar en la documentación comprobatoria del gasto un sello que contenga la leyenda:
OPERADO y el año fiscal de que se trate.
NOMBRE DEL PROGRAMA________
NOMBRE DE LA FUENTE DE FINANCIAMIENTO _______.
7.1. Contraloría social
La contraloría social es el mecanismo mediante el cual las personas beneficiarias verifican, de manera organizada, independiente, voluntaria y honorífica, el cumplimiento de las metas y la correcta aplicación de los recursos públicos federales asignados a los programas federales de desarrollo social relacionados con los derechos humanos, en áreas como la educación, la salud, la alimentación, la vivienda, el trabajo, la seguridad social, el medio ambiente y la no discriminación, de conformidad con los artículos 6, 69, 70 y 71 de la Ley General de Desarrollo Social; así como 67, 68, 69 y 70 de su Reglamento.
Las dependencias y entidades de la Administración Pública Federal, y los entes que reciban, gestionen o utilicen, total o parcialmente, recursos públicos federales, observarán los Lineamientos y la Estrategia Marco vigentes emitidos por la Secretaría Anticorrupción y Buen Gobierno, así como los documentos normativos de la Estrategia de Contraloría Social (Esquema, Guía Operativa y Programa Anual de Trabajo de Contraloría Social) validados por dicha dependencia. Estos documentos normativos podrán consultarse en el siguiente vínculo:
https://www.gob.mx/conagua/acciones-y-programas/contraloría-social-proagua
Los comités de contraloría social, para solicitar su registro, deberán presentar ante la Instancia ejecutora, un escrito libre en el que se especifique, como mínimo, el nombre del programa, el ejercicio fiscal correspondiente, su representación y domicilio legal, así como los mecanismos e instrumentos que utilizarán para el ejercicio de sus funciones.
La Instancia ejecutora, de no haber impedimento alguno, expedirá la constancia de registro de cada comité en un plazo no mayor a 15 (quince) días hábiles contados a partir de la solicitud de registro. Estas constancias serán el comprobante de su constitución, y deberán registrarse en el Sistema Informático de Contraloría Social. Asimismo, la Instancia ejecutora brindará a los comités la información pública necesaria para llevar a cabo sus actividades, así como asesoría, capacitación y orientación sobre los mecanismos para presentar quejas y denuncias.
La Secretaría Anticorrupción y Buen Gobierno proporcionará asesoría en materia de contraloría socia por medio del correo electrónico:
contraloríasocial@buengobierno.gob.mx
En caso de existir inconveniente para expedir la constancia de registro se notificará a los interesados en un plazo no mayor a 5 (cinco) días hábiles, debiendo ser atendido en un plazo similar.
Artículo 8. Denuncias
Cualquier persona podrá presentar denuncias cuando presuma probables irregularidades en el manejo y ejercicio de los recursos públicos federales, las cuales puedan implicar faltas administrativas.
Las denuncias podrán presentarse ante los órganos internos de control o sus homólogos en los gobiernos estatales o directamente a la Secretaría Anticorrupción y Buen Gobierno, Auditoría Superior de la Federación y las entidades de fiscalización superior de los gobiernos estatales.
Las denuncias también podrán presentarse directamente en las Direcciones de la CONAGUA en los domicilios señalados en el Anexo XXII o al correo electrónico denuncias.proagua@conagua.gob.mx y se notificará al solicitante en un plazo de 15 (quince) días hábiles.
Los servidores públicos de la CONAGUA, de los gobiernos estatales y de los municipios, así como de los organismos operadores y cualquier otro que tenga conocimiento de cualquier incumplimiento de lo señalado en los párrafos anteriores estarán obligados a informar al respecto a la Secretaría Anticorrupción y Buen Gobierno con el objeto de que se finquen las responsabilidades que correspondan.
Los medios para presentar denuncias deberán ser de fácil acceso para toda la población, sin distinción de origen étnico o nacional, el género, la edad, las discapacidades, la condición social, las condiciones de salud, la religión, las opiniones, las preferencias sexuales, la ubicación geográfica, el estado civil o cualquier otra que atente contra la dignidad humana, por lo que será necesario establecer espacios y mecanismos adecuados para la recopilación de estas.
TRANSITORIOS
PRIMERO. - Las presentes Reglas entrarán en vigor a partir del día siguiente a su publicación.
SEGUNDO. - A efecto de cumplir con lo señalado en el Artículo Vigésimo del Decreto que establece las medidas para el uso eficiente, transparente y eficaz de los recursos públicos, y las acciones de disciplina presupuestaria en el ejercicio del gasto público, así como para la modernización de la Administración Pública Federal, la CONAGUA continuará instruyendo que la transferencia de recursos federales a sus beneficiarios se realice de forma electrónica. La transferencia de pago prevista en este artículo estará exceptuada en aquellos casos en que no se cuente con servicios bancarios en la localidad correspondiente.
TERCERO. - Se deberá dar cumplimiento al Programa Transversal establecido en el Capítulo VI y anexo 10 del Presupuesto de Egresos de la Federación para el ejercicio 2025, etiquetados para el Programa de Agua Potable, Drenaje y Tratamiento.
CUARTO. - La ejecución de las acciones previstas en estas Reglas y convenidas en los Anexos de Ejecución y Técnicos, entre la CONAGUA y la entidad federativa, podrán realizarse a través de los Organismos Operadores, los Municipios o las entidades federativas que tengan la capacidad técnica para ello.
La CONAGUA podrá ser ejecutora de las obras y acciones del Programa en los siguientes casos: en los establecidos en el artículo 9 fracciones VIII, IX, XIII, XIV y 46 fracción I de la Ley de Aguas Nacionales, cuando el beneficiario previamente lo solicite a la Dirección de la CONAGUA y conforme al numeral 3.10 Casos de excepción.
Los que actúen como ejecutores de los programas serán los responsables de la contratación de las acciones, debiendo dar cumplimiento a lo establecido en el Presupuesto de Egresos de la Federación, las presentes Reglas de Operación, la Ley de Obras Públicas y Servicios Relacionados con las Mismas, la Ley de Adquisiciones, Arrendamientos y Servicios del Sector Público, y sus respectivos Reglamentos y Manuales Administrativos de Aplicación General; y toda normatividad Federal aplicable.
Ciudad de México, a los 21 días del mes de febrero de 2025.- Director General, Efraín Morales López.- Rúbrica.
ANEXOS
Anexo I. Indicadores del programa
I.1.- Porcentaje de población con acceso formal al agua potable.
(Habitantes con acceso al agua entubada en la vivienda o predio incorporados con el programa en el año/Población total sin acceso al agua entubada para la vivienda o predio) X 100
| | Donde: = Habitantes con acceso al agua entubada para la vivienda o predio incorporados con el programa en el año. = Población total sin acceso al agua entubada para la vivienda o predio. |
I.2.- Porcentaje de población con acceso formal al alcantarillado.
(Habitantes con acceso a los servicios de alcantarillado y saneamiento básico incorporados con el programa en el año/Población total sin acceso a los servicios de alcantarillado y saneamiento básico) X 100.
| | Donde: = Habitantes con acceso a los servicios de alcantarillado y saneamiento básico incorporados con el programa en el año. = Población total sin acceso a los servicios de alcantarillado y saneamiento básico. |
I.3 Porcentaje de Cobertura de tratamiento de aguas residuales municipales.
(Caudal de agua residual municipal tratada con el programa /Caudal de agua residual municipal colectada) X 100.
| | Donde: = Caudal de agua residual municipal tratada con el programa. = Caudal de agua residual municipal colectada. |
I.4.- Porcentaje del caudal de agua desinfectada. Mide el porcentaje del caudal de agua desinfectada respecto al caudal producido de fuentes formales e informales de abastecimiento.
(Caudal de agua desinfectada /Caudal de agua producida) X 100.
| | Donde: = Caudal de agua desinfectada (lps). = Caudal de agua producida (lps). |
Anexo II. Formato Solicitud de apoyo para acceder a los subsidios del Programa de Agua Potable, Drenaje y Tratamiento
(PROAGUA)
Anexo III. Formato comprobación de contraparte
C. _______________________
(Funcionario del OC o DL de la CONAGUA)
Director General del Organismo de Cuenca...
o
Director Local de la CONAGUA en...
P R E S E N T E
Me refiero al Programa de Agua Potable, Drenaje y Tratamiento (PROAGUA), en específico al cumplimiento de los requisitos establecidos en sus Reglas de Operación para acceder a sus apoyos, entre ellos el de garantizar contar con los recursos de contraparte para la ejecución del programa en el ejercicio 2025.
Al respecto, por este medio me permito manifestar que esta (nombre de la dependencia que signara el documento) cuenta con la asignación presupuestal necesaria para la aportación de su contraparte por un monto de _________________ y nos comprometemos a realizar las aportaciones para la ejecución de la acción denominada:______________________________________________________________________.
Sin otro particular, envío a usted un cordial saludo.
Atentamente
_______________________________
(nombre y cargo
C.c.p.
Anexo IV. Acciones tipo del programa
Acciones para Infraestructura de agua potable, alcantarillado y saneamiento
Componente Agua Potable
Subcomponente Nuevo y Rehabilitado
| Número y descripción de la Acción | Sub acciones |
| Acción 1 Obra de captación subterránea | a) Pozo b) Galería filtrante c) Noria | d) Macro medición e) Protección de fuente de abastecimiento f) Planta/Cárcamo de bombeo |
| Acción 2 Obra de captación superficial | a) Presa b) Toma directa c) Caja de captación | d) Captación pluvial* e) Planta/Cárcamo de bombeo f) Protección de fuente de abastecimiento |
| Acción 3 Línea de conducción | a) Línea de alimentación b) Línea de conducción | c) Línea de bombeo |
| Acción 4 Tanque | a) Enterrado b) Semienterrado | c) Superficial d) Elevado |
| Acción 5 Planta potabilizadora | a) Proceso tradicional b) Proceso avanzado | c) Desaladora |
| Acción 6 Redes de distribución | a) Planta/Cárcamo de bombeo b) Línea primaria c) Línea secundaria | d) Cajas de válvulas e) Tomas domiciliarias |
| Acción 7 Equipamiento | a) Bombas b) Válvulas c) Filtros | d) Equipo de telemetría y automatización e) Electromecánico f) Equipo de maniobras |
| Acción 8 Sistema integrado | a) Convencional: Captación, Conducción, Potabilización, Regulación, línea de alimentación y red de distribución | b) No convencional: Sistemas de captación de agua de lluvia (SCALL) a nivel de vivienda*. |
| Acción 9 Participación social | Atención Social: a) Diagnósticos participativos y dictamen de factibilidad social b) Jornadas informativas c) Material de difusión d) Capacitación e) Constitución de comités comunitarios f) Implementación de reglamentos comunitarios | Contraloría Social: a) Difusión del PROAGUA y de la contraloría social b) Constitución de comités c) Capacitación a beneficiarios, comités, y enlaces de contraloría social y promotores d) Asesorías a comités |
| Acción 10 Estudios y proyectos | a) Estudio de pre factibilidad b) Estudio de factibilidad económica c) Proyecto de ingeniería básica | d) Proyecto ejecutivo e) Plan de seguridad del agua f) Sectorización de redes g) Eficiencia energética* |
Subcomponente Mejoramiento de Eficiencia
| Número y descripción de la Acción | Sub acciones |
| Acción 1 Equipamiento o instrumentación | a) Equipos de video inspección y desazolve | b) Equipos de detección de fugas |
| Acción 2 Sistema comercial | a) Programas de cómputo b) Padrón de usuarios | c) Micro medición d) Diseño de rutas de lectura |
| Acción 3 Estudios y diagnósticos | a) Plan Hídrico* b) Eficiencia energética c) Catastro de infraestructura hidráulica | d) Estudio y detección de agua no contabilizada e) Estudio para actualización de tarifas |
| Acción 4 Pérdidas físicas de agua | a) Micro medición (sustitución) b) Localización y reparación de fugas en tuberías o tanques c) Sistematización de lectura de micro medidores en tomas e incorporación de lecturas al sistema de facturación y cobranza d) Rehabilitación o sustitución de tuberías con fugas | e) Optimización hidráulica: sectorización de la red de distribución, control de presión, optimización de la capacidad de almacenamiento f) Macro medición en captaciones o sectores g) Sistema de información geográfica h) Sistematización de lectura de macro medición en captaciones y sectores |
| Acción 5 Fortalecimiento de capacidades | a) Cursos |
Acciones para Infraestructura de agua potable, alcantarillado y saneamiento
Componente Alcantarillado
Subcomponente Nuevo y Rehabilitado
| Número y descripción de la Acción | Sub acciones |
| Acción 1 Sistema de atarjeas | a) Red de atarjeas* b) Pozos de visita* | c) Descargas domiciliarias* |
| Acción 2 Sistema de colectores | a) Colector de agua residual* b) Pozos de visita* c) Emisor* | d) Cárcamo e) Planta de bombeo |
| Acción 3 Equipamiento | a) Electromecánico b) Estación de bombeo | c) Subestación eléctrica d) Conexiones |
| Acción 4 Sistema integrado* | a) Red de atarjeas, subcolectores, colectores, emisor, tratamiento, sitio de vertido y obras conexas* |
| Acción 5 Participación social | Atención Social: a) Diagnósticos participativos y dictamen de factibilidad social b) Jornadas informativas c) Material de difusión d) Capacitación e) Constitución de comités comunitarios f) Implementación de reglamentos comunitarios | Contraloría Social: a) Difusión del PROAGUA y de la contraloría social b) Constitución de comités c) Capacitación a beneficiarios, comités, y enlaces de contraloría social y promotores d) Asesorías a comités |
| Acción 6 Estudios y proyectos | a) Estudio de pre factibilidad b) Estudio de factibilidad económica | c) Proyecto de ingeniería básica d) Proyecto ejecutivo |
Acciones para Infraestructura de agua potable, alcantarillado y saneamiento
Componente Saneamiento
Subcomponente Nuevo y Rehabilitado
| Número y descripción de la Acción | Sub acciones |
| Acción 1 Saneamiento básico | a) Sanitarios* b) Sanitario seco con separación de orina* c) Sanitario seco sin separación de orina* | d) Biodigestores* e) Fosas sépticas* |
| Acción 2 Planta de tratamiento de aguas residuales | a) Tratamiento primario* b) Tratamiento secundario* | c) Tratamiento avanzado* d) Medición del gasto tratado e) Humedales |
| Acción 3 Reutilización o intercambio de agua tratada | a) Estaciones de bombeo b) Líneas de interconexión | c) Línea de conducción d) Tanque de almacenamiento para agua tratada |
| Acción 4 Emisor | a) Tuberías b) Canales | c) Plantas de bombeo d) Estructura de descarga |
| Acción 5 Equipamiento | a) Electromecánico b) Estación de bombeo | c) Subestación eléctrica d) Conexiones e) Equipo de maniobras |
| Acción 6 Participación social | Atención Social: a) Diagnósticos participativos y dictamen de factibilidad social b) Jornadas informativas c) Material de difusión d) Capacitación e) Constitución de comités comunitarios f) Implementación de reglamentos comunitarios | Contraloría Social: a) Difusión del PROAGUA y de la contraloría social b) Constitución de comités c) Capacitación a beneficiarios, comités, y enlaces de contraloría social y promotores d) Asesorías a comités |
| Acción 7 Estudios y proyectos | a) Estudio de factibilidad técnica b) Estudio de factibilidad económica c) Proyecto de ingeniería básica | d) Proyecto ejecutivo e) Estudios tarifarios |
Acciones para Desinfección del Agua
Componente Agua Potable
Subcomponente Nuevo y Rehabilitado
| Número y descripción de la Acción | Sub acciones |
| Acción 1 Equipamiento | a) Equipos y dispositivos para la desinfección y purificación del agua de consumo. |
Subcomponente Mejoramiento de Eficiencia
| Número y descripción de la Acción | Sub acciones |
| Acción 1 Materiales y reactivos | a) Materiales y reactivos para desinfección: gas cloro en cilindros, hipoclorito de calcio, hipoclorito de sodio, equipo colorimétrico, pastillas DPD, plata coloidal, Ión cobre, cal, otros reactivos desinfectantes y equipos de medición (digital/campo). |
| Acción 2 Capacitación | a) Capacitaciones técnicas para desinfección del agua en su operación y mantenimiento b) Capacitación técnica en formulación de PSA |
| Acción 3 Obra de captación | a) Protección a fuentes de abastecimiento superficiales, subterráneas y casetas de desinfección |
| Acción 4 Operativo | a) Operativo para eliminar excretas y riesgos sanitarios, así como tener un medio limpio y sano en viviendas y su entorno |
| Acción 5 Muestreos | a) Muestreo de cloro residual libre, bacteriológico y previa autorización los físico-químico |
Notas:
· Todas las acciones y sub acciones se muestran de manera enunciativa mas no limitativa, el Anexo IV podrá ser actualizado cuando se requiera y estará disponible en el sitio web de la CONAGUA, https://www.gob.mx/conagua/acciones-y-programas/proagua.
· Aquellas que contienen un asterisco (*) de manera enunciativa más no limitativa, se identifican como sub acciones que contribuyen a la adaptación o mitigación al cambio climático.
· Las acciones no consideradas en este anexo podrán apoyarse por excepción sólo con autorización del Comité Técnico.
· La CONAGUA podrá proponer el desarrollo de proyectos piloto.
· Para conocer a detalle las acciones de atención social, consultar la guía de apoyo de atención social disponible en: https://www.gob.mx/conagua/acciones-y-programas/proagua
Anexo V. Formato Registro de acciones
Subdirección General de Agua Potable, Drenaje y Saneamiento
Solicitudes de acciones de agua potable, alcantarillado y saneamiento recibidas y registradas por el Organismo de Cuenca o Dirección Local de la CONAGUA
| Entidad Federativa: | __________________________________ | | | | | Fecha de elaboración: | |
| | | | | | | | | | | | | | | | | | | |
| | No. | Clave Única de Acción (CUA) | Tipo de Localidad | Localización | Componente | Sub- Componente | Descripción (clara) de acción / Tipo de Acción, Sub- Acción | Habitantes a beneficiar | Inversión Propuesta | % Federal | Fecha validación CONAGUA | Grado de prioridad de atención |
| | Clave INEGI (9 dígitos) | Municipio | Localidad | Incorp. | Mejor. | Mujeres | Federal | Contraparte | Total |
| | | | | | | | | | | | | | | | | | | |
| | | | | | | | | | | | | | | | | | | |
| | | | | | | | | | | | | | | | | | | |
| | | | | | | | | | | | | | | | | | | |
| | | | | | | | | | | | | | | | | | | |
| | | | | | | | | | | | | | | | | | | |
| | | | | | | | | | | | | | | | | | | |
| | | | | | | | | | | | | | | | | | | |
| | | | | | | | | | | | | | | | | | | |
| | | | | | | | | | | | | | | | | | | |
| | | | | | | | | | | | | | | | | | | |
| | | | | | | | | | | | | | | | | | | |
| | | | | | | | | | | | | | | | | | | |
| | | | | | | Total de inversión infraestructura | 0 | 0 | 0 | 0.00 | 0.00 | 0.00 | | | |
| | | | | | | | | | | | | | | | | | | |
| | | | | Total de inversión en desinfección del agua, para _____acciones (anotar el número de acciones) | 0.00 | 0.00 | 0.00 | | | |
| | | | | | | | Total de inversión Atención social | | 0.00 | 0.00 | 0.00 | | | |
| | | | | | | | Total de inversión Contraloría social | | 0.00 | 0.00 | 0.00 | | | |
| | | | | | | | Total de inversión Supervisión técnica | | 0.00 | 0.00 | 0.00 | | | |
| | | | | | | | | | | | | | | | | | | |
| | | | | | | | | | | | | | 0.00 | 0.00 | 0.00 | | | |
| | | | | | | | | | | | | | | | |
| | | | | | | | | | | | | | | |
| | | | | | | | | | | | | | | Comisión Nacional del Agua | |
| | | | Comisión Nacional del Agua | | | | | | | | SGAPDS | |
| | | | DL / OC | | | | | | | |
Anexo VI. Formato Ficha Técnica de acciones para Infraestructura
1. Entidad Federativa ___________________
| Datos de ubicación | Datos de la localidad | Cobertura de los servicios |
| 2. Municipio | | 6. Población total | | 10. Agua potable | |
| 3. Localidad | | 7. Grado de prioridad determinado por CONAGUA (Rural) | | 11. Alcantarillado | |
| 4. Clave de INEGI | | 8. Clasificado en el Decreto ZAP (Urbano) Si / No | | 12. Tratamiento de aguas residuales | |
| 5. Tipo de Localidad rural/urbana | | 9. Grado de marginación (CONAPO) | | 13. Desinfección | |
| Información de la obra o acción | Acciones tipo del Programa (Anexo IV) | Inversiones |
| 14. Clave Única de la Acción (CUA) | | 16. Componente | 17. Subcomponente | 22. Inversión total programada en el año |
| 15. Nombre de la obra o acción (Descripción detallada de los trabajos a realizar) | | | | |
| 18. Acción | 19. Subacción | 20. Unidad de medida | 21. Meta | 23. Inversión por sub acción |
| | | | | |
| | | | | |
| | | | | |
| | | | | |
| Fuente de financiamiento, de la inversión total programada en el año | Habitantes a beneficiar |
| 24. Inversión federal | 25. Inversión estatal | 26. Inversión municipal | 27. Inversión organismo operador | 38. a Incorporar | 39. a Mejorar |
| Monto | % | Monto | % | Monto | % | Monto | % | | |
| | | | | | | | | Tipo de población a beneficiar |
| Datos del proyecto | Datos de validación del expediente | 40. Mujeres | |
| 28. Fecha de proyecto | | 33. No. de oficio validación CONAGUA | | 41. Población indígena | |
| 29. Periodo estimado de ejecución de la obra | | 34. Fecha validación CONAGUA | | 42. Población afro mexicana | |
| 30. Ubicación geográfica (Coordenadas) | | 35. Instrumento oficial para elaborar el presupuesto base | | LPS Planta de Tratamiento de Agua residual a tratar | LPS, Planta potabilizadora |
| 31. Instancia ejecutora | | 36. Beneficia a Centros Educativos (Indicar número) | | 43. a Incorporar | 44. a Mejorar | 45. a Potabilizar |
| 32. Organismo operador | | 37. Beneficia a Centros de Salud (Indicar número) | | | | |
| Solo cuando la Obra es en etapas (Relacionar cada una, incluyendo la del presente ejercicio) |
| 46. Etapa de la obra | 47. Descripción de los trabajos | 48. Inversión por etapa | 49. Inversión federal | 50. Porcentaje federal | 51. Año de ejecución |
| | | | | | |
| | | | | | |
| | | | | | |
| | | | | | |
| 52. Suma | | | | |
| 53. Fecha de Elaboración | | |
| | | | | | | | | | | | |
| | | | | | | | | | | | |
| | | | | | | | | | | | |
| | | | | | | | | | | | |
| | Nombre y firma de quien realizó (Gobierno del Estado) | | | | Nombre y firma de quien validó (Dirección de CONAGUA) | | |
| 54. Figura, croquis o diagrama donde se esquematicen los componentes del proyecto que se pretende construir. |
| |
| | | | | | | | | | | | |
| | | | | | | | | | | | |
| | | | | | | | | | | | |
| | Nombre y firma de quien realizó (Gobierno del Estado) | | | | Nombre y firma de quien validó (Dirección de CONAGUA) | | |
Anexo VII.- Formato Ficha Técnica de acciones para Atención Social
| | | | | | | | 1. Entidad Federativa | | |
| | | | | | | | | |
| | | | | | | |
| | | | | | | | | | | | |
| Datos de Ubicación | Datos de la Localidad | Infraestructura |
| 2. Municipio | | 6. Población Total | | 10. Instancia Ejecutora | |
| 3. Localidad | | 7. Grado de Prioridad Determinado por CONAGUA (Rural) | | 11. Tipo de infraestructura | |
| 4. Clave de INEGI | | 8. Clasificado en el Decreto ZAP (Urbano) Si / No | | 12. Responsable de operar la infraestructura | |
| 5. Tipo de Localidad Urbana/Rural | | 9. Grado de Marginación (CONAPO) | | |
| Información de la Acción | Acciones Tipo del Programa |
| 13. Nombre de la acción | Participación social / Atención social | 15. Componente | 16. Subcomponente |
| 14. Descripción detallada de los trabajos | | | |
| 17. Subacción | 18. Unidad de Medida | 19. Meta |
| | | |
| | | |
| | | |
| | | |
| | | |
| Comité comunitario | comité | 20. total Integrantes | 21. Mujeres |
| | |
| Fuente de Financiamiento | Modalidad | Tipo de Población a atender |
| 22. Inversión Federal | 23. Inversión Contraparte | 24. Inversión Total | 25. Modalidad de ejecución | 26. Mujeres | |
| Monto | % | Monto | % | Monto | (Contrato o Administración) | 27. Población Indígena | |
| | | | | | | 28. Población afro mexicana | |
| Programa de trabajo |
| 29. Nombre de la actividad (subacción) | 30. Descripción breve de la actividad (para capacitación selecciona de la lista desplegable) | 31. Fecha de inicio | 32. Fecha de termino |
| | | | |
| | | | |
| | | | |
| | | | |
| | | | |
| | | | |
| 33. Fecha de Elaboración | | |
| | | | | | | | | | | | |
| | | | | | | | | | | | |
| | | | | | | | | | | | |
| | | | | | | | | | | | |
| | | | | | | | | | | | |
| | Nombre y firma de quien realizo (Gobierno del Estado) | | | | Nombre y firma Vo. Bo. | | |
Anexo VIII.- Formato Anexo de Ejecución.
| | LOGO O ESCUDO ESTATAL | ESTADO DE _______________ ANEXO DE EJECUCIÓN PROAGUA NÚM.-____-____/2025 | |
ANEXO DE EJECUCIÓN PROAGUA NÚM. __ - __ / 2025 QUE CELEBRA, POR UNA PARTE, EL EJECUTIVO FEDERAL POR CONDUCTO DE LA SECRETARÍA DE MEDIO AMBIENTE Y RECURSOS NATURALES, A TRAVÉS DE LA COMISIÓN NACIONAL DEL AGUA Y POR LA OTRA, EL EJECUTIVO DEL ESTADO LIBRE Y SOBERANO DE ________________, CON EL OBJETO DE FORMALIZAR LAS ACCIONES RELATIVAS AL PROGRAMA DE AGUA POTABLE, DRENAJE Y TRATAMIENTO (PROAGUA).
ANTECEDENTES
1.- Con fecha ____ de ____ de ______el Ejecutivo Federal por conducto de la Secretaría de Medio Ambiente y Recursos Naturales, a través de la Comisión Nacional del Agua, y el Ejecutivo del Estado Libre y Soberano de _____________, celebraron un Convenio Marco de Coordinación, con el objeto de establecer los lineamientos para conjuntar recursos y formalizar acciones en las materias de infraestructura hidroagrícola, agua potable, alcantarillado y saneamiento y cultura del agua, en beneficio de la entidad, en cuya cláusula tercera se estableció que las acciones de los programas autorizados en el Presupuesto de Egresos de la Federación del ejercicio fiscal correspondiente, se formalizarán a través de anexos de ejecución y técnicos, convenios de concertación o el instrumento que determine la normatividad aplicable.
2.- Con fecha ___ de ________ de ____, se publicaron en el Diario Oficial de la Federación las Reglas de Operación para el Programa de Agua Potable, Drenaje y Tratamiento (PROAGUA), a cargo de la Comisión Nacional del Agua, aplicables a partir de 2025 (en lo sucesivo las REGLAS DE OPERACIÓN), que establecen las disposiciones para la aplicación de los subsidios relativos al citado programa, el cual tiene como objetivo contribuir a incrementar y sostener las coberturas de los servicios de agua potable, alcantarillado y saneamiento, mediante el apoyo en el desarrollo de diversas acciones que permitan avanzar en el cumplimiento del derecho al acceso, disposición y saneamiento del agua a las localidades rurales y urbanas.
I. OBJETO.
Formalizar las acciones relativas al Programa de Agua Potable, Drenaje y Tratamiento (PROAGUA).
II. PARTICIPANTES.
A. La Comisión Nacional del Agua, en lo sucesivo la "CONAGUA", declara que:
1.- Comparece a la suscripción del presente anexo con la naturaleza jurídica que quedó acreditada en el Convenio Marco de Coordinación referido en el antecedente 1.
2.- El C._______________________, en su carácter de ________________________ (Titular de la Dirección General del Organismo de Cuenca ________ o Titular de la Dirección Local __________ según sea el caso) de la Comisión Nacional del Agua, cuenta con atribuciones suficientes para celebrar el presente anexo de ejecución, conforme a lo dispuesto por los artículos 1, 4, 7 fracciones VI y VII, 7 BIS fracción III, 9 párrafos primero, segundo y tercero apartado "b",
(Elegir párrafo) (Si firma la persona Titular de la Dirección General del Organismo de Cuenca)
12 BIS, 12 BIS 1, 12 BIS 2 fracción I y 12 BIS 6 fracciones VII, VIII y XXII de la Ley de Aguas Nacionales y 1, 6 párrafos segundo, cuarto y quinto fracción ___, 7, 9 párrafo primero fracción II, 10, 11 apartado B, 65 y 73 del Reglamento Interior de la Comisión Nacional del Agua;
(Si firma la persona Titular de la Dirección Local)
12 BIS y 12 BIS 1 de la Ley de Aguas Nacionales y 1, 9 párrafo primero fracción III, 11 apartado C, 86 fracciones I y II en vinculación con el 80 fracción XXVIII del Reglamento Interior de la Comisión Nacional del Agua.
3.- Tiene como domicilio el ubicado en _____________________________, mismo que señala para todos los fines y efectos del presente instrumento.
B. El Estado de ______________, en lo sucesivo el "ESTADO", declara que:
1.- Comparece a la suscripción del presente anexo con la naturaleza jurídica que quedó acreditada en el Convenio Marco de Coordinación referido en el antecedente 1.
2.- El C._____________________, en su carácter de Titular de _______________________________, cuenta con atribuciones para suscribir el presente anexo de ejecución de conformidad con lo dispuesto por los artículos ____________.
3.- Tiene como domicilio el ubicado en _______________________, mismo que señala para todos los fines y efectos del presente instrumento.
III. FUNDAMENTO JURÍDICO.
Artículos 4 párrafo sexto, 27 párrafo quinto, 115 fracción III inciso a) y 116 párrafo segundo fracción VII de la Constitución Política de los Estados Unidos Mexicanos; 17, 26 y 32 Bis de la Ley Orgánica de la Administración Pública Federal; 1, 2, 4, 5 fracción III, 6, 23 primer párrafo, 54, 74, 75, 79, 82, 85, 106 y 107 de la Ley Federal de Presupuesto y Responsabilidad Hacendaria; 1, 21, 61 fracción III inciso c), 64, 65 fracciones I, II y III, 66, 67, 68, 85, 170, 171, 174, 175, 176, 181, 223, 224, 226, 284, 285 y 287 de su Reglamento; 24, 28 y 29 del Presupuesto de Egresos de la Federación para el Ejercicio Fiscal 2025, publicado en el Diario Oficial de la Federación el 24 de diciembre de 2025; 1, 4, 7 fracciones VI y VII, 7 BIS fracción III, 9 párrafos primero, segundo y tercero apartado "b", 12 BIS, 12 BIS 1, 12 BIS 2 fracción I y 12 BIS 6 fracciones VII, VIII y XXII de la Ley de Aguas Nacionales; (si firma un Director Local eliminar los artículos 12 bis 2 y 12 bis 6) 191 de la Ley Federal de Derechos; 1, 3, 9, 18, 25, 26, 28, 40, 41 y 42 y demás relativos y aplicables de la Ley de Adquisiciones, Arrendamientos y Servicios del Sector Público, su Reglamento y a su manual administrativo de aplicación general; 1, 3, 4, 10, 12, 17, 24, 26, 27, 30, 41, 42 y 43 y demás relativos y aplicables de la Ley de Obras Públicas y Servicios Relacionados con las Mismas, su Reglamento y a su manual administrativo de aplicación general; 1, 4, 11, 12, 70 fracción XV de la Ley General de Transparencia y Acceso a la Información Pública; 1, 9 y 12 de la Ley Federal de Transparencia y Acceso a la Información Pública y demás relativos y aplicables en dicha materia; ___________________ (incluir en ese espacio, los artículos del reglamento interior de la Comisión Nacional del Agua utilizados en la fracción II PARTICIPANTES, apartado A, numeral 2) del Reglamento Interior de la Comisión Nacional del Agua; las Reglas de Operación para el Programa de Agua Potable, Drenaje y Tratamiento (PROAGUA) a cargo de la Comisión Nacional del Agua, aplicables a partir de 2025, publicadas en el Diario Oficial de la Federación el ___de __________ de ______ y ___________________. (incluir los artículos que corresponda de acuerdo a la normatividad estatal)
IV. ACCIONES A REALIZAR.
Los recursos federales asignados al PROAGUA se destinarán a la realización de acciones para contribuir a incrementar y sostener las coberturas de los servicios de agua potable, alcantarillado y saneamiento, que permitan avanzar en el cumplimiento del derecho al acceso, disposición y saneamiento del agua a las localidades rurales y urbanas.
Las acciones a realizar se especifican por tipo de apoyo en sus respectivos anexos técnicos conforme a la siguiente clasificación:
(colocar exclusivamente los anexos para el tipo de acciones a ejecutar en el 2025)
· Acciones para Infraestructura de agua potable, alcantarillado y saneamiento.
· Acciones para Desinfección del Agua.
Los cuales forman parte integrante del presente anexo de ejecución.
V. RECURSOS Y MODALIDADES DE EJECUCIÓN.
1. Para la realización de las acciones del PROAGUA, objeto de este anexo de ejecución, se prevé durante 2025, una inversión total de $ _______________ (______________ M.N.), conforme a la siguiente estructura:
a) La "CONAGUA" aportará la cantidad de $ _______________ (______________ M.N.), proveniente de recursos aprobados al ramo 16 en el Presupuesto de Egresos de la Federación para el Ejercicio Fiscal 2025, mismos que se aplicarán en los montos siguientes:
o Para las acciones de Infraestructura de agua potable, alcantarillado y saneamiento en localidades rurales, se aportará la cantidad de $ ___________ (______ / 100 M.N.), de conformidad a su respectivo anexo técnico, el cual forma parte integrante del presente instrumento.
o Para las acciones de Infraestructura de agua potable, alcantarillado y saneamiento en localidades urbanas, se aportará la cantidad de $ ___________ (______ / 100 M.N.), de conformidad a su respectivo anexo técnico, el cual forma parte integrante del presente instrumento.
o Para las acciones de Desinfección del agua, se aportará la cantidad de $ ___________ (______ /100 M.N.), de conformidad a su respectivo anexo técnico, el cual forma parte integrante del presente instrumento.
(solamente deberán incluirse los tipos de apoyo que formalizarán en anexos técnicos)
b) El "ESTADO" aportará la cantidad de $ _______________ (______________ M.N.), proveniente de recursos propios, y en su caso, del _____________ (municipio, de la instancia ejecutora, del organismo operador partiendo de su generación interna de caja, del sector social o participación de la iniciativa privada), mismos que se aplicarán en los montos siguientes:
o Para las acciones de Infraestructura de agua potable, alcantarillado y saneamiento en localidades rurales, se aportará la cantidad de $ ___________ (______ / 100 M.N.), de conformidad a su respectivo anexo técnico, el cual forma parte integrante del presente instrumento.
o Para las acciones de Infraestructura de agua potable, alcantarillado y saneamiento en localidades urbanas, se aportará la cantidad de $ ___________ (______ / 100 M.N.), de conformidad a su respectivo anexo técnico, el cual forma parte integrante del presente instrumento.
o Para las acciones de Desinfección del agua, se aportará la cantidad de $ ___________ (______ /100 M.N.), de conformidad a su respectivo anexo técnico, el cual forma parte integrante del presente instrumento.
(solamente deberán incluirse los tipos de apoyo que formalizarán los anexos técnicos correspondientes).
2. Los recursos federales que se aporten estarán sujetos a la disponibilidad del Presupuesto de Egresos de la Federación para el Ejercicio Fiscal 2025 y a las autorizaciones y modificaciones que en su momento emita la Secretaría de Hacienda y Crédito Público. Dichos recursos se consideran públicos para efectos de transparencia y fiscalización y son subsidios que otorga el Gobierno Federal, por tanto no pierden la naturaleza de recursos públicos federales y su ejercicio se regirá bajo la legislación federal aplicable en la materia, en consecuencia, están sujetos a las acciones de control, vigilancia y evaluación por parte de las instancias federales y estatales facultadas para tal efecto, independientemente de que los recursos sean ejercidos por gobiernos estatales, municipales, organismos operadores u organizaciones comunitarias con acompañamiento municipal.
3. Las responsabilidades administrativas, civiles o penales derivadas de afectaciones a la Hacienda Pública Federal en las que, en su caso, incurran los servidores públicos federales o locales, así como los particulares serán sancionadas en los términos de la legislación aplicable.
4. Con el propósito de propiciar la transparencia y rendición de cuentas, agilizar la ejecución del PROAGUA, y mejorar la distribución de los recursos federales, la "CONAGUA" conforme la disponibilidad presupuestal radicará los recursos directamente a las cuentas bancarias del "ESTADO". Cuando los ejecutores sean los municipios, los organismos operadores u organizaciones comunitarias con acompañamiento municipal, el "ESTADO" deberá a su vez radicarlos a la instancia ejecutora en un plazo no mayor a 10 (diez) días hábiles.
VI. OBLIGACIONES DE LAS INSTANCIAS PARTICIPANTES EN LA EJECUCIÓN DEL PROAGUA.
VI.1. La "CONAGUA" se compromete a:
a) Gestionar la radicación de los recursos económicos federales a la Tesorería del "ESTADO" en los montos y términos señalados en el inciso a) del numeral 1 del apartado V. Recursos y modalidades de ejecución.
b) Otorgar al "ESTADO" la asistencia técnica que le solicite para la ejecución eficiente del PROAGUA.
c) Llevar a cabo el seguimiento normativo del PROAGUA, actualizando de forma mensual y coordinada con el "ESTADO" la información referente a sus avances, para lo cual, destinará conforme a la disponibilidad presupuestal recursos a cargo de las Direcciones Generales de Organismos de Cuenca y Direcciones Locales. Para tal fin, el presente instrumento deberá acompañarse del formato denominado "Gastos de Operación para el Seguimiento Normativo".
d) Proporcionar al "ESTADO" el esquema para la implementación, promoción, operación y seguimiento de las actividades de contraloría social en las localidades beneficiadas con el PROAGUA.
e) Proporcionar a la Secretaría de Hacienda y Crédito Público, a la Secretaría Anticorrupción y Buen Gobierno, a la Auditoría Superior de la Federación o al órgano fiscalizador competente, conforme a la normatividad aplicable, la información y documentación que le sea requerida en relación con la aplicación de los recursos económicos, para los fines específicos para los cuales fueron otorgados.
f) Publicar el presente anexo de ejecución y sus respectivos anexos técnicos, en la página web de la "CONAGUA" https://app.conagua.gob.mx/ConsultaAnexos.aspx?n0=AET
VI.2 El "ESTADO" se compromete a:
a) Suscribir, en su caso, con las instancias ejecutoras o participantes correspondientes, los instrumentos necesarios para la ejecución del PROAGUA y la atención de los compromisos que de ellos deriven.
b) Aportar los recursos económicos señalados en el inciso b) del numeral 1 del apartado V. Recursos y modalidades de ejecución y cumplir con la asignación de recursos a las instancias ejecutoras conforme se establece en las REGLAS DE OPERACIÓN.
c) Aplicar y ejercer los recursos señalados en el inciso b) del numeral 1 del apartado V. Recursos y modalidades de ejecución, única y exclusivamente para la realización de las acciones que se indican en los anexos técnicos correspondientes.
d) Solicitar por escrito a la "CONAGUA" la asistencia técnica que se requiera para la adecuada realización del PROAGUA.
e) Promover y realizar por sí o por conducto de las instancias ejecutoras, las acciones establecidas en los Anexos Técnicos, con estricto apego a lo establecido en las REGLAS DE OPERACIÓN y demás normatividad aplicable.
f) Realizar por sí o por conducto de las instancias ejecutoras, la implementación, promoción, operación y seguimiento de las actividades de contraloría social en las localidades beneficiadas con el PROAGUA, con base en el esquema que le proporcione la "CONAGUA" para tal efecto.
g) Administrar los recursos federales transferidos en cuentas bancarias productivas, específicas y exclusivas para su administración de manera tal que se pueda realizar el seguimiento y fiscalización de esos recursos.
Cuando la instancia ejecutora no sea la entidad federativa, sino los municipios u organismos operadores, estos, aperturarán las cuentas bancarias productivas, específicas y exclusivas para la administración de los recursos federales, a efecto de que se pueda dar seguimiento y fiscalizar los recursos federales que la entidad federativa les transfiera. El recurso federal radicado, deberá transferirse a la instancia ejecutora, en un plazo no mayor a 10 (diez) días hábiles, conforme a lo establecido en las REGLAS DE OPERACIÓN.
Invariablemente la instancia ejecutora asumirá la responsabilidad de la administración de los recursos, conforme a las disposiciones federales aplicables en la administración de dichos recursos.
h) Cuando los recursos sean administrados por una instancia estatal diferente a la que ejecuta el PROAGUA, deberá garantizar el flujo oportuno de recursos para la realización del mismo, asignando los recursos que requieran las instancias ejecutoras conforme a lo establecido en las REGLAS DE OPERACIÓN.
i) Efectuar las ministraciones oportunamente para la ejecución de las acciones previstas; recabar y custodiar la documentación comprobatoria de las erogaciones derivadas de la ejecución de las acciones del PROAGUA contempladas en los anexos técnicos.
j) Cumplir con las metas indicadas para cada acción, de conformidad con lo establecido en los anexos técnicos correspondientes.
k) Proporcionar a ___________ (Organismo de Cuenca o Dirección Local de que se trate) dentro de los primeros 5 (cinco) días hábiles de cada mes la información correspondiente a los avances de las acciones y ejercicio de los recursos materia del presente instrumento, así como proporcionar la documentación e información adicional que se le requiera para el debido seguimiento del PROAGUA.
l) Reintegrar a la Tesorería de la Federación dentro de los 15 (quince) días naturales siguientes al cierre del ejercicio, los recursos federales que no se hayan aplicado a los fines autorizados y aquellos que al cierre del ejercicio fiscal 2025 no se hayan ejercido.
m) Presentar a ____________ (Organismo de Cuenca o Dirección Local de que se trate), a más tardar el último día hábil del mes de enero de 2026, el cierre del ejercicio de las operaciones realizadas, los recursos ejercidos conforme a lo reportado como ejercido en el sistema financiero de la "CONAGUA", las metas alcanzadas, en su caso los comprobantes de reintegro de los recursos federales no ejercidos y productos financieros por reintegro extemporáneo de dichos recursos. Este documento deberá ser conciliado y firmado por las autoridades responsables del PROAGUA en el Gobierno Estatal y en el _______________ (Organismo de Cuenca o Dirección Local de que se trate), dicha información deberá coincidir con del informe de cuenta pública correspondiente.
n) Remitir al _______________(anotar la denominación de la secretaría de la contraloría o equivalente y el órgano estatal de control), copia del presente anexo de ejecución con sus respectivos anexos técnicos en cuanto se concluya el proceso de suscripción.
o) Atender en tiempo y forma los requerimientos de auditoría, incluyendo el seguimiento y solventación de observaciones y recomendaciones planteadas por los órganos fiscalizadores, además de otorgar facilidades y proporcionar información necesaria a las instancias de coordinación, supervisión y control de los órdenes de gobierno facultados.
p) Difundir periódicamente entre la población por medios remotos o locales de comunicación electrónica, la información relativa al PROAGUA para el año que corresponda, incluyendo el avance en el cumplimiento de sus objetivos y metas.
q) Difundir y publicar anualmente en su página electrónica o en la Gaceta Oficial, los anexos de ejecución y técnicos que se formalicen incluyendo la relación de beneficiarios del PROAGUA.
r) Cumplir con los demás compromisos que a su cargo se establezcan en LAS REGLAS DE OPERACIÓN, así como en la normatividad federal aplicable.
VII. MODIFICACIONES.
Se podrán suscribir Anexos modificatorios con la finalidad de adicionar acciones o modificar las previamente establecidas, las cuales se detallarán en los Anexos Técnicos Modificatorios en función de la disponibilidad presupuestal, los avances físicos y financieros, y siguiendo todo el procedimiento de formalización.
Asimismo, se podrán suscribir Anexos Modificatorios para llevar a cabo la reasignación de recursos, con base en lo establecido en LAS REGLAS DE OPERACIÓN.
VIII. VIGILANCIA E INTERPRETACIÓN.
1. Ambas partes acuerdan que la Comisión de Regulación y Seguimiento (CORESE) será la instancia en la que se realizará la coordinación entre los tres órdenes de gobierno para llevar a cabo el seguimiento y la vigilancia del cumplimiento de los compromisos establecidos dentro del marco del PROAGUA. La integración y operación de la CORESE se llevará a cabo con base en las disposiciones vigentes.
2. Ambas partes convienen en que la Secretaría Anticorrupción y Buen Gobierno podrá verificar en cualquier momento el cumplimiento de los compromisos a cargo del "ESTADO" en términos del presente instrumento.
3. Ambas partes convienen en suspender las aportaciones de recursos especificadas en el presente instrumento cuando se presenten condiciones económicas extraordinarias e imprevisibles o por causas de fuerza mayor, que en cualquier forma sean ajenas a la voluntad de los otorgantes.
4. En caso de duda sobre la interpretación de este anexo de ejecución respecto a su instrumentación, formalización y cumplimiento, se esté a lo previsto en el Convenio Marco de Coordinación y en las REGLAS DE OPERACIÓN.
IX. TRANSPARENCIA.
1. La información relativa al ejercicio de los recursos en los proyectos financiados, sus avances físico-financieros y sus metas deberá estar a disposición del público a través de medios remotos o locales de comunicación electrónica.
2. El presente Anexo de Ejecución y sus Anexos Técnicos, así como los recursos asignados a los Beneficiarios se difundirán respectivamente en los siguientes medios:
· Página web de la "CONAGUA":
https://app.conagua.gob.mx/ConsultaAnexos.aspx?n0=AET
· Sistema de Portales de Obligaciones de Transparencia:
https://www.gob.mx/sesna/documentos/sistema-de-portales-de-obligaciones-de-transparencia-sipot
3. Se debe publicar la información de los apoyos otorgados a los beneficiarios y los padrones de la población atendida conforme a lo previsto en la Ley General de Transparencia y Acceso a la Información Pública, la Ley Federal de Transparencia y Acceso a la Información Pública.
4. La información relativa al PROAGUA y proyectos aprobados para el año que corresponda será difundida periódicamente por el "ESTADO" entre la población por medios remotos o locales de comunicación electrónica, incluyendo el avance en el cumplimiento de sus objetivos y metas.
5. Se debe publicar anualmente, por el "ESTADO", en su página electrónica o en la Gaceta Oficial, la relación de localidades con la población atendida por el PROAGUA, al cierre del ejercicio.
6. Se deberán atender las medidas para la comprobación y transparencia en los términos de las disposiciones aplicables, sin que ello implique limitaciones o restricciones a la administración y erogación de los recursos entregados a las instancias ejecutoras, para tal efecto el ejecutor:
- Deberá cancelar la documentación comprobatoria del gasto a más tardar de forma trimestral con un sello que contenga la leyenda:
OPERADO y el año fiscal de que se trate.
NOMBRE DEL PROGRAMA________
NOMBRE DE LA FUENTE DE FINANCIAMIENTO _______.
X. AUDITORÍA, CONTROL Y SEGUIMIENTO.
Los recursos que la Federación otorga a través del PROAGUA podrán ser revisados por la Secretaría Anticorrupción y Buen Gobierno, o auditores independientes contratados para tal efecto, en coordinación con la Secretaría de Hacienda y Crédito Público, con la Auditoría Superior de la Federación, la Tesorería de la Federación y demás instancias que en el ámbito de sus respectivas atribuciones resulten competentes. De conformidad con las disposiciones establecidas en la Ley General de Archivos, se deberá conservar la documentación exhibida y validada para su consulta.
XI. VIGENCIA.
La vigencia del presente anexo de ejecución iniciará el día de su firma y hasta el 31 de diciembre de 2025.
Las acciones que se encuentren en proceso de ejecución al vencimiento de la vigencia del presente anexo y de los anexos técnicos formalizados, continuarán dicho proceso hasta su conclusión, debiendo atender para el efecto las disposiciones de las REGLAS DE OPERACIÓN.
XII. IMAGEN Y PROMOCIÓN DE LAS OBRAS.
La publicidad para la difusión del PROAGUA y de los proyectos, así como la papelería y documentación oficial, deberán incluir claramente, visible o audible, la siguiente leyenda: "Este programa es público, ajeno a cualquier partido político. Queda prohibido el uso para fines distintos a los establecidos en el programa".
Para la difusión de la imagen y promoción de las acciones que se construyan dentro del PROAGUA, se deberán tomar en consideración los lineamientos que determine la Secretaría Anticorrupción y Buen Gobierno para el establecimiento de las especificaciones y características de imagen y sobre la promoción de obras de infraestructura y acciones que realicen los gobiernos estatales, los municipios y las demarcaciones territoriales de la Ciudad de México, con cargo a recursos del Presupuesto de Egresos de la Federación.
Todo el gasto en comunicación social relacionado con la publicidad que se adquiera para el PROAGUA, así como aquél relacionado con los recursos presupuestarios federales que se transfieran a las entidades federativas que se aplique a través de anuncios en medios electrónicos, impresos, complementarios o de cualquier otra índole, deberá realizarse en apego a lo establecido en el Presupuesto de Egresos de la Federación para el ejercicio fiscal 2025 Capitulo II.- De las disposiciones de austeridad y disciplina presupuestaria, en sus artículos 9 y 10. Deberá además procurar apegarse al marco normativo en materia de igualdad de género, evitando los estereotipos por motivos de género.
XIII. RECURSOS FEDERALES NO DEVENGADOS.
Los recursos Federales no devengados al 31 de diciembre de 2025 deberán ser reintegrados a la Tesorería de la Federación, dentro de los primeros 15 (quince) días naturales siguientes al cierre del ejercicio. En caso de extemporaneidad en el reintegro se deberán cubrir las cargas financieras. Asimismo, deberán reintegrarse los intereses generados por los recursos federales depositados en las cuentas bancarias establecidas para el PROAGUA.
Leído que fue por las partes que en el presente Anexo de Ejecución intervienen y enteradas de su contenido y alcance legal, lo firman al margen y al calce en cuatro ejemplares en la Ciudad de __________, ______________, a los _____ días del mes de ____________ del año, dos mil veinticinco.
| Por el Ejecutivo Federal Secretaría de Medio Ambiente y Recursos Naturales Comisión Nacional del Agua __________________________ Titular de la Dirección General del Organismo de Cuenca ____ o Titular de la Dirección Local _____ | Por el Ejecutivo de la Entidad Federativa (quien conforme a su normatividad tenga atribuciones para suscribirlo) __________________________ Titular de la Secretaría de ... |
Anexo IX. Formatos Anexo Técnico Infraestructura
Infraestructura para agua potable, alcantarillado y saneamiento (Rurales)
Anexo X.- Formato Anexo Técnico Desinfección del Agua
Anexo XI. Formato Programa de Capacitación
Programa de capacitación
| 1. Entidad federativa | |
| 2. Objetivo de la capacitación | |
| 3. Número total de cursos | | 4. Número de participantes | |
| 5. Número total de municipios participantes | |
| Inversión |
| 6. Inversión federal | 7. Inversión estatal | 8. Inversión municipal | 9. Inversión organismo operador |
| Monto | % | Monto | % | Monto | % | Monto | % |
| | | | | | | | |
| Datos por curso (replicar esta sección por cada curso) |
| 10.Nombre | | 11.Área de conocimiento | |
| 12.Objetivo | |
| 13. Justificación | |
| 14. Modalidad | Presencial  | 15. Municipio sede | |
Mixto  | |
| 16. Número de participantes | | 17. Duración del curso (horas) | |
| 18. Hospedaje para participantes | Si  | 19. Porcentaje de participantes con hospedaje (máximo 40%). | |
No  | |
| 20. En caso de requerir hospedaje, justificar. | |
| 21. Seleccionar los servicios que incluye la capacitación: | a. Renta de salón/aulas  | b. Alimentación  | c. Café continuo  |
| 22. Anexar temario. | |
| 23. Fecha de elaboración | |
| Firmas |
| |
| | |
| | |
| Nombre y firma de persona que presenta el programa de capacitación | Nombre y firma de persona que valida |
| (Gobierno del Estado) | (Dirección de la CONAGUA). |
Instructivo de llenado
| Campo | Nombre | Criterio para capturar la información requerida |
| 1 | Entidad federativa | Nombre de la entidad federativa en la que se implementará el programa de capacitación |
| 2 | Objetivo de la capacitación. | Indicar cuál es el objetivo que se busca con la implementación del programa de capacitación a nivel estatal. |
| 3 | Número total de cursos | Indicar cuantos cursos se realizarán |
| 4 | Número de participantes | Indicar cuantos participantes se programarán en el programa de capacitación. |
| 5 | Número total de municipios participantes | Señalar el número de municipios que participarán en la capacitación |
| 6 | Inversión federal | Indicar el monto de inversión federal que se solicita para ejecutar el programa de capacitación, en pesos y en porcentaje respecto a la inversión total. |
| 7 | Inversión estatal | Indicar el monto de inversión de contraparte estatal para ejecutar el programa de capacitación, en pesos y en porcentaje respecto a la inversión total. |
| 8 | Inversión municipal | Indicar el monto de inversión de contraparte municipal para ejecutar el programa de capacitación, en pesos y en porcentaje respecto a la inversión total. |
| 9 | Inversión del organismo operador | Indicar el monto de inversión de contraparte del organismo operador para ejecutar el programa de capacitación, en pesos y en porcentaje respecto a la inversión total. |
| 10 | Nombre | Indicar el nombre del curso |
| 11 | Área de conocimiento | Indicar el área de conocimiento del curso, dentro del siguiente catálogo: |
| 1. Operación. |
| 2. Técnico. |
| 3. Administración y gestión integrada del agua. |
| 4. Manejo comunitario del agua. |
| 5. Certificación de competencias laborales. |
| 12 | Objetivo | Señalar el objetivo del curso de capacitación, incluyendo el objetivo específico que se logrará con las prácticas que se realizarán. |
| 13 | Justificación | Exponer los argumentos que justifican la contratación del curso solicitado. Señalar la problemática que se busca resolver con el curso y la forma en cómo se aplicarán los conocimientos en los municipios participantes. |
| 14 | Modalidad | Seleccionar con una X (equis) si se trata de curso presencial o mixto. En el caso de los cursos mixtos, las clases virtuales no podrán ser superiores al 40% del total de horas clase. |
| 15 | Municipio sede | Indicar el municipio en el que se desarrollará la capacitación de forma presencial. Considerar que en la contratación de los servicios de capacitación deberá observarse el principio de austeridad y deberá darse preferencia a la realización de la capacitación en instalaciones que no impliquen renta de espacios. |
| 16 | Número de participantes | Señalar el número de participantes en el curso. Considerar que la inversión no podrá ser superior a $368.00 por hora de capacitación por persona, en servicios de capacitación que consideren renta de espacios, hospedaje y comidas para los participantes y a $250.00 en servicios de capacitación en los que no se considere renta de espacios de capacitación ni hospedaje. En los cursos de capacitación de manejo comunitario del agua, podrá analizarse en caso en concreto a petición del ejecutor. |
| 17 | Duración del curso | Indicar el número de horas que durará el curso. Considerar que al menos el 60% de horas debe destinarse a la realización de prácticas. |
| 18 | Hospedaje para participantes | Seleccionar con una X (equis) la opción que indique si se contratará hospedaje o no. |
| 19 | Porcentaje de participantes con hospedaje (máximo 40%). | Indicar el porcentaje de participantes del curso a los que tendrán hospedaje, el cual no podrá ser superior al 40%. |
| 20 | En caso de requerir hospedaje, justificar. | Exponer los argumentos que justifican el hospedaje para las personas participantes. No se podrá contratar hospedaje para participantes que radiquen o trabajen en el municipio sede. |
| 21 | Seleccionar los servicios que incluye la capacitación | Señalar una X (equis) los servicios adicionales que se requerirán contratar para la capacitación. |
| 22 | Anexar temario | Agregar el temario propuesto para el curso, en el que se deberá abordar el contexto y problemática de la entidad federativa, municipio, organismo operador u organización comunitaria. Debe incluir la descripción detallada de las prácticas y especificar el perfil requerido para las personas participantes. |
| 23 | Fecha de elaboración | Indicar la fecha en la que se elabora el programa de capacitación. |
Anexo XII.- Cuestionario de información básica de prestadores de servicios de agua potable, alcantarillado y saneamiento.
| Cuestionario de información básica de prestadores de servicios de agua potable, alcantarillado y saneamiento. |
| Periodo que se informa: | | | | | |
| I. DATOS GENERALES | | | | | | |
| Nombre del prestador de servicios: | |
| Siglas: | | R.F.C: | |
| Municipio: | | Localidad (es) atendida (s): | | |
| Domicilio sede |
| Calle y número: | | Colonia: | |
| Localidad: | | Municipio: | |
| Estado: | | Código Postal: | |
| Datos de contacto |
| Teléfono: | | | Correo electrónico: | |
| Página web: | |
| Nombre del Director (a) o Titular del Prestador de Servicios: | | | | |
| Consejo directivo u órgano de gobierno |
| El prestador cuenta con un Consejo Directivo u Órgano de gobierno colegiado: | Si | No |
| Participación de la sociedad civil: (%) | |
| Participación de mujeres (%) | |
| Participación de personas indígenas (%) | |
| Tipo de prestador por ámbito territorial |
| Comunitario o rural: | Intermunicipal: |
| Municipal: | Estatal: |
| Personalidad jurídica del prestador de servicios |
Organismo municipal descentralizado:  | Organismo estatal descentralizado:  |
Organismo municipal centralizado:  | Organismo estatal centralizado:  |
Comité comunitario:  | |
| Servicios prestados |
| Agua potable: | Alcantarillado: |
| Tratamiento de agua residuales: | Drenaje pluvial: |
| Población atendida |
| Municipio | Localidad | Habitantes atendidos | Población total |
| Total de Hombres (n) | Hombres indígenas (n | Total de Mujeres (n) | Mujeres indígenas (n) |
| | | | | | | |
| II. INFORMACIÓN DEL ÁREA TÉCNICA | | | | |
| Volúmenes de agua | Valor |
| Agua subterránea extraída (m³/año): | |
| Agua superficial extraída (m³/año): | |
| Agua de mar extraída (m³/año): | |
| Agua en bloque (m³/año): | |
| Capacidad instalada de producción de agua (m³/año): | |
| Potabilización y desinfección |
| Agua producida desinfectada (m³/*año) | |
| Plantas potabilizadoras (n.): | |
| Captaciones y medidores |
| Captaciones activas (n): | |
| Macromedidores funcionando (n): | |
| Catastro |
| Antigüedad de catastro de redes (años): | |
| Energía |
| Consumo de energía eléctrica para producción y distribución de agua potable (kWh): | |
| Consumo de energía eléctrica en tratamiento de aguas residuales (kWh): | |
| Saneamiento volúmenes de aguas residuales tratadas |
| Número de descargas de aguas residuales a cuerpos receptores federales (n): | |
| Plantas de tratamiento de aguas residuales (n) | |
| Capacidad instalada en plantas de tratamiento de aguas residuales (l/s): | |
| Volumen anual de agua residual tratada (m³/año) (medido y estimado): | |
| III. INFORMACIÓN DEL ÁREA COMERCIAL | | | | |
| Tipo de toma | Con medidor funcionando (n.) | Volumen medido (m3/año) | Sin medidor/con medidor que no funciona (n.) | Volumen estimado (no medido) (m3/año) |
| Domésticas y mixtas (clientes) (n): | | | | |
| Comerciales (clientes) (n): | | | | |
| Industriales (clientes) (n): | | | | |
| Otras (clientes) (n): | | | | |
| | |
| Habitantes por vivienda (n) (INEGI): | |
| Micromedidores con más de 5 años de antigüedad (n): | |
| Antigüedad del padrón de usuarios (años): | |
| Alcantarillado |
| Tomas domésticas y mixtas de alcantarillado (n): | |
| Tomas totales de alcantarillado (n): | |
| Facturación anual por tipo de toma | Servicio medido (agua potable) ($ año) | Servicio no medido (agua potable) ($/año) |
| Domésticas | | |
| Comerciales | | |
| Industriales | | |
| Otras | | |
| | | | | | | | |
| Monto facturado de servicios de alcantarillado y tratamiento de aguas residuales (todo tipo de tomas) ($/año): | |
| | | | | | | |
| IV. INFORMACIÓN FINANCIERA | | | |
| Recaudación | Valor |
| Recaudación por servicio de agua potable ($/año): | |
| Recaudación por servicio de alcantarillado y saneamiento ($/año): | |
| Recaudación por otros conceptos ($/año): | |
| Costos y egresos | |
| Costos de nómina ($/año): | |
| Costos de energía ($/año): | |
| Otros costos y egresos ($/año): | |
| Tarifas de los servicios |
| Indique el órgano encargado de aprobar las tarifas por los servicios: | |
| Adjunte documento oficial con las tarifas para el ejercicio fiscal 2024: | |
| | | | | | | | |
| V. RECURSOS HUMANOS | | | | |
| Recursos humanos | Hombres | Mujeres |
| Personal (n. de empleados.): | | |
| | | | | | | | |
| VI. RESPONSABLE DE LA INFORMACIÓN | | | | |
| Responsable de la captura de la información |
| Nombre: | |
| Cargo: | |
| Teléfono: | |
| Correo electrónico: | |
| Firma | |
Anexo XIII. Formato Cédula de Traspaso
Anexo XIV.-. Formato Reporte de avances físico-financiero Infraestructura
Anexo XV. Formato Reporte de avances físico - financiero Desinfección del agua
Anexo XVI.- Formato Seguimiento y Cierre de acciones de Atención Social
Anexo XVII.- Formato Cierre de ejercicio fiscal
Anexo XVIII.- Formatos Cierre de ejercicio de acciones Infraestructura
Anexo XIX.- Formato Cierre de ejercicio de acciones Desinfección del agua
Anexo XX.- Formato Relación detallada de localidades para acciones de Desinfección del agua.
Anexo XXI.- Diagrama de flujo del PROAGUA
Descripción de actividades del procedimiento del PROAGUA
| Etapa | Actividad | Responsable |
| 1 | Presentación de solicitud para participar en el PROAGUA | 1.1. Presentar en la Dirección de la CONAGUA correspondiente a más tardar 30 (treinta) días hábiles posteriores a la fecha de publicación de las presentes reglas, la solicitud para participar en el PROAGUA (Anexo II) donde manifieste el cumplimiento de requisitos. | Beneficiario, Municipio, O.O, Comité Comunitario o Instancia ejecutora |
| 2 | Revisión documental cuantitativa de cumplimiento de requisitos | 2.1. Verificar que se cumplan cuantitativamente los requisitos de las Reglas de Operación, mediante la revisión de los documentos anexos a la solicitud, indicando en la misma los documentos presentados. 2.2. Indicar al solicitante los requisitos faltantes al momento de presentar la solicitud. 2.3. En caso de cumplimiento de requisitos, continua en la etapa 4, de lo contrario se emitirán comentarios y observaciones y se reinicia en la etapa 3. | Dirección de la CONAGUA |
| 3 | Atención de observaciones | 3.1. Atender comentarios y observaciones para presentar nuevamente la solicitud de participación en el programa. | Beneficiario, Municipio, O.O, Comité Comunitario o Instancia ejecutora |
| 4 | Registro de acciones | 4.1. Integrar con las acciones que cumplen los requisitos, el Registro de acciones (Anexo V). 4.2. Integrar y digitalizar los expedientes de las acciones registradas. 4.3. Remitir durante los 5 (cinco) días hábiles posteriores al término del periodo de recepción de solicitudes, el registro a la SGAPDS con cada uno de los expedientes digitales de las acciones. | Dirección de la CONAGUA |
| 5 | Revisión cualitativa y aprobación de acciones para integración de Anexos de ejecución y técnicos. | 5.1. Revisar cualitativamente en un plazo de 30 (treinta) días hábiles a partir de la recepción del registro, el expediente digital de las acciones con base en los criterios de evaluación. 5.2. Solicitar durante la revisión cualitativa a la Dirección de la CONAGUA, información adicional de las acciones cuando la SGAPDS lo requiera. 5.3. Determinar la instancia ejecutora de cada una de las acciones. 5.4. Emitir aprobación de acciones que integrarán los Anexos Técnicos del PROAGUA considerando la asignación presupuestal de cada entidad federativa. 5.5. Notificar a la Dirección de la CONAGUA correspondiente la aprobación para coordinarse con la entidad federativa y efectuar la formalización de los Anexos de Ejecución y Técnicos. | Subdirección General de Agua Potable, Drenaje y Saneamiento / Gerencia de Programas Federales de Agua Potable y Saneamiento. |
| 6 | Envío de solicitudes para seguimiento de compromisos fiscales | 6.1 Informar y entregar a la CGRFC, copia simple de las solicitudes aprobadas. | Subdirección General de Agua Potable, Drenaje y Saneamiento / Gerencia de Programas Federales de Agua Potable y Saneamiento. |
| 7 | Seguimiento y comunicación de compromisos en materia fiscal de los Participantes Titulares | 7.1 Dar seguimiento a los compromisos que los participantes establecen en el apartado manifestación de compromisos en materia fiscal por concepto de aguas nacionales del formato de Solicitud (Anexo II) para participar en el PROAGUA 7.2 Comunicar conforme a los plazos establecidos en la normatividad aplicable en materia fiscal el incumplimiento de los compromisos por concepto de aguas nacionales a la Dirección de la CONAGUA para que proceda de acuerdo a lo establecido en el numeral 3.9.4.1. | Coordinación General de Recaudación y Fiscalización de la CONAGUA. |
| 8 | Formalización de Anexos de Ejecución y Técnicos | 8.1. Integración de las acciones aprobadas en los formatos correspondientes (Anexos V y VI), para su formalización en cuatro ejemplares, durante los 5 (cinco) días hábiles siguientes la aprobación, deben ser firmados por los representantes facultados de las instancias participantes que aporten recursos económicos, según sea el caso, así como de la instancia ejecutora de cada una de las acciones aprobadas. | Dirección de la CONAGUA Beneficiario, Municipio, O.O, Comité Comunitario o Instancia ejecutora |
| 9 | Envío de Anexos para trámite | 9.1. Enviar a la GPFAPS una vez formalizados los Anexos en dos ejemplares con firmas autógrafas. | Dirección de la CONAGUA |
| 10 | Trámite de anexos ante las áreas de jurídico y recursos financieros. | 10.1. Enviar Anexos de Ejecución y Técnicos digitalizados a la Gerencia de Recursos Financieros para gestión de recursos de aportación federal. 10.2. Enviar Anexos de Ejecución y Técnicos digitalizados a la Gerencia de Descentralización, Transparencia y Acceso a la Información Pública para su publicación en la página web de la CONAGUA. 10.3. Enviar a la Gerencia de Procedimientos Administrativos un ejemplar para su registro y resguardo. 10.4. Resguardar un ejemplar de los Anexos de Ejecución y Técnicos. | Subdirección General de Agua Potable, Drenaje y Saneamiento / Gerencia de Programas Federales de Agua Potable y Saneamiento. |
| 11 | Inicio de procesos de licitación y publicación de acciones. | 11.1. Iniciar los procesos de licitación y publicación de las acciones aprobadas en el portal de CompraNet dentro de los 30 (treinta) días naturales posteriores a la formalización de los anexos de ejecución. | Instancia ejecutora |
| 12 | Solicitud de radicación de recursos federales | 12.1. Enviar a la Dirección de la CONAGUA la solicitud de radicación de recursos federales de anticipo. | Beneficiario, Municipio, O.O, Comité Comunitario o Instancia ejecutora |
| 13 | Trámite de solicitud de recursos mediante cuenta por pagar | 13.1. Registrar la cuenta por pagar en el Sistema de Administración Integral (SAI) para iniciar el trámite de la transferencia de recursos federales al Beneficiario. | Dirección de la CONAGUA |
| 14 | Validación de Cuenta por pagar de acuerdo a disponibilidad presupuestal | 14.1. Revisar la información registrada para validación en el SAI de la cuenta por pagar. 14.2. Notificar la validación de la cuenta por pagar a la Dirección de la CONAGUA. | Subdirección General de Agua Potable, Drenaje y Saneamiento / Gerencia de Programas Federales de Agua Potable y Saneamiento. |
| 15 | Transferencia de recursos federales al Beneficiario | 15.1. Concluir el trámite en el SAI, para que el área de Tesorería de la CONAGUA efectué la transferencia de recursos al Beneficiario. | Dirección de la CONAGUA. |
| 16 | Traslado de recursos al ejecutor | 16.1. Trasladar a la instancia ejecutora los recursos transferidos al beneficiario cuando ésta sea diferente al beneficiario, en un plazo no mayor a diez (10) días hábiles. | Beneficiario |
| 17 | Verificación de supuestos establecidos en el numeral 3.9.3 Cancelación de los recursos | 17.1. Verificar que durante la ejecución del PROAGUA los participantes no incurran en las causas de cancelación establecidas en el numeral 3.9.3 de las presentes Reglas de Operación. 17.2 En caso de encontrarse en algunos de los supuestos, continua en la etapa 18, de lo contrario se continua en la etapa 24. | Dirección de la CONAGUA. |
| 18 | Notificación de procedimiento de cancelación de recursos | 18.1. Notificar al Beneficiario y al causante, en caso de incumplimiento las causas de cancelación, otorgándoles un plazo de 10 (diez) días hábiles contados a partir del día siguiente a aquel que surta efectos la notificación. | Dirección de la CONAGUA. |
| 19 | Atención de requerimiento | 19.1. Presentar dentro de los 10 (diez) días hábiles contados a partir del día siguiente a aquel que surta efecto la notificación, para que manifieste y presente pruebas lo que a su derecho convenga. 19.2. En caso de comprobar estar en cumplimiento, se continua en la etapa 24, de lo contrario continua en la etapa 20. | Beneficiario, Municipio, O.O, Comité Comunitario, Instancia ejecutora o Participante titular |
| 20 | Elaboración y notificación de resolución para cancelación y reintegro de recursos | 20.1 Elaboración de resolución correspondiente previo análisis y valoración de los elementos que en su caso hayan aportado. 20.2. Notificación al Beneficiario o causante la resolución correspondiente otorgando un plazo de 15 (quince) días hábiles contados a partir del día siguiente a aquel que surta efecto la notificación. | Dirección de la CONAGUA.. |
| 21 | Solicitud de línea de captura | 21.1. Solicitar de acuerdo a la resolución emitida por la Dirección de la CONAGUA. | Beneficiario, Municipio, O.O, Comité Comunitario o Instancia ejecutora. |
| 22 | Emisión de línea de captura | 22.1 Emitir la línea de captura para que el Beneficiario realice el reintegro correspondiente. 22.2. En caso de confirmarse haberse efectuado el reintegro, continua en la etapa 24, de lo contrario continua en la etapa 23. | Dirección de la CONAGUA.. |
| 23 | Procede de acuerdo al numeral 3.9.4.1. | 23.1 Notificar, cuando no se haya efectuado el reintegro, a las instancias fiscalizadoras que correspondan en un término no mayor a 15 (quince) días hábiles posteriores a la fecha del cumplimiento del plazo establecido para efectuar dicho reintegro. 23.2 Notificar, cuando el ejecutor no acredite la aplicación de los recursos asignados dentro de los plazos previstos en los numerales 3.12.1 y 3.12.3 o no haya realizado el reintegro de los recursos no ejercidos, en un plazo no mayor a 90 (noventa) días naturales posterior a la fecha de cierre de ejercicio autorizada, a las instancias fiscalizadoras que correspondan. | Dirección de la CONAGUA. |
| 24 | Elaboración y envío de reporte de avances físico-financiero de las acciones | 24.1. Elaborar en los formatos establecidos (Anexos XIV y XV) los reportes de avances físico-financiero de las acciones formalizadas. 24.2. Enviar mensualmente en forma impresa y digital el reporte de avances físico-financiero a las Dirección de la CONAGUA. 24.3. En caso de que las acciones requieran modificación, deberá continuar en la etapa 25, de lo contrario se continua en etapa 26. | Instancia Ejecutora |
| 25 | Solicitud ante CORESE | 25.1. Presentar ante la CORESE solicitud para suscribir anexos modificatorios cuando se presenten cambios en las inversiones derivado de una nueva asignación de recursos, ya sea federal o de contraparte, así como se adicionen o eliminen acciones. 25.2. Reiniciar el proceso en la etapa 4. | Beneficiario o Instancia Ejecutora |
| 26 | Elaboración y presentación de cierre de ejercicio | 26.1. Elaborar en los formatos correspondientes el Cierre de ejercicio (Anexos XVII, XVIII y XIX). 26.2. Enviar Cierre de ejercicio formalizado en forma impresa a la Dirección de la CONAGUA. | Beneficiario e Instancia Ejecutora |
| 27 | Revisión y aprobación de cierre de ejercicio | 27.1. Revisar que las acciones ejecutadas, montos y metas correspondan a las acciones formalizadas en los anexos técnicos. 27.2. Remitir a la SGAPDS los Cierres de ejercicio formalizados (Anexos XVII, XVIII y XIX) | Dirección de la CONAGUA. |
| 28 | Validación de cierre de ejercicio | 28.1. Resguardar el Cierre de ejercicio formalizado 28.2. Corroborar que la información corresponda con el registro de la Cuenta Pública. | Subdirección General de Agua Potable, Drenaje y Saneamiento / Gerencia de Programas Federales de Agua Potable y Saneamiento. |
Anexo XXII. Listado de Direcciones de la CONAGUA
| Direcciones Locales |
| Consecutivo | Estado | Domicilio | Teléfonos |
| 1 | Aguascalientes | Av. de la Convención # 402-B Sur, Col. Lindavista, C.P.20270, Aguascalientes, Ags. | 449 910 6445 449 910 6444 |
| 2 | Baja California Sur | Calle de Chiapas # 2535 entre Manuel Encinas y Miguel Legazpi Col. Los Olivos, C.P. 23040, La Paz, BCS. | 612 1236 020 612 1236 027 |
| 3 | Campeche | Av. Pedro Sainz de Baranda s/n, 1er piso, Área Ah-kim-Pech, Col. Centro, C.P. 24014, Campeche, Camp. | 981 1273 771 981 1273 770 |
| 4 | Coahuila | Carretera Central 57 Km. 7.5, Col. El Sauz, C.P. 25294, Saltillo, Coah. | 844 1715 162 844 1715 160 |
| 5 | Colima | Av. Carlos de la Madrid Bejar s/n, Col. Centro, C.P. 28000, Colima, Col. | 312 3163 910 312 3142 381 |
| 6 | Chihuahua | Av. Universidad # 3300, piso 2 Col. Magisterial, C.P. 31310, Chihuahua, Chih. | 614 4322 400 |
| 7 | Durango | Carretera Durango Torreón km. 6.5 Cd. Industrial Durango (Edificio Palacio Federal), C.P. 34298, Durango, Dgo. | 618 8142 668 618 1502 560 |
| 8 | Guanajuato | Hacienda de Santiago, No 314, Colonia 1ra Fraccionamiento de Hacienda Crespo, Celaya, Gto. | 461 1599 500 461 1599 501 461 1599 502 |
| 9 | Guerrero | Av. Ruffo Figueroa # 2, PB Colonia Burócratas, C.P. 39090, Chilpancingo, Gro. | 747 4942 310 747 4942 300 |
| 10 | Hidalgo | Camino Real de la Plata # 431 Lote 75 Manz. 2 Fracc, Zona Plateada, C.P. 42084, Pachuca, Hgo. | 771 7172 850 |
| 11 | Estado De México | Av. Estado de México # 2301 Oriente Col. Llano Grande, C.P. 52148, Metepec, Edo. Méx. | 722 2711 053 |
| 12 | Michoacán | Av. Acueducto # 3626, Col. Ejidal Ocolusen, C.P. 58279, Morelia, Mich. | 443 3159 729 443 3159 730 443 3159 748 |
| 13 | Nayarit | Av. Insurgentes # 1050 Ote, piso 2, Col. Menchaca, C.P. 63150, Tepic, Nay. | 311 2104 346 311 2133 557 311 1295 090 |
| 14 | Puebla | Circuito Juan Pablo II # 505, piso 3, Col. Residencial Boulevares, Plaza América, C.P. 72440, Puebla, Pue. | 222 211 8300 222 211 8302 222 211 8344 |
| 15 | Querétaro | Hacienda Santillán No 119, Fraccionamiento "El Jacal" C.P. 76180, Querétaro, Qro. | 442 2561 700 442 2163 460 |
| 16 | Quintana Roo | Av. Universidad # 510, 4to piso Col. Nueva Reforma, C.P.77018, Chetumal, Q. Roo. | 983 267 3440 983 267 3441 |
| 17 | San Luis Potosí | Av. Himno Nacional # 2032, piso 4, Fraccionamiento Tangamanga, C.P. 78269, San Luis Potosí, SLP. | 444 8134 988 444 1025 200 |
| 18 | Tabasco | Av. Paseo Tabasco # 907 Col. Jesús García, C.P. 86040, Villahermosa, Tab. | 993 1879 450 |
| 19 | Tlaxcala | Av. Morelos # 44 piso 2 col. Ocotlán, C.P. 90100 Tlaxcala, Tlax. | 246 4689 303 246 4689 304 246 4689 300 |
| 20 | Zacatecas | Av. Secretaría de la Defensa Nacional # 90, Col. Zona Industrial, C.P. 98604, Guadalupe, Zac. | 492 4914 951 492 4914 950 492 4914 952 |
| Organismos de Cuenca |
| Consecutivo | Cuenca | Domicilio | Teléfonos |
| 1 | Península de Baja California | Av. Reforma y Calle L s/n Col. Nueva Mexicali, C.P. 21100, Mexicali, Baja California. | 686 5516 400 |
| 2 | Noroeste | Comonfort y Paseo de la Cultura, Col. Villa de Seris, Edif. México 5o Piso, C.P. 83280, Hermosillo, Sonora. | 662 10 82 902 662 10 82 900 |
| 3 | Pacífico Norte | Av. Federalismo y Boulevard Culiacán Edif. s/n, Col. Recursos Hidráulicos, C.P. 80105, Culiacán, Sinaloa. | 667 8464 301 667 8464 302 |
| 4 | Balsas | Av. Universidad No. 5, Col. Santa Ma. Ahuacatitlán, C.P. 62100, Cuernavaca, Morelos. | 777 1013 500 |
| 5 | Pacífico Sur | Emilio Carranza No. 201, Col. Reforma, C.P. 68050, Oaxaca de Juárez, Oaxaca. | 951 5022 452 951 5022 450 |
| 6 | Río Bravo | Constitución Oriente 4103 AV. Churubusco, Col Fierro, CP. 64590, Monterrey, Nuevo León. | 818 3551 205 818 1260 150 |
| 7 | Cuencas Centrales del Norte | Calz. Manuel Ávila Camacho No. 2777 Ote. Col. Magdalenas, C.P. 27010, Torreón, Coahuila. | 871 7177 801 871 2991 000 |
| 8 | Lerma Santiago Pacífico | Av. Federalismo Norte 275 Col. Centro, C.P. 44100, Guadalajara, Jalisco. | 333 8256 678 333 2680 202 |
| 9 | Golfo Norte | Libramiento Emiliano Portes Gil No. 200, Col. Miguel Alemán, C.P. 87030, Ciudad Victoria, Tamaulipas. | 834 1200 001 834 1200 000 |
| 10 | Golfo Centro | Carretera Xalapa-Veracruz No 471 Km 3.5, Col. Las Animas, CP 91193, Xalapa, Veracruz. | 228 8416 070 |
| 11 | Frontera Sur | Carretera Chicoasen Km, 1.5 Fracc. Los Laguitos, C.P. 29029, Tuxtla Gutiérrez, Chiapas. | 961 6022 981 961 6170 060 |
| 12 | Península de Yucatán | Calle 59-B, No. 238 por Av. Zamná, Fracc. Yucalpetén, C.P. 97238, Mérida, Yucatán. | 999 9450 736 999 3410 600 |
| 13 | Aguas del Valle de México | Av. Río Churubusco No 650 esquina Tezontle Col. Carlos A. Zapata Vela, Iztacalco, CDMX. | 555 6647 422 555 6647 438 |
_________________________________