ACUERDO por el que se da a conocer el protocolo de atención para trámites en las oficinas consulares de México.
Al margen un sello con el Escudo Nacional, que dice: Estados Unidos Mexicanos.- Secretaría de Relaciones Exteriores.
JUAN RAMÓN DE LA FUENTE RAMÍREZ, Secretario de Relaciones Exteriores, con fundamento en lo dispuesto por los artículos 1, 4 y 6, apartado A, fracción III de la Constitución Política de los Estados Unidos Mexicanos; 1, 2, fracción I, 12, 14, 16; 26, fracción II, y 28 de la Ley Orgánica de la Administración Pública Federal; 1 y 4 de la Ley Federal de Procedimiento Administrativo; 1, 44, fracción VI, de la Ley del Servicio Exterior Mexicano; 81, y 84 del Reglamento de la Ley del Servicio Exterior Mexicano, así como 1, 3, 6, 8, 9, 29, fracciones II, X, XV y XXII del Reglamento Interior de la Secretaría de Relaciones Exteriores, y
CONSIDERANDO
El artículo 1 de la Constitución Política de los Estados Unidos Mexicanos establece que todas las personas gozan de los derechos humanos reconocidos en el marco jurídico nacional y en los tratados internacionales de los que el Estado Mexicano sea parte; asimismo, que todas las autoridades tienen la obligación de promover, respetar y garantizar los derechos humanos, conforme a los principios de universalidad, interdependencia, indivisibilidad y progresividad;
El artículo 4 de la Constitución Política de los Estados Unidos Mexicanos establece que toda persona tiene derecho a la identidad y a ser registrado de manera inmediata a su nacimiento;
El artículo 28, fracción II de la Ley Orgánica de la Administración Pública Federal, refiere que corresponde a la Secretaría de Relaciones Exteriores, a través del Servicio Exterior Mexicano, ejercer funciones notariales, de Registro Civil, de auxilio judicial, y las demás funciones federales que señalan las leyes;
Conforme al artículo 44, fracción III de la Ley del Servicio Exterior Mexicano corresponde a las personas titulares de Oficinas Consulares ejercer, cuando corresponda, funciones de Juez del Registro Civil; asimismo y cuando así les sea solicitado por los interesados, la autoridad consular en funciones de Juez del Registro Civil expedirá actas del registro civil a favor de mexicanos con domicilio fuera de territorio nacional. La autoridad consular en funciones de Juez del Registro Civil deberá actuar con base en lo previsto en el Reglamento de la Ley del Servicio Exterior Mexicano y en las disposiciones que al efecto emita la Secretaría, las que deberán procurar la protección más amplia de los derechos de los mexicanos en el exterior, bajo el principio de no discriminación.
El artículo 83 del Reglamento de la Ley del Servicio Exterior Mexicano establece que la Secretaría de Relaciones Exteriores emitirá las disposiciones normativas internas que regulen la expedición de documentos para el desarrollo de las funciones de Juez de Registro Civil;
De conformidad con el artículo 29, fracción I y II del Reglamento Interior de la Secretaría de Relaciones Exteriores, corresponde a la Dirección General de Servicios Consulares, emitir criterios de aplicación de la normativa que regule el desarrollo de las labores en materia de prestación de servicios consulares, así como la aplicación en las oficinas diplomáticas y consulares de México en el exterior, de la normativa que regule la expedición de documentación consular;
Que resulta necesario contar con un protocolo homologado que establezca parámetros y condiciones para la atención de trámites en las oficinas consulares de México en el exterior, a fin de asegurar la eficiencia administrativa, la legalidad de los procedimientos y la calidad en la atención a las personas connacionales;
Que el artículo 6 de la Ley General de Mejora Regulatoria establece que, los Sujetos Obligados, en la expedición de las Regulaciones, Trámites y Servicios deben respetar los principios de legalidad, reserva de ley, jerarquía normativa y todos aquellos principios de la citada Ley, entre los cuales se encuentran los previstos en su artículo 7, fracciones II, V, XI, a saber: procurar la eficacia y eficiencia de la regulación, trámites y servicios, la simplificación y modernización de los trámites y servicios, y facilitar a las personas el ejercicio de sus derechos y el cumplimiento de sus obligaciones.
Que en observancia a los principios de legalidad, objetividad, eficiencia, equidad, transparencia y respeto a los derechos humanos, el personal adscrito a las oficinas consulares deberá actuar conforme a las disposiciones contenidas en el presente protocolo.
Por lo antes expuesto, he tenido a bien expedir el siguiente:
ACUERDO POR EL QUE SE DA A CONOCER EL PROTOCOLO DE ATENCIÓN PARA TRÁMITES EN LAS OFICINAS CONSULARES
DE MÉXICO
Capítulo I
Generalidades
PRIMERO. El presente protocolo es de carácter público y observancia obligatoria para todas las oficinas consulares de México en el exterior y tiene como objetivo establecer parámetros y condiciones mínimas necesarias para garantizar la atención uniforme, homogénea y efectiva en los trámites, servicios y procedimientos de documentación consular, efectuados en la Red Consular del Estado Mexicano.
SEGUNDO. Son objetivos del presente protocolo:
1. Establecer procedimientos y estándares para cada uno de los trámites que se brindan en las oficinas consulares, asegurando que cualquier persona pueda realizar un trámite con conocimiento claro de requisitos y procedimientos. Incluyendo procedimientos específicos para los trámites de emergencia.
2. Garantizar el acceso a derechos de las personas mexicanas en el extranjero a través de los trámites que se brindan en las oficinas consulares.
3. Definir plazos de atención y resolución de trámites y servicios de documentación consular, así como los medios de contacto para su atención rápida y eficiente.
4. Garantizar el uso efectivo de los recursos humanos de la oficina consular.
5. Establecer cuáles serán los canales de comunicación oficiales para la atención de los connacionales.
6. Asegurar que la atención de trámites de documentación consular se realice dentro de parámetros legales de conformidad con las disposiciones internacionales en la materia.
TERCERO. Este protocolo aplica a todos los trámites y servicios de documentación consular ofrecidos por la Red Consular de México en el exterior.
CUARTO. El horario de atención de las oficinas consulares deberá establecerse de lunes a viernes de 08:00 a 17:00 horas.
QUINTO. El personal adscrito a las oficinas consulares de México en el exterior tendrá las siguientes obligaciones:
1. Desempeñar sus funciones conforme a las leyes nacionales, los acuerdos bilaterales, las convenciones diplomáticas y las normas y tratados internacionales que rigen las relaciones consulares.
2. Verificar que la atención de todos los trámites, procedimientos y servicios de documentación consular esté alineada con la normatividad vigente.
3. Proporcionar información clara, precisa y accesible sobre los trámites y servicios consulares, requisitos, costos, procedimientos y plazos de resolución y asegurarse que las personas comprendan los pasos a seguir para realizar el trámite correspondiente.
4. Brindar orientación, asesoría y/o atención a todas las personas que acudan a las oficinas consulares conforme a sus facultades y atribuciones.
5. Mantener la confidencialidad y privacidad de toda la información personal y documentación que las personas les confíen para el desahogo de los trámites, de conformidad con las leyes en materia de Transparencia y de protección de datos.
6. Gestionar los trámites de documentación consular de manera rápida y eficiente, garantizando que se sigan los procedimientos establecidos en el presente instrumento y se cumpla con los plazos para la emisión de documentos o la resolución de solicitudes.
7. En ningún caso, se podrá solicitar requisitos que no se encuentren establecidos en el presente instrumento y la normatividad vigente o modificar procesos y tiempos de resolución.
8. Privilegiar la atención en trámites de documentación consular a connacionales en situaciones de emergencia, como arrestos, accidentes, fallecimientos, desastres naturales, etc.
9. Velar por la correcta administración de los recursos materiales y humanos de la oficina consular, asegurándose de que se utilicen adecuadamente para brindar el mejor servicio posible.
10. Actuar con integridad y ética en el desempeño de todas las funciones consulares, apegándose a los principios rectores establecidos en el Artículo 5 de la Ley General del Sistema Nacional Anticorrupción: legalidad, objetividad, profesionalismo, honradez, lealtad, imparcialidad, eficiencia, eficacia, equidad, transparencia, economía, integridad y competencia por mérito
11. Actuar con estricto respeto a los derechos humanos, con especial énfasis en aquellos inherentes a grupos de atención prioritaria, como población indígena migrante, personas adultas mayores, personas de la diversidad sexual, etc., de tal manera que se garantice su correcta atención e inclusión.
SEXTO. La Secretaría de Relaciones Exteriores impartirá cursos de capacitación al personal adscrito en oficinas consulares con el objetivo de mejorar el funcionamiento, así como los trámites y servicios, que se brindan en las oficinas consulares.
SÉPTIMO. Las personas adscritas a las oficinas consulares tienen la obligación de atender de manera integral a todas las personas, y auxiliarles para llevar a cabo el trámite o servicio requerido.
OCTAVO. Las oficinas consulares deberán brindar la atención correspondiente el mismo día del requerimiento de un trámite de documentación consular, cuando las personas expresen encontrarse en situaciones de emergencia o urgencia.
Cuando se requiera expedir un pasaporte de emergencia, la persona usuaria cubrirá el 30% adicional del costo del pasaporte requerido, conforme a lo establecido en el artículo 20 de la Ley Federal de Derechos.
No se cobrará el monto adicional si una persona solicita un pasaporte de urgencia por robo o extravío, cita migratoria, atención médica o asuntos relacionados con educación o bien que se considere como caso de protección.
NOVENO. La verificación de documentos emitidos por otras autoridades deberá limitarse a casos donde existan elementos que sugieran la usurpación, robo de identidad o la presentación de documentos falsos; los documentos no se encuentren en los sistemas implementados por el Gobierno de México; su validación represente un beneficio para la persona solicitante; así como en los procedimientos donde sea necesaria como parte de la normatividad que rija cada trámite, particularmente en el trámite de visas a personas extranjeras.
DÉCIMO. El personal adscrito a las oficinas consulares atenderá a todas las personas connacionales independientemente del lugar de residencia de éstas, garantizando el acceso equitativo a los servicios consulares para todas las personas.
DÉCIMO PRIMERO. Los documentos mexicanos de identificación o identidad no estarán sujetos a un periodo de vigencia, ni formato específico, por lo que deberán ser aceptados sin necesidad de renovación o actualización en los trámites establecidos en el Capítulo Tercero del presente Protocolo. En el caso de documentos de identidad y viaje a extranjeros, se deberán remitir a las disposiciones legales y administrativas aplicables.
DÉCIMO SEGUNDO. No se podrá condicionar el acceso a las instalaciones mediante la exigencia de una cita previa, todas las personas connacionales tendrán derecho a ingresar y deberán ser atendidas de acuerdo con los procedimientos establecidos dentro de este protocolo para el trámite que deseen realizar.
DÉCIMO TERCERO. Se atenderán casos sin cita en un número equivalente al promedio diario de citas ausentes que las oficinas consulares registran.
DÉCIMO CUARTO. Las funciones de filtro o control para la atención al interior de las instalaciones deberán ser desempeñadas exclusivamente por el personal adscrito a las oficinas consulares. Se deberá corroborar que la cita corresponda al día, hora, lugar y que la persona que agendó la misma corresponda a la titular del trámite.
Los proveedores externos no podrán brindar informes ni determinar el acceso a la sede.
Capítulo II
Ventanilla de Información Consular
DÉCIMO QUINTO. Las Oficinas Consulares deberán contar con un espacio físico para garantizar un primer contacto adecuado y cálido con la persona usuaria, proporcionando la información necesaria para iniciar su trámite, llevar a cabo una revisión documental preliminar y canalizar al área correspondiente.
DÉCIMO SEXTO. El personal adscrito a la Ventanilla de Información Consular realizará las siguientes funciones:
1. Brindar atención, orientación, información clara y precisa a todas las personas que lo requieran, explicando de manera detallada los requisitos, servicios y tiempo de atención o resolución de los trámites de documentación consular.
En caso de que la consulta o asesoría requiera información especializada, canalizar a la persona usuaria al departamento correspondiente.
2. Entregar material informativo o formularios necesarios para realizar trámites, en caso de ser necesario.
3. Revisar la documentación que las personas solicitantes presenten, a fin de verificar que cumplan con los requisitos necesarios para realizar con éxito el trámite correspondiente.
DÉCIMO SÉPTIMO. Todos las Ventanillas de Información Consular deberán operar conforme al presente capítulo.
DÉCIMO OCTAVO. Es obligación de la persona Titular o encargada de la oficina consular realizar las acciones necesarias para que la Ventanilla cuente con el personal suficiente para desempeñar las funciones establecidas previamente.
Capítulo III
Trámites
DÉCIMO NOVENO. En las oficinas consulares se realizarán los trámites enlistados a continuación:
1. Solicitud de pasaporte a personas mayores de edad
1.1 Expedición de pasaporte ordinario por primera vez a personas mayores de edad.
1.2 Renovación de pasaporte para personas mayores de edad.
2. Solicitud de pasaporte a personas menores de edad
2.1 Expedición de pasaporte por primera vez a personas menores de edad.
2.2 Renovación de pasaporte a personas menores de edad.
3. Emisión de OP-7/I OP-7/II/ OP8A (Autorizaciones que otorgan las personas que ejercen la patria potestad o tutela)
4. Certificado de Matrícula Consular
4.1 Certificado de matrícula consular. Modalidad: Mayores de edad.
4.2 Certificado de matrícula consular. Modalidad: Menores de edad y personas con discapacidad
4.3 Renovación del certificado de matrícula consular.
5. Credencial para Votar para personas mexicanas residentes en el extranjero
6. Expedición de Cartilla de Identificación del Servicio Militar Nacional para su liberación en disponibilidad
6.1 Expedición de Cartilla de Identificación del Servicio Militar Nacional para su exceptuación
6.2 Aviso de cambio de domicilio
6.3 Por corrección de datos de la Cartilla de Identificación del Servicio Militar Nacional.
6.4 Expedición de duplicado de la Cartilla de Identificación del Servicio Militar Nacional
6.5 Cartilla de Identidad del Servicio Militar Nacional en el exterior (Mayor de 40 años)
7. Solicitud de Declaratoria de Nacionalidad
8. Actos notariales
8.1 Poder notarial por personas físicas
8.2 Poder notarial por personas morales
8.3 Revocación de poder
8.4 Subsecuentes testimonios
8.5 Testamento
8.6 Repudio de derechos hereditarios
8.7 Autorizaciones que otorgan las personas que ejercen la patria potestad o la tutela sobre menores de edad o incapaces.
9. Registros de Actos del Estado Civil de las Personas
9.1 Registro de nacimiento para personas nacidas en el exterior.
9.2 Registro de nacimiento de personas nacidas en territorio nacional que se encuentran en el extranjero, descendientes de quienes acrediten la nacionalidad mexicana
9.3 Registro de nacimiento de personas nacidas en territorio nacional que se encuentran en el extranjero, descendientes de personas extranjeras
9.4 Actas de nacimiento por reconocimiento de identidad de género.
9.5 Registro de Matrimonios
9.6 Registro de defunción
9.7 Copias certificadas de actas de nacimiento, matrimonio y defunción
10. Certificado a Lista de Menaje de Casa
10.1 Expedición de Certificado a Lista de Menaje de Casa a personas mexicanas
10.2 Expedición de Certificado a Lista de Menaje de Casa a personas extranjeras
11. Certificados de cotejo de documentos
12. Comprobación de supervivencia a personas pensionistas del gobierno mexicano e instancias privadas federal
13. Certificado para la importación de estupefacientes, sustancias psicotrópicas y sustancias precursoras
14. Certificado a petición de parte
15. Visado de documentos
15.1 Certificado de análisis
15.2 Permiso de tránsito de restos y certificado de embalsamamiento
15.3 Certificado de libre venta
15.4 Certificado médico
16. Legalización de firmas y/o sellos de documentos públicos extranjeros
17. Marina Mercante
17.1 Abanderamiento (Pasavante de navegación)
17.2. Dimisión de bandera
17.3. Certificación de Tiempo de Embarque
17.4. Recepción de actas de incidentes que afectan la navegación
18. Solicitud de visa para personas extranjeras ante la oficina consular
18.1 Solicitud de visa para personas extranjeras con autorización del Instituto Nacional de Migración (INM).
19. Oficio de solicitud para la constancia de datos registrales emitida por la Fiscalía General de la República (FGR) o sus delegaciones estatales.
VIGÉSIMO. Todos los trámites deberán realizarse conforme al capítulo IV del presente instrumento, relativo a los procedimientos.
VIGÉSIMO PRIMERO. Se requerirá cita únicamente para los trámites 1, 2, 4, 5, 7, 8, 9, 11 y 18 del numeral décimo noveno. Las oficinas consulares podrán habilitar citas para los trámites 3, 6, 10, 12,13, 14, 15, 16, 17 y 19.
Capítulo IV
Procedimientos
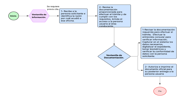
1. Nombre del Procedimiento: Solicitud de pasaporte a personas mayores de edad.
Modalidades:
- 1.1 Expedición de pasaporte ordinario por primera vez a personas mayores de edad.
- 1.2 Renovación de pasaporte para personas mayores de edad.
Objetivo general: Autorizar la emisión de un documento de viaje que la Secretaría de Relaciones Exteriores expide a los mexicanos para acreditar su nacionalidad e identidad.
Descripción Narrativa:
| No | Responsable de actividad | Actividad | Tiempo |
| 1 | Ventanilla de Información | Recibe a la persona solicitante e identifica la razón por la cual acudió a esa oficina. | 5 minutos |
| | | ¿La persona solicitante cuenta con una cita? | |
| | | SÍ | |
| 2 | Ventanilla de Información | Revisa la documentación que presenta la persona solicitante y de cumplir con los requisitos, se proporciona el acceso al área conducente. | 5 minutos |
| 3 | Ventanilla de Documentación | Realiza la inspección documental requerida Procede con la entrevista consular para verificar la concordancia de la información, Captura en el sistema los datos necesarios Verifica con la persona usuaria que sean correctos. | 20 minutos |
| 4 | Ventanilla de Documentación | Registra los datos biométricos de la persona solicitante Digitaliza el expediente Pide a la persona solicitante proceder al pago de derechos, previa firma de conformidad | 15 minutos |
| 5 | Ventanilla de Documentación | Autoriza, imprime el documento y lo entrega a la persona usuaria la que deberá revisar el documento y firmar de conformidad. | 10 minutos |
| | | Fin del Procedimiento. | |
| Tiempo aproximado de ejecución: 55 minutos. |
| Plazo o periodo normativo-administrativo máximo de atención o resolución: cinco días de conformidad con lo establecido en el Acuerdo por el que se reducen los plazos de resolución y prevención para los trámites que se enlistan y que son expedidos en la sede de las oficinas consulares de México, publicado en el Diario Oficial de la Federación el 11 de junio del 2018. |
Requisitos para la expedición:
1.1 Expedición de pasaporte ordinario a personas mayores de edad:
1. Comparecer para formular el formato de solicitud
2. Comprobante de pago
3. Identificación oficial de la persona solicitante
Si de la consulta a las bases de datos, sistemas o archivos a los que tenga acceso la Secretaría, no se pueda acreditar la nacionalidad de la persona solicitante, deberá presentar alguno de los siguientes documentos:
I. Acta de nacimiento expedida por la oficina del registro civil mexicano o por oficina consular
II. Certificado de nacionalidad mexicana;
III. Declaratoria de nacionalidad mexicana por nacimiento;
IV. Carta de naturalización;
V. Cédula de identidad ciudadana, o
VI. Certificado de matrícula consular.
Cuando el registro de nacimiento se haya realizado con posterioridad a los diez años en que tuvo lugar el nacimiento, se deberá presentar un documento en términos de la normatividad vigente aplicable en la materia.
En caso de que la persona con discapacidad no esté en posibilidad de manifestar su voluntad en la solicitud, la persona tutora, un pariente por consanguinidad hasta el tercer grado, un pariente civil, o el o la cónyuge, según sea el caso, deberá acudir en conjunto con la persona interesada a efecto de requisitar el formato que para tal efecto proporcione la Secretaría. En todos los casos la persona que acompañe a la persona interesada con discapacidad deberá acreditar plenamente su parentesco o el ejercicio de la tutela y deberá llenar la forma que la Secretaría determine.
Cuando se requiera expedir un pasaporte de emergencia, la persona usuaria cubrirá el 30% adicional del costo del pasaporte requerido, conforme a lo establecido en el artículo 20 de la Ley Federal de Derechos.
No se cobrará el monto adicional si una persona solicita un pasaporte de urgencia por robo o extravío, cita migratoria, atención médica o asuntos relacionados con educación o bien que se considere como caso de protección.
1.2 Renovación de pasaporte para personas mayores de edad:
1. Comparecer para formular el formato de solicitud
2. Comprobante de pago
3. Presentar pasaporte a renovar
En caso de robo, pérdida o destrucción, se deberá entregar el acta levantada ante la oficina consular o autoridad competente del país.
En caso de solicitar corregir alguno de los datos de la persona, deberá presentar el documento que acredite su solicitud.
En caso de que la persona con discapacidad no está en posibilidad de manifestar su voluntad en la solicitud, la persona tutora, un pariente por consanguinidad hasta el tercer grado, un pariente civil, o el o la cónyuge, según sea el caso, deberá acudir en conjunto con la persona interesada a efecto de requisitar el formato que para tal efecto proporcione la Secretaría. En todos los casos la persona que acompañe a la persona interesada con discapacidad deberá acreditar plenamente su parentesco o el ejercicio de la tutela y deberá llenar la forma que la Secretaría determine.
Cuando se requiera expedir un pasaporte de emergencia, la persona usuaria cubrirá el 30% adicional del costo del pasaporte requerido, conforme a lo establecido en el artículo 20 de la Ley Federal de Derechos.
No se cobrará el monto adicional si una persona solicita un pasaporte de urgencia por robo o extravío, cita migratoria, atención médica o asuntos relacionados con educación o bien que se considere como caso de protección.
Diagrama de flujo: Solicitud de pasaporte a personas mayores de edad.
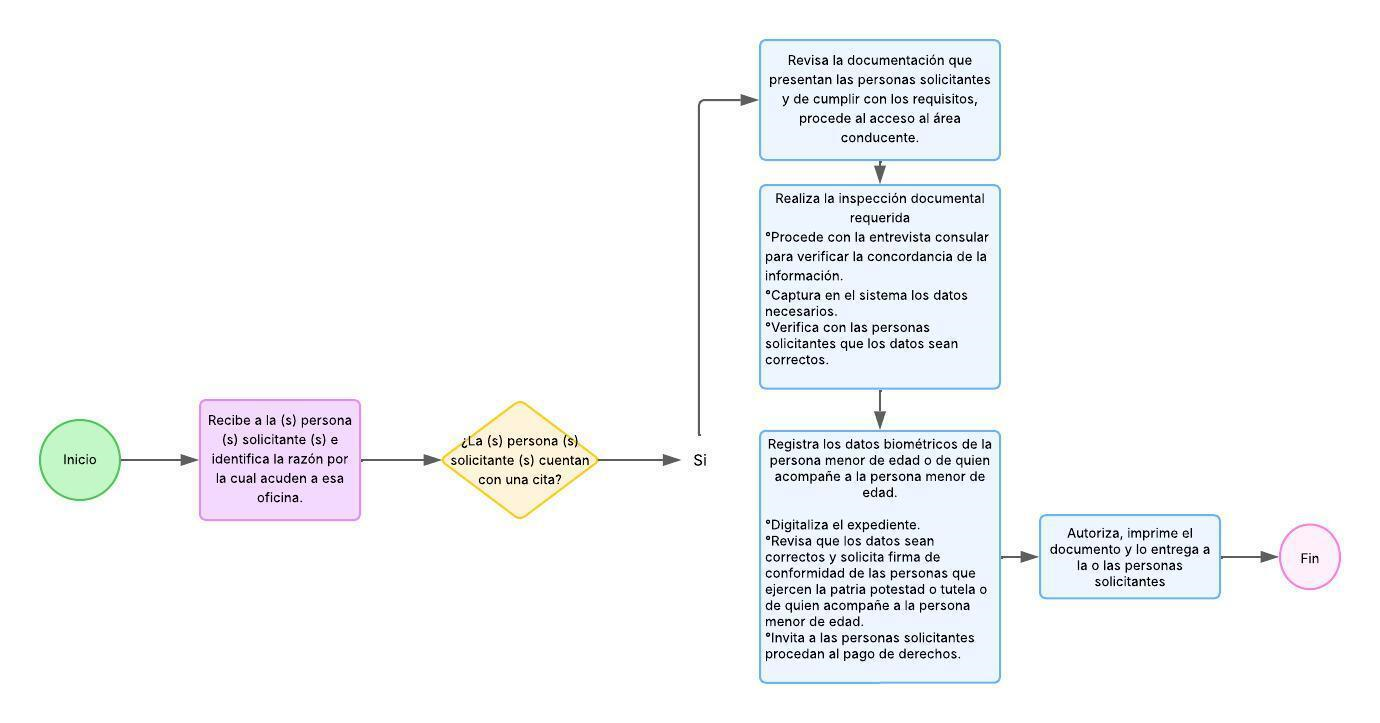
2. Nombre del Procedimiento: Solicitud de pasaporte a personas menores de edad.
Modalidad:
- 2.1 Expedición de pasaporte por primera vez a personas menores de edad.
- 2.2 Renovación de pasaporte a personas menores de edad.
Objetivo general: Autorizar la emisión de un documento oficial a las personas menores de edad, probatorio de nacionalidad, identidad y de viaje.
Descripción Narrativa:
| No | Responsable de actividad | Actividad | Tiempo |
| 1 | Ventanilla de Información | Recibe a las personas solicitantes e identifica la razón por la cuál acudieron a esa oficina. | 5 minutos |
| | | ¿Las personas solicitantes cuentan con una cita? | |
| | | SÍ | |
| 2 | Ventanilla de Información | Revisa la documentación que presentan las personas solicitantes y de cumplir con los requisitos, procede al acceso al área conducente. | 5 minutos |
| 3 | Ventanilla de Documentación | Realiza la inspección documental requerida y el comprobante de pago. Procede con la entrevista consular para verificar la concordancia de la información. Captura en el sistema los datos necesarios. Verifica con las personas solicitantes que los datos sean correctos. | 15 minutos |
| 4 | Ventanilla de Documentación | Registra los datos biométricos de la persona menor de edad y de las personas que ejercen la patria potestad o tutela o de quien acompañe a la persona menor de edad. Digitaliza el expediente. Revisa que los datos sean correctos y solicita firma de conformidad de las personas que ejercen la patria potestad o tutela o de quien acompañe a la persona menor de edad. Invita a las personas solicitantes procedan al pago de derechos, | 20 minutos |
| 5 | Ventanilla de Documentación | Autoriza, imprime el documento y lo entrega a la o las personas solicitantes | 10 minutos |
| | | Fin del Procedimiento. | |
| Tiempo aproximado de ejecución: 55 minutos. |
| Plazo o periodo normativo-administrativo máximo de atención o resolución: cinco días de conformidad con lo establecido en el Acuerdo por el que se reducen los plazos de resolución y prevención para los trámites que se enlistan y que son expedidos en la sede de las oficinas consulares de México, publicados en el Diario Oficial de la Federación el 11 de junio de 2018. |
Cuando se requiera expedir un pasaporte de emergencia, la persona usuaria cubrirá el 30% adicional del costo del pasaporte requerido, conforme a lo establecido en el artículo 20 de la Ley Federal de Derechos.
No se cobrará el monto adicional si una persona solicita un pasaporte de urgencia por robo o extravío, cita migratoria, atención médica o asuntos relacionados con educación o bien que se considere como caso de protección.
Requisitos para la expedición:
2.1. Expedición de pasaporte a personas menores de edad:
1. Formato de solicitud y de autorización
2. Comparecencia de las personas que ejercen la patria potestad o tutela de la persona menor de edad e identificación oficial vigente conforme al marco legal aplicable en la materia
3. Comparecencia de la persona menor de edad con identificación oficial conforme al marco legal aplicable en la materia.
4. Comprobante del pago de derechos.
Si de la consulta a las bases de datos, sistemas o archivos a los que tenga acceso la Secretaría no se pueda acreditar la nacionalidad de la persona menor de edad, se deberá presentar alguno de los siguientes documentos:
I. Acta de nacimiento expedida por la oficina del registro civil mexicano o por oficina consular;
II. Certificado de nacionalidad mexicana;
III. Declaratoria de nacionalidad mexicana por nacimiento;
IV. Carta de naturalización;
V. Cédula de identidad ciudadana, o
VI. Certificado de matrícula consular.
Cuando el registro de nacimiento de la persona menor de edad haya sido realizado con posterioridad a dos años a aquél en que tuvo lugar, quien o quienes ejerzan la patria potestad o tutela deberán presentar un documento en términos de la normatividad vigente aplicable en la materia.
En el caso de que alguna o ambas personas que ejerzan patria potestad o tutela no puedan comparecer, podrán otorgar su consentimiento ante una oficina de pasaportes o consular mediante el formato que determine la Secretaría o ante notario público mediante escritura pública.
Si alguna de las personas que ejercen patria potestad o tutela, la perdieran o la tengan suspendida, quien la ejerza en exclusiva entregará copia certificada de la resolución judicial correspondiente y del auto por el que cause ejecutoria.
Para la suplencia de quien ejerza la patria potestad o tutela, se deberá entregar copia certificada de la resolución judicial mediante la cual el juez autoriza la expedición del pasaporte.
La persona tutora deberá presentar copia certificada de la resolución judicial de la tutela, del auto por el que causó ejecutoria o en el que se hizo constar la protesta y discernimiento del cargo.
Cuando alguna de las personas que legalmente ejercía la patria potestad falleciera y si de la consulta a la base de datos, sistemas o archivos a los que tenga acceso la Secretaría no se puede acreditar su fallecimiento, se deberá presentar copia certificada del registro de defunción.
Cuando se requiera expedir un pasaporte de emergencia, la persona usuaria cubrirá el 30% adicional del costo del pasaporte requerido, conforme a lo establecido en el artículo 20 de la Ley Federal de Derechos.
No se cobrará el monto adicional si una persona solicita un pasaporte de urgencia por robo o extravío, cita migratoria, atención médica o asuntos relacionados con educación o bien que se considere como caso de protección.
2.2. Renovación de pasaporte a personas menores de edad:
1. Formato de solicitud y de autorización.
2. Comparecencia de las personas que ejercen la patria potestad o tutela de la persona menor de edad con identificación oficial vigente conforme al marco legal aplicable en la materia
3. Comparecencia de la persona menor de edad y pasaporte a renovar.
4. Comprobante de pago.
En caso de robo o extravío, presentar el acta levantada ante el ministerio público, oficina consular o autoridad competente.
De solicitar corregir alguno de los datos personales asentados en el pasaporte, se deberá presentar el documento que acredite su solicitud.
Si alguna o ambas personas que ejerzan la patria potestad o tutela no puedan comparecer, podrán otorgar su consentimiento ante una oficina de pasaportes o consular mediante el formato que determine la Secretaría o ante notario público mediante escritura pública.
La persona tutora deberá presentar copia certificada de la resolución judicial de la tutela, del auto por el que causó ejecutoria en el que se hizo constar la protesta y discernimiento del cargo.
Cuando alguna de las personas que legalmente ejercía la patria potestad falleciera y si de la consulta a la base de datos, sistemas o archivos a los que tenga acceso la Secretaría no se puede acreditar su fallecimiento, se deberá presentar copia certificada del registro de defunción.
En el caso de que alguna de las personas que ejerzan patria potestad o tutela la perdieran, o la tengan suspendida, quien la ejerza en exclusiva entregará copia certificada de la resolución judicial correspondiente y del auto por el que cause ejecutoria.
Para la suplencia del consentimiento de quien ejerce la patria potestad o tutela, se deberá entregar copia certificada de la resolución judicial mediante la cual el juez autoriza la expedición del pasaporte.
Cuando se requiera expedir un pasaporte de emergencia, la persona usuaria cubrirá el 30% adicional del costo del pasaporte requerido, conforme a lo establecido en el artículo 20 de la Ley Federal de Derechos.
No se cobrará el monto adicional si una persona solicita un pasaporte de urgencia por robo o extravío, cita migratoria, atención médica o asuntos relacionados con educación o bien que se considere como caso de protección
Diagrama de flujo: Solicitud de pasaporte a personas menores de edad.
3. Nombre del Procedimiento: Emisión de OP-7/I OP-7/II/ OP8A
(Autorizaciones que otorgan las personas que ejercen la patria potestad o tutela para la expedición del pasaporte a personas menores de edad)
Objetivo general: Emitir permiso por ambos padres, o las personas facultadas para otorgar el consentimiento (quienes ejercen la patria potestad o tutela) de los menores de 18 años, emitir autorización a distancia y/o autorización que otorgan los tutores de la persona mayor de edad con discapacidad que no está en posibilidad de manifestar su voluntad para la expedición de pasaporte en Oficinas Consulares.
Descripción Narrativa:
| No | Responsable de actividad | Actividad | Tiempo |
| 1 | Ventanilla de Información | Recibe a la persona solicitante e identifica la razón por la cual acudió a la oficina consular. | 5 minutos |
| 2 | Ventanilla de Información | Informa a la persona solicitante el procedimiento y los requisitos. | 5 minutos |
| 3 | Ventanilla de Documentación | Realiza la inspección documental requerida y procede con la entrevista consular para efectuar el trámite, pide a las personas solicitantes llenar los campos del formato con los datos correspondientes y verifica que la información y firmas sean coincidentes. En su caso informa el tiempo promedio en que la notificación llegará a la oficina en la que se realizará el trámite presencial. | 15 minutos |
| | | Fin del Procedimiento. | |
| Tiempo aproximado de ejecución: 25 minutos. |
| Plazo o periodo normativo-administrativo máximo de atención o resolución: 30 días de conformidad con lo que se establece en el Acuerdo por el que se reducen los plazos de resolución y prevención para los trámites que se enlistan y que son expedidos en la sede de las oficinas consulares de México, publicado en el Diario Oficial de la Federación el 11 de junio de 2018 |
Requisitos para la expedición:
1. Si de la consulta a las bases de datos, sistemas o archivos a los que tenga acceso la Secretaría no se pueda acreditar la nacionalidad de la persona menor de edad o persona con discapacidad, deberá presentar alguno de los siguientes documentos (OP-8/A):
I. Acta de nacimiento expedida por la oficina del registro civil mexicano o por oficina consular
II. Certificado de nacionalidad mexicana;
III. Declaratoria de nacionalidad mexicana por nacimiento;
IV. Carta de naturalización;
V. Cédula de identidad ciudadana, o
VI. Certificado de matrícula consular.
2. Identificación oficial vigente con fotografía y firma, de la o las personas que ejercen la patria potestad o tutela.
El nombre de la persona solicitante en la identificación presentada deberá coincidir, sin excepción alguna, exactamente con el nombre del padre o la madre tal como aparece en el acta de nacimiento de la persona menor de edad o la sentencia ejecutoriada de quien o quienes ejercen la patria potestad o tutela, completos sin abreviaciones u omisiones de nombres o apellidos, y deberán estar en el orden correcto.
Notas:
- El formato debe ser completado por ambos progenitores o las personas que ejerzan la patria potestad o tutela.
Requisitos adicionales, de ser el caso:
- Si alguna de las personas se identifica con un documento donde aparezca el apellido del cónyuge y de la consulta a las bases de datos, sistemas o archivos a los que tenga acceso la Secretaría no se localiza el acta de matrimonio, debe presentar el acta de matrimonio original
- Si alguna de las personas facultadas para otorgar el consentimiento al menor:
o Falleció, y de la consulta a las bases de datos, sistemas o archivos a los que tenga acceso la Secretaría no se localiza el acta de defunción, se debe presentar el acta de defunción.
o Si se encuentra en México, debe acudir a la oficina de emisión de pasaportes de la Secretaría de Relaciones Exteriores más cercana a su domicilio para otorgar su autorización al menor o persona con discapacidad mediante el permiso OP-7/II / OP-8/A.
o Reside en otro lugar, fuera de territorio nacional, podrá acudir a la oficina consular más cercana a su domicilio para otorgar su autorización mediante el permiso OP-7/II / OP-8/B.
o Si se encuentra desaparecido, podrá solicitar asesoría en el departamento de protección de la oficina consular.
Casos especiales:
- En territorio nacional mexicano, podrá otorgarse el permiso ante Notario Público. El testimonio o copia certificada del mismo deberá hacerse válido dentro de los treinta días naturales posteriores a la autorización de la escritura pública y deberá contener:
a) La declaración expresa del trámite que se autoriza realizar y la oficina consular en que se llevará a cabo el trámite; y
b) La vigencia del pasaporte, en términos del artículo 28 del Reglamento de Pasaportes y del Documento de Identidad y Viaje.
Si alguna de las personas progenitoras o tutoras ha perdido la patria potestad o tutela, o la tiene suspendida, la persona que la ejerza en exclusiva entregará copia certificada de la resolución judicial correspondiente y del auto por el que causó ejecutoria.
Quien o quienes ejerzan la tutela deberán además acreditar dicho carácter entregando una copia certificada por la autoridad competente de la resolución judicial que le confiere el cargo, del auto por el que causó ejecutoria o en el que se hizo constar la protesta y discernimiento de este. De igual forma, dicho requisito deberá cumplirse si la patria potestad es ejercida por los abuelos.
En caso de suplencia del consentimiento de quien ejerce la patria potestad o tutela por parte de la autoridad judicial competente, se deberá entregar a la Secretaría copia certificada de la resolución judicial mediante la cual el juez autoriza la expedición del pasaporte a la persona menor de edad en una oficina consular y con una vigencia específica.
Diagrama de flujo: Emisión de OP-7/I OP-7/II/ OP8A
4. Nombre del Procedimiento: Certificado de Matrícula Consular.
Modalidades:
4.1 Certificado de matrícula consular. Modalidad: Mayores de edad.
4.2 Certificado de matrícula consular. Modalidad: Menores de edad y personas con discapacidad.
4.3 Renovación del certificado de matrícula consular.
Objetivo general: Adquirir la matrícula consular de alta seguridad como documento probatorio de nacionalidad e identidad que acredita que la persona titular se encuentra domiciliada y registrada dentro de la circunscripción de la oficina consular que la expidió.
Descripción Narrativa:
| No | Responsable de actividad | Actividad | Tiempo |
| 1 | Ventanilla de Información | Recibe a la persona solicitante, identifica la razón por la cual acudió a esa oficina consular. | 5 minutos |
| 2 | Ventanilla de Información | Informa a la persona usuaria el procedimiento y los requisitos. | 5 minutos |
| 3 | Ventanilla de Documentación | Realiza la inspección documental requerida. Procede con la entrevista consular para efectuar el trámite. Captura en el sistema los datos necesarios. Verifica con la persona usuaria que los datos sean correctos. | 15 minutos |
| 4 | Ventanilla de Documentación | Registra los datos biométricos de la persona solicitante Digitaliza el expediente Invita a la persona usuaria al pago de derechos, previa firma de conformidad. | 15 minutos |
| 5 | Ventanilla de Documentación | Autoriza, imprime el documento y lo entrega a la persona usuaria | 20 minutos |
| | | Fin del Procedimiento. | |
| Tiempo aproximado de ejecución: 60 minutos. |
| Plazo o periodo normativo-administrativo máximo de atención o resolución: Cinco días. Acuerdo por el que se reducen los plazos de resolución y prevención para los trámites que se enlistan y que son expedidos en la sede de las oficinas consulares de México, publicado en el Diario Oficial de la Federación el 11 de junio de 2018. |
Requisitos para la expedición:
4.1 Certificado de matrícula consular. Modalidad: Mayores de edad.
1. La persona usuaria deberá presentar una identificación oficial probatoria de identidad.
2. Acreditar su residencia en el país correspondiente a la circunscripción consular en la que comparece.
3. La oficina consular consultará en las bases de datos institucionales a su alcance para cubrir el requisito probatorio de nacionalidad. Sólo en caso de no contar con el documento probatorio se solicitará a la persona interesada copia certificada de su acta de nacimiento o de su documento probatorio de nacionalidad mexicana.
4. Pago de los derechos vigentes.
4.2 Certificado de matrícula consular. Modalidad: Menores de edad y personas con discapacidad.
Adicionalmente a los requisitos que se establecen en el apartado de mayores de edad, en el caso de una persona menor de edad o con incapacidad legal, se requiere de la autorización por escrito de alguna de las personas que ejercen la patria potestad o tutela ante la propia oficina consular, cualquier otra representación consular o alguna de las oficinas de la Secretaría en territorio nacional.
Con el fin de comprobar la filiación o el ejercicio de la patria potestad, se requieren los siguientes documentos:
a) Acta de Nacimiento, en caso de persona menor de edad, cuando de la consulta a la base de datos, sistemas o archivos a los que tenga acceso la Secretaría no se puede localizar, o sentencia que haya causado ejecutoria en el caso de persona con incapacidad legal;
b) Identificación oficial, con fotografía, de quien o de quienes ejercen la patria potestad o tutela, e
c) Identificación oficial con fotografía, de la persona menor de edad o con incapacidad legal, entre ellas:
i. Constancia de estudios con fotografía reciente y con sellos de la institución de educación que lo expide.
ii. Credencial de estudiante vigente con fotografía.
iii. Credencial o constancia médica o de seguridad social, con fotografía reciente, con sellos de la institución o firma del médico que la expide.
En caso de que solamente viva uno de los padres, madres o tutores y de la consulta a la base de datos, sistemas o archivos a los que tenga acceso la Secretaría no se puede acreditar su fallecimiento, se debe presentar copia certificada del acta de defunción de la persona fallecida.
Si alguno o ambos padres, madres o tutores han perdido la patria potestad o la tutela, o la tienen suspendida, la persona que la ejerza en exclusiva deberá exhibir copia certificada de la resolución judicial correspondiente y del auto por el que cause ejecutoria.
4.3 Renovación del certificado de matrícula consular.
I. Presentar la última Matrícula Consular que tramitó y que se va a renovar.
II. Para personas menores de 18 años, se deberá presentar el original de la identificación de los padres o tutores, así como el formato de autorización correspondiente de fecha no mayor a 90 días naturales.
En caso de robo o extravío, se deberá realizar el procedimiento de expedición de primera vez y adicionalmente presentar un reporte de robo o extravío elaborado por la autoridad local o ante la oficina consular en la que bajo protesta de decir verdad se reporte lo sucedido.
Diagrama de flujo: Certificado de Matrícula Consular.
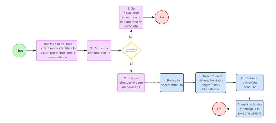
5. Nombre del Procedimiento: Credencial para votar en el extranjero.
Objetivo general: Adquirir una credencial para votar desde el extranjero y ejercer el derecho al voto de las mexicanas y los mexicanos que residen en el extranjero.
Descripción Narrativa:
| No | Responsable de actividad | Actividad | Tiempo |
| 1 | Ventanilla de Información | Recibe a la persona solicitante e identifica la razón por la cual acudió a esa oficina consular. | 5 minutos |
| 2 | Ventanilla de Documentación | Realiza la inspección documental requerida. Procede con la entrevista consular para efectuar el trámite. Captura en el sistema los datos necesarios. Verifica con la persona usuaria que sean correctos y recaba firma de conformidad. | 15 minutos |
| 3 | Ventanilla de Documentación | Registra los datos biométricos de la persona solicitante. Digitaliza el expediente Autoriza el trámite y remite al INE. | 15 minutos |
| 4 | INE | Resuelve la solicitud, y si es favorable, envía al domicilio de la persona titular la credencial para votar. | 3-5 semanas |
| | | Fin del Procedimiento. | |
| | | SÍ | |
| Tiempo aproximado de atención en oficina consular: 35 minutos Tiempo de conclusión del trámite por el INE: 3-5 semanas. |
| Plazo o periodo normativo-administrativo máximo de atención o resolución al ser remitido a la Secretaría de Relaciones Exteriores y posteriormente al Instituto Nacional Electoral como tercera instancia con capacidad exclusiva de resolución: 3 semanas. |
Requisitos para la expedición:
I. La oficina consular consultará en las bases de datos institucionales a su alcance para cubrir el requisito probatorio de nacionalidad. Sólo en caso de no contar con el documento probatorio se solicitará a la persona interesada:
1. Acta de nacimiento.
2. Carta de naturalización.
3. Matrícula consular que cuente con CURP.
4. Declaratoria de nacionalidad mexicana, si es que cuenta con registro de nacimiento.
5. Pasaporte mexicano.
II. Identificación oficial con fotografía:
1. Matrícula consular.
2. Pasaporte.
3. Licencia o permiso para conducir
4. Cartilla de Servicio Militar Nacional.
5. Cédula Profesional.
6. Credenciales expedidas por el INAPAM.
7. Expedidas por escuelas públicas o privadas: título profesional, constancia de estudios, credencial escolar, carta de pasante.
8. Credenciales de identificación laboral.
9. Credenciales de derechohabientes.
10. Identificación de persona servidora pública.
III. Comprobante de domicilio no mayor a 3 meses.
Diagrama de flujo: Credencial para votar en el extranjero.
6. Nombre del Procedimiento: Expedición de Cartilla de Identificación del Servicio Militar Nacional para su liberación en disponibilidad.
Modalidades
6.1 Expedición de Cartilla de Identificación del Servicio Militar Nacional para su exceptuación.
6.2 Aviso de cambio de domicilio.
6.3 Por corrección de datos de la Cartilla de Identificación del Servicio Militar Nacional.
6.4 Expedición de duplicado de la Cartilla de Identificación del Servicio Militar Nacional.
6.5 Cartilla de Identidad del Servicio Militar Nacional en el exterior (Mayor de 40 años).
Objetivo general: Obtener una Cartilla de Identificación del Servicio Militar Nacional y la Hoja de Liberación con objeto de cumplir con las obligaciones militares.
Descripción Narrativa:
| No | Responsable de actividad | Actividad | Tiempo |
| 1 | Ventanilla de Información | Recibe a la persona solicitante e identifica la razón por la cual acudió a esa oficina consular. | 5 minutos |
| 2 | Ventanilla de Documentación | Revisa la documentación necesaria para efectuar el trámite, Captura los datos en el sistema, Toma de biométricos, Digitaliza documentos, Expide una Constancia de recepción de cartilla. | 30 minutos |
| 3 | Ventanilla de Documentación | Entrega la constancia de recepción al interesado y le informa que cuando se reciban las hojas de liberación deberá acudir con una identificación oficial y entregar la Constancia de Recepción. | 5 minutos |
| 4 | Ventanilla de documentación | Cuando acude el interesado debe presentar su Constancia de Recepción de Cartilla y presentar un documento de identidad. Se imprime la cartilla militar y se le adiciona la hoja de liberación, la hoja de anotaciones y la pasta verde remitidas por la Secretaría de la Defensa Nacional para su entrega. El interesado revisa la información de la Hoja de Liberación y firma su recepción previa revisión de la Hoja de liberación. El procedimiento incluye un año de alistamiento y uno para su liberación. | 5 minutos |
| | | Fin del Procedimiento. | |
| Tiempo aproximado de atención en oficina consular: 45 minutos. Tiempo de ejecución dependiente de la Secretaría de la Defensa Nacional: 2 años. El procedimiento incluye un año de alistamiento y uno para su liberación. |
| |
Requisitos para la expedición:
1. Acta de nacimiento mexicana.
2. Identificación oficial con fotografía.
3. Comprobante de domicilio no mayor a 3 meses que permita establecer que el interesado permanecerá por lo menos un año en el exterior.
4. Permitir la toma de biométricos.
Diagrama de flujo: Expedición de Cartilla de Identificación del Servicio Militar Nacional para su liberación en disponibilidad.
6.1 Nombre del Procedimiento: Expedición de Cartilla de Identificación del Servicio Militar Nacional para su exceptuación.
Objetivo general: Obtener una Cartilla de Identificación del Servicio Militar Nacional y la Hoja de Excepción con objeto de cumplir con las obligaciones militares a personas que se encuentran en supuesto de excepción
Descripción Narrativa.
| No | Responsable de actividad | Actividad | Tiempo |
| 1 | Ventanilla de Información | Recibe a la persona solicitante e identifica la razón por la que la persona usuaria acudió a esa oficina. | 5 minutos |
| 2 | Ventanilla de Documentación | Revisa la documentación necesaria para efectuar el trámite Llena con máquina de escribir o a mano los datos en los tres tantos de la Cartilla Solicita al interesado verificar la información contenida en la Cartilla Compulsa las copias de los documentos probatorios de nacionalidad, de identidad de domicilio y del comprobante que sustenta la excepción Expide una constancia de recepción de cartilla. | 20 minutos |
| 3 | Ventanilla de Documentación | Concluye el trámite y explica el siguiente paso del trámite para su conclusión. Envía la documentación a México vía valija diplomática para su remisión a la Secretaría de la Defensa Nacional | 5 minutos |
| 4 | Ventanilla de documentación | Una vez transcurrido el tiempo correspondiente para el seguimiento del trámite, se informa al interesado que ya se recibieron sus documentos para que acuda a la oficina consular con una identificación oficial y su Constancia de recepción de Cartilla. Hace entrega al usuario de su cartilla militar y la hoja de excepción, remitidas por la Secretaría de la Defensa Nacional. | |
| | | Fin del Procedimiento. | |
| Tiempo aproximado de atención en oficina consular: 30 minutos. Tiempo de ejecución dependiente de la Secretaría de la Defensa Nacional: 3 meses. |
Requisitos para la expedición:
1. Acta de nacimiento mexicana.
2. Identificación oficial con fotografía.
3. Presentar el documento con el que se sustente la excepción.
4. Comprobante de domicilio no mayor a 3 meses.
5. Formato universal para trámites del Servicio Militar Nacional.
Aspectos a considerar:
Supuestos de excepción
- Por incapacidad física o mental.
- Por ser mexicano que adquiere o haya adquirido otra nacionalidad.
- Por ser ministro de culto religioso.
- Por ser hijo de extranjeros.
- Por ser Menonita.
Diagrama de flujo: Expedición de Cartilla de Identificación del Servicio Militar Nacional para su exceptuación.
6.2 Nombre del Procedimiento: Aviso de cambio de domicilio.
Objetivo general: Informar a la Secretaría de la Defensa Nacional del cambio de domicilio de la persona que ya cuenta con una Cartilla de identidad sin liberar, para que se incluya en el proceso de liberación en disponibilidad.
Descripción narrativa:
| No | Responsable de actividad | Actividad | Tiempo |
| 1 | Ventanilla de Información | Recibe a la persona solicitante e identifica la razón por la que acudió a esa oficina. | 5 minutos |
| 2 | Ventanilla de Documentación | Revisa la documentación necesaria para efectuar el trámite y resguarda la Cartilla de Identificación del SMN Le proporciona a la persona solicitante el formato de Aviso de Cambio de domicilio para su llenado Compulsa los documentos que sustentan el cambio de domicilio Entrega al interesado la Constancia de Recepción de la Cartilla y los documentos originales que fueron compulsados. | 20 minutos |
| 3 | Ventanilla de Documentación | Concluye trámite y explica al interesado que se le informará cuando se reciba su hoja de liberación, para su entrega previa presentación de un documento oficial de identidad y de la Constancia de Recepción de la Cartilla. La documentación se remite a México vía valija diplomática para su posterior envío a la Secretaría de la Defensa Nacional. | 5 minutos |
| 4 | Ventanilla de documentación | En la fecha señalada hace entrega al usuario de su cartilla militar y la hoja de liberación, remitidas por la Secretaría de la Defensa Nacional. El procedimiento incluye un año de alistamiento y uno para su liberación. | |
| | | Fin del Procedimiento. | |
| Tiempo aproximado de atención en oficina consular: 30 minutos. Tiempo de ejecución dependiente de la Secretaría de la Defensa Nacional: 2 años. |
Requisitos para la expedición:
1. Entregar a la oficina consular La Cartilla de Identificación previamente expedida en territorio nacional
2. Presentar original y copia de los siguientes documentos:
- Clave Única de Registro de Población.
- Identificación oficial con fotografía.
- Comprobante del nuevo domicilio no mayor a 3 meses.
- Llenar solicitud en el formato que proporciona la Oficina Consular.
Diagrama de flujo: Aviso de cambio de domicilio.
6.3. Nombre del Procedimiento: Por corrección de datos de la Cartilla de Identificación del Servicio Militar Nacional.
Objetivo general: Corrección de datos base de la Cartilla de Identificación del Servicio Militar Nacional y en su caso de la Hoja de Liberación.
Descripción Narrativa:
| No | Responsable de actividad | Actividad | Tiempo |
| 1 | Ventanilla de Información | Recibe a la persona solicitante, escucha e identifica la razón por la que acudió a la oficina. | 3 minutos |
| 2 | Ventanilla de Información | Explica que puede solicitar la corrección de datos en su Cartilla del Servicio Militar. Informa cuáles son los requisitos para realizar el trámite. De contar con ellos canaliza al área correspondiente. | 2 minutos |
| 3 | Ventanilla de Documentación | Revisa la documentación. Entrega al interesado el formato universal para que asiente la información correspondiente. Se solicita a la persona solicitante el pago de los derechos correspondientes. Se entrega al interesado una Constancia de Recepción. Se integra el expediente para enviarlo a la Secretaría de la Defensa Nacional. | 15 minutos |
| 4 | Ventanilla de Documentación | Cuando se recibe la Cartilla y, en su caso la Hoja de Liberación, corregidas, se le informa al interesado para que acuda a recibirla con la presentación de un documento de identidad oficial y de la entrega de la Constancia de Recepción. El interesado deberá verificar la información en la Cartilla y firmar de conformidad. | 5 minutos |
| | | Fin del Procedimiento. | |
| Tiempo aproximado de atención en la oficina consular: 25 minutos. |
| Plazo o periodo normativo-administrativo máximo de atención o resolución al ser remitido a la Secretaría de Relaciones Exteriores y posteriormente a la Secretaría de la Defensa Nacional como tercera instancia con capacidad exclusiva de resolución: 90 días |
Requisitos para la expedición:
1. Original y copia del acta de nacimiento.
2. Copia de una identificación oficial con fotografía
3. Copia de la Clave Única de Registro de Población (CURP).
4. Cartilla de identificación del Servicio Militar Nacional.
5. Cuatro fotografías tamaño credencial recientes (no digitalizadas), de 35 x 45 mm., de frente a color o blanco y negro con fondo blanco, ropa clara, sin retoque, que las facciones del interesado se distingan con claridad, sin tocado (gorra, sombrero, etc.), sin lentes, con bigote recortado, corte de cabello tipo "casquete corto" con las orejas descubiertas, sin barba, patillas recortadas, sin aretes u otros objetos colocados en el rostro mediante perforaciones, del nacimiento normal del cabello al borde inferior de la barbilla deben medir 21 mm.
6. Comprobante del pago de Derechos.
7. Formato universal para trámites del Servicio Militar Nacional.
Además, según corresponda, para la corrección de:
- Datos personales del interesado respecto a su nombre o el de sus padres, fecha(s) o lugar(es) de nacimiento, el acta presentada debe contar con la anotación marginal de la sentencia del juez, o bien, la certificación de las anotaciones contenidas en el libro de registro, expedida por el propio juez.
- Para la corrección de datos personales por cambio de identidad de género, además de los requisitos establecidos anteriormente, se deberá presentar lo siguiente:
· El acta presentada debe contar con la anotación marginal de la sentencia del juzgado correspondiente.
· Solicitud de corrección de datos por cambio de identidad de género (esta se le proporcionará en el módulo de información al presentar los requisitos completos).
- Para la corrección del estado civil:
· Acta de matrimonio o, en su caso, constancia de no registro de matrimonio, expedida por el juez del registro civil.
· Si vive en unión libre o concubinato, presentar la designación o constancia oficial que manifieste esta situación.
· Para la corrección en la ocupación laboral: Documento original expedido por la autoridad competente que valide la ocupación.
Diagrama de flujo: Por corrección de datos de la Cartilla de Identificación del Servicio Militar Nacional.
6.4 Nombre del procedimiento: Expedición de duplicado de la Cartilla de Identificación del Servicio Militar Nacional.
Objetivo general: Obtener un duplicado de la Cartilla de Identidad del Servicio Militar Nacional si la original está deteriorada, extraviada o fue robada.
Descripción Narrativa:
| No | Responsable de actividad | Actividad | Tiempo |
| 1 | Ventanilla de Información | Recibe a la persona solicitante e identifica la razón por la que la persona usuaria acudió a esas oficinas. | 2 minutos |
| 2 | Ventanilla de Información | Revisa la documentación necesaria para efectuar el trámite y de cumplir con los requisitos, proporciona el acceso a la persona usuaria al área conducente. | 3 minutos |
| 3 | Ventanilla de Documentación | Proporciona al interesado el formato Universal para que asiente la información. Solicita al interesado la documentación y el comprobante del pago de los derechos. Compulsa las copias de los documentos originales. Devuelve los documentos originales a la persona interesada y entrega Constancia de recepción de Cartilla. Integra el expediente que se remitirá a la Secretaría de la Defensa Nacional. | 20 minutos |
| 4 | Ventanilla de Documentación | Recibe el duplicado de la Cartilla y en su caso de la Hoja de liberación y verifica la información. Solicita al interesado que acuda con la presentación de un documento de identidad y la Constancia de Recepción de Cartilla, verifique sus datos y firme de recibido. | 5 minutos |
| Tiempo aproximado de atención en oficina consular: 30 minutos |
| Plazo o periodo normativo-administrativo máximo de atención o resolución: tomando en cuenta a la Secretaría de la Defensa Nacional como tercera instancia con capacidad exclusiva de resolución: 4 semanas |
Requisitos para la expedición
1. Cartilla de identificación del Servicio Militar Nacional a Renovar, en original o copia o dato de la Matrícula de la Cartilla de Identificación.
2. Identificación oficial con fotografía
3. Dos fotografías de 35 por 45 mm, de frente, sin barba, sin patillas, peinados hacia atrás para que nada cubra la frente, sin tocado (sombrero, gorra, etcétera) y sin adornos de ninguna especie.
4. Formato universal para trámites del Servicio Militar Nacional.
Diagrama de flujo: Expedición de duplicado de la Cartilla de Identificación del Servicio Militar Nacional.
6.5. Nombre del Procedimiento: Cartilla de Identidad del Servicio Militar Nacional en el exterior (Mayor de 40 años).
Modalidad: Por la elaboración de oficios, cuando siendo mayor de 40 años no obtuvo la Cartilla del Servicio Militar Nacional.
Objetivo general: Si la persona interesada tiene 40 años de edad o más y nunca hubiera solicitado anteriormente la expedición de la Cartilla de Identificación del Servicio Militar Nacional podrá solicitar se le expida el oficio correspondiente para comprobar que se encuentra exceptuado de la obligación militar.
Descripción Narrativa:
| No | Responsable de actividad | Actividad | Tiempo |
| 1 | Ventanilla de Información | Recibe a la persona solicitante e identifica la razón por la que acudió a esa oficina. | 5 minutos |
| 2 | Ventanilla de Información | Revisa la documentación necesaria para efectuar el trámite y de cumplir con los requisitos, proporciona el acceso a la persona usuaria al área conducente. | 15 minutos |
| 3 | Ventanilla de Documentación | Proporciona al interesado el formato Universal para que asiente la información Solicita al interesado la documentación y el comprobante del pago de los derechos Compulsa las copias de los documentos originales Devuelve los documentos originales a la persona interesada y entrega Constancia de recepción de Cartilla Integra el expediente que se remitirá a la Secretaría de la Defensa Nacional. | 5 minutos |
| 4 | Ventanilla de documentación | Recibe el Oficio y verifica la información Solicita al interesado acuda con la presentación de un documento de identidad y la Constancia de Recepción de Cartilla, verifique sus datos y firme de recibido | 5 minutos |
| | | Fin del Procedimiento. | |
| Tiempo aproximado de atención en oficina consular: 30 minutos. Tiempo de ejecución dependiente de la Secretaría de la Defensa Nacional: 3 semanas. |
Requisitos para la expedición:
1. Acta de nacimiento. Original.
2. Identificación Oficial (IFE, INE o Pasaporte Vigente). Original.
3. Clave Única de Registro de Población (CURP). Original.
4. Comprobante de Domicilio. Original.
5. Dos fotografías del solicitante de 35 x 45 mm.,, de frente a color o blanco y negro con fondo blanco, ropa clara, sin retoque, que las facciones del interesado se distingan con claridad, sin tocado (gorra, sombrero, etc.), sin lentes, con bigote recortado, corte de cabello tipo "casquete corto" con las orejas descubiertas, sin barba, patillas recortadas, sin aretes u otros objetos colocados en el rostro mediante perforaciones, del nacimiento normal del cabello al borde inferior de la barbilla deben medir 21 mm.
6. Formato universal para trámites del Servicio Militar Nacional.
7. Pago de derechos.
Diagrama de flujo: Cartilla de Identidad del Servicio Militar Nacional en el exterior (Mayor de 40 años).
7. Nombre del Procedimiento: Declaratoria de Nacionalidad.
Objetivo general: La Secretaría de Relaciones Exteriores expide, por conducto de la Dirección General de Asuntos Jurídicos, las oficinas consulares y las oficinas de pasaportes en territorio nacional, la declaratoria de nacionalidad mexicana a mexicanos por nacimiento que hayan nacido en territorio nacional y que siendo mayores de 18 años obtuvieron o hicieron uso de otra nacionalidad antes del 20 de marzo de 1998. Este documento reitera la no privación de la nacionalidad mexicana de las personas solicitantes.
Descripción Narrativa:
| No | Responsable de actividad | Actividad | Tiempo |
| 1 | Ventanilla de Información | Recibe a la persona solicitante e identifica la razón por la cual acudió a esa oficina. Se le informa a la persona usuaria el procedimiento a seguir; si ésta no cuenta con el formato DNN-2, diseñado por la Secretaría de Relaciones Exteriores, se le proporciona para su debido llenado. | 5 minutos |
| | | ¿La persona solicitante cuenta con cita? | |
| | | SÍ | |
| 2 | Ventanilla de Información | Revisa la documentación que presenta la persona solicitante y de cumplir con los requisitos, se proporciona el acceso al área conducente. | 5 minutos |
| 3 | Ventanilla de Documentación | Realiza la inspección documental requerida, procede con la entrevista consular; Captura en el sistema los datos necesarios y verifica con la persona usuaria que sean correctos; Se invita a la persona usuaria al pago de derechos, previa firma de conformidad. | 20 minutos |
| 4 | Ventanilla de Documentación | La oficina consular remite el caso a la dirección General de Asuntos Jurídicos quien verifica y autoriza a la representación consular la emisión del documento en cuestión. La persona funcionaria consular imprime el documento oficial para su posterior entrega a la persona usuaria. | 20 minutos |
| | | Fin del Procedimiento. | |
| Tiempo aproximado de ejecución: 50 minutos. |
| Plazo o periodo normativo-administrativo máximo de atención o resolución: cinco días |
Requisitos para la expedición:
1. Acta de nacimiento (Original).
2. Documento apostillado con el que acredite que otro estado lo reconoce como su nacional, expedido antes del 20 de marzo de 1998. (Original).
3. Identificación Oficial - (Original).
4. Permitir la toma de biométricos
Diagrama de flujo: Declaratoria de Nacionalidad.
8. Nombre del Procedimiento: Actos notariales.
Modalidades:
8.1 Poder notarial por personas físicas.
8.2 Poder notarial por personas morales.
8.3 Revocación de poder.
8.4 Subsecuentes testimonios.
8.5 Testamento.
8.6 Repudio de derechos hereditarios.
8.7 Autorizaciones que otorgan las personas que ejercen la patria potestad o tutela sobre menores de edad o incapaces.
8.1 Nombre del Procedimiento: Poder Notarial por personas físicas.
Modalidad: General o especial.
Objetivo general: Acreditar que una persona física autorizó a una tercera a realizar gestiones a nombre de ella.
Descripción Narrativa:
| No | Responsable de actividad | Actividad | Tiempo |
| 1 | Ventanilla de Información | Recibe a la persona solicitante e identifica la razón por la cual acudió a esa oficina consular. | 5 minutos |
| | | ¿La persona usuaria cuenta con cita? | |
| | | SÍ | |
| 2 | Ventanilla de Información | Revisa la documentación que presenta la persona solicitante y de cumplir con los requisitos, se proporciona el acceso al área conducente. | 5 minutos |
| 3 | Ventanilla de Documentación | Realiza la inspección documental requerida. Procede con la entrevista consular para verificar la concordancia de la información. Captura en el sistema los datos necesarios. | 20 minutos (El tiempo podría extenderse atendiendo al desarrollo de la entrevista consular) |
| 4 | Ventanilla de Documentación | Verifica con la persona usuaria que los datos sean correctos. Si son correctos, se invita a efectuar el pago y se recaba la firma de conformidad. Si los datos son incorrectos, se efectúa la corrección correspondiente y una vez realizado, se invita a efectuar el pago y se recaba firma de conformidad. | 15 minutos |
| 5 | Ventanilla de Documentación | Autoriza e imprime la escritura. Recaba las firmas de la persona poderdante y del personal consular autorizado para firmar y plasma el sello correspondiente. Entrega a la persona el testimonio. | 10 minutos |
| | | Fin del Procedimiento. | |
| Tiempo aproximado de ejecución: 55 minutos. |
| Plazo o periodo normativo-administrativo máximo de atención o resolución: 30 días naturales, de conformidad con lo establecido en el Acuerdo por el que se reducen los plazos de resolución y prevención para los trámites que se enlistan y que son expedidos en la sede de las oficinas consulares de México, publicado en el Diario Oficial de la Federación el 11 de junio de 2018. |
Requisitos para la expedición:
1. Comparecer personalmente, previa cita, a las instalaciones de la oficina consular.
2. Pago de derechos.
a. Si la persona solicitante es mexicana, aún y cuando cuente con otra nacionalidad debe ostentarse con la nacionalidad mexicana, presentando una de las siguientes identificaciones oficiales con el nombre completo tal y como aparece en su acta de nacimiento:
- Pasaporte mexicano.
- Matrícula consular.
- Credencial de elector (acompañada de su acta de nacimiento en original).
- Licencia de conducir o identificación oficial (acompañada de su acta de nacimiento original).
b. Si la persona es extranjera:
- Pasaporte extranjero.
- Licencia de conducir o identificación oficial.
Aspectos que considerar para casos particulares:
- Si la persona está casada bajo el régimen de sociedad conyugal (bienes mancomunados) y requiere dar un poder de actos de administración y/o dominio o uno especial que implique el manejo de un bien que forme parte del patrimonio conyugal, el cónyuge tendrá que estar presente y presentar una identificación oficial. Se exceptúa cuando el cónyuge será el apoderado o estén casados por separación de bienes, en cuyo caso, si de la consulta a los sistemas a los que tiene acceso la Secretaría no se localiza, se tendrá que presentar el acta de matrimonio en original.
- En el caso de que la persona solicitante no sepa firmar, leer ni escribir, no pueda ver o bien, no hable el idioma español, deberá ser asistido por un testigo de asistencia o intérprete (que no sea familiar o tenga interés en el asunto) quien deberá presentar identificación oficial con fotografía.
- Si es para la tramitación de un juicio, se requieren los datos del juzgado, expediente, lugar donde se encuentra el juicio y las partes involucradas.
- Si los documentos se encuentran en idioma distinto al español, deben acompañarse de su respectiva traducción simple al español e integrarse al apéndice.
- Si se trata de bienes ejidales deberá presentar el Certificado Parcelario, Certificado de Derechos Agrarios o la sentencia de un tribunal agrario que reconozca con el carácter de posesionario a la persona solicitante.
- Si es para trámites relacionados a una cuenta bancaria, se requiere el nombre del banco, número y ubicación de la sucursal donde se abrió la cuenta, número de cuenta y número de cliente.
- Si es para la venta, compra o donación de propiedad, se sugiere presentar copia de la escritura donde aparezca el domicilio, medidas y colindancias.
- Si es para la venta de automóvil, copia de la factura donde aparezca la marca, modelo, año, número de serie, etcétera.
Diagrama de flujo: Poder Notarial para personas físicas.
8.2 Nombre del Procedimiento: Poder Notarial por personas morales.
Modalidad: General o especial.
Objetivo general: Acreditar que el representante legal de una empresa autorizó a una tercera persona a realizar gestiones a nombre de ella.
Descripción Narrativa:
| No | Responsable de actividad | Actividad | Tiempo |
| 1 | Ventanilla de Información | Recibe a la persona solicitante e identifica la razón por la cual acudió a esa oficina consular. | 5 minutos |
| | | ¿La persona usuaria cuenta con cita? | |
| | | SÍ | |
| 2 | Ventanilla de Información | Revisa la documentación que presenta la persona solicitante y de cumplir con los requisitos, se proporciona el acceso al área conducente. | 5 minutos |
| 3 | Ventanilla de Documentación | Realiza la inspección documental requerida. Procede con la entrevista consular para verificar la concordancia de la información. Captura en el sistema los datos necesarios. | 20 minutos (El tiempo podría extenderse atendiendo al desarrollo de la entrevista consular) |
| 4 | Ventanilla de Documentación | Verifica con la persona usuaria que los datos sean correctos. Si son correctos, se invita a efectuar el pago y se recaba la firma de conformidad. Si los datos son incorrectos se efectúa la corrección correspondiente y una vez realizado, se invita a efectuar el pago y se recaba firma de conformidad. | 15 minutos |
| 5 | Ventanilla de Documentación | Autoriza e imprime la escritura. Recaba las firmas de la persona poderdante y del personal consular autorizado para firmar y plasma el sello correspondiente. Entrega a la persona el testimonio. | 10 minutos |
| | | Fin del Procedimiento. | |
| Tiempo aproximado de ejecución: 55 minutos. |
| Plazo o periodo normativo-administrativo máximo de atención o resolución: 30 días naturales, de conformidad con lo establecido en el Acuerdo por el que se reducen los plazos de resolución y prevención para los trámites que se enlistan y que son expedidos en la sede de las oficinas consulares de México, publicado en el Diario Oficial de la Federación el 11 de junio de 2018 |
Requisitos para la expedición:
1. La persona otorgante (persona que da el poder) debe comparecer personalmente, previa cita, a las instalaciones de la oficina consular.
2. Pago de derechos.
3. Presentar una de las siguientes identificaciones oficiales con el nombre completo tal y como aparece en su acta de nacimiento:
· Pasaporte.
· Matrícula consular.
· Credencial de elector (acompañada de su acta de nacimiento en original).
· Licencia de conducir o identificación oficial (acompañada de su acta de nacimiento original).
a) Personas morales nacionales:
- Copia certificada del Acta constitutiva de la sociedad.
- Copia certificada de la parte de los estatutos de la sociedad que se refiera a los órganos de representación de la misma.
- Copia certificada del Acta de la Asamblea en la que se designa al compareciente y se le den facultades para el otorgamiento del poder.
Para estos tres últimos documentos, es recomendable que la fecha de expedición sea menor a seis meses al momento de la presentación de la solicitud, a efecto de contar con una mayor certidumbre jurídica sobre la vigencia de las facultades conferidas en favor de quien representa a la persona moral.
b) Personas morales extranjeras:
- Copia certificada del contrato social y/o los demás documentos que, conforme a la legislación de su país de origen, sean necesarios para su constitución.
- Copia certificada del documento en el que conste que la persona representante tiene los poderes y facultades necesarias para el otorgamiento del acto.
Para estos dos últimos documentos, es recomendación que la fecha de expedición sea menor a seis meses al momento de la presentación de la solicitud, a efecto de contar con una mayor certidumbre jurídica sobre la vigencia de las facultades conferidas en favor de quien representa a la persona moral.
Aspectos que considerar para casos particulares:
- Si los documentos se encuentran en idioma distinto al español, deben acompañarse de su respectiva traducción simple al español e integrarse al apéndice.
- Si es para la tramitación de un juicio, es necesario proporcionar los datos del juzgado, expediente, lugar donde se encuentra el juicio y las partes involucradas.
- Si se trata de bienes ejidales deberá presentar el Certificado Parcelario, Certificado de Derechos Agrarios o la sentencia de un tribunal agrario que reconozca con el carácter de posesionario a la persona solicitante.
- Si es para trámites relacionados a una cuenta bancaria, se requiere el nombre del banco, número y ubicación de la sucursal donde se abrió la cuenta, número de cuenta y número de cliente.
- Si es para la venta, compra o donación de propiedad, se sugiere presentar copia de la escritura donde aparezca el domicilio, medidas y colindancias.
- Si es para la venta de automóvil, copia de la factura donde aparezca la marca, modelo, año, número de serie, etcétera.
Diagrama de flujo: Poder Notarial por personas morales.
8.3. Nombre del Procedimiento: Revocación de poder.
Modalidad: Total o parcial.
Objetivo general: Cancelar y dejar sin efectos un poder notarial que fue otorgado en una oficina consular o en una notaría pública en México.
Descripción Narrativa:
| No | Responsable de actividad | Actividad | Tiempo |
| 1 | Ventanilla de Información | Recibe a la persona solicitante e identifica la razón por la cual acudió a esa oficina consular. | 5 minutos |
| | | ¿La persona usuaria cuenta con cita? | |
| | | SÍ | |
| 2 | Ventanilla de Información | Revisa la documentación que presenta la persona solicitante y de cumplir con los requisitos, se proporciona el acceso al área conducente. | 5 minutos |
| 3 | Ventanilla de Documentación | Realiza la inspección documental requerida. Procede con la entrevista consular para verificar la concordancia de la información. Captura en el sistema los datos necesarios. | 20 minutos |
| 4 | Ventanilla de Documentación | Verifica con la persona usuaria que los datos sean correctos. Si son correctos, se invita a efectuar el pago y se recaba la firma de conformidad. Si los datos son incorrectos se efectúa la corrección correspondiente y una vez realizado, se invita a efectuar el pago y se recaba firma de conformidad. | 15 minutos |
| 5 | Ventanilla de Documentación | Autoriza e imprime la escritura. Recaba las firmas de la persona revocante y del personal consular autorizado para firmar y plasma el sello correspondiente. Entrega a la persona el testimonio. | 10 minutos |
| | | Fin del Procedimiento. | |
| Tiempo aproximado de ejecución: 55 minutos. |
| Plazo o periodo normativo-administrativo máximo de atención o resolución: 3 meses, de acuerdo con el artículo 17 de la Ley Federal de Procedimiento Administrativo. |
Requisitos para la expedición:
Personas físicas
1. Comparecer personalmente, previa cita, a las instalaciones de la oficina consular.
2. Pago de derechos.
Si la persona solicitante es mexicana, aún y cuando cuente con otra nacionalidad debe ostentarse con la nacionalidad mexicana, presentando una de las siguientes identificaciones oficiales con el nombre completo tal y como aparece en su acta de nacimiento:
· Pasaporte mexicano.
· Matrícula consular.
· Credencial de elector (acompañada de su acta de nacimiento en original).
· Licencia de conducir o identificación oficial (acompañada de su acta de nacimiento original).
Si la persona es extranjera:
- Pasaporte extranjero.
- Licencia de conducir o identificación oficial.
Personas morales
1. La persona otorgante (persona que revoca el poder) debe comparecer personalmente mediante previa cita a las instalaciones de la oficina consular.
2. Pago de derechos.
3. Presentar una de las siguientes identificaciones oficiales con el nombre completo tal y como aparece en su acta de nacimiento:
· Pasaporte mexicano
· Matrícula consular
· Credencial de elector
· Licencia de conducir o identificación oficial
a) Nacionales:
1. Copia certificada del Acta constitutiva de la sociedad.
2. Copia certificada de la parte de los estatutos de la sociedad que se refiera a los órganos de representación de la misma.
3. Copia certificada del Acta de la Asamblea en la que se designa al compareciente y se le den facultades para el otorgamiento del poder.
Para estos tres últimos documentos, es recomendación que la fecha de expedición sea menor a seis meses al momento de la presentación de la solicitud, a efecto de contar con una mayor certidumbre jurídica sobre la vigencia de las facultades conferidas en favor de quien representa a la persona moral.
b) Extranjeras:
1. Copia certificada del contrato social y/o los demás documentos que, conforme a la legislación de su país de origen, sean necesarios para su constitución.
2. Copia certificada del documento en el que conste que la persona representante tiene los poderes y facultades necesarias para el otorgamiento del acto.
Para estos dos últimos documentos, es recomendación que la fecha de expedición sea menor a seis meses al momento de la presentación de la solicitud, a efecto de contar con una mayor certidumbre jurídica sobre la vigencia de las facultades conferidas en favor de quien representa a la persona moral.
Aspectos que considerar para casos particulares:
Si los documentos se encuentran en idioma distinto al español, deben acompañarse de su respectiva traducción al español e integrarse al apéndice.
Diagrama de flujo: Revocación de poder (Total o Parcial).
8.4. Nombre del Procedimiento: Subsecuentes testimonios
Objetivo general: Solicitar copias de un acto notarial, siempre y cuando se haya otorgado ante una de las oficinas consulares de México en el exterior.
Descripción Narrativa:
| No | Responsable de actividad | Actividad | Tiempo |
| 1 | Ventanilla de Información | Recibe a la persona solicitante e identifica la razón por la cual acudió a esa oficina. | 5 minutos |
| | | ¿La persona usuaria cuenta con cita? | |
| | | SÍ | |
| 2 | Ventanilla de Información | Revisa la documentación que presenta la persona solicitante y de cumplir con los requisitos, se proporciona el acceso al área conducente. | 5 minutos |
| 3 | Ventanilla de Documentación | Realiza la inspección documental requerida. Captura en el sistema los datos necesarios. Verifica con la persona usuaria que los datos sean correctos y se le invita a efectuar el pago. | 30 minutos |
| 4 | Ventanilla de Documentación | Imprime el testimonio. Recaba la firma del personal consular autorizado y plasma el sello correspondiente. Entrega a la persona el testimonio. | 10 minutos |
| | | Fin del Procedimiento. | |
| Tiempo aproximado de ejecución: 50 minutos. |
| Plazo o periodo normativo-administrativo máximo de atención o resolución: 30 días naturales, de conformidad con lo establecido en el Acuerdo por el que se reducen los plazos de resolución y prevención para los trámites que se enlistan y que son expedidos en la sede de las oficinas consulares de México, publicado en el Diario Oficial de la Federación el 11 de junio de 2018 |
Requisitos para la expedición:
1. La persona solicitante debe comparecer personalmente, previa cita, a las instalaciones de la oficina consular.
2. Presentar identificación oficial.
3. Proporcionar los datos de la escritura para facilitar su localización.
4. Realizar pago de derechos.
Aspectos que considerar:
- Será necesario que quien se presente a solicitar el subsecuente testimonio acredite su interés jurídico, es decir, deberá ser parte o beneficiaria del acto (poderdante, apoderada, testadora, albacea, heredera, legataria o representante legal de alguna de ellas).
Diagrama de Flujo: Subsecuentes testimonios.
8.5 Nombre del Procedimiento: Testamento.
Objetivo general: Obtener un documento que sirva para designar a las personas que conservarán los bienes que una persona posea en territorio nacional, después de su fallecimiento.
Descripción Narrativa:
| No | Responsable de actividad | Actividad | Tiempo |
| 1 | Ventanilla de Información | Recibe a la persona solicitante e identifica la razón por la cual acudió a esa oficina consular. | 5 minutos |
| | | ¿La persona usuaria cuenta con cita? | |
| | | SÍ | |
| 2 | Ventanilla de Información | Revisa la documentación que presenta la persona solicitante y de cumplir con los requisitos, se proporciona el acceso al área conducente. | 5 minutos |
| 3 | Ventanilla de Documentación | Realiza la inspección documental requerida. Procede con la entrevista consular para verificar la concordancia de la información. Captura en el sistema los datos necesarios. | 20 minutos (El tiempo podría extenderse atendiendo al desarrollo de la entrevista consular) |
| 4 | Ventanilla de Documentación | Verifica con la persona usuaria que los datos sean correctos. Si son correctos, se invita a efectuar el pago y se recaba la firma de conformidad. Si los datos son incorrectos, se efectúa la corrección correspondiente y una vez realizado, se invita a efectuar el pago y se recaba la firma de conformidad. | 15 minutos |
| 5 | Ventanilla de Documentación | Autoriza e imprime la escritura. Recaba las firmas de la persona otorgante y del personal consular autorizado para firmar y plasma el sello correspondiente. Entrega a la persona el testimonio. | 10 minutos |
| | | Fin del Procedimiento. | |
| Tiempo aproximado de ejecución: 55 minutos. |
| Plazo o periodo normativo-administrativo máximo de atención o resolución: 30 días naturales, de conformidad con lo establecido en el Acuerdo por el que se reducen los plazos de resolución y prevención para los trámites que se enlistan y que son expedidos en la sede de las oficinas consulares de México, publicado en el Diario Oficial de la Federación el 11 de junio de 2018 |
Requisitos para la expedición:
1. La persona otorgante debe comparecer personalmente, previa cita, a las instalaciones de la oficina consular.
2. Presentar identificación oficial
3. Realizar pago de derechos
Aspectos que considerar para casos particulares:
- En el caso de que la persona solicitante no sepa firmar, leer ni escribir, no pueda ver o bien, no hable el idioma español, deberá ser asistido por un testigo de asistencia o intérprete (que no sea familiar o tenga interés en el asunto) quien deberá presentar identificación oficial con fotografía.
Diagrama de flujo: Testamento.
8.6 Nombre del Procedimiento: Repudio de derechos hereditarios.
Objetivo general: Obtener un documento que permita acreditar que una persona con derecho a herencia rechaza los derechos que le corresponden.
Descripción Narrativa:
| No | Responsable de actividad | Actividad | Tiempo |
| 1 | Ventanilla de Información | Recibe a la persona solicitante e identifica la razón por la cual acudió a esa oficina. | 5 minutos |
| | | ¿La persona usuaria cuenta con cita? | |
| | | SÍ | |
| 2 | Ventanilla de Información | Revisa la documentación que presenta la persona solicitante y de cumplir con los requisitos, se proporciona el acceso al área conducente. | 5 minutos |
| 3 | Ventanilla de Documentación | Realiza la inspección documental requerida. Procede con la entrevista consular para verificar la concordancia de la información. Captura en el sistema los datos necesarios. | 20 minutos (El tiempo podría extenderse atendiendo al desarrollo de la entrevista consular) |
| 4 | Ventanilla de Documentación | Verifica con la persona usuaria que los datos sean correctos. Si son correctos, se invita a efectuar el pago y se recaba la firma de conformidad. Si los datos son incorrectos se efectúa la corrección correspondiente y una vez realizado, se invita a efectuar el pago y se recaba la firma de conformidad. | 15 minutos |
| 5 | Ventanilla de Documentación | Autoriza e imprime la escritura. Recaba las firmas de la persona otorgante y del personal consular autorizado para firmar y plasma el sello correspondiente. Entrega a la persona el testimonio. | 10 minutos |
| | | Fin del Procedimiento. | |
| Tiempo aproximado de ejecución: 55 minutos. |
| Plazo o periodo normativo-administrativo máximo de atención o resolución: 30 días naturales, de conformidad con lo establecido en el Acuerdo por el que se reducen los plazos de resolución y prevención para los trámites que se enlistan y que son expedidos en la sede de las oficinas consulares de México, publicado en el Diario Oficial de la Federación el 11 de junio de 2018. |
Requisitos para la expedición:
1. La persona otorgante debe comparecer personalmente, previa cita, a las instalaciones de la oficina consular.
2. Presentar identificación oficial.
3. Pago de derechos.
Aspectos que considerar para casos particulares:
- La persona solicitante proporcionará los datos del juzgado y expediente en el que se está llevando a cabo el juicio sucesorio o bien, el nombre y número del notario público ante quien se realice el trámite de sucesión.
- En el caso de que la persona solicitante no sepa firmar, leer ni escribir, no pueda ver o bien, no hable el idioma español, deberá ser asistido por un testigo de asistencia o intérprete (que no sea familiar o tenga interés en el asunto) quien deberá presentar identificación oficial con fotografía.
Diagrama de flujo: Repudio de derechos hereditarios.
8.7 Nombre del Procedimiento: Autorizaciones que otorgan las personas que ejercen la patria potestad o la tutela sobre menores de edad o incapaces.
Objetivo general: Obtener un documento en donde se hagan constar las condiciones en las que el padre, madre o tutor de un menor de edad o incapaz autoriza a una tercera persona para que ésta ejerza la patria potestad temporalmente sobre el menor o incapaz.
Descripción Narrativa:
| No | Responsable de actividad | Actividad | Tiempo |
| 1 | Ventanilla de Información | Recibe a la persona solicitante e identifica la razón por la cual acudió a esa oficina consular. | 5 minutos |
| | | ¿La persona usuaria cuenta con cita? | |
| | | SÍ | |
| 2 | Ventanilla de Información | Revisa la documentación que presenta la persona solicitante y de cumplir con los requisitos, se proporciona el acceso al área conducente. | 5 minutos |
| 3 | Ventanilla de Documentación | Realiza la inspección documental requerida. Procede con la entrevista consular para verificar la concordancia de la información. Captura en el sistema los datos necesarios. | 20 minutos (El tiempo podría extenderse atendiendo al desarrollo de la entrevista consular) |
| 4 | Ventanilla de Documentación | Verifica con la persona usuaria que los datos sean correctos. Si son correctos, se invita a efectuar el pago y se recaba la firma de conformidad. Si los datos son incorrectos, se efectúa la corrección correspondiente y una vez realizado, se invita a efectuar el pago y se recaba firma de conformidad. | 15 minutos |
| 5 | Ventanilla de Documentación | Autoriza e imprime la escritura. Recaba las firmas de la persona otorgante y del personal consular autorizado para firmar y plasma el sello correspondiente. Entrega a la persona el testimonio. | 10 minutos |
| | | Fin del Procedimiento. | |
| Tiempo aproximado de ejecución: 55 minutos. |
| Plazo o periodo normativo-administrativo máximo de atención o resolución: 30 días naturales, de conformidad con lo establecido en el Acuerdo por el que se reducen los plazos de resolución y prevención para los trámites que se enlistan y que son expedidos en la sede de las oficinas consulares de México, publicado en el Diario Oficial de la Federación el 11 de junio de 2018. |
Requisitos para la expedición:
1. La persona otorgante debe comparecer personalmente, previa cita, a las instalaciones de la oficina consular.
2. Presentar identificación oficial.
3. Pago de derechos.
Aspectos que considerar para casos particulares:
- La persona solicitante proporcionará los datos del juzgado y expediente en el que se está llevando a cabo el juicio sucesorio o bien, el nombre y número del notario público ante quien se realice el trámite de sucesión.
- En el caso de que la persona solicitante no sepa firmar, leer ni escribir, no pueda ver o bien, no hable el idioma español, deberá ser asistido por un testigo de asistencia o intérprete (que no sea familiar o tenga interés en el asunto) quien deberá presentar identificación oficial con fotografía.
Diagrama de flujo: Autorizaciones que otorgan las personas que ejercen la patria potestad o la tutela sobre menores de edad o incapaces.
9. Registros de Actos del Estado Civil de las Personas
9.1 Registro de nacimiento para personas nacidas en el exterior.
9.2 Registro de nacimiento de personas nacidas en territorio nacional que se encuentran en el extranjero, descendientes de quienes acrediten la nacionalidad mexicana
9.3 Registro de nacimiento de personas nacidas en territorio nacional que se encuentran en el extranjero, descendientes de personas extranjeras
9.4 Actas de nacimiento por reconocimiento de identidad de género.
9.5 Registro de Matrimonios
9.6 Registro de defunción
9.7 Copias certificadas de actas de nacimiento, matrimonio y defunción
9.1 Nombre del Procedimiento: Registro de nacimiento para personas nacidas en el exterior.
Objetivo general: Autorizar el registro de nacimiento de personas, que cuenten con un registro extranjero, descendientes de quienes acrediten la nacionalidad mexicana.
Descripción Narrativa:
| No | Responsable de actividad | Actividad | Tiempo |
| 1 | Ventanilla de Información | Recibe a la persona solicitante, identifica la razón por la que acudió a esa oficina. | 5 minutos |
| | | ¿La persona solicitante cuenta con cita? | |
| | | SÍ | |
| 2 | Ventanilla de Información | Revisa la documentación que presenta la persona solicitante y de cumplir con los requisitos, se proporciona el acceso al área conducente. | 5 minutos |
| 3 | Ventanilla de Documentación | Realiza la inspección documental requerida y procede con la entrevista consular para verificar la concordancia de la información, captura en el sistema los datos necesarios y verifica con la persona usuaria que sean correctos. | 20 minutos |
| 4 | Ventanilla de Documentación | Registra los datos biométricos de la persona solicitante, digitaliza el expediente y solicita firma de conformidad. | 15 minutos |
| 5 | Ventanilla de Documentación | Autoriza, imprime el documento y lo entrega a la persona usuaria la que deberá revisar el documento y firmar de conformidad. | 10 minutos |
| | | Fin del Procedimiento. | |
| Tiempo aproximado de ejecución: 55 minutos. |
| Plazo o periodo normativo-administrativo máximo de atención o resolución: 15 días naturales, de conformidad con lo establecido en el Acuerdo por el que se reducen los plazos de resolución y prevención para los trámites que se enlistan y que son expedidos en la sede de las oficinas consulares de México, publicado en el Diario Oficial de la Federación el 11 de junio de 2018. |
Requisitos para la expedición:
I. Acta de nacimiento extranjera;
II. Documento que acredite la nacionalidad mexicana de alguna de las personas progenitoras, conforme al artículo 3 de la Ley de Nacionalidad
III. Identificación oficial de la persona que comparece a realizar el trámite.
El trámite podrá realizarlo la persona titular a registrarse, cualquiera de sus progenitores o quien acredite el interés jurídico.
Diagrama de flujo: Registro de nacimiento para personas nacidas en el exterior.
9.2 Nombre del Procedimiento: Registro de nacimiento de personas nacidas en territorio nacional que se encuentran en el extranjero, descendientes de quienes acrediten la nacionalidad mexicana.
Objetivo general: Obtener un registro de nacimiento en el extranjero si la persona, descendiente de quienes acrediten la nacionalidad mexicana nació en México y no fue registrada en su oportunidad.
Descripción Narrativa:
| No | Responsable de actividad | Actividad | Tiempo |
| 1 | Ventanilla de Información | Recibe a las personas solicitantes, identifica la razón por la que acudieron a esa oficina. | 5 minutos |
| | | ¿La persona declarante cuenta con una cita? | |
| | | SÍ | |
| 2 | Ventanilla de Información | Revisa la documentación que presenta la o las personas solicitantes y de cumplir con los requisitos, se procede al acceso al área conducente. Brindar asesoría y apoyo para poder realizar las verificaciones correspondientes en México, y asegurar que no existe un registro de nacimiento previo (Constancia de Inexistencia de registro). | 5 minutos |
| 3 | Ventanilla de Documentación | Realiza la inspección documental requerida y procede con la entrevista consular para verificar la concordancia de la información, captura en el sistema los datos necesarios y verifica con la persona usuaria que sean correctos. | 20 minutos |
| 4 | Ventanilla de Documentación | Realiza la verificación de documentos en SID, registra los datos de la persona fallecida, digitaliza el expediente y solicita firma de conformidad de la persona declarante. | 15 minutos |
| 5 | Ventanilla de Documentación | Autoriza, imprime el documento y lo entrega a la o las personas solicitantes, quienes deberán revisar el documento y firmar de conformidad. | 10 minutos |
| | | Fin del Procedimiento. | |
| Tiempo aproximado de ejecución: 55 minutos. |
| Plazo o periodo normativo-administrativo máximo de atención o resolución: 15 días naturales, de conformidad con lo establecido en el Acuerdo por el que se reducen los plazos de resolución y prevención para los trámites que se enlistan y que son expedidos en la sede de las oficinas consulares de México, publicado en el Diario Oficial de la Federación el 11 de junio de 2018. |
Requisitos para la expedición:
I. Certificado de nacimiento, constancia de parto o de alumbramiento. En caso de no contar con alguno de ellos, podrán presentar al menos un documento público o privado que acredite la fecha y lugar de nacimiento de la persona;
II. Documento que acredite la nacionalidad mexicana de alguna de las personas progenitoras, conforme al artículo 3 de la Ley de Nacionalidad; e,
III. Identificación oficial vigente de las personas que comparecen.
Dicho trámite podrá realizarlo la persona a registrar y, cuando sea menor de edad, deberá acudir al menos una de las personas progenitoras o quien acredite el interés jurídico.
Diagrama de flujo: Registro de nacimiento de personas nacidas en territorio nacional que se encuentran en el extranjero, descendientes de quienes acrediten la nacionalidad mexicana.
9.3 Nombre del Procedimiento: Registro de nacimiento de personas nacidas en territorio nacional que se encuentran en el extranjero, descendientes de personas extranjeras.
Objetivo general: Obtener un registro de nacimiento en el extranjero si la persona descendiente de nacionales extranjeros nació en México y no fue registrada en su oportunidad.
Descripción Narrativa:
| No | Responsable de actividad | Actividad | Tiempo |
| 1 | Ventanilla de Información | Recibe a las personas solicitantes, identifica la razón por la que acudieron a esa oficina. | 5 minutos |
| | | ¿La persona declarante cuenta con un número de folio de cita? | |
| | | SÍ | |
| 2 | Ventanilla de Información | Revisa la documentación que presenta la o las personas solicitantes y de cumplir con los requisitos, se proporciona el acceso al área conducente. Brindar asesoría y apoyo para poder realizar las verificaciones correspondientes en México, y asegurar que no existe un registro de nacimiento previo (Constancia de Inexistencia de registro). | 5 minutos |
| 3 | Ventanilla de Documentación | Realiza la inspección documental requerida y procede con la entrevista consular para verificar la concordancia de la información, captura en el sistema los datos necesarios y verifica con la persona usuaria que sean correctos. | 20 minutos |
| 4 | Ventanilla de Documentación | Realiza la verificación de documentos en SID, registra los datos de la persona fallecida, digitaliza el expediente y solicita firma de conformidad de la persona declarante. | 10 minutos |
| 5 | Ventanilla de Documentación | Autoriza, imprime el documento y lo entrega a la o las personas solicitantes, quienes deberán revisar el documento y firmar de conformidad. | 10 minutos |
| | | Fin del Procedimiento. | |
| Tiempo aproximado de ejecución: 50 minutos. |
| Plazo o periodo normativo-administrativo máximo de atención o resolución: 15 días de conformidad con lo establecido en el Acuerdo por el que se reducen los plazos de resolución y prevención para los trámites que se enlistan y que son expedidos en la sede de las oficinas consulares de México, publicados en el Diario Oficial de la Federación el 11 de junio de 2018. |
Requisitos para la expedición:
I. Acreditar que el nacimiento de la persona a registrar aconteció en territorio mexicano, con el certificado de nacimiento emitido por médico con cédula profesional o partera debidamente registrada.
En caso de no contar con el certificado de nacimiento, podrán presentar al menos un documento público o privado que acredite la fecha y lugar de nacimiento de la persona.
II. Comparecencia de la persona a registrar, cuando sea menor de edad deberá acudir al menos una de las personas progenitoras o quien acredite el interés jurídico.
III. Identificación oficial de la persona que solicita el registro, que contenga el nombre de la persona como será asentada en el acta y fotografía.
En caso de ser necesario, se incluirá la constancia de inexistencia, por búsqueda en el sistema, de registro de nacimiento que comprenda un año anterior a la fecha de nacimiento y hasta la fecha de su expedición.
Diagrama de flujo: Registro de nacimiento de personas nacidas en territorio nacional que se encuentran en el extranjero, descendientes de personas extranjeras.
9.4 Nombre del Procedimiento: Actas de nacimiento por reconocimiento de identidad de género.
Objetivo general: Expedir actas de nacimiento a personas que desean modificar su identidad de género sin la necesidad de viajar a México para realizar este trámite.
Descripción Narrativa:
| No | Responsable de actividad | Actividad | Tiempo |
| 1 | Ventanilla de Información | Recibe a la persona solicitante e identifica la razón por cuál acudió a esa oficina. | 5 minutos |
| | | ¿La persona usuaria cuenta con cita? | |
| | | SÍ | |
| 2 | Ventanilla de Información | Revisa la documentación proporcionada para efectuar el trámite y de cumplir con los requisitos, brinda el acceso a la persona usuaria al área conducente. | 5 minutos |
| 3 | Ventanilla de Documentación | Revisar la documentación requerida para efectuar el trámite; Efectuar la entrevista consular para verificar información; Capturar en el sistema los datos necesarios, digitalizar el expediente, tomar biométricos y verificar la conformidad de datos con la persona solicitante. | 30 minutos |
| 4 | Ventanilla de Documentación | Autoriza e imprime el documento oficial para su posterior entrega a la persona usuaria. | 10 minutos |
| | | Fin del Procedimiento. | |
| Tiempo aproximado de ejecución: 50 minutos. |
| Plazo o periodo normativo-administrativo máximo de atención o resolución: 15 días naturales de conformidad con lo establecido en el Acuerdo por el que se reducen los plazos de resolución y prevención para los trámites que se enlistan y que son expedidos en la sede de las oficinas consulares de México, publicado en el Diario Oficial de la Federación el 11 de junio de 2018. |
Requisitos para la expedición:
I. Copia certificada del acta de nacimiento primigenia de persona mexicana.
II. Identificación oficial con fotografía coincidente con los datos del registro primigenio.
En cuanto a las solicitudes para el desahogo del procedimiento administrativo de reconocimiento de identidad de género de infancias y adolescencias, la persona interesada deberá presentar una solicitud ante la oficina consular, acompañado con la siguiente documentación:
I. Copia certificada del acta de nacimiento mexicana de la persona;
II. Documento que acredite su identidad; y
III. Autorización escrita del padre, madre o tutor que la persona determine para que le acompañe durante el procedimiento.
Diagrama de flujo: Actas de nacimiento por reconocimiento de identidad de género.
9.5 Nombre del Procedimiento: Registro de matrimonio.
Objetivo general: Celebrar el registro de matrimonio entre personas mexicanas ante alguna representación de México en el exterior.
Descripción Narrativa:
| No | Responsable de actividad | Actividad | Tiempo |
| 1 | Ventanilla de Información. | Las personas solicitantes acuden con previa cita y la oficina consular revisa los documentos necesarios y la solicitud correspondiente. | 15 minutos |
| 2 | Ventanilla de Documentación | Se verifica información y determinación de llevar a cabo el acto de registro mediante entrevista consular. Se integra expediente. | 15 minutos |
| 3 | Ventanilla de Documentación | Si los documentos están completos se procede al pago de derechos y asigna fecha para la ceremonia | 5 minutos |
| 4 | Ventanilla de Documentación | Una vez determinada la fecha y agendada la ceremonia, ésta se lleva a cabo, se estampan las firmas de las personas contrayentes y se confirma la inscripción del matrimonio, en presencia de la persona responsable consular. | 30 minutos |
| 5 | Ventanilla de Documentación | Autoriza e imprime el documento oficial y entrega a las personas usuarias. | 10 minutos |
| Fin del Procedimiento |
| Tiempo aproximado de ejecución: 75 minutos. |
| Plazo o periodo normativo-administrativo máximo de atención o resolución: 15 días naturales, de conformidad con lo establecido en el Acuerdo por el que se reducen los plazos de resolución y prevención para los trámites que se enlistan y que son expedidos en la sede de las oficinas consulares de México, publicado en el Diario Oficial de la Federación el 11 de junio de 2018. |
Requisitos para la expedición:
I. Copia certificada del registro de ambas personas;
II. Identificación oficial vigente en original de las personas solicitantes;
III. Convenio del régimen matrimonial respecto a los bienes presentes y que se adquieran durante el matrimonio;
Cuando una o ambas personas hayan sido casadas con anterioridad, y de la consulta del sistema informático no se advierta la disolución del vínculo matrimonial, deberá exhibir copia certificada del registro de matrimonio con la inscripción de la disolución del vínculo matrimonial o copia certificada del acta de divorcio, o copia de la sentencia de divorcio o nulidad de matrimonio y del auto que la declare firme.
Diagrama de flujo: Registro de matrimonio.
9.6 Nombre del Procedimiento: Registro de defunción.
Objetivo general: Registrar la defunción de una persona de nacionalidad mexicana que falleció en el extranjero.
Descripción Narrativa:
| No | Responsable de actividad | Actividad | Tiempo |
| 1 | Ventanilla de Información | Recibe a la persona declarante, identifica la razón por la que acudió a esa oficina. | 5 minutos |
| | | ¿La persona declarante cuenta con una cita? | |
| | | SÍ | |
| 2 | Ventanilla de Información | Revisa la documentación que presenta la persona declarante y de cumplir con los requisitos, se le invita al área conducente. | 5 minutos |
| 3 | Ventanilla de Documentación | Realiza la inspección documental requerida y procede con la entrevista consular para verificar la concordancia de la información, captura en el sistema los datos necesarios y verifica con la persona usuaria que sean correctos. | 20 minutos |
| 4 | Ventanilla de Documentación | Registra los datos de la persona fallecida, digitaliza el expediente y solicita firma de conformidad de la persona declarante. | 10 minutos |
| 5 | Ventanilla de Documentación | Autoriza, imprime el documento y lo entrega a la persona declarante la que deberá revisar el documento y firmar de conformidad. | 10 minutos |
| | | Fin del Procedimiento. | |
| Tiempo aproximado de ejecución: 50 minutos. |
| Plazo o periodo normativo-administrativo máximo de atención o resolución: 15 días naturales, de conformidad con lo establecido en el Acuerdo por el que se reducen los plazos de resolución y prevención para los trámites que se enlistan y que son expedidos en la sede de las oficinas consulares de México, publicado en el Diario Oficial de la Federación el 11 de junio de 2018. |
Requisitos para la expedición:
I. Certificado o acta de defunción extranjera;
II. Identificación oficial vigente de la persona declarante.
Cuando de la consulta en el sistema informático no se pueda confirmar la nacionalidad mexicana de la persona fallecida, deberá presentarse alguno de los documentos descritos en el artículo 3 de la Ley de Nacionalidad.
Diagrama de flujo: Registro de defunción.
9.7 Nombre del Procedimiento: Copias certificadas de actas de nacimiento, matrimonio y defunción.
Objetivo general: Emitir copias certificadas de actas de nacimiento, matrimonio y defunción.
Descripción Narrativa:
| No | Responsable de actividad | Actividad | Tiempo |
| 1 | Ventanilla de información | Recibe a la persona solicitante e identifica la razón por la cual acudió a esa oficina consular. | 5 minutos |
| | | ¿La persona usuaria requiere cita? | |
| | | No | |
| 2 | Ventanilla de Información | Informa que se trata de un trámite personal. Tratándose de menores de edad o personas con discapacidad, deberán acudir los padres o tutores legales con su identificación oficial. | Presencial 5 minutos |
| | | O bien, podrá solicitarlo en línea, a través de la página www.gob.mx/actas | En línea 5 minutos |
| | | ¿El acta está disponible en los sistemas para su impresión? | |
| Sí |
| 3 | Ventanilla de Documentación | Si el acta está disponible en los sistemas institucionales para consulta de actos de registro civil y la persona desea la impresión en papel oficial de una copia certificada, se deberá realizar el pago correspondiente. | 15 minutos |
| Si en la oficina consular le informan que su acta no está disponible en el sistema, significa que aún no ha sido digitalizada por la oficina del Registro Civil en México donde fue registrada. Pasos a seguir: - Hacer la consulta en la página MiConsulado - Registro Civil - Contactar directamente a la oficina del Registro Civil en México donde se llevó a cabo el registro. - Solicitar la digitalización del acta para su incorporación a la base de datos nacional. Una vez digitalizada, podrá obtener la copia certificada en el Consulado o en línea |
| Fin del Procedimiento |
| Tiempo aproximado de ejecución: 25 minutos. |
| Plazo o periodo normativo-administrativo máximo de atención o resolución: 15 días naturales, de conformidad con lo establecido en el Acuerdo por el que se reducen los plazos de resolución y prevención para los trámites que se enlistan y que son expedidos en la sede de las oficinas consulares de México, publicado en el Diario Oficial de la Federación el 11 de junio de 2018. |
Aspectos a considerar:
La expedición de copias certificadas causa derechos, tal y como lo señala la Ley Federal de Derechos vigente, excepto la primera copia cuando se levanta el registro de nacimiento en la misma oficina consular.
Las copias certificadas que expidan las oficinas consulares llevarán el sello digital de la firma electrónica de la persona que funja como Titular o de la persona a quien haya delegado su firma.
Las oficinas consulares podrán emitir copias certificadas de las actas expedidas en territorio nacional o por otras representaciones de México en el exterior.
Diagrama de flujo: Copias certificadas de actas de nacimiento, matrimonio y defunción.
10. Menaje de casa
10.1 Expedición de Certificado a Lista de Menaje de Casa a personas mexicanas
10.2 Expedición de Certificado a Lista de Menaje de Casa a personas extranjeras
10.1 Nombre del Procedimiento: Expedición de Certificado a Lista de Menaje de Casa a personas mexicanas.
Objetivo general: Permite a las personas mexicanas que residieron más de 6 meses en el extranjero, importar a territorio nacional su menaje de casa en franquicia libre del pago de impuestos al comercio exterior, siempre y cuando cumplan con los requisitos establecidos para tal efecto.
Descripción Narrativa:
| No | Responsable de actividad | Actividad | Tiempo |
| 1 | Ventanilla de Información | Recibe a la persona solicitante, identifica la razón por la que acudió a esa oficina. | 5 minutos |
| | | ¿La persona solicitante cuenta con un número de folio de cita? | El trámite no requiere cita |
| | | No |
| 2 | Ventanilla de Información | Revisa la documentación que presenta la persona solicitante y de cumplir con los requisitos, se conduce al área correspondiente para su atención | 5 minutos |
| 3 | Ventanilla de Documentación | Realiza la inspección documental requerida y procede con la entrevista consular, captura en el sistema los datos necesarios, verifica con la persona usuaria que sean correctos y la invita a efectuar el pago de derechos de acuerdo con el artículo 22, fracción IV, inciso f) de la Ley Federal de Derechos vigente. | 30 minutos La entrevista podría extenderse, si la situación de la persona interesada es compleja, toda vez que puede requerir mayores precisiones. |
| 4 | Ventanilla de Documentación | Autoriza, imprime el certificado en cuatro tantos, recaba la firma de la persona solicitante y coloca el sello de oficina consular en cada uno de los certificados, los integra con la documentación que sirvió de base para su emisión y entrega a la persona usuaria 3 de los certificados. | 15 minutos |
| | | Fin del Procedimiento. | |
| Tiempo aproximado de ejecución: 55 minutos. |
| Plazo o periodo normativo-administrativo máximo de atención o resolución: 15 días naturales, de conformidad con lo establecido en el Acuerdo por el que se reducen los plazos de resolución y prevención para los trámites que se enlistan y que son expedidos en la sede de las oficinas consulares de México, publicado en el Diario Oficial de la Federación el 11 de junio de 2018. |
Requisitos para la expedición:
1. Si de la consulta de las bases de datos, sistemas o archivos a los que tenga acceso la Secretaría no se puede acreditar la nacionalidad de las personas solicitantes, deberá presentar alguno de los siguientes documentos:
a. Acta de nacimiento
b. Certificado de nacionalidad mexicana
c. Declaratoria de nacionalidad mexicana por nacimiento
d. Carta de naturalización
e. Cédula de identidad ciudadana
f. Certificado de matrícula consular
2. Identificación oficial vigente
3. Comprobantes de domicilio en el extranjero con fecha de expedición no mayor a 6 meses.
4. Lista de menaje de casa con firma autógrafa (cuatro ejemplares)
5. Pago de derechos en ventanilla de la oficina consular.
6. Documento oficial de salida de Estados Unidos de América (únicamente para connacionales repatriados de los EE.UU).
- El certificado deberá ser expedido por la Oficina Consular ubicada en el país donde residió la persona que pretenda importar el menaje de casa y que sea donde proviene su menaje de casa.
- En los casos en los que por alguna razón la persona interesada no pueda acudir a la Oficina Consular a solicitar el certificado, podrá nombrar a través de escritura pública o carta poder simple (que cumpla con la formalidad de contar con dos testigos, así como copia de sus identificaciones) a una persona, para que en su nombre y representación trámite y firme el certificado ante la oficina consular.
- Bajo este supuesto, la persona interesada deberá, a través de la persona que lo represente cubrir todos los requisitos establecidos para tal efecto.
Diagrama de flujo: Expedición de Certificado a Lista de Menaje de Casa a personas mexicanas.
10.2 Nombre del Procedimiento: Expedición de Certificado a Lista de Menaje de Casa a personas extranjeras.
Objetivo general: Permite a las personas extranjeras con condición de estancia de residente permanente, temporal o temporal estudiante, que van a cambiar su residencia a territorio nacional, importar su menaje de casa libre del pago de impuestos al comercio exterior, siempre y cuando cumplan con los requisitos establecidos para tal efecto.
Descripción Narrativa:
| No | Responsable de actividad | Actividad | Tiempo |
| 1 | Ventanilla de Información | Recibe a la persona solicitante, identifica la razón por la que acudió a esa oficina. | 5 minutos |
| | | ¿La persona solicitante cuenta con un número de folio de cita? | El trámite no requiere cita |
| | | No |
| 2 | Ventanilla de Información | Verifica que la documentación que presenta la persona solicitante es la correcta y de cumplir con los requisitos, se conduce al área correspondiente. | 5 Minutos |
| 3 | Ventanilla de Documentación | Realiza la inspección documental requerida y procede con la entrevista consular, captura en el sistema los datos necesarios, verifica con la persona usuaria que sean correctos y la invita a efectuar el pago de derechos de acuerdo con el artículo 22, fracción IV, inciso g) de la Ley Federal de Derechos vigente. | 30 minutos La entrevista pudiera extenderse, si la situación de la persona interesada es compleja, toda vez que puede requerir mayores precisiones. |
| 4 | Ventanilla de Documentación | Autoriza, imprime el certificado en cuatro tantos, recaba la firma de la persona solicitante y coloca el sello de oficina consular en cada uno, los integra con la documentación que sirvió de base para su emisión y entrega a la persona usuaria 3 de los certificados. | 15 minutos |
| | | Fin del Procedimiento. | |
| Tiempo aproximado de ejecución: 55 minutos. |
| Plazo o periodo normativo-administrativo máximo de atención o resolución: 15 días naturales, de conformidad con lo establecido en el de conformidad con lo establecido en el Acuerdo por el que se reducen los plazos de resolución y prevención para los trámites que se enlistan y que son expedidos en la sede de las oficinas consulares de México, publicado en el Diario Oficial de la Federación el 11 de junio de 2018. |
Requisitos para la expedición:
1. Identificación oficial vigente con fotografía.
2. Visa mexicana o Tarjeta migratoria expedida por el INAMI como Residente Permanente o Residente Temporal o Residente Temporal Estudiante.
En el caso de las personas con condición de estancia de residentes permanentes, la tarjeta migratoria no deberá tener más de seis meses de expedida.
3. Lista de menaje de casa con firma autógrafa (cuatro ejemplares).
4. Pago de derechos en ventanilla de la oficina consular.
- El certificado deberá ser expedido por la Oficina Consular ubicada en el país donde residió la persona que pretenda importar el menaje de casa y que sea donde proviene su menaje de casa.
- En los casos en los que por alguna razón la persona interesada no pueda acudir a la Oficina Consular a solicitar el certificado, podrá nombrar a través de escritura pública o carta poder simple (que cumpla con la formalidad de contar con dos testigos, así como copia de sus identificaciones) a una persona, para que en su nombre y representación trámite y firme el certificado ante la oficina consular.
- Bajo este supuesto, la persona interesada deberá, a través de la persona que lo represente cubrir todos los requisitos establecidos para tal efecto
Diagrama de flujo: Expedición de Certificado a Lista de Menaje de Casa a personas extranjeras.
11. Nombre del Procedimiento: Certificado de Cotejo de Documentos.
Objetivo general: Obtener una copia cotejada de un documento mexicano público o privado que permita al titular de éste, conservar el documento original.
Descripción Narrativa:
| No | Responsable de actividad | Actividad | Tiempo |
| 1 | Ventanilla de Información | Informa a la persona solicitante los requisitos y costo del trámite | 5 minutos |
| 2 | Ventanilla de Documentación | Revisa la validez del documento a cotejar, realiza entrevista consular y estampa el sello de cotejo. Entrega a la persona interesada previo pago de derechos. | 15 minutos |
| Fin del Procedimiento. |
| Tiempo aproximado de ejecución: 20 minutos. |
| Plazo o periodo normativo-administrativo máximo de atención o resolución: 90 días de acuerdo con el artículo 17 de la Ley Federal de Procedimiento Administrativo. |
Requisitos para la expedición:
1. Identificación oficial con fotografía de la persona a la que pertenece el documento mexicano.
2. Original y copia simple del documento mexicano a cotejar.
3. Pago de derechos correspondiente.
Diagrama de flujo: Certificado de Cotejo de Documentos.
12. Nombre del Procedimiento: Comprobación de supervivencia a personas pensionistas del gobierno mexicano e instancias privadas federales.
Objetivo general: Permite a las personas pensionistas del Instituto de Seguridad y Servicios Sociales de los Trabajadores del Estado (ISSSTE), Instituto de Seguridad Social para las Fuerzas Armadas Mexicanas (ISSFAM) e Instituto Mexicano del Seguro Social (IMSS) o cualquier otra institución, tanto pública como privada, comprobar su supervivencia para que sus derechos de pensión continúen vigentes.
Descripción Narrativa:
| No | Responsable de actividad | Actividad | Tiempo |
| 1 | Ventanilla de Información | Recibe a la persona solicitante, identifica la razón por la que acudió a esa oficina. | 5 minutos |
| | | ¿La persona solicitante cuenta con un número de folio de cita? | El trámite no requiere cita |
| | | No |
| 2 | Ventanilla de Información | Revisa la documentación que presenta la persona solicitante y de cumplir con los requisitos, se conduce al área correspondiente para su atención | 5 minutos |
| 3 | Ventanilla de Documentación | Realiza la inspección documental requerida y procede con la entrevista consular | 30 minutos La entrevista podría extenderse, si la situación de la persona interesada es compleja, toda vez que puede requerir mayores precisiones. |
| 4 | Ventanilla de Documentación | Para pensionistas del ISSSTE y otras instancias públicas o privadas, se captura en el sistema los datos necesarios, verifica con la persona usuaria que sean correctos, autoriza, imprime el certificado en un tanto, coloca la fotografía, recaba la firma de la persona solicitante, coloca el sello de oficina consular y entrega a la persona usuaria el certificado. | 15 minutos |
| 5 | Ventanilla de Documentación | Para pensionistas del IMSS, completa un formulario en el sistema con los datos necesarios, verifica con la persona usuaria que sean correctos, envía por sistema al IMSS la solicitud de comprobación, recibe la validación automática de parte del IMSS, la imprime por duplicado y entrega a la persona usuaria su comprobante |
| 6 | Ventanilla de Documentación | Para pensionistas del ISSFAM, captura en línea en la plataforma de dicho instituto los datos necesarios, verifica con la persona usuaria que sean correctos, registrada la comprobación, imprime el comprobante y lo entrega a la persona usuaria |
| | | Fin del Procedimiento. | |
| Tiempo aproximado de ejecución: 55 minutos. |
| Plazo o periodo normativo-administrativo máximo de atención o resolución: 5 días naturales, de conformidad con lo establecido en el Acuerdo por el que se reducen los plazos de resolución y prevención para los trámites que se enlistan y que son expedidos en la sede de las oficinas consulares de México, publicado en el Diario Oficial de la Federación el 11 de junio de 2018. |
Requisitos para la expedición:
ISSSTE
1. Credencial de pensionista expedida por el ISSSTE. En caso de no contar con ésta, presentar identificación oficial vigente con fotografía (pasaporte, matrícula consular, credencial para votar, etc.) y proporcionar el número de pensionista que se le haya asignado.
2. Último recibo de pago.
3. Una fotografía reciente, de frente, a color.
IMSS
1. Identificación oficial vigente con fotografía (por ejemplo: pasaporte, matrícula consular, credencial para votar, certificado de matrícula consular, identificación oficial extranjera válida en la circunscripción consular).
2. Acreditación como pensionista del IMSS (puede ser: documento emitido por el IMSS con nombre y número de seguridad social o documento emitido por el INFONAVIT con nombre y número de seguridad social o documento emitido por AFORE con nombre y número de seguridad social).
3. Escrito firmado donde establezca número telefónico y dirección de correo electrónico, en caso de que IMSS requiera contactarlo.
ISSFAM
1. Tarjeta de filiación, en original o copia.
Otras instancias públicas o privadas
1. Identificación oficial vigente con fotografía (pasaporte, matrícula consular, credencial para votar, certificado de matrícula consular, identificación oficial extranjera válida en la circunscripción consular/país).
2. Credencial de pensionista expedida por la institución de la que es beneficiario. En caso de no contar con credencial, escrito firmado donde establezca su número de pensionista.
3. Una fotografía reciente, de frente, a color.
De conformidad con el artículo 24, fracción III de la Ley Federal de Derechos, este trámite no genera pago de derechos para la persona interesada.
En los casos en los que por la avanzada edad de las personas pensionistas o por la imposibilidad física para trasladarse al lugar donde se ubica la oficina consular (hospitales, domicilios particulares, prisiones, etc.) y que así pueda ser demostrado por la persona interesada o sus familiares, el personal de la oficina consular puede trasladarse al domicilio donde se encuentre la persona pensionista.
También es posible, efectuar la comprobación de la supervivencia física, a través de videollamadas. Esto aplicaría para las personas que se encuentren demasiado lejos de la oficina consular y que su personal no pueda visitarlos por cuestiones de distancia, recursos económicos o falta de medios de transporte.
Las oficinas consulares podrán actuar como intermediarias en apoyo a otros trámites que las personas pensionistas requieran ante su institución; no obstante, son las instituciones de seguridad social, las responsables de la normatividad y la asignación de recursos, por lo que se debe indicar a las personas que deben mantener también un contacto directo con las instituciones de las cuales son beneficiarios a través de los medios de comunicación a su alcance, para el seguimiento y resolución de sus trámites.
Diagrama de flujo: Comprobación de supervivencia a personas pensionistas del gobierno mexicano e instancias privadas federales.
13. Nombre del Procedimiento: Certificado para la importación de estupefacientes, sustancias psicotrópicas y sustancias precursoras.
Objetivo general: Facilitar el procedimiento para importar estupefacientes, sustancias psicotrópicas, sustancias precursoras y productos o preparados que los contengan.
Descripción Narrativa:
| No | Responsable de actividad | Actividad | Tiempo |
| 1 | Ventanilla de Información | Recibe a la persona solicitante, identifica la razón por la que acudió a esa oficina. | 5 minutos |
| | | ¿La persona solicitante cuenta con un número de folio de cita? | |
| | | No |
| 2 | Ventanilla de Información | Verifica que la documentación que presenta la persona solicitante es la correcta y de cumplir con los requisitos, se conduce al área correspondiente. | 5 minutos |
| 3 | Ventanilla de Documentación | Realiza la inspección documental requerida y procede con la entrevista consular, captura en el sistema los datos necesarios, verifica con la persona usuaria que estén correctos y la invita a efectuar el pago de derechos de acuerdo con el artículo 22, fracción IV, inciso c) de la Ley Federal de Derechos vigente. | 30 minutos La entrevista pudiera extenderse, si la situación de la persona interesada es compleja, toda vez que puede requerir mayores precisiones. |
| 4 | Ventanilla de Documentación | Autoriza, imprime el certificado en tres tantos y coloca el sello de oficina consular en cada uno, los integra con la documentación que sirvió de base para su emisión y entrega a la persona usuaria 1 de los certificados. | 15 Minutos En el caso de sustancias precursoras, es necesario solicitar a la COFEPRIS la confirmación del permiso de importación (IPQ), por lo que si la persona no envió sus documentos (requisito) vía electrónica, el certificado no se podrá entregar el mismo día, ya que depende de la respuesta de COFEPRIS. |
| | | Fin del Procedimiento. | |
| Tiempo aproximado de ejecución: 55 minutos. |
| Plazo o periodo normativo-administrativo máximo de atención o resolución: 30 días naturales, de conformidad con lo establecido en el Acuerdo por el que se reducen los plazos de resolución y prevención para los trámites que se enlistan y que son expedidos en la sede de las oficinas consulares de México, publicado en el Diario Oficial de la Federación el 11 de junio de 2018 |
Requisitos para la expedición:
1. Identificación oficial vigente con fotografía
2. Original del permiso de importación de manera física (con firma autógrafa) o por medio de la ventanilla digital (con firma electrónica) otorgado por la Comisión Federal para la Protección contra Riesgos Sanitarios (COFEPRIS) vigente o que eventualmente contenga una prórroga.
3. Original de la factura comercial que avala la compra - venta del producto que se va a importar, por una sola ocasión y por cada importación, sin legalizar o apostillar, según sea el caso, en la que señale el nombre del producto, cantidad y unidad de medida. Las cantidades de producto que se va a importar deben ser iguales o menores, pero nunca mayores a las mencionadas en el permiso de importación correspondiente.
4. Original del permiso sanitario o de exportación o carta de no objeción expedido por la autoridad extranjera competente del país donde se fabriquen o se facturen las sustancias a importar.
5. Pago de derechos en ventanilla de la oficina consular
6. El certificado deberá ser expedido por la oficina consular ubicada en el lugar de origen de la factura.
7. En el caso de solicitudes para expedición de certificado para la importación de sustancias precursoras, es necesario solicitar a la COFEPRIS la confirmación del permiso de importación (IPQ).
Diagrama de flujo: Certificado para la importación de estupefacientes, sustancias psicotrópicas y sustancias precursoras.
14. Nombre del Procedimiento: Certificado a petición de parte.
Objetivo general: Permite a las personas contar con un documento para hacer constar ciertos hechos o dichos, siempre y cuando no exista en la legislación mexicana un documento establecido para el objetivo que lo requiere la persona. El certificado a petición de parte también puede expedirse a favor de una persona extranjera.
Descripción Narrativa:
| No | Responsable de actividad | Actividad | Tiempo |
| 1 | Ventanilla de Información | Recibe a la persona solicitante, identifica la razón por la que acudió a esa oficina. | 5 minutos |
| | | ¿La persona solicitante cuenta con un número de folio de cita? | |
| | | No |
| 2 | Ventanilla de Información | Verifica que la documentación que presenta la persona solicitante es la correcta y de cumplir con los requisitos, se conduce al área correspondiente. | 5 minutos |
| 3 | Ventanilla de Documentación | Realiza la inspección documental requerida y procede con la entrevista consular, captura en el sistema los datos necesarios, verifica con la persona usuaria que sean correctos y la invita a efectuar el pago de derechos de acuerdo con el artículo 22, fracción IV, inciso e) de la Ley Federal de Derechos vigente. | 30 minutos La entrevista pudiera extenderse, si la situación de la persona interesada es compleja, toda vez que puede requerir mayores precisiones. |
| 4 | Ventanilla de Documentación | Autoriza, imprime el certificado en un tanto, si el caso lo amerita, coloca fotografía de la persona interesada, recaba la firma de la persona solicitante, coloca el sello de oficina consular y entrega a la persona usuaria el certificado. | 15 minutos |
| | | Fin del Procedimiento. | |
| Tiempo aproximado de ejecución: 55 minutos. |
| Plazo o periodo normativo-administrativo máximo de atención o resolución: 5 días naturales, de conformidad con lo establecido en el Acuerdo por el que se reducen los plazos de resolución y prevención para los trámites que se enlistan y que son expedidos en la sede de las oficinas consulares de México, publicado en el Diario Oficial de la Federación el 11 de junio de 2018. |
Requisitos para la expedición:
1. Identificación oficial vigente con fotografía.
2. Si de la consulta de las bases de datos, sistemas o archivos a los que tenga acceso la Secretaría no se puede acreditar la nacionalidad de las personas solicitantes, deberá presentar alguno de los siguientes documentos:
a. Acta de nacimiento
b. Certificado de nacionalidad mexicana
c. Declaratoria de nacionalidad mexicana por nacimiento
d. Carta de naturalización
e. Cédula de identidad ciudadana
f. Certificado de matrícula consular
3. La persona interesada deberá expresar claramente por escrito o de manera verbal, bajo protesta de decir verdad, su dicho o hechos o derechos que desea hacer valer.
4. Documentación que den prueba de lo manifestado (en caso de que cuente con ésta).
5. Pago de derechos en ventanilla de la oficina consular.
Diagrama de flujo: Certificado a petición de parte.
15. Nombre del Procedimiento: Visado de documentos.
Modalidades:
15.1 Certificado de análisis.
15.2 Permiso de tránsito de restos y certificado de embalsamamiento.
15.3 Certificado de libre venta.
15.4 Certificado médico.
15.1 Nombre del Procedimiento: Certificado de análisis.
Objetivo general: Este visado se obtiene a solicitud de la parte interesada para la importación a México de materias primas y materiales empleados en la elaboración de algún producto determinado, generalmente de estupefacientes, sustancias psicotrópicas y sustancias precursoras.
Descripción Narrativa:
| No | Responsable de actividad | Actividad | Tiempo |
| 1 | Ventanilla de Información | Recibe a la persona solicitante, identifica la razón por la que acudió a esa oficina. | 5 minutos |
| | | ¿La persona solicitante cuenta con un número de folio de cita? | |
| | | No |
| 2 | Ventanilla de Información | Verifica que la documentación que presenta la persona solicitante es la correcta y de cumplir con los requisitos, se conduce al área correspondiente. | 5 minutos |
| 3 | Ventanilla de Documentación | Realiza la inspección documental requerida y procede con la entrevista consular, captura en el sistema los datos necesarios, verifica con la persona usuaria que sean correctos y la invita a efectuar el pago de derechos de acuerdo con el artículo 22, fracción III, inciso a) de la Ley Federal de Derechos vigente. | 20 minutos La entrevista pudiera extenderse, si la situación de la persona interesada es compleja, toda vez que puede requerir mayores precisiones. |
| 4 | Ventanilla de Documentación | Autoriza, imprime el visado en un tanto, lo adhiere al documento presentado, coloca el sello de oficina consular y entrega a la persona usuaria el documento visado. | 15 minutos |
| | | Fin del Procedimiento. | |
| Tiempo aproximado de ejecución: 45 minutos. |
| Plazo o periodo normativo-administrativo máximo de atención o resolución: 5 días naturales, de conformidad con lo establecido en el Acuerdo por el que se reducen los plazos de resolución y prevención para los trámites que se enlistan y que son expedidos en la sede de las oficinas consulares de México, publicado en el Diario Oficial de la Federación el 11 de junio de 2018. |
Requisitos para la expedición:
1. Identificación oficial vigente con fotografía
2. Original del certificado de análisis emitido por laboratorio certificado o por la autoridad local competente
3. Pago de derechos en ventanilla de la oficina consular
Diagrama de flujo: Certificado de análisis.
15.2 Nombre del Procedimiento: Permiso de tránsito de restos y certificado de embalsamamiento.
Objetivo general: Permite internar cadáveres o restos áridos a territorio nacional, de conformidad con lo establecido por la Secretaría de Salud para ejercer el control sanitario correspondiente.
Descripción Narrativa:
| No | Responsable de actividad | Actividad | Tiempo |
| 1 | Ventanilla de Información | Recibe a la persona solicitante, identifica la razón por la que acudió a esa oficina. | 5 minutos |
| | | ¿La persona solicitante cuenta con un número de folio de cita? | |
| | | No |
| 2 | Ventanilla de Información | Verifica que la documentación que presenta la persona solicitante es la correcta y de cumplir con los requisitos, se conduce al área correspondiente. | 5 minutos |
| 3 | Ventanilla de Documentación | Realiza la inspección documental requerida y procede con la entrevista consular, captura en el sistema los datos necesarios, verifica con la persona usuaria que estos sean correctos. | 20 minutos La entrevista pudiera extenderse, si la situación de la persona interesada es compleja, toda vez que puede requerir mayores precisiones. |
| 4 | Ventanilla de Documentación | Autoriza, imprime los formatos de visados en un tanto cada uno, los adhiere a los documentos presentados, coloca el sello de oficina consular y entrega a la persona usuaria los documentos visados. | 15 minutos |
| | | Fin del Procedimiento. | |
| Tiempo aproximado de ejecución: 45 minutos. |
| Plazo o periodo normativo-administrativo máximo de atención o resolución: 5 días naturales, de conformidad con lo establecido en el Acuerdo por el que se reducen los plazos de resolución y prevención para los trámites que se enlistan y que son expedidos en la sede de las oficinas consulares de México, publicado en el Diario Oficial de la Federación el 11 de junio de 2018. |
Requisitos para la expedición:
1. Identificación oficial vigente con fotografía
2. Originales del permiso de tránsito de restos extranjero expedido por la autoridad sanitaria competente y del certificado de embalsamamiento extranjero expedido por la autoridad sanitaria del lugar donde ocurrió el fallecimiento o, en su caso, por la persona embalsamadora reconocida por la autoridad competente.
De conformidad con el artículo 24, fracción V de la Ley Federal de Derechos este trámite no genera pago de derechos para la persona interesada.
Diagrama de flujo: Permiso de tránsito de restos y certificado de embalsamamiento.
15.3 Nombre del Procedimiento: Certificado de libre venta.
Objetivo general: Obtener un visado a un documento que certifica que un producto o materias primas determinadas cumplen con las disposiciones legales por la legislación vigente y que se usan o consumen libremente y sin restricción alguna en el país de origen o de procedencia, según sea el caso, a fin de que puedan ser aceptados en los países en los que éste sea un requisito.
Descripción Narrativa:
| No | Responsable de actividad | Actividad | Tiempo |
| 1 | Ventanilla de Información | Recibe a la persona solicitante, identifica la razón por la que acudió a esa oficina. | 5 minutos |
| | | ¿La persona solicitante cuenta con un número de folio de cita? | |
| | | No |
| 2 | Ventanilla de Información | Verifica que la documentación que presenta la persona solicitante es la correcta y de cumplir con los requisitos, se conduce al área correspondiente. | 5 minutos |
| 3 | Ventanilla de Documentación | Realiza la inspección documental requerida y procede con la entrevista consular, captura en el sistema los datos necesarios, verifica con la persona usuaria que sean correctos y la invita a efectuar el pago de derechos de acuerdo con el artículo 22, fracción III, inciso a) de la Ley Federal de Derechos vigente. | 20 minutos La entrevista pudiera extenderse, si la situación de la persona interesada es compleja, toda vez que puede requerir mayores precisiones. |
| 4 | Ventanilla de Documentación | Autoriza, imprime el formato de visado en un tanto, lo adhiere al documento presentado, coloca el sello de oficina consular y entrega a la persona usuaria el documento visado. | 15 Minutos |
| | | Fin del Procedimiento. | |
| Tiempo aproximado de ejecución: 45 minutos. |
| Plazo o periodo normativo-administrativo máximo de atención o resolución: 5 días naturales, de conformidad con lo establecido en el Acuerdo por el que se reducen los plazos de resolución y prevención para los trámites que se enlistan y que son expedidos en la sede de las oficinas consulares de México ,publicado en el Diario Oficial de la Federación el 11 de junio de 2018. |
Requisitos para la expedición:
1. Identificación oficial vigente con fotografía.
2. Original del Certificado de libre venta emitido por la autoridad sanitaria correspondiente.
3. Pago de derechos en ventanilla de la oficina consular.
Diagrama de flujo: Certificado de libre venta.
15.4 Nombre del Procedimiento: Certificado médico.
Objetivo general: Permite a las personas que ingresen a territorio mexicano con intención de radicar en el país de manera permanente, cumplir con este requisito solicitado por la autoridad sanitaria mexicana.
Descripción Narrativa:
| No | Responsable de actividad | Actividad | Tiempo |
| 1 | Ventanilla de Información | Recibe a la persona solicitante, identifica la razón por la que acudió a esa oficina. | 5 minutos |
| | | ¿La persona solicitante cuenta con un número de folio de cita? | |
| | | No |
| 2 | Ventanilla de Información | Verifica que la documentación que presenta la persona solicitante es la correcta y de cumplir con los requisitos, se conduce al área correspondiente. | 5 minutos |
| 3 | Ventanilla de Documentación | Realiza la inspección documental requerida y procede con la entrevista consular, captura en el sistema los datos necesarios, verifica con la persona usuaria que sean correctos y la invita a efectuar el pago de derechos de acuerdo con el artículo 22, fracción III, inciso a) de la Ley Federal de Derechos vigente. | 20 minutos La entrevista pudiera extenderse, si la situación de la persona interesada es compleja, toda vez que puede requerir mayores precisiones. |
| 4 | Ventanilla de Documentación | Autoriza, imprime el formato de visado en un tanto, lo adhiere al documento presentado, coloca el sello de oficina consular y entrega a la persona usuaria el documento visado. | 15 minutos |
| | | Fin del Procedimiento. | |
| Tiempo aproximado de ejecución: 45 minutos. |
| Plazo o periodo normativo-administrativo máximo de atención o resolución: 5 días naturales, de conformidad con lo establecido en el Acuerdo por el que se reducen los plazos de resolución y prevención para los trámites que se enlistan y que son expedidos en la sede de las oficinas consulares de México, publicado en el Diario Oficial de la Federación el 11 de junio de 2018. |
Requisitos para la expedición:
1. Identificación oficial vigente con fotografía.
2. Original del certificado médico expedido por profesional médico certificado, institución de salud o clínica legalmente establecida en el lugar.
3. Pago de derechos en ventanilla de la oficina consular.
Diagrama de flujo: Certificado médico.
16. Nombre del Procedimiento: Legalización de firmas y/o sellos de documentos públicos extranjeros.
Objetivo general: Permite a las personas interesadas que un documento público extranjero expedido por un país que no sea parte de la Convención de La Haya, también conocida como convención de la Apostilla, tenga validez jurídica en México.
Descripción Narrativa:
| No | Responsable de actividad | Actividad | Tiempo |
| 1 | Ventanilla de Información | Recibe a la persona solicitante, identifica la razón por la que acudió a esa oficina. | 5 minutos |
| | | ¿La persona solicitante cuenta con un número de folio de cita? | |
| | | No |
| 2 | Ventanilla de Información | Verifica que la documentación que presenta la persona solicitante es la correcta y de cumplir con los requisitos, se conduce al área correspondiente. | 5 minutos |
| 3 | Ventanilla de Documentación | Realiza la inspección documental requerida y procede con la entrevista consular, captura en el sistema los datos necesarios, verifica con la persona usuaria que sean correctos y la invita a efectuar el pago de derechos de acuerdo con el artículo 22, fracción II, de la Ley Federal de Derechos vigente. | 20 minutos La entrevista pudiera extenderse, si la situación de la persona interesada es compleja, toda vez que puede requerir mayores precisiones |
| 4 | Ventanilla de Documentación | Autoriza, imprime el formato de legalización en un tanto, lo adhiere al documento presentado, coloca el sello de oficina consular y entrega a la persona usuaria el documento legalizado. | 15 minutos |
| | | Fin del Procedimiento. | |
| Tiempo aproximado de ejecución: 45 minutos. |
| Plazo o periodo normativo-administrativo máximo de atención o resolución: 15 días naturales, de conformidad con lo establecido en el Acuerdo por el que se reducen los plazos de resolución y prevención para los trámites que se enlistan y que son expedidos en la sede de las oficinas consulares de México, publicado en el Diario Oficial de la Federación el 11 de junio de 2018. |
Requisitos para la expedición:
1. Identificación oficial vigente con fotografía
2. Original del público original o copia certificada extranjero que se requiera legalizar, previamente legalizado por la autoridad local facultada para tal efecto
3. Pago de derechos en ventanilla de la oficina consular
Las legalizaciones efectuadas por las oficinas consulares surtirán efectos en la República Mexicana sin necesidad de que las firmas de las personas funcionarias públicas requieran a su vez ser legalizadas por la Secretaría.
Diagrama de flujo: Legalización de firmas y/o sellos de documentos públicos extranjeros.
17. Nombre del Procedimiento: Marina Mercante.
Modalidades:
17.1 Abanderamiento (Pasavante de navegación).
17.2 Dimisión de bandera.
17.3 Certificación de Tiempo de Embarque.
17.4 Recepción de actas de incidentes que afectan la navegación.
17.1 Nombre del Procedimiento: Abanderamiento (Pasavante de navegación).
Objetivo general: Permite abanderar provisionalmente embarcaciones como mexicanas y, mediante la expedición de un pasavante, obtener la autorización para navegar por un solo viaje con destino a un puerto mexicano donde se tramitará la matrícula correspondiente.
Descripción Narrativa:
| No | Responsable de actividad | Actividad | Tiempo |
| 1 | Área de Información | Recibe a la persona solicitante, identifica la razón por la que acudió a esa oficina. | 5 minutos |
| | | ¿La persona solicitante cuenta con un número de folio de cita? | |
| | | No |
| 2 | Área de Información | Revisa la documentación que presenta la persona solicitante y de cumplir con los requisitos, canaliza con el funcionario consular para su atención | 5 minutos |
| 3 | Personal consular a cargo de la atención | Realiza la inspección documental requerida y procede con la entrevista consular, captura en el sistema los datos necesarios, verifica con la persona usuaria que sean correctos y la invita a efectuar el pago de derechos de acuerdo con el artículo 22, fracción IV, inciso a) de la Ley Federal de Derechos vigente. | 30 minutos La entrevista podría extenderse, si la situación de la persona interesada es compleja, toda vez que puede requerir mayores precisiones. |
| 4 | Personal consular a cargo de la atención | Autoriza, imprime el acta de abanderamiento y certificado de pasavante de navegación en cuatro tantos, coloca el sello de oficina consular en cada una de las actas y certificados, integra los expedientes con la documentación que sirvió de base para su emisión y entrega a la persona usuaria 2 de los certificados y actas. | 15 minutos. Se debe considerar que, en este trámite en embarcaciones con ciertas dimensiones, es necesario que la persona consular designada para ello se desplace al lugar donde se encuentra la embarcación a abanderar, por lo que el tiempo puede variar para la conclusión del trámite. |
| | | Fin del Procedimiento. | |
| Tiempo aproximado de ejecución: 55 minutos. |
| Plazo o periodo normativo-administrativo máximo de atención o resolución: 30 días naturales, de conformidad con lo establecido en el Acuerdo por el que se reducen los plazos de resolución y prevención para los trámites que se enlistan y que son expedidos en la sede de las oficinas consulares de México, publicado en el Diario Oficial de la Federación el 11 de junio de 2018. |
Requisitos para la expedición:
1. Documento probatorio de capacidad técnica del o la capitán de la embarcación y de la persona jefa de máquinas, presentado cualquiera de los siguientes documentos
2. Certificado de competencia, expedida por la Secretaría de Marina (SEMAR) que acrediten su capacidad técnica para desempeñar su cargo
3. Libreta de mar, expedida por la SEMAR que acrediten su capacidad técnica para desempeñar su cargo
4. Lista con el nombre y firma de las personas tripulantes
5. Libreta de mar, expedida por la SEMAR que acredite la capacidad técnica de cada persona tripulante incluida en la lista para desempeñar el cargo
6. Declaración de las personas tripulantes de que observarán sumisión a las leyes mexicanas
7. Certificados de seguridad de navegación, expedidos por la SEMAR a través de la autoridad marítima o, en su caso, expedidos por las personas capitán y jefa de máquinas donde se certifique que la embarcación está en condiciones de seguridad para navegar
8. Pago de derechos
- Antes de solicitar el trámite la persona interesada deberá confirmar con la oficina consular del lugar donde se encuentra la embarcación que ya recibió el oficio de autorización de abanderamiento y expedición del pasavante de navegación expedido por la SEMAR.
- Los gastos de traslado de la persona funcionaria consular que va a efectuar el abanderamiento desde la oficina consular al lugar donde se encuentre la embarcación correrán por cuenta de las personas interesadas.
- Para las embarcaciones de porte de 30 unidades de arqueo bruto o menor, la oficina consular expide el pasavante provisional de navegación, la persona funcionaria consular no acudirá a realizar el abanderamiento del barco. Este acto lo realiza el Capitán del buque una vez que haya obtenido el pasavante de navegación provisional ante las Oficinas Consulares.
Diagrama de flujo: Marina Mercante.
17.2 Nombre del Procedimiento: Dimisión de bandera.
Objetivo general: Cuando la persona propietaria o naviera dueña de una embarcación decide venderla a una persona física o moral extranjera, es necesario que se efectúe la dimisión de bandera correspondiente, mediante la cual la embarcación dejará de ser considerada como mexicana y ya no estará matriculada en el Registro Público Marítimo Nacional.
Descripción Narrativa:
| No | Responsable de actividad | Actividad | Tiempo |
| 1 | Área de Información | Recibe a la persona solicitante, identifica la razón por la que acudió a esa oficina. | 5 minutos |
| | | ¿La persona solicitante cuenta con un número de folio de cita? | |
| | | No |
| 2 | Área de Información | Revisa la documentación que presenta la persona solicitante y de cumplir con los requisitos, canaliza con el funcionario consular para su atención | 5 minutos |
| 3 | Personal consular a cargo de la atención | Realiza la inspección documental requerida y procede con la entrevista consular, captura los datos necesarios, verifica con la persona usuaria que sean correctos | 30 minutos La entrevista podría extenderse, si la situación de la persona interesada es compleja, toda vez que puede requerir mayores precisiones. |
| 4 | Personal consular a cargo de la atención | Autoriza, imprime el acta de dimisión de bandera en tres tantos, coloca el sello de oficina consular en cada una de las actas, integra los expedientes con la documentación que sirvió de base para su emisión y entrega a la persona usuaria una de las actas. | 15 minutos. Se debe considerar que en este trámite es necesario que la persona consular designada para ello se desplace al lugar donde se encuentra la embarcación a abanderar, por lo que el tiempo puede variar para la conclusión del trámite. |
| | | Fin del Procedimiento. | |
| Tiempo aproximado de ejecución: 55 minutos. |
| Plazo o periodo normativo-administrativo máximo de atención o resolución: 90 días naturales, de conformidad con lo establecido en el artículo 17 de la Ley Federal de Procedimiento Administrativo. |
Requisitos para la expedición:
1. Diario de navegación
2. Certificado de arqueo
3. Certificado de seguridad de equipo
4. Certificado de seguridad radiotelegráfica
5. Certificado de seguridad de construcción
6. Certificado provisional de francobordo
7. La bandera nacional.
- Este trámite no genera pago de derechos
- Antes de solicitar el trámite la persona interesada deberá confirmar con la oficina consular del lugar donde se encuentra la embarcación que ya recibió el oficio de autorización de dimisión de bandera expedido por la Secretaría de Marina
- Los gastos de traslado de la persona funcionaria consular que va a efectuar la dimisión de bandera desde la oficina consular al lugar donde se encuentre la embarcación correrán por cuenta de las personas interesadas
Diagrama de flujo: Dimisión de bandera.
17.3. Nombre del Procedimiento: Certificación de Tiempo de Embarque.
Objetivo general: Permite a la persona tripulante mexicana acreditar ante la Secretaría de Marina el tiempo de embarque en un buque.
Descripción Narrativa:
| No | Responsable de actividad | Actividad | Tiempo |
| 1 | Ventanilla de Información | Recibe a la persona solicitante, identifica la razón por la que acudió a esa oficina. | 5 minutos |
| | | ¿La persona solicitante cuenta con un número de folio de cita? | |
| | | No |
| 2 | Ventanilla de Información | Verifica que la documentación que presenta la persona solicitante es la correcta y de cumplir con los requisitos, se conduce al área correspondiente. | 5 minutos |
| 3 | Ventanilla de Documentación | Realiza la inspección documental requerida y procede con la entrevista consular, captura los datos necesarios, verifica con la persona usuaria que sean correctos | 20 minutos La entrevista pudiera extenderse, si la situación de la persona interesada es compleja, toda vez que puede requerir mayores precisiones. |
| 4 | Ventanilla de Documentación | Autoriza, efectúa la certificación de la documentación, la firma de manera autógrafa coloca el sello de oficina consular y entrega a la persona usuaria la documentación certificada. | 25 minutos |
| | | Fin del Procedimiento. | |
| Tiempo aproximado de ejecución: 55 minutos. |
| Plazo o periodo normativo-administrativo máximo de atención o resolución: 90 días naturales, de conformidad con lo establecido en el artículo 17 de la Ley Federal de Procedimiento Administrativo. |
Requisitos para la expedición:
1. Identificación oficial vigente con fotografía (pasaporte, matrícula consular, credencial para votar, certificado de matrícula consular, identificación oficial extranjera válida en la circunscripción consular)
2. Constancia completada, firmada y sellada por el capitán del buque con los datos de la embarcación y tiempo embarcado
3. Este trámite no genera pago de derechos
Diagrama de flujo: Certificación de Tiempo de Embarque.
17.4 Nombre del Procedimiento: Recepción de actas de incidentes que afectan la navegación.
Objetivo general: Permite a la persona capitán del barco dejar constancia de incidentes ocurridos que afecten o impidan la navegación de la embarcación.
Descripción Narrativa:
| No | Responsable de actividad | Actividad | Tiempo |
| 1 | Ventanilla de Información | Recibe a la persona solicitante, identifica la razón por la que acudió a esa oficina. | 5 minutos |
| | | ¿La persona solicitante cuenta con un número de folio de cita? | El trámite no requiere cita |
| | | No |
| 2 | Ventanilla de Información | Verifica que la documentación que presenta la persona solicitante es la correcta y de cumplir con los requisitos, se conduce al área correspondiente. | 5 minutos |
| 3 | Ventanilla de Documentación | Realiza la inspección documental requerida y procede con la entrevista consular, captura los datos necesarios, verifica con la persona usuaria que sean correctos | 20 minutos La entrevista pudiera extenderse, si la situación de la persona interesada es compleja, toda vez que puede requerir mayores precisiones. |
| 4 | Ventanilla de Documentación | Autoriza, efectúa la certificación de la documentación, la firma de manera autógrafa coloca el sello de oficina consular y entrega a la persona usuaria la documentación certificada. | 25 minutos |
| | | Fin del Procedimiento. | |
| Tiempo aproximado de ejecución: 55 minutos. |
| Plazo o periodo normativo-administrativo máximo de atención o resolución: 90 días naturales, de conformidad con lo establecido en el artículo 17 de la Ley Federal de Procedimiento Administrativo. |
Requisitos para la expedición:
1. Identificación oficial vigente con fotografía (pasaporte, matrícula consular, credencial para votar, certificado de matrícula consular, identificación oficial extranjera válida en la circunscripción consular).
2. Acta de incidente de navegación.
3. Este trámite no genera pago de derechos.
Diagrama de flujo: Recepción de actas de incidentes que afectan la navegación.
18. Nombre del Procedimiento: Solicitud de visa para personas extranjeras ante la oficina consular.
Objetivo general: Obtener una visa que permita a la persona extranjera viajar a territorio mexicano, previo cumplimiento de requisitos.
Descripción Narrativa:
| No | Responsable de actividad | Actividad | Tiempo |
| 1 | Solicitante | Los solicitantes deben agendar una cita a través del sitio https://citas.sre.gob.mx/ | 5 minutos |
| 2 | Ventanilla de Información | Revisa la documentación que presenta la persona solicitante y de cumplir con los requisitos, se proporciona el acceso al área conducente. | 5 minutos |
| 3 | Ventanilla de Documentación | Pide a la persona solicitante proceder al pago de derechos. Realiza la inspección documental requerida. Captura en el sistema los datos biográficos y biométricos. Digitaliza el expediente. Realiza la entrevista consular. | 30 minutos |
| 4 | Ventanilla de Documentación | Autoriza, imprime la visa y entrega a la persona usuaria. En caso de irregularidades se comunica que se niega la visa. | 10 minutos |
| Fin del Procedimiento. |
| Tiempo promedio de resolución: 50 minutos. |
| Plazo o Periodo normativo-administrativo máximo de atención o resolución: 10 días hábiles. |
Requisitos para la expedición:
- Pasaporte o documento de identidad y viaje.
- Documento que acredite su legal estancia, si la persona extranjera no es nacional del país donde solicita la visa.
- Documentos que acrediten alguno de los supuestos de arraigo, solvencia económica, invitación, estudios, unidad familiar, entre otros.
- Pago de derechos.
Diagrama de flujo: Solicitud de visa para personas extranjeras.
18.1 Nombre del Procedimiento: Solicitud de visa para personas extranjeras con autorización del Instituto Nacional de Migración (INM).
Objetivo general: Obtener una visa con autorización del Instituto Nacional de Migración que permita a la persona extranjera viajar a territorio mexicano, previo cumplimiento de requisitos.
Descripción Narrativa:
| No | Responsable de actividad | Actividad | Tiempo |
| 1 | Solicitante | Los solicitantes deben agendar una cita a través del sitio https://citas.sre.gob.mx/ | 5 minutos |
| 2 | Ventanilla de Información | Revisa la documentación que presenta la persona solicitante y de cumplir con los requisitos, se proporciona el acceso al área conducente. | 5 minutos |
| 3 | Ventanilla de Documentación | Pide a la persona solicitante proceder al pago de derechos. Realiza la inspección documental requerida. Captura en el sistema los datos biográficos y biométricos. Digitaliza el expediente. Realiza la entrevista consular. | 30 minutos |
| 4 | Ventanilla de Documentación | Autoriza, imprime la visa y entrega a la persona usuaria. | 10 minutos |
| 5 | Ventanilla de Documentación | En caso de que la entrevista consular sea insatisfactoria. Solicitará la reconsideración del trámite al INM. | 5 días hábiles |
| 6 | Instituto Nacional de Migración | Resuelve, en alguno de los siguientes sentidos: Autoriza la visa o niega la visa. | 7 días hábiles |
| 7 | Ventanilla de Documentación | Comunica a la persona solicitante la resolución del INM. De ser el caso, imprime la visa y la entrega a la persona usuaria. | |
| Fin del Procedimiento. |
| Tiempo promedio de resolución: 50 minutos (en caso de que no se solicite reconsideración) |
| Plazo o Periodo normativo-administrativo máximo de atención o resolución: 12 días hábiles. |
Aspectos a considerar:
Requisitos para la expedición:
- Pasaporte o documento de identidad y viaje.
- Copia de la autorización del INM para acudir a entrevista consular.
- Documento que acredite su legal estancia, si la persona extranjera no es nacional del país donde solicita la visa.
- Pago de derechos.
Diagrama de flujo: Solicitud de visa para personas extranjeras con autorización del INM
19. Nombre del Procedimiento: Oficio de solicitud para la constancia de datos registrales emitida por la Fiscalía General de la República (FGR) o sus delegaciones estatales.
Objetivo general: Verificar si un ciudadano cuenta con registros de carácter judicial.
Descripción Narrativa:
| No | Responsable de actividad | Actividad | Tiempo |
| 1 | Ventanilla de Información | Recibe a la persona solicitante, identifica la razón por la que acudió a esa oficina. | 5 minutos |
| | | ¿La persona solicitante cuenta con un número de folio de cita? | |
| | | No |
| 2 | Ventanilla de Información | Verifica que la documentación que presenta la persona solicitante es la correcta y de cumplir con los requisitos, se conduce al área correspondiente. | 5 minutos |
| 3 | Ventanilla de Documentación | Realiza la inspección documental requerida y procede con la entrevista consular | 15 minutos La entrevista pudiera extenderse, si la situación de la persona interesada es compleja, toda vez que puede requerir mayores precisiones |
| 4 | Ventanilla de Documentación | Elabora el oficio de solicitud dirigido a la FGR y verifica con la persona usuaria que sus datos sean correctos, imprime el oficio en un tanto, recaba la firma del titular de la oficina consular, coloca el sello de oficina consular y entrega a la persona usuaria el oficio. | 25 minutos El tiempo de entrega puede variar dependiendo si la persona funcionaria consular que firmará el oficio se encuentra en la oficina consular. Si no se encuentra, se podrá consultar a la persona interesada si es posible recoger su documento en otra fecha. |
| | | Fin del Procedimiento. | |
| Tiempo aproximado de ejecución: 50 minutos. |
| Plazo o periodo normativo-administrativo máximo de atención o resolución: 90 días naturales, de conformidad con lo establecido en el artículo 17 de la Ley Federal de Procedimiento Administrativo. |
Requisitos para la expedición:
1. Identificación oficial vigente con fotografía.
2. Un documento dirigido a la persona interesada emitido por las autoridades del país, donde le soliciten la carta de datos registrales o su equivalente, como requisito para realizar algún trámite.
Este trámite no genera pago de derechos.
Este oficio se otorga con base en el artículo OCTAVO del Acuerdo A/023/2012 de la Procuraduría General de la República para regular la expedición de constancias de datos registrales de la Procuraduría General de la República y el procedimiento para realizar la cancelación o devolución de datos registrales, así como proporcionar información, constancias o certificaciones relativas a los mismos, publicado en el Diario Oficial de la Federación el 9 de febrero de 2012.
Diagrama de flujo: Oficio de solicitud para la constancia de datos registrales emitida por la Fiscalía General de la República (FGR) o sus delegaciones estatales.
TRANSITORIOS
PRIMERO. Publíquese el presente Acuerdo en el Diario Oficial de la Federación.
SEGUNDO. El presente Acuerdo entrará en vigor al siguiente día hábil de su publicación en el Diario Oficial de la Federación.
TERCERO. Los trámites y procedimientos iniciados con anterioridad a la entrada en vigor del presente Acuerdo y aquellos que se verifiquen antes de su entrada en vigor continuarán tramitándose hasta su resolución final conforme a las disposiciones aplicables vigentes a su inicio.
CUARTO. Las erogaciones que, en su caso, se generen con motivo de la entrada en vigor del presente Acuerdo, se cubrirán con cargo al presupuesto autorizado para esta dependencia, para el ejercicio fiscal de que se trate.
QUINTO. A partir de la entrada en vigor del presente Acuerdo, se dejan sin efecto las disposiciones que contravengan o se opongan al mismo.
Dado en la Ciudad de México, el 16 del mes de mayo de 2025.- El Secretario de Relaciones Exteriores, Juan Ramón de la Fuente Ramírez.- Rúbrica.