ACUERDO AE/OEMASC/001/2025 de expedición del Manual de Organización del Órgano Especializado de Mecanismos Alternativos de Solución de Controversias.

Al margen un sello con el Escudo Nacional, que dice: Estados Unidos Mexicanos.- Fiscalía General de la República.

ACUERDO AE/OEMASC/ 001 /2025
ACUERDO DE EXPEDICIÓN DEL MANUAL DE ORGANIZACIÓN DEL ÓRGANO ESPECIALIZADO DE MECANISMOS ALTERNATIVOS DE SOLUCIÓN DE CONTROVERSIAS
MTRA. AMELIA ZETINA PINELO, persona titular del Órgano Especializado de Mecanismos Alternativos de Solución de Controversias, con fundamento en lo dispuesto por los artículos 102, Apartado A, de la Constitución Política de los Estados Unidos Mexicanos; 11, fracción XI, 15 y 25, párrafo segundo de la Ley de la Fiscalía General de la República; 5, fracción XI, 7, fracción X, 10 y 167 del Estatuto Orgánico de la Fiscalía General de la República; y numerales Primero, Segundo y Cuarto Apartado A de los Lineamientos L/OM/003/2023 para la elaboración del Manual de Organización y Procedimientos de la Fiscalía General de la República, y de los Manuales de Organización y de los Manuales de Procedimientos en la Fiscalía General de la República, y
CONSIDERANDO
Que el 10 de febrero de 2014 y el 29 de enero de 2016, se publicaron en el Diario Oficial de la Federación, respectivamente, el Decreto por el que se reforman, adicionan y derogan diversas disposiciones de la Constitución Política de los Estados Unidos Mexicanos, en materia política-electoral, y el Decreto por el que se declaran reformadas y derogadas diversas disposiciones de la Constitución Política de los Estados Unidos Mexicanos, en materia de la reforma política de la Ciudad de México, por medio de los cuales se reformaron, entre otros, el Apartado A del artículo 102 Constitucional y se estableció que el Ministerio Público de la Federación se organizará en una Fiscalía General de la República como órgano público autónomo, dotado de personalidad jurídica y patrimonio propio;
Que el 20 de diciembre de 2018, se publicó en el Diario Oficial de la Federación la Declaratoria de la entrada en vigor de la Autonomía Constitucional de la Fiscalía General de la República, de conformidad con el primer párrafo del transitorio Décimo Sexto del primer Decreto citado;
Que el 20 de mayo de 2021, se publicó en el Diario Oficial de la Federación el Decreto por el que se expide la Ley de la Fiscalía General de la República, se abroga la Ley Orgánica de la Fiscalía General de la República y se reforman, adicionan y derogan diversas disposiciones de distintos ordenamientos legales. Dicha Ley tiene por objeto establecer la integración, estructura, funcionamiento y atribuciones de la Institución, así como la organización, responsabilidades y función ética jurídica del Ministerio Público de la Federación y demás personas servidoras públicas de la Fiscalía General de la República, conforme a las facultades que le confiere la Constitución Política de los Estados Unidos Mexicanos;
Que el 19 de junio de 2023, se publicó en el Diario Oficial de la Federación el Estatuto Orgánico de la Fiscalía General de la República, que tiene por objeto establecer las normas para la organización y el funcionamiento de la Fiscalía General de la República;
Que el artículo 7, fracción X del Estatuto Orgánico de la Fiscalía General de la República establece como facultad genérica de las personas titulares de las Unidades Administrativas, la concerniente a suscribir los documentos relativos al ejercicio de sus facultades y aquellos que les sean asignados por delegación o les correspondan por suplencia;
Que el artículo 10 del Estatuto Orgánico de la Fiscalía General de la República establece que, atendiendo a sus necesidades operativas, las personas titulares de las Unidades Administrativas expedirán los Manuales de Organización y de Procedimientos, conforme a los lineamientos que emita la persona titular de la Oficialía Mayor;
Que el artículo 170, fracción XI del Estatuto Orgánico de la Fiscalía General de la República, faculta a la persona titular de la Oficialía Mayor para emitir lineamientos para que, con criterios técnicos y alineados a los principios de racionalidad y austeridad republicana se expidan los Manuales de Organización;
Que el 18 de septiembre de 2023, se publicaron en el Diario Oficial de la Federación, los Lineamientos L/OM/003/2023 para la elaboración del Manual de Organización y Procedimientos de la Fiscalía General de la República, y de los Manuales de Organización y de los Manuales de Procedimientos en la Fiscalía General de la República, emitidos por la persona titular de la Oficialía Mayor;
Que en términos del numeral Segundo de los Lineamientos L/OM/003/2023, los Manuales de Organización contendrán la desagregación de funciones entre los Puestos-Plazas que conformen las áreas que integren las Unidades de la Fiscalía General de la República, así como los elementos que se prevén en el Lineamiento Cuarto, y se elaborarán conforme al Anexo A Modelo-guía para elaborar Manuales de Organización en la Fiscalía General de la República;
Que el 8 de abril de 2025 se publicó en el Diario Oficial de la Federación la Reforma al Estatuto Orgánico de la Fiscalía General de la República a través del cual se realizaron ajustes a la estructura orgánica de la Institución; además, se perfeccionaron algunas facultades de determinadas Unidades Administrativas para el desarrollo de las actividades encomendadas a la Fiscalía General, y
Que en ejercicio de la autonomía técnica y de gestión conferida, en el ámbito de mi competencia, he tenido a bien expedir el siguiente:
ACUERDO DE EXPEDICIÓN
ÚNICO. Se expide el Manual de Organización del Órgano Especializado de Mecanismos Alternativos de Solución de Controversias, de conformidad con el documento anexo que forma parte integral del presente Acuerdo de Expedición.
TRANSITORIOS
Primero. El presente instrumento se publicará en el Diario Oficial de la Federación y entrará en vigor al día siguiente de su publicación.
Segundo. Quedan abrogadas todas las disposiciones que se contrapongan al presente Acuerdo.
Ciudad de México, a 4 de julio de 2025.- La Persona Titular del Órgano Especializado de Mecanismos Alternativos de Solución de Controversias, Mtra. Amelia Zetina Pinelo.- Rúbrica.
MANUAL DE ORGANIZACIÓN DEL ÓRGANO ESPECIALIZADO DE MECANISMOS ALTERNATIVOS DE
SOLUCIÓN DE CONTROVERSIAS
Índice
I.          Glosario.
II.         Antecedentes.
III.        Estructura orgánica.
            Organigrama a).
            Organigrama b).
            Organigrama c1).
            Organigrama c.2.).
            Organigrama c.3.).
IV.        Funciones de los Puestos-Plazas.
            Tramos de responsabilidad jurídica.
V.         Modelo de Gestión.
VI.        Reglas de suplencia.
VII.       Reglas para el turno de asuntos a su cargo.
I. Glosario.
Para efectos del Manual de Organización del Órgano Especializado de Mecanismos Alternativos de Solución de Controversias, en adición a los términos establecidos en la Ley de la Fiscalía General de la República y en el Estatuto Orgánico de la Fiscalía General de la República, se usarán los previstos en la Ley Nacional de Mecanismos Alternativos de Solución de Controversias en Materia Penal.
II. Antecedentes.
En el año 2008, se reformó el artículo 17 de la Constitución Política de los Estados Unidos Mexicanos para prever la aplicación de los mecanismos alternativos de solución de controversias, de este modo los mecanismos alternativos de solución de controversias en materia penal se reconocieron en el sistema jurídico mexicano como un derecho humano, al ser considerados como formas de tutela efectiva para que las personas resuelvan sus conflictos con una metodología autocompositiva.
En este contexto, el 29 de diciembre de 2014 se publicó en el Diario Oficial de la Federación el "Decreto por el que se expide la Ley Nacional de Mecanismos Alternativos de Solución de Controversias en Materia Penal, se reforman diversas disposiciones del Código Nacional de Procedimientos Penales y se reforman y adicionan diversas disposiciones del Código Federal de Procedimientos Penales".
Es así que, mediante Acuerdo A/001/16 publicado en el Diario Oficial de la Federación el 15 de enero de 2016, se creó el Órgano Administrativo Desconcentrado Especializado en Mecanismos Alternativos de Solución de Controversias en Materia Penal de la Procuraduría General de la República, adscrito a la oficina de la persona titular de la Procuraduría General de la República, como la instancia responsable de la aplicación de los principios, bases, requisitos y condiciones de los mecanismos alternativos de solución de controversias en materia penal, con independencia técnica y de gestión.
El 14 de diciembre de 2018, se publicó en el Diario Oficial de la Federación el "Decreto por el que se expide la Ley Orgánica de la Fiscalía General de la República", desde la cual, ya se preveía que la Fiscalía General de la República tenía, como fines, entre otros, la investigación de los delitos y el esclarecimiento de los hechos.
El 20 de diciembre de 2018, se publicó en el Diario Oficial de la Federación la "Declaratoria de la entrada en vigor de la Autonomía Constitucional de la Fiscalía General de la República".
Posteriormente, el 20 de mayo de 2021, se publicó en el Diario Oficial de la Federación el "Decreto por el que se expide la Ley de la Fiscalía General de la República, se abroga la Ley Orgánica de la Fiscalía General de la República y se reforman, adicionan y derogan diversas disposiciones de distintos ordenamientos legales". Dicha Ley establece en su artículo 11, fracción XI que la Fiscalía General de la República, para el ejercicio de sus facultades estará integrada, entre otras, por el Órgano Especializado de Mecanismos Alternativos de Solución de Controversias, y éste, conforme al artículo 15 de la misma Ley, tendrá las facultades que se prevean en el Estatuto Orgánico de la Fiscalía General de la República.
Finalmente, el 19 de junio de 2023, se publicó en el Diario Oficial de la Federación el "Estatuto Orgánico de la Fiscalía General de la República", cuyo artículo 5, fracción XI, establece que el Órgano Especializado de Mecanismos Alternativos de Solución de Controversias forma parte de las Unidades Administrativas que integran a la Fiscalía General de la República y sus facultades prevén, entre otras, la aplicación de los principios, bases, requisitos y condiciones para los mecanismos alternativos de solución de controversias en materia penal, en los términos de la Ley Nacional de Mecanismos Alternativos de Solución de Controversias en Materia Penal y por conducto de las personas facilitadoras; la evaluación y emisión de la certificación correspondiente a éstas que le estén adscritas, de conformidad con los criterios emitidos por la Conferencia Nacional de Procuración de Justicia, y la celebración de convenios para su adecuado funcionamiento con los servicios auxiliares y complementarios prestados por instituciones públicas o privadas que puedan coadyuvar para el adecuado cumplimiento de su función.
III. Estructura orgánica.
El artículo 5, fracción XI del Estatuto Orgánico de la Fiscalía General de la República, establece:
"Artículo 5. ...
XI. Órgano Especializado de Mecanismos Alternativos de Solución de Controversias.
Ahora bien, para el ejercicio integral de las facultades previstas, entre otros, en los artículos 7 y 167 del Estatuto Orgánico de la Fiscalía General de la República, y en las demás disposiciones, contará con la siguiente estructura:
XI. Órgano Especializado de Mecanismos Alternativos de Solución de Controversias.
XI.1    Administración Especializada de Certificación, Difusión y Organización;
XI.1.1    Administración Especial de Certificación y Renovación, y
XI.1.2    Administración Especial de Difusión y Organización.
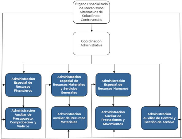
XI.2    Coordinación Administrativa;
XI.2.1    Administración Especial de Recursos Financieros;
XI.2.1.1    Administración Auxiliar de Presupuesto, Comprobación y Viáticos;
XI.2.2    Administración Especial de Recursos Materiales y Servicios Generales;
XI.2.2.1    Administración Auxiliar de Recursos Materiales;
XI.2.3    Administración Especial de Recursos Humanos;
XI.2.3.1    Administración Auxiliar de Prestaciones y Movimientos, y
XI.2.4    Administración Auxiliar de Control y Gestión de Archivo.
XI.3    Administración Especial de Apoyo Técnico, y
XI.3.1    Administración Auxiliar para el Manejo de Información.
Asimismo, contará con los puestos-plazas de apoyo necesarios para el ejercicio de sus facultades y de las funciones que de ellas derivan, conforme al ámbito de su competencia.
Organigrama a).

Organigrama b).

* Conforme al artículo 9 del Estatuto Orgánico de la Fiscalía General de la República y sus reformas, las Unidades Administrativas previstas en el artículo 11, fracciones II a XIII, de la Ley de la Fiscalía General de la República contarán con una Coordinación Administrativa que estará subordinada funcionalmente a la Oficialía Mayor, pero orgánica y presupuestalmente a su unidad de adscripción, razón por la cual se incluye en el presente manual.
Organigrama c.1.).
 

Organigrama c.2.).

* Conforme al artículo 9 del Estatuto Orgánico de la Fiscalía General de la República y sus reformas, las Unidades Administrativas previstas en el artículo 11, fracciones II a XIII, de la Ley de la Fiscalía General de la República contarán con una Coordinación Administrativa que estará subordinada funcionalmente a la Oficialía Mayor, pero orgánica y presupuestalmente a su unidad de adscripción, razón por la cual se incluye en el presente manual.
Organigrama c.3.).

IV. Funciones de los Puestos-Plazas.
Facultades:
El artículo 15 de la Ley de la Fiscalía General de la República prevé que el Órgano Especializado de Mecanismos Alternativos de Solución de Controversias será el responsable de la aplicación de los principios, bases, requisitos y condiciones para la aplicación de los mecanismos alternativos en los términos de la Ley Nacional de Mecanismos Alternativos de Solución de Controversias en Materia Penal, así como de las facultades que se prevean en el Estatuto Orgánico.
El artículo 5, fracción XI del Estatuto Orgánico prevé al Órgano Especializado de Mecanismos Alternativos de Solución de Controversias como una de las Unidades Administrativas de la Fiscalía General de la República.
Corresponde a la persona titular del Órgano Especializado de Mecanismos Alternativos de Solución de Controversias el ejercicio de las facultades previstas en los artículos 7 y 167 del Estatuto Orgánico de la Fiscalía General de la República.
Puesto:
XI.1 Administración Especializada de Certificación, Difusión y Organización
Funciones:
I.          Participar con la Unidad Administrativa competente en la elaboración del programa de trabajo para evaluar y certificar a las personas aspirantes al puesto de persona facilitadora, con la finalidad de cumplir con lo establecido en la normatividad de la materia; (Artículo 7, fracciones I, VIII y IX del Estatuto Orgánico)
II.         Supervisar el monitoreo, control de la vigencia y renovación de la certificación otorgada a las personas facilitadoras, con la finalidad de apegarse a las disposiciones normativas aplicables, así como verificar la actualización en el Centro de Evaluación y Control de Confianza de la Institución, de la acreditación y/o vigencia de las evaluaciones de las personas facilitadoras; ello, conforme a los lineamientos de la Conferencia Nacional de Procuración de Justicia; (Artículos 7, fracciones I, III, VIII y XXII y 167 fracción II del Estatuto Orgánico)
III.        Facilitar información fidedigna a las autoridades competentes que la requieran, referente a los registros de datos de las personas facilitadoras que se encuentran adscritas al Órgano Especializado de Mecanismos Alternativos de Solución de Controversias, por lo que respecta a su certificación y sustitución en los casos que aplique, así como su revocación, con la finalidad de atender dichos requerimientos en tiempo y forma; (Artículo 7, fracción XII del Estatuto Orgánico)
IV.        Contribuir con la Unidad Administrativa competente en la certificación de las personas facilitadoras y su renovación periódica, así como de la actualización de las personas servidoras públicas que prestan sus servicios en el Órgano Especializado de Mecanismos Alternativos de Solución de Controversias, con la finalidad de cumplir con los requisitos de permanencia establecidos en la normatividad aplicable, manteniendo la actualización de sus expedientes; (Artículos 7, fracciones VIII y IX y 167, fracción XVII del Estatuto Orgánico)
V.         Coadyuvar con el Centro de Formación y Servicio Profesional de Carrera, en la especialización de las personas facilitadoras en el Sistema Integral de Justicia Penal para Adolescentes, con el propósito de cumplir con las disposiciones legales en la materia; (Artículo 7, fracciones VIII y IX del Estatuto Orgánico)
VI.        Recomendar a las Unidades Administrativas competentes de la Institución, estrategias encaminadas para la difusión de los mecanismos alternativos en los canales de comunicación internos, con la finalidad de fomentar, entre las personas servidoras públicas, la derivación de asuntos susceptibles de resolverse a través de la aplicación de mecanismos alternativos; (Artículo 7, fracciones I y XI del Estatuto Orgánico)
VII.       Participar con el Centro de Formación y Servicio Profesional de Carrera en la creación, implementación y monitoreo de los programas de capacitación continua de los mecanismos alternativos, a fin de contribuir en la actualización pertinente de las personas servidoras públicas adscritas al Órgano Especializado de Mecanismos Alternativos de Solución de Controversias; (Artículo 7, fracciones VIII y IX del Estatuto Orgánico)
VIII.      Promover ante las Unidades Administrativas competentes, estrategias de difusión dirigidas a la ciudadanía en general, sobre la utilización de los mecanismos alternativos, así como sus beneficios, derechos y la manera de acceder a ellos, con la finalidad de que las personas integrantes de la sociedad tengan conocimiento de ellos; (Artículo 7, fracciones I y XI del Estatuto Orgánico)
IX.        Supervisar la carga de información en el Portal de Obligaciones de Transparencia, correspondiente a las obligaciones establecidas en la Ley General de Transparencia y Acceso a la Información Pública, para asegurar su debido cumplimiento; (Artículo 7, fracción XXII del Estatuto Orgánico)
X.         Participar con el Centro de Formación y Servicio Profesional de Carrera y con las áreas que lo integran, en la actualización de las cédulas de descripción y perfil de puestos de las personas servidoras públicas adscritas al Órgano Especializado de Mecanismos Alternativos de Solución de Controversias, a fin de garantizar que cumplan con los requisitos establecidos en la normatividad aplicable y vigente en la materia, para lograr una efectiva alineación de las funciones de los puestos a los objetivos y necesidades institucionales; (Artículo 7, fracciones VIII y IX del Estatuto Orgánico)
XI.        Supervisar la elaboración y actualización de la matriz de indicadores de resultados y del desempeño, previo análisis del comportamiento de estos a través del tiempo, para identificar las áreas de oportunidad y problemáticas que se presenten en el Órgano Especializado de Mecanismos Alternativos de Solución de Controversias; (Artículo 7, fracciones I y XXIV del Estatuto Orgánico)
XII.       Coordinar la actualización de los Manuales de Organización y de Procedimientos correspondientes al Órgano Especializado de Mecanismos Alternativos de Solución de Controversias, con la finalidad de mantener alineada la organización, métodos y formas de trabajo con la normatividad inherente a la materia; (Artículo 7, fracciones I, III y XIII del Estatuto)
XIII.      Proponer las actualizaciones necesarias a la persona titular del Órgano Especializado en Mecanismos Alternativos de Solución de Controversias, sobre la estructura orgánica de la Unidad Administrativa, con la finalidad de que las actividades realizadas por las personas servidoras públicas que lo integran, mantengan siempre alineada su actuación con los objetivos institucionales; (Artículo 7, fracción I del Estatuto Orgánico)
XIV.      Coordinar las labores inherentes para la designación de adscripciones de las personas facilitadoras, invitadoras y auxiliares para el seguimiento de acuerdos reparatorios en las Fiscalías Federales y Especializadas de la Institución, así como evaluar los resultados de las áreas de trabajo adscritas al Órgano Especializado en Mecanismos Alternativos de Solución de Controversias, con la finalidad de cumplir los objetivos institucionales y contribuir con su correcto funcionamiento; (Artículo 7, fracciones I, III, IV y IX del Estatuto Orgánico)
XV.       Supervisar de manera periódica el documento de seguridad, que describe la fracción XIV del artículo 3 de la Ley General de Protección de Datos Personales en Posesión de Sujetos Obligados, con el propósito de llevar la actualización del control sobre el manejo de la información y los medios de almacenamiento de los expedientes integrados en el Órgano Especializado de Mecanismos Alternativos de Solución de Controversias, para dar cumplimiento a la normatividad vigente y emitir los informes requeridos por las Unidades Administrativas competentes; (Artículo 7, fracciones I, IX y XXXII del Estatuto Orgánico)
XVI.      Generar las respuestas a las solicitudes de información formuladas en materia de transparencia y apertura gubernamental, con la finalidad de dar cumplimiento a las obligaciones de transparencia establecidas en la materia; (Artículo 7, fracción XII del Estatuto Orgánico)
XVII.     Promover ante las Unidades Administrativas competentes, las solicitudes de acceso de las personas facilitadoras a las herramientas informáticas y sistemas institucionales como el Justici@Net, con la finalidad de que realicen sus actuaciones con apego a la normatividad aplicable y las registren oportunamente cuando correspondan; (Artículo 7, fracciones VIII y XXVI del Estatuto Orgánico)
XVIII.     Dirigir el seguimiento sobre la atención de dudas y/o sugerencias realizadas por la ciudadanía a través de los medios de comunicación institucionales, con el objetivo de brindar respuestas oportunas a la población relacionadas con los procesos y/o atención de las personas servidoras públicas del Órgano Especializado de Mecanismos Alternativos de Solución de Controversias, y (Artículo 7, fracciones I y III del Estatuto Orgánico)
XIX.      Las demás necesarias para el desahogo de los asuntos que, en su ámbito de competencia, le asigne la persona titular de su área de adscripción.
Puesto:
XI.1.1 Administración Especial de Certificación y Renovación
Funciones:
I.          Participar como enlace de capacitación ante el Centro de Formación y Servicio Profesional de Carrera y sus Unidades Administrativas, con la finalidad de colaborar en la elaboración de programas de capacitación encaminados a cubrir las necesidades del Órgano Especializado de Mecanismos Alternativos de Solución de Controversias, a fin de contar con personas servidoras públicas capacitadas y actualizadas en las materias correspondientes; (Artículo 7, fracciones VIII y IX del Estatuto Orgánico)
II.         Colaborar en la elaboración de los informes de gestión y remitir la información que contenga los resultados de los programas de capacitación aplicados a las personas servidoras públicas adscritas al Órgano Especializado de Mecanismos Alternativos de Solución de Controversias, a la persona titular de la Administración Especializada de Certificación, Difusión y Organización, con el objetivo de que los datos se transmitan al Centro de Formación y Servicio Profesional de Carrera para informarle acerca de su seguimiento, cumplimiento o, en su caso, incumplimiento; (Artículo 7, fracciones VIII y IX del Estatuto Orgánico)
III.        Proporcionar a la persona titular de la Administración Especializada de Certificación, Difusión y Organización, la información requerida por el Centro de Formación y Servicio Profesional de Carrera o sus Unidades Administrativas en el proceso de selección de las personas aspirantes al puesto de persona facilitadora en el Órgano Especializado de Mecanismos Alternativos de Solución de Controversias, para su oportuna remisión, a fin de cumplir con los requerimientos institucionales; (Artículo 7, fracciones VIII y XXII del Estatuto Orgánico)
IV.        Colaborar con la persona titular de la Administración Especializada de Certificación, Difusión y Organización en las actividades relacionadas con la certificación de las personas facilitadoras, así como con la renovación periódica, con la finalidad de comunicar al Centro de Formación y Servicio Profesional de Carrera y a sus Unidades Administrativas el cumplimiento de los requisitos de permanencia establecidos en el artículo 46 de la Ley y demás normatividad aplicable; (Artículo 7, fracciones I, III, VIII y IX del Estatuto Orgánico)
V.         Participar en coordinación con la persona titular de la Administración Especializada de Certificación, Difusión y Organización en la elaboración de propuestas dirigidas al Centro de Formación y Servicio Profesional de Carrera y/o a las Unidades Administrativas que lo integran, para la implementación de actividades de especialización y actualización de las personas facilitadoras en el Sistema Integral de Justicia Penal para Adolescentes, con la finalidad de asegurar que las personas servidoras públicas obligadas, cuenten con las especializaciones previstas en la legislación de la materia y así, se dé cumplimiento a la misma; (Artículo 7, fracción VIII del Estatuto Orgánico)
VI.        Recopilar la documentación que acredite la certificación exigida a las personas candidatas a ocupar el puesto de persona facilitadora en el Órgano Especializado de Mecanismos Alternativos de Solución de Controversias, para corroborar que se cumpla con los requisitos establecidos en la normatividad aplicable y, en su caso, remitirla a la Coordinación Administrativa para el trámite conducente; (Artículo 7, fracciones VIII y XXII del Estatuto Orgánico)
VII.       Concentrar las constancias de capacitación de las personas servidoras públicas del Órgano Especializado de Mecanismos Alternativos de Solución de Controversias, con la finalidad de contar con información fidedigna para realizar una adecuada detección de necesidades de capacitación y transmitir dicha información a la Unidad Administrativa competente o, en su caso, a las instituciones que requieran dicha información; (Artículo 7, fracciones III, VIII y XXII del Estatuto Orgánico)
VIII.      Participar como enlace con la Secretaría Técnica de la Conferencia Nacional de Procuración de Justicia, con la finalidad de colaborar en la actualización del padrón de personas facilitadoras certificadas y especializadas en el Sistema Integral de Justicia Penal para Adolescentes, a efecto de que se vean reflejados los ingresos, movimientos y bajas de las personas facilitadoras, conforme a lo dispuesto en los lineamientos emitidos por la Conferencia Nacional de Procuración de Justicia en la materia, y (Artículo 7, fracciones I y IX del Estatuto Orgánico)
IX.        Las demás necesarias para el desahogo de los asuntos que, en su ámbito de competencia, le asigne la persona titular de su área de adscripción.
Puesto:
XI.1.2 Administración Especial de Difusión y Organización
Funciones:
I.          Recomendar a la persona titular de la Administración Especializada de Certificación, Difusión y Organización, proyectos para la difusión de los mecanismos alternativos de solución de controversias dentro de la Institución, con el fin de promover la derivación de asuntos que sean susceptibles de resolverse a través de su aplicación; (Artículo 7, fracciones I y XI del Estatuto Orgánico)
II.         Elaborar la actualización de la información correspondiente al Órgano Especializado de Mecanismos Alternativos de Solución de Controversias requerida en el Portal de Obligaciones de Transparencia, a efecto de cumplir con las obligaciones establecidas en la Ley General de Transparencia y Acceso a la Información Pública; (Artículo 7, fracción XXII del Estatuto Orgánico)
III.        Integrar los datos necesarios para el análisis de la información que permita la actualización de la matriz de indicadores de resultados y del desempeño, con la finalidad de identificar áreas de oportunidad y problemáticas que se presenten en el Órgano Especializado de Mecanismos Alternativos de Solución de Controversias; (Artículo 7, fracciones I y XXIV del Estatuto Orgánico)
IV.        Colaborar con la persona titular de la Administración Especializada de Certificación, Difusión y Organización, en la actualización de información de las cédulas de descripción y perfil de puestos de las personas servidoras públicas adscritas al Órgano Especializado de Mecanismos Alternativos de Solución de Controversias, a fin de que cumplan con los requisitos establecidos en la normatividad aplicable y vigente en la materia, o en su caso, proponer los ajustes y actualizaciones necesarias para lograr una correcta alineación respecto a las funciones de los puestos; (Artículo 7, fracciones I y VIII del Estatuto Orgánico)
V.         Participar en la actualización de los Manuales de Organización y de Procedimientos del Órgano Especializado de Mecanismos Alternativos de Solución de Controversias, con el propósito de proponer las modificaciones necesarias que permitan mantenerlos alineados a la organización, metas y formas de trabajo con la normatividad aplicable de la materia; (Artículo 7, fracciones I y XIII del Estatuto Orgánico)
VI.        Participar en el análisis del funcionamiento y estructura orgánica del Órgano Especializado de Mecanismos Alternativos de Solución de Controversias, con el propósito de garantizar que las actividades realizadas por cada una de las áreas que lo integran se encuentren alineadas con los objetivos institucionales y, en su caso, generar propuestas que permitan su mejora; (Artículo 7, fracción I del Estatuto Orgánico)
VII.       Integrar la documentación relativa a la actuación de las personas servidoras públicas adscritas al Órgano Especializado de Mecanismos Alternativos de Solución de Controversias, con la finalidad de contar con el soporte documental de su desempeño en las actividades realizadas, en términos de las disposiciones legales de la materia; (Artículo 7, fracciones I y III del Estatuto Orgánico)
VIII.      Participar en coordinación con la persona titular de la Administración Especializada de Certificación, Difusión y Organización, en las actividades inherentes para la designación de adscripciones de las personas facilitadoras, invitadoras y auxiliares para el seguimiento de acuerdos reparatorios en las Fiscalías Federales y Especializadas de la Institución, con la finalidad de dar cumplimiento a los objetivos institucionales; (Artículo 7, fracciones I, III, IV y IX del Estatuto Orgánico)
IX.        Contribuir en la actualización periódica del documento de seguridad, que describe la fracción XIV del artículo 3 de la Ley General de Protección de Datos Personales en Posesión de Sujetos Obligados, con el propósito de llevar el control de la información y los medios de almacenamiento de los expedientes integrados en el Órgano Especializado de Mecanismos Alternativos de Solución de Controversias; (Artículo 7, fracciones I y XXXII del Estatuto Orgánico)
X.         Supervisar que se realice la clasificación de la información que se considere como reservada y/o confidencial en los proyectos de respuesta a los requerimientos de la Unidad Especializada en Transparencia y Apertura Gubernamental, para dar cumplimiento a la normatividad en materia de información pública y protección de datos personales; (Artículo 7, fracciones IX y XII del Estatuto Orgánico)
XI.        Participar con las Unidades Administrativas correspondientes, en la gestión del acceso de las personas facilitadoras a la herramienta Justici@.Net, a efecto de que estén en aptitud de realizar sus actuaciones con apego a la normatividad aplicable y rendir la información que sea requerida por las autoridades competentes; (Artículo 7, fracciones VIII y XXVI del Estatuto Orgánico)
XII.       Elaborar el informe y realizar el seguimiento sobre la atención de dudas y/o sugerencias realizadas por la ciudadanía a través de los medios de comunicación institucionales, con el objetivo de resolver dudas y sugerencias de la población relacionadas con los procesos y/o atención de las personas servidoras públicas del Órgano Especializado de Mecanismos Alternativos de Solución de Controversias, y (Artículo 7, fracciones I y III del Estatuto Orgánico)
XIII.      Las demás necesarias para el desahogo de los asuntos que, en su ámbito de competencia, le asigne la persona titular de su área de adscripción.
Puesto:
XI.2 Coordinación Administrativa
Funciones:
I.          Supervisar la elaboración del anteproyecto de presupuesto anual del Órgano Especializado de Mecanismos Alternativos de Solución de Controversias; (Artículo 9 del Estatuto Orgánico)
II.         Brindar la asesoría y consultoría especializada y/o técnica en materia administrativa que le requiera la persona titular del Órgano Especializado de Mecanismos Alternativos de Solución de Controversias, para el ejercicio de sus facultades; (Artículo 9 del Estatuto Orgánico)
III.        Requerir, valorar, verificar, dictaminar, administrar, dar seguimiento, supervisar y/o presentar la información administrativa para: (Artículo 9 del Estatuto Orgánico)
a.     La adecuada operación y funcionamiento de las áreas que integren el Órgano Especializado de Mecanismos Alternativos de Solución de Controversias, aplicando indicadores del desempeño y de resultados; la administración de recursos financieros, materiales, tecnológicos, humanos y logísticos; la elaboración de los proyectos o propuestas que se requieran para la integración del anteproyecto de presupuesto anual del ramo 49 Fiscalía General de la República;
b.    Administrar y gestionar la información administrativa del Órgano Especializado de Mecanismos Alternativos de Solución de Controversias;
c.     La organización de los trabajos que, en materia de obra pública, adquisición, contratación de servicios, planeación, control, evaluación y seguimiento, programación, presupuestación, control y racionalidad del gasto, en su caso de gastos de seguridad pública y nacional, y los que, en materia de organización, recursos humanos y del servicio profesional de carrera se requieran, e
d.    Identificar al interior de las áreas que integren el Órgano Especializado de Mecanismos Alternativos de Solución de Controversias, los puestos de niveles inferiores a los descritos en el segundo párrafo del artículo 63 de la Ley de la Fiscalía General de la República, siempre que estén a cargo de administrar o manejar fondos, bienes o valores públicos, cuyas personas ocupantes estarán obligadas a presentar acta de entrega-recepción en términos de las disposiciones jurídicas aplicables y notificarlo a la persona titular de la Unidad de Recursos Humanos para su inclusión en el catálogo de puestos sujetos a presentar acta de entrega-recepción para los efectos conducentes.
IV.        Supervisar el registro contable conforme a los calendarios autorizados y salvaguarda de la documentación soporte de las operaciones, pago a proveedores, cuentas por liquidar y demás afectaciones que se ejercen sobre los recursos presupuestales asignados, así como comprobar que el gasto cumpla con los requisitos fiscales, administrativos y legales; (Artículo 9 del Estatuto Orgánico)
V.         Definir las adecuaciones presupuestales y proponer a la persona titular del Órgano Especializado de Mecanismos Alternativos de Solución de Controversias y/o a la persona titular de la Unidad de Apoyo Técnico de la Oficialía Mayor y/o a la persona titular de la Unidad Especializada de Presupuesto y Tesorería, la reorientación de los recursos a fin de satisfacer las necesidades que se presentan en el desarrollo de sus funciones y actividades administrativas; (Artículo 9 del Estatuto Orgánico)
VI.        Supervisar la integración de los estados financieros mensuales y validar la información contenida en estos para su presentación en tiempo y forma a la persona titular del Órgano Especializado de Mecanismos Alternativos de Solución de Controversias y/o a la persona titular de la Unidad de Apoyo Técnico de la Oficialía Mayor y/o a la persona titular de la Unidad Especializada de Presupuesto y Tesorería; (Artículo 9 del Estatuto Orgánico)
VII.       Coadyuvar con el Centro de Formación y Servicio Profesional de Carrera y sus Unidades Administrativas, en los procesos de reclutamiento, selección, ingreso y contratación de las personas requeridas para el cumplimiento de objetivos en las diferentes áreas del Órgano Especializado de Mecanismos Alternativos de Solución de Controversias, de conformidad con las normas y políticas vigentes; (Artículo 9 del Estatuto Orgánico)
VIII.      Gestionar ante la Unidad de Recursos Humanos los movimientos de nóminas e incidencias de las personas servidoras públicas que integren la plantilla ocupacional del Órgano Especializado de Mecanismos Alternativos de Solución de Controversias, así como coordinar el pago de sus remuneraciones ordinarias y extraordinarias; asegurar el reintegro y captura de incidencias de las personas servidoras públicas, verificando que se apliquen las preventivas de pago y supervisar que las licencias médicas cumplan con lo establecido por la Ley del Instituto de Seguridad y Servicios Sociales de los Trabajadores del Estado; (Artículo 9 del Estatuto Orgánico)
IX.        Coadyuvar con el Centro de Formación y Servicio Profesional de Carrera y sus Unidades Administrativas, en los procedimientos de evaluación, detección de necesidades de capacitación y su impartición, separación, otorgamiento de premios, estímulos y recompensas, movimientos y promociones de las personas servidoras publicas adscritas al Órgano Especializado de Mecanismos Alternativos de Solución de Controversias, en apego a las disposiciones vigentes en la materia; (Artículo 9 del Estatuto Orgánico)
X.         Integrar y actualizar los expedientes de registros de control de las personas servidoras públicas adscritas al Órgano Especializado de Mecanismos Alternativos de Solución de Controversias con la finalidad, entre otras, de contar con los elementos necesarios para gestionar ante la Unidad de Recursos Humanos los premios, estímulos y recompensas que, en su caso procedan; (Artículo 9 del Estatuto Orgánico)
XI.        Gestionar los viáticos, así como los recursos necesarios para que las personas servidoras públicas del Órgano Especializado de Mecanismos Alternativos de Solución de Controversias adscritas a nivel central ejerzan sus facultades y asegurar e integrar las comprobaciones correspondientes en los términos normativos aplicables; (Artículo 9 del Estatuto Orgánico)
XII.       Coordinar la atención de las solicitudes de transparencia y acceso a la información en materia administrativa, así como de instancias fiscalizadoras; (Artículo 9 del Estatuto Orgánico)
XIII.      Coordinar y supervisar las notificaciones vía correo electrónico institucional que le instruya la persona titular del Órgano Especializado de Mecanismos Alternativos de Solución de Controversias; (Artículo 9 del Estatuto Orgánico)
XIV.      Representar a la persona titular de la Oficialía Mayor y/o a la persona titular del Órgano Especializado de Mecanismos Alternativos de Solución de Controversias, en las actividades que le instruyan; (Artículo 9 del Estatuto Orgánico)
XV.       Asegurar la operación y adecuado funcionamiento del sistema de control de inventarios institucional para identificar, salvaguardar y controlar los activos fijos asignados a nivel central en el Órgano Especializado de Mecanismos Alternativos de Solución de Controversias, que permita determinar las necesidades de materiales y equipo, vigilando su permanente actualización, con apego a la normatividad vigente en la materia; (Artículo 9 del Estatuto Orgánico)
XVI.      Coadyuvar en la administración y mantenimiento de los inmuebles y/o áreas que ocupe el Órgano Especializado de Mecanismos Alternativos de Solución de Controversias a nivel central, para asegurar su conservación y funcionalidad; (Artículo 9 del Estatuto Orgánico)
XVII.     Asegurar la entrega de los recursos materiales y prestación de los servicios generales para el desarrollo de las funciones del Órgano Especializado de Mecanismos Alternativos de Solución de Controversias a nivel central, a fin de contar con las herramientas, insumos y apoyo de soporte técnico necesarios; (Artículo 9 del Estatuto Orgánico)
XVIII.     Dirigir la elaboración del programa anual de adquisiciones y servicios que corresponda al Órgano Especializado de Mecanismos Alternativos de Solución de Controversias, conforme a los recursos presupuestales autorizados y remitirlo a la Unidad Especializada de Recursos, Servicios e Infraestructura Inmobiliaria; (Artículo 9 del Estatuto Orgánico)
XIX.      Coadyuvar con la Unidad Especializada de Recursos, Servicios e Infraestructura Inmobiliaria en los procedimientos de contratación pública; (Artículo 9 del Estatuto Orgánico)
XX.       Dar seguimiento a las compras y suministros, así como los servicios para abastecer de los recursos materiales que requiera el Órgano Especializado de Mecanismos Alternativos de Solución de Controversias a nivel central y como resultado de los concursos realizados; (Artículo 9 del Estatuto Orgánico)
XXI.      Implementar y evaluar el programa de mantenimiento correctivo y preventivo del parque vehicular, con el propósito de asegurar la funcionalidad de las unidades asignadas; (Artículo 9 del Estatuto Orgánico)
XXII.     Practicar las notificaciones que le instruya la persona titular de la Oficialía Mayor y/o la persona titular del Órgano Especializado de Mecanismos Alternativos de Solución de Controversias, así como habilitar a las personas servidoras públicas que se requieran para practicarlas en su auxilio; (Artículo 9 del Estatuto Orgánico)
XXIII.     Brindar la orientación que en materia administrativa requieran las personas servidoras públicas adscritas al Órgano Especializado de Mecanismos Alternativos de Solución de Controversias; (Artículo 9 del Estatuto Orgánico)
XXIV.    Coadyuvar y fungir como enlace con la Unidad Especializada de Infraestructura Tecnológica, Comunicaciones y Sistemas en los términos que le sean requeridos; (Artículo 9 del Estatuto Orgánico)
XXV.     Cuando corresponda, brindar el apoyo que le sea requerido para el funcionamiento del área responsable de la recepción de cualquier tipo de documentación o correspondencia del Órgano Especializado de Mecanismos Alternativos de Solución de Controversias; (Artículo 9 del Estatuto Orgánico)
XXVI.    Asegurar la existencia de los resguardos correspondientes a los bienes institucionales, identificaciones, credenciales, materiales y demás equipo asignado a las personas servidoras públicas adscritas al Órgano Especializado de Mecanismos Alternativos de Solución de Controversias para el ejercicio de sus funciones; (Artículo 9 del Estatuto Orgánico)
XXVII.   Asegurar la recuperación de los bienes institucionales, identificaciones, credenciales, materiales y demás equipo asignado a las personas servidoras públicas adscritas al Órgano Especializado de Mecanismos Alternativos de Solución de Controversias, que por cualquier motivo causen baja o sean suspendidas en el ejercicio de sus funciones; (Artículo 9 del Estatuto Orgánico)
XXVIII.   Coordinar la implementación de procesos de baja, disposición y destino final de los bienes asignados o bajo resguardo del Órgano Especializado de Mecanismos Alternativos de Solución de Controversias y, en su caso, llevar a cabo los procesos de contratación que le sean instruidos para coadyuvar en el apoyo de la función sustantiva de la Institución; (Artículo 9 del Estatuto Orgánico)
XXIX.    Distribuir las actividades inherentes a sus funciones entre las personas servidoras públicas a su cargo, y (Artículo 9 del Estatuto Orgánico)
XXX.     Las demás necesarias para el desahogo de los asuntos que, en su ámbito de competencia, le asignen la persona titular de su área de adscripción o la persona titular de la Oficialía Mayor.
Puesto:
XI.2.1 Administración Especial de Recursos Financieros
Funciones:
I.          Integrar el anteproyecto de presupuesto del Órgano Especializado de Mecanismos Alternativos de Solución de Controversias, para disponer de los recursos necesarios, a efecto de garantizar su operatividad, asegurando el cumplimiento de las metas y acciones durante el ejercicio fiscal; (Artículo 9 del Estatuto Orgánico)
II.         Colaborar en la integración del reporte de resultados del Órgano Especializado de Mecanismos Alternativos de Solución de Controversias, con el propósito de contar con información que sirva para facilitar el seguimiento de las metas y objetivos programáticos presupuestales; (Artículo 9 del Estatuto Orgánico)
III.        Implementar las líneas de acción que permitan analizar el comportamiento del presupuesto asignado al Órgano Especializado de Mecanismos Alternativos de Solución de Controversias, respecto al ejercicio fiscal del año en curso y las adecuaciones para el cierre presupuestal, a fin de garantizar, entre otros, la administración del fondo revolvente autorizado conforme a la normatividad aplicable; (Artículo 9 del Estatuto Orgánico)
IV.        Supervisar el registro contable conforme a los calendarios autorizados y salvaguardar la documentación soporte de las operaciones y afectaciones que se ejerzan sobre los recursos financieros asignados, a fin de poder llevar a cabo su adecuado control y, en su caso, fiscalización; (Artículo 9 del Estatuto Orgánico)
V.         Efectuar las adecuaciones dentro del presupuesto con la finalidad de proponer la reorientación de los recursos asignados al Órgano Especializado de Mecanismos Alternativos de Solución de Controversias, para satisfacer las necesidades que se presentan en el desarrollo de sus funciones y actividades administrativas; (Artículo 9 del Estatuto Orgánico)
VI.        Supervisar que la asignación del recurso presupuestal al Órgano Especializado de Mecanismos Alternativos de Solución de Controversias se realice conforme a lo programado, a fin de llevar el control del gasto anual autorizado; (Artículo 9 del Estatuto Orgánico)
VII.       Elaborar el análisis de los recursos ejercidos por el Órgano Especializado de Mecanismos Alternativos de Solución de Controversias y su afectación en el presupuesto, confrontando la estructura programática y las conciliaciones internas de las diversas partidas presupuestales, con el propósito de obtener saldos por partida y comprobar el ejercicio del presupuesto; (Artículo 9 del Estatuto Orgánico)
VIII.      Supervisar que la aplicación del presupuesto asignado al Órgano Especializado de Mecanismos Alternativos de Solución de Controversias se lleve a cabo conforme a los lineamientos y normatividad que regulan el ejercicio del gasto con el propósito de mantener el control y evitar el desvío de recursos; (Artículo 9 del Estatuto Orgánico)
IX.        Supervisar que los informes del ejercicio presupuestal del Órgano Especializado de Mecanismos Alternativos de Solución de Controversias se remitan en tiempo y forma a las diversas Unidades Administrativas competentes que lo soliciten, a fin de que la información sea actual y oportuna; (Artículo 9 del Estatuto Orgánico)
X.         Conciliar las diferencias presupuestales originadas por la aplicación de gastos en los cierres mensuales, con el objeto de obtener cifras iguales y realizar las conciliaciones bancarias de manera oportuna; (Artículo 9 del Estatuto Orgánico)
XI.        Comprobar que los reintegros referentes a los viáticos de las comisiones oficiales realizadas por las personas servidoras públicas adscritas al Órgano Especializado de Mecanismos Alternativos de Solución de Controversias sean remitidos oportunamente a la Unidad Especializada de Presupuesto y Tesorería, con el objeto de evitar observaciones por incumplimiento a las normas que regulan el manejo del fondo correspondiente; (Artículo 9 del Estatuto Orgánico)
XII.       Colaborar con las instancias fiscalizadoras, para facilitar la información respectiva al ejercicio de los recursos financieros del Órgano Especializado de Mecanismos Alternativos de Solución de Controversias, conforme al periodo de tiempo evaluado, con el propósito de apoyar en la entrega de la documentación comprobatoria del gasto, y (Artículo 9 del Estatuto Orgánico)
XIII.      Las demás necesarias para el desahogo de los asuntos que, en su ámbito de competencia, le asigne la persona titular de su área de adscripción.
Puesto:
XI.2.1.1 Administración Auxiliar de Presupuesto, Comprobación y Viáticos
Funciones:
I.          Contribuir en las gestiones referentes al ingreso de documentación ante la Unidad Especializada de Presupuesto y Tesorería, con la finalidad de que se cumplan los procedimientos administrativos y financieros para el registro y control de los gastos sobre viáticos, pasajes terrestres y/o aéreos relacionados con las comisiones oficiales encomendadas a las personas servidoras publicas adscritas al Órgano Especializado de Mecanismos Alternativos de Solución de Controversias; (Artículo 9 del Estatuto Orgánico)
II.         Participar en la elaboración de reportes financieros que permitan monitorear y controlar el presupuesto asignado al Órgano Especializado de Mecanismos Alternativos de Solución de Controversias, con la finalidad de comprobar que los recursos presupuestarios se utilizan de manera responsable y eficiente; (Artículo 9 del Estatuto Orgánico)
III.        Recabar y validar las facturas, así como los comprobantes de las comisiones oficiales realizadas por las personas servidoras públicas adscritas al Órgano Especializado de Mecanismos Alternativos de Solución de Controversias, para llevar a cabo la conciliación, comprobación de los gastos y remitir la documentación necesaria a la instancia competente para su prefiscalización; (Artículo 9 del Estatuto Orgánico)
IV.        Implementar conforme al plan de trabajo establecido, el registro y control referente a las comisiones oficiales de las personas servidoras públicas adscritas al Órgano Especializado de Mecanismos Alternativos de Solución de Controversias, con la finalidad de garantizar la transparencia y eficiencia en el uso de los recursos, así como verificar la asignación de estos; (Artículo 9 del Estatuto Orgánico)
V.         Proveer los recursos presupuestarios a las personas servidoras públicas adscritas al Órgano Especializado de Mecanismos Alternativos de Solución de Controversias, a fin de facilitar el cumplimiento de sus responsabilidades y tareas asignadas en el marco de la realización de comisiones oficiales; (Artículo 9 del Estatuto Orgánico)
VI.        Registrar los movimientos contables y diversas afectaciones que se ejercen sobre los recursos presupuestales asignados al Órgano Especializado de Mecanismos Alternativos de Solución de Controversias, a fin de verificar que el gasto cumpla con los requisitos fiscales, administrativos y legales correspondientes; (Artículo 9 del Estatuto Orgánico)
VII.       Apoyar en la detección de las necesidades presupuestales en las áreas del Órgano Especializado de Mecanismos Alternativos de Solución de Controversias, a fin de sugerir acciones para lograr la optimización de los recursos; (Artículo 9 del Estatuto Orgánico)
VIII.      Recabar las firmas correspondientes en los documentos y formatos para el otorgamiento y comprobación de viáticos derivados de las comisiones oficiales realizadas por las personas servidoras públicas adscritas al Órgano Especializado de Mecanismos Alternativos de Solución de Controversias, a fin de dar cumplimiento a lo establecido en la normatividad aplicable en la materia; (Artículo 9 del Estatuto Orgánico)
IX.        Efectuar las conciliaciones periódicas de las cifras pagadas y reportadas por el Órgano Especializado de Mecanismos Alternativos de Solución de Controversias a través de los sistemas institucionales mediante el cotejo y verificación de la información, a fin de identificar discrepancias y, en su caso realizar las aclaraciones por diferencias detectadas, y (Artículo 9 del Estatuto Orgánico)
X.         Las demás necesarias para el desahogo de los asuntos que, en su ámbito de competencia, le asigne la persona titular de su área de adscripción.
Puesto:
XI.2.2 Administración Especial de Recursos Materiales y Servicios Generales
Funciones:
I.          Supervisar las solicitudes de servicios generales e insumos, hechas por las personas servidoras públicas adscritas al Órgano Especializado de Mecanismos Alternativos de Solución de Controversias, con el propósito de atenderlas y contribuir con el desempeño de sus funciones y cumplimiento de los objetivos institucionales; (Artículo 9 del Estatuto Orgánico)
II.         Recibir los requerimientos de las personas titulares de la Subcoordinación Ejecutiva en Mecanismos Alternativos de Solución de Controversias; de la Supervisión Especializada de personas Facilitadoras, Invitadoras y de Seguimiento de Acuerdos; de la Supervisión Especializada de Consultoría Técnica y Legal; de la Administración Especializada de Certificación, Difusión y Organización, así como de la Administración Especial de Apoyo Técnico, relativos a las solicitudes de servicios generales, materiales, mobiliario y equipo de cómputo, con la finalidad de diligenciar su atención; (Artículo 9 del Estatuto Orgánico)
III.        Participar en el levantamiento del inventario para su actualización y el resguardo de los bienes muebles, equipos de cómputo y telefonía asignados al Órgano Especializado de Mecanismos Alternativos de Solución de Controversias, a fin de controlar los recursos materiales con apego a la normatividad aplicable en la materia y estar en posibilidades de cubrir las necesidades de la Unidad Administrativa; (Artículo 9 del Estatuto Orgánico)
IV.        Coadyuvar con las Unidades de la Oficialía Mayor en inspecciones a los sistemas de extinción de incendios, en la difusión de protocolos institucionales de actuación en caso de sismo, en la verificación de sistemas de detección de humo, alarmas contra incendios; en la identificación y en la clasificación y registro de los recursos materiales asignados al Órgano Especializado de Mecanismos Alternativos de Solución de Controversias, con la finalidad de que las personas servidoras públicas que lo integran puedan hacer frente a situaciones de emergencia; (Artículo 9 del Estatuto Orgánico)
V.         Revisar que el parque vehicular asignado al Órgano Especializado de Mecanismos Alternativos de Solución de Controversias reciba el mantenimiento preventivo y correctivo en los talleres de acuerdo con los tiempos previstos, a fin de mantenerlo en condiciones adecuadas de operación; (Artículo 9 del Estatuto Orgánico)
VI.        Contribuir en la atención, organización y suministro de las solicitudes de servicios generales e insumos hechas por las personas servidoras públicas adscritas al Órgano Especializado de Mecanismos Alternativos de Solución de Controversias, a fin de favorecer el funcionamiento de las áreas que integran la Unidad Administrativa; (Artículo 9 del Estatuto Orgánico)
VII.       Elaborar los resguardos de los equipos de cómputo y telefonía asignados a las personas servidoras públicas adscritas al Órgano Especializado de Mecanismos Alternativos de Solución de Controversias, a fin de llevar su control y asegurar que las mismas cuenten con los elementos necesarios para el desempeño de sus actividades; (Artículo 9 del Estatuto Orgánico)
VIII.      Diagnosticar las necesidades de recursos materiales en las adscripciones de las personas servidoras públicas que integran el Órgano Especializado de Mecanismos Alternativos de Solución de Controversias, a fin de gestionar los bienes que sean necesarios para la realización de sus funciones; (Artículo 9 del Estatuto Orgánico)
IX.        Coadyuvar con las Unidades que integran la Oficialía Mayor en materia de seguridad interna y evaluación de riesgos, tanto de las personas como de las instalaciones, a fin de proponer recomendaciones; (Artículo 9 del Estatuto Orgánico)
X.         Controlar los servicios relacionados con el transporte de las personas servidoras públicas adscritas al Órgano Especializado de Mecanismos Alternativos de Solución de Controversias para eventos oficiales y/o envío de documentación oficial de trámite normal y/o confidencial, para que las personas servidoras públicas lleguen a los eventos oficiales a tiempo y que la documentación urgente sea entregada en el plazo requerido; (Artículo 9 del Estatuto Orgánico)
XI.        Solicitar las altas, bajas o movimientos de los resguardos en las estaciones de trabajo asignadas a las personas servidoras públicas adscritas al Órgano Especializado de Mecanismos Alternativos de Solución de Controversias, a fin de mantener el control de los recursos; (Artículo 9 del Estatuto Orgánico)
XII.       Difundir entre las áreas que integran el Órgano Especializado de Mecanismos Alternativos de Solución de Controversias los programas de protección civil establecidos en la Institución, para la capacitación de las personas servidoras públicas adscritas en materia de seguridad institucional; (Artículo 9 del Estatuto Orgánico)
XIII.      Contribuir en la organización interna de las actividades relacionadas con protección civil dirigidas a brigadistas y personas servidoras públicas interesadas, que se encuentren adscritas al Órgano Especializado de Mecanismos Alternativos de Solución de Controversias, con el objetivo de difundir las acciones a seguir por la Unidad de Seguridad Institucional ante la eventualidad de un desastre, y (Artículo 9 del Estatuto Orgánico)
XIV.      Las demás necesarias para el desahogo de los asuntos que, en su ámbito de competencia, le asigne la persona titular de su área de adscripción.
Puesto:
XI.2.2.1 Administración Auxiliar de Recursos Materiales
Funciones:
I.          Atender los requerimientos de papelería y artículos de oficina solicitados por las personas servidoras públicas adscritas al Órgano Especializado de Mecanismos Alternativos de Solución de Controversias y registrar las salidas del almacén, con el objeto de proporcionar los artículos para la realización de las actividades cotidianas; (Artículo 9 del Estatuto Orgánico)
II.         Realizar acciones de asignación e inventario de los bienes muebles, equipo de cómputo y/o telefonía, a través de un resguardo temporal o indefinido, con la finalidad de que cada persona servidora pública adscrita al Órgano Especializado de Mecanismos Alternativos de Solución de Controversias cuente con las herramientas tecnológicas para el cumplimiento de sus funciones; (Artículo 9 del Estatuto Orgánico)
III.        Fomentar el adecuado aprovechamiento de los recursos materiales, con el objetivo de garantizar un uso responsable de los recursos disponibles en el Órgano Especializado de Mecanismos Alternativos de Solución de Controversias; (Artículo 9 del Estatuto Orgánico)
IV.        Otorgar los recursos materiales para que las personas servidoras públicas adscritas al Órgano Especializado de Mecanismos Alternativos de Solución de Controversias puedan realizar las actividades asignadas; (Artículo 9 del Estatuto Orgánico)
V.         Efectuar el trámite de la solicitud de asignación, mantenimiento y baja del equipo de telefonía convencional que se realiza ante la Unidad de Infraestructura, Tecnologías de la Información y Telecomunicaciones, con el fin de obtener el servicio correspondiente; (Artículo 9 del Estatuto Orgánico)
VI.        Participar en las inspecciones que, en materia de protección civil, se practiquen a los inmuebles en donde desarrollen sus funciones las personas servidoras públicas adscritas al Órgano Especializado de Mecanismos Alternativos de Solución de Controversias, a fin de procurar su protección ante la eventualidad de un desastre; (Artículo 9 del Estatuto Orgánico)
VII.       Gestionar periódicamente que las alarmas y equipos de protección con el que cuenta el inmueble donde se ubique el Órgano Especializado de Mecanismos Alternativos de Solución de Controversias a nivel central se encuentren en óptimas condiciones de operación, a fin de que estén listos para ser usados en el momento en que se requieran; (Artículo 9 del Estatuto Orgánico)
VIII.      Sistematizar el control de los bienes del almacén del Órgano Especializado de Mecanismos Alternativos de Solución de Controversias, clasificándolos conforme a su demanda en una base de datos, a fin de llevar un registro de los artículos entrantes, en existencia y entregados a las diferentes áreas; (Artículo 9 del Estatuto Orgánico)
IX.        Tramitar los programas de mantenimiento preventivo a los vehículos oficiales asignados al Órgano Especializado de Mecanismos Alternativos de Solución de Controversias, para mantenerlos en condiciones de operación y brindar atención a las áreas que lo integran, y (Artículo 9 del Estatuto Orgánico)
X.         Las demás necesarias para el desahogo de los asuntos que, en su ámbito de competencia, le asigne la persona titular de su área de adscripción.
Puesto:
XI.2.3 Administración Especial de Recursos Humanos
Funciones:
I.          Participar en la administración del capital humano adscrito al Órgano Especializado de Mecanismos Alternativos de Solución de Controversias, así como en los procesos de su reclutamiento, selección y contratación, con el propósito de asegurar que los procesos a su cargo se lleven a cabo conforme a la normatividad aplicable; (Artículo 9 del Estatuto Orgánico)
II.         Participar en los trámites relacionados con los movimientos de las personas servidoras públicas adscritas al Órgano Especializado de Mecanismos Alternativos de Solución de Controversias, para evitar irregularidades relacionadas con la falta de pago o cobros indebidos; (Artículo 9 del Estatuto Orgánico)
III.        Definir controles administrativos para el cumplimiento de actividades relacionadas con los recursos humanos, nóminas, plazas y expedientes de las personas servidoras públicas adscritas al Órgano Especializado de Mecanismos Alternativos de Solución de Controversias, con la finalidad de garantizar la gestión correspondiente; (Artículo 9 del Estatuto Orgánico)
IV.        Supervisar que la plantilla de las personas servidoras públicas adscritas al Órgano Especializado de Mecanismos Alternativos de Solución de Controversias se mantenga actualizada conforme a los movimientos de altas y bajas, con el objetivo de llevar un control de las plazas asignadas a la Unidad Administrativa; (Artículo 9 del Estatuto Orgánico)
V.         Efectuar el seguimiento al registro, control de asistencias, vacaciones o incapacidades de las personas servidoras públicas adscritas al Órgano Especializado de Mecanismos Alternativos de Solución de Controversias, a fin de elaborar los reportes de incidencia respectivos, conforme a la normatividad aplicable en la materia; (Artículo 9 del Estatuto Orgánico)
VI.        Organizar los movimientos de las personas servidoras públicas adscritas al Órgano Especializado de Mecanismos Alternativos de Solución de Controversias en los sistemas de información relativos al control de recursos humanos, con la finalidad de contar con registros actualizados para su consulta; (Artículo 9 del Estatuto Orgánico)
VII.       Colaborar con las Unidades Administrativas responsables de los procesos de reclutamiento y selección de personas candidatas para la ocupación de plazas vacantes del Órgano Especializado de Mecanismos Alternativos de Solución de Controversias, a fin de contar con personas servidoras públicas que cumplan el perfil requerido y mantener la estructura completa para su adecuado funcionamiento; (Artículo 9 del Estatuto Orgánico)
VIII.      Organizar la integración, control y conservación de los expedientes de las personas servidoras públicas adscritas al Órgano Especializado de Mecanismos Alternativos de Solución de Controversias, conforme a la normatividad establecida, con el objetivo de contar con la información actualizada de las mismas; (Artículo 9 del Estatuto Orgánico)
IX.        Participar con las Unidades Administrativas competentes en el otorgamiento de prestaciones a que tienen derecho las personas servidoras públicas adscritas al Órgano Especializado de Mecanismos Alternativos de Solución de Controversias, acorde a las disposiciones legales aplicables; (Artículo 9 del Estatuto Orgánico)
X.         Supervisar la actualización de los diferentes seguros que le corresponden y/o apliquen según sea el caso a las personas servidoras públicas adscritas al Órgano Especializado de Mecanismos Alternativos de Solución de Controversias, a efecto de que estén disponibles de acuerdo con las disposiciones aplicables para su utilización, y (Artículo 9 del Estatuto Orgánico)
XI.        Las demás necesarias para el desahogo de los asuntos que, en su ámbito de competencia, le asigne la persona titular de su área de adscripción.
Puesto:
XI.2.3.1 Administración Auxiliar de Prestaciones y Movimientos
Funciones:
I.          Orientar a las personas servidoras públicas adscritas al Órgano Especializado de Mecanismos Alternativos de Solución de Controversias, sobre los trámites y gestiones relacionados con las prestaciones, a fin de favorecer su goce conforme a las disposiciones aplicables; (Artículo 9 del Estatuto Orgánico)
II.         Auxiliar en las tareas de trámite y/o movimientos de las personas servidoras públicas adscritas al Órgano Especializado de Mecanismos Alternativos de Solución de Controversias, ante las Unidades Administrativas que correspondan, con el objetivo de lograr una sistematización en las actividades y su atención; (Artículo 9 del Estatuto Orgánico)
III.        Participar en los trámites de carácter interno relacionados con la programación de evaluaciones de control de confianza de las personas servidoras públicas del Órgano Especializado de Mecanismos Alternativos de Solución de Controversias, a fin de garantizar que las notificaciones correspondientes se realicen en tiempo y forma; (Artículo 9 del Estatuto Orgánico)
IV.        Apoyar en los trámites correspondientes para la elaboración y firma de los formatos únicos de personal de acuerdo con el movimiento que se efectúe, para simplificar el registro y control de los datos referentes a las personas servidoras públicas adscritas al Órgano Especializado de Mecanismos Alternativos de Solución de Controversias; (Artículo 9 del Estatuto Orgánico)
V.         Efectuar los trámites correspondientes ante la Unidad de Recursos Humanos, en lo que se refiera a movimientos de nómina e incidencias de las personas servidoras públicas adscritas al Órgano Especializado de Mecanismos Alternativos de Solución de Controversias, a fin de evitar irregularidades con los pagos; (Artículo 9 del Estatuto Orgánico)
VI.        Validar quincenalmente la prenómina de las personas servidoras públicas adscritas al Órgano Especializado de Mecanismos Alternativos de Solución de Controversias, a fin de realizar las aclaraciones que resulten correspondientes; (Artículo 9 del Estatuto Orgánico)
VII.       Revisar la integración, manejo y depuración de los expedientes laborales de las personas servidoras públicas adscritas al Órgano Especializado de Mecanismos Alternativos de Solución de Controversias, para asegurar su conservación y custodia; (Artículo 9 del Estatuto Orgánico)
VIII.      Asegurar la aplicación de la normatividad vigente en materia de administración del capital humano adscrito al Órgano Especializado de Mecanismos Alternativos de Solución de Controversias, a fin de generar certeza en las actuaciones que se realizan en la materia, y (Artículo 9 del Estatuto Orgánico)
IX.        Las demás necesarias para el desahogo de los asuntos que, en su ámbito de competencia, le asigne la persona titular de su área de adscripción.
Puesto:
XI.2.4 Administración Auxiliar de Control y Gestión de Archivo
Funciones:
I.          Registrar y clasificar los asuntos, así como las solicitudes que ingresan al Órgano Especializado de Mecanismos Alternativos de Solución de Controversias, a efecto de llevar el control de la información y turnarlo a las áreas competentes para su atención; (Artículo 9 del Estatuto Orgánico)
II.         Implementar mecanismos para el control del ingreso y egreso de correspondencia del Órgano Especializado de Mecanismos Alternativos de Solución de Controversias con la finalidad de reducir tiempos de respuesta y agilizar su trámite con las áreas competentes; (Artículo 9 del Estatuto Orgánico)
III.        Auxiliar en la digitalización de documentación del Órgano Especializado de Mecanismos Alternativos de Solución de Controversias en los dispositivos informáticos, con apego a las disposiciones aplicables en la materia, con la finalidad de llevar a cabo el respaldo de la información y su control; (Artículo 9 del Estatuto Orgánico)
IV.        Integrar los archivos físicos y digitales con la información de los asuntos y solicitudes que ingresan al Órgano Especializado de Mecanismos Alternativos de Solución de Controversias, para llevar un control documental; (Artículo 9 del Estatuto Orgánico)
V.         Implementar la organización, conservación, administración y preservación homogénea de los archivos que se reciben y se generan en el Órgano Especializado de Mecanismos Alternativos de Solución de Controversias, para facilitar el acceso a la información relevante; (Artículo 9 del Estatuto Orgánico)
VI.        Participar en la elaboración de estrategias para el control, la gestión y clasificación documental relacionada con el archivo de trámite del Órgano Especializado de Mecanismos Alternativos de Solución de Controversias, con la finalidad de garantizar el manejo de la información; (Artículo 9 del Estatuto Orgánico)
VII.       Difundir al interior del Órgano Especializado de Mecanismos Alternativos de Solución de Controversias, las disposiciones establecidas en el manual de identidad gráfica de la Institución y demás disposiciones en materia de generación y control de archivos, a fin de cumplir con la normatividad aplicable en la materia; (Artículo 9 del Estatuto Orgánico)
VIII.      Auxiliar a la Coordinación Administrativa en la atención y seguimiento de solicitudes en materia de su competencia, con el objetivo de lograr que su determinación sea oportuna; (Artículo 9 del Estatuto Orgánico)
IX.        Revisar que los asuntos administrativos relacionados con el Órgano Especializado de Mecanismos Alternativos de Solución de Controversias se desahoguen en los tiempos establecidos para tal efecto y de acuerdo con las disposiciones emitidas por la persona titular de la Oficialía Mayor, a fin de cumplir con las que resulten aplicables; (Artículo 9 del Estatuto Orgánico)
X.         Informar a la persona titular del Órgano Especializado de Mecanismos Alternativos de Solución de Controversias, el estatus que guardan los asuntos remitidos por el área responsable a la Coordinación Administrativa, a efecto de dar seguimiento en su avance, y (Artículo 9 del Estatuto Orgánico)
XI.        Las demás necesarias para el desahogo de los asuntos que, en su ámbito de competencia, le asigne la persona titular de su área de adscripción.
Puesto:
XI.3 Administración Especial de Apoyo Técnico
Funciones:
I.          Generar criterios y mecanismos que permitan homologar la revisión técnica de la información y documentación dirigida a la persona titular del Órgano Especializado de Mecanismos Alternativos de Solución de Controversias, para optimizar su análisis; (Artículo 7, fracciones I y VIII del Estatuto Orgánico)
II.         Evaluar la documentación dirigida a la persona titular del Órgano Especializado de Mecanismos Alternativos de Solución de Controversias, con el propósito de sintetizar la información relevante, a fin de llevar a cabo su atención y eficientizar los tiempos de respuesta, manteniendo la confidencialidad de la misma; (Artículo 7, fracciones I, III y VIII del Estatuto Orgánico)
III.        Recopilar los documentos e informes generados por las personas titulares de las Supervisiones Especializadas de personas Facilitadoras, Invitadoras y de Seguimiento de Acuerdos; de Consultoría Técnica y Legal, así como de la Administración Especializada de Certificación, Difusión y Organización, con el objetivo de que la persona titular del Órgano Especializado de Mecanismos Alternativos de Solución de Controversias cuente con la información necesaria para establecer líneas de acción para su seguimiento; (Artículo 7, fracciones III y VIII del Estatuto Orgánico)
IV.        Supervisar que la persona titular de la Administración Auxiliar para el Manejo de Información, realice las actualizaciones correspondientes de los asuntos remitidos al Órgano Especializado de Mecanismos Alternativos de Solución de Controversias, que por sus características sean considerados como relevantes, a fin de llevar a cabo el seguimiento de las acciones realizadas e informar los avances a la persona titular de esta Unidad Administrativa; (Artículo 7, fracciones I y VIII del Estatuto Orgánico)
V.         Organizar, en coordinación con las áreas competentes, la logística para llevar a cabo reuniones de trabajo y conferencias en las que participe la persona titular del Órgano Especializado de Mecanismos Alternativos de Solución de Controversias, con el propósito de garantizar que se realicen con oportunidad y bajo los protocolos establecidos, permitiendo el control y seguimiento de los compromisos adquiridos; (Artículo 7, fracciones I y IX del Estatuto Orgánico)
VI.        Organizar y concentrar la información para llevar a cabo los eventos en los cuales tiene participación la persona titular del Órgano Especializado de Mecanismos Alternativos de Solución de Controversias, con el propósito de seleccionar aquella que, por su relevancia o mayor impacto, apoye su desarrollo y/o contribuya a facilitar la toma de decisiones; (Artículo 7, fracciones I y IX del Estatuto Orgánico)
VII.       Proponer mecanismos de seguimiento a los acuerdos o compromisos adquiridos por la persona titular del Órgano Especializado de Mecanismos Alternativos de Solución de Controversias, derivados de las reuniones o conferencias en las que participe, con el propósito de llevar el control correspondiente hasta su realización; (Artículo 7, fracciones I, VII y IX del Estatuto Orgánico)
VIII.      Integrar reportes ejecutivos de los asuntos atendidos por la persona titular del Órgano Especializado de Mecanismos Alternativos de Solución de Controversias, sintetizando la información de mayor impacto, que apoye en la determinación de líneas de acción orientadas a optimizar la atención de los asuntos que son de su competencia, a efecto de verificar su cumplimiento; (Artículo 7, fracciones I y VII del Estatuto Orgánico)
IX.        Supervisar las actualizaciones de la información referente a los directorios de las instituciones con las que tenga relación la persona titular del Órgano Especializado de Mecanismos Alternativos de Solución de Controversias, así como el control de las llamadas telefónicas que ingresan, con la finalidad de coordinar el manejo de los datos, y (Artículo 7, fracciones I, VIII y IX del Estatuto Orgánico)
X.         Las demás necesarias para el desahogo de los asuntos que, en su ámbito de competencia, le asigne la persona titular de su área de adscripción.
Puesto:
XI.3.1 Administración Auxiliar para el Manejo de Información
Funciones:
I.          Clasificar la documentación y correspondencia dirigida a la persona titular del Órgano Especializado de Mecanismos Alternativos de Solución de Controversias, con la finalidad de generar un resumen informativo de la misma para optimizar su gestión; (Artículo 7, fracción I del Estatuto Orgánico)
II.         Participar en la revisión de la actualización del informe de asuntos considerados como relevantes, a fin de verificar que la información dirigida a la persona titular del Órgano Especializado de Mecanismos Alternativos de Solución de Controversias sea precisa para optimizar su análisis; (Artículo 7, fracciones I y VIII del Estatuto Orgánico)
III.        Registrar la programación de reuniones de trabajo y conferencias en las que participe la persona titular del Órgano Especializado de Mecanismos Alternativos de Solución de Controversias, con la finalidad de implementar herramientas que beneficien en la logística y organización de dichos eventos; (Artículo 7, fracciones I y IX del Estatuto Orgánico)
IV.        Integrar la documentación generada en las reuniones y conferencias en las que participe la persona titular del Órgano Especializado de Mecanismos Alternativos de Solución de Controversias, con la finalidad de facilitar su consulta y resguardo; (Artículo 7, fracción I del Estatuto Orgánico)
V.         Actualizar los directorios de las personas servidoras públicas adscritas a las instituciones con las que mantenga relación la persona titular del Órgano Especializado de Mecanismos Alternativos de Solución de Controversias, con la finalidad de renovar la información que favorezca la comunicación y enlace, y (Artículo 7, fracciones I y IX del Estatuto Orgánico)
VI.        Las demás necesarias para el desahogo de los asuntos que, en su ámbito de competencia, le asigne la persona titular de su área de adscripción.
Tramos de responsabilidad jurídica


 


V. Modelo de Gestión.
A.    Estructura orgánica.

A.1.) Personas servidoras públicas con función de mando sustantivo.
Con el fin de corroborar que el Órgano Especializado de Mecanismos Alternativos de Solución de Controversias cumpla con las metas y objetivos institucionales, cuenta con personas servidoras públicas con función de mando sustantivo conformado de la siguiente manera:
·  Subcoordinación Ejecutiva en Mecanismos Alternativos de Solución de Controversias: Su función radica en fomentar la calidad técnica del Órgano Especializado de Mecanismos Alternativos de Solución de Controversias, por medio de la orientación y gestión. Así como plantear estrategias para que las personas facilitadoras, invitadoras y auxiliares para el seguimiento de acuerdos reparatorios, cumplan en el ejercicio de sus funciones con los principios rectores establecidos en la normatividad aplicable en la materia, con la finalidad de salvaguardar los derechos de las personas intervinientes.
·  Supervisión Especializada de personas Facilitadoras, Invitadoras y de Seguimiento de Acuerdos: Tiene la función de verificar que las personas facilitadoras, invitadoras y auxiliares para el seguimiento de acuerdos reparatorios, realicen sus funciones conforme a lo establecido en la Ley Nacional de Mecanismos Alternativos de Solución de Controversias en Materia Penal y los demás ordenamientos jurídicos que rigen su actuar, con el propósito que se conduzcan con estricto apego a la ley y los derechos humanos. Así como de gestionar la información de los procesos sustantivos del Órgano Especializado de Mecanismos Alternativos de Solución de Controversias sobre los asuntos derivados, que permitan monitorear su análisis e interpretación.
·  Supervisión Especial del Personal Sustantivo: Tiene la función de evaluar las actividades realizadas por las personas facilitadoras, invitadoras y auxiliares para el seguimiento de acuerdos reparatorios, con el objetivo de llevar el control sobre el cumplimiento de las funciones de las personas servidoras públicas con función sustantiva en apego a la normatividad aplicable. Así como diagnosticar que las personas servidoras públicas antes mencionadas realicen sus actuaciones conforme a lo establecido en la Ley Nacional de Mecanismos Alternativos de Solución de Controversias en Materia Penal.
·  Supervisión Especial de Análisis de los Procesos Sustantivos: Tiene la función de establecer mecanismos de control para dar seguimiento a los procesos que realizan las personas facilitadoras, invitadoras y auxiliares para el seguimiento de acuerdos reparatorios, en el desempeño de sus funciones. Así como gestionar la información de los asuntos que son derivados al Órgano Especializado de Mecanismos Alternativos de Solución de Controversias, con el propósito de atender las solicitudes para la aplicación de los mecanismos alternativos realizadas por las autoridades competentes.
·  Supervisión Especializada de Consultoría Técnica y Legal: Su función radica en supervisar que las personas facilitadoras, invitadoras y auxiliares para el seguimiento de acuerdos reparatorios observen en el desempeño de sus funciones los principios rectores de los mecanismos alternativos, con el objetivo de cumplir con lo establecido en la Ley Nacional de Mecanismos Alternativos de Solución de Controversias en Materia Penal y demás normatividad aplicable en la materia. Plantear los documentos normativos en los que se establezcan las acciones que deberán seguir las personas servidoras públicas en el desarrollo de los mecanismos alternativos y procesos restaurativos. Así como coadyuvar en la atención de requerimientos judiciales y ministeriales, e informes que en materia de amparo deban rendir las personas servidoras públicas adscritas al Órgano Especializado de Mecanismos Alternativos de Solución de Controversias.
·  Supervisión Especial de Control y Apoyo Legal: Tiene la función de supervisar los expedientes integrados por las personas facilitadoras, con la finalidad de verificar que sus actuaciones se ajusten a la normatividad aplicable y diagnosticar las áreas de oportunidad detectadas. Así como apoyar en el análisis de los criterios para la admisión de los asuntos derivados al Órgano Especializado de Mecanismos Alternativos de Solución de Controversias, a fin de que las personas facilitadoras realicen sus intervenciones de manera homologada.
·  Supervisión Especial de Atención de Requerimientos Judiciales y Ministeriales: Tiene la función de coordinar el análisis de solicitudes formuladas al Órgano Especializado de Mecanismos Alternativos de Solución de Controversias por parte de autoridades competentes y personas integrantes de la sociedad, a fin de que se realicen las gestiones conducentes para emitir proyectos de respuesta dentro de los términos establecidos.
·  Supervisión Especial de Seguimiento en Juicios de Amparo: Tiene la función de participar en la orientación de las personas servidoras públicas con función sustantiva adscritas al Órgano Especializado de Mecanismos Alternativos de Solución de Controversias en la tramitación de los juicios de amparo, de los asuntos en los que, derivado de sus funciones se les señale como autoridades responsables, a fin de que los informes que emitan cumplan con los requisitos previstos en la normatividad aplicable.
A.2.) Personas servidoras públicas que desempeñan la función sustantiva.
Para el ejercicio de la función sustantiva, el Órgano Especializado de Mecanismos Alternativos de Solución de Controversias cuenta con personas servidoras públicas que participan en las diligencias conducentes para la aplicación de los mecanismos alternativos, en beneficio de las personas usuarias del sistema de justicia, conformado de la siguiente manera:
·  Personas facilitadoras: Personas profesionales certificadas del Órgano Especializado de Mecanismos Alternativos de Solución de Controversias, cuya función es facilitar la participación de las personas intervinientes en los mecanismos alternativos, así como atender los requerimientos de consultas de antecedentes emitidos por las autoridades competentes.
Además de lo anterior, el Órgano Especializado de Mecanismos Alternativos de Solución de Controversias cuenta con personas servidoras públicas de apoyo para la actividad sustantiva de las personas facilitadoras, divididas de la siguiente manera:
·  Personas invitadoras: Son las encargadas de llevar a cabo la entrega de invitaciones generadas para solicitar la comparecencia de alguna de las personas intervinientes en los mecanismos alternativos, así como apoyar en el desarrollo de sus funciones a las personas facilitadoras.
·  Personas auxiliares para el seguimiento de acuerdos reparatorios: Son las encargadas de monitorear e impulsar el cumplimiento de los acuerdos alcanzados por las personas intervinientes en los mecanismos alternativos, verificando que cumplan con los requisitos legales aplicables.
El Órgano Especializado de Mecanismos Alternativos de Solución de Controversias cuenta con personas servidoras públicas que desempeñan la función sustantiva desplegadas en las 32 Fiscalías Federales y en su sede, con una plantilla conformada por plazas sustantivas y de apoyo a la actividad sustantiva, las cuales se encuentran asignadas de la siguiente manera:

A.2.1.) Personas facilitadoras, invitadoras y auxiliares para el seguimiento de acuerdos reparatorios designadas para la atención de asuntos derivados por la Fiscalía Especializada de Control Regional, a través de las Fiscalías Federales.
El esquema de despliegue regional del Órgano Especializado de Mecanismos Alternativos de Solución de Controversias se encuentra conformado por zonas, con la finalidad de lograr una distribución estratégica en las circunscripciones del país, como se muestra a continuación:

A.2.1.1.)
La Zona Noroeste se integra por personas facilitadoras, personas invitadoras y personas auxiliares para el seguimiento de acuerdos reparatorios.

Las personas servidoras públicas encargadas de la función sustantiva y de apoyo para la actividad sustantiva se designan mediante criterios con base a las necesidades del servicio y cargas laborales, por lo cual las personas servidoras públicas antes referidas están sujetas a movilidad en todo el territorio nacional.
A.2.1.2.)
La Zona Noreste se integra por personas facilitadoras, personas invitadoras y personas auxiliares para el seguimiento de acuerdos reparatorios.
 

Las personas servidoras públicas encargadas de la función sustantiva y de apoyo para la actividad sustantiva se designan mediante criterios con base a las necesidades del servicio y cargas laborales, por lo cual las personas servidoras públicas antes referidas están sujetas a movilidad en todo el territorio nacional.
A.2.1.3.)
La Zona Occidente se integra por personas facilitadoras, personas invitadoras y personas auxiliares para el seguimiento de acuerdos reparatorios.

Las personas servidoras públicas encargadas de la función sustantiva y de apoyo para la actividad sustantiva se designan mediante criterios con base a las necesidades del servicio y cargas laborales, por lo cual las personas servidoras públicas antes referidas están sujetas a movilidad en todo el territorio nacional.
A.2.1.4.)
La Zona Valle de México se integra por personas facilitadoras, personas invitadoras y personas auxiliares para el seguimiento de acuerdos reparatorios.

Las personas servidoras públicas encargadas de la función sustantiva y de apoyo para la actividad sustantiva se designan mediante criterios con base a las necesidades del servicio y cargas laborales, por lo cual las personas servidoras públicas antes referidas están sujetas a movilidad en todo el territorio nacional.
A.2.1.5.)
La Zona Centro se integra por personas facilitadoras, personas invitadoras y personas auxiliares para el seguimiento de acuerdos reparatorios.

Las personas servidoras públicas encargadas de la función sustantiva y de apoyo para la actividad sustantiva se designan mediante criterios con base a las necesidades del servicio y cargas laborales, por lo cual las personas servidoras públicas antes referidas están sujetas a movilidad en todo el territorio nacional.
A.2.1.6.)
La Zona Sur se integra por personas facilitadoras, personas invitadoras y personas auxiliares para el seguimiento de acuerdos reparatorios.

Las personas servidoras públicas encargadas de la función sustantiva y de apoyo para la actividad sustantiva se designan mediante criterios con base a las necesidades del servicio y cargas laborales, por lo cual las personas servidoras públicas antes referidas están sujetas a movilidad en todo el territorio nacional.
A.2.1.7.)
La Zona Sureste se integra por personas facilitadoras, personas invitadoras y personas auxiliares para el seguimiento de acuerdos reparatorios.

Las personas servidoras públicas encargadas de la función sustantiva y de apoyo para la actividad sustantiva se designan mediante criterios con base a las necesidades del servicio y cargas laborales, por lo cual las personas servidoras públicas antes referidas están sujetas a movilidad en todo el territorio nacional.
A.2.2.) Personas facilitadoras, invitadoras y auxiliares para el seguimiento de acuerdos reparatorios designadas para la atención de los asuntos derivados por las demás Fiscalías Especializadas.
Personas servidoras públicas que desempeñan la función sustantiva encargadas de atender las derivaciones realizadas al Órgano Especializado de Mecanismos Alternativos de Solución de Controversias, por parte de las demás Fiscalías Especializadas de acuerdo con su competencia institucional y siempre que los asuntos cumplan con los requisitos de procedencia y oportunidad previstos en los ordenamientos jurídicos aplicables:
 

Para la atención de los asuntos derivados por las demás Fiscalías Especializadas se encuentran designadas personas facilitadoras, personas invitadoras y personas auxiliares para el seguimiento de acuerdos reparatorios.
Al respecto, se precisa que las personas servidoras públicas que desempeñan funciones sustantivas y de apoyo para la actividad sustantiva se designan mediante criterios con base a las necesidades del servicio y cargas laborales, por lo cual las personas servidoras públicas antes referidas están sujetas a movilidad en todo el territorio nacional.
Asimismo, cabe precisar que además de las Fiscalías Especializadas señaladas en el esquema que antecede, podrá designarse a las personas servidoras públicas que desempeñan la función sustantiva del Órgano Especializado de Mecanismos Alternativos de Solución de Controversias, para atender las derivaciones realizadas por parte de las Unidades Administrativas no contempladas, siempre que cumplan con los requisitos de procedencia y oportunidad para la aplicación de los mecanismos alternativos previstos en los ordenamientos jurídicos aplicables.
Las personas invitadoras y auxiliares para el seguimiento de acuerdos reparatorios, además de apoyar en las labores de las personas facilitadoras designadas para la atención de los asuntos derivados las demás Fiscalías Especializadas, coadyuvan con las solicitudes de colaboración realizadas por las personas servidoras públicas que desempeñan la función sustantiva localizadas en las Fiscalías Federales para la diligencia de los asuntos.
A.2.3.) Personas facilitadoras e invitadoras designadas para la atención de asuntos especiales y apoyo técnico.
·  Los asuntos especiales son aquellos en los que, por su naturaleza, monto de reparación del daño o personas que intervienen en los mismos, tienen complejidad técnica que requiere la designación de una persona facilitadora que atienda exclusivamente ese tipo de asuntos.
·  El apoyo técnico consiste en colaborar con las personas titulares de las Supervisiones Especiales del Órgano Especializado de Mecanismos Alternativos de Solución de Controversias, en la realización de las supervisiones presenciales realizadas a las personas servidoras públicas que desempeñan la función sustantiva localizadas en las Fiscalías Federales.
·  Las personas facilitadoras que conforman dicho grupo pueden ser redistribuidas para coadyuvar en asuntos complejos tramitados en las oficinas de las Fiscalías Federales, a fin de brindar el acompañamiento y la cooperación necesaria, hasta su conclusión.

Personas facilitadoras e invitadoras designadas para la atención de asuntos especiales y apoyo técnico
Para la atención de los asuntos especiales y apoyo técnico, se cuenta con personas facilitadoras y personas invitadoras.
Dichas personas servidoras públicas se asignan y distribuyen mediante criterios objetivos que se basan en el análisis de cargas laborales, por lo cual, las personas servidoras públicas que desempeñan la función sustantiva y de apoyo a las actividades sustantivas están sujetas a movilidad en todo tiempo en todo el territorio nacional.
Adicionalmente, se cuenta con personas auxiliares para el seguimiento de acuerdos reparatorios, asignadas a la sede del Órgano Especializado de Mecanismos Alternativos de Solución de Controversias. Dichas personas, son responsables de auxiliar en la recopilación y unificación de la información resultante de las actividades de seguimiento en aquellas Fiscalías Federales en las que no se cuenta con personas servidoras públicas que desempeñen la función de apoyo a las actividades sustantivas.
VI. Reglas de Suplencia.
La persona titular del Órgano Especializado de Mecanismos Alternativos de Solución de Controversias será suplida en los asuntos de orden administrativo que correspondan a su oficina:
a)    Por la persona titular de la Administración Especializada de Certificación, Difusión y Organización, conforme a su ámbito de competencia en términos de lo dispuesto por los artículos 21 de la Ley y 4 del Estatuto Orgánico.
La persona titular del Órgano Especializado de Mecanismos Alternativos de Solución de Controversias será suplida en los asuntos de orden sustantivo que correspondan a su oficina:
a)    Por la persona titular de la Subcoordinación Ejecutiva en Mecanismos Alternativos de Solución de Controversias, conforme a su ámbito de competencia en términos de lo dispuesto por los artículos 21 de la Ley y 4 del Estatuto Orgánico.
b)    En ausencia de la persona titular de la Subcoordinación Ejecutiva en Mecanismos Alternativos de Solución de Controversias, por las personas titulares de las Supervisiones Especializadas del Órgano Especializado de Mecanismos Alternativos de Solución de Controversias conforme a su ámbito de competencia, con base en el siguiente orden:
1.     Supervisión Especializada de personas Facilitadoras, Invitadoras y de Seguimiento de Acuerdos.
2.     Supervisión Especializada de Consultoría Técnica y Legal.
VII. Reglas para el turno de asuntos a su cargo.
Los asuntos a cargo del Órgano Especializado de Mecanismos Alternativos de Solución de Controversias se distribuirán entre las áreas que la integran y que se refieren en el presente Manual de Organización conforme al ámbito de competencia de cada una de ellas.
Los asuntos de todas las áreas referidas en este Manual de Organización se distribuirán entre las personas servidoras públicas que las integran atendiendo a las cargas de trabajo, ámbito de competencia, naturaleza, especialización, nivel técnico del asunto que se trate o cualquier otro criterio que determine la persona titular de la Unidad Administrativa.
Además de lo anterior, los recursos financieros, materiales y servicios generales con los cuales cuenta el Órgano Especializado de Mecanismos Alternativos de Solución de Controversias son gestionados por la Coordinación Administrativa con la finalidad de atender las necesidades de la sede de ese. No obstante, por cuanto hace a las oficinas ubicadas en las sedes y subsedes de las Fiscalías Federales, los recursos son suministrados por dichas Unidades Administrativas, teniendo intervención sólo en el diagnóstico de necesidades.
Los asuntos derivados al Órgano Especializado de Mecanismos Alternativos de Solución de Controversias por parte de la Fiscalía Especializada de Control Regional, a través de las Fiscalías Federales se distribuirán de manera equitativa entre las personas facilitadoras localizadas en las sedes y subsedes de la Fiscalía Federal correspondiente, atendiendo los siguientes rubros:
·  Cargas de trabajo;
·  Especialización, y
·  Cualquier otro criterio que determinen las personas servidoras públicas con función de mando sustantivo.
Los asuntos derivados al Órgano Especializado de Mecanismos Alternativos de Solución de Controversias por otras Fiscalías Especializadas se distribuirán de manera equitativa entre las personas facilitadoras designadas atendiendo los siguientes rubros:
·  Cargas de trabajo;
·  Ámbito de competencia;
·  Especialización, y
·  Cualquier otro criterio que determinen las personas servidoras públicas con función de mando sustantivo.
Los asuntos derivados al Órgano Especializado de Mecanismos Alternativos de Solución de Controversias, relativos a los casos especiales y apoyo técnico se distribuirán entre las personas facilitadoras designadas atendiendo los siguientes rubros:
·  Cargas de trabajo;
·  Ámbito de competencia;
·  Especialización;
·  Nivel técnico del asunto que se trate, y
·  Cualquier otro criterio que determinen las personas servidoras públicas con función de mando sustantivo.
______________________________