MANUAL de Organización General de la Secretaría de Medio Ambiente y Recursos Naturales.

Al margen un sello con el Escudo Nacional, que dice: Estados Unidos Mexicanos.- Medio Ambiente.- Secretaría de Medio Ambiente y Recursos Naturales.

Alicia Isabel Adriana Bárcena Ibarra, Secretaria de Medio Ambiente y Recursos Naturales, con fundamento en los artículos 19 y 32 Bis de la Ley Orgánica de la Administración Pública Federal y 6, fracción XII del Reglamento Interior de esta Secretaría, he tenido a bien expedir el siguiente:
MANUAL DE ORGANIZACIÓN GENERAL DE LA SECRETARÍA DE MEDIO AMBIENTE Y RECURSOS NATURALES
ÍNDICE
I.     INTRODUCCIÓN
II.     MISIÓN Y VISIÓN
III.    ANTECEDENTES
IV.   MARCO JURÍDICO
V.    ATRIBUCIONES
VI.   ESTRUCTURA ORGÁNICA BÁSICA
VII.   ORGANIGRAMA
VIII.  OBJETIVO Y FUNCIONES
Unidades Administrativas
Secretaría
Subsecretaría de Biodiversidad y Restauración Ambiental
Dirección General de Restauración Ambiental
Dirección General de Conservación y Gestión de Mares y Costas
Dirección General de Vida Silvestre
Dirección General de Gestión Forestal, Suelos y Ordenamiento Ecológico
Subsecretaría de Regulación Ambiental
Dirección General de Industria, Energías Limpias y Gestión de la Calidad del Aire
Dirección General de Zona Federal Marítimo Terrestre y Ambientes Costeros
Dirección General de Impacto y Riesgo Ambiental
Dirección General de Gestión Integral de Materiales y Actividades Riesgosas
Subsecretaría de Desarrollo Sostenible y Economía Circular
Coordinación Ejecutiva de Vinculación Institucional
Dirección General de Políticas para la Acción Climática
Dirección General de Fomento y Desempeño Urbano Ambiental Sostenible
Dirección General de Alianzas y Proyectos Estratégicos para la Economía Circular
Unidad de Administración y Finanzas
Dirección General de Programación y Presupuesto
Dirección General de Desarrollo Humano y Organización
Dirección General de Recursos Materiales, Inmuebles y Servicios
Dirección General de Informática y Telecomunicaciones
Unidad Coordinadora de Proyectos Prioritarios, Vinculación Social y Derechos Humanos
Unidad Coordinadora de Asuntos Internacionales
Unidad Coordinadora de Asuntos Jurídicos
Coordinación de lo Contencioso Administrativo y Judicial
Coordinación de Legalidad Ambiental
Coordinación de Legislación y Consulta
Unidad Coordinadora de Oficinas de Representación y Gestión Territorial
Oficinas de Representación
Coordinación General de Comunicación Social
Dirección General de Planeación, Evaluación y Estadística Ambiental
Centro de Educación y Capacitación para el Desarrollo Sustentable
Órganos Administrativos Desconcentrados
Procuraduría Federal de Protección al Ambiente
Comisión Nacional de Áreas Naturales Protegidas
Comisión Nacional del Agua
Agencia Nacional de Seguridad Industrial y de Protección al Medio Ambiente del Sector Hidrocarburos
I. INTRODUCCIÓN
Con el propósito de fomentar la protección, restauración y conservación de los ecosistemas y recursos naturales, bienes y servicios ambientales, así como propiciar su aprovechamiento y desarrollo sustentable y con ello impulsar una política nacional de protección ambiental que dé respuesta a la creciente expectativa nacional por proteger los recursos naturales del país y que logre incidir en las causas de la contaminación y de la pérdida de ecosistemas y de biodiversidad, la Secretaría de Medio Ambiente y Recursos Naturales adoptó un nuevo diseño institucional, en concordancia con sus atribuciones especificadas en el artículo 32 Bis de la Ley Orgánica de la Administración Pública Federal.
Asimismo, en cumplimiento a lo dispuesto en el artículo 19 de la citada Ley y 6 fracción XII del Reglamento Interior de la Dependencia, publicado en el Diario Oficial de la Federación el 14 de marzo de 2025, se ha elaborado el presente Manual de Organización General, a partir de las facultades que le ha conferido el Ejecutivo Federal a la persona titular de la Secretaría, en razón de la importancia que reviste contar con herramientas de apoyo administrativo, que permitan desarrollar con eficiencia las funciones y cumplir con los objetivos institucionales.
El Manual de Organización General tiene como finalidad servir como instrumento de referencia y consulta que oriente a las y los servidores públicos de la Secretaría, de otras dependencias y entidades de la Administración Pública Federal, estatal y municipal, así como a las y los particulares, respecto a la organización y funcionamiento de la institución.
Este documento integra los antecedentes históricos de la Secretaría, el marco jurídico en el que sustenta sus acciones, las atribuciones que la Ley Orgánica de Administración Pública Federal, le ha conferido, la misión y visión, la estructura orgánica que tiene autorizada y la descripción del objetivo y de las funciones que le corresponden a las unidades administrativas y los órganos administrativos desconcentrados adscritos, a efecto de presentar el esquema de funcionamiento que en cada caso se ha definido y la división del trabajo y especialización de cada área, de tal forma que las atribuciones de la Dependencia se ejecuten de manera ágil, eficiente y transparente.
Por último, es importante destacar que este Manual se elaboró conjuntamente con todas las unidades administrativas y órganos administrativos desconcentrados de la Secretaría, quienes facilitaron y validaron la información referente al objetivo y las funciones de cada una de ellas, lo cual contribuyó a la integración definitiva de este documento.
Asimismo, se destaca que a través de los Manuales Específicos correspondientes se reflejaran los niveles jerárquicos de mando medio y superior de la estructura orgánica autorizada de esta dependencia federal.
II. Misión y Visión
Misión
Incorporar en los diferentes ámbitos de la sociedad y de la función pública, criterios e instrumentos que aseguren la óptima protección, conservación y aprovechamiento de los recursos naturales del país, conformando así una política ambiental integral e incluyente que permita alcanzar el desarrollo sustentable.
Para cumplir con lo anterior, la Secretaría de Medio Ambiente y Recursos Naturales, las Subsecretarías y los diversos órganos desconcentrados y descentralizados que forman parte del Sector Ambiental Federal, trabajan en cuatro aspectos prioritarios:
·   La conservación y aprovechamiento sustentable de los ecosistemas y su biodiversidad.
·   La prevención y control de la contaminación.
·   La gestión integral de los recursos hídricos.
·   El combate al cambio climático.
Visión
Un país en el que la ciudadanía abrigue una auténtica preocupación por proteger y conservar el medio ambiente y utilizar sustentablemente los recursos naturales conciliando el desarrollo económico, la convivencia armónica con la naturaleza y la diversidad cultural.
III. ANTECEDENTES
Los primeros antecedentes de la política ambiental en México fueron en los años cuarenta, con la promulgación de la Ley de Conservación de Suelos y Agua. Tres décadas más tarde, al inicio de los años setenta, se promulgó la Ley para Prevenir y Controlar la Contaminación Ambiental.
En 1972, se dio la primera respuesta directa de organización administrativa del gobierno federal para enfrentar los problemas ambientales del desarrollo desde un enfoque eminentemente sanitario, al instituirse la Subsecretaría para el Mejoramiento del Ambiente en la Secretaría de Salubridad y Asistencia.
A lo largo de cuatro décadas (1940-1980), la estrategia de desarrollo nacional se centró en el impulso a la industrialización a través de la sustitución de importaciones. El medio fundamental fue la intervención directa del Estado en la economía, que incluía la protección de un mercado interno. La industrialización subordinó el desarrollo de las demás actividades económicas, particularmente las del sector primario, generó un modelo de explotación intensiva y extensiva de los recursos naturales, así como un desarrollo urbano industrial que no previó sus efectos ambientales, ni reguló adecuadamente sus resultados en términos de manejo de residuos, emisión de contaminantes a la atmósfera o descargas en los cuerpos de agua.
A partir de 1982, la política ambiental mexicana comenzó a adquirir un enfoque integral y se reformó la Constitución Política de los Estados Unidos Mexicanos para crear nuevas instituciones y precisar las bases jurídicas y administrativas de la política de protección ambiental. En ese año fue creada la Secretaría de Desarrollo Urbano y Ecología (SEDUE), para garantizar el cumplimiento de las Leyes y reorientar la política ambiental del país, y se promulgó la Ley Federal de Protección al Ambiente.
En 1987, se facultó al Congreso de la Unión para legislar en términos de la concurrencia a los tres órdenes de gobierno, en materia de protección al ambiente. Con base en esa reforma y en las leyes anteriores en la materia, el 28 de enero de 1988 fue publicada la Ley General del Equilibrio Ecológico y Protección al Ambiente (LGEEPA) misma que hasta la fecha es la base de la política ambiental del país.
En 1989, se creó la Comisión Nacional del Agua (CNA) como autoridad federal en materia de administración del agua, protección de cuencas hidrológicas y vigilancia en el cumplimiento de las normas sobre descargas y tratamientos de agua.
En 1992, se transformó la SEDUE en la Secretaría de Desarrollo Social (SEDESOL) y se crearon el Instituto Nacional de Ecología (INE) y la Procuraduría Federal de Protección al Ambiente (PROFEPA).
En diciembre de 1994, se creó la Secretaría de Medio Ambiente, Recursos Naturales y Pesca (SEMARNAP) la cual nace de la necesidad de planear el manejo de recursos naturales y políticas ambientales en nuestro país desde un punto de vista integral, articulando los objetivos económicos, sociales y ambientales. Esta idea nace y crece desde 1992, con el concepto de "desarrollo sustentable". Con este cambio, desaparece la Secretaría de Pesca (SEPESCA) y la SEMARNAP se integra de la siguiente forma:
Secretario
Unidad Coordinadora de Asuntos Internacionales
Unidad Coordinadora de Análisis Económico y Social
Dirección General de Comunicación Social
Dirección General de Asuntos Jurídicos
Comisión para el Conocimiento y Uso de la Biodiversidad (CONABIO)
Unidad de Contraloría Interna
Subsecretaría de Pesca. Sus funciones anteriormente estaban en la Secretaría de Pesca
Dirección General de Política y Fomento Pesquero
Dirección General de Infraestructura Pesquera
Dirección General de Acuacultura
Dirección General de Administración de Pesquerías
Subsecretaría de Recursos Naturales. Sus funciones anteriormente estaban en la Secretaría de Recursos Hidráulicos (SARH) y Secretaría de Desarrollo Social (SEDESOL)
Dirección General Forestal
Dirección General de Restauración y Conservación de Suelos
Dirección General de Zona Federal Marítimo Terrestre
Subsecretaría de Planeación
Dirección General de Planeación
Dirección General de Estadística e Informática
Dirección General del Centro de Educación y Capacitación para el Desarrollo Sustentable
Dirección General de Programas Regionales
Oficialía Mayor
Dirección General de Recursos Humanos y Organización
Dirección General de Programación, Presupuesto y Evaluación
Dirección General de Administración
Delegaciones Federales
Instituto Nacional de la Pesca. El cual dependía de SEPESCA
Instituto Mexicano de Tecnología del Agua. El cual dependía de la Comisión Nacional del Agua (CNA)
Procuraduría Federal de Protección al Ambiente (PROFEPA)
Instituto Nacional de Ecología. El cual dependía de la Secretaría de Desarrollo Social (SEDESOL)
El 30 de noviembre del año 2000, se reforma y adiciona la Ley Orgánica de la Administración Pública Federal dando origen a la Secretaría de Medio Ambiente y Recursos Naturales (SEMARNAT). El cambio de nombre, va más allá de pasar el subsector pesca a la Secretaría de Agricultura, Ganadería, Desarrollo Rural, Pesca y Alimentación (SAGARPA) pues, de lo que se trata, es de hacer una gestión funcional que permita impulsar una política nacional de protección ambiental que dé respuesta a la creciente expectativa nacional para proteger los recursos naturales y que logre incidir en las causas de la contaminación y de la pérdida de ecosistemas y de biodiversidad, para lo cual la SEMARNAT adoptó un nuevo diseño institucional y una nueva estructura ya que actualmente la política ambiental es una política de estado, por lo que el medio ambiente adquiere gran importancia al establecerse como un tema transversal inserto en las agendas de trabajo de las tres comisiones de gobierno: Desarrollo Social y Humano, Orden y Respeto y Crecimiento con Calidad.
Con la publicación del Reglamento Interior de la SEMARNAT, en el Diario Oficial de la Federación, el 4 de junio de 2001, se conforman oficialmente las siguientes instancias para el desempeño de sus atribuciones:
Secretario. Como representante de la Secretaría, le corresponde dirigir las políticas de la institución y de sus órganos desconcentrados, de acuerdo con la legislación aplicable y con las políticas de desarrollo.
Subsecretaría de Planeación y Política Ambiental.- Entre sus tareas fundamentales se encuentran las de diseñar y aplicar lineamientos para dar seguimiento y evaluar el desempeño de la Secretaría; promover la incorporación de los criterios ambientales en el diseño, instrumentación y evaluación de las políticas públicas; formular y evaluar la política de integración regional vinculada a esquemas de planeación participativa y mantener vigente el derecho a la información ambiental a través del Sistema Nacional de Información Ambiental y de Recursos Naturales. Para cumplir con sus responsabilidades cuenta con tres Direcciones Generales: La de Planeación y Evaluación, de Estadística e Información Ambiental y la de Política Ambiental e Integración Regional y Sectorial.
Subsecretaría de Gestión para la Protección Ambiental. - Sus acciones se orientan a conservar la biodiversidad del país, detener y revertir el deterioro de los ecosistemas forestales, la restauración de suelos, promover el desarrollo integral costero, el manejo adecuado de los materiales y desechos peligrosos, así como mejorar la gestión para la calidad del aire.
Para la realización de estas funciones se apoya en cinco Direcciones Generales: la de Impacto y Riesgo Ambiental, de Manejo Integral de contaminantes, de Federal Marítimo Terrestre y Ambientes Costeros, de Vida Silvestre y la de Federalización y Descentralización de Servicios Forestales y de Suelo.
Subsecretaría de Fomento y Normatividad Ambiental. Se responsabiliza de la regulación ambiental por sectores y/o actividades productivas y promociona la ecoeficiencia y el mejoramiento del desempeño ambiental de los sectores productivos. En particular, se encarga del diseño y promoción de instrumentos de fomento y normatividad ambiental para proteger los recursos naturales y ecosistemas de la contaminación que generan las actividades de los sectores productivos y de promover su desarrollo y aprovechamiento sustentable.
Para cumplir con lo anterior, dispone de cuatro Direcciones Generales: la del Sector Primario y Recursos Naturales Renovables, de la Industria, de Fomento Ambiental del Desarrollo Urbano, Transporte, Servicios y Turismo y la de Energía y Actividades Extractivas.
Oficialía Mayor.- Administra y organiza los recursos humanos, materiales y financieros de la institución, con un enfoque de calidad en el servicio, racionalidad en el gasto y desconcentración de funciones; a la par promueve en el servidor público el desarrollo de una cultura organizacional fundamentada en el aprovechamiento óptimo y transparente de los recursos y en la rendición de cuentas a la sociedad y desarrolla tecnologías de información que permiten el manejo eficiente y oportuno de los recursos; además establece las políticas de capacitación y desarrollo de personal.
Su apoyo para el desarrollo de dichas tareas se basa en cuatro Direcciones Generales: de Recursos Humanos, de Programación, Organización y Presupuesto, de Recursos Materiales, Inmuebles y Servicios y la de Informática y Telecomunicaciones.
Unidad Coordinadora de Participación Social y Transparencia. Se ocupa de asegurar la rendición de cuentas a la ciudadanía con eficacia y transparencia, facilitar la participación social en la definición de la política ambiental y el acceso ciudadano a la información en políticas y programas ambientales y de conservación.
Unidad Coordinadora de Asuntos Internacionales. Representa a la Secretaría en los eventos de la agenda ambiental internacional y se responsabiliza del control de la gestión de las actividades internacionales de la Secretaría.
Coordinación General Jurídica. Coordina y evalúa los asuntos jurídicos de la Secretaría y de sus órganos desconcentrados, promueve la actualización del marco jurídico en materia de preservación, conservación y protección del ambiente y del desarrollo sustentable, y dictamina jurídicamente los proyectos de normas oficiales mexicanas del ámbito sectorial, entre otras tareas.
Coordinación General de Comunicación Social. Funge como vocero oficial de la Secretaría, diseña y lleva a cabo actividades de difusión, comunicación, prensa y relaciones públicas de la institución y sus órganos desconcentrados.
Coordinación General de Delegaciones. Es responsable de coordinar la gestión y las acciones operativas de la Secretaría en las entidades federativas, el programa de desconcentración y simplificación administrativa de los servicios que prestan las Delegaciones Federales.
Centro de Educación y Capacitación para el Desarrollo Sustentable. Cumple con la responsabilidad de promover procesos de educación y capacitación para la preservación del equilibrio ecológico, la protección del ambiente y el aprovechamiento sustentable de los recursos naturales.
Unidad de Contraloría Interna. Es el órgano interno que controla el uso transparente de los recursos asignados a la Secretaría y sus órganos desconcentrados.
Delegaciones Federales. Coordinan en el ámbito territorial de la entidad federativa o región correspondiente, la ejecución de las acciones y de los programas de la Secretaría, entre otras responsabilidades.
Órganos Desconcentrados. Comprenden, además de las Delegaciones Federales, a la Comisión Nacional del Agua, Instituto Mexicano de Tecnología del Agua, Procuraduría Federal de Protección al Ambiente, Instituto Nacional de Ecología y Comisión Nacional de Áreas Naturales Protegidas.
Organismo Descentralizado. La Comisión Nacional Forestal, que fue creada por Decreto Presidencial el 4 de abril de 2001.
Posteriormente, el 30 de octubre de 2001 se publicó en el Diario Oficial de la Federación, el Decreto por el que se crea el Instituto Mexicano de Tecnología del Agua como organismo público descentralizado de la Secretaría y, por ende, su anterior figura jurídica de órgano desconcentrado desaparece como tal. Por ello, es importante mencionar que, en lo particular, estos organismos emitirán sus propios manuales de organización general.
Finalmente, el 21 de enero de 2003 se publica en el Diario Oficial de la Federación, el nuevo Reglamento Interior de la Secretaría, con algunos cambios y ajustes del anteriormente emitido, en el cual destacan los siguientes aspectos:
La creación de las Direcciones Generales de Gestión de la Calidad del Aire y Registro de Emisiones y Transferencia de Contaminantes, que derivada de la separación funcional que sufre la Dirección General de Manejo Integral de Contaminantes, misma que cambia su denominación por la de Dirección General de Gestión Integral de Materiales y Actividades Riesgosas, por lo que a la Subsecretaría de Gestión para la Protección Ambiental se le adscribe y añade a su estructura orgánica la nueva unidad.
La adecuación de la nomenclatura y atribuciones de las siguientes unidades administrativas:
·   Coordinación General de Delegaciones, por Coordinación General de Delegaciones y Coordinaciones Regionales.
·   Dirección General de la Industria, por Dirección General de Industria.
·   Dirección General de Fomento Ambiental del Desarrollo Urbano, Transporte, Servicios y Turismo, por Dirección General de Fomento Ambiental, Urbano y Turístico.
·   Dirección General de Federalización y Descentralización de Servicios Forestales y de Suelo, por Dirección General de Gestión Forestal y de Suelos.
·   Dirección General de Recursos Humanos, por Dirección General de Desarrollo Humano y Organización.
·   Dirección General de Programación, Organización y Presupuesto, por Dirección General de Programación y Presupuesto.
·   Unidad de Contraloría Interna, por Órgano Interno de Control.
La adición, precisión y adecuación de algunas facultades inherentes a la o al secretario del ramo, así como la incorporación de atribuciones específicas para cada una(o) de las y los subsecretarios, con la repercusión consiguiente hacia las demás unidades administrativas de la institución.
Como complemento a lo anterior, el 27 de enero del mismo año, se publicó en el Diario Oficial de la Federación, el Acuerdo por el que se adscriben orgánicamente las unidades administrativas y órganos desconcentrados de la Secretaría de Medio Ambiente y Recursos Naturales, en el que se refleja la nueva adscripción de la Dirección General de Informática y Telecomunicaciones, hacia la Subsecretaría de Planeación y Política Ambiental, desapareciendo con ello, su dependencia funcional de la Oficialía Mayor del Ramo.
Para el año de 2004, se expide el Acuerdo por el que se adscriben las unidades administrativas de la Secretaría de Medio Ambiente y Recursos Naturales, en el que se destaca que la Dirección General de Informática y Telecomunicaciones, se reincorpora a la línea de mando de la Oficialía Mayor.
El 29 de noviembre de 2006, se publicó en el Diario Oficial de la Federación la modificación al Reglamento Interior de la Secretaría en el que se derogan a las Coordinaciones Regionales, desapareciendo también sus funciones y cambian de denominación la Coordinación General Jurídica y Coordinación General de Delegaciones y Coordinaciones Regionales a Unidad Coordinadora de Asuntos Jurídicos y Unidad Coordinadora de Delegaciones respectivamente, con el fin de actualizar los niveles organizacionales y la estructura básica de la Secretaría.
El 26 de noviembre de 2012, se publica en el Diario Oficial de la Federación el Reglamento Interior de esta Secretaría, que comprende la incorporación de la Dirección General de Políticas para el Cambio Climático, como unidad administrativa adscrita a la Subsecretaría de Planeación y Política Ambiental, para llevar a cabo funciones relativas a formulación e instrumentación de políticas que contribuyan a la disminución y adaptación del cambio climático, en coordinación con las dependencias gubernamentales, gobiernos estatales y municipales y los sectores económico y social, por otra parte se contempló el cambio de línea de mando de las 31 Delegaciones Federales de la Secretaría, del área de la o del C. Secretario, a la Unidad Coordinadora de Delegaciones.
El 31 de octubre de 2014, se publica en el Diario Oficial de la Federación, el Decreto por el que reforman, adicionan y derogan diversas disposiciones del Reglamento Interior de Secretaría de Medio Ambiente y Recursos Naturales, con el que se crea la Agencia Nacional de Seguridad Industrial y de Protección al Medio Ambiente del Sector Hidrocarburos, que también se identificará institucionalmente como "Agencia de Seguridad, Energía y Ambiente" y con el acrónimo ASEA, encargada de regular y supervisar en materia de seguridad industrial, operativa y de protección del medio ambiente, las instalaciones y actividades del Sector Hidrocarburos y de aportar los elementos técnicos para el diseño y la definición de la política pública en materia energética, protección al medio ambiente y recursos naturales; además continuará trabajando en la atención de temas sobre calidad del aire, gestión de la demanda de transporte y movilidad, conservación, entre otros con el apoyo de los gobiernos del Distrito Federal, Estado de México, Hidalgo, Morelos, Puebla y Tlaxcala.
En esta misma fecha también se crea la Coordinación Ejecutiva de Vinculación Institucional, con el fin de solucionar temas comunes de la Megalópolis y establecer procesos transversales que permitan llevar a cabo la planeación y ejecución de acciones en materia de protección al ambiente, preservación y restauración del equilibrio ecológico.
Para el año 2015 y derivado de aplicación de las Disposiciones específicas que deberán observar las dependencias y entidades de la Administración Pública Federal, para solicitar la autorización presupuestaria a que se refiere el artículo 22 del Presupuesto de Egresos de la Federación para el ejercicio 2015, emitidas por el ejecutivo federal se llevó a cabo la cancelación de la estructura orgánica básica de la Secretaría, la Dirección General de Política Ambiental e Integración Regional y Sectorial, que estaba adscrita a la Subsecretaría de Planeación y Política Ambiental; así como la Dirección General de Industria y la Dirección General de Energía y Actividades Extractivas adscritas a la Subsecretaría de Fomento y Normatividad Ambiental.
El 30 de noviembre de 2018, se publicó en el Diario Oficial de la Federación el DECRETO por el que se reforman, adicionan y derogan diversas disposiciones de la Ley Orgánica de la Administración Pública Federal, en donde se estableció que los órganos internos de control dependerán en lo subsecuente jerárquica, funcional y presupuestalmente de la Secretaría de la Función Pública.
Asimismo, dentro de esas modificaciones a la Ley Orgánica de la Administración Pública Federal, se incluye el de las Oficialías Mayores que cambian de denominación a Unidades de Administración y Finanzas, en el caso de esta Secretaría se mantiene bajo su adscripción a la Dirección General de Desarrollo Humano y Organización, Dirección General de Programación y Presupuesto, Dirección General de Recursos Materiales, Inmuebles y Servicios y la Dirección General de Informática y Telecomunicaciones.
En esa misma Ley, se indica que sólo existirán Delegaciones en los Estados de la Secretaría de Bienestar y en el caso del resto de las Secretarías sólo tendrán Oficinas de Representación, por lo que se cancelaron los 31 puestos de Delegado Federal.
Para el año 2019, se publicó en el Diario Oficial de la Federación los CRITERIOS relacionados con la transferencia de los Órganos Internos de Control a la Secretaría de la Función Pública, por lo que la Secretaría de Medio Ambiente y Recursos Naturales realizó las gestiones correspondientes para transferir a la Secretaría de la Función Pública los 112 puestos que integraban el Órgano Interno de Control.
En el marco de la Ley Federal de Austeridad Republicana, publicada en el Diario Oficial de la Federación el 19 de noviembre de 2019, así como del Memorándum emitido por el Ejecutivo Federal el 3 de mayo de 2019, y demás Disposiciones Administrativas aplicables en la materia, el Presidente de la República instruye a algunas Secretarías de Estado, entre las cuales se afectó a esta Secretaría en reducir su estructura orgánica en una Subsecretaría, la Secretaría procedió a cancelar la Subsecretaría de Gestión para la Protección Ambiental por lo que las Direcciones Generales que tenía bajo su adscripción, se transfirieron a la persona titular de la Secretaría para realizar dichas cancelaciones.
Con fecha 27 de julio de 2022, se publicó en el Diario Oficial de la Federación el Decreto por el que se expide el Reglamento Interior de la Secretaría de Medio Ambiente y Recursos Naturales, modificado en los siguientes términos:
·   La Subsecretaría de Planeación y Política Ambiental cambia de denominación a Subsecretaría de Política Ambiental y Recursos Naturales, quien tendrá adscritas a la Dirección General de Planeación y Evaluación que cambia de denominación a Dirección General de Planeación, Evaluación y Estadística Ambiental; la Dirección General de Estadística e Información Ambiental a Dirección General de Agroecología y Patrimonio Biocultural y la Dirección General de Políticas para el Cambio Climático a Dirección General de Políticas para la Acción Climática.
Adicionalmente, se le adscriben la Dirección General de Sector Primario y Recursos Naturales Renovables que cambia de línea de mando que dependía de la Subsecretaría de Fomento y Normatividad Ambiental y denominación a Dirección General de Recursos Naturales y Bioseguridad y la Dirección General de Gestión Forestal y de Suelos a Dirección General de Gestión Forestal, Suelos y Ordenamiento Ecológico y la Dirección General de Vida Silvestre que dependían de la Subsecretaría de Gestión para la Protección Ambiental.
·   La Subsecretaría de Fomento y Normatividad Ambiental cambia de denominación a Subsecretaría de Regulación Ambiental; a esta se le adscriben la Dirección General de Zona Federal Marítimo Terrestre y Ambientes Costeros, la Dirección General de Impacto y Riesgo Ambiental y la Dirección General de Gestión Integral de Materiales y Actividades Riesgosas que dependían de la Subsecretaría de Gestión para la Protección Ambiental.
También, la Dirección General de Calidad del Aire y Registro de Emisiones y Transferencia de Contaminantes que dependía de la Subsecretaría de Gestión para la Protección Ambiental cambia de línea de mando y denominación a Dirección General de Industria, Energías Limpias y Gestión de la Calidad del Aire; la Dirección General de Fomento Ambiental, Urbano y Turístico que dependía de la Subsecretaría de Fomento y Normatividad Ambiental, cambia de denominación a Dirección General de Fomento y Desempeño Urbano Ambiental para adscribirse a la Subsecretaría de Regulación Ambiental.
Adicionalmente, quedó reflejado en el Reglamento Interior el cambio de denominación de la Oficialía Mayor a Unidad de Administración y Finanzas, tal y como se menciona en la Ley Orgánica de la Administración Pública Federal.
Las unidades administrativas adscritas a la persona titular de la Secretaría, cambian de denominación, la Unidad Coordinadora de Delegaciones a Unidad Coordinadora de Oficinas de Representación y Gestión Territorial; la Unidad Coordinadora de Participación Social y Transparencia a Unidad Coordinadora de Vinculación Social, Derechos Humanos y Transparencia, por lo cual la Secretaría se conforma de la siguiente manera:
·   Secretaría;
·   Unidad Coordinadora de Vinculación Social, Derechos Humanos y Transparencia;
·   Unidad Coordinadora de Asuntos Internacionales;
·   Unidad Coordinadora de Asuntos Jurídicos;
·   Unidad Coordinadora de Oficinas de Representación y Gestión Territorial;
o     Oficinas de Representación (31);
·   Coordinación General de Comunicación Social;
·   Centro de Educación y Capacitación para el Desarrollo Sustentable;
·   Coordinación Ejecutiva de Vinculación Institucional;
·   Subsecretaría de Política Ambiental y Recursos Naturales;
·   Dirección General de Planeación, Evaluación y Estadística Ambiental;
·   Dirección General de Agroecología y Patrimonio Biocultural;
·   Dirección General de Políticas para la Acción Climática;
·   Dirección General de Recursos Naturales y Bioseguridad;
·   Dirección General de Vida Silvestre;
·   Dirección General de Gestión Forestal, Suelos y Ordenamiento Ecológico;
·   Subsecretaría de Regulación Ambiental;
·   Dirección General de Industria, Energías Limpias y Gestión de la Calidad del Aire;
·   Dirección General de Zona Federal Marítimo Terrestre y Ambientes Costeros;
·   Dirección General de Impacto y Riesgo Ambiental;
·   Dirección General de Gestión Integral de Materiales y Actividades Riesgosas;
·   Dirección General de Fomento y Desempeño Urbano Ambiental;
·   Unidad de Administración y Finanzas;
·   Dirección General de Desarrollo Humano y Organización;
·   Dirección General de Programación y Presupuesto;
·   Dirección General de Recursos Materiales, Inmuebles y Servicios, y
·   Dirección General de Informática y Telecomunicaciones;
ÓRGANOS ADMINISTRATIVOS DESCONCENTRADOS
·   Procuraduría Federal de Protección al Ambiente;
·   Comisión Nacional de Áreas Naturales Protegidas;
·   Comisión Nacional del Agua, y
·   Agencia Nacional de Seguridad Industrial y de Protección al Medio Ambiente del Sector Hidrocarburos.
Con fecha 31 de diciembre de 2024 la Secretaría Anticorrupción y Buen Gobierno, registró y aprobó la estructura orgánica básica de la Secretaría de Medio Ambiente y Recursos Naturales.
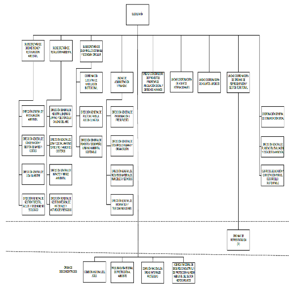
El 14 de marzo de 2025, se publica en el Diario Oficial de la Federación el Reglamento Interior de la Secretaría de Medio Ambiente y Recursos Naturales, mismo que modifica de manera radical la estructura orgánica de esta Secretaría, que consiste en lo siguiente:
Unidad Coordinadora de Vinculación Social, Derechos Humanos y Transparencia cambia de denominación a Unidad Coordinadora de Proyectos Prioritarios, Vinculación Social y Derechos Humanos y la Dirección General de Planeación, Evaluación y Estadística Ambiental que estaba adscrita a la Subsecretaría de Política Ambiental y Recursos Naturales, cambia de línea de mando para adscribirse directamente del puesto de la persona titular de la Secretaría.
Cambian de denominación la Subsecretaría de Política Ambiental y Recursos Naturales a Subsecretaría de Biodiversidad y Restauración Ambiental, la Dirección General de Agroecología y Patrimonio Biocultural a Dirección General de Restauración Ambiental, y la Dirección General de Recursos Naturales y Bioseguridad a Dirección General de Conservación y Gestión de Mares y Costas.
Por otra parte, se crea la Subsecretaría de Desarrollo Sostenible y Economía Circular, a la que se le adscriben la Coordinación de Vinculación Institucional que estaba adscrita a la persona titular de la Secretaría; la Dirección General de Políticas para la Acción Climática que estaba adscrita a la Subsecretaría de Política Ambiental y Recursos Naturales, la Dirección General de Fomento y Desempeño Urbano Ambiental Sostenible que estaba adscrita a la Subsecretaría de Regulación Ambiental con la denominación de Dirección General de Fomento y Desempeño Urbano Ambiental, así como se crea la Dirección General de Alianzas y Proyectos Estratégicos para la Economía Circular.
La estructura orgánica básica de la Secretaría queda integrada con las unidades administrativas siguientes:
·   Secretaría
·   Unidad Coordinadora de Asuntos Internacionales
·   Coordinación General de Comunicación Social
·   Unidad Coordinadora de Asuntos Jurídicos
·   Unidad Coordinadora de Oficinas de Representación y Gestión Territorial
·   Oficinas de Representación
·   Centro de Educación y Capacitación para el Desarrollo Sustentable
·   Unidad Coordinadora de Proyectos Prioritarios, Vinculación Social y Derechos Humanos
·   Dirección General de Planeación, Evaluación y Estadística Ambiental
·   Subsecretaría de Biodiversidad y Restauración Ambiental
·   Dirección General de Restauración Ambiental
·   Dirección General de Conservación y Gestión de Mares y Costas
·   Dirección General de Vida Silvestre
·   Dirección General de Gestión Forestal, Suelos y Ordenamiento Ecológico
·   Unidad de Administración y Finanzas
·   Dirección General de Desarrollo Humano y Organización
·   Dirección General de Programación y Presupuesto
·   Dirección General de Recursos Materiales, Inmuebles y Servicios
·   Dirección General de Informática y Telecomunicaciones
·   Subsecretaría de Regulación Ambiental
·   Dirección General de Industria, Energías Limpias y Gestión de la Calidad del Aire
·   Dirección General de Zona Federal Marítimo Terrestre y Ambientes Costeros
·   Dirección General de Impacto y Riesgo Ambiental
·   Dirección General de Gestión Integral de Materiales y Actividades Riesgosas
·   Subsecretaría de Desarrollo Sostenible y Economía Circular
·   Coordinación Ejecutiva de Vinculación Institucional
·   Dirección General de Políticas para la Acción Climática
·   Dirección General de Fomento y Desempeño Urbano Ambiental Sostenible
IV. MARCO JURÍDICO
De manera enunciativa, más no limitativa, se enlistan las principales disposiciones que sustentan las atribuciones de la Secretaría de Medio Ambiente y Recursos Naturales.
1. DISPOSICIÓN CONSTITUCIONAL
·   Constitución Política de los Estados Unidos Mexicanos (DOF 15/04/2025, última reforma)
LEYES
·   Ley Aduanera (DOF 28/12/2023, última reforma)
·   Ley Agraria (DOF 01/04/2024, última reforma)
·   Ley de Adquisiciones, Arrendamientos y Servicios del Sector Público (DOF 16/04/2025, última reforma)
·   Ley de Aguas Nacionales (DOF 08/05/2023, última reforma)
·   Ley de Amparo, Reglamentaria de los artículos 103 y 107 de la Constitución Política de los Estados Unidos Mexicanos (DOF 13/03/2025, última reforma)
·   Ley de Asociaciones Público Privadas (DOF 15/06/2018, última reforma)
·   Ley de Biocombustibles (DOF 18/03/2025)
·   Ley de Bioseguridad de Organismos Genéticamente Modificados (DOF 11/05/2022, última reforma)
·   Ley de Comercio Exterior (DOF 21/12/2006, última reforma)
·   Ley de Contribución de Mejoras por Obras Públicas Federales de Infraestructura Hidráulica (DOF 26/12/1990, sin reforma)
·   Ley de Cooperación Internacional para el Desarrollo (DOF 06/11/2020, última reforma)
·   Ley de Desarrollo Rural Sustentable (DOF 07/06/2024, última reforma)
·   Ley de Desarrollo Sustentable de la Caña de Azúcar (DOF 20/10/2008, última reforma)
·   Ley de Energía para el Campo (DOF 28/12/2012, última reforma)
·   Ley de Expropiación (DOF 27/01/2012, última reforma)
·   Ley de Firma Electrónica Avanzada (DOF 20/05/2021, última reforma)
·   Ley de Fiscalización y Rendición de Cuentas de la Federación (DOF 20/05/2021, última reforma)
·   Ley de Fomento a la Industria Vitivinícola (DOF 23/05/2018, sin reforma)
·   Ley de Geotermia (DOF 18/03/2025)
·   Ley de Infraestructura de la Calidad (DOF 01/07/2020, sin reforma)
·   Ley de Ingresos de la Federación para el Ejercicio Fiscal. (ANUAL)
·   Ley de Ingresos sobre Hidrocarburos (DOF 18/03/2025)
·   Ley de Instituciones de Seguros y de Fianzas (DOF 24/01/2024, última reforma)
·   Ley de Inversión Extranjera (DOF 27/05/2024, última reforma)
·   Ley de la Agencia Nacional de Seguridad Industrial y de Protección al Medio Ambiente del Sector Hidrocarburos (DOF 11/05/2022, última reforma)
·   Ley de la Comisión Nacional de Energía (DOF 18/03/2025)
·   Ley de la Comisión Nacional de los Derechos Humanos (DOF 01/04/2024, última reforma)
·   Ley de la Economía Social y Solidaria (Antes "Ley de la Economía Social y Solidaria, Reglamentaria del Párrafo Octavo del Artículo 25 de la Constitución Política de los Estados Unidos Mexicanos, en lo referente al sector social de la economía") (DOF16/04/2025, última reforma)
·   Ley de la Empresa Pública del Estado, Comisión Federal de Electricidad (DOF 18/03/2025)
·   Ley de la Empresa Pública del Estado, Petróleos Mexicanos (DOF 18/03/2025)
·   Ley de Minería (DOF 08/05/2023, última reforma)
 
·   Ley de Navegación y Comercio Marítimos (DOF 07/12/2020, última reforma)
·   Ley de Obras Públicas y Servicios Relacionados con las Mismas (DOF 16/04/2025, última reforma)
·   Ley de Planeación (DOF 08/05/2023, última reforma)
·   Ley de Planeación y Transición Energética (DOF 18/03/2025)
·   Ley de Premios, Estímulos y Recompensas Civiles (DOF 01/04/2024, última reforma)
·   Ley de Productos Orgánicos (DOF 07/02/2006 Sin reforma)
·   Ley de Puertos (DOF 07/12/2020, última reforma)
·   Ley de Responsabilidad Civil por Daños Nucleares (DOF 31/12/1974 sin reforma)
·   Ley de Tesorería de la Federación (DOF 30/12/2015, sin reforma)
·   Ley de Vertimientos en las Zonas Marinas Mexicanas (DOF 13/04/2020, última reforma)
·   Ley del Diario Oficial de la Federación y Gacetas Gubernamentales (DOF 10/06/2019, última reforma)
·   Ley del Impuesto sobre la Renta (DOF 01/04/2024, última reforma)
·   Ley del Instituto de Seguridad y Servicios Sociales de los Trabajadores del Estado (DOF 07/06/2024, última reforma)
·   Ley del Instituto Nacional de los Pueblos Indígenas (DOF 29/12/2023, última reforma)
·   Ley del Sector Hidrocarburos (DOF 18/03/2025)
·   Ley del Servicio Profesional de Carrera en la Administración Pública Federal (DOF 09/01/2006, última reforma)
·   Ley del Sistema Nacional de Información Estadística y Geográfica (DOF 01/12/2023, última reforma)
·   Ley Federal de Austeridad Republicana (DOF 16/04/2025, última reforma)
·   Ley Federal de Derechos (DOF 19/12/2024, última reforma)
·   Ley Federal de Deuda Pública (DOF 30/01/2018, última reforma)
·   Ley Federal de Fomento a las Actividades Realizadas por Organizaciones de la Sociedad Civil (DOF 01/04/2024, última reforma)
·   Ley Federal de las Entidades Paraestatales (DOF 16/07/2025, última reforma)
·   Ley Federal de los Derechos del Contribuyente (DOF 23/06/2005 Sin reforma)
·   Ley Federal de los Trabajadores al Servicio del Estado, Reglamentaria del Apartado B) del Artículo 123 Constitucional (DOF 16/12/2022, última reforma)
·   Ley Federal de Presupuesto y Responsabilidad Hacendaria (DOF 16/07/2025, última reforma)
·   Ley Federal de Procedimiento Administrativo (DOF 18/05/2018, última reforma)
·   Ley Federal de Procedimiento Contencioso Administrativo (DOF 21/05/2024, última reforma)
·   Ley Federal de Protección a la Propiedad Industrial (DOF 01/07/2020, sin reforma)
·   Ley Federal de Protección de Datos Personales en Posesión de los Particulares (DOF 20/03/2025)
·   Ley Federal de Remuneraciones de los Servidores Públicos (DOF 19/05/2021, sin reforma)
·   Ley Federal de Responsabilidad Ambiental (DOF 20/05/2021, última reforma)
·   Ley Federal de Responsabilidad Patrimonial del Estado (DOF 29/12/2023, última reforma)
·   Ley Federal de Responsabilidades de los Servidores Públicos (DOF 01/04/2024, última reforma)
·   Ley Federal de Sanidad Animal (DOF 21/05/2024, última reforma)
·   Ley Federal de Sanidad Vegetal (DOF 11/05/2022, última reforma)
·   Ley Federal de Variedades Vegetales (DOF 11/05/2022, última reforma)
·   Ley Federal de Zonas Económicas Especiales (DOF 01/04/2024, última reforma)
·   Ley Federal del Derecho de Autor (DOF 01/07/2020, última reforma)
·   Ley Federal del Mar (DOF 08/01/1986, sin reforma)
·   Ley Federal del Trabajo (DOF 21/02/2025, última reforma)
·   Ley Federal para el Control de Sustancias Químicas Susceptibles de Desvío para la Fabricación de Armas Químicas (DOF 14/06/2024, última reforma)
·   Ley Federal para el Fomento de la Microindustria y la Actividad Artesanal (DOF 27/03/2023 última reforma)
·   Ley Federal para el Fomento y Protección del Maíz Nativo (DOF 13/04/2020, sin reforma)
·   Ley Federal para la Administración y Enajenación de Bienes del Sector Público (DOF 30/04/2024, última reforma)
·   Ley General de Acceso de las Mujeres a una Vida Libre de Violencia (DOF 16/12/2024, última reforma)
·   Ley General de Archivos (DOF 19/01/2023, última reforma)
·   Ley General de Asentamientos Humanos, Ordenamiento Territorial y Desarrollo Urbano (DOF 01/04/2024, última reforma)
·   Ley General de Bienes Nacionales (DOF 16/07/2025, última reforma)
·   Ley General de Cambio Climático (DOF 01/04/2024, última reforma)
·   Ley General de Comunicación Social (DOF 01/04/2024), última reforma)
·   Ley General de Contabilidad Gubernamental (DOF 16/07/2025, última reforma)
·   Ley General de Desarrollo Forestal Sustentable (DOF 01/04/2024, última reforma)
·   Ley General de Instituciones y Procedimientos Electorales (DOF 14/10/2024, última reforma)
·   Ley General de la Alimentación Adecuada y Sostenible (DOF 17/04/2024, sin reforma)
·   Ley General de Mejora Regulatoria (DOF 16/07/2025, última reforma)
·   Ley General de Pesca y Acuacultura Sustentables (DOF 01/04/2024, última reforma)
·   Ley General de Protección Civil (DOF 21/12/2023, última reforma)
·   Ley General de Protección de Datos Personales en Posesión de Sujetos Obligados (DOF 20/03/2025)
·   Ley General de Responsabilidades Administrativas (DOF 02/01/2025, última reforma)
·   Ley General de Transparencia y Acceso a la Información Pública (DOF 20/03/2025)
·   Ley General de Vida Silvestre (DOF 16/07/2025, última reforma)
·   Ley General del Equilibrio Ecológico y la Protección al Ambiente (DOF 01/04/2024, última reforma)
·   Ley General del Sistema Nacional Anticorrupción (DOF 20/05/2021, última reforma)
·   Ley General para la Igualdad entre Mujeres y Hombres (DOF 16/12/2024, última reforma)
·   Ley General para la Prevención y Gestión Integral de los Residuos (DOF 08/05/2023, última reforma)
·   Ley Orgánica de la Administración Pública Federal (DOF 16/07/2025, última reforma)
·   Ley Reglamentaria de la Fracción XIII Bis del Apartado B, del Artículo 123 de la Constitución Política de los Estados Unidos Mexicanos (DOF 31/07/2021, última reforma)
·   Ley Reglamentaria de las Fracciones I y II del artículo 105 de la Constitución Política de los Estados Unidos Mexicanos (DOF 03/04/2025, última reforma)
·   Ley Reglamentaria del Artículo 27 Constitucional en Materia Nuclear (DOF 09/04/2012, última reforma)
·   Ley sobre Cámaras Agrícolas, que en lo sucesivo se denominarán Asociaciones Agrícolas (DOF 09/04/2012, última reforma)
·   Ley sobre la Celebración de Tratados (DOF 20/05/2021, última reforma)
·   Presupuesto de Egresos de la Federación. (ANUAL)
·   Ley Nacional para Eliminar Trámites Burocráticos (16/07/2025)
CÓDIGOS
·   Código Civil Federal (DOF 16/07/2025, última reforma)
 
·   Código Nacional de Procedimientos Civiles y Familiares (DOF 16/12/2024, última reforma)
·   Código Federal de Procedimientos Civiles (Abrogado en un plazo que no exceda del 01/04/2027) (DOF 07/06/2023)
·   Código Fiscal de la Federación (DOF 30/12/2024, última reforma)
·   Código Penal Federal (DOF 16/07/2025, última reforma)
·   Código Nacional de Procedimientos Penales (DOF 16/12/2024, última reforma)
·   Código de Ética de la Administración Pública Federal (DOF 08/02/2022)
·   Código de Conducta de la Secretaría de Medio Ambiente y Recursos Naturales (DOF 26/02/2024)
REGLAMENTOS
·   Reglamento de la Ley Agraria en Materia de Certificación de Derechos Ejidales y Titulación de Solares (DOF 06/01/1993)
·   Reglamento de la Ley Agraria en Materia de Ordenamiento de la Propiedad Rural (DOF 28/11/2012)
·   Reglamento de la Ley Agraria para Fomentar la Organización y Desarrollo de la Mujer Campesina (DOF 08/05/1998)
·   Reglamento de la Ley de Adquisiciones, Arrendamientos y Servicios del Sector Público (DOF 14/02/2024, última reforma)
·   Reglamento de la Ley de Aguas Nacionales (DOF 25/08/2014, última reforma)
·   Reglamento de la Ley de Bioseguridad de Organismos Genéticamente Modificados (DOF 06/03/2009, última reforma)
·   Reglamento de la Ley de Comercio Exterior (DOF 20/05/2014, última reforma)
·   Reglamento de la Ley de Energía Geotérmica (DOF 31/10/2014, sin reforma)
·   Reglamento de la Ley de Firma Electrónica Avanzada (DOF 21/03/2014, última reforma)
·   Reglamento de la Ley de Hidrocarburos (DOF 31/10/2014, sin reforma)
·   Reglamento de la Ley de Industria Eléctrica (DOF 31/10/2014, sin reforma)
·   Reglamento de la Ley de Información Estadística y Geográfica (DOF 24/03/2004, última reforma)
·   Reglamento de la Ley de la Comisión Federal de Electricidad (DOF 09/02/2015, última reforma)
·   Reglamento de la Ley de Navegación y Comercio Marítimos (DOF 04/03/2015, sin reforma)
·   Reglamento de la Ley de Obras Públicas y Servicios Relacionados con las Mismas (DOF 24/02/2023, última reforma)
·   Reglamento de la Ley de Pesca (DOF 28/01/2004, última reforma)
·   Reglamento de la Ley de Productos Orgánicos (DOF 08/04/2010, fe de erratas)
·   Reglamento de la Ley de Promoción y Desarrollo de los Bioenergéticos (DOF 18/06/2009,)
·   Reglamento de la Ley de Tesorería de la Federación (DOF 30/06/2017)
·   Reglamento de la Ley de Transición Energética (DOF 04/05/2017, sin reforma)
·   Reglamento de la Ley del Servicio Profesional de Carrera en la Administración Pública Federal (DOF 04/01/2024, última reforma)
·   Reglamento de la Ley Federal de Archivos (DOF 13/05/2014, sin reforma)
·   Reglamento de la Ley Federal de Fomento a las Actividades Realizadas por Organizaciones de la Sociedad Civil (DOF 07/06/2005, sin reformas)
·   Reglamento de la Ley Federal de las Entidades Paraestatales (DOF 23/11/2010, última reforma)
·   Reglamento de la Ley Federal de Presupuesto y Responsabilidad Hacendaria (DOF 16/07/2025, última reforma)
·   Reglamento de la Ley Federal de Protección de Datos Personales en Posesión de los Particulares (DOF 21/12/2011, sin reforma)
·   Reglamento de la Ley Federal de Sanidad Animal (DOF 21/05/2012, sin reforma)
·   Reglamento de la Ley Federal de Sanidad Vegetal (DOF 15/07/2016, sin reforma)
·   Reglamento de la Ley Federal de Transparencia y Acceso a la Información Pública Gubernamental (DOF 11/06/2003, sin reforma)
·   Reglamento de la Ley Federal de Variedades Vegetales (DOF 24/09/1998, sin reformas)
·   Reglamento de la Ley Federal de Zonas Económicas Especiales (DOF 29/09/2017, última reforma)
·   Reglamento de la Ley Federal del Derecho de Autor (DOF 14/09/2005, última reforma)
·   Reglamento de la Ley Federal para la Administración y Enajenación de Bienes del Sector Público (DOF 29/11/2006, última reforma)
·   Reglamento de la Ley Federal sobre Metrología y Normalización (DOF 28/11/2012, última reforma)
·   Reglamento de la Ley General de Acceso de las Mujeres a una Vida Libre de Violencia (DOF 14/03/2014, última reforma)
·   Reglamento de la Ley General de Cambio Climático en materia del Registro Nacional de Emisiones (DOF 28/10/2014)
·   Reglamento de la Ley General de Desarrollo Forestal Sustentable (DOF 09/12/2020)
·   Reglamento de la Ley General de Vida Silvestre (DOF 09/05/2014, última reforma)
·   Reglamento de la Ley General del Equilibrio Ecológico y la Protección al Ambiente en Materia de Prevención y Control de la Contaminación de la Atmósfera (DOF 31/10/2014, última reforma)
·   Reglamento de la Ley General del Equilibrio Ecológico y la Protección al Ambiente en Materia de Evaluación del Impacto Ambiental (DOF 31/10/2014, última reforma)
·   Reglamento de la Ley General del Equilibrio Ecológico y la Protección al Ambiente en Materia de Áreas Naturales Protegidas (DOF 21/05/2014, última reforma)
·   Reglamento de la Ley General del Equilibrio Ecológico y la Protección al Ambiente en Materia de Ordenamiento Ecológico (DOF 31/10/2014, última reforma)
·   Reglamento de la Ley General del Equilibrio Ecológico y la Protección al Ambiente en Materia de Registro de Emisiones y Transferencia de Contaminantes (DOF 31/10/2014, última reforma)
·   Reglamento de la Ley General del Equilibrio Ecológico y la Protección al Ambiente en Materia de Autorregulación y Auditorías Ambientales (DOF 31/10/2014, última reforma)
·   Reglamento de la Ley General para la Prevención y Gestión Integral de los Residuos (DOF 31/10/2014, última reforma)
·   Reglamento de la Ley Minera (DOF 31/10/2014, última reforma)
·   Reglamento de las actividades a que se refiere el Título Tercero de la Ley de Hidrocarburos (DOF 31/10/2014)
·   Reglamento del Código Fiscal de la Federación (DOF 02/04/2014)
·   Reglamento del Registro Público de la Propiedad Federal (DOF 04/10/1999)
·   Reglamento en Materia de Registros, Autorizaciones de Importación y Exportación y Certificados de Exportación de Plaguicidas, Nutrientes Vegetales y Sustancias y Materiales Tóxicos o Peligrosos (DOF 13/02/2014, última reforma)
·   Reglamento Federal de Seguridad y Salud en el Trabajo (DOF 13/11/2014)
·   Reglamento General de Inspección del Trabajo y Aplicación de Sanciones (DOF 23/08/2022, última reforma)
·   Reglamento Interior de la Agencia Nacional de Seguridad Industrial y de Protección al Medio Ambiente del Sector Hidrocarburos (DOF 31/10/2014)
·   Reglamento Interior de la Comisión Nacional del Agua (DOF 12/10/2012, última reforma)
 
·   Reglamento Interior de la Secretaría de Medio Ambiente y Recursos Naturales (DOF 14/03/2025)
·   Reglamento Interno de la Comisión Intersecretarial de Cambio Climático (DOF 26/02/2013)
·   Reglamento Interno de la Comisión Nacional del Sistema de Ahorro para el Retiro (DOF 23/12/2021, última reforma)
·   Reglamento para el Transporte Terrestre de Materiales y Residuos Peligrosos (DOF 20/11/2012, última reforma)
·   Reglamento para el Uso y Aprovechamiento del Mar Territorial, Vías Navegables, Playas, Zona Federal Marítimo Terrestre y Terrenos Ganados al Mar (DOF 21/08/1991)
·   Reglamento General De Inspección del Trabajo y Aplicación de Sanciones
INSTRUMENTOS INTERNACIONALES
a)    Acuerdos
·   Decreto de Promulgación del Protocolo de Adhesión de México al Acuerdo General sobre Aranceles Aduaneros y Comercio hecho, en la ciudad de Ginebra, el 17 de julio de 1986. (26/11/1986)
·   Decreto Promulgatorio Acuerdo Internacional de los Estados Unidos Mexicanos con los Estados Unidos de América sobre cooperación para la protección y mejoramiento del Medio Ambiente en la zona metropolitana de la Ciudad de México. Decreto Promulgatorio. (DOF 25/01/1991)
·   Decreto de promulgación de los Acuerdos de Cooperación Ambiental y Laboral de América del Norte (DOF 21/12/1993)
·   Decreto de promulgación del Acta Final de la Ronda Uruguay de Negociaciones Comerciales Multilaterales y, por lo tanto, el Acuerdo por el que se establece la Organización Mundial del Comercio (DOF 30/12/1994)
·   Decreto de promulgación del Acuerdo sobre el Programa Internacional para la Conservación de los Delfines, adoptado en la ciudad de Washington, D.C., Estados Unidos de América, el veintiuno de mayo de mil novecientos noventa y ocho (DOF 17/05/1999)
·   Decreto Promulgatorio del Acuerdo de París, hecho en París el doce de diciembre de dos mil quince (DOF 04/11/2016)
·   Decreto Promulgatorio del Segundo Protocolo Modificatorio al Acuerdo entre el Gobierno de los Estados Unidos Mexicanos y el Gobierno de los Estados Unidos de América sobre el Establecimiento de la Comisión de Cooperación Ecológica Fronteriza y el Banco de Desarrollo de América del Norte, hecho en Washington, D.C. y en la Ciudad de México el diecisiete de enero y el dieciocho de abril de dos mil diecisiete, respectivamente (DOF 09/11/2017)
·   Decreto Promulgatorio del Acuerdo sobre un Programa Internacional de Energía, hecho en Paris el dieciocho de noviembre de mil novecientos setenta y cuatro, enmendado el nueve de mayo de dos mil catorce. (DOF 06/03/2018)
·   Decreto Promulgatorio del Acuerdo en Materia de Cooperación Ambiental entre los Gobiernos de los Estados Unidos Mexicanos, de los Estados Unidos de América y de Canadá, firmado en las ciudades de México, Washington, D.C. y Ottawa, el treinta de noviembre y el once y el dieciocho de diciembre de dos mil dieciocho, respectivamente. (DOF 15/07/2020)
·   Fe de erratas al Decreto Promulgatorio del Acuerdo en Materia de Cooperación Ambiental entre los Gobiernos de los Estados Unidos Mexicanos, de los Estados Unidos de América y de Canadá, firmado en las ciudades de México, Washington, D.C. y Ottawa, el treinta de noviembre y el once y el dieciocho de diciembre de dos mil dieciocho, respectivamente, publicado el 15 de julio de 2020. (DOF 07/08/2020)
·   Decreto Promulgatorio del Acuerdo Regional sobre el Acceso a la Información, la Participación Pública y el Acceso a la Justicia en Asuntos Ambientales en América Latina y el Caribe, hecho en Escazú, Costa Rica, el cuatro de marzo de dos mil dieciocho "Acuerdo de Escazú", Decreto Promulgatorio (DOF 22/04/2021)
b)    Convenios
·   Decreto por el que se promulga el Convenio sobre la Prevención de la Contaminación del Mar por Vertimiento de Desechos y Otras Materias, firmando en las ciudades de México, Distrito Federal, Londres Moscú y Washington, el 29 de diciembre 1972 (DOF 16-07-1975)
·   Decreto de Promulgación del Convenio Internacional sobre Cooperación, Preparación y Lucha contra la Contaminación por Hidrocarburos, 1990 (DOF 06/02/1995)
·   Decreto de Promulgación del Convenio entre los Estados Unidos Mexicanos y los Estados Unidos de América sobre Cooperación para la Protección y mejoramiento del Medio Ambiente en la Zona Fronteriza, firmado en la ciudad de La Paz, Baja California, el 14 de agosto de 1983 (DOF 22/03/1984)
·   Decreto de Promulgación del Convenio para la Protección del Patrimonio Mundial, Cultural y Natural adoptado en París el 23 de noviembre de 1972 (DOF 02/05/1984)
·   Decreto de Promulgación del Convenio de Viena para la Protección de la Capa de Ozono, adoptado en Viena, el 22 de marzo de 1985 (DOF 22/12/1987)
·   FE de erratas al Decreto de Promulgación del Convenio de Viena para la Protección de la capa de Ozono, publicado el 22 de diciembre de 1987. (DOF 17/03/1988)
·   Decreto de Promulgación del Convenio entre los Estados Unidos Mexicanos y la República de Guatemala sobre la protección y mejoramiento del ambiente en la zona fronteriza (DOF 30/05/1988)
·   Decreto Promulgatorio del Convenio de Basilea sobre el Control de los Movimientos Transfronterizos de los Desechos Peligrosos y su Eliminación (DOF 09/08/1991)
·   Decreto Promulgador del Convenio Internacional para prevenir la contaminación por los Buques, 1973; (DOF 08/07/1992)
·   Decreto de Promulgación del Convenio sobre la Diversidad Biológica "CBD" (DOF 07/05/1993)
·   Decreto por el que se aprueban los Convenios Internacionales sobre responsabilidad civil por daños causados por la contaminación de las aguas del mar por hidrocarburos y sobre la constitución de un fondo internacional de indemnización de daños causados por la contaminación de hidrocarburos (DOF 17/01/1994)
·   Decreto de Promulgación del Convenio entre los Estados Unidos Mexicanos y Belice sobre la Protección y Mejoramiento del Ambiente y Conservación de los Recursos Naturales en la Zona Fronteriza (DOF 28/03/1996)
·   Decreto Promulgatorio del Convenio Internacional para la Conservación del Atún del Atlántico, adoptado en la ciudad de Río de Janeiro, Brasil, el catorce de mayo de mil novecientos sesenta y seis (DOF 17/07/2002)
·   Decreto Promulgatorio del Convenio de Estocolmo sobre Contaminantes Orgánicos Persistentes, adoptado en Estocolmo, el veintidós de mayo de dos mil uno (DOF 17/05/2004)
·   Decreto Promulgatorio del Convenio de Rótterdam para la Aplicación del Procedimiento de Consentimiento Previo a Ciertos Plaguicidas y Productos Químicos Peligrosos Objeto de Comercio Internacional, hecho en Rótterdam, el diez de septiembre de mil novecientos noventa y ocho (DOF 02/08/2005)
·   Decreto Promulgatorio de las Enmiendas del Protocolo de Montreal relativo a las Sustancias que Agotan la Capa de Ozono, 1987, adoptadas durante la Novena Reunión de las Partes, celebrada en Montreal del quince al diecisiete de septiembre de mil novecientos noventa y siete (DOF 06/09/2006)
·   Decreto Promulgatorio de la Enmienda de Beijing que Modifica el Protocolo de Montreal relativo a las Sustancias que Agotan la Capa de Ozono, adoptada el tres de diciembre de mil novecientos noventa y nueve por la XI Conferencia de las Partes (DOF 26/10/2007)
·   Decreto Promulgatorio del Convenio Internacional de las Maderas Tropicales, 2006, adoptado en Ginebra el veintisiete de enero de dos mil seis (DOF 02/04/2012)
·   Decreto Promulgatorio del Convenio Internacional sobre el Control de los Sistemas Antiincrustantes Perjudiciales en los Buques, adoptado en Londres, el cinco de octubre de dos mil uno (DOF 19/11/2008)
·   Decreto Promulgatorio del Convenio de Minamata sobre el Mercurio, hecho en Kumamoto, Japón, el diez de octubre de dos mil trece (DOF 31/10/2017)
·   Decreto que aprueba el Convenio para protección de aves migratorias y mamíferos cinegéticos, celebrado entre México y Estados Unidos de Norteamérica (DOF 09/01/1937)
c)    Convenciones
·   Decreto que promulga la Convención para la protección de la flora, fauna y belleza escénicas naturales de los países de América (DOF 29/05/1942)
·   Convención Internacional para la Reglamentación de la Caza de la Ballena. (DOF 06/12/1949)
·   Decreto por el que se aprueba la Convención sobre Pesca y Conservación de los Recursos Vivos de Alta Mar (DOF 05/01/1966)
·   Decreto por el que se aprueba la Convención sobre Plataforma Continental, suscrita en Ginebra el 29 de abril de 1958 (DOF 05/01/1966)
·   Decreto de Promulgación de la Convención sobre la Eliminación de todas las Formas de Discriminación contra la Mujer, adoptada por la Asamblea General de las Naciones Unidas, el 18 de diciembre de 1979 (DOF 12/05/1981)
·   Decreto de Promulgación de la Convención, Relativa a los Humedales de Importancia Internacional Especialmente como Hábitat de Aves Acuáticas y el Protocolo que la Modifica, adoptadas en la ciudad de Ramsar y París, el 2 de
febrero de 1971 y el 3 de diciembre de 1982 (DOF 29/08/1986)
·   Decreto Promulgatorio de la convención sobre el comercio internacional de especies amenazadas de fauna y flora silvestres (DOF 06/03/1992)
·   Decreto de Promulgación de la Convención Marco de las Naciones Unidas sobre el Cambio Climático (DOF 07/05/1993)
·   Decreto de Promulgación de la Convención de las Naciones Unidas de Lucha contra la Desertificación en los Países Afectados por Sequía Grave o Desertificación (DOF 01/06/1995)
·   Decreto Promulgatorio de la Convención Interamericana para Prevenir, Sancionar y Erradicar la Violencia contra la Mujer, Convención de Belém do Pará, adoptada en la ciudad de Belém do Pará, Brasil, el nueve de junio de mil novecientos noventa y cuatro (DOF 19/01/1999)
·   Decreto Promulgatorio de la Convención Interamericana para la Protección y Conservación de las Tortugas Marinas, adoptada en Caracas, el primero de diciembre de mil novecientos noventa y seis (DOF 29/11/2000)
·   Decreto Promulgatorio de la Convención de las Naciones Unidas contra la Delincuencia Organizada Transnacional, adoptada por la Asamblea General de las Naciones Unidas el quince de noviembre de dos mil. (DOF 11/04/2003)
·   Decreto Promulgatorio de la Convención para el Fortalecimiento de la Comisión Interamericana del Atún Tropical, establecida por la Convención de 1949 entre los Estados Unidos de América y la República de Costa Rica (Convención de Antigua), abierta a firma en la ciudad de Washington, D.C., el catorce de noviembre de dos mil tres (DOF 27/08/2010)
·   Decreto Promulgatorio de la Convención Conjunta sobre Seguridad en la Gestión del Combustible Gastado y sobre Seguridad en la Gestión de Desechos Radiactivos, hecha en Viena el cinco de septiembre de mil novecientos noventa y siete (DOF 11/05/2018)
d)    Otros instrumentos
·   Protocolo a la Convención Internacional para la Reglamentación de la Caza de la Ballena, firmada en Washington con fecha 2 de diciembre de 1946 (DOF 09/04/1959)
·   Declaración de Estocolmo sobre el Medio Ambiente Humano. Proclamada por la conferencia de las Naciones Unidas sobre el Medio Ambiente Humano, reunida en Estocolmo, Suecia (DOF 16/06/1972)
·   Decreto de Promulgación del Protocolo de Montreal relativo a las sustancias agotadoras de la capa de ozono (DOF 12/02/1990)
·   Declaración de Río sobre el Medio Ambiente y el Desarrollo, Río de Janeiro, Brasil. Junio 1992 (13/06/1992)
·   Decreto por el que se aprueban el Tratado de Libre Comercio de América del Norte y los Acuerdos de Cooperación en materias Ambiental y Laboral, suscritos por los gobiernos de México, Canadá y los Estados Unidos de América (DOF 08/12/1993)
·   Mecanismo de Cooperación Económica Asia-Pacífico (APEC), Incorporación México (DOF 18/05/1994 y sus reformas)
·   Organización para la Cooperación y el Desarrollo Económicos (OCDE) (DOF 18/05/1994 y sus reformas)
·   Declaración y Plataforma de Acción de la 4ª Conferencia Mundial sobre la Mujer de Beijing, 1995. [1a. Conferencia México 1975, 2a. Copenhague 1980, 3a. Nairobi 1985] (DOF 15/09/1995)
·   Decreto Promulgatorio del Protocolo de Kyoto de la Convención Marco de las Naciones Unidas sobre el Cambio Climático, firmado en Kyoto, el once de diciembre de mil novecientos noventa y siete (DOF 24/11/2000)
·   Declaración de Johannesburgo sobre el Desarrollo Sostenible (04/09/2002)
·   Decreto Promulgatorio del Protocolo de Cartagena sobre Seguridad de la Biotecnología del Convenio sobre la Diversidad Biológica, adoptado en Montreal, el veintinueve de enero de dos mil (DOF 28/10/2003)
·   Decreto Promulgatorio del Protocolo de Nagoya sobre Acceso a los Recursos Genéticos y Participación Justa y Equitativa en los Beneficios que se Deriven de su Utilización al Convenio sobre la Diversidad Biológica, adoptado en Nagoya el veintinueve de octubre de dos mil diez (DOF 10/10/2014)
·   Decreto Promulgatorio del Protocolo de Nagoya-Kuala Lumpur sobre Responsabilidad y Compensación Suplementario al Protocolo de Cartagena sobre Seguridad de la Biotecnología, hecho en Nagoya el quince de octubre de dos mil diez. (DOF 26/02/2018)
·   Decreto Promulgatorio del Protocolo por el que se Sustituye el Tratado de Libre Comercio de América del Norte por el Tratado entre los Estados Unidos Mexicanos, los Estados Unidos de América y Canadá, hecho en Buenos Aires, el treinta de noviembre de dos mil dieciocho; del Protocolo Modificatorio al Tratado entre los Estados Unidos Mexicanos, los Estados Unidos de América y Canadá, hecho en la Ciudad de México el diez de diciembre de dos mil diecinueve; de seis acuerdos paralelos entre el Gobierno de los Estados Unidos Mexicanos y el Gobierno de los Estados Unidos de América, celebrados por intercambio de cartas fechadas en Buenos Aires, el treinta de noviembre de dos mil dieciocho, y de dos acuerdos paralelos entre el Gobierno de los Estados Unidos Mexicanos y el Gobierno de los Estados Unidos de América, celebrados en la Ciudad de México, el diez de diciembre de dos mil diecinueve. (DOF 29/06/2020)
6.     Decretos
·   Decreto por el que se crea la Comisión Nacional del Agua como órgano administrativo desconcentrado de la Secretaría de Agricultura y Recursos Hidráulicos. (DOF 16/01/1989)
·   Decreto por el que la Comisión Nacional del Agua, para el cumplimiento de sus funciones contará con un consejo técnico, un director general y las demás unidades administrativas previstas en los ordenamientos aplicables (DOF 16/04/1991)
·   Decreto por el que se aprueba el Acuerdo entre el Gobierno de los Estados Unidos Mexicanos y el gobierno de los Estados Unidos de América sobre el establecimiento de la Comisión de Cooperación Ecológica Fronteriza y el Banco de Desarrollo de América del Norte (DOF 23/12/1993)
·   Decreto de promulgación de la Declaración del Gobierno de los Estados Unidos Mexicanos sobre la aceptación de sus obligaciones como miembro de la Organización de Cooperación y Desarrollo Económicos (DOF 05/07/1994
·   Decreto por el que se declaran zonas de restauración ecológica diversas superficies afectadas por los incendios forestales de 1998 (DOF 23/09/1998)
·   Decreto por el que se abroga el diverso por el que se declara veda total e indefinida, del aprovechamiento forestal y de la flora silvestre, así como la caza y captura de la fauna silvestre en diversas zonas del Estado de Quintana Roo. (Segunda publicación) (DOF 12/02/2001)
·   Decreto por el que se crea el Instituto Mexicano de Tecnología del Agua (DOF 30/10/2001)
·   Decreto por el que se crea la Comisión Nacional Forestal (DOF 04/04/2001)
·   Decreto por el que se abrogan, de manera total, lisa y llana, la Declaratoria de rescate de las concesiones para la explotación, uso o aprovechamiento de aguas nacionales, otorgadas por la Comisión Nacional del Agua, de fecha 21 de octubre de 2001, publicados el día 22 del mismo mes y año (DOF 06/08/2002)
·   Decreto por el que se abrogan, de manera total, lisa y llana, los Decretos de fecha 21 de octubre de 2001, publicados el 22 de octubre del mismo año, que a continuación se señalan, mediante los cuales se expropiaron diversas superficies a favor del Gobierno Federal (DOF 06/08/2002)
·   Decreto por el que se abrogan, de manera total, lisa y llana, los Decretos de fecha 21 de octubre de 2001, publicados el día 22 del mismo mes y año, que a continuación se señalan, mediante los cuales se expropiaron diversas superficies a favor del Gobierno Federal. (Segunda publicación) (DOF 14/08/2002)
·   Decreto por el que se abroga, de manera total, lisa y llana, la Declaratoria de rescate de las concesiones para la explotación, uso o aprovechamiento de aguas nacionales, otorgadas por la Comisión Nacional del Agua, de fecha 21 de octubre de 2001, publicada el día 22 del mismo mes y año. (DOF 06/08/2002)
·   Decreto por el que se establece el Programa de facilidades para regularizar el pago de derechos federales en materia de aguas nacionales y sus bienes públicos inherentes (DOF 23/12/2005)
·   Decreto por el que se aprueba el Plan Nacional de Desarrollo 2025-2030 (DOF 15/04/2025)
·   Decreto por el que se otorgan estímulos fiscales en los Polos de Desarrollo Económico para el Bienestar (DOF 22/05/2025)
·   Decreto por el que se otorgan beneficios fiscales en los Polos de Desarrollo de Economía Circular para el Bienestar. (DOF 04/07/2025)
·   Acuerdo por el que se emiten los Lineamientos para aplicar el Decreto por el que se otorgan beneficios fiscales en los Polos de Desarrollo de Economía Circular para el Bienestar. (DOF 21/07/2025)
·   Decreto del Presupuesto de Egresos de la Federación (ANUAL)
7.     Decretos que declaran Áreas Naturales Protegidas
 
a)    Áreas de Protección de Flora y Fauna
·   Decreto que reforma), deroga y adiciona diversas disposiciones del diverso publicado el 25 de enero de 1936, por el que se declaró Parque Nacional la montaña denominada "Nevado de Toluca" que fue modificado por el diverso publicado el 19 de febrero de 1937 (DOF 01/10/2013)
·   Decreto que declara Reserva Forestal Nacional y Zona de Refugio de la Fauna Silvestre, denominándola Tutuaca, los terrenos nacionales de la región Sur de Temósachic, Chih. (DOF 06/07/1937 y sus reformas)
·   Decreto que declara Reserva Forestal Nacional y Zona de Refugio de la Fauna Silvestre "Campos Verde", los terrenos de Madera, Chih., que el mismo limita (DOF 03/01/1938 y sus reformas)
·   Decreto que declara la Reserva Forestal Nacional y Refugio de la Fauna Silvestre, los terrenos que el mismo delimita, denominándolos Papigochic (DOF 11/03/1939 y sus reformas)
·   Decreto que, con el nombre de "Bavispe", constituye en reserva forestal nacional y refugio de la fauna silvestre, diversas fracciones de los bosques de Wheeler Land Company, en el Estado de Sonora (DOF 09/09/1939)
·   Decreto por el que se declara Zona de Reserva Natural y Refugio para la Fauna Silvestre, la Isla de Tiburón, situada en el Golfo de California (DOF 15/03/1963 y sus reformas)
·   Decreto por el que se establece como zona de Refugio Submarino de Flora, Fauna y Condiciones Ecológicas del Fondo, la ubicada en Cabo San Lucas, de la costa del Territorio de la Península de Baja California (DOF 29/11/1973 y sus reformas)
·   Decreto por el que se establece una zona de reserva y refugio de aves migratorias y de la fauna silvestre, en las islas que se relacionan, situadas en el del Golfo de California (DOF 02/08/1978 y sus reformas)
·   Decreto por el que por causa de utilidad pública se establece zona de protección forestal y refugio de la fauna silvestre la región conocida como La Primavera, que se localiza dentro de una superficie aproximada de 30.500 Has., de propiedad particular en los Municipios de Tala, Zapopan y Tlajomulco, Jal. (DOF 06/03/1980 y sus reformas)
·   Decreto por el que por causa de interés público se establece zona de protección forestal y región de la fauna silvestre la región conocida como Cascada de Agua Azul, localizada en el Municipio de Tumbalá, Chis. (DOF 29/04/1980 y sus reformas)
·   Decreto por el que por causa de interés público se establece zona de protección forestal y refugio de la fauna silvestre la región conocida con el nombre de Valle de los Cirios, en la vertiente central de la Península de Baja California (DOF 02/06/1980 y sus reformas)
·   Decreto por el que, por causa de interés público, se establece Zona de Protección Forestal y Refugio de la Fauna Silvestre, la región conocida como Sierra de Álvarez, localizada en los Municipios de Armadillo de los Infantes y Zaragoza, S. L. P., dentro de una superficie aproximada de 16,900 Has. (DOF 07/04/1981 y sus reformas)
·   Decreto por el que por causa de interés público se establece zona de protección forestal y refugio de la fauna silvestre, la región conocida como Sierra La Mojonera localizada en el Municipio de Vanegas, S. L. P., dentro de una superficie aproximada de 9,2-51-50-00 Has. (DOF 13/08/1981 y sus reformas)
·   Decreto que por causa de interés público se establece zona de protección forestal, y refugio de la fauna silvestre, la región conocida como El Jabalí, localizada en el Municipio de Comala, Col. dentro de una superficie aproximada de 5,178-56-00 Has. (DOF 14/08/1981 y sus reformas)
·   Decreto por el que se establece la zona de Protección Forestal y Fáunica la Región conocida como Sierra de Quila, con una superficie aproximada de 15,192-50-00 Has. que se localiza en los Municipios de Tecolotlán, Tenamaxtlán, San Martín Hidalgo y Colula, Jal. (DOF 04/08/1982 y sus reformas)
·   Decreto por el que se declara el área de protección de la Flora y Fauna silvestres, ubicada en los municipios de Huitzilac, Cuernavaca, Tepoztlán, Jiutepec, Tlalnepantla, Yautepec, Tlayacapan y Totolapan, Morelos (DOF 30/11/1988)
·   Decreto por el que se declara área natural protegida con el carácter de área de protección de flora y fauna silvestres la región Chan-Kin, con superficie de 12,184-98-75 hectáreas, ubicada en el Municipio de Ocosingo, Chis. (DOF 21/08/1992)
·   Decreto por el que se declara como área natural protegida con el carácter de área de protección de flora y fauna, la región conocida como Laguna de Términos, ubicada en los municipios de Carmen, Palizada y Champotón, Estado de Campeche (DOF 06/06/1994)
·   Decreto por el que se declara como área natural protegida, con carácter de área de protección de flora y fauna, la región conocida como Yum Balam, ubicada en el Municipio de Lázaro Cárdenas, Estado de Quintana Roo (DOF 06/06/1994)
·   Decreto por el que se declara como área natural protegida, con el carácter de área de protección de flora y fauna, la región conocida como Cañón de Santa Elena, con una superficie de 277,209-72-12.5 hectáreas, municipios de Manuel Benavides y Ojinaga, Chih. (DOF 07/11/1994)
·   Decreto por el que se declara como área natural protegida, con el carácter de área de protección de flora y fauna, la región conocida como Cuatrociénegas, con una superficie de 84,347-47-00 hectáreas, municipio del mismo nombre, Coah. (DOF 07/11/1994)
·   Decreto por el que se declara como área natural protegida, con el carácter de área de protección de flora y fauna, la región conocida como Maderas del Carmen, con una superficie de 208,381-15-00 hectáreas, municipios de Múzquiz, Villa Acuña y Ocampo, Coah. (DOF 07/11/1994)
·   Decreto por el que se declara como área natural protegida, con el carácter de área de protección de flora y fauna, la región conocida como Uaymil, con una superficie de 95,415-30-42 hectáreas, ubicada en los municipios de Felipe Carrillo Puerto y Othón Pompeyo Blanco, Q. Roo (DOF 17/11/1994)
·   Decreto por el que se declara área natural protegida, con el carácter de Área de Protección de Flora y Fauna Silvestres y Acuáticas, la región conocida como Sierra de Álamos-Río Cuchujaqui, ubicada en los Municipios de Álamos y de Navojoa, Estado de Sonora, con una superficie total de 92,889-69-41.5 hectáreas (DOF 19/07/1996)
·   Decreto por el que se declara área natural protegida, con el carácter de área de protección de flora y fauna, la región conocida como Metzabok, ubicada en el Estado de Chiapas, con una superficie territorial de 3,368-35-87.5 hectáreas (DOF 23/09/1998)
·   Decreto por el que se declara área natural protegida, con el carácter de área de protección de flora y fauna, la región conocida como Naha, ubicada en el Estado de Chiapas, con una superficie territorial de 3,847-41-59.5 hectáreas (DOF 23/09/1998)
·   Decreto por el que se declara área natural protegida, con el carácter de área de protección de flora y fauna, la región conocida como Meseta de Cacaxtla, ubicada en los municipios de San Ignacio y Mazatlán, en el Estado de Sinaloa, con una superficie total de 50,862-31-25 hectáreas (DOF 27/11/2000)
·   Decreto por el que se declara área natural protegida, con el carácter de área de protección de flora y fauna, la región conocida como Ciénegas del Lerma, ubicada en los municipios de Lerma, Santiago Tianguistenco, Almoloya del Río, Calpulhuac, San Mateo Atenco, Metepec y Texcalyacac en el Estado de México, con una superficie total de 3,023-95-74.005 hectáreas (DOF 27/11/2002)
·   Decreto por el que se declara área natural protegida, con la categoría de área de protección de flora y fauna, la región conocida como Otoch Ma ax Yetel Kooh, ubicada en los municipios de Valladolid, en el Estado de Yucatán, y Solidaridad, en el Estado de Quintana Roo, con una superficie total de 5,367-42-35 hectáreas (DOF 05/06/2002 y sus reformas)
·   Decreto por el que se declara área natural protegida, con el carácter de área de protección de flora y fauna, la región conocida como Laguna Madre y Delta del Río Bravo, ubicada en los municipios de Matamoros, San Fernando y Soto La Marina, en el Estado de Tamaulipas, con una superficie total de 572,808-60-94.22 hectáreas (DOF 14/04/2005)
·   Decreto por el que se declara área natural protegida, con la categoría de área de protección de flora y fauna, la región conocida como Bala an K aax, ubicada en los municipios de Othón P. Blanco y José María Morelos, en el Estado de Quintana Roo, con una superficie total de 128,390-15-54.9 hectáreas (DOF 03/05/2005)
·   Decreto por el que se declara área natural protegida, con la categoría de área de protección de flora y fauna, la región conocida como Manglares de Nichupté, localizada en el Municipio de Benito Juárez, en el Estado de Quintana Roo (DOF 26/02/2008)
·   Decreto por el que se declara área natural protegida con la categoría de área de protección de flora y fauna, la región conocida como Cañón del Usumacinta, localizada en el Municipio de Tenosique, en el Estado de Tabasco (DOF 22/09/2008)
·   Decreto por el que se declara área natural protegida, con la categoría de área de protección de flora y fauna, la zona conocida como Boquerón de Tonalá, localizada en el Municipio de Santo Domingo Tonalá, en el Estado de
Oaxaca (DOF 22/09/2008)
·   Decreto por el que se declara área natural protegida, con el carácter de Área de Protección de Flora y Fauna, la región conocida como Sistema Arrecifal Lobos-Tuxpan, localizada frente a las costas de los municipios de Tamiahua y Tuxpan, en el Estado de Veracruz (DOF 05/06/2009)
·   Decreto por el que se declara área natural protegida, con el carácter de área de protección de flora y fauna, la zona conocida como Médanos de Samalayuca, localizada en los municipios de Juárez y Guadalupe, en el Estado de Chihuahua (DOF 05/06/2009)
·   Decreto por el que se declara área natural protegida, con la categoría de área de protección de flora y fauna, la región conocida como Ocampo, localizada en el Municipio de Ocampo en el Estado de Coahuila (DOF 05/06/2009)
·   Decreto por el que se declara área natural protegida, con el carácter de área de protección de flora y fauna, la región denominada Pico de Tancítaro, ubicada en los municipios de Tancítaro, Peribán de Ramos, Nuevo Parangaricutiro y Uruapan, en el Estado de Michoacán (DOF 19/08/2009)
·   Decreto por el que se declara área natural protegida, con el carácter de Área de protección de flora y fauna, la porción norte y la franja costera oriental, terrestres y marinas de la Isla de Cozumel, Municipio de Cozumel, Estado de Quintana Roo (DOF 25/09/2012)
·   Decreto por el que se declara área natural protegida, con el carácter de área de protección de flora y fauna, la región conocida como Balandra, localizada en el municipio de La Paz, en el Estado de Baja California Sur (DOF 30/11/2012)
·   Decreto por el que se declara como Área Natural Protegida, con el carácter de Área de protección de Flora y Fauna, la zona conocida como Cerro Mohinora en el Municipio de Guadalupe y Calvo en el Estado de Chihuahua (DOF 10/07/2015)
·   Decreto por el que se declara área natural protegida con el carácter de área de protección de flora y fauna, la zona conocida como Sierra de San Miguelito, en los municipios de Mexquitic de Carmona, San Luis Potosí, Villa de Arriaga y Villa de Reyes, en el Estado de San Luis Potosí (DOF 13/12/2021)
·   Decreto por el que se declara área natural protegida con el carácter de área de protección de flora y fauna, la región conocida como Jaguar, en el Municipio de Tulum en el Estado de Quintana Roo (DOF 27/07/2022)
·   Decreto por el que se declara área natural protegida Bajos de Coyula, con el carácter de área de protección de flora y fauna, la superficie de 1,923-14-74.83 hectáreas, ubicada en los municipios de Santa María Huatulco y San Pedro Pochutla, estado de Oaxaca (DOF 15/08/2023
·   Decreto por el que se declara área natural protegida Cenote Aerolito, con el carácter de área de protección de flora y fauna, la superficie de 10-20-10.68 hectáreas, ubicada en el municipio de Cozumel, estado de Quintana Roo (DOF 15/08/2023)
·   Decreto por el que se declara área natural protegida Hermenegildo Galeana, con el carácter de área de protección de flora y fauna, la superficie de 282-40-18.67 hectáreas, ubicada en el municipio de Zihuatanejo de Azueta, estado de Guerrero (DOF 15/08/2023)
·   Decreto por el que se declara área natural protegida Jacinto Pat, con el carácter de área de protección de flora y fauna, la superficie de 16-64-50.82 hectáreas, ubicada en el municipio de Benito Juárez, en el estado de Quintana Roo (DOF 15/08/2023)
·   Decreto por el que se declara área natural protegida Playa Delfines, con el carácter de área de protección de flora y fauna, la superficie de 4-88-26.96 hectáreas, ubicada en el municipio de Benito Juárez, estado de Quintana Roo (DOF 15/08/2023
·   Decreto por el que se declara área natural protegida San Buenaventura, con el carácter de área de protección de flora y fauna, la superficie de 37-90-86.79 hectáreas, ubicada en el municipio de Benito Juárez, estado de Quintana Roo (DOF 15/08/2023)
·   Decreto por el que se declara área natural protegida Juan M. Banderas, con el carácter de área de protección de flora y fauna, la superficie de 2,489-22-73.32 hectáreas, ubicada en el municipio de Escuinapa, estado de Sinaloa (DOF 16/08/2023)
·   Decreto por el que se declara área natural protegida Balam Kin, con el carácter de área de protección de flora y fauna, la superficie de 115,658-24-74.86 hectáreas, ubicada en los municipios de Calakmul, Hopelchén, Champotón y Escárcega, estado de Campeche (DOF 31/08/2023)
·   Decreto por el que se declara área natural protegida, con la categoría de área de protección de flora y fauna, el sitio Humedales de Montaña La Kisst y María Eugenia, ubicado en el municipio de San Cristóbal de las Casas, estado de Chiapas, y que abarca la superficie de 215-70-69.23 hectáreas. (DOF 08/01/2024)
·   Decreto por el que se declara área natural protegida, con la categoría de área de protección de flora y fauna, la región Canoas, ubicada en los municipios de Coquimatlán, Manzanillo y Minatitlán, estado de Colima, y que abarca la superficie de 20,416-65-03.39 hectáreas. (DOF 08/01/2024)
·   Decreto por el que se declara área natural protegida, con la categoría de área de protección de flora y fauna, el sitio Semidesierto Zacatecano, ubicado en los municipios de Mazapil, Concepción del Oro y El Salvador, estado de Zacatecas, y que abarca la superficie de 223,796-02-41.70 hectáreas. (DOF 08/01/2024)
·   Decreto por el que se declara área natural protegida, con la categoría de área de protección de flora y fauna, el sitio Manglares de Puerto Morelos, ubicado en el municipio de Puerto Morelos, estado de Quintana Roo, y que abarca la superficie de 1,103-00-35.28 hectáreas. (DOF 08/01/2024)
·   Decreto por el que se declara área natural protegida Felipe Carrillo Puerto, con la categoría de área de protección de flora y fauna, la superficie de 53,227-07-02.37 hectáreas, ubicada en los municipios de Solidaridad, Cozumel y Tulum, estado de Quintana Roo. (DOF 23/09/2024)
·   Decreto por el que se declara área natural protegida Chunyaxché, con la categoría de área de protección de flora y fauna, la superficie de 5,509-03-82.28 hectáreas, ubicada en el municipio de Felipe Carrillo Puerto, estado de Quintana Roo. (DOF 26/09/2024)
·   Decreto por el que se declara área natural protegida Bajos de Coyula II, con la categoría de área de protección de flora y fauna, la superficie de 2,633-48-82.79 hectáreas, ubicada en el municipio de Santa María Huatulco, estado de Oaxaca. (DOF 26/09/2024)
b)    Áreas de Protección de Recursos Naturales
·   Decreto que declara Zona Protectora Forestal Vedada, los terrenos que limita de la cuenca hidrográfica del río Necaxa (DOF 20/10/1938)
·   Decreto que declara Zonas Protectoras Forestales y de Repoblación las cuencas de alimentación de las obras de irrigación de los Distritos Nacionales de Riego, y se establece una veda total e indefinida en los montes ubicados dentro de dichas cuencas (DOF 03/08/1949)
·   Decreto por el que se dispone que por causa de utilidad pública se establece como área de protección de recursos naturales, la zona conocida como Las Huertas, localizada en la cabecera municipal de Comala, Col. (DOF 23/06/1988)
·   Acuerdo por el que se determina como área natural protegida de competencia federal, con la categoría de Área de Protección de Recursos Naturales Zona Protectora Forestal los terrenos constitutivos de las cuencas de los ríos Valle de Bravo, Malacatepec, Tilostoc y Temascaltepec, Edo. de Méx. (DOF 23/06/2005)
·   Acuerdo por el que se recategoriza como área natural protegida con la categoría de área de protección de recursos naturales, a la Zona de Protección Forestal en los terrenos que se encuentran en los municipios de La Concordia, Ángel Albino Corzo, Villa Flores y Jiquipilas, Chiapas, establecida mediante Decreto publicado el 20 de marzo de 1979 (DOF 27/11/2007)
·   Decreto por el que se declara área natural protegida con el carácter de Área de Protección de Recursos Naturales, la zona conocida como Lago de Texcoco, en los municipios de Texcoco, Atenco, Chimalhuacán, Ecatepec de Morelos y Nezahualcóyotl en el Estado de México (DOF 22/03/2022)
·   Decreto por el que se declara área natural protegida, con el carácter de área de protección de recursos naturales, la superficie de 4,843-59-73.12 hectáreas de la zona conocida como Peña Colorada, en los municipios de Querétaro y El Marqués, en el estado de Querétaro. (DOF 08/05/2023)
·   Decreto por el que se declara área natural protegida, con la categoría de área de protección de recursos naturales, el sitio Lago Tláhuac-Xico, ubicado en la demarcación territorial Tláhuac, Ciudad de México y en el municipio de Valle de Chalco Solidaridad, Estado de México, y que abarca la superficie de 3,545-41-40.66 hectáreas. (DOF 08/05/2023)
·   Decreto por el que se declara área natural protegida, con la categoría de área de protección de recursos naturales, el sitio Tlachinoltepetl, ubicado en los municipios de Chocamán y Coscomatepec, estado de Veracruz de Ignacio de la Llave, y que abarca la superficie de 1,185-61-00.56 hectáreas. (DOF 08/05/2023)
·   Decreto por el que se declara área natural protegida, con la categoría de área de protección de recursos naturales, el sitio Ríos y Montañas de la Comarca Lagunera, ubicada en los municipios de Lerdo, Nazas, Mapimí, Cuencamé y Gómez Palacio, estado de Durango, y que abarca la superficie de 172,924-09-51.57 hectáreas. (DOF 08/05/2023)
 
·   Decreto por el que se declara área natural protegida Kowtahyolo, con la categoría de área de protección de recursos naturales, la superficie de 1,732-99-34.42 hectáreas, ubicada en el municipio de Cuetzalan del Progreso, estado de Puebla. (DOF 26/09/2024)
·   ACUERDO por el que se determina área natural protegida, con la categoría de área de protección de recursos naturales, la Zona Protectora Forestal Vedada, los terrenos forestales de Villa Allende, ubicada en el estado de Chiapas, establecida mediante Decreto publicado el 8 de septiembre de 1939. (DOF 30/09/2024)
c)    Monumentos Naturales
·   Decreto por el que se declara área natural protegida en la categoría de Monumento Natural el Cerro de la Silla, con la Superficie que se indica, ubicada en los Municipios de Guadalupe y Monterrey, Nuevo León (DOF 26/04/1991)
·   Decreto por el que se declara área natural protegida con el carácter de Monumento Natural, a la zona conocida con el nombre de Yaxchilán con una superficie de 2,261-25-23 hectáreas, ubicada en el Municipio de Ocosingo, Chis. (DOF 21/08/1992)
·   Decreto por el que se declara área natural protegida con el carácter de Monumento Natural, la zona conocida como Bonampak, con superficie de 4,357-40-00 hectáreas, ubicada en el Municipio de Ocosingo, Chis. (DOF 21/08/1992)
·   Decreto por el que se declara área natural protegida, con el carácter de monumento natural, la región denominada Yagul, ubicada en el Estado de Oaxaca, con una superficie total de 1,076-06-38.6 hectáreas (DOF 24/05/1999)
·   Decreto por el que se declara como área natural protegida, con el carácter de monumento natural la región conocida como Río Bravo del Norte, localizada en los municipios de Ojinaga y Manuel Benavides, en el Estado de Chihuahua y en los municipios de Ocampo y Acuña, en el Estado de Coahuila (DOF 21/10/2009)
d)    Parques Nacionales
·   Declarando "Parque Nacional" el Desierto de "los Leones" (DOF 27/11/1917)
·   Decreto que declara Parque Nacional, de las montañas denominadas Iztaccíhuatl y Popocatépetl (DOF 08/11/1935 y sus reformas)
·   Decreto que declara Parque Nacional el "Nevado de Toluca" (DOF 25/01/1936 y sus reformas)
·   Decreto que declara Parque Nacional la región de las Grutas de Cacahuamilpa, en el Estado de Guerrero (DOF 23/04/1936)
·   Decreto que declara Parque Nacional el "Cerro de Garnica," en Queréndaro, Mich. (DOF 05/09/1936)
·   Decreto que declara Parque Nacional el "Nevado de Colima", incluyendo el Cerro Grande (DOF 05/09/1936 y sus reformas)
·   Decreto que declara Parque Nacional la región que comprende, la barranca de San Vicente y el cerro de Cangandó, en el Estado de Hidalgo (DOF 08/09/1936)
·   Decreto que declara Parque Nacional El Potosí, los terrenos denominados Cañada Grande, S. L. P. (DOF 15/09/1936)
·   Decreto que declara Parque Nacional Insurgente Miguel Hidalgo y Costilla, una zona de los Llanos de Salazar, Estado de México (DOF 18/09/1936)
·   Decreto que declara Parque Nacional "Gogorrón", las tierras de la ex-hacienda y serranía de igual nombre que el mismo delimita (DOF 22/09/1936)
·   Decreto que declara Parque Nacional Cumbres del Ajusco, la porción de esa serranía que el mismo delimita (DOF 23/09/1936 y sus reformas)
·   Decreto que establece el Parque Nacional "Fuentes Brotantes de Tlalpan," en terrenos del antiguo rancho de Teochihuitl, D. F. (DOF 28/09/1936)
·   Decreto que crea el Parque Nacional "Lagunas de Zempoala" (DOF 27/11/1936 y sus reformas)
·   Decreto que declara Parque Nacional del Pico de Orizaba (DOF 04/01/1937)
·   Decreto que declara Parque Nacional "El Tepozteco", los terrenos que rodean al pueblo de Tepoztlán, Morelos (DOF 22/01/1937
·   Decreto que declara Parque Nacional "El Tepeyac", la parte que delimita de la Serranía de Guadalupe, D. F. (DOF 18/02/1937)
·   Decreto que declara Parque Nacional la montaña denominada Cofre de Perote o Nauhcampatépetl, en el Estado de Veracruz (DOF 04/05/1937)
·   Decreto que declara Parque Nacional "Cerro de las Campanas" los terrenos que el mismo limita (DOF 07/07/1937)
·   Decreto que declara Parque Nacional "Lagunas de Chacahua", los terrenos de la costa occidental, del Estado de Oaxaca, que el mismo limita (DOF 09/07/1937)
·   Decreto que declara Parque Nacional "Molino de Flores Netzahualcóyotl", los terrenos de la hacienda El Molino de Flores, en Texcoco, Méx. (DOF 05/11/1937)
·   Decreto que declara Parque Nacional "Xicoténcatl", los monumentos históricos de la ciudad de Tlaxcala y sus contornos (DOF 17/11/1937)
·   Decreto que declara Parque Nacional "Benito Juárez" los terrenos forestales que el mismo limita, inmediatos a la ciudad de Oaxaca (DOF 30/12/1937)
·   Decreto que declara Parque Nacional "Cañón del Río Blanco", los terrenos de Orizaba, Ver., que el mismo limita (DOF 22/03/1938)
·   Decreto que declara Parque Nacional "Los Remedios", los terrenos del Estado de México, que el mismo limita (DOF 15/04/1938)
·   Decreto que declara Parque Nacional "Lomas de Padierna", la zona del Distrito Federal que el mismo limita (DOF 22/04/1938)
·   Decreto que declara Parque Nacional "Cerro de la Estrella" los terrenos de Ixtapalapa, D. F., que el mismo limita (DOF 24/08/1938)
·   Decreto que declara Parque Nacional "El Sabinal", los terrenos de este nombre, ubicado en Cerralvo, N. L. (DOF 25/08/1938)
·   Decreto que declara Parque Nacional "El Histórico Coyoacán", los terrenos de esa población (DOF 26/09/1938)
·   Decreto que declara Parque Nacional la montaña Malinche o Matlalcuéyal (DOF 06/10/1938)
·   Decreto que declara Parque Nacional "Barranca del Cupatitzio", los terrenos que el mismo menciona (DOF 02/11/1938 y sus reformas)
·   Decreto que declara Parque Nacional "Insurgente José María Morelos", la región del Temasca, en Morelia, Mich. (DOF 22/02/1939)
·   Decreto que declara Parque Nacional el cerro de "Sacromonte", en Amecameca, Méx. (DOF 29/08/1939)
·   Decreto que declara Parque Nacional las "Cumbres de Majalca", Chih. (DOF 01/09/1939)
·   Decreto que declara parque nacional la zona denominada Los Novillos, en Villa Acuña, Coah. (DOF 18/06/1940)
·   Decreto que declara parque nacional "Pico Tancítaro" los terrenos que el mismo limita del Estado de Michoacán (DOF 27/07/1940 y sus reformas)
·   Decreto que declara parque nacional "Bosencheve", la zona que el mismo limita en los Estados de Michoacán y México (DOF 01/08/1940)
·   Decreto que declara parque nacional el Lago de Camécuaro, en Tangancícuaro, Mich. (DOF 08/03/1941)
·   Decreto que declara parque nacional, con el nombre de Desierto del Carmen o de Nixcongo, los terrenos que circundan al Convento del Carmen, en Tenancingo, Méx. (DOF 10/10/1942)
·   Decreto que declara Parque Nacional a las montañas que forman la Sierra de San Pedro Mártir, en Ensenada, Distrito Norte de la B. Cfa., y que se destinarán a la conservación perenne de la flora y la fauna comarcanas (DOF 26/04/1947)
·   Decreto que declara Parque Nacional Rayón, los terrenos conocidos con el nombre de cerro de El Gallo, ubicados en el Municipio de Tlalpujahua, Estado de Michoacán (DOF 29/08/1952 y sus reformas)
·   Decreto que declara necesaria y de utilidad pública la creación de un parque nacional en la región conocida con el
nombre de Lagunas de Montebello, ubicada en Independencia y La Trinitaria, Chis. (DOF 16/12/1959)
·   Decreto que declara Parque Nacional, con el nombre de Constitución de 1857, la superficie de 5,009.48-61 hectáreas de terrenos propiedad de la Nación, localizados en el Municipio de Ensenada, Estado de Baja California (DOF 27/04/1962)
·   Decreto que declara necesaria y de utilidad pública la creación de un Parque Nacional, con el nombre de Gral. Juan Álvarez, en la región conocida como El Ocotal, ubicada en el Municipio de Chilapa de Álvarez, Estado de Guerrero (DOF 30/05/1964)
·   Decreto por el que se declara Parque Nacional, con el nombre de El Veladero, el área que corresponde a los terrenos que constituyen el Anfiteatro de la Bahía de Acapulco, Gro. (DOF 17/07/1980 y sus reformas)
·   Decreto por el que se declara Parque Nacional a la Isla Isabel, ubicada frente a las costas del Estado de Nayarit, declarándose de interés público la conservación y aprovechamiento de sus valores naturales, para fines recreativos, culturales y de investigación científica (DOF 08/12/1980)
·   Decreto por el que se declara Parque Nacional, con el nombre de Cañón del Sumidero el área descrita en el Considerando Quinto, y se expropia en favor del Gobierno Federal una superficie de 217.894,190.00 M2., ubicada en el Estado de Chiapas (DOF 08/12/1980 y sus reformas)
·   Decreto por el que se declara Parque Nacional, con el nombre de Cascada de Bassaseachic, un área (sic) de 58'028.513.00 metros cuadrados, ubicada en el Municipio de Ocampo, Chih., y se expropia una superficie de propiedad particular compuesta por tres fracciones con suma total de 6'263.521.00 metros cuadrados (DOF 02/02/1981)
·   Decreto por el que, por causa de utilidad pública se declara parque nacional con el nombre de Tulum, una superficie de 664-32-13 Has., ubicada en el Municipio de Felipe Carrillo Puerto, Q. Roo (Primera publicación) (DOF 23/04/1981)
·   Decreto por el que se declara Parque Nacional con el nombre de Tula el área descrita en el Considerando IV de este Ordenamiento (DOF 27/05/1981)
·   Decreto por el que se declara Parque Nacional, con el nombre de Palenque, el área con superficie de 1,771-95-01.22 Has., en el Estado de Chiapas y se expropia en favor del Gobierno Federal una superficie de 1,381-11-79.87 Has. (DOF 20/07/1981)
·   Decreto por el que se declara Parque Nacional con el nombre de El Chico, el área con superficie de 2,739-02-63 Has.,localizadas en la Sierra de Pachuca, Hgo., y se expropia en favor del Gobierno Federal una superficie de 329-60-20 Has., de propiedad particular (DOF 06/07/1982)
·   Decreto por el que se declara Parque Nacional con el nombre de El Cimatario, un área de 2,447-87-40 Has., en el Estado de Querétaro, y para tal fin se expropia en favor del Gobierno Federal, una superficie de 539-16-75.40 Has., compuesta por doce fracciones ubicadas en los Municipios de Querétaro, Corregidora y Huimilpan, Qro. (DOF 21/07/1982)
·   Decreto por el que se declara Parque Nacional, con el nombre de Dzibilchantún, la superficie de 539-43-92.68 Has., ubicada en el Municipio de Mérida, Yuc. (DOF 14/04/1987)
·   Decreto por el que se declara área natural protegida con el carácter de parque marino nacional, la zona conocida como "Sistema Arrecifal Veracruzano", ubicada frente a las costas de los municipios de Veracruz, Boca de Río y Alvarado, en el Estado de Veracruz, con una superficie de 52,238-91-50 hectáreas (DOF 24/08/1992)
·   Decreto por el que se declara como área natural protegida, con carácter de Parque Marino Nacional la zona conocida como Arrecife Alacranes, ubicada frente a la costa del Municipio de Progreso, del Estado de Yucatán (DOF 06/06/1994 y sus reformas)
·   Decreto por el que se declara área natural protegida con el carácter de Parque Marino Nacional, la zona conocida como Cabo Pulmo, ubicada frente a las costas del Municipio de Los Cabos, B.C.S., con una superficie de 7,111-01-00 hectáreas (DOF 06/06/1995 y sus reformas)
·   Decreto por el que se declara área natural protegida, con el carácter de Parque Marino Nacional, la zona conocida como Arrecifes de Cozumel, ubicada frente a las costas del Municipio de Cozumel, Estado de Quintana Roo, con una superficie total de 11,987-87-50 hectáreas (DOF 19/07/1996 y sus reformas)
·   Decreto por el que se declara área natural protegida, con el carácter de Parque Marino Nacional, la zona conocida como Bahía de Loreto, ubicada frente a las costas del Municipio de Loreto, Estado de Baja California Sur, con una superficie total de 206,580-75-00 hectáreas (DOF 19/07/1996 y sus reformas)
·   Decreto por el que se declara área natural protegida, con el carácter de Parque Marino Nacional, la zona conocida como Costa Occidental de Isla Mujeres, Punta Cancún y Punta Nizuc, ubicada frente a las costas de los Municipios de Isla Mujeres y Benito Juárez, Estado de Quintana Roo, con una superficie total de 8,673-06-00 hectáreas (DOF 19/07/1996 y sus reformas)
·   Decreto por el que se declara área natural protegida, con el carácter de parque nacional, la región denominada Arrecife de Puerto Morelos, en el Estado de Quintana Roo, con una superficie total de 9,066-63-11 hectáreas (DOF 02/02/1998)
·   Decreto por el que se declara área natural protegida, con el carácter de parque nacional, la región denominada Isla Contoy, y la porción marina que la circunda, con una superficie total de 5,126-25-95 hectáreas (DOF 02/02/1998)
·   Decreto por el que se declara área natural protegida, con el carácter de parque nacional, la región conocida como Huatulco, en el Estado de Oaxaca, con una superficie total de 11,890-98-00 hectáreas (DOF 24/07/1998)
·   Decreto por el que se declara área natural protegida, con el carácter de parque nacional, la región conocida con el nombre de Cumbres de Monterrey, ubicada en los municipios de Allende, García, Montemorelos, Monterrey, Rayones, Santa Catarina, Santiago y San Pedro Garza García, Estado de Nuevo León (DOF 17/11/2000)
·   Decreto por el que se declara área natural protegida, con el carácter de parque nacional, la región conocida como Arrecifes de Xcalak, que se encuentra localizada en la Costa Caribe del Municipio de Othón P. Blanco, en el Estado de Quintana Roo, con una superficie total de 17,949-45-62.025 hectáreas (DOF 27/11/2000)
·   Decreto por el que se declara área natural protegida, con el carácter de parque nacional, la región denominada Sierra de Órganos, ubicada en el Municipio de Sombrerete, en el Estado de Zacatecas, con una superficie total de 1,124-65-61.76 hectáreas (DOF 27/11/2000)
·   Decreto por el que se declara área natural protegida, con la categoría de parque nacional, exclusivamente la zona marina que circunda al complejo insular conocido como Archipiélago de San Lorenzo, ubicada en el Golfo de California, frente a las costas del Municipio de Ensenada, Estado de Baja California, con una superficie total de 58,442-80-45.40 hectáreas (DOF 25/04/2005)
·   Decreto por el que se declara área natural protegida, con la categoría de parque nacional, la región conocida como Islas Marietas, de jurisdicción federal, incluyendo la zona marina que la circunda, localizada en la Bahía de Banderas, frente a las costas del municipio del mismo nombre en el Estado de Nayarit, con una superficie total de 1,383-01-96.95 hectáreas (DOF 25/04/2005)
·   Decreto por el que se declara área natural protegida, con la categoría de Parque Nacional exclusivamente la zona marina del Archipiélago de Espíritu Santo, ubicado en el Golfo de California, frente a las costas del Municipio de La Paz, Baja California Sur (DOF 10/05/2007)
·   Decreto por el que se declara como área natural protegida, con el carácter de parque nacional, la región conocida como Revillagigedo, localizada en el Pacífico Mexicano (DOF 27/11/2017)
·   Decreto por el que se declara área natural protegida Huatulco II, con el carácter de parque nacional, la superficie de 2,237-95-12.10 hectáreas, ubicada en el municipio de Santa María Huatulco, estado de Oaxaca (DOF 15/08/2023)
·   Decreto por el que se declara área natural protegida Loreto II, con el carácter de parque nacional, la superficie de 6,217- 52-05.48 hectáreas, ubicada en el municipio de Loreto, estado de Baja California Sur (DOF 15/08/2023)
·   Decreto por el que se declara área natural protegida Nopoló, con el carácter de parque nacional, la superficie de 2,076-51-91.75 hectáreas, ubicada en el municipio de Loreto, estado de Baja California Sur (DOF 15/08/2023)
·   Decreto por el que se declara área natural protegida Ricardo Flores Magón, con el carácter de parque nacional, la superficie de 1,812-59-60.34 hectáreas, ubicada en los municipios de Santa María Huatulco y San Miguel del Puerto, estado de Oaxaca (DOF 15/08/2023)
·   Decreto por el que se declara área natural protegida San Quintín, con el carácter de parque nacional, la superficie de 85-90-28.65 hectáreas, ubicada en el municipio de San Quintín, estado de Baja California (DOF 15/08/2023)
·   Decreto por el que se declara área natural protegida Vicente Guerrero, con el carácter de parque nacional, la superficie de 723-89-13.05 hectáreas, ubicada en el municipio de Zihuatanejo de Azueta, estado de Guerrero (DOF 15/08/2023)
·   Decreto por el que se declara área natural protegida, con la categoría de parque nacional, el sitio Nuevo Uxmal, ubicado en el municipio de Santa Elena, estado de Yucatán y municipio de Calkiní, estado de Campeche, y que abarca la superficie de 1,698-54-25.20 hectáreas. (DOF 08/01/2024)
·   Decreto por el que se declara área natural protegida, con la categoría de parque nacional, el sitio Carmen Serdán, ubicado en el municipio de Xicotepec, estado de Puebla, y que abarca la superficie de 198-61-13.43 hectáreas. (DOF 08/01/2024)
·   Decreto por el que se declara área natural protegida, con la categoría de parque nacional, el sitio Bajos del Norte, ubicado en el Golfo de México, y que abarca la superficie de 1,304,114-89-16.00 hectáreas. (DOF 08/01/2024)
·   Decreto por el que se declara área natural protegida, con la categoría de parque nacional, la Zona Marina de la Isla Isabel, ubicada en el Golfo de California, y que abarca la superficie de 31,695-85-85.66 hectáreas. (DOF 08/01/2024)
 
·   Decreto por el que se declara área natural protegida, con la categoría de parque nacional, el sitio Tangolunda, ubicado en el municipio de Santa María Huatulco, estado de Oaxaca, y que abarca la superficie de 110-32-95.37 hectáreas. (DOF 26/02/2024)
·   Decreto por el que se declara área natural protegida Arrecifes del Golfo de México-Sur, con la categoría de parque nacional, la superficie de 4,109,731-42-56.09 hectáreas, ubicada en el Golfo de México. (DOF 26/09/2024)
e)    Reservas de la Biosfera
·   Decreto que declara zona de refugio para ballenas y ballenatos, las aguas del área de la Laguna Ojo de Liebre, al sur de la bahía de Sebastián Vizcaíno, en el Litoral del Océano Pacífico, Territorio de Baja California (DOF 14/01/1972 y sus reformas)
·   Decreto por el que se declara de interés público el establecimiento de la zona de protección forestal de la cuenca del río Tulijah, así como de la reserva integral de la biosfera Montes Azules, en el área comprendida dentro de los límites que se indican (DOF 12/01/1978 y sus reformas)
·   Decreto por el que se declara de Interés público el establecimiento de la Zona de Protección Forestal en la región conocida como "La Michilía", así como la Reserva Integral de la Biosfera, en el área de 35,000 Has. ubicada en el Estado de Durango (DOF 18/07/1979 y sus reformas)
·   Decreto por el que declara como área que requiere la protección, mejoramiento, conservación y restauración de sus condiciones ambientales la superficie denominada Reserva de la Biósfera Sian Ka'an, ubicada en los Municipios de Cozumel y Felipe Carrillo Puerto, Q. Roo (DOF 20/01/1986 y sus reformas)
·   Decreto por el que, por ser de orden e interés públicos, se declara la Reserva de la Biosfera Sierra de Manantlán, como área que requiere la protección, conservación, mejoramiento, preservación y restauración de sus condiciones ambientales, con una superficie de 139,577-12-50 hectáreas, ubicadas en los Municipios de Autlán, Cuautitlán, Casimiro Castillo, Tolimán y Tuxcacuesco en el Estado de Jalisco, y Minatitlán y Comala en el Estado de Colima (DOF 23/03/1987)
·   Decreto por el que se declara la reserva de la biósfera "El Vizcaíno", ubicado en el Municipio de Mulegé, BCS. (DOF 30/11/1988)
·   Decreto por el que se declara la Reserva de la biosfera Calakmul, ubicada en los Municipios de Champotón y Hopelchem, Camp. (Primera publicación) (DOF 23/05/1989 y sus reformas)
·   Decreto por el que se declara el establecimiento de la reserva de la biosfera denominada El Triunfo, ubicada en los Municipios de Acacoyagua, Ángel Albino Corzo, La Concordia, Mapastepec, Villa Corzo, Pijijiapan y Siltepec, Chis. (DOF 13/03/1990y su reforma)
·   Decreto por el que se declara área natural protegida con el carácter de Reserva de la Biosfera la zona conocida como Lacan-Tun, con una superficie de 61,873-96.02.5 hectáreas, ubicada en el Municipio de Ocosingo, Chis. (DOF 21/08/1992)
·   Decreto por el que se declara como área natural protegida, con el carácter de reserva de la biosfera, la zona conocida como Pantanos de Centla, con una superficie de 302,706-62-50 hectáreas, ubicadas en los Municipios de Centla, Jonuta y Macuspana, Tab. (DOF 06/08/1992)
·   Decreto por el que se declara área natural protegida con el carácter de Reserva de la Biosfera, la región conocida como Alto Golfo de California y Delta del Río Colorado, ubicada en aguas del Golfo de California y los municipios de Mexicali, B.C., de Puerto Peñasco y San Luis Río Colorado, Son. (DOF 10/06/1993)
·   Decreto por el que se declara área natural protegida con el carácter de Reserva de la Biosfera, la región conocida como El Pinacate y Gran Desierto de Altar, ubicada en los municipios de Plutarco Elías Calles, Puerto Peñasco y San Luis Río Colorado, Son. (DOF 10/06/1993)
·   Decreto por el que se declara área natural protegida con el carácter de reserva de la biosfera, la región conocida como Chamela-Cuixmala, ubicada en el Municipio de La Huerta, Jal. (DOF 04/01/1994)
·   Decreto por el que se declara como área natural protegida con el carácter de reserva de la biósfera, la región conocida como Sierra La Laguna, ubicada en los municipios de La Paz y Los Cabos, Estado de Baja California Sur (DOF 06/06/1994)
·   Decreto por el que se declara como área natural protegida, con el carácter de reserva de la biosfera, la región conocida como Sierra del Abra Tanchipa, ubicada en los municipios de Ciudad Valles y Tamuín, Estado de San Luis Potosí (DOF 06/06/1994)
·   Decreto por el que se declara área natural protegida con el carácter de reserva de la biosfera, la región denominada La Sepultura, localizada en los municipios de Villacorzo, Villaflores, Jiquipilas, Cintalapa, Arriaga y Tonalá, Chis., con una superficie de 167,309-86-25 hectáreas (DOF 06/06/1995)
·   Decreto por el que se declara área natural protegida con el carácter de reserva de la biosfera, la zona conocida como La Encrucijada, ubicada en los municipios de Mazatán, Huixtla, Villa Comaltitlán, Acapetahua, Mapastepec y Pijijiapan, Chis., con una superficie de 144,868-15-87.5 hectáreas (DOF 06/06/1995)
·   Decreto por el que se declara área natural protegida, con el carácter de Reserva de la Biosfera, la región conocida como Banco Chinchorro, ubicada frente a las costas del Municipio de Othón P. Blanco, Estado de Quintana Roo, con una superficie total de 144,360-00-00 hectáreas (DOF 19/07/1996)
·   Decreto por el que se declara área natural protegida con carácter de reserva de la biosfera, la región denominada Sierra Gorda localizada en los municipios de Arroyo Seco, Jalpan de Serra, Peñamiller, Pinal de Amoles y Landa de Matamoros, Qro. (DOF 19/05/1997)
·   Decreto por el que se declara área natural protegida, con el carácter de reserva de la biosfera, la región denominada Arrecifes de Sian Kaan, ubicada en el Estado de Quintana Roo, con una superficie total de 34,927-15-84 hectáreas (DOF 02/02/1998)
·   Decreto por el que se declara área natural protegida, con el carácter de reserva de la biosfera, la región denominada Tehuacán-Cuicatlán, ubicada en los estados de Oaxaca y Puebla (DOF 18/09/1998)
·   Decreto por el que se declara área natural protegida, con el carácter de reserva de la biosfera, la región denominada Los Tuxtlas, ubicada en los municipios de Ángel R. Cabada, Catemaco, Mecayapan, Pajapan, San Andrés Tuxtla, Santiago Tuxtla, Soteapan y Tatahuicapan de Juárez, en el Estado de Veracruz, con una superficie total de 155,122-46-90 hectáreas (DOF 23/11/1998)
·   Decreto por el que se declara área natural protegida, con el carácter de reserva de la biosfera, la región denominada Ría Lagartos, ubicada en los municipios de San Felipe, Ría Lagartos y Tizimín en el Estado de Yucatán, con una superficie total de 60,347-82-71 hectáreas (DOF 21/05/1999)
·   Decreto por el que se declara área natural protegida, con el carácter de reserva de la biosfera, la región del Estado de Campeche conocida como Los Petenes, con una superficie total de 282,857-62-70.6 hectáreas (DOF 24/05/1999)
·   Decreto por el que se declara área natural protegida, con el carácter de reserva de la biosfera, la región denominada Sierra de Huautla, ubicada en los municipios de Amacuzac, Puente de Ixtla, Jojutla, Tlaquiltenango y Tepalcingo, en el Estado de Morelos, con una superficie total de 59,030-94-15.9 hectáreas (DOF 08/09/1999)
·   Decreto por el que se declara área natural protegida, con el carácter de reserva de la biosfera, la región denominada Mariposa Monarca, ubicada en los municipios de Temascalcingo, San Felipe del Progreso, Donato Guerra y Villa de Allende en el Estado de México, así como en los municipios de Contepec, Senguio, Angangueo, Ocampo, Zitácuaro y Aporo en el Estado de Michoacán, con una superficie total de 56,259-05-07.275 hectáreas (DOF 10/11/2000 y sus reformas)
·   Decreto por el que se declara área natural protegida, con el carácter de reserva de la biosfera, el archipiélago conocido como Islas Marías, ubicado en el mar territorial mexicano del Océano Pacífico, con una superficie total de 641,284-73-74.2 hectáreas (DOF 27/11/2000)
·   Decreto por el que se declara área natural protegida, con el carácter de reserva de la biosfera, la región denominada Ría Celestún, ubicada en los municipios de Celestún y Maxcanú, en el Estado de Yucatán y Calkiní, en el Estado de Campeche, con una superficie total de 81,482-33-44.545 hectáreas (DOF 27/11/2000)
·   Decreto por el que se declara como área natural protegida con el carácter de reserva de la biosfera, la región conocida como Barranca de Metztitlán, ubicada en los municipios de Acatlán, de Atotonilco el Grande, de Eloxochitlán, de Huasca de Ocampo, de Metztitlán, de San Agustín Metzquititlán, de Metepec y de Zacualtipán de Ángeles, en el Estado de Hidalgo, con una superficie total de 96,042-94-70.18 hectáreas (DOF 27/11/2000)
·   Decreto por el que se declara área natural protegida, con el carácter de reserva de la biosfera, la región denominada Mapimí, ubicada en los municipios de Mapimí y Tlahualillo, en el Estado de Durango; Jiménez, en el Estado de Chihuahua, y Francisco I. Madero y Sierra Mojada, en el Estado de Coahuila, con una superficie total de 342,387-99-17.225 hectáreas (DOF 27/11/2000)
·   Decreto por el que se declara área natural protegida con la categoría de reserva de la biosfera, la región denominada Isla San Pedro Mártir, ubicada en el Golfo de California, frente a las costas del Municipio de Hermosillo, Estado de Sonora, con una superficie total de 30,165-23-76.165 hectáreas (DOF 13/06/2002 y sus reformas)
·   Decreto por el que se declara área natural protegida, con el carácter de reserva de la biosfera, la región del Volcán Tacaná, ubicada en los municipios de Tapachula, Cacahoatán y Unión Juárez, en el Estado de Chiapas, con una superficie total de 6,378-36-95.86 hectáreas (DOF 28/01/2003)
 
·   Decreto por el que se declara como área natural protegida, con carácter de reserva de la biosfera la región conocida como Selva El Ocote, ubicada en los municipios Ocozocoautla de Espinosa, Cintalapa de Figueroa, Tecpatán de Mezcalapa y Jiquipilas, en el Estado de Chiapas, con una superficie total de 101,288-15-12.50 hectáreas (DOF 01/08/2003 y sus reformas)
·   Decreto por el que se declara área natural protegida, con la categoría de reserva de la biosfera, la zona marina y terrestre que incluye a la Isla Guadalupe, de jurisdicción federal, así como a las demás superficies emergidas que se encuentran dentro de la misma, localizada en el Océano Pacífico, frente a la costa de la Península de Baja California, con una superficie total de 476,971-20-15.79 hectáreas (DOF 25/04/2005)
·   Decreto por el que se declara área natural protegida, con el carácter de reserva de la biosfera, la zona conocida como Sierra Gorda de Guanajuato localizada en los municipios de Atarjea, San Luis de la Paz, Santa Catarina, Victoria y Xichú, en el Estado de Guanajuato (DOF 02/02/2007)
·   Decreto por el que se declara área natural protegida, con la categoría de reserva de la biosfera, la zona marina conocida como Bahía de los Ángeles, canales de Ballenas y de Salsipuedes, comprendiendo la zona federal marítimo terrestre correspondiente a la porción de la costa oriental de la península de Baja California, ubicada frente al Municipio de Ensenada, en el Estado de Baja California (DOF 05/06/2007)
·   Decreto por el que se declara área natural protegida, con la categoría de reserva de la biosfera, la región conocida como Zicuirán-Infiernillo, localizada en los municipios de Arteaga, Churumuco, La Huacana y Tumbiscatío, en el Estado de Michoacán (DOF 30/11/2007)
·   Decreto por el que se declara área natural protegida, con la categoría de reserva de la biosfera el área marina conocida como Tiburón Ballena, localizada frente a las costas del norte del Estado de Quintana Roo (DOF 05/06/2009)
·   Decreto por el que se declara como área natural protegida, con el carácter de reserva de la biosfera, la zona conocida como Janos, localizada en el Municipio de Janos, en el Estado de Chihuahua (DOF 08/12/2009)
·   Decreto por el que se declara como área natural protegida, con el carácter de reserva de la biosfera, la región conocida como Marismas Nacionales Nayarit, localizada en los municipios de Acaponeta, Rosamorada, Santiago Ixcuintla, Tecuala y Tuxpan en el Estado de Nayarit (DOF 12/05/2010)
·   Decreto por el que se declara Área Natural Protegida, con el carácter de reserva de la biosfera, la región conocida como Caribe Mexicano (DOF 07/12/2016)
·   Decreto por el que se declara Área Natural Protegida, con el carácter de reserva de la biosfera, la región conocida como Islas del Pacífico de la Península de Baja California (DOF 07/12/2016)
·   Decreto por el que se declara Área Natural Protegida, con el carácter de reserva de la biosfera, la región conocida como Pacífico Mexicano Profundo (DOF 07/12/2016)
·   Decreto por el que se declara Área Natural Protegida, con el carácter de reserva de la biosfera, la región conocida como Sierra de Tamaulipas, localizada en los municipios de Aldama, Casas, González, Llera y Soto La Marina, en el Estado de Tamaulipas (DOF 07/12/2016)
·   Decreto por el que se declara área natural protegida Balam Kú, con el carácter de reserva de la biosfera, la superficie de 463,441-75-97.31 hectáreas, ubicada en los municipios de Escárcega, Calakmul y Candelaria, estado de Campeche (DOF 31/08/2023)
·   Decreto por el que se declara área natural protegida Wanha', con el carácter de reserva de la biosfera, la superficie de 38,255-64-17.76 hectáreas, ubicada en los municipios de Balancán y Tenosique, estado de Tabasco (DOF 31/08/2023)
·   Decreto por el que se declara área natural protegida, con la categoría de reserva de la biosfera, la Sierra de Vallejo-Río Ameca, ubicada en los municipios de Bahía de Banderas y Compostela, estado de Nayarit y en los municipios de Mascota, Mixtlán, San Sebastián del Oeste y Puerto Vallarta, estado de Jalisco, y que abarca la superficie de 225,398-27-63.32 hectáreas. (DOF 08/01/2024)
·   Decreto por el que se declara área natural protegida, con la categoría de reserva de la biosfera, el sitio Sierra Tecuani, ubicado en los municipios de San Miguel Totolapan, Ajuchitlán del Progreso, Tecpan de Galeana, Coyuca de Catalán y Atoyac de Álvarez, estado de Guerrero, y que abarca la superficie de 348,140-97-37.42 hectáreas. (DOF 08/01/2024)
f)     Santuarios
·   Decreto por el que se determinan como zonas de reserva y sitios de refugio para la protección, conservación, repoblación, desarrollo y control, de las diversas especies de tortuga marina, los lugares en que anida y desova dicha especie. Playa adyacente a la localidad denominada Ría Lagartos (DOF 29/10/1986 y sus reformas)
·   Decreto por el que se determinan como zonas de reserva y sitios de refugio para la protección, conservación, repoblación, desarrollo y control, de las diversas especies de tortuga marina, los lugares en que anida y desova dicha especie. Playa Ceuta (DOF 29/10/1986 y sus reformas)
·   Decreto por el que se determinan como zonas de reserva y sitios de refugio para la protección, conservación, repoblación, desarrollo y control, de las diversas especies de tortuga marina, los lugares en que anida y desova dicha especie. Playa Cuitzmala (DOF 29/10/1986 y sus reformas)
·   Decreto por el que se determinan como zonas de reserva y sitios de refugio para la protección, conservación, repoblación, desarrollo y control, de las diversas especies de tortuga marina, los lugares en que anida y desova dicha especie. Playa de Escobilla (DOF 29/10/1986 y sus reformas)
·   Decreto por el que se determinan como zonas de reserva y sitios de refugio para la protección, conservación, repoblación, desarrollo y control, de las diversas especies de tortuga marina, los lugares en que anida y desova dicha especie. Playa Huizache Caimanero (DOF 29/10/1986 y sus reformas)
·   Decreto por el que se determinan como zonas de reserva y sitios de refugio para la protección, conservación, repoblación, desarrollo y control, de las diversas especies de tortuga marina, los lugares en que anida y desova dicha especie. Playa de Maruata y Colola (DOF 29/10/1986 y sus reformas)
·   Decreto por el que se determinan como zonas de reserva y sitios de refugio para la protección, conservación, repoblación, desarrollo y control, de las diversas especies de tortuga marina, los lugares en que anida y desova dicha especie. Playa de Mismaloya (DOF 29/10/1986 y sus reformas)
·   Decreto por el que se determinan como zonas de reserva y sitios de refugio para la protección, conservación, repoblación, desarrollo y control, de las diversas especies de tortuga marina, los lugares en que anida y desova dicha especie. Playa de Puerto Arista (DOF 29/10/1986 y sus reformas)
·   Decreto por el que se determinan como zonas de reserva y sitios de refugio para la protección, conservación, repoblación, desarrollo y control, de las diversas especies de tortuga marina, los lugares en que anida y desova dicha especie. Playa de Rancho Nuevo (DOF 29/10/1986 y sus reformas)
·   Decreto por el que se determinan como zonas de reserva y sitios de refugio para la protección, conservación, repoblación, desarrollo y control, de las diversas especies de tortuga marina, los lugares en que anida y desova dicha especie. Playa de Tierra Colorada (DOF 29/10/1986 y sus reformas)
·   Decreto por el que se determinan como zonas de reserva y sitios de refugio para la protección, conservación, repoblación, desarrollo y control, de las diversas especies de tortuga marina, los lugares en que anida y desova dicha especie. Playa Mexiquillo (DOF 29/10/1986 y sus reformas)
·   Decreto por el que se determinan como zonas de reserva y sitios de refugio para la protección, conservación, repoblación, desarrollo y control, de las diversas especies de tortuga marina, los lugares en que anida y desova dicha especie. Playa Piedra de Tlacoyunque (DOF 29/10/1986 y sus reformas)
·   Decreto por el que se determinan como zonas de reserva y sitios de refugio para la protección, conservación, repoblación, desarrollo y control, de las diversas especies de tortuga marina, los lugares en que anida y desova dicha especie. Playa Teopa (DOF 29/10/1986 y sus reformas)
·   Decreto por el que se declara área natural protegida con la categoría de santuario a las islas La Pajarera, Cocinas, Mamut, Colorada, San Pedro, San Agustín, San Andrés y Negrita, y los islotes Los Anegados, Novillas, Mosca y Submarino, situadas en la Bahía de Chamela, frente a las costas del Municipio de La Huerta, Estado de Jalisco, con una superficie total de 1,981-43-93.200 hectáreas. Islas La Pajarera, Cocinas, Mamut, Colorada, San Pedro, San Agustín, San Andrés y Negrita y los Islotes Los Anegados, Novillas, Mosca y Submarino (DOF 13/06/2002)
·   Acuerdo por el que se determinan como áreas naturales protegidas, con la categoría de santuarios, a las zonas de reserva y sitios de refugio para la protección, conservación, repoblación, desarrollo y control de las diversas especies de tortuga marina, ubicadas en los estados de Chiapas, Guerrero, Jalisco, Michoacán, Oaxaca, Sinaloa, Tamaulipas y Yucatán, identificadas en el Decreto publicado el 29 de octubre de 1986 (DOF 16/07/2002)
·   Acuerdo por el que se determinan como áreas naturales protegidas, con la categoría de santuarios, a las zonas de reserva y sitios de refugio para la protección, conservación, repoblación, desarrollo y control de las diversas especies de tortuga marina, ubicadas en los estados de Chiapas, Guerrero, Jalisco, Michoacán, Oaxaca, Sinaloa, Tamaulipas y Yucatán, identificadas en el Decreto publicado el 29 de octubre de 1986. Playa de la Bahía de Chacahua (DOF 16/07/2002)
·   Acuerdo por el que se determinan como áreas naturales protegidas, con la categoría de santuarios, a las zonas de
reserva y sitios de refugio para la protección, conservación, repoblación, desarrollo y control de las diversas especies de tortuga marina, ubicadas en los estados de Chiapas, Guerrero, Jalisco, Michoacán, Oaxaca, Sinaloa, Tamaulipas y Yucatán, identificadas en el Decreto publicado el 29 de octubre de 1986. Playa de la Isla Contoy (DOF 16/07/2002)
·   Acuerdo por el que se determinan como áreas naturales protegidas, con la categoría de santuarios, a las zonas de reserva y sitios de refugio para la protección, conservación, repoblación, desarrollo y control de las diversas especies de tortuga marina, ubicadas en los estados de Chiapas, Guerrero, Jalisco, Michoacán, Oaxaca, Sinaloa, Tamaulipas y Yucatán, identificadas en el Decreto publicado el 29 de octubre de 1986. Playa El Tecuán (DOF 16/07/2002
·   Decreto por el que se declara área natural protegida, con el carácter de santuario, la porción marina conocida como Ventilas Hidrotermales de la Cuenca de Guaymas y de la Dorsal del Pacífico Oriental, localizadas en el Golfo de California y en el Pacífico Norte, respectivamente (DOF 05/06/2009)
·   Decreto por el que se determinan como zonas de reserva y sitios de refugio para la protección, conservación, repoblación, desarrollo y control, de las diversas especies de tortuga marina, los lugares en que anida y desova dicha especie. Playa El Verde Camacho (DOF 29/10/1986 y sus reformas)
·   Decreto por el que se declara área natural protegida, con la categoría de santuario, el sitio Playa El Verde Camacho, ubicado en los municipios de Mazatlán y San Ignacio, estado de Sinaloa, y que abarca la superficie de 128-48-02.40 hectáreas. (DOF 29/12/2023).
·   Decreto por el que se declara área natural protegida, con la categoría de santuario, el sitio Playa Lechuguillas, ubicado en los municipios de Vega de Alatorre y Alto Lucero de Gutiérrez Barrios, estado de Veracruz de Ignacio de la Llave, y que abarca la superficie de 147-14-33.49 hectáreas. (DOF 29/12/2023).
·   Decreto por el que se declara área natural protegida, con la categoría de santuario, el sitio Barra de la Cruz-Playa Grande, ubicado en el municipio de San Pedro Huamelula, estado de Oaxaca, y que abarca la superficie de 56-19-13.67 hectáreas. (DOF 08/01/2024).
·   Decreto por el que se declara área natural protegida, con la categoría de santuario, el sitio Playa Morro Ayuta, ubicado en los municipios de San Pedro Huamelula y Santiago Astata, estado de Oaxaca, y que abarca la superficie de 90-69-28.79 hectáreas. (DOF 08/01/2024)
·   Decreto por el que se declara área natural protegida, con la categoría de santuario, el sitio Playas del Totonacapan, ubicado en los municipios de Cazones de Herrera, Papantla y Tecolutla, estado de Veracruz de Ignacio de la Llave, y que abarca la superficie de 81-90-04.67 hectáreas. (DOF 08/01/2024)
·   Decreto por el que se declara área natural protegida, con la categoría de santuario, el sitio Playa Chenkan, ubicado en el municipio de Champotón, estado de Campeche, y que abarca la superficie de 39-55-59.96 hectáreas. (DOF 08/01/2024)
·   Decreto por el que se declara área natural protegida, con la categoría de santuario, el sitio Playa Platanitos, ubicado en el municipio de Compostela, estado de Nayarit, y que abarca la superficie de 79-81-31.85 hectáreas. (DOF 08/01/2024)
·   Decreto por el que se declara área natural protegida, con la categoría de santuario, el sitio Playa Cahuitán, ubicado en los municipios de Santiago Tapextla, Santo Domingo Armenta y Santiago Pinotepa Nacional, estado de Oaxaca, y que abarca la superficie de 261-07-65.30 hectáreas. (DOF 08/01/2024)
·   Decreto por el que se declara área natural protegida, con la categoría de santuario, el sitio Cotorra Serrana Occidental, ubicado en el municipio de Madera, estado de Chihuahua, y que abarca la superficie de 418-66-39.99 hectáreas. (DOF 08/01/2024)
8. Lineamientos
·   Lineamientos del programa especial para la conservación, restauración y aprovechamiento sustentable de la Selva Lacandona, en el estado de Chiapas (26/08/2011)
·   Lineamientos para la asignación y operación estatal de apoyos a proyectos de plantaciones forestales comerciales (11/10/2011)
·   Lineamientos para la aplicación y seguimiento de las medidas para el uso eficiente, transparente y eficaz de los recursos públicos, y las acciones de disciplina presupuestaria en el ejercicio del gasto público, así como para la modernización de la Administración Pública Federal (DOF 30/01/2013)
·   Lineamientos para la ejecución del programa de adecuación de derechos de uso de agua, 2015 (DOF 29/07/2015)
·   Lineamientos de Operación del Programa de Compensación Ambiental por Cambio de Uso del Suelo en Terrenos Forestales (DOF 09/06/2020 y sus reformas)
·   Lineamientos de Operación del fondo patrimonial de biodiversidad (DOF 30/07/2021 y sus reformas)
·   Lineamientos que establecen las Disposiciones administrativas de carácter general para la presentación de los programas para el cumplimiento establecidos en el artículo cuarto transitorio de la Norma Oficial Mexicana NOM-001-SEMARNAT- 2021, Que establece los límites permisibles de contaminantes en las descargas de aguas residuales en cuerpos receptores propiedad de la nación (DOF 05/12/2022)
9. Normas Oficiales Mexicanas
·   NOM-027-SEMARNAT-1996, Que establece los procedimientos, criterios y especificaciones para realizar el aprovechamiento, transporte y almacenamiento de tierra de monte (DOF 05/06/1996)
·   NOM-034-SEMARNAT-1993, Que establece los métodos de medición para determinar la concentración de monóxido de carbono en el aire ambiente y el procedimiento para la calibración de los equipos de medición (DOF 18/10/1993)
·   NOM-035-SEMARNAT-1993, Que establece los métodos de medición para determinar la concentración de partículas suspendidas totales en el aire ambiente y los procedimientos para la calibración de los equipos de medición (DOF 18/10/1993)
·   NOM-036-SEMARNAT-1993, Que establece los métodos de medición para determinar la concentración de ozono en el aire ambiente y los procedimientos para la calibración de los equipos de medición (DOF 18/10/1993)
·   NOM-037-SEMARNAT-1993, Que establece los métodos de medición para determinar la concentración de bióxido de nitrógeno en el aire ambiente y los procedimientos para la calibración de los equipos de medición (DOF 18/10/1993)
·   NOM-038-SEMARNAT-1993, Que establece los métodos de medición para determinar la concentración de bióxido de azufre en el aire ambiente y los procedimientos para la calibración de los equipos de medición (DOF 18/10/1993)
·   NOM-039-SEMARNAT-1993, Que establece los niveles máximos permisibles de emisión a la atmósfera de bióxido y trióxido de azufre y neblinas de ácido sulfúrico, en plantas productoras de ácido sulfúrico (DOF 22/10/1993)
·   NOM-043-SEMARNAT-1993, Que establece los niveles máximos permisibles de emisión a la atmósfera de partículas sólidas provenientes de fuentes fijas (DOF 22/10/1993 y sus reformas)
·   NOM-046-SEMARNAT-1993, Que establece los niveles máximos permisibles de emisión a la atmósfera de bióxido de azufre, neblinas de trióxido de azufre y ácido sulfúrico, provenientes de procesos de producción de ácido dodecilbencensulfónico en fuentes fijas (DOF 22/10/1993)
·   NOM-048-SEMARNAT-1993, Que establece los niveles máximos permisibles de emisión de hidrocarburos, monóxido de carbono y humo, provenientes del escape de las motocicletas en circulación que utilizan gasolina o mezcla de gasolina- aceite como combustible (DOF 22/10/1993)
·   NOM-049-SEMARNAT-1993, Que establece las características del equipo y el procedimiento de medición, para la verificación de los niveles de emisión de gases contaminantes, provenientes de las motocicletas en circulación, que usan gasolina o mezcla de gasolina-aceite como combustible (DOF 22/10/1993)
·   NOM-053-SEMARNAT-1993, Que establece el procedimiento para llevar a cabo la prueba de extracción para determinar los constituyentes que hacen a un residuo peligroso por su toxicidad al ambiente (DOF 22/10/1993)
·   NOM-054-SEMARNAT-1993, Que establece el procedimiento para determinar la incompatibilidad entre dos o más residuos considerados como peligrosos por la Norma Oficial Mexicana NOM-052-ECOL-1993 (DOF 22/10/1993)
·   NOM-056-SEMARNAT-1993, Que establece los requisitos para el diseño y construcción de las obras complementarias de un confinamiento controlado de residuos peligrosos (DOF 22/10/1993)
·   NOM-057-SEMARNAT-1993, Que establece los requisitos que deben observarse en el diseño, construcción y operación de celdas de confinamiento controlado para residuos peligrosos (DOF 22/10/1993)
·   NOM-058-SEMARNAT-1993, Que establece los requisitos para la operación de un confinamiento controlado de residuos peligrosos (DOF 22/10/1993)
·   NOM-060-SEMARNAT-1994, Que establece las especificaciones para mitigar los efectos adversos ocasionados en
los suelos y cuerpos de agua por el aprovechamiento forestal (DOF 13/05/1994)
·   NOM-061-SEMARNAT-1994, Que establece las especificaciones para mitigar los efectos adversos ocasionados en la flora y fauna silvestre por el aprovechamiento forestal (DOF 13/05/1994)
·   NOM-024-SEMARNAT-1993, Por la que se establecen medidas para la protección de las especies de totoaba y vaquita en aguas de jurisdicción federal del Golfo de California (DOF 29/06/1994)
·   Acuerdo mediante el cual se reforma la nomenclatura de 58 normas oficiales mexicanas (DOF 29/11/1994)
·   NOM-079-SEMARNAT-1994, Que establece los límites máximos permisibles de emisión de ruido de los vehículos automotores nuevos en planta y su método de medición (DOF 12/01/1995)
·   NOM-080-SEMARNAT-1994, Que establece los límites máximos permisibles de emisión de ruido proveniente del escape de los vehículos automotores, motocicletas y triciclos motorizados en circulación y su método de medición (DOF 13/01/1995)
·   NOM-081-SEMARNAT-1994, Que establece los límites máximos permisibles de emisión de ruido de las fuentes fijas y su método de medición (DOF 13/01/1995 y sus reformas)
·   NOM-082-SEMARNAT-1994, Que establece los límites máximos permisibles de emisión de ruido de las motocicletas y triciclos motorizados nuevos en planta, y su método de medición (DOF 16/01/1995)
·   NOM-015-SEMARNAT/AGRICULTURA- 2023, Que establece las especificaciones técnicas de métodos de uso del fuego en los terrenos forestales, temporalmente forestales, preferentemente forestales, en los terrenos de uso agropecuario y colindantes. (DOF 01/12/2023)
·   NOM-097-SEMARNAT-1995, Que establece los límites máximos permisibles de emisión a la atmósfera de material particulado y óxidos de nitrógeno en los procesos de fabricación de vidrio en el país (DOF 01/02/1996)
·   NOM-028-SEMARNAT-1996, Que establece los procedimientos, criterios y especificaciones para realizar el aprovechamiento, transporte y almacenamiento de raíces y rizomas de vegetación forestal (DOF 24/06/1996)
·   NOM-008-SEMARNAT-1996, Que establece los procedimientos, criterios y especificaciones para realizar el aprovechamiento, transporte y almacenamiento de cogollos (DOF 24/06/1996)
·   NOM-009-SEMARNAT-1996, Que establece los procedimientos, criterios y especificaciones para realizar el aprovechamiento, transporte y almacenamiento de látex y otros exudados de vegetación forestal (DOF 26/06/1996)
·   NOM-010-SEMARNAT-1996, Que establece los procedimientos, criterios y especificaciones para realizar el aprovechamiento, transporte y almacenamiento de hongos (DOF 28/05/1996)
·   NOM-011-SEMARNAT-1996, Que establece los procedimientos, criterios y especificaciones para realizar el aprovechamiento, transporte y almacenamiento de musgo, heno y doradilla (DOF 26/06/1996)
·   NOM-012-SEMARNAT-1996, Que establece los procedimientos, criterios y especificaciones para realizar el aprovechamiento, transporte y almacenamiento de leña para uso doméstico (DOF 26/06/1996 y sus reformas)
·   NOM-003-CONAGUA-1996, Requisitos durante la construcción de pozos de extracción de agua para prevenir la contaminación de acuíferos (DOF 03/02/1997)
·   NOM-005-SEMARNAT-1997, Que establece los procedimientos, criterios y especificaciones para realizar el aprovechamiento, transporte y almacenamiento de corteza, tallos y plantas completas de vegetación forestal (DOF 20/05/1997)
·   NOM-006-SEMARNAT-1997, Que establece los procedimientos, criterios y especificaciones para realizar el aprovechamiento, transporte y almacenamiento de hojas de palma (DOF 28/05/1997)
·   NOM-007-SEMARNAT-1997, Que establece los procedimientos, criterios y especificaciones para realizar el aprovechamiento, transporte y almacenamiento de ramas, hojas o pencas, flores, frutos y semillas (DOF 30/05/1997)
·   NOM-012-CONAGUA-2021, Grifería, válvulas y accesorios para instalaciones hidráulicas de agua potable. (DOF 26/09/2024)
·   NOM-003-SEMARNAT-1997, Que establece los límites máximos permisibles de contaminantes para las aguas residuales tratadas que se reúsen en servicios al público (DOF 21/09/1998)
·   NOM-105-SEMARNAT-996, Que establece los niveles máximos permisibles de emisiones a la atmósfera de partículas sólidas totales y compuestos de azufre reducido total provenientes de los procesos de recuperación de químicos de las plantas de fabricación de celulosa (DOF 02/04/1998)
·   NOM-002-SEMARNAT-1996, Que establece los límites máximos permisibles de contaminantes en las descargas de aguas residuales a los sistemas de alcantarillado urbano o municipal (DOF 03/06/1998 y sus reformas)
·   NOM-121-SEMARNAT-1997, Que establece los límites máximos permisibles de emisión a la atmósfera de compuestos orgánicos volátiles (COVs) provenientes de las operaciones de recubrimiento de carrocerías nuevas en planta de automóviles, unidades de uso múltiple, de pasajeros y utilitarios; carga y camiones ligeros, así como el método para calcular sus emisiones. (DOF 14/07/1998 y sus reformas)
·   NOM-006-CONAGUA-1997, Fosas sépticas prefabricadas-Especificaciones y métodos de prueba (DOF 29/01/1999)
·   NOM-123-SEMARNAT-1998, Que establece el contenido máximo permisible de compuestos orgánicos volátiles (COVs), en la fabricación de pinturas de secado al aire base disolvente para uso doméstico y los procedimientos para la determinación del contenido de los mismos en pinturas y recubrimientos. (DOF 14/06/1999 y sus reformas)
·   NOM-018-SEMARNAT-1999, Que establece los procedimientos, criterios y especificaciones técnicas y administrativas para realizar el aprovechamiento sostenible de la hierba de candelilla, transporte y almacenamiento del cerote (DOF 27/10/1999)
·   NOM-036-SCT3-2000, Que establece dentro de la República Mexicana los límites máximos permisibles de emisión de ruido producido por las aeronaves de reacción subsónicas propulsadas por hélice, supersónicas y helicópteros, su método de medición, así como los requerimientos para dar cumplimiento a dichos límites (DOF 19/02/2001)
·   NOM-126-SEMARNAT-2000, Por la que se establecen las especificaciones para la realización de actividades de colecta científica de material biológico de especies de flora y fauna silvestres y otros recursos biológicos en el territorio nacional (DOF 20/03/2001)
·   NOM-130-SEMARNAT-2000, Protección ambiental-Sistemas de telecomunicaciones por red de fibra óptica- Especificaciones para la planeación, diseño, preparación del sitio, construcción y mantenimiento (DOF 23/03/2001)
·   NOM-008-CONAGUA-1998, Regaderas empleadas en el aseo corporal-Especificaciones y métodos de prueba (DOF 14/01/2009)
·   NOM-023-SEMARNAT-2001, Que establece las especificaciones técnicas que deberá contener la cartografía y la clasificación para la elaboración de los inventarios de suelos (DOF 10/12/2001 y sus reformas)
·   NOM-040-SEMARNAT-2002, Protección ambiental-Fabricación de cemento hidráulico-Niveles máximos permisibles de emisión a la atmósfera (DOF 18/12/2002)
·   Modificación a la Norma Oficial Mexicana NOM-040-SEMARNAT-2002, Protección ambiental-Fabricación de cemento hidráulico-Niveles máximos permisibles de emisión a la atmósfera, (DOF 18/12/2002)
·   NOM-021-SEMARNAT-2000, Que establece las especificaciones de fertilidad, salinidad y clasificación de suelos, estudio, muestreo y análisis (DOF 31/12/2002)
·   NOM-087-SEMARNAT-SSA1-2002, Protección ambiental-Salud ambiental-Residuos peligrosos biológico-infecciosos- Clasificación y especificaciones de manejo (DOF 17/02/2003)
·   NOM-022-SEMARNAT-2003, Que establece las especificaciones para la preservación, conservación, aprovechamiento sustentable y restauración de los humedales costeros en zonas de manglar (DOF 10/04/2003 y sus reformas)
·   NOM-023-SEMARNAT-2001, Que establece las especificaciones técnicas que deberá contener la cartografía y la clasificación para la elaboración de los inventarios de suelos (DOF 10/12/2001)
·   Acuerdo por el cual se reforma la nomenclatura de las normas oficiales mexicanas expedidas por la Secretaría de Medio Ambiente y Recursos Naturales, así como la ratificación de las mismas, previa a su revisión quinquenal (DOF 23/04/2003)
·   NOM-004-SEMARNAT-2002, Protección ambiental: Lodos y biosólidos. - especificaciones y límites máximos permisibles de contaminantes para su aprovechamiento y disposición final (DOF 15/08/2003)
·   NOM-022-SEMARNAT-2003, Que establece las especificaciones para la preservación, conservación, aprovechamiento sustentable y restauración de los humedales costeros en zonas de manglar (DOF 10/04/2003)
·   NOM-029-SEMARNAT-2003, especificaciones sanitarias del bambú, mimbre, bejuco, ratán, caña, junco y rafia utilizados principalmente en la cestería y espartería (DOF 24/07/2003)
·   NOM-014-ASEA-2022, Especificaciones de protección al medio ambiente para la construcción y mantenimiento de pozos para la exploración y extracción de hidrocarburos en zonas agrícolas, ganaderas y eriales, fuera de áreas naturales protegidas o terrenos forestales (cancela y sustituye a la NOM-115-SEMARNAT-2003, Que establece las especificaciones de protección ambiental que deben observarse en las actividades de perforación y mantenimiento
de pozos petroleros terrestres para exploración y producción en zonas agrícolas, ganaderas y eriales, fuera de áreas naturales protegidas o terrenos forestales) (DOF 15/09/2022)
·   NOM-145-SEMARNAT-2003, Confinamiento de residuos en cavidades construidas por disolución en domos salinos geológicamente estables (DOF 27/08/2004)
·   NOM-141-SEMARNAT-2003 Que establece el procedimiento para caracterizar los jales, así como las especificaciones y criterios para la caracterización y preparación del sitio, proyecto, construcción, operación y postoperación de presas de jales (DOF 13/09/2004)
·   NOM-098-SEMARNAT-2002, Protección ambiental-Incineración de residuos, especificaciones de operación y límites de emisión de contaminantes (DOF 01/10/2004)
·   NOM-083-SEMARNAT-2003, especificaciones de protección ambiental para la selección del sitio, diseño, construcción, operación, monitoreo, clausura y obras complementarias de un sitio de disposición final de residuos sólidos urbanos y de manejo especial (DOF 20/10/2004)
·   NOM-055-SEMARNAT-2003, Que establece los requisitos que deben reunir los sitios que se destinarán para un confinamiento controlado de residuos peligrosos previamente estabilizados (DOF 03/11/2004)
·   NOM-143-SEMARNAT-2003, que establece las especificaciones ambientales para el manejo de agua congénita asociada a hidrocarburo (DOF 03/03/2005)
·   NOM-042-SEMARNAT-2003, Que establece los límites máximos permisibles de emisión de hidrocarburos totales o no metano, monóxido de carbono, óxidos de nitrógeno y partículas provenientes del escape de los vehículos automotores nuevos cuyo peso bruto vehicular no exceda los 3,857 kilogramos, que usan gasolina, gas licuado de petróleo, gas natural y diésel, así como de las emisiones de hidrocarburos evaporativos provenientes del sistema de combustible de dichos vehículos (DOF 07/09/2005)
·   NOM-086-SEMARNAT-SENER-SCFI-2005, especificaciones de los combustibles fósiles para la protección Ambiental (DOF 30/01/2006)
·   NOM-052-SEMARNAT-2005, Que establece las características, el procedimiento de identificación, clasificación y los listados de los residuos peligrosos (DOF 23/06/2006)
·   NOM-026-SEMARNAT-2005, Que establece los criterios y especificaciones técnicas para realizar el aprovechamiento comercial de resina de pino (DOF 28/09/2006)
·   NOM-149-SEMARNAT-2006, Que establece las especificaciones de protección ambiental que deben observarse en las actividades de perforación, mantenimiento y abandono de pozos petroleros en las zonas marinas mexicanas (DOF 31/01/2007)
·   NOM-147-SEMARNAT/SSA1-2004, que establece criterios para determinar las concentraciones de remediación de suelos contaminados por arsénico, bario, berilio, cadmio, cromo hexavalente, mercurio, níquel, plata, plomo, selenio, talio y/o vanadio (DOF 02/03/2007)
·   NOM-006-CONAGUA-1997, Fosas sépticas prefabricadas-Especificaciones y métodos de prueba (DOF 29/01/1999)
·   NOM-013-CONAGUA-2000, Redes de distribución de agua potable-Especificaciones de hermeticidad y métodos de prueba (DOF 04/02/2004)
·   NOM-148-SEMARNAT-2006, contaminación atmosférica - recuperación de azufre proveniente de los procesos de refinación de petróleo (DOF 28/11/2007)
·   NOM-152-SEMARNAT-2023, Que establece los criterios y especificaciones del contenido de los programas de manejo forestal sustentable para el aprovechamiento de recursos forestales maderables en bosques, selvas y vegetación de zonas áridas (DOF 24/07/2023)
·   NOM-013-SEMARNAT-2020, Que establece especificaciones y requisitos fitosanitarios para la importación de árboles de navidad naturales de las especies de los géneros Pinus y Abies y la especie Pseudotsuga Menziesii (DOF 12/11/2020)
·   Acuerdo por el que se modifica la nomenclatura de las normas oficiales mexicanas derivadas del Comité Consultivo Nacional de Normalización del Sector Agua (DOF 14/01/2009)
·   NOM-014-CONAGUA-2003, Requisitos para la recarga artificial de acuíferos con agua residual tratada (DOF 18/08/2009)
·   NOM-015-CONAGUA-2007, Infiltración artificial de agua a los acuíferos. - Características y especificaciones de las obras y del agua (DOF 18/08/2009)
·   NOM-155-SEMARNAT-2007, Que establece los requisitos de protección ambiental para los sistemas de lixiviación de minerales de oro y plata (DOF 15/01/2010)
·   NOM-059-SEMARNAT-2010, Protección ambiental-Especies nativas de México de flora y fauna silvestres-Categorías de riesgo y especificaciones para su inclusión, exclusión o cambio-Lista de especies en riesgo (DOF 30/12/2010)
·   NOM-157-SEMARNAT-2009, Que establece los elementos y procedimientos para instrumentar planes de manejo de residuos mineros (DOF 30/08/2011)
·   NOM-131-SEMARNAT-2010, Que establece lineamientos y especificaciones para el desarrollo de actividades de observación de ballenas, relativas a su protección y la conservación de su hábitat (DOF 17/10/2011)
·   NOM-085-SEMARNAT-2011, Contaminación atmosférica-Niveles máximos permisibles de emisión de los equipos de combustión de calentamiento indirecto y su medición (DOF 02/02/2012)
·   NOM-159-SEMARNAT-2011, Que establece los requisitos de protección ambiental de los sistemas de lixiviación de cobre (DOF 13/02/2012)
·   NOM-001-CONAGUA-2011, Sistemas de agua potable, toma domiciliaria y alcantarillado sanitario-Hermeticidad- Especificaciones y métodos de prueba (DOF 17/02/2012)
·   NOM-156-SEMARNAT-2012, Establecimiento y operación de sistemas de monitoreo de la calidad del aire (DOF 16/07/2012)
·   NOM-076-SEMARNAT-2012, Que establece los niveles máximos permisibles de emisión de hidrocarburos no quemados, monóxido de carbono y óxidos de nitrógeno provenientes del escape, así como de hidrocarburos evaporativos provenientes del sistema de combustible, que usan gasolina, gas licuado de petróleo, gas natural y otros combustibles alternos y que se utilizarán para la propulsión de vehículos automotores con peso bruto vehicular mayor de 3,857 kilogramos nuevos en planta (DOF 27/11/2012)
·   NOM-161-SEMARNAT-2011, Que establece los criterios para clasificar a los Residuos de Manejo Especial y determinar cuáles están sujetos a Plan de Manejo; el listado de los mismos, el procedimiento para la inclusión o exclusión a dicho listado; así como los elementos y procedimientos para la formulación de los planes de manejo (DOF 01/02/2013)
·   NOM-162-SEMARNAT-2012, Que establece las especificaciones para la protección, recuperación y manejo de las poblaciones de las tortugas marinas en su hábitat de anidación (DOF 01/02/2013)
·   NOM-016-SEMARNAT-2013, Que regula fitosanitariamente la importación de madera aserrada nueva (DOF 04/03/2013)
·   NOM-028-SEMARNAT-1996, Que establece los procedimientos, criterios y especificaciones para realizar el aprovechamiento, transporte y almacenamiento de raíces y rizomas de vegetación forestal. (DOF 24/06/1996)
·   NOM-163-SEMARNAT-SCFI-2023, Emisiones de bióxido de carbono (CO2) provenientes del escape, aplicable a vehículos automotores nuevos de peso bruto vehicular de hasta 3 857 kilogramos. (DOF 03/01/2024)
·   NOM-138-SEMARNAT/SSA1-2012, Límites máximos permisibles de hidrocarburos en suelos y lineamientos para el muestreo en la caracterización y especificaciones para la remediación (DOF 10/09/2013)
·   NOM-164-SEMARNAT/SAGARPA-2013, Que establece las características y contenido del reporte de resultados de la o las liberaciones realizadas de organismos genéticamente modificados, en relación con los posibles riesgos para el medio ambiente y la diversidad biológica y, adicionalmente, a la sanidad animal, vegetal y acuícola (DOF 03/01/2014)
·   NOM-165-SEMARNAT-2013, Que establece la lista de sustancias sujetas a reporte para el registro de emisiones y transferencia de contaminantes (DOF 24/01/2014)
·   NOM-166-SEMARNAT-2014, Control de emisiones atmosféricas en la fundición secundaria de plomo (DOF 09/01/2015)
·   NOM-137-SEMARNAT-2013, Contaminación atmosférica. - Complejos procesadores de gas. - Control de emisiones de compuestos de azufre (DOF 20/02/2014)
·   NOM-047-SEMARNAT-2014, Que establece las características del equipo y el procedimiento de medición para la verificación de los límites de emisión de contaminantes, provenientes de los vehículos automotores en circulación que usan gasolina, gas licuado de petróleo, gas natural u otros combustibles alternos (DOF 26/11/2014)
 
·   NOM-166-SEMARNAT-2014, Control de emisiones atmosféricas en la fundición secundaria de plomo (DOF 09/01/2015)
·   NOM-064-SAG/PESC/SEMARNAT-2013, Sobre sistemas, métodos y técnicas de captura prohibidos en la pesca en aguas de jurisdicción federal de los Estados Unidos Mexicanos (DOF 21/01/2015)
·   NOM-011-CONAGUA-2015, Conservación del recurso agua-Que establece las especificaciones y el método para determinar la disponibilidad media anual de las aguas nacionales (DOF 27/03/2015)
·   NOM-041-SEMARNAT-2015, Que establece los límites máximos permisibles de emisión de gases contaminantes provenientes del escape de los vehículos automotores en circulación que usan gasolina como combustible (DOF 10/06/2015)
·   NOM-133-SEMARNAT-2015, Protección ambiental-Bifenilos Policlorados (BPCs)-Especificaciones de manejo. (DOF 23/02/2016)
·   NOM-061-SAG-PESC/SEMARNAT-2016, Especificaciones técnicas de los excluidores de tortugas marinas utilizados por la flota de arrastre camaronera en aguas de jurisdicción federal de los Estados Unidos Mexicanos (DOF 13/12/2016)
·   NOM-015-SEMARNAT/AGRICULTURA-2023, Que establece las especificaciones técnicas de métodos de uso de fuego en los terrenos forestales, temporalmente forestales, en los terrenos de uso agropecuario y colindantes. (DOF 01/12/2023
·   NOM-167-SEMARNAT-2017, Que establece los límites máximos permisibles de emisión de contaminantes para los vehículos automotores que circulan en las entidades federativas Ciudad de México, Hidalgo, Estado de México, Morelos, Puebla y Tlaxcala; los métodos de prueba para la evaluación de dichos límites y las especificaciones de tecnologías de información y hologramas (DOF 05/09/2017)
·   NOM-150-SEMARNAT-2017, Que establece las especificaciones técnicas de protección ambiental que deben observarse en las actividades de construcción y evaluación preliminar de pozos geotérmicos para exploración, ubicados en zonas agrícolas, ganaderas y eriales, fuera de áreas naturales protegidas y terrenos forestales (DOF 22/11/2017)
·   NOM-146-SEMARNAT-2017, Que establece la metodología para la identificación, delimitación y representación cartográfica que permitan la ubicación geográfica de la Zona Federal Marítimo Terrestre y Terrenos Ganados al Mar. (DOF 14/12/2017)
·   NOM-044-SEMARNAT-2017, Que establece los límites máximos permisibles de emisión de monóxido de carbono, óxidos de nitrógeno, hidrocarburos no metano, hidrocarburos no metano más óxidos de nitrógeno, partículas y amoniaco, provenientes del escape de motores nuevos que utilizan diésel como combustible y que se utilizarán para la propulsión de vehículos automotores con peso bruto vehicular mayor a 3,857 kilogramos, así como del escape de vehículos automotores nuevos con peso bruto vehicular mayor a 3,857 kilogramos equipo (DOF 19/02/2018)
·   NOM-144-SEMARNAT-2017, Que establece las medidas fitosanitarias y los requisitos de la marca reconocidas internacionalmente para el embalaje de madera que se utiliza en el comercio internacional de bienes y mercancías (DOF 22/ 02/2018)
·   NOM-045-SEMARNAT-2017, Protección ambiental. - Vehículos en circulación que usan diésel como combustible. - Límites máximos permisibles de opacidad, procedimiento de prueba y características técnicas del equipo de medición (DOF 08/03/2018)
·   NOM-019-SEMARNAT-2017, Que establece los lineamientos técnicos para la prevención, combate y control de insectos descortezadores (DOF 22/03/2018)
·   NOM-169-SEMARNAT-2018, Que establece las especificaciones de marcaje para los ejemplares, partes y derivados de Totoaba (Totoaba macdonaldi) provenientes de unidades de manejo para la conservación de vida silvestre (DOF 28/09/2018)
·   NOM-050-SEMARNAT-2018, Que establece los límites máximos permisibles de emisión de gases contaminantes provenientes del escape de los vehículos automotores en circulación que usan gas licuado de petróleo, gas natural u otros combustibles alternos (DOF 12/10/2018)
·   NOM-002-SAG-BIO/SEMARNAT-2017, Por la que se establecen las características y requisitos que deberán contener los estudios de evaluación de los posibles riesgos que la liberación experimental de organismos genéticamente modificados, pudieran ocasionar al medio ambiente y a la diversidad biológica, así como a la sanidad animal, vegetal y acuícola (DOF 30/10/2018)
·   NOM-171-SEMARNAT-2018, Que establece las especificaciones para el desarrollo de actividades de aprovechamiento no extractivo para la observación y nado con Tiburón Ballena (Rhincodon typus), relativas a su protección y a la conservación de su hábitat (DOF 19/11/2019)
·   NOM-172-SEMARNAT-2023, Lineamientos para la obtención y comunicación del índice de calidad del aire y riesgos a la salud. (DOF 25/01/2024)
·   NOM-120-SEMARNAT-2020, Que establece las especificaciones de protección ambiental para las actividades de exploración minera directa, en zonas agrícolas, ganaderas o eriales y en zonas con climas secos y templados en donde se desarrolle vegetación de matorral xerófilo, bosque tropical caducifolio, bosques de coníferas o encinos (DOF 11/11/2020)
·   NOM-001-SEMARNAT-2021, Que establece los límites permisibles de contaminantes en las descargas de aguas residuales en cuerpos receptores propiedad de la nación. (DOF 11/03/2022)
·   NOM-004-ASEA-2017, Sistemas de recuperación de vapores de gasolinas para el control de emisiones en estaciones de servicio para expendio al público de gasolinas-Métodos de prueba para determinar la eficiencia, mantenimiento y los parámetros para la operación. (DOF 23/02/2018)
·   NOM-005-ASEA-2016, Diseño, construcción, operación y mantenimiento de Estaciones de Servicio para almacenamiento y expendio de diésel y gasolinas (DOF 07/11/2016)
·   NOM-006-ASEA-2017, Especificaciones y criterios técnicos de seguridad industrial, seguridad operativa y protección al medio ambiente para el diseño, construcción, pre-arranque, operación, mantenimiento, cierre y desmantelamiento de las instalaciones terrestres de almacenamiento de petrolíferos y petróleo, excepto para gas licuado de petróleo. (DOF 27/07/2018)
·   NOM-007-ASEA-2016, Transporte de gas natural, etano y gas asociado al carbón mineral por medio de ductos. (DOF 05/03/2018)
·   NOM-008-ASEA-2019, Estaciones de servicio con fin específico para el expendio al público de gas licuado de petróleo, por medio del llenado parcial o total de recipientes portátiles. (DOF 24/07/2019)
·   NOM-009-ASEA-2017, Administración de la integridad de ductos de recolección, transporte y distribución de hidrocarburos, petrolíferos y petroquímicos. (DOF 25/01/2019)
·   NOM-010-ASEA-2016, Gas Natural Comprimido (GNC). Requisitos mínimos de seguridad para Terminales de Carga y Terminales de Descarga de Módulos de almacenamiento transportables y Estaciones de Suministro de vehículos automotores. (DOF 23/08/2017)
·   NOM-011-ASEA-2019, Bodegas de guarda para distribución y bodegas de expendio de gas licuado de petróleo, mediante recipientes portátiles y recipientes transportables sujetos a presión. (DOF 19/08/2019)
·   NOM-013-ASEA-2021, Instalaciones de Almacenamiento y Regasificación de Gas Natural Licuado (cancela y sustituye a la NOM-013-SECRE-2012 Requisitos de seguridad para el diseño, construcción, operación y mantenimiento de terminales de almacenamiento de gas natural licuado que incluyen sistemas, equipos e instalaciones de recepción, conducción, vaporización y entrega de gas natural). (DOF 29/11/2021)
·   NOM-002-CONAGUA-2021, Aparatos y accesorios de uso sanitario (DOF 29/11/2022)
·   NOM-015-ASEA-2023, Descompresión de Gas Natural Comprimido. (DOF 09/11/2023)
·   NOM-016-ASEA-2023, Especificaciones de Seguridad Industrial, Seguridad Operativa y protección al medio ambiente que deben observarse para las Prospecciones Sísmicas que se realicen en zonas agrícolas, ganaderas y eriales (cancela y sustituye a la NOM-116-SEMARNAT-2005, Que establece las especificaciones de protección ambiental para prospecciones sismológicas terrestres que se realicen en zonas agrícolas, ganaderas y eriales) (DOF 05/10/2023)
·   NOM-017-ASEA-2023, Instalaciones de almacenamiento de gas licuado de petróleo (GLP). (Cancela y sustituye a la Norma Oficial Mexicana NOM- 015-SECRE-2013, Diseño, construcción, seguridad, operación y mantenimiento de sistemas de almacenamiento de gas licuado de petróleo mediante planta de depósito o planta de suministro que se encuentran directamente vinculados a los sistemas de transporte o distribución por ducto de gas licuado de petróleo, o que forman parte integral de las terminales terrestres o marítimas de importación de dicho producto). (DOF 11/12/2023)
·   NOM-018-ASEA-2023, Plantas de Distribución de Gas Licuado de Petróleo (cancela y sustituye a la NOM-001-SESH-2014, Plantas de distribución de Gas L.P. Diseño, construcción y condiciones seguras en su operación) (DOF 05/12/2023)
·   NOM-003-ASEA-2016, Distribución de gas natural y gas licuado de petróleo por ductos. (DOF 18/08/2017)
·   Norma Oficial Mexicana NOM-001-ASEA-2019, Que establece los criterios para clasificar a los Residuos de Manejo Especial del Sector Hidrocarburos y determinar cuáles están sujetos a Plan de Manejo; el listado de los mismos, así como los elementos para la formulación y gestión de los Planes de Manejo de Residuos Peligrosos y de Manejo Especial del Sector Hidrocarburos. (DOF 16/04/2019)
 
·   NOM-173-SEMARNAT-2023, Que establece los criterios para el diseño, la construcción, la operación y el cierre de un confinamiento controlado para residuos peligrosos (DOF 01/11/2023)
10. Otras disposiciones
a)    Avisos
·   Aviso por el que se da a conocer el establecimiento de épocas de zonas de veda para la pesca de diferentes especies de la fauna acuática en aguas de Jurisdicción Federal de los Estados Unidos Mexicanos (DOF 16/03/1994)
·   Aviso por el que se dan a conocer al público en general, el Instructivo General para obtener la Licencia Ambiental única, el Formato de solicitud de Licencia Ambiental única para Establecimientos Industriales de Jurisdicción Federal y el Formato de Cédula de Operación para Establecimientos Industriales de Jurisdicción Federal (DOF 18/08/1997 y sus reformas)
·   Aviso por el que se establece la tasa máxima de captura incidental de delfines durante las operaciones de pesca de túnidos con redes de cerco en el Océano Pacífico Oriental (DOF 30/12/1997)
·   Aviso por el que se informa al público en general, que los estudios realizados para justificar la expedición de la Declaratoria como área natural protegida con el carácter de Reserva de la Biosfera, la región denominada Sierra Gorda, localizada en los municipios de Arroyo Seco, Jalpan de Serra, Peñamiller, Pinal de Amoles y Landa de Matamoros, Qro., se encuentran a su disposición en las oficinas del Instituto Nacional de Ecología (DOF 31/01/1997)
·   Aclaración al Aviso mediante el cual se informa al público en general que la Secretaría de Medio Ambiente, Recursos Naturales y Pesca ha concluido los programas de restauración definitivos de las áreas siniestradas por los incendios forestales de la temporada de 1998, con objeto de que los interesados puedan consultarlos y, en su caso, motiven los comentarios y opiniones a que haya lugar, publicado el 1 de febrero de 1999 (DOF 08/02/1999)
·   Aviso mediante el cual se informa al público en general que un primer grupo de 34 áreas naturales protegidas han sido incluidas en el Sistema Nacional de Áreas Naturales Protegidas (DOF 07/06/2000)
·   Aviso por el cual se informa al público en general, que la Secretaría de Medio Ambiente y Recursos Naturales ha modificado el Componente del Complejo Insular de Espíritu Santo, el cual forma parte del Programa de Manejo del Área Natural Protegida con carácter de Área de Protección de Flora y Fauna Islas del Golfo de California, publicado el 18 de abril de 2001 (DOF 24/07/2001)
·   Aviso mediante el cual se determina la temporada para el aprovechamiento no extractivo de ballenas en zonas federales originado por el desarrollo de actividades de observación y acercamiento (DOF 30/04/2003)
·   Aviso por el que se informa a los responsables de fuentes fijas de emisión de contaminantes de jurisdicción federal, que deberán seguir presentando el formato de Cédula de Operación Anual, en los términos establecidos en el Acuerdo por el que se reforman y adicionan diversas disposiciones, publicado el 9 de abril de 1998, en tanto se publica el Acuerdo que establecerá el formato para actualizar el registro de emisiones y transferencia de contaminantes, dentro del plazo comprendido del 1 de julio al 31 de octubre de 1003 (DOF 30/06/2003)
·   Aviso mediante el cual se informa al público en general que la Secretaría de Medio Ambiente y Recursos Naturales ha concluido la propuesta de Programa de Ordenamiento Ecológico General del Territorio (DOF 03/05/2011)
·   Aviso por el que se informa al público en general que se amplía el plazo para la presentación de la Cédula de Operación Anual (DOF 12/04/2013)
·   Aviso por el que se informa al público en general que están a su disposición los estudios realizados para justificar la expedición del DECRETO por el que se pretende modificar la declaratoria del Área Natural Protegida con la categoría de Área de Protección de Recursos Naturales Zona Protectora Forestal Vedada, Cuenca Hidrográfica del Río Necaxa, ubicada en los estados de Hidalgo y Puebla, publicada el 20 de octubre de 1938 (DOF 02/05/2013)
·   Aviso mediante el cual se informa de la publicación en la Normateca Interna de la Secretaría de Medio Ambiente y Recursos Naturales de las disposiciones aplicables a los usuarios de bienes y servicios de Tecnologías de la Información y Comunicaciones en la SEMARNAT, así como algunas consideraciones para la administración de las mismas (DOF 22/05/2013)
·   Aviso mediante el cual se hace del conocimiento que fueron autorizados por la Gerencia de Calidad del Agua de la Subdirección General Técnica, de la Comisión Nacional del Agua dos métodos de prueba alternos, para su utilización en las normas oficiales mexicanas NOM-001-SEMARNAT-1996, NOM-002-SEMARNAT-1996 y NOM-003-SEMARNAT-1997 (DOF 09/07/2014)
·   Aviso por el que se informa al público en general que está a su disposición el estudio realizado por la Comisión Nacional de Áreas Naturales Protegidas para justificar la modificación del Decreto por el que se determinan como zonas de reserva y sitios de refugio para la protección, conservación, repoblación, desarrollo y control de las diversas especies de tortuga marina, los lugares en que anida y desova dicha especie, publicado el 29 de octubre de 1986, recategorizadas como santuarios en los estados de Chiapas, Guerrero, Jalisco, Michoacán, Oaxaca, Sinaloa, Tamaulipas y Yucatán, identificadas en el Decreto anterior, mediante Acuerdo publicado el 16 de julio del 2002 (DOF 05/06/2018)
·   Aviso por el que se informa al público en general que está a su disposición el estudio realizado por la Secretaría de Medio Ambiente y Recursos Naturales para justificar la expedición del Decreto por el que se declara zona de restauración ecológica de la región de la Presa el Zapotillo en la zona de las comunidades de Temacapulín y Palmarejo, Municipio de Cañadas de Obregón, Acasico, Municipio de Mexticacán y Municipios de Yahualica de González Gallo, Jalostotitlán y Teocaltiche en el Estado de Jalisco (DOF 22/09/2023)
·   Aviso por el que se informa al público en general que está a su disposición el estudio realizado por la Secretaría de Medio Ambiente y Recursos Naturales por conducto de la Comisión Nacional de Áreas Naturales Protegidas para justificar la expedición del Decreto por el que se declara zona de restauración ecológica el sitio conocido como El Chamizal, con una superficie total de 327-72-81.95 hectáreas, ubicada en el Municipio de Juárez, en el Estado de Chihuahua (DOF 20/05/2024)
·   Aviso por el que se informa al público en general que está a su disposición el estudio realizado por la Secretaría de Medio Ambiente y Recursos Naturales por conducto de la Comisión Nacional de Áreas Naturales Protegidas, para justificar la expedición del Decreto por el que se pretende declarar el área natural protegida con el carácter de área de protección de flora y fauna Felipe Carrillo Puerto, con una superficie total de 53,227-07-02.37 hectáreas, ubicada en los municipios de Solidaridad, Cozumel y Tulum, en el estado de Quintana Roo (DOF 18/07/2024)
·   Aviso por el que se informa al público en general, que los estudios justificativos para la expedición de la Declaratoria por la que se pretende declarar como área natural protegida con el carácter de Parque Nacional, la región denominada Arrecife de Puerto Morelos, localizada en el Municipio de Benito Juárez, Q. Roo, se encuentran a su disposición en las oficinas del Instituto Nacional de Ecología y de la delegación respectiva de la Secretaría de Medio Ambiente, Recursos Naturales y Pesca (DOF 02/06/1997)
·   Aviso por el que se informa al público en general, que los estudios justificativos para la expedición del Decreto Presidencial por la que se pretende declarar como área natural protegida con el carácter de Parque Nacional, la región denominada Isla Contoy, localizada en el Municipio de Isla Mujeres, Q. Roo, se encuentran a su disposición en las oficinas del Instituto Nacional de Ecología y de la delegación respectiva de la Secretaría de Medio Ambiente, Recursos Naturales y Pesca (DOF 02/06/1997)
·   Aviso por el que se informa al público en general, que los estudios justificativos para la expedición del Decreto Presidencial por la que se pretende declarar como área natural protegida con el carácter de Reserva de la Biosfera, la región denominada Arrecifes de Sian Ka'an, localizada frente a las costas de los municipios de Solidaridad y Felipe Carrillo Puerto, Q. Roo, se encuentran a su disposición en las oficinas del Instituto Nacional de Ecología y de la delegación respectiva de la Secretaría de Medio Ambiente, Recursos Naturales y Pesca (DOF 02/06/1997)
·   Aviso por el que se informa al público en general que los estudios justificativos para la expedición del Decreto por el que se pretende declarar como área natural protegida con el carácter de Reserva de la Biosfera la región denominada Sierra de Huautla, con una superficie total de 59,030-94-15.9 hectáreas, localizada en los municipios de Amacuzac, Puente de Ixtla, Jojutla, Ciudad Ayala, Tlaquiltenango y Tepalcingo, Mor., se encuentran a su disposición en las oficinas del Instituto Nacional de Ecología y de la delegación respectiva de la Secretaría de Medio Ambiente, Recursos Naturales y Pesca (DOF 06/05/1999)
·   Aviso mediante el cual se informa al público en general que los estudios justificativos para la expedición del Decreto por el que se pretende declarar como área natural protegida, con el carácter de Parque Nacional, la región denominada Sierra de Organos, localizada en el Municipio de Sombrerete, Zac., se encuentran a su disposición para consulta en las oficinas del Instituto Nacional de Ecología y de la delegación respectiva de la Secretaría de Medio Ambiente, Recursos Naturales y Pesca (DOF 19/10/1999)
·   Aviso por el que se informa al público en general que los estudios justificativos para la expedición del Decreto por el que se pretende declarar como área natural protegida con el carácter de reserva de la biosfera la región denominada Ría Celestún, localizada en los municipios de Celestún y Maxcanú en el Estado de Yucatán y Calkiní en el Estado de Campeche, se encuentran a su disposición en las oficinas del Instituto Nacional de Ecología y de la delegación respectiva de la Secretaría de Medio Ambiente, Recursos Naturales y Pesca (DOF 28/02/2000)
·   Aviso por el que se informa al público en general que está a su disposición el estudio realizado por la Secretaría de Medio Ambiente y Recursos Naturales por conducto de la Comisión Nacional de Áreas Naturales Protegidas, para justificar la expedición del Decreto por el que se pretende declarar el área natural protegida con el carácter de área de protección de flora y fauna Chunyaxché, con una superficie total de 5,509-03-82.28 hectáreas, ubicada en el Municipio de Felipe Carrillo Puerto, en el Estado de Quintana Roo. (DOF 02/08/2024)
·   Aviso por el que se informa al público en general que está a su disposición el estudio realizado por la Secretaría de Medio Ambiente y Recursos Naturales por conducto de la Comisión Nacional de Áreas Naturales Protegidas, para justificar la expedición del Decreto por el que se pretende declarar el área natural protegida con el carácter de parque nacional Arrecifes del Golfo de México-Sur, con una superficie total de 4,109,731-42-56.09 hectáreas, ubicada en el Golfo de México (DOF 02/08/2024)
·   Aviso por el que se informa al público en general que está a su disposición el estudio realizado por la Secretaría de Medio Ambiente y Recursos Naturales por conducto de la Comisión Nacional de Áreas Naturales Protegidas, para justificar la expedición del Decreto por el que se pretende declarar el área natural protegida con el carácter de área de protección de recursos naturales Kowtahyolo, con una superficie total de 2,334-07-84.67 hectáreas, ubicada en el Municipio de Cuetzalan del Progreso, en el Estado de Puebla (DOF 02/08/2024)
·   Aviso por el que se informa al público en general que está a su disposición el estudio realizado por la Secretaría de Medio Ambiente y Recursos Naturales por conducto de la Comisión Nacional de Áreas Naturales Protegidas, para justificar la expedición del Decreto por el que se pretende declarar el área natural protegida con el carácter de área de protección de flora y fauna Bajos de Coyula II, con una superficie total de 2,809-69-97.99 hectáreas, ubicada en el Municipio de Santa María Huatulco, en el Estado de Oaxaca (DOF 02/08/2024)
b)    Programas de Manejo de Áreas Naturales Protegidas
·   Aviso que señala que la Secretaría de Medio Ambiente, Recursos Naturales y Pesca concluyó con la elaboración del Programa de Manejo de la Reserva de la Biosfera El Pinacate y Gran Desierto de Altar, ubicada en los municipios de Plutarco Elías Calles, Puerto Peñasco y San Luis Río Colorado, Son. (DOF 02/07/1996)
·   Aviso por el que se informa al público en general que la Comisión Nacional de Áreas Naturales Protegidas ha concluido la elaboración del Programa de Manejo de la Reserva de la Biosfera Alto Golfo de California y Delta del Río Colorado, ubicada en aguas del Golfo de California y en los municipios de Mexicali, Estado de Baja California, y de Puerto Peñasco y de San Luis Río Colorado, Estado de Sonora (DOF 25/09/2009)Aviso que señala que la Secretaría de Medio Ambiente, Recursos Naturales y Pesca concluyó con la elaboración del Programa de Manejo de la Reserva de la Biosfera Chamela-Cuixmala, ubicada en el Municipio de La Huerta, Jal., y se pone a disposición de los interesados para su consulta (DOF 20/01/1997)
·   Aviso por el que se informa al público en general, que la Secretaría de Medio Ambiente, Recursos Naturales y Pesca, ha concluido la elaboración del Programa de Manejo del Área Natural Protegida con el carácter de Parque Marino Nacional Arrecifes de Cozumel, Municipio de Cozumel, Q. Roo. (DOF 02/10/1998)
·   Aviso por el que se informa al público en general, que la Secretaría de Medio Ambiente, Recursos Naturales y Pesca, ha concluido la elaboración del Programa de Manejo del Área Natural Protegida con el carácter de área de protección de flora y fauna, la región denominada Cuatrociénegas, ubicada en el municipio del mismo nombre, Estado de Coahuila, la cual fue establecida por Decreto Presidencial publicado el 7 de noviembre de 1994 (DOF 24/03/2000)
·   Aviso por el que se informa al público en general, que la Secretaría de Medio Ambiente, Recursos Naturales y Pesca ha concluido la elaboración del Programa de Manejo del Área Natural Protegida con el carácter de Reserva de la Biosfera la región conocida como Calakmul, ubicada en los municipios de Champotón y Hopelchén (hoy Municipio Calakmul), en el Estado de Campeche, establecida mediante Decreto Presidencial, publicado el 23 de mayo de 1989 (DOF 07/04/2000)
·   Aviso por el que se informa al público en general que están a su disposición los estudios realizados para justificar la expedición del Decreto por el que se pretende modificar exclusivamente la superficie en zona núcleo de la Reserva de la Biosfera de Calakmul, localizada en el Municipio de Calakmul (antes Hopelchén), Estado de Campeche, al incorporar cuatro predios expropiados a favor de la Secretaría de Medio Ambiente y Recursos Naturales, para ser destinados a realizar acciones de conservación y preservación de la referida área natural protegida, mediante los correspondientes decretos publicados el 12 de noviembre de 2004 (DOF 05/06/2006)
·   Aviso por el que se informa al público en general, que la Secretaría de Medio Ambiente, Recursos Naturales y Pesca, ha concluido la elaboración del Programa de Manejo del Área Natural Protegida con el carácter de Reserva de la Biosfera la región conocida como Ría Lagartos, ubicada en los municipios de San Felipe, Río Lagartos y Tizimín, en el Estado de Yucatán, establecida mediante Decreto Presidencial publicado el 21 de mayo de 1999 (DOF 12/04/2000)
·   Aviso por el que se informa al público en general, que la Secretaría de Medio Ambiente, Recursos Naturales y Pesca ha concluido la elaboración del Programa de Manejo del Área Natural Protegida con el carácter de Reserva de la Biosfera El Vizcaíno, ubicada en el Municipio de Mulegé, Estado de Baja California Sur, establecida por Decreto Presidencial, publicado el 5 de diciembre de 1988 (DOF 01/09/2000)
·   Aviso por el que se informa al público en general, que la Secretaría de Medio Ambiente, Recursos Naturales y Pesca ha concluido la elaboración del Programa de Manejo del Área Natural Protegida con el carácter de Reserva de la Biosfera, la zona conocida como La Encrucijada, ubicada en los municipios de Mazatán, Huixtla, Villa Comaltitlán, Acapetahua, Mapastepec y Pijijiapan, Estado de Chiapas, establecida mediante Decreto Presidencial publicado el 6 de junio de 1995 (DOF 13/09/2000)
·   Aviso por el que se informa al público en general, que la Secretaría de Medio Ambiente, Recursos Naturales y Pesca, ha concluido la elaboración del Programa de Manejo del Área Natural Protegida con el carácter de Reserva de la Biosfera El Triunfo, ubicada en los municipios de Acacoyagua, Ángel Albino Corzo, La Concordia, Mapastepec, Villacorzo, Pijijiapan y Siltepec, Chiapas, establecida mediante Decreto Presidencial, publicado el 13 de marzo de 1990 (DOF 15/09/2000)
·   Aviso por el que se informa al público en general, que la Secretaría de Medio Ambiente, Recursos Naturales y Pesca, ha concluido la elaboración del Programa de Manejo del Área Natural Protegida con el carácter de Reserva de la Biosfera, la región conocida como La Sepultura, ubicada en la porción Noroeste de la Sierra Madre de Chiapas en los municipios de Tonalá, Arriaga, Cintalapa, Jiquipilas, Villaflores y Villacorzo, Chiapas, establecida mediante Decreto Presidencial, publicado el 6 de junio de 1995 (DOF 15/09/2000)
·   Aviso por el que se informa al público en general que la Secretaría de Medio Ambiente, Recursos Naturales y Pesca ha concluido la elaboración del Programa de Manejo del Área Natural Protegida con el carácter de Parque Nacional Arrecife de Puerto Morelos, ubicado en la Costa Caribe del Municipio de Benito Juárez, frente al poblado de Puerto Morelos en el Estado de Quintana Roo, establecido por Decreto Presidencial publicado el 2 de febrero de 1998 (DOF 18/09/2000)
·   Aviso por el que se informa al público en general, que la Secretaría de Medio Ambiente, Recursos Naturales y Pesca, ha concluido la elaboración del Programa de Manejo del Área Natural Protegida con el carácter de Reserva de la Biosfera Pantanos de Centla, ubicada en los municipios de Centla, Jonuta y Macuspana, Estado de Tabasco, declarada por Decreto Presidencial publicado el 10 de agosto de 1992 (DOF 26/09/2000)
·   Aviso por el que se informa al público en general, que la Secretaría de Medio Ambiente, Recursos Naturales y Pesca ha concluido la elaboración del Programa de Manejo del Área Natural Protegida con el carácter de Reserva de la Biosfera Banco Chinchorro, ubicado frente a las Costas del Municipio de Othón Pompeyo Blanco, en el Estado de Quintana Roo, establecido por Decreto Presidencial publicado el 19 de julio de 1996 (DOF 25/09/2000)
·   Aviso mediante el cual se informa al público en general, que la Secretaría de Medio Ambiente, Recursos Naturales y Pesca ha concluido la elaboración del programa de manejo del área natural protegida con el carácter de Reserva de la Biosfera Montes Azules, ubicada en los municipios de Ocosingo, Margaritas y Maravilla Tenejapa en el Estado de Chiapas, establecida mediante Decreto Presidencial publicado el 12 de enero de 1978 (DOF 16/11/2000)
·   Aviso mediante el cual se informa al público en general, que la Secretaría de Medio Ambiente, Recursos Naturales y Pesca, ha concluido la elaboración del Programa de Manejo del Área Natural Protegida con el carácter de reserva de la biosfera, la región conocida como Sierra de Manantlán, ubicada en los municipios de Autlán, Cuautitlán, Casimiro Castillo, Tolimán y Tuxcacuesco en el Estado de Jalisco, y Minatitlán y Comala en el Estado de Colima, establecida mediante decreto presidencial el 23 de marzo de 1987 (DOF 17/11/2000)
·   Aviso mediante el cual se informa al público en general, que la Secretaría de Medio Ambiente y Recursos Naturales ha concluido la elaboración del Programa de Manejo del Área de Protección de Flora y Fauna Islas del Golfo de California, asimismo se da a conocer el Resumen del Programa de Manejo respectivo, el plano de localización y zonificación de dicha área (DOF 17/04/2001)
·   Aviso por el cual se informa al público en general que la Secretaría de Medio Ambiente y Recursos Naturales ha concluido la elaboración del Programa de Manejo del Área Natural Protegida con el carácter de Reserva de la Biosfera de la Mariposa Monarca, asimismo se da a conocer el Resumen del Programa de Manejo respectivo, el plano de localización y zonificación de dicha zona (DOF 30/04/2001)
·   Aviso mediante el cual se informa al público en general, que la Secretaría de Medio Ambiente y Recursos Naturales ha concluido la elaboración del Programa de Manejo del Área Natural Protegida con el carácter de Área de Protección de Flora y Fauna La Primavera, ubicada en los municipios de Tala, Zapopan y Tlajomulco de Zúñiga, Estado de Jalisco. (DOF 22/05/2001)
·   Aviso por el que se informa al público en general, que la Secretaría de Medio Ambiente y Recursos Naturales ha concluido la elaboración del Programa de Manejo del Área Natural Protegida Reserva de la Biosfera Selva El Ocote, ubicada en los municipios Ocozocoautla de Espinosa, Cintalapa de Figueroa, Tecpatán de Mezcalapa y Jiquipilas, en el Estado de Chiapas, y se da a conocer un resumen del mismo (DOF 19/12/2001)
·   Aviso mediante el cual se informa al público en general la conclusión del Programa de Manejo del Área Natural Protegida con el carácter de Parque Nacional Bahía de Loreto, ubicado frente a las costas del Municipio de Loreto,
Baja California Sur. (DOF 11/11/2002 y sus reformas)
·   Aviso mediante el cual se informa al público en general, que ha concluido la elaboración del Programa de Manejo del Área Natural Protegida con el Carácter de Reserva de la Biosfera Ría Celestún, ubicada en los municipios de Celestún y Maxcanú en el Estado de Yucatán y Calkiní en el Estado de Campeche, así como un resumen de dicho programa y el plano de localización y zonificación de dicha área (DOF 22/11/2002)
·   Aviso mediante el cual se informa al público en general, que ha concluido la elaboración del Programa de Manejo del Área Natural Protegida con el carácter de Parque Nacional Huatulco, Oaxaca, así como se da a conocer el resumen de dicho programa y el plano de localización y zonificación de dicha área (DOF 02/12/2002)
·   Aviso por el que se informa al público en general, que la Secretaría de Medio Ambiente y Recursos Naturales ha concluido la elaboración del Programa de Manejo del Área Natural Protegida con el Carácter de Reserva de la Biosfera Barranca de Metztitlán, ubicada en los municipios de Acatlán, Atotonilco el Grande, Eloxochitlán, Huasca de Ocampo, Metepec, Metztitlán, San Agustín Metzquititlán y Zacualtipán de Ángeles, en el Estado de Hidalgo (DOF 11/03/2003)
·   Aviso mediante el cual se informa al público en general, que la Secretaría de Medio Ambiente y Recursos Naturales ha concluido la elaboración del Programa de Manejo del Área Natural Protegida con el carácter de Parque Nacional Arrecifes de Xcalak (DOF 08/10/2004)
·   Aviso mediante el cual se informa al público en general, que la Secretaría de Medio Ambiente y Recursos Naturales ha concluido la elaboración del Programa de Manejo del área natural protegida con el carácter de Parque Nacional Desierto de los Leones, ubicado al poniente de la Ciudad de México, dentro de la demarcación territorial de las delegaciones políticas de Álvaro Obregón y Cuajimalpa de Morelos, en el Distrito Federal (DOF 05/06/2006)
·   Aviso por el que se informa al público en general, que la Secretaría de Medio Ambiente y Recursos Naturales ha concluido la elaboración del Programa de Manejo del Área Natural Protegida con el carácter de Parque Nacional Isla Isabel, ubicada frente a las costas del Estado de Nayarit, establecida por Decreto Presidencial publicado el 8 de diciembre de 1980 (DOF 16/06/2006)
·   Aviso mediante el cual se informa al público en general, que la Secretaría de Medio Ambiente y Recursos Naturales ha concluido la elaboración del Programa de Manejo del Área Natural Protegida con el carácter de Reserva de la Biosfera Mapimí, ubicada en los municipios de Mapimí y Tlahualilo en el Estado de Durango, Jiménez en el Estado de Chihuahua, y Francisco I. Madero y Sierra Mojada en el Estado de Coahuila (DOF 24/10/2006)
·   Aviso por el que se informa al público en general, que la Secretaría de Medio Ambiente y Recursos Naturales ha concluido la elaboración del Programa de Manejo del área natural protegida con el carácter de Reserva de la Biosfera Sierra de Huautla, ubicada en los municipios de Amacuzac, Puente de Ixtla, Jojutla, Tlaquiltenango y Tepalcingo, en el Estado de Morelos, establecida mediante Decreto Presidencial publicado el 8 de septiembre de 1999 (DOF 27/11/2007)
·   Aviso por el que se informa al público en general que la Secretaría de Medio Ambiente y Recursos Naturales ha concluido la elaboración del Programa de Manejo del Área Natural Protegida con el carácter de Reserva de la Biosfera Archipiélago de Revillagigedo, ubicada en el Océano Pacífico, establecida mediante Decreto Presidencial publicado el 6 de junio de 1994 (DOF 28/11/2007)
·   Aviso por el que se informa al público en general que la Secretaría de Medio Ambiente y Recursos Naturales ha concluido la elaboración del Programa de Manejo del Área Natural Protegida con el carácter de Parque Nacional Arrecife Alacranes, ubicado frente a la costa del Municipio de Progreso, Estado de Yucatán, establecido mediante Decreto Presidencial publicado el 6 de junio de 1994 (DOF 29/11/2007)
·   Aviso por el que se informa al público en general, que la Comisión Nacional de Áreas Naturales Protegidas ha concluido la elaboración del Programa de Manejo del Área de Protección de Flora y Fauna ubicada en la región conocida como Metzabok, en los municipios de Palenque y Ocosingo, Chis. (DOF 06/01/2009)
·   Aviso por el que se informa al público en general, que la Comisión Nacional de Áreas Naturales Protegidas ha concluido la elaboración del Programa de Manejo del Área de Protección de Flora y Fauna ubicada en la región conocida como Nahá, Municipio de Ocosingo, Chis. (DOF 07/01/2009)
·   Aviso por el que se informa al público en general, que la Comisión Nacional de Áreas Naturales Protegidas ha concluido la elaboración del Programa de Manejo de la Reserva de la Biosfera ubicada en la región del Estado de Campeche conocida como Los Petenes, establecida mediante decreto publicado el 24 de mayo de 1999 (DOF 22/04/2009)
·   Aviso por el que se informa al público en general, que la Comisión Nacional de Áreas Naturales Protegidas ha concluido la elaboración del Programa de Manejo del Parque Nacional Barranca del Cupatitzio, establecido mediante decreto presidencial publicado el 2 de noviembre de 1938 (DOF 22/04/2009)
·   Aviso por el que se informa al público en general, que la Comisión Nacional de Áreas Naturales Protegidas ha concluido la elaboración del Programa de Manejo del Parque Nacional ubicado en la región denominada Grutas de Cacahuamilpa, en el Estado de Guerrero, establecido mediante decreto publicado el 23 de abril de 1936. (DOF 22/04/2009)
·   Aviso por el que se informa al público en general, que ha concluido la elaboración del Programa de Manejo del Parque Nacional El Chico, localizado en la Sierra de Pachuca, Estado de Hidalgo (DOF 27/08/2009)
·   Aviso por el que se informa al público en general, que la Comisión Nacional de Áreas Naturales Protegidas ha concluido la elaboración del Programa de Manejo del Área de Protección de Flora y Fauna Otoch Ma'ax Yetel Kooh, localizada en los municipios de Valladolid, en el Estado de Yucatán y Solidaridad, en el Estado de Quintana Roo (DOF 06/11/2009)
·   Aviso mediante el cual se informa al público en general, que la Comisión Nacional de Áreas Naturales Protegidas ha concluido la elaboración del Programa de Manejo del Parque Nacional Cabo Pulmo, localizado frente a las costas del Municipio de Los Cabos, en el Estado de Baja California Sur (DOF 13/11/2009)
·   Aviso por el que se informa al público en general, que la Comisión Nacional de Áreas Naturales Protegidas ha concluido la elaboración del Programa de Manejo de la Reserva de la Biosfera Los Tuxtlas, ubicada en los municipios de Ángel R. Cabada, Catemaco, Mecayapan, Pajapan, San Andrés Tuxtla, Santiago Tuxtla, Soteapan y Tatahuicapan de Juárez, en el Estado de Veracruz (Continúa de la Tercera Sección) (DOF 27/11/2009)
·   Aviso por el que se informa al público en general, que la Comisión Nacional de Áreas Naturales Protegidas ha concluido la elaboración del Programa de Manejo del Parque Nacional la montaña conocida con el nombre de Volcán Nevado de Colima, incluyendo el Cerro Grande, ubicado en los límites de los estados de Jalisco y Colima. (DOF 14/12/2009)
·   Aviso por el que se informa al público en general, que la Comisión Nacional de Áreas Naturales Protegidas ha concluido la elaboración del Programa de Manejo del Parque Nacional Sierra de San Pedro Mártir, ubicado en el Municipio de Ensenada, en el Estado de Baja California (DOF 15/12/2009)
·   Aviso por el que se informa al público en general, que la Comisión Nacional de Áreas Naturales Protegidas ha concluido la elaboración del Programa de Manejo del Parque Nacional Lagunas de Montebello, ubicado en los municipios de La Trinitaria e Independencia, en el Estado de Chiapas (DOF 18/12/2009)
·   Aviso por el que se da conocer el Programa de Manejo del Área de Protección de Flora y Fauna, de la zona conocida como Laguna de Términos, ubicada en los municipios de Carmen, Palizada y Champotón, Camp. Con el fin de dar cumplimiento a lo dispuesto en los artículos 65 y 66 de la Ley General del Equilibrio Ecológico y la Protección al Ambiente (DOF 04/06/1997)
·   Acuerdo por el que se da a conocer el Resumen del Programa de Manejo del Monumento Natural Bonampak (DOF 08/07/2010)
·   Acuerdo por el que se da a conocer el Resumen del Programa de Manejo del Monumento Natural Yaxchilán (DOF 08/07/2010)
·   Acuerdo por el que se da a conocer el resumen del Programa de Manejo de la Reserva de la Biosfera Isla San Pedro Mártir. (DOF 01/02/2011)
·   Acuerdo por el que se da a conocer el Resumen del Programa de Manejo del Área de Protección de Flora y Fauna Bala'an K'aax. (DOF 25/02/2011)
·   Acuerdo por el que se da a conocer el Resumen del Programa de Manejo del Parque Nacional Islas Marietas (DOF 25/02/2011)
·   Acuerdo por el que se da a conocer el Resumen del Programa de Manejo del Parque Nacional Constitución de 1857 (DOF 01/03/2011)
·   Acuerdo por el que se da a conocer el Resumen del Programa de Manejo del Parque Nacional Lagunas de Zempoala. (DOF 08/03/2011)
·   Acuerdo por el que se da a conocer el Resumen del Programa de Manejo del Área de Protección de Flora y Fauna Uaymil. (DOF 03/05/2011)
·   Acuerdo por el que se da a conocer el Resumen del Programa de Manejo del Parque Nacional El Tepozteco (DOF
09/05/2011)
·   Acuerdo por el que se da a conocer el Resumen del Programa de Manejo de la Reserva de la Biosfera Arrecifes de Sian Kaan (DOF 13/06/2011)
·   Acuerdo por el que se da a conocer el Resumen del Programa de Manejo Santuario Islas la Pajarera, Cocinas, Mamut, Colorada, San Pedro, San Agustín, San Andrés y Negrita, y los Islotes Los Anegados, Novillas, Mosca y Submarino, situadas en la Bahía de hamela, frente a las costas del Municipio de La Huerta, Jalisco. (DOF 14/06/2011)
·   Acuerdo por el que se da a conocer el Resumen del Programa de Manejo del Área Natural Protegida con el carácter de Área de Protección de Flora y Fauna Cañón de Santa Elena (DOF 05/06/2012)
·   Acuerdo por el que se da a conocer el Resumen del Programa de Manejo del Área Natural Protegida con el carácter de Área de Protección de Flora y Fauna Maderas del Carmen (DOF 06/06/2012)
·   Acuerdo por el que se da a conocer el Resumen del Programa de Manejo del Área Natural Protegida con el carácter de Reserva de la Biosfera Tehuacán-Cuicatlán, ubicada en los estados de Oaxaca y Puebla (DOF 08/06/2012)
·   Acuerdo por el que se da a conocer el Resumen del Programa de Manejo de la Reserva de la Biosfera Volcán Tacaná (DOF 22/11/2012)
·   Acuerdo por el que se da a conocer el Resumen del Programa de Manejo del Área Natural Protegida con el carácter de Parque Nacional Sierra de Órganos (DOF 22/11/2012)
·   Acuerdo por el que se da a conocer el Resumen del Programa de Manejo del Área Natural Protegida con el carácter de Reserva de la Biosfera Janos (DOF 22/11/2012)
·   Acuerdo por el que se da a conocer el Resumen del Programa de Manejo del Área Natural Protegida con el carácter de Monumento Natural Yagul (DOF 27/11/2012)
·   Acuerdo por el que se da a conocer el Resumen del Programa de Manejo del Parque Nacional Iztaccíhuatl Popocatépetl (DOF 02/04/2013)
·   Acuerdo por el que se da a conocer el Resumen del Programa de Manejo del Área de Protección de Flora y Fauna Pico de Tancítaro (DOF 02/04/2013)
·   Acuerdo por el que se da a conocer el Resumen del Programa de Manejo del Área de Protección de Flora y Fauna Silvestre Valle de los Cirios (DOF 02/04/2013)
·   Acuerdo por el que se da a conocer el Resumen del Programa de Manejo del Área Natural Protegida con el Carácter de Área de Protección de Flora y Fauna Médanos de Samalayuca (DOF 02/04/2013)
·   Acuerdo por el que se da a conocer el Resumen del Programa de Manejo del Monumento Natural Río Bravo del Norte (DOF 03/04/2013)
·   Acuerdo por el que se da a conocer el Resumen del Programa de Manejo del Parque Nacional La Montaña Malinche o Matlalcuéyatl (DOF 03/04/2013)
·   Acuerdo por el que se da a conocer el Resumen del Programa de Manejo del Área de Protección de Flora y Fauna Boquerón de Tonalá. (DOF 03/04/2013)
·   Acuerdo por el que se da a conocer el Resumen del Programa de Manejo del Área Natural Protegida con el carácter de Reserva de la Biosfera Marismas Nacionales Nayarit (DOF 03/04/2013)
·   Acuerdo por el que se da a conocer el Resumen del Programa de Manejo del Área Natural Protegida con el Carácter de Reserva de la Biosfera Sierra del Abra Tanchipa (DOF 31/10/2013)
·   Acuerdo por el que se da a conocer el Resumen del Programa de Manejo del Área de Protección de Flora y Fauna Tutuaca (DOF 01/11/2013)
·   Acuerdo por el que se da a conocer el Resumen del Programa de Manejo del Área Natural Protegida con la categoría de Reserva de la Biosfera la zona marina conocida como Bahía de los Ángeles, canales de Ballenas y de Salsipuedes (DOF 05/11/2013)
·   Acuerdo por el que se da a conocer el Resumen del Programa de Manejo de la Reserva de la Biosfera Zicuirán Infiernillo (DOF 06/11/2013)
·   Acuerdo por el que se da a conocer el Resumen del Programa de Manejo del Área Natural Protegida con el carácter de Parque Nacional Lagunas de Chacahua (DOF 11/11/2013)
·   Acuerdo por el que se da a conocer el Resumen del Programa de Manejo del Área Natural Protegida con el carácter de Parque Nacional Benito Juárez (DOF 27/12/2013)
·   Acuerdo por el que se da a conocer el Resumen del Programa de Manejo del Área de Protección de Flora y Fauna Sistema Arrecifal Lobos-Tuxpan (DOF 06/01/2014)
·   Acuerdo por el que se da a conocer el Resumen del Programa de Manejo del Área Natural Protegida con la categoría de Monumento Natural El Cerro de la Silla (DOF 06/01/2014)
·   Acuerdo por el que se da a conocer el Resumen del Programa de Manejo del Área Natural Protegida con el carácter de santuario la porción marina conocida como Ventilas Hidrotermales de la Cuenca de Guaymas y de la Dorsal del Pacífico Oriental (DOF 21/02/2014)
·   Acuerdo por el que se da a conocer el Resumen del Programa de Manejo del Parque Nacional Zona Marina del Archipiélago de Espíritu Santo (DOF 19/01/2015)
·   Acuerdo por el que se da a conocer el Resumen del Programa de Manejo del Parque Nacional Zona Marina del Archipiélago de San Lorenzo (DOF 20/01/2015)
·   Acuerdo por el que se da a conocer el Resumen del Programa de Manejo del Parque Nacional Cofre de Perote o Nauhcampatépetl (DOF 21/01/2015)
·   Acuerdo por el que se da a conocer el Resumen del Programa de Manejo del Área de Protección de Flora y Fauna Manglares de Nichupté. (DOF 22/01/2015)
·   Acuerdo por el que se da a conocer el Resumen del Programa de Manejo del Área Natural Protegida con el carácter de Área de Protección de Flora y Fauna Silvestres y Acuáticas Sierra de Álamos-Río Cuchujaqui (DOF 05/06/2015)
·   Acuerdo por el que se da a conocer el Resumen del Programa de Manejo del Área Natural Protegida con la Categoría de Área de Protección de Flora y Fauna Cañón del Usumacinta (Continúa en la Quinta Sección) (DOF 05/06/2015)
·   Acuerdo por el que se da a conocer el resumen del Programa de Manejo del Área Natural Protegida con el carácter de Reserva de la Biosfera Sian Ka an (DOF 23/01/2015)
·   Aviso mediante el que se informa al público en general que ha concluido la elaboración del Programa de Manejo del Área Natural Protegida con el carácter de Reserva de la Biosfera Sierra La Laguna, ubicada en los municipios de La Paz y Los Cabos, Estado de Baja California Sur (DOF 19/06/2003).
·   Acuerdo por el que se da a conocer el Resumen del Programa de Manejo del Área de Protección de Flora y Fauna Sierra la Mojonera (DOF 05/06/2015)
·   Acuerdo por el que se da a conocer el Resumen del Programa de Manejo del Área de Protección de Flora y Fauna Ocampo (DOF 05/06/2015)
·   Acuerdo por el que se da a conocer el Resumen del Programa de Manejo de la Reserva de la Biosfera Tiburón Ballena (DOF 09/07/2015)
·   Acuerdo por el que se da a conocer el Resumen del Programa de Manejo del Parque Nacional Isla Contoy (DOF 09/07/2015)
·   Acuerdo por el que se da a conocer el Resumen del Programa de Manejo del Parque Nacional Pico de Orizaba (DOF 09/07/2015)
·   Acuerdo por el que se da a conocer el Resumen del Programa de Manejo del Área de Protección de Flora y Fauna Laguna Madre y Delta del Río Bravo. (DOF 09/07/2015)
·   Acuerdo por el que se da a conocer el Resumen del Programa de Manejo del Área Natural Protegida con el carácter de Área de Protección de Flora y Fauna Balandra (Continúa en la Tercera Sección) (DOF 29/10/2015)
·   Acuerdo por el que se da a conocer el Resumen del Programa de Manejo del Área Natural Protegida con carácter de Área de Protección de Flora y Fauna la porción norte y la franja costera oriental, terrestres y marinas de la Isla de Cozumel (DOF 29/10/2015)
 
·   Acuerdo por el que se da a conocer el Resumen del Programa de Manejo del Área de Protección de Flora y Fauna Meseta de Cacaxtla (DOF 29/10/2015)
·   Acuerdo por el que se da a conocer el Resumen del Programa de Manejo del Área Natural Protegida con categoría de Parque Nacional El Potosí (DOF 29/10/2015)
·   Acuerdo por el que se da a conocer el Resumen del Programa de Manejo del Parque Nacional Dzibilchantún (DOF 29/10/2015)
·   Acuerdo por el que se da a conocer el Resumen del Programa de Manejo del Parque Nacional Costa Occidental de Isla Mujeres, Punta Cancún y Punta Nizuc (DOF 02/08/2016)
·   Acuerdo por el que se da a conocer el Resumen del Programa de Manejo del Área Natural Protegida con carácter de Reserva de la Biosfera Complejo Lagunar Ojo de Liebre (DOF 08/08/2016)
·   Acuerdo por el que se da a conocer el Resumen del Programa de Manejo del Área Natural Protegida con categoría de Parque Nacional Cascada de Bassaseachic (DOF 08/08/2016)
·   Acuerdo por el que se da a conocer el Resumen del Programa de Manejo del Área Natural Protegida con categoría de Parque Nacional Gogorrón (DOF 08/08/2016)
·   Acuerdo por el que se da a conocer el Resumen del Programa de Manejo del Área Natural Protegida con el carácter de Parque Nacional Cumbres de Majalca (DOF 08/08/2016)
·   Acuerdo por el que se da a conocer el Resumen del Programa de Manejo del Área Natural Protegida con categoría de Área de Protección de Flora y Fauna Nevado de Toluca (Continúa en la Tercera Sección) (DOF 21/10/2016)
·   Acuerdo por el que se da a conocer el Resumen del Programa de Manejo del Área Natural Protegida con categoría de Área de Protección de Flora y Fauna la zona conocida como Cerro Mohinora (Continúa en la Cuarta Sección) (DOF 22/05/2017)
·   Acuerdo por el que se da a conocer el Resumen del Programa de Manejo del Área Natural Protegida con categoría de Parque Nacional la zona conocida como Sistema Arrecifal Veracruzano (DOF 22/05/2017)
·   Acuerdo por el que se da a conocer el Resumen del Programa de Manejo del Área Natural Protegida con categoría de Área de Protección de Flora y Fauna Papigochic (DOF 22/05/2017)
·   Acuerdo por el que se da a conocer el Resumen del Programa de Manejo del Área Natural Protegida con categoría de Área de Protección de Flora y Fauna Zona de Protección Forestal y Refugio de la Fauna Silvestre la región conocida como Cascadas de Agua Azul (DOF 22/05/2017)
·   Acuerdo por el que se da a conocer el Resumen del Programa de Manejo del Área Natural Protegida con Categoría de Área de Protección de Flora y Fauna Chan-Kin. (DOF 05/06/2018)
·   Acuerdo por el que se da a conocer el Resumen del Programa de Manejo del Área Natural Protegida con la Categoría de Reserva de la Biosfera Pacífico Mexicano Profundo (DOF 05/06/2018)
·   Acuerdo por el que se da a conocer el Resumen del Programa de Manejo del Área Natural Protegida con categoría de Área de Protección de Flora y Fauna la zona conocida como Ciénegas del Lerma (DOF 05/09/2018)
·   Acuerdo por el que se da a conocer el Resumen del Programa de Manejo del Área Natural Protegida con Categoría de Área de Protección de Flora y Fauna Yum Balam, ubicada en el Municipio de Lázaro Cárdenas, Quintana Roo (DOF 05/10/2018)
·   Acuerdo por el que se da a conocer el Resumen del Programa de Manejo del Área Natural Protegida con categoría de Reserva de la Biosfera la región conocida como Caribe Mexicano (Continúa en la Cuarta Sección) (DOF 30/11/2018)
·   Acuerdo por el que se da a conocer el Resumen del Programa de Manejo del Área Natural Protegida con la categoría de área de protección de recursos naturales cuencas de los ríos Valle de Bravo, Malacatepec, Tilostoc y Temascaltepec, Estado de México (DOF 30/11/2018)
·   Acuerdo por el que se da a conocer el Resumen del Programa de Manejo del Área Natural Protegida con la categoría de Parque Nacional Revillagigedo (DOF 30/11/2018)
·   Acuerdo por el que se da a conocer el resumen del Programa de Manejo del Parque Nacional Bahía de Loreto (DOF 23/04/2019)
·   Acuerdo por el que se da a conocer el Resumen del Programa de Manejo del Área Natural Protegida con la categoría de área de protección de recursos naturales, a la zona de protección forestal en los terrenos que se encuentran en los municipios de La Concordia, Ángel Albino Corzo, Villa Flores y Jiquipilas, Chiapas (Continúa en la Tercera Sección) (DOF 24/04/2019)
·   Acuerdo por el que se da a conocer el Resumen del Programa de Manejo del Área Natural Protegida con categoría de Parque Nacional Insurgente Miguel Hidalgo y Costilla (DOF 21/05/2019)
·   Acuerdo por el que se da a conocer el Resumen del Programa de Manejo del Área Natural Protegida con la categoría de Parque Nacional El Sabinal (DOF 26/05/2019)
·   Acuerdo por el que se da a conocer el Resumen del Programa de Manejo de la Reserva de la Biosfera Islas Marías (DOF 05/08/2022)
·   Acuerdo por el que se deja sin efectos el Programa de Manejo del Área Natural Protegida con categoría de Parque Nacional Gogorrón, respecto de la superficie que ocupa el Ejido Estancia de Machado en el Municipio de Villa de Reyes, en el Estado de San Luis Potosí (DOF 30/08/2022)
·   Acuerdo por el que se da a conocer el Resumen del Programa de Manejo del Parque Nacional Cumbres de Monterrey (DOF 03/01/2023)
·   Acuerdo por el que se da a conocer el resumen del Programa de Manejo de la Reserva de la Biosfera Isla Guadalupe (DOF 09/01/2023)
·   Acuerdo por el que se da a conocer el resumen del Programa de Manejo del Santuario Playa Teopa (DOF 04/07/2025)
·   Acuerdo por el que se da a conocer el resumen del Programa de Manejo del Santuario Playa Ceuta (DOF 16/06/2025)
·   Acuerdo por el que se da a conocer el resumen del Programa de Manejo del Santuario Playa Cuitzmala (DOF 16/06/2025)
·   Acuerdo por el que se da a conocer el resumen del Programa de Manejo del Santuario Playa Escobilla (DOF 16/06/2025)
·   Acuerdo por el que se da a conocer el resumen del Programa de Manejo del Santuario Playas de Isla Contoy (DOF 16/06/2025)
·   Acuerdo por el que se da a conocer el resumen del Programa de Manejo del Santuario Playa Huizache Caimanero (DOF 05/06/2025)
·   Acuerdo por el que se da a conocer el resumen del Programa de Manejo del Santuario Playa Mismaloya (DOF 05/06/2025)
·   Acuerdo por el que se da a conocer el resumen del Programa de Manejo del Santuario Playa Piedra de Tlacoyunque (DOF 05/06/2025)
·   Acuerdo por el que se da a conocer el resumen del Programa de Manejo del Santuario Playa Tierra Colorada (DOF 05/06/2025)
·   Acuerdo por el que se da a conocer el resumen del Programa de Manejo del Santuario Playa Chacahua (15/04/2025)
·   Acuerdo por el que se da a conocer el resumen del Programa de Manejo del Santuario Playa Ría Lagartos (DOF 10/04/2025)
·   Acuerdo por el que se da a conocer el resumen del Programa de Manejo del Santuario Playa El Tecuán (DOF 08/04/2025)
·   Acuerdo por el que se da a conocer el resumen del Programa de Manejo del Parque Nacional El Lago de Camécuaro (DOF 28/03/2025)
·   Acuerdo por el que se da a conocer el Resumen del Programa de Manejo de la Reserva de la Biosfera La Michilía (DOF 27/11/2024)
·   Acuerdo por el que se da a conocer el resumen del Programa de Manejo del Santuario Playa Rancho Nuevo (DOF 31/07/2024)
·   Acuerdo por el que se da a conocer el resumen del Programa de Manejo del Área de Protección de Flora y Fauna Sierra de San Miguelito (DOF 28/06/2024)
·   Acuerdo por el que se da a conocer el resumen del Programa de Manejo del Área de Protección de Recursos Naturales Lago de Texcoco (DOF 05/06/2024)
 
·   Acuerdo por el que se da a conocer el resumen del Programa de Manejo del Área de Protección de Flora y Fauna Jaguar (DOF 19/02/2024)
·   Acuerdo por el que se da a conocer el resumen del Programa de Manejo del Parque Nacional Tulum (DOF 12/01/2024)
·   Acuerdo por el que se dan a conocer las medidas de simplificación administrativa aplicadas, se expiden y modifican los formatos de los trámites a cargo de la Secretaría de Medio Ambiente y Recursos Naturales. (25/07/2025)
·   Acuerdo por el que se delega en la Dirección General de Gestión de Operación Integral de la Agencia Nacional de Seguridad Industrial y de Protección al Medio Ambiente del Sector Hidrocarburos, la facultad que se indica (DOF 17/07/2025)
·   Acuerdo por el que se establecen acciones de simplificación para trámites que se realizan ante la Agencia Nacional de Seguridad Industrial y de Protección al Medio Ambiente del Sector Hidrocarburos. (DOF 27/05/2025)
·   Acuerdo por el cual se reforma la denominación, se modifican y derogan diversos artículos de las Disposiciones administrativas de carácter general que establecen los Lineamientos en materia de Seguridad Industrial, Seguridad Operativa y Protección al Medio Ambiente para el Diseño, Construcción, Pre-arranque, Operación y Mantenimiento, Cierre, Desmantelamiento y Abandono de las Instalaciones de Licuefacción de Gas Natural. (DOF 21/05/2025)
·   Acuerdo por el que se modifican diversos artículos de las Disposiciones administrativas de carácter general que establecen los Lineamientos de Seguridad Industrial, Seguridad Operativa y Protección al Medio Ambiente, para el expendio simultáneo de Petrolíferos y/o Gas Natural. (DOF 06/05/2025)
·   Acuerdo por el que se modifican y derogan diversos artículos de las Disposiciones administrativas de carácter general que establecen los Lineamientos en materia de Seguridad Industrial, Seguridad Operativa y Protección al Medio Ambiente, para el transporte terrestre por medio de Ductos de Petróleo, Petrolíferos y Petroquímicos. (DOF 06/05/2025)
c)    Otros instrumentos
·   Reglas de Operación del Registro Público de Derechos de Agua (DOF 11/09/2020)
·   Estatuto Orgánico de la Comisión Nacional Forestal (DOF 05/07/2016)
·   Estatuto Orgánico del Instituto Nacional de Ecología y Cambio Climático (DOF 02/12/2016)
·   Políticas, bases y lineamientos en materia de adquisiciones, arrendamientos y servicios de la SEMARNAT "POBALINES" (2019)
·   Programa Especial Concurrente para el Desarrollo Rural Sustentable 2020-2024 (DOF 30/12/2020)
·   Programa Institucional de la Comisión Nacional Forestal 2020-2024 (DOF 25/11/2020)
·   Programa Institucional del Instituto Nacional de Ecología y Cambio Climático 2020-2024 (DOF 14/10/2020)
·   Programa Nacional Forestal 2020-2024 (DOF 31/12/2020)
·   Programa Nacional Hídrico 2020-2024 (DOF 30/12/2020)
·   Programa Nacional para la Igualdad entre Mujeres y Hombres 2020-2024 (DOF 22/12/2020)
·   Programa Sectorial de Medio Ambiente y Recursos Naturales 2020-2024 (DOF 07/07/2020)
·   Reglas de Operación del Programa Apoyos para el Desarrollo Forestal Sustentable 2022 (DOF 30/12/2021)
·   Programa Nacional de Remediación de Sitios Contaminados 2021-2024 (DOF 05/11/2021)
·   Programa Especial de Cambio Climático 2021-2024 (DOF 08/11/2021)
·   Reglas de Operación del Comité de Mejora Regulatoria Interna de la SEMARNAT "COMERI" (21/04/2022)
·   Programa Nacional para la Prevención y Gestión Integral de los Residuos 2022-2024 (DOF 05/12/2022)
·   Programa Institucional del Instituto Mexicano de Tecnología del Agua 2020-2024 (Anual)
·   Política de igualdad laboral y no discriminación de la Secretaría de Medio Ambiente y Recursos Naturales
·   Acuerdo por el que se dan a conocer las reformas y adiciones a diversas disposiciones del Estatuto Orgánico y el Manual de Organización del Instituto Mexicano de Tecnología del Agua (DOF 28/12/2022)
·   Reglas de Operación del Programa de Agua Potable, Drenaje y Tratamiento (PROAGUA), a cargo de la Comisión Nacional del Agua, aplicables a partir de 2025 (DOF 28/02/2025)
·   Acuerdo por el que se establecen las Reglas de Operación del Programa de Conservación para el Desarrollo Sostenible (PROCODES), para el ejercicio fiscal 2025 (DOF 27/02/2025)
·   Reglas Generales para el funcionamiento de la Oficialía de Partes Electrónica 2.0 de la Agencia Nacional de Seguridad Industrial y de Protección al Medio Ambiente del Sector Hidrocarburos. (DOF 03/07/2025)
V. ATRIBUCIONES
Artículo 32 Bis, de la Ley Orgánica de la Administración Pública Federal. A la Secretaría de Medio Ambiente y Recursos Naturales, corresponde el despacho de los siguientes asuntos:
I.            Fomentar la protección, restauración, conservación, preservación y aprovechamiento sustentable de los ecosistemas, recursos naturales, bienes y servicios ambientales, con el fin de garantizar el derecho a un medio ambiente sano;
II.            Formular, conducir y evaluar la política en materia de recursos naturales, siempre que no estén encomendados expresamente a otra dependencia; así como en materia de ecología, saneamiento ambiental, agua, regulación ambiental del desarrollo urbano y de la actividad pesquera, con la participación que corresponda a otras dependencias y entidades;
II Bis.       Ejercer acciones para realizar la defensa del derecho a un medio ambiente sano y demás derechos humanos relacionados con el medio ambiente, en términos de las disposiciones jurídicas aplicables;
III.           Regular el uso, así como administrar y promover el aprovechamiento sustentable de los recursos naturales que correspondan a la Federación, con excepción de los hidrocarburos, los minerales radioactivos y demás minerales o substancias competencia de otra dependencia o entidad de la Administración Pública Federal;
IV.          Establecer, con la participación que corresponda a otras dependencias y a las autoridades estatales y municipales, normas oficiales mexicanas sobre la preservación y restauración de la calidad del medio ambiente; sobre los ecosistemas naturales; sobre el aprovechamiento sustentable de los recursos naturales y de la flora y fauna silvestre, terrestre y acuática; sobre descargas y tratamiento de aguas residuales, y en materia minera; sobre materiales peligrosos y residuos sólidos y peligrosos; sobre desarrollo forestal sostenible, biodiversidad, emisiones a la atmósfera, cambio climático y ordenamiento ecológico; así como establecer otras disposiciones administrativas de carácter general en estas materias y otras de su competencia, para la interpretación y aplicación de las normas oficiales mexicanas;
V.           Vigilar, promover y estimular, en coordinación con las autoridades federales, estatales y municipales, el cumplimiento de las leyes, reglamentos, normas oficiales mexicanas y estándares, así como programas relacionados con recursos naturales, medio ambiente, aguas, bosques, la atmósfera, suelos, biodiversidad y demás materias competencia de la Secretaría;
V Bis.       Identificar e inspeccionar lugares y zonas en materia ambiental en coordinación con las autoridades competentes y, en su caso, iniciar los procedimientos e imponer las sanciones y ordenar las medidas de seguridad y de urgente aplicación que resulten procedentes, de conformidad con las disposiciones aplicables;
VI.          Proponer al Ejecutivo Federal el establecimiento de áreas naturales protegidas en cualquiera de sus categorías de protección, y promover para su conservación, restauración, remediación, administración y vigilancia, la participación de autoridades federales o locales, de universidades, centros de investigación y particulares;
VII.          Organizar y administrar las áreas naturales protegidas y coadyuvar en labores de conservación, restauración, remediación, protección y vigilancia de dichas áreas, cuando su administración recaiga en gobiernos estatales, municipales o en personas físicas o morales;
VIII.         Ejercer la posesión y propiedad de la nación en las playas, zona federal marítimo terrestre y terrenos ganados al mar;
IX.          Participar en foros internacionales respecto de las materias competencia de la Secretaría, con la participación que corresponda a la Secretaría de Relaciones Exteriores, así como proponer a ésta la celebración de tratados y acuerdos internacionales en la materia;
X.           Promover el ordenamiento ecológico del territorio nacional, en coordinación con las autoridades federales, estatales y municipales, y con la participación de los particulares;
XI.          Evaluar y dictaminar las manifestaciones de impacto ambiental de proyectos de desarrollo que presenten los sectores público, social y privado; resolver sobre los estudios de riesgo ambiental, así como sobre los programas para la prevención de accidentes con incidencia ecológica;
XII.          Elaborar, promover y difundir las tecnologías y formas de uso requeridas para el aprovechamiento sustentable de los ecosistemas y sobre la calidad ambiental de los procesos productivos, de la infraestructura, de los servicios y del transporte, en coordinación con las autoridades competentes;
XIII.         Fomentar e instrumentar programas y obras de restauración y remediación ecológica, con la participación de las autoridades federales, estatales y municipales;
XIV.        Evaluar la calidad del ambiente, establecer y promover el sistema de información ambiental, que incluya los sistemas de monitoreo de la atmósfera, de cambio climático, de suelos y cuerpos de agua de jurisdicción federal, los inventarios de recursos naturales y de población de fauna silvestre, en coordinación con autoridades federales, estatales y municipales, instituciones de investigación y educación superior, así como las dependencias y entidades que correspondan;
XV.         Desarrollar y promover metodologías y procedimientos de valuación económica de los recursos naturales y de los bienes y servicios ambientales que éste presta, así como cooperar con dependencias y entidades federales, estatales y municipales, para desarrollar un sistema integrado de contabilidad ambiental y
económica;
XVI.        Formular y conducir la política nacional sobre cambio climático y la capa de ozono;
XVII.        Promover la participación social y de la comunidad científica en la formulación, aplicación y vigilancia de la política ambiental, a efecto de concertar acciones e inversiones con los sectores social y privado para la protección y restauración del ambiente;
XVIII.       Llevar el registro y cuidar la conservación de los árboles históricos y notables del país;
XIX.        Proponer, y en su caso resolver sobre el establecimiento y levantamiento de vedas forestales, de caza y pesca, de conformidad con la legislación aplicable, así como establecer el calendario cinegético y el de aves canoras y de ornato;
XX.         Conducir y coordinar con la participación de los gobiernos de las entidades federativas y de los municipios y con las demás autoridades federales y locales, las restricciones que establezcan las disposiciones aplicables sobre la circulación o tránsito por el territorio nacional de especies de la flora y fauna silvestres procedentes del o destinadas al extranjero, y promover ante la Secretaría de Economía el establecimiento de medidas de regulación o restricción a su importación o exportación, cuando se requiera para su conservación y aprovechamiento; así como promover sistemas productivos sustentables de especies de flora y fauna silvestres;
XXI.        Dirigir los estudios, trabajos y servicios meteorológicos, climatológicos, hidrológicos y geohidrológicos, así como el sistema meteorológico nacional, y participar en los convenios internacionales sobre la materia;
XXII.        Coordinar, concertar y ejecutar proyectos de formación, capacitación y actualización para mejorar la capacidad de gestión ambiental y el uso sustentable de recursos naturales; impulsar que las instituciones de educación superior y los centros de investigación formulen programas de formación de especialistas, basados en conocimientos ambientales e impulsen la investigación científica y tecnológica en la materia; promover que los organismos de promoción de la cultura y los medios de comunicación contribuyan a la formación de actitudes y valores de protección ambiental y de conservación de nuestro patrimonio natural; y en coordinación con la Secretaría de Educación Pública, fortalecer los contenidos ambientales de planes y programas de estudios, así como los materiales de enseñanza de los diversos niveles y modalidades de educación;
XXIII.       Organizar, dirigir y reglamentar los trabajos de hidrología en cuencas, cauces y álveos de aguas nacionales, tanto superficiales como subterráneos, conforme a la ley de la materia;
XXIV.       Administrar, controlar y reglamentar el aprovechamiento de cuencas hidráulicas, vasos, manantiales y aguas de propiedad nacional, y de las zonas federales correspondientes, con exclusión de los que se atribuya expresamente a otra dependencia; establecer y vigilar el cumplimiento de las condiciones particulares que deban satisfacer las descargas de aguas residuales, cuando sean de jurisdicción federal; autorizar, en su caso, el vertimiento de aguas residuales en el mar, en coordinación con la Secretaría de Marina, cuando provenga de fuentes móviles o plataformas fijas; en cuencas, cauces y demás depósitos de aguas de propiedad nacional; y promover y, en su caso, ejecutar y operar la infraestructura y los servicios necesarios para el mejoramiento de la calidad del agua en las cuencas;
XXV.       Estudiar, construir, conservar y evaluar, con la participación que corresponda a la Secretaría de Agricultura y Desarrollo Rural, las obras de riego, desecación, drenaje, defensa y mejoramiento de terrenos y las de pequeña irrigación, de acuerdo con los programas formulados y que competa realizar al Gobierno Federal, por sí o en coordinación con autoridades estatales y municipales o particulares;
XXVI.       Formular, dar seguimiento y evaluar la política hídrica nacional, así como regular y vigilar la conservación de las corrientes, lagos, esteros, lagunas y humedales de jurisdicción federal, en la protección de cuencas alimentadoras y las obras de corrección torrencial;
XXVII.      Manejar el sistema hidrológico del Valle de México;
XXVIII.     Controlar los ríos y demás corrientes y ejecutar las obras de defensa contra inundaciones;
XXIX.       Organizar y manejar la explotación de los sistemas nacionales de riego, con la intervención de los usuarios, en los términos que lo determinen las leyes, en coordinación, en su caso, con la Secretaría de Agricultura y Desarrollo Rural;
XXX.       Ejecutar las obras hidráulicas que deriven de tratados internacionales;
XXXI.       Impulsar acciones para garantizar el acceso, disposición y saneamiento de agua para consumo personal y doméstico en forma suficiente, salubre, aceptable, asequible y preferente sobre cualquier otro uso; intervenir en el acceso al agua para el sector productivo y energético, a través de instrumentos establecidos en la normativa aplicable, siguiendo los principios y criterios de equidad y sustentabilidad; fomentar y apoyar los servicios de agua potable, drenaje, alcantarillado y tratamiento de aguas residuales que realicen las autoridades locales y las organizaciones comunitarias, así como programar, proyectar, construir, administrar, operar y conservar por sí, o mediante el otorgamiento de la asignación o concesión que en su caso se requiera, o en los términos del convenio que se celebre, las obras y servicios de captación, potabilización, tratamiento de aguas residuales o servidas, conducción y suministro de aguas de jurisdicción federal;
XXXII.      Establecer los mecanismos necesarios para implementar la coordinación y colaboración con la Agencia Nacional de Seguridad Industrial y de Protección al Ambiente del Sector Hidrocarburos y solicitar a dicha Agencia el apoyo técnico que requiera;
XXXIII.     Participar con la Secretaría de Hacienda y Crédito Público en la determinación de los criterios generales para el establecimiento de los estímulos fiscales y financieros necesarios para el aprovechamiento sustentable de los recursos naturales y el cuidado del medio ambiente;
XXXIV.     Elaborar y aplicar, en coordinación con las Secretarías de Agricultura y Desarrollo Rural; de Salud; de Infraestructura, Comunicaciones y Transportes; de Economía; de Turismo; de Bienestar; de Gobernación; de Marina; de Energía; de Educación Pública; de Hacienda y Crédito Público; de Desarrollo Agrario, Territorial y Urbano; de Relaciones Exteriores, y de la Defensa Nacional, las políticas públicas encaminadas al cumplimiento de las acciones de mitigación y adaptación que señala la Ley General de Cambio Climático;
XXXV.     Participar con la Secretaría de Hacienda y Crédito Público, en la determinación de los criterios generales para el establecimiento de los estímulos fiscales y financieros necesarios para el aprovechamiento sustentable de los recursos naturales y el cuidado del medio ambiente;
XXXVI.     Establecer y operar un sistema de administración para autorizar, evaluar y monitorear a las personas físicas y morales que coadyuven en el cumplimiento de obligaciones y en los procesos de inspección y verificación en la materia;
XXXVII.    (Se deroga).
XXXVIII.   Formular y conducir la política nacional en materia de residuos y de economía circular, en coordinación con las instancias que correspondan, así como elaborar los programas nacionales correspondientes;
XXXIX.     Otorgar contratos, concesiones, licencias, permisos, autorizaciones, asignaciones, y reconocer derechos, según corresponda, en materia hídrica, forestal, ecológica, explotación de la flora y fauna silvestres; emisión de gases de efecto invernadero y otras sustancias a la atmósfera y sobre playas, zona federal marítimo terrestre y terrenos ganados al mar;
XL.          Diseñar y operar, con la participación que corresponda de los gobiernos de las entidades federativas y de los municipios y con las demás autoridades federales y locales, la adopción de instrumentos económicos para la protección, restauración y conservación del medio ambiente;
XLI.         (Se deroga).
XLII.        Coordinar y promover la investigación de la diversidad biológica, así como su conservación y uso sostenible con la participación de la Secretaría de Ciencia, Humanidades, Tecnología e Innovación;
XLIII.       Regular, autorizar y vigilar las actividades forestales productivas, así como coordinar programas de conservación, aprovechamiento sostenible y restauración, de los suelos forestales y sus ecosistemas;
XLIV.       Planear, ejecutar, supervisar, dirigir y contratar la realización de obras de infraestructura que tengan como finalidad la conservación, rehabilitación, mejoramiento, desarrollo y funcionamiento de las áreas naturales protegidas o áreas cercanas a ellas, en coordinación con las autoridades competentes y las comunidades que las habiten o cotidianamente las ocupen o las transiten, y
XLV.        Las demás que le atribuyan expresamente las leyes y reglamentos
VI. ESTRUCTURA ORGÁNICA BÁSICA
DENOMINACIÓN
Secretaría
Subsecretaría de Biodiversidad y Restauración Ambiental
Dirección General de Restauración Ambiental
Dirección General de Conservación y Gestión de Mares y Costas
Dirección General de Vida Silvestre
Dirección General de Gestión Forestal, Suelos y Ordenamiento Ecológico
Subsecretaría de Regulación Ambiental
Dirección General de Industria, Energías Limpias y Gestión de la Calidad del Aire
Dirección General de Zona Federal Marítimo Terrestre y Ambientes Costeros
Dirección General de Impacto y Riesgo Ambiental
Dirección General de Gestión Integral de Materiales y Actividades Riesgosas
Subsecretaría de Desarrollo Sostenible y Economía Circular
Coordinación Ejecutiva de Vinculación Institucional
Dirección General de Políticas para la Acción Climática
Dirección General de Fomento y Desempeño Urbano Ambiental Sostenible
Unidad de Administración y Finanzas
Dirección General de Programación y Presupuesto
Dirección General de Desarrollo Humano y Organización
Dirección General de Recursos Materiales, Inmuebles y Servicios
Dirección General de Informática y Telecomunicaciones
Unidad Coordinadora de Proyectos Prioritarios, Vinculación Social y Derechos Humanos
Unidad Coordinadora de Asuntos Internacionales
Unidad Coordinadora de Asuntos Jurídicos
Unidad Coordinadora de Oficinas de Representación y Gestión Territorial
Oficinas de Representación
Coordinación General de Comunicación Social
Dirección General de Planeación, Evaluación y Estadística Ambiental
Centro de Educación y Capacitación para el Desarrollo Sustentable
VII. ORGANIGRAMA
SECRETARÍA DE MEDIO AMBIENTE Y RECURSOS NATURALES

VIII. OBJETIVO Y FUNCIONES
100 SECRETARÍA
OBJETIVO:
Conducir las políticas ambientales de la Secretaría y su Sector, así como definir, coordinar y difundir la política nacional de cambio climático, para protección, conservación y aprovechamiento sustentable de los recursos naturales, de conformidad a lo establecido en la normatividad nacional e internacional en materia ambiental, con la finalidad de favorecer el acceso de toda persona a vivir en un medio ambiente sano para su desarrollo y bienestar.
FUNCIONES:
- Dirigir la implementación de las políticas ambientales de la Secretaría y su Sector, de conformidad con los derechos humanos considerados en la Constitución Política de los Estados Unidos Mexicanos y a lo establecido en la normatividad internacional y nacional en materia ambiental, así como con el Plan Nacional de Desarrollo y otros programas, objetivos y metas que determine la persona titular del Ejecutivo Federal;
- Acordar con la persona titular del Ejecutivo Federal, los asuntos encomendados al Sector, para contribuir al logro de los objetivos y metas en materia ambiental;
- Dar cumplimiento a las comisiones y funciones que la persona titular del Ejecutivo Federal le encomiende e informarle sobre el desarrollo de las mismas, para contribuir al logro de las políticas nacionales en materia ambiental;
- Proponer a la persona titular del Ejecutivo Federal para su aprobación los proyectos de iniciativas de leyes, reglamentos, decretos, declaratorias y acuerdos sobre los asuntos competencia del Sector, a través de la Consejería Jurídica del Ejecutivo Federal;
- Proponer a la persona titular del Ejecutivo para consideración y aprobación el Programa Sectorial en congruencia con el Plan Nacional de Desarrollo, previo dictamen de la Secretaría de Hacienda y Crédito Público, así como remitir los programas regionales y especiales de la Secretaría a dicha instancia regulatoria;
- Informar al Congreso de la Unión, el estado que guardan los asuntos competencia del Sector, así como acudir a solicitud expresa de cualquiera de las Cámaras que lo integran, cuando se discuta una iniciativa de ley o se estudie un asunto concerniente a las actividades del Sector, en términos del artículo 93 de la Constitución Política de los Estados Unidos Mexicanos;
- Refrendar los reglamentos, decretos y acuerdos que expida la persona titular del Ejecutivo Federal, sobre los asuntos competencia de la Secretaría, para mantener la vigencia y aplicación de dichos instrumentos;
- Representar a la persona titular del Ejecutivo Federal en las controversias constitucionales y acciones de inconstitucionalidad a que se refiere la Constitución Política de los Estados Unidos Mexicanos y su Ley Reglamentaria, en los casos que determine la persona titular del Ejecutivo Federal;
- Suscribir en el ámbito de su competencia, instrumentos internacionales en coordinación con la Secretaría de Relaciones Exteriores para su formalización con los gobiernos extranjeros u organismos internacionales, y en su caso, designar a la persona servidora pública que en su representación deba suscribirlos, para dar cumplimiento a la normatividad aplicable;
- Determinar las políticas generales para el otorgamiento de las concesiones, asignaciones, permisos, autorizaciones y licencias en las materias competencia de la Secretaría, en las que deban sujetarse las unidades administrativas y órganos administrativos desconcentrados de la Secretaría, de conformidad con las disposiciones jurídicas aplicables;
- Coordinar las acciones para el desarrollo y evaluación de los programas sectoriales, regionales y especiales de la Secretaría, en cumplimiento a los objetivos de las políticas nacionales en materia ambiental;
- Autorizar la adscripción orgánica de las unidades administrativas y, en su caso las de sus órganos administrativos desconcentrados, mediante la expedición del acuerdo que deberá publicarse en el Diario Oficial de la Federación, para dar cumplimiento a las disposiciones jurídicas aplicables;
- Autorizar la expedición del Manual de Organización General de la Secretaría y ordenar su publicación en el Diario Oficial de la Federación, así como aprobar los manuales de organización, de procedimientos de las unidades administrativas y de servicios al público que se requieran para el funcionamiento de la Secretaría, dando cumplimiento a la normatividad vigente en materia organizacional;
- Dirigir las acciones para establecer las políticas y lineamientos que regulen, ordenen y agilicen la relación de las Oficinas de Representación con las unidades administrativas y órganos administrativos desconcentrados de la Secretaría, así como con los sectores público, social y privado;
- Designar y remover, a las personas titulares de las Subsecretarías y demás unidades administrativas y órganos administrativos desconcentrados que tenga adscritas, con excepción de aquellas cuya designación y remoción correspondan a la persona titular del Ejecutivo Federal, en los términos de las disposiciones jurídicas aplicables;
- Designar a la persona servidora pública encargada temporalmente para el despacho de los asuntos en las unidades administrativas y órganos administrativos desconcentrados de la Secretaría, en tanto se designa a su titular, observando el marco normativo aplicable;
- Designar a las personas de la Secretaría, para fungir como representantes ante las comisiones, congresos, organizaciones, instituciones y foros nacionales e internacionales en los que deba participar esta, así como definir los lineamientos sobre los cuales deberán actuar, observando el marco normativo aplicable;
- Establecer las acciones en materia de planeación del desarrollo nacional y de descentralización, así como de programación, presupuestación, contabilidad, supervisión y evaluación, para el cumplimiento de las disposiciones en la materia dentro del marco competencia de la Secretaría;
- Establecer los consejos consultivos, comités y grupos de trabajo, para promover la participación ciudadana en el desahogo de los asuntos relacionados con el desarrollo sustentable, la protección ambiental y la gestión integral de los recursos naturales, observando el marco normativo de la Secretaría;
- Aprobar el anteproyecto de presupuesto anual de egresos de la Secretaría para su remisión a la Secretaría de Hacienda y Crédito Público, de conformidad con las disposiciones jurídicas aplicables, así como expedir los lineamientos para la formulación de dichos anteproyectos de las entidades paraestatales sectorizadas a la Secretaría;
- Determinar el número, competencia e integrantes de los Comités Consultivos Nacionales de Normalización, así como de los Comités Técnicos de Estandarización, para dar atención a las disposiciones jurídicas aplicables;
- Emitir, confirmar, modificar o revocar la declaratoria de utilidad pública en los procedimientos para la expropiación de los bienes, para cumplir con los planes y programas enfocados a la protección del medio ambiente y preservar el equilibrio ecológico conforme a las disposiciones jurídicas aplicables;
- Acordar la expropiación de bienes ejidales o comunales cuando esta sea necesaria para proteger el medio ambiente y preservar el equilibrio ecológico en coordinación con la dependencia competente de la Administración Pública Federal, para contribuir al logro de los objetivos de los planes y programas institucionales conforme a la legislación aplicable;
- Aprobar la celebración de acuerdos, bases de coordinación o de concertación, y de cooperación técnica, así como designar, en su caso, a la persona servidora pública para que los suscriba en su representación;
- Aprobar y expedir las Condiciones Generales de Trabajo de la Secretaría, previa autorización de la Secretaría de Hacienda y Crédito Público, así como coordinar las acciones para su cumplimiento en los términos de las disposiciones jurídicas aplicables.
- Instruir a las unidades administrativas correspondientes de la Secretaría para la resolución de los recursos administrativos, en cumplimiento a las disposiciones jurídicas aplicables;
- Emitir los acuerdos secretariales, avisos, circulares, y demás actos que le atribuyan las disposiciones jurídicas aplicables, así como aquellos que le encomiende la persona titular del Ejecutivo Federal, para su atención correspondiente.
- Aprobar las acciones para facilitar el acceso de toda persona a la información que se genere en el ámbito de competencia de la Secretaría, en términos de las disposiciones jurídicas aplicables;
- Establecer las comisiones, consejos y comités internos que se estimen para la operación de la Secretaría;
- Autorizar y dirigir las políticas, lineamientos y mecanismos de coordinación para la organización, planeación, gestión y operación regional del territorio nacional por regiones hidrogeográficas determinadas por la existencia de uno o varios ecosistemas o cuencas;
- Dirigir las comisiones intrasectoriales para atender los asuntos que se requieran por materia o circunscripción territorial y en su caso designar a la persona titular suplente para su representación;
- Someter a consideración de la persona titular del Ejecutivo Federal, las medidas y acciones para que las dependencias y entidades de la Administración Pública Federal incluyan, en las materias que les competan, las variables ambientales en la elaboración del Plan Nacional de Desarrollo y en sus programas sectoriales, regionales, especiales e institucionales que correspondan;
- Someter a consideración de la persona titular del Ejecutivo Federal, las políticas y acciones en materia de planeación para el desarrollo integral y sustentable del país, con la finalidad de contribuir a un ambiente adecuado para la población;
- Acordar con la persona titular del Ejecutivo Federal, los proyectos de declaratoria en zonas de restauración ecológica, para las áreas que presenten procesos de degradación, desertificación o graves desequilibrios ecológicos, así como dirigir la elaboración de los estudios para su justificación;
- Establecer acuerdos en conjunto con la persona titular de la Subsecretaría correspondiente, para dar atención a los asuntos de orden público e interés social de conformidad con los principios aplicables, que atraigan y turnen a la Dirección General competente para su resolución en los expedientes relativos al ejercicio de los actos de autoridad competencia de las Oficinas de Representación y, en su caso, atraer y resolver los expedientes administrativos competencia de las unidades administrativas de su adscripción;
- Dirigir las acciones para el ejercicio de las atribuciones previstas en la Ley de Transición Energética vigente, en coordinación con las instancias competentes.
- Definir y coordinar las estrategias y acciones para implementar la política nacional de cambio climático;
- Conducir las acciones para la implementación del Sistema de Comercio de Emisiones con la participación y consenso de la Comisión Intersecretarial de Cambio Climático, el Consejo de Cambio Climático y la representación de los sectores participantes;
- Dirigir las acciones para la formulación, ejecución y seguimiento de los programas de restauración ecológica;
- Conducir las acciones de las unidades administrativas y órganos administrativos desconcentrados de la Secretaría, para atender de forma conjunta los asuntos de orden público e interés social y ambiental en el marco de sus respectivas atribuciones;
- Determinar los criterios, procedimientos, instrumentos económicos, políticas públicas, medidas de regulación y acciones ecológicas, para proteger, preservar y salvaguardar los recursos naturales, las regiones hidrográficas y la integridad y equilibrio de los ecosistemas, así como para su recuperación, restauración y reparación;
- Dirigir las estrategias y líneas de acción para la protección, preservación y salvaguardar los recursos naturales para garantizar el derecho a la salud ambiental de las personas y su bienestar, en coordinación con las Secretarías y entidades de la Administración Pública Federal, especialmente con la Secretaría de Salud y con los distintos órdenes de gobierno, y
- Atender las demás funciones que con el carácter de indelegables le confieran expresamente otras disposiciones legales y reglamentarias, así como aquellas que le encomiende la persona titular del Ejecutivo Federal.
400 SUBSECRETARÍA DE BIODIVERSIDAD Y RESTAURACIÓN AMBIENTAL
OBJETIVO:
Dirigir el diseño e implementación de los programas y políticas en el ámbito de su competencia para contribuir con la protección ambiental, cuidado y conservación de la biodiversidad, ecosistemas, el patrimonio natural y su restauración en coordinación con los tres órdenes de gobierno, dando cumplimiento con el marco normativo aplicable.
FUNCIONES:
-      Autorizar el contenido y, en su caso, las modificaciones de los programas de ordenamiento ecológico del territorio y marinos con el fin de contribuir en la protección ambiental, cuidado y conservación de la biodiversidad, ecosistemas, el patrimonio natural y su restauración;
- Aprobar el contenido de los programas regionales y locales, de acuerdo al marco normativo aplicable en coordinación con las entidades federativas, los municipios y las demarcaciones territoriales de la Ciudad de México, con el fin de contribuir en la protección ambiental, cuidado y conservación de la biodiversidad, ecosistemas y el patrimonio natural;
- Dirigir las acciones para el diseño de los contenidos de los programas de restauración, remediación ambiental y conservación de la biodiversidad, con el fin de someterlos a consideración de la persona titular de la Secretaría para su aprobación e implementación;
- Dirigir las acciones para el establecimiento, modificación y levantamiento de vedas en materia de vida silvestre, con el fin de salvaguardar, proteger y el aprovechamiento sustentable de especies de flora y fauna silvestre;
- Determinar los temas de su competencia para integrarlos en el Programa Nacional de Infraestructura de la Calidad, con la finalidad de garantizar la protección, uso sostenible y resiliencia frente a la contaminación y degradación ambiental en zonas prioritarias;
- Dirigir la gestión, previa dictaminación técnica, de las solicitudes de recursos ante las instancias correspondientes con la finalidad de atender los daños provocados por fenómenos naturales en el ámbito de su competencia;
- Conducir la generación e implementación de programas, actividades de protección, conservación y restauración de los ecosistemas marinos y costeros aprobados por la persona titular de la Secretaría, con el fin de contribuir en la protección ambiental, cuidado y conservación de la biodiversidad, ecosistemas, el patrimonio natural y su restauración;
- Dirigir la emisión y formulación de opiniones técnicas en materia de recursos naturales del país, para dar atención a las solicitudes de la unidad administrativa requirente;
- Determinar los programas y acciones orientadas a la conservación, restauración y remediación en áreas naturales protegidas y en áreas o recursos naturales, en colaboración con los tres órdenes de gobierno, con el fin de proteger los ecosistemas y evitar su deterioro;
- Dirigir acciones de promoción y concientización de la fragilidad del medio ambiente para que los organismos de promoción de la cultura y los medios de comunicación contribuyan en la formación de actitudes y valores de protección ambiental, cuidado y conservación de la biodiversidad, ecosistemas, el patrimonio natural y su restauración en coordinación con los tres órdenes de gobierno;
- Planear el desarrollo de proyectos y acciones en materia de investigación científica en el ámbito de su competencia en coordinación con las autoridades de los tres órdenes de gobierno, con el fin de sustentar la formulación de políticas, lineamientos y normatividad enfocada a la protección del medio ambiente;
- Conducir las acciones para el desarrollo de actividades forestales productivas, y programas de conservación, de aprovechamiento sostenible, de restauración de los suelos forestales y sus ecosistemas, para orientarlas a la protección y sostenibilidad ambiental;
- Conducir la gestión previo acuerdo con la persona titular de la Secretaría con la finalidad de aceptar la transmisión de bienes o derechos destinados a la realización de investigaciones científicas, programas y acciones de restauración, conservación, protección y, en su caso, remediación ante las autoridades correspondientes;
- Conducir la realización de proyectos de las obras de infraestructura en las áreas naturales protegidas, en áreas destinadas a la conservación o en aquellas en las que sea necesario intervenir, a fin de mejorar los servicios ambientales que prestan y salvaguardar los ecosistemas existentes en las Áreas Naturales Protegidas;
- Designar a las personas servidoras públicas para representar a la Subsecretaría en la elaboración de normas oficiales mexicanas y de estándares que le corresponda expedir a otras de autoridades normalizadoras y a organismos nacionales o internacionales de estandarización, en materias de su competencia para asegurar que contengan los elementos técnicos que contribuyan a su aplicación;
- Atender las demás que le confiera la o el superior jerárquico inmediato y las que le señalen las disposiciones jurídicas aplicables.
415 DIRECCIÓN GENERAL DE RESTAURACIÓN AMBIENTAL
OBJETIVO:
Conducir las políticas y estrategias nacionales en materia de restauración, rehabilitación, remediación y saneamiento ambiental, de su competencia, dando cumplimiento con el marco normativo aplicable.
FUNCIONES:
- Planear, en coordinación con los gobiernos de las entidades federativas, municipios y demarcaciones territoriales de la Ciudad de México, el diseño de instrumentos y mecanismos para la formulación, ejecución, monitoreo y seguimiento de las políticas y estrategias nacionales en materia de restauración, rehabilitación y remediación ambiental;
- Conducir las acciones y directrices para el diseñar las políticas públicas en materia de conservación, restauración y rehabilitación ambiental de ecosistemas degradados a nivel nacional de su competencia;
- Determinar el contenido del plan estratégico que defina las áreas prioritarias para la restauración ambiental en todo el país;
- Definir el contenido de los lineamientos, criterios, directrices y demás normativa técnica que le competa a la Secretaría para la rehabilitación, remediación, restauración y saneamiento ambiental de su competencia;
- Colaborar con las autoridades de los tres órdenes de gobierno, en la integración de criterios y directrices sobre la restauración ambiental en el ordenamiento ecológico y para promover la recuperación de ecosistemas degradados;
- Concertar con las autoridades competentes la celebración de convenios para impulsar proyectos y acciones de rehabilitación, remediación, restauración y saneamiento ambiental en zonas destinadas para ello de su competencia;
- Dirigir la elaboración de estrategias, programas, acuerdos y acciones específicas para la rehabilitación, remediación, restauración y saneamiento ambiental de áreas de su competencia;
- Determinar las soluciones que tengan por objeto revertir procesos de degradación, recuperar y permitir la regeneración de ecosistemas en situaciones diversas, para proponerlas a la persona titular de la Subsecretaría de Biodiversidad y Restauración Ambiental;
- Coordinar las acciones necesarias, con la Unidad Coordinadora de Asuntos Internacionales, para el cumplimiento de los compromisos internacionales de su competencia;
- Dirigir la elaboración de mecanismos financieros e incentivos que faciliten las inversiones y financiamiento en proyectos de rehabilitación, restauración, remediación o saneamiento de su competencia, en el corto, mediano y largo plazos, para ser propuestos a la persona titular de la Subsecretaría de Biodiversidad y Restauración Ambiental;
- Concertar con los pueblos y comunidades indígenas, su participación activa en los programas de restauración ambiental y desarrollo sostenible;
- Colaborar en el diseño de los sistemas de monitoreo, revisión, reporte, seguimiento y actualización periódica de programas y demás instrumentos de política pública asociados a la restauración y remediación;
- Colaborar con las dependencias de la Administración Pública Federal competentes o con las instituciones académicas, centros de investigación y organizaciones no gubernamentales, en la investigación científica para desarrollar tecnologías y metodologías de restauración y remediación ambiental y para el desarrollo de tecnologías y metodologías de restauración ecológica;
- Contribuir con la Unidad de Administración y Finanzas, en la elaboración de los programas institucionales de capacitación en materia restauración, rehabilitación, remediación y saneamiento ambiental de su competencia;
- Coordinar con las unidades administrativas y órganos administrativos desconcentrados de la Secretaría, el intercambio de experiencias y prácticas ecológicas para la generación de políticas públicas de rehabilitación, remediación, restauración y saneamiento ambiental de áreas de su competencia;
- Coordinar con la Unidad Coordinadora de Vinculación Social, Derechos Humanos y Transparencia, los foros de consulta, reuniones de análisis, talleres y grupos de trabajo con organizaciones y personas interesadas en la preservación y restauración del ambiente y el aprovechamiento sustentable de los recursos naturales;
- Impulsar las prácticas tradicionales de las comunidades, mediante programas piloto de restauración, basados en el uso de la ciencia, tecnología y la innovación;
- Impulsar las prácticas tradicionales de las comunidades, mediante programas piloto de restauración, basados en el uso de la ciencia, tecnología y la innovación;
- Coordinar, con las instancias competentes la ejecución de acciones de regeneración, recuperación, rehabilitación y remediación, y restauración del medio ambiente en zonas afectadas por fenómenos naturales;
- Conducir el diseño de los anteproyectos de declaratoria de zonas de restauración ecológica, de su competencia, para consideración de la persona titular de la Subsecretaría;
- Contribuir en la elaboración de normas oficiales mexicanas de su competencia;
- Fomentar y proponer diferentes enfoques de restauración y remediación a nivel de paisajes y cuencas, considerando la heterogeneidad entre los ecosistemas terrestres y acuáticos, y sus distintos servicios ecosistémicos;
- Impulsar las prácticas de restauración basadas en la naturaleza y el conocimiento tradicional de las comunidades indígenas y rurales;
- Dirigir la elaboración de los proyectos y programas para la ejecución de obras destinadas a la remediación y restauración de sitios contaminados en los que se desconozcan el o los propietarios o poseedores de estos, para proponerlos a la persona titular de la Subsecretaría de Biodiversidad y Restauración Ambiental;
- Coadyuvar, en coordinación con la Dirección General de Gestión Forestal, Suelos y Ordenamiento Ecológico, en la inclusión de la agroecología y del patrimonio biocultural en los programas de ordenamiento ecológico general del territorio, regionales y locales;
- Coadyuvar, con la Dirección General de Vida Silvestre para definir la política para el manejo, conservación y aprovechamiento sostenible de la vida silvestre, relacionada con las prácticas ancestrales y tradicionales en sus territorios, y
- Atender las demás que le confiera la o el superior jerárquico inmediato y las que le señalen las disposiciones jurídicas aplicables.
416 DIRECCIÓN GENERAL DE CONSERVACIÓN Y GESTIÓN DE MARES Y COSTAS
OBJETIVO:
Conducir las políticas y estrategias nacionales en materia de gestión, manejo, conservación, restauración y saneamiento de los mares y zonas costeras, así como de bioseguridad y aprovechamiento, conservación y preservación de los recursos naturales en el territorio nacional, para dar cumplimiento al marco normativo aplicable.
FUNCIONES:
- Dirigir el diseño y proponer a la persona titular de la Subsecretaría de Biodiversidad y Restauración Ambiental, políticas públicas y estrategias nacionales en materia de gestión, manejo, conservación, restauración y saneamiento de los mares y zonas costeras, así como de bioseguridad para el aprovechamiento, conservación y preservación de los recursos naturales en el territorio nacional, con excepción de las materias forestal, de suelos y vida silvestre;
- Determinar, con la cooperación técnica que, en su caso, se requiera, de las dependencias y entidades de la Administración Pública Federal y en coordinación con los gobiernos de las 17 entidades federativas costeras y sus municipios, los instrumentos para la formulación, ejecución, monitoreo, establecimiento y seguimiento de las políticas públicas, y estrategias en materia de gestión, manejo, conservación, restauración y saneamiento de los mares y zonas costeras, así como de bioseguridad, aprovechamiento, conservación y preservación de los recursos naturales en el territorio nacional, de conformidad con las disposiciones legales aplicables en la materia;
- Definir y coordinar la implementación y seguimiento de programas y proyectos de restauración, remediación y rehabilitación ambientales en las zonas marinas y costeras, con el apoyo técnico que, en su caso, se requiera, de las dependencias y entidades de la administración pública federal, y la coordinación con los 17 gobiernos de las entidades federativas costeras, y sus municipios, así como la concertación con organismos no gubernamentales, comunidades locales, Sector privado y centros de investigación;
- Dirigir y proponer a la persona titular de la Subsecretaría de Biodiversidad y Restauración Ambiental, los proyectos de declaratoria de zonas de restauración ecológica que se ubiquen en zonas marinas y costeras, para las áreas que presenten procesos de degradación o desequilibrios ecológicos; así como, conducir la elaboración de los estudios para su justificación;
- Emitir opinión y participar con las instancias competentes en la elaboración de Normas Oficiales Mexicanas y Estándares, en las materias de gestión, manejo, conservación, restauración y saneamiento de los mares y zonas costeras, así como de bioseguridad y aprovechamiento, conservación y preservación de los recursos naturales en el territorio nacional; además de establecer los procedimientos de evaluación de la conformidad del cumplimiento de dichas normas oficiales mexicanas o estándares;
- Dirigir, coordinar y participar en los subcomités y grupos de trabajo de la Comisión Intersecretarial para el Manejo Sustentable de Mares y Costas;
- Supervisar el seguimiento a los compromisos adquiridos por la Secretaría en el marco de la Comisión Intersecretarial para el Manejo Sustentable de Mares y Costas, con el propósito de conducir la gestión de una política en mares y costas del país que promueva oportunidades económicas, fomente la competitividad y enfrente los efectos del cambio climático, así como proteja los bienes y servicios de la nación;
- Fomentar la formulación de políticas y estrategias nacionales para la conservación, restauración y rehabilitación ambiental de ecosistemas degradados, costeros y marinos, a nivel nacional, incluidos los modelos diferenciados de restauración para manglares, arrecifes de coral, playas, praderas de pastos marinos, bosques de algas, dunas, lagunas y humedales costeros de competencia de la Federación;
- Conducir la implementación de programas y acciones de monitoreo y evaluación de los ecosistemas costeros y marinos, con el fin de diagnosticar el estado de conservación y definir las áreas prioritarias para su restauración;
- Establecer las zonas prioritarias con factibilidad para el desarrollo de proyectos y actividades de restauración marina y costera en el territorio mexicano;
- Fomentar, en coordinación con la Dirección General de Vida Silvestre, la conservación de especies marinas, con especial énfasis en aquellas en peligro de extinción o amenazadas con alguna categoría de protección en la Normativa Ambiental aplicable y garantizar la protección de sus hábitats críticos;
- Dirigir la formulación y la implementación de proyectos de rehabilitación, regeneración y restauración de hábitats marinos y costeros afectados por actividades antropogénicas como la contaminación, la pesca y el desarrollo costero no sostenible;
- Emitir y fomentar políticas y acciones de mitigación y remediación de impactos provocados por la contaminación en zonas marinas y costeras, con especial énfasis en contaminación terrestre y marina por aguas residuales, plásticos y vertidos industriales;
- Contribuir en la elaboración de sistemas de monitoreo, revisión, reporte, seguimiento y actualización periódica de programas y demás instrumentos de política pública que permitan conocer el progreso y la efectividad de la política en materia de conservación y restauración marina y costera;
- Presentar al titular de la Subsecretaría de Biodiversidad y Restauración Ambiental el diseño e implementación de instrumentos financieros y de incentivos que promuevan las inversiones y financiamiento en proyectos de manejo, conservación y restauración costera y marina en el corto, mediano y largo plazos, de conformidad con la Normativa Ambiental aplicable;
- Presentar proyectos de fortalecimiento de estructuras de gobernanza ambiental y mecanismos de participación ciudadana para integrar a las comunidades en la toma de decisiones sobre el uso y manejo de los recursos marinos y costeros que promuevan el manejo comunitario e integral del territorio marítimo y costero;
- Supervisar la implementación y formulación de proyectos con la participación de las comunidades costeras y organizaciones locales para la creación de competencias y capacidades en el manejo y restauración de ecosistemas marinos y costeros a fin de fomentar la participación comunitaria en proyectos de restauración;
- Establecer mecanismos de elaboración y promoción, en el ámbito competencial de la Secretaría, instrumentos de Normativa Ambiental sobre la bioseguridad de organismos genéticamente modificados, los ecosistemas marinos, costeros y acuáticos, las poblaciones y especies en riesgo y especies exóticas invasoras, trato digno y respetuoso, los recursos naturales, biológicos y genéticos, con excepción de la materia forestal, de suelos y vida silvestre, y la prevención y control de la contaminación del agua;
- Conducir y acordar convenios con instituciones de investigación gubernamentales, así como con instituciones de educación superior y con representantes de los sectores privado y social, la elaboración de estudios, análisis, diagnósticos, evaluaciones y propuestas sobre bioseguridad; y para el aprovechamiento, conservación y preservación de los recursos naturales, con excepción de las materias forestal, de suelos y vida silvestre;
- Determinar y establecer estrategias para la adopción de procedimientos y tecnologías ambientalmente sustentables e inocuas dentro de la Normativa Ambiental en las materias de gestión, manejo, conservación, restauración y saneamiento de los mares y zonas costeras, así como de bioseguridad y aprovechamiento, conservación y preservación de los recursos naturales en el territorio nacional;
- Expedir y suscribir acuerdos de difusión, promoción, aplicación y evaluación, con instituciones de investigación, de educación superior y con los distintos sectores de la sociedad de los instrumentos normativos y de fomento ambiental en las materias de gestión, manejo, conservación, restauración y saneamiento de los mares y zonas costeras, así como de bioseguridad y aprovechamiento, conservación y preservación de los recursos naturales en el territorio nacional;
- Fomentar, en coordinación con el Sector Ambiental, la celebración de contratos, convenios y acuerdos con autoridades de los distintos órdenes de gobierno, así como con los sectores social y privado, con organismos internacionales y nacionales, públicos o privados, para obtener fondos, apoyos, cooperación y asistencia técnica para el diseño e implementación de instrumentos de fomento para el desarrollo sustentable respecto de las materias de gestión, manejo, conservación, restauración y saneamiento de los mares y zonas costeras, así como de bioseguridad y aprovechamiento, conservación y preservación de los recursos naturales en el territorio nacional;
- Fomentar ante los distintos sectores de la sociedad, la política general de bioseguridad, así como el aprovechamiento sustentable, la conservación y la preservación de los recursos naturales, con excepción de las materias forestal, de suelos y vida silvestre, bajo el enfoque de regiones hidrográficas determinadas por la existencia de uno o varios ecosistemas o cuencas, a partir de los instrumentos de política y planeación de la Secretaría y demás disposiciones jurídicas aplicables;
- Colaborar en coordinación con la Dirección General de Vida Silvestre en la formulación del proyecto de Carta Nacional Pesquera y sus actualizaciones en los términos de la Ley General de Pesca y Acuacultura Sustentables y demás ordenamientos aplicables, para la conservación de los recursos pesqueros y acuícolas;
- Asistir y representar a la Secretaría de Medio Ambiente y Recursos Naturales como punto focal nacional ante el Protocolo de Nagoya sobre Acceso a los Recursos Genéticos y Participación Justa y Equitativa en los Beneficios que se Deriven de su Utilización al Convenio sobre la Diversidad Biológica, y coordinar con las unidades administrativas competentes de la Secretaría y otras dependencias y entidades de la Administración Pública Federal, la aplicación de los lineamientos, decisiones y resoluciones derivados de los acuerdos y compromisos adoptados en dicho protocolo;
- Expedir los dictámenes de bioseguridad de los organismos genéticamente modificados cuando se trate de los permisos de liberación experimental, de liberación en programa piloto y de liberación comercial de organismos genéticamente modificados, competencia de la Secretaría de Agricultura y Desarrollo Rural, con base en el análisis y evaluación de riesgo y la opinión técnica de la Comisión Nacional para el Conocimiento y Uso de la Biodiversidad, de la Comisión Nacional de Áreas Naturales Protegidas, de cualquier otra instancia gubernamental de la Administración Pública Federal, institución de investigación o de científicos que cuenten con información relevante para la emisión de dichos dictámenes;
- Emitir los dictámenes totales o parciales, conforme a las disposiciones jurídicas aplicables, sobre los permisos de liberación de organismos genéticamente modificados, previa opinión técnica de la Comisión Nacional para el Conocimiento y Uso de la Biodiversidad, del Instituto Nacional de Ecología y Cambio Climático y, en su caso, de la Comisión Nacional de Áreas Naturales Protegidas, en las materias de su competencia, así como conducir el análisis y evaluación de dichos permisos sobre los posibles riesgos que la actividad con organismos genéticamente modificados de que se traten puedan causar al medio ambiente y a la diversidad biológica, así como recibir los avisos correspondientes, en el ámbito de la competencia de la Secretaría;
- Presentar y acordar con la unidad administrativa u órgano administrativo desconcentrado de la Secretaría que sea competente, la imposición y ejecución de medidas de prevención, de seguridad, de remediación, correctivas y demás medidas necesarias que estén previstas en la Normativa Ambiental y sean aplicables a la materia de bioseguridad de organismos genéticamente modificados;
- Coadyuvar en el ámbito de competencia de la Secretaría, en la elaboración y expedición de las listas a que se refiere la Ley de Bioseguridad de Organismos Genéticamente Modificados;
- Colaborar con el Sector Ambiental y la Comisión Nacional para el Conocimiento y Uso de la Biodiversidad, en el monitoreo de los riesgos que los organismos genéticamente modificados pudieran ocasionar al medio ambiente y a la diversidad biológica;
- Expedir la opinión que le solicite la Dirección General de Gestión Forestal, Suelos y Ordenamiento Ecológico, para la emisión, suspensión, modificación y revocación de las autorizaciones y los avisos, según corresponda para el acceso de recursos genéticos, la colecta y uso de los recursos biológicos y genéticos forestales con fines científicos, comerciales, de investigación y biotecnología, así como la colecta de germoplasma forestal en términos de las disposiciones jurídicas aplicables;
- Expedir la opinión que le solicite la Dirección General de Vida Silvestre para la emisión, suspensión, modificación y revocación, de las autorizaciones de colecta de vida silvestre con fines de investigación científica y de acceso a recursos genéticos conforme a las disposiciones jurídicas aplicables;
- Emitir las resoluciones sobre los procedimientos relativos al otorgamiento, modificación, prórroga, revocación, suspensión, anulación, declaración de nulidad, ineficacia o extinción, parcial o total, de los permisos, licencias o autorizaciones, en las materias de su competencia, que se hayan presentado ante las Oficinas de Representación y hayan sido atraídos por la persona titular de la Subsecretaría de Biodiversidad y Restauración Ambiental
- Dictaminar las solicitudes para utilizar o aplicar materiales, equipos, procesos, métodos de prueba, mecanismos, procedimientos o tecnologías alternativos a aquellos que están contemplados en las normas oficiales mexicanas o estándares respecto de las actividades y recursos naturales para la gestión, manejo, conservación, restauración y saneamiento de los mares y zonas costeras, así como de bioseguridad y aprovechamiento, conservación y preservación de los recursos naturales en el territorio nacional, y
- Atender las demás que le confiera la o el superior jerárquico inmediato y las que le señalen las disposiciones jurídicas aplicables.
417 DIRECCIÓN GENERAL DE VIDA SILVESTRE
OBJETIVO:
Dirigir la aplicación de la política para la conservación, protección, manejo y el aprovechamiento sustentable de la vida silvestre y de su hábitat natural, incluidas especies y poblaciones en riesgo, entre ellas, las acuáticas y forestales en coordinación con las unidades administrativas competentes de la Secretaría, con la participación que corresponda al Sector y al Gobierno Federal.
FUNCIONES:
- Diseñar e implementar políticas para la conservación, protección, manejo y el aprovechamiento sustentable de la vida silvestre y de su hábitat natural, incluidas especies y poblaciones en riesgo, entre ellas, las acuáticas y forestales en coordinación con las unidades administrativas competentes de la Secretaría, con la participación que corresponda de las áreas del Sector y de la Administración Pública Federal;
- Proponer los proyectos de acuerdos a celebrarse con los gobiernos de las entidades federativas, municipios y demarcaciones territoriales de la Ciudad de México y la Subsecretaría de Biodiversidad y Restauración Ambiental, para dar cumplimiento a la descentralización de la administración y promoción de acciones y atribuciones de la Secretaría, en materia de vida silvestre, y dar seguimiento a su ejecución;
- Asesorar a los gobiernos de las entidades federativas, municipios y demarcaciones territoriales de la Ciudad de México, cuando soliciten opiniones respecto a la implementación de políticas y acciones relacionadas con el manejo, aprovechamiento, sanidad, control y conservación en materia de vida silvestre;
- Establecer y regular los calendarios para determinar las épocas hábiles de caza y de aprovechamiento de aves canoras y de ornato, en coordinación con las unidades administrativas competentes del Sector;
- Emitir los criterios de regulación para el establecimiento y desarrollo de exhibiciones de ejemplares de especies locales o regionales, en condiciones representativas de su hábitat natural, con la finalidad de someterlos a consideración de la persona titular de la Subsecretaría de Biodiversidad y Restauración Ambiental;
- Dirigir los trabajos para analizar, evaluar y emitir, los acuerdos de expedición, suspensión, modificación, anulación, nulificación o revocación, total o parcial, conforme a las disposiciones jurídicas aplicables, permisos, licencias, dictámenes, opiniones técnicas, registros, certificados y demás documentación en materia de sanidad y autorizaciones para la captura, colecta, acceso a recursos genéticos, investigación, aprovechamiento, posesión, manejo, reproducción, repoblación, importación, exportación, reexportación, liberación y traslado dentro del territorio nacional de ejemplares y derivados de la vida silvestre, especies y poblaciones en riesgo, incluyendo especies exóticas;
- Coordinar el establecimiento, modificación y levantamiento de vedas de vida silvestre, incluidas especies y poblaciones en riesgo, ente ellas las acuáticas en coordinación con las unidades administrativas competentes de la Secretaría, para proponerlo a la persona titular de la Subsecretaría de Biodiversidad y Restauración Ambiental;
- Emitir los acuerdos para autorizar, negar o cancelar el establecimiento de unidades de manejo para la conservación y aprovechamiento sustentable de la vida silvestre incluidas especies y poblaciones en riesgo, entre ellas las acuáticas y forestales que tengan esa categoría;
- Administrar e integrar la información, para alimentar el Subsistema Nacional de Información de Vida Silvestre, y del inventario de poblaciones y especies silvestres, en coordinación con la unidad administrativa encargada de la planeación, evaluación y estadística ambiental a efecto de que sea difundido;
- Coadyuvar en el desarrollo de programas de educación y capacitación para la conservación, manejo y aprovechamiento de la vida silvestre, incluidas especies y poblaciones en riesgo, entre ellas, las acuáticas y forestales que tengan esa categoría, con las instancias competentes del Sector;
- Participar como autoridad administrativa ante la Convención sobre el Comercio Internacional de Especies Amenazadas de Fauna y Flora Silvestre, en coordinación con las unidades administrativas competentes de la Secretaría y con la autoridad científica, para aplicar los lineamientos, decisiones, resoluciones y notificaciones que de ella deriven, así como las que atiendan a los acuerdos, convenios y convenciones internacionales de los que el Estado Mexicano sea parte, en materia de vida silvestre, quelonios, mamíferos marinos y especies acuáticas en riesgo, con excepción de aquellas especies que la legislación aplicable excluya de su competencia;
- Expedir la opinión técnica sobre las manifestaciones de impacto ambiental que se presenten en materia de vida silvestre incluidas especies y poblaciones en riesgo, entre ellas las acuáticas y forestales que tengan esa categoría, así como los hábitats de los que depende su desarrollo, para dar cumplimiento a las disposiciones jurídicas aplicables;
- Emitir los catálogos de especies de vida silvestre, para incluir especies y poblaciones en riesgo, entre ellas, las acuáticas y forestales que tengan esa categoría, con la participación de las unidades administrativas competentes del Sector;
- Dirigir los programas, proyectos y lineamientos, para aplicar acciones de recuperación, conservación, aprovechamiento sustentable, manejo, capacitación y difusión en materia de especies de vida silvestre y poblaciones en riesgo, entre ellas, las acuáticas y forestales que tengan esa categoría y coadyuvar con los que se proyecten y se pretendan aplicar en otras unidades administrativas de la Secretaría, cuando se involucren especies silvestres en riesgo;
- Determinar el destino de los ejemplares, partes y derivados de vida silvestre, incluidas especies en riesgo, decomisados, entregados voluntariamente o rescatados y devueltos por otros países, en coordinación con la Procuraduría para dar cumplimiento a la normatividad vigente;
- Administrar los centros para la conservación e investigación de la vida silvestre y dar seguimiento aquellos que se establezcan mediante convenio;
- Participar en la certificación de ejemplares, partes, aprovechamiento y derivados de la vida silvestre, incluidas especies en riesgo, entre ellas, las acuáticas y forestales que tengan esa categoría, así como de los servicios provenientes de unidades de manejo para la conservación de la vida silvestre, en coordinación con las unidades administrativas competentes de la Secretaría;
- Coordinar la expedición de autorizaciones, y en su caso, las suspensiones, modificaciones o revocaciones, de forma total o parcial, para el aprovechamiento de la vida silvestre en predios federales, de conformidad con las disposiciones jurídicas aplicables;
- Dar respuesta a las solicitudes para el manejo, control y remediación de problemas asociados a ejemplares y poblaciones de vida silvestre que se tornen perjudiciales, así como especies exóticas invasoras, con la participación que corresponda a las unidades administrativas competentes de la Secretaría;
- Aplicar las medidas de sanidad relativas a la vida silvestre incluidas especies y poblaciones en riesgo, entre ellas las acuáticas y forestales que tengan esa categoría, en coordinación con las unidades administrativas competentes, para dar cumplimiento a la normatividad vigente;
- Coadyuvar en la elaboración de los lineamientos de carácter técnico que deberán observarse, para el establecimiento de cuarentenas y campañas sanitarias relacionadas con la vida silvestre, incluidas especies y poblaciones en riesgo junto con las autoridades administrativas competentes del Sector y del gobierno federal;
- Coordinar la emisión de permisos, autorizaciones, licencias y demás documentación en materia de colecta y acceso a recursos genéticos de vida silvestre, incluidas especies y poblaciones en riesgo, entre ellas, las acuáticas y forestales que tengan esa categoría, con fines científicos, de investigación o con propósitos de enseñanza, para su modificación, suspensión o revocación total o parcial, conforme a las disposiciones jurídicas aplicables;
- Emitir los documentos para las autorizaciones asociadas a los métodos en materia de especies y poblaciones prioritarias para su conservación, en coordinación con las áreas competentes del Sector;
- Emitir las autorizaciones correspondientes para el aprovechamiento de especies maderables y no maderables en riesgo, así como de las especies o poblaciones cuyo medio de vida total sea el agua y se consideren en riesgo o en su caso, suspenderlas, modificarlas o revocarlas, total o parcialmente;
- Establecer y proponer la política en materia de especies y poblaciones prioritarias para su conservación, en coordinación con las unidades administrativas y órganos administrativos desconcentrados competentes; así como elaborar las listas para su publicación en el Diario Oficial de la Federación por la unidad administrativa de asuntos jurídicos;
- Determinar sobre la procedencia técnica de los acuerdos secretariales para el establecimiento de los hábitats críticos para la conservación de la vida silvestre y los correspondientes a las áreas de refugio para proteger especies acuáticas, que proponga la Comisión responsable en la materia; vigilando la elaboración del estudio justificativo de las mismas, donde se garantice la participación de las personas propietarias o legítimas poseedoras de los predios en donde existen dichos hábitats y áreas de refugio;
- Conducir los acuerdos para determinar los procedimientos relativos al otorgamiento, modificación, prórroga, revocación, suspensión, anulación, declaración de nulidad, ineficacia o extinción, parcial o total de permisos, licencias, autorizaciones, para el aprovechamiento de la vida silvestre en predios federales, que se presenten ante las Oficinas de Representación cuando sean atraídos por la persona titular de la Subsecretaría de Biodiversidad y Restauración Ambiental;
- Remitir a la persona titular de la Subsecretaría de Biodiversidad y Restauración Ambiental en la etapa procesal en la que se encuentran, los informes y expedientes administrativos relativos a los actos de autoridad de su competencia, respecto de las cuales se haya ejercido la facultad de atracción, para que dicte la resolución correspondiente;
- Contribuir en el establecimiento de medidas de regulación o restricción total o parcial a exportación o importación de especies exóticas invasoras o especies silvestres que sean portadoras de dichas especies invasoras que representen una amenaza para la biodiversidad, la economía o salud pública, así como las restricciones necesarias para la circulación o tránsito de especies de flora y fauna silvestres procedentes del extranjero, en coordinación con las unidades administrativas y órganos administrativos desconcentrados competentes de la Secretaría, para proponerlas a la Secretaría de Economía, a través de la persona titular de la Subsecretaría de Biodiversidad y Restauración Ambiental;
- Participar en la coordinación del Sistema Nacional de Unidades de Manejo para la Conservación de la Vida Silvestre; así como promover el trato digno y respetuoso a la fauna silvestre;
- Dirigir el procedimiento para otorgar, negar o revocar el registro de responsabilidad técnica de las unidades de manejo para la conservación de la vida silvestre, para dar cumplimiento a los ordenamientos jurídicos aplicables;
- Establecer las bases y elaborar los términos de referencia y criterios que sirvan de base para la realización de los estudios de poblaciones, así como las técnicas y métodos a utilizar por tipo de ecosistema y a las características biológicas de las especies de interés;
- Autorizar al personal adscrito a la Dirección General de Vida Silvestre, para la realización y ejecución de las visitas de supervisión técnica a las unidades de manejo para la conservación de la vida silvestre, así como para todas las diligencias que se programen y practiquen conforme a la Ley General de Vida Silvestre y demás disposiciones jurídicas aplicables;
- Establecer la política para el manejo, conservación y aprovechamiento sostenible de la vida silvestre, relacionada con las prácticas ancestrales y tradicionales en sus territorios con la participación de los pueblos indígenas y afromexicano, comunidades rurales, instancias del Sector y entidades competentes de la Administración Pública Federal;
- Contribuir en el ámbito de sus atribuciones en la elaboración de evaluaciones ambientales estratégicas de carácter regional, con las unidades administrativas del Sector, con las dependencias y entidades de la Administración Pública Federal, con los gobiernos estatales, municipales, demarcaciones territoriales de la Ciudad de México y con instancias educativas especializadas, de conformidad con lo dispuesto en la normatividad aplicable;
- Promover los proyectos de instrumentos de normatividad ambiental para la conservación y aprovechamiento sustentable de la vida silvestre y de su hábitat natural y su posterior difusión;
- Determinar los proyectos de métodos, directrices y procedimientos para la evaluación de la conservación y aprovechamiento sustentable de la vida silvestre y de su hábitat natural y el análisis de impacto regulatorio conforme a lo establecido en las normas oficiales mexicanas en la materia;
- Analizar las propuestas de normas oficiales mexicanas que se generen en las unidades administrativas centrales, órganos administrativos desconcentrados y organismos públicos descentralizados del Sector y personas interesadas, así como opinar de las que emitan otras dependencias y entidades orientadas con el aprovechamiento sustentable de la fauna silvestre y de su hábitat natural;
- Proponer a la persona titular de la Subsecretaría de Biodiversidad y Restauración Ambiental, los temas relativos al desarrollo y aprovechamiento sustentable de la fauna silvestre para su integración en el Programa Nacional de Infraestructura de la Calidad y su Suplemento de cada año;
- Coordinar la revisión sistemática de los instrumentos normativos, para el desarrollo y aprovechamiento sustentable de la fauna silvestre y en su caso, proponer su modificación, actualización o cancelación;
- Definir los criterios, lineamientos y requisitos que se deberán seguir para la aprobación de los organismos de certificación, los laboratorios de ensayos y pruebas, medición o calibración y las unidades de inspección que ejerzan o pretendan ejercer actividades relacionadas con la evaluación de la conformidad con la verificación de las normas oficiales mexicanas, respecto de la conservación y aprovechamiento sustentable de la vida silvestre y de su hábitat natural;
- Coadyuvar en representación de la Secretaría en la elaboración de normas oficiales mexicanas y de estándares que le corresponda expedir a otras de autoridades normalizadoras y a organismos nacionales o internacionales de estandarización, para el aprovechamiento sustentable y la protección de los recursos naturales y ecosistemas de la contaminación y residuos generados en dichas actividades.
- Atender las demás que le confiera la o el superior jerárquico inmediato y las que le señalen las disposiciones jurídicas aplicables.
418 DIRECCIÓN GENERAL DE GESTIÓN FORESTAL, SUELOS Y ORDENAMIENTO ECOLÓGICO
OBJETIVO:
Dirigir la formulación, coordinación e integración de la política en materias de aprovechamiento sustentable, para la conservación, protección y restauración de los ecosistemas forestales y sus recursos, como los suelos y en el ordenamiento ecológico, con la Subsecretaría de su adscripción y con las unidades competentes de la Secretaría.
FUNCIONES:
- Controlar la expedición de notificaciones en materia de aprovechamiento sustentable, conservación, protección y restauración de los ecosistemas forestales, sus recursos y de los suelos, para emitir, suspender, modificar, anular, nulificar o revocar, total o parcialmente, en términos de las disposiciones jurídicas aplicables las autorizaciones, constancias, certificados, hoja de requisitos fitosanitarios; así como los avisos e informes, para ejercer actos administrativos relativos a la aplicación de las disposiciones jurídicas en la materia;
- Dirigir la formulación, coordinación e integración de la política en materias de aprovechamiento sustentable, para la conservación, protección y restauración de los ecosistemas forestales y sus recursos, como los suelos y en el ordenamiento ecológico, con la Subsecretaría de su adscripción y con las unidades competentes de la Secretaría;
- Suscribir convenios o acuerdos para el desarrollo de las funciones encaminadas a la administración y promoción de acciones y atribuciones de la Secretaría en materia forestal con los gobiernos de las entidades federativas, municipios y demarcaciones territoriales de la Ciudad de México que cuenten con los medios necesarios, y participen en la ejecución, seguimiento y evaluación de dichos instrumentos, de conformidad con los ordenamientos jurídicos aplicables;
- Vigilar que se lleve a cabo la impartición de asesoría en materia forestal y de suelos a las unidades administrativas de la Secretaría y a las entidades del Sector, para la consolidación del proceso de descentralización a los estados, en materia forestal y de suelos, así como participar en el seguimiento de las acciones derivadas de dicho proceso;
- Coordinar la aplicación de los criterios ambientales para la preservación y aprovechamiento sustentable de los recursos forestales y del suelo, con la participación que corresponda a otras unidades administrativas competentes, a las entidades del Sector y a los gobiernos de las entidades federativas, de los municipios y demarcaciones territoriales de la Ciudad de México, de conformidad con las disposiciones jurídicas aplicables;
- Aprobar el cambio de uso de suelo en terrenos forestales y el trámite unificado de cambio de uso de suelo en terrenos forestales de su competencia, para atender las solicitudes de las entidades o dependencias de la administración pública federal, de las entidades federativas, municipales o de las demarcaciones territoriales de la Ciudad de México, así como negar, modificar, desechar, suspender, revocar, anular y nulificar las solicitudes y resoluciones de acuerdo con las disposiciones jurídicas aplicables, con excepción del cambio de uso de suelo que se solicite para la realización de obras o actividades del Sector Hidrocarburos;
- Vigilar el cumplimiento a las atribuciones que a la Secretaría le confiere la Ley General de Desarrollo Forestal Sustentable en materia del Inventario Nacional Forestal y de Suelos y de la zonificación forestal, para regular y fomentar el manejo integral y sustentable de los territorios forestales, la conservación, protección, restauración, producción, ordenación, el cultivo, manejo y aprovechamiento de los ecosistemas forestales del país y sus recursos; así como distribuir las competencias que en materia forestal correspondan a la Federación, las Entidades Federativas, Municipios y demarcaciones territoriales de la Ciudad de México;
- Coordinar el apoyo técnico para la realización de los programas sectoriales en materia forestal y de suelos, con la participación de las dependencias y entidades competentes de la Administración Pública Federal y con los gobiernos de las entidades federativas y municipales participantes;
- Dirigir la elaboración de lineamientos, criterios y recomendaciones para la emisión de declaratorias de áreas de protección forestal, así como los estudios técnicos que se elaboren, para someterlos a consideración a la persona titular de la Subsecretaría;
- Otorgar las remisiones y reembarques forestales, para acreditar la legal procedencia de las materias primas, productos y subproductos forestales, de conformidad con las disposiciones jurídicas aplicables;
- Controlar las autorizaciones en materia de sanidad forestal, y expedir la documentación fitosanitaria que se requiera para la movilización, importación y exportación de productos y subproductos forestales, así como suspenderlas, anularlas, nulificarlas y revocarlas, total o parcialmente, en coordinación con las dependencias competentes de la Administración Pública Federal;
- Verificar la documentación relativa al ejercicio de las actividades forestales de su competencia, para dar cumplimiento a las disposiciones jurídicas aplicables;
- Contribuir en la realización de estudios y propuestas para el establecimiento y manejo de áreas naturales protegidas en terrenos forestales en coordinación con la Comisión responsable en la materia y las unidades administrativas competentes de la Secretaría;
- Controlar la emisión de autorizaciones para el acceso a recursos genéticos, la colecta y uso de los recursos biológicos y genéticos forestales con fines científicos, comerciales, de investigación y biotecnología, así como de colecta de germoplasma forestal para reforestación y forestación con fines de conservación o restauración y asignación de los códigos de identificación o las constancias respectivas, que se pretendan llevar a cabo dentro de las demarcaciones territoriales de la Ciudad de México, conforme a los avisos e informes en los términos que establezca la normatividad aplicable;
- Participar en las acciones de deslinde y administración de los terrenos nacionales forestales en coordinación con las unidades administrativas de la Secretaría que cuenten con atribuciones en materia de administración de bienes inmuebles, para dar cumplimiento a las disposiciones jurídicas aplicables;
- Vigilar que se mantenga actualizado el Registro Forestal Nacional, conforme a la información que se reciba del Sector, así como recibir los avisos y expedir las constancias y certificados de inscripción, para el caso de la Ciudad de México, en cumplimiento a lo dispuesto en las disposiciones normativas aplicables;
- Dirigir las acciones en materia forestal, de manejo sustentable de recursos forestales, del suelo y de ordenamiento ecológico para dar cumplimiento a los compromisos y proyectos internacionales, conforme a los lineamientos de la unidad administrativa de asuntos internacionales;
- Vigilar se lleve a cabo la integración de la información que se reciba de las Oficinas de Representación y demás unidades administrativas y órganos administrativos desconcentrados de la Secretaría, para su control estadístico en materia forestal y de suelos;
- Proponer a la persona titular de la Subsecretaría de Biodiversidad y Restauración Ambiental los lineamientos para elaborar e integrar el Sistema Nacional de Información y Gestión Forestal, así como participar en la integración del componente de gestión forestal para operar y mantener actualizado dicho sistema;
- Suscribir convenios de concertación para el desarrollo forestal sustentable con los sectores social y privado, así como proporcionar plantas a las personas interesadas para llevar a cabo acciones de reforestación;
- Determinar los procedimientos relativos para el otorgamiento, modificación, prórroga, revocación, suspensión, anulación, declaración de nulidad, ineficacia o extinción, parcial o total de permisos, constancias, licencias, autorizaciones, certificados fitosanitarios u hojas de requisitos fitosanitarios, avisos, informes y otros actos administrativos en las materias de su competencia, que se hayan presentado ante las Oficinas de Representación y hayan sido atraídos por la persona titular de la Subsecretaría de Biodiversidad y Restauración Ambiental;
- Coordinar el envío a la persona titular de la Subsecretaría de Biodiversidad y Restauración Ambiental, de los informes y expedientes administrativos, en la etapa procesal en la que se encuentren, relativos a los actos de autoridad de su competencia, respecto de las cuales se haya ejercido la facultad de atracción, para que dicte las resoluciones correspondientes;
- Dirigir la formulación, expedición, ejecución y evaluación del programa de ordenamiento ecológico general del territorio y de los programas de ordenamiento ecológico marino, competencia de la Federación, en coordinación con las unidades administrativas competentes de la Secretaría, sus órganos administrativos desconcentrados, y organismos públicos descentralizados del Sector;
- Dirigir la elaboración de los acuerdos mediante los cuales se aprueban o modifican los programas de ordenamiento ecológico general del territorio, así como los acuerdos de aprobación o modificación conjunta con las entidades federativas, los municipios y las demarcaciones territoriales de la Ciudad de México, según corresponda, de los programas de ordenamiento ecológico regionales y locales, cuando en ellos haya quedado incluida, total o parcialmente, una o más áreas naturales protegidas de competencia federal conforme a las disposiciones jurídicas aplicables y someterlos a consideración a la persona titular de la Subsecretaría de Biodiversidad y Restauración Ambiental;
- Dirigir la emisión de opiniones sobre las actividades sujetas al procedimiento de evaluación de impacto ambiental, cambio de uso de suelo en terreno forestal, aprovechamientos forestales, plantaciones forestales comerciales, y otros procesos deliberativos que correspondan a obras y proyectos ubicados en zonas reguladas por programas de ordenamiento ecológico del territorio, con excepción de obras y proyectos que competan a la Agencia Nacional de Seguridad Industria y de Protección al Medio Ambiente del Sector Hidrocarburos, para dar atención a las solicitudes de información por la unidad administrativa correspondiente de la Secretaría;
- Contribuir en la articulación del ordenamiento ecológico con los programas de ordenamiento territorial, desarrollo urbano, pesquero, acuícola, turístico o cualquier otro instrumento de política con incidencia territorial en coordinación con las Dependencias y Entidades de la Administración Pública Federal competentes, así como con estados y municipios;
- Dirigir la implementación de las estrategias y acciones en materia de ordenamiento ecológico del territorio, y contribuir en la formulación e implementación de instrumentos e iniciativas en materia de mares y costas, para que el desarrollo costero sea sustentable;
- Dirigir la formulación de instrumentos normativos en materia de aprovechamiento sustentable, conservación, protección y restauración de los ecosistemas y sus recursos, y de los suelos, para el desarrollo sustentable;
- Coordinar el diseño de procedimientos para la evaluación de la conformidad y respecto de las normas del Sector en materia del aprovechamiento sustentable, conservación, protección y restauración de los ecosistemas y sus recursos, y de los suelos, para el desarrollo sustentable, de acuerdo con las normas oficiales mexicanas;
- Evaluar las propuestas en materia de aprovechamiento sustentable, conservación, protección y restauración de los ecosistemas y sus recursos, y de los suelos, para el desarrollo sustentable de normas oficiales mexicanas de los temas de su competencia que se generen del Sector y personas interesadas, así como emitir opiniones de las que se generen en otras dependencias y entidades;
- Coordinar la integración de los temas en materia de aprovechamiento sustentable, conservación, protección y restauración de los ecosistemas, sus recursos y de los suelos, para el desarrollo sustentable en el Programa Nacional de Infraestructura de la Calidad y su Suplemento de cada año, para proponer a la persona titular de la Subsecretaría de Biodiversidad y Restauración Ambiental;
- Dirigir la revisión sistemática de los instrumentos normativos, para el aprovechamiento sustentable, conservación, protección y restauración de los ecosistemas y sus recursos, y de los suelos, para el desarrollo sustentable y en su caso, proponer su modificación, actualización o cancelación;
- Expedir autorizaciones asociadas a los métodos en materia para el aprovechamiento sustentable, conservación, protección y restauración de los ecosistemas y sus recursos y los suelos, para el desarrollo sustentable, en coordinación con las unidades administrativas y órganos administrativos desconcentrados competentes;
- Coordinar la definición de los criterios, lineamientos y requisitos que se deberán seguir para la aprobación de los organismos de certificación, los laboratorios de ensayos y pruebas, medición o calibración y las unidades de inspección que ejerzan o pretendan ejercer actividades relacionadas con la evaluación de la conformidad en la verificación de las normas oficiales mexicanas, respecto del aprovechamiento sustentable, conservación, protección y restauración de los ecosistemas y sus recursos y los suelos, para el desarrollo sustentable;
- Participar en representación de la Secretaría en la elaboración de normas oficiales mexicanas y de estándares que le corresponda expedir a otras Autoridades Normalizadoras y a Organismos Nacionales o Internacionales de Estandarización, respecto al desarrollo sustentable, para la conservación, protección y restauración de los ecosistemas y sus recursos y los suelos, para el aprovechamiento sustentable;
- Dirigir la elaboración de mecanismos que fomenten la difusión y capacitación de los encargados de la aplicación de los instrumentos para el desarrollo sustentable y la protección y restauración de los ecosistemas y sus recursos y los suelos, para el desarrollo sustentable, y
- Atender las demás actividades que le confiera la o el superior jerárquico inmediato y las responsabilidades que le señalen las disposiciones jurídicas aplicables.
600 SUBSECRETARÍA DE REGULACIÓN AMBIENTAL
OBJETIVO:
Dirigir las estrategias y acciones para la integración y establecimiento de las políticas institucionales en materia regulatoria ambiental, a través de un sistema integral y participativo que contribuya a la cultura ambiental y al desarrollo sustentable, así como proveer y propiciar las acciones, con la finalidad de contar con un marco regulatorio y normativo para el cuidado, preservación, restauración del equilibrio ecológico, protección al medio ambiente y los recursos naturales.
FUNCIONES:
- Proponer con la participación que corresponda de las unidades administrativas y órganos administrativos desconcentrados de la Secretaría, las políticas institucionales en materia regulatoria, para su aprobación por la persona titular de la Secretaría;
- Emitir los criterios, lineamientos y procedimientos para la normalización, estandarización y fomento ambiental aplicables, con excepción del Sector hidrocarburos;
- Dirigir la ejecución y el envío de los programas de mejora regulatoria, con la participación que corresponda a las unidades administrativas y órganos administrativos desconcentrados de la Secretaría para dar cumplimiento a las disposiciones jurídicas aplicables;
- Participar ante la Comisión Nacional de Mejora Regulatoria como Responsable Oficial de Mejora Regulatoria de la Secretaría con el fin de dar cumplimiento a la normatividad en la materia;
- Coordinar la integración de propuestas regulatorias y sus respectivos análisis de impacto regulatorio que elaboren las distintas unidades administrativas y órganos administrativos desconcentrados de la Secretaría, para su envío a la Comisión Nacional de Mejora Regulatoria;
- Coordinar con la participación que corresponda de las unidades administrativas y órganos administrativos desconcentrados de la Secretaría, la inscripción, modificación y baja de los trámites, y servicios a cargo de la SEMARNAT, para su envío a la Comisión Nacional de Mejora Regulatoria;
- Coordinar la integración de la Agenda Regulatoria con las unidades administrativas y órganos administrativos desconcentrados de la Secretaría para presentarla ante la Comisión Nacional de Mejora Regulatoria en los términos de las disposiciones jurídicas aplicables;
- Presidir los comités consultivos nacionales de normalización y los comités técnicos de estandarización, en materia de regulación ambiental, a cargo de la Secretaría;
- Integrar el Programa Nacional de Infraestructura de la Calidad y, en su caso su Suplemento, con los temas que la Secretaría considere incluir para su envío a la Comisión Nacional de Infraestructura de la Calidad, conforme a las disposiciones jurídicas aplicables.
- Expedir las normas oficiales mexicanas que sean competencia de la Secretaría, con previa aprobación del Comité Consultivo Nacional de Normalización correspondiente con la participación de las unidades administrativas y órganos administrativos desconcentrados de la Secretaría, con excepción de aquellas que por disposición de ley corresponda expedir a la persona titular de la Secretaría o a las personas titulares de los órganos administrativos desconcentrados para dar cumplimiento a las disposiciones jurídicas aplicables; o en su caso la cancelación o modificación de las normas oficiales mexicanas; así como la prórroga de vigencia de las normas oficiales mexicanas de emergencia para dar cumplimiento a las disposiciones jurídicas aplicables;
- Expedir lineamientos y procedimientos de evaluación de la conformidad con las normas oficiales mexicanas que le competan, para dar cumplimiento a las disposiciones contenidas en los instrumentos normativos aplicables;
- Promover la creación de instrumentos de fomento ambiental que incentiven la realización de acciones para la preservación y restauración del equilibrio ecológico y la protección al ambiente, con excepción de las Actividades del Sector Hidrocarburos;
- Coadyuvar en la formulación de los programas para el ordenamiento ecológico relacionados con las cuencas costeras en coordinación con la Subsecretaría de Biodiversidad y Restauración Ambiental;
- Participar en la formulación, identificación e integración de los elementos que deban incorporarse en las políticas ambientales de la Secretaría en las materias de su competencia, para proponerlos a la Subsecretaría de Biodiversidad y Restauración Ambiental;
- Expedir los lineamientos de su competencia, a los que deberán sujetarse las unidades administrativas de su adscripción y las Oficinas de Representación de la Secretaría para el ejercicio de los actos de autoridad en materia de bienes nacionales competencia de la Secretaría, con el fin de normar las acciones en esta materia;
- Resolver, en términos de la Ley Federal de Procedimiento Administrativo y demás disposiciones jurídicas aplicables, los recursos de revisión que se interpongan en contra de las resoluciones dictadas por las direcciones generales de la Subsecretaría, y
- |Atender las demás que le confiera la o el superior jerárquico inmediato y las responsabilidades que le señalen las disposiciones jurídicas aplicables.
615 DIRECCIÓN GENERAL DE INDUSTRIA, ENERGÍAS LIMPIAS Y GESTIÓN DE LA CALIDAD DEL AIRE
OBJETIVO:
Contribuir a la protección de los recursos naturales, el medio ambiente y los ecosistemas, a través del desarrollo de políticas de fomento y regulación ambiental para prevenir la contaminación al agua y atmósfera, generadas por fuentes fijas, fuentes móviles nuevas y fuentes de energía limpia distintas a la nucleoeléctrica, así como de inducir la adopción de patrones de producción industrial y consumo sustentable, de conformidad con la normatividad aplicable.
FUNCIONES:
- Dirigir y en su caso coordinar el diseño, elaboración y promoción de instrumentos normativos y de fomento ambiental de carácter económico, social, administrativo y jurídico en las materias de su competencia, correspondientes a fuentes fijas que funcionen como establecimientos industriales, fuentes móviles nuevas y fuentes de energía limpia distintas a la nucleoeléctrica, los relacionados con la producción industrial y de transformación, el consumo sustentable, así como para la protección y conservación del agua y atmósfera, para la protección de los recursos naturales, el medio ambiente y, los ecosistemas y promover el desarrollo sustentable;
- Dirigir y, en su caso, coordinar el diseño de políticas, estrategias e instrumentos en materia de gestión de la calidad del aire, para enfocar la planeación regional determinada por la existencia de uno o varios ecosistemas o cuencas atmosféricas, en coordinación con el Sector y, en su caso, con los gobiernos locales;
- Proponer estrategias de regulación, normatividad y fomento en las materias y sectores de su competencia, para proteger los recursos naturales y los ecosistemas; en materia de fomento, respecto de las actividades de producción y consumo, para su incorporación en los instrumentos de planeación a cargo de la Subsecretaría de Regulación Ambiental;
- Coordinar la inclusión de procedimientos para la evaluación, de conformidad a los instrumentos normativos y de fomento ambiental de su competencia;
- Promover la participación del Sector Industrial y de las personas consumidoras, en el diseño e instrumentación de políticas regulatorias para la adopción de patrones de producción y consumo sustentable;
- Promover la participación de las personas representantes de las industrias de los sectores de su competencia para el diseño y en su caso implementación de normas e instrumentos de fomento ambiental para el desarrollo sustentable en las materias de su competencia;
- Conducir los procesos para evaluar y emitir opiniones relacionadas con las propuestas normativas y de fomento ambiental de los temas de su competencia que se generen por el Sector, personas interesadas y otras dependencias federales;
- Representar a la Secretaría en Comités o Grupos de Trabajo encargados de la elaboración o modificación de normas oficiales mexicanas que corresponda expedir a otras autoridades normalizadoras, así como de estándares que le corresponda expedir a otros Organismos Nacionales o Internacionales de Estandarización, respecto al desarrollo sustentable de las actividades de los sectores y materias de su competencia;
- Coordinar la participación de las personas representantes de las industrias de los sectores de su competencia, de la academia, organizaciones no gubernamentales, así como de otras dependencias de la Administración Pública Federal en el diseño e implementación de instrumentos normativos y de fomento ambiental aplicables en materia ambiental, en las materias de su competencia;
- Expedir las autorizaciones en materia de operación y funcionamiento de las fuentes fijas de jurisdicción federal que emitan o puedan emitir olores, gases o partículas sólidas o líquidas a la atmósfera, licencias, permisos, constancias y notificaciones en dichas materias, resolver sobre su actualización o modificación y suscribir todos los actos de autoridad de competencia federal en materia de prevención y control de emisiones de contaminantes atmosféricos, así como suspenderlas, revocarlas o cancelarlas en cumplimiento a resoluciones administrativas o judiciales, para dar cumplimiento a las disposiciones jurídicas aplicables, con excepción de dictaminar la inclusión o exención de las fuentes fijas de jurisdicción federal en los programas de contingencias ambientales atmosféricas y las emisiones generadas por Actividades del Sector Hidrocarburos o en instalaciones de dicho Sector;
- Expedir las autorizaciones para utilizar o aplicar materiales, equipos, procesos, métodos de prueba, mecanismos, procedimientos o tecnologías de métodos alternativos a aquellos que están contemplados en las normas oficiales mexicanas en las materias de su competencia, para dar cumplimiento a las disposiciones jurídicas aplicables;
- Proponer los temas normativos en las materias de su competencia para integrar en el Programa Nacional de Infraestructura de la Calidad, y su suplemento de cada año;
- Dirigir los procesos de revisión sistemática de los instrumentos normativos en las materias y sectores de su competencia de conformidad con lo establecido en la normatividad vigente de Infraestructura de la Calidad y en su caso proponer su confirmación, modificación o cancelación;
- Coadyuvar en la definición de instrumentos nacionales para dar atención a los compromisos internacionales, en las materias de su competencia;
- Establecer los mecanismos para evaluar el impacto derivado de la aplicación de normatividad y de los instrumentos de fomento ambiental, en materia de su competencia;
- Establecer en coordinación con la Procuraduría Federal de Protección al Ambiente, los criterios, y lineamientos que se deberán seguir para la aprobación de los organismos de certificación, los laboratorios de ensayos y pruebas, medición o calibración y las unidades de inspección que realicen o pretendan realizar la evaluación de conformidad con las normas oficiales mexicanas de su competencia;
- Expedir los actos de autoridad para el otorgamiento, modificación, prórroga, revocación, suspensión, anulación, declaración de nulidad, ineficacia o extinción, parcial o total, de los permisos, licencias o autorizaciones, en las materias de su competencia, que se hayan presentado ante las Oficinas de Representación cuando hayan sido atraídos por la persona titular de la Subsecretaría de Regulación Ambiental, con la finalidad de dar cumplimiento normativo a las disposiciones jurídicas aplicables;
- Remitir los expedientes administrativos relativos a los actos de autoridad de su competencia, a la persona titular de la Subsecretaría de su adscripción respecto de los cuales se haya ejercido la facultad de atracción para que lo substancie y se dicte la resolución correspondiente;
- Coordinar la integración y difusión del registro de emisiones y transferencia de contaminantes al aire, agua, suelo y subsuelo, materiales y residuos competencia de la Secretaría, y de aquellas substancias que determinen las autoridades competentes, con la participación que corresponda a las demás unidades administrativas de la Secretaría, así como promover su integración e implementación en las entidades federativas y, en su caso, los municipios y las demarcaciones territoriales de la Ciudad de México para dar cumplimiento a las disposiciones jurídicas aplicables;
- Definir los mecanismos de recopilación y seguimiento de información a fin de integrar el reporte de la Cédula de Operación Anual para dar cumplimiento a la normatividad aplicable en la materia;
- Conducir los procesos de actualización del inventario de emisiones de contaminantes a la atmósfera de las fuentes emisoras de jurisdicción federal, en coordinación con los gobiernos locales para la integración de los inventarios nacionales, estatal y municipal correspondientes, siempre que dicha integración y actualización no esté atribuida expresamente a otra unidad administrativa de la Secretaría, dando cumplimiento a las disposiciones jurídicas aplicables;
- Dirigir las actividades de apoyo técnico a los gobiernos locales para la elaboración, aplicación, seguimiento y evaluación de los programas de gestión de la calidad del aire;
- Aprobar los programas de gestión de la calidad del aire elaborados o actualizados por los gobiernos de las Entidades Federativas y Municipios, conforme a las disposiciones jurídicas aplicables;
- Promover y apoyar técnicamente a los gobiernos locales, para que establezcan y operen sistemas de monitoreo de la calidad del aire en coordinación con las unidades administrativas competentes de la Secretaría;
- Coordinar la aplicación de acciones y la normatividad correspondiente a la protección de la capa de ozono conforme al Convenio de Viena, y el Protocolo de Montreal relativo a las sustancias reguladas por y sus respectivas enmiendas, para dar cumplimiento a las disposiciones jurídicas en la materia;
- Expedir los actos de autoridad relativos a la asignación de cuotas de importación de sustancias con potencial de agotamiento de la capa de ozono, así como para las sustancias reguladas por el Protocolo de Montreal, y solicitar información sobre el uso de dichas sustancias para dar cumplimiento a la normatividad aplicable;
- Coordinar las acciones encaminadas al fortalecimiento institucional y el desarrollo de capacidades de las autoridades de las entidades federativas, municipios y demarcaciones territoriales de la Ciudad de México para la elaboración e implementación de instrumentos de gestión de la calidad del aire, en coordinación con el Sector;
- Aplicar programas para la reducción de emisión de contaminantes a la atmósfera, con base en la calidad del aire que se determine para cada área, zona o región del territorio nacional, y
- Atender las demás actividades que le confiera la o el superior jerárquico inmediato y las responsabilidades que le señalen las disposiciones jurídicas aplicables.
616 DIRECCIÓN GENERAL DE ZONA FEDERAL MARÍTIMO TERRESTRE Y AMBIENTES COSTEROS
OBJETIVO:
Instrumentar, implantar e impulsar las acciones para el ordenamiento, uso y aprovechamiento de la zona federal marítimo terrestre, playas marítimas y los terrenos ganados al mar o a depósito de aguas marítimas, la tramitación de las concesiones, autorizaciones y permisos correspondientes; los trabajos de delimitación, deslinde, zonificación, equipamiento y control, a fin de conducir la administración de los bienes nacionales de su competencia, con criterios de sustentabilidad, calidad y corresponsabilidad, propiciando la generación de instrumentos para fomentar el desarrollo integral de las zonas costeras e incidir en la calidad de vida de su población.
FUNCIONES:
- Representar a la Secretaría en materia de propiedad, posesión, administración y conservación de la zona federal marítimo terrestre, las playas marítimas, los terrenos ganados al mar o a depósito de aguas marítimas, y de los ambientes costeros de su competencia, así como resolver los asuntos inherentes a esta temática.
- Participar en coordinación con las unidades administrativas competentes en los programas para la protección ambiental, manejo integral, desarrollo y el aprovechamiento sustentable de los bienes nacionales y ambientes costeros de su competencia, así como en la formulación de normas oficiales mexicanas mediante su participación en los Comités Consultivos Nacionales a los que se integre, en el ámbito de su competencia.
- Dirigir la elaboración, las propuestas y la aplicación de las políticas y lineamientos internos de carácter técnico y administrativo, sistemas y procedimientos para el uso, administración, aprovechamiento y conservación de la Zona Federal Marítimo Terrestre, playas marítimas y terrenos ganados al mar o cualquier otro deposito natural de aguas marítimas a los cuales se sujete el otorgamiento de destinos, concesiones, permisos y autorizaciones.
- Emitir las opiniones respecto de las Manifestaciones de Impacto Ambiental de obras y actividades que se pretendan establecer o realizar en los bienes nacionales o en los ambientes costeros de su competencia.
- Participar, con las autoridades competentes, en la delimitación de los recintos portuarios, que afecten los bienes nacionales de su competencia.
- Dirigir la integración y actualización, en coordinación con las autoridades estatales y municipales competentes, del inventario, catálogo y catastro de los bienes nacionales y ambientes costeros de su competencia y del padrón de personas destinatarias, concesionarias y permisionaria de dichos bienes nacionales; así como realizar las acciones nacionales para su integración al Sistema Nacional de Información Ambiental y de Recursos Naturales;
- Definir los lineamientos internos de carácter técnico y administrativo, sistemas y procedimientos para la realización y en su caso autorización de los trabajos de deslinde, delimitación, amojonamiento, zonificación y equipamiento de los bienes nacionales de su competencia.
- Otorgar, anular, nulificar y revocar, total o parcialmente, los proyectos de construcción, ampliación, reparación, adaptación o demolición de obras, acciones y servicios en los bienes de su competencia, sin perjuicio de las facultades que correspondan a otras Direcciones Generales, órganos administrativos desconcentrados de la Secretaría o Dependencias de la Administración Pública Federal.
- Participar en la formulación y, en su caso, celebración de acuerdos y convenios de coordinación y concertación en materia de su competencia, para conjuntar recursos y esfuerzos con los sectores público y privado en la realización de las acciones para el aprovechamiento sustentable y conservación de los bienes nacionales de su competencia.
- Proponer a la persona titular de la Subsecretaría de Regulación Ambiental, los lineamientos técnicos, y participar en la celebración de convenios de coordinación, para otorgar a los municipios costeros, la administración, conservación, custodia y vigilancia de la zona federal marítimo terrestre, playas marítimas y terrenos ganados al mar o a cualquier otro depósito de aguas marítimas.
- Coordinar la atención de las solicitudes de desincorporación del dominio público de los terrenos ganados al mar o a cualquier otro depósito de aguas marítimas, emitiendo la opinión técnica y formulando los proyectos de decreto correspondientes, con la intervención que corresponda a la Unidad Coordinadora de Asuntos Jurídicos y coordinar su tramitación, así como intervenir en representación del Gobierno Federal en la enajenación y afectación de dichos bienes.
- Coordinar la tramitación de las solicitudes de destino y cambio de destino que sobre los bienes de su competencia le formulen las dependencias y entidades de la Administración Pública Federal y los Gobiernos de los Estados y los Municipios, elaborando los proyectos de acuerdo correspondientes, con la participación que, en su caso, corresponda a la Unidad Coordinadora de Asuntos Jurídicos y a otras dependencias y entidades del ejecutivo federal.
- Determinar la redistribución o reasignación de espacios o proceder a requerir la entrega total o parcial de los bienes de su competencia con acuerdo de destino a las dependencias y entidades de la Administración Pública Federal, entidades federativas y municipios, en términos de la Ley General de Bienes Nacionales.
- Otorgar Títulos de Concesión para el uso, aprovechamiento y explotación de los bienes nacionales de su competencia, así como autorizar prórrogas, cesiones de derechos, arrendamientos o comodatos y modificaciones a las condiciones y bases de dichas concesiones y, en su caso, revocar, anular, caducar, nulificar, dejar sin efectos y declarar la extinción de las concesiones y autorizaciones de su competencia, atendiendo la opinión de la Unidad Coordinadora de Asuntos Jurídicos, cuando esta se solicite, y de conformidad con el marco normativo aplicable.
- Coordinar la colaboración que se realice con la Procuraduría Federal de Protección al Ambiente (PROFEPA) en la implementación de procedimientos administrativos y de inspección para realizar las declaratorias de rescate de las concesiones otorgadas sobre bienes de su competencia por causas de utilidad pública, interés público y seguridad nacional previo procedimiento de inspección y administrativo, de conformidad con la Ley General de Bienes Nacionales y atender, cuando se solicite, la opinión de la Unidad Coordinadora de Asuntos Jurídicos, en términos de las disposiciones jurídicas aplicables;
- Coordinar la colaboración que se realice con la PROFEPA en la implementación de procedimientos administrativos y de inspección con el objeto de obtener retener o recuperar la posesión de los bienes nacionales de su competencia, así como promover la remoción de cualquier obstáculo creado natural o artificialmente para su uso y destino de dichos bienes nacionales, previo procedimiento de inspección y administrativo.
- Participar de manera coordinada con la Procuraduría Federal de Protección al Ambiente la implementación de los procedimientos de verificación, inspección y administrativos, conforme a la normatividad aplicable;
- Dirigir, en su caso, la gestión, resolución, interposición y ejecución de las sanciones previstas en la Ley General de Bienes Nacionales, en relación con los bienes nacionales Federales de su competencia;
- Intervenir y gestionar ante las dependencias federales competentes, la realización de avalúos de los terrenos ganados al mar o a cualquier otro depósito de aguas marítimas, con el fin de dar cumplimiento normativo;
- Proponer a la Secretaría de Hacienda y Crédito Público los criterios para fijar el monto de los derechos federales, que, de conformidad con las disposiciones jurídicas aplicables, deban cubrirse por el uso, aprovechamiento o explotación de los bienes nacionales de su competencia, así como revisarlos y proponer sus modificaciones y los mecanismos para su eficiente recaudación.
- Participar en la colaboración con las autoridades municipales y estatales competentes en los programas sobre limpieza, conservación y mantenimiento de los bienes nacionales del ámbito de su competencia, así como en los programas de política pública nacional o de cooperación internacional para la conservación de dichos bienes.
- Diseñar y establecer políticas públicas para la conservación de la zona federal marítimo terrestre, playas marítimas y terrenos ganados al mar o a cualquier otro deposito natural de aguas marítimas, que contribuyan al equilibrio ecológico, contemplando los aspectos económicos y sociales.
- Aportar a la Unidad Coordinadora de Asuntos Jurídicos los elementos necesarios para que promueva las acciones legales que se deban instrumentarse sobre los bienes de la nación de su competencia.
- Atender las solicitudes de autorización para ganar terrenos al mar o a cualquier otro depósito de aguas marítimas.
- Informar periódicamente a la Subsecretaría de Regulación Ambiental, y cuando ésta lo requiera, sobre las concesiones que otorgue en el ámbito de su competencia.
- Aportar la información técnica a las unidades administrativas de la Secretaría, que emitan las autorizaciones para utilizar o aplicar materiales, equipos, procesos, métodos de prueba, mecanismos, procedimientos o tecnologías alternativos que están contemplados en las normas oficiales mexicanas, en el ámbito de sus respectivas competencias.
- Emitir los lineamientos que establecerán los requisitos, plazos, catálogos de usos, densidad de ocupación y demás especificaciones para el destino de los inmuebles federales que sean competencia de la Secretaría.
- Acordar el auto admisorio y el otorgamiento o denegación de la suspensión del acto recurrido, en su caso, correspondiente a los recursos de revisión que interpongan en contra de las resoluciones emitidas por la Dirección General, así como remitir el expediente administrativo a su cargo a la Subsecretaría de Regulación Ambiental, para dar cumplimiento al resolutivo que el superior jerárquico emita;
- Emitir los resolutivos de los procedimientos relativos al otorgamiento, modificación, prórroga, revocación, suspensión, anulación, declaración de nulidad, ineficacia o extinción, parcial o total, de los permisos, licencias o autorizaciones, en las materias de su competencia, que se hayan presentado ante las Oficinas de Representación y hayan sido atraídos por la Subsecretaría de Regulación Ambiental, con el fin de dar cumplimiento al marco normativo aplicable;
- Coordinar la entrega de información técnica, así como los expedientes administrativos y remitirla a la Subsecretaría de Regulación Ambiental, para que esta substancie los procedimientos y dicte las resoluciones correspondientes, respecto de los cuales se haya ejercido la facultad de atracción.
- Atender las demás actividades que le confiera la o el superior jerárquico inmediato y las responsabilidades que le señalen las disposiciones jurídicas aplicables.
617 DIRECCIÓN GENERAL DE IMPACTO Y RIESGO AMBIENTAL
OBJETIVO:
Coordinar y dirigir las estrategias, líneas de acción y procesos para establecer y aplicar la política general sobre impacto y riesgo ambiental y participar en su formulación con las unidades administrativas competentes de la Secretaría, así como evaluar los trámites en materia de impacto ambiental de su competencia; y en su caso, autorizar las obras y actividades correspondientes con el fin de contribuir a la protección del ambiente y el aprovechamiento racional de los recursos naturales.
FUNCIONES:
- Dirigir las acciones para que los actos administrativos sean emitidos aplicando la política general sobre el impacto y riesgo ambiental, para la protección del medio ambiente;
- Participar en la formulación de las políticas de impacto y riesgo ambiental para la protección del medio ambiente;
- Evaluar y emitir la resolución correspondiente de las manifestaciones de impacto ambiental y Documentos Técnicos Unificados-B en su modalidad regional, así como su modalidad particular, cuando a estas últimas se integren los estudios de riesgo en los términos de la normatividad aplicable;
- Evaluar y emitir la resolución correspondiente de los estudios de riesgo que se integren a las mismas resoluciones en términos establecidos en la normatividad aplicable en la materia, para contribuir a la protección del medio ambiente;
- Evaluar y emitir la resolución correspondiente de las manifestaciones de impacto ambiental y Documentos Técnicos Unificados-B, en cualquiera de sus modalidades de: Plantas para el tratamiento, confinamiento, reúso, reciclaje o eliminación de residuos peligrosos, así como de residuos radioactivos, y Plantas para el tratamiento o eliminación de residuos biológico infecciosos
- Evaluar y emitir la resolución correspondiente de las manifestaciones de impacto ambiental y Documentos Técnicos Unificados-B, en su modalidad particular, que se presenten para proyectos que promuevan dependencias y entidades de la Administración Pública Federal y los gobiernos de las entidades federativas, municipios o demarcaciones territoriales de la Ciudad de México;
- Emitir la resolución para los informes preventivos que se presenten para proyectos a cargo de las dependencias y entidades de la Administración Pública Federal y los gobiernos de las entidades federativas, municipios o demarcaciones territoriales de la Ciudad de México, para fortalecer la protección del medio ambiente;
- Determinar la procedencia de las solicitudes de modificación de las autorizaciones en materia de impacto ambiental que hubiera otorgado, solicitar información adicional o, en su caso, el ingreso de una nueva manifestación de impacto ambiental;
- Suscribir la documentación que contenga la suspensión, revocación, cancelación, así como la declaración de insubsistencia de las autorizaciones y actos administrativos que en materia de impacto ambiental hubiere otorgado para cumplir con las resoluciones administrativas o judiciales;
- Determinar la procedencia de la exención de la presentación de manifestación de impacto ambiental, así como, de avisos de no requerimiento para proyectos a cargo de las dependencias y entidades de la Administración Pública Federal, Estatal, Municipal o de las demarcaciones territoriales de la Ciudad de México;
- Planear y dirigir el proceso de consulta pública con la participación de las unidades administrativas competentes de la Secretaría, para dar cumplimiento a las disposiciones jurídicas aplicables;
- Colaborar en la organización de las reuniones públicas de información con la participación de las unidades administrativas competentes de la Secretaría, de conformidad con las disposiciones jurídicas aplicables;
- Dirigir las acciones para la difusión de los informes preventivos, las manifestaciones de impacto ambiental y los documentos técnicos unificados de su competencia, a través de la publicación en la separata electrónica de la Gaceta Ecológica de la información relevante del proyecto de obra o actividad de que se trate, para dar a conocer al público en general los proyectos sometidos a la autoridad;
- Conducir el proceso para determinar el requerimiento de seguros y garantías en las autorizaciones de impacto y riesgo ambiental, para garantizar el cumplimiento de las condicionantes establecidas;
- Establecer los lineamientos generales de carácter técnico y administrativo, conforme a las disposiciones jurídicas aplicables, para el análisis, evaluación, la expedición, trámite y revisión de la documentación relativa a la presentación de manifestaciones de impacto ambiental y de los estudios de riesgo que, en su caso, se incluyan, así como para los informes preventivos y documentos técnicos unificados que se hayan presentado, según corresponda;
- Participar en los comités consultivos nacionales de normalización y comités técnicos de estandarización que se constituyan en la Secretaría, con el fin de dar cumplimiento a los compromisos en materia de su competencia;
- Determinar y establecer en coordinación con la Dirección General de Planeación, Evaluación y Estadística Ambiental los requerimientos e instrumentos para obtener la información en materia de impacto y riesgo ambiental;
- Participar en la celebración y ejecución de convenios con los gobiernos de las entidades federativas, municipios y de la Ciudad de México, así como con los grupos sociales interesados, para el cumplimiento de las atribuciones del Gobierno Federal en materia de impacto y riesgo ambiental;
- Coparticipar con las unidades administrativas y órganos administrativos desconcentrados competentes de la Secretaría cuando lo requieran, en la promoción y elaboración de programas de actualización, ante los gobiernos estatales y municipales o de la Ciudad de México para el fortalecimiento institucional local en materia de impacto y riesgo ambiental;
- Establecer los criterios técnicos para el procedimiento de evaluación del impacto y riesgo ambiental, con el propósito de obtener estándares de calidad y mejora continua;
- Dirigir los procesos para tramitar y resolver los procedimientos para el otorgamiento, modificación, prórroga, revocación, suspensión, anulación, declaración de nulidad, ineficacia o extinción, parcial o total, de los permisos, licencias o autorizaciones, en las materias de su competencia, que se hayan presentado ante las Oficinas de Representación en las entidades federativas cuando hayan sido atraídos por la Subsecretaría de su adscripción en términos de las disposiciones jurídicas aplicables, para dar cumplimiento normativo en la materia;
- Suscribir y remitir a la Subsecretaría de Regulación Ambiental de los expedientes administrativos (en la etapa procesal que se encuentren) relativos a los actos de autoridad de su competencia, respecto de los cuales se haya ejercido la facultad de atracción conforme a lo dispuesto en los instrumentos jurídicos aplicables, para subsanar y dictar la resolución correspondiente;
- Participar en las acciones para el diseño y evaluación de políticas públicas para mantener el equilibrio ecológico, con la finalidad de proteger los recursos naturales y los ecosistemas sobre impacto y riesgo ambiental, y
- Atender los demás asuntos que le confiera la o el superior jerárquico inmediato y las responsabilidades que le señalen las disposiciones jurídicas aplicables.
618 DIRECCIÓN GENERAL DE GESTIÓN INTEGRAL DE MATERIALES Y ACTIVIDADES RIESGOSAS
OBJETIVO:
Dirigir la gestión nacional en materia de remediación de suelos contaminados por materiales y residuos peligrosos; de actividades altamente riesgosas; de gestión integral de materiales y residuos peligrosos y atención de convenios internacionales en materia de sustancias químicas mediante la aplicación de una política general para mitigar los efectos negativos al ambiente y a la salud dando cumplimiento al marco jurídico aplicable.
FUNCIONES:
- Diseñar y proponer a su superior jerárquico las líneas de acción y los procesos para el establecimiento de políticas públicas sobre materiales y residuos peligrosos, la evaluación de los riesgos ecológicos y remediación de sitios contaminados por dichos materiales y residuos y actividades altamente riesgosas, así como participar en la formulación de los mismos, en coordinación con las unidades administrativas competentes de la Secretaría, salvo aquello que se derive de las actividades del sector hidrocarburos;
- Expedir, suspender, revocar o anular, total o parcialmente, en el marco de las disposiciones jurídicas aplicables, las autorizaciones y registros para el manejo de materiales peligrosos y residuos peligrosos, la transferencia de la propiedad de sitios contaminados, el tratamiento de suelos contaminados y materiales semejantes a suelos y la prestación de los servicios correspondientes, así como autorizar la transferencia, modificación o prórroga de las mismas, salvo las que correspondan a actividades del Sector Hidrocarburos;
- Emitir observaciones y la resolución de los informes técnicos que presenten los generadores que reciclen residuos peligrosos dentro del mismo predio en donde se generaron, para dar cumplimiento a la normatividad vigente en la materia;
- Coordinar con las entidades federativas, los municipios y alcaldías de la Ciudad de México la formulación y ejecución de programas para la remediación en sitios contaminados con residuos peligrosos que se encuentren abandonados o que se desconozca su propietario o poseedor legítimo de conformidad con las disposiciones jurídicas aplicables, así como llevar a cabo acciones que contribuyan a identificar, inventariar, registrar y categorizar los sitios contaminados con residuos peligrosos;
- Definir y promover estrategias de acción en coordinación con las unidades administrativas y órganos administrativos desconcentrados competentes de la Secretaría, y con la participación de los gobiernos de las entidades federativas, municipios y alcaldías de la Ciudad de México, que contribuyan al fortalecimiento institucional en materia de manejo de residuos peligrosos, sitios contaminados y riesgo ambiental por actividades altamente riesgosas en operación a nivel local;
- Participar con la Unidad Coordinadora de Proyectos Prioritarios, Vinculación Social y Derechos Humanos con acciones que promuevan la orientación y fortalecimiento de la participación pública en los programas nacionales para la prevención y gestión integral de los residuos y el de remediación de sitios contaminados, así como de otros que tengan relación con la prevención y control de la contaminación originada por uso y manejo de sustancias químicas, materiales peligrosos y residuos peligrosos;
- Participar en los comités consultivos nacionales de normalización y en los comités técnicos de estandarización que se constituyan en la Secretaría, mediante los cuales se regulan las actividades desempeñadas por los sectores públicos y privados en materia de residuos peligrosos
- Determinar los criterios técnicos para el uso y manejo de sustancias químicas, residuos peligrosos, así como para la remediación de la contaminación del suelo por sustancias peligrosas, materiales peligrosos y residuos peligrosos, salvo los que se generen por actividades del Sector Hidrocarburos;
- Emitir las observaciones y recomendaciones relacionadas con los estudios de riesgo ambiental de actividades altamente riesgosas en operación, así como analizar y participar en la evaluación de los estudios de riesgo que se presenten con las manifestaciones de impacto ambiental e informes preventivos de nuevos proyectos, cuando sea requerido, así como expedir modificar, suspender, revocar o anular la aprobación que corresponda a la secretaría de los programas para la prevención de accidentes, de conformidad con las disposiciones jurídicas aplicables, con fundamento en la normatividad vigente en la materia, salvo los que correspondan a las actividades del Sector Hidrocarburos;
- Emitir observaciones y recomendaciones sobre los estudios de riesgo ecológico por el uso y manejo de sustancias químicas, de conformidad con las disposiciones jurídicas aplicables, con excepción a los que se refieren a las actividades del Sector Hidrocarburos;
- Coordinar la colaboración que se realice con coordinación con la Dirección General de Planeación, Evaluación y Estadística Ambiental en el establecimiento de los requerimientos y elementos para obtener información relevante sobre el uso de sustancias químicas, materiales peligrosos y residuos peligrosos, sitios contaminados y actividades altamente riesgosas;
- Expedir, prorrogar, suspender, anular, negar o revocar las autorizaciones para la importación y exportación de materiales peligrosos, residuos peligrosos, materiales peligrosos y otros residuos previstos en tratados internacionales; así como otorgar, cuando proceda, el consentimiento para el tránsito de materiales y residuos peligrosos y otros residuos previstos en tratados internacionales, por el territorio nacional, en todos los casos, con el fin de dar cumplimiento a las disposiciones jurídicas aplicables;
- Suscribir en las materias de su competencia, de convenios de coordinación con los gobiernos estatales, municipales, y demarcaciones de la Ciudad de México, para coadyuvar el cumplimiento de sus atribuciones;
- Vigilar la aplicación del procedimiento de notificación relativo a la importación y exportación de materiales peligrosos y residuos peligrosos, en cumplimiento de los tratados internacionales en los que el país sea parte, así como los correspondientes a los accidentes que los involucren, en su caso, con la participación que corresponda a otras dependencias y entidades de la Administración Pública Federal;
- Dar cumplimiento en coordinación con la Unidad Coordinadora de Asuntos Internacionales para dar atención a los compromisos y proyectos internacionales en los que la Secretaría actúe como autoridad competente o autoridad nacional designada o, tenga cualquier tipo de intervención, relacionados con el manejo sustentable de materiales peligrosos, residuos peligrosos y otros residuos previstos en tratados internacionales;
- Coordinar la colaboración que la Secretaría realiza en el proceso de evaluación para el registro de plaguicidas, nutrientes vegetales y sustancias y materiales tóxicos o peligrosos, así como autorizar su importación y exportación y emitir criterios técnicos en la materia e intervenir en suplencia de la persona representante de la Secretaría ante los organismos y comisiones intersecretariales que tengan a cargo dichas actividades;
- Coordinar la colaboración que se realiza con las autoridades competentes, en la formulación y ejecución de programas vinculados al manejo de materiales peligrosos y residuos peligrosos o sitios contaminados que puedan causar desequilibrios ecológicos, a fin de fomentar el cuidado del medio ambiente;
- Evaluar las acciones de remediación de sitios contaminados con la finalidad de evaluar su impacto para comprobar los beneficios o replantear las acciones
- Evaluar las conclusiones de los programas correspondientes, salvo que se trate de acciones de remediación de sitios contaminados derivado de las actividades del Sector Hidrocarburos;
- Participar con las unidades administrativas de la Secretaría la elaboración del Diagnóstico Básico para la Gestión Integral de los Residuos Peligrosos que se generan el país;
- Coordinar la formulación e instrumentación del Programa Nacional de Remediación de Sitios Contaminados y del Programa Nacional para la Prevención y Gestión Integral de los Residuos y supervisar su aplicación, en coordinación con las unidades administrativas involucradas;
- Administrar en coordinación con el sector ambiental los inventarios de residuos peligrosos y de sitios contaminados con materiales y residuos peligrosos, y de sitios remediados;
- Participar en la celebración y ejecución de convenios con los gobiernos de las entidades federativas, con la finalidad de transferir la autorización y el control de las actividades realizadas por los microgeneradores de residuos peligrosos y brindarles asistencia técnica;
- Participar en la integración de los subsistemas de información nacional para la gestión integral de residuos peligrosos, dentro del Sistema Nacional de Información Ambiental y de Recursos Naturales;
- Administrar el registro de generadores de residuos peligrosos, salvo los generados por el Sector Hidrocarburos, para
- Coordinar el registro de los planes de manejo de residuos peligrosos, residuos minero-metalúrgicos y de productos que al desecharse se convierten en residuos peligrosos que se presenten ante la Secretaría y en su caso, emitir observaciones y recomendaciones, así como aprobar en su caso, las condiciones particulares de manejo de los que conforme a la normatividad vigente en la materia y que deban someterse a consideración de la Secretaría, excepto las que correspondan al Sector Hidrocarburos;
- Coordinar la recepción de los avisos de suspensión de generación de residuos peligrosos, así como los avisos de cierre de instalaciones de generadores y prestadores de servicios para el manejo de residuos peligrosos, de conformidad con las disposiciones jurídicas aplicables;
- Coordinar la recepción de los avisos de importación temporal de insumos, avisos de retorno de residuos peligrosos al país de origen y de reciclaje de residuos peligrosos no retornados, de conformidad con las disposiciones jurídicas aplicables
- Dirigir la elaboración y proponer, en el ámbito de competencia de la Secretaría, instrumentos de fomento y normatividad ambiental para proteger los recursos naturales y los ecosistemas, relativos al manejo integral de materiales y los residuos peligrosos y residuos minero-metalúrgicos, su clasificación a la remediación de sitios contaminados; a las obras y actividades mineras, así como del riesgo ambiental por actividades consideradas altamente riesgosas, con excepción de las actividades del Sector Hidrocarburos
- Dirigir el diseño de los procedimientos para la evaluación de la conformidad del cumplimiento de las normas oficiales mexicanas o estándares, con respecto a las evaluaciones de manejo de residuos peligrosos, al manejo integral de los materiales peligrosos; residuos peligrosos y residuos minero-metalúrgicos, su clasificación, la remediación de sitios contaminados, las obras y actividades mineras, el riesgo ambiental por actividades consideradas altamente riesgosas, así como lo relativo al análisis de impacto regulatorio;
- Evaluar las propuestas de normatividad y de fomento ambiental que incidan en su competencia que se generen por el Sector y personas interesadas, así como opinar las propuestas que generen otras dependencias y entidades de la Administración Pública Federal, relativos al manejo integral de los materiales peligrosos; residuos peligrosos y residuos minero-metalúrgicos, su clasificación, a la remediación de sitios contaminados, a las obras y actividades mineras, al riesgo ambiental por actividades consideradas altamente riesgosas;
- Proponer a la Subsecretaría de Regulación Ambiental, los temas en su materia de competencia para su visto bueno e inclusión al Programa Nacional de Infraestructura de la Calidad;
- Dirigir la revisión sistemática de los instrumentos normativos conforme a lo establecido en la Ley de Infraestructura de la Calidad en las materias de su competencia y, en su caso, proponer a la persona titular de la Subsecretaría de Regulación Ambiental su confirmación, modificación o cancelación;
- Emitir las autorizaciones para utilizar o aplicar los materiales, equipos, procesos, mecanismos, métodos de prueba, procedimientos o tecnologías alternativas a aquellos que están contemplados en los instrumentos normativos relativos al manejo integral de los materiales peligrosos; residuos peligrosos y residuos minero-metalúrgicos, para la remediación de sitios contaminados, las obras y actividades mineras, y la evaluación del riesgo ambiental por actividades consideradas altamente riesgosas;
- Proponer criterios y lineamientos en coordinación con la Procuraduría para la aprobación de los organismos de evaluación de conformidad con las normas oficiales mexicanas, para proteger los recursos naturales y los ecosistemas, relativos al manejo integral de los materiales peligrosos; residuos peligrosos y residuos minero-metalúrgicos;
- Representar a la Secretaría en elaboración de normas oficiales mexicanas que corresponda expedir a otras autoridades normalizadoras, así como en la elaboración de estándares que le corresponda expedir a otros Organismos Nacionales o Internacionales de Estandarización, en el ámbito de su competencia;
- Dirigir los procedimientos relativos al otorgamiento, modificación, prórroga, revocación, negativa, suspensión, anulación, declaración de nulidad, ineficacia o extinción, parcial o total, de los permisos, licencias o autorizaciones, en las materias de su competencia, que se hayan presentado ante las Oficinas de Representación y hayan sido atraídos por la Subsecretaría de Regulación Ambiental;
- Remitir a la persona titular de la Subsecretaría de Regulación Ambiental, los expedientes administrativos (en la etapa procesal que se encuentren) relativos a los actos de autoridad de su competencia, respecto de los cuales se haya ejercido la facultad de atracción conforme a lo dispuesto en el Reglamento Interior de Secretaría, para subsanar y dictar la resolución correspondiente;
- Emitir, suspender o revocar, conforme a las disposiciones jurídicas aplicables, las autorizaciones de los programas de restauración, cierre y post-cierre de minas presentados por las personas titulares de concesiones y asignaciones mineras, previa dictaminación sobre la viabilidad de los programas propuestos, así como la calificación del vehículo financiero correspondiente.
- Atender las demás actividades que le confiera la o el superior jerárquico inmediato y las responsabilidades que le señalen las disposiciones jurídicas aplicables.
800 SUBSECRETARÍA DE DESARROLLO SOSTENIBLE Y ECONOMÍA CIRCULAR
OBJETIVO:
Fortalecer el establecimiento y/o actualización de políticas públicas, sistemas y programas e instrumentos normativos en materia de cambio climático, calidad ambiental en las regiones metropolitanas, incluyendo la calidad del aire, desarrollo sostenible y economía circular con la finalidad de revertir la tendencia negativa del impacto del cambio climático y contaminación, así como minimizar el impacto en los ecosistemas, en las actividades económicas y en la población y el fundamento científico-técnico de estas actividades.
FUNCIONES:
- Promover la transición hacia una economía competitiva de bajas emisiones de carbono, así como fomentar el aprovechamiento sustentable de la energía enfocado a las energías limpias y reducción de emisiones contaminantes para el cumplimiento de las metas de disminución de emisiones y que la transición se realice de manera sostenible y sin comprometer la salud de los seres vivos y del medio ambiente;
- Implementar y dar seguimiento a la ejecución del Programa Especial de Cambio Climático, de la Política Nacional de Adaptación, de las disposiciones relativas a Economía Circular y Gestión Integrada de Residuos, de los programas y acciones que deriven tanto del Plan Nacional de Desarrollo como del Acuerdo de París, en materia de cambio climático, y las demás políticas públicas que fije la persona titular de la Secretaría para disminuir el efecto adverso del cambio climático y la contaminación;
- Proponer proyectos de programas de prueba del sistema de comercio de emisiones y el de compensaciones en donde establezcan los elementos técnicos de su funcionamiento con la finalidad de obtener la aprobación de la persona titular de la Secretaría para la implementación del sistema y con ello reducir la emisión de contaminantes;
- Intervenir en la formulación de la política nacional de cambio climático junto con el Sector Ambiental, así como con las demás dependencias y entidades de la Administración Pública Federal para enfrentar el cambio climático, reducir las emisiones de gas invernadero y adaptarse a sus efectos;
- Concertar alianzas estratégicas con los sectores social y privado para la implementación y evaluación de la política nacional de cambio climático, de la economía circular y de la gestión integral de residuos y con ello determinar su eficacia y su cumplimiento de acuerdo a las disposiciones jurídicas aplicables;
- Someter a la aprobación de la persona titular de la Secretaría, los instrumentos de política nacional a incorporar en el Sistema Nacional de Cambio Climático, de conformidad con la normatividad aplicable, a fin de establecer y/o integrar las acciones prioritarias de mitigación y adaptación al cambio climático;
- Acordar con la persona titular de la Secretaría, previa dictaminación técnica correspondiente, la atención que se dé a las solicitudes de recursos financieros para la realización de obras de infraestructura y atención de daños provocados por fenómenos naturales, cuando las solicitudes sean hechas por gobiernos estatales y dirigidas a la persona titular de la Secretaría o las Oficinas de Representación de esta, con el objeto de resarcir oportunamente los perjuicios generados y evitar el desamparo de la población afectada;
- Expedir los criterios, lineamientos y procedimientos de certificación de calidad ambiental, de acuerdo con las disposiciones jurídicas aplicables, excepto los criterios, lineamientos y procedimientos de certificación de calidad ambiental relativas a las Actividades del Sector Hidrocarburos, a fin de asegurar que las empresas o proyectos operen sin causar un impacto negativo significativo en el medio ambiente;
- Organizar y dirigir la formulación de mecanismos e instrumentos en materia de reducción de contaminación y prácticas sostenibles para evaluar el impacto derivado de la aplicación de los instrumentos de fomento ambiental para el desarrollo sustentable;
- Conducir y organizar la formulación y operación del Programa Nacional para la Prevención y Gestión Integral de los Residuos y del Programa Nacional para la Prevención y Gestión Integral de los Residuos de Manejo Especial, con base en el Diagnóstico Básico para la Gestión Integral de los Residuos para minimizar el impacto social y ambiental y asegurar la gestión integral de los residuos;
- Fomentar y promover la creación de los instrumentos de fomento ambiental que incentiven la realización de acciones orientadas a la mitigación y la adaptación al cambio climático, el desarrollo sustentable de las actividades de los sectores y materias que le competan, excepto los instrumentos de fomento ambiental concernientes a las Actividades del Sector Hidrocarburos, a fin de reducir el impacto negativo de la variabilidad climática;
- Fomentar la intervención de los tres órdenes de gobierno y los sectores social y privado en los planes y programas de gestión integral de los residuos sólidos urbanos y de manejo especial, y las políticas e instrumentos de fomento de la economía circular, con el objeto de reducir la contaminación ambiental;
- Conducir y coordinar la intervención de las unidades administrativas bajo su adscripción con las demás unidades administrativas y órganos administrativos desconcentrados de la Secretaría en los anteproyectos que estos elaboren sobre iniciativas legales, de reglamentos y demás instrumentos normativos cuyas disposiciones jurídicas incidan en las materias de cambio climático, de economía circular y de gestión integral de residuos para la aprobación de la titular de la Secretaría y su publicación en el Diario Oficial de la Federación;
- Proponer a la persona titular de la Subsecretaría de Regulación Ambiental los temas en las materias de su competencia que pueden integrarse al Programa Nacional de Infraestructura de la Calidad y, en su caso, a su Suplemento, y participar en su formulación con la finalidad de garantizar la protección, uso sostenible y resiliencia frente a la contaminación, cambio climático, degradación ambiental y así como minimizar el impacto en los ecosistemas, en las actividades económicas y en la población en general;
- Conducir la formulación, implementación, revisión o actualización de la Estrategia Nacional de Cambio Climático y el Programa Especial de Cambio Climático, con la participación, según corresponda, de las unidades administrativas del Sector y de la Comisión Intersecretarial de Cambio Climático y someter a la aprobación de la persona titular de la Secretaría, a fin de establecer y ejecutar las acciones que de ellas deriven para minimizar el impacto y evitar daños sociales y ambientales;
- Conducir y proponer a la persona titular de la Secretaría la formulación, revisión y actualización de la propuesta de contribución nacionalmente determinada a presentar ante el Consejo de Cambio Climático para su opinión y la respectiva aprobación de la Comisión Intersecretarial de Cambio Climático;
- Evaluar la implementación de instrumentos de financiamiento climático, conforme a lo establecido en la Ley General de Cambio Climático, el Programa Especial de Cambio Climático, para el cumplimiento de la contribución nacionalmente determinada, a fin de presentar los avances en la reducción de emisiones de gases de efecto invernadero y adaptación al cambio climático;
- Supervisar la operación y difusión del Registro Nacional de Emisiones de gases y compuestos de efecto invernadero, con la participación que corresponda a las demás unidades administrativas de la Secretaría con la finalidad de mantener actualizados los registros para la toma de decisiones;
- Administrar los acuerdos de coordinación que se adopten con las autoridades correspondientes de las entidades federativas, de los municipios o, en su caso, de las demarcaciones territoriales de la Ciudad de México, relativos a la atención de la problemática ambiental en las zonas metropolitanas que involucren el equilibrio ecológico de dos o más entidades federativas, para asegurar el cumplimiento de dichos acuerdos a fin de determinar la participación de cada uno de ellos;
- Evaluar con la intervención que corresponda de las unidades administrativas de la Secretaría, la procedencia de la implementación y diseño de políticas públicas que se propongan en las zonas metropolitanas, en materia ambiental y de cambio climático, para mitigar el efecto e incidencia de la contaminación y del propio cambio climático;
- Acordar la elaboración de estudios, análisis, diagnósticos y propuestas de concertación sobre la problemática ambiental del desarrollo urbano, incluidas las causadas por la generación de residuos sólidos urbanos, de manejo especial y peligrosos, en las entidades federativas, municipios y demarcaciones territoriales de la Ciudad de México que formen parte de zonas metropolitanas, con instituciones de investigación y de educación superior, organizaciones no gubernamentales, empresas y particulares y con la participación que corresponda a las unidades administrativas y órganos administrativos desconcentrados de la Secretaría y las dependencias y entidades de la Administración Pública Federal para determinar las alternativas de resolución sobre el tratamiento a realizar de cada uno de los residuos;
- Dirigir la formulación de propuestas de convenios y acuerdos de cooperación y asistencia técnica con organismos internacionales y nacionales, públicos o privados, en materia de calidad del aire, agua, suelos, adaptación y mitigación del cambio climático, conservación de especies, residuos sólidos urbanos o de manejo especial, principalmente generados en actividades urbanas, a fin de lograr un desarrollo sustentable en las ciudades y zonas metropolitanas;
- Atender las demás que le confiera la o el superior jerárquico inmediato y las que le señalen las disposiciones jurídicas aplicables.
810 COORDINACIÓN EJECUTIVA DE VINCULACIÓN INSTITUCIONAL
OBJETIVO:
Dirigir las políticas, estrategias, programas y acciones ambientales de vinculación y coordinación institucional entre la Secretaría con las autoridades federales, entidades federativas, municipios y demarcaciones territoriales de la Ciudad de México, instituciones de investigación y de educación superior, organizaciones no gubernamentales, empresas y particulares con la finalidad de dar atención a los asuntos que afecten el equilibrio ecológico en el ámbito de su competencia.
FUNCIONES:
- Definir las políticas para la atención de la problemática ambiental de las ciudades y de zonas conurbadas o metropolitanas, con el fin de presentarlas a la persona titular de la Secretaría para su aprobación y ejecución;
- Establecer los criterios y las acciones de vinculación y coordinación con las autoridades federales, de los municipios y demarcaciones territoriales de la Ciudad de México, con el fin de dar atención a la problemática ambiental de las ciudades y de zonas conurbadas o metropolitanas;
- Participar como enlace de vinculación y coordinación integral de la Secretaría y representante del Gobierno Federal, ante gobiernos de las entidades federativas, municipios y demarcaciones territoriales de la Ciudad de México, con la finalidad de dar atención a los asuntos que afecten el equilibrio ecológico en el ámbito de su competencia;
- Definir las acciones de participación y coordinación que la Secretaría requiera establecer con otras dependencias y entidades de la Administración Pública Federal y con los gobiernos de las entidades federativas, para la atención de asuntos que afecten las zonas conurbadas y áreas metropolitanas que repercutan en el equilibrio ecológico en el ámbito de su competencia, con el fin de presentarlas a la persona titular de la Secretaría para su aprobación y ejecución;
- Dirigir la implementación de mecanismos de coordinación para el cumplimiento de los objetivos de la planeación nacional en materia de prevención y control de la contaminación urbana en el ámbito de sus atribuciones;
- Determinar y dirigir la aplicación de criterios y lineamientos de vinculación y coordinación para la integración de los programas, proyectos y acciones, con la finalidad de prevenir y controlar la contaminación ambiental en las ciudades y zonas metropolitanas;
- Establecer las acciones de coordinación y comunicación con las autoridades de las entidades federativas para evaluar los índices de la calidad del aire en las zonas metropolitanas de las entidades federativas con mayor contaminación ambiental, con el fin de presentarlas a la persona titular de la Subsecretaría para su aprobación y ejecución;
- Dar seguimiento a los acuerdos de coordinación que adopte la Secretaría con las autoridades correspondientes de las entidades federativas, de los municipios o, en su caso, de las demarcaciones territoriales de la Ciudad de México, para atender la problemática ambiental en las zonas metropolitanas que involucren el equilibrio ecológico en el ámbito de su competencia, así como coordinar las acciones para procurar su cumplimiento;
- Coordinar la integración de la agenda ambiental, aplicando los mecanismos de coordinación, cooperación y colaboración intra-institucional e inter-institucional con las dependencias y entidades de la Administración Pública Federal, de las entidades federativas, municipios y demarcaciones territoriales de la Ciudad de México, para atender las problemáticas que requieran de la actuación concurrente de todos los órdenes de gobierno, cuando éstos involucren la protección a la salud y los bienes de las personas, con el fin de presentarlas a la persona titular de la Subsecretaría para su aprobación y ejecución;
- Establecer los mecanismos de monitoreo, evaluación y actualización para la agenda ambiental en el ámbito de su competencia, con el fin de presentarlos a la persona titular de la Subsecretaría para su aprobación y aplicación;
- Coordinar las acciones para la adecuación y homologación de la normatividad en materia de protección al ambiente, preservación y restauración del equilibrio ecológico, así como la asesoría en el ámbito de su competencia, en coordinación con las autoridades de las entidades federativas, municipios y demarcaciones territoriales de la Ciudad de México que forman parte de una zona metropolitana;
- Coordinar la identificación de los instrumentos jurídicos aplicables por las autoridades federales, entidades federativas, municipales y de las demarcaciones territoriales de la Ciudad de México, conforme a sus respectivas competencias, para regular actividades en zonas urbanas y metropolitanas que afecten o puedan afectar el equilibrio ecológico de dos o más entidades federativas y que requieran adecuación, u homologación, con el fin de presentarlos a la persona titular de la Subsecretaría para la aprobación de acciones de coordinación y colaboración;
- Emitir opiniones sobre la legislación ambiental para armonizar la regulación en materia de protección del medio ambiente, con el fin de presentarla a las instancias estatales y de la Ciudad de México para su aplicación y en el ámbito de su competencia;
- Establecer criterios para la elaboración de normatividad ambiental orientada a atender la problemática ambiental de las ciudades, zonas conurbadas o áreas metropolitanas de las entidades federativas, municipios y demarcaciones territoriales de la Ciudad de México, con el fin de presentarlos a la persona titular de la Subsecretaría, para su aprobación y aplicación;
- Dirigir la aplicación de los mecanismos, esquemas o acciones para la implementación y seguimiento de políticas, programas, proyectos y acciones, en coordinación con las entidades federativas, de los municipios y demarcaciones territoriales de la Ciudad de México, con el fin de dar atención a las áreas que formen parte de una conurbación, ciudad o zona metropolitana y que se requieran para la protección del medio ambiente, la preservación o restauración del equilibrio ecológico;
- Determinar los estudios para promover el desarrollo sustentable de las ciudades, zonas metropolitanas o áreas conurbadas, con el fin de someterlos a consideración de la persona titular de la Secretaría o, en su caso, de las autoridades correspondientes de los tres órdenes de gobierno, para su aprobación y desarrollo;
- Dirigir los procesos para la integración de la información generada por los estudios en materia de contaminación, que se realicen en las zonas urbanas con mayores índices de contaminación, con el fin contar con elementos para la toma de decisiones;
- Coordinar las acciones para participar en los estudios de evaluación de las tecnologías para el control de la contaminación generada por las fuentes móviles, así como valorar su aplicación en las entidades federativas con mayores índices de contaminación, con el fin de atender la problemática ambiental en el ámbito de su competencia;
- Asesorar técnica y jurídicamente la elaboración de convenios y contratos orientados al diseño, instrumentación y desarrollo de los mecanismos de coordinación entre las entidades federativas, municipios y demarcaciones territoriales de la Ciudad de México que cuenten con zonas metropolitanas, con el fin de dar cumplimiento normativo en la materia;
- Participar como representante ante los órganos colegiados relacionados con los instrumentos legales suscritos por la persona titular de la Secretaría y en el ámbito de su competencia, con el fin de dar cumplimiento normativo;
- Conducir en el ámbito de su competencia las negociaciones para la instrumentación de políticas, criterios o acciones que la Secretaría acuerde con las autoridades ambientales de las entidades federativas, con el fin de fomentar la prevención, atención y control de la contaminación urbana, en coordinación con las unidades administrativas de la Secretaría y dependencias de la Administración Pública Federal;
- Dirigir los procesos para dar atención a las sugerencias, recomendaciones, opiniones y posicionamientos de las autoridades de las entidades federativas, de los municipios y demarcaciones territoriales de la Ciudad de México, que formen parte de una conurbación, ciudad o zona metropolitana en el ámbito de sus competencias;
- Asesorar en los temas jurídicos, técnicos y económicos de contaminación urbana para orientar a las autoridades de las entidades federativas, municipios y demarcaciones territoriales de la Ciudad de México, que formen parte de una conurbación, ciudad o zona metropolitana;
- Definir estrategias y líneas de acción para evaluar con la intervención de las unidades administrativas de la Secretaría, relacionadas con la procedencia de la implementación y diseño de políticas públicas en materia ambiental y de cambio climático que afecten las zonas metropolitanas;
- Vigilar la ejecución y el seguimiento de los estudios para el mejoramiento del equilibrio ecológico y la protección al ambiente, en coordinación con las entidades federativas, con el fin de contribuir a controlar los efectos del deterioro de los elementos que integran al sistema ecológico de las zonas metropolitanas;
- Aplicar estrategias y acciones para la intervención de las unidades administrativas de la Secretaría en materia de prevención, así como, coordinar la implementación de los protocolos con la finalidad de atender las contingencias que se presenten en materia de medio ambiente, en zonas metropolitanas y áreas conurbadas;
- Conducir los procesos para la difusión de programas, proyectos y acciones en materia de calidad del aire de las ciudades o zonas metropolitanas con mayor índice de contaminación, incluidas las que generan sus parques vehiculares;
- Coordinar la implementación y aplicación de lineamientos para la vinculación con las comisiones e instancias metropolitanas en materia de contaminación urbana;
- Dirigir los procesos para recopilar la información que requiera la persona titular de la Secretaría, relacionada con el seguimiento de los acuerdos que en materia de contaminación urbana se instrumenten con las entidades federativas, municipios y demarcaciones territoriales de la Ciudad de México que cuenten con zonas metropolitanas;
- Dirigir la emisión de las convocatorias, actas, minutas, acuerdos y demás documentos que generen los órganos colegiados en los que participe la persona titular de la Secretaría, con la finalidad de dar atención a los temas de contaminación urbana en zonas metropolitanas;
- Participar como coordinador de los órganos colegiados en el ámbito de sus atribuciones cuando la persona titular de la Secretaría los presida, con el fin de dar atención a los temas de contaminación urbana en zonas metropolitanas;
- Dirigir las acciones para la realización de estudios en materia de residuos sólidos urbanos, manejo especial y peligrosos, que se generen en las entidades federativas, municipios y demarcaciones territoriales de la Ciudad de México que cuenten con zonas conurbadas y metropolitanas, para la elaboración de los instrumentos y programas en el ámbito de sus competencias;
- Dirigir las estrategias y acciones para la elaboración de estudios, análisis, diagnósticos y propuestas sobre la problemática ambiental del desarrollo urbano, en el ámbito de su competencia con instituciones de investigación y de educación superior, organizaciones no gubernamentales, empresas y particulares en las entidades federativas, municipios y demarcaciones territoriales de la Ciudad de México que formen parte de zonas metropolitanas y en coordinación con las unidades administrativas y órganos administrativos desconcentrados de la Secretaría y las dependencias de la Administración Pública Federal;
- Coordinar las acciones para llevar acabo la implementación normativa de las políticas para residuos sólidos urbanos, de manejo especial y peligroso, que generen las actividades en zonas urbanas y metropolitanas y su promoción con las autoridades locales competentes, en coordinación con las unidades administrativas y órganos administrativos desconcentrados de la Secretaría;
- Dirigir los procesos para la detección de las causas, elementos y efectos de los problemas ambientales en materia de calidad del aire, agua, suelos, adaptación y mitigación del cambio climático, conservación de especies, residuos sólidos urbanos, de manejo especial y peligrosos que generen las actividades urbanas, con el fin de contar con información para la toma de decisiones;
- Coordinar las acciones para la implementación y seguimiento de políticas, programas y proyectos, para la protección del medio ambiente y la preservación o restauración del equilibrio ecológico, en coordinación con las unidades administrativas y órganos administrativos desconcentrados de la Secretaría, de las dependencias y entidades competentes de la Administración Pública Federal y de los gobiernos estatales, municipales y de las demarcaciones territoriales que integren zonas metropolitanas, así como de los sectores social y privado;
- Dirigir la implementación y aplicación de los mecanismos para facilitar la participación de las personas responsables de la infraestructura urbana, con el fin de promover proyectos de fomento ambiental y desarrollo urbano sustentable, así como del manejo de residuos urbanos;
- Coordinar la elaboración de propuestas de convenios y acuerdos de cooperación y asistencia técnica, en coordinación con organismos internacionales y nacionales, públicos o privados, en el ámbito de sus competencias, con el fin de lograr un desarrollo sustentable en las ciudades y zonas metropolitanas;
- Participar en el desarrollo de criterios y lineamientos para el diseño de programas y proyectos en zonas metropolitanas y áreas conurbadas, en los que se solicite la opinión o intervención de la Secretaría y en coordinación con las unidades administrativas y órganos administrativos desconcentrados de la Secretaría, con la finalidad de prevenir y controlar la generación de residuos sólidos urbanos, de manejo especial y peligrosos;
- Promover el desarrollo y aplicación de instrumentos económicos, fiscales, financieros y de mercado, para disminuir los costos ambientales y articular las decisiones económicas y ambientales de los sectores productivos de las entidades federativas en coordinación con el Sector, así como con las dependencias competentes de la Administración Pública Federal;
- Dirigir los procesos para detectar los determinantes y efectos económicos del cumplimiento de la normatividad ambiental, en acompañamiento con el Sector y las entidades federativas;
- Conducir el desarrollo de estudios relacionados con el análisis de cuentas económico-ambientales, aplicando las metodologías de evaluación de gastos correspondientes, en coordinación con las entidades federativas y unidades administrativas y órganos administrativos desconcentrados de la Secretaría;
- Coordinar el desarrollo e implementación de los instrumentos para regular y controlar las fuentes móviles que se encuentren en las zonas urbanas;
- Dirigir el análisis y evaluación de proyectos que contribuyan al mejoramiento de la calidad ambiental en las ciudades y zonas metropolitanas, con el fin de proponerlos a la persona titular de la Subsecretaría para su aprobación y ejecución;
- Dirigir la integración de la información generada de los estudios en materia de contaminación que se realicen en las zonas urbanas para la estimación de demanda, aforos vehiculares, encuestas origen-destino y líneas base; para los sistemas integrados de transporte y los programas integrales de movilidad urbana sustentable;
- Asesorar en su caso, en los procesos para la implementación de los sistemas integrados de transporte y los programas integrales de movilidad urbana sustentable, así como promover los esquemas financieros para contar con la viabilidad técnica y financiera de los servicios de movilidad en las zonas metropolitanas;
- Dirigir los procesos para evaluar y dar seguimiento a los programas, proyectos y estudios en materia de calidad del aire, agua, suelos, adaptación y mitigación del cambio climático, conservación de especies, residuos sólidos urbanos, de manejo especial y peligrosos, de transporte y movilidad y de protección del equilibrio ecológico en general vinculados con zonas urbanas y metropolitanas;
- Definir y coordinar la implementación de mecanismos para la integración del archivo documental que se generen en el ámbito de su competencia de la participación de la persona titular de la Secretaría en órganos colegiados vinculados con temas de contaminación urbana en zonas metropolitanas dando cumplimiento a la normatividad vigente, y
- Atender las demás actividades que le confiera la o el superior jerárquico inmediato y las responsabilidades que le señalen las disposiciones jurídicas aplicables.
811 DIRECCIÓN GENERAL DE POLÍTICAS PARA LA ACCIÓN CLIMÁTICA
OBJETIVO:
Dirigir el diseño, formulación e implementación de la política nacional ante los impactos adversos del cambio climático, en materia de adaptación y mitigación de las emisiones de gases y compuestos de efecto invernadero, en coordinación con las autoridades e instituciones competentes de todo el territorio nacional, en cumplimiento a la normatividad vigente y a los acuerdos internacionales.
FUNCIONES:
- Dirigir el diseño, elaboración implementación, revisión y actualización de la política nacional de cambio climático, en coordinación con las autoridades federales, estatales y municipales competentes, en cumplimiento a la normatividad vigente y conforme a los acuerdos internacionales de los que México sea parte en estas materias;
- Dirigir el diseño de instrumentos de coordinación para la formulación, ejecución, monitoreo y seguimiento de las políticas, así como estrategias nacionales, planes, programas, políticas y proyectos en materia de adaptación y mitigación al cambio climático, con la participación que corresponda a las dependencias y entidades de la Administración Pública Federal y los gobiernos de las entidades federativas, municipios, de las demarcaciones territoriales de la Ciudad de México, así como concertar con los sectores privado, social y académico, la ejecución de dichas políticas, estrategias, programas, acuerdos y otros instrumentos;
- Coordinar la elaboración, actualización y seguimiento periódico de los programas, acuerdos y demás instrumentos de política pública en materia de cambio climático conforme a las disposiciones jurídicas aplicables;
- Dirigir la formulación y puesta en marcha de estrategias, políticas y proyectos de desarrollo sustentable, derivados de acuerdos y tratados multilaterales, regionales en materia de cambio climático;
- Coordinar la formulación de elementos para contribuir a la formulación y actualización de la política exterior de México en materia de adaptación y mitigación de las emisiones de gases y compuestos de efecto invernadero, así como definir los lineamientos para las negociaciones multilaterales, con la finalidad de contribuir a la congruencia de la política exterior y la política interior;
- Dirigir el desarrollo de mecanismos administrativos para el cumplimiento de obligaciones derivadas de los instrumentos jurídicos, acuerdos, programas y proyectos de cooperación técnica en materia de acción climática suscritos con otros países, organismos internacionales o entidades extranjeras y, con la Convención Marco de las Naciones Unidas sobre Cambio Climático, en coordinación con la Unidad Coordinadora de Asuntos Internacionales, las unidades administrativas, las Oficinas de Representación, los órganos administrativos desconcentrados de la Secretaría y los organismos descentralizados competentes del Sector, así como otras dependencias y entidades federales y las autoridades competentes de las entidades federativas, los municipios y de las demarcaciones territoriales de la Ciudad de México;
- Participar como Secretaria(o) Técnica(o) de la Comisión Intersecretarial de Cambio Climático y apoyar y/o representar a la persona titular de la Subsecretaría de Política Ambiental y Recursos Naturales, cuando sea designada por la misma, para la vinculación y seguimiento de acuerdos en el marco del Sistema Nacional de Cambio Climático, en cumplimiento con la normatividad vigente;
- Dirigir la coordinación de los comités y grupos de trabajo de la Comisión Intersecretarial de Cambio Climático, para dar seguimiento a los acuerdos de la Comisión;
- Proponer al Consejo de Cambio Climático y organismos similares; así como participar en los Consejos Consultivos para el Desarrollo Sustentable y otros organismos de la sociedad civil en coordinación con las unidades administrativas correspondientes de la Secretaría políticas y estrategias para enfrentar los efectos adversos del cambio climático;
- Dirigir la identificación, desarrollo e implementar mecanismos y estrategias de financiamiento climático con recursos públicos federales e internacionales, para apoyar la implementación de acciones para enfrentar los efectos adversos del cambio climático en materia de adaptación y mitigación;
- Coordinar con las dependencias y autoridades competentes en la Federación, estados y municipios la articulación entre la política de calidad del aire y la política nacional de cambio climático;
- Dirigir la integración, coordinación, operación, apoyo técnico y difusión del Registro Nacional de Emisiones de gases y compuestos de efecto invernadero, con la participación de las unidades administrativas responsables que corresponda, de la Secretaría;
- Dirigir la Instrumentación del sistema de comercio de emisiones conforme a lo establecido en la Ley General de Cambio Climático;
- Dirigir la definición de estrategias emprendidas por la Secretaría y otras dependencias y entidades de la Administración Pública Federal, para la generación de criterios para la mitigación de emisiones de gases y compuestos de efecto invernadero; así como la generación de disposiciones para la reducción de emisiones contaminantes relativas a la industria eléctrica;
- Proponer el diseño de criterios, materiales, y contenidos para la difusión de acciones, estrategias, programas e información socialmente útil o focalizada ante los impactos adversos del cambio climático en materia de adaptación y mitigación de las emisiones de gases y compuestos de efecto invernadero, y
- Atender las demás actividades que le confiera la o el superior jerárquico inmediato y las responsabilidades que le señalen las disposiciones jurídicas aplicables.
812 DIRECCIÓN GENERAL DE FOMENTO Y DESEMPEÑO URBANO AMBIENTAL SOSTENIBLE
OBJETIVO:
Dirigir la elaboración y difusión de la normatividad e instrumentos de fomento ambiental en el ámbito de competencia de la Secretaría, para proteger los recursos naturales y los ecosistemas, la calidad del medio ambiente, así como prevenir y mitigar los efectos del cambio climático generados por los gases de efecto invernadero que generen las actividades de los sectores del desarrollo urbano, la movilidad, los servicios y el turismo respecto de la contaminación a la atmósfera, y de residuos sólidos urbanos y de manejo especial; así como de la economía circular.
FUNCIONES:
- Dirigir la elaboración, difusión y en su caso, la implementación de los instrumentos de fomento y normatividad ambiental, para proteger los recursos naturales, los ecosistemas y la calidad del medio ambiente; y para prevenir y mitigar los efectos del cambio climático generados por los gases de efecto invernadero que generen las actividades de los sectores del desarrollo urbano, la movilidad, los servicios y el turismo, así como para la aplicación de procesos y tecnologías ambientalmente sustentables e inocuas;
- Dirigir el diseño de lineamientos ambientales para la elaboración de programas y proyectos que contribuyan al desarrollo sustentable y a la economía circular, respecto de la contaminación a la atmósfera, los residuos sólidos urbanos y de manejo especial, que generen las actividades de los sectores del desarrollo urbano, la movilidad, los servicios y el turismo, con excepción de las Actividades del Sector Hidrocarburos;
- Coordinar la elaboración de los criterios, lineamientos y procedimientos de certificación de calidad ambiental con la participación que corresponda a las unidades administrativas y órganos administrativos desconcentrados de la Secretaría, de conformidad con las disposiciones jurídicas aplicables, con excepción a las Actividades del Sector Hidrocarburos;
- Coordinar el diseño de los instrumentos de fomento ambiental, con enfoque de desarrollo sostenible y economía circular, que incentiven la realización de acciones para la preservación y restauración del equilibrio ecológico y la protección al ambiente, los sectores del desarrollo urbano, la movilidad y el turismo, así como de las acciones que fortalezcan la agestión integral de los residuos sólidos urbanos y de manejo especial, con excepción a las Actividades del Sector Hidrocarburos;
- Impulsar y, en su caso, coordinar los estudios e investigaciones que se lleven a cabo para identificar las causas, elementos y efectos de los problemas ambientales, la economía circular, respecto del aprovechamiento sustentable y la protección de los recursos naturales y ecosistemas, de la contaminación y residuos generados en las actividades de los sectores del desarrollo urbano, la movilidad, los servicios y el turismo, con la participación de las unidades administrativas correspondientes, órganos desconcentrados de la Secretaría, de las dependencias y entidades competentes de la Administración Pública Federal y de los gobiernos de las entidades federativas, municipios y demarcaciones territoriales de la Ciudad de México, así como de los sectores social y privado, que permitan sustentar el diseño de instrumentos normativos y de fomento ambiental que coadyuven a la atención integral de la problemática ambiental;
- Promover ante autoridades y sectores social y privado del desarrollo sustentable en las actividades de los sectores del desarrollo urbano, la movilidad, los servicios y el turismo, para proteger los recursos naturales y los ecosistemas de la contaminación a la atmósfera, de residuos sólidos urbanos y de manejo especial que generen;
- Dirigir la elaboración del diseño de normas, criterios e instrumentos de fomento ambiental, para la aplicación de procesos y tecnologías ambientalmente sustentables e inocuas;
- Suscribir acuerdos de seguimiento, aplicación y evaluación respecto de la elaboración y modificación de normas e instrumentos de fomento ambiental para el desarrollo sustentable de las actividades de los sectores del desarrollo urbano, la movilidad, los servicios y el turismo, con el fin de proteger los recursos naturales y los ecosistemas;
- Fomentar la participación de las personas responsables de la infraestructura urbana, servicios y movilidad en el diseño e instrumentación de la planeación urbana, de la infraestructura y servicios urbanos de la vivienda, normas, programas y acciones de fomento ambiental para inducir el desarrollo sustentable de las actividades de los sectores del desarrollo urbano, la movilidad, los servicios y el turismo, para orientar estratégicamente recursos y apoyos económicos hacia el manejo sustentable de los recursos naturales, así como del aprovechamiento sustentable y la protección de los recursos naturales y ecosistemas de la contaminación y residuos generados en dichas actividades;
- Impulsar y, en su caso, coordinar la promoción de la participación de los gobiernos de las entidades federativas, municipales, y de las demarcaciones territoriales de la Ciudad de México, del Sector Privado y social para la gestión integral de los residuos sólidos urbanos y de manejo especial, así como de la economía circular;
- Dirigir el diseño, y promover instrumentos de fomento ambiental de carácter económico, social, ecológico y jurídico, en los tres órdenes de gobierno y con el sector social y privado, para el desarrollo sustentable en las actividades de los sectores de desarrollo urbano, la movilidad, los servicios y el turismo, con excepción de las Actividades del Sector Hidrocarburos;
- Coordinar el diseño y promoción de los planes y programas para la gestión integral de los residuos sólidos urbanos y de manejo especial, en los tres órdenes de gobierno y los sectores social y privado;
- Impulsar la difusión de los instrumentos normativos y de fomento ambiental, así como la capacitación de los encargados de su aplicación, para el desarrollo sustentable de los sectores, para proteger los recursos naturales y los ecosistemas, la calidad del medio ambiente para prevenir y mitigar los efectos del cambio climático generados por los gases de efecto invernadero; respecto de la contaminación a la atmósfera y de residuos sólidos urbanos y de manejo especial;
- Dirigir la elaboración de proyectos para financiamiento con recursos federales, de estudios y de ejecución de obras públicas con relación al manejo integral de los residuos sólidos urbanos, de manejo especial y de economía circular, para proponerlos ante las autoridades competentes;
- Dirigir el diseño y el registro de los planes de manejo en las diversas modalidades, en la gestión integral de los residuos, siempre que ese registro no esté expresamente a cargo de otra unidad administrativa de la Secretaría;
- Dirigir la elaboración del Diagnóstico Básico para la Gestión Integral de los Residuos, con la colaboración de las unidades administrativas competentes;
- Dirigir la formulación e instrumentación de los Programas para la Prevención y Gestión Integral de los Residuos de Manejo Especial, con la participación de las unidades administrativas competentes de la Secretaría, de conformidad con el Diagnóstico Básico para la Gestión Integral de los Residuos y demás disposiciones jurídicas aplicables;
- Promover la creación de infraestructura ambiental para proteger los recursos naturales, ecosistemas y la calidad del medio ambiente, en los tres órdenes de gobierno, los sectores sociales y privados;
- Dirigir la evaluación de las propuestas normativas para proteger los recursos naturales, los ecosistemas y la calidad del medio ambiente, que se generen en otras unidades administrativas y órganos administrativos desconcentrados de la Secretaría, así como organismos públicos descentralizados del Sector y personas interesadas; así como opinar las propuestas que generen otras dependencias federales, respecto de las materias de su competencia;
- Promover la difusión de los instrumentos normativos y de fomento ambiental, así como la capacitación de los encargados de su aplicación, para el desarrollo sustentable de los sectores del desarrollo urbano, la movilidad, los servicios y el turismo, con excepción de las actividades del Sector Hidrocarburos, para proteger los recursos naturales y los ecosistemas, la calidad del medio ambiente para prevenir y mitigar los efectos del cambio climático generados por los gases de efecto invernadero; respecto de la contaminación a la atmósfera y de residuos sólidos urbanos y de manejo especial;
- Dirigir el diseño y operación de mecanismos e instrumentos para evaluar el impacto derivado de la aplicación de las normas e instrumentos de fomento ambiental para el desarrollo sustentable en las materias y sectores de su competencia;
- Representar a la Secretaría en actos de normalización de otras Autoridades Normalizadoras y de estandarización y Organismos Nacionales o Internacionales de Estandarización con relación a las actividades de los sectores del desarrollo urbano, la movilidad y el turismo, así como de la gestión integral de los residuos sólidos urbanos y de manejo especial, a fin de promover un aprovechamiento sostenible y de economía circular, protegiendo los recursos naturales y los ecosistemas de la contaminación .
- Participar en la elaboración de criterios y lineamientos en coordinación con la Procuraduría, para la aprobación de los organismos de evaluación que realicen o pretendan realizar la evaluación de la conformidad con las normas oficiales mexicanas respecto de las materias de su competencia;
- Promover la celebración de contratos, convenios y acuerdos de cooperación y asistencia técnica con organismos internacionales y nacionales; instituciones académicas, públicas o privadas, en coordinación con otras unidades administrativas de la Secretaría, para fomentar el desarrollo sustentable de las actividades de los sectores del desarrollo urbano, la movilidad, los servicios y el turismo, con el fin de proteger los recursos naturales, los ecosistemas, así como la calidad del medio ambiente para prevenir y mitigar los efectos del cambio climático generados por los gases de efecto invernadero respecto de la contaminación a la atmósfera, y de residuos sólidos urbanos y de manejo especial;
- Participar y organizar con las unidades administrativas competentes de la Secretaría y con otras organizaciones externas al Sector, en congresos, ferias, seminarios, foros, diplomados, cursos, exposiciones, certámenes, talleres u otros eventos nacionales e internacionales para fomentar la cultura del desarrollo sustentable de las actividades de los sectores y las materias de su competencia;
- Coordinar el diseño de los sistemas de certificación del desempeño ambiental relativos a las actividades de los sectores y las materias de su competencia, para fomentar las mejores prácticas y estándares más altos que los establecidos en las leyes, reglamentos, normas oficiales mexicanas y demás ordenamientos jurídicos aplicables;
- Proponer los temas en las materias de su competencia que podrán integrarse en el Programa Nacional de Infraestructura de la Calidad y, en su caso, su Suplemento de cada año para su aprobación por la persona titular de la Subsecretaría de su adscripción;
- Dirigir la revisión sistemática de los instrumentos normativos conforme a lo establecido en la Ley de Infraestructura de la Calidad en las materias de su competencia y, en su caso, proponer a la Subsecretaría de su adscripción su confirmación, modificación o cancelación;
- Controlar la emisión de las autorizaciones para utilizar o aplicar materiales, equipos, procesos, métodos de prueba, mecanismos, procedimientos o tecnologías alternativos a aquellos que están contemplados en los instrumentos normativos en el marco de su competencia;
- Dirigir el diseño de procedimientos para la evaluación de la conformidad del cumplimiento de los instrumentos normativos de su competencia;
- Proponer a la persona titular de la Subsecretaría de su adscripción, los objetivos, estrategias y líneas de acción de regulación, normatividad y fomento, respecto de las actividades de su competencia, para su incorporación en los instrumentos de planeación a cargo de la Secretaría;
- Coordinar el diseño y evaluación de políticas públicas para mantener el equilibrio ecológico, protegiendo los recursos naturales y los ecosistemas, respecto de los temas de su competencia, y
- Atender las demás actividades que le confiera la o el superior jerárquico inmediato y las responsabilidades que le señalen las disposiciones jurídicas aplicables.
DIRECCIÓN GENERAL DE ALIANZAS Y PROYECTOS ESTRATÉGICOS PARA LA ECONOMÍA CIRCULAR
OBJETIVO:
Establecer y participar en el seguimiento de las relaciones con entidades empresariales, académicas y de la sociedad civil para asegurar su contribución al logro de mejores procesos y comportamientos en materia de producción y consumo de menor impacto ambiental en general, y de menor huella de carbono, en particular mediante el fomento y monitoreo de la Economía Circular.
FUNCIONES:
- Establecer alianzas con el sector público, social, académico y privado, tanto a nivel nacional como internacional, en coordinación con las Unidades Administrativas de la Secretaría, a fin de promover y acelerar la ejecución de los planes y programas competencia del Sector Ambiental en materia de Economía Circular.
- Promover y diseñar proyectos estratégicos, con la participación del sector público y privado, enfocados a la movilización de recursos para la implementación y establecimiento de políticas públicas e instrumentos de planeación en materia de cambio climático.
- Colaborar en los procesos de consulta con el sector público y privado, en coordinación con las áreas del Sector Ambiental y entidades competentes de la Administración Pública Federal, para el diseño de criterios y lineamientos para la evaluación del desarrollo de la Economía Circular y el desempeño en esta materia de los actores del sector público y privado que participen en las alianzas estratégicas.
- Planificar junto con a la persona titular de la Subsecretaría, planes y programas que incentiven la colaboración con el sector público y privado para acelerar el desarrollo de instrumentos de fomento en materia del impulso a patrones de producción y consumo sostenibles que sustentan la Economía Circular.
- Emitir los acuerdos de seguimiento, aplicación y evaluación de las alianzas estratégicas con el sector social y el sector privado, tanto a nivel nacional como internacional, a fin de promover y acelerar la ejecución de los planes y programas competencia del Sector Ambiental en materia de Economía Circular.
- Conducir y fomentar la participación de las áreas relevantes del Sector Ambiental, de las dependencias y entidades competentes de la Administración Pública Federal, y de los gobiernos de las entidades federativas, municipios y demarcaciones territoriales de la Ciudad de México, con la finalidad de contener eventos que perturben el orden público
- Promover en coordinación con otras Unidades Administrativas de la Secretaría, la celebración de contratos, convenios y acuerdos de colaboración con el sector público y privado para la ejecución de los proyectos estratégicos con los sectores social y privado, tanto a nivel nacional como internacional en apego a la Economía Circular.
- Coordinar la implementación y establecimiento de políticas, estrategias y acciones específicas que promuevan la transformación del sector privado hacia patrones de producción y consumo más sostenibles y, en su caso, el monitoreo, revisión y reporte de la contribución de estas acciones al cumplimiento de las metas y objetivos competencia de la Secretaría en materia de Economía Circular.
- Conducir la articulación de los esfuerzos e iniciativas de Economía Circular que lleva a cabo el sector público y privado con la implementación de la Política Nacional de Economía Circular, en coordinación con la Dirección General de Fomento y Desempeño Urbano Ambiental y otras áreas relevantes del Sector Ambiental para el cumplimiento de las metas y objetivos competencia de la Secretaría en la materia.
- Establecer iniciativas de capacitación y apoyo al sector público y privado para su participación efectiva en el desarrollo de la Economía Circular.
- Conducir en colaboración con las Unidades Administrativas competentes de la Secretaría y con otras áreas relevantes de la Administración Pública Federal, congresos foros, seminarios, cursos, exposiciones, certámenes, talleres u otros eventos nacionales e internacionales que fomenten la identificación, sistematización, difusión y escalamiento de innovaciones del sector privado para la Economía Circular, incluyendo innovaciones para la promoción de patrones de producción y consumo sostenibles.
- Emitir recomendaciones y herramientas metodológicas que faciliten la adopción de modelos de producción y consumo sostenibles, tanto en el sector público como en el privado, en acompañamiento de las Unidades Administrativas de la Secretaría y otras áreas relevantes del Sector Ambiental.
- Atender las demás que le confiera la o el superior jerárquico inmediato y las que le señalen las disposiciones jurídicas aplicables.
500 UNIDAD DE ADMINISTRACIÓN Y FINANZAS
OBJETIVO:
Administrar los servicios de apoyo en materia de recursos humanos, financieros, materiales, tecnologías de la información y comunicaciones para la operación de las unidades administrativas de la Secretaría; así como coadyuvar con los órganos administrativos desconcentrados de la Secretaría y entidades paraestatales sectorizadas, en cumplimiento con la normatividad vigente.
FUNCIONES:
- Acordar con la persona titular de la Secretaría el despacho de los asuntos de las unidades administrativas de su adscripción a su cargo; así como de las comisiones que le sean delegadas o encomendadas por la misma; para informar sobre el desarrollo y resultados de las mismas;
- Dirigir el desarrollo de las funciones que tienen asignadas las unidades administrativas de su adscripción, para dar cumplimiento a los objetivos de la Secretaría;
- Dar cumplimiento a las disposiciones normativas vigentes para nombrar y remover a los titulares de las unidades administrativas de su adscripción;
- Emitir copias certificadas de las constancias documentales que obran en los archivos de la Unidad de Administración y Finanzas, para atender los requerimientos de autoridades judiciales y administrativas, así como solicitudes de particulares en términos de la normativa vigente;
- Proponer anteproyectos de iniciativas de leyes, de reglamentos, de decretos, de acuerdos, y demás disposiciones jurídicas y administrativas, relacionados con las atribuciones de las unidades administrativas de su adscripción, conforme a los procedimientos establecidos para tal efecto, para su aprobación por la persona titular de la Secretaría;
- Participar en las comisiones, comités y demás órganos colegiados en los que sea convocado por la persona titular de la Secretaría, conforme a los procedimientos establecidos para tal efecto;
- Determinar los criterios, políticas y procedimientos para la administración de los recursos humanos, materiales, financieros y de tecnologías de la información, para dar cumplimiento a las disposiciones jurídicas aplicables;
- Participar en los actos jurídicos, convenios, contratos, acuerdos y demás instrumentos jurídicos y administrativos para el cumplimiento de sus atribuciones y las de las unidades administrativas de su adscripción, conforme a los procedimientos establecidos;
- Definir las acciones de mejora para prevenir y combatir actos de corrupción, de conformidad con las disposiciones jurídicas aplicables;
- Administrar y verificar la aplicación de los recursos y donativos que reciba la Secretaría para los fines a los que fueron otorgados siempre y cuando estos no sean competencia de otra unidad administrativa de la Secretaría, a fin de dar cumplimiento con las disposiciones jurídicas aplicables;
- Proponer a la persona titular de la Secretaría la delegación de atribuciones en personas servidoras públicas subalternas de su adscripción;
- Vigilar que sean atendidas las solicitudes de información, los datos y la cooperación técnica que le soliciten otras dependencias y entidades de la Administración Pública Federal, para dar cumplimiento a las disposiciones jurídicas aplicables y en su caso las que emita la persona titular de la Secretaría;
- Verificar que sean atendidas las necesidades de las unidades administrativas y del Sector para dar cumplimiento a los lineamientos generales autorizados por la persona titular de la Secretaría;
- Vigilar la implementación del proceso de mejora regulatoria en la Secretaría, a través de la integración de la información para la generación de los reportes y entregables de los indicadores estratégicos de los Programas de Control Interno, de Administración de Riesgos y del Programa Nacional de Combate a la Corrupción y a la Impunidad y de Mejora de la Gestión Pública;
- Promover que las unidades administrativas de la Secretaría y las personas servidoras públicas cumplan con las atribuciones, facultades, planes, programas y acciones a su cargo, con énfasis en el enfoque de la perspectiva de género, e incorporando la inclusión social y el enfoque de igualdad en la cultura organizacional;
- Dirigir las acciones que realice la Secretaría en materia de ética, integridad, prevención de conflictos de interés, hostigamiento y acoso sexual; así como para inhibir actos de discriminación y violencia laboral, dando cumplimiento a las políticas que señale la Secretaría de Anticorrupción y Buen Gobierno y demás disposiciones aplicables;
- Promover y coordinar las acciones para evaluar y mejorar el clima, cultura y desarrollo organizacional en la Secretaría, con el fin de dar cumplimiento a los lineamientos que emita la Secretaría de la Función Pública y las demás disposiciones jurídicas aplicables;
- Controlar y autorizar la expedición de los nombramientos, movimientos de personas servidoras públicas y las resoluciones de los casos de terminación de sus efectos, para dar cumplimiento a los criterios y a las disposiciones aplicables;
- Dirigir las relaciones laborales, de conformidad a las políticas que fije la persona titular de la Secretaría y conforme a lo establecido en las disposiciones jurídicas aplicables;
- Dirigir los procesos para la elaboración, revisión y/o modificación de las Condiciones Generales de Trabajo, para someter las propuestas respectivas a la consideración de la persona titular de la Secretaría, vigilando su cumplimiento y difusión entre el personal de la misma;
- Dirigir la actualización y difusión del escalafón; así como la aplicación de los sistemas de estímulos y recompensas de las personas servidoras públicas, para dar cumplimiento a la normatividad aplicable y a las Condiciones Generales de Trabajo de la Secretaría;
- Proponer la designación y la sustitución de las personas servidoras públicas para representar a la Secretaría en las comisiones mixtas establecidas con sus trabajadores, para su aprobación por la persona titular de la Secretaría;
- Proponer y en su caso, presentar las actualizaciones del Reglamento Interior, el Manual de Organización General, el de Servicios al Público de la Secretaría, así como los manuales de organización específicos y de procedimientos de las unidades administrativas de su adscripción, para su aprobación por la persona titular de la Secretaría;
- Dirigir la elaboración de las políticas de desarrollo humano y organizacional, para su difusión en la Secretaría;
- Aprobar los dictámenes de modificaciones de las estructuras orgánicas y ocupacionales de las unidades administrativas de la Secretaría, así como las del Sector para su gestión ante las instancias correspondientes;
- Establecer los criterios para la administración del Servicio Profesional de Carrera y sus subsistemas de la Secretaría; así como autorizar los programas institucionales de capacitación de conformidad con la normatividad vigente;
- Proponer la celebración de convenios con autoridades federales, entidades federativas, municipios y demarcaciones territoriales de la Ciudad de México y organismos públicos y privados, así como con instituciones educativas y centros de investigación, para impartir capacitación a las personas servidoras públicas profesionales de carrera, para su aprobación por la persona titular de la Secretaría;
- Participar en el Consejo Consultivo del Sistema de Servicio Profesional de Carrera y presidir el Comité Técnico de Profesionalización, para dar cumplimiento a las disposiciones jurídicas aplicables;
- Aprobar las plantillas de las personas servidoras públicas operativas de la Secretaría, conforme a las disposiciones emitidas por las dependencias competentes de la Administración Pública Federal;
- Autorizar la información institucional que resulte procedente para su difusión a las personas servidoras públicas de la Secretaría, a través de los medios locales de comunicación electrónica;
- Proponer el anteproyecto de presupuesto de egresos de la Secretaría, para su aprobación por la persona titular de la Secretaría y de conocimiento del que remitan las entidades paraestatales sectorizadas a la Secretaría;
- Vigilar que el proceso interno de programación, presupuestación, operación, contabilidad y evaluación del Sector, de cumplimiento a las directrices, normas y criterios técnicos establecidos en las disposiciones jurídicas y administrativas aplicables;
- Controlar el proceso interno de planeación, programación, presupuestación, control y evaluación del gasto, de las unidades administrativas y órganos administrativos desconcentrados de la Secretaría, para dar cumplimiento a lo dispuesto en materia de transparencia y en la ejecución de los recursos, de conformidad con las disposiciones normativas aplicables;
- Proponer los programas en materia de gasto público derivados del Presupuesto de Egresos de la Federación y su distribución tomando en consideración los programas del Sector para su aprobación por la persona titular de la Secretaría, así como vigilar su ejecución y evaluar su cumplimiento;
- Participar como el único conducto para gestionar ante la Secretaría de Hacienda y Crédito Público la autorización, asignación y/o modificación de las partidas del ramo administrativo correspondiente a medio ambiente, del Presupuesto de Egresos de la Federación;
- Participar como enlace en materia financiera, para mantener la comunicación y coordinación entre la Secretaría y las entidades paraestatales sectorizadas;
- Coordinar la atención a los requerimientos de información y/o de documentación por la Oficina de la Presidencia de la República y autoridades jurisdiccionales en el ámbito de su competencia;
- Participar en la elaboración e implementación de instrumentos financieros, para recibir recursos y/o donativos a favor de la Secretaría, en coordinación con las Subsecretarías y las demás unidades administrativas en cumplimiento con la normatividad aplicable;
- Emitir los oficios de liberación de inversión de las unidades administrativas de la Secretaría; así como los correspondientes a los órganos administrativos desconcentrados, coordinando las gestiones para obtener el registro en la cartera de los programas y proyectos de inversión y las actualizaciones que requiera el Sector;
- Coordinar la aplicación de las políticas y normas para la adquisición de bienes de consumo y de inversión; el arrendamiento de bienes inmuebles; la contratación de servicios de cualquier naturaleza, y la contratación de obras públicas y de servicios relacionados con las mismas, de conformidad con las disposiciones jurídicas aplicables;
- Dirigir la elaboración y ejecución de los programas anuales de obra pública, adquisiciones, conservación y mantenimiento de bienes muebles e inmuebles de la Secretaría, así como su administración, aprovechamiento, ocupación, mantenimiento y conservación de los inmuebles de conformidad con las disposiciones jurídicas aplicables;
- Aprobar el arrendamiento de inmuebles que celebren la Secretaría, las Oficinas de Representación y sus órganos administrativos desconcentrados, así como al comodato de bienes muebles e inmuebles, para dar cumplimiento a las disposiciones jurídicas aplicables;
- Aprobar el programa anual de disposición final de bienes muebles de la Secretaría y sus modificaciones para la donación y/o destrucción de los mismos, de conformidad a lo establecido en las disposiciones jurídicas aplicables;
- Determinar los criterios para la operación de los sistemas de correspondencia, archivo, clasificación y catalogación de documentos de conformidad con las disposiciones jurídicas aplicables;
- Emitir el programa interno de protección civil para controlar y evaluar las medidas de seguridad para el personal, así como las instalaciones, bienes e información de la Secretaría;
- Coordinar la realización de exposiciones, eventos y congresos organizados por la Secretaría, para dar cumplimiento al programa autorizado por la persona titular de la Secretaría;
- Proponer las acciones del Sector en materia de tecnologías de la información, de conformidad con las disposiciones que emitan las autoridades competentes de la Administración Pública Federal, para su aprobación por la persona titular de la Secretaría;
- Coordinar y dirigir el desarrollo y aplicación de las tecnologías de la información y comunicaciones, para la operación y administración de la Secretaría de acuerdo a sus necesidades y prioridades dando cumplimiento a las políticas y lineamientos aplicables en la materia;
- Administrar la operación y mantenimiento de las arquitecturas y soluciones de tecnologías de la información y comunicaciones, así como de los sistemas de seguridad tecnológica de la información, para que soporten los procesos y servicios institucionales de la Secretaría;
- Dirigir la elaboración y evaluación del programa de trabajo en materia de tecnologías de la información y comunicaciones, y, en su caso, realizar su corrección correspondiente en coordinación con las unidades administrativas de la Secretaría, de conformidad con las disposiciones jurídicas aplicables;
- Administrar los proyectos de la cartera ejecutiva de proyectos de tecnologías de la información y comunicaciones de conformidad a las necesidades y al presupuesto de la Secretaría, con la finalidad de que está alcance sus objetivos de conformidad con las disposiciones jurídicas aplicables;
- Vigilar que se mantenga actualizada la información que generen las unidades administrativas de su adscripción y esté a disposición del público en general a través de medios electrónicos, en términos de las disposiciones jurídicas aplicables;
- Coordinar la elaboración de informes trimestrales de la Cuenta Pública del Sector, para su presentación correspondiente; así como atender los requerimientos que se reciban para la preparación de los informes presidenciales, y
- Atender las demás actividades que le confiera la o el superior jerárquico inmediato y las responsabilidades que le señalen las disposiciones jurídicas aplicables.
511 DIRECCIÓN GENERAL DE PROGRAMACIÓN Y PRESUPUESTO
OBJETIVO:
Coordinar el proceso de programación y presupuesto, y el ejercicio del gasto del sector, en apego a las disposiciones normativas en la materia; con el objeto de generar información que permita verificar el estado del ejercicio del presupuesto asignado a la Secretaría de los órganos administrativos desconcentrados y de las entidades paraestatales sectorizadas.
FUNCIONES:
- Proponer los instrumentos normativos y técnicos para el desarrollo del ciclo presupuestario de la Secretaría y de las entidades del Sector a la persona titular de la Unidad de Administración y Finanzas, con el fin de dar cumplimiento a las disposiciones jurídicas aplicables;
- Coordinar los trámites ante la Secretaría de Hacienda y Crédito Público para las solicitudes y consultas en materia presupuestaria, contable y fiscal, con el fin de dar cumplimiento normativo en la materia;
- Coordinar los procesos de planeación, programación, presupuestación, control y evaluación del gasto público del Sector, con el fin de dar cumplimiento a las disposiciones jurídicas aplicables;
- Difundir y asesorar a las unidades administrativas, órganos administrativos desconcentrados de la Secretaría y de las entidades paraestatales sectorizadas, sobre las políticas, normas y lineamientos respecto del gasto público emitidos por la SHCP, con la finalidad de garantizar el cumplimiento de la operatividad institucional;
- Coordinar que los actos y procedimientos administrativos en materia de planeación, programación, presupuestación, control y evaluación del gasto público del Sector, se realice en apego a los Lineamientos de Racionalidad, Austeridad y Disciplina Presupuestal, y demás normatividad vigente, con la finalidad de dar garantizar el cumplimiento de la operatividad institucional determinado en los plazos autorizados para dicho proceso;
- Coordinar el registro de la cartera de inversión de los programas y proyectos de inversión pública a cargo de la Secretaría, en apego y cumplimiento a lo establecido en la LGPRH y las disposiciones normativas que emita para tal efecto la Secretaría de Hacienda y Crédito Público;
- Dirigir las acciones para que a través de los sistemas de control presupuestario de la Secretaría de Hacienda y Crédito Público y a solicitud de las unidades administrativas de la Secretaría, se valide la disponibilidad presupuestaria para la celebración de contratos, convenios, acuerdos, y demás instrumentos que impliquen la erogación de recursos;
- Dirigir la integración del anteproyecto de presupuesto de egresos de la Secretaría, así como apoyar a las entidades paraestatales sectorizadas en la elaboración de sus anteproyectos de presupuestos, con base en los lineamientos establecidos por la Secretaría de Hacienda y Crédito Público, con el fin de dar cumplimiento a las disposiciones jurídicas aplicables;
- Notificar a las personas titulares de las unidades administrativas, órganos administrativos desconcentrados de la Secretaría, así como a las personas titulares de las entidades paraestatales sectorizadas a esta, sobre los presupuestos que se les haya autorizado, las modificaciones que sean autorizadas y el avance en su ejercicio;
- Coordinar las gestiones para la adecuación y el ejercicio del presupuesto aprobado, con base en los requerimientos que sean planteados por el Sector, para que se realicen de conformidad con la normatividad vigente;
- Participar con las unidades administrativas de la Secretaría, en las acciones para gestionar créditos y aportaciones externas con las instituciones financieras que operan créditos externos para financiar programas de la Secretaría, en coordinación con las dependencias y entidades competentes de la Administración Pública Federal;
- Coordinar el seguimiento al registro contable-presupuestal que llevan a cabo las unidades responsables en el ámbito de su competencia, a través de los Sistemas establecidos para este fin, para dar cumplimiento normativo en la materia;
- Dirigir las acciones para mantener actualizados los sistemas de administración financiera, de presupuesto y contabilidad y los demás que señale la Secretaría de Hacienda y Crédito Público y las disposiciones jurídicas aplicables, así como dar asesoría, sobre su manejo cuando lo requieran las unidades ejecutoras de gasto de la Secretaría;
- Coordinar las actividades relacionadas con la integración de la Cuenta Pública y demás informes que requieran las instancias competentes en materia programático-presupuestal, para dar cumplimiento a las disposiciones jurídicas aplicables;
- Participar en coordinación con las unidades administrativas competentes de la Secretaría en las acciones para la elaboración del documento de planeación, con la finalidad de identificar los programas y proyectos de inversión de la Secretaría;
- Dirigir el proceso de seguimiento a la ejecución del presupuesto por programas del Sector, para dar cumplimiento a las metas comprometidas;
- Coordinar la implementación de normas y lineamientos que permitan establecer las acciones a realizar para la recuperación de los ingresos con destino específico, correspondientes a derechos, productos y aprovechamientos;
- Coordinar la atención de las solicitudes para gestionar a petición de las unidades administrativas, la recuperación de ingresos generados por los trámites y servicios que realizan las unidades administrativas y órganos administrativos desconcentrados de la Secretaría referentes a derechos, productos y aprovechamiento, así como coordinar la integración de la declaración informativa anual correspondiente, que se presenta ante la Secretaría de Hacienda y Crédito Público, de conformidad con las disposiciones jurídicas aplicables;
- Dirigir el proceso de gestión ante la Secretaría de Hacienda y Crédito Público, para la renovación de la clave de registro de los fideicomisos, mandatos y contratos análogos del Sector, así como informar mediante los sistemas establecidos, la información financiera proporcionada por las unidades Responsables correspondientes;
- Suscribir las evaluaciones de impacto presupuestario a solicitud de las unidades administrativas de la Secretaría, respecto de los proyectos normativos que requieran el dictamen de impacto presupuestario por parte de la Secretaría de Hacienda y Crédito Público, de conformidad con la Ley Federal de Presupuesto y Responsabilidad Hacendaria y su Reglamento, para dar cumplimiento a las disposiciones jurídicas aplicables;
- Dirigir el Inicio, trámite y conclusión de las solicitudes referentes a los procesos de liquidación y extinción de las entidades paraestatales sectorizadas a la Secretaría y coordinar las gestiones necesarias ante las autoridades competentes, para dar cumplimiento normativo en la materia;
- Coordinar las acciones de las unidades administrativas de la Secretaría, para dar atención a los requerimientos derivados de auditorías practicadas por los órganos fiscalizadores conforme a sus atribuciones y responsabilidades;
- Coordinar y supervisar la operación financiera de las unidades administrativas y órganos administrativos desconcentrados, con el fin de que se realice de conformidad con los lineamientos de racionalidad, austeridad y disciplina presupuestal establecidos por el gobierno federal;
- Controlar y supervisar la gestión de las solicitudes para la autorización de la erogación de recursos para gastos de alimentación y, cuando así se requiera, viáticos y pasajes de las unidades administrativas de la Secretaría para realizar el trámite correspondiente ante la persona titular de la Unidad de Administración y Finanzas;
- Controlar y conducir la gestión para la autorización del fondo rotatorio de las unidades administrativas y, en su caso, de los órganos administrativos desconcentrados de la Secretaría, con el fin de asignar su distribución correspondiente;
- Emitir las cuentas por liquidar certificadas y, en su caso, validar aquellas que al efecto elaboren las unidades administrativas de la Secretaría, para el pago de compromisos que deban cubrirse con cargo al presupuesto autorizado, al amparo de la documentación comprobatoria y justificativa correspondiente;
- Conducir la gestión de las solicitudes de registro y autorización de contratos plurianuales, e inicio de procesos de convocatoria, adjudicación y formalización de contratos, ante la Secretaría de Hacienda y Crédito Público, previos al inicio del ejercicio fiscal siguiente, conforme a la normatividad aplicable, y
- Atender las demás actividades que le confiera la o el superior jerárquico inmediato y las responsabilidades que le señalen las disposiciones jurídicas aplicables.
510 DIRECCIÓN GENERAL DE DESARROLLO HUMANO Y ORGANIZACIÓN
OBJETIVO:
Dirigir los procesos relacionados con la creación y modificación de las estructuras orgánicas y ocupacionales de las unidades administrativas, así como administrar los recursos humanos, con la finalidad de impulsar el desarrollo y profesionalización de las personas servidoras públicas de la SEMARNAT, supervisando la operación del Sistema del Servicio Profesional de Carrera; y la implementación de las políticas y lineamientos que deberán observar las unidades administrativas y los órganos administrativos desconcentrados de la Secretaría.
FUNCIONES:
- Dirigir la planeación de los recursos humanos de la Secretaría para impulsar el desarrollo humano de las personas servidoras públicas a través de la implementación de procesos y programas para el ingreso; capacitación; evaluación del desempeño; remuneraciones, estímulos y recompensas de conformidad con la normatividad vigente;
- Coordinar con la unidad administrativa responsable la creación y modificación de las estructuras orgánicas y ocupacionales de las unidades administrativas, para la operación y administración de la Secretaría;
- Vigilar que los movimientos de creación y de modificación de las estructuras orgánicas y procesos inherentes en materia de servicios personales se gestionen ante la Secretaría de la Función Pública, para su aprobación y registro;
- Verificar que se mantenga actualizado el Catálogo de Puestos, así como las descripciones y perfiles de puestos de la Secretaría, en cumplimiento a las metodologías que establezcan las autoridades correspondientes;
- Dirigir las relaciones laborales de la Secretaría con las representaciones sindicales que competan a la Secretaría, para dar cumplimiento a las directrices y/o políticas que determine el titular de la Unidad de Administración y Finanzas en términos de las Condiciones Generales de Trabajo y la normatividad aplicable;
- Emitir el proyecto del manual de organización general de la Secretaría para su autorización por la persona titular de la Unidad de Administración y Finanzas; así como los proyectos de los manuales de organización específicos, de procedimientos y de servicios al público de las unidades administrativas de la Secretaría; y demás que correspondan al ámbito de su competencia, así como elaborar los lineamientos que permitan su actualización;
- Dirigir la operación del Sistema del Servicio Profesional de Carrera conforme a las disposiciones jurídicas aplicables;
- Autorizar los movimientos y las comisiones de las personas servidoras públicas de la Secretaría; así como aplicar las medidas disciplinarias y sanciones administrativas para dar cumplimiento a las disposiciones jurídicas aplicables;
- Resolver los casos de terminación de nombramiento a solicitud de la persona titular de la unidad administrativa responsable, para dar cumplimiento a las disposiciones jurídicas aplicables;
- Expedir los nombramientos de las personas servidoras públicas de la Secretaría con excepción de los que deba realizar el titular del Ejecutivo Federal o a la persona titular de la Secretaría, y en su caso la persona titular de la Unidad de Administración y Finanzas, dando cumplimiento con las disposiciones jurídicas aplicables;
- Difundir las políticas y lineamientos en materia de administración de personal, para que sean aplicadas en las unidades administrativas y los órganos administrativos desconcentrados de la Secretaría;
- Coordinar el sistema de remuneraciones de los servicios personales de la Secretaría atendiendo sus diferentes procesos, así como vigilar se gestionen los tabuladores de sueldos y salarios de las unidades administrativas de la Secretaría y de sus órganos administrativos desconcentrados, para su autorización y registro ante la Secretaría de Hacienda y Crédito Público dando cumplimiento a la normatividad aplicable;
- Participar en coordinación con las unidades administrativas de la Unidad de Administración y Finanzas, para la generación e implementación de acciones que permitan la mejora e innovación de los sistemas y/o procesos para la administración de personal de la Secretaría;
- Aplicar el sistema de premios, estímulos y recompensas, en cumplimiento a lo que prevén las disposiciones jurídicas en la materia y gestionar su autorización;
- Emitir el anteproyecto de presupuesto de servicios personales de la Secretaría en coordinación con la unidad administrativa responsable para gestionar las adecuaciones y las modificaciones presupuestarias; así como ejercer y controlar su ejercicio;
- Dirigir la elaboración, revisión y/o modificación de las Condiciones Generales de Trabajo, para su implementación y supervisión en las unidades administrativas de la Secretaría;
- Establecer y supervisar la ejecución de los planes y programas internos para el otorgamiento de las prestaciones sociales, económicas, culturales, deportivas y recreativas que favorezcan a las personas servidoras públicas y sus familias de la Secretaría;
- Controlar el proceso de movimientos de las personas servidoras públicas de la Secretaría para su registro y control en las plantillas de personal, nómina y analítico de plazas;
- Controlar la operación del sistema escalafonario, para su difusión entre las personas servidoras públicas y representar a la Secretaría ante la Comisión Nacional Mixta de Escalafón;
- Coordinar la elaboración y diseño los Programas Institucionales de Capacitación conforme a la normatividad vigente para las personas servidoras públicas de la Secretaría, para proponer a la persona titular de la Unidad de Administración y Finanzas;
- Administrar los programas de servicio social ante las instituciones educativas para atender las necesidades de las unidades administrativas de la Secretaría;
- Vigilar que sea proporcionada la información y los elementos necesarios a la unidad administrativa responsable en materia de asuntos jurídicos para dar atención a los conflictos que se susciten en materia laboral;
- Administrar los contratos de servicios profesionales por honorarios asimilados a salarios para su registro en el sistema vigente de la Secretaría de Anticorrupción y Buen Gobierno;
- Administrar las plazas eventuales autorizadas a la Secretaría en cumplimiento al dictamen presupuestario autorizado por la Secretaría de Hacienda y Crédito Público para su registro en el sistema vigente de la Secretaría de Anticorrupción y Buen Gobierno;
- Dar cumplimiento a las disposiciones jurídicas que regulan las materias de ética, integridad, prevención de conflictos de interés, hostigamiento y acoso sexual, así como actos de discriminación y violencia laboral;
- Dirigir la operación del Sistema vigente de Control Presupuestario de los Servicios Personales como responsable de la Secretaría, ante la Secretaría de Hacienda y Crédito Público, y
- Atender las demás actividades que le confiera la o el superior jerárquico inmediato y las responsabilidades que le señalen las disposiciones jurídicas aplicables.
512 DIRECCIÓN GENERAL DE RECURSOS MATERIALES, INMUEBLES Y SERVICIOS
OBJETIVO:
Administrar los recursos materiales y servicios generales de las unidades administrativas que integran la Secretaría, para cubrir sus necesidades a través del uso racional y aprovechamiento adecuado de los mismos, promoviendo la transparencia, equidad, legalidad y austeridad republicana, de conformidad con las políticas y el marco normativo aplicable.
FUNCIONES:
- Coordinar los procedimientos de adquisiciones, arrendamientos y servicios, así como de obras públicas y servicios relacionados con estas, solicitados por las unidades administrativas de la Secretaría, conforme a las disposiciones jurídicas aplicables;
- Aplicar las disposiciones en materia de adquisiciones, arrendamientos, prestación de servicios, bienes nacionales, obras públicas y servicios relacionados con estas, a cargo de la Secretaría, así como elaborar y poner a consideración de su superior jerárquico políticas públicas en dichas materias;
- Integrar el programa anual de adquisiciones, arrendamientos y servicios, así como de obras públicas y servicios relacionados con estas, con base en las necesidades de contratación detectadas por las unidades administrativas de la Secretaría y realizar, a petición de dichas unidades administrativas durante el ejercicio fiscal que corresponda, las modificaciones que procedan;
- Establecer los criterios para la adquisición, administración y conservación de bienes muebles e inmuebles de la Secretaría, en términos de las disposiciones jurídicas aplicables;
- Establecer los criterios para efectuar las contrataciones consolidadas de aquellos bienes o servicios que no sean de la competencia de la Secretaría de Hacienda y Crédito Público;
- Coordinar los procedimientos de licitaciones públicas, de invitaciones a cuando menos tres personas y de adjudicaciones directas, relativos a la adquisición de recursos materiales y a la contratación de arrendamientos, servicios, obras públicas y servicios relacionados con estas, así como realizar los actos jurídicos y administrativos inherentes a ellos;
- Participar en los comités de obras públicas, bienes muebles, adquisiciones, arrendamientos y servicios, entre otros, en unidades internas de protección civil de la Secretaría, así como en los subcomités de los órganos administrativos desconcentrados, en los términos que señalen las disposiciones jurídicas aplicables;
- Verificar que los contratos y convenios que vinculen a las unidades administrativas de la Secretaría con personas proveedoras de bienes o prestadores de servicios y contratistas, referentes a bienes que reciban o a servicios que coordinen, mantengan vigentes las garantías con que deban contar para asegurar el cumplimiento de sus obligaciones;
- Conducir la implementación de los procedimientos de terminación anticipada, suspensión o de rescisión de los contratos, convenios y demás actos jurídicos a que se refiere la fracción VI de este artículo, en coordinación con la Unidad Coordinadora de Asuntos Jurídicos;
- Administrar los almacenes de la Secretaría mediante controles de inventarios y coordinar la distribución de bienes e insumos entre las unidades administrativas de la Secretaría, de acuerdo con las disponibilidades existentes;
- Coordinar las acciones para controlar y mantener actualizado el inventario de bienes muebles e inmuebles de que dispone la Secretaría y el registro de dicho inventario, con la participación de las unidades administrativas que los tengan asignados;
- Coordinar la aplicación de las políticas y criterios para la asignación y reasignación de bienes de activo fijo, y de asignación de bienes de consumo, entre las unidades administrativas de la Secretaría, para la distribución y ocupación de espacios físicos entre estas en los inmuebles de que dispone la Secretaría;
- Procurar la conservación, reparación, mantenimiento y adaptación del mobiliario, maquinaria y equipo, en coordinación con las unidades administrativas de la Secretaría;
- Coordinar las acciones y procedimientos para el registro, la afectación, la disposición final y la baja de los bienes muebles de la Secretaría, de conformidad con las disposiciones jurídicas aplicables;
- Coordinar, una vez determinado el destino final de bienes y para efectos de su baja, los procedimientos y trámites de enajenación de estos, así como los de donación, transferencia, dación en pago o destrucción, de conformidad con las disposiciones jurídicas aplicables;
- Dirigir la elaboración de lineamientos para el ordenamiento, ocupación, mantenimiento y conservación de inmuebles por parte de la Secretaría y difundir las normas que se emitan en la materia;
- Establecer las bases para llevar a cabo convenios de colaboración y acuerdos de coordinación con dependencias y entidades de la Administración Pública Federal, entidades federativas, municipios y demarcaciones territoriales de la Ciudad de México, según corresponda, así como convenios de concertación con los sectores privado y social en materia inmobiliaria, en coordinación con la Unidad Coordinadora de Asuntos Jurídicos;
- Coordinar la actualización del inventario inmobiliario, en conjunto con las unidades administrativas, en el que conste el registro de los bienes inmuebles asignados y destinados a la Secretaría;
- Coordinar el aseguramiento de los bienes de la Secretaría;
- Coordinar la contratación de las obras públicas, el mantenimiento, la conservación, la adaptación y el acondicionamiento de los bienes inmuebles que ocupa la Secretaría;
- Coordinar la contratación y vigilar la administración del servicio de transporte de carga que requiera la Secretaría;
- Establecer los lineamientos para el control del parque vehicular de la Secretaría, así como los criterios para la asignación de vehículos a las personas servidoras públicas, unidades administrativas y oficinas de representación de la Secretaría y los relativos para la asignación de combustible;
- Coordinar los servicios de mantenimiento y reparación de vehículos de la Secretaría, así como los trámites relativos a los derechos vehiculares y suministro de combustible de dichos vehículos;
- Conducir la tramitación que se realiza ante la Dirección General de Programación y Presupuesto, para su pago, la documentación comprobatoria del gasto que presenten los proveedores, contratistas y prestadores de servicios en relación con bienes que reciba o con servicios que le corresponda coordinar y, en su caso, operar;
- Administrar los espacios físicos de los que disponga la Secretaría, para la celebración de actos, eventos y reuniones de trabajo y, en su caso, coordinar que se proporcionen los servicios inherentes;
- Fungir como área coordinadora de archivos de la Secretaría, de conformidad con lo dispuesto en la Ley General de Archivos, y demás disposiciones jurídicas aplicables;
- Coordinar los servicios de seguridad y vigilancia que se proporcionan con relación a las personas servidoras públicas adscritas a la Secretaría, visitantes y los bienes muebles e inmuebles de la Secretaría;
- Coordinar la operación del programa interno de protección civil en las unidades administrativas de la Secretaría, de conformidad con las disposiciones jurídicas aplicables;
- Presentar denuncias o querellas de carácter penal por ocupaciones ilegales de los inmuebles federales a su cargo en coordinación con la Unidad Coordinadora de Asuntos Jurídicos y dar el aviso a que se refiere la Ley General de Bienes Nacionales;
- Administrar los parques ecológicos, recreativos, culturales o viveros destinados a la Secretaría o bajo administración de esta;
- Fomentar la participación de los sectores público, social y privado en el mantenimiento y preservación de los parques ecológicos, recreativos, culturales o viveros destinados a la Secretaría o bajo administración de esta;
- Conducir la implementación de acciones orientadas al mejoramiento del desempeño ambiental en los edificios que ocupa y administra la Secretaría, como parte de las acciones del programa de administración sustentable;
- Designar, en los términos de las disposiciones jurídicas aplicables, a la persona servidora pública que funja como residente de las obras públicas que realice la Secretaría. Las atribuciones señaladas en este artículo pueden ser ejercidas por las oficinas de representación y órganos administrativos desconcentrados de la Secretaría en los términos del acuerdo delegatorio que para tal efecto emita la persona titular de la Secretaría, y
- Atender las demás actividades que le confiera la o el superior jerárquico inmediato y las responsabilidades que le señalen las disposiciones jurídicas aplicables.
513 DIRECCIÓN GENERAL DE INFORMÁTICA Y TELECOMUNICACIONES
OBJETIVO:
Definir e implementar lineamientos generales en materia de tecnologías de la información, comunicaciones y seguridad de la información, así como administrar la infraestructura y servicios tecnológicos requeridos por las unidades de la Secretaría, para dar cumplimiento a la normatividad tecnológica vigente con criterios de austeridad, eficiencia, eficacia y economía.
FUNCIONES:
- Definir e implementar lineamientos generales en materia de informática y telecomunicaciones, así como coordinar las actividades conducentes para la conformación del Portafolio de Proyectos de Tecnologías de la Información y Comunicación de la Secretaría;
- Proponer las políticas, sistemas, servicios, procedimientos y estrategias en materia de tecnologías de la información y comunicaciones para las unidades administrativas de la Secretaría siguiendo criterios de austeridad, eficiencia, eficacia y economía;
- Dirigir la implementación de lineamientos, estrategias y programas para mantener actualizada la infraestructura de cómputo, telecomunicaciones y equipos auxiliares de la Secretaría, así como evaluar y vigilar su adecuado funcionamiento;
- Emitir dictámenes técnicos referentes a la adquisición, arrendamiento, instalación, operación y mantenimiento de los equipos informáticos de telecomunicaciones, auxiliares y de transmisión, incluidos los programas y licenciamiento, para dar cumplimiento a la normatividad vigente;
- Coordinar las acciones para la evaluación y dictaminación de servicios y proyectos de tecnologías de la información y comunicaciones con los enlaces responsables de informática en las unidades administrativas involucradas de la Secretaría;
- Proponer programas y presupuestos anuales de proyectos, infraestructura y servicios de tecnologías de la información y comunicaciones para dar atención a los requerimientos de las unidades administrativas de la Secretaría;
- Coordinar las acciones para la administración de la infraestructura y servicios de Tecnología de la Información y Comunicaciones de la Secretaría;
- Coordinar las acciones para instrumentar controles de seguridad de la información generada por los sistemas informáticos de la Dependencia;
- Determinar estándares de diseño, administración, seguridad y resguardo de las bases de datos y de los sistemas informáticos de la Secretaría;
- Participar en las acciones para implementar programas de capacitación y certificación en Informática y Telecomunicaciones para el personal de la Secretaría en conjunto con la unidad administrativa correspondiente;
- Dirigir las acciones para la implementación de programas de seguridad en sistemas informáticos y sitios de internet e intranet para asegurar la continuidad de su información;
- Definir e implementar mecanismos de difusión al interior de la Secretaría, para dar a conocer los avances tecnológicos en materia de informática y telecomunicaciones que se están utilizando en la Secretaría;
- Establecer mecanismos, procesos y políticas aplicables para el control de la contratación, asignación y baja de bienes y servicios de informática de la Secretaría;
- Coordinar las estrategias y acciones para administrar y conducir la implementación de los medios y aplicaciones para publicación de información vía internet, intranet y extranet, así como interfaces y aplicaciones para integrar los sistemas de la Secretaría a los sistemas intergubernamentales e interestatales cuando sea requerido;
- Definir las acciones y coordinar los procesos para establecer y administrar los medios y aplicaciones de trámites electrónicos a la ciudadanía, así como de los servicios internos para las personas servidoras públicas de la Secretaría vía Internet, intranet y extranet;
- Dirigir las acciones para verificar el cumplimiento de normas y procedimientos, con el fin de mantener la información y servicios vía internet e intranet confiables, precisos, seguros y oportunos;
- Dirigir las acciones para verificar el cumplimiento de políticas, normas y procedimientos de uso de telefonía analógica, digital, celular, satelital, de radiocomunicación, red Internet, red intranet y demás sistemas e infraestructura informáticos de la Secretaría;
- Definir los procedimientos para poner a disposición del público en general, la información que generen las unidades administrativas de la Secretaría, a través de medios de comunicación electrónicos en los términos que se establecen en las disposiciones jurídicas aplicables, y
- Atender las demás actividades que le confiera la o el superior jerárquico inmediato y las responsabilidades que le señalen las disposiciones jurídicas aplicables.
116 UNIDAD COORDINADORA DE PROYECTOS PRIORITARIOS, VINCULACIÓN SOCIAL Y DERECHOS HUMANOS
OBJETIVO:
Promover el diseño de políticas, proyectos y acciones que impulsen las políticas públicas de Sector Ambiental, sobre los temas de proyectos prioritarios, derechos humanos, igualdad de género, jóvenes, atención a pueblos indígenas y afromexicano, participación y atención ciudadana en cumplimiento a la normatividad vigente en la materia para incrementar la capacidad de la gestión pública.
FUNCIONES:
- Fomentar la participación de la sociedad llevando a cabo la planeación, ejecución, evaluación y vigilancia de la política ambiental y de recursos naturales, a través de los distintos órganos consultivos y de participación ciudadana que determinen las disposiciones jurídicas correspondientes, en coordinación con el Sector Ambiental;
- Suscribir convenios de concertación y colaboración con organizaciones sociales, productivas, académicas, empresariales, públicas y privadas, con dependencias y entidades de la Administración Pública Federal y de coordinación con entidades federativas, municipios y alcaldías de la Ciudad de México, para favorecer la participación de la sociedad en la planeación, ejecución, evaluación, vigilancia y divulgación de la política ambiental y de recursos naturales.
- Dirigir la aplicación de las políticas públicas para el desarrollo de capacidades de autogestión en la preservación y restauración del patrimonio natural y de participación ciudadana encauzadas al fomento del desarrollo sustentable;
- Fomentar la vinculación de actividades de de participación ciudadana del Sector Ambiental y presentar mecanismos de coordinación y colaboración con los órganos de participación ciudadana de las dependencias y entidades de la Administración Pública Federal y de coordinación con las entidades federativas, municipios y demarcaciones territoriales de la Ciudad de México, con el objetivo de impulsar la vinculación de la Secretaría con los diversos sectores de la sociedad civil interesados en la protección, restauración y conservación de los recursos naturales, para contribuir a alcanzar el desarrollo sustentable;
- Coordinar con el Sector Ambiental, la formulación de lineamientos para el fomento de las acciones para la organización de foros de consulta, reuniones de análisis, talleres y grupos de trabajo con la finalidad de recabar planteamientos y recomendaciones de organizaciones y personas interesadas en la preservación y restauración del ambiente y el aprovechamiento sustentable de los recursos naturales;
- Fomentar entre las personas servidoras públicas de la Secretaría la atención que se otorgue a las peticiones ciudadanas en materia ambiental, así como el compromiso de servicio público y la cultura de la participación ciudadana en el diseño, ejecución, evaluación y seguimiento de políticas, programas y proyectos para ser aplicados en el Sector Ambiental;
- Orientar la aplicación de los instrumentos de desarrollo de capacidades de integrantes de los órganos consultivos, y la participación ciudadana en la política ambiental y la toma de decisiones, los principios y valores de la sustentabilidad ambiental, en coordinación con las unidades administrativas de la Secretaría y del Sector Ambiental para sensibilizar a la población;
- Coordinar la atención de las peticiones ciudadanas en materia ambiental que se planteen ante la Oficina de la Presidencia de la República, la Secretaría y esta Unidad, estableciendo la coordinación que se requiera con el Sector Ambiental;
- Dirigir el diseño e implementar los mecanismos y lineamientos de recepción de demandas sociales para la atención oportuna y seguimiento de las peticiones ciudadanas en materia ambiental que se planteen ante la Oficina de la Presidencia de la República, la Secretaría y la Unidad;
- Coordinar reuniones públicas de información sobre proyectos sujetos a evaluación del impacto ambiental, a petición de la Dirección General de Impacto y Riesgo Ambiental, en coordinación con esta última y la Oficina de Representación en la entidad federativa que corresponda, así como promover la participación ciudadana en los procesos de consulta en la materia;
- Organizar en conjunto con la autoridad correspondiente y demás instancias competentes, las acciones y diligencias del proceso de consulta previa, libre e informada, en materia del impacto ambiental, forestal, suelos, zona federal marítimo terrestre, ordenamiento ecológico y otras susceptibles de afectar los derechos de los pueblos y comunidades indígenas y afromexicanas, así como dar el correspondiente seguimiento a los resultados de dicho proceso;
- Supervisar, en coordinación con las unidades administrativas del Sector Ambiental, los asuntos socio-ambientales en conflicto y proponer y dar seguimiento a los mecanismos de coordinación para su prevención, concertación social, manejo, seguimiento y resolución, con la participación que corresponda a las demás dependencias y entidades de la Administración Pública Federal;
- Coordinar las acciones que garanticen la participación social con enfoque de derechos humanos, género, pueblos y comunidades indígenas y afromexicanas, en el marco de los proyectos prioritarios de la Dependencia para asegurar la inclusión de toda la población en general;
- Fomentar y coordinar la operación de los mecanismos y acciones de rendición de cuentas a los órganos de consulta y la sociedad interesada en los temas;
- Difundir en las unidades administrativas de la Secretaría, una cultura del servicio público y de respeto a los derechos humanos, bajo criterios de igualdad de género y respeto a la diversidad cultural, que permita a la población su desarrollo y bienestar;
- Impulsar la transversalidad e institucionalización de los temas de participación ciudadana, igualdad de género, juventud y atención a las personas defensoras de derecho humanos en asuntos ambientales, así como a los pueblos y comunidades indígenas y afromexicanas, en el desarrollo de los diferentes programas, proyectos y actividades de las unidades administrativas del Sector Ambiental;
- Dirigir el diseño, coordinación y evaluación, en el marco del Plan Nacional de Desarrollo, políticas públicas, lineamientos y programas de la Secretaría en materia de derechos humanos, igualdad de género, jóvenes y los pueblos y comunidades indígenas y afromexicanas y su relación con el uso y aprovechamiento del medio ambiente;
- Diseñar y coordinar la política ambiental y las acciones sectoriales dirigidas al fortalecimiento de la promoción y defensa de los derechos humanos, la equidad de género, la juventud, pueblos indígenas y a las personas defensoras de los derechos humanos en asuntos ambientales, e informar a la persona titular de la Secretaría sobre los avances y resultados en su caso, de las actividades realizadas;
- Fomentar la coordinación con el Sector Ambiental, así como con otras dependencias y entidades de la Administración Pública Federal competentes, para el diseño y desarrollo de programas de capacitación a través de formación en materia de principios y valores para la sustentabilidad, participación ciudadana, derechos humanos, igualdad de género, respecto a la diversidad cultural, así como de los programas, proyectos y acciones que sean competencia de la Secretaría;
- Participar en el diseño e implementación de instrumentos y mecanismos de carácter técnico, jurídico y administrativo, en materia ambiental, que permita el cumplimiento de los derechos humanos, la inclusión de criterios de igualdad de género, jóvenes y atención a pueblos indígenas, acceso a la información y protección de datos personales en el marco del Plan Nacional de Desarrollo, que las unidades administrativas y órganos sectorizados soliciten;
- Evaluar en coordinación con las unidades administrativas competentes de la Secretaría, la transversalización e institucionalización de la integración en la política en materia ambiental de los enfoques de derechos humanos, igualdad de género, jóvenes y atención diferenciada a los pueblos y comunidades indígenas y afromexicanas;
- Dirigir las condiciones de promoción, respeto, protección y garantía a los derechos humanos, a la igualdad de género, a las personas jóvenes y a los pueblos y comunidades indígenas y afromexicanas estén incluidas en las políticas, lineamientos, programas y demás acciones del Sector Ambiental;
- Coordinar en conjunto con el Sector Ambiental, actividades y mecanismos de coordinación en materia de igualdad de género, jóvenes, atención a los pueblos y comunidades indígenas y afromexicanas, derechos humanos, y participación y atención ciudadana, en el marco de los programas de la Secretaría;
- Plantear a la persona titular de la Secretaría, las políticas, proyectos y acciones que impulsen la política para el Sector Ambiental, sobre los temas de derechos humanos, igualdad de género, jóvenes, atención a pueblos y comunidades indígenas y afromexicanas, así como de temas de participación y atención ciudadana;
- Supervisar los mecanismos e instrumentos que se implanten y dar el seguimiento a las gestiones que emprenda el Sector Ambiental para el adecuado cumplimiento de las recomendaciones o quejas que notifiquen a la Secretaría los organismos nacionales de protección y defensa de los derechos humanos;
- Fomentar los mecanismos de coordinación con las unidades administrativas y órganos sectorizados de la secretaria, para la generación de estudios, disposiciones jurídicas, lineamientos y políticas con perspectiva de derechos humanos de igualdad de género, de desarrollo de los pueblos y comunidades indígenas y afromexicanas y de la juventud, conforme a los estándares internaciones en dichas materias
- Inspeccionar que la operación y funcionamiento de la atención que brinden las unidades administrativas encargadas de los trámites inscritos en el Registro Federal de Trámites y Servicios que correspondan a la Secretaría, se realice conforme a la normatividad en la materia, y
- Atender las demás que le confiera la o el superior jerárquico inmediato y las responsabilidades que le señalen las disposiciones jurídicas aplicables.
109 UNIDAD COORDINADORA DE ASUNTOS INTERNACIONALES
OBJETIVO:
Dirigir la elaboración e integración de la política general de la Secretaría en materia de asuntos internacionales en coordinación con las unidades administrativas, órganos administrativos desconcentrados y organismos descentralizados del Sector Medio Ambiente y recursos naturales en el ámbito de su competencia y proponerla para aprobación de la persona titular de la Secretaría, con el objetivo de cumplir los compromisos internacionales de México en materia ambiental y a las disposiciones jurídicas aplicables, así como impulsar el posicionamiento de las prioridades nacionales del Sector a nivel global
FUNCIONES:
- Dirigir la elaboración e integración de la política general de la Secretaría en materia de asuntos internacionales, en coordinación con las unidades administrativas y órganos administrativos desconcentrados del Sector Medio Ambiente y recursos naturales en el ámbito de su competencia, para la aprobación de la persona titular de la Secretaría, con el fin de dar cumplimiento a las disposiciones aplicables;
- Suscribir acuerdos con entidades extranjeras y organismos internacionales, en coordinación con la Secretaría de Relaciones Exteriores, para implementar la política general de la Secretaría en el ámbito de su competencia;
- Coordinar la participación del Sector en los asuntos de carácter internacional para su intervención en diversos foros internacionales, así como definir conjuntamente con la Secretaría de Relaciones Exteriores los lineamientos que guiaran la participación en el ejercicio de sus facultades;
- Dirigir en coordinación con la Subsecretaría responsable, la elaboración de los temas de asuntos internacionales, para la integración del programa sectorial y su evaluación.
- Coordinar la integración y evaluación de los programas y actividades que en materia internacional propongan las unidades administrativas de la Secretaría, para su aprobación por la persona titular de la Secretaría;
- Participar en las negociaciones de movilización de recursos financieros y de cooperación técnica provenientes de agencias, instituciones u organizaciones de cooperación internacional y en coordinación con las unidades competentes de la Secretaría de Hacienda y Crédito Público, los recursos financieros con organismos internacionales, para el desarrollo de la política general de la Secretaría;
- Dirigir las políticas de la Secretaría en materia internacional, con el apoyo de las unidades administrativas competentes de la Secretaría, para el logro de los objetivos institucionales;
- Intervenir como conducto formal de comunicación para el otorgamiento de permisos y autorizaciones de investigación que sean competencia de la Secretaría, a personas extranjeras y a las personas promoventes con las instancias facultadas de la Secretaría;
- Dirigir la elaboración de las políticas de promoción internacional de la Secretaría relativas a la capacitación, desarrollo tecnológico y científico, para la aprobación de la persona titular de la Secretaría, así como coordinar las actividades de intercambio y cooperación económica, técnica, científica y tecnológica, con la participación de la unidad administrativa responsable que difunda la información al interior del Sector;
- Conducir la integración de los informes en coordinación con la Secretaría de Relaciones Exteriores, para su presentación ante los organismos internacionales, así como a representaciones extranjeras y organismos gubernamentales y no gubernamentales internacionales;
- Coordinar las reuniones para el seguimiento y evaluación de compromisos internacionales con organizaciones e instituciones nacionales en materia de asuntos internacionales competencia de la Secretaría;
- Asesorar a las unidades administrativas y órganos administrativos desconcentrados de la Secretaría, con la participación de la Secretaría de Relaciones Exteriores, para la atención de asuntos internacionales, así como analizar, evaluar y, en su caso, tramitar las solicitudes de proyectos de cooperación internacional que éstos le presenten;
- Coordinar a las unidades administrativas y órganos administrativos desconcentrados de la Secretaría, para su participación en eventos y foros de carácter internacional, relacionados con las materias competencia de la Secretaría, en colaboración con la Secretaría de Relaciones Exteriores;
- Proponer la designación de las personas servidoras públicas que representarán a la Secretaría en foros y reuniones internacionales, para su aprobación por la persona titular de la Secretaría, así como definir el tipo de participación que delimite su actuación;
- Dirigir la promoción y difusión de las actividades internacionales realizadas por la Secretaría, en coordinación con la Secretaría de Relaciones Exteriores, para dar a conocer los resultados de la política general de la Secretaría en materia de asuntos internacionales;
- Difundir la oferta de becas, cursos, talleres y seminarios provenientes de la Secretaría de Relaciones Exteriores, de gobiernos e instituciones extranjeras, así como de organismos internacionales en el Sector, en coordinación con las unidades administrativas competentes de la Secretaría para el fortalecimiento de las capacidades institucionales;
- Actuar como depositario y custodio de acuerdos interinstitucionales en que la Secretaría sea parte, para dar cumplimiento a la legislación aplicable;
- Participar con la Secretaría de Relaciones Exteriores en las acciones para la negociación de instrumentos jurídicos internacionales competencia de la Secretaría, así como en las reuniones y talleres de trabajo de los tratados en materia ambiental;
- Coordinar con las áreas legales correspondientes la procedencia de los instrumentos jurídicos internacionales que propongan las unidades administrativas de la Secretaría u otros organismos internacionales, para dar cumplimiento a la normatividad aplicable;
- Fomentar la coordinación del Sector y las comisiones intersecretariales en que participe la Secretaría, para el seguimiento y cumplimiento de los compromisos en materia ambiental derivados de convenios y acuerdos internacionales;
- Coordinar los trámites para realizar los pagos de las contribuciones, aportaciones y cuotas de México a cargo de la Secretaría ante los organismos internacionales en materia de su competencia, en coordinación con la unidad administrativa responsable, y
- Atender las demás actividades que le confiera la o el superior jerárquico inmediato y las responsabilidades que le señalen las disposiciones jurídicas aplicables.
112 UNIDAD COORDINADORA DE ASUNTOS JURÍDICOS
OBJETIVO:
Dirigir y coordinar las políticas y estrategias de los asuntos jurídicos, de la representación, asesoría y defensa legal, relación y vínculos institucionales de los diferentes órdenes de gobierno, instituciones públicas y privadas con la Secretaría, así como supervisar el cumplimiento de la legalidad de los actos administrativos de la dependencia para promover la observancia de los preceptos constitucionales y del orden jurídico aplicable en el ámbito de su competencia, a efecto de fomentar la protección, restauración, conservación, preservación y aprovechamiento sustentable de los ecosistemas, recursos naturales, bienes y servicios ambientales, con el fin de garantizar el derecho a un medio ambiente sano.
FUNCIONES:
- Coordinar que las acciones legales que realice la Secretaría, o en las que sea parte, se desarrollen para asegurar la protección del medio ambiente, a través de la interpretación y aplicación del derecho ambiental, la participación en juicios y la promoción y protección del medio ambiente y los recursos naturales de nuestro país;
- Supervisar que las personas titulares de las coordinaciones de dicha unidad coordinadora, con el auxilio de las personas consultoras jurídicas ambientales, desde el ámbito de sus funciones, prioricen y fomenten la protección, restauración, conservación, preservación y aprovechamiento sustentable de los ecosistemas, recursos naturales, bienes y servicios ambientales, con el fin de garantizar el derecho a un medio ambiente sano y el interés superior de protección del medio ambiente y recursos naturales;
- Conducir la ejecución de las obligaciones que la normativa impone a las personas titulares de las coordinaciones adscritas a dicha unidad, auxiliadas de las personas consultoras jurídicas ambientales, en el ámbito de sus competencias, con la finalidad de que se cumpla con la normatividad jurídica vigente y aplicable;
- Coordinar la atención de los asuntos jurídicos de la Secretaría; así como representar legalmente a la persona titular, a la dependencia y a sus unidades administrativas ante los órganos jurisdiccionales en los procedimientos de cualquier índole, así como analizar e intervenir en los asuntos que sean encomendados directamente por la persona titular de la dependencia para promover el cumplimiento de los preceptos constitucionales;
- Promover la implementación de acciones jurídicas integrales en coordinación con el Sector, con la finalidad de llevar a cabo la defensa legal de la protección del medio ambiente, en los ámbitos legislativo, civil, penal, administrativo, laboral, agrario y cualquier otra materia que corresponda;
- Presentar a la persona titular de la Secretaría o de la Consejería Jurídica del Ejecutivo Federal las demandas o contestaciones, en los juicios de controversias constitucionales; así como acciones de inconstitucionalidad, con la finalidad de dar seguimiento a dichos juicios ante las autoridades competentes e intervenir en los procedimientos correspondientes;
- Representar a la persona titular del Ejecutivo Federal en los juicios de amparo de los asuntos correspondientes a la Secretaría, en términos de lo establecido en la Ley de Amparo, Reglamentaria de los Artículos 103 y 107 de la Constitución Política de los Estados Unidos Mexicanos, para resolver las controversias que se susciten en el ámbito de su competencia;
- Coordinar la representación que se realice en los juicios en los términos de la Ley de Amparo, Reglamentaria de los Artículos 103 y 107 de la Constitución Política de los Estados Unidos Mexicanos, de la persona titular de la Secretaría, titulares de las subsecretarías, direcciones generales y demás personas servidoras públicas de la Secretaría, cuando sean señaladas como responsables o intervengan como quejosas o terceras interesadas con la finalidad de salvaguardar los intereses de la misma;
- Conducir las autorizaciones o acreditaciones en los juicios, de las personas servidoras públicas de su adscripción, para que puedan promover, asistir a las audiencias, aportar pruebas, realizar alegatos y promuevan los incidentes y/o recursos, de acuerdo a lo establecido en las disposiciones jurídicas correspondientes;
- Coordinar la representación de la persona titular de la Secretaría, de los titulares de las subsecretarías y demás personas titulares de las unidades administrativas de la Secretaría, ante el Tribunal Federal de Justicia Administrativa, así como de la intervención de los recursos y actuaciones procesales que se presenten ante el tribunal, para el cumplimiento a lo establecido en el Código Fiscal de la Federación; así como en la Ley Federal de Procedimiento Contencioso Administrativo;
- Dirigir las acciones para la representación legal de la Secretaría, de las unidades administrativas y de la persona titular de la Dependencia, en los juicios agrarios, procedimientos administrativos; de responsabilidades y jurisdiccionales, incluyendo los juicios en línea, con el fin de dar cumplimiento en términos de las disposiciones jurídicas correspondientes;
- Coordinar la defensa legal en materia de juicios del orden civil y mercantil, contencioso-administrativo y cualquier otro procedimiento jurisdiccional o administrativo de los intereses de la Federación o de los bienes muebles o inmuebles que administre la Secretaría, cuando se desempeñen como actoras, demandadas o terceras llamadas a juicio por la persona titular de la Secretaría o las personas titulares de las Subsecretarías o titulares de las direcciones generales para el cumplimiento de los programas de la Secretaría;
- Establecer la representación de la persona titular de la Secretaría, para realizar la presentación ante promociones que se requieran en el curso de procedimientos laborales correspondientes para la aplicación de la Ley Federal de los Trabajadores al Servicio del Estado, Reglamentaria del Apartado B) del Artículo 123 Constitucional; ante el Tribunal Federal de Conciliación y Arbitraje y las autoridades laborales;
- Dirigir la formulación de las denuncias o querellas, otorgar discrecionalmente el perdón, o aprobar el otorgamiento de dicho perdón cuando sea solicitado por las Oficinas de Representación a nombre o en representación de la Secretaría; para la atención de solicitudes de coadyuvancia que formulen en el procedimiento penal al órgano jurisdiccional;
- Conducir el seguimiento y vigilancia de las actuaciones y diligencias en los juicios penales; así como, la participación de las unidades administrativas de la Secretaría en los mecanismos de solución de controversias o formas anticipadas de terminación del proceso penal, de conformidad con el Código Nacional de Procedimientos Penales, con la finalidad de atender lo solicitado por las autoridades correspondientes;
- Coordinar el apoyo jurídico para presentar denuncias penales por ocupaciones ilegales de los inmuebles federales a cargo de las unidades administrativas de la Secretaría, cuando dichas unidades administrativas no tengan la atribución para presentar dichas denuncias ante las instancias correspondientes;
- Dirigir las peticiones de intervención en los asuntos contenciosos correspondientes a la Secretaría de Medio Ambiente y Recursos Naturales, realizadas ante la Consejería Jurídica del Ejecutivo Federal, con la finalidad de brindar los elementos de juicio y opinión jurídica;
- Conducir la elaboración de las interposiciones de los recursos y medios de defensa que sean procedentes en los juicios y procedimientos señalados; así como, ofrecer pruebas, asistir a las audiencias, formular alegatos y actos procesales, incluidos los juicios en línea, para su resolución en los términos que dicte la ley;
- Coordinar la admisión, sustanciación y propuestas de proyectos de resolución para la atención de los procedimientos de recursos de revisión que corresponda resolver a la persona titular de la Secretaría;
- Determinar y dirigir el apoyo que se brinde y que sea requerido por la persona titular de la Unidad Coordinadora de Oficinas de Representación y Gestión Territorial, para la elaboración de los proyectos de resolución de los recursos de revisión interpuestos en contra de los actos administrativos emitidos por los titulares de las Oficinas de Representación;
- Determinar los criterios para resolver los recursos administrativos de su competencia, y de los que correspondan a otras unidades administrativas de la Secretaría y de sus órganos administrativos desconcentrados, para las resoluciones correspondientes;
- Dirigir la suscripción de convenios que la Secretaría concrete tanto con autoridades administrativas, judiciales y jurisdiccionales con la finalidad de concluir los procedimientos o juicios en los que sea parte, contando con la autorización de las personas titulares de las unidades administrativas o de los órganos administrativos desconcentrados, en el tema o materia que haya sido objeto del procedimiento o juicio;
- Designar a las personas servidoras públicas adscritas a esta Unidad; así como, a las personas servidoras públicas que tengan puestos en los que se tengan atribuciones internas de asesoría, dictaminación y defensa jurídica y que se encuentren adscritas a las unidades administrativas de la Secretaría, para realizar todo tipo de actos tendientes a la defensa de los intereses de la Secretaría, en términos de las disposiciones jurídicas aplicables;
- Designar a las personas titulares para intervenir en las operaciones inmobiliarias o de otra índole en las que tenga competencia la Secretaría de las notarías del Patrimonio Inmobiliario Federal, autorizadas conforme a las disposiciones jurídicas aplicables;
- Coordinar la dictaminación de la procedencia jurídica de los convenios, contratos y demás actos jurídicos de las unidades administrativas de la Secretaría, así como los celebrados por los órganos administrativos desconcentrados, con la finalidad de evaluar sus obligaciones; así como el control y registro de los mismos;
- Coordinar el otorgamiento de las asesorías jurídicas en la elaboración de procedimientos de contrataciones públicas, de conformidad con las disposiciones jurídicas aplicables, que se realicen a petición de las unidades administrativas de la Secretaría para salvaguardar los intereses de la Secretaría;
- Conducir el otorgamiento de asesorías jurídicas realizadas a petición de las unidades administrativas de la Secretaría, sobre los mecanismos para iniciar un procedimiento de rescisión de contratos o convenios, su tramitación, la emisión de la resolución correspondiente con el fin de resguardar el patrimonio de la Secretaría;
- Coordinar el trámite de la regularización jurídica de los bienes inmuebles que ocupe la Secretaría en territorio nacional, así como la asesoría jurídica brindada a las unidades administrativas de la Secretaría, con la finalidad de adquirir y proteger jurídicamente los bienes;
- Acreditar el origen de los proyectos de iniciativas de leyes, decretos legislativos; así como, los proyectos de reglamentos, decretos, acuerdos y otras disposiciones jurídicas competencia de la Secretaría, para presentar a consideración de la persona titular de la Secretaría, con la finalidad de emitir opinión sobre dichos proyectos elaborados por las entidades paraestatales sectorizadas a la Secretaría y que requieren la autorización de la persona titular de la misma;
- Coordinar la gestión de los trámites ante las instancias correspondientes, necesarios para la consecución de los proyectos, excepto los trámites que se deben presentar ante la Secretaría de Hacienda y Crédito Público y la Secretaría Anticorrupción y Buen Gobierno con la finalidad de obtener el dictamen de impacto presupuestario y el organizacional, respectivamente;
- Emitir, cuando se lo instruya la persona titular de la Secretaría, la opinión jurídica ante la Secretaría de Gobernación sobre los proyectos de iniciativas de leyes y decretos legislativos, así como los dictámenes de los proyectos que se sometan a discusión en el Congreso de la Unión, y cuando lo estime necesario, consultar al Sector Ambiental sobre dichos proyectos, antes de emitir dicha opinión y con la finalidad de garantizar su actuar en cumplimiento con el marco jurídico vigente;
- Conducir el seguimiento de los proyectos de iniciativas de leyes y decretos legislativos; así como, la emisión de los dictámenes, cuando lo instruya la persona titular de la Secretaría para realizar un adecuado control y seguimiento a los mismos;
- Coordinar la asesoría jurídica tanto para la persona titular de la Secretaría, como a las unidades administrativas de la dependencia; con la finalidad de apoyar legalmente el ejercicio de las atribuciones y actuar como órgano de consulta de las mismas; así como, resolver consultas que formulen las áreas jurídicas de las Oficinas de Representación y los órganos administrativos desconcentrados de la Secretaría;
- Evaluar la sistematización, unificación y difusión, de los lineamientos y criterios de interpretación; así como, la aplicación de las leyes y otras disposiciones jurídicas que regulen el funcionamiento y actividades de las unidades administrativas y órganos administrativos desconcentrados de la Secretaría, para efectos administrativos, excepto de aquellos que en las disposiciones jurídicas aplicables estén reservados para dichos órganos para asegurar la correcta aplicación de las leyes y disposiciones jurídicas que regulan el funcionamiento y las actividades de los mismos;
- Avalar los actos de naturaleza jurídica que en uso de sus facultades indelegables deba emitir la persona titular de la Secretaría; para someterlos a su consideración y aprobación, según sea el caso, con el fin de preservar la legalidad, integridad y legitimidad en el ejercicio de sus funciones;
- Coordinar la elaboración del dictamen jurídico que debe ser emitido sobre los proyectos correspondientes a normas oficiales mexicanas y estándares que sean competencia de la Secretaría, excepto de los proyectos referentes a las Actividades del Sector Hidrocarburos; así como, solventar las respuestas a los comentarios derivados de la consulta pública, para gestionar la publicación en el Diario Oficial de la Federación de dichas normas oficiales mexicanas y estándares;
- Dirigir la elaboración de los requerimientos que se realizan sobre la reivindicación de la propiedad federal administrada por parte de la Secretaría, así como la destinada a esta, ante la dependencia competente de la Administración Pública Federal con la finalidad de dar certidumbre jurídica a estas propiedades;
- Coordinar la participación que tengan las unidades administrativas bajo su adscripción con las unidades administrativas de la Secretaría, con la finalidad de aplicar las disposiciones jurídicas tanto en materia laboral, como de responsabilidades de las personas servidoras públicas de esta dependencia;
- Tramitar y someter los expedientes relativos a los procedimientos previstos en la Ley de Expropiación y otras disposiciones legales aplicables a consideración de la persona titular de la Secretaría, en los casos de afectaciones de cualquier tipo que realice la dependencia con la finalidad de cumplir con la normatividad aplicable a la materia;
- Dirigir la gestión de las publicaciones de los instrumentos jurídicos emitidos por las unidades administrativas de la Secretaría y las de sus órganos administrativos desconcentrados, ante el Diario Oficial de la Federación con la finalidad de mantener actualizado su marco jurídico de actuación;
- Organizar la participación que tengan las unidades administrativas a su cargo en apoyo a la Unidad Coordinadora de Asuntos Internacionales, en relación a la atención de las peticiones ciudadanas en el marco del capítulo medio ambiente del tratado entre México, Estados Unidos y Canadá del Acuerdo en Materia de Cooperación Ambiental de América del Norte y de aquellas que se relacionen con otros tratados o convenios internacionales en los que México sea parte, en cuanto a la protección del medio ambiente, con la finalidad de proporcionar certeza jurídica a la intervención de la SEMARNAT;
- Coordinar la emisión, de las constancias de actividades ecológicas, en el ámbito de competencia de la Secretaría y de conformidad con las disposiciones jurídicas aplicables, así como los requerimientos realizados tanto a las unidades administrativas y órganos administrativos desconcentrados de la Secretaría, con la finalidad de que se emita la constancia de actividades ecológicas, para los efectos necesarios;
- Coordinar la elaboración de los requerimientos dirigidos a las unidades administrativas y órganos administrativos desconcentrados de la Secretaría, con la finalidad para obtener información, documentación, argumentación y, todos los elementos necesarios para la defensa de los actos de autoridad reflejados en los juicios y procedimientos que sean tramitados ante los órganos jurisdiccionales y autoridades administrativas, correspondientes;
- Coordinar la emisión de las opiniones jurídicas de los programas de cooperación, proyectos y otros instrumentos internacionales; así como, atención a las recomendaciones y requerimientos emitidos por los organismos de protección y defensa de los derechos humanos nacionales e internacionales con la finalidad de salvaguardar y proteger los intereses de la SEMARNAT en materia de tratados internacionales;
- Participar en el asesoramiento jurídico a la persona titular de la Secretaría, derivado de las relaciones institucionales con los poderes públicos de los diferentes órdenes de gobierno, así como, con instituciones tanto públicas como privadas nacionales, en el ámbito de su competencia con la finalidad de dar certeza jurídica al actuar de la SEMARNAT ante las diferentes instancias gubernamentales e instituciones;
- Participar y, en su caso, designar a la persona servidora pública que sea su suplente tanto en los comités, subcomités y grupos de trabajo que sean competencia de la Unidad Coordinadora de Asuntos Jurídicos para contar con una representación legal y en apego a las disposiciones jurídicas aplicables;
- Avalar los proyectos de oficios donde la persona titular de la Secretaría designa a las personas servidoras públicas representantes de esta Dependencia ante comisiones, congresos, organizaciones, instituciones y foros nacionales e internacionales con la finalidad de brindar certeza jurídica los representantes que deban participar;
- Coordinar los trámites de desincorporación del dominio público respecto a los terrenos ganados al mar o a cualquier otro depósito de aguas marítimas; así como, de las solicitudes de destino y cambio del mismo sobre los bienes nacionales;
- Coordinar la elaboración de opiniones jurídicas que se emitan al Sector Ambiental en materia de derechos humanos competencia de la Secretaría; así como, los procesos de consulta y participación de los pueblos y comunidades indígenas y afromexicanas con la finalidad de respetar sus derechos colectivos en materia ambiental, de conformidad con las disposiciones jurídicas aplicables, y
- Atender las demás que le confiera la o el superior jerárquico inmediato y las que le señalen las disposiciones jurídicas aplicables.
COORDINACIÓN DE LO CONTENCIOSO ADMINISTRATIVO Y JUDICIAL
OBJETIVO:
Coordinar y dirigir la estrategia de la defensa jurídica de los asuntos contenciosos en términos de la legislación aplicable vigente para salvaguardar el interés jurídico de la Secretaría, así como ejercer la representación legal, a efecto de fomentar la protección, restauración, conservación, preservación y aprovechamiento sustentable de los ecosistemas, recursos naturales, bienes y servicios ambientales, con el fin de garantizar el derecho a un medio ambiente sano.
FUNCIONES:
- Dirigir que las personas servidoras públicas adscritas a esa coordinación, con el auxilio de las personas consultoras jurídicas ambientales, desde el ámbito de sus funciones, prioricen y fomenten la protección, restauración, conservación, preservación y aprovechamiento sustentable de los ecosistemas, recursos naturales, bienes y servicios ambientales, con el fin de garantizar el derecho a un medio ambiente sano y el interés superior de protección del medio ambiente y recursos naturales;
- Coordinar la ejecución de las obligaciones que la normativa les impone a las personas servidoras públicas adscritas a esa coordinación, así como a las personas consultoras jurídicas ambientales de las que se auxilien, en el ámbito de sus competencias, con la finalidad de que se cumpla con la normatividad jurídica vigente y aplicable;
- Coordinar la elaboración de los proyectos de escritos de demanda o contestación, según proceda, en las controversias constitucionales acciones de inconstitucionalidad e intervenir en dichos procedimientos, así como someter a la consideración de la persona titular de la Unidad Coordinadora de Asuntos Jurídicos dichos proyectos;
- Intervenir en los juicios de amparo en los que la Unidad Coordinadora de Asuntos Jurídicos represente a la persona titular del Ejecutivo Federal, respecto de aquellos asuntos que correspondan a la Secretaría, en términos de la Ley de Amparo, Reglamentaria de los Artículos 103 107 de la Constitución Política de los Estados Unidos Mexicanos;
- Representar en los términos de la Ley de Amparo, Reglamentaria de los Artículos 103 y 107 de la Constitución Política de los Estados Unidos Mexicanos, en los juicios de amparo a la persona titular de la Secretaría, cuando sea señalada como autoridad responsable o intervenga como quejosa tercera interesada, y a los titulares de las subsecretarías, de las direcciones generales y de las demás personas servidoras públicas de la Secretaría que sean señaladas como autoridades responsables o intervengan como quejosas o terceras interesadas;
- Autorizar o acreditar en juicios de carácter jurisdiccional, como delegadas a las personas servidoras públicas para que hagan promociones, concurran a las audiencias, rindan pruebas, formulen alegatos y promuevan los incidentes y recursos, de conformidad con las disposiciones jurídicas aplicables;
- Representar a la persona titular de la Secretaría y a las personas titulares de las subsecretarías y demás personas titulares de las unidades administrativas de la dependencia ante el Tribunal Federal de Justicia Administrativa; interponer los recursos y realizar toda clase de actos procesales en términos del Código Fiscal de la Federación y de la Ley Federal de Procedimiento Contencioso Administrativo;
- Representar legalmente a la Secretaría, a sus unidades administrativas y a la persona titular de la Secretaría, en los juicios agrarios, procedimientos administrativos, de responsabilidades y jurisdiccionales en que se requiera su intervención, en los términos de las disposiciones jurídicas aplicables, incluidos los juicios en línea;
- Realizar la defensa legal de los intereses de la Federación o de los bienes muebles o inmuebles que administre la Secretaría en materia de juicios del orden civil y mercantil, contencioso administrativo y cualquier otro procedimiento jurisdiccional o administrativo cuando la persona titular de la Secretaría, las personas titulares de las subsecretarías y de las demás unidades administrativas de la Secretaría funjan como actoras, demandadas o terceras llamadas a juicio, así como mantener informado de dicha defensa legal a la persona titular de la Unidad Coordinadora de Asuntos Jurídicos;
- Representar a la persona titular de la Secretaría ante el Tribunal Federal de Conciliación y Arbitraje y, en su caso, ante otras autoridades laborales, en los conflictos que se susciten con motivo de la aplicación de la Ley Federal de los Trabajadores al Servicio del Estado, Reglamentaria del Apartado B) del Artículo 123 Constitucional;
- Emitir el dictamen de cese del personal de base o de confianza de la Secretaría y llevar a cabo dichos ceses;
- Formular y presentar: denuncias o querellas que se realicen a nombre o en representación de la Secretaría; las solicitudes de coadyuvancia que formulen al órgano jurisdiccional en el procedimiento penal;
- Vigilar la secuencia de las diligencias o juicios que se originen por las denuncias o querellas que se realicen a nombre o en representación de la Secretaría, así como participar en los mecanismos alternativos de solución de controversias o formas anticipadas de terminación del proceso penal, de conformidad con lo dispuesto en el Código Nacional de Procedimientos Penales;
- Interponer todos los recursos y medios de defensa procedentes en los juicios y procedimientos señalados en el presente artículo, ofrecer pruebas, asistir a las audiencias, formular alegatos y realizar aquellos actos procesales para su debida tramitación en los términos de ley, incluidos los juicios en línea;
- Participar con las unidades administrativas competentes de la Secretaría en la aplicación de las disposiciones jurídicas en materia laboral y de responsabilidades de las personas servidoras públicas de la Secretaría;
- Emitir opiniones jurídicas al Sector Ambiental en materia de derechos humanos competencia de la Secretaría, y sobre los procesos de consulta y participación de los pueblos y comunidades indígenas y afromexicanas, respecto de sus derechos colectivos en materia ambiental, de conformidad con las disposiciones jurídicas aplicables;
- Coordinar a las personas adscritas al área y consultoras jurídicas ambientales para que, desde el ámbito de sus funciones, prioricen y fomenten la protección, restauración, conservación, preservación y aprovechamiento sustentable de los ecosistemas, recursos naturales, bienes y servicios ambientales, con el fin de garantizar el derecho a un medio ambiente sano y el interés superior de protección del medio ambiente y recursos naturales.
- Participar en la implementación de acciones jurídicas integrales para la protección del medio ambiente, en los ámbitos legislativo, civil, penal, administrativo, laboral, agrario y cualquier otra materia que corresponda;
- Conducir a las personas consultoras jurídicas ambientales para realizar controles de información en los que se precisen detalles de cada juicio, descripción de la controversia y naturaleza de la misma; estimación de plazos de resolución, posibles implicaciones de las resoluciones y en su caso medidas de mitigación, y el respectivo seguimiento de cada asunto, y
- Atender las demás actividades que le confiera la o el superior jerárquico inmediato y las responsabilidades que le señalen las disposiciones jurídicas aplicables.
COORDINACIÓN DE LEGALIDAD AMBIENTAL
OBJETIVO:
Coordinar y dirigir el cumplimiento de la legalidad de los instrumentos jurídicos que implican obligaciones para la Secretaría, en el ejercicio de sus atribuciones, de conformidad con el marco normativo vigente, a efecto de fomentar la protección, restauración, conservación, preservación y aprovechamiento sustentable de los ecosistemas, recursos naturales, bienes y servicios ambientales, con el fin de garantizar el derecho a un medio ambiente sano.
FUNCIONES:
- Dirigir que las personas servidoras públicas adscritas a esa coordinación, con el auxilio de las personas consultoras jurídicas ambientales, desde el ámbito de sus funciones, prioricen y fomenten la protección, restauración, conservación, preservación y aprovechamiento sustentable de los ecosistemas, recursos naturales, bienes y servicios ambientales, con el fin de garantizar el derecho a un medio ambiente sano y el interés superior de protección del medio ambiente y recursos naturales;
- Coordinar la ejecución de las obligaciones que la normativa les impone a las personas servidoras públicas adscritas a esa coordinación, así como a las personas consultoras jurídicas ambientales de las que se auxilien, en el ámbito de sus competencias, con la finalidad de que se cumpla con la normatividad jurídica vigente y aplicable;
- Conducir la tramitación de las designaciones que realice la persona titular de la Unidad Coordinadora de Asuntos Jurídicos de las personas titulares de las notarías del Patrimonio Inmobiliario Federal que están autorizadas conforme a las disposiciones jurídicas aplicables;
- Realizar la dictaminación de procedencia jurídica de los convenios, contratos y demás actos jurídicos de las unidades administrativas de la Secretaría que deriven en obligaciones para la dependencia federal;
- Llevar el control, registro y sistematización de los instrumentos contractuales referidos en la fracción anterior que celebren las unidades administrativas y los órganos administrativos desconcentrados de la Secretaría;
- Orientar jurídicamente a las unidades administrativas de la Secretaría que lo soliciten sobre el procedimiento de contrataciones públicas, de conformidad con las disposiciones jurídicas aplicables;
- Asesorar a las unidades administrativas de la Secretaría que lo soliciten sobre el procedimiento de rescisión de contratos o convenios, su tramitación y la emisión de la resolución correspondiente;
- Apoyar a la persona titular de la Unidad Coordinadora de Asuntos Jurídicos y, en su caso, intervenir en la asesoría jurídica que dicha unidad coordinadora brinde a la persona;
- Coordinar la elaboración y las propuestas a consideración de la persona titular de la Unidad Coordinadora de Asuntos Jurídicos, de los proyectos de atención a las consultas que formulen las unidades administrativas y las áreas jurídicas de las oficinas de representación y órganos administrativos desconcentrados;
- Conducir la realización de la validación de los actos de naturaleza jurídica que en uso de facultades indelegables deba emitir la persona titular de la Secretaría, y someter dicha validación a la consideración y aprobación de la persona titular de la Unidad Coordinadora de Asuntos Jurídicos;
- Llevar a cabo la gestión ante el Diario Oficial de la Federación de la publicación de los instrumentos jurídicos que emitan las unidades administrativas y órganos administrativos desconcentrados de la Secretaría, cuando dicha atribución no esté asignada expresamente a dichos órganos;
- Emitir constancias de actividades ecológicas solicitadas por las personas morales a la Secretaría, a efecto de ser presentadas ante el Servicio de Administración Tributaria, de conformidad con las disposiciones jurídicas aplicables;
- Coordinar los requerimientos que se realizan a las unidades y órganos administrativos desconcentrados de la Secretaría de la información y documentación necesaria para la emisión de las constancias de actividades ecológicas;
- Participar, previa designación de la persona titular de la Unidad Coordinadora de Asuntos Jurídicos, en los comités, subcomités y grupos de trabajo, de acuerdo con las disposiciones jurídicas aplicables, en suplencia de la referida persona titular;
- Proponer a la persona titular de la Unidad Coordinadora de Asuntos Jurídicos la validación jurídica de los proyectos de oficios por los cuales la persona titular de la Secretaría designa a las personas servidoras públicas representantes de esta dependencia ante las comisiones, congresos, organizaciones, instituciones y foros nacionales e internacionales en los que deba participar;
- Conducir la tramitación que se realiza de la regularización jurídica de los bienes inmuebles que bajo cualquier título ocupe la Secretaría en territorio nacional, así como asesorar jurídicamente a las unidades administrativas de la Secretaría para la adquisición y protección jurídica de dichos bienes;
- Determinar la procedencia jurídica de los trámites de desincorporación del dominio público de los terrenos ganados al mar o a cualquier otro depósito de aguas marítimas y de las solicitudes de destino y cambio de destino sobre los bienes nacionales, de conformidad con el marco jurídico aplicable;
- Coordinar las acciones de la Secretaría en la ejecución y obligaciones que la normativa impone para vigilar a las personas consultoras jurídicas ambientales en el ámbito de sus competencias;
- Coordinar, en los casos que corresponda, la implementación de acciones jurídicas integrales para la protección del medio ambiente, en los ámbitos legislativo, civil, penal, administrativo, laboral, agrario y cualquier otra materia que corresponda;
- Dirigir la implementación de acciones jurídicas integrales para la protección del medio ambiente en la materia que corresponda, y
- Atender las demás que le confiera la o el superior jerárquico inmediato y las que le señalen las disposiciones jurídicas aplicables.
COORDINACIÓN DE LEGISLACIÓN Y CONSULTA
OBJETIVO:
Establecer y dirigir la estrategia de los apoyos técnico - jurídicos para la integración y aplicación de los instrumentos jurídicos y de regulación nacionales e internacionales que permitan establecer la certeza jurídica para la interacción armónica de la sociedad con el medio ambiente y el ejercicio de las atribuciones de la Secretaría, a efecto de fomentar la protección, restauración, conservación, preservación y aprovechamiento sustentable de los ecosistemas, recursos naturales, bienes y servicios ambientales, con el fin de garantizar el derecho a un medio ambiente sano.
FUNCIONES:
- Dirigir que las personas servidoras públicas adscritas a esa coordinación, con el auxilio de las personas consultoras jurídicas ambientales, desde el ámbito de sus funciones, prioricen y fomenten la protección, restauración, conservación, preservación y aprovechamiento sustentable de los ecosistemas, recursos naturales, bienes y servicios ambientales, con el fin de garantizar el derecho a un medio ambiente sano y el interés superior de protección del medio ambiente y recursos naturales;
- Coordinar la ejecución de las obligaciones que la normativa les impone a las personas servidoras públicas adscritas a esa coordinación, así como a las personas consultoras jurídicas ambientales de las que se auxilien, en el ámbito de sus competencias, con la finalidad de que se cumpla con la normatividad jurídica vigente y aplicable;
- Conducir la realización del análisis que debe hacerse a los proyectos de iniciativas de leyes, reglamentos, decretos, acuerdos y otras disposiciones jurídicas competencia de la Secretaría, a efecto de proponer la determinación de su procedencia jurídica a la persona titular de la Unidad Coordinadora de Asuntos Jurídicos;
- Emitir la opinión jurídica que soliciten las entidades paraestatales sectorizadas a la Secretaría sobre los proyectos de iniciativas de leyes, reglamentos, decretos, acuerdos y otras disposiciones jurídicas de su competencia;
- Coordinar ante las instancias correspondientes de la Administración Pública Federal, los trámites que sean necesarios para la consecución de los proyectos de iniciativas de leyes, reglamentos, decretos, acuerdos y otras disposiciones jurídicas competencia de la Secretaría, para la protección de sus intereses, así como responsable del medio ambiente del país;
- Emitir opinión jurídica, cuando lo instruya la persona titular de la Unidad Coordinadora de Asuntos Jurídicos, sobre las iniciativas de leyes y de decretos legislativos que se encuentran en las cámaras de Senadores y de Diputados, así como de los dictámenes de dichas iniciativas;
- Supervisar a las iniciativas de leyes y de decretos legislativos, así como a los dictámenes de estas, cuando dicho seguimiento corresponda a la Unidad Coordinadora de Asuntos Jurídicos;
- Apoyar a la persona titular de la Unidad Coordinadora de Asuntos Jurídicos y, en su caso, intervenir en la asesoría jurídica que dicha unidad coordinadora brinde a la persona titular de la Secretaría y a las unidades administrativas de esta, en el ámbito de su competencia;
- Dirigir la elaboración de los proyectos de lineamientos y criterios de interpretación y aplicación de las leyes y otras disposiciones jurídicas que regulen el funcionamiento y actividades de las unidades administrativas y órganos administrativos desconcentrados de la Secretaría, y someter a la consideración de la persona titular de la Unidad Coordinadora de Asuntos Jurídicos dichos proyecto;
- Dictaminar jurídicamente los anteproyectos y proyectos de normas oficiales mexicanas y de estándares, cuando lo disponga la persona titular de la Unidad Coordinadora de Asuntos Jurídicos, así como las respuestas a los comentarios derivados de su consulta pública y las normas oficiales mexicanas definitivas, cuando dichas normas y estándares le competan a la Secretaría;
- Coordinar la recepción y el análisis de los expedientes relativos a los procedimientos previstos en la Ley de Expropiación y otras disposiciones legales aplicables, en los casos de afectaciones a la propiedad de todo tipo que realice la Secretaría y someter a consideración de la persona titular de la Unidad Coordinadora de Asuntos Jurídicos la opinión jurídica correspondiente;
- Gestionar ante el Diario Oficial de la Federación, las publicaciones de los instrumentos normativos que emitan las unidades administrativas de la Secretaría y las de sus órganos administrativos desconcentrados, cuando dicha gestión no esté asignada expresamente a dichos órganos y los instrumentos normativos se relacionen a los asuntos de su competencia;
- Participar, en coordinación con la Unidad Coordinadora de Asuntos Internacionales, en la atención de peticiones ciudadanas en el marco del capítulo denominado medio ambiente del Tratado entre México, Estados Unidos y Canadá y del Acuerdo en Materia de Cooperación Ambiental entre los Gobiernos de los Estados Unidos Mexicanos, de los Estados Unidos de América y de Canadá;
- Asesorar en el ámbito jurídico al Sector Ambiental sobre asuntos institucionales relacionados con autoridades de los tres órdenes de gobierno, así como con instituciones públicas y privadas nacionales e internacionales, en el ámbito de su competencia;
- Coordinar las acciones del personal adscrito al área y a las personas consultoras jurídicas ambientales en la implementación de estrategias para que, desde el ámbito de sus funciones vigilen, prioricen y fomenten la protección, restauración, conservación, preservación y aprovechamiento sustentable de los ecosistemas, recursos naturales, bienes y servicios ambientales, con el fin de garantizar el derecho a un medio ambiente sano y el interés superior de su protección;
- Establecer controles de información en los que se precisen los detalles de los asuntos competencia de la coordinación;
- Aplicar la normativa a las personas adscritas a esta coordinación y consultoras jurídicas ambientales en el ámbito de sus competencias;
- Coordinar la implementación de acciones jurídicas integrales para la protección del medio ambiente en la materia que corresponda, para la defensa jurídica de los intereses que a la Secretaría competen, y
- Atender las demás actividades que le confiera la o el superior jerárquico inmediato y las responsabilidades que le señalen las disposiciones jurídicas aplicables.
114 UNIDAD COORDINADORA DE OFICINAS DE REPRESENTACIÓN Y GESTIÓN TERRITORIAL
OBJETIVO:
Dirigir las acciones operativas de la Secretaría en las entidades federativas, en los términos que instruya la persona titular de la Secretaría, a través de las Oficinas de Representación, con la participación que corresponda de las Subsecretarías y las unidades administrativas de la Secretaría, el Sector y otras dependencias federales, con la finalidad de entregar beneficios sociales directos a la población, contribuyendo en la mejora del medio ambiente y el uso óptimo de los recursos naturales, de conformidad con la normatividad aplicable.
FUNCIONES:
- Coordinar las acciones operativas de la Secretaría con las entidades federativas, en los términos que instruya la persona titular de la Secretaría, a través de las Oficinas de Representación, con la participación que corresponda de las Subsecretarías y las unidades administrativas de la Secretaría, para dar cumplir a los objetivos establecidos;
- Dirigir la elaboración de los criterios para coordinar las relaciones entre las unidades administrativas de la Secretaría y las Oficinas de Representación;
- Coordinar la implementación de la normatividad para promover la interacción entre las Oficinas de Representación y sus homólogas del Sector en las entidades federativas;
- Coordinar las acciones para el cumplimiento a la normatividad con base en las políticas que determine la persona titular de la Secretaría, respecto de la coordinación de las Oficinas de Representación con las Delegaciones de los Programas para el Desarrollo, en lo relativo a la supervisión de servicios y programas para entregar beneficios sociales directos a la población en cumplimiento a la normatividad aplicable;
- Participar como enlace con los Delegados de los Programas para el Desarrollo en las entidades y otras unidades administrativas de la Secretaría de Bienestar, para dar cumplimiento con los objetivos establecidos;
- Dirigir la elaboración de mecanismos para la coordinación y homologación de los criterios para el funcionamiento de las Oficinas de Representación en las entidades federativas en el ámbito de sus atribuciones, para su aprobación por la persona titular de la Secretaría;
- Coordinar la elaboración de los criterios y lineamientos en planes y acciones en el ámbito territorial, para la concertación de las Oficinas de Representación con los sectores social y privado, para su aprobación por la persona titular de la Secretaría;
- Suscribir acuerdos de coordinación y convenios de concertación, conjuntamente con las unidades administrativas según corresponda y órganos administrativos desconcentrados de la Secretaría, con los gobiernos de las entidades federativas y los municipios, así como con organizaciones de los sectores civil, social y privado, para promover el ejercicio de las atribuciones asignadas a la Secretaría;
- Dirigir la elaboración de normas, programas y disposiciones de observancia general para su aplicación en las Oficinas de Representación, para su aprobación por la persona titular de la Secretaría;
- Dirigir las acciones para la promoción del desarrollo sustentable y programas prioritarios regionales, así como la articulación del Sector en el ámbito territorial, para su aprobación por la persona titular de la Secretaría, para su aplicación en las Oficinas de Representación;
- Establecer los sistemas de información estratégica en los procesos de planeación y de evaluación de la política ambiental en las Oficinas de Representación, así como mantener un diagnóstico permanente y seguimiento de su funcionamiento;
- Definir las líneas de participación en los sistemas de información y estadística de los servicios que prestan las Oficinas de Representación en coordinación de las unidades administrativas responsables de la Secretaría;
- Coordinar y Gestionar la realización de asesorías, estudios e investigaciones para su implementación en las Oficinas de Representación sobre asuntos que competen a la Secretaría, en participación con las unidades administrativas que correspondan;
- Coordinar y Gestionar con las unidades administrativas, las visitas de trabajo, para que la persona titular de la Secretaría y otras personas servidoras públicas de la Secretaría realicen en las entidades federativas;
- Coordinar los mecanismos de monitoreo y evaluación de resultados para el desarrollo de las acciones y programas a cargo de las Oficinas de Representación, para contribuir en la toma de decisiones de las unidades administrativas competentes de la Secretaría;
- Contribuir en la implementación de los criterios para operar los sistemas de información y estadística de los servicios que prestan las Oficinas de Representación, para dar cumplimiento a lo establecido en la unidad administrativa competente en la materia;
- Implementar las acciones orientadas para la difusión y comprensión de la política ambiental, a través de las Oficinas de Representación, así como de reuniones para la actualización e intercambio de información entre personas servidoras públicas de las Oficinas antes mencionadas y del Sector, con el apoyo correspondiente de las unidades administrativas competentes;
- Supervisar el cumplimiento de los instrumentos de política ambiental, dirigidos a la sostenibilidad territorial para evaluar el funcionamiento y operación de las Oficinas de Representación, conforme a las disposiciones jurídicas vigentes;
- Coordinar a través de los sistemas Institucionales la gestión con base en resultados y dar seguimiento a la rendición de cuentas en cada una de las Oficinas de Representación.
- Difundir las disposiciones que emitan las unidades administrativas de la Secretaría, para su implementación en las Oficinas de Representación;
- Contribuir en la formulación y actualización de los manuales de organización de las Oficinas de Representación, para dar cumplimiento a los criterios que emita la unidad administrativa competente en la materia;
- Dirigir la integración de los presupuestos de las Oficinas de Representación para dar cumplimiento a los criterios que emita la unidad administrativa competente en la materia.
- Dirigir la elaboración de instrumentos y herramientas para mejorar los procesos y el funcionamiento de las Oficinas de Representación de la Secretaría;
- Coordinar la integración de la información relacionada con la imagen y operación de las Oficinas de Representación de la Secretaría en cada entidad federativa, para dar cumplimiento a la normatividad que emita la unidad administrativa competente en la materia;
- Coordinar el suministro de los recursos humanos, materiales, financieros e informáticos requeridos en las Oficinas de Representación para su gestión ante la unidad administrativa competente en la materia;
- Coordinar la implementación de los proyectos de desarrollo de la infraestructura ambiental, con la participación del Sector privado y de los gobiernos de las entidades federativas y municipales, con la finalidad de dar cumplimiento a la normatividad vigente que establezcan las unidades administrativas competentes de la Secretaría;
- Supervisar la aplicación de los recursos y el cumplimiento de las metas de los programas del Sector en las Oficinas de Representación con la participación que corresponde a otras unidades administrativas de la Secretaría, para dar cumplimiento a la normatividad aplicable;
- Emitir propuestas para las modificaciones a la estructura y funciones de las Oficinas de Representación, para el trámite y formalización ante la unidad administrativa competente en la materia;
- Aprobar contrataciones, convocatorias del Servicio Profesional de Carrera, cambios de adscripción y comisiones, para que se realicen los trámites en la unidad administrativa competente en la materia;
- Dar respuesta a los diversos recursos administrativos que se interpongan en contra de los actos emitidos por los titulares de las Oficinas de Representación, y
- Atender las demás actividades que le confiera la o el superior jerárquico inmediato y las responsabilidades que le señalen las disposiciones jurídicas aplicables.
121-152 OFICINAS DE REPRESENTACIÓN
OBJETIVO:
Coordinar las estrategias y acciones para el cumplimiento de la política sectorial, referente al medio ambiente, recursos naturales y regulación, en el ámbito de su competencia en la Oficina de Representación a su cargo, para el fomento y desarrollo del Sector Ambiental y aprovechamiento sustentable.
FUNCIONES:
- Coordinar y dar seguimiento al desarrollo de los programas y acciones relacionadas con las atribuciones conferidas en el Reglamento Interior de la SEMARNAT, para dar cumplimiento al marco normativo aplicable;
- Dirigir la aplicación de diagnósticos relativos a la problemática local y/o regional del Sector, proponer las alternativas de solución, así como determinar la prioridad de atención y proporcionar la información que se requiera, para dar cumplimiento a la normatividad competente;
- Colaborar en el desarrollo de las acciones acordadas con las dependencias y entidades de las Administración Pública Federal, los Gobiernos de las entidades Federativas, municipios, así como con los sectores social y privado para el desarrollo sustentable;
- Proponer y coordinar la concertación intersectorial de los programas y proyectos, con el fin de favorecer la protección, conservación ambiental y aprovechamiento sustentable de los recursos naturales ante el Comité de Planeación para el Desarrollo Estatal;
- Coordinar el diseño y promoción de instrumentos normativos en las entidades federativas, sectores social y privado, para la protección ambiental, el aprovechamiento sustentable, conservación y restauración de los recursos naturales y de los ecosistemas;
- Suscribir y dar seguimiento a los acuerdos de coordinación con los Gobiernos de las Entidades Federativas y Municipios, así como convenios de concertación con los sectores Social y Privado, para la formulación y ejecución de programas de restauración ecológica y, en su caso, de proyectos de declaratoria de zonas de restauración en aquellas áreas que presenten procesos de degradación o graves desequilibrios ecológicos;
- Implementar mecanismos de coordinación y colaboración con los órganos desconcentrados de la SEMARNAT, para la operación, regulación y supervisión de los programas y proyectos en el ámbito de su competencia;
- Coordinar y dar seguimiento a las acciones de desconcentración y descentralización del Sector estatal o regional, con el fin de dar cumplimiento al marco normativo aplicable;
- Colaborar en la ejecución de los programas competencia de la Secretaría en coordinación a los órganos administrativos desconcentrados de la Secretaría y entidades paraestatales sectorizadas, para dar cumplimiento a las metas y objetivos institucionales;
- Emitir permisos, licencias, autorizaciones y las respectivas modificaciones, suspensiones, revocaciones o extinciones en el ámbito de su competencia para dar cumplimiento a lo previsto en las disposiciones jurídicas aplicables y los lineamientos internos de carácter técnico y administrativo, sistemas y procedimientos establecidos por las unidades administrativas de la Secretaría;
- Coordinar la recepción de las solicitudes y la integración de sus expedientes relativos a los aprovechamientos o servicios competencia de la Secretaría, así como notificar las resoluciones emanadas de las unidades administrativas, para dar cumplimiento a los lineamientos de carácter técnico y administrativo;
- Coordinar la operación del Registro Forestal Nacional de la entidad federativa o coordinación regional, con el fin de expedir las constancias de los actos y documentos inscritos en dicho Registro, así como remitir los informes a la Dirección General responsable para su seguimiento y atención;
- Coordinar la operación de los programas Forestales en el ámbito de su competencia, para dar cumplimiento a los lineamientos que emitan las unidades competentes de la Secretaría y demás disposiciones jurídicas aplicables;
- Autorizar previa opinión técnica del Consejo Estatal Forestal la negación, modificación, suspensión, desecho, revocación y nulificación del cambio de uso de suelo de terrenos forestales, así como el trámite unificado en materia de impacto ambiental, para dar cumplimiento al marco normativo aplicable;
- Controlar y evaluar el aprovechamiento de recursos forestales maderables y no maderables, plantaciones forestales comerciales, cambio de uso de suelo solicitado por particulares, modificaciones o cancelaciones de los programas de manejo forestal, así como los refrendos y autorizaciones automáticas de los aprovechamientos de recursos forestales maderables, para dar cumplimiento a las disposiciones jurídicas aplicables;
- Evaluar los avisos de aprovechamiento de recursos forestales no maderables, de plantaciones forestales comerciales, y los de colecta de germoplasma forestal para la reforestación o forestación con fines de conservación y restauración, a fin de dar cumplimiento a las disposiciones jurídicas aplicables;
- Emitir permisos para acreditar legalmente la procedencia de las materias primas y productos forestales, con el fin de dar cumplimiento a la normatividad jurídica aplicable;
- Coordinar las visitas técnicas requeridas en materia forestal y solicitar la opinión del Consejo Estatal Forestal, así como emitir informes de los trámites requeridos, para dar atención a las solicitudes de la unidad administrativa responsable;
- Coordinar el proceso para el trámite de la Cédula de Operación Anual de las personas y establecimientos sujetos obligados a reporte en materia de Registro de Emisiones y Transferencia de Contaminantes, en la circunscripción territorial de la Oficina de Representación, excepto las que realicen actividades del Sector Hidrocarburos, a fin de dar cumplimiento al marco normativo aplicable;
- Participar en la administración y desarrollo de las áreas naturales protegidas, para dar cumplimiento a los criterios y lineamientos que defina la Comisión Nacional de Áreas Naturales Protegidas;
- Establecer y dirigir el programa de Protección Civil de la Oficina de Representación participando con el Sistema Nacional de Protección Civil, para contar con medidas de seguridad e higiene a efecto de salvaguardar las instalaciones y proteger a las personas que laboran en estas;
- Colaborar con las autoridades de las entidades federativas, y municipales en las acciones para la prevención y control de situaciones de emergencia ocasionadas por fenómenos climatológicos, hidrológicos, incendios forestales, plagas y enfermedades que afecten a las áreas forestales;
- Coordinar la operación de programas de administración y conservación de los recursos naturales, competencia de la Secretaría, para la conservación del medio ambiente;
- Coordinar la contratación de obras, estudios y servicios para la operación de la Oficina de Representación, así como supervisar su ejecución conforme al presupuesto asignado;
- Controlar los inventarios de Bienes Muebles e Inmuebles propiedad de la Secretaría, asignado a la Oficina de Representación, para su conservación y mantenimiento con el apoyo de la unidad administrativa responsable;
- Contratar el arrendamiento de inmuebles para la Oficina de Representación, notificando su formalización a la unidad administrativa responsable, a fin de dar cumplimiento de las disposiciones jurídicas aplicables;
- Administrar los bienes inmuebles y servicios con los que cuente la Oficina de Representación, en colaboración con la unidad administrativa responsable, para dar cumplimiento a las disposiciones jurídicas aplicables;
- Administrar los recursos humanos y financieros de la Oficina de Representación, en coordinación con la unidad administrativa responsable, para dar cumplimiento al marco normativo aplicable;
- Firmar los instrumentos jurídicos de concertación para el otorgamiento de subsidios con cargo al presupuesto, conforme a las disposiciones jurídicas aplicables y previa autorización de las unidades administrativas responsables del ejercicio;
- Firmar convenios relacionados con la expropiación de terrenos ejidales, comunales y de propiedad particular, para dar cumplimiento al marco jurídico aplicable;
- Coordinar la entrega de información, documentación, argumentación y en general todos los elementos al área jurídica de las Oficinas de Representación, para la defensa de los actos de autoridad que se reclamen en los juicios de amparo en que sea designado como autoridad responsable o intervenga como quejoso o tercero interesado;
- Evaluar los programas de desarrollo regional sustentable, para dar cumplimiento a los lineamientos de carácter técnico y administrativo que emitan las unidades administrativas competentes de la Secretaría;
- Participar en las acciones para el fomento de los programas de desarrollo forestal a cargo de la Comisión Nacional Forestal, con el fin de promover el aprovechamiento de los recursos naturales;
- Coordinar la integración y archivo de la Información, así como documentos que se deriven de la gestión de los trámites competencia de la Oficina de Representación, para su resguardo y consulta;
- Proponer, a la Unidad Coordinadora de Oficinas de Representación y Gestión Territorial, la Participación en foros internacionales, para cumplir con las obligaciones derivadas de los instrumentos jurídicos en que sea parte, así como los programas y proyectos de cooperación técnica con países, organismos internacionales y entidades extranjeras con las que se suscriban convenios en materia de la competencia de la Secretaría, y
- Atender las demás que le confiera la o el superior jerárquico inmediato y las responsabilidades que le señalen las disposiciones jurídicas aplicables.
111 COORDINACIÓN GENERAL DE COMUNICACIÓN SOCIAL
OBJETIVO:
Dirigir la transmisión de la información acerca de labor de la Secretaría, cuidado del medio ambiente, conservación, recuperación, aprovechamiento y desarrollo sustentable de los recursos naturales del territorio mexicano, a través del desarrollo y coordinación de la estrategia de comunicación social; que atienda el diseño de la imagen institucional y difusión de actividades; propiciando una presencia mediática de manera constante, oportuna y útil, de conformidad con la normatividad aplicable.
FUNCIONES:
- Emitir criterios para el diseño de la imagen institucional del Sector, que permitan llevar a cabo actividades de comunicación mediática y relaciones públicas de la Secretaría;
- Dirigir la elaboración del programa editorial de la Secretaría, con el objeto de integrar los materiales didácticos en el ámbito interno y externo;
- Coordinar la difusión y publicación de materiales de la Secretaría, concertando con dependencias de la Administración Pública Federal, unidades administrativas, órganos administrativos desconcentrados, entidades federativas, municipios y demarcaciones territoriales de la Ciudad de México, para lograr mayor alcance en la divulgación de información en el ámbito social y privado;
- Aplicar las políticas y lineamientos que establezca el Gobierno Federal para adecuar las actividades de comunicación social en la Secretaría;
- Difundir y supervisar el uso adecuado de la imagen gráfica de la Secretaría en lo que concierne al escudo, logotipo, identidad gráfica y colores en campañas, exposiciones y eventos con presencia de personas servidoras públicas de la Secretaría, papelería oficial, publicaciones internas y externas, así como en el diseño de las páginas de internet dando cumplimiento a la normatividad vigente;
- Definir los mecanismos para capturar, analizar y dar seguimiento a la cobertura informativa de los medios de comunicación, respecto de los temas que competen a la Secretaría;
- Dirigir la participación de la Secretaría en ferias y exposiciones en coordinación con las unidades administrativas y órganos administrativos desconcentrados de la Secretaría, para posicionar temas en el ámbito de su competencia;
- Organizar las conferencias de prensa, expedir de boletines y otros materiales informativos con la finalidad de propiciar la presencia constante y oportuna de las acciones y programas de la Secretaría, así como de la participación de las personas servidoras públicas, en los medios masivos de comunicación;
- Coordinar la integración y análisis de la información que se difunde en los medios de comunicación, así como la opinión pública en materia ambiental;
- Actuar como vocería oficial de la Secretaría para dar cumplimiento a las disposiciones jurídicas aplicables, con excepción de la información que corresponda a las Actividades del Sector Hidrocarburos;
- Ampliar y administrar el acervo videográfico y fotográfico relacionado al medio ambiente y a la labor de la Secretaría para añadir valores visuales a los productos y publicaciones a ofrecer a la población;
- Dirigir el desarrollo del banco electrónico de información para su integración y actualización correspondiente;
- Gestionar el Número Internacional Normalizado del Libro, para llevar el registro de las publicaciones que realiza la Secretaría y para los efectos de su certificación internacional ante el Instituto Nacional del Derecho de Autor, en los casos en que así se requiera;
- Dirigir la elaboración del Programa Anual de Comunicación Social de la Secretaría, para su gestión correspondiente;
- Dirigir la elaboración del programa anual de publicaciones ocasionales y permanentes que generen las unidades administrativas de la Secretaría, así como gestionar su publicación correspondiente;
- Establecer un sistema de comunicación interna para asegurar que el flujo de información sea oportuno entre las personas servidoras públicas de la Secretaría; y
- Atender las demás actividades que le confiera la o el superior jerárquico inmediato y las responsabilidades que le señalen las disposiciones jurídicas aplicables.
120 DIRECCIÓN GENERAL DE PLANEACIÓN, EVALUACIÓN Y ESTADÍSTICA AMBIENTAL
OBJETIVO:
Conducir los procesos de planeación, seguimiento y evaluación de la política ambiental, así como la integración de los informes institucionales y el desarrollo, actualización y difusión del Sistema Nacional de Información Ambiental y de Recursos Naturales, a fin de cumplir con los objetivos del Sector y de contribuir al derecho a un medio ambiente sano.
FUNCIONES:
- Diseñar y conducir el establecimiento de las políticas públicas y lineamientos, que sirvan de base para el proceso de planeación sectorial, y dar seguimiento al cumplimiento de los objetivos y metas contenidos en los programas e instrumentos de planeación a cargo de la Secretaría.
- Definir y concertar las acciones que deban ser inducidas e instrumentadas en los diferentes ámbitos de la planeación, con las unidades administrativas competentes del Sector, para promover la atención integral del desarrollo sustentable;
- Conducir la evaluación del avance y cumplimiento de los programas del sector, en colaboración con las unidades del sector e instituciones normativas, con el objetivo de mejorar los resultados y rediseñar las políticas sectoriales, para promover el desarrollo sustentable;
- Proponer a la persona titular de la Secretaría, mediante el análisis y la articulación de la planeación, evaluación, programación y asignación presupuestal, la orientación de los recursos presupuestarios para la atención de las prioridades sectoriales;
- Dirigir, con base en los lineamientos emitidos por las dependencias y/o entidades globalizadoras, la integración del aporte al Informe de Gobierno y el informe de Avance y Resultados del Programa Sectorial de Medio Ambiente y Recursos Naturales, el informe de Labores y los demás que procedan, en coordinación con las unidades administrativas y entidades del Sector, a fin de cumplir con la normatividad vigente;
- Dar seguimiento y emitir recomendaciones para alinear la agenda ambiental internacional con la agenda nacional;
- Proponer a la persona titular de la Secretaría, la definición e implementación de mecanismos de coordinación, seguimiento y evaluación con las dependencias y entidades de la Administración Pública Federal y con otros órdenes de gobierno para incorporar la variable ambiental en el ámbito de su competencia;
- Coadyuvar en la promoción de la incorporación de los Sistemas de Manejo Ambiental en la Administración Pública Federal, en coordinación con las unidades administrativas competentes de la Secretaría, así como sugerir recomendaciones para su cumplimiento.
- Dirigir los procesos de integración de información ambiental relevante y su difusión en el Sistema Nacional de Información Ambiental y de Recursos Naturales para apoyar la toma de decisiones y mantener informada a la sociedad;
- Coordinar la administración, actualización y difusión, de la información estadística, geográfica y documental del Sistema Nacional de Información Ambiental y de Recursos Naturales, en coordinación con las unidades administrativas correspondientes del Sector;
- Dirigir el desarrollo y actualización del Sistema Nacional de Indicadores Ambientales, con la participación que corresponda al Sector;
- Coordinar, en cumplimiento con la normatividad aplicable, la definición de criterios y lineamientos para promover la calidad, integridad y confiabilidad de la información ambiental; así como los mecanismos para su acceso, en el marco del Sistema Nacional de Información Ambiental y de Recursos Naturales, en coordinación con las áreas del Sector y con el Instituto Nacional de Estadística y Geografía;
- Fungir como instancia de coordinación en la operación de los sistemas de información ambiental de la Secretaría para consulta del público, de conformidad con las disposiciones jurídicas aplicables y con la participación que corresponda al Sector;
- Asesorar al Sector y dependencias de la Administración Pública Federal, cuando así lo soliciten, en el diseño y desarrollo de sistemas que incluyan información ambiental estadística, geográfica o de análisis de su competencia;
- Coordinar acciones con las dependencias y entidades de la Administración Pública Federal para obtener la información requerida por la Secretaría para el ejercicio de sus atribuciones;
- Sugerir a la persona titular de la Secretaría, la suscripción de convenios, con los gobiernos de las entidades federativas, municipios y demarcaciones territoriales de la Ciudad de México o con instituciones públicas y privadas, para la obtención de la información requerida por la Secretaría para el ejercicio de sus atribuciones;
- Dirigir la elaboración del informe bienal de la situación general en materia del equilibrio ecológico y la protección al ambiente en coordinación con las unidades administrativas competentes de la Secretaría;
- Coordinar las acciones entre la Secretaría y el Instituto Nacional de Estadística y Geografía, en el marco del Sistema Nacional de Información Estadística y Geográfica y sus subsistemas, para dar cumplimiento a la normatividad aplicable, y
- Atender las demás actividades que le confiera la o el superior jerárquico inmediato y las responsabilidades que le señalen las disposiciones jurídicas aplicables.
115 CENTRO DE EDUCACIÓN Y CAPACITACIÓN PARA EL DESARROLLO SUSTENTABLE
OBJETIVO:
Dirigir las estrategias y acciones de educación, capacitación y comunicación, para la preservación del equilibrio ecológico, la protección del medio ambiente, y el aprovechamiento sustentable de los recursos naturales del país, y contribuir a la formación de una sociedad informada, sensible y consciente, del medio ambiente, logrando que la capacitación para el desarrollo sustentable, la educación ambiental y la comunicación educativa fomenten una cultura ambiental, en el ámbito de su competencia de conformidad con el marco jurídico aplicable.
FUNCIONES:
- Definir e instrumentar las acciones encaminadas a establecer estrategias y conducir las directrices de coordinación y vinculación institucional en materia de educación ambiental, considerando los criterios con un enfoque intercultural y de derechos humanos, resaltando los de la mujer, la igualdad de género, pueblos y comunidades indígenas y afromexicanas, y la no discriminación, dirigidos al Sector Ambiental, para sumar esfuerzos con otras dependencias y entidades de la Administración Pública Federal, con los gobiernos estatales, municipios, demarcaciones territoriales de la Ciudad de México, pueblos y comunidades indígenas y afromexicanas, así como de diversos sectores sociales en el marco de las disposiciones jurídicas aplicables;
- Coordinar las acciones para el desarrollo de programas y proyectos en los temas estratégicos que defina la Secretaría, para la población y los sectores estratégicos del Sector Ambiental en materia de educación ambiental con un enfoque establecido en el marco jurídico de su competencia, con la finalidad de contribuir a la mitigación y adaptación del cambio climático y evitar o aminorar el deterioro ambiental, de acuerdo con su competencia, de conformidad con los instrumentos derivados del marco de planeación y de política ambiental y de cambio climático, en coordinación con las unidades administrativas de la Secretaría y de sus órganos administrativos desconcentrados, así como organismos públicos descentralizados del Sector;
- Promover y participar en el establecimiento de programas y estrategias de educación ambiental, diseño de procesos de gestión ambiental y formación docente, y materiales educativos y de comunicación, en coordinación con la Secretaría de Educación Pública y otras instancias educativas, públicas y privadas, en el ámbito de sus atribuciones, con el fin de fomentar la educación ambiental con un enfoque establecido en el marco jurídico que le compete;
- Dirigir y promover las acciones orientadas a la educación ambiental y capacitación para el desarrollo sustentable, en el ámbito de sus atribuciones, para el cumplimiento de los objetivos institucionales de la Secretaría y sus sectores;
- Diseñar estrategias para implementar programas y acciones de vinculación y difusión de la cultura ambiental con un enfoque intercultural y de derechos humanos a partir de la vinculación con la ciudadanía en sus territorios;
- Dirigir las acciones en coordinación con los centros de educación superior, investigación científica, investigación participativa aplicada en el ámbito de sus atribuciones, que contribuyan a la atención y solución de los problemas socio ambientales y al desarrollo sustentable;
- Coordinar el desarrollo de certámenes y emisión de reconocimientos y premiaciones que establezcan la Secretaría en materia ambiental y desarrollo sustentable y en su caso, actuar como Secretario Técnico en los comités de evaluación y selección, con el fin de promover la cultura ambiental en el ámbito de su competencia;
- Participar en las acciones para la formación de educadores y facilitadores ambientales, especialmente comunitarios y la organización de redes de personas, organizaciones, centros de educación ambientales y recreativos, e instituciones que desarrollan proyectos de educación, vinculación y difusión de la cultura ambiental y otras materias en el ámbito su competencia;
- Participar en suscripción de acuerdos y convenios de colaboración, coordinación y cooperación internacional para la obtención de financiamientos, donaciones y comodatos ya sean monetarios y/o materiales, en apoyo a programas y proyectos de educación, capacitación, comunicación y difusión en las materias competencia del Sector Ambiental;
- Dirigir el establecimiento de lineamientos, parámetros e indicadores para su aplicación en materia de educación, cultura ambiental, vinculación educativa para articular procesos vinculados con la educación intercultural y de derechos humanos reconocidos a cada Sector social, incluidos los derechos de la mujer, la igualdad de género, la no discriminación, así como los derechos de pueblos y comunidades indígenas y afromexicanas, con apoyo del Sector, y otras instancias de la Administración Pública Federal;
- Dirigir el establecimiento y aplicación de lineamientos y procedimientos para la profesionalización del Centro Regional de Educación y Capacitación para el Desarrollo Sustentable, así como para personas educadoras ambientales, y capacitación a las personas interesadas en la solución de problemáticas socioambientales, conforme a las disposiciones jurídicas aplicables con un enfoque intercultural y de derechos humanos, y
- Atender las demás actividades que le confiera la o el superior jerárquico inmediato y las responsabilidades que le señalen las disposiciones jurídicas aplicables.
E00. PROCURADURÍA FEDERAL DE PROTECCIÓN AL AMBIENTE
OBJETIVO:
Procurar la justicia ambiental a través del escrito cumplimiento de la ley, buscando una relación y diálogo respetuoso entre las autoridades federales, estatales y municipales para la realización de una acción conjunta y coordinada, para una gestión ambiental eficaz y eficiente, y lograr el buen comportamiento de los usuarios del medio ambiente, dando certidumbre a la sociedad, permitiendo su conservación y sustentabilidad de los recursos naturales.
FUNCIONES:
- Coordinar las acciones de inspección, de vigilancia o de ambos, para evaluar el cumplimiento de la Normativa Ambiental;
- Establecer criterios y lineamientos de carácter interno para, realizar actos administrativos de inspección y vigilancia;
- Coordinar la atención e investigación de las denuncias populares, para poder determinar la existencia de los actos, hechos u omisiones que las motivaron, autorización de posibles víctimas por la violación de derechos ambientales y las vías para la atención estratégica de las denuncias, o bien, canalizar ante las autoridades que resulten competentes;
- Definir el procedimiento administrativo de Investigación y realizar reconocimientos de hechos en las materias competencia de la PROFEPA; para, en su caso, imponer las medidas anticipadas o cualquier otra medida, a efecto de evitar deterioros o daños ambientales irreparables;
- Coordinar el inicio oficioso de los procedimientos administrativos de investigación e inspección, para determinar si son constitutivos de infracciones a la Normativa Ambiental o impliquen un daño o afectación al medio ambiente o a los recursos naturales,
- Coordinar la aplicación de las disposiciones en materia de inspección y verificación del cumplimiento de la normativa ambiental, de imposición de medidas anticipadas, de medidas de urgente aplicación, de medidas de seguridad, para determinar infracciones administrativas y daño ambiental, imposición de sanciones substanciación de recursos de revisión;
- Coordinar las acciones en los procedimientos administrativos de investigación y de inspección, para la celebración de acuerdos y convenios de reparación del daño y el régimen de responsabilidad ambiental;
- Establecer las acciones en la substanciación de expedientes instaurados en la PROFEPA, para determinar la aplicación de los mecanismos alternativos de solución de controversias.
- Impulsar y promover la participación de la población en la vigilancia y cumplimiento de las disposiciones jurídicas ambientales, para salvaguardar sus intereses, brindarle asesoría en asuntos de protección y defensa del ambiente;
- Coordinar la colaboración con otras autoridades federales, así como con las entidades federativas, municipios y demarcaciones territoriales de la Ciudad de México para la aplicación y cumplimiento de la Normativa Ambiental;
- Emitir resoluciones en los procedimientos administrativos, para solicitar a las autoridades competentes la revocación o suspensión de autorizaciones, permisos licencias o concesiones, y la ejecución de las medidas de seguridad, cuando exista riesgo inminente de desequilibrio ecológico;
- Determinar y expedir las recomendaciones a las autoridades federales, de las entidades federativas, municipios y demarcaciones territoriales de la Ciudad de México, para promover el cumplimiento de la Normativa Ambiental;
- Emitir dictámenes técnicos y periciales integrales y multidisciplinarios que incluyan el valor económico de los ecosistemas, los servicios ambientales, sus afectaciones o bien de actividades contaminantes específicas, para la atención de los requerimientos del Sector Ambiental, órganos jurisdiccionales y el Ministerio Público Federal;
- Coordinar las solicitudes de información, informes, opiniones, dictámenes, estudios, peritajes y apoyo técnico, para la tramitación de los asuntos de su competencia;
- Coordinar la atención de las solicitudes de los órganos jurisdiccionales, de las autoridades ministeriales o de la Fiscalía General de la República, para la formulación de dictámenes técnicos del daño ambiental o perjuicios ocasionados por infracciones a la Normativa Ambiental;
- Coordinar las acciones que se lleven a cabo en los procedimientos administrativos, para la imposición de medidas de seguridad, medidas de urgente aplicación, medidas anticipadas, medidas técnicas correctivas, de restauración y la ejecución de sanciones, en términos de las disposiciones jurídicas aplicables;
- Determinar las infracciones a la Normativa Ambiental, o bien hacer del conocimiento de las autoridades correspondientes los actos, hechos u omisiones que no sean de su competencia, para la ejecución de alguna o algunas de las medidas de seguridad;
- Establecer los medios y recursos que se requieran, para dar publicidad a los mecanismos de acceso a la justicia ambiental;
- Promover ante el Ministerio Público Federal las denuncias y querellas para la investigación de actos, hechos u omisiones que impliquen la probable comisión de los delitos contra el ambiente;
- Coordinar las acciones necesarias ante el Ministerio Público y los órganos jurisdiccionales en los procedimientos penales, en que sea parte la PROFEPA, para el reconocimiento de la calidad de coadyuvante y de víctima u ofendida;
- Coordinar las acciones necesarias para ejercer los derechos que asisten a las personas en su calidad de víctimas, ante las autoridades administrativas y jurisdiccionales locales o federales por el daño o menoscabo de sus derechos ambientales;
- Coordinar las acciones necesarias para participar en la elaboración de anteproyectos de normas oficiales mexicanas, estudios, programas y proyectos para la protección, defensa y restauración del medio ambiente y los recursos naturales;
- Coordinar la remisión a las autoridades competentes, de las quejas y denuncias que se le presenten por irregularidades en que incurran las personas servidoras públicas locales en contra del ambiente o los recursos naturales; para que procedan conforme a sus disposiciones jurídicas aplicables;
- Coordinar las acciones para la sustanciación y resolución de los recursos administrativos que le competan;
- Emitir las resoluciones que procedan o la celebración de convenios administrativos como solución alternativa de controversias en el ámbito administrativo y ejercer en su caso, las acciones necesarias ante los órganos judiciales correspondientes, cuando conozca de actos, hechos u omisiones que puedan constituir violaciones a la normatividad administrativa o penal, para obtener la reparación o compensación de los daños ambientales, de conformidad con las disposiciones jurídicas aplicables;
- Ejercer ante los órganos jurisdiccionales y administrativos las acciones necesarias para representar el interés legítimo de las personas, defender y representar los intereses de la PROFEPA, y buscar la reparación o compensación por riesgo o daños al ambiente y los recursos naturales;
- Coordinar las acciones legales necesarias para demandar ante el Tribunal Federal de Justicia Administrativa la nulidad de resoluciones administrativas favorables a un particular, dictadas por las unidades administrativas de la PROFEPA, cuando se hayan emitido por error, causen un daño a la PROFEPA o contravengan la Normativa Ambiental;
- Coordinar las acciones legales necesarias para demandar en términos de la Ley Federal de Responsabilidad Ambiental, ante el órgano jurisdiccional competente, la responsabilidad por daño ambiental, el cumplimiento de las obligaciones, pagos, sanciones judiciales y prestaciones que resulten, así como coadyuvar en la determinación de la responsabilidad correspondiente;
- Coordinar las solicitudes de revocación, modificación y conmutación de multas, para su debida tramitación y substanciación;
- Coordinar las acciones necesarias para asegurar el cumplimiento de las restricciones no arancelarias en materias competencia de la Secretaría, y las establecidas en los convenios e instrumentos internacionales de los que el Estado Mexicano sea parte, así como, emitir el registro de verificación correspondiente;
- Definir las acciones de acceso a la información contenida en los registros y bases de datos de las unidades administrativas de la Secretaría, para allegarse de elementos que le permitan investigar el análisis prospectivo, la planeación estratégica y las posibles Infracciones a la Normativa Ambiental;
- Establecer en el ámbito de su competencia, los procesos estratégicos de planeación, programación y presupuestación, para su aplicación;
- Suscribir acuerdos que se deben publicar en el Diario Oficial de la Federación, para delegar facultades a las personas servidoras públicas subalternas, sin perjuicio de su ejercicio directo;
- Coordinar las acciones necesarias, para aprobar, supervisar la operación de organismos de evaluación acreditados, que le competan, y en su caso, sancionar a estos por incumplimiento a la normativa aplicable;
- Coordinar la aplicación de las políticas y disposiciones emitidas en materia de transparencia y acceso a la información, a fin de garantizar el acceso de toda persona a la información que se genere en el ámbito de competencia de la PROFEPA;
- Coordinar el apoyo y acompañamiento de las dependencias y entidades dedicadas a la seguridad nacional, para las acciones y procedimientos administrativos de investigación, inspección y vigilancia, y
- Expedir reconocimientos, distintivos, certificaciones y sellos, para acreditar a quienes cumplan con la normativa ambiental.
F00. COMISIÓN NACIONAL DE ÁREAS NATURALES PROTEGIDAS
OBJETIVO:
Conservar el Patrimonio Natural de México, a través de las Áreas Naturales Protegidas fomentando el desarrollo de actividades para la conservación de los ecosistemas y el aprovechamiento sustentable de sus bienes y servicios, asegurando una cobertura y representatividad biológica suficiente.
FUNCIONES:
- Coordinar las políticas públicas y establecer las estrategias en materia de administración y conservación de la biodiversidad en las Áreas Naturales Protegidas competencia de la Federación, y promover la participación de los sectores público, social y privado en su establecimiento, protección y manejo sustentable, incluyendo la conservación, el aprovechamiento sustentable, la restauración y la administración;
- Nombrar y remover, cuando proceda, a las personas titulares de las unidades administrativas de la Comisión de conformidad con las disposiciones jurídicas aplicables, previo acuerdo con la persona titular de la Secretaría, así como cambiarlas de adscripción cuando resulte necesario o conveniente para los fines de la Comisión;
- Determinar la expedición, modificación, revocación o cancelación de los certificados de las áreas destinadas voluntariamente a la conservación;
- Determinar en coordinación con las unidades administrativas competentes de la Secretaría, las estrategias, programas y lineamientos para la conservación y recuperación de especies prioritarias y especies en riesgo dentro de las áreas naturales protegidas competencia de la Federación y sus zonas de influencia y otras cuya administración competa a la Comisión;
- Emitir los lineamientos internos para el establecimiento, modificación, recategorización o extinción de las áreas naturales protegidas competencia de la Federación; para la formulación y modificación de los programas de manejo de las áreas naturales protegidas competencia de la Federación; para los procedimientos aplicables a las áreas destinadas voluntariamente a la conservación; para el otorgamiento de permisos o autorizaciones en las áreas naturales protegidas; para la ejecución y evaluación de los programas de subsidio que resulten aplicables;
- Resolver en el ámbito de competencia lo relativo a las concesiones sobre inmuebles o terrenos federales cuya administración esté a cargo de la Comisión, y en su caso, autorizar la cesión de derechos y obligaciones,
- Aprobar los proyectos de programas y el anteproyecto de presupuesto de egresos relativos a la Comisión, conforme a las disposiciones establecidas por la Unidad de Administración y Finanzas de la Secretaría, así como ejercer el presupuesto autorizado o asignado a la Comisión;
- Coordinar el proceso para el establecimiento, modificación, recategorización o extinción de las áreas naturales protegidas competencia de la Federación;
- Suscribir los instrumentos jurídicos por los que se otorgue al sector público, privado o social la administración de las áreas naturales protegidas competencia de la Federación, en los términos de la legislación aplicable;
- Proponer a la persona titular de la Secretaría las solicitudes de expropiación en terrenos ejidales o comunales, así como los instrumentos jurídicos para la expropiación de predios de propiedad particular, a fin de dirigir la política de expropiación y adquisición de inmuebles para el establecimiento, protección, manejo, aprovechamiento sustentable, restauración y administración de áreas naturales protegidas competencia de la Federación, sus zonas de influencia y otras áreas cuya administración competa a la Comisión;
- Coordinar la gestión para la disposición de los terrenos nacionales y el destino de la zona federal marítimo terrestre y terrenos ganados al mar, ubicados dentro de las áreas naturales protegidas competencia de la Federación, en sus zonas de influencia, y otras áreas cuya administración competa a la Comisión;
- Fungir como persona titular de la Secretaría Técnica del Consejo Nacional de Áreas Naturales Protegidas;
- Planear y coordinar la ejecución de los programas y acciones en materia de establecimiento, protección, manejo, restauración, desarrollo comunitario y financiamiento para la conservación de las áreas naturales protegidas competencia de la Federación, sus zonas de influencia y otras áreas cuya administración competa a la Comisión, con la participación de los sectores público, social y privado;
- Proponer a la persona titular de la Secretaría, las acciones tendentes a desconcentrar, descentralizar y regionalizar funciones de la Comisión, de conformidad con las disposiciones jurídicas aplicables;
- Establecer con las dependencias y entidades de la Administración Pública Federal, los mecanismos que se requieran para la implementación de acciones que fomenten el desarrollo sustentable en los programas de su competencia, en el marco del Programa Sectorial de la Secretaría;
- Promover e implementar las políticas y disposiciones en materia de transparencia y acceso a la información pública gubernamental, así como designar a la persona titular de la Unidad de Transparencia conforme a las disposiciones jurídicas aplicables;
- Establecer los lineamientos que promuevan la coordinación interinstitucional de las direcciones regionales con las demás unidades administrativas de la Comisión y el Sector, así como con los sectores público, social y privado;
- Suscribir los actos jurídicos que correspondan para el ejercicio de sus atribuciones y que le delegue la persona titular de la Secretaría, así como designar, en su caso, a la persona servidora pública que deba suscribirlos en su representación;
- Promover ante la autoridad competente, en coordinación con las unidades administrativas correspondientes de la Secretaría, la ejecución de medidas de seguridad, previstas en los ordenamientos jurídicos, cuando exista riesgo inminente de desequilibrio ecológico, de daño o deterioro grave a los recursos naturales, en las áreas naturales protegidas competencia de la Federación, en sus zonas de influencia y en otras áreas cuya administración competa a la Comisión;
- Emitir con las unidades administrativas de la Secretaría, las opiniones requeridas por las autoridades de los diferentes órdenes de gobierno, para promover el cumplimiento de la normatividad ambiental y la conservación de los ecosistemas y su biodiversidad, en las áreas naturales protegidas competencia de la Federación, sus zonas de influencia y en otras áreas cuya administración competa a la Comisión;
- Representar a la Comisión en foros y eventos nacionales e internacionales, en la materia de su competencia, en coordinación con la unidad administrativa competente de la Secretaría.
- Dirigir las políticas de evaluación y seguimiento de la Comisión, y
- Coordinar y atender las acciones y actividades que sean competencia de la Comisión, así como las que le encomiende la persona titular de la Secretaría, de acuerdo con las disposiciones jurídicas aplicables.
B00. COMISIÓN NACIONAL DEL AGUA
A la Comisión Nacional del Agua, con fundamento en los artículos 19 de la Ley Orgánica de la Administración Pública Federal; 12 fracciones I y II de la Ley de Aguas Nacionales; 14 fracciones III y VI del Reglamento de la Ley de Aguas Nacionales, y 13 fracción I, IV, VI y XIV del Reglamento Interior de la Comisión Nacional del Agua, le corresponde la expedición de su Manual.
G00. AGENCIA NACIONAL DE SEGURIDAD INDUSTRIAL Y DE PROTECCIÓN AL MEDIO AMBIENTE DEL SECTOR HIDROCARBUROS
OBJETIVO:
Fijar, dirigir y controlar la regulación y supervisión de las actividades del sector hidrocarburos que aseguren la protección de las personas, el medio ambiente y las instalaciones del sector, en materia de seguridad industrial y seguridad operativa, así como las actividades de desmantelamiento y abandono de instalaciones, el control integral de los residuos y emisiones contaminantes para contar una operación limpia, segura y transparente en el sector de hidrocarburos.
FUNCIONES:
- Dirigir, administrar y representar legalmente a la Agencia, con la suma de facultades generales y especiales, incluyendo facultades para actos de administración y de dominio que, en su caso, requiera conforme a la legislación aplicable;
- Aportar a las autoridades competentes, los elementos técnicos sobre seguridad industrial, seguridad operativa y protección al medio ambiente, para las políticas energética y ambiental del país, así como para la formulación de los programas sectoriales en esas materias;
- Participar con las unidades administrativas competentes de la Secretaría y con la Secretaría de Energía en el desarrollo de la Evaluación Estratégica del Sector;
- Dirigir la participación de la Agencia con los distintos órdenes de gobierno, dependencias y entidades competentes, en el diseño y atención de los planes nacionales e internacionales para prevenir y atender situaciones de emergencia en las actividades del Sector;
- Expedir las reglas y disposiciones de carácter general en materia de seguridad industrial y seguridad operativa, incluyendo las etapas de desmantelamiento y abandono de las instalaciones, así como de control integral de los residuos y las emisiones a la atmósfera;
- Expedir las reglas y disposiciones de carácter general relativas a la conformación, operación e implementación de los Sistemas de Administración a cargo de los Regulados, incluyendo aquéllas que regulen a las áreas responsables de la evaluación, implementación y mejora del sistema a que se refiere el artículo 16 de la Ley;
- Emitir las medidas técnicas que deben incluirse en los protocolos de actuación para la atención de emergencias o situaciones de riesgo crítico del Sector o aquéllas que puedan ocasionar un daño grave a las personas o a los bienes en materia de seguridad industrial, seguridad operativa y protección al medio ambiente;
- Emitir las bases y criterios para que los Regulados adopten las mejores prácticas de seguridad industrial, seguridad operativa y protección al medio ambiente que resulten aplicables a las actividades del Sector;
- Determinar la planeación estratégica y el modelo de administración por procesos de la Agencia;
- Expedir las reglas de carácter general que establezcan las bases para que los Regulados lleven a cabo las investigaciones de causa raíz en caso de incidentes y accidentes, operativos, industriales y medioambientales;
- Definir, y en su caso expedir los mecanismos a través de los cuales los Regulados deberán informar sobre los siniestros, accidentes, incidentes, emergencias, fugas y derrames vinculados con las actividades del Sector;
- Promover la colaboración entre Regulados con el objetivo de optimizar el uso de recursos para la atención de contingencias, emergencias, prevención y mitigación de riesgos;
- Definir las estrategias de certificación en seguridad industrial, seguridad operativa y protección al medio ambiente, en relación con el cumplimiento de la normatividad y estándares de desempeño, con base en el principio de autogestión y conforme a los requisitos técnicos que para tal efecto establezca;
- Emitir las reglas de carácter general en materia de seguridad industrial y seguridad operativa para la realización de las actividades de captura, exploración, extracción, transporte e inyección industrial de bióxido de carbono, que se realizan con el fin de mejorar la producción de hidrocarburos, así como las normas oficiales mexicanas que correspondan en materia de protección al medio ambiente;
- Expedir las reglas de carácter general para la producción, transporte, almacenamiento y distribución industrial de biocombustibles, cuando estas actividades estén directamente vinculadas al proceso de mezclado o preparación de gasolinas y/o diésel, en relación con las materias de su competencia, en coordinación, en su caso, con otras autoridades competentes y atendiendo a las disposiciones normativas aplicables;
- Coordinar los estudios de valoración económica de las externalidades ambientales y riesgos asociados a las instalaciones, actividades y operación del Sector, con base en una metodología que tome en cuenta las mejores prácticas internacionales;
- Impulsar un desarrollo regional sustentable y exigir que las actividades relacionadas con el Sector se realicen, entre otras, con apego a la protección, conservación, compensación y restauración de los ecosistemas, flora y fauna silvestres, bienes y servicios ambientales, en coordinación con las unidades administrativas competentes de la Secretaría;
- Proporcionar el apoyo técnico que soliciten las dependencias y entidades de la Administración Pública Federal, en el ámbito de su competencia;
- Remitir al titular de la Secretaría la información relativa a las normas oficiales mexicanas del Sector para su inclusión en el Programa Nacional de Normalización correspondiente, así como para sus suplementos;
- Expedir las normas oficiales mexicanas en materia de competencia de la Agencia y, en su caso, los acuerdos de modificación y avisos de cancelación o prórroga;
- Proponer al titular del Ejecutivo Federal, por conducto de la Secretaría, el anteproyecto de Reglamento Interior de la Agencia;
- Designar a los servidores públicos que deban ejercer las facultades que las disposiciones jurídicas confieran a la Agencia y que no estén previstas en este Reglamento;
- Nombrar y remover libremente a los servidores públicos de la Agencia;
- Expedir los nombramientos de los Jefes de Unidad y Directores Generales de la Agencia;
- Presentar el anteproyecto de presupuesto anual ante la Secretaría para su entrega a la Secretaría de Hacienda y Crédito Público;
- Autorizar y ejercer el presupuesto asignado a la Agencia;
- Presentar al Consejo Técnico el informe anual sobre las actividades de la Agencia y, una vez aprobado, publicarlo en los medios de difusión que permitan la mayor publicidad del mismo;
- Presidir el Comité Técnico del Fideicomiso de manera directa o por conducto del Jefe de la Unidad de Administración y Finanzas;
- Coordinar la operación del Fideicomiso;
- Instruir al Jefe de la Unidad de Administración y Finanzas a aportar el saldo remanente de los ingresos excedentes propios de la Agencia al Fideicomiso, hasta por el límite previsto en el artículo 37, fracción III, de la Ley;
- Proponer al titular de la Secretaría el Manual de Organización de la Agencia para su integración al Manual General de Organización de la Secretaría;
- Participar en las negociaciones de tratados y acuerdos internacionales que lleven a cabo las dependencias del Ejecutivo Federal en las materias de seguridad industrial, seguridad operativa y protección al medio ambiente que tengan vinculación con el Sector;
- Participar en el Consejo de Coordinación del Sector Energético;
- Suscribir los acuerdos interinstitucionales de carácter internacional en la materia de su competencia, previo dictamen de la Secretaría de Relaciones Exteriores y en los términos de la Ley sobre la Celebración de Tratados;
- Delegar la representación legal de la Agencia y sus facultades en favor de los servidores públicos de su adscripción, mediante acuerdo delegatorio que deberá publicarse en el D.O.F., con excepción de aquéllas que la Ley expresamente le señale como indelegables;
- Constituir los consejos, comités, grupos de trabajo o cualquier cuerpo colegiado que corresponda conforme a las disposiciones jurídicas para el desempeño de las funciones de la Agencia; presidirlos o, en su caso, designar al servidor público que los presidirá;
- Designar a su suplente ante los órganos colegiados en los que, conforme a las disposiciones jurídicas aplicables, la Agencia tenga intervención;
- Presidir el Comité Consultivo Nacional de Normalización de Protección al Ambiente del Sector y designar al servidor público que presidirá, en su representación, los comités técnicos de normalización en las materias competencia de la Agencia;
- Establecer los lineamientos y mecanismos de coordinación para la organización, planeación, gestión, normatividad y operación regional de la Agencia en el territorio nacional y, en su caso, establecer representaciones, fijas o itinerantes, locales o regionales, mediante disposiciones de carácter general publicadas en el D.O.F.;
- Resolver los recursos administrativos que conforme a las disposiciones legales y reglamentarias se promuevan contra actos propios o de las unidades administrativas que estén adscritas;
- Emitir el acuerdo administrativo interno con los lineamientos para el desarrollo de las audiencias previstas en el artículo 29 de la Ley;
- Proponer al Consejo Técnico el Código de Conducta al que se sujetarán los servidores públicos de la Agencia;
- Emitir las reglas de carácter general para autorizar y acreditar a personas físicas y morales para que lleven a cabo las actividades de supervisión, inspección, vigilancia, evaluación e investigación técnica;
- Emitir o reconocer normas y procedimientos de auditoría que deberán observar los auditores externos al dictaminar o emitir opiniones relativas a las actividades de los Regulados;
- Determinar los lineamientos y criterios de actuación, organización y operación interna que correspondan para la ejecución de los actos administrativos competencia de la Agencia;
- Autorizar que los Jefes de Unidad atraigan para su resolución los asuntos o procedimientos administrativos relativos al ejercicio de los actos de autoridad que competen a las Direcciones Generales que tienen bajo su adscripción, cuando el asunto así lo amerite por sus características especiales, interés o trascendencia, actuando, en todo caso, con arreglo a los principios de economía, celeridad, eficacia, legalidad, publicidad y buena fe, y
- Las demás que sean necesarias para el cumplimiento de sus atribuciones y las que les señalen otras disposiciones jurídicas.
DISPOSICIONES TRANSITORIAS
PRIMERA.- El presente Manual de Organización General de la Secretaría de Medio Ambiente y Recursos Naturales entrará en vigor al día siguiente de su publicación en el Diario Oficial de la Federación.
SEGUNDA.- A partir de la entrada en vigor de este Manual, se abroga el Manual de Organización General de la Secretaría de Medio Ambiente y Recursos Naturales, publicado en el Diario Oficial de la Federación el 25 de marzo 2024.
Dado en la Ciudad de México, a los 29 de octubre de 2025.- La Secretaria de Medio Ambiente y Recursos Naturales, Alicia Isabel Adriana Bárcena Ibarra.- Rúbrica.