PROTOCOLO Nacional para la Activación de la Alerta Nacional de Búsqueda, Localización e Identificación de Personas Desaparecidas y No Localizadas.

Al margen un sello con el Escudo Nacional, que dice: Estados Unidos Mexicanos.- Gobernación.- Secretaría de Gobernación.- Comisión Nacional de Búsqueda.

PROTOCOLO NACIONAL PARA LA ACTIVACIÓN DE LA ALERTA NACIONAL DE BÚSQUEDA, LOCALIZACIÓN E IDENTIFICACIÓN DE PERSONAS DESAPARECIDAS Y NO LOCALIZADAS
MARTHA LIDIA PÉREZ GUMECINDO, Titular de la Comisión Nacional de Búsqueda de Personas, con fundamento en los artículos 1o., párrafo tercero, y 90, párrafo primero de la Constitución Política de los Estados Unidos Mexicanos; 17 de la Ley Orgánica de la Administración Pública Federal; 2, fracción I Bis, 12 Duodecies, 50, 51, párrafo primero, 53, fracciones VIII y LIV, 102, 103, 104 y 105 de la Ley General en Materia de Desaparición Forzada de Personas, Desaparición Cometida por Particulares y del Sistema Nacional de Búsqueda de Personas; así como 3, apartado B, fracción VII, 126, 127, 128, fracción XXIII, 173 y 175 fracción I del Reglamento Interior de la Secretaría de Gobernación, y
CONSIDERANDO
Que es una prioridad del Estado mexicano fortalecer los procesos de búsqueda, localización e identificación de Personas Desaparecidas y No Localizadas para garantizar la protección integral de sus Derechos Humanos como el acceso a la justicia y el derecho a la verdad;
Que el derecho humano a ser encontrado y el derecho de las víctimas a buscar a sus familiares son principios fundamentales que el Estado debe garantizar y proteger;
Que el artículo 1o. de la Constitución Política de los Estados Unidos Mexicanos reconoce los derechos humanos previstos en la propia Constitución y en los tratados internacionales de los que el Estado Mexicano sea parte, así como las garantías para su protección;
Que el artículo en comento establece que todas las autoridades, en el ámbito de sus competencias, tienen la obligación de promover, respetar, proteger y garantizar los derechos humanos, conforme a los principios de universalidad, interdependencia, indivisibilidad y progresividad;
Que la desaparición y no localización de personas exige la actuación inmediata y coordinada de las autoridades, a fin de garantizar el derecho a la verdad, el acceso a la justicia y la búsqueda efectiva;
Que el 17 de noviembre de 2017, se publicó en el Diario Oficial de la Federación el Decreto por el que se expide la Ley General en Materia de Desaparición Forzada de Personas, Desaparición Cometida por Particulares y del Sistema Nacional de Búsqueda de Personas, la cual establece la distribución de competencias y mecanismos de coordinación entre autoridades de los distintos órdenes de gobierno para la búsqueda, localización e identificación de Personas Desaparecidas y No Localizadas;
Que el artículo 50 de la Ley General en mención, prevé que la Comisión Nacional de Búsqueda de Personas es un órgano administrativo desconcentrado de la Secretaría de Gobernación, encargado de determinar, ejecutar y dar seguimiento a las acciones de búsqueda en todo el territorio nacional, y establece la obligación de colaboración de las autoridades competentes;
Que el artículo 53, fracción VIII de la Ley General dispone que corresponde a la Comisión Nacional de Búsqueda de Personas emitir los protocolos rectores necesarios para el cumplimiento de sus atribuciones;
Que la reforma a la Ley General publicada en el Diario Oficial de la Federación el 16 de julio de 2025, incorporó la fracción I Bis al artículo 2, mediante la cual se establece la Alerta Nacional de Búsqueda, Localización e Identificación, cuya activación debe realizarse en todo el país ante la noticia, reporte o denuncia de una Persona Desaparecida o No Localizada, y mandata a la Comisión Nacional de Búsqueda de Personas a emitir el protocolo correspondiente;
Que el artículo 12 Duodecies de la Ley General dispone que la autoridad competente que reciba una noticia, reporte o denuncia por la desaparición o no localización de una persona deberá registrarla sin dilación en el Registro Nacional de Personas Desaparecidas y No Localizadas y en la Base Nacional de Carpetas de Investigación, y remitir por los medios disponibles la Ficha de Búsqueda a las Fiscalías Especializadas y Comisiones Locales de Búsqueda, asegurando su recepción;
Que, para fortalecer la búsqueda y la identificación, diversas disposiciones de la Ley General y de la Ley General de Población prevén la interconexión con herramientas de consulta y validación de identidad, a fin de facilitar la localización e identificación de Personas Desaparecidas o No Localizadas, y
Por lo expuesto y con fundamento en las disposiciones indicadas, se emite el siguiente:
PROTOCOLO NACIONAL PARA LA ACTIVACIÓN DE LA ALERTA NACIONAL DE BÚSQUEDA, LOCALIZACIÓN E
IDENTIFICACIÓN DE PERSONAS DESAPARECIDAS Y NO LOCALIZADAS
I. OBJETO Y OBJETIVOS
1. Objeto
El presente Protocolo tiene por objeto establecer el funcionamiento y el procedimiento para la activación y operación de la Alerta Nacional de Búsqueda, Localización e Identificación de Personas Desaparecidas y No Localizadas, a nivel municipal, estatal y federal, ante la noticia, reporte o denuncia de una Persona Desaparecida o No Localizada.
2. Objetivos
Son objetivos del presente Protocolo:
I. Establecer los elementos para la activación de la Alerta Nacional de Búsqueda, Localización e Identificación de Personas Desaparecidas y No Localizadas, con la finalidad de que la búsqueda inmediata nacional sea efectiva.
II. Establecer la operación de la Alerta Nacional de Búsqueda, Localización e Identificación de Personas Desaparecidas y No Localizadas, una vez que una Persona Desaparecida o No Localizada sea registrada en el Registro Nacional de Personas Desaparecidas y No Localizadas y en la Base Nacional de Carpetas de Investigación;
III. Garantizar la activación y operación de la Alerta Nacional de Búsqueda, Localización e Identificación de Personas Desaparecidas y No Localizadas;
IV. Establecer los procedimientos para la gestión de accesos, lista de correos electrónicos de asignación, perfiles de usuario, control de autenticación y trazabilidad en la operación de la Alerta Nacional de Búsqueda, a fin de asegurar el registro, consulta, actualización y canalización de la Ficha de Búsqueda a las autoridades y particulares;
V. Establecer los parámetros de articulación entre todas las entidades federativas y las autoridades que participan en la activación y operación de la Alerta Nacional de Búsqueda, así como sus obligaciones para asegurar la coordinación en la búsqueda, localización e identificación de Personas Desaparecidas y No Localizadas.
VI. Impulsar, dentro de su ámbito de competencia, acciones de Prevención en Delitos de Desaparición Forzada, Desaparición cometida por Particulares u otros.
II. DEFINICIONES
Para efectos del presente Protocolo, se entenderá por:
I. Alerta Nacional de Búsqueda: A la Alerta Nacional de Búsqueda, Localización e Identificación de Personas Desaparecidas y No Localizadas que hace referencia el artículo 2 fracción I Bis de la Ley General en Materia de Desaparición Forzada de Personas, Desaparición Cometida por Particulares y del Sistema Nacional de Búsqueda de Personas, es una herramienta nacional de búsqueda que acciona un cúmulo de actos coordinados entre las instituciones públicas de los tres niveles de gobierno, del sector privado y social encaminados a la búsqueda, localización e identificación de Personas Desaparecidas y No Localizadas;
II. ATDT: A la Agencia de Transformación Digital y Telecomunicaciones;
III. Autoridad primaria: La autoridad que recibe la noticia, reporte o denuncia;
IV. BNCI: A la Base Nacional de Carpetas de Investigación conformada por los registros que contienen los datos de las carpetas de investigación o averiguaciones previas iniciadas por los delitos de desaparición forzada de personas y desaparición cometida por particulares, en términos del artículo 4, fracción I Septies de la Ley General en Materia de Desaparición Forzada de Personas, Desaparición Cometida por Particulares y del Sistema Nacional de Búsqueda de Personas;
V. Bitácora Única: Sistema informático administrado por la CNB y alimentado por las comisiones de búsqueda y las autoridades ministeriales ejecutoras de la Búsqueda Individualizada, que permite a las distintas autoridades responsables de la búsqueda de personas asentar las acciones de búsqueda que realizan y sus resultados, así como consultar las acciones y resultados de las demás;
VI. CNB: A la Comisión Nacional de Búsqueda de Personas;
VII. Correos electrónicos de asignación: Conjunto de direcciones electrónicas oficiales, previamente registradas y validadas, correspondientes a autoridades primarias y coadyuvantes, públicas y privadas, a las que se envía de forma directa e inmediata la Alerta Nacional de Búsqueda y la Ficha de Búsqueda conforme a sus atribuciones;
VIII. CURP: A la Clave Única de Registro de Población;
IX. Datos personales: Cualquier información concerniente a una persona física identificada o identificable, en términos de lo establecido en el artículo 3, fracción IX de la Ley General de Protección de Datos Personales en Posesión de Sujetos Obligados;
X. Datos personales sensibles: Aquellos que se refieran a la esfera íntima de su titular, o cuya utilización indebida pueda dar origen a discriminación o conlleve un riesgo grave para ésta. De manera enunciativa mas no limitativa, se consideran sensibles los datos personales que puedan revelar aspectos como origen racial o étnico, estado de salud presente o futuro, información genética, creencias religiosas, filosóficas y morales, opiniones políticas y preferencia sexual, en términos de lo establecido en el artículo 3, fracción X de la Ley General de Protección de Datos Personales en Posesión de Sujetos Obligados;
XI. DGRNPDNO: A la Dirección General del Registro Nacional de Personas Desaparecidas y No Localizadas y de Procesamiento de Información;
XII. DGAB: A la Dirección General de Acciones de Búsqueda;
XIII. Difusión pública: La divulgación de la Ficha de Búsqueda a través de medios institucionales, redes sociales, portales oficiales y medios de comunicación masiva;
XIV. Ficha de Búsqueda: Documento oficial generado por la autoridad competente al momento de recibirse una noticia, reporte o denuncia de desaparición o no localización de una persona, que contiene los datos esenciales para su identificación, búsqueda, localización e investigación, en términos de lo establecido en el artículo 4, fracción XXVI Bis de la Ley General en Materia de Desaparición Forzada de Personas, Desaparición Cometida por Particulares y del Sistema Nacional de Búsqueda de Personas;
XV. Ley General: A la Ley General en Materia de Desaparición Forzada de Personas, Desaparición Cometida por Particulares y del Sistema Nacional de Búsqueda de Personas;
XVI. Manual Técnico de ingreso y alimentación de la Bitácora Única por Alertamiento Nacional de Búsqueda: Al manual técnico de la Comisión Nacional de Búsqueda de Personas, que describe los aspectos operativos y tecnológicos del proceso de ingreso al portal digital y la metodología de captura para efectos de trazabilidad de la información;
 
XVII. Persona identificable: Se considera que una persona es identificable cuando su identidad pueda determinarse directa o indirectamente a través de cualquier información;
XVIII. PUI: La Plataforma Única de Identidad, que en términos del artículo 12 Bis de la Ley General es la fuente primaria de consulta permanente y en tiempo real que se interconectará con bases de datos o sistemas de información que permitan realizar búsquedas continuas;
XIX. RENAPO: Registro Nacional de Población;
XX. Repositorio electrónico institucional: Espacio digital administrado por la CNB, destinado al resguardo, organización, actualización y control del listado de correos electrónicos de asignación y demás elementos necesarios para la operación trazable de la Alerta Nacional de Búsqueda;
XXI. RNPDNO: El Registro Nacional de Personas Desaparecidas y No Localizadas, y
XXII. Trazabilidad: Registro de accesos, consultas, modificaciones y canalizaciones realizadas en el sistema, asociadas a un usuario, fecha y hora.
III. ENFOQUES TRANSVERSALES Y PRINCIPIOS RECTORES
3. Enfoques transversales
a)    Derechos humanos;
b)    Enfoque diferencial y especializado;
c)     Enfoque transformador;
d)    Interseccionalidad;
e)    Perspectiva de género;
f)     Humanitario;
g)    Psicosocial;
h)    Perspectiva de niñez y adolescencia;
i)     Perspectiva de identidad de género;
j)     Perspectiva de interculturalidad, y
k)     Perspectiva de discapacidad.
4. Principios rectores
a)    Accesibilidad;
b)    Buena fe;
c)     Búsqueda Permanente;
d)    Calidad de los datos;
e)    Confidencialidad;
f)     Corresponsabilidad de las Autoridades y los entes privados;
g)    Comunicación y participación efectiva;
h)    Debida diligencia;
i)     Desformalización;
j)     Dignidad Humana;
k)     Igualdad y no discriminación;
l)     Inmediatez;
m)    Integralidad, indivisibilidad e interdependencia;
n)    Interculturalidad;
o)    Máxima protección;
p)    Centralidad de las víctimas y No repetición;
q)    No revictimización;
l)     Presunción de vida;
m)    Progresividad;
n)    Proporcionalidad;
o)    Seguridad humana;
p)    Solidaridad, y
q)    Transparencia.
IV. DISPOSICIONES GENERALES
5. Observancia obligatoria y ámbito de aplicación
En términos de los artículos 2 fracción I Bis y 12 Duodecies de la Ley General, las disposiciones del presente Protocolo son de observancia obligatoria para todas las autoridades y entidades de los tres niveles de gobierno, del sector privado y social en el ámbito de sus respectivas competencias legales y reglamentarias, así como para las instituciones responsables de registros, bases de datos o sistemas de información a los que hace referencia el artículo 12 Bis de la Ley General.
6. Cumplimiento normativo
La activación y operación de la Alerta Nacional de Búsqueda será de acuerdo con lo establecido en la Ley General y en el presente Protocolo, así como en las disposiciones aplicables en materia de transparencia y acceso a la información pública, protección de datos personales, y demás ordenamientos jurídicos aplicables.
7. Finalidad
La Alerta Nacional de Búsqueda será utilizada exclusivamente para fines de búsqueda, localización e identificación de Personas Desaparecidas y No Localizadas, quedando prohibido su uso con finalidades distintas, lo cual podrá resultar en responsabilidades administrativas o penales de acuerdo con la Ley General.
8. Interpretación administrativa
La interpretación del presente Protocolo para efectos operativos y administrativos corresponderá a la CNB en el ámbito de sus atribuciones y de conformidad con la normatividad aplicable, sin perjuicio de las atribuciones que correspondan a otras autoridades conforme a la Ley General.
V. ADMINISTRACIÓN DE LA ALERTA NACIONAL DE BÚSQUEDA
9. Autoridad administradora
La administración y operación de la Alerta Nacional de Búsqueda estará a cargo de la CNB, a través de la DGRNPDNO y la DGAB, respectivamente.
10. Gestión de accesos y trazabilidad
Corresponderá a las siguientes áreas, en el ámbito de sus respectivas competencias, realizar las siguientes funciones:
DGRNPDNO
I.     Establecer los procedimientos para la gestión y control de accesos y perfiles de usuario;
II.     Crear y mantener actualizada la lista de correos electrónicos de asignación;
III.    Crear las Fichas de Búsqueda, y
IV.   Administrar y resguardar el repositorio electrónico institucional que contenga el listado de correos electrónicos de asignación.
DGAB
I.     Verificar la información proporcionada por particulares, a efecto de validarla;
II.     Iniciar, en su caso, la activación de la Alerta Nacional de Búsqueda con base en la información validada, y
III.    Garantizar la trazabilidad de la operación de la Alerta Nacional de Búsqueda.
Ambas áreas podrán conformar Grupos de Búsqueda en todo el país, convocarlos e implementar su capacitación y certificación en materia de búsqueda, localización e identificación de Personas Desaparecidas y No Localizadas y garantizar el funcionamiento de la Alerta Nacional de Búsqueda de forma continua y permanente. De igual manera realizar un consolidado mensual que dé cuenta de la información, difusión y resultados obtenidos para la toma de decisiones que permitan mejorar la Alerta Nacional de Búsqueda.
RENAPO
I.     Proporcionar en el ámbito de sus atribuciones, el acompañamiento técnico necesario para la interconexión con la Plataforma Única de Identidad.
En los casos de registros realizados por autoridades primarias diversas a la CNB, corresponderá a ellos la activación y trazabilidad de la Alerta Nacional de Búsqueda.
La CNB podrá solicitar el acompañamiento técnico que resulte necesario a las instancias competentes en materia de tecnologías de la información y comunicaciones, interoperabilidad de sistemas, seguridad de la información y gestión de datos.
VI. TRATAMIENTO DE LA INFORMACIÓN
11. Intercambio de información
Para los fines de búsqueda, localización e identificación de Personas Desaparecidas y No Localizadas, la información podrá compartirse con autoridades competentes, y sujetos obligados en términos de la Ley General, exclusivamente para apoyar acciones de búsqueda, investigación, localización o identificación, conforme a las disposiciones aplicables.
12. Datos personales
Las autoridades y sujetos obligados que traten datos personales relacionados con Personas Desaparecidas o No Localizadas deberán
observar las disposiciones aplicables en materia de transparencia y acceso a la información, así como en protección de datos personales, en el ámbito de sus respectivas competencias.
VII. PROCEDIMIENTO DE ACTIVACIÓN DE LA ALERTA NACIONAL DE BÚSQUEDA
13. Registro sin dilación
Ante el reporte de la desaparición de una persona, la autoridad que tenga conocimiento del hecho realizará el registro sin dilación en el RNPDNO y, cuando corresponda, en la BNCI.
14. Generación de la Ficha de Búsqueda
Realizado el registro, el DGRNPDNO generará la Ficha de Búsqueda en formato digital, la cual deberá contener, al menos:
I.     Nombre completo, edad, sexo y género de la persona reportada;
II.     Fotografía reciente;
III.    Fecha y lugar de la desaparición o última vez vista;
IV.   Señas particulares, rasgos físicos distintivos;
V.    Si presenta una condición de vulnerabilidad;
VI.   Datos de contacto para aportar información o colaborar con la búsqueda, y
VII.   Folio Único de Identificación asignado por el RNPDNO.
15. Canalización inmediata a autoridades
La Ficha de Búsqueda será remitida por la CNB de manera inmediata y automatizada mediante el listado de correos electrónicos de asignación a las Fiscalías Especializadas, Comisiones Locales de Búsqueda, autoridades y entidades de los tres niveles de gobierno, del sector privado y social, iniciándose con ello la Alerta Nacional de Búsqueda. Las autoridades receptoras deberán emitir el acuse de recibo a través del mismo correo electrónico de asignación, el cual formará parte obligatoria del registro de trazabilidad correspondiente, asimismo deberán crear un expediente digital o físico de alertamiento con la Ficha de Búsqueda que se les remita.
16. Difusión pública
La Ficha de Búsqueda se difundirá públicamente a nivel nacional y de manera masiva por todos los medios disponibles de conformidad con el párrafo segundo del artículo 12 Duodecies de la Ley General, excepto cuando exista una causa razonable o fundada, según sea el caso, por parte de la persona representante o familiar de la persona desaparecida.
Tratándose de menores de edad, se observará el interés superior de la niñez y demás disposiciones aplicables.
17. Registro por particular
Cuando un particular tenga conocimiento de una desaparición o no localización de una persona, podrá realizar el registro en el portal público del RNPDNO, cumpliendo los requisitos que se establecen en la Ley General, para garantizar su búsqueda.
Cuando un particular no cuente con carpeta de investigación se le requerirá que realice la denuncia ante la fiscalía correspondiente. Sin perjuicio de lo anterior, la CNB, remitirá el reporte a la fiscalía competente. Una vez que se cuente con carpeta de investigación se actualizará el registro. Esto no limitará la emisión de la Ficha de Búsqueda y el inicio de la Alerta Nacional de Búsqueda.
18. Verificación inicial
Realizado el registro, la DGAB de la CNB realizará, sin dilación alguna, una verificación inicial para corroborar datos mínimos y evitar duplicidades. Dicha verificación no será condicionante para la canalización inmediata a las autoridades competentes para la realización de acciones de búsqueda.
19. Generación de la Ficha de Búsqueda
Una vez realizada la validación por parte de la DGAB, la DGRNPDNO generará la Ficha de Búsqueda en formato digital con los elementos mínimos señalados en el numeral 14 y se difundirá en los mismos términos que establece el numeral 15 del presente protocolo.
20. Actos derivados de la recepción de la Ficha de Búsqueda
Las autoridades y entes privados que reciban la Ficha de Búsqueda con motivo de la activación de la Alerta Nacional de Búsqueda deberán realizar las acciones conducentes para coadyuvar en la búsqueda, localización e identificación de la Persona Desaparecida o No Localizada.
Las acciones señaladas en el presente numeral son de carácter enunciativo, mas no limitativo, y deberán implementarse conforme a las circunstancias del caso concreto y de acuerdo con sus atribuciones legales.
20.1 Fiscalías
Las Fiscalías, de acuerdo con sus facultades, deberán:
a)    Crear un expediente digital, físico y/o registro de alertamiento con la Ficha de Búsqueda recibida;
b)    Asimismo, podrán generar una cuenta de correo electrónica específica para recibir los alertamientos, la cual deberán informar en los plazos establecidos dentro del presente protocolo;
c)     Remitir de manera inmediata la Ficha de Búsqueda a la Fiscalía Especializada competente, así como a las áreas de análisis, inteligencia, contexto, servicios periciales y comunicación social o en su caso vocerías estatales de Gobierno para Radio y Televisión Pública para su difusión institucional;
d)    Realizar búsquedas de gabinete en sus bases de datos y sistemas de información, así como solicitar colaboración a instituciones públicas y privadas, incluyendo Cruz Roja, hospitales públicos y privados, centros de control de adicciones y demás instancias que puedan aportar información útil;
e)    Coordinarse con las Comisiones Locales de Búsqueda para la implementación de acciones de búsqueda en campo;
f)     Llevar un registro mensual de las Alertas Nacionales atendidas y de los resultados obtenidos;
g)    Cuando se identifique un factor de vulnerabilidad, activar de manera inmediata los mecanismos o programas aplicables, tales como Protocolo Alba, Alerta AMBER, Ficha Amarilla de INTERPOL, entre otros que resulten procedentes conforme a la normatividad vigente;
h)    De igual forma, cuando se identifique que la condición de la persona desaparecida corresponde a la de migrante o existen hechos que se relacionen con factores de movilidad y/o tránsito de la persona desaparecida dentro y fuera del territorio nacional, las Fiscalías deberán solicitar al Instituto Nacional de Migración, a la Secretaría de Relaciones Exteriores etc.; su apoyo para la búsqueda de información relevante sobre la persona desaparecida. Y que la ficha de búsqueda sea difundida en aduanas, pasos migratorios de frontera, puertos de conexión o cualquier otro lugar relacionado;
i)     Asimismo, las instituciones de procuración de justicia podrán implementar sistemas informáticos o programas con el uso de inteligencia artificial a efecto de lograr una difusión masiva en redes, asegurando en la medida de lo posible que la publicación de la ficha de búsqueda en internet tenga impacto a nivel viral de forma orgánica y verificada;
j)     De igual manera las instituciones de Procuración de Justicia que cuenten con programas de difusión para la búsqueda de personas desaparecidas en internet como el programa "Has Visto a...", entre otros, deberán difundir la imagen de la persona desaparecida dentro de los mismos, así como en canales y redes sociales oficiales autorizadas;
k)     Asimismo, deben remitir la Ficha de Búsqueda a la Secretaría de Movilidad y/o equivalente estatal, para que, a través de su transporte público y urbano, Coordinación de Protección Civil, Secretaría de Comunicaciones y Transportes y en general, transmitan masivamente la ficha;
l)     Generar, cuando el caso lo amerite, mecanismos de actualización de imágenes, incluyendo progresión de edad, para mantener vigente y efectiva la difusión de la Ficha de Búsqueda, y
m)    Practicar las diligencias ministeriales que resulten necesarias conforme a la legislación aplicable, garantizando en todo momento el acompañamiento psicológico y jurídico a las familias, así como la adopción de medidas de ayuda y atención correspondientes;
20.2 Comisiones de Búsqueda
Las Comisiones de Búsqueda deberán:
a)    Crear un registro, expediente digital o físico de alertamiento con la Ficha de Búsqueda recibida;
b)    Coordinarse con las Fiscalías para la implementación de acciones de búsqueda en campo;
c)     Realizar búsquedas en instituciones públicas y privadas, de todos los sectores del país, incluyendo Cruz Roja, hospitales públicos y privados, centros de control de adicciones y demás instancias que puedan aportar información útil;
d)    La difusión debe realizarse a jueces cívicos y calificadores de la entidad a efecto de que se realice una consulta automática en las bases de datos de detenidos por faltas administrativas en los municipios del estado;
e)    Difundir la Ficha de Búsqueda a ayuntamientos, sectores privados y sociales, incluidos colectivas y colectivos de familias de personas desaparecidas, para fortalecer su difusión masiva;
f)     Deberán solicitar a las autoridades jurisdiccionales como la Suprema Corte de Justicia, Tribunales, Juzgados de Distrito etc.; su apoyo para la difusión de la Ficha de Búsqueda en sus espacios de televisión, radio o medios digitales oficiales;
g)    Deberán remitir la Ficha de Búsqueda a los grupos de búsqueda generados en términos del artículo 53 y 54 de la Ley General para efectos de la difusión e implementación de acciones de búsqueda y localización;
h)    Del mismo modo, requerir el apoyo del Sistema Integral de Justicia Penal para Adolescentes de la República Mexicana, que se compone de órganos especializados como órganos jurisdiccionales, defensa pública, facilitador de mecanismos alternativos, entre otros, a fin de que se efectúe la difusión de la ficha de búsqueda en los centros de internamiento o prisión preventiva para las personas adolescentes sujetas al Sistema, y asimismo se efectúe la búsqueda de información y se solicite la colaboración correspondiente que facilite la localización;
i)     Remitir la Ficha de Búsqueda a Caminos y Puentes Federales y, en su caso, a concesionarias de carreteras, como CAPUFE para su difusión en tramos carreteros (como en casetas de cobro de peaje);
j)     Solicitar colaboración a autoridades estatales y municipales para la difusión en espacios públicos de alta afluencia, pudiendo utilizar para lo anterior la difusión en pantallas o medios visuales gráficos;
k)     Difundir la Ficha de Búsqueda a todos los municipios de su entidad federativa, sectores privados y sociales, incluidos colectivas y colectivos de familias de personas desaparecidas, para fortalecer su difusión masiva;
l)     Gestionar, cuando corresponda, con el apoyo de las autoridades la difusión en aduanas, pasos migratorios, puntos fronterizos y terminales de transporte;
m)    Coordinarse con C4, C5 o sus equivalentes para la implementación de acciones de búsqueda y monitoreo en tiempo real;
 
n)    Remitirán la Ficha de Búsqueda a las instituciones de seguridad pública, como lo son policías municipales, estatales y federales, como lo son Guardia Nacional, Secretaría de la Defensa Nacional y Marina Armada de México, así como a autoridades comunitarias en los Estados, para la correspondiente difusión;
o)    Deberán remitir la Ficha de Búsqueda a la Secretaría de Movilidad y/o equivalente estatal, para que, a través de su transporte público y urbano, Coordinación de Protección Civil, Secretaría de Comunicaciones y Transportes y en general, transmitan masivamente la ficha. Promoviendo con ello la difusión en redes de transporte público y sistemas de movilidad local,
p)    Como una acción para la difusión deberán remitir la Ficha de Búsqueda al Consejo Nacional Ciudadano y los Consejos Estatales Ciudadanos solicitando que los mismos difundan el material en sus páginas oficiales y redes sociales autorizadas;
q)    De igual forma deberán solicitar el apoyo de ramos aeroportuarios y de transporte para el efecto de que dentro y fuera de sus instalaciones difundan la Ficha de Búsqueda, y en su caso hagan uso de sus sistemas de comunicación, informáticos y digitales (pantallas) o en su caso, podrán adquirirlas para la difusión para que de forma permanente y periódica la Ficha de Búsqueda se encuentre visible para los consumidores del servicio.
r)     Las Comisiones de Búsqueda deberán remitir la Ficha de Búsqueda a sectores privados para su difusión como lo es: Hoteles, restaurantes, centros recreativos, plazas comerciales, estadios, foros, auditorios, y cualquier lugar de alto esparcimiento social para la difusión de la Ficha;
s)     Las Comisiones de Búsqueda ubicadas en zonas con flujos migratorios altos deberán solicitar el apoyo del Instituto Nacional de Migración, embajadas, consulados, para la difusión de la Ficha de Búsqueda y la obtención de información para la localización;
t)     Las Comisiones deberán solicitar el apoyo de ramos aeroportuarios para el efecto de que dentro y fuera de sus instalaciones difundan la Ficha de Búsqueda, y en su caso hagan uso de sus sistemas de comunicación, informáticos y digitales como pantallas, o en su caso podrán adquirirlas, para que de forma permanente y periódica la Ficha de Búsqueda se encuentre visible para sus consumidores del servicio;
u)    Informar a la Comisión Nacional de Búsqueda de las Alertas Nacionales atendidas y de los resultados obtenidos; y
v)     Implementar acciones de búsqueda en campo conforme a sus atribuciones legales.
20.3 Entes privados
Los entes privados que reciban la Ficha de Búsqueda deberán:
a)    Difundirla de manera inmediata en los medios, plataformas y espacios de los que dispongan;
b)    En el caso de empresas de telecomunicaciones, deberán difundirla en los medios físicos y digitales, así como en espacios de servicios con los que se cuenten;
c)     En el caso de televisoras y radiodifusoras, transmitirla en espacios visibles y preferentemente en horarios de alta audiencia;
d)    En el caso de empresas de producción de alimentos o lácteos a quienes les sea remita la Ficha de Búsqueda, deberán difundir la misma por los medios más convenientes para las mismas, ya sea físico o en formato digital;
e)    En el caso de instituciones financieras, deberán difundir la Ficha de Búsqueda en los medios, plataformas o espacios de los que dispongan;
f)     En el caso de entidades financieras como los servicios de seguros, entre otros, deberán difundir la ficha de búsqueda podrán transmitir o difundir la Ficha de Búsqueda en los medios, espacios o canales de los que dispongan;
g)    En el caso de prestadores de servicios de transporte terrestre, aéreo y marítimo, difundirla en pantallas, monitores, redes sociales o páginas oficiales;
h)    En el caso del sector de Turismo (hoteles, plataformas web para el hospedaje etc.); deberán colocar la Ficha de Búsqueda en áreas visibles y de alta afluencia;
i)     El sector restaurantero y de alimentos, deberán dar a conocer la ficha de búsqueda a los usuarios a través de los medios con los que cuenten disponibles;
j)     El sector de tiendas de conveniencia, cadenas de autoservicio deberán colocar la ficha en áreas visibles y de alta afluencia, pudiendo hacer uso de tecnologías como pantallas digitales u otras;
k)     Los sistemas integrales de salud privados deberán recibir la Ficha de Búsqueda y difundirla en sus pantallas dentro de sus hospitales o en espacios de máxima visibilidad;
l)     En el caso de centros de atención a adicciones o rehabilitación privados, estos deben difundir la Ficha de Búsqueda en espacios visibles y en áreas donde se reciban a los familiares de los usuarios, y
m)    Comunicar de manera inmediata a la autoridad correspondiente cuando cuenten con datos que puedan contribuir a la localización.
VIII. PROCEDIMIENTO TÉCNICO DE ACTIVACIÓN DE LA ALERTA NACIONAL DE BÚSQUEDA
21. Contexto Operativo
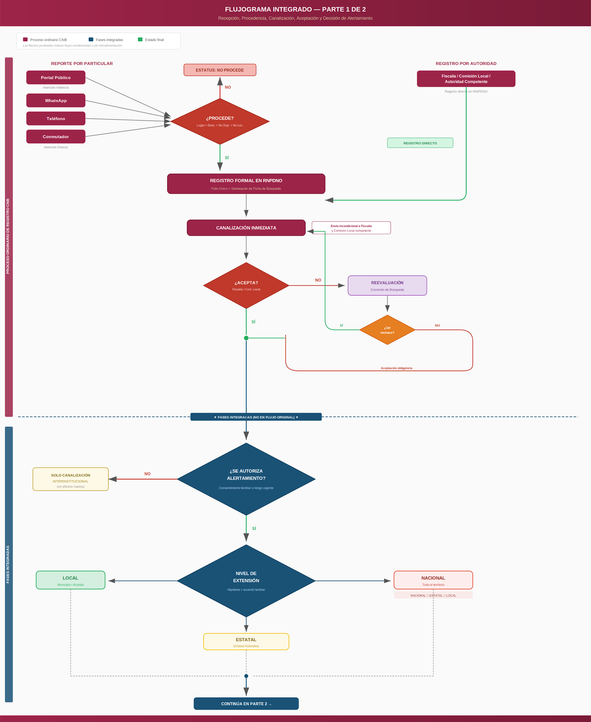
Esta sección describe el flujo técnico previo al sistema de correo electrónico. Su propósito es describir las condiciones bajo las cuales un registro llega al punto de activación del alertamiento.
El flujo ordinario de Recepción y Canalización de Registros de la CNB cubre las fases de ingesta, procedencia, aceptación institucional y alertamiento.
21.1 Canales de Recepción en el RNPDNO
El RNPDNO recibe registros por las siguientes tres vías:
I.     Atención Indirecta a través del Portal Público, donde el reportante particular llena directamente el formulario con la información a su alcance.
II.     Atención Directa por WhatsApp, Teléfono o Conmutador, donde personal operativo de la CNB captura el registro con verificación en tiempo real.
III.    Registro directo por parte de una autoridad competente (fiscalía, comisión local de búsqueda u otra autoridad con atribuciones), la cual realiza el asiento directamente en el RNPDNO sin pasar por el filtro de procedencia, dado que la suficiencia de información queda bajo su responsabilidad institucional.
21.2 Criterios de Improcedencia
Cuando el registro no contenga los elementos mínimos que establece la Ley General, no procederá. El registro que no procede recibe estatus terminal para efectos del sistema y no genera Ficha de Búsqueda ni alertamiento.
21.3 Remisión y Aceptación
Cuando el registro es procedente o fue asentado directamente por una autoridad, quedará registrado en el RNPDNO con folio único y se remitirá a la fiscalía especializada y comisión local de búsqueda competente.
21.4 Flujo Integrado: Recepción Alertamiento Distribución
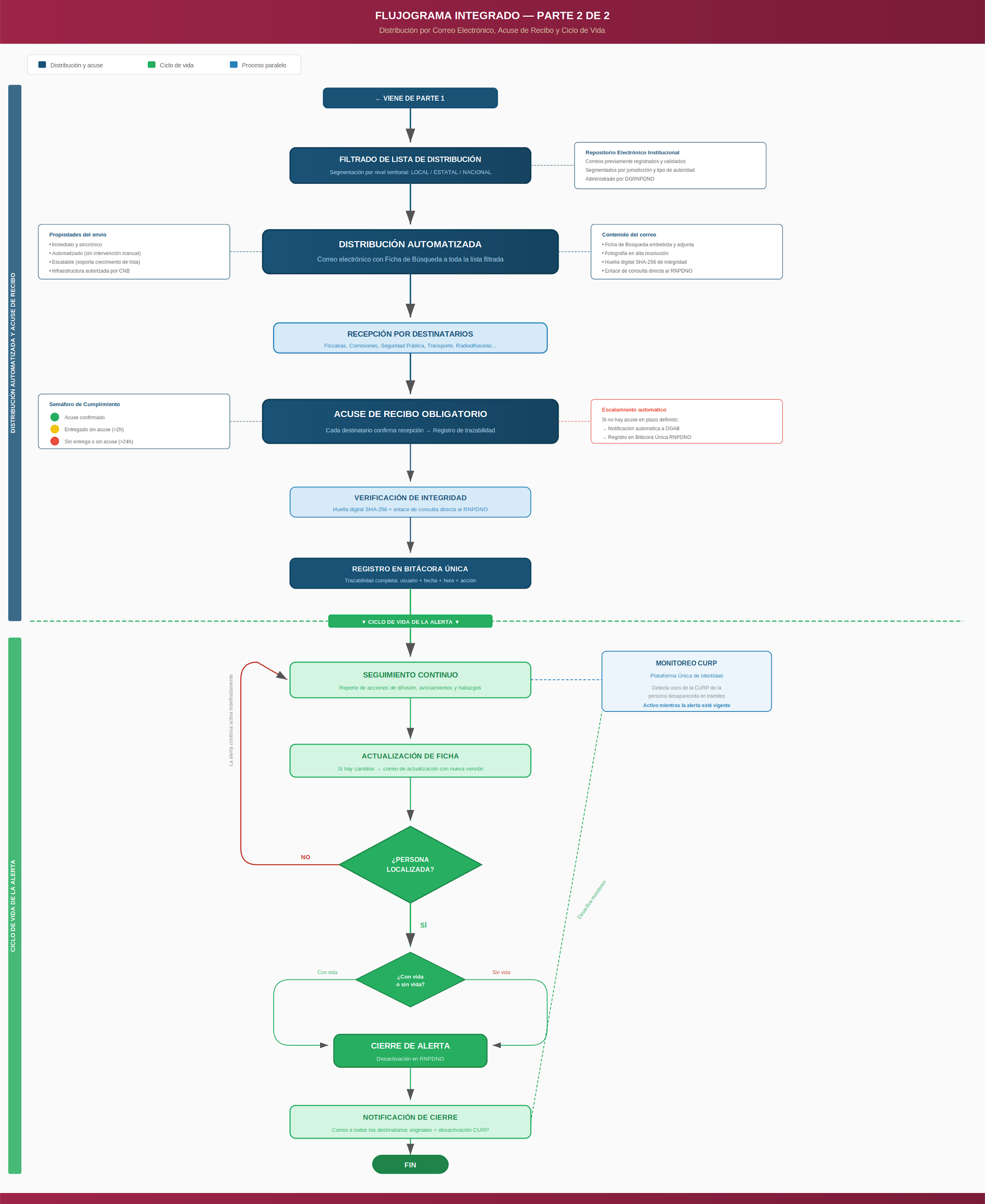
La siguiente tabla describe el proceso completo. Las filas sombreadas corresponden a las etapas integradas por este protocolo.
#
Etapa
Origen
Descripción
1
RECEPCIÓN
Registro CNB
Ingresa noticia por particular (Portal Público, WhatsApp, Teléfono, Conmutador) o por autoridad competente (registro directo en RNPDNO).
2
PROCEDENCIA
Registro CNB
Solo aplica a registros de particulares. ¿Contiene Lugar + Descripción + no duplicado + no localizada? Los registros de autoridad pasan directo al Paso 3.
3
REGISTRO RNPDNO
Registro CNB
Asiento formal. Folio único. Generación de Ficha de Búsqueda digital.
4
REMISIÓN
Registro CNB
Envío inmediato e incondicional de la Ficha a fiscalía y comisión local competente.
5
ALERTAMIENTO
Integrado
Se activa un alertamiento nacional masivo.
6
DISTRIBUCIÓN POR CORREO
Integrado
Envío automatizado y sincrónico. Acuse obligatorio, SHA-256, trazabilidad completa.
 
21.5 Arquitectura del Sistema de Distribución por Correo
Esta sección constituye el núcleo del apartado. El sistema debe operar exclusivamente en infraestructura autorizada por la CNB y bajo los principios de escalabilidad, sincronía y automatización.
21.6 Evento Disparador
El sistema se activa cuando el registro tenga estatus procedente o haya sido asentado directamente por autoridad competente.
21.7 Principios de Diseño
Principio
Descripción
Automatización
El envío se ejecuta sin intervención manual una vez que las condiciones del disparador se cumplen. El sistema detecta el cambio de estado y activa el proceso autónomamente.
Sincronía
La distribución a todos los destinatarios ocurre de forma simultánea. No se admiten envíos diferidos.
Escalabilidad
Debe soportar crecimiento de lista, volumen concurrente y nuevos canales sin degradación ni rediseño.
Infraestructura autorizada
Todos los componentes deben ejecutarse en infraestructura administrada por la CNB o entidades expresamente designadas.
Trazabilidad integral
Cada acción queda registrada con usuario, fecha, hora y resultado, formando cadena auditable.
Alta disponibilidad
Operación continua e ininterrumpida. Sin ventanas de indisponibilidad.
 
21.8 Destinatarios Obligatorios
 
El repositorio electrónico institucional, debe incluir a administradoras de canales televisivos y radiodifusoras públicas, quienes tienen la obligación de difundir la Ficha de Búsqueda digitalmente en pantallas o monitores de sus instalaciones; prestadoras de servicios de transporte terrestre, aéreo y marítimo, así como las administradoras de las respectivas terminales, quienes además deberán permitir el ingreso de personal autorizado para realizar acciones de búsqueda inmediata; concesionarias de carreteras, caminos y puentes, responsables de la difusión en puntos de peaje y áreas de servicio; instituciones de seguridad pública, ciudadana u homólogas, encargadas de activar protocolos internos de búsqueda y vigilancia; centros de control de adicciones, anexos y centros de rehabilitación, que deberán cotejar la Ficha de Búsqueda contra la población residente o atendida; y cualquier ente público o privado que tenga la capacidad de transmitir masivamente un mensaje.
21.9 Especificación del Correo de Alerta
La estructura del mensaje que remite la Alerta Nacional de Búsqueda será la siguiente:
Componente
Especificación
Remitente
Dirección institucional CNB (no respuesta, dominio oficial). Administrada por DGRNPDNO.
Destinatarios
Fiscalías Especializadas y Comisiones Locales. Extraídos del repositorio electrónico institucional.
Asunto
[ALERTA NACIONAL DE BÚSQUEDA] [FOLIO RNPDNO] - [ENTIDAD FEDERATIVA].
Cuerpo
Ficha de Búsqueda embebida con campos mínimos obligatorios del numeral 14 de este protocolo de Alerta Nacional.
Adjuntos
Ficha de Búsqueda en formato imprimible. Fotografía en alta resolución.
Firma
Bloque institucional CNB, línea telefónica, aviso de confidencialidad.
Prioridad
Alta. Solicitud de confirmación de lectura.
Formato
Doble formato (visual y texto plano) para compatibilidad universal.
Integridad
Huella digital SHA-256 del contenido completo, embebida en correo y pie de Ficha.
21.10 Contenido de la Ficha de Búsqueda
La integración de la Ficha de Búsqueda se sujetará a lo dispuesto en el artículo 12 Duodecies de la Ley General y 14 del presente Protocolo, en el cual se establecen de manera expresa los elementos mínimos que deberá contener.
21.11 Acuse de Recibo
Cada autoridad receptora debe emitir acuse de recibo a través del mismo correo de asignación. El correo incluye solicitud de confirmación de lectura y un mecanismo de acuse explícito con identificador único por destinatario. El sistema registra el momento de entrega, apertura y acuse explícito.
Se implementa un panel con codificación semáforo por destinatario: VERDE cuando el acuse está confirmado, AMARILLO cuando el correo fue entregado, pero no hay acuse en más de dos horas, y ROJO cuando no hay entrega o no hay acuse en más de veinticuatro horas. Si un destinatario no emite acuse en el plazo definido, el sistema genera notificación automática de escalamiento a la DGAB. Cada evento (envío, entrega, apertura, acuse, escalamiento) se registra en la Bitácora Única del RNPDNO.
21.12 Verificación de Integridad
El sistema garantiza que la Ficha de Búsqueda recibida es idéntica a la registrada en el RNPDNO mediante tres mecanismos. Primero, cada Ficha incluye una huella digital SHA-256 calculada sobre el contenido completo, incluida en el pie de la Ficha y en los metadatos del correo. Segundo, el correo incluye un enlace de consulta directa al portal del RNPDNO. Tercero, si la Ficha de Búsqueda es actualizada, el sistema emite un correo de actualización con nueva versión, referenciando el folio original y la versión anterior.
21.13 Gestión del Repositorio de Correos electrónicos de Asignación
La lista de correos electrónicos de asignación es el componente que determina a quién llega cada alerta. Su administración corresponde a la DGRNPDNO, quien es responsable del alta, baja, modificación y validación de cada entrada.
Cada registro en el repositorio contiene la dirección electrónica oficial, el nombre de la institución, el tipo de autoridad (fiscalía, comisión, seguridad pública, transporte, radiodifusora, entre otros), la jurisdicción territorial (municipio, estado o nivel federal), el nombre del contacto responsable, la fecha de alta y la fecha de última validación.
La DGRNPDNO ejecuta una validación trimestral de direcciones mediante el envío de un correo de prueba con solicitud de confirmación. Las direcciones que no respondan en dos ciclos consecutivos se marcan como inactivas y se notifica a la institución correspondiente para que designe un nuevo contacto. Solo personal autorizado de la DGRNPDNO puede realizar operaciones sobre el repositorio, y cada operación queda registrada con usuario, fecha, hora y justificación. El repositorio se respalda diariamente con histórico de versiones para auditoría, y debe alojarse exclusivamente en infraestructura autorizada. La estructura del repositorio debe permitir la incorporación de nuevos destinatarios, nuevas categorías de autoridad y nuevos niveles territoriales sin requerir rediseño, garantizando la escalabilidad del sistema.
21.14 Ciclo de Vida de la Alerta Nacional de Búsqueda
Fase
Acción
Responsable
Registro
ACUSE
Confirmación de recepción. Semáforo de cumplimiento.
Cada autoridad receptora
Marca temporal en Bitácora Única + panel semáforo
SEGUIMIENTO
Reporte continuo de acciones, avistamientos y hallazgos.
Autoridad primaria + receptoras
Bitácora Única. La omisión genera responsabilidad.
ACTUALIZACIÓN
Modificación de Ficha. Correo de actualización con nueva versión y SHA-256.
Autoridad primaria / DGRNPDNO
Versión anterior + nueva en Bitácora.
CIERRE
Localización confirmada. Desactivación.
Autoridad primaria
Cambio de estatus. Correo de cierre a todos.
 
La alerta permanece activa indefinidamente hasta la localización confirmada de la persona. No existe caducidad temporal. El monitoreo de la CURP opera en paralelo: si se detecta un uso de la CURP de la persona desaparecida, se comunica de inmediato a las autoridades competentes. La falta de CURP no es motivo para negar, retrasar u omitir la activación.
21.15 Flujos de procesos de Alertamiento Nacional de Búsqueda de Personas

 

IX. SEGUIMIENTO Y OPERACIÓN DE LA ALERTA NACIONAL DE BÚSQUEDA
22. Colaboración interinstitucional
Las autoridades competentes deberán difundir la Ficha de Búsqueda en sus canales institucionales y colaborar en las acciones de búsqueda inmediata conforme a sus atribuciones.
23. Difusión con entes públicos y privados
La CNB deberá difundir, de conformidad con el artículo 12 Duodecies de la Ley General, la Ficha de Búsqueda, a:
I.     Administradoras de canales televisivos y radiodifusoras públicas;
II.     Personas prestadoras de servicios de transporte terrestre, aéreo y marítimo, así como a las personas administradoras de las respectivas terminales quienes tendrán la obligación de difundir dicha Ficha de Búsqueda digitalmente en pantallas o monitores que se encuentren en sus instalaciones, así como permitir que personal autorizado dependiente de las autoridades con atribuciones en materia de búsqueda de personas puedan ingresar a las mismas a efectos de realizar acciones de búsqueda inmediata;
III.    Personas responsables, administradoras, incluidos las concesionarias de carreteras, caminos y puentes;
IV.   Instituciones de seguridad pública, ciudadana u homólogas;
V.    Centros residenciales de atención de adicciones, anexos y centros de rehabilitación, y
VI.   Cualquier ente público o privado que tenga la capacidad de transmitir masivamente un mensaje, en términos de la Ley General y demás disposiciones aplicables.
24. Procedimiento de Difusión de la Alerta Nacional de Búsqueda
Cualquier ente público o privado que cuente con la capacidad técnica y operativa para transmitir de manera masiva mensajes al público deberá difundir la Ficha de Búsqueda, como mínimo, a través de los siguientes medios:
I.     Redes sociales oficiales del ente público o privado;
II.     Pantallas, monitores o sistemas de visualización que se encuentren operando dentro de las instalaciones de prestadores de servicios de transporte terrestre, aéreo y marítimo, así como concesionarias de carreteras, caminos y puentes;
III.    Página web institucional;
IV.   En el caso de televisoras o radiodifusoras, a través de sus servicios de transmisión, y
V.    Cualquier otro espacio digital o medio de difusión de carácter masivo que se encuentre bajo la propiedad, control o administración del ente público o privado.
La difusión de la Ficha de Búsqueda deberá llevarse a cabo de manera diaria, observando al menos los siguientes criterios mínimos de exposición:
I.     En redes sociales y páginas web, al menos una publicación cada veinticuatro horas;
II.     En pantallas o sistemas de visualización interna, al menos tres exposiciones diarias, con espacios de tiempo razonables entre cada una de ellas, y con una duración mínima de tres segundos por exposición;
III.    En televisoras y radiodifusoras, al menos dos espacios de transmisión diarios, preferentemente con un intervalo aproximado de doce horas entre ellos, y con una duración mínima de tres segundos por cada Ficha de Búsqueda difundida, y
IV.   En otros espacios digitales de difusión masiva no previstos en las fracciones anteriores, al menos una exposición cada doce horas, con una duración mínima de tres segundos.
Los tiempos y frecuencias señalados constituyen criterios mínimos de referencia, por lo que la difusión podrá realizarse por mayor tiempo o con mayor frecuencia, cuando así lo permita la operación del ente público o privado.
Las Fichas de Búsqueda deberán mantenerse en difusión de manera continua hasta que el ente público o privado sea notificado formalmente por la autoridad primaria sobre la localización de la persona correspondiente, o bien, sobre la instrucción de actualización o cancelación de la Ficha.
25. Vigencia de la Alerta Nacional de Búsqueda
La Alerta Nacional de Búsqueda permanecerá activa hasta tanto no sea localizada la Persona Desaparecida o No Localizada. Una vez localizada la persona se informará de dicha circunstancia a la familia o representante a través de los medios de contacto registrados por autoridad competente.
26. Modificación de estatus de la Alerta Nacional de Búsqueda
Una vez formalizada la localización conforme a los protocolos aplicables, la autoridad primaria modificará el estatus de la Alerta Nacional de Búsqueda y lo registrará a través de la Bitácora Única del RNPDNO.
X. INTERCONEXIÓN DE LA ALERTA NACIONAL DE BÚSQUEDA CON LA PLATAFORMA ÚNICA DE IDENTIDAD
27. Interconexión Institucional con la Plataforma Única de Identidad
Para la operación de la Alerta Nacional de Búsqueda, la CNB, por conducto de la DGRNPDNO y con el acompañamiento técnico de la ATDT y del Registro Nacional de Población, establecerá y mantendrá los mecanismos de interconexión institucional con la PUI.
28. Notificación al Registro Nacional de Población
Activada la Alerta Nacional de Búsqueda, la Ficha de Búsqueda deberá notificarse por conducto del DGRNPDNO de manera inmediata al Registro Nacional de Población, a efecto de que, a través de la PUI:
I.     Se realice la búsqueda generalizada de posibles coincidencias con sus datos identificativos;
II.     Se activen los alertamientos por usos de la CURP de la Persona Desaparecida o No Localizada, y
III.    Dicha notificación formará parte del registro de trazabilidad de la Alerta Nacional de Búsqueda.
29. Monitoreo de CURP
Mientras la Alerta Nacional de Búsqueda permanezca activa, la DGRNPDNO realizará el monitoreo de alertamientos relacionados con el uso de la CURP de Personas Desaparecidas y No Localizadas, con el fin de identificar registros, movimientos o actualizaciones que aporten información para la investigación, búsqueda, localización e identificación de una persona reportada como desaparecida o No Localizada.
30. Comunicación de alertamientos
Cuando la PUI identifique un uso de la CURP o coincidencia de datos identificativos relevantes de una Persona Desaparecida o No
Localizada, el Registro Nacional de Población comunicará de inmediato la información a las autoridades competentes para que, en el ámbito de sus atribuciones, realicen las acciones de búsqueda necesarias para confirmar la información.
31. Falta de CURP
En ningún caso la falta de CURP será motivo para negar, retrasar u omitir la activación de la Alerta Nacional de Búsqueda cuando exista noticia, reporte o denuncia, conforme a la Ley General.
XI. MECANISMOS DE EVALUACIÓN, SEGUIMIENTO Y RESPONSABILIDADES
32. Seguimiento en alertamiento realizados por autoridades primarias
Para efectos de seguimiento, la autoridad primaria que haya realizado el alertamiento deberá informar a través de la Bitácora Única del RNPDNO, las acciones implementadas para la difusión, así como dar aviso de los posibles avistamientos de localización. Dicho informe deberá efectuarse de manera inmediata y continua conforme se ejecuten las acciones, utilizando el correo electrónico de asignación a fin de garantizar la trazabilidad.
La omisión de esta comunicación por parte de las autoridades primarias generará responsabilidad conforme al numeral 37 del presente Protocolo.
33. Seguimiento en alertamiento realizados por particulares
En los casos en que el alertamiento haya sido realizado por un particular, la CNB, a través de la DGAB, activará la Alerta Nacional de Búsqueda y canalizará el reporte a la Fiscalía Especializada y Comisión Local de Búsqueda para que informe a través de la Bitácora Única del RNPDNO, las acciones implementadas para la difusión, así como dar aviso de los posibles avistamientos de localización.
La omisión de esta comunicación por parte de las autoridades primarias generará responsabilidad conforme al numeral 37 del presente Protocolo.
34. Actuación en caso de posibles avistamientos de localización por autoridad primaria Cuando una autoridad primaria advierta el posible avistamiento de localización de una Persona Desaparecida o No Localizada, deberá notificarlo de manera inmediata a través de la Bitácora Única del RNPDNO, a efecto de que la autoridad primaria que realizó el alertamiento lleve a cabo las acciones necesarias para verificar la identidad de la persona.
En caso de confirmarse la localización con vida o sin vida de la Persona Desaparecida o No Localizada, la autoridad primaria deberá registrarla en la Bitácora Única del RNPDNO, para el efecto de que se mantenga la trazabilidad de la información.
35. Actuación en caso de posibles avistamientos de localización por particulares
En los casos en que por motivo de la activación de una Alerta Nacional de Búsqueda un particular advierta el posible avistamiento de localización de una Persona Desaparecida o No Localizada, deberá dar aviso de manera inmediata a través del número telefónico que señale la Ficha de Búsqueda, a fin de que la autoridad primaria lleve a cabo las acciones necesarias para verificar la identidad de la persona.
En caso de confirmarse la localización con vida o sin vida de la Persona Desaparecida o No Localizada, la autoridad primaria deberá registrarla en la Bitácora Única del RNPDNO, para el efecto de que se mantenga la trazabilidad de la información.
36. Proceso de captura de información a través de la Bitácora Única del RNPDNO
La Bitácora Única tiene por objeto, además de los previstos en el Protocolo Homologado de Búsqueda, registrar, de manera cronológica y sistemática, los actos relevantes relacionados con la activación, operación, difusión, actualización y cierre de la Alerta, a efecto de garantizar su trazabilidad, seguimiento y control institucional.
Para tales efectos, deberán registrarse al menos en la Bitácora Única, los siguientes eventos:
I.     Activación de la Alerta y fecha de inicio;
II.     Envío de la Ficha de Búsqueda a los correos electrónicos de asignación y mecanismos de difusión;
III.    Acuses de recepción, cuando estos se generen por medios automatizados o institucionales;
IV.   Actualizaciones relevantes de la Ficha de Búsqueda; Instrucciones de ampliación, modificación o cancelación de la difusión, y
V.    Cierre de la Alerta, con indicación del motivo correspondiente.
Las autoridades primarias que cuenten con usuario y credenciales otorgados por el RNPDNO deberán ingresar al portal digital e ingresar la información correspondiente en la Bitácora Única.
Los registros en la Bitácora Única deberán realizarse de manera inmediata a la ocurrencia del evento correspondiente, conforme a la naturaleza del acto y a las capacidades operativas del sistema.
La forma de acceder al portal y la metodología operativa para la alimentación de la Bitácora Única se describirán en el Manual Técnico. El Manual Técnico tendrá carácter operativo y podrá actualizarse por la CNB sin necesidad de reforma al presente Protocolo.
37. Responsabilidades
Las personas servidoras públicas y particulares que incumplan con las obligaciones previstas en el presente Protocolo serán sancionadas conforme a lo establecido en los artículos 42, 43 y 43 Bis de la Ley General, sin perjuicio de las responsabilidades administrativas, civiles o penales que correspondan.
38. Incorporación de herramientas tecnológicas complementarias
La Comisión Nacional de Búsqueda de Personas podrá desarrollar e implementar herramientas tecnológicas adicionales para la administración y operación de la Alerta Nacional de Búsqueda. Una vez que dichas herramientas entren en funcionamiento, deberán integrarse y reflejarse en la actualización del presente Protocolo.
39. Revisión del Protocolo
El presente Protocolo será revisado y evaluado, al menos de manera semestral por la CNB, mediante mecanismos de participación con familias, conforme a las disposiciones aplicables.
TRANSITORIOS
PRIMERO. El presente Protocolo entrará en vigor al día siguiente de su publicación en el Diario Oficial de la Federación.
SEGUNDO. La Comisión Nacional de Búsqueda de Personas emitirá y publicará en su portal institucional el Manual Técnico de ingreso y alimentación de la Bitácora Única por Alertamiento Nacional de Búsqueda dentro de los cinco días hábiles siguientes a la entrada en vigor del presente Protocolo. Dicho Manual tendrá carácter operativo y podrá actualizarse sin necesidad de reforma al presente instrumento.
TERCERO. Las personas físicas o morales del sector privado previstas en los numerales 23 y 24 del presente Protocolo deberán designar un enlace y un correo electrónico oficial dentro de los quince días hábiles siguientes a la entrada en vigor del presente Protocolo, para efectos de la recepción de las Fichas de Búsqueda. La designación deberá remitirse al correo electrónico institucional que para tal efecto determine y publique la Comisión Nacional de Búsqueda de Personas. La omisión de dicha designación no eximirá del cumplimiento de las obligaciones previstas en el presente Protocolo.
CUARTO. Las autoridades de las entidades federativas deberán realizar las adecuaciones administrativas, técnicas y operativas necesarias para garantizar el cumplimiento del presente Protocolo dentro de los quince días hábiles siguientes a su entrada en vigor.
QUINTO. La implementación del presente Protocolo se realizará con cargo al presupuesto autorizado a las dependencias y entidades competentes, por lo que no implicará ampliaciones presupuestales para el ejercicio fiscal correspondiente.
Dado en la Ciudad de México, a 17 de febrero de 2026.- La Titular de la Comisión Nacional de Búsqueda de Personas, Martha Lidia Pérez Gumecindo.- Rúbrica.