ACUERDO por el que se emiten las Reglas de Operación del Programa Sembrando Vida, para el ejercicio fiscal 2026.

Al margen un sello con el Escudo Nacional, que dice: Estados Unidos Mexicanos.- Bienestar.- Secretaría de Bienestar.

ARIADNA MONTIEL REYES, Secretaria de Bienestar, con fundamento en los artículos 27, párrafo décimo, fracción XX de la Constitución Política de los Estados Unidos Mexicanos; 32 de la Ley Orgánica de la Administración Pública Federal; 77 de la Ley Federal de Presupuesto y Responsabilidad Hacendaria; 3, fracción XXI, 28, 31 y el Anexo 25 del Decreto de Presupuesto de Egresos de la Federación para el Ejercicio Fiscal 2026; 4 de la Ley Federal de Procedimiento Administrativo; 1, 3 y 5 fracción XIV del Reglamento Interior de la Secretaría de Bienestar; y
CONSIDERANDO
Que de conformidad con lo establecido en el artículo 27, párrafo décimo, fracción XX de la Constitución Política de los Estados Unidos Mexicanos, el Estado promoverá las condiciones para el desarrollo rural integral, con el propósito de generar empleo y garantizar a la población campesina el bienestar y su participación e incorporación en el desarrollo nacional, y fomentará la actividad agropecuaria y forestal para el óptimo uso de la tierra, con obras de infraestructura, insumos, créditos, servicios de capacitación y asistencia técnica.
Que el artículo 77 de la Ley Federal de Presupuesto y Responsabilidad Hacendaria, dispone que la Cámara de Diputados en el Presupuesto de Egresos, podrá señalar los programas, a través de los cuales se otorguen subsidios, que deberán sujetarse a Reglas de Operación con el objeto de asegurar que la aplicación de los recursos públicos se realice con eficiencia, eficacia, economía, honradez y transparencia. Asimismo, se señalarán en el Presupuesto de Egresos los criterios generales a los cuales se sujetarán las Reglas de Operación de los programas.
Que los programas de subsidios del Ramo 20 Bienestar, entre ellos, el Programa Sembrando Vida, se destinarán, en las entidades federativas, en los términos de las disposiciones aplicables, exclusivamente a la población en condiciones de pobreza, de vulnerabilidad, de adultos mayores, de rezago y de marginación, de acuerdo con los criterios que defina el Consejo Nacional de Población y a las evaluaciones de la política de desarrollo social, de conformidad con el artículo 26, apartado B, constitucional, en los programas que resulten aplicables y la Declaratoria de las Zonas de Atención Prioritaria formulada por la Cámara de Diputados, mediante acciones que promuevan la superación de la pobreza a través de la educación, la salud, la alimentación, la generación de empleo e ingreso, autoempleo y capacitación; protección social y programas asistenciales; y el fomento del sector social de la economía; conforme lo establece el artículo 14 de la Ley General de Desarrollo Social, y tomando en consideración los criterios que propongan las entidades federativas.
Que en este marco, las dependencias, las entidades a través de sus respectivas dependencias coordinadoras de sector o, en su caso, las entidades no coordinadas serán responsables de emitir las Reglas de Operación de los Programas que inicien su operación en el ejercicio fiscal que corresponda o, en su caso, las modificaciones a aquéllas que continúen vigentes, previa autorización presupuestaria de la Secretaría de Hacienda y Crédito Público y emisión de Constancia de la Agencia de Transformación Digital y Telecomunicaciones y, en su caso, deberán inscribir o modificar la información que proceda en el Portal Ciudadano Único de Trámites y Servicios, de conformidad con lo dispuesto por la Ley Nacional para Eliminar Trámites Burocráticos.;
Que los apoyos que otorgue el Programa deberán sujetarse a criterios de objetividad, equidad, transparencia, publicidad, selectividad y temporalidad; y los beneficios, deberán entregarse a las personas sujetas de derecho de manera directa y sin intermediarios, preferiblemente por instrumento bancario.
Por lo anterior, he tenido a bien expedir el siguiente:
ACUERDO POR EL QUE SE EMITEN LAS REGLAS DE OPERACIÓN DEL PROGRAMA SEMBRANDO VIDA, PARA EL
EJERCICIO FISCAL 2026
ÚNICO: Se emiten las Reglas de Operación del Programa Sembrando Vida, para el Ejercicio Fiscal 2026.
TRANSITORIOS
PRIMERO.- El presente Acuerdo entrará en vigor el día de su publicación en el Diario Oficial de la Federación.
SEGUNDO.- Las presentes Reglas de Operación surtirán efectos a partir del primero de enero de dos mil veintiséis, en lo que respecta a todos aquellos actos y acciones tendientes a la implementación y operación del Programa.
TERCERO.- Se abroga el Acuerdo por el que se emiten las Reglas de Operación del Programa Sembrando Vida, para el Ejercicio Fiscal 2025, publicado en el Diario Oficial de la Federación el 21 de febrero de 2025.
Dado en la Ciudad de México, a los veinte días del mes de febrero de 2026.- La Secretaria de Bienestar, Ariadna Montiel Reyes.- Rúbrica.
1.1 Introducción
El Gobierno de México tiene como objetivo prioritario garantizar el bienestar de la población mediante la construcción de un estado de Bienestar que asegure el ejercicio pleno de los derechos sociales, la reducción de las desigualdades y la promoción de la justicia social.
En ese sentido, el 8 de mayo de 2020, se reformó el artículo 4° de la Constitución Política de los Estados Unidos Mexicanos y se estableció como un derecho constitucional el acceso a los Programas para el Bienestar para todos los mexicanos. Asimismo, el 2 de dic. del 2024 se reforma el artículo 27 de la Constitución política de los Estados Unidos Mexicanos, donde establece que el Estado garantizará, en los términos que fije la ley, la entrega de un jornal seguro, justo y permanente a campesinos que cultiven sus tierras con árboles frutales, maderables y especies que requieren ser procesadas, el Gobierno Federal impulsa una estrategia de desarrollo basada en el acceso universal a los programas sociales. Por otra parte, en el Plan Nacional de Desarrollo 2025-2030, el Programa Sectorial de Bienestar 2025-2030 publicado en el Diario Oficial de la Federación el 26 de noviembre de 2025, la Ley Federal de Presupuesto y Responsabilidad Hacendaria, la Ley General de Desarrollo Social, y demás ordenamientos aplicables. Cumpliendo, además, con los objetivos de la Agenda 2030.
La política social del Gobierno de México, alineada con el PND 2025-2030 y el Programa Sectorial de Bienestar 2025-2030, tiene como misión priorizar a los grupos históricamente excluidos y proteger a los más desprotegidos mediante el establecimiento de condiciones que permitan cerrar brechas de desigualdad y promover la inclusión cultural, social y económica, en cumplimiento del objetivo 1 del Programa Sectorial de Bienestar "Garantizar el ejercicio de los derechos sociales para el bienestar de la población".
En este marco, el Programa Sembrando Vida contribuye a disminuir la pobreza rural en México', y con los Objetivos 3.4 y 3.5 del PND, relativos a fortalecer la soberanía alimentaria y promover el bienestar e inclusión de la población rural.
Asimismo, se vincula con la Estrategia 3.1 del PSB: 'Consolidar la transición agroecológica y la autosuficiencia alimentaria', y con la Estrategia 4.5.3 del PND, orientada a fomentar actividades productivas sustentables en los ecosistemas naturales.
Además, estos programas son el instrumento bajo el cual se integra la estrategia del proyecto de nación para que las personas tengan la seguridad de contar con un apoyo directo y sin intermediarios en cada etapa de la vida. Es por eso que, con base en la confianza y cercanía con el pueblo, los programas sociales representan el pulso real de las necesidades que se tienen en el país y, en consecuencia, la entrega directa de los apoyos no está condicionada ni sujeta a requisitos extraordinarios.
En este contexto, la coordinación interinstitucional para atender las necesidades de los grupos poblacionales históricamente olvidados es imprescindible. La operación de los programas sociales en territorio debe de dirigirse bajo el principio de "un solo gobierno, una sola estructura", para poder lograr eficientar los procesos y facilitar el acceso de forma equitativa a los Programas para el Bienestar.
La coordinación de las dependencias y entidades de la Administración Pública Federal para la ejecución de planes, programas y acciones que integran la política social está a cargo de la Coordinación General de Programas para el Desarrollo, en colaboración con la Secretaría de Bienestar; en ese sentido, es importante trabajar de manera conjunta para institucionalizar la operación de los programas.
Este contexto exige a las dependencias encargadas de gestionar la política social del Plan Nacional de Desarrollo estar a la altura de las circunstancias, pues los Programas para el Bienestar representan el eje central del proyecto de nación.
México es un país rico en recursos naturales, biodiversidad y cultura. Esta riqueza se encuentra principalmente en las zonas rurales, ya que ahí se concentra la mayor cantidad de recursos bióticos del país y residen gran parte de los pueblos originarios y comunidades afromexicanas, los cuales, mediante sus conocimientos y prácticas tradicionales, han sabido preservar los recursos que posee su entorno y que son parte de su patrimonio biocultural.
En México, la agrobiodiversidad representa un patrimonio biocultural invaluable, pues nuestro territorio es reconocido mundialmente como centro de origen, domesticación y diversificación de numerosas especies agrícolas, entre ellas el maíz, frijol, calabaza, chile y otras especies nativas. Estas especies, desarrolladas y resguardadas por comunidades campesinas e indígenas a lo largo de milenios, constituyen la base de la soberanía alimentaria, la resiliencia ecológica y la identidad cultural del país.
La mayoría de las zonas más ricas en biodiversidad, donde habitan poblaciones indígenas y afromexicanas con los mayores índices de pobreza y rezago. Esto se debe a que no se habían establecido políticas y programas institucionales que revaloren la agricultura campesina para logren aumentar el nivel de bienestar de los hogares rurales y satisfacer sus necesidades básicas de alimentación, a través de la autoproducción de alimentos, la comercialización de excedentes y la generación de empleo.
Las regiones rurales del país, cuentan con alto potencial agroalimentario, han sufrido en las últimas décadas un importante proceso de deforestación y sobreexplotación de sus recursos, causando la degradación de los suelos y la modificación negativa de sus microclimas, afectando así el potencial productivo que poseen y generando insuficiencias alimentarias en la propia comunidad, empeorando así las condiciones socioeconómicas de las y los pobladores, quienes se han visto forzados a abandonar sus lugares de origen en busca de empleos en las ciudades o incluso en otros países.
Sin embargo, las zonas rurales de México representan un sector estratégico para el desarrollo del campo, que tiene la capacidad de incrementar su productividad, bajo un enfoque de sustentabilidad y con una visión de desarrollo regional a largo plazo, que contribuya a reducir la condición de vulnerabilidad en la que se encuentran las personas que allí habitan.
Resulta prioritario atender las necesidades de las personas sujetas agrarias que no cuentan con los recursos y conocimientos necesarios para producir alimentos de manera agroecológica y sostenible. Toda vez que habitan en territorios que representan una oportunidad para impulsar la producción de cultivos, mediante sistemas agrícolas sustentables, que contribuyan a mejorar la alimentación y calidad de vida, al tiempo que recuperan los suelos y combaten la degradación ambiental.
En el programa se establecerá una estrategia de intervención diferenciada por territorio. Esta estrategia reconoce la diversidad biocultural, agroecológica y socioeconómica de las regiones atendidas, por lo que los planes de trabajo, los sistemas agroforestales promovidos y los esquemas de acompañamiento se adecuarán a las condiciones específicas de cada territorio, considerando factores como la vocación productiva, el contexto climático, la antigüedad de los derechohabientes del Programa y su nivel de avance productivo y organizativo.
Es por ello que el Programa está diseñado para atender a la población rural que se encuentra en las regiones de más alta biodiversidad del país, que vive en localidades marginadas y cuyos municipios se encuentran con niveles de medio a muy alto grado de Rezago Social fijados por el Instituto Nacional de Estadística y Geografía (INEGI) con ingresos inferiores a la línea de pobreza por ingresos rural (para el caso de los municipios clasificados con bajo y muy bajo grado de Rezago Social), con población preferentemente indígena y afromexicanos o en municipios considerados prioritarios establecida también por el INEGI así como regiones que tengan sistemas agrícolas tradicionales o especies en riesgo de desaparecer.
Para ello, el programa Sembrando Vida cumple un papel fundamental en la atención a la pobreza rural mediante una estrategia, que incentiva, conserva y revalora las especies nativas y criollas, promoviendo su cultivo, manejo sostenible y reproducción. Esta acción coadyuvante fortalece directamente los sistemas productivos de las y los sembradores, revitaliza los saberes tradicionales y consolida la seguridad alimentaria, generando así bases sólidas para su bienestar y resiliencia económica.
Asimismo, desde un enfoque de género y ante fenómenos como la feminización del campo, se destaca la importancia de atender a las mujeres dentro de esta población, que representan aproximadamente el 7.6%, según los instrumentos de planeación del Programa.
El Programa incentivará a las personas sujetas agrarias a establecer sistemas productivos agroforestales, los cuales combinan la producción de los cultivos tradicionales en conjunto con árboles frutícolas y maderables, con el propósito de incrementar sus ingresos mediante el establecimiento de sistemas agroforestales (SAF) y Milpa Intercalada con Árboles Frutales (MIAF), producción tradicional y sistemas agroecológicos diversificados.
De acuerdo con la Organización de las Naciones Unidas para la Alimentación y la Agricultura (FAO), los sistemas agroforestales (SAF) y MIAF son sistemas multifuncionales que pueden proporcionar una gran variedad de beneficios económicos, socioculturales y ambientales. Estos sistemas son especialmente importantes para la pequeña agricultura ya que generan diversos productos y servicios en una zona de tierra limitada.
Los sistemas productivos señalados en el párrafo anterior, tienen como ventaja incrementar o mantener la producción y la productividad de los sistemas agrícolas, reducir los insumos y, en consecuencia, los costos de producción; así como diversificar la producción, mediante el aprovechamiento de los árboles y otras especies leñosas perennes. Estos sistemas contribuyen a disminuir la pobreza rural gracias al incremento de la producción en los predios agrícolas y los ingresos familiares, la creación de oportunidades de empleo y a disminuir el riesgo de un fracaso económico debido al aumento de la diversidad de productos en los sistemas agroecológicos además de proporcionar servicios ecosistémicos.
En México, los SAF son de particular importancia por su historia, diversificación y beneficios potenciales, como son:
a)    La conservación selectiva de biodiversidad forestal, principalmente de animales y plantas silvestres, o bajo manejo incipiente;
b)    El manejo de biodiversidad agrícola, principalmente de plantas y animales domesticados o con nivel avanzado de domesticación;
c)     La articulación e integración de los componentes abióticos del sistema, como el clima, el agua y el suelo, en relación con el manejo de los componentes agrícolas y forestales; y
d)    Los seres humanos, organizados en unidades sociales, quienes tienen un papel protagónico en dirigir las interacciones de los componentes en el sistema.
La importancia de esta forma de manejo de vegetación, ecosistemas y paisajes se les reconoce por lo siguiente:
a) Se encuentran integrados a estrategias de uso y manejo múltiples de la diversidad y provee diversos beneficios a los seres humanos a escala local, regional y global;
b) Conserva especies nativas, endémicas y de importancia biocultural;
c) Integra y recrea las cosmovisiones, los conocimientos, las prácticas y las reglas de uso de las unidades sociales que los manejan y de la comunidad que conforman con otras unidades;
d) Son escenarios de innovación de técnicas de manejo y de domesticación de especies y paisajes y, por lo tanto, áreas de conservación y continuo desarrollo de la diversidad biocultural.
La implementación de los sistemas agroforestales del programa Sembrando Vida se basa en el reconocimiento, rediseño y fortalecimiento de los Sistemas Productivos Campesinos, desde el enfoque de los Sistemas Agroforestales (SAF), Tradicionales (SAT) y de la diversidad de Milpas, especialmente de la Milpa Intercalada entre Árboles Frutales (MIAF).
A partir de lo anterior, el Programa incentiva la generación de autoempleos para mejorar los ingresos a través de procesos de valor agregado. Asimismo, contribuirá a cubrir las necesidades alimenticias básicas, al promover la autosuficiencia alimentaria, y a recuperar la cobertura forestal de hasta un millón ciento treinta y nueve mil trescientos setenta y dos con cinco décimos de hectáreas (1,139,372.5 ha) en el país, a través de la instalación de los sistemas SAF y/o MIAF en las 2.5 hectáreas de cada uno de las personas beneficiarias del Programa.
Además, se promueve la organización social y productiva de las personas sujetas agrarias, como una forma de regenerar y fortalecer el tejido social en las comunidades, lograr la autosuficiencia alimentaria, y en su caso, cuando la producción de excedentes lo permita, avanzar a niveles superiores de organización cooperativa con fines económicos y comerciales, para impulsar procesos de valor agregado, comercialización y, en general de integración de los sembradores a las cadenas de valor.
Actualmente se cuenta con 18,695 Comunidades de Aprendizaje Campesino (CAC), las cuales han implementado procesos socio-organizativos que les han permitido cumplir con su finalidad, esto ha sido posible a través de su organización interna dirigida por los comités gracias al desarrollo de organización interna y a la participación activa de las PSD en los comités directivos y comisiones. En los espacios de las CAC se ha favorecido el dialogo de saberes y la construcción de acuerdos, como fundamento de la gestión democrática, además de impulsar procesos autogestivos mediante estrategias de ahorro y finanzas sociales que permiten sostener sus iniciativas productivas colectivas. De esta manera se revitalizan los tejidos sociales y se refuerzan el arraigo y los sentidos de pertenencia comunitaria.
Como resultado de lo anterior se plantean nuevos objetivos y estrategias del programa Sembrando Vida para las y las personas agrarias antes señalados, con el fin de alcanzar la madurez organizativa, económica y productiva de las CAC. Para ello, es necesario consolidar la gestión agroecológica de sus unidades productivas, mediante la conservación de suelos y agua, la nutrición vegetal, la preservación, protección y propagación de semillas de especies y variedades nativas, la recuperación de conocimientos tradicionales, entre otros. Sobre esta base es posible impulsar la integración económica de las cadenas de valor agroalimentario (suministro, producción, acopio, transformación, comercialización y consumo), garantizando volúmenes y estándares de sanidad, calidad e inocuidad, y la certificación orgánica de sus productos. En estos procesos, la participación de mujeres y jóvenes en la toma de decisiones colectivas tiene un carácter estratégico.
Para ello, el Programa atenderá a las personas sujetas agrarias que se encuentren en localidades rurales, priorizando aquellas con población indígena y afromexicana, con rezago social, a fin de lograr el incremento de sus ingresos con la producción, agregación de valor y comercialización de los productos provenientes de los sistemas agroforestales.
Con estas acciones, el Programa Sembrando Vida no solo contribuye a la reducción de la pobreza rural, sino que también fortalece la soberanía alimentaria, la regeneración del tejido social y la sostenibilidad ambiental, coadyuvando al cumplimiento de los objetivos nacionales de desarrollo y bienestar.
La población potencial es el conjunto de personas que se dedican a actividades agroforestales con edad mayor o igual a 18 años, que viven en localidades rurales ubicadas en municipios con niveles de rezago social, o que tienen ingresos inferiores a la línea de pobreza por ingresos rural.
El Programa impulsa la participación efectiva de mujeres y hombres con el propósito de contribuir a cerrar brechas de desigualdad por género y etnia en el acceso a los recursos. Por lo que la condición de mujer tiene un carácter prioritario, como criterio de elegibilidad y participación en el Programa.
El Programa reconoce que las mujeres campesinas participan principalmente, pero no únicamente, en la producción de alimentos, transformación, resguardo de semillas criollas, el manejo ambiental, la comercialización, la preparación y conservación de alimentos. Por lo que, con el objetivo de disminuir la brecha de desigualdad y de oportunidades, así como preservar las semillas y la agrobiodiversidad, se implementarán acciones afirmativas que favorezcan su inclusión productiva, financiera y en los espacios y órganos de decisión y representación comunitaria.
La participación de las mujeres se ve reflejada en la organización interna de las CAC, sostenida en el diálogo, la corresponsabilidad y la igualdad sustantiva entre las personas sujetas agrarias. El 33.04% del total del padrón son mujeres, de las cuales el 30% forman parte de los Comités de las CAC, así como un 40% se desempeña en comisiones, siendo el ahorro una en las que tiene mayor involucramiento.
Las acciones de la Secretaría de Bienestar buscan coadyuvar a la creación de políticas públicas que promuevan medios de vida y de producción dignos para las familias asociadas a esta iniciativa. Para cumplir con sus objetivos estratégicos se valdrá de relaciones colaborativas con otras Secretarías, con el Banco del Bienestar y con otros actores relevantes del sector nacional e internacional, con el fin de potenciar su eficiencia y fomentar la cultura de ahorro para incrementar el patrimonio familiar por medio de acciones que apoyen la inclusión productiva, financiera y social a corto, mediano y largo plazo.
De conformidad con lo dispuesto en el artículo 179 del Reglamento de la Ley Federal de Presupuesto y Responsabilidad Hacendaria, se verificó que el Programa objeto de las presentes Reglas de Operación no se contrapone, afecta ni presenta duplicidades con otros programas y acciones del Gobierno Federal, en cuanto a su diseño, beneficios, apoyos otorgados y población objetivo, así como que se cumplen las disposiciones aplicables.
Estas Reglas de Operación se encuentran apegadas a los Lineamientos para incorporar la perspectiva de género en las Reglas de Operación de los programas presupuestarios federales, publicados en el Diario Oficial de la Federación el 29 de junio de 2016.
Por último, se hace de conocimiento que, este Programa pertenece al Ramo 20, catalogado como modalidad S Sujeto a Reglas de Operación con Clave Presupuestal S287.
1. Objetivos
1.2 Objetivo General
Contribuir al bienestar de las personas sujetas agrarias que se encuentran en municipios con niveles de rezago social o que tienen ingresos inferiores a la línea de pobreza por ingreso rural con población preferentemente indígena y afromexicana en ecosistemas de alto valor biocultural, en cumplimiento del objetivo 3 del Programa Sectorial de Bienestar 2025-2030 con seguridad alimentaria e inclusión productiva alcanzadas, que dispongan de 2.5 ha para sistemas agroforestales, cuentan con los medios suficientes para garantizar niveles de bienestar y de acuerdo con las características de cada región puedan llegar a implementar redes de valor y comercialización.
1.3 Objetivos Específicos
a) Otorgar apoyos económicos para la integración a cadenas de valor y fomentar el bienestar de las personas sujetas agrarias.
b) Otorgar apoyos en especie para sistemas agroforestales, tradicionales y cadenas de valor.
c) Dar acompañamiento social, técnico y forestal y otros vinculados a los objetivos para la implementación del Programa.
d) Promoción, capacitación, asesoría técnica para la certificación, y/o el cumplimiento de normatividad en materia agroalimentaria, de producción, productividad, sustentabilidad y valor agregado, así como nichos de mercado.
1.4 Población Objetivo
Personas sujetas agrarias mayores de edad que habitan en localidades rurales, priorizando aquellos con población indígena y afromexicana con rezago social en atención al enfoque de no discriminación y acción afirmativa establecido en el Programa Sectorial de Bienestar.
1.5 Cobertura
El Programa tendrá cobertura hasta alcanzar una meta de 445,000 personas beneficiarias del programa, en 26 entidades federativas del territorio mexicano: 1. Campeche, 2. Chiapas, 3. Chihuahua, 4. Ciudad de México, 5. Coahuila, 6. Colima, 7. Durango, 8. Estado de México, 9. Guerrero, 10. Hidalgo, 11. Jalisco 12. Michoacán, 13. Morelos 14. Nayarit, 15. Oaxaca, 16. Puebla, 17. Quintana Roo, 18. San Luis Potosí, 19. Sinaloa, 20. Sonora 21. Tabasco, 22. Tamaulipas, 23. Tlaxcala, 24. Veracruz, 25. Yucatán y 26. Zacatecas. Estas entidades federativas están agrupadas en Regiones, organizadas de la siguiente manera:
i.      Región Veracruz. Con los Territorios de: Acayucan, Papantla y Córdoba.
ii.     Región Huastecas. Con los Territorios de: Tantoyuca, Hidalgo, Tamaulipas y San Luis Potosí.
iii.    Región Oaxaca. Con los Territorios de: Oaxaca-Istmo y Oaxaca-Mixteca, Costa-Amuzgos.
iv.    Región Chiapas. Con los Territorios de: Palenque, Ocosingo, Pichucalco y Tapachula.
v.     Región Tabasco. Con los Territorios de: Comalcalco, Teapa y Balancán.
vi.    Región Norte. Con los Territorios de: Coahuila, Sinaloa, Chihuahua, Sonora, Durango y Zacatecas.
vii.   Región Centro. Con los Territorios de: Ciudad de México, Estado de México, Puebla, Tlaxcala, Morelos y Guerrero (1. Costa Chica- montaña, 2. Costa Grande-sierra y 3. Acapulco-Centro-Norte y Tierra Caliente).
viii.   Región Occidente. Con los Territorios de: Colima, Nayarit, Jalisco y Michoacán.
ix.    Región Península. Con los Territorios de: Xpujil y Othón P. Blanco. La Mecánica Operativa se describe en el Anexo 3.
1.6 Objetivo Transversal de Equidad de Género
Promover la equidad de género y la autonomía económica de las mujeres rurales, indígenas y afromexicanas, mediante su participación efectiva en el Programa, el acceso equitativo a los recursos productivos, la inclusión financiera, la capacitación con perspectiva de género, la prevención y erradicación de todas las formas de discriminación y violencia al interior de las Comunidades de Aprendizaje Campesino.
II. Proceso de operación para la entrega de apoyos para el Bienestar
2.1 Criterios de elegibilidad y requisitos
Para el ejercicio fiscal 2026, se dará prioridad a las solicitudes presentadas por las personas sujetas agrarias de los municipios con rezago social de las entidades federativas determinadas en el numeral 1.5.
Asimismo, se deberá tomar en cuenta lo siguiente:
1. De preferencia, habitar en municipios catalogados con niveles de rezago social o que tienen ingresos inferiores a la línea de pobreza por ingreso rural conforme al Decreto por el que se formula la Declaratoria de las Zonas de Atención Prioritaria para el ejercicio fiscal que corresponda.
2. Contar con al menos el 30% de mujeres en el padrón de beneficiarios.
3. Considerar al menos un incremento respecto del año fiscal anterior del 8% de habitantes de municipios con presencia de pueblos indígenas y afromexicanos.
4. Considerar territorios en regiones bioculturales que presentan alta y muy alta agrobiodiversidad.
Para ingresar al Programa, se deberá cumplir con lo siguiente:
 
Criterios
Requisitos
1) Ser persona sujeta agraria, que habita en municipios con rezago social.
1. Preferentemente habitar en municipios catalogados por el INEGI como de medio a muy alto grado de rezago social, conforme al Decreto por el que se formula la Declaratoria de las Zonas de Atención Prioritaria para el ejercicio fiscal que corresponda.
2. En los municipios de bajo o muy bajo rezago social, las personas sujetas agrarias se deberán encontrar con niveles de rezago social o que tienen ingresos inferiores a la línea de pobreza por ingreso rural o bien por deterioro ambiental y/o social. Para acreditar su lugar de residencia, deberá presentar algún comprobante de domicilio: Recibo de Luz, Recibo Predial, Recibo de Agua, Teléfono, Constancia de Residencia emitida por autoridad municipal debidamente requisitada con una antigüedad no mayor a tres meses previos a la fecha del Pre-Registro.
3. En municipios con población mayoritaria de pueblos y comunidades indígenas y afromexicanas, según el Catálogo Nacional del INPI, y donde se aplican Planes de Justicia y Desarrollo Integral.
2) Ser mayor de edad.
Presentar copia legible, y original vigente para cotejo, de la credencial para votar o cualquier otra identificación oficial (INE, Pasaporte, Cartilla Militar) así como la Clave Única de Registro de Población, (CURP). Estos documentos serán entregados en el momento de registrar sus datos. En casos extraordinarios, el Comité Técnico del Programa podrá definir la documentación que acredite la identidad de la persona.
3) Aceptar cumplir con todas las disposiciones legales aplicables y específicamente con las contenidas en las Reglas de Operación del Programa Sembrando Vida
Presentar carta compromiso en la que acepta cumplir con las disposiciones contenidas en las Reglas de Operación del Programa Sembrando Vida. (Anexo 12).
4) Tener disponibles 2.5 hectáreas para trabajar en un proyecto agroforestal.
Presentar copia y original para cotejo de alguno de los siguientes documentos: A) Cuando la persona candidata a persona beneficiaria del programa tiene por sí misma disponibles 2.5 hectáreas: Deberá destinarlas al establecimiento de un Sistema Agroforestal (SAF) y/o Milpa Intercalada con Árboles Frutales (MIAF) o Milpa Tradicional, preferentemente ambos.
La superficie destinada no debe presentar evidencia de roza-tumba-quema, ni tala de árboles, o de vegetacion natural que se hayan realizado en días inmediatos previos al ingreso al programa -de acuerdo con el tipo de ecosistema-, posteriores al 2018; lo cual se acreditará en la visita correspondiente y/o con información geoespacial disponible.
Deberá presentar copia y original para cotejo del contrato de aparcería vigente, debidamente registrado ante las autoridades agrarias competentes, que acredite:
A)
1. La titularidad de los derechos de usufructo o aprovechamiento de al menos 2.5 hectáreas
2. La vigencia del contrato deberá ser de al menos 6 años.
3. La conformidad del propietario para el establecimiento de sistemas agroforestales y/o MIAF o Milpa Tradicional.
4. La ausencia de litigios o controversias sobre la tenencia de la tierra.
El contrato deberá especificar expresamente la destinación de la superficie a sistemas agroforestales (SAF) y/o Milpa Intercalada con Árboles Frutales (MIAF) o Milpa Tradicional, y cumplir con lo establecido en la Ley Agraria en materia de contratos de aprovechamiento de la tierra.
B) Cuando la persona candidata a persona beneficiaria del programa no tenga disponibles 2.5 hectáreas, ya sea porque no cuenta con tierras o porque no completa dicha superficie: - Deberá firmarse un contrato de aparcería, usufructo o de carácter civil por cada 2.5 hectáreas o en su caso los contratos que sumen la superficie antes indicada o por la fracción por la fracción que falte para completar dicha superficie (Anexo 14), ya que cada unidad de producción se constituye con dicha superficie de tierra y sólo podrá haber una persona beneficiaria del programa por unidad de producción. - Los contratos señalados en el párrafo anterior, deberán tener una vigencia mínima de seis años y en estos se establecerán los términos de los derechos y obligaciones que contraigan las partes. - Cuando se trate de propiedad ejidal o comunal de uso común, la celebración de los contratos de aparcería deberá ser autorizada por la Asamblea Ejidal (Anexo 15). - Para el caso de terrenos fraccionados, sólo se aceptarán hasta tres fracciones para conformar la unidad de producción. En casos especiales avalados por la persona Titular de la Coordinación Territorial, hasta cuatro fracciones. - Demostrar que, entre el domicilio de la persona sujeta agraria y la unidad de producción, no existe una distancia mayor de 20 kilómetros, considerando las vías de comunicación de uso común.
 
Especificaciones de las unidades de producción:
1. Cada unidad de producción deberá conformarse por 2.5 hectáreas y tendrá como responsable a una sola persona beneficiaria del programa.
2. Si la persona beneficiaria del programo tiene una superficie mayor a 2.5 hectáreas, podrá ceder a familiares o a terceros, siempre y cuando sean hogares diferentes, el uso y goce de hasta 17.5 hectáreas de tierra, mediante la celebración de contratos de aparcería, usufructo o de carácter civil.
3. La unidad de producción puede estar ubicada dentro de un ejido, tierra de uso común o pequeña propiedad. En cualquier caso, la persona sujeta agraria debe tener la propiedad o posesión sobre la tierra y ésta deberá encontrarse libre de conflicto.
4. Tendrá prioridad para ingresar al Programa la persona designada como preferente en la carta compromiso del Anexo 12, en aquellas unidades de producción que en algún momento hayan sido registradas en éste y que cuenten con árboles frutales y/o maderables una vez cubiertos a cabalidad los requisitos de elegibilidad de las presentes Reglas.
5. La unidad de producción debe estar disponible para implementar el Programa agroforestal, en áreas de uso preferentemente agropecuario y debe tener alguna de las características siguientes:
a) Que se encuentre ociosa.
b) Estar en condiciones de potrero o agostadero abandonado o sin uso.
c) Acahual: el cual será definido de conformidad con el ecosistema predominante en los territorios. En este caso, se deberán implementar las técnicas de manejo y enriquecimiento de acahual, por lo que éste se incorporará al diseño de la unidad de producción, promoviendo la incorporación del máximo posible de la vegetación ya existente, respetando al máximo los individuos con diámetros basales de 10 centímetros o más.
d) Tener cultivo de milpa, sistema agrícola tradicional o cualquier otro cultivo tradicional o de temporal o ciclo corto.
e) En zonas costeras con presencia de manglares podrán incorporarse sistemas productivos sustentables acompañados de acciones que contribuyan a la recuperación del ecosistema.
f) En zonas de bosques templados podrá incorporarse al sistema agroforestal el cultivo y cosecha sustentable de hongos comestibles.
g) Se podrá incorporar modelos agrosilvopastoriles, siempre que se garantice el manejo sustentable y se realice un plan de manejo con el equipo técnico del programa.
h) En terrenos ociosos, de acahual, potreros o agostaderos abandonados, de milpa o con sistemas agrícolas tradicionales, se podrán incorporar sistemas de corredores de vegetación nativa que favorezcan la conectividad con los ecosistemas naturales aledaños.
Para la selección de las unidades de producción se deben respetar los siguientes criterios de exclusión:
a) No se considerarán parcelas elegibles para el ingreso al Programa, aquellas que se encuentren en terrenos forestales, en ecosistemas conservados o zonas de desmonte.
b) Evitar, de preferencia, que los terrenos a considerar formen parte de una UMA de conservación y aprovechamiento.
c) Si la unidad de producción se encuentra en la zona núcleo de un área natural protegida, podrán realizar acciones de reforestación y/o de recuperación ecológica. Si se encuentra en áreas o zonas de amortiguamiento, podrán regirse bajo lo permisible en el plan de manejo del área natural protegida.
d) No se considerarán elegibles los terrenos incendiados, conforme a lo establecido en la Ley General de Desarrollo Forestal Sustentable, artículo 155 fracción xxv, así como aquellos en los que se hayan realizado derribo de árboles o desmonte de vegetación natural dependiendo del tipo de ecosistema, con el propósito de ingresar al Programa.
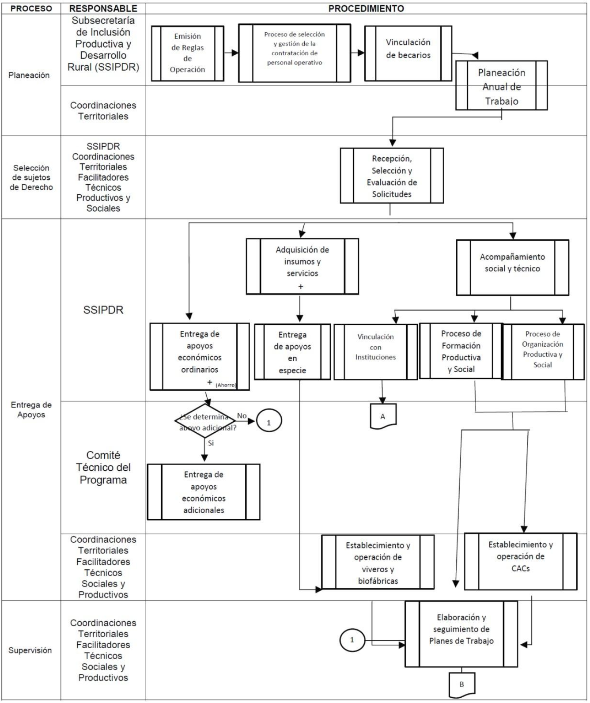
2.2 Tipos y Montos de Apoyo
El Programa entrega los siguientes tipos de apoyo, clasificados como a continuación se indica:
2.2.1. Apoyo económico ordinario
Apoyo económico a mes vencido de $6,450.00 (Seis mil cuatrocientos cincuenta pesos 00/100 M.N.) a las personas beneficiarias del programa, a través de transferencias electrónicas o emisión de órdenes de pago, por medio de la Tesorería de la Federación o una Red de Distribución Autorizada, plasmada en convenio con el Banco de Bienestar, así como con otras instituciones financieras públicas o privadas que la Subsecretaría considere conveniente incluir.
2.2.2. Apoyo económico adicional
Se establece la posibilidad de otorgar montos económicos adicionales a las personas beneficiarias del programa, grupos sociales constituidos por éstas, CAC y/o agrupaciones de CAC, para cubrir todos los apoyos necesarios que requieran para el cumplimiento de los objetivos del Programa Sembrando Vida. Estos apoyos complementarios serán determinados por el Programa con base en sus criterios de elegibilidad y disponibilidad presupuestaria, y en ningún caso podrán ser solicitados de manera directa por los beneficiarios.
2.2.3. Apoyo en especie para la producción agroforestal, agregación de valor y comercialización
Apoyo otorgado a las personas beneficiarias del programa en especie, según lo dispuesto por la Subsecretaría y las Direcciones Generales que la conforman.
El Apoyo en especie tanto para la producción agroforestal transformación y comercialización, se determinará con base en:
a) La disponibilidad presupuestal autorizada.
b) Las necesidades específicas de servicios, bienes e insumos en las regiones atendidas por el programa.
c) El Programa podrá otorgar apoyos en especie destinados a cubrir los costos de evaluación y certificación de procesos, productos y sistemas de las Personas beneficiarias del programa y las Comunidades de Aprendizaje Campesino (CAC) que hayan alcanzado niveles avanzados de desarrollo productivo.
 
Las especificaciones de cada tipo de apoyo se describen en el Anexo 4.
Los apoyos establecidos en este Programa podrán otorgarse hasta donde el Presupuesto de Egresos de la Federación 2026 lo permita.
2.3 Periodicidad
Los apoyos económicos para las personas beneficiarias del programa, se entregarán de manera mensual, a mes vencido, conforme a lo estipulado en el numeral 2.2.1. de las presentes Reglas de Operación.
La entrega del apoyo económico adicional, sus montos y sus excepciones serán establecidos por el Comité Técnico del Programa, de conformidad con la disponibilidad presupuestal del Programa Sembrando Vida.
Los apoyos en especie para la producción agroforestal se entregarán de conformidad con la disponibilidad presupuestal.
2.4 Proceso para la entrega
2.4.1 Prerregistro
Teniendo en cuenta los criterios y requisitos de elegibilidad establecidos en el numeral 2.1 de las presentes Reglas de Operación, y hasta que se cumpla con la meta de empadronamiento de personas beneficiarias del programa, se llevarán cabo las siguientes actividades para la conformación del Padrón:
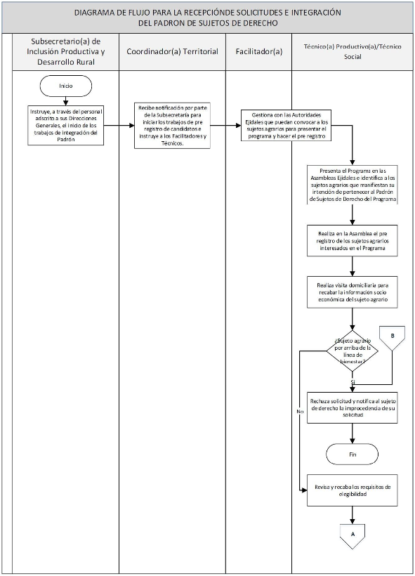
a. Cuando el Programa se apertura en un nuevo territorio, las personas sujetas agrarias interesadas serán convocadas a través de las Asambleas Ejidales y/o Comunales. En general, se llevarán a cabo de la siguiente manera:
× Serán convocadas y presididas por las autoridades ejidales o comunales, y se celebrarán en la casa ejidal o en lugares públicos de la comunidad.
× En las cuales se expondrán las características del Programa y los requisitos para participar.
× Se informará que las mujeres y los hombres pueden tener acceso al Programa a través de los contratos de aparcería, usufructo o de carácter civil o instrumentos agrarios homólogos aplicables en cada entidad en caso de no contar con tierra propia.
b.Las personas sujetas agrarias interesadas, serán pre registradas por el personal Técnico del Programa a través del Anexo 9, que permita conformar el prerregistro de las personas candidatas.
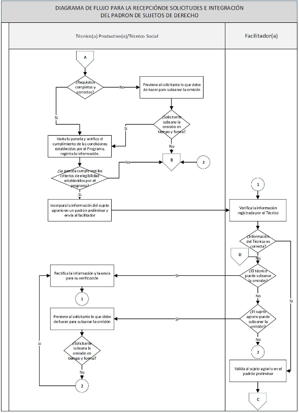
2.4.2 Proceso de validación documental y física
Una vez que se tenga el Prerregistro (Anexo 9), se realizará un proceso de validación mediante una visita física por el personal Técnico que consistirá en:
I. Visita al domicilio de la persona sujeta agraria para recabar la información socio económica en formato impreso. (Anexo 10).
II. Visita a la unidad de producción para validar que la parcela cuenta con las condiciones establecidas por el Programa, información que se registrará en formato impreso. (Anexo 11).
El procedimiento de comprobación que se llevará a cabo por el personal Técnico, así como los medios de verificación para atender lo planteado en las fracciones I y II del presente numeral, son los siguientes:
a. Para comprobar la distancia máxima entre la unidad de producción y la vivienda de la persona sujeta agraria, se utilizarán dos puntos de georreferenciación, uno para la unidad de producción y otro para la ubicación de la vivienda, considerando las vías de comunicación que se utilicen en la región.
b. Para realizar la medición de la superficie de la unidad de producción, se tomarán los puntos de georreferenciación necesarios, dependiendo de las características del terreno.
La participación de mujeres y hombres en la solicitud y elegibilidad de los apoyos que proporciona el presente Programa será en igualdad de oportunidades, por lo que, la condición de mujer u hombre no será motivo de restricción para la participación y elegibilidad en la obtención de los recursos.
El personal operativo contará con un periodo de 20 días naturales para llevar a cabo las visitas, a partir de la fecha en que se concluye el prerregistro (Anexo 9).
En caso de que la persona sujeta agraria no sea visitada en el periodo de tiempo señalado deberá hacerlo del conocimiento del personal Facilitador correspondiente, en un plazo no mayor de 48 horas, a efecto de dar seguimiento y atención a dicha omisión.
En caso de que la persona sujeta agraria no atienda las visitas para el proceso de validación en el tiempo establecido, se dará por desechada su solicitud para integrarse al Programa.
2.4.3 Resultado del proceso de elegibilidad
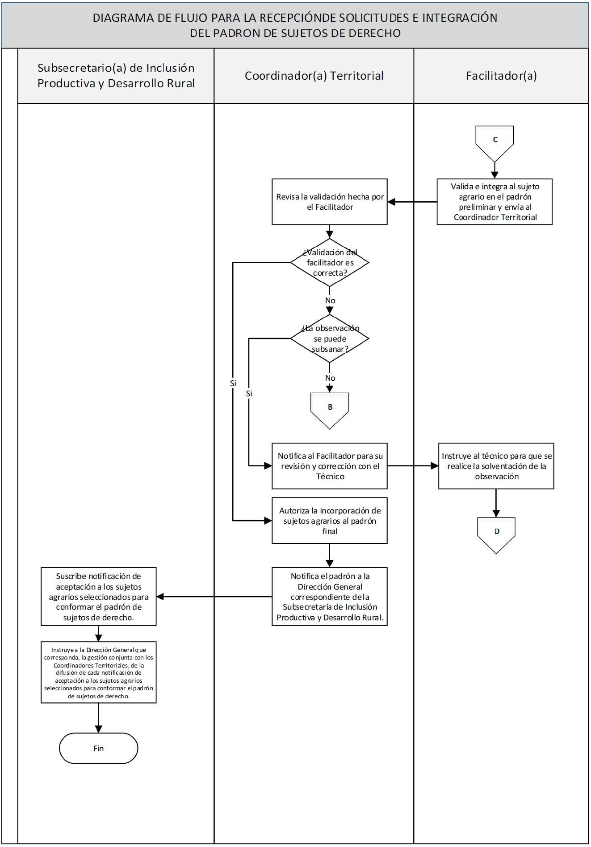
Al finalizar el proceso de validación documental y físico, se determinará la elegibilidad de la persona sujeta agraria, para lo cual, el personal operativo realizará las siguientes actividades:
a) Del resultado de la visita a la parcela, el personal Técnico determinará si se cumplen los criterios de elegibilidad contemplados en las presentes Reglas de Operación.
b) El personal Técnico incorporará la información de la persona sujeta agraria en una base de datos de aspirantes a personas beneficiarias del programa.
c) El personal Facilitador Comunitario integrará la documentación recabada por el personal Técnico. En una base informativa digital que será enviada a la Dirección General de Organización, Formación e Inclusión Productiva (DGOFIP) para su verificación y validación, en concordancia con la metodología que ésta defina y con el visto bueno de la persona titular de la Subsecretaría de Inclusión Productiva y Desarrollo Rural. En el supuesto que durante el proceso de verificación se detecte alguna inconsistencia o falta de documentación presentada por las personas sujetas agrarias, la DGOFIP informará de ello a la persona titular de la Coordinación Territorial para que ésta implemente las gestiones necesarias e instruya al personal Técnico para que coadyuve en subsanarla; en caso de que la persona sujeta agraria no lo haga en un plazo máximo de 10 días hábiles a partir de la notificación, su solicitud de ingreso será rechazada.
d) Una vez que han sido subsanadas las inconsistencias documentales, se procederá a consolidar la base informativa digital para que la persona titular de la Coordinación Territorial envíe a la Dirección General de Seguimiento y Logística del Desarrollo Rural y Productivo (DGSLDRP), la solicitud de incorporación de las personas sujetas agrarias al Padrón Final, asumiendo las responsabilidades y consecuencias de su incorporación.
e) Las personas sujetas agrarias que resultaron elegibles serán notificadas sobre su incorporación al Padrón de personas beneficiarias del programa un plazo no mayor a 30 días hábiles (Anexo 13), a partir de que se realice el prerregistro, mismo plazo para notificar a las personas sujetas agrarias no elegibles, dicha notificación será difundida en los lugares públicos de mayor afluencia de la localidad.
f) Las personas beneficiarias del programa empezarán a realizar las actividades en sus unidades productivas a partir del primer día hábil siguiente de su notificación de ingreso al Programa.
Las actividades enunciadas anteriormente, corresponden al Anexo 8 de las presentes Reglas y forman parte del trámite identificado con la homoclave BIENESTAR-00-001-A denominado "Solicitud de ingreso como persona sujeta agraria al Programa Sembrando Vida".
En caso de no recibir notificación de aceptación o rechazo del trámite se entenderá la negativa ficta, de conformidad con el trámite de referencia BIENESTAR-00-001-A inscrito en el Registro Federal de Trámites y Servicios, con base en lo establecido en el Artículo 17 de la Ley Federal de Procedimiento Administrativo.
La Secretaría de Bienestar da atención en sus oficinas centrales, en Av. Paseo de la Reforma núm. 116, Ciudad de México, Colonia Juárez, Demarcación Territorial Cuauhtémoc, C.P. 06600, en el teléfono 53285000, extensión 50029 y correo atencion.sembrandovida@bienestar.gob.mx
El registro de las personas beneficiarias del programa que hayan cumplido con los requisitos de elegibilidad en cada Territorio, se integrará hasta cumplir con la meta programada, con sus respectivas actualizaciones de manera permanente. La Subsecretaría establecerá los mecanismos necesarios para:
a. Dispersar los recursos económicos del apoyo para que éstos lleguen directamente a la persona beneficiaria del programa.
b. Dotar a las personas beneficiarias del programa de semillas, plantas, viveros, biofábricas, herramientas e insumos, que les permitan iniciar el establecimiento de los sistemas agroforestales, de acuerdo con la disponibilidad presupuestal.
2.5 Cierre del ejercicio
Los apoyos económicos ordinarios, que se destinen se considerarán devengados y aplicados una vez que se otorguen a las personas beneficiarias del programa, por lo que no habrá un seguimiento posterior al destino que se le dé a dichos apoyos.
La Subsecretaría de Inclusión Productiva y Desarrollo Rural como unidad responsable de la ejecución del Programa, deberá atender en tiempo y forma los requerimientos que en su caso realice la Unidad de Administración y Finanzas de la Secretaría, para el cierre del ejercicio presupuestal y aquella relativa a la integración de la Cuenta Pública, conforme a lo estipulado en la normatividad aplicable.
Los recursos del Programa no ejercidos se reintegrarán a la Tesorería de la Federación.
De forma enunciativa, más no limitativa, las consideraciones sobre el ejercicio de los recursos presupuestales se encuentran en el Anexo 5. Ejercicio y aprovechamiento de los recursos presupuestales.
2.6 Instancia ejecutora y coordinación institucional
2.6.1 Instancia Ejecutora
La unidad responsable de la ejecución del Programa será la Subsecretaría de Inclusión Productiva y Desarrollo Rural, a través de la Dirección General Seguimiento y Logística para el Desarrollo Rural y Productivo, así como las Direcciones Generales, las Coordinaciones Regionales y Coordinaciones Territoriales que considere pertinentes.
2.6.2 Instancias Normativas
2.6.2.1 Comité Técnico del Programa
El Comité Técnico del Programa es el máximo órgano rector. Está integrado por las personas servidoras públicas siguientes:
a) Presidencia. - Titular de la Secretaria de Bienestar
b) Secretaría Técnica. - Titular de la Subsecretaria de Inclusión Productiva y Desarrollo Rural.
c) Vocales:
1. - Titular de la Dirección General de Instrumentación de Programas de Agroforestería.
2. - Titular de la Dirección General de Seguimiento y Logística para el Desarrollo Rural y Productivo.
3.- Titular de la Dirección General de Organización, Formación e Inclusión Productiva.
4.- Titular de la Dirección General de Vinculación y Estrategias de Programas de Desarrollo Rural.
Cada persona miembro del Comité Técnico podrá nombrar una persona suplente con nivel jerárquico mínimo de Director de Área. Las personas suplentes tendrán derecho a voz y voto en las sesiones a las que no asistan las personas propietarias.
El Comité Técnico del Programa tendrá las siguientes atribuciones:
A) Interpretar las presentes Reglas de Operación.
B) Atraer y resolver los casos no previstos y/o excepcionales en materia normativa y operativa.
C) Atraer y resolver casos de impugnaciones que presenten las personas beneficiarias del Programa a quienes se les cancelen los apoyos, con motivo de las causas que establece el numeral 3.1.3 de las presentes Reglas de Operación.
D) Sesionar de manera ordinaria al menos una vez cada 3 meses. Las sesiones deberán convocarse, por lo menos, con tres días hábiles de anticipación a la fecha de su realización
E) Operar bajo las Políticas de Operación del Comité Técnico del Programa, y en su caso, autorizar las modificaciones a las mismas.
F) Aprobar disposiciones orientadas al correcto funcionamiento operativo del Programa.
Las reuniones extraordinarias, se convocarán generalmente con un día hábil de anticipación a la sesión, salvo en los casos de fuerza mayor, en el cual se podrán convocar aún en días y horas inhábiles y sin que medie un plazo determinado entre la convocatoria y la sesión.
En cada sesión se levantará un acta donde se asentarán los asuntos tratados, los compromisos y acuerdos establecidos.
El Comité Técnico del Programa procurará tomar sus determinaciones por consenso y, en caso de que ello no sea posible, por mayoría.
Adicionalmente, el Programa considera también la creación de un Consejo Consultivo, integrado por un grupo de personas de reconocida trayectoria y expertos en el tema agroforestal, en fomento a la economía social y desarrollo comunitario, que fortalecen las propuestas, el rumbo y la visión del Programa a través de reuniones periódicas de análisis y evaluación. Cuando alguno de los integrantes del Consejo Consultivo participe en el Comité Técnico, participará con voz, pero sin voto. Las aportaciones de este órgano serán revisadas y atendidas por la Subsecretaría de Inclusión Productiva y Desarrollo Rural y por sus Direcciones Generales, con carácter consultivo, no vinculante.
2.6.3 Coordinación Interinstitucional
Durante el desarrollo del Programa, la Subsecretaría mantendrá una relación permanente con otras Secretarías para evitar duplicidades de programas sociales similares en las personas beneficiarias de este Programa. La Subsecretaría, a través de la Dirección General competente, promoverá la formalización de convenios de colaboración específicos con dependencias federales como la Secretaría de Medio Ambiente y Recursos Naturales (SEMARNAT), la Comisión Nacional del Agua (CONAGUA) y la Secretaría de Agricultura y Desarrollo Rural (SADER), y con aquellas instituciones y secretarias necesarias para cumplir con los objetivos del programa, así como con las Instituciones de Educación superior y de Investigación entre otras. El objetivo de estos convenios será articular esfuerzos para atender problemáticas críticas que afectan la producción y sostenibilidad, tales como: el suministro y gestión eficiente del agua, la conservación y recuperación de suelos, la adaptación y mitigación al cambio climático, y el acceso a seguros agrícolas. Se establecerán mesas de trabajo técnicas para el desarrollo de indicadores conjuntos y la implementación de proyectos estratégicos.
2.6.4 Instituciones Financieras
La Subsecretaría establecerá los acuerdos, convenios o contratos pertinentes con las instituciones financieras públicas, privadas y sus corresponsales, a efecto de determinar aquellas instituciones financieras a través de las cuales podrán recibir el apoyo económico de las personas beneficiarias.
No obstante, de conformidad con lo previsto en el artículo 67 de la Ley General de Contabilidad Gubernamental, para la entrega de los apoyos a las personas beneficiarias se promoverá la inclusión financiera mediante el uso de cuentas bancarias personales, preferentemente a través del Banco del Bienestar, Sociedad Nacional de Crédito, Institución de Banca de Desarrollo, y/o la que designe la Unidad Responsable.
2.6.5 Instancias ejecutoras asociadas a gastos de operación
De acuerdo a las necesidades de ejecución de recursos en territorio, La Unidad responsable designara a la instancia ejecutora idónea.
2.6.6 Articulación con el Programa Sectorial de Bienestar
El Programa Sembrando Vida se articula con el Programa Sectorial de Bienestar 2025-2030 a través de los siguientes mecanismos:
a) Coordinación programática: Alineación de objetivos, metas e indicadores con el Programa Sectorial
b) Complementariedad: Articulación con otros programas de la Secretaría de Bienestar para evitar duplicidades
c)Reporte periódico: Informes trimestrales de avance al Comité Sectorial de Bienestar
d)Evaluación conjunta: Participación en las evaluaciones sectoriales establecidas en el Programa Sectorial
Esta articulación garantiza la sinergia institucional y el cumplimiento de los compromisos establecidos en el Programa Sectorial de Bienestar 2025-2030.
III. Derechos, obligaciones y sanciones
3.1 Derechos y obligaciones de las personas beneficiarias del Programa
3.1.1 Derechos de las personas beneficiarias del Programa.
La persona beneficiaria del programa recibirá los apoyos correspondientes por su unidad de producción establecidos en el numeral 2.2 de las presentes Reglas de Operación.
En ningún caso habrá discriminación por motivos de origen étnico, género, edad, discapacidades, condición social, condiciones de salud, religión, opiniones, orientaciones sexuales, estado civil o cualquier otro que atente contra la dignidad humana.
La persona beneficiaria del programa firmará y designará en el formato denominado "Carta compromiso" (Anexo 12) a la persona preferente, que continuará en el Programa y dé seguimiento al trabajo en la unidad de producción en caso de inhabilidad, invalidez, fallecimiento, o baja voluntaria, en este último caso, cuando no tenga iniciado un proceso de cancelación de los beneficios, siempre y cuando cumpla con los criterios y requisitos de elegibilidad establecidos en el numeral 2.1 de las presentes Reglas de Operación.
En el caso de contrato de aparcería, usufructo o de carácter civil, este se tendrá que renovar a nombre de la persona designada.
La persona beneficiaria del programa podrá permanecer en el Programa, siempre y cuando cumpla con las obligaciones estipuladas en las presentes Reglas, o hasta que sea su voluntad causar baja del mismo.
La persona beneficiaria del programa, en su caso, recibirá atención oportuna, gratuita y expedita durante el desarrollo de su defensa en audiencia, ante la autoridad competente del Programa.
Sin perjuicio de lo establecido en otras disposiciones del presente Acuerdo, se podrán autorizar los siguientes movimientos y actualizaciones al padrón de conformidad con las Guías Operativas que se emitan para tal efecto:
o    Sustitución de la Unidad de Producción
o    Actualización de datos personales
3.1.2 Obligaciones de las personas beneficiarias del Programa
1. Cumplir con al menos 80% del plan de trabajo de la CAC y de la UP acordado en sesión CAC y con el personal Técnico del Programa. Los planes de trabajo deberán contener al menos una visión compartida, objetivos, metas y actividades, valoración del cumplimiento sea de responsabilidad colectiva de la CAC (Ver anexo X. Manual operativo CAC) misma que levantará Acta en representación de las personas beneficiarias del programa que la integran. El personal Técnico del Programa suscribirá y conservará un tanto del acta en formato impresa o electrónica y podrá cargarla a la herramienta informática.
2. En la CAC se planificará con el personal Técnico las actividades a realizar, las cuales se asentarán en el plan de trabajo y acta correspondiente.
3. Las personas beneficiarias del programa deberán cumplir con el reglamento interno de la CAC, así como permitir el acceso a la unidad de producción para la supervisión por parte de los integrantes de la CAC y/o del personal operativo del Programa.
4. Por cada unidad de producción sólo podrá recibir el apoyo económico una persona beneficiaria del programa, quien será la responsable de la unidad de producción, en ningún caso se podrá prorratear el apoyo económico con más de una persona beneficiaria del programa por unidad de producción.
5. Para el caso de las mujeres, adultos mayores y/o personas campesinas con capacidades diferentes, el personal Técnico e integrantes de la CAC podrá consensuar los planes de trabajo para este sector de la población en concordancia con la dinámica de la CAC, bajo una perspectiva de inclusión y de género.
6. Las personas beneficiarias del programa se conducirán con legalidad en todo lo relacionado al Programa.
7. En caso de incapacidad, fallecimiento o baja voluntaria, caso de ausencia (mayor a tres meses) la persona designada como beneficiaria solicitará mediante escrito libre su incorporación al Programa, acompañado del acta de defunción o documentación que acredite la invalidez, documentos que entregará al personal Técnico que acompaña a la CAC, en un plazo no mayor a 15 días hábiles, a partir de la emisión del acta de defunción o de la documentación que acredite la invalidez, el escrito forma parte del trámite identificado con la homoclave BIENESTAR-2020-068-022-A, denominado "Aviso de defunción o de invalidez por causa de fuerza mayor de la persona beneficiaria del programa". Si la persona designada no solicita su incorporación al Programa dentro de los 15 días hábiles, a partir de la emisión del acta de defunción o de la documentación que acredite la invalidez, perderá el beneficio de ingreso por sustitución. En caso de que la persona beneficiaria del programa designada no esté interesada en ingresar al Programa, deberá renunciar a su derecho por escrito.
8. En caso de recibir apoyo para certificación, colaborar con los procesos de evaluación, implementar las recomendaciones de mejora y mantener los estándares de calidad que dieron lugar a la certificación.
9. Ante una presunta defunción no notificada por el familiar al personal operativo del programa, o debidamente registrada ante el Registro Civil correspondiente, los representantes de la CAC, levantaran un acta circunstanciada en la que se manifieste el deceso, con la finalidad de proceder con la baja por defunción, dando vista al personal operativo del programa.
3.1.3 Causales de cancelación de los apoyos del Programa Sembrando Vida
A las personas beneficiarias del programa que incumplan con las obligaciones que establecen las presentes Reglas de Operación se le aplicara la cancelación de los beneficios.
1 cancelación de los beneficios:
La cancelación de los beneficios del Programa a las personas beneficiarias del programa, surtirá efectos cuando incurran en alguna de las siguientes causales:
Las causales que a continuación se describen, tienen como consecuencia la cancelación directa de los beneficios que otorga el Programa, mismos que requieren del acta circunstanciada correspondiente, así como que se brinde la garantía de audiencia con el Titular de la Coordinación Territorial, o en su caso a quien ésta designe.
a. no cumplir en 2 meses el 80% del plan de trabajo, la evaluación se indica en la guía.
b. cuando el personal técnico y/o el personal facilitador programe una visita de supervisión a la unidad de producción de la persona beneficiaria del programa y éste no se presente en dos ocasiones, en el lugar de encuentro el personal operativo deberá de levantar un acta circunstanciada con al menos un testigo (integrante de la mesa directiva de la CAC).
c. No aplicar el apoyo económico adicional en los conceptos de inversión autorizados para la realización del proyecto, conforme a lo establecido en las presentes Reglas de Operación, o establecido por el Comité Técnico del Programa.
d. No destinar los apoyos económicos contenidos en el Anexo 4 inciso a.2. Apoyo económico adicional para los fines determinados por el Comité Técnico del Programa.
d. Incurrir en acciones o conductas consideradas como graves, contrarias a las leyes, para lo cual se deberá contar con actas del personal Técnico, del personal Facilitador Comunitario y/o de representantes de las CAC donde se detallen los hechos.
e. No cumplir con lo establecido en las presentes Reglas de Operación.
f. Se realicen acciones que impacten de manera negativa e irreversible al o los ecosistemas naturales y/o aledaños donde se encuentre la Unidad Productiva
g. Cuando la persona beneficiaria que haya recibido el apoyo del Programa el año anterior o anteriores no tenga establecido en su unidad de producción sistemas agroforestales SAF y/o MIAF u otro sistema autorizado.
h. Cuando en el plan de trabajo se establezcan compromisos de la persona beneficiaria del programa de realizar actividades para lograr la certificación de los productos y actividades de comercialización, sin que se realicen estas actividades sin causa justificada.
El personal Técnico integrará y documentará la causal para la cancelación de beneficios; el personal Facilitador Comunitario validará e informará a la persona Titular de la Coordinación Territorial, quien previo análisis y respetando la garantía de audiencia de las personas beneficiarias del programa, determinará sobre la procedencia o no de la cancelación.
La persona Titular de la Coordinación Territorial notificará por escrito, de manera física o digital, a las personas beneficiarias del programa que son susceptibles de que les sean cancelados los beneficios. En el mismo documento se señalará día, hora y lugar donde se dará la garantía de audiencia. La persona beneficiaria del programa tendrá hasta 5 días hábiles, siguientes de la notificación sobre la susceptibilidad de cancelación de los apoyos, para ejercer su defensa en audiencia o por escrito. Asimismo, en dicho documento se le avisará que, en caso de no asistir a la audiencia, o no presentar por escrito sus pruebas o alegatos, antes o durante la audiencia, se le tendrá por perdida su oportunidad a hacerlo, posterior al desahogo de las pruebas, se emitirá la resolución que corresponda, la cual deberá emitirse en un plazo máximo de 5 días hábiles posteriores al desahogo de pruebas, notificándose la misma a la persona beneficiaria del programa.
La Subsecretaría, a través de la persona Titular de la Coordinación Territorial, o en su caso a quien ésta designe, determinará la procedencia o improcedencia de la cancelación en el otorgamiento de los beneficios del Programa, misma que deberá ser notificada por la misma persona Titular de la Coordinación Territorial.
3.1.4 Impugnación de la Cancelación de los apoyos
Las personas a quienes cancelen los apoyos del Programa, podrán impugnar dicha determinación ante la persona Titular de la Coordinación Territorial correspondiente, mediante escrito libre presentado en original y que contenga los siguientes requisitos:
1.    Nombre, domicilio de la persona promovente, correo electrónico o cualquier otro medio para su localización.
2.    Un apartado de hechos, los cuales deberán ser numerados y narrados de manera clara y cronológica.
3.     Un apartado de pruebas, en el cual se haga mención de los documentos, testimoniales u otra prueba que se relacione con cada hecho señalado en el escrito, en su caso, los nombres de las personas a las que les consten los mismos y estén en posibilidades de testificar sobre los hechos controvertidos.
4.    Los numerales de las presentes Reglas de Operación en los que funden su escrito.
5.    La firma de la persona promovente.
El plazo para interponer la impugnación sobre la cancelación de los beneficios será de 5 días hábiles contados a partir del día siguiente a aquel en que se notifique y suerte efecto la resolución impugnada.
La persona Titular de la Coordinación Territorial que corresponda resolverá las impugnaciones sobre cancelación de los beneficios en un plazo máximo de 5 días hábiles contados a partir de su recepción. En caso de que falte alguno de los requisitos enunciados, la persona Titular de la Coordinación Territorial solicitará a la persona promovente la documentación faltante para que la exhiba en un plazo no mayor a 5 días hábiles.
Lo anteriormente descrito forma parte del trámite identificado con la homoclave BIENESTAR-2019-068- 032-A denominado "Impugnación de la cancelación de los beneficios del Programa "Sembrando Vida" con excepción de los plazos contenidos en la Ley Federal de Procedimiento Administrativo.
En los casos en los que la persona beneficiaria del programa se encuentre incapacitada para acudir a la Audiencia, podrá enviar sus pruebas y/o alegatos a la persona Titular de la Coordinación Territorial, previo a la fecha de citación para su Audiencia, siempre y cuando justifique la razón de su ausencia, justificación que la persona Titular de la Coordinación Territorial deberá acusar de recibida.
El Comité Técnico de Programa podrá atraer y resolver casos de impugnaciones que considere relevantes para la adecuada operación del Programa.
En caso de que la impugnación resulte procedente, la persona sujeta agraria tendrá el derecho a que se le reincorpore en el Programa sin que aplique pago retroactivo alguno.
En todo lo no previsto por las presentes Reglas de Operación, el procedimiento para cancelar los beneficios del Programa se regirá por lo dispuesto en la Ley Federal de Procedimiento Administrativo.
3.2 Denuncias y solicitudes de información
Las personas beneficiarias y/o interesadas, tienen derecho a presentar quejas o denuncias por el incumplimiento en la ejecución, operación o entrega de apoyos, ante las instancias correspondientes, así como solicitar información relacionada con los programas operativos de la Institución y sus Reglas de Operación.
3.2.1 Denuncias en contra de servidores públicos de la SEBIEN
Las denuncias podrán realizarse por escrito, correo electrónico, a través del Sistema Integral de Denuncias Ciudadanas, así como de manera presencial en las oficinas que ocupa el Área de denuncias e investigaciones del Órgano Interno de Control, en la Secretaría de Bienestar a través de:
a) Órgano Interno de Control en la Secretaría de Bienestar.
Área de denuncias e investigaciones.
Domicilio: Avenida Paseo de la Reforma No. 116, Piso 11, Colonia Juárez, Alcaldía Cuauhtémoc, Código Postal 06600, Ciudad de México.
Para recepción de denuncias:
Teléfono: 555328-5000, Extensiones: 51416, 51468 y 51424.
Larga distancia sin costo: 800-714-8340.
Correo electrónico: organo.interno@bienestar.gob.mx
Página Web: https://sidecoic.buengobierno.gob.mx//SIDECOIC/seguridad/login.seam; https://alertadores.buengobierno.gob.mx/ y https://www.gob.mx/buengobierno
Domicilio: Avenida Paseo de la Reforma No. 116, Piso 11, Colonia Juárez, Alcaldía Cuauhtémoc, Código Postal 06600, Ciudad de México.
b) Secretaría Anticorrupción y Buen Gobierno: Las denuncias podrán realizarse mediante el Sistema Integral de Denuncias Ciudadanas (SIDEC) en la liga: https://sidec.buengobierno.gob.mx/ las 24 horas del día, los 365 días del año; o mediante escrito presentado en la Secretaría Anticorrupción y Buen Gobierno, ubicada en Avenida Insurgentes Sur 1735, Colonia Guadalupe Inn. C.P. 01020, Alcaldía Álvaro Obregón, Ciudad de México.
Página electrónica: https://www.gob.mx/buengobierno
Domicilio: Avenida Paseo de la Reforma No. 116, Piso 11, Colonia Juárez, Alcaldía Cuauhtémoc, Código Postal 06600, Ciudad de México.
También, se pone a disposición de la ciudadanía la posibilidad de la presentación de denuncias para reportar hechos, conductas, situaciones o comportamientos que se contrapongan a lo establecido en la Ley General de Desarrollo Social, SEDESOL-13-001 trámite inscrito en el Registro Federal de Trámites y Servicios y que se puede consultar en la liga electrónica siguiente: https://catalogonacional.gob.mx/FichaTramite?traHomoclave=SEDESOL-13-001.
Las denuncias serán atendidas de acuerdo a lo establecido en el marco normativo aplicable.
3.2.2 Solicitudes de información
Las solicitudes de información, podrán realizarse por escrito y/o vía telefónica a través de:
a) Secretaría de Bienestar: Área de Atención Ciudadana, a través del correo electrónico: demandasocial@bienestar.gob.mx
Línea de Bienestar: 800 639 42 64
Correo electrónico: demandasocial@bienestar.gob.mx
Domicilio: Avenida Paseo de la Reforma número 116, piso 10, Colonia Juárez, Alcaldía Cuauhtémoc, código postal 06600, Ciudad de México.
Las solicitudes de información serán atendidas de acuerdo al marco normativo aplicable.
b) Delegaciones de Programas para el Desarrollo, a través de las respectivas áreas de Atención Ciudadana y de los Módulos de Atención
c) Plataforma Nacional de Transparencia https://www.plataformadetransparencia.org.mx/web/guest/inicio
3.3 Transparencia
3.3.1 Difusión
Conforme a las disposiciones establecidas en el Decreto de Presupuesto de Egresos de la Federación para el Ejercicio Fiscal 2026, estas Reglas de Operación, además de su publicación en el Diario Oficial de la Federación, están disponibles para su consulta en la página electrónica: https://www.gob.mx/bienestar/documentos/normateca-programas-a-cargo-de-la-secretaria
3.3.2 Protección de Datos Personales
En todo momento la persona derechohabiente podrá ejercer los derechos ARCO (acceso, rectificación, cancelación y oposición) de los datos personales recabados.
Los datos personales recabados serán utilizados con las finalidades siguientes: validar que se cumplan con los requisitos de elegibilidad para ser persona beneficiaria de este programa, asimismo serán integrados en el sistema de información con los padrones de beneficiarios de los programas sociales de la Administración Pública Federal. Por lo tanto, se garantiza la protección de los datos personales que sean recabados, en cumplimiento con las disposiciones en materia de transparencia y acceso a la información pública aplicables.
3.3.3 Aviso de privacidad integral,
Puede consultarse en: http://www.bienestar.gob.mx/work/models/Bienestar/Transparencia/TransparenciaFocalizada/
AVISO_PRIVACIDAD.pdf
El ejercicio de los derechos ARCO de los datos personales recabados, se podrá realizar a través de la Unidad de transparencia con domicilio en Av. Paseo de la Reforma No. 116, Piso 10, Col. Juárez, Demarcación Territorial Cuauhtémoc, Ciudad de México, de lunes a viernes en un horario de atención de 9:00 a 15:00 y de 17:00 a 19:00 h., o bien por medio de la Plataforma Nacional de Transparencia en http://www.plataformadetransparencia.org.mx
3.4 Seguimiento y fiscalización
3.4.1 Control y Auditoría
Los recursos federales de este Programa, ejecutados por las entidades federativas o sus Municipios, no pierden su carácter federal al ser entregados a las mismas; su ejercicio está sujeto a las disposiciones federales aplicables y podrán ser auditados en el marco del Sistema Nacional de Fiscalización conforme a la legislación vigente y en el ámbito de sus respectivas competencias por las siguientes instancias: la Auditoría Superior de la Federación, el Órgano Interno de Control en la Secretaría de Bienestar, así como, cualquier Unidad Administrativa adscrita a la Secretaría Anticorrupción y Buen Gobierno con facultades; en coordinación con los órganos de control de los Gobiernos Locales.
La Instancia ejecutora y la Unidad Responsable del Programa, dará todas las facilidades a dichas Instancias Fiscalizadoras para realizar, los actos de fiscalización que consideren necesarios (auditorías, visitas, intervenciones de control interno, evaluaciones de políticas públicas, verificaciones de calidad, o cualquier otro) y en el momento en que lo juzguen pertinente; asimismo, efectuarán las acciones necesarias para dar atención a las recomendaciones planteadas en cada una de las observaciones y/o recomendaciones, independientemente de las sanciones a que hubiere lugar. Por la inobservancia de esta disposición la Unidad Responsable del Programa determinará con base en lo anterior si suspende o limita la ministración de los recursos federales.
3.5 Conformación del Padrón de Beneficiarios del Programa
El proceso de integración al Padrón Único de Beneficiarios se realiza con base en los Lineamientos para la constitución, actualización, autenticidad, inalterabilidad, seguridad y difusión de la información del Padrón de Beneficiarios, disponibles para su consulta en: https://www.gob.mx/cms/uploads/attachment/file/568983/Lineamientos_Padr_n_de_Beneficiarios.pdf, a partir de la información que proporcionen las Unidades Administrativas Responsables de Programas de las dependencias y entidades de la Administración Pública Federal.
IV. Temas transversales
4.1 Enfoque de Derechos Humanos
Con el objetivo de generar las condiciones necesarias para el acceso equitativo en términos de disponibilidad, accesibilidad y calidad en las acciones que realiza este programa; se hará valer el derecho de las personas, tomando en cuenta un enfoque de derechos ante la situación de vulnerabilidad de los grupos históricamente discriminados. Con base en lo establecido en estas reglas de operación, sin discriminación alguna.
4.2 Perspectiva de Género
El programa atenderá los principios establecidos en la legislación nacional y los compromisos internacionales asumidos por el Estado Mexicano a favor de la igualdad y en contra de la discriminación y violencia por motivos de género.
Este Programa garantiza que las mujeres accedan a los derechos señalados en estas Reglas de Operación en igualdad de condiciones, para contribuir al respeto y protección de los derechos humanos de las Mujeres, al logro de la igualdad sustantiva entre Mujeres y Hombres, y a la eliminación de todas las formas de discriminación contra las Mujeres.
4.3 Contraloría Social
La Contraloría Social es el mecanismo de las personas beneficiarias para verificar y vigilar de manera organizada o independiente, de forma voluntaria y honorífica, el cumplimiento de las metas y la correcta aplicación de los recursos públicos asignados a los programas de desarrollo social, relacionados con los derechos humanos en áreas como la educación, la salud, la alimentación, la vivienda, el trabajo, la seguridad social, el medio ambiente y la no discriminación, de conformidad con los artículos, 6, 69, 70 y 71 de la Ley General de Desarrollo Social; así como 67, 68, 69 y 70 de su reglamento.
Las dependencias y entidades de la Administración Pública Federal, así como los entes que reciban, administren, gestionen o ejerzan, total o parcialmente, recursos públicos federales, deberán observar las disposiciones normativas que para tal efecto emita la Secretaría Anticorrupción y Buen Gobierno, así como los instrumentos y documentos técnicos validados por dicha dependencia para su operación.
Las personas beneficiarias que deseen participar en el mecanismo de contraloría social, podrán solicitar su registro de manera organizada o independiente a la(s) unidad(es) responsable(s) de las dependencias y entidades de la Administración Pública Federal a cargo del programa, mediante un escrito libre en el que se especifique como mínimo, el nombre del programa, el ejercicio fiscal, en su caso la representación del(los) Contralor(es) Social(es), el domicilio legal en donde se impulsó su participación, así como las actividades que realizarán y los mecanismos que utilizarán para el desarrollo de sus funciones.
La(s) unidad(es) responsable(s) del programa federal, a través de sus oficinas de representación federal y las instancias ejecutoras, deberá(n) verificar su calidad de personas beneficiarias y expedir las constancias de registro de los contralores sociales en un plazo no mayor de 15 días hábiles contados a partir de la solicitud y deberán registrarse en el sistema informático que establezca la Secretaría Anticorrupción y Buen Gobierno para tales fines.
Asimismo, la(s) unidad(es) responsable(s) deberá(n) promover y difundir el mecanismo de la Contraloría Social entre las personas beneficiarias, con el propósito de fomentar su participación informada en las actividades de seguimiento y vigilancia de los programas de desarrollo social. Para tal efecto, se brindará asesoría, capacitación e información institucional que facilite el ejercicio de sus funciones, así como orientación sobre los procedimientos para la presentación de quejas y denuncias, conforme a las disposiciones aplicables en la materia.
La Secretaría Anticorrupción y Buen Gobierno proporcionará asesoría en materia de contraloría social por medio del correo electrónico: contraloriasocial@buengobierno.gob.mx.
Adicionalmente, la(s) unidad(es) responsable(s) del programa federal deberá(n) promover e implementar mecanismos de participación ciudadana orientados a la prevención y el combate a la corrupción, en coordinación con la Secretaría Anticorrupción y Buen Gobierno. Dichos mecanismos podrán apoyarse en herramientas digitales y medios de comunicación institucionales que faciliten a las personas beneficiarias y a la ciudadanía en general su participación activa e incidencia en la materia. Asimismo, deberá(n) fomentar la participación social y garantizar que la información relativa al(os) programa(s) sea pública, clara, oportuna y comprensible, asegurando su difusión a través de los canales oficiales establecidos para tal efecto.
4.4 Acciones de Blindaje Electoral
En la operación y ejecución de los recursos federales asignados a este Programa, se deberán observar y atender las medidas de carácter permanente contenidas en las leyes federales y/o locales en materia electoral aplicables, además de las disposiciones emitidas por las autoridades electorales federales y/o locales, así como las demás disposiciones normativas aplicables.
4.5 Evaluación
Las evaluaciones se realizarán de acuerdo a lo establecido por la Unidad de Política y Estrategia para Resultados, de la Secretaría de Hacienda y Crédito Público, y conforme a lo establecido en el Programa Anual de Evaluación y demás normatividad aplicable.
Asimismo, se podrán llevar a cabo evaluaciones complementarias que resulten apropiadas conforme a las necesidades del Programa y los recursos disponibles.
En lo que respecta a la información de las metas y avance de los indicadores se puede consultar en los informes trimestrales para su consulta en la página electrónica de la Secretaría de Bienestar sección documentos https://www.gob.mx/bienestar#316, así como en el Portal de Transparencia Presupuestaria de la Secretaría de Hacienda y Crédito Público https://nptp.hacienda.gob.mx/programas/jsp/programas/fichaPrograma.jsp?id=20S287
Anexo 1. Glosario
Para efectos de las presentes Reglas de Operación, se entenderá por:
Acahual: Vegetación secundaria nativa que surge de manera espontánea en terrenos que estuvieron bajo uso agrícola o pecuario. La cobertura vegetal presenta mayoritariamente una altura no mayor a 2.5 metros y diámetros de tallos no mayores a 10 centímetros.
Agostadero: Superficie en la que se producen en forma natural o cultivada, pastos y forrajes que sirven para alimento del ganado.
Agroecología / Agroecológico: Enfoque científico, práctica agrícola y movimiento social que integra principios ecológicos y sociales en el diseño y gestión de sistemas alimentarios sostenibles.
Asamblea de una o varias CAC: Son las Asambleas que se realizan en las Comunidades de Aprendizaje Campesino, en las que se reúnen y organizan las personas beneficiarias del Programa. Estas Asambleas son diferentes de las Asambleas Ejidales y/o Comunales.
Banco del Bienestar: Banco del Bienestar, Sociedad Nacional de Crédito, Institución de Banca de Desarrollo, como principal dispersor de recursos de Programas Sociales del Gobierno Federal.
Biofábrica: Instalación para elaborar biofermentos, biopreparados, caldos minerales y otras sustancias agroecológicas que se utilizan para promover la agricultura orgánica.
CAC: Comunidad(es) de Aprendizaje Campesino, conformadas por un promedio de 25 personas beneficiarias del programa que se reúnen para la generación de conocimiento a través del intercambio de experiencias y formación, con cuyo apoyo los equipos de trabajo del personal Técnico del Programa podrán realizar el seguimiento mensual de los Planes de trabajo.
Casas de semillas: Espacios comunitarios para conservar, reproducir e intercambiar semillas nativas y de importancia biocultural, mediante prácticas autogestivas que aseguran su viabilidad, fortalecen la agrobiodiversidad y apoyan el abastecimiento de semillas en los sistemas productivos del Programa.
Caso fortuito: Acontecimiento natural inevitable, previsible o imprevisible, que impida en forma absoluta el cumplimiento de una obligación legalmente adquirida.
Comité Técnico del Programa: Es el máximo órgano rector del Programa.
Comuneros: Son titulares de derechos en una comunidad agraria, sus derechos les permiten el uso y disfrute de su parcela y la cesión de sus derechos sobre la misma en favor de sus familiares y avecindados, así como el aprovechamiento y beneficio de los bienes de uso común en los términos que establezca el estatuto comunal.
Comunidad agraria: Son núcleos agrarios cuyo reconocimiento deriva de: a) una acción agraria de restitución para las comunidades despojadas de su propiedad; b) un acto de jurisdicción voluntaria o c) la resolución de un juicio o el procedimiento de conversión de ejido a comunidad. De estos procedimientos se deriva la inscripción en los Registros Públicos de la Propiedad y Agrario Nacional. Los efectos jurídicos del reconocimiento de la comunidad son la personalidad jurídica del núcleo de población y su propiedad sobre la tierra; la existencia del comisariado de bienes comunales; la protección especial a las tierras comunales que las hace inalienables, imprescriptibles e inembargables; así como los derechos y obligaciones de los comuneros.
CONANP: Comisión Nacional de Áreas Naturales Protegidas.
Contrato de Aparcería Agrícola: Acuerdo de voluntades firmado por escrito en el cual una de las partes, el propietario, da a la otra parte, denominada aparcero(a), un predio rústico para que lo cultive, a fin de repartirse los frutos en la forma que convengan. Los formatos de contrato de aparcería de los Anexos 14 y 15 de las presentes Reglas de Operación, se incluyen a manera de ejemplo, en ningún caso la Subsecretaría será responsable de situaciones legales derivadas de la suscripción de dichos contratos entre particulares.
Corredores de vegetación nativa: Franjas de vegetación nativa establecidas dentro de las unidades de producción para favorecer la conectividad ecológica, la biodiversidad y los servicios ambientales
Cultura del Ahorro: Práctica del ahorro que las personas beneficiarias del programa, así como sus familias realizan como parte integral del Programa Sembrando Vida. Es la práctica personal y comunitaria de reservar recursos generados en el presente y administrarlos para afrontar necesidades personales y/o colectivas en el futuro. Es fruto de un proceso educativo y de un esfuerzo constante que se ejercita a lo largo de los años, para contar con los medios económicos necesarios para atender las necesidades cotidianas y extraordinarias. En el Programa Sembrando Vida, la cultura del ahorro tiene como objetivo fortalecer las finanzas de las personas beneficiarias del programa, para que, de manera voluntaria, consciente y colectiva, considerando las formas tradicionales de participación y organización, puedan invertir el ahorro en proyectos económicos que contribuyan a la transformación de la estructura productiva, generando una apropiación del territorio que les permita adueñarse de los medios de producción, generar riqueza y constituir empresas sociales que deriven en un bienestar de sus localidades.
Diagnóstico Participativo Comunitario: Proceso de recopilación y análisis de información sobre las condiciones socio organizativas, productivas, culturales y ambientales de una comunidad, realizado de manera conjunta entre las personas beneficiarias del programa y el personal técnico del Programa.
Ejido: Núcleo de población con personalidad jurídica y patrimonio propio; son personas propietarias de las tierras que les han sido dotadas o de las que hubieren adquirido por cualquier otro título. Dichas tierras están sujetas a un régimen especial de propiedad social y operan de acuerdo con su reglamento interno, sin más limitaciones en sus actividades que las que dispone la Ley Agraria.
Espacios de alimentación saludable: espacios destinados a promover la elaboración y el consumo de alimentos saludables y culturalmente pertinentes, fortalecer la integración social, e impulsar el autoconsumo y el aprovechamiento de los cultivos locales.
Especies centros de origen: Especie cultivada que evolucionó en un área geográfica específica con sus parientes silvestres, a través de la domesticación por parte de los pueblos originarios, por ejemplo, el maíz, frijol y algodón.
Especies centro de domesticación: Especie cuyo proceso de domesticación se restringe a un área geográfica definida, que no necesariamente coincide con el centro de origen de su ancestro silvestre.
Especies centro de diversificación: Las especies domesticadas que tienen una alta diversidad genética en una región específica.
Estrategia de Divulgación y Transición Agroecológica: Conjunto de acciones planificadas del Programa Sembrando Vida destinadas a: 1) Visibilizar mediante evidencia cuantitativa y cualitativa los beneficios integrales de los SAF y MIAF; 2) Fortalecer las capacidades de las PSD y CAC para la consolidación de todos los componentes del sistema (milpa, frutales, maderables); y 3) Establecer los mecanismos y criterios para que las unidades productivas avanzadas transiten a modalidades de mayor autonomía y sostenibilidad.
Estrategia de Redes de Valor y Comercialización: Conjunto de acciones y lineamientos del Programa destinados a articular a las personas beneficiarias del programa y sus CAC con los mercados, promoviendo circuitos cortos de comercialización, valor agregado y marcas colectivas.
Finanzas sociales: Conjunto de estrategias basadas en principios y valores, que buscan sensibilizar la gestión financiera, considerando las condiciones sociales e históricas de las personas, para que el beneficio económico tenga como objetivo el bienestar social y ambiental y no la reproducción del capital. Por lo tanto, las finanzas sociales en el Programa Sembrando Vida son producto de la participación y la organización de forma consciente de la persona beneficiaria del programa, pues a través de ellas se busca un beneficio colectivo que favorezca un ingreso suficiente para cubrir sus necesidades de la canasta básica, educación, salud, recreación, vivienda, etc.; es decir, busca el bienestar de sus miembros, generando riqueza colectiva a partir del esfuerzo comunitario.
Fuerza mayor: Evento causado por el ser humano que impide de forma absoluta el cumplimiento de una obligación.
Garantía de Audiencia: Es el procedimiento administrativo que se inicia cuando se presenta alguna de las causales de cancelación de los beneficios previstas en las Reglas de Operación, a través del cual las personas beneficiarias del programa tienen la oportunidad de manifestar lo que a su interés convenga para estar en posibilidades de determinar sobre la procedencia de la cancelación de los beneficios del Programa.
Grupo social: organización no formal conformada por personas beneficiarias del programa para implementar proyectos agroindustriales, de valor agregado, de servicio y comercialización.
Inclusión Social: Para efectos de este Programa, es la estrategia mediante la cual las personas sujetas agrarias que habitan en municipios catalogados de medio a muy alto rezago social, se incorporan de forma productiva a los procesos de desarrollo rural integral, a través del establecimiento de un sistema agroforestal, el cual se convierte en un medio de producción y de ejercicio de sus derechos económicos sociales, culturales y ambientales, que contribuya a la reducción de las desigualdades socioeconómicas y mejorar la calidad de vida de las personas beneficiarias del programa y sus familias de manera estructural.
INEGI: Instituto Nacional de Estadística y Geografía. Es el encargado de realizar los censos nacionales e integrar el sistema de cuentas nacionales y estatales.
Meta Programada: Se refiere a la meta de personas beneficiarias del programa a incorporar en el Programa Sembrando Vida en el ejercicio fiscal vigente, la metodología para definirla incluye considerar que cada persona beneficiara del programa cuenta con 2.5 hectáreas de tierra para su unidad de producción y que para establecer dicha meta programada ésta se calculará con base a la autorización presupuestal pertinente, considerando el monto de apoyos económicos a las personas beneficiarias del programa, así como los gastos de operación asociados.
Mejoramiento participativo de especies cultivadas: Procesos comunitarios para el aprovechamiento de la agrobiodiversidad mediante técnicas participativas para la selección y mejora, considerando el diálogo de saberes y el conocimiento tradicional, en función de condiciones ambientales y necesidades locales de las comunidades.
MIAF: Milpa Intercalada entre Árboles Frutales. Este es una Sistema Agroforestal (SAF) de cultivo intercalado, constituido por al menos tres especies, el árbol frutal (epicultivo), el maíz (mesocultivo) y frijol u otra especie comestible, de preferencia leguminosa (sotocultivo) en intensa interacción agronómica y que tiene como propósitos, la producción de maíz y frijol como elementos estratégicos para la seguridad alimentaria de las familias rurales, incrementar de manera significativa el ingreso neto familiar, incrementar el contenido de materia orgánica, controlar la erosión hídrica del suelo y con ello lograr un uso más eficiente del agua de lluvia. El arreglo espacial de las especies componentes está diseñado para obtener altos rendimientos de buena calidad de cada especie, en el corto, mediano y largo plazo.
Organización Comunitaria: Proceso colectivo, en el cual las personas beneficiarias del programa que integran las Comunidades de Aprendizaje Campesino (CAC), de forma participativa y articulada, suman esfuerzos y recursos en busca de atender de manera conjunta necesidades y/o lograr objetivos para un fin común. Esto requiere de una acción continua de aprendizaje que contribuya a crear ciudadanía a través de la toma de decisiones democráticas no violentas e incluyentes, acuerdos colectivos consensuados, planes y actividades compartidas, y trabajo en equipo con responsabilidades compartidas y liderazgos colaborativos e incluyentes.
Padrón: A la base de datos oficial que contiene la relación de las personas beneficiarias del Programa.
Padrón de Personas Beneficiarias: A la relación oficial de personas beneficiarias que incluye a las personas atendidas por el Programa cuyo perfil socioeconómico se establece en la normatividad correspondiente.
Parcelas de Aprendizaje Agroecológico Comunitario (PAAC): Parcelas destinadas a la integración de prácticas e innovaciones para el mejoramiento, reproducción y rescate de la agrobiodiversidad, donde confluye el intercambio de saberes y se establecen procesos autogestivos para la producción de semillas y establecimiento de prácticas agroecológicas.
Pequeña Propiedad Rural: Tierra sobre la cual su titular ejerce dominio pleno de forma individual y cuya superficie no debe rebasar los límites que establecen el artículo 27 de la Constitución Política de los Estados Unidos Mexicanos y la Ley Agraria. La pequeña propiedad rural se clasifica en agrícola, ganadera y forestal.
Personal Operativo: Está constituido por personas contratadas por la Secretaría de Bienestar mediante la figura de servicios profesionales que, con perfiles y actividades definidas, coordinan y acompañan al Programa. En cada región el personal operativo está conformado por: a) Titular de la Coordinación Regional; b) Titular de la Coordinación Territorial; c) Personal Facilitador; d) Personal Técnico Social; y e) Personal Técnico Productivo.
Personas beneficiarias del programa: Personas ejidatarias, comuneras, posesionarias, pequeñas propietarias, avencidadas, jornaleras agrícolas, colonas, poseedoras de terrenos baldíos o nacionales y/o campesinas.
Personas Sujetas Agrarias: Personas ejidatarias, comuneras, posesionarias, pequeñas propietarias, avencidadas, jornaleras agrícolas, colonas, poseedoras de terrenos baldíos o nacionales y/o campesinas.
Personas Sujetas de Derecho o Beneficiarias: Personas que, en virtud de haber cumplido los criterios y requisitos de elegibilidad del Programa, reciben los apoyos del mismo.
Persona Preferente: Aquella persona designada por la persona beneficiaria del programa en el Anexo 12 de las presentes Reglas, que tendrá prioridad para ingresar al Programa, previo cumplimiento a los requisitos y criterios de elegibilidad.
Plan de Trabajo: Documento electrónico, concertado entre el personal Técnico Productivo o Social, o ambos, o el personal Facilitador del Programa, elaborado en común acuerdo con las Comunidades de Aprendizaje Campesino, en representación de las personas beneficiarias del programa, que contiene las actividades que las personas beneficiarias del programa deben implementar en sus parcelas, así como el calendario de capacitaciones y de actividades de inclusión productiva, financiera y social, en el ejercicio fiscal correspondiente. Los planes de trabajo contienen objetivos, metas y actividades. El seguimiento de su implementación para la revisión de su ejecución es responsabilidad del personal Técnico Productivo o Social, o ambos, o el personal Facilitador, con el apoyo de las Comunidades de Aprendizaje Campesino para su validación, en colaboración con las comisiones que la CAC determine.
Potrero: Terreno destinado a la cría de ganado.
Producción agroecológica: Sistema diversificado (SAF, MIAF, Milpa y otros) con un manejo de prácticas agrícolas amigables al medio ambiente, se fortalece la conservación y vida del suelo, favorece el intercambio de saberes y no se usan insumos de síntesis química.
Programa: Programa Sembrando Vida.
Proyecto colectivo: Las personas beneficiarias del programa podrán, por voluntad propia, invertir de manera colectiva en algún proyecto o proyectos que determinen (es decir, varios integrantes de la CAC pondrán en común sus ahorros buscando el beneficio de su CAC y/o de su comunidad).
Regeneración del Tejido Social: Es el conjunto de vínculos sociales que permitan reconocer, fortalecer y reconstruir las relaciones interpersonales y comunitarias (de convivencia, confianza, armonía y afecto), que fortaleciendo el sentido de pertenencia y la identidad cultural (costumbres, creencias, principios y valores que unen a las personas), que contribuye a impulsar procesos organizativos a partir de acuerdos y decisiones al interior de la Comunidad de Aprendizaje Campesino. Parte de la conciencia solidaria y un espíritu de cooperación, capaz de unir a los individuos en un proyecto colectivo para el mejoramiento de la vida de las personas que integran la Comunidad de Aprendizaje Campesino.
Restauración ambiental: Es el proceso que implementa acciones para la recuperación de un ecosistema que ha sido dañado, degradado o destruido, reduciendo, mitigando e incluso revertiendo en algunos casos, los daños producidos en el medio ambiente.
Rezago Social: Es equivalente al índice de Rezago Social, el cual es una medida ponderada que resume cuatro indicadores de carencias sociales (educación, salud, servicios básicos y espacios en la vivienda) en un solo índice que tiene como finalidad ordenar a las unidades de observación según sus carencias sociales.
Roza-tumba-quema: Práctica de desmonte que implica el corte (roza), derribo (tumba) y quema de la vegetación para preparar el terreno para cultivo, la cual no está permitida para el ingreso al Programa.
Secretaría: Secretaría de Bienestar.
Seguridad alimentaria: Conjunto de prácticas que contribuyen a que todas las personas gocen, en forma informada, oportuna y permanente, de alimentos nutritivos y en cantidad suficiente, que les permitan un desarrollo físico y mental, garantizando un estado de bienestar en convivencia armónica con la naturaleza.
Sistemas agrosilvopastoriles: Sistemas de uso de la tierra que integran de manera deliberada la combinación de árboles, cultivos y pastoreo animal en la misma unidad de superficie.
Sistema de Producción Agroforestal (SAF): Serie de sistemas y tecnologías para el uso de la tierra en las que se combinan árboles con cultivos agrícolas y/o pastos, en función del tiempo y el espacio para incrementar y optimizar la producción en forma sostenida.
Sistemas Agrícolas Tradicionales (SAT): Sistemas agrícolas desarrollados por pueblos indígenas que se basan en prácticas, experiencias y saberes ancestrales y que se han transmitido por generaciones; por lo que están en constante enriquecimiento, mediante procesos para selección, cuidado y manejo de diversos cultivos. Estas representaciones suelen ser distintivas para cada estado, región y grupo indígena y mestizo del país, donde se han generado una diversidad de sistemas agrícolas, pecuarios y forestales tradicionales, desarrollados en contextos culturales y ambientales igual de diversos.
Solar Comunitario (SOLAR): Semillero de Organización Local y Agroecología Restaurativa, es el espacio físico de la CAC que está integrado por distintas áreas necesarias para la concreción de los planes de trabajo colectivo: vivero, biofábrica, casa de saberes o salón de usos múltiples, casa de semillas, huerto hortícola, jardín etnobiológico o farmacia viviente, composteros, zonas de secado, cocina comunitaria, sanitario ecológico, producción pecuaria y otras ecotecnologías, zonas de transformación, beneficio y acopio de productos, tienda. Se trata de un espacio físico abierto a la comunidad local, que tiene propósitos productivos y educativos para la promoción y apropiación de principios, conocimientos y prácticas agroecológicas.
Subsecretaría: Subsecretaría de Inclusión Productiva y Desarrollo Rural.
Territorio: Extensión terrestre adscrita a una región geográfica en el que la persona Titular de la Coordinación Territorial desempeña las actividades señaladas en el apartado cuatro del Anexo 16 de estas Reglas, en la cual se integra un número determinado de Comunidades de Aprendizaje Campesino, personas beneficiarias del programa, personal Facilitador, personal Técnico Social y personal Técnico Productivo.
Tierras Ejidales de Uso Común: están conformadas por aquellas tierras del ejido que no forman parte de las reservadas por la asamblea ejidal para el asentamiento del núcleo de población, ni sean tierras parceladas. Son inalienables, imprescriptibles e inembargables. El reglamento interno del ejido regulará su uso, aprovechamiento, acceso y conservación, incluyendo los derechos y obligaciones de personas ejidatarias y avecindadas respecto de dichas tierras. La asamblea ejidal tiene la facultad de aprobar los contratos que tengan por objeto el uso o disfrute por terceros de las tierras de uso común.
Unidad Agrícola Industrial de la Mujer Campesina (UAIM): Figura reconocida en la Ley Agraria que permite a las mujeres de los núcleos agrarios organizarse para desarrollar proyectos productivos en parcelas específicamente destinadas para ello.
Unidad de Producción: 2.5 hectáreas disponibles que trabaja una persona beneficiaria del programa para implementar el Programa Sembrando Vida.
UMA: Unidad de Manejo Ambiental es una unidad de manejo para la conservación y aprovechamiento sustentable de la vida silvestre.
Unidad Responsable: La entidad encargada de la implementación del Programa denominada Subsecretaría de Inclusión Productiva y Desarrollo Rural.
Viveros Comunitarios: Instalaciones para cultivar y proveer las plantas que serán utilizadas en el SAF, SAT y MIAF, las cuales estarán ubicadas cerca de las unidades de producción y serán atendidas por las personas beneficiarias del Programa.
Anexo 2. Alineación del Programa Sembrando Vida a los Objetivos de Desarrollo Sostenible.
 
Objetivo de Desarrollo Sostenible
Descripción del Objetivo de Desarrollo Sostenible
1. Poner fin a la pobreza en todas sus formas en
todo el mundo.
Meta del Objetivo de Desarrollo Sostenible
1.4. Para 2030, garantizar que todos los hombres y mujeres, en particular los pobres y los vulnerables, tengan los mismos derechos a los recursos económicos, así como acceso a los servicios básicos, la propiedad y el control de las tierras y otros bienes, la herencia, los recursos naturales, las nuevas tecnologías apropiadas y los servicios financieros, incluida la microfinanciación.
Submeta 1 de la Meta de Desarrollo Sostenible
Acceso a recursos económicos
Submeta 2 de la Meta de Desarrollo Sostenible
No aplica.
Submeta 3 de la Meta de Desarrollo Sostenible
No aplica.
Submeta 4 de la Meta de Desarrollo Sostenible
Acceso a recursos naturales.
Submeta 5 de la Meta de Desarrollo Sostenible
Acceso a nuevas tecnologías
Submeta 6 de la Meta de Desarrollo Sostenible
Acceso a servicios financieros incluyendo microfinanciamiento.
Tipo de Contribución
Directa
2. Poner fin al hambre, lograr la seguridad
alimentaria y la mejora de la nutrición y promover
la agricultura sostenible.
Meta del Objetivo de Desarrollo Sostenible
2.3 Para 2030, duplicar la productividad agrícola y los ingresos de los productores de alimentos en pequeña escala, en particular las mujeres, los pueblos indígenas, los agricultores familiares, los pastores y los pescadores, entre otras cosas mediante un acceso seguro y equitativo a las tierras, a otros recursos de producción e insumos, conocimientos, servicios financieros, mercados y oportunidades para la generación de valor añadido y empleos no agrícolas.
Submeta 1 de la Meta de Desarrollo Sostenible
Acceso seguro y equitativo a las tierras.
Submeta 2 de la Meta de Desarrollo Sostenible
Acceso a otros recursos de producción e insumos.
Submeta 3 de la Meta de Desarrollo Sostenible
Acceso a conocimiento
Submeta 4 de la Meta de Desarrollo Sostenible
Acceso a servicios financieros.
Submeta 5 de la Meta de Desarrollo Sostenible
Acceso a mercados y otras oportunidades para la creación de valor añadido.
Submeta 6 de la Meta de Desarrollo Sostenible
No aplica.
Tipo de Contribución
Directa
10. Reducir la desigualdad en y entre los países
Meta del Objetivo de Desarrollo Sostenible
10.2 De aquí a 2030, potenciar y promover la inclusión social, económica y política de todas las personas, independientemente de su edad, sexo, discapacidad, raza, etnia, origen, religión o situación económica u otra condición
Submeta 1 de la Meta de Desarrollo Sostenible
No aplica.
Submeta 2 de la Meta de Desarrollo Sostenible
No aplica.
Submeta 3 de la Meta de Desarrollo Sostenible
No aplica.
Submeta 4 de la Meta de Desarrollo Sostenible
No aplica.
Submeta 5 de la Meta de Desarrollo Sostenible
No aplica.
Submeta 6 de la Meta de Desarrollo Sostenible
No aplica.
Tipo de Contribución
Directa
13. Adoptar medidas urgentes para combatir el
cambio climático y sus efectos
Meta del Objetivo de Desarrollo Sostenible
13.1 Fortalecer la resiliencia y la capacidad de adaptación a los riesgos relacionados con el clima y los desastres naturales en todos los países
Submeta 1 de la Meta de Desarrollo Sostenible
No aplica.
Submeta 2 de la Meta de Desarrollo Sostenible
No aplica.
Submeta 3 de la Meta de Desarrollo Sostenible
No aplica.
Submeta 4 de la Meta de Desarrollo Sostenible
No aplica.
Submeta 5 de la Meta de Desarrollo Sostenible
No aplica.
Submeta 6 de la Meta de Desarrollo Sostenible
No aplica.
Tipo de Contribución
Directa
Objetivo 15. Gestionar sosteniblemente los
bosques, luchar contra la desertificación, detener
e invertir la degradación de las tierras, detener la
pérdida de biodiversidad
Meta del Objetivo de Desarrollo Sostenible
15.1 Para 2020, velar por la conservación, el restablecimiento y el uso sostenible de los ecosistemas terrestres y los ecosistemas interiores de agua dulce y los servicios que proporcionan, en particular los bosques, los humedales, las montañas y las zonas áridas, en consonancia con las obligaciones contraídas en virtud de acuerdos internacionales
Submeta 1 de la Meta de Desarrollo Sostenible
No aplica.
Submeta 2 de la Meta de Desarrollo Sostenible
No aplica.
Submeta 3 de la Meta de Desarrollo Sostenible
 
No aplica.
Submeta 4 de la Meta de Desarrollo Sostenible
No aplica.
Submeta 5 de la Meta de Desarrollo Sostenible
No aplica.
Submeta 6 de la Meta de Desarrollo Sostenible
No aplica.
Tipo de Contribución
Directa
 
Objetivo 15. Gestionar sosteniblemente los
bosques, luchar contra la desertificación, detener
e invertir la degradación de las tierras, detener la
pérdida de biodiversidad
Meta del Objetivo de Desarrollo Sostenible
15.2 Para 2020, promover la gestión sostenible de todos los tipos de bosques, poner fin a la deforestación, recuperar los bosques degradados e incrementar la forestación y la reforestación a nivel mundial
Submeta 1 de la Meta de Desarrollo Sostenible
No aplica.
Submeta 2 de la Meta de Desarrollo Sostenible
No aplica.
Submeta 3 de la Meta de Desarrollo Sostenible
No aplica.
Submeta 4 de la Meta de Desarrollo Sostenible
No aplica.
Submeta 5 de la Meta de Desarrollo Sostenible
No aplica.
Submeta 6 de la Meta de Desarrollo Sostenible
No aplica.
Tipo de Contribución
Directa
Objetivo 15. Gestionar sosteniblemente los
bosques, luchar contra la desertificación, detener
e invertir la degradación de las tierras, detener la
pérdida de biodiversidad
Meta del Objetivo de Desarrollo Sostenible
15.3 Para 2030, luchar contra la desertificación, rehabilitar las tierras y los suelos degradados, incluidas las tierras afectadas por la desertificación, la sequía y las inundaciones, y procurar lograr un mundo con una degradación neutra del suelo.
Submeta 1 de la Meta de Desarrollo Sostenible
No aplica.
Submeta 2 de la Meta de Desarrollo Sostenible
No aplica.
Submeta 3 de la Meta de Desarrollo Sostenible
No aplica.
Submeta 4 de la Meta de Desarrollo Sostenible
No aplica.
Submeta 5 de la Meta de Desarrollo Sostenible
No aplica.
Submeta 6 de la Meta de Desarrollo Sostenible
No aplica.
Tipo de Contribución
Directa
Anexo 3. Mecánica Operativa
a) Personal operativo del Programa Sembrando Vida.
Para el ejercicio fiscal 2026, el Programa Sembrando Vida podrá contar con el siguiente personal operativo:
- Titulares de las Coordinaciones Regionales.
- Titulares de las Coordinaciones Territoriales.
- Titulares de las Jefaturas de Unidad Departamental.
- Enlaces Administrativos/Operativos.
- Especialistas Productivos y Sociales.
- Personas Facilitadoras Comunitarias.
- Personas Técnicas Sociales.
- Personas Técnicas Productivas/Forestales.
Las funciones del personal del Programa Sembrando Vida están relacionadas en el Anexo 16 de las presentes Reglas de Operación.
a) Selección del Personal Operativo.
La Subsecretaría seleccionará a las personas Titulares de las Coordinaciones Regionales y Titulares de Coordinaciones Territoriales, considerando su experiencia y conocimiento de la región, así como el perfil requerido mencionado en el Anexo 16 de las presentes Reglas.
Para la selección del personal Facilitador Comunitario, así como del personal Técnico será considerada su experiencia y perfiles, tal y como se menciona en el Anexo 16 de las presentes Reglas.
La Subsecretaría implementará un Sistema de Certificación de Competencias para el personal técnico social, productivo y facilitador. Dicho sistema evaluará y acreditará los conocimientos y habilidades en agroecología, organización social, comercialización y enfoque de género, entre otros. La certificación será un criterio valorable para la permanencia y promoción dentro del Programa, contribuyendo a la profesionalización de la labor de acompañamiento.
Equipos Multidisciplinarios de Apoyo Técnico:
Se conformarán Equipos de Especialistas Regionales integrados por profesionales en disciplinas afines a los objetivos del Programa (agroecología, ingeniería forestal, desarrollo rural, economía social, etc.). La función de estos equipos será brindar asesoría especializada, resolución de problemas técnicos complejos y desarrollo de metodologías específicas de apoyo al personal operativo en campo, actuando como una instancia de soporte técnico de alto nivel.
Una vez constituida la selección del personal operativo, se inicia un proceso de selección de las personas beneficiarias del programa, tal como se establece en el numeral 2.1
b) Las personas beneficiarias del programa iniciarán su participación en el Programa realizando las siguientes actividades:
a. Las personas beneficiarias del programa podrán iniciar a trabajar en su unidad de producción, el primer día hábil siguiente de su notificación de ingreso al Programa, debiendo cumplir con los avances mensuales acordados.
b. Participando en la formación permanente que se brindan en la CAC.
c) Colaborando en el establecimiento y mantenimiento de las distintas áreas que integran el Solar Comunitario, priorizando el vivero, la biofábrica y la casa de saberes o salón de usos múltiples.
d. La organización cooperativa y la economía social como parte de la capacitación permanente.
Las Comunidades de Aprendizaje Campesino (CAC) constituyen el sujeto colectivo del Programa que se integra por un promedio de 25 personas beneficiarias del programa de acuerdo a su zona geográfica, para la generación de conocimiento a través del intercambio de experiencias y la formación.
e) Sistema de Información
Seguimiento de las actividades sustantivas propias de la matriz de indicadores.
Como parte del Sistema de Información, se implementará un módulo específico para el Monitoreo y Evaluación de Beneficios Ecosistémicos de los Sistemas Agroforestales (SAF) y la Milpa Intercalada con Árboles Frutales (MIAF). Este módulo permitirá la captura sistemática de datos cuantitativos y cualitativos (e.g., captura de carbono, recuperación de suelos, incremento en biodiversidad, producción de alimentos) generados en las unidades de producción. La información servirá para:
a) Evaluación de Impacto: Cuantificar los cambios ambientales y socioeconómicos atribuibles al Programa.
b) Toma de decisiones: Ajustar estrategias técnicas y de acompañamiento con base en evidencia.
c) Divulgación: Generar reportes, infografías y materiales accesibles que visibilicen las ventajas de los SAF/MIAF para las Personas beneficiarias del programa(PBP), las Comunidades de Aprendizaje Campesino (CAC) y otros actores clave (sector público, académico, sociedad civil).
Sus principales finalidades son: promover y fortalecer la inclusión social, económica y productiva; desarrollar los procesos socio productivos y autogestivos que permitan analizar las condiciones productivas y sociales para implementar sistemas agroforestales funcionales que abonen a la organización comunitaria; impulsar la educación para la cooperación, favoreciendo el intercambio de experiencias entre las personas beneficiarias del programa; implementar mecanismos de autoevaluación que permitan reconocer los impactos y avances alcanzados como sujeto colectivo; fomentar la cultura del ahorro y las finanzas sociales; mejorar y diversificar los ingresos y con ello el patrimonio. Lo anterior, para contribuir a la autosuficiencia alimentaria, regenerar el tejido social y a la restauración del medio ambiente para el bienestar de las personas beneficiarias del programa.
El personal Técnico Social, Técnico Productivo, o ambos, o personal Facilitador Comunitario del Programa, deberán reunirse por lo menos una vez al mes con la CAC o con representantes de varias CAC, para revisar los planes de trabajo, así como para atender los demás aspectos del Programa.
Las personas integrantes de cada CAC, podrán operar un vivero comunitario y/o una biofábrica de acuerdo con la disponibilidad presupuestal y sin necesidad del cumplimiento de algún requisito adicional a los previstos en el numeral 2.1 de las presentes Reglas de Operación.
Se permite que las personas integrantes de la CAC realicen trabajos colectivos en las unidades de producción, ya que de esa forma se promueve la organización comunitaria.
El Programa reconoce el trabajo doméstico, de cuidado y de estudio que realizan las personas, por lo cual, se considera que pueden trabajar en las unidades de producción, en un horario diferenciado. En ese sentido, para el caso de personas responsables de familias y personas beneficiarias del programa que estudian, se permite que las personas integrantes de la CAC les apoyen en los trabajos de sus unidades de producción, viveros comunitarios y biofábricas.
En cuanto a la conformación de los comités directivos de las CAC y de las demás organizaciones asociativas que se promuevan al interior del Programa, estos podrán integrarse preferentemente con 50% de mujeres, estableciendo un esquema de rotación, en el cual, cada integrante de los comités directivos deberá ser del sexo opuesto al de su antecesor en el cargo.
Cada CAC deberá contar con un comité directivo integrado de la siguiente manera:
Una persona Titular de la Coordinación. Es quien convoca y prepara asambleas y reuniones; coordina el Sistema de Gestión Interna; enlaza con el personal operativo del PSV (CT, FC, TP y TS); establece vínculos de colaboración con autoridades comunitarias y de instituciones; promueve la participación activa de las y los integrantes de la CAC, y; participa en capacitaciones relacionadas al cargo.
Una persona Titular Secretaria. Es quien da seguimiento al Programa de Actividades y a los acuerdos formalizados en actas y minutas; lleva el control de asistencia; elabora minutas y registro en libro de actas; promueve el cumplimiento de acuerdos, y; participa en capacitaciones relacionadas al cargo.
Una persona Administradora o Tesorera. Es quien gestiona y administra los recursos financieros y materiales de la CAC; elabora y presenta informes mensuales; promueve las compra y venta colectiva de productos e insumos, y; participa en capacitaciones relacionadas al cargo.
El Programa recomienda que las CAC puedan constituir las siguientes comisiones, además de aquellas comisiones especiales que al interior de las CAC acuerden:
Biofábricas: Serán quienes faciliten la gestión del plan de trabajo; vigilen el cumplimiento de los protocolos y procedimientos internos, y; participen en capacitaciones relacionadas al cargo. En esta comisión se nombran dos cargos;
-   Doctor(a) de suelos: brinda asesoría y capacitación a las y los integrantes de su CAC para el manejo de sustentable del suelo; promueve practicas agroecológicas para mejorar los suelos, aprovechando insumos producidos en la biofábrica; deberá capacitarse en temas relacionados a la conservación y manejo sustentable del suelo.
-   Doctora(a) de cultivos: monitorea la presencia de plagas y enfermedades; brinda asesoría y capacitación a las y los integrantes de su CAC para el manejo agroecológico de plagas y enfermedades; promueve practicas agroecológicas para el control de plagas y enfermedades a través de insumos de la biofábrica, y; deberá capacitarse en temas relacionados a la sanidad e inocuidad agrícola y forestal.
Vivero: Serán quienes faciliten la gestión del plan de trabajo; vigilen el manejo agroecológico del espacio; lleven la bitácora de entradas y salidas; faciliten la gestión del plan de trabajo; vigilen el manejo agroecológico del espacio; lleven la bitácora de entradas y salidas, y; se capaciten en los temas relacionados con sus actividades. Es parte de esta comisión:
-   Guardián(a) de semillas: brinda asesoría y capacitación a las y los integrantes de su CAC para la preservación de semillas in situ y ex situ; promueve practicas agroecológicas para la preservación de semillas; es responsable de la gestión de la casa de semillas cuando se tenga, y; se capacita en los temas relacionados con sus actividades.
Ahorro: facilitan la gestión del plan de trabajo; manejan la bitácora de movimientos; rinden cuentas en forma periódica; promueven la inversión productiva y fomenta el ahorro familiar, grupal y comunitario. Puede asumirse simultáneamente la función de Tesorero(a), si así lo acuerda la CAC.
Honestidad y Transparencia: Vigilan el cumplimiento del Reglamento Interno; acuerdos de asambleas; recursos económicos y en especie que llegan al grupo. Asume las tareas de la Contraloría Comunitaria en el marco de la normatividad correspondiente.
Vida Saludable: Facilitan la gestión del plan de trabajo en los temas de alimentación saludable; educación/alfabetización; género y vida libre de violencia. Se vinculan con la Direcciones Especialistas (DE) en la materia.
Comercialización: Genera y envía información estratégica en las aplicaciones dispuestas para ello; facilita el desarrollo de estrategias y actividades al interior de las CAC y en asociación con otras; vinculan con las DE en la materia. Deberán capacitarse en temas relacionados con la integración económica de cadenas y redes de valor, la gestión de estrategias y circuitos de comercialización.
Farmacia viviente: Facilita la gestión del plan de trabajo; vincula con la Red Regional de Farmacias Vivientes. Deberá capacitarse en temas relacionados a preservación in situ y ex situ de semillas.
Sistema de Gestión Interna: formado por:
-   Comisión de Certificación Interna que facilita la gestión del sistema en la CAC, junto con el técnico(a) responsable. Evaluarán los informes de gestión interna, una vez al año. Se vincula con la DE en la materia. Recibirán una capacitación previa a la actividad, generarán una lista de unidades de producción certificados internamente una vez por año. Deben ser nombrados por asamblea.
-   Inspectores(as) que visitan las unidades de producción de sembradores(as) de otras CAC para monitorear y evaluar las prácticas agroecológicas.
Generan un informe por visita a unidad de producción, una vez al año. Subirán un informe por cada unidad productiva visitada usando la plataforma web, las visitas de inspección interna son una vez por año. La persona debe ser nombrada en asamblea de la CAC.
Las personas beneficiarias del programa participarán en un proceso de capacitación, que les permita enriquecer sus capacidades en el ámbito social y productivo.
Este proceso de formación también será implementado para el personal operativo del Programa. La Subsecretaría elaborará un programa y proceso de formación, el cual será implementado a través de las CAC. Se buscarán alianzas estratégicas con otras instituciones para la implementación del Programa de Capacitación.
Ante un presunto incumplimiento a las obligaciones por parte de las personas beneficiarias del programa establecidas en las presentes Reglas de Operación o el inicio de proceso de baja, no se dará tramite temporalmente al otorgamiento del apoyo correspondiente hasta en tanto no se emita la resolución que en derecho corresponda, y en su caso, el apoyo económico adicional, conforme a lo establecido en el numeral 3.1.3.
En lo que respecta a la integración del padrón de personas beneficiarias, la Dirección General para la Validación de Beneficiarios (DGVB) llevará a cabo la validación del padrón del Programa.
Anexo 4. Especificaciones de tipos y montos de apoyos
Las personas beneficiarias del Programa, las CAC y la agrupación de CAC contarán con los siguientes apoyos:
1. Apoyo económico ordinario, y, en su caso, se podrá otorgar apoyo adicional, tal como se establece en el inciso a, del presente Anexo.
2. Apoyo en especie según se establece en el inciso b, del presente anexo. Adicionalmente, podrá contar con acompañamiento social y técnico, mediante un proceso de capacitación y formación permanente.
3. De presentarse situaciones de caso fortuito, previa Declaratoria de Desastre Natural por el impacto de fenómenos naturales emitida por autoridad competente, el Comité Técnico del Programa podrá, previo análisis y dictamen, autorizar apoyos extraordinarios en especie y/o económicos para resarcir la pérdida de viveros, plantas e insumos.
En casos de fuerza mayor, el Comité Técnico del Programa podrá, previo análisis y dictamen, autorizar apoyos extraordinarios en especie y/o económicos para resarcir la pérdida de viveros, plantas e insumos u otra inversión necesaria para favorecer las actividades productivas a las unidades productivas que conforman la CAC.
a)    Apoyos económicos para fomentar el bienestar de las personas beneficiarias del Programa.
El mecanismo para otorgar los recursos económicos del apoyo a las personas beneficiarias del programa, consiste en realizar transferencias electrónicas, emitir órdenes de pago o pago en efectivo, a través de alguna institución financiera o de la Tesorería de la Federación.
a.1) Apoyos económicos ordinario.
La persona beneficiaria del programa, que a mes vencido haya cumplido con su programa de trabajo, recibirá un apoyo económico de $6,450.00 (Seis mil cuatrocientos cincuenta pesos 00/100 M.N.). El mecanismo para otorgar los recursos económicos del apoyo a las personas beneficiarias del programa, consiste en realizar transferencias electrónicas, emitir órdenes de pago o pago en efectivo, a través de alguna institución financiera o de la Tesorería de la Federación.
a.2): Apoyos económico adicional y/o en especie
El Comité Técnico del Programa, determinará la procedencia del dictamen que le será presentado por la Dirección General solicitante, para aquellos casos en los que se le podrá otorgar algún tipo de apoyo adicional a las personas beneficiarias del programa, CAC y/o agrupaciones de CAC. El Comité Técnico instruirá al área correspondiente la adopción de mecanismos para la entrega de apoyos, así como para el registro y control del gasto realizado.
Las personas beneficiarias del programa, CAC y/o agrupaciones de CAC, podrán recibir un apoyo económico adicional y/o servicios, cuyos montos serán establecidos por el Comité Técnico del Programa, y de conformidad con la disponibilidad presupuestal del Programa Sembrando Vida, el cual deberá ser utilizado para lo siguiente:
i Dotación de semillas, material vegetativo, plantas e insumos;
ii Servicios de logística, transportación, distribución, almacenamiento, custodia y/o vigilancia de los apoyos en especie del Programa destinados a los viveros comunitarios, biofábricas y/o unidades de producción;
iii. Proceso de selección, mejoramiento, cosecha, y almacenamiento de semillas;
iv. Equipamiento y material para la operación de viveros, biofábricas, casa de semillas, parcelas comunitarias, espacios de alimentación saludable u otro proyecto comunitario que en común acuerdo les favorezca para realizar sus actividades productivas.
v. Herramientas y equipo agrícola;
vi. Sistemas de captación y almacenamiento de agua; sistemas de extracción de agua del subsuelo (los cuales deberán contar con los permisos de la autoridad competente); materiales y equipos para el abastecimiento de agua, y sistemas de riego;
vii. Maquinaria, equipo, herramientas, materiales, insumos, para implementar proyectos agro industriales, de valor agregado, de servicios y comercialización, los cuales podrán ser adquiridos total o parcialmente con los recursos destinados por el Programa por sí solo o en conjunto con otros programas e instituciones públicas y privadas, conforme a los mecanismos autorizados por el Comité Técnico. Estos apoyos podrán ser dirigidos a las personas beneficiarias del programa como personas físicas o a los entes asociativos en los que éstos últimos participen; y
viii, Costos asociados a la constitución de cooperativas u otros tipos de figuras jurídicas asociativas integradas por las personas beneficiarias del programa;
ix Proyectos de valor agregado (transformación de productos, registros de marcas, análisis, etiquetado, empaquetado y la infraestructura para comercialización centros de acopio, empaque, embalaje y/o transportación, transporte, otros.).
x Equipos para procesamiento (todo lo necesario para la transformación y el valor agregado etc.)
xi Materiales para empaque y etiquetado
xii Cualquier otro material, suministro, servicio general o equipamiento que requiera el Programa para lograr sus objetivos.
Además, se podrá otorgar un apoyo Económico para la fomentar la sostenibilidad de las CAC que hayan demostrado un alto nivel de consolidación productiva y organizativa, determinado mediante un diagnóstico específico. Este apoyo, determinado por el Comité Técnico con base en la disponibilidad presupuestal, estará orientado a financiar proyectos de valor agregado, incubación de empresas sociales, acceso a mercados formales o adquisición de maquinaria colectiva. Su objetivo es facilitar un egreso gradual y exitoso del Programa, fomentando la sostenibilidad económica de las unidades productivas más allá del apoyo ordinario.
Con el fin de garantizar la sostenibilidad de los efectos del Programa, se establecerán dos modalidades:
1.Modalidad Básica: Para personas beneficiarias del programa en sus primeros ciclos, con acompañamiento intensivo.
2.Modalidad de Autosuficiencia: Para personas beneficiarias del programa y CAC con alta consolidación productiva y organizativa, accediendo a apoyos específicos para la transición.
El Comité Técnico definirá los criterios y el proceso para transitar entre modalidades.
En el acta de la sesión en la que el Comité Técnico del Programa apruebe el apoyo económico adicional, se especificará el monto del mismo y la finalidad para la que se otorgará. Una vez determinado el apoyo económico adicional por el Comité, la persona beneficiaria del programa recibirá los recursos en representación de las CAC a través de transferencia electrónica u orden de pago.
Para los apoyos económicos adicionales, las CAC podrán ser el conducto para recibir y administrar los apoyos arriba señalados. La entrega de este apoyo económico, se realizará a los representantes que la CAC determine previamente. En caso de que algunas de las personas beneficiarias del programa no hagan uso adecuado del recurso, las personas beneficiarias del programa se harán acreedores a las sanciones descritas en el apartado 3.1.3. Sanciones, numeral 2. Cancelación de beneficios, inciso c, de las presentes Reglas de Operación.
b)    Apoyos en especie para la producción agroforestal, valor agregado y comercialización.
El otorgamiento de los apoyos en especie, se realizará de acuerdo a la disponibilidad presupuestal. Una vez que los apoyos en especie se entreguen a los territorios, el personal Técnico Productivo y Social serán los responsables de coordinar la entrega a las personas beneficiarias del programa, así como requisitar la documentación que acredite la correcta entrega de estos apoyos.
b.1) Plantas y semillas.
La persona beneficiaria del programa podrá recibir en especie semillas, además de plantas producidas en los viveros con los que el Programa tenga acuerdos, convenios o contratos, así como las mismas que el Programa produzca en viveros propios.
Las plantas se utilizarán para implementar el Programa agroforestal en su unidad productiva, de acuerdo con la vocación productiva de la región y al sistema agroforestal diseñado conjuntamente entre la persona beneficiaria del programa y el personal Técnico Productivo.
La cantidad y tipo de plantas, producidas en los viveros comunitarios, así como el período de siembra, estarán definidas en función al sistema agroforestal y en los planes de trabajo elaborados de manera concertada por el personal Técnico del Programa y la Comunidad de Aprendizaje Campesino, en representación de las personas beneficiaria del programa que la integra.
b.2) Insumos.
La persona beneficiaria del programa podrá recibir en especie una parte o la totalidad de los insumos para desarrollar el programa agroforestal en su unidad de producción, los cuales podrán variar de acuerdo al tipo de cultivo a establecerse en cada territorio, considerando la vocación productiva de la región, la pertinencia cultural y la perspectiva de género.
b.3) Herramientas.
La persona beneficiaria del programa podrá recibir en especie un paquete de herramientas para realizar las actividades en su unidad de producción.
b.4) Vivero Comunitario.
La persona beneficiaria del programa podrá recibir en especie materiales, insumos, equipos, herramientas, para la instalación y operación de viveros comunitarios.
Se establecerán viveros comunitarios en cada una de las localidades seleccionadas, los cuales el Programa podrá apoyar para que total o parcialmente cuenten con los materiales e insumos para la producción de planta según la especie. Los viveros serán atendidos por las personas beneficiarias del programa con el acompañamiento del personal Técnico Productivo.
Los viveros, preferentemente, deberán estar ubicados en terrenos con disponibilidad de agua, con vías de comunicación de fácil acceso, en pendientes menores o iguales a 5% (en pendientes mayores debe prestarse a la construcción de terrazas) y con proximidad a las unidades de producción.
Todas las personas beneficiarias del programa, en tanto formen parte del Programa, atenderán los viveros comunitarios ubicados en sus territorios, en los cuales, se producirá una parte de las plantas para sus unidades de producción.
Si las personas beneficiarias del programa salen del Programa, no tendrán derecho a la producción de los viveros, su participación es parte integral del Programa y territorialmente se organizarán para dedicar los tiempos de atención y participación correspondientes.
Para asegurar la producción de planta en los viveros comunitarios, atendiendo a las necesidades específicas de cada uno de ellos, se implementarán y adquirirán total o parcialmente: sistemas de captación y almacenamiento de agua; sistemas de extracción de agua del subsuelo; materiales y equipos para el abastecimiento de agua.
Los sistemas, materiales y equipos arriba señalados, podrán ser adquiridos, o bien, ser elaborados e implementados por las personas beneficiarias del programa responsables del vivero, de acuerdo a la mecánica establecida en el presente anexo.
Estos viveros serán atendidos por los miembros de las CAC, donde podrán incidir una o más CAC, toda vez que consideren:
1) Cercanía a la ubicación estratégica del vivero.
2) Número de personas beneficiarias del programa en las localidades.
3) Características geográficas de la localidad.
Si como resultado del cumplimiento de los planes de trabajo, las personas beneficiarias del programa obtienen excedentes de producción de planta en parcela y/o viveros comunitarios, se utilizarán para sustituir la merma por supresión, para continuar la producción del programa agroforestal o reponer la merma en la unidad de producción; para hacer productiva la tierra y lograr la autosuficiencia agroforestal, también podrán ser comercializados como otra fuente de ingresos para mejorar su bienestar, o destinarlos a usos que contribuyan a promover la reconstrucción del tejido social en las localidades rurales, asegurándose de contar con evidencia de ello. Así como para la producción de especies locales que se destinen para la recuperación de los ecosistemas que se encuentren degradados.
b.5) Biofábricas.
Las personas beneficiarias del programa podrán recibir en especie materiales, insumos, equipos, herramientas, para la instalación y operación de biofábricas.
Se establecerán biofábricas para la producción de insumos en las localidades seleccionadas, el Programa podrá dotar parte de la totalidad de los materiales necesarios para elaborar biofermentos, biopreparados y otras sustancias que promuevan la agroecología. Las biofábricas serán atendidas por las personas beneficiarias del programa con el acompañamiento del personal Técnico. Idealmente las biofábricas se encontrarán en la misma ubicación que el vivero.
Se fomentará también la elaboración de compostas, aprovechando el material que se encuentra en las unidades de producción.
Todas las personas beneficiarias, en tanto formen parte del Programa, atenderán las biofábricas en sus territorios, en las cuales, se producirán los insumos naturales para sus unidades de producción.
Si las personas beneficiarias del programa salen del Programa, no tendrán derecho a la producción de las biofábricas, su participación es parte integral del Programa y territorialmente se organizarán para dedicar los tiempos de atención y participación correspondientes.
b.6) Viveros y Centros de Formación Sembrando Vida.
Con el objetivo de asegurar la producción de planta que el Programa requiere, se podrán establecer viveros operados y administrados por el Programa o a través de un tercero conforme a lo que determine el Comité Técnico del Programa, previo análisis del mismo. Asimismo, se podrán establecer Centros de Formación en sistemas agrícolas y agroforestales que favorezcan el intercambio de conocimientos y experiencias, previo visto bueno de la persona Titular de la Secretaría.
En su caso, el Programa deberá contar con la disponibilidad presupuestal necesaria para la instalación, construcción y operación de los viveros y Centros de Formación a los que se refiere el párrafo anterior.
El vivero y/o biofábrica se instalará preferentemente en terrenos propiedad del ejido, o en la propiedad alguno de las personas beneficiaria del programa, con el que se tendrá que firmar un contrato de comodato por 4 años.
b.7) Parcela comunitaria
Se podrán establecer parcelas comunitarias para el aprendizaje agroecológico, con el propósito de que la CAC cuente con un espacio determinado para la reproducción y/o mejoramiento de semillas de importancia biocultural y/o alimentaria, para así proteger la autonomía campesina y la autosuficiencia alimentaria.
La CAC deberá acordar el sitio para su instalación, ya sea dentro del mismo espacio de la CAC, en la parcela escolar en común acuerdo con el núcleo agrario o en la parcela de alguno(a) persona beneficiaria del programa, con el que se tendrá que firmar un contrato de comodato para garantizar la cosecha de al menos 4 ciclos agrícolas. Con el fin de que este espacio permita el intercambio de saberes tanto para los sujetos(as) agrarios, como para toda la comunidad.
Asimismo, la CAC, deberá nombrar algunos(as) personas beneficiarias del programa que sean responsables a cargo de dichas parcelas comunitarias, principalmente para el seguimiento de actividades y posibles capacitaciones.
En su caso, el Programa deberá contar con la disponibilidad presupuestal necesaria para su operación, cursos para la formación y fortalecimiento de capacidades, herramientas, insumos o materiales para su operatividad y mantenimiento.
Se recomienda que dichas parcelas:
Sean al menos de 0.25 ha. para establecer técnicas de mejoramiento participativo y prácticas agroecológicas.
De fácil acceso y cercana a la CAC y/o comunidad.
Se evite contaminación por uso de agroquímicos de predios aledaños.
Se supervisen constantemente para el control de plagas y enfermedades.
Se realice manejo agroecológico de suelo.
En la medida de lo posible, contar una fuente de riego, en caso de sequía.
b.8) Casas de semillas.
Las personas beneficiarias del programa podrán establecer espacios para el resguardo de semillas de la agrobiodiversidad y, en su caso, de elementos de la identidad cultural y memoria biocultural de los miembros de la CAC o grupo de CAC. Este espacio será operado y administrado por una Comisión designada en común acuerdo para tal fin.
La Casa de semillas se instalará en un espacio dentro de una CAC, preferentemente en donde se asegure la propiedad de la tierra ya sea por contrato o convenio al menos por 4 años.
Asimismo, se recomienda que el espacio destinado sea seguro, seco, bien ventilado, con protección ante roedores, insectos y plagas, y preferiblemente con piso impermeable con materiales locales y accesibles.
En su caso, el Programa deberá contar con la disponibilidad presupuestal necesaria para la construcción, equipamiento, adquisición de insumos operativos de resguardo de semillas y de la memoria biocultural dentro de estos espacios.
Las Casas de Semillas podrán contar con apoyo para la asesoría en la operatividad y resguardo de las semillas y su patrimonio biocultural, por lo que, junto con el Programa, establecerán los lineamientos para la llevar a cabo las bitácoras de resguardo, de préstamos/devoluciones, de convenios de préstamos con externos, Hoja pasaporte de cada muestra, o cualquier formato, herramienta o instrumento de operación.
b.9) Espacio de alimentación saludable:
Para coadyuvar al objetivo del Programa sobre la autosuficiencia alimentaria, se podrán establecer espacios de alimentación saludable, en un espacio dentro de una CAC, preferentemente en donde se asegure la propiedad de la tierra ya sea por contrato o convenio al menos por 4 años.
En su caso, el Programa deberá contar con la disponibilidad presupuestal necesaria para la construcción y equipamiento.
La CAC deberá acordar su implementación y establecer responsables, así como un reglamento interno de uso.
Se propone el diseño participativo, de acuerdo con las condiciones climáticas y culturales, utilizando materiales locales y accesibles. La infraestructura debe contar con un área techada y bien ventilada, y las mejores condiciones de higiene posibles para la elaboración de alimentos. Se deberá instalar una unidad de lavaderos.
b.10) Sistemas de cosecha de agua pluvial (cisternas, bordos, terrazas).
b.11) Equipos para monitoreo meteorológico comunitario.
b.12) Infraestructura para casas de semillas.
b.13) Equipos, materiales e insumos para la transformación, agregación de valor y comercialización de los productos.
Se apoyará a las CAC con equipos, materiales e insumos en especie para equipar, acondicionar y homogeneizar la presentación de las unidades de transformación, acopio y venta, así como para que sus productos se apeguen al cumplimiento de la normatividad vigente (nutricional, de inocuidad y comercial).
c) Acompañamiento social y técnico y de servicios especializados para la implementación de los objetivos del Programa.
El personal operativo coordinará las acciones que regeneren el tejido social y la solución de los problemas, detectados en las CAC. Asimismo, coordinará la asesoría para implementar los sistemas, SAT, MIAF y SAF, en diálogo con las personas beneficiarias del programa, en los aspectos técnico-productivos, participando organizados como equipos de trabajo o de manera individual, en las actividades de las CAC asignadas y fomentar la formación en modelos cooperativos u otra forma de organización social para el valor agregado y la organización productiva.
c.1) Capacitacion y Fortalecimiento de las áreas técnicas jurídicas, financieras, administrativas, directivas y territoriales del programa Sembrando Vida, de los derechos habiente: asesoría jurídica para figuras asociativa, finanzas sociales y administración de proyectos, gestión territorial y gobernanza.
El personal operativo será capacitado en los temas prioritarios establecidos por el Programa que coadyuven al fortalecimiento de las capacidades de las personas beneficiarias del programa. El personal operativo podrá ser capacitado en los enfoques que sustentan al Programa: agroecología, restauración agroecológica, biodiversidad y agrobiodiversidad, economía solidaria, incentivos al ahorro, cooperación, finanzas sociales, sustentabilidad, alimentación saludable, inclusión social e igualdad de género, organización comunitaria, entre otros.
Para la implementación de la capacitación, se podrán realizar reuniones, encuentros y asambleas para el fortalecimiento de la implementación del Programa, para lo cual, se podrán destinar los recursos presupuestales necesarios para tal fin y hacer colaboraciones con universidades, centros e institutos de educación locales, nacionales e internacionales.
c.2) Servicios especializados en asesoramiento, logística para la comercialización y desarrollo de productos.
Se apoyarán a las sembradores y sembradores y sus CAC el acceso a servicios especializados de logística comercial (p.e. transportación de sus productos a los puntos de venta), de promoción y acceso a diversos puntos de venta colectivos particulares para el programa (estands, estantes, islas en ferias y tianguis nacionales, centros comerciales, aeropuertos, estaciones de tren, entre otros), así como para el desarrollo de productos, incluyendo el servicio de diseño del producto, envase, etiqueta, estudios diversos, publicidad y posicionamiento de los productos.
c.3) Estrategia de Divulgación y Transición Agroecológica.
El Programa desarrollará e implementará una Estrategia Integral de Divulgación y Transición, con los siguientes componentes:
-     Capacitación Específica: Diseño e impartición de módulos de capacitación para PSD y CAC, enfocados en:
o El valor integral y los beneficios a corto, mediano y largo plazo de los componentes de milpa, frutales y maderables dentro del SAF/MIAF.
o Técnicas para la consolidación productiva y el manejo sostenible de cada componente.
o La importancia económica y ambiental de la preservación del componente forestal maderable.
-     Generación y Socialización de Evidencia: Producción de materiales divulgativos (folletos, videos, testimonios, reportes gráficos) basados en los datos del módulo de monitoreo, que muestren de manera clara los beneficios ambientales, económicos y sociales alcanzados.
-     Plan de Trabajo de Capacitación del Personal Operativo: Incluirá en su currículo obligatorio la formación para la implementación de esta estrategia de divulgación y transición.
Anexo 5. Ejercicio y aprovechamiento de los recursos presupuestales.
La Subsecretaría, a través de la Dirección General que corresponda, realizará la distribución de los recursos en los territorios que cubrirá el Programa, mediante una calendarización del ejercicio fiscal, considerando los criterios derivados de las peculiaridades de las acciones que se realizan a través de este. Así también, ejercerá los recursos presupuestales que se le otorguen, conforme a lo establecido en la Ley Federal de Presupuesto y Responsabilidad Hacendaria y demás normatividad aplicable.
La Subsecretaría, supervisará el avance de las actividades del Programa y el ejercicio de los recursos, proponiendo su reasignación en caso de que éstos no hayan sido ejercidos conforme a lo programado.
a)    Gastos de Operación
La totalidad de los recursos aprobados para el Programa en el Presupuesto de Egresos de la Federación 2026 (PEF) se asignaron al capítulo de gasto 4000 "Transferencias, Asignaciones, Subsidios y Otras Ayudas". Durante el ejercicio fiscal 2026 se podrán realizar adecuaciones presupuestarias para transferir recursos a capítulos de gastos de operación, el máximo de recursos que se podrán destinar a dichos gastos se establece en este numeral. El presupuesto asignado al programa en el PEF se puede consultar en la siguiente liga: https://www.pef.hacienda.gob.mx/work/models/P3f26115/PEF2026/y6k1r4r1/docs/20/r20_ppcer.pdf
Los gastos indirectos que la Subsecretaría de Inclusión Productiva y Desarrollo Rural, instancia ejecutora del Programa, podrá destinar para el desarrollo de las diversas acciones asociadas con la planeación, operación, supervisión, seguimiento, atención ciudadana y evaluación, entre otros, del Programa Sembrando Vida, será de hasta el 6.75% del presupuesto asignado al programa.
Los recursos se utilizan para cubrir necesidades operativas del Programa mediante los capítulos de gasto como son:
-   Capítulo 1000 Servicios personales, corresponde a remuneraciones al personal, honorarios, entre otros conceptos.
-   Capítulo 2000 Materiales y suministros, como lo es el suministro de combustibles para vehículos, Materiales y útiles de oficina, Vestuario y uniformes, entre otros.
-   Capítulo 3000 Servicios Generales, cómo arrendamiento de vehículos, servicio postal, servicios integrales, servicios bancarios y financieros, pasajes aéreos, pasajes terrestres, viáticos nacionales, entre otros.
-   Capítulo 5000 Bienes Muebles, Inmuebles e Intangibles, correspondiente a bienes informáticos, entre otros.
Cualquier otro bien o servicio necesario para la promoción y correcta operación del Programa.
Las personas Titulares de las Coordinaciones Territoriales, Especialistas, personal Facilitador y personal Técnico contratados al servicio del Programa, previa autorización de la instancia correspondiente, y considerando las tarifas del tabulador de la Administración Pública Federal, tendrán derecho a hacer uso de los recursos económicos del Programa para gastos de traslado, hospedaje y alimentación, considerando que este personal se encuentra realizando su trabajo en distintos estados de la República, y que por lo tanto, los itinerarios se contemplarán según los lugares donde el Programa opere desde su inicio, o lo requiera independientemente del lugar en que se encuentren adscritos administrativamente.
La Subsecretaría, a través de la Dirección General que corresponda, será la responsable de realizar las gestiones administrativas necesarias para operar los recursos que cubran los gastos de operación del Programa.
Anexo 6. Mecanismos de coordinación
De manera enunciativa, mas no limitativa, en este anexo se enlistan los principales mecanismos de coordinación:
a) Vinculación con la Comisión Nacional de Áreas Naturales Protegidas (CONANP).
Conforme al Artículo 4º de la Constitución Política de los Estados Unidos Mexicanos, al artículo 6 de la Ley General de Desarrollo Social y al Artículo 1º de la Ley General del Equilibrio Ecológico y la Protección al Ambiente, (LGEEPA), toda persona tiene derecho a un medio ambiente sano para su desarrollo y bienestar. El Estado garantizará el respeto a este derecho. El daño y deterioro ambiental generará responsabilidad para quien lo provoque. La Secretaría se coordinará con la CONANP para obtener asesoría respecto de la identificación de territorios comprendidos dentro de un área natural protegida federal, o sus zonas de influencia.
b) Vinculación con el Programa para el Desarrollo del Istmo de Tehuantepec.
En cumplimiento con el Programa para el Desarrollo del Istmo de Tehuantepec, cuyo objetivo es impulsar el crecimiento de la economía regional con pleno respeto a la historia, la cultura y las tradiciones del Istmo oaxaqueño y veracruzano, dentro del ámbito de sus atribuciones y de conformidad con lo establecido en las presentes Reglas de Operación, podrá focalizar acciones que contribuyan al logro de los objetivos del Programa para el Desarrollo del Istmo de Tehuantepec.
Con el objetivo de desarrollar correctamente las citadas acciones, el Programa podrá realizar los ajustes necesarios en su planeación y operación para la atención prioritaria de los 79 municipios que integran el Istmo de Tehuantepec; vinculándose y coordinándose con el organismo público descentralizado, no sectorizado, denominado "Corredor Interoceánico del Istmo de Tehuantepec" creado mediante Decreto Presidencial publicado en el Diario Oficial de la Federación el 14 de junio de 2019.
c) Vinculación con el Programa Jóvenes Construyendo el Futuro.
En colaboración con la Secretaría del Trabajo y Previsión Social, y en tanto continúen vigentes las vinculaciones para el Programa Sembrando Vida, podrá realizarse la vinculación de hasta 12 personas becarias del Programa Jóvenes Construyendo el Futuro por cada persona Técnico Productivo o Social, colaborando en las siguientes actividades.
a) Apoyar a los equipos de trabajo del personal Técnico del Programa en las actividades de supervisión del desempeño de las tareas asignadas a las personas beneficiarias del programa de una CAC.
b) Ayudar a los equipos de trabajo del personal Técnico del Programa a recabar información en campo, respecto del seguimiento a las unidades de producción de 25 personas beneficiarias del programa.
c) Ayudar a realizar tareas de preparación de suelos, siembra, resiembra y labores culturales en las unidades de producción.
d)Realizar cualquier otra tarea de apoyo, afín a su capacitación, que le sea asignada por el equipo de trabajo del personal operativo del Programa.
El Programa podrá contar con el apoyo de hasta 54,684 personas Becarias del Programa Jóvenes Construyendo el Futuro, en tanto continúen vigentes las vinculaciones de la Secretaría del Trabajo y Previsión Social para el Programa Sembrando Vida.
Anexo 7. Diagrama general del Programa Sembrando Vida
 


Anexo 8 RUTA DEL REGISTRO DE CANDIDATOS A PERSONAS BENEFICIARIAS DEL PROGRAMA Y VALIDACIÓN
PARA EL EMPADRONAMIENTO DEL PROGRAMA SEMBRANDO VIDA

En caso de que la persona candidata no cumpla con alguno de los pasos 1 o 3, y no pueda solventarlos, se le notificará en el formato de verificación de la unidad de producción que no es elegible para los objetivos del Programa.
 


 

Anexo 9. FORMATO DE DATOS PERSONALES PARA CAPTURA DEL PRE-REGISTRO
 
ESTADO:
 
FECHA:
 
 
 
MUNICIPIO:
 
 
 
LOCALIDAD:
 
EJIDO:
 
CURP:
 
TELEFONO CELULAR
 
CORREO ELECTRÓNICO
 
 
 
 
 
 
NOMBRE (S)
APELLIDO PATERNO
APELLIDO MATERNO
 
 
FECHA DE NACIMIENTO:
EDO. CIVIL:
DIRECCIÓN (CALLE, EJIDO, NÚMERO EXTERIOR, LOCALIDAD, MUNICIPIO, EJIDO, CÓDIGO POSTAL) Y UNA REFERENCIA.
NÚMERO DE TELÉFONO FIJO:
ROL DENTRO DE LA FAMILIA:
______PADRE/MADRE
______HIJO/HIJA
______ABUELO/ABUELA
OTRO:________________________
 
 
Nombre y firma del personal Técnico
 
Nombre y firma de la persona sujeta agraria
 
"Este Programa es público ajeno a cualquier partido político. Queda prohibido el uso para fines distintos al
desarrollo social".
Anexo 10. FORMATO DE REPORTE DE ASISTENCIA A DOMICILIO
Este formato corresponde a lo contenido dentro del apartado de personas candidatas a personas beneficiarias del programa y validación para el empadronamiento del Programa Sembrando Vida. La información recopilada tiene fines estadísticos, las respuestas no influyen de ninguna manera en la dispersión del apoyo.
(MODULO I)
I) DATOS DE IDENTIFICACIÓN Y DOMICILIO
1. CURP de la persona beneficiaria: Enlazado con la base RENAPO
2. Nombre de la persona beneficiaria. (VALIDAR INFORMACIÓN):
Nombre ___________Apellido paterno: ___________ Apellido materno: ___________
3. Fecha de nacimiento (VALIDAR INFORMACIÓN): (DÍA, MES, AÑO)
4. ¿Cuántos años cumplidos tiene? (ANOTAR): ________
5. Sexo (VALIDAR INFORMACIÓN):
6. ¿Cuál es su estado civil?
             1) Soltero(a)      3) Unión libre         5) viudo(a)
             2) Casado(a)     4) Divorciado(a)/separado (a)
7. ¿Cuál es su rol dentro de su núcleo familiar? ¿Es usted...?
1)    El padre/la madre
2)    El hijo/la hija
3)    El abuelo/la abuela
4)    Otro, especificar cuál: _____________________
8. Domicilio de residencia:
       Código postal (ANOTAR)                             ______________
       Estado (PRECARGADA) (VALIDAR)              ______________
       Municipio: (PRECARGADA) (VALIDAR)          ______________
       Localidad: (PRECARGADA) (VALIDAR)          ______________
       Calle: (PRECARGADA) (VALIDAR)
       Número exterior (ANOTAR)    ______________     6) No respondió
II) IDENTIDAD CULTURAL Y ESTUDIOS
9. De acuerdo a su cultura, historia y tradiciones, ¿usted se considera...?
1) Indígena o parte de un pueblo originario
2) Afromexicano (a) o afrodescendiente
3) Ninguno de los anteriores
4) No sabe/ No responde
10A. ¿Habla alguna lengua indígena?
       1) Sí      2) No (PASE a 11)     3) No responde (PASE a 11)
10B. ¿Qué lengua indígena habla?
1)    Chinanteco         13) Tepehuano del sur
2)    Chol                  14) Tojolabal
3)    Chontal              15) Totonaca
4)    Huasteco            16) Tzetzal
5)    Huichol              17) Tzotzil
6)    Maya                 18) Zapoteco
7)    Mazahua            19) Zoque
8)    Mazateco           20) Otro ¿Cuál? _________
9)    Mixe
10)   Mixteco
11)   Náhuatl
12)   Otomí
11. ¿Habla español?     1) Sí      2) No     3) No responde
12. ¿Sabe leer y escribir un recado?      
1) Sí         2) No        3) Puedo leerlo, pero no escribirlo 4) No responde
13. ¿Cuál es su último año o grado de estudios?  
1)    Ninguna                              6) Bachillerato o su equivalente incompleto
2)    Primaria incompleta               7) Bachillerato o su equivalente completo
3)    Primaria completa                 8) Técnico superior
4)    Secundaria incompleta           9) Licenciatura
5)    Secundaria completa              10) Posgrado o más 11) Nunca fui a la escuela
12) No responde
14. ¿Actualmente asiste a la escuela?
           1) Sí       2) No     3) No responde
15. ¿Presenta usted alguna discapacidad u enfermedad crónico-degenerativa?
a)    Sí.
Mencione cuál. ____________
b)    No
III) INFORMACIÓN SOCIOECONÓMICA
16. ¿Cuántas personas, incluida usted, viven en la vivienda que habita?
                   ___________
17. "Considerando que el hogar es un conjunto de personas que hacen vida en común dentro de una misma vivienda, unidos o no por parentesco, que comparten los gastos de manutención y preparan los alimentos en la misma cocina." ¿Cuántos hogares hay en su vivienda, incluyendo el suyo?
                   ___________
18. ¿Cuántas personas forman parte de su hogar? ____________
19. ¿Cuántas personas de este hogar están dentro de cada uno de los siguientes rangos de edad? (VALIDAR QUE EL TOTAL DE PERSONAS MENCIONADAS COINCIDA CON LA RESPUESTA DE LA PREGUNTA 17)
 
Rango de edad
Número de personas
a)
Niños de 0 a 3
 
b)
Niñas de 0 a 3
 
c)
Niños de 4 a 12
 
d)
Niñas de 4 a 12
 
e)
Adolescentes varones de 13 a 18
 
f)
Adolescentes mujeres de 13 a 18
 
g)
Jóvenes hombres de 19 a 29
 
h)
Jóvenes mujeres de 19 a 29
 
i)
Adultos hombres de 30 a 45
 
j)
Adultos mujeres de 30 a 45
 
k)
Adultos hombres de 46 a 64
 
l)
Adultos mujeres de 46 a 64
 
m)
Hombres de 65 o más
 
n)
Mujeres de 65 o más
 
20. ¿Cuántos cuartos para dormir hay en su hogar, sin contar pasillos y baños? _____________
21. ¿Tiene luz eléctrica en su vivienda?
           1) Sí       2) No        3) No responde
22. En su vivienda tienen...
1) Agua entubada dentro de la vivienda
2) Agua entubada fuera de la vivienda, pero dentro de su terreno
3) Agua entubada de llave pública (o hidrante)
4) Agua entubada que acarrean de otra vivienda
5) Agua de pipa
6) Agua de pozo, río, lago, arroyo
7) Agua captada de lluvia u otro medio
23. ¿Qué tratamiento le dan al agua para beberla?
1) La beben sin ningún tratamiento previo
2) La hierven
3) Le echan cloro
4) Usan un filtro
5) Compran agua embotellada
6) Otro, ¿cuál? _____________________
24. ¿De qué material es la mayor parte del techo de su vivienda?
1) Concreto                        4) Lámina de asbesto              7) Otro, ¿cuál? ___________
2) Lámina de cartón             5) Madera                             
3) Lámina de aluminio o metálica       6) Palma o paja
25. ¿De qué material es la mayor parte del piso de su vivienda?
1)    Cemento             4) Madera
2)    Tierra                 5) Otro, ¿cuál? ___________
3)    Mosaico o azulejo
26. ¿De qué material son las paredes o muros de su vivienda, principalmente?
1) Concreto, ladrillo o tabique           5) Madera
2) Lámina de cartón                       6) Adobe
3) Lámina de aluminio o metálica       7) Otro, ¿cuál? ___________
4) Carrizo, bambú, palma o paja
27. ¿Qué tipo de baño o escusado tiene su vivienda?
1)    Con conexión de agua
2)    Le echan agua con cubeta
3)    Letrina seca o húmeda
4)    Pozo u hoyo negro
5)    No tiene
28. ¿Cuál es el combustible que más usan para cocinar?
1)    Gas de cilindro o tanque
2)    Gas natural o de tubería
3)    Electricidad
4)    Leña o carbón con chimenea o fogón
5)    Leña o carbón sin chimenea o fogón
6)    Otro, ¿cuál? ___________
29. ¿En su hogar tiene?
 
 
Sí (1)
No (2)
A
Refrigerador
 
 
B
Lavadora automática
 
 
C
VHS, DVD, BLU-RAY
 
 
D
Vehículo (carro, camioneta o camión)
 
 
E
Motocicleta o motoneta
 
 
F
Bicicleta que se utilice como medio de transporte
 
 
G
Horno (microondas o eléctrico)
 
 
H
Computadora, laptop o tablet
 
 
I
Estufa/parrilla de gas
 
 
J
Calentador de agua/boiler (gas/solar)
 
 
K
Aparato de televisión
 
 
L
Aparato de televisión digital
 
 
M
Servicio de televisión de paga (antena parabólica, SKY o TV por cable)
 
 
N
Tinaco
 
 
O
Aparato para regular la temperatura (ventilador, enfriador, clima, calefactor).
 
 
P
Internet
 
 
Q
Línea telefónica fija
 
 
R
Teléfono celular
 
PASE A 29B
 
 
29A. ¿Cuántos teléfonos celulares tienen en su hogar? _______________
29B. ¿Cuál es el número de su celular o en cuál número lo (la) puedo contactar? (CORROBORAR QUE SEA DE 10
DÍGITOS
CONSIDERANDO LADA; __________________
IV) OCUPACIÓN Y EMPLEO
30. ¿Durante 2025 tuvo trabajo remunerado?
1)    Sí, durante todo el año
2)    Sí, entre 6 y 12 meses
3)    Sí, por menos de 6 meses
4)    No tuvo trabajo remunerado (PASE A 33)
31. ¿Qué actividad desempeñó en su último trabajo remunerado de 2025?
a) Albañil
b) Artesano(a)
c) Ayudante de un oficio
d) Ayudante en rancho (peón) o en negocio familiar
e) Chofer
f) Ejidatario(a) o comunero (a)
g) Empleado (a) de gobierno
h) Empleado (a) del sector privado
i) Empleado (a) doméstico(a)
j) Jornalero(a) agrícola/campesino(a)
k) Miembro de un grupo u organización de productores
l) Miembro de una cooperativa de producción o servicios
m) Obrero(a)
n) Patrón o empleador(a) de un negocio
o) Profesionista independiente
p) Promotor(a) de desarrollo humano o gestor social
q) Trabajador (a) por cuenta propia
r) Vendedor(a) ambulante
s) Otro _______
32. ¿Qué tipo de contratación tuvo en ese trabajo? (PASE A 34)
1)       Contrato fijo           2) Contrato eventual o por meta         3) Sin contrato
33. ¿Cuál fue su principal ocupación en 2025? (PASAR A PREGUNTA 37)
a) Labores del hogar (lavar ropa, preparar comida, limpiar la casa, reparar daños menores)
b) Cuidado de personas (niños, ancianos, discapacitados, personas enfermas con las que cohabito, otro)
c) Administración del hogar (trámites, pagos, compras)
d) Labores en la milpa
e) Cuidado de animales de corral
f) Cuidado del huerto familiar
g) Actividades extractivas en el monte (recoger hongos, leña, acarrear agua, cazar, pescar)
h) Trabajé sin pago en el negocio familiar
i) Otro (especificar) ________
V) INGRESOS
34. En 2025, ¿Cuál fue su ingreso promedio mensual?
1)    Entre $0 y $500
2)    Entre $501 y $900
3)    Entre $901 y $1,800
4)    Entre $1,801 y $2,600
5)    Entre $2,601 y $3,500
6)    Entre $3,501 y $5000
7)    Más de $5,001
8)    No sabe/no respondió
35. En 2025, ¿Cuántas personas dependían económicamente de usted? ____________
36. ¿Usted fue la persona que más aportó al ingreso de su hogar en 2025?
1)    Sí (PASE A 38) 2) No (continuar con 37)
37. ¿Qué parentesco tiene con usted la persona que más aportó al ingreso de su hogar el año pasado?
1)    Esposo (a)/pareja
2)    Padre
3)    Madre
4)    Hijo/hija                      5) Hermano/hermana                6) Otro, ¿quién?
38. ¿Cuántas personas aportaron al ingreso de su hogar en 2025? Inclúyase usted en caso de haber aportado. ____________
39. ¿Cuáles fueron las fuentes de ingreso de quienes aportaron al ingreso de su hogar en 2025? (ANOTAR TODAS LA MENCIONES)
A
Pagos o salarios por trabajo remunerado
Sí mencionó (1)
No mencionó (2)
B
Pensión o jubilación
Sí mencionó (1)
No mencionó (2)
C
Remesas o envío de dinero del extranjero
Sí mencionó (1)
No mencionó (2)
D
Apoyo o pensión de algún programa de gobierno
Sí mencionó (1)
No mencionó (2)
E
Alquiler de algún bien (tractor, transporte, etc.)
Sí mencionó (1)
No mencionó (2)
F
Renta de alguna propiedad (casa, edificio, local, terreno, tierra para cultivo, etc.)
Sí mencionó (1)
No mencionó (2)
G
Venta o empeño de algún bien (casa, joyas, vehículos, maquinaria, animales, electrodomésticos, etc.)
Sí mencionó (1)
No mencionó (2)
H
Otros, ¿cuál? __________________________
Sí mencionó (1)
No mencionó (2)
 
40. Sumando todos los ingresos de quienes aportaron a su hogar. ¿Cuál fue el ingreso mensual promedio de su hogar en 2025?
1)    Entre $0 y $500
2)    Entre $501 y $900
3)    Entre $901 y $1,800
4)    Entre $1,801 y $2,600
5)    Entre $2,601 y $3,500
6)    Entre $3,501 y $5000
7)    Más de $5,001
8)    No sabe/no respondió
VI) SEGURIDAD ALIMENTARIA
41. ¿Los alimentos que producen en su(s) parcela(s) alcanzan para cubrir las necesidades alimenticias de la familia durante todo el año?
1) Sí 2) No
41A. ¿Qué porcentaje de los alimentos que se consumen en su hogar vienen de su parcela?
a) Todos o casi todos (100%)
b) Más de la mitad (50-75%)
c) Menos de la mitad (50- 49%)
d) Muy pocos (25-49%)
e) Ninguno (0%)
42. En los últimos 7 días ¿con qué frecuencia consumieron en su hogar los siguientes productos?
a) Refrescos:
Diario__, Frecuentemente__, Una vez__, Ninguna__
b) Bebidas azucaradas:
Diario__, Frecuentemente__, Una vez__, Ninguna__
c) Botanas, papas o frituras
Diario__, Frecuentemente__, Una vez__, Ninguna__
d) Galletas o pastelitos
Diario__, Frecuentemente__, Una vez__, Ninguna__
e) Dulces o caramelos:
Diario__, Frecuentemente__, Una vez__, Ninguna__
f) Comida rápida:
Diario__, Frecuentemente__, Una vez__, Ninguna__
VII) MIGRACIÓN
(PREGUNTAR DE LA 43 A LA 47 SÓLO A QUIENES RESPONDIERON "Sí, durante todo el año" o "Sí de 6 a casi 12 meses o Sí, por menos de 6 meses en la pregunta 30)
43. Durante el 2025 ¿usted trabajo fuera de su localidad?
1)    Sí (CONTINUAR CON LA 44)       2) No (PASE A 48)
44. ¿A dónde se fue a trabajar? (ANOTAR TODAS LA MENCIONES)
 
A
A la cabecera municipal
Sí mencionó (1)
No mencionó (2)
B
A la capital de su estado
Sí mencionó (1)
No mencionó (2)
C
A otro municipio de su estado
Sí mencionó (1)
No mencionó (2)
D
A otro estado
Sí mencionó (1) (pase a 43)
No mencionó (2)
E
A otro país
Sí mencionó (1)
(pase a 44)
No mencionó (2)
 
45. (PREGUNTAR SÓLO A QUIENES RESPONDIERON SÍ EN 44D) ¿A qué estado se fue a trabajar? (DESPLEGAR LOS ESTADOS CON SU RESPECTIVO CÓDIGO INEGI) (SI SON VARIOS ESTADOS, ANOTAR EL ÚLTIMO DONDE TRABAJÓ)
46.   (PREGUNTAR SÓLO A QUIENES RESPONDIERON SÍ EN 44E) ¿A qué país fue a trabajar?
1)    Estados Unidos            2) Canadá                 3) Otro, ¿cuál? __________
47.   En total, ¿cuánto tiempo trabajó fuera de su localidad en 2025?
a)    De 1 a 3 meses      b) De 3 a 6 meses      c) Más de 6 meses
VIII) REMESAS
(PREGUNTAR A TODOS)
48. ¿Recibe o le mandan dinero de los Estados Unidos u otro país?
1)    Sí (CONTINUAR CON 48A) 2) No (PASE A 50)
¿Cuánto dinero recibe en promedio mensualmente? (ANOTAR LA CANTIDAD EN NÚMERO Y EL RANGO)
48A. CANTIDAD EN NÚMERO (EN PESOS): _________________________ 47B. RANGO (EN PESOS).
1) Entre $0 y $500
2) Entre $501 y $900
3) Entre $901 y $1,800
4) Entre $1,801 y $2,600
5) Entre $2,601 y $3,500
6) Entre $3,501 y $5000
7) Más de $5,001
49. ¿Qué parentesco tiene con usted la persona o personas que le envían dinero? (ANOTAR TODAS LA MENCIONES)
A
Pareja/esposo(a)
Sí mencionó (1)
No mencionó (2)
B
Padre o madre
Sí mencionó (1)
No mencionó (2)
C
Hija/hijo
Sí mencionó (1)
No mencionó (2)
D
Hermana/hermano
Sí mencionó (1)
No mencionó (2)
E
Otro, ¿quién? ________________________
Sí mencionó (1)
No mencionó (2)
 
IX) GASTOS Y CONSUMO
50. Regularmente en un mes ¿cuánto gastan en su hogar en...? (ANOTAR CANTIDAD EN NÚMERO Y CÓDIGO DEL RANGO)
 
 
CANTIDAD EN NÚMERO
0) no gasta
 
ANOTAR RANGO
1) Nada
2) Menos de $500
3) Entre $501 y $1000
4) Entre $1001 y $1,500
5) Entre $1501 y $2000
6) Más de $2000
7) No respondió
A
La compra de
alimentos, bebidas
(cereales, carnes,
pescados y mariscos,
leche, huevo. aceite,
verduras, legumbres,
frutas, azúcar,
chocolate)
 
 
B
La compra o reparación
de vestido o calzado
 
 
C
La compra de artículos
y servicios de
educación (inscripción,
colegiatura, útiles
escolares, uniforme,
pasaje para escuela,
etc.)
 
 
D
El pago de servicios del
hogar como luz, agua,
renta, gas, etc.
 
 
E
Servicios de salud
como citas médicas y
compra de
medicamentos
 
 
F
Recreación
 
 
 
51. ¿Qué porcentaje del ingreso anual de su hogar proviene de la actividad agropecuaria?
1) Cero, nadie realiza actividad agropecuaria
2) De 1% a 25%
3) De 26% a 50%
4) De 51% a 75%
5) De 76% a 100%
6) No sabe/ no respondió
52. Considerando el ingreso de la actividad agropecuaria, ¿qué sector le proporciona mayores ingresos?
1) Agrícola
2) Pecuario
3) Forestal (leña, germoplasma)
4) Ambiental (pago por servicios)
5) Otro, especificar
X) Características de la Parcela (incluir todos los polígonos registrados en el programa)
53. ¿En qué año ingresó al programa Sembrando Vida? ___________(año)
54. Señale el tipo de terreno en el que se encuentra ubicado su parcela:
1) Ejidales
2) Comunales
3) Propiedad privada
4) Rentados o Prestados
55. ¿Cuántos años lleva cultivando su parcela? __________(años)
56. ¿Cuánto mide su parcela? ________(ha) (si tiene más de un polígono, señalar el área de cada uno)
57. Considerando los caminos y vías de comunicación de uso común ¿a qué distancia aproximada se encuentra su domicilio de su(s) parcela(s)?
a) Menos de 5 km
b) De 5 a menos de 10 km
c) De 10 a 20 km
d) Más de 20 km
e) No sabe, no contestó
f) No hay camino de uso común
58. Usando los caminos y vías de comunicación de uso común ¿cuánto tiempo tarda aproximadamente en trasladarse de su domicilio a su(s) parcela(s)?
a) Menos de 30 minutos
b) Entre 30 minutos y 1 hora
c) Más de una hora
d) No contestó
59. ¿Qué medio de transporte usa con mayor frecuencia para llegar a su parcela?
1. A pie (veredas, brechas o caminos de terracería)
2. Bicicleta
3. Motocicleta
4. Cuatrimoto
5. Animal de Carga (Caballo, mula, burro)
6. Vehículo propio (camioneta, automóvil)
7. Transporte comunitario o colectivo local
8. Otro
60. El año pasado ¿su parcela se vio afectada por alguno de los siguientes eventos climáticos?
a) Sequías
b) Exceso de humedad
c) Lluvias intensas o inundaciones
d) Heladas
e) Bajas temperaturas
f) Vientos fuertes / Nortes / Frentes fríos
g) Granizo
h) Olas de calor o calor extremo
i) Incendios
j) Huracanes
k) Deslaves o derrumbes
l) Otro (Especifique)
m) No sabría o no contestó
61. ¿Cuál es la capacidad del suelo de su parcela para producir diferentes productos, sin aplicar agroquímicos?
1) Muy baja
2) Baja
3) Media
4) Alta
5) Muy alta
62. Dentro de su parcela ¿realiza alguna de las siguientes obras de conservación de suelo y agua?
a) Barreras vivas
b) Terrazas
c) Cobertura vegetal
d) Captación de agua
e) Ninguna
f) Otra (especifique)
62 A. Si las tiene ¿Cómo considera su estado de conservación?
a) Bueno
b) Regular
c) Malo
d) Necesita intervención para su restauración
62 B. Con estas obras, en los meses secos, ¿dispone usted de agua para el riego de su parcela?
a) Sí
b) No
63. ¿En 2025, hubo presencia de alguna de estas plagas en su(s) parcela(s)?
1) Insectos
2) Enfermedades (hongo, bacterias, virus)
3) Roedores
4) Aves
5) Otro organismo (especificar)
6) No sabe, no contestó
64. ¿En 2025, con qué frecuencia necesito contratar jornales para trabajar su(s) parcela(s)?
1) Nunca
2) Más de 20 veces
3) Más de 40 veces
4) Más de 60 veces
5) Durante el mismo ciclo productivo
65. ¿En 2025, las personas que integran su hogar fueron suficientes para manejar su parcela?
1) Sí, son suficientes
2) Son parcialmente suficientes, a veces necesitamos pagar jornales
3) No son suficientes, casi siempre necesitamos pagar jornales
XI) Capacidad de producción y comercialización
66. ¿En 2025, ¿cuántos tipos de cultivos tenía en su (s) parcela (s)? _____________________ (número de cultivos)
67. ¿En 2025, de dónde consiguió las semillas o plantas que utilizó en su(s) parcela(s)? _______________________
1) En mi localidad
2) En otra localidad cercana
3) Proveedor comercial
4) De mi vivero de la CAC
5) Del programa o apoyo gubernamental
6) Intercambio con otros productores
7) Producción propia (semilla guardada o plantas propias)
8) Otro (especificar)
68. ¿En su(s) parcela(s) cultiva especies nativas de la región? ________________
1) Sí
2) No pase a la pregunta (74)
69. Del total de cultivos nativos que tiene en su(s) parcela(s), ¿qué porcentaje utiliza para el autoconsumo?
1) Nada
2) Menos de la mitad
3) Más de la mitad
4) Todo
70. ¿En 2025, durante cuántos meses al año pudo cosechar productos en su(s) parcela(s)?
1) 0 -3 meses
2) 4 - 6 meses
3) 7 - 9 meses
4) 10 - 12 meses
71. En 2025, de los tres cultivos con mayor producción en su(s) parcela(s), ¿cuánto cosechó al año de cada uno?
Cultivo 1: _________________ Cantidad anual de cosecha (Kg/ha): _______________
Cultivo 2: _________________ Cantidad anual de cosecha (Kg/ha): _______________
Cultivo 3: _________________ Cantidad anual de cosecha (Kg/ha): _______________
72. ¿Para qué utilizó los productos que obtuvo de su(s) parcela(s) principalmente?
1) Autoconsumo familiar
2) Alimentación de ganado o animales de traspatio
3) Intercambio o trueque
4) Venta en mercados o puntos de comercio local
5) Venta en centros de acopio
6) Comercialización a través de intermediarios
7) Otro (especifique)
73. De toda la cosecha que obtuvo en 2025 de su(s) parcela(s), ¿qué porcentaje destinó a la venta?
1) Nada
2) Menos de la mitad
3) Más de la mitad
4) Todo
74. ¿Elabora algún producto con valor agregado a partir de los cultivos de su(s) parcela(s)? ________________
1) Sí
2) No pase a la pregunta #
75. ¿Qué productos con valor agregado elabora a partir de los cultivos de su(s) parcela(s)?
1) Alimentos procesados
2) Bebidas
3) Productos de plantas medicinales o aromáticas
4) Artesanías
5) Otras (especifique)
76. ¿Cuál es el destino principal de los productos con valor agregado que elabora? ______________ sí contesta 3, 4 o 5 pase a la pregunta 81
1) Autoconsumo familiar
2) Intercambio o trueque
3) Venta en mercados o puntos de comercio local
4) Venta en centros de acopio
5) Comercialización a través de intermediarios
77. ¿En un año, ¿cuánto gana por la venta de productos con valor agregado? _______________ ($)
78. ¿Su CAC está constituida legalmente como una organización para comercializar los productos de su/s parcela/s? __
1) Sí
2) No
XII) Participación y organización
79. ¿Usted participa en algún tipo de organización? _________________________________
1) Política (gremial)
2) Socio-cultural
3) Productiva: (pasa a la pregunta 3)
4) Económica (comercio, transporte, servicios, ahorro y préstamo)
5) Ambiental o ecologista
6) Religiosa
7) Otra (especifique)
8) Ninguna
80. ¿Su organización tiene figura legal o está constituida legalmente? ______________
1) Sí (pasa a la pregunta 85)
2) No
81. ¿Cuál es el tipo de figura legal de su organización? ________________________
1) Sociedad Cooperativa
2) Sociedad de Solidaridad Social
3) Sociedad de Producción Rural
4) Asociación Civil
5)Sociedad Anónima
6) ARIC
7) Otra (especifique)
Si la persona ingresó en 2025, pasar a la pregunta 86, si su año de ingreso fue anterior al 2025 continuar en la pregunta 92
82. ¿En la CAC los liderazgos en el comité y comisiones promueven el trabajo en equipo para cumplir objetivos y metas, aprovechando los recursos? ____________________________
1) Nada
2) Muy poco
3) Suficiente
4) Completamente
83. ¿La CAC involucra a las familias, a las y los jóvenes de la comunidad para el establecimiento de sus sistemas agroforestales y prácticas agroecológicas? ____________________________________
1) Nada
2) Muy poco
3) Suficiente
4) Completamente
84. ¿Usted considera que en su CAC existe una buena organización para lograr metas en común? _________________
1) Nada
2) Muy poco
3) Suficiente
4) Completamente
85. ¿Qué tan difícil es que en su CAC puedan llegar a acuerdos con facilidad?
1) Nada
2) Muy poco
3) Suficiente
4) Completamente
86. ¿Su CAC logra cumplir con los planes de trabajo mensuales?
1) Siempre
2) Casi siempre
3) A veces
4) Casi nunca
5) Nunca
87. ¿Usted percibe que entre los miembros de su CAC existe un ambiente de confianza?
1) Nada o muy poco
2) Poco
3) Regular
4) Bastante
5) Muchísimo
XIII) Gestión económica
88. ¿En su hogar tienen la posibilidad de ahorrar algo de dinero al mes?
1) Sí (pase a la pregunta #)
2) No
89. ¿Qué porcentaje del ingreso total mensual del hogar pueden ahorrar? _____________________
1) Nada o menos del 10 %
2) Del 10 al 19 %
3) Del 20 al 29 %
90. ¿Qué porcentaje del apoyo económico que recibe del programa destina para el manejo de su parcela? ____________
1) Todo
2) Una tercera parte
3) La mitad
4) Menos de la mitad
5) Nada
XIV) Género/ Sistema De Cuidados E Infancias
91. ¿Es usted jefe(a) de familia?
1) Sí
2) No
92. ¿Tiene hijas y/o hijos?
1) Sí
2) No
3) Prefiero no responder
93. ¿Cuál es el número de hijas/hijos que tiene?
1) 1-2
2) 3-4
3) 4-5
4) 5-6
5) Más de 6
94. ¿Usted actualmente se hace cargo de los cuidados (alimentación, salud o educación de alguna persona)?
1) Sí
2) No
95. ¿Cuántas personas tiene a su cuidado?
1) 1-2
2) Más de 2
96. ¿En promedio cuántas horas al día le dedica a las tareas domésticas/ quehaceres en casa o tareas de cuidado?
1) 0 a 2 horas
2) 3 a 5 horas
3) 6 a 8 horas
4) Más de 8 horas
97. ¿Cuenta usted con ahorros propios?
1) Sí
2) No
98. En su hogar, ¿quién decide cómo usar el dinero que usted gana o recibe?
1) Yo
2) Mi pareja
3) Tomamos la decisión en conjunto (pareja/familia)
4) Mi familia
5) Alguien más
99. ¿Considera que ser Mujer limita las oportunidades para obtener un empleo, un préstamo económico o emprender un negocio fácilmente?
1) Sí
2) No
100. ¿Se siente parte de la comunidad en la que vive actualmente?
1) Sí
2) No
101. ¿Asiste a las reuniones o asambleas que se llevan a cabo en su comunidad?
1) Sí
2) No
102. ¿Participa activamente y se expresa sin temor en las asambleas que se llevan a cabo en su comunidad?
1) Sí
2) No
103. ¿Cree que las Mujeres pueden tomar decisiones importantes en la comunidad?
1) Sí
2) No
104. ¿Considera que las Mujeres pueden ocupar cargos importantes en las asambleas o en la Comunidad?
1) Sí
2) No
105. En su comunidad ¿Quiénes suelen tomar las decisiones más importantes?
1) Principalmente hombres
2) Principalmente mujeres
106. ¿Es Usted dueña de alguna parcela o tiene algún título de propiedad?
1)
2) No
107. ¿Actualmente cómo tiene derechos agrarios?
a) Ejidatario(a)
b) Comunero(a)
c) Posesionario(a)
d) Con parcela prestada, rentada o a medias
e) No tengo derechos
f) No sabe, no contestó.
XV) Mi entorno
108. En términos de delincuencia, considera que vivir actualmente en su comunidad, es...
a) Seguro
b) Inseguro
c) No sabe, no contestó
109. ¿Existe alguna situación de violencia que dificulte su trabajo en su UP o CAC?
a) Vandalismo (daños en las viviendas, UP, CAC)
b) Robos o asaltos
c) Bandas violentas o pandillerismo
d) Disparos frecuentes con armas de fuego
e) Cierre frecuente de calles
f) Otro
110. ¿Existen conflictos entre comunidades vecinas que impidan realizar las actividades en UP y CAC?
a) Invasiones territoriales
b) Bloqueos y retenciones
c) Desplazamientos forzados
d) Otro
Cálculo de la Línea de Pobreza por Ingreso Rural
Los reactivos anteriores determinarán la posición respecto a la Línea de Pobreza por Ingreso Rural en la que la persona sujeta agraria se encuentra.
             Personal Técnico                 Persona Sujeta Agraria
"Este Programa es público ajeno a cualquier partido político. Queda prohibido el uso para fines distintos al desarrollo social".
Anexo 11. FORMATO DE VERIFICACIÓN DE UNIDAD DE PRODUCCIÓN
_______________________, a ____ del mes __________del año 2025.
TITULAR DE LA SUBSECRETARÍA DE INCLUSIÓN PRODUCTIVA Y DESARROLLO RURAL
RESPONSABLE DEL PROGRAMA SEMBRANDO VIDA
PRESENTE
La (El) que suscribe, C.__________________________________________, personal Técnico del Programa Sembrando Vida, manifiesto que el día_______ de _______________________ del presente, realicé la visita a la unidad de producción de la persona sujeta agraria, C.________________________________________________________________, ubicada en el ejido/localidad___________________________________________municipio_______________________ _______________, estado _______________________________________________.
Encontrando lo siguiente:
1. La unidad de producción tiene una
superficie:
a) Igual a 2.5 hectáreas
b) Inferior a 2.5 hectáreas

2. Entre la localidad en la que vive la persona
sujeta agraria y la unidad de producción, hay
una distancia:
a) Inferior a 20 kilómetros
b) Superior a 20 kilómetros

3. La unidad de producción está ubicada
dentro de:
a) Un ejido
b) Tierra de uso común
c) Pequeña propiedad
4. La unidad de producción tiene las
siguientes características:
a) Se encuentra ociosa o abandonada
b) Está en condiciones de potrero o
acahual bajo
c) Tiene cultivo de
milpa
5. Actualmente en la unidad de producción se
realiza alguna de las actividades siguientes
a) Incorporación de materia orgánica
d) Rotación de cultivos
b) Cultivos de cobertura (abonos verdes)
e) Barreras vivas y cercas biodiversas
c) Labranza mínima o
labranza de
conservación
f) Captación y
retención de agua
6. Usa agroquímicos para el manejo de su
cultivo en la unidad de producción, en qué
porcentaje:
a) 0-25%
d) 76-100%
b) 26-50 %
c) 51-75 %
 
7.Realiza análisis de suelo en su unidad de
producción
a) Si, cada año
d) No
b) Si, cada 2 años
c) Si, cada 3 años
8. Se encuentra por debajo de la línea de
Pobreza por Ingreso Rural.
a) Si
b) No

 
Resultando:
ELEGIBLE (1)
ATENTAMENTE
NO ELEGIBLE(2)
 
       ____________________________________              _____________________________________
            Nombre y firma del Personal Técnico                    Nombre y firma de la persona sujeta agraria
"Este Programa es público ajeno a cualquier partido político. Queda prohibido el uso para fines distintos al
desarrollo social".
Anexo 12. CARTA COMPROMISO
TITULAR DE LA SUBSECRETARÍA DE INCLUSIÓN PRODUCTIVA Y DESARROLLO RURAL
RESPONSABLE DEL PROGRAMA SEMBRANDO VIDA
PRESENTE
La (El) que suscribe, C.__________________________________________, mayor de edad, con domicilio en__________________________________________________________________________________ del municipio de __________________________, en el estado de _________________________________, identificándome en este acto con ______________________ con número de folio__________________________________, me comprometo a dar cumplimiento a lo dispuesto por las Reglas de Operación del Programa Sembrando Vida y, en particular asumo los siguientes compromisos:
I.     Cumplir con el plan de trabajo de la Comunidad de Aprendizaje Campesina, así como el de mi parcela.
II.     Aplicar los apoyos económicos del Programa únicamente para los fines autorizados, y en caso de incumplimiento de mi parte, la consecuencia será la pérdida permanente del derecho a la obtención de incentivos de la Secretaría de Bienestar.
III.    Proporcionar la información y/o documentación para evaluar los resultados logrados en la aplicación del apoyo recibido.
IV.   Aceptar visitas de verificación y/o evaluación correspondiente al apoyo solicitado.
V.    Solventar las omisiones o inconsistencias advertidas en alguna visita o verificación en un lapso no mayor a 15 días hábiles a partir de la notificación realizada por el personal Técnico, personal Facilitador, o por quien éstos designen para tal efecto.
VI.   Proporcionar, y en su caso, actualizar, bajo protesta de decir verdad, la información que se les requiera de acuerdo con lo establecido en las presentes Reglas de Operación y sus anexos, incluyendo una dirección de domicilio físico, dirección de correo electrónico, número telefónico fijo, celular, whatsapp y/o cualquier otra aplicación de mensajería electrónica.
En adición, declaro bajo protesta de decir verdad que:
a)    No realizo actividades productivas o comerciales ilícitas.
b)    No presento documentación falsa y/o alterada en cualquiera de las etapas del proceso de otorgamiento de apoyos.
c)     Los datos asentados en la solicitud y en la presente carta compromiso son verdaderos y autorizo al Programa Sembrando Vida para verificar la información proporcionada.
En caso de inhabilidad, invalidez, fallecimiento, o baja voluntaria, en este último caso, cuando no tenga iniciado un proceso de cancelación de los beneficios, designo como persona preferente a: ___________________________________________________________________________, para que continúe en el Programa y dé seguimiento al trabajo en la unidad de producción.
NOTA: Anexar fotocopia de la identificación oficial y CURP vigente de la persona beneficiaria del programa.
______________________________________________________
Nombre y Firma
La persona que suscribe este documento será la responsable de firmar los formatos y/o la documentación que se le soliciten posteriormente.
"Este Programa es público ajeno a cualquier partido político. Queda prohibido el uso para fines distintos al desarrollo social".
o ESTE DOCUMENTO NO DEBE PRESENTAR TACHADURAS NI RAYADURAS.
Anexo 13
NOTIFICACIÓN DE ACEPTACIÓN EN EL PROGRAMA SEMBRANDO VIDA
"Una comunidad que tiene asegurada la alimentación, es menos
vulnerable a las presiones de la ilegalidad y del clientelismo que trafica
con la pobreza".
C._______________________________________
Del ejido/comunidad
Del estado
Estimada (o)________________________________
Una vez revisada la información proporcionada por el Personal Operativo, se ha determinado que cumples con los requisitos establecidos en las ROP, por lo cual me es grato comunicarte que has sido:
_________________________ACEPTADO AL PROGRAMA SEMBRANDO VIDA___________________
En Sembrando Vida, queremos que los campesinos y campesinas mexicanos y mexicanas, produzcan riqueza para sus familias y comunidades, detener la degradación ambiental y procurar la autosuficiencia alimentaria.
Trabajaremos intensamente en la organización de las comunidades para lograr una cultura del ahorro y con el trabajo en sus parcelas, puedan formar cooperativas que les permitan mejorar la producción y comercialización de sus productos. Buscamos alentar una economía social y solidaria que mejore la calidad de vida de la comunidad.
Para cualquier consulta tu folio asignado es: SV-EDO-2025-NÚMERO SERIADO
Te invitamos a aprovechar esta oportunidad, ya que con tu apoyo y el de los colaboradores del Programa, así como con la coordinación de diferentes dependencias, estamos sembrando una semilla buena, estamos sembrando una nueva historia, estamos Sembrando Vida para cosechar esperanza.
Bienvenido a la Familia Sembrando Vida.
RESPONSABLE DEL PROGRAMA SEMBRANDO VIDA
SUBSECRETARIA COLUMBA JAZMIN LOPEZ GUTIERREZ
"Este Programa es público ajeno a cualquier partido político. Queda prohibido el uso para fines distintos al
desarrollo social".
Anexo 14
CONTRATO DE APARCERÍA
CONTRATO DE APARCERÍA RURAL AGRÍCOLA (MEDIERÍA) SOBRE TIERRAS PARCELADAS, QUE CELEBRAN, POR UNA PARTE, EL C. __________________________________, A QUIEN EN LO SUCESIVO SE LE DENOMINARÁ "EL PROPIETARIO(A)" Y POR LA OTRA EL C.___________________________________________________, A QUIEN EN LO SUCESIVO SE LE DENOMINARÁ "EL APARCERO(A)", Y EN FORMA CONJUNTA SE LES DENOMINARÁ "LAS PARTES", AL TENOR DE LAS SIGUIENTES DECLARACIONES Y CLÁUSULAS: --------------------- D E C L A R A C I O N E S:
I. Declara "EL PROPIETARIO(A)":
I.1 Que es una persona física de nacionalidad mexicana, mayor de edad, en pleno uso de sus facultades, quien se identifica con credencial para votar folio_________________________________, la cual se agrega al presente como Anexo No. 1.
I.2 Que según consta en el certificado parcelario número ___________ de fecha __________ emitido por el Registro Agrario Nacional o Escritura Pública número ______, de fecha ________de ____________ del año de ____________, otorgada ante la Fe del Licenciado ______________________________________________, Notario Público Número ______ del municipio de _________________, del estado de__________________, inscrita en el Registro Público de la Propiedad y del Comercio, bajo el folio real número _______, escritura de la cual se anexa copia como Anexo No. 2, es propietario (a) del predio rústico ubicado en _________________________________________, municipio de ________________________________, del estado de ___________________________; predio que tiene las siguientes medidas y colindancias:
Al norte __________________ _______ m
Al sur ____________________ _______ m
Al este ___________________ _______ m
Al oeste __________________ _______ m
I.3    Que es su voluntad celebrar el presente contrato de aparcería respecto de 2.5 (dos punto cinco) hectáreas que forman parte de la parcela mencionada en la declaración I.2 anterior y cuya superficie presenta las siguientes medidas y colindancias: Al norte __________________ _______ m
Al sur ____________________ _______ m
Al este ___________________ _______ m
Al oeste __________________ _______ m
I.4    Que bajo protesta de decir verdad manifiesta que la superficie materia del presente contrato se encuentra libre de todo gravamen y apta para ser utilizada para actividades de agroforestería, incluyendo milpa intercalada con árboles frutales y maderables.
I.5    Que señala como domicilio para oír y recibir toda clase de notificaciones el ubicado en: ____________________
II.    Declara "EL APARCERO(A)":
II.1   Que es una persona física de nacionalidad mexicana, mayor de edad, en pleno uso de sus facultades, quien se identifica con credencial para votar folio______, la cual se agrega al presente como Anexo No. 3.
II.2   Que es su voluntad suscribir el presente contrato de aparcería con "EL PROPIETARIO(A)", respecto de 2.5 (dos punto cinco) hectáreas parceladas que se describen en la declaración I.3 anterior para realizar actividades de agroforestería, incluyendo milpa intercalada con árboles frutales y maderables.
II.3   Que es candidato (a) a persona beneficiaria del Programa del gobierno federal a cargo de la Secretaría del Bienestar denominado Sembrando Vida, el cual establece, entre otros requisitos, tener disponibles para realizar actividades de agroforestería 2.5 (dos punto cinco) hectáreas propias o en calidad de aparcero(a), por lo que en caso de ser aceptado para recibir los apoyos del Programa quedará obligado a sembrar en dichas tierras
_____________________________________________________________________________________
_____________________________________________________________________________________ entre otros productos. En el entendido que "EL APARCERO(A)" no asumirá la obligación de compartir con "EL PROPIETARIO(A)" los apoyos que en su caso le asigne el Programa Sembrando Vida.
II.4   Que señala como domicilio para oír y recibir toda clase de notificaciones el ubicado en: _____________________________________________________________________________________
III.    Declaran "LAS PARTES":
III.1  Que se reconocen mutuamente la personalidad con que se ostentan y manifiestan su voluntad para celebrar el presente contrato, con fundamento en los artículos___________ del Código Civil para el estado de ____________________________________________.
Expuesto lo anterior, "LAS PARTES" convienen obligarse de conformidad con las siguientes:
C L Á U S U L A S
PRIMERA. - "EL PROPIETARIO(A)" concede el uso y goce de ________ hectáreas de su propiedad a "EL APARCERO(A)" con el propósito de que éste cultive entre otras especies
_____________________________________________________________________________________
_____________________________________________________________________________________
La superficie materia de la aparcería presenta las siguientes medidas y colindancias:
Al norte __________________ _______ m
Al sur ____________________ _______ m
Al este ___________________ _______ m
Al oeste __________________ _______ m
SEGUNDA. - Al llegar la cosecha, como contraprestación por la aparcería, los frutos serán repartidos de la siguiente manera: ____% (____________ por ciento) para "EL PROPIETARIO(A)" y ___% (__________________ por ciento) para "EL APARCERO(A)".
TERCERA. - "El PROPIETARIO(A)" se obliga con "EL APARCERO(A)", a no entorpecer ni estorbar la labor de éste, respecto de las tierras materia del presente contrato.
CUARTA. - "EL APARCERO(A)" conviene en mantener y conservar las tierras materia del presente instrumento en las condiciones normales para su cultivo, aprovechamiento y explotación, realizando las reparaciones y/o acondicionamientos que considere necesarios.
QUINTA. - "LAS PARTES" acuerdan que si durante el término del contrato falleciere "EL PROPIETARIO(A)" o el predio fuere enajenado, la aparcería subsistirá.
Si es "EL APARCERO(A)" el que muere, el contrato puede darse por terminado, pero si ya se hubieren hecho algunos trabajos, como el barbecho del terreno, la poda de los árboles, o cualquiera otra obra necesaria para el cultivo y es "EL PROPIETARIO(A)" quien da por terminado el contrato, éste tiene obligación de pagar a los herederos de "EL APARCERO(A)" el importe de esos trabajos, en cuanto se aproveche de ellos.
SEXTA. - "EL APARCERO(A)" se obliga a dar aviso a "EL PROPIETARIO(A)", con la anticipación debida, de que procederá a levantar la cosecha a fin de que éste verifique la producción obtenida.
SÉPTIMA. - "LAS PARTES" acuerdan que, si ni en el lugar, ni dentro de la municipalidad se encuentra a
"EL PROPIETARIO(A)", podrá "EL APARCERO(A)" hacer la cosecha, midiendo, contando o pesando los frutos en presencia de dos testigos mayores de toda excepción.
OCTAVA. - En caso de que "EL APARCERO(A)" no dé el aviso correspondiente de que levantará la cosecha, se obliga a entregar a "EL PROPIETARIO(A)", la cantidad de los frutos o productos que, de acuerdo al presente contrato, fijen peritos nombrados por cada una de las partes, correspondiendo a "EL APARCERO(A)" cubrir los honorarios de ambos peritos.
NOVENA. - "EL PROPIETARIO(A)" se compromete a no retener de propia autoridad todos o parte de los frutos que correspondan a "EL APARCERO(A)" para garantizar lo que éste le deba por razón del contrato de aparcería.
DÉCIMA. - "EL PROPIETARIO(A)" se obliga a responder a "EL APARCERO(A)" de los perjuicios que se deriven de los vicios ocultos que existieran respecto de las tierras materia del presente contrato, siempre y cuando su existencia sea anterior a la suscripción de este instrumento.
DÉCIMA PRIMERA. - "LAS PARTES" acuerdan que si al concluir el contrato "EL APARCERO(A)" ha cumplido con todas y cada una de las obligaciones adquiridas mediante el presente instrumento, éste tendrá derecho del tanto, para suscribir un nuevo contrato con "EL PROPIETARIO(A)", en caso de que la tierra que estuvo cultivando, sea dada en nueva aparcería.
DÉCIMA SEGUNDA. - "EL APARCERO(A)" se compromete a dar a las tierras que le son otorgadas en aparcería, el uso y servicio convenido en el presente contrato, acordando que, para el caso de usarlas para un fin distinto, el contrato se dará por rescindido sin responsabilidad para "EL PROPIETARIO(A)".
DÉCIMA TERCERA. - Si "EL APARCERO(A)" abandona la siembra sin causa justificada, cederá tácitamente el derecho de recoger la cosecha a "EL PROPIETARIO(A)", sin que pueda reclamar aquella percepción alguna por dicha cosecha.
DÉCIMA CUARTA. - "EL PROPIETARIO(A)" autoriza al aparcero proveerse del agua suficiente y necesaria para satisfacer los requerimientos de los cultivos que producirá.
DÉCIMA QUINTA. - "EL APARCERO(A)" se obliga con "EL PROPIETARIO(A)", a pagar los daños y perjuicios causados a las tierras objeto del presente instrumento que, por su culpa o negligencia, se llegare a causar en dichas tierras.
DÉCIMA SEXTA. - "EL APARCERO(A)" se compromete a dar aviso oportunamente a "EL PROPIETARIO(A)" respecto de los intentos de usurpación o daños causados o que pretendan causar terceros respecto de las tierras materia del presente contrato, por lo que la omisión de dicho aviso, le obligará a pagar a "EL PROPIETARIO(A)" los daños y perjuicios que se ocasionen por dicho evento.
DÉCIMA SÉPTIMA. - El presente contrato tendrá una vigencia obligatoria por cuatro años a partir de su firma, prorrogable mediante acuerdo por escrito de "LAS PARTES".
DÉCIMA OCTAVA-. "EL APARCERO(A)" se obliga a devolver a "EL PROPIETARIO(A)", al término de la vigencia del presente contrato, las tierras materia del mismo, en las condiciones que las recibió, con el solo detrimento normal del tiempo.
DÉCIMA NOVENA. - "EL APARCERO(A)" manifiesta su conformidad respecto a las obras y/o infraestructura o construcciones que efectúe en las tierras materia del presente contrato, que sean necesarias para cumplir con los objetivos del mismo, pasaran a formar parte del predio y a favor de "EL PROPIETARIO(A)" al término del contrato.
VIGÉSIMA. - Son causas de terminación anticipada, sin responsabilidad para las partes:
-     El acuerdo por escrito de ambas "PARTES", el cual para tener validez deberá notificarse por escrito con 30 días naturales de anticipación a la Secretaría de Bienestar.
-     En caso de que alguna de las declaraciones de "LAS PARTES", resulte falsa o inexacta y ello afecte directamente el cumplimiento del presente contrato.
-     Que "EL APARCERO(A)" abandone la siembra sin causa justificada, y
-     La existencia de caso fortuito o fuerza mayor que ponga término o suspenda las actividades objeto de este contrato.
VIGÉSIMA PRIMERA. Para el caso de que una de las partes incumpla las obligaciones y compromisos que asume en el presente contrato, pagará a su contraparte, como pena convencional a convenir entre las partes
VIGÉSIMA SEGUNDA. - En caso de suscitarse conflicto o controversia con motivo de la interpretación y/o cumplimiento del presente contrato, "LAS PARTES" se someten expresamente a la jurisdicción de los tribunales civiles del lugar donde se ubica el predio, renunciando desde este momento a la que les pudiera corresponder en razón de sus domicilios futuros o por cualquier otra causa.
VIGÉSIMA TERCERA. - El presente contrato surtirá efectos a partir de la fecha en que se suscribe. Éste podrá ser revisado, modificado o adicionado, mediante convenio modificatorio que suscriban "LAS PARTES". Para que los convenios modificatorios tengan validez deberán notificarse por escrito con 30 días naturales de anticipación a la Secretaría de Bienestar.
LEÍDO QUE FUE EL PRESENTE CONTRATO, Y ESTANDO DEBIDAMENTE ENTERADAS "LAS
PARTES" DEL ALCANCE Y CONTENIDO LEGAL DE SUS CLÁUSULAS, LO FIRMAN EN TRES EJEMPLARES, EN LA CIUDAD DE ____________________________ A LOS _____ DÍAS DEL MES DE _________________ DE 20_____.
"EL PROPIETARIO(A)"
C. _______________________________
"EL APARCERO(A)"
C. _______________________________
TESTIGO
C. _______________________________
TESTIGO
C. _______________________________
"Este Programa es público ajeno a cualquier partido político. Queda prohibido el uso para fines distintos al
desarrollo social".
Anexo 15
CONTRATO DE APARCERÍA APROBADO POR ASAMBLEA EJIDAL
CONTRATO DE APARCERÍA RURAL AGRÍCOLA (MEDIERÍA) SOBRE TIERRAS PARCELADAS, QUE CELEBRAN, POR UNA PARTE, EL C. _______, A QUIEN EN LO SUCESIVO SE LE DENOMINARÁ "EL PROPIETARIO(A)" Y POR LA OTRA EL C.______, A QUIEN EN LO SUCESIVO SE LE DENOMINARÁ "EL APARCERO(A)", Y EN FORMA CONJUNTA SE LES DENOMINARÁ "LAS PARTES", AL TENOR DE LAS SIGUIENTES DECLARACIONES Y CLÁUSULAS: ------------------------------
----------------------------------------
D E C L A R A C I O N E S:
I.     Declara "EL PROPIETARIO(A)":
I.1    Que es una persona física de nacionalidad mexicana, mayor de edad, en pleno uso de sus facultades, quien se identifica con credencial para votar folio______, la cual se agrega al presente como Anexo No. 1.
I.2    Que es titular de un certificado de tierra de uso común y que la asamblea le ha asignado la parcela marcada con el número ___del ejido___, municipio de__, estado ___, con una superficie de ____ hectáreas, como lo acredita con el Certificado Parcelario número ___, expedido por el Registro Agrario Nacional, del cual se anexa copia como Anexo No. 2, parcela que tiene las siguientes medidas y colindancias:
Al norte __________________ _______ m
Al sur ____________________ _______ m
Al este ___________________ _______ m
Al oeste __________________ _______ m
I.3    Que es su voluntad celebrar el presente contrato de aparcería respecto de 2.5 (dos punto cinco) hectáreas que forman parte de la parcela mencionada en la declaración I.2 anterior y cuya superficie presenta las siguientes medidas y colindancias: Al norte __________________ _______ m
Al sur ____________________ _______ m
Al este ___________________ _______ m
Al oeste __________________ _______ m
I.4    Que bajo protesta de decir verdad manifiesta que la superficie materia del presente contrato se encuentra libre de todo gravamen y apta para ser utilizada para actividades de agroforestería, incluyendo milpa intercalada con árboles frutales y maderables.
I.5    Que señala como domicilio para oír y recibir toda clase de notificaciones el ubicado en: ____________________
II.     Declara "EL APARCERO(A):
II.1   Que es una persona física de nacionalidad mexicana, mayor de edad, en pleno uso de sus facultades, quien se identifica con credencial para votar folio______, la cual se agrega al presente como Anexo No. 3.
II.2   Que es su voluntad suscribir el presente contrato de aparcería con "EL PROPIETARIO(A)", respecto de 2.5 (dos punto cinco) hectáreas parceladas que se describen en la declaración I.3 anterior para realizar actividades de agroforestería, incluyendo milpa intercalada con árboles frutales y maderables.
II.3   Que es candidato (a) a persona beneficiaria del Programa del gobierno federal a cargo de la Secretaría de Bienestar denominado Sembrando Vida, el cual establece, entre otros requisitos, tener disponibles para realizar actividades de agroforestería 2.5 (dos punto cinco) hectáreas propias o en calidad de aparcero, por lo que en caso de ser aceptado para recibir los apoyos del Programa quedará obligado a sembrar en dichas tierras ___________________________________________ ________________________________________________________________________________ entre otros productos. En el entendido que "EL APARCERO(A)" no asumirá la obligación de compartir con "EL PROPIETARIO(A)" los apoyos que en su caso le asigne el Programa Sembrando Vida.
II.4   Que señala como domicilio para oír y recibir toda clase de notificaciones el ubicado en: _________________________________________________________________________________
III.    Declaran "LAS PARTES":
III.1  Que se reconocen mutuamente la personalidad con que se ostentan y manifiestan su voluntad para celebrar el presente contrato, con fundamento en los artículos 27, fracción VII de la Constitución Política de los Estados Unidos Mexicanos, 2, 45, y 79 de la Ley Agraria; así como 2739 al 2751 del Código Civil Federal, aplicado supletoriamente a la Ley Agraria.
III.2  Que conocen las modalidades a las cuales está sujeta la propiedad ejidal y lo que dispone el artículo 79 de la Ley Agraria, el cual señala que "el ejidatario puede aprovechar su parcela directamente o conceder a otros ejidatarios o terceros su uso o usufructo, mediante aparcería, mediería, asociación, arrendamiento o cualquier otro acto jurídico no prohibido por la ley, sin necesidad de autorización de la asamblea o de cualquier autoridad."
Expuesto lo anterior, "LAS PARTES" convienen obligarse de conformidad con las siguientes:
C L Á U S U L A S
PRIMERA. - "EL PROPIETARIO(A)" concede el uso y goce de 2.5 hectáreas de su propiedad a "EL APARCERO(A)" con el propósito de que éste cultive entre otras especies _____________________________________________________________________________________ __________________________________________________________________________ La superficie materia de la aparcería presenta las siguientes medidas y colindancias:
Al norte __________________ _______ m
Al sur ____________________ _______ m
Al este ___________________ _______ m
Al oeste __________________ _______ m
SEGUNDA. - Al llegar la cosecha, como contraprestación por la aparcería, los frutos serán repartidos de la siguiente manera: ____% (_________________ por ciento) para "EL PROPIETARIO(A)" y _____% (____________________ por ciento) para "EL APARCERO(A)".
TERCERA. - "El PROPIETARIO(A)" se obliga con "EL APARCERO(A)", a no entorpecer ni estorbar la labor de éste, respecto de las tierras materia del presente contrato.
CUARTA. - "EL APARCERO(A)" conviene en mantener y conservar las tierras materia del presente instrumento en las condiciones normales para su cultivo, aprovechamiento y explotación, realizando las reparaciones y/o acondicionamientos que considere necesarios.
QUINTA. - "LAS PARTES" acuerdan que si durante el término del contrato falleciere "EL PROPIETARIO(A)" o el predio fuere enajenado, la aparcería subsistirá.
Si es "EL APARCERO(A)" el que muere, el contrato puede darse por terminado, pero si ya se hubieren hecho algunos trabajos, como el barbecho del terreno, la poda de los árboles, o cualquiera otra obra necesaria para el cultivo y es "EL PROPIETARIO(A)" quien da por terminado el contrato, éste tiene obligación de pagar a los herederos de "EL APARCERO(A)" el importe de esos trabajos, en cuanto se aproveche de ellos.
SEXTA. - "EL APARCERO(A)" se obliga a dar aviso a "EL PROPIETARIO(A)", con la anticipación debida, de que procederá a levantar la cosecha a fin de que éste verifique la producción obtenida.
SÉPTIMA. - "LAS PARTES" acuerdan que, si ni en el lugar, ni dentro de la municipalidad se encuentra a
"EL PROPIETARIO(A)", podrá "EL APARCERO(A)" hacer la cosecha, midiendo, contando o pesando los frutos en presencia de dos testigos mayores de toda excepción.
OCTAVA. - En caso de que "EL APARCERO(A)" no dé el aviso correspondiente de que levantará la cosecha, se obliga a entregar a "EL PROPIETARIO(A)", la cantidad de los frutos o productos que, de acuerdo al presente contrato, fijen peritos nombrados por cada una de las partes, correspondiendo a "EL APARCERO(A)" cubrir los honorarios de ambos peritos.
NOVENA. - "EL PROPIETARIO(A)" se compromete a no retener de propia autoridad todos o parte de los frutos que correspondan a "EL APARCERO(A)" para garantizar lo que éste le deba por razón del contrato de aparcería.
DÉCIMA. - "EL PROPIETARIO(A)" se obliga a responder a "EL APARCERO(A)" de los perjuicios que se deriven de los vicios ocultos que existieran respecto de las tierras materia del presente contrato, siempre y cuando su existencia sea anterior a la suscripción de este instrumento.
DÉCIMA PRIMERA. - "LAS PARTES" acuerdan que si al concluir el contrato "EL APARCERO(A)" ha cumplido con todas y cada una de las obligaciones adquiridas mediante el presente instrumento, éste tendrá derecho del tanto, para suscribir un nuevo contrato con "EL PROPIETARIO(A)", en caso de que la tierra que estuvo cultivando, sea dada en nueva aparcería.
DÉCIMA SEGUNDA. - "EL APARCERO(A)" se compromete a dar a las tierras que le son otorgadas en aparcería, el uso y servicio convenido en el presente contrato, acordando que, para el caso de usarlas para un fin distinto, el contrato se dará por rescindido sin responsabilidad para "EL PROPIETARIO(A)".
DÉCIMA TERCERA. - Si "EL APARCERO(A)" abandona la siembra sin causa justificada, cederá tácitamente el derecho de recoger la cosecha a "EL PROPIETARIO(A)", sin que pueda reclamar aquella percepción alguna por dicha cosecha.
DÉCIMA CUARTA. - "EL PROPIETARIO(A)" autoriza al aparcero proveerse del agua suficiente y necesaria para satisfacer los requerimientos de los cultivos que producirá.
DÉCIMA QUINTA. - "EL APARCERO(A)" se obliga con "EL PROPIETARIO(A)", a pagar los daños y perjuicios causados a las tierras objeto del presente instrumento que, por su culpa o negligencia, se llegare a causar en dichas tierras.
DÉCIMA SEXTA. - "EL APARCERO(A)" se compromete a dar aviso oportunamente a "EL PROPIETARIO(A)" respecto de los intentos de usurpación o daños causados o que pretendan causar terceros respecto de las tierras materia del presente contrato, por lo que la omisión de dicho aviso, le obligara a pagar a "EL PROPIETARIO(A)" los daños y perjuicios que se ocasionen por dicho evento.
DÉCIMA SÉPTIMA. - El presente contrato tendrá una vigencia obligatoria por cuatro años a partir de su firma, prorrogable mediante acuerdo por escrito de "LAS PARTES".
DÉCIMA OCTAVA-. "EL APARCERO(A)" se obliga a devolver a "EL PROPIETARIO(A)", al término de la vigencia del presente contrato, las tierras materia del mismo, en las condiciones que las recibió, con el solo detrimento normal del tiempo.
DÉCIMA NOVENA. - "EL APARCERO(A)" manifiesta su conformidad respecto a las obras y/o infraestructura o construcciones que efectúe en las tierras materia del presente contrato, que sean necesarias para cumplir con los objetivos del mismo, pasaran a formar parte del predio y a favor de "EL PROPIETARIO(A)" al término del contrato.
VIGÉSIMA. - Son causas de terminación anticipada, sin responsabilidad para las partes:
-     El acuerdo por escrito de ambas "PARTES", el cual para tener validez deberá notificarse por escrito con 30 días naturales de anticipación a la Secretaría de Bienestar.
-     En caso de que alguna de las declaraciones de "LAS PARTES", resulte falsa o inexacta y ello afecte directamente el cumplimiento del presente contrato.
-     Que "EL APARCERO(A)" abandone la siembra sin causa justificada, y
-     La existencia de caso fortuito o fuerza mayor que ponga término o suspenda las actividades objeto de este contrato.
VIGÉSIMA PRIMERA. Para el caso de que una de las partes incumpla las obligaciones y compromisos que asume en el presente contrato, pagará a su contraparte, como pena convencional a convenir entre las partes
VIGÉSIMA SEGUNDA. - En caso de suscitarse conflicto o controversia con motivo de la interpretación y/o cumplimiento del presente contrato, "LAS PARTES" se someten expresamente a la jurisdicción de los Tribunales Unitarios Agrarios del domicilio de "EL PROPIETARIO(A)", renunciando desde este momento a la que les pudiera corresponder en razón de sus domicilios futuros o por cualquier otra causa.
VIGÉSIMA TERCERA. - El presente contrato surtirá efectos a partir de la fecha en que se suscribe. Éste podrá ser revisado, modificado o adicionado, mediante convenio modificatorio que suscriban "LAS PARTES". Para que los convenios modificatorios tengan validez deberán notificarse por escrito con 30 días naturales de anticipación a la Secretaría de Bienestar.
VIGÉSIMA CUARTA. - El presente contrato será inscrito en el Registro Agrario Nacional.
LEÍDO QUE FUE EL PRESENTE CONTRATO, Y ESTADO DEBIDAMENTE ENTERADAS "LAS PARTES" DEL ALCANCE Y CONTENIDO LEGAL DE SUS CLÁUSULAS, LO FIRMAN EN TRES EJEMPLARES, EN LA CIUDAD DE _______________ A LOS _____ DÍAS DEL MES DE _________________ DE 20___.
"EL PROPIETARIO(A)"
C. _______________________
"EL APARCERO(A)"
C. _______________________
TESTIGO
C. _______________________
TESTIGO
C. ______________________
"Este Programa es público ajeno a cualquier partido político. Queda prohibido el uso para fines distintos al
desarrollo social".
Anexo 16
PERFIL DEL PERSONAL OPERATIVO
1.     PERSONAL TÉCNICO SOCIAL
1.1.  Objetivo de la contratación
El personal Técnico Social del Programa Sembrando Vida tendrá como objetivo contribuir a la generación del tejido social comunitario, mediante la impartición de programas de formación que promuevan la integración social, la organización comunitaria, la inclusión productiva y la inclusión financiera, procesos de valor agregado y comercialización, atendiendo a 100 personas beneficiarias del programa por conducto de la Comunidad de Aprendizaje Campesino, mismos que podrán ser determinados por la persona Titular de la Coordinación Territorial con base a las necesidades del Programa que establece la Subsecretaría.
Como una medida para incorporar la paridad de género en el Programa, se tomarán las previsiones necesarias para promover que 30% del personal técnico que se contrate a partir de la publicación de las presentes Reglas de Operación, esté compuesto por mujeres.
1.2.  Actividades.
1.     Realizar el proceso de registro y validación de las personas sujetas agrícolas interesados en participar como personas beneficiarias del Programa.
2.     Revisar el desarrollo de las actividades sociales y productivas contenidas en los planes de trabajo mensuales concertados entre el personal Técnico del Programa y las Comunidades de Aprendizaje Campesino, en representación de las personas beneficiarias del programa que la integran, hasta en 250 hectáreas, con 100 personas beneficiarias del programa organizadas en 4 Comunidades de Aprendizaje Campesino (CAC), así como con hasta 12 personas becarias, en tanto continúen vigentes las vinculaciones del Programa Jóvenes Construyendo el Futuro, reportando los avances de dichos planes a la persona Facilitador Comunitario al que se encuentre asignado.
3.     Llevar a cabo recorridos aleatorios en campo bajo los métodos que le sean indicados, para revisar la ejecución de los planes de trabajo convenidos con las Comunidades de Aprendizaje Campesino, en representación de las personas beneficiarias del programa, debiendo reportar sus resultados a la persona Facilitador Comunitario al que se encuentre asignado, para su validación.
4.     Asistir a todas las capacitaciones brindadas por la persona Facilitador Comunitario, o por personal de la Subsecretaría de Inclusión Productiva y Desarrollo Rural, así como por los diferentes aliados, que fortalezcan el desarrollo de los planes de trabajo en temas sociales, productivos y de comercialización dentro de las CAC.
5.     Acompañar en temas sociales a las personas beneficiarias del programa, y a las personas becarias de Jóvenes Construyendo el Futuro a su cargo, en tanto continúen vigentes las vinculaciones asignadas por ese programa de la Secretaría del Trabajo y Previsión Social, con el Programa Sembrando Vida.
6.     Realizar y actualizar los diagnósticos dirigidos a las personas beneficiarias del programa y/o a las CAC, con el contenido y periodicidad que les sean requeridos.
7.     Mantener la comunicación permanente entre los diferentes niveles de la estructura respetando el canal de información diseñado.
8.     Procesar la baja de las personas beneficiarias del Programa en la plataforma definida.
9.     Realizar cualquier tarea asociada, derivada, vinculada o afín a las actividades indicadas, o cualquier otra que le sea asignada por la persona Facilitador Comunitario o la persona Titular de la Coordinación Territorial y que contribuya al desarrollo del Programa.
10.   Replicar la capacitación en modelos cooperativos, valor agregado y comercialización.
11.   Capacitar en técnicas de cosecha de agua y agricultura de conservación.
12.   Monitorear indicadores de resiliencia climática.
1.3. Entregables
1.     Actualización de los reportes de las Comunidades de Aprendizaje Campesino.
2.     Planes de trabajo acordados con las Comunidades de Aprendizaje Campesino, en representación de 100 personas beneficiarias del programa que la integran.
3.     Informe de actividades mensuales desarrolladas de acuerdo al plan de trabajo convenido con las Comunidades de Aprendizaje Campesino, con su respectiva evidencia fotográfica y documental.
4.     Concentrado de actas de seguimiento mensual a planes de trabajo convenidos con las Comunidades de Aprendizaje Campesino.
5.     Reporte de recorridos aleatorios en campo bajo los métodos que le sean indicados, para revisar la ejecución de los planes de trabajo convenidos por las personas beneficiarias del programa con las Comunidades de Aprendizaje Campesino.
6.     Informe detallado de las actividades que le hayan sido asignada por la persona Facilitador Comunitario o la persona Titular de la Coordinación Territorial y que contribuya al desarrollo del Programa.
1.4. Perfil
1.     Contar con estudios técnicos o profesionales en áreas de conocimiento de ciencias sociales, agrícolas, biológicas, naturales, económicas, administrativas, o exactas, relacionadas con cualesquiera carreras que les resulten afines a esas áreas de estudio. También se aceptará a quienes tengan conocimientos y experiencia adquiridos en aspectos de organización social de productores, economía social, cooperativismo, acompañamiento socioeconómico a grupos rurales, y otros que resulten afines a los objetivos del Programa, adquiridos mediante experiencia laboral acreditable, que cuenten con estudios de educación básica y bachillerato.
2.     Experiencia comprobable mínima de dos años en el medio rural, haciendo trabajos relacionados con la organización comunitaria, tales como organización, supervisión, asesoría, capacitación, dictamen o seguimiento de procesos afines a los objetivos del Programa.
3.     Tratándose de personas becarias vinculadas al Programa Sembrando Vida por la Secretaría del Trabajo y Previsión Social a través del Programa Jóvenes Construyendo el Futuro, la experiencia comprobable mínima reconocida para fines de su posible contratación como personal técnico será de 10 meses, condicionada a que durante su estancia tutelada por el personal operativo dentro del Programa Sembrando Vida como experiencia laboral adquirida para aprendizaje y desarrollo de competencias y hábitos de trabajo, ese período fue continuo y sin incurrir en ninguna de las causales de desvinculación previstas en la Regla Décima Tercera, Medidas de Incumplimiento, de las Reglas de Operación del Programa Jóvenes Construyendo el Futuro, publicadas en el Diario Oficial de la Federación el 31 de diciembre de 2024, o sus modificaciones.
2.    PERSONAL TÉCNICO PRODUCTIVO
2.1. Criterios y/o argumentos cuantitativos y cualitativos que justifican la contratación
a.     Objetivo de la contratación
El personal Técnico Productivo del Programa Sembrando Vida tendrá como objetivo establecer sistemas agroforestales en las unidades de producción las personas beneficiarias del programa asignadas, o a las que integran ocho Comunidades de Aprendizaje Campesino.
La asignación por técnico se determinará dentro de un rango mínimo y máximo, establecido con base en criterios de eficiencia operativa y estratégica, considerando factores territoriales, productivos, de focalización y el cumplimiento de las metas de personas beneficiarias definidas para cada territorio por la Subsecretaría.
Dicha asignación será determinada por la persona Titular de la Coordinación Territorial, tomando en cuenta las necesidades del Programa, la disponibilidad de recursos, la optimización del acompañamiento técnico y el avance en el logro de las metas cuantitativas de cobertura por territorio, pudiendo integrarse desde un número base por Comunidad de Aprendizaje Campesino hasta un límite máximo que asegure la calidad de la asesoría y capacitación en agricultura sustentable y producción agroforestal.
Las personas que cumplan con el perfil requerido y hayan realizado satisfactoriamente el proceso de convocatoria y selección definido y aprobado por la persona titular de la Subsecretaría, se incorporarán al Programa para realizar las actividades establecidas en los lineamientos operativos correspondientes.
b.    Actividades
1.     Realizar el proceso de registro y validación de las personas sujetas agrícolas interesados en participar como personas sujetas beneficiarias del Programa.
2.     Revisar el desarrollo de las actividades productivas, sociales y de comercialización contenidas en los planes de trabajo mensuales concertados entre el personal Técnico del Programa y las Comunidades de Aprendizaje Campesino, en representación de las personas beneficiarias del programa que la integran, hasta en 250 hectáreas, con 100 personas beneficiarias del programa organizadas en 4 CAC, así como hasta 12 personas becarias, en tanto continúen vigentes las vinculaciones del Programa Jóvenes Construyendo el Futuro, reportando los avances de dichos planes a la persona Facilitador Comunitario al que se encuentre asignado.
3.     Llevar a cabo recorridos aleatorios en campo bajo los métodos que le sean indicados para revisar la ejecución de los planes de trabajo convenidos con las Comunidades de Aprendizaje Campesino en representación de las personas beneficiarias del programa, debiendo reportar sus resultados a la persona Facilitador Comunitario al que se encuentre asignado, para su validación.
4.     Asistir a todas las capacitaciones brindadas por la persona Facilitador Comunitario, o por personal de la Subsecretaría de Inclusión Productiva y Desarrollo Rural, así como por los diferentes aliados, que fortalezcan el desarrollo de los planes de trabajo en temas productivos, sociales y de comercialización dentro de las CAC.
5.     Capacitar en temas productivos a las personas beneficiarias del programa y a las personas becarias de Jóvenes Construyendo el Futuro a su cargo, en tanto continúen vigentes las vinculaciones de ese Programa a cargo de la Secretaría del Trabajo y Previsión Social.
6.     Realizar y actualizar los diagnósticos familiar y participativo comunitario, dirigidos a las personas beneficiarias del programa y/o a las CAC, con el contenido y periodicidad que les sean requeridos.
7.     Mantener la comunicación permanente entre los diferentes niveles de la estructura respetando el canal de información diseñado.
8.     Procesar la baja de las personas beneficiarias del Programa en la plataforma definida.
9.     Realizar cualquier tarea asociada, derivada, vinculada o afín a las actividades indicadas, o cualquier otra que le sea asignada por la persona Facilitador Comunitario o la persona Titular de la Coordinación Territorial y que contribuya al desarrollo del Programa.
10.   Replicar la capacitación en modelos cooperativos, valor agregado y comercialización.
11.   Capacitar en técnicas de cosecha de agua y agricultura de conservación.
12.   Monitorear indicadores de resiliencia climática.
c.     Entregables
1.     Actualización de los reportes de las Comunidades de Aprendizaje Campesino.
2.     Planes de trabajo acordados con las Comunidades de Aprendizaje Campesino, en representación de 100 personas beneficiarias del programa que las integran.
3.     Informe de actividades mensuales desarrolladas de acuerdo al plan de trabajo convenido con las Comunidades de Aprendizaje Campesino, con su respectiva evidencia fotográfica y documental.
4.     Concentrado de actas de seguimiento mensual a planes de trabajo convenidos con las Comunidades de Aprendizaje Campesino.
5.     Reporte de recorridos aleatorios en campo bajo los métodos que le sean indicados, para revisar la ejecución de los planes de trabajo convenidos por las personas beneficiarias del programa.
6.     Informe detallado de las actividades que le hayan sido asignadas por la persona Facilitador Comunitario o la persona Titular de la Coordinación Territorial y que contribuya al desarrollo del Programa.
d.     Perfil
1.     Contar con estudios técnicos o profesionales en áreas de conocimiento de ciencias agrícolas, agroecológicas, biológicas, naturales, económicas, sociales, administrativas, o exactas, relacionadas con cualesquiera carreras que les resulten afines a esas áreas de estudio. También se aceptará a quienes tengan conocimientos agroecológicos, agrícolas, de agroforestería, y otros que resulten afines a los objetivos del Programa, adquiridos mediante experiencia laboral acreditable, que cuenten con estudios de educación básica y bachillerato.
Habilidades y experiencia:
-     Conocimientos técnicos en edafología, manejo agroecológico y principios básicos de sanidad agroecológica, en obras de conservación de agua y suelo y restauración agroecológica.
-     Preferentemente de dominio lengua (idioma) local.
-     Experiencia en diseño y manejo de sistemas agroforestales y/o en sistemas productivos tradicionales locales.
-     Preferentemente habilidades en manejo de tecnologías (gps, sig).
-     Con interés en el rescate del uso y conocimiento tradicional de plantas.
-     Conocimiento básico de manejo de semillas nativas y manejo de plagas y enfermedades.
-     Experiencia en trabajo con pequeños y medianos productores.
-     Respeto por los saberes tradicionales y disposición para el diálogo de saberes.
-     Ética de trabajo basada en la solidaridad, la equidad y la colaboración colectiva.
3.    PERSONAL FACILITADOR
3.1   Criterios y/o argumentos cuantitativos y cualitativos que justifican la contratación
Objetivo de la contratación.
El objetivo central de la contratación del personal Facilitador Comunitario en el Programa Sembrando Vida es asumir un liderazgo territorial integral, que garantice una ejecución coordinada, sostenible y participativa del programa, en consonancia con sus ejes rectores: la sustentabilidad agroecológica, la equidad de género, la interculturalidad y los derechos humanos. Su función integra la supervisión operativa, el fortalecimiento comunitario y la articulación estratégica entre actores, recursos y visiones de desarrollo.
De manera específica, el Facilitador Comunitario tendrá la responsabilidad de coordinar y supervisar el desempeño del personal Técnico Social y Técnico Productivo bajo su cargo, quienes atienden a alrededor de mil personas beneficiarias del programa y operan en un ámbito de hasta dos mil quinientas hectáreas, y en función de las características geográficas espaciales, socio ambientales, el Coordinador territorial podrá ajustar las metas por ruta sin afectar la meta del territorio. Esta supervisión se realizará mediante la revisión continua de los planes de trabajo mensuales, formulados de manera participativa con las Comunidades de Aprendizaje Campesino, así como a través de recorridos en campo que permitan verificar su cumplimiento y efectividad.
Paralelamente, impulsará la transformación productiva y comercial del territorio, facilitando la transición hacia sistemas agroecológicos completos -que incluyen el rescate de semillas nativas, el manejo sostenible de suelos y agua, y la sanidad vegetal-, e incorporando una estrategia de comercialización a nivel subterritorial que vincule la producción local con mercados locales y nacionales. Esto implica promover la agregación de valor, el acceso a esquemas de certificación como el Sello Verde, y el desarrollo de redes comerciales basadas en principios de justicia y sostenibilidad.
Asimismo, el Facilitador deberá fomentar la organización económica comunitaria, apoyando la creación de cajas de ahorro, proyectos productivos con enfoque de género e interculturalidad, y procesos de inclusión financiera. También actuará como enlace institucional y comunitario, canalizando demandas, propuestas e información estratégica, y elaborando informes que reflejen tanto los avances productivos y comerciales como los impactos sociales y ambientales alcanzados.
En síntesis, se busca un perfil profesional con visión sistémica, capacidad de mediación, compromiso ético y habilidad para equilibrar la gestión operativa con la innovación estratégica, todo ello orientado a construir autonomía económica, fortalecer la gobernanza local y promover un desarrollo rural inclusivo y sostenible.
3.2   Actividades.
A. SUPERVISIÓN Y GESTIÓN DEL EQUIPO TÉCNICO
Asegurar que el personal técnico a cargo ejecute sus funciones de manera eficaz y alineada con los planes de trabajo.
A.1. Revisar y aprobar los planes de trabajo mensuales elaborados por el personal Técnico Social y Técnico Productivo
A.2. Realizar reuniones periódicas de seguimiento con el equipo técnico para analizar avances, desafíos y reorientar estrategias.
A.3. Verificar en campo, mediante recorridos aleatorios, la ejecución y calidad del trabajo reportado por los técnicos.
A.4. Evaluar el desempeño del personal técnico a su cargo, identificando necesidades de capacitación o mejora.
B. VERIFICACIÓN Y VALIDACIÓN DE AVANCES TÉCNICO-PRODUCTIVOS
Confirmar que las actividades productivas y agroforestales se implementen correctamente y generen los resultados esperados.
B.1. Validar en campo el establecimiento y manejo de los Sistemas Agroforestales (SAF) de acuerdo con lo planificado.
B.2. Verificar los datos de monitoreo de supervivencia de árboles reportada por los técnicos.
B.3. Supervisar la operación, producción y sostenibilidad de los viveros y biofábricas comunitarias.
B.4. Supervisar la correcta implementación de las obras de conservación de suelos y agua.
C. SEGUIMIENTO Y FORTALECIMIENTO ORGANIZATIVO
Garantizar que los procesos sociales y organizativos se desarrollen de manera inclusiva, participativa y equitativa.
C.1. Verificar el funcionamiento efectivo de las Comunidades de Aprendizaje Campesino.
C.2. Supervisar que se promueva activamente la participación y el liderazgo de las mujeres en la toma de decisiones.
C.3. Asegurar que los procesos de asambleas y la gestión de la infraestructura comunitaria sean transparentes y participativos.
D. CONTROL Y TRANSPARENCIA DE APOYOS Y CAPACITACIÓN
Fungir como garante de la transparencia en la entrega de apoyos y de la calidad de la capacitación.
D.1. Dar seguimiento a los procesos de gestión, distribución y recepción de apoyos económicos y en especie.
D.2. Validar la metodología y los resultados de las evaluaciones de autosuficiencia alimentaria.
D.3. Supervisar y evaluar la ejecución y pertinencia del programa de capacitación y las prácticas agroecológicas impartidas por los técnicos.
E. ARTICULACIÓN Y VERIFICACIÓN DE PROCESOS COMERCIALES
Asegurar que las estrategias de comercialización, transformación y cadena de valor sean viables y beneficien a la comunidad.
E.1. Verificar el establecimiento de canales comerciales y acuerdos de venta gestionados por los técnicos.
E.2. Validar la implementación de estrategias de comercialización solidaria y de precios justos.
E.3. Supervisar el desarrollo de unidades de procesamiento, marcas colectivas y gestiones de certificación.
E.4. Revisar la identificación de eslabones críticos y la propuesta de modelos de negocio en las cadenas de valor.
F. GESTIÓN DE LA INFORMACIÓN, REPORTES Y LECCIONES APRENDIDAS
Consolidar y reportar la información del avance del Programa, asegurando su calidad y confiabilidad.
F.1. Consolidar, revisar y presentar los reportes bimestrales de avance del territorio a su cargo.
F.2. Sistematizar lecciones aprendidas, buenas prácticas y desafíos identificados en campo.
F.3. Coordinar y participar en las evaluaciones internas y externas del Programa.
F.4. Validar los datos recabados por los técnicos que alimenta los indicadores de impacto (ej. superficie reforestada, captura de carbono, reducción de pobreza).
F.5 Validar los procesos de registro de alta y baja de las personas beneficiarias del Programa que hayan sido integrados a la plataforma definida por el personal Técnico Social y personal Técnico Productivo.
F.6 Realizar cualquier tarea asociada, derivada, vinculada o afín a las actividades indicadas, o cualquier otra que le sea asignada por la persona Titular de la Coordinación Territorial y que contribuya al desarrollo del Programa.
3.3 Entregables
Los entregables siguientes son el resultado tangible de las funciones de supervisión, verificación y coordinación del Personal Facilitador Comunitario.
Informe de Gestión y Desempeño del Equipo Técnico. Reporte consolidado que incluya:
La validación de los Planes de Trabajo mensuales del personal Técnico Social y Técnico Productivo a su cargo.
El avance en las actividades de capacitación y la implementación de la estrategia educativa.
Una evaluación cualitativa y cuantitativa del desempeño del equipo técnico, incluyendo hallazgos de las reuniones de seguimiento y las verificaciones de campo.
Acta de Verificación de Avances en Campo. Documento resultante de los recorridos aleatorios de confirmación que detalle:
La contrastación entre lo reportado por los técnicos y la situación observada en campo respecto al establecimiento de SAF, MIAF y SAT, viveros, obras de conservación, etc.
Evidencia fotográfica georreferenciada que respalde la verificación.
Identificación de desviaciones, buenas prácticas y recomendaciones correctivas.
Reporte de Auditoría Social y Transparencia. Documento que exponga:
Los resultados de la supervisión a los procesos de distribución de apoyos económicos y en especie.
La verificación del funcionamiento de las Comunidades de Aprendizaje Campesino y la promoción de la participación equitativa, especialmente del liderazgo de las mujeres.
Hallazgos sobre la transparencia en la operación de la infraestructura comunitaria.
Informe de Avance Consolidado Bimestral/Mensual.
Reporte integral que sintetice el avance del territorio a su cargo, incluyendo:
Un análisis de los avances en cada componente (productivo, organizativo, comercial, de capacitación), sustentado en los datos validados de los técnicos.
La sistematización de lecciones aprendidas, desafíos principales y acciones implementadas para superarlos.
La consolidación de la información para los indicadores de impacto (ej.: superficie validada, número de hogares verificados en procesos de bienestar).
Dictamen de Validación de datos Primarios. Documento formal anexo a los reportes de avance donde el Facilitador Comunitario:
Manifiesta que la información reportada por su equipo técnico ha sido verificada y cruzada con observaciones de campo.
Se responsabiliza de la confiabilidad de los datos sobre avances productivos, sociales y comerciales que se elevan a la Coordinación Territorial.
Informe de Actividades Especiales y Asignaciones Directas. Reporte detallado de las actividades específicas que le sean encomendadas por la persona Titular de la Coordinación Territorial para contribuir al desarrollo del Programa, con su respectiva evidencia documental y fotográfica.
3.4 Perfil
1.     Contar con estudios técnicos o profesionales en áreas de conocimiento de ciencias agrícolas, sociales, biológicas, naturales, económicas, administrativas, o exactas, relacionadas con cualesquiera carreras que les resulten afines a esas áreas de estudio. También se aceptará a quienes tengan conocimientos y experiencia adquiridos en aspectos de organización social de productores, cooperativismo, acompañamiento socioeconómico a grupos rurales, agrícolas, de agroforestería y otros afines a los objetivos del Programa, adquiridos mediante experiencia laboral comprobable, que cuenten con estudios de educación básica y bachillerato.
2.     Experiencia comprobable mínima de tres años en el medio rural, haciendo trabajos de agricultura, forestería, relacionados con el desarrollo productivo y/o comunitario, tales como organización, supervisión, asesoría, capacitación, dictamen, seguimiento de procesos de desarrollo agrícola o de agroforestería, y otros afines a los objetivos del Programa.
4.    TITULAR DE LA COORDINACIÓN TERRITORIAL
4.1   Criterios y/o argumentos cuantitativos y cualitativos que justifican la contratación
Objetivo de la contratación.
La persona Titular de la Coordinación Territorial tendrá como objetivo verificar que el personal Facilitador a su cargo desempeñe apropiadamente sus actividades, con el propósito de que el Programa se desarrolle de forma adecuada a nivel territorial.
4.2   Actividades
1.     Supervisar y dar seguimiento al plan de trabajo del personal facilitador comunitario a su cargo.
2.     Integrar y evaluar los reportes de los avances del Programa que el personal facilitador a su cargo le presente y reportar los resultados a la persona Titular de la Coordinación Regional.
3.     Colaborar en la planeación Territorial del Programa en conjunto con la persona Titular de la Coordinación Regional.
4.     Coadyuvar en la gestión para establecer una red de instituciones aliadas, a nivel territorial, en beneficio del Programa.
5.     Mantener la comunicación permanente entre los diferentes niveles de la estructura respetando el canal de información diseñado.
6.     Ser co-responsable en la implementación de la estrategia educativa del equipo formador de formadores.
7.     Será responsabilidad de la persona Titular de la Coordinación Territorial y la persona Facilitador Comunitario garantizar la veracidad de la información contenida en la plataforma definida.
8.     Será responsabilidad de la persona Titular de la Coordinación Territorial la validación y resguardo de los expedientes físicos y digitales del territorio en el que se encuentre a cargo.
9.     Autorizar el registro de movimientos de alta y baja de las personas beneficiarias del Programa validados por las personas Facilitadores Comunitarios.
10.   Supervisar y validar el Padrón de las personas beneficiarias del programa adscritos al territorio correspondiente que se encuentran en la plataforma definida.
11.   Realizar cualquier otra tarea afín que le sea asignada por la persona Titular de la Coordinación Regional que contribuya al desarrollo del Programa.
4.3   Entregables
1.     Reporte del avance de la implementación de la estrategia educativa, incluyendo aquellas capacitaciones brindadas por otras instancias públicas o privadas.
2.     Planes de trabajo suscritos con el personal Facilitador Comunitario a su cargo.
3.     Informe de actividades mensuales desarrolladas de acuerdo al plan de trabajo, con su respectiva evidencia fotográfica y documental.
4.4   Perfil
1.     Contar con estudios técnicos o profesionales en áreas de conocimiento de ciencias agrícolas, biológicas, naturales, económicas, sociales, administrativas, o exactas, relacionadas con cualesquiera carreras que les resulten afines a esas áreas de estudio. También se aceptará a quienes tengan conocimientos y experiencia en aspectos de organización social de productores, cooperativismo, acompañamiento socioeconómico a grupos rurales, agrícolas, de agroforestería y otros afines a los objetivos del Programa, adquiridos mediante experiencia laboral comprobable.
2.     Experiencia comprobable mínima de tres años en el medio rural, haciendo trabajos de agricultura, forestería, relacionados con el desarrollo productivo y/o comunitario, tales como organización, supervisión, asesoría, capacitación, dictamen, seguimiento de procesos de desarrollo agrícola o de agroforestería, y otros afines a los objetivos del Programa.
5.    TITULAR DE LA COORDINACIÓN REGIONAL
5.1   Criterios y/o argumentos cuantitativos y cualitativos que justifican la contratación
5.2   Objetivo de la contratación
La persona Titular de la Coordinación Regional tendrá como objetivo verificar que las personas Titulares de las Coordinaciones Territoriales a su cargo desempeñen apropiadamente sus actividades, con el propósito de que el Programa se desarrolle de forma adecuada a nivel Regional.
5.3   Actividades
1.     Supervisar y dar seguimiento al plan de trabajo de las personas Titulares de las Coordinaciones Territoriales a su cargo.
2.     Integrar y evaluar los reportes de los avances del Programa que las personas Titulares de las Coordinaciones Territoriales a su cargo le presenten y reportar los resultados a la Subsecretaría.
3.     Colaborar en la planeación Regional del Programa en conjunto con la Subsecretaría.
4.     Coadyuvar en la gestión para establecer una red de instituciones aliadas, a nivel territorial, en beneficio del Programa.
5.     Promover el contacto permanente con el grupo de especialistas del Programa a través de la Dirección General correspondiente, con el propósito de atender y resolver las necesidades y retos que se presenten en la Región.
6.     Impulsar y motivar la participación de las personas Titulares de las Coordinaciones Territoriales y personal Facilitador en el desarrollo e implementación de la estrategia educativa.
7.     Mantener la comunicación permanente entre los diferentes niveles de la estructura respetando el canal de información diseñado.
8.     Realizar cualquier otra tarea afín que le sea asignada por la Subsecretaría.
5.4 Entregables
1.     Reporte del avance de la implementación de la estrategia educativa, incluyendo aquellas capacitaciones brindadas por otras instancias públicas o privadas.
2.     Planes de trabajo suscritos con las personas Titulares de las Coordinaciones Territoriales a su cargo.
3.     Informe de actividades mensuales desarrolladas de acuerdo al plan de trabajo, con su respectiva evidencia fotográfica y documental.
5.5 Perfil
1.     Contar con estudios técnicos o profesionales en áreas de conocimiento de ciencias agrícolas, biológicas, naturales, económicas, sociales, administrativas, o exactas, relacionadas con cualesquiera carreras que les resulten afines a esas áreas de estudio. También se aceptará a quienes tengan conocimientos y experiencia en aspectos de organización social de productores, cooperativismo, acompañamiento socioeconómico a grupos rurales, agrícolas, de agroforestería y otros afines a los objetivos del Programa, adquiridos mediante experiencia laboral comprobable.
2.     Experiencia comprobable mínima de cuatro años en el medio rural, haciendo trabajos de agricultura, forestería, relacionados con el desarrollo productivo y/o comunitario, tales como organización, supervisión, asesoría, capacitación, dictamen, seguimiento de procesos de desarrollo agrícola y de agroforestería, y otros que resulten afines a los objetivos del Programa.
6.     Especialistas
6.1   CRITERIOS Y/O ARGUMENTOS CUANTITATIVOS Y CUALITATIVOS QUE JUSTIFICAN LA CONTRATACION
6.2   OBJETIVO DE LA CONTRATACION
Diseñar e integrar la metodología con la que el Programa se regirá tanto para la ejecución en campo, en la formación del personal operativo y en materia administrativa, considerando los temas de economía social y solidaria, inclusión productiva, inclusión financiera, organización comunitaria, así como en las áreas en general de ciencias sociales y administrativas, ciencias agropecuarias, ingeniería y tecnología, económicas, políticas, de la salud y carreras afines, mediante la orientación en la planeación de las actividades a desarrollar en los temas ya mencionados, así como establecer las directrices a considerar dentro del diseño de materiales divulgativos de apoyo, y brindar esquemas de acompañamiento para su correcta ejecución en el terreno.
6.3   ACTIVIDADES
1.     Otorgar el respaldo técnico en áreas transversales de economía social y solidaria, inclusión productiva, inclusión financiera, inclusión social, equidad de género, salud, organización comunitaria y cuidado del medio ambiente entre otros, integrando información relevante para el desarrollo de sus actividades.
2.     Apoyar en la planeación de las actividades a desarrollar de acuerdo a la diversidad de necesidades presentes en cada uno de los territorios.
3.     Elaborar materiales de apoyo y participar en la formación del personal operativo.
4.     Llevar a cabo tareas de monitoreo aleatorias en los territorios donde se encuentran las personas beneficiarias del programa y sus organizaciones productivas para asegurar su correcto desarrollo.
5.     Mantener la comunicación permanente entre los diferentes niveles de la estructura respetando el canal de información diseñado.
6.     Apoyar en el establecimiento de una red de alianzas académicas y científicas para fomentar la aplicación de las mejores técnicas de intervención social.
7.     Apoyar en la planeación, diseño e implementación de los procesos de diagnóstico con los contenidos y periodicidad que les sean requeridos.
8.     Coadyuvar en materia legal y administrativa para la coordinación, distribución y operación de los recursos del Programa a cargo de la Subsecretaría.
6.4 ENTREGABLES
1.     Reporte general de las actividades realizadas que le han sido encomendadas, de entre las señaladas.
6.5 PERFIL
1.    Contar con estudios técnicos o profesionales en áreas de conocimiento de ciencias agrícolas, biológicas, naturales, económicas, sociales, administrativas, o exactas, relacionadas con cualesquiera carreras que les resulten afines a esas áreas de estudio. También se aceptará a quienes cuenten con conocimientos y experiencia acreditable en aspectos de organización social de productores, cooperativismo, acompañamiento socioeconómico a grupos rurales, u otros que resulten afines a los objetivos del Programa, adquiridos mediante experiencia laboral comprobable, que cuenten con estudios de educación básica y bachillerato.
2.    Experiencia comprobable de mínimo 8 años, haciendo trabajos relacionados afines a los objetivos del Programa.
3.    Estrategia de Integración de las actividades del Programa al Comité Intersecretarial para la Atención de Sequias e Inundaciones.
EJE 1: Captación y conservación de agua
1. Sistemas de Cosecha de Agua de Lluvia para los sistemas agroforestales
-     Mecanismo: Incluir como "apoyo económico" en el Anexo 4, inciso b.6.
-     Instrumento: Apoyo económico adicional para "Sistemas de captación y almacenamiento de agua" y "Construcción de jagüeyes de captación y almacenamiento de agua de lluvia"
-     Meta: 1,062 sistemas de captación de agua de lluvia en nuevas CAC y 100 jagüeyes con capacidad de 2700m3.
2.Humedales Artificiales
-     Mecanismo: Proyectos comunitarios financiables mediante "apoyo económico adicional" (Anexo 4, a.2).
-     Instrumento: Apoyo en especie para "El establecimiento de humedales artificiales"
-     Meta: Cinco humedales artificiales en el lago de Pátzcuaro, Michoacán.
3.Reforestación con Especies Nativas
-     Mecanismo: Destinar el 30% de la producción de plantas en el vivero CAC a la propagación de especies nativas y endémicas, para la reforestación de espacios comunitarios y la restauración de ecosistemas degradados.
-     Instrumento: Reforzar los viveros de las CAC con apoyos económicos adicionales y fortalecer la estrategia de colecta participativa de semillas, considerando las condiciones ecológicas y bioculturales territoriales.
-     Metas: 19,500 viveros CAC con producción de plantas de especies nativas y endémicas para la reforestación y restauración ecológica.
EJE 2: Suelos y agricultura resiliente
4.Agricultura de Conservación
-     Mecanismo: Implementación de terrazas.
-     Instrumento: "Apoyos económicos adicionales para la conformación de terrazas"
-     Meta: 1000 hectáreas con terrazas.
-     5.Sistemas Agroforestales.
-     Mecanismo: Fortalecer el diseño y composición de los SAF/MIAF existentes y realizar codiseños participativos en las nuevas Unidades de Producción, para reducir los impactos del cambio climático y aumentar la resiliencia de los sistemas productivos ante fenómenos hidrometeorológicos.
-     Instrumento: Identificación de especies adaptadas a las condiciones climáticas y ecológicas de cada región para su producción y propagación en los viveros de las CAC, así como la adecuación de los arreglos vegetales en las Unidades de Producción.
-     Meta: Diagnóstico de las condiciones del total de las Unidades Productivas para su adecuación.
6.Preservación de la Agrobiodiversidad
-     Mecanismo: Crear "Casas de semillas" y parcelas de aprendizaje agroecológico comunitario (Anexo 4, b.8).
-     Instrumento: Apoyo económico adicional y en especie
-     Meta: 200 casas de semilla y 200 hectáreas para la producción de semilla mejorada de maíz nativo.
EJE 3: Soluciones Basadas en la Naturaleza para la Gestión Territorial.
7. Restauración de Cauces y Riberas
-     Mecanismo: Proyectos de "restauración ambiental" mediante apoyo adicional.
-     Instrumento: Convenios de colaboración con CONANP (Anexo 6).
-     NO TENEMOS CONOCIMIENTO
8.Producción sustentable en zonas de Manglar
-     Mecanismo: Producción de mangle en los viveros de CAC para la reforestación de zonas del manglar perturbado y fomento de la producción sustentable de miel de mangle, ostión, camarón y peces.
-     Instrumento: Vivero de CAC de nuevo ingreso que incorpora la producción de especies de mangle.
-     Meta: 5 nuevos viveros con producción de mangle para la reforestación en 300 hectáreas de manglar perturbado.
9.Sistemas Agrosilvopastoriles
-     Mecanismo: Incorporar "modelos agrosilvopastoriles" sustentables para reducir el impacto ambiental de la ganadería convencional.
-     Instrumento: Incorporación de modelos agrosilvopastoriles en la ampliación del PSV en la península de Yucatán, así como la inclusión de especies forrajeras en los viveros de las CAC asociadas.
-     Meta: Incorporación de modelos agrosilvopastoriles en 50 nuevas Unidades de Producción.
EJE 4: Gestión comunitaria.
10. Comités de Gestión Hídrica
-     Mecanismo: Comisión para la construcción de jagüeyes.
-     Instrumento: Acta de conformación del comité de gestión del Jagüey
-     Meta: 100 comités de Jagüey.
11.Sistemas de Alerta Temprana
-     Mecanismo: Incluir en "apoyos en especie" equipos de monitoreo meteorológico simple.
-     Fuente de financiamiento: Apoyo económico adicional del Comité Técnico.
Anexo 17. Indicadores
Los indicadores de Propósito y Componente de la Matriz de Indicadores para Resultados (MIR) del Programa se encuentran a continuación. La información correspondiente a estos indicadores será reportada por la Unidad Responsable del Programa (UR) en el Portal Aplicativo de la Secretaría de Hacienda y Crédito Público (PASH).
La totalidad de los indicadores de la MIR se encuentran disponibles para su consulta en la siguiente liga: https://www.transparenciapresupuestaria.gob.mx/es/PTP/programas#consultas
MATRIZ DE INDICADORES
 
FIN: Contribuir al fortalecimiento de la soberanía alimentaria, al bienestar e inclusión de la población rural y a la garantía del ejercicio de los
derechos sociales.
Indicador
Línea Base
Meta 2026
Medio de Verificación
Supuestos
Porcentaje de reducción
de la pobreza rural en
municipios atendidos
44.5% (2024)
41.00%
Medición de la Pobreza 2026 (CONEVAL).
Las políticas nacionales de desarrollo rural y
bienestar se mantienen como prioridad.
Variación en el índice de
seguridad alimentaria en
hogares rurales
beneficiarios
22.8% (2024)
20.00%
Encuesta Nacional de Salud y Nutrición
(ENSANUT) o módulo específico del
programa.
No ocurren crisis climáticas o económicas
extremas que afecten la producción
agroalimentaria nacional.
PROPÓSITO: Las personas beneficiarias del programa en zonas rurales de alta marginación, con presencia de población indígena y afromexicana,
incrementan sus ingresos, aseguran su alimentación y conservan sus recursos naturales mediante sistemas productivos sustentables.
Indicador
Línea Base
Meta 2026
Medio de Verificación
Supuestos
Porcentaje de
beneficiarios que
incrementan sus ingresos
por encima de la línea de
pobreza rural.
65% (2025)
70%
Registro administrativo del programa
(padrón y encuesta de seguimiento).
Los beneficiarios participan activamente en las
capacitaciones y acompañamiento.
Porcentaje de
beneficiarios que
alcanzan seguridad
alimentaria (autoproducci
ón + compras).
70% (2025)
80%
Encuesta de Seguridad Alimentaria (ESA)
aplicada a beneficiarios.
Existen condiciones climáticas adecuadas para
los cultivos.
Porcentaje de
beneficiarios que adoptan
prácticas agroecológicas
y conservación de suelos.
40% (2025)
85%
Reportes de técnicos y verificaciones en
campo.
Los mercados locales absorben los excedentes
producidos.
Componente 1: Políticas agrarias y sociales inclusivas y equitativas diseñadas e implementadas.
Indicador
Línea Base
Meta 2026
Medio de Verificación
Supuestos
Número de instrumentos
de política pública
(estrategias,
lineamientos, acuerdos)
diferenciados por
territorio emitidos e
implementados.
 
7
Documentos oficiales publicados en el DOF
o portal de transparencia de la dependencia.
Existe voluntad política y consenso institucional
para la publicación e implementación.
Componente 2: Mecanismos de coordinación interinstitucional formalizados y en operación.
Indicador
Línea Base
Meta 2026
Medio de Verificación
Supuestos
Número de convenios o
acuerdos de coordinación
firmados y operando con
dependencias clave
(SEMARNAT, SADER,
CONAGUA, gobiernos
locales).
 
5
Copias de convenios y actas de sesiones de
comités interinstitucionales.
Las dependencias involucradas asignan
recursos y personal para la coordinación.
Componente 3: Programas de autogestión productiva con apoyos económicos vinculados a cadenas de valor implementados.
Indicador
Línea Base
Meta 2026
Medio de Verificación
Supuestos
Número de beneficiarios
vinculados a cadenas de
valor comerciales
(mercados locales, ferias,
cooperativas).
 
200000
Registros de comercialización, contratos de
venta y reportes de ferias agroecológicas.
Existe demanda en el mercado para los
productos agroecológicos y nativos.
Componente 4 : Estrategias de equidad de género e inclusión de grupos vulnerables ejecutadas.
Indicador
Línea Base
Meta 2026
Medio de Verificación
Supuestos
Porcentaje de mujeres
participantes en órganos
de decisión del programa
(comités, asambleas).
33%
40%
Actas de reuniones, padrón de participantes
con desagregación, informes de actividades
afirmativas.
Las mujeres y grupos vulnerables tienen
disponibilidad para participar en espacios de
decisión.
Número de acciones
afirmativas
implementadas para
pueblos indígenas y
afromexicanos.
 
10
 
 
Componente 5 : Prácticas productivas sustentables adoptadas y recursos naturales conservados.
Indicador
Línea Base
Meta 2026
Medio de Verificación
Supuestos
Número de hectáreas
bajo sistemas
agroforestales o
agroecológicos
establecidos.
 
125000
Informes técnicos de campo, imágenes
satelitales (verificación), encuestas a
beneficiarios.
Los suelos y condiciones agroclimáticas
permiten el establecimiento de sistemas
agroforestales.
Porcentaje de
beneficiarios que
reportan conservación o
recuperación de suelos y
biodiversidad nativa.
40% (2025)
65%
 
 
Actividades : Gestión del reconocimiento constitucional y legal del derecho a un jornal seguro y a la protección del patrimonio biocultural.
Indicador
Línea Base
Meta 2026
Medio de Verificación
Supuestos
Número de iniciativas o
propuestas técnicas
presentadas a instancias
legislativas o normativas.
 
2
Documentos de propuesta, oficios de
presentación, actas de reuniones.
Existe apertura en el Congreso para discutir
iniciativas en materia agraria y social.
Actrividad : Impartición de capacitación técnica y acompañamiento especializado a productores.
Indicador
Línea Base
Meta 2026
Medio de Verificación
Supuestos
Número de productores
capacitados en técnicas
agroecológicas y
comercialización.
 
300000
Listas de asistencia, materiales de
capacitación, encuestas de satisfacción.
Los productores tienen disponibilidad para
asistir a las sesiones de capacitación.
Porcentaje de
satisfacción reportada por
los productores
capacitados.
 

 
 
 
_____________________________
 
1     Cumple con los criterios y requisitos establecidos en el numeral 2.1 de estas ROP.
2     No cumple con los criterios y requisitos del numeral 2.1 de estas ROP.
Negativa ficta.