ACUERDO del Sistema Nacional de Búsqueda de Personas, emitido en su segunda sesión ordinaria, celebrada el 15 de diciembre del 2025, por el que se aprueba la actualización del Protocolo Homologado para la Búsqueda de Personas Desaparecidas y No Localizadas, el cual se anexa al presente Acuerdo y forma parte integrante del mismo.

Al margen un sello con el Escudo Nacional, que dice: Estados Unidos Mexicanos.- Gobernación.- Secretaría de Gobernación.- Comisión Nacional de Búsqueda.

ACUERDO DEL SISTEMA NACIONAL DE BÚSQUEDA DE PERSONAS, EMITIDO EN SU SEGUNDA SESIÓN ORDINARIA, CELEBRADA EL 15 DE DICIEMBRE DEL 2025, POR EL QUE SE APRUEBA LA ACTUALIZACIÓN DEL PROTOCOLO HOMOLOGADO PARA LA BÚSQUEDA DE PERSONAS DESAPARECIDAS Y NO LOCALIZADAS, EL CUAL SE ANEXA AL PRESENTE ACUERDO Y FORMA PARTE INTEGRANTE DEL MISMO.
Con fundamento en lo dispuesto por los artículos 44, 45, 46, 47, 48, fracción VII, 49, fracción XVI, 100 y 101 de la Ley General en Materia de Desaparición Forzada de Personas, Desaparición Cometida por Particulares y del Sistema Nacional de Búsqueda de Personas; 173 y 175 fracción I del Reglamento Interior de la Secretaría de Gobernación, el Sistema Nacional de Búsqueda de Personas expone las siguientes:
CONSIDERACIONES
Que el 17 de noviembre de 2017 se publicó en el Diario Oficial de la Federación el Decreto por el que se expide la Ley General en Materia de Desaparición Forzada de Personas, Desaparición Cometida por Particulares y del Sistema Nacional de Búsqueda de Personas, en el cual se establecieron las normas que determinan la actuación de las personas servidoras públicas responsables de la búsqueda e investigación, la distribución de competencias y la forma de coordinación entre las autoridades de los distintos órdenes de gobierno;
Que en términos del artículo 44 de la Ley General en Materia de Desaparición Forzada de Personas, Desaparición Cometida por Particulares y del Sistema Nacional de Búsqueda de Personas, el Sistema Nacional tiene como objetivo diseñar y evaluar de manera eficiente y armónica los recursos del Estado Mexicano para establecer las bases generales, políticas públicas y procedimientos entre las autoridades de todos los órdenes de gobierno para la búsqueda, localización e identificación de Personas Desaparecidas y No Localizadas, así como para la prevención, investigación y sanción de los delitos en materia de esta Ley;
Que el artículo 48, fracción VII de la Ley General en Materia de Desaparición Forzada de Personas, Desaparición Cometida por Particulares y del Sistema Nacional de Búsqueda de Personas, dispone que el Sistema Nacional, para el ejercicio de sus facultades, contará, entre otras herramientas, con el Protocolo Homologado para la Búsqueda de Personas Desaparecidas y No Localizadas;
Que conforme a los artículos 49, fracción XVI, y 99, segundo párrafo, de la Ley General en Materia de Desaparición Forzada de Personas, Desaparición Cometida por Particulares y del Sistema Nacional de Búsqueda de Personas, es obligación del Sistema Nacional de Búsqueda emitir el Protocolo Homologado para la Búsqueda de Personas Desaparecidas y No Localizadas;
Que el Protocolo Homologado para la Búsqueda de Personas Desaparecidas y No Localizadas, es uno de los instrumentos rectores de la política pública de búsqueda de personas desaparecidas en México, y que corresponde a las autoridades de los tres órdenes de gobierno dentro del ámbito de sus respectivas competencias, la búsqueda, localización e identificación de personas desaparecidas considerando las disposiciones de conformidad con los principios de promoción, respeto, protección y garantía de los derechos humanos establecidos en la Constitución Política de los Estados Unidos Mexicanos y en los Tratados Internacionales de los que el Estado mexicano sea parte, favoreciendo en todo tiempo la interpretación más amplia a las personas;
Que el 16 de julio de 2025, se publicó en el Diario Oficial de la Federación el Decreto por el que se reforman, adicionan y derogan diversas disposiciones de la Ley General en Materia de Desaparición Forzada de Personas, Desaparición Cometida por Particulares y del Sistema Nacional de Búsqueda de Personas, así como de la Ley General de Población, en materia de fortalecimiento de búsqueda, localización e identificación de personas desaparecidas, mediante las cuales, derivado del diálogo con cientos de colectivos, familias, instituciones, personas expertas y organizaciones civiles, coordinadas por la Secretaría de Gobierno, se lograron fortalecer los procesos de búsqueda, localización e identificación de personas desaparecidas mediante la incorporación de instrumentos útiles para la búsqueda de personas como la Plataforma Única de Identidad, la Alerta Nacional de Búsqueda de Personas, la Base Nacional de Carpetas de Investigación, así como la obligación para todos los ministerios públicos del país de iniciar carpetas de investigación de forma inmediata ante el reporte o denuncia de la desaparición de una persona y el fortalecimiento de la Clave Única de Registro de Población con datos biométricos, entre otras, para la identificación de las personas;
Que el 19 de noviembre de 2025, se emitió una convocatoria pública nacional para que la Comisión de Implementación referida, de la mano de familiares, instituciones, colectivos, organizaciones, academia, especialistas y sociedad civil contribuyeran de manera directa en la actualización del Protocolo, y derivado de la realización de dichas mesas de trabajo, se llegaron a consensos para la construcción del Presente;
Que entre otras actualizaciones relevantes y derivado de las mesas de trabajo señaladas, es importante mencionar que, para efectos de este Protocolo y de manera específica en los cinco tipos de búsqueda previstos en el mismo, se elimina el término de persona no localizada, ya que a partir de la reforma realizada a la Ley General y publicada el 16 de julio de 2025 en el Diario Oficial de la Federación, la autoridad ministerial debe iniciar inmediatamente una carpeta de investigación ante cualquier reporte, denuncia o noticia, garantizando así el derecho de toda persona a ser buscada inmediatamente y sin dilaciones, esto con fundamento en el artículo 80 párrafo tercero de la Ley General; y
Que una vez llevado a cabo el análisis y discusión de la propuesta de actualización del Protocolo Homologado para la Búsqueda de Personas Desaparecidas y No Localizadas, las personas integrantes del Sistema Nacional de Búsqueda de Personas en su segunda sesión ordinaria llevada a cabo el 15 de diciembre del 2025 adoptaron por mayoría calificada el siguiente:
ACUERDO DEL SISTEMA NACIONAL DE BÚSQUEDA DE PERSONAS, POR EL QUE SE APRUEBA LA ACTUALIZACIÓN DEL
PROTOCOLO HOMOLOGADO PARA LA BÚSQUEDA DE PERSONAS DESAPARECIDAS Y NO LOCALIZADAS.
Transitorio
ÚNICO. El presente Acuerdo entrará en vigor al día siguiente de su publicación en el Diario Oficial de la Federación, y en lo relativo al Protocolo Homologado para la Búsqueda de Personas Desaparecidas y No Localizadas, se estará a los transitorios señalados en el cuerpo del mismo.
Leído en la Ciudad de México, a 15 de diciembre de 2025.- Con fundamento en lo previsto por los artículos 44 y 45, fracción IV de la Ley General en Materia de Desaparición Forzada de Personas, Desaparición Cometida por Particulares y del Sistema Nacional de Búsqueda de Personas, la Secretaria Ejecutiva del Sistema Nacional de Búsqueda de Personas y Comisionada Nacional de Búsqueda, Mtra. Martha Lidia Pérez Gumecindo.
Contenido
Presentación.
Marco Jurídico.
Sistema Internacional e Interamericano.
Sistema Nacional.
Ejes Rectores Operativos.
Conceptos Básicos.
Actores, roles y responsabilidades.
1.     Autoridades.
A.    Autoridades primarias
I.     Comisión Nacional de Búsqueda de Personas.
II.     Comisiones Locales de Búsqueda.
III.    Autoridades ministeriales.
IV.   Instituciones de Seguridad Pública y que realizan tareas de seguridad pública.
V.    Juzgados.
B.    Autoridades transmisoras.
I.     Secretaría de Relaciones Exteriores, Embajadas, Consulados de México en el exterior, y Agregadurías de la FGR.
II.     Comisiones de derechos humanos y Comisiones de Atención a Víctimas.
III.    Centros de Atención de Llamadas de Emergencia (911) y Servicios Locatel.
IV.   Autoridades municipales designadas por el Ayuntamiento para recibir reportes.
V.    Otras autoridades.
C.    Autoridades informadoras.
D.    Autoridades difusoras.
2. Instituciones privadas.
3. Participación de familiares de personas desaparecidas, familia social sus representantes, y sus acompañantes en la búsqueda.
Tipos de Búsqueda.
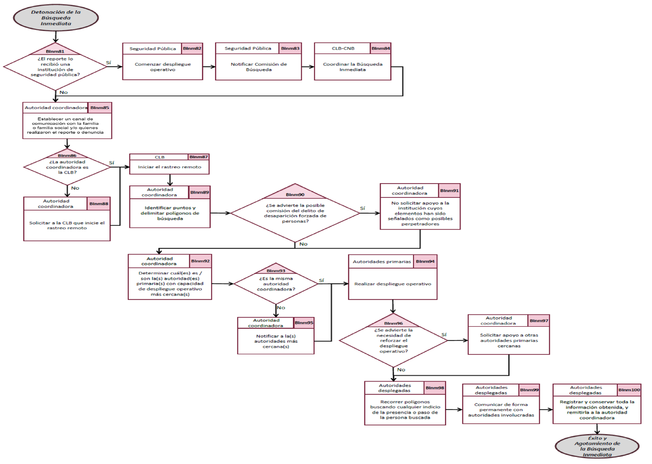
1. Búsqueda Inmediata.
1.1 Entrevista inicial, registro en RNPDNO, y en la Base Nacional de Carpetas de Investigación, generar y difundir la Ficha de Búsqueda, Folio Único de Búsqueda y Cartilla de Derechos.
1.2 Inicio de una Búsqueda Inmediata.
1.3 Búsqueda Inmediata no iniciada.
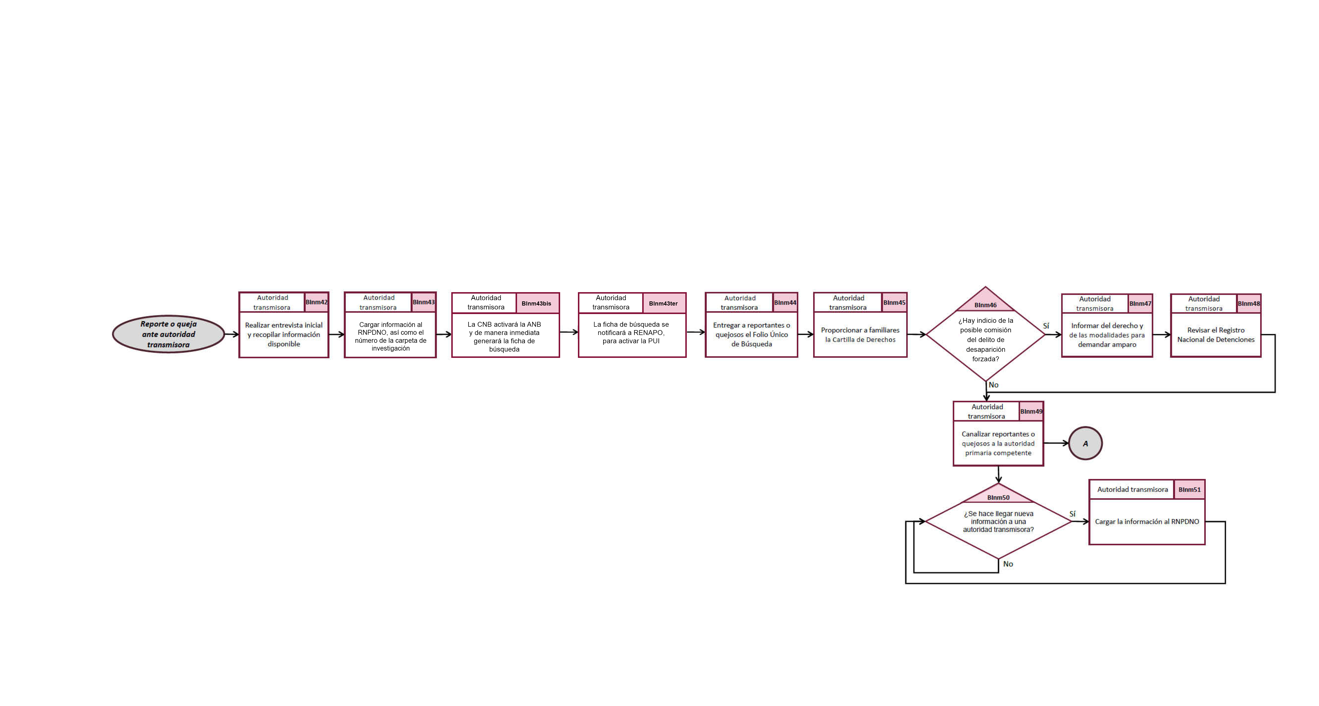
1.4 Autoridades transmisoras como canales permanentes de comunicación.
1.5 Inicio y coordinación de la Búsqueda Inmediata.
1.6 Rastreo remoto.
1.7 Despliegue operativo.
1.8 Éxito o conclusión de la Búsqueda Inmediata.
 
1.9 Complementariedad entre Protocolos Alba y similares, Protocolos de la Alerta Amber, el Protocolo Nacional de Actuación de Atención a Víctimas de Secuestro y otros protocolos sobre investigación del delito de secuestro, y este Protocolo.
1.10 Determinación de delito y complementariedad entre Búsqueda Inmediata y Búsqueda Individualizada.
1.11 Directorio Nacional de Enlaces y Contactos de Búsqueda Inmediata.
2. Búsqueda Individualizada.
2.1 Búsqueda de personas desaparecidas víctimas de cualquier delito y Complementariedad entre protocolos de investigación y este Protocolo.
2.2 Investigaciones y búsquedas comenzadas antes de la entrada en vigor de la LGD y de este Protocolo.
2.3 Entrevista a profundidad.
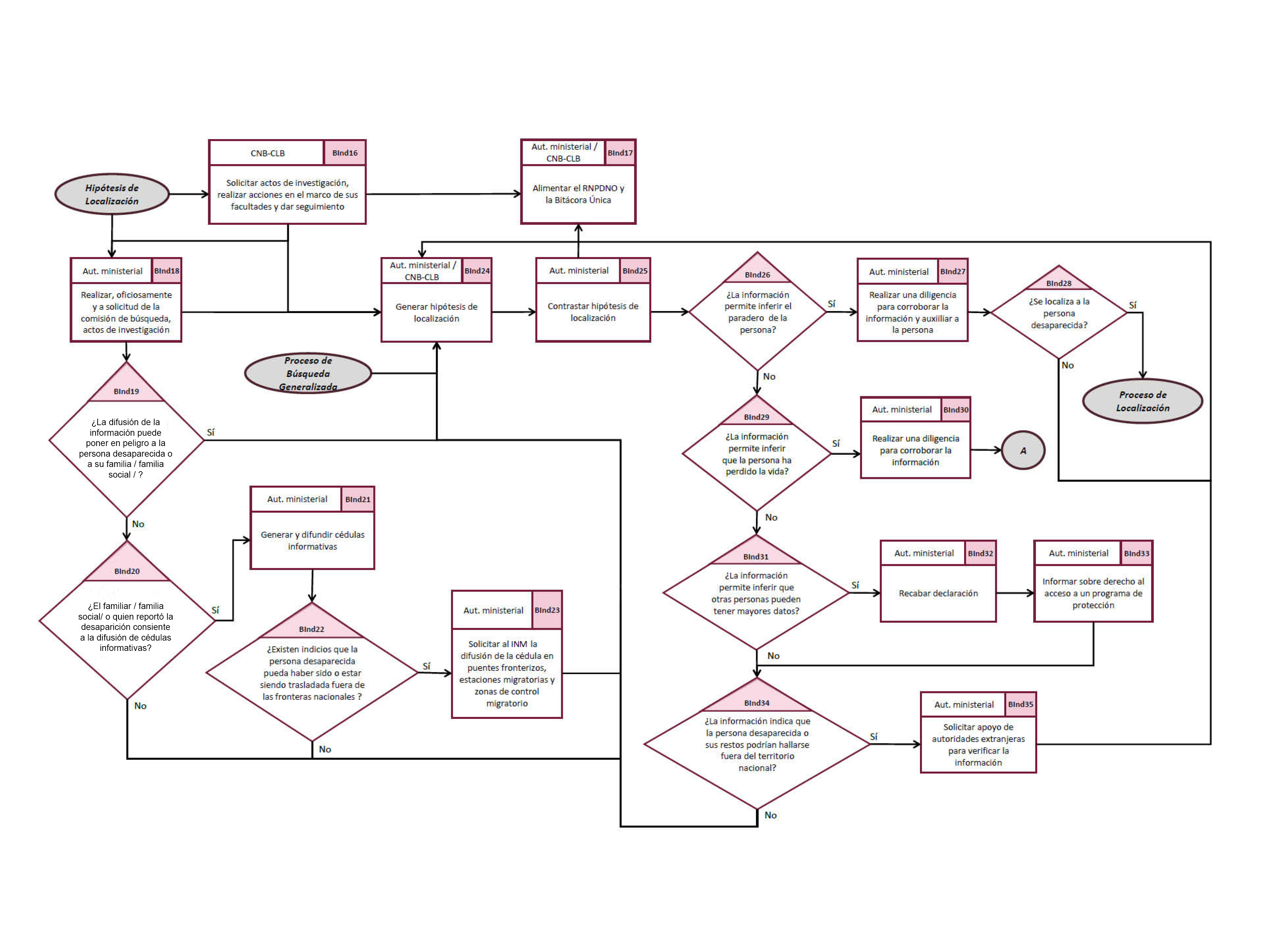
2.4 Actos de investigación y generación y contrastación de hipótesis de localización.
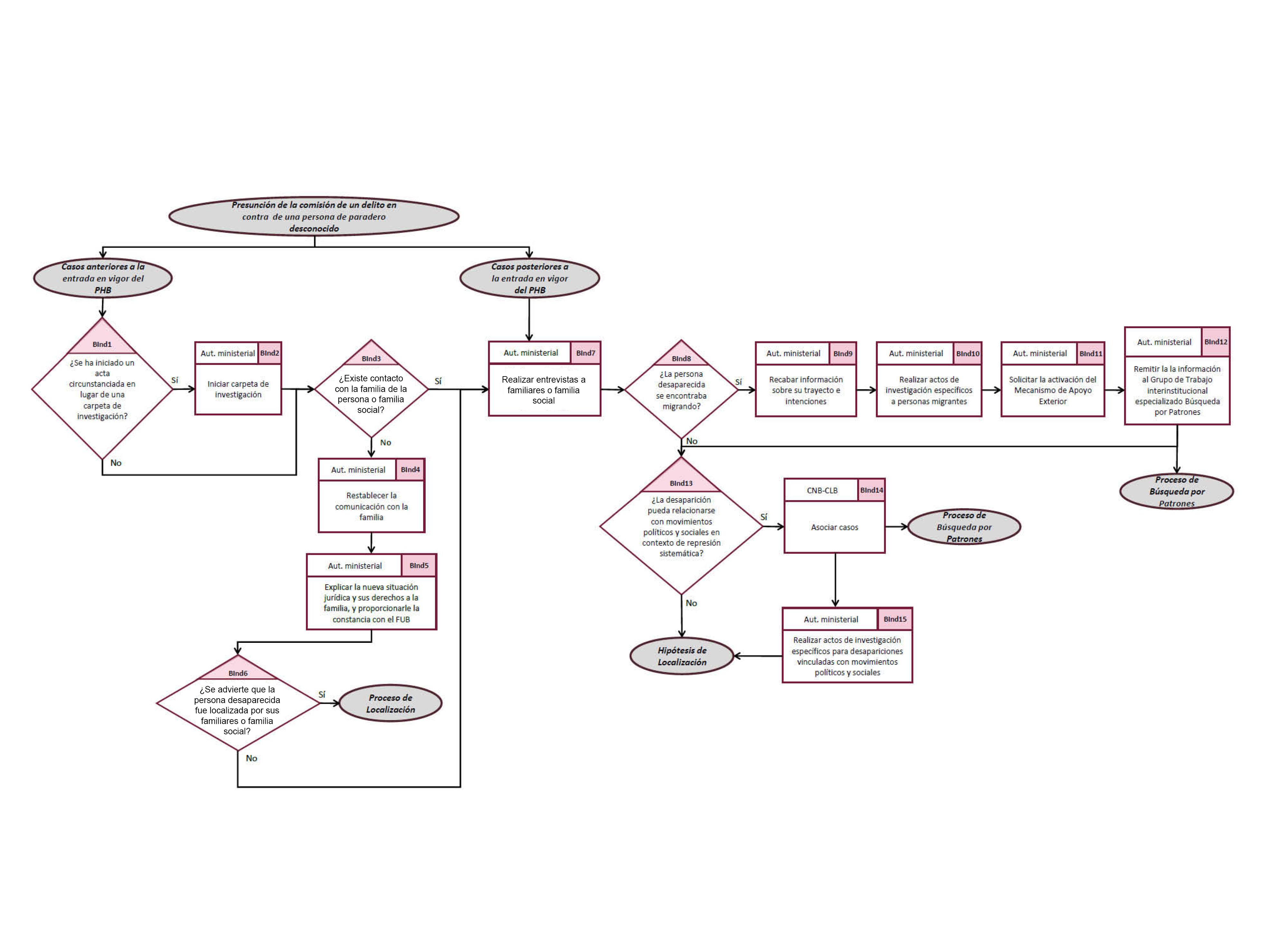
2.4.1 Búsqueda Individualizada de personas migrantes.
2.4.2 Búsqueda Individualizada de personas vinculadas con movimientos políticos y víctimas de desaparición forzada.
2.5 Búsqueda Individualizada y alimentación de registros.
2.6 Colaboración de informantes para la búsqueda de personas desaparecidas.
2.7 Colaboración e intercambio de información entre autoridades ministeriales y comisiones de búsqueda en el marco de la Búsqueda Individualizada.
2.8 Localización de personas.
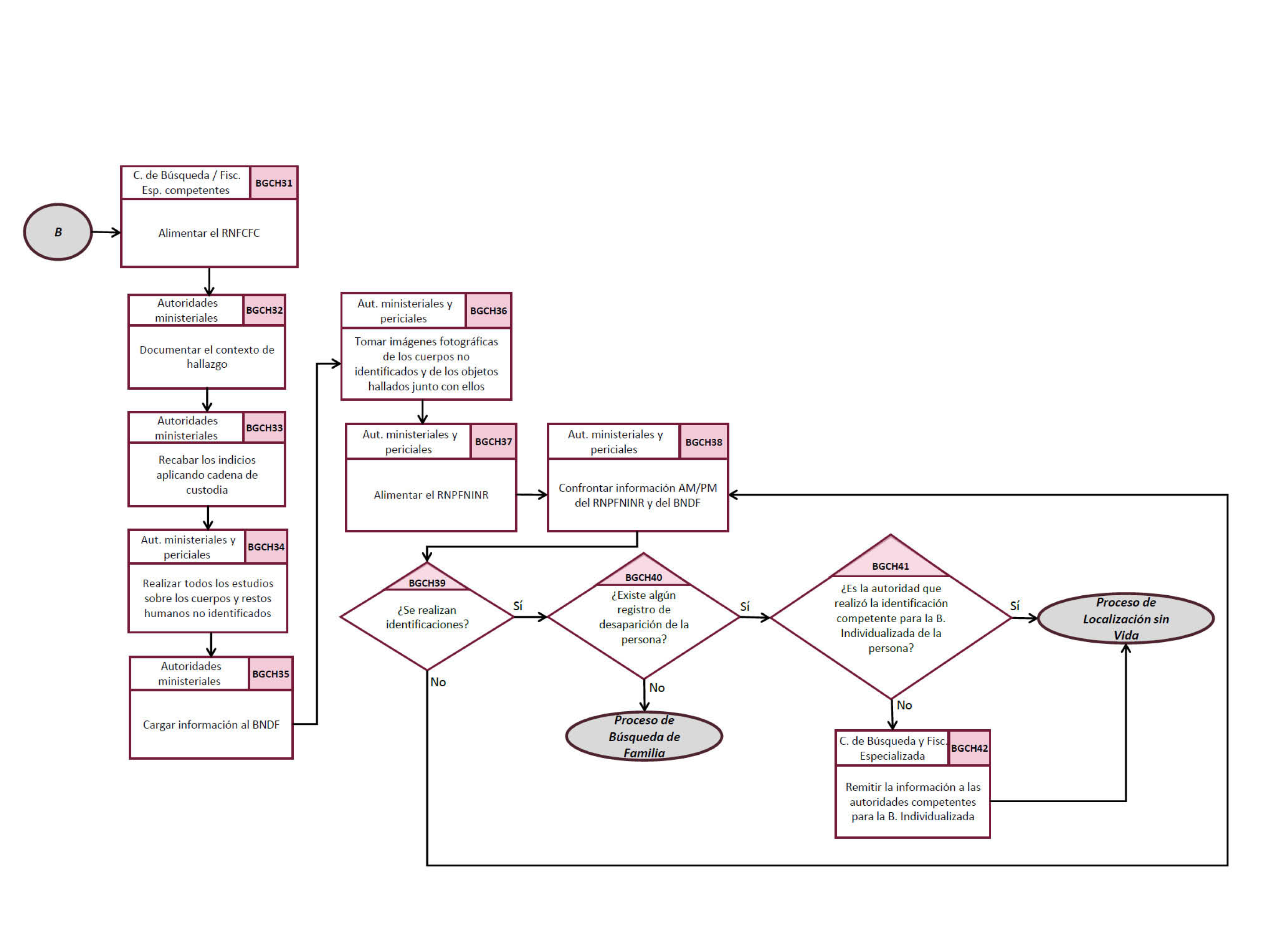
2.9 Localización de cuerpos o restos de personas no identificadas.
2.10 Relación entre fiscalías especializadas en desaparición y otras autoridades ministeriales.
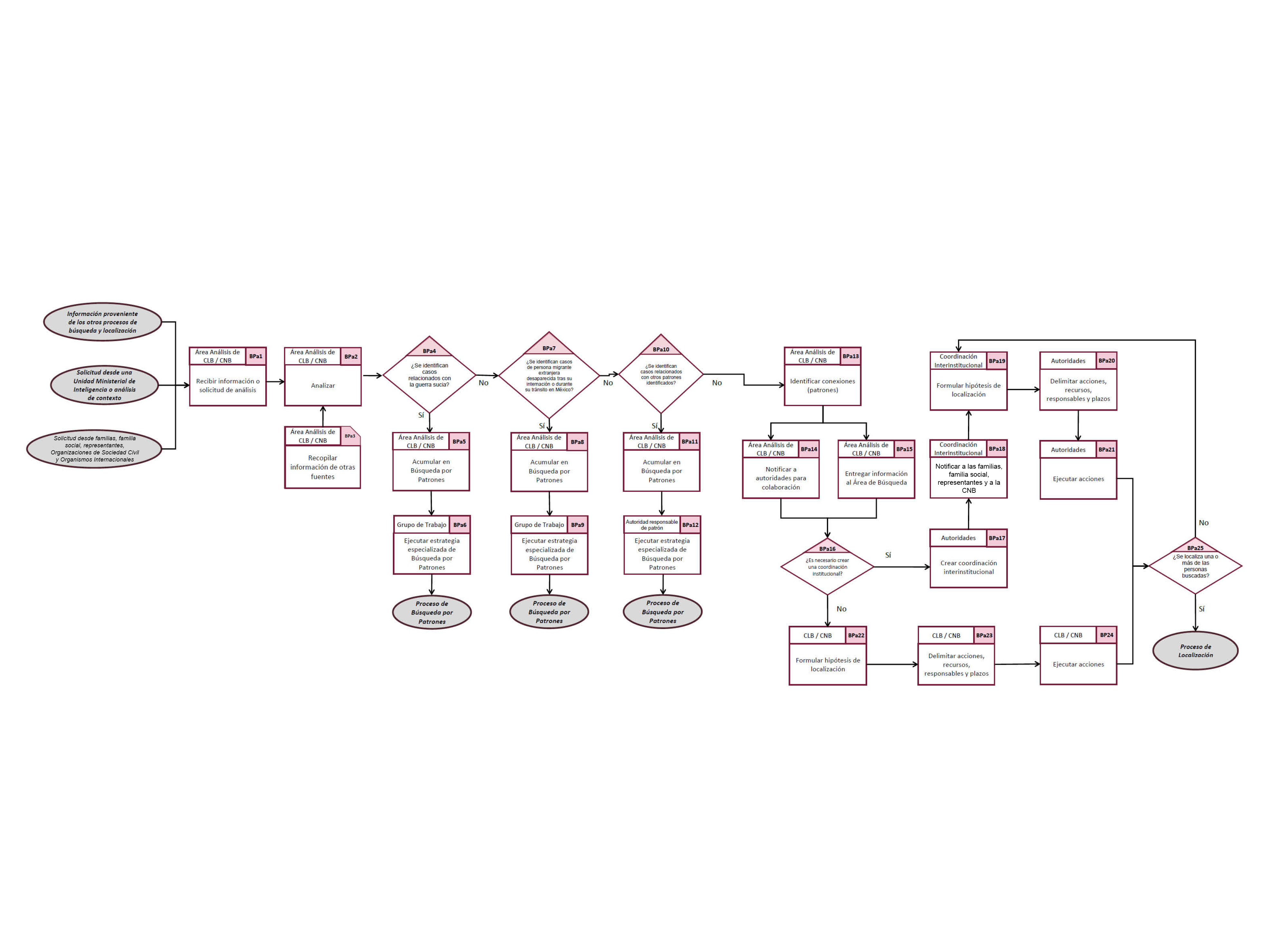
3. Búsqueda por Patrones.
3.1 Fuentes para el análisis de contexto.
3.2 Mecanismos permanentes de coordinación interinstitucional y registro centralizado de los mismos.
3.3 Búsqueda por Patrones, Enfoque Diferenciado y Enfoque de Larga Data.
3.3.1 Búsqueda por Patrones de personas desaparecidas víctima del terrorismo de Estado contrainsurgente durante la llamada guerra sucia.
3.3.2 Búsqueda por Patrones de personas migrantes extranjeras desaparecidas tras su internación o durante su tránsito por México.
3.4 Localización.
4. Búsqueda Generalizada.
4.1 Cotejo del RNPDNO con actas de defunción y bases o registros que establece el artículo 94 de la Ley General.
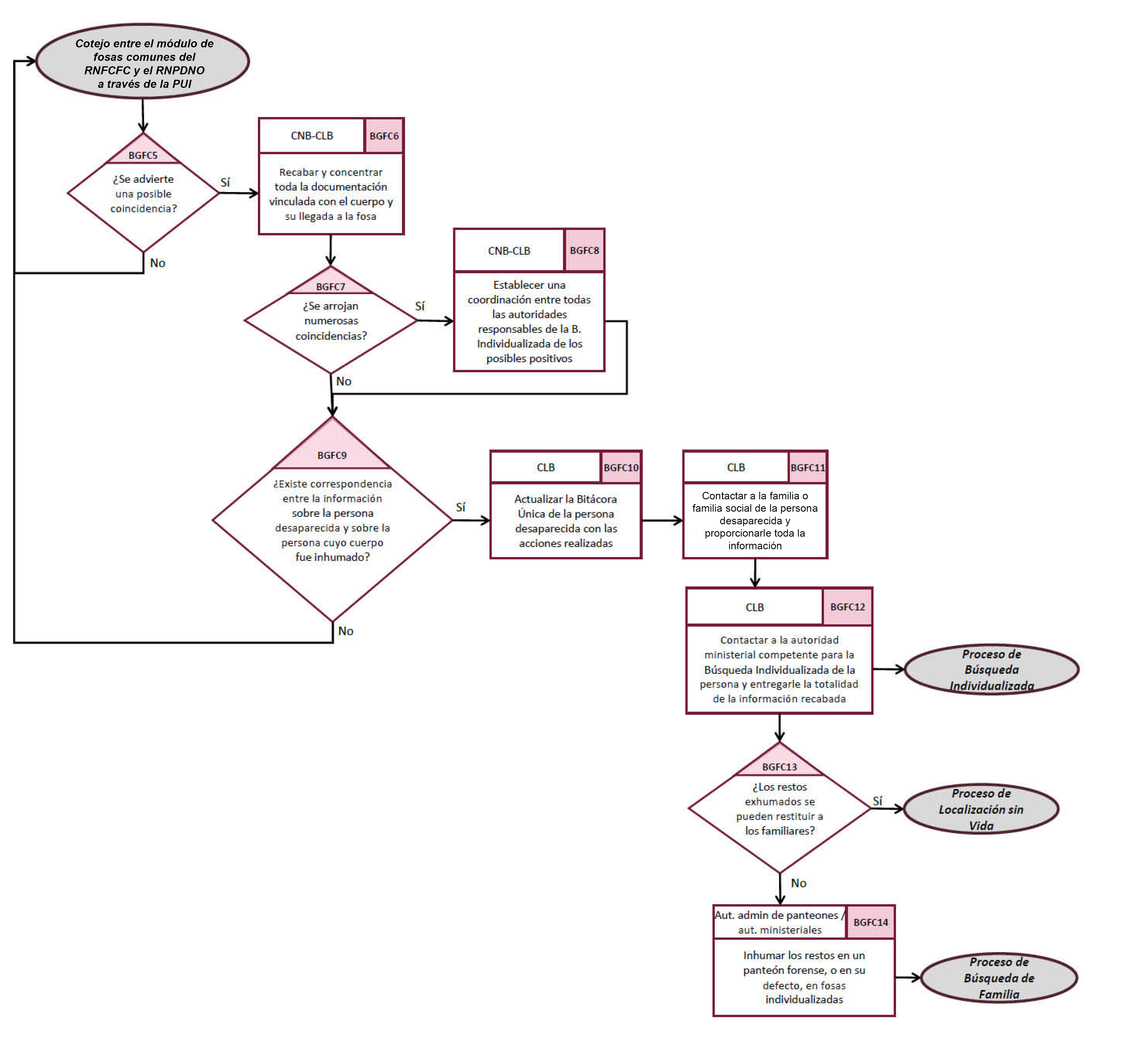
4.2 Cotejo del RNPDNO con registros de inhumaciones en fosas comunes.
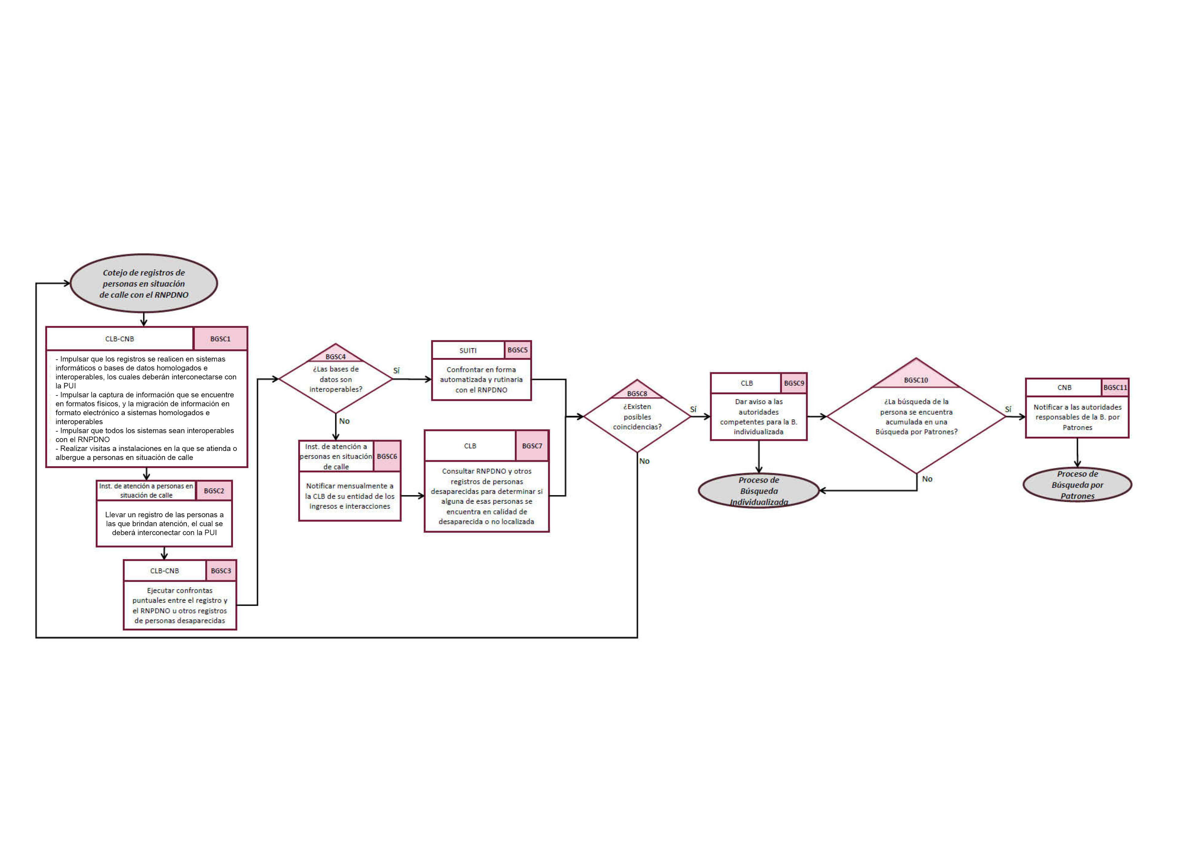
4.3 Cotejo de registros de personas en situación de calle o extrema vulnerabilidad con el RNPDNO, y visitas a albergues.
4.4 Cotejo de Registro Nacional de Detenciones con el RNPDNO, y visitas a centros de reinserción social y de detención administrativa.
4.5 Cotejo de registros de personas internadas en establecimientos residenciales de atención a las adicciones con el RNPDNO, y visitas a instalaciones.
4.6 Cotejo de registros de personas internadas en hospitales psiquiátricos con el RNPDNO, y visitas a instalaciones.
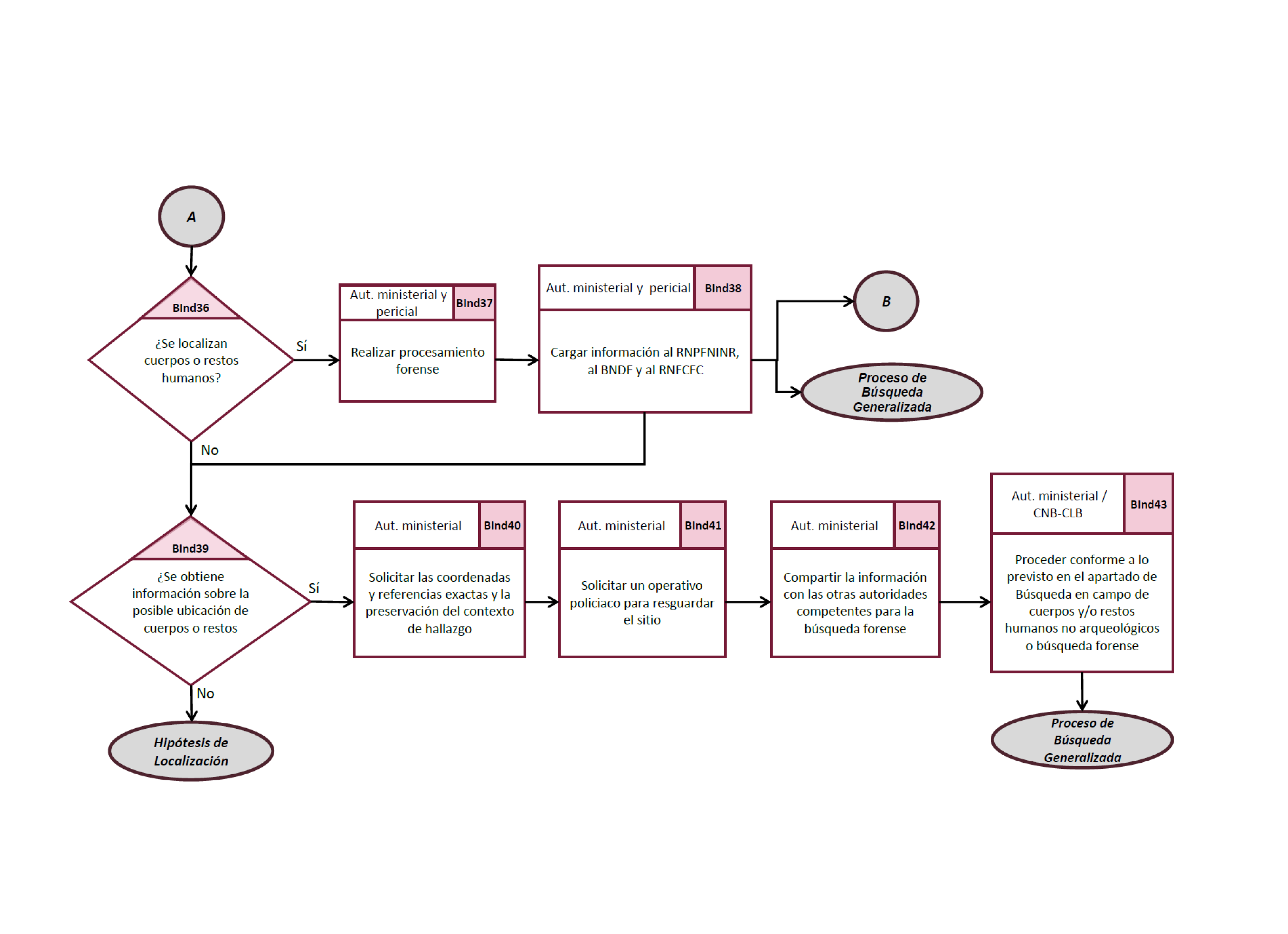
4.7 Búsqueda en campo de cuerpos y/o restos humanos no arqueológicos o búsqueda forense.
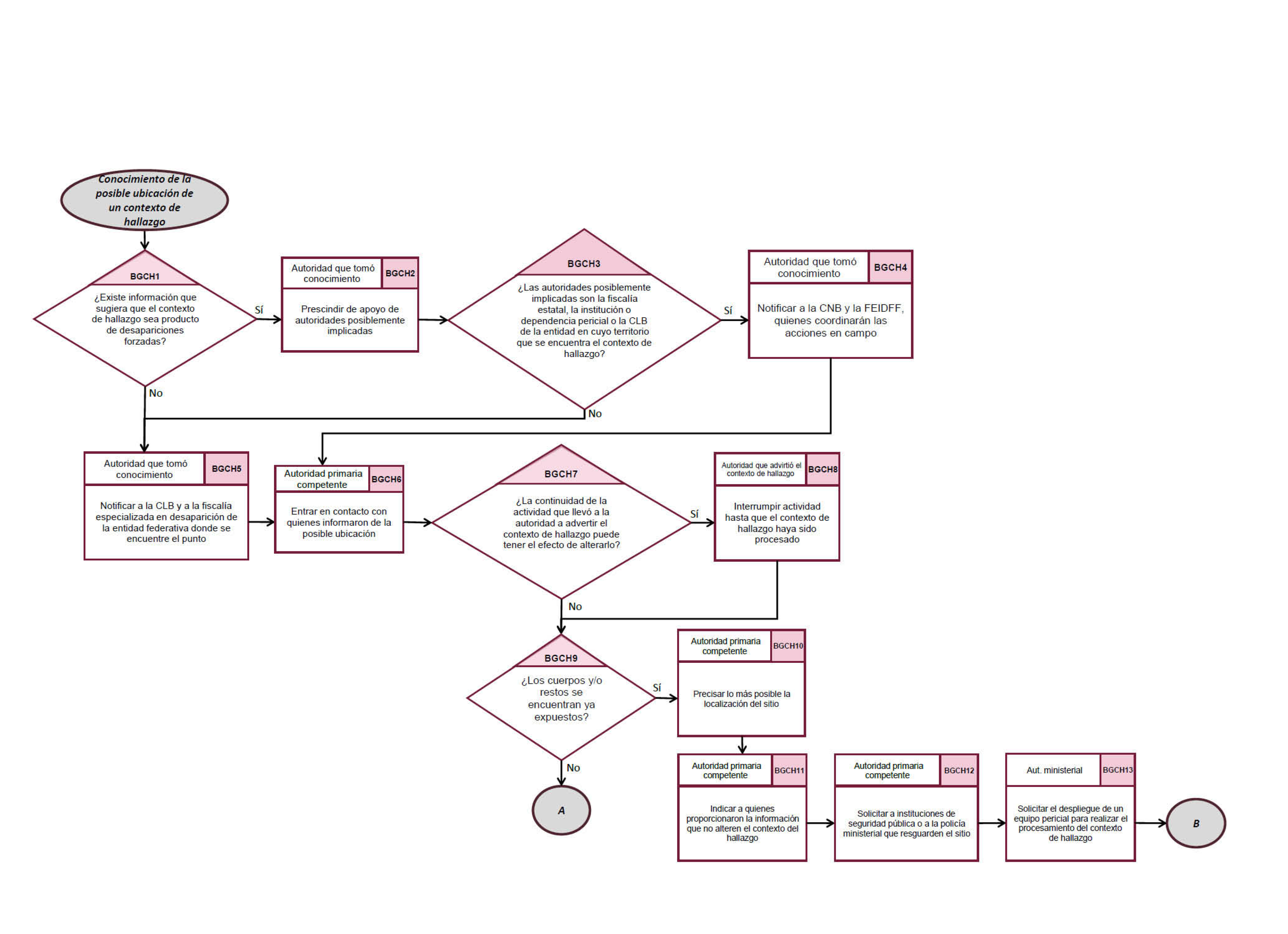
4.7.1 Obtención y transmisión de información sobre la posible ubicación de contextos de hallazgo y sobre la localización de cuerpos y/o restos humanos, competencia para la prospección.
4.7.2 Actividades de prospección para ubicar contextos de hallazgo.
4.7.3 Procesamiento de contextos de hallazgo y recuperación de restos humanos.
4.7.4 Identificación de restos humanos o búsqueda de identificación humana.
4.7.5 Registro y publicidad de información sobre contextos de hallazgo e información forense.
5. Búsqueda de familia.
5.1 Búsqueda de familia o familia social de personas desaparecidas.
5.1.1 Notificación de interacciones con personas desaparecidas a comisiones de búsqueda, registro y conexión con Búsqueda Individualizada.
5.1.2 Búsqueda de Familia de personas con vida.
5.2 Búsqueda de familia de personas sin vida.
5.2.1 Cuerpos de personas identificadas no reclamadas y conexión con Búsqueda Individualizada.
5.2.2 Búsqueda de Familia de personas a las que pertenecieron cuerpos o restos identificados no reclamados.
5. Bis. Búsqueda en mar y otros cuerpos hídricos.
5.1. Bis. Definición del concepto Búsqueda en mar y otros cuerpos hídricos
5.2. Bis. Objetivo de la Búsqueda en mar y otros cuerpos hídricos
5.3. Bis. Principios rectores específicos de la Búsqueda en mar y otros cuerpos hídricos.
5.4. Bis. Coordinación interinstitucional.
5.5. Bis. Herramientas necesarias para el desarrollo de acciones de búsqueda en mar y otros cuerpos hídricos.
5.6. Bis. Registro y control de las acciones de Búsqueda en mar y otros cuerpos hídricos.
6. Procesos de Localización.
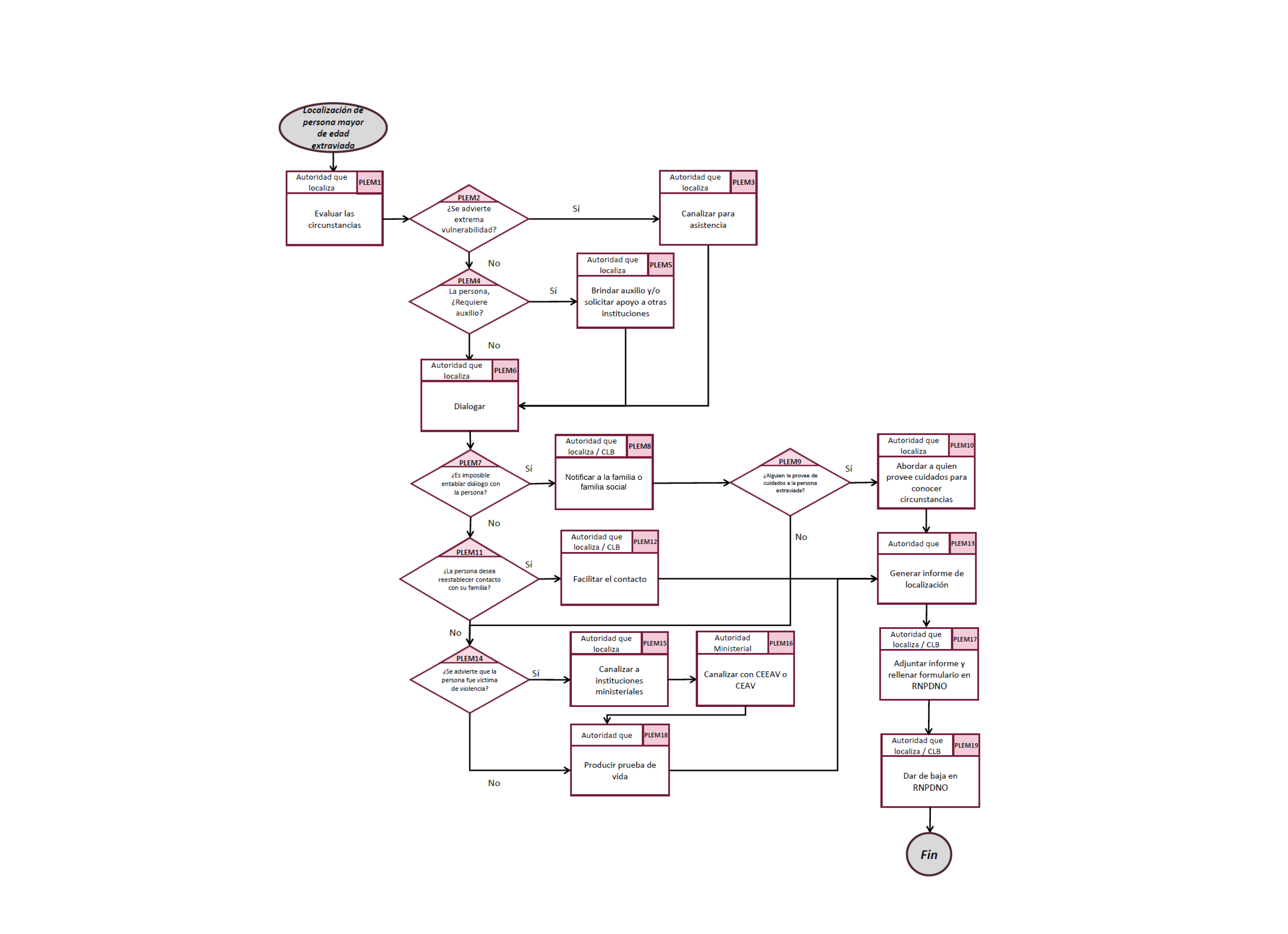
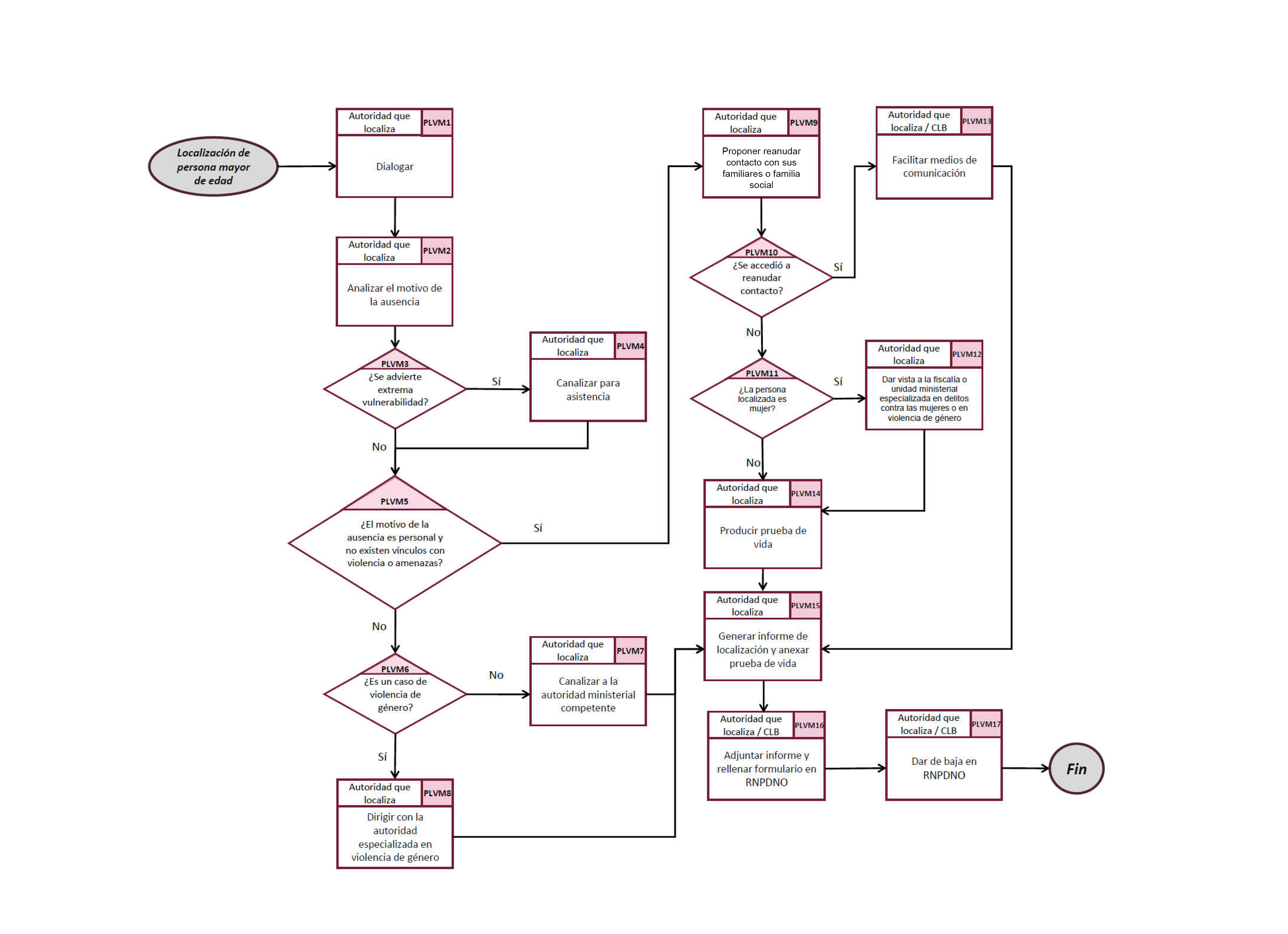
6.1 Localización con vida.
6.1.1 Desaparición de personas mayores de edad no sujetas a interdicción.
6.1.2 Desaparición de una persona mayor de edad.
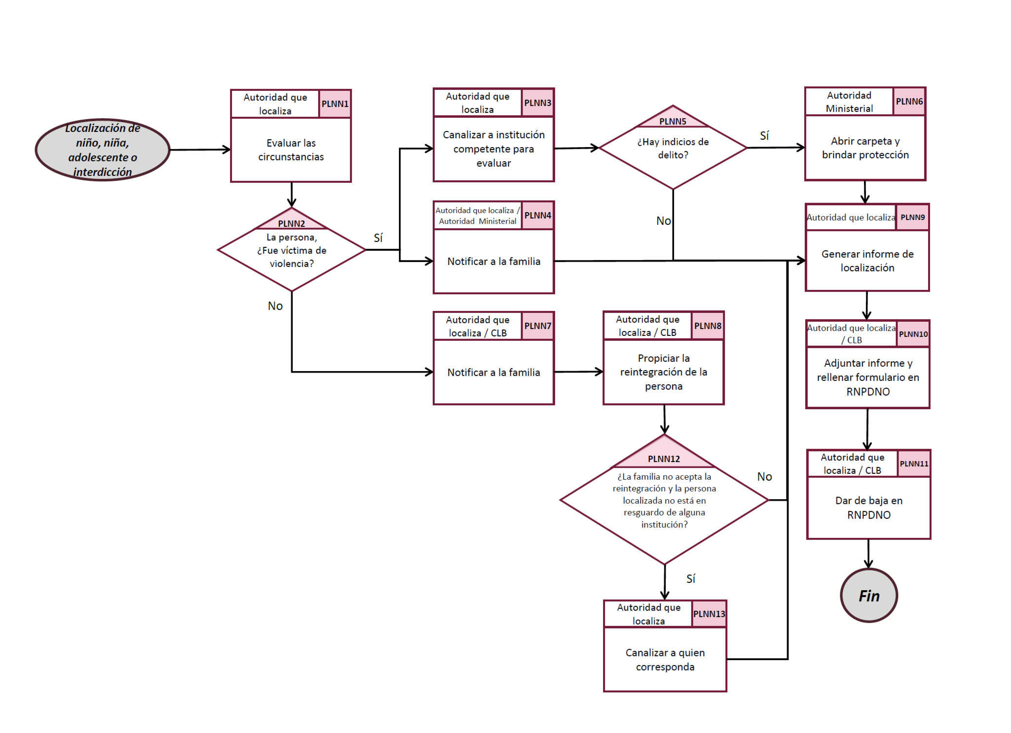
6.1.3 Localización de niñas, niños y adolescentes, o de personas sujetas a interdicción.
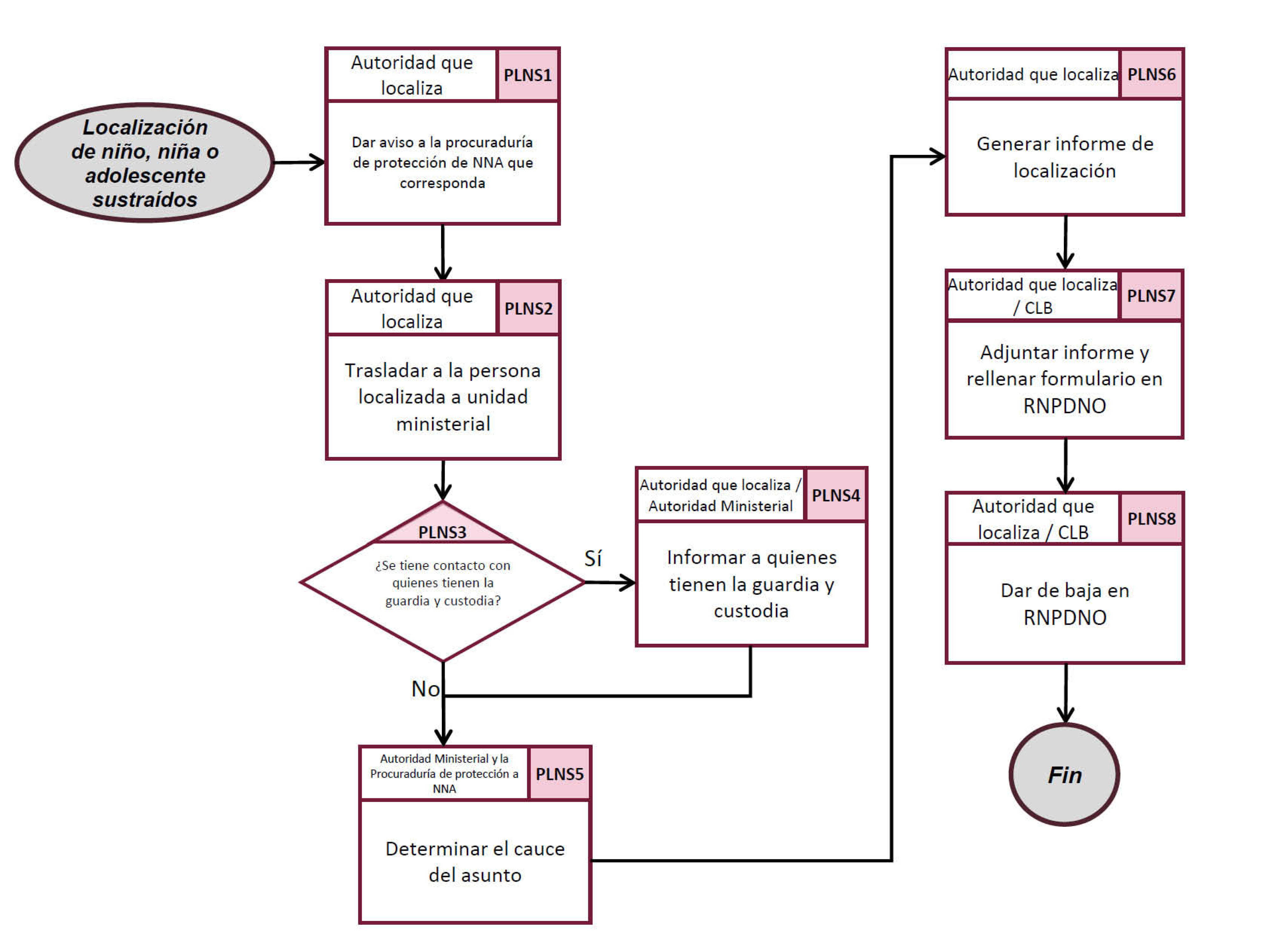
6.1.4 Niñas, niños y adolescentes sustraídos.
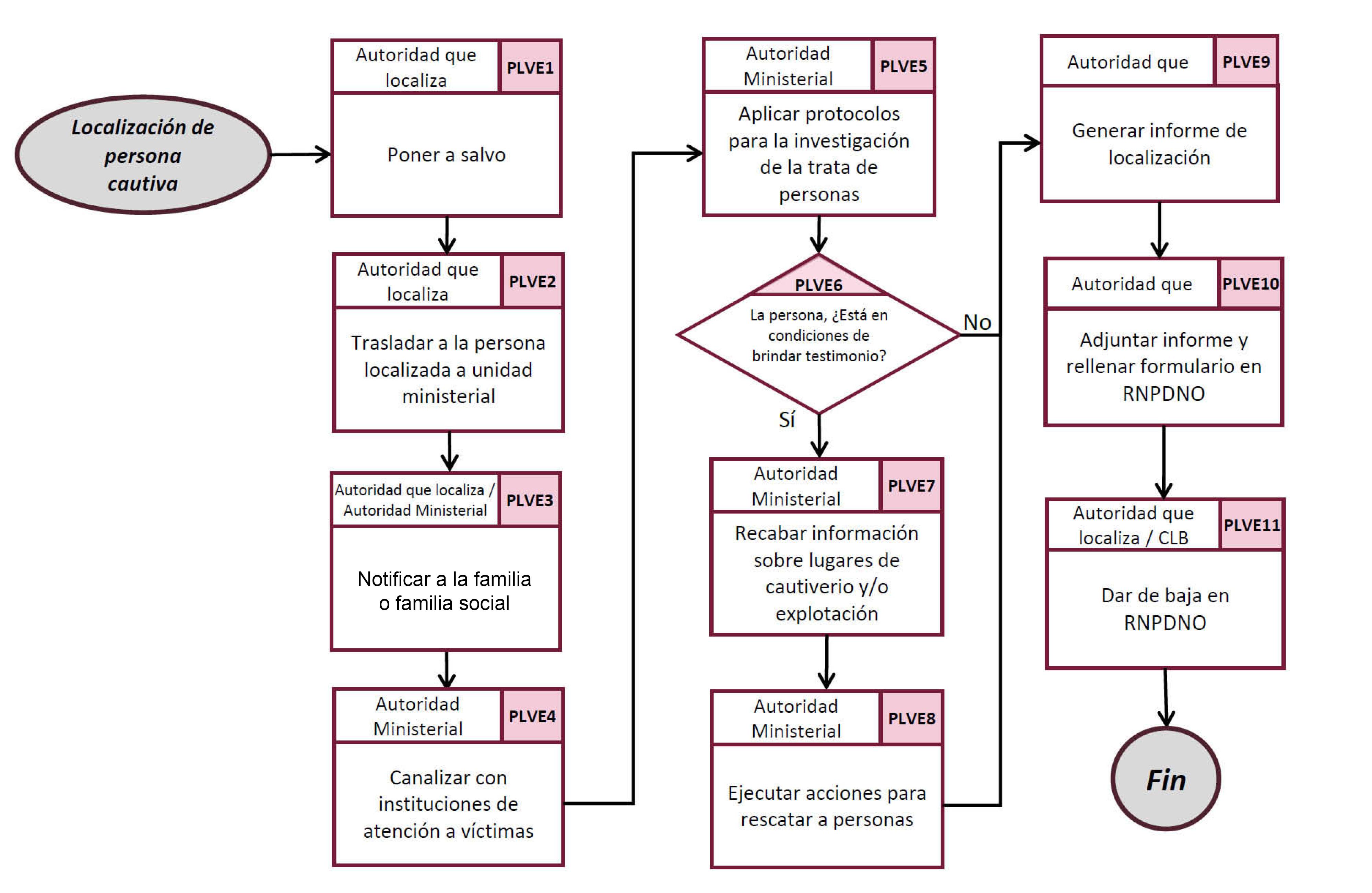
6.1.5 Víctimas de privación de libertad con fines de explotación.
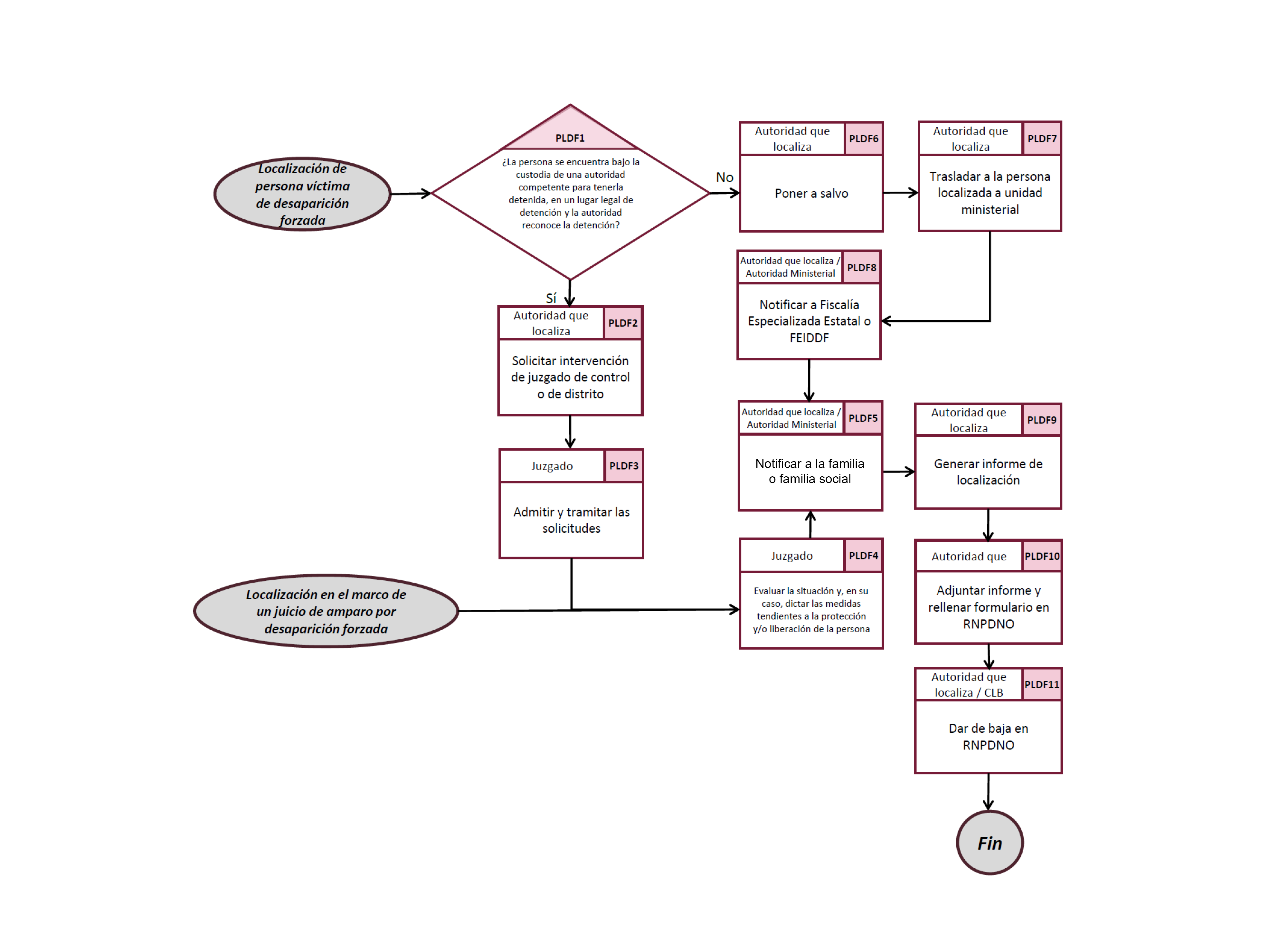
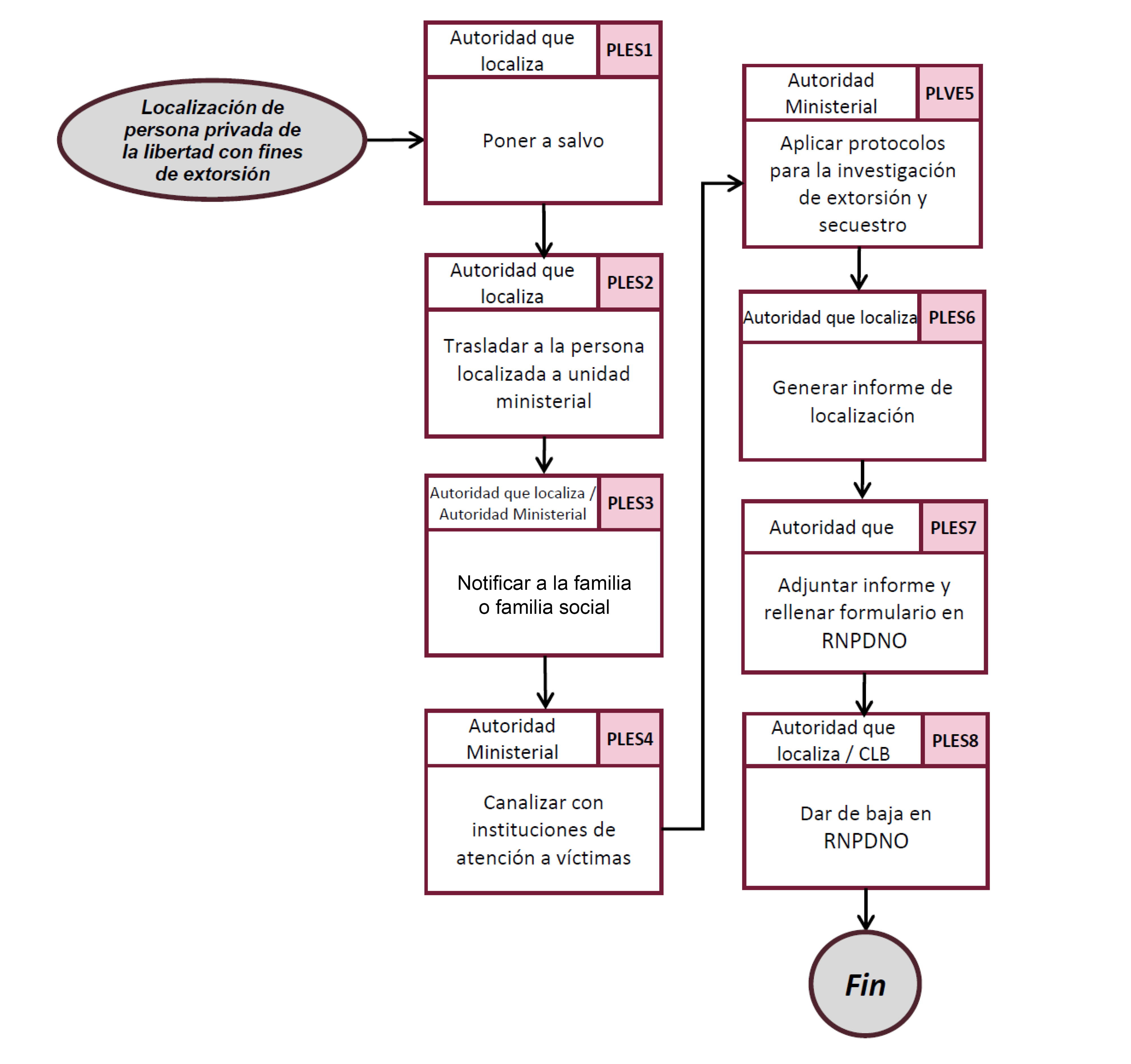
6.1.6 Víctimas de privación de libertad con fines de extorsión y secuestro.
6.1.7 Víctimas de desaparición forzada de personas.
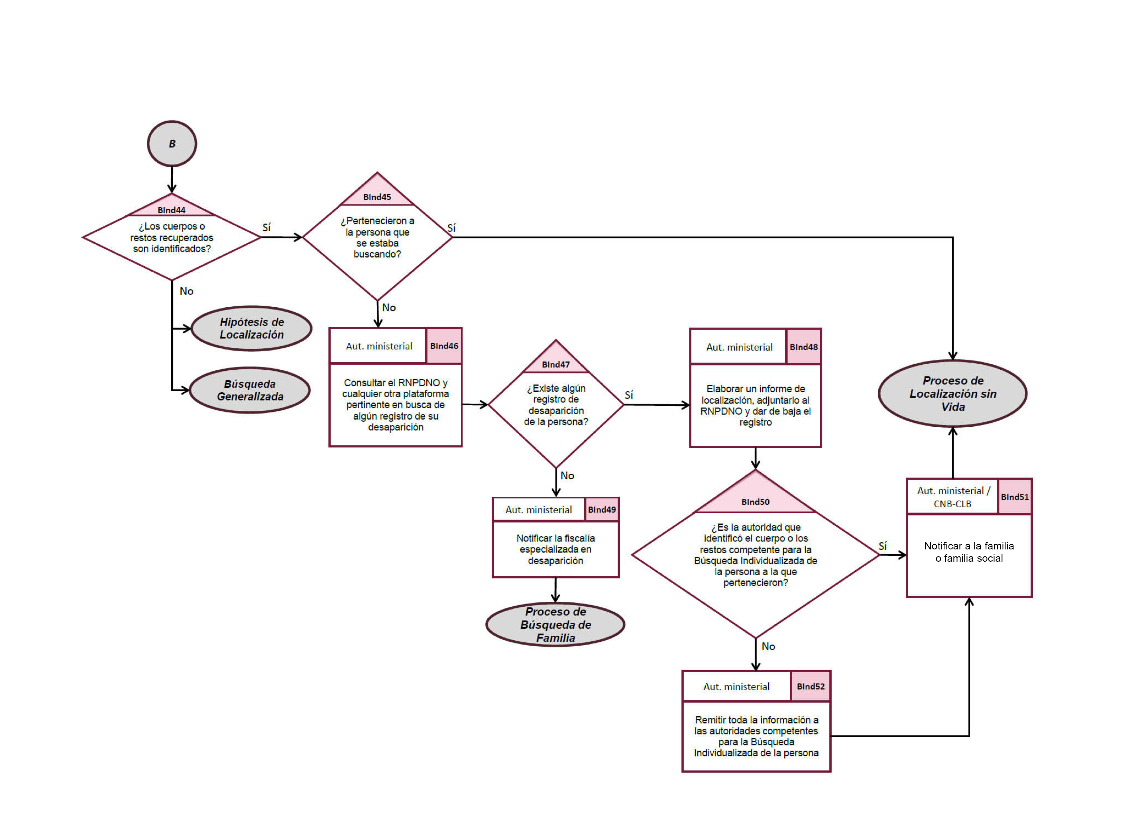
6.2 Localización sin vida.
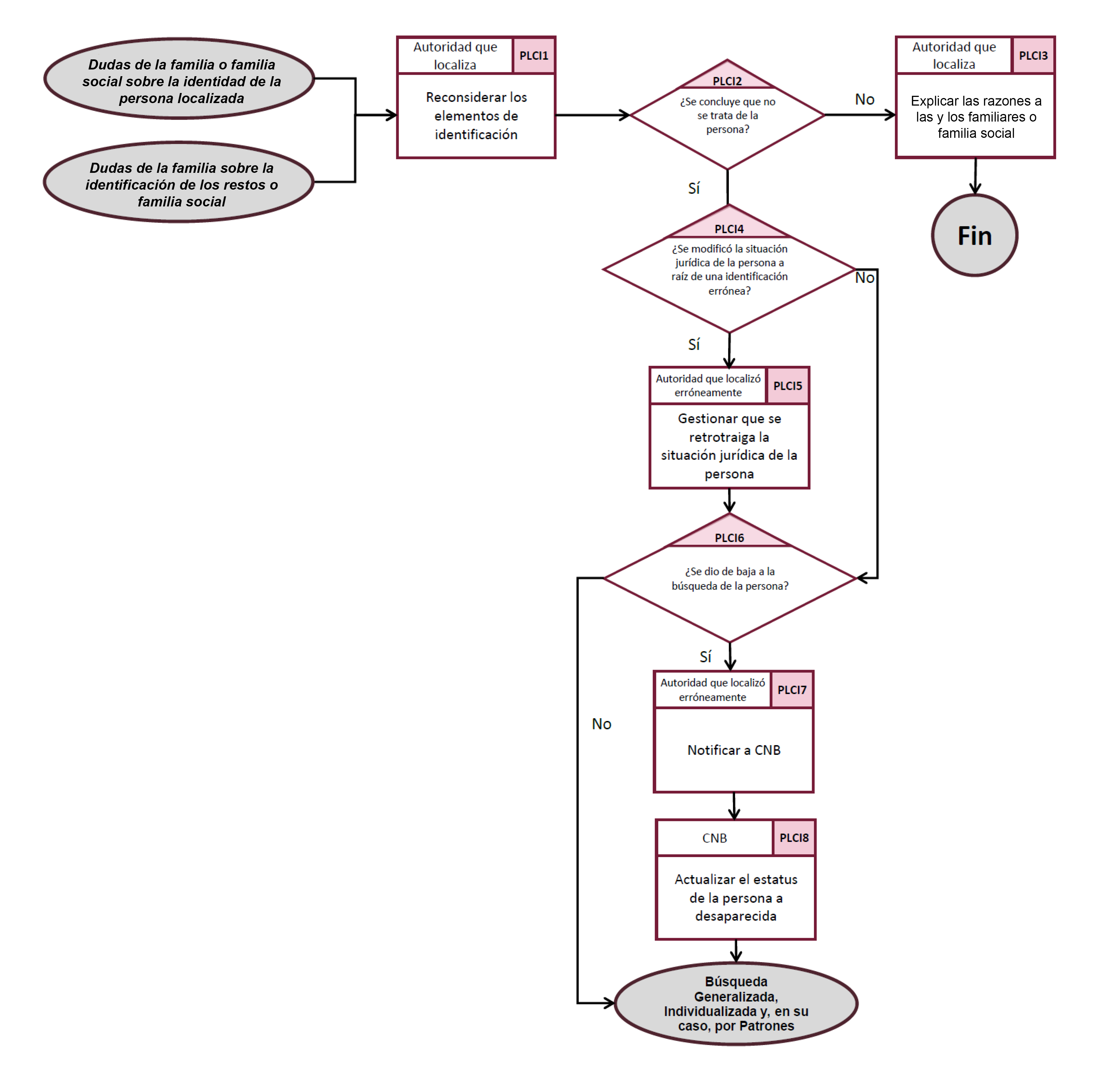
6.3 Controversias sobre la identidad de las personas localizadas o la identificación de cuerpos y restos humanos.
7. Lineamientos de búsqueda y atención diferenciadas.
8. RNPDNO, Datos Personales y versión pública.
9. Implementación, seguimiento, evaluación y actualización de este Protocolo.
9.1 Comisión de Implementación, Monitoreo, Evaluación y Actualización de este Protocolo, y enlaces de implementación.
9.2 Implementación de este Protocolo.
9.2.1 Diagnóstico y fortalecimiento institucional.
9.2.2 Capacitación en este Protocolo.
9.3 Monitoreo, evaluación y actualización de este Protocolo.
9.4 Comité del Sistema Único de Información Tecnológica e Informática (SUITI) para su interoperabilidad.
10. Seguimiento a determinaciones internacionales.
11. Mecanismo Extraordinario de Identificación Forense.
Artículos Transitorios.
ANEXOS
ANEXO 1: Análisis de contexto.
ANEXO 2. Cartilla de derechos de familiares de personas desaparecidas ANEXO 3: Manual para la realización de entrevistas a familiares de personas desaparecidas.
Guía de siglas
ANB: Alerta Nacional de Búsqueda, Localización e Identificación.
AGN: Archivo General de la Nación.
BNDF: Banco Nacional de Datos Forenses.
BNCI: Base Nacional de Carpetas de Investigación.
 
CALLE: Centros de Atención de Llamadas de Emergencia.
CEAV: Comisión Ejecutiva de Atención a Víctimas.
CED-ONU: Comité contra las Desapariciones Forzadas de la Organización de las Naciones Unidas.
CLB: Comisiones Locales de Búsqueda de Personas.
CNB: Comisión Nacional de Búsqueda de Personas.
CNPJ: Conferencia Nacional de Procuración de Justicia.
CNPP: Código Nacional de Procedimientos Penales.
FEIDDF: Fiscalía Especializada en Investigación de los Delitos de Desaparición Forzada de la Fiscalía General de la República.
FGR: Fiscalía General de la República.
FUB: Folio Único de Búsqueda.
GN: Guardia Nacional.
INM: Instituto Nacional de Migración.
LGBTTTI+: Lésbico, gay, bisexual, transexual, transgénero, travesti e intersexual.
LGD: Ley General en Materia de Desaparición Forzada de Personas, Desaparición Cometida por Particulares y del Sistema Nacional de Búsqueda de Personas.
MEIF: Mecanismo Extraordinario de Identificación Forense.
MAEBI: Mecanismo de Apoyo Exterior de Búsqueda e Investigación.
PHB: Protocolo Homologado para la Búsqueda de Personas Desaparecidas y No Localizadas.
PHI: Protocolo Homologado de Investigación para los delitos de Desaparición Forzada y Desaparición Cometida por Particulares.
PUI: Plataforma Única de Identidad.
RND: Registro Nacional de Detenciones.
RNFCFC: Registro Nacional de Fosas Comunes y Fosas Clandestinas.
RNPDNO: Registro Nacional de Personas Desaparecidas y No Localizadas.
RNPFNINR: Registro Nacional de Personas Fallecidas No Identificadas y No Reclamadas.
SEDENA: Secretaría de la Defensa Nacional.
SEMAR: Secretaría de Marina.
SNB: Sistema Nacional de Búsqueda de Personas.
SRE: Secretaría de Relaciones Exteriores.
SUITI: Sistema Único de Información Tecnológica e Informática
TP: Transparencia para el Pueblo.
Marco jurídico.
Sistema Internacional e Interamericano.
1. Convención Americana sobre Derechos Humanos "Pacto de San José".
2. Convención de las Naciones Unidas contra la Delincuencia Organizada Transnacional y sus protocolos, "Convención de Palermo".
3. Convención Interamericana para Prevenir y Sancionar la Tortura.
4. Convención Interamericana sobre Desaparición Forzada de Personas.
5. Convención Internacional para la Protección de todas las Personas contra Desapariciones Forzadas.
6. Convención sobre el Estatuto de los Refugiados.
7. Convención sobre los Derechos de las Personas con Discapacidad.
8. Convención Interamericana para la Eliminación de todas las Formas de Discriminación contra las Personas con Discapacidad.
9. Convención Internacional sobre la Eliminación de todas las Formas de Discriminación Racial.
10. Convención Interamericana para Prevenir, Sancionar y Erradicar la Violencia contra la Mujer "Convención Belém Do Pará".
11. Convención sobre la Eliminación de todas las formas de Discriminación contra la Mujer (CEDAW).
12. Convención sobre los Derechos del Niño.
13. Convención sobre los Aspectos Civiles de la Sustracción Internacional de Menores.
14. Convención internacional sobre la protección de los derechos de todos los trabajadores migratorios y de sus familiares.
15. Convenio (No. 169) sobre Pueblos Indígenas y Tribales en Países Independientes.
16. Convención Interamericana contra el Racismo, la Discriminación Racial y Formas Conexas de Intolerancia.
17. Convención Interamericana contra toda Forma de Discriminación e Intolerancia.
18. Convención contra la Tortura y Otros Tratos o Penas Crueles, Inhumanos o Degradantes.
19. Estatuto de Roma de la Corte Penal Internacional.
20. Pacto Internacional de los Derechos Civiles y Políticos.
De conformidad con la Convención de Viena sobre el Derecho de los Tratados, los criterios de la Corte Interamericana de Derechos Humanos (independientemente de que la sentencia no sea contra México) son orientadores y en su caso vinculantes para las autoridades mexicanas y deben aplicarse en la búsqueda de las personas desaparecidas.
Se toman en consideración normas y estándares internacionales extra convencionales: los Principios Rectores para la Búsqueda de Personas Desaparecidas aprobados por el CED-ONU; la Declaración sobre la Eliminación de la Violencia contra la Mujer; la Recomendación General del Comité de Expertas del Mecanismo de Seguimiento de la Convención de Belém do Pará de la Organización de Estados Americanos (No. 2) sobre mujeres y niñas desaparecidas en el hemisferio; el Protocolo Modelo para la Investigación Legal de Ejecuciones Extralegales, Arbitrarias y Sumarias, "Protocolo de Minnesota"; los Principios de Yogyakarta; la Declaración sobre la Protección de todas las Personas contra las Desapariciones Forzadas; la Declaración sobre la Protección de Todas las Personas contra la Tortura y otros Tratos o Penas Crueles Inhumanos o Degradantes; el Conjunto de Principios para la Protección de todas las Personas sometidas a cualquier forma de Detención o Prisión; los Principios y Buenas Prácticas sobre la Protección de las Personas Privadas de la Libertad en las Américas; los Principios y directrices básicos sobre el derecho de las víctimas de violaciones manifiestas de las normas internacionales de derechos humanos y de violaciones graves del derecho internacional humanitario a interponer recursos y obtener reparaciones; y los diversos comentarios generales u observaciones generales emitidos por el Grupo de Trabajo sobre Desapariciones Forzadas de la ONU, especialmente los relativos a la Definición de desaparición forzada, la Desaparición forzada como delito continuo, el Derecho a la verdad en relación con la desaparición forzada, el Derecho a la personalidad jurídica en el contexto de la desaparición forzada, Niñez y desapariciones forzadas y Mujeres afectadas por desapariciones forzadas.
Sistema Nacional.
1. Constitución Política de los Estados Unidos Mexicanos.
2. Código Nacional de Procedimientos Penales.
3. Ley de Amparo Reglamentaria de los artículos 103 y 107 de la Constitución Política de los Estados Unidos Mexicanos.
4. Ley de Migración.
5. Ley Federal contra la Delincuencia Organizada.
6. Ley en Materia de Telecomunicaciones y Radiodifusión.
7. Ley Federal para Prevenir y Eliminar la Discriminación.
8. Ley General de Acceso de las Mujeres a una Vida Libre de Violencia.
9. Ley General de Archivos.
10. Ley General de Derechos Lingüísticos de los Pueblos Indígenas.
11. Ley General de los Derechos de Niñas, Niños y Adolescentes.
12. Ley General de Protección de Datos Personales en Posesión de Sujetos Obligados.
13. Ley General de Responsabilidades Administrativas.
14. Ley General de Salud.
15. Ley General de Transparencia y Acceso a la Información Pública.
16. Ley General de Víctimas.
17. Ley General del Sistema Nacional de Seguridad Pública.
18. Ley General en Materia de Desaparición Forzada de Personas, Desaparición Cometida por Particulares y del Sistema Nacional de Búsqueda de Personas.
19. Ley General para la Inclusión de las Personas con Discapacidad.
20. Ley General para Prevenir y Sancionar los Delitos en Materia de Secuestro.
21. Ley General para Prevenir, Investigar y Sancionar la Tortura y otros Tratos o Penas Crueles, Inhumanos o Degradantes.
22. Ley General para Prevenir, Sancionar y Erradicar los Delitos en Materia de Trata de Personas y para la Protección y Asistencia a las Víctimas de estos Delitos.
 
23. Ley General de Población.
24. Ley Nacional de Ejecución Penal.
25. Ley Nacional del Registro de Detenciones.
26. Ley Nacional sobre el Uso de la Fuerza.
27. Ley de la Guardia Nacional.
28. Ley de la Comisión Nacional de Derechos Humanos.
29. Ley Orgánica de la Administración Pública Federal.
30. Ley Orgánica de la Fiscalía General de la República.
31. Ley de Asistencia Social.
32. Ley de los Derechos de las Personas Adultas Mayores.
33. Ley sobre Refugiados, Protección Complementaria y Asilo Político.
34. Lineamientos para el desarrollo de acciones de búsqueda en campo en el contexto de la pandemia por SARS-CoV-2 (COVID-19) emitidos por la Secretaría de Salud y la Comisión Nacional de Búsqueda de Personas.
35. Protocolo Nacional de Actuación de Primer Respondiente.
36. Protocolo Nacional de Actuación de Atención a Víctimas de Secuestro.
37. Protocolo Nacional para la activación de la Alerta Nacional de Búsqueda, Localización e Identificación de personas desaparecidas.
38. Protocolo Nacional de Alerta AMBER.
39. Protocolo Nacional de Policía con Capacidades de Procesar.
40. Protocolo Homologado de Investigación para los Delitos de Desaparición Forzada y Desaparición Cometida por Particulares.
41. Protocolo para el Tratamiento e Identificación Forense de Actuación Nacional para el Estudio y Tratamiento Multidisciplinario de Cadáver, Segmento, Estructura Ósea Aislada o Fragmento Humano.
42. Protocolo de Actuación Nacional de Recuperación de Cadáver, Segmento, Estructura Ósea Aislada o Fragmento Humano.
43. Protocolo de Actuación Nacional de Notificación y Entrega Digna de Persona Identificada.
44. Protocolos locales o estatales de búsqueda diferenciada de mujeres (Protocolo "Alba" Atención, Reacción y Coordinación en caso de Extravío de Mujeres y Niñas para Ciudad Juárez, Protocolo Alba para la Ciudad de México, Protocolo Alba Estado de México, etc.)
45. Protocolo para el Tratamiento e Identificación Forense.
46. Guía Nacional de Cadena de Custodia.
47. Acuerdo A/002/2025 de la Fiscalía General de la República.
48. Acuerdo por el que se dispone de la Fuerza Armada permanente para llevar a cabo tareas de seguridad pública de manera extraordinaria, regulada, fiscalizada, subordinada y complementaria.
49. Acuerdo A/002/2025 de la Fiscalía General de la República, transitorio cuarto, numeral 345.
50. Acuerdo SNBP/001/2019 por el que se aprueba la creación del Mecanismo Extraordinario de Identificación Forense.
51. Cualquier otra norma que incentive a las personas procesadas o sentenciadas por cualquier delito a proporcionar información sobre la suerte o el paradero de personas desaparecidas.
La jurisprudencia emitida por la Suprema Corte de Justicia de la Nación (SCJN) es vinculante para las autoridades mexicanas y debe aplicarse en la búsqueda de las personas desaparecidas.
EJES RECTORES OPERATIVOS.
1. En virtud de la naturaleza de los procesos descritos en este Protocolo y de manera adicional a los principios que señala la LGD y los Principios Rectores para la Búsqueda de Personas Desaparecidas aprobados por el CED-ONU, se requiere que las personas servidoras públicas observen a un nivel operativo múltiples Ejes Rectores para el cumplimento de sus obligaciones.
ASIGNACIÓN Y USO DE RECURSOS
2. Las autoridades cuya intervención es necesaria para la ejecución de las acciones de búsqueda deberán garantizar la disponibilidad inmediata y continua de los recursos humanos, materiales, financieros y tecnológicos requeridos para su cumplimiento, conforme a los principios establecidos en este Protocolo.
CLARIDAD
3. La información al respecto de acciones, diligencias o medidas relacionadas con la búsqueda, tanto oral como escrita, debe ser entendible y transparente para todos los actores intervinientes en la misma. Las autoridades deben brindar especial atención a que las familias y/o familia social de las personas desaparecidas reciban información completa y oportuna relacionada con la búsqueda y que ésta sea clara para todas y todos, prescindiendo de tecnicismos que dificulten la comprensión, y mostrando siempre disposición para realizar aclaraciones y resolver dudas.
4. Para la implementación y difusión de este Protocolo, así como para la capacitación en el mismo, se crearán versiones resumidas diferenciadas para cada tipo de actor, incluyendo familiares y/o familia social y sus representantes (vid infra, 9.2.2).
CONTINUIDAD
5. Garantía de continuidad reforzada en la búsqueda. Para efectos de garantizar la búsqueda ininterrumpida, las autoridades competentes deberán implementar mecanismos de aseguramiento institucional que permitan la continuidad operativa incluso ante cambios de personal, limitaciones presupuestales, variaciones administrativas o riesgos derivados del contexto. Tales mecanismos deberán incluir planes de acción actualizados, designación permanente de responsables de seguimiento, protocolos de transferencia de información sin pérdida de datos, y medidas urgentes orientadas a la preservación de indicios y fuentes de información. Dichas obligaciones se fundamentan en el deber reforzado de debida diligencia, el cual exige que el Estado actúe con prontitud, integralidad, coordinación interinstitucional y sin omisiones que puedan comprometer la efectividad de la búsqueda, conforme a los estándares establecidos por la Corte Interamericana de Derechos Humanos y el Comité contra la Desaparición Forzada.
COORDINACIÓN
6. Todas las personas e instituciones involucradas con los procesos de búsqueda deben realizar sus funciones en comunicación constante (formal e informal), actuando complementariamente e impulsando así la obtención de resultados de forma eficiente. Debe evitarse que las personas reportantes, denunciantes y, en general, familiares y/o familia social de la persona desaparecida sean enviados simultánea o sucesivamente a diferentes autoridades, y prevenirse que la información que pueda ser útil para la búsqueda y para la investigación de hechos delictivos sea segmentada. Lo anterior requiere el establecimiento de mecanismos y canales de comunicación intrainstitucionales e interinstitucionales, así como la disponibilidad y gestión adecuada de la información. La duplicidad de procesos y acciones debe evitarse.
COORDINACIÓN TECNOLÓGICA
6 Bis. Todas las autoridades e instituciones que intervengan en la búsqueda deberán garantizar la interconexión y trazabilidad de la información mediante el uso de la PUI y los registros y bases de datos establecidos en la Ley de la Materia (LGD).
Este eje rector tiene por objeto asegurar la consulta, cruce y validación continua de datos, datos biométricos y de identidad que faciliten la búsqueda, localización e identificación de personas desaparecidas, respetando en todo momento la normativa aplicable en materia de protección de datos personales.
DESFORMALIZACIÓN
7. Los procesos que sean ejecutados para la búsqueda, localización e identificación de personas desaparecidas deberán desarrollarse de manera eficiente, sin apego a rigorismos formales que puedan entorpecer, suspender o paralizar el proceso y sin que ello implique violaciones a las disposiciones legales existentes. Se debe eliminar cualquier obstáculo que reduzca la efectividad de la búsqueda o evite que se inicie en forma oportuna.
8. Las acciones de búsqueda atribuidas a las distintas autoridades no pueden limitarse a búsquedas de gabinete ni al envío de oficios, sino que es obligatorio incluir acciones de búsqueda e investigación en campo. Asimismo, deberán implementarse diligencias presenciales, inmediatas y proporcionales a la urgencia del caso, incorporando técnicas especializadas, recorridos sistemáticos, entrevistas en territorio y cualquier otra acción que permita la obtención directa de información. Las autoridades competentes deberán asegurar los recursos necesarios para la búsqueda en terreno y coordinarse de manera efectiva para evitar duplicidades, omisiones o retrasos, garantizando que ninguna restricción operativa o administrativa limite la realización de acciones de campo indispensables para la localización de las personas.
9. Todas las autoridades deben observar que el objetivo principal es encontrar a la persona, bajo el Eje Rector Operativo de Presunción de Vida y Búsqueda en Vida. Las formalidades no deben prevalecer sobre los procesos de búsqueda, y con mayor razón en las búsquedas inmediatas, donde la celeridad es de vital importancia.
10. Este eje incluye tanto la relación entre autoridades como con familiares, familia social y otros actores relacionados con la búsqueda de personas.
ENFOQUE DE DERECHOS HUMANOS
11. Los derechos humanos son inalienables, universales, indivisibles, interdependientes y progresivos. La desaparición de personas es una violación grave y múltiple a los derechos humanos, tanto de la persona desaparecida como de su familia y/o familia social. En estos términos, cada acción, medida o decisión, que se adopte en el marco de un proceso de búsqueda debe estar orientada al respeto y garantía de los derechos humanos de las personas desaparecidas y de sus familiares.
ENFOQUE DIFERENCIADO
12. En los procesos de búsqueda las autoridades deben considerar las circunstancias particulares de la persona desaparecida y de sus familiares. El enfoque diferenciado reconoce la existencia de grupos de población con características particulares o con mayor situación de vulnerabilidad por lo cual tiene la finalidad de establecer si algún atributo de la persona desaparecida o no localizada (su actividad social o profesional o los factores indicados en el Eje Rector Operativo de Igualdad y no Discriminación) constituye un factor de vulnerabilidad asociado a su desaparición y, de ser el caso, considerar dicho atributo como línea central de búsqueda. La LGD considera a las víctimas directas que se encuentran en una situación de mayor vulnerabilidad conforme a su identidad, características fisiológicas, actividades que desempeñan o por su identidad de género u orientación sexual. Por tal razón, en algunos casos es importante considerar
la actividad social o profesional, ya que también puede ser un factor de vulnerabilidad asociado a la desaparición, por lo que la búsqueda debe tener en consideración si la persona desaparecida ejercía labores como, por ejemplo, la defensa de derechos humanos o el periodismo, entre otras ocupaciones catalogadas como riesgosas. También debe aplicarse un enfoque diferenciado a la búsqueda de personas que se encuentran en particular vulnerabilidad ante una desaparición, personas con discapacidad, mujeres, mujeres embarazadas, niñas, niños, adolescentes, personas adultas mayores y personas extranjeras y migrantes o afrodescendientes, personas pertenecientes a un pueblo o comunidad indígena, la identidad de género u orientación sexual.
13. El enfoque diferenciado debe considerarse en el ámbito de las búsquedas, la participación de las familias y/o familia social en las mismas, así como en los procedimientos de identificación en vida y sin vida, y, en este último caso, en la restitución digna de los restos de las personas encontradas.
14. Cuando las personas desaparecidas pertenezcan a pueblos y comunidades indígenas y afromexicanas, las autoridades deben emplear una perspectiva intercultural para planear y ejecutar la búsqueda, garantizar los derechos de participación e información de sus familiares y comunidades, y realizar procesos culturalmente apropiados de reintegración de las personas localizadas o restitución de sus restos identificados. Entre otras medidas, lo anterior implica la disponibilidad de intérpretes y traductores en su lengua, y considerar, para todos los efectos legales vinculados a la búsqueda de estas personas, a los integrantes de su comunidad como sus familiares, y a las autoridades tradicionales de su comunidad como representantes de sus familiares y de la persona desaparecida, por lo cual tendrán acceso al expediente de búsqueda, y derecho a acompañar y dar seguimiento a las acciones de búsqueda.
15. Deberán adoptar medidas de accesibilidad física, comunicacional, tecnológica y procedimental que aseguren la participación plena y efectiva en todas las etapas del proceso de búsqueda, incluyendo la provisión de apoyos, formatos accesibles, intérpretes, intérprete de lenguaje de señas, asistencia psicosocial y adecuaciones específicas según las necesidades individuales. Las autoridades deberán evitar cualquier práctica que limite, excluya o dificulte la intervención de personas con discapacidad y asegurar que los ajustes razonables se otorguen de manera inmediata, sin cargas desproporcionadas ni demoras que puedan afectar el ejercicio de sus derechos.
16. Los atributos y factores de vulnerabilidad visibilizados por el Enfoque Diferenciado no deberán ser utilizados para culpabilizar, estigmatizar, discriminar, criminalizar, segregar ni discriminar de ninguna forma a la persona desaparecida, ni a su familia y entorno social. Las personas e instituciones encargadas de ejecutar los procesos de búsqueda deben evitar que la información al respecto sea utilizada con cualquier finalidad ajena a la búsqueda. Asimismo, deberán adoptarse medidas que aseguren el manejo adecuado, confidencial y proporcional de dicha información, garantizando que su recopilación y uso se limiten exclusivamente a la localización de la persona y a la protección de sus derechos. Las autoridades deberán implementar salvaguardas que prevengan la filtración, difusión indebida o uso institucional que pueda generar riesgos adicionales, reforzando el deber de no estigmatización y el respeto irrestricto a la dignidad, identidad y contexto de la persona desaparecida y de sus familiares.
17. Las autoridades deben considerar que los derechos de participación e información que la LGD otorga a los familiares, le asisten de conformidad con dicha ley a la familia social, en los mismos términos que a los familiares de la persona desaparecida.
18. Las autoridades deberán adoptar medidas específicas de protección y prevención a favor de la familia o familia social de la persona desaparecida para garantizar su integridad y seguridad durante los procesos de búsqueda, evitando cualquier forma de intimidación, represalia o criminalización relacionada con su labor. Las instituciones competentes deberán asegurar la coordinación con los mecanismos de protección existentes, implementar acciones inmediatas ante cualquier indicio de riesgo y garantizar que la condición de personas defensoras no limite, obstaculice ni ponga en peligro su participación en las diligencias de búsqueda.
ENFOQUE O PERSPECTIVA DE GÉNERO
19. El enfoque de género permite el examen sistemático de las prácticas, los roles y las relaciones de poder asignadas a las personas a partir de la atribución de una identidad sexual, orientación sexual e identidad de género.
20. Las autoridades tienen un deber reforzado de diligencia cuando exista violencia de género, el cual aplica, en este Protocolo, cuando se trate de la desaparición de una persona por su condición o identidad de género, en específico, mujeres (niñas, adolescentes o adultas) y personas pertenecientes a la población de la diversidad sexual (LGBTTTI+). En ese sentido, debe tener siempre como una línea de búsqueda la posibilidad de que la misma esté vinculada con otras formas de violencia de género, como la violencia sexual, la violencia familiar, la trata de personas, los feminicidios, los transfeminicidios, o con cualquier otro delito de desaparición forzada o por particulares, secuestro, etc. que pueda tener afectaciones diferenciadas por la condición de género de la víctima.
21. Al respecto, aun si la imposibilidad de localizar a una persona no pareciera estar asociada a factores de género, deben siempre tomarse en cuenta las afectaciones y violencias diferenciadas que una mujer o persona perteneciente a la población de la diversidad sexual desaparecida puede padecer, por su condición de género; es decir, que la desaparición puede agravarse debido a diferentes tipos de violencia de género.
22. De lo anterior se desprende que tanto la Fiscalía, Fiscalías Locales y las Fiscalías Especializadas, así como las Comisiones de Búsqueda, además de realizar las diligencias de búsqueda e investigación usuales, deben identificar cualquier patrón o práctica que pueda haber causado la desaparición por motivos de género. Además, las búsquedas y las investigaciones deben considerar no sólo la situación de violencia personal en la que pudiera encontrarse inmersa la persona, sino también el contexto general o social que, generalmente, es adverso a esta población.
23. Es importante destacar que la mayoría de las personas que buscan a las personas desaparecidas son mujeres, por lo que son también quienes generalmente interactúan con los sistemas de búsqueda y procuración de justicia, y todas las personas funcionarias públicas se encuentran obligadas a aplicar la perspectiva de género al brindarles cualquier tipo de atención, es decir, a considerar su rol social y la carga extra de trabajo que tienen en la esfera privada.
24. Así pues, tanto en los casos de mujeres -niñas, adolescentes o adultas- o personas pertenecientes a la población de la diversidad sexual desaparecidas, como en los de las familiares y familia social que participan en la búsqueda, las autoridades deben aplicar la perspectiva de género y deben contar con personal capacitado para ello a fin de evitar la doble victimización. Asimismo, las diferentes instituciones deben contar con servidoras públicas, para el caso que se requiera o solicite que sean ellas quienes garanticen los derechos de las mujeres desaparecidas, y de los familiares en búsqueda.
ENFOQUE O PERSPECTIVA DE DERECHOS DE NIÑAS, NIÑOS Y ADOLESCENTES
25. Las niñas, niños y adolescentes son todas las personas menores de 18 años. De conformidad con la Ley General de los Derechos de Niñas, Niños y Adolescentes, se entiende por niña y niño a personas menores de 12 años, y a personas adolescentes de 12 a menos de 18 años de edad.
26. La perspectiva de derechos de niñas, niños y adolescentes en cualquier actuación pública implica su reconocimiento como personas titulares de derechos, con base en el respeto de su dignidad, vida, supervivencia, bienestar, salud, desarrollo, participación y no discriminación, garantizando integralidad en el disfrute de sus derechos.
27. Existe un deber reforzado en la debida diligencia de la búsqueda de personas si se trata de niñas, niños y adolescentes, pues son particularmente vulnerables a múltiples delitos y violaciones de los derechos humanos, incluida la sustitución de su identidad, la trata de personas, la esclavitud sexual y el reclutamiento forzoso, entre otros.
28. Las niñas, niños y adolescentes son sujetos de derecho en igualdad de circunstancias que las personas adultas, lo que implica que deben tener el acceso al mismo trato y oportunidades de reconocimiento, goce o ejercicio de sus derechos humanos y las libertades fundamentales, incluyendo los derechos a la participación y a la información de la que familiares de personas desaparecidas son titulares. Ahora bien, en la aplicación del enfoque diferencial, también debe considerarse el derecho de prioridad que les reconoce la legislación mexicana, especialmente para que se les brinde protección y socorro oportuno en cualquier circunstancia, y a que se les considere para el diseño y ejecución de toda política necesaria para su protección.
29. En la búsqueda, debe aplicarse en todo momento, el interés superior de la niñez, es decir que las autoridades deberán proteger primordialmente los derechos de niñas, niños y adolescentes, y velar que cuando sean víctimas o testigos, la protección que se les brinde sea armónica e integral, atendiendo a su desarrollo evolutivo y cognitivo.
30. En los casos en los que no haya certeza sobre la edad de la persona desaparecida en cuanto a si es adolescente o adulta, debe asumirse siempre que es una persona menor de 18 años.
31. Muchos niños, niñas y adolescentes sufren las consecuencias de la desaparición de sus padres, madres y personas cuidadoras, por lo que el Estado mexicano deberá tomar las medidas a través de las autoridades obligadas a ello para atenderles, de manera integral y con perspectiva de niñez y de género, y de conformidad con la normativa aplicable, restituirles sus derechos o reparar el daño de acuerdo con los principios de protección a personas víctimas.
32. Se debe contemplar la diversidad de condiciones y situaciones de niñas, niños y adolescentes. La garantía y protección de sus derechos requiere considerar condiciones como la discapacidad, el origen étnico, la situación de migración, entre otras. Y transversalmente, se considerarán los efectos que el género produce en las causas y consecuencias de la desaparición por razones de género, con sus expresiones específicas en la niñez y la adolescencia.
ENFOQUE DE LARGA DATA
33. Considerando que toda persona tiene derecho a una búsqueda eficiente y eficaz, bajo cualquiera de los tipos de búsqueda previstos y sin importar el tiempo transcurrido desde que se perdió contacto con ella, para los casos de personas desaparecidas antes de la entrada en vigor de este Protocolo, la autoridad correspondiente deberá realizar un análisis de contexto exhaustivo, considerando los aportes de las familias que identifique las particularidades de cada caso de manera individual y determine, con base en ello, la aplicabilidad del enfoque de larga data en las búsquedas.
Todas las personas tienen derecho a ser buscadas. Las personas desaparecidas antes de la entrada en vigor de este Protocolo tienen el mismo derecho a una búsqueda eficiente y eficaz como aquellas cuya desaparición se haya reportado a la autoridad en fechas posteriores a este Protocolo, sin importar cuánto tiempo haya pasado desde el origen de la desaparición.
Una búsqueda de larga data implica la necesidad de aplicar metodologías especializadas, como el análisis de contexto, la revisión histórica de actuaciones previas, la reconstrucción de hechos y la utilización de técnicas forenses y documentales adecuadas al periodo transcurrido, entre otras, tomando en consideración las aportaciones, opiniones y experiencias de las familias.
Las autoridades deberán asegurar que ninguna persona desaparecida quede excluida de los esfuerzos de búsqueda, sin importar el período en que se haya originado la desaparición. Las búsquedas deben de considerar todos los tipos señalados en este Protocolo, así como las herramientas necesarias que se puedan aplicar a cada uno de los casos, independientemente de la fecha de origen de la desaparición y de las acciones que se hayan realizado previamente.
34. Los tipos de búsqueda descritos en este Protocolo son aplicables para los casos de larga data. Adicionalmente, este Protocolo dispone medidas de actualización de la búsqueda caso por caso en el apartado de Búsqueda Individualizada (vid infra, 2.2), priorización de larga data en la sistematización de registros y en el seguimiento de posibles positivos en el marco de la Búsqueda Generalizada (vid infra, 4 y 4.7.5), y Búsqueda de Familia para cuerpos no reclamados que fueron identificados antes de la entrada en vigor del Protocolo, priorizando los que posiblemente corresponden a casos de larga data (vid infra, 5.2.1). En el caso de la Búsqueda por Patrones, el tiempo en que las personas desaparecieron es una variable crucial para la asociación de casos que posibilita emprender la búsqueda de múltiples personas en forma conjunta y diferenciada (vid infra, 3.3). En atención a múltiples factores, incluyendo el temporal, este Protocolo considera a las personas desaparecidas forzadamente por el terrorismo de Estado contrainsurgente durante la llamada "Guerra Sucia" como afectadas por un mismo patrón de desaparición, y dispone una estrategia de Búsqueda por Patrones específica dada la
particularidad y sistematicidad de sus desapariciones (vid infra, 3.3.1).
ENFOQUE HUMANITARIO
35. Las acciones de búsqueda deberán centrarse en aliviar el sufrimiento y la incertidumbre que viven las familias, la familia social de las personas desaparecidas, así como en brindar asistencia, socorro y protección a las personas desaparecidas. Las instituciones y personas operadoras están obligadas a brindar atención y respuesta a las familias y familia social respecto a los avances en la búsqueda.
EVALUACIÓN Y MEJORA CONTINUA DE LOS PROCESOS DE BÚSQUEDA
36. Las personas e instituciones encargadas de ejecutar los procesos de búsqueda deben documentar, sistematizar y compartir la experiencia adquirida, con la finalidad de evaluar los resultados, mejorar los procesos y propiciar la generalización de buenas prácticas. Los informes de agotamiento de la Búsqueda Inmediata (vid infra, 1.8), de localización (vid infra, 6), de prospección (vid infra, 4.7.2) y de Búsqueda de Familia (vid infra, 5.1.2) son documentos cruciales, y el monitoreo, evaluación y actualización de este Protocolo (vid infra, 9) debe tomarlos en consideración.
EXHAUSTIVIDAD
37. Las personas e instituciones que deban ejecutar los procesos descritos en este instrumento deberán desempeñar sus funciones agotando todas las posibles líneas de búsqueda.
GESTIÓN Y ACCESO A LA INFORMACIÓN
38. Todos los reportes y datos de personas desaparecidas deben ser integrados de manera inmediata, diligente y expedita en el RNPDNO y en la BNCI, conforme a la LGD y lineamientos respectivos.
39. Los Registros Administrativos y bancos de datos sobre personas desaparecidas deben conformarse con información que cubra la mayor cantidad de territorio posible y con criterios que permitan un desglose que facilite su consulta.
40. Los Registros Administrativos y bases de datos que contengan información que pueda contribuir a la localización e identificación de personas desaparecidas deben estar disponibles para ser consultados por las autoridades competentes de manera inmediata.
41. Las instituciones y autoridades deben establecer criterios que garanticen la integridad y calidad de la información recabada durante los diferentes procesos, de modo que esté disponible y sea accesible de manera constante para las autoridades. La omisión de las autoridades en recolectar estos datos será sancionada según lo disponga la LGD.
42. Las autoridades deben asegurar que todo registro y base de datos vinculados con la búsqueda de personas desaparecidas proteja sus datos personales y la de sus familiares o reportantes, asimismo, garantice la confidencialidad de la información en términos de las leyes de protección de datos que correspondan.
43. Este Protocolo reconoce la relación que existe entre el derecho a la protección de datos personales y las obligaciones tanto de las autoridades como de los particulares, relacionadas con ello y el derecho de toda persona a ser buscada. En atención al contexto de México en relación con la materia, y de conformidad con el principio pro persona, dignidad humana y el derecho a la verdad, la información que las autoridades primarias soliciten debe ser entregada inmediatamente conforme a las disposiciones legales existentes y estándares internacionales. Dicha información tendrá tratamiento de reservada salvo que las y los familiares hayan autorizado, tal como establece la LGD, la publicidad de cierta información y se utilizará únicamente con fines de búsqueda, localización, identificación e investigación de personas desaparecidas, dentro de las competencias de dichas instituciones.
IGUALDAD Y NO DISCRIMINACIÓN
44. Las acciones de búsqueda deben orientarse a encontrar personas desaparecidas bajo los principios de igualdad y no discriminación. Es preciso reconocer que tanto las personas desaparecidas, como sus familias son iguales en derechos y dignidad, pero materialmente desiguales por efecto de la estructura de dominación social, lo cual de ningún modo debe traducirse en un trato diferenciado injustificado que impida brindar atención en condiciones de igualdad y, en consecuencia, coloque a las personas en una situación de desventaja frente a las instituciones y la sociedad. En este entendido, las acciones de búsqueda deben considerar que la desaparición de algunas personas puede estar relacionada con situaciones de vulnerabilidad, desigualdad o discriminación por su origen étnico-racial o nacional, lengua, religión, edad, identidad o expresión de género, orientación sexual, condición de discapacidad, condición social, económica, histórica y cultural, su actividad social o profesional o por su situación migratoria. Todo protocolo de búsqueda de mujeres es de aplicación obligatoria para la desaparición de mujeres transgénero.
IMPULSO DE OFICIO
45. Las autoridades están obligadas a impulsar de oficio, es decir, por sí mismas la búsqueda de las personas desaparecidas, ya que la dirección y avance de las búsquedas es obligación del Estado mexicano, sin menoscabar el derecho de participación de familiares de las personas desaparecidas. En ese sentido, se reitera que las familias pueden optar por diferentes formas de participación o, incluso, pueden optar por no ejercer su derecho a participar. De ninguna manera esto podrá usarse por las autoridades como motivo para no realizar acciones de búsqueda. Las autoridades están siempre obligadas a impulsar e iniciar las acciones de búsqueda de todas las personas desaparecidas, sin ninguna demora o dilación y de manera expedita, tan pronto como tengan conocimiento, por cualquier medio, o tengan indicios, de que una persona haya sido sometida a desaparición.
INMEDIATEZ Y PRIORIDAD
46. Las acciones y procesos descritos en este Protocolo deben ejecutarse inmediatamente, y considerarse prioritarios por todas las autoridades, incluidas aquellas cuya función consista únicamente en la recepción y canalización de reportes, o bien en la atención puntual o permanente a requerimientos de información. El Eje de Inmediatez y Prioridad impacta tanto las acciones que involucran desplazamiento de personal a puntos o polígonos de búsqueda, escenarios de búsqueda y contextos de hallazgo, como las referidas a la revisión documental, los procesos informáticos de cotejo de registros, y demás acciones de gabinete.
PERMANENCIA
47. Todas las actuaciones establecidas en el Protocolo deberán continuar en todo momento hasta que se determine con certeza la suerte y el paradero de la persona buscada.
48. La judicialización de una averiguación previa o una carpeta de investigación en que se investigue cualquier delito cometido en contra de una o más personas desaparecidas, así como cualquier eventualidad del proceso penal en contra de presuntos perpetradores, no eximen a las autoridades ministeriales de continuar realizando, en coordinación con las demás autoridades, los procesos de búsqueda descritos en este Protocolo.
49. Si la persona es encontrada con vida, sólo puede considerarse que el proceso de búsqueda ha concluido de manera satisfactoria cuando se despeje cualquier posible incógnita sobre su identidad, y se hayan agotado los cauces de acción delimitados en el apartado sobre Localización con vida (vid infra, 6.1) de este Protocolo.
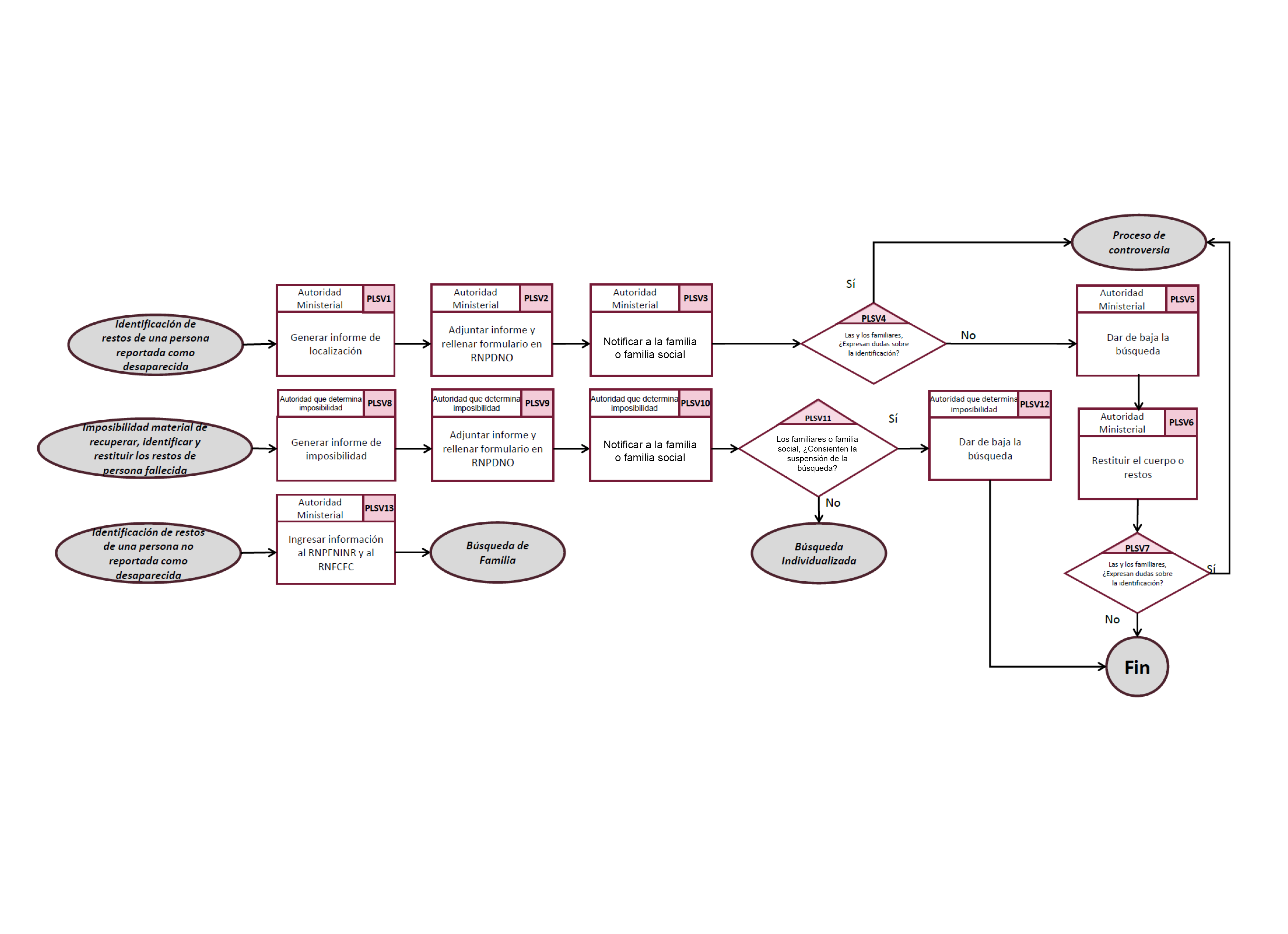
50. En caso de que la persona sea encontrada sin vida, la búsqueda se puede considerar terminada cuando su cuerpo o sus restos hayan sido plenamente identificados y sean recibidos dignamente por sus familiares. Cuando solamente se han podido encontrar e identificar restos parciales del cuerpo, la decisión sobre continuar la búsqueda para ubicar e identificar los restos faltantes debe tomar en cuenta lo expresado por familiares de las víctimas y la factibilidad de encontrar más restos o indicios.
51. De conformidad con el Principio 7 de los Principios Rectores aprobados por el CED-ONU, si no se ha encontrado a la persona desaparecida, pero existen pruebas fehacientes de su suerte y paradero, más allá de una duda razonable la búsqueda podría suspenderse cuando no exista la posibilidad material de recuperar a la persona, una vez agotado el análisis de toda la información alcanzable y la ejecución de todas las acciones posibles de búsqueda, previo consentimiento de sus familiares. En caso de que entre sus familiares no haya consenso, la búsqueda no se suspenderá (vid infra, 6.2). Cabe señalar que, un testimonio, versiones no contrastadas o una declaración jurada no pueden ser considerados como prueba suficiente de la muerte, que permita suspender la búsqueda.
52. En ningún caso la suspensión de la búsqueda de una persona desaparecida podrá llevar al archivo de la misma, lo cual implica que ante cualquier información nueva, innovación metodológica o avance técnico que revierta la imposibilidad material de recuperar a la persona, su búsqueda debe reanudarse de inmediato (vid infra, 6.2).
PERSPECTIVA PSICOSOCIAL
53. Las personas servidoras públicas responsables de la búsqueda de personas desaparecidas deben interactuar con las y los familiares partiendo de una perspectiva psicosocial, comprendiendo el amplio rango de afectaciones individuales y grupales causadas por la desaparición en sus relaciones, formas de actuar y modos de comprender la realidad, reconociendo que sus formas de participación y organización colectiva, formales e informales, constituyen mecanismos de resiliencia y afrontamiento, entendiendo sus necesidades generales y específicas en cada momento del proceso de búsqueda, y evitando siempre que sean estigmatizados, criminalizados, patologizados, culpabilizados o revictimizados.
54. La perspectiva psicosocial es de aplicación transversal en este Protocolo, pues orienta las formas de dar garantía a los derechos a la participación y acceso a la información de familiares, tanto en forma individual como colectiva. Esta perspectiva es la base para brindarles un trato digno, y es fundamental durante los procesos de entrevista (vid infra, 1.1 y 6.2), por lo que se incluye como anexo un Manual que la retoma.
PRESERVACIÓN DE LA VIDA Y LA INTEGRIDAD PERSONAL
55. En todas las acciones de búsqueda, la preservación de la vida y de la integridad personal de las personas desaparecidas, de sus familiares y en general de las personas que participan debe tener la prioridad más alta. En los casos de secuestro, resultan aplicables los protocolos en la materia (vid infra, 1.9).
56. En casos de epidemia de carácter grave u otras que ameriten una Acción Extraordinaria en Materia de Salubridad General, los procesos y acciones de búsqueda quedarán sujetos a lo dispuesto en lineamientos emitidos por la Secretaría de Salud, en coordinación con la CNB.
PRESUNCIÓN DE VIDA Y BÚSQUEDA EN VIDA
57. Las acciones desplegadas por las personas e instituciones obligadas por lo dispuesto en el presente Protocolo deberán ejecutarse bajo la presunción de que la persona desaparecida se encuentra con vida, independientemente de las circunstancias en las que se haya dado la desaparición, de la fecha en que se supone que ocurrió la desaparición o del momento en que se despliegan las acciones de búsqueda para el caso concreto.
58. Los procesos de búsqueda en vida contenidos en este Protocolo (vid infra, 1.6, 1.7, 2.4, 3.3.1, 4.3, 4.4, 4.5, 4.6 y 5.1), así como los desarrollados en otros instrumentos normativos (vid infra, 1.9) y en prácticas institucionales no protocolizadas a nivel nacional, tienen el mismo nivel de prioridad que los enfocados a localizar, recuperar, identificar y restituir cuerpos o restos humanos de manera digna.
SEGURIDAD
59. Previo a la implementación de las acciones de búsqueda, y en coordinación con las autoridades respectivas, se tomarán las medidas necesarias para garantizar la protección de familiares de personas desaparecidas, de las personas servidoras públicas y, en general, de cualquiera que se encuentre involucrada en el proceso de búsqueda. En ese sentido, es importante la coordinación y la planeación previa entre las autoridades encargadas de la seguridad, las comisiones de búsqueda y las autoridades ministeriales, y la
atención a lineamientos dictados por autoridades sanitarias y de protección civil, entre otras.
SISTEMATICIDAD
60. Las acciones de búsqueda e identificación desplegadas por las personas y autoridades obligadas por la LGD y este Protocolo deberán generarse en forma ordenada, de un modo continuo y regular. Asimismo, deben fundarse en toda la información con la que se cuente, incluyendo la entregada por la familia y/o familia social o las personas reportantes o denunciantes, así como en criterios científicos y técnicos.
61. Las autoridades involucradas en los procesos de búsqueda deben diseñar estrategias integrales que tengan un enfoque que derive de diversas perspectivas científicas e institucionales, considerando, en caso de que las y los familiares y/o familia social deseen ejercer su derecho a la participación, todos los elementos que puedan aportar.
VERDAD Y MEMORIA
62. Las y los familiares de personas desaparecidas tienen derecho a conocer la verdad sobre lo ocurrido a sus seres queridos. Esto incluye que las autoridades establezcan con el máximo grado de certeza tanto la suerte como el paradero de las personas desaparecidas, e informen a sus familiares y/o familia social, haciendo transparentes, accesibles y entendibles todos los indicios, pruebas, razonamientos y en general elementos sobre los que se fundamentan sus reconstrucciones y conclusiones.
63. La búsqueda de personas desaparecidas forma parte de una lucha para garantizar el derecho a la verdad sobre las circunstancias de las desapariciones, y la sociedad en su conjunto tiene derecho a que se preserve la memoria de las mismas, lo cual incluye la documentación de los procesos de búsqueda institucionales, la conservación de los documentos producidos por familiares y/o familia social en su búsqueda de verdad, memoria y justicia, y, en los casos de desapariciones forzadas enmarcadas en terrorismo de Estado, la preservación, disponibilidad y publicidad de los documentos producidos en el marco del proceso represivo por los perpetradores.
Conceptos Básicos.
Alerta Nacional de Búsqueda, Localización e Identificación.
64. Alertamiento que deberá activarse por conducto de la CNB en todo el país ante la noticia, reporte o denuncia de una persona desaparecida, lo anterior conforme al protocolo que al efecto se emita.
Análisis de Contexto.
64 Bis. Conjunto multidisciplinario de técnicas de producción, recopilación y procesamiento sistemático de información encaminado a identificar patrones en la desaparición de personas, sus causas y las circunstancias que las propician, incluyendo patrones de criminalidad y modus operandi de estructuras delictivas, para producir hipótesis de localización y estrategias que orienten acciones de búsqueda, propiciar el desarrollo metodológico de la búsqueda de personas, y asociar casos de espectro común (vid infra, 3). La incorporación de elementos históricos, políticos, sociológicos, antropológicos y victimológicos permite la comprensión de la problemática de la desaparición en general y de las desapariciones particulares. El Análisis de Contexto es un eje transversal para la búsqueda de personas desaparecidas y, consecuentemente, para este Protocolo, por lo que se incorpora su empleo en varios tipos de búsqueda y decisiones (vid infra, 1.1, 1.10, 3, 3.3.2) y se incluye un anexo al respecto.
Base Nacional de Carpetas de Investigación.
64 Ter. Registro que, de conformidad con la LGD, contiene los datos de las carpetas de investigación o averiguaciones previas iniciadas por los delitos de desaparición forzada y cometida por particulares, operada por el Secretariado Ejecutivo del Sistema Nacional de Seguridad Pública y alimentado en tiempo real por las Fiscalías Especializadas.
Bitácora Única de Acciones de Búsqueda Individualizada (Bitácora Única).
65. Sistema informático administrado por la CNB y alimentado por la propia CNB y las comisiones locales de búsqueda y las autoridades ministeriales ejecutoras de la Búsqueda Individualizada, que permite a las distintas autoridades responsables de la búsqueda de personas asentar las acciones de búsqueda que realizan y sus resultados, así como consultar las acciones y resultados de las demás autoridades competentes (vid infra, 2).
Búsqueda de personas desaparecidas.
66. Conjunto de acciones encaminadas a la obtención de información sobre el estado, la suerte y el paradero de una o más personas de paradero desconocido; brindar auxilio a las personas si se encuentran cautivas, desorientadas o en peligro; y en caso de que hayan perdido o sido privadas de la vida, a localizar sus restos, recuperarlos, identificarlos y restituirlos con dignidad a sus familiares.
Búsqueda forense.
67. Despliegue planificado de acciones coordinadas entre las autoridades primarias, dando siempre garantía al derecho a la participación de familiares o familia social de personas desaparecidas, tendientes a la localización y recuperación de cuerpos, restos humanos u otras evidencias susceptibles de análisis forense en contextos de hallazgo (vid infra, 4.7).
Centro Nacional de Identificación Humana.
67 Bis. Instancia especializada adscrita a la Comisión Nacional de Búsqueda encargada de coordinar, homologar y fortalecer las acciones forenses para la identificación de personas fallecidas no identificadas y no reclamadas.
Contexto de hallazgo de restos humanos.
68. Sitio donde han sido depositados, degradados, ocultados o transportados restos humanos no arqueológicos, y/u otros indicios asociados a cuerpos o restos que sean susceptibles de procesamiento forense. Ejemplos de contextos de hallazgo son fosas clandestinas, pozos artesianos, cavernas, tiros de minas, cuerpos de agua, basureros, inmuebles habitacionales y sistemas de drenaje. La información sistemática y detallada de estos sitios, sus entornos, los restos humanos hallados y los objetos asociados a ellos es fundamental para el análisis de contexto, pues posibilita la identificación de patrones de ocultamiento y destrucción de restos humanos y contribuye a su identificación. Por lo anterior, este Protocolo dispone que todos deben ser registrados en el Registro Nacional de Fosas Comunes y Fosas Clandestinas (RNFCFC) (vid infra, 2.5, 4.7), y aconseja la revisión del segmento "Condiciones de contexto Forense" del apartado "10. Análisis de Contexto", del PHI.
Derecho de toda persona a ser buscada.
69. Toda persona cuyo paradero o ubicación se desconozca tiene el derecho a ser buscada por parte de las autoridades. Asimismo, las y los familiares y/o familia social y otras personas directamente afectadas por la desaparición tienen derecho a que se busque a la persona desaparecida.
70. Si bien es cierto que la búsqueda de la persona desaparecida y la investigación ministerial de los hechos y personas que produjeron su desaparición están íntimamente relacionadas e impactan necesariamente la una en la otra, es fundamental destacar que tienen entidad jurídica propia, es decir, son obligaciones independientes; las obligaciones específicas de cada una de ellas no deben diluirse en la otra, ni debe preferirse una sobre la otra. En todo caso, tanto en la búsqueda, como en la investigación debe aplicarse la debida diligencia.
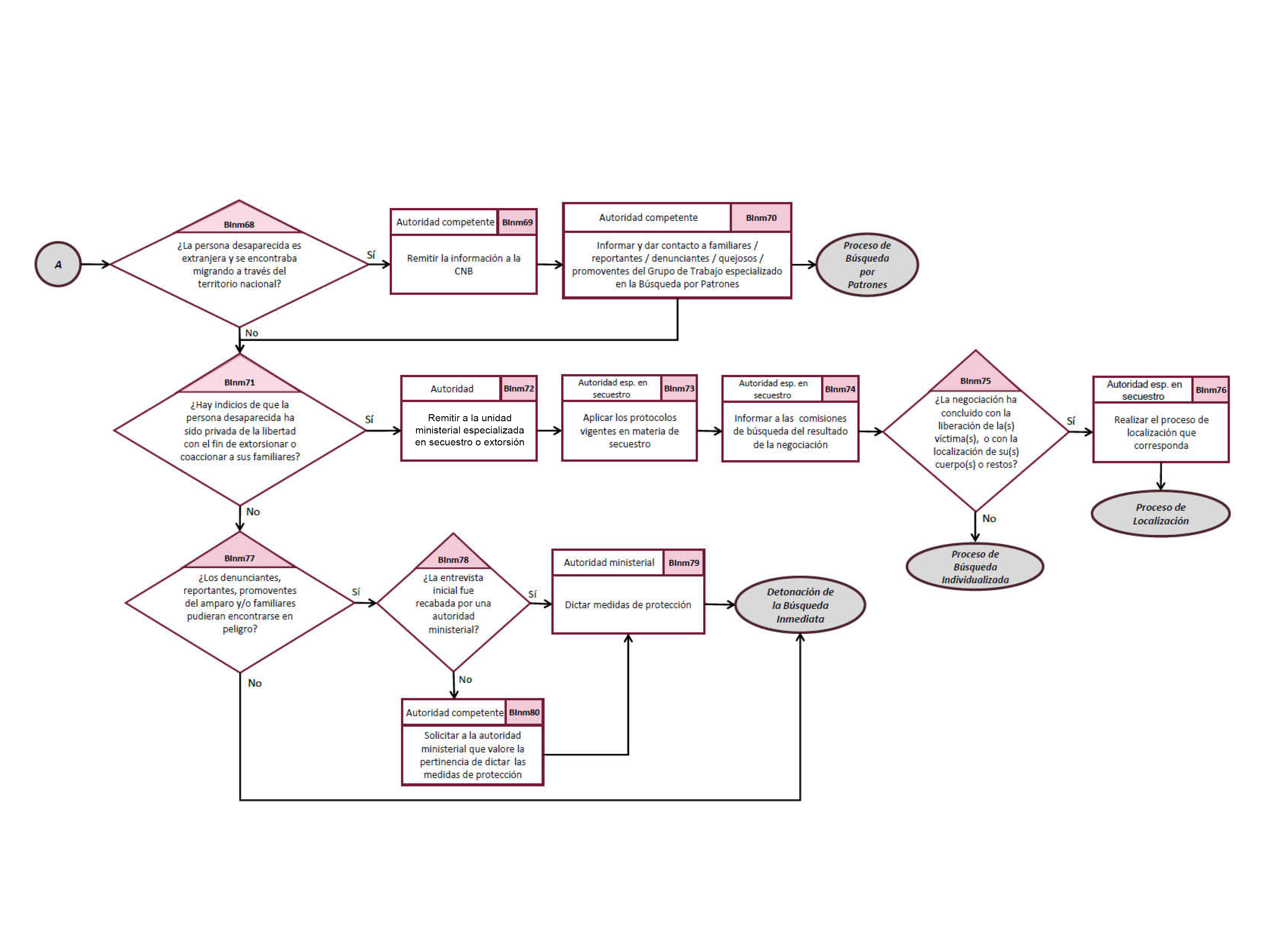
71. No todas las obligaciones de búsqueda y de investigación deben ser realizadas exclusivamente por una institución, ni todas las instituciones tienen las mismas obligaciones. En México la CNB y las CLB coordinan, determinan, ejecutan y dan seguimiento a acciones de búsqueda, tanto aquellas que antes de la LGD eran consideradas dentro de investigaciones y no de forma independiente, como otras que no se realizaban. La Fiscalía General de la Republica Fiscalías Locales y las Fiscalías Especializada, tienen tanto la obligación de buscar como de investigar. Hay, por último, otras autoridades que realizan acciones puntuales de búsqueda como las transmisoras e informadoras, o las de seguridad pública.
72. El desarrollo evolutivo del derecho de toda persona a ser buscada implica evaluar el contenido y alcance de este derecho frente al derecho a tener una investigación realizada con debida diligencia. Es decir, es preciso repensar, como se ha hecho en otros países, ciertas acciones que habían sido consideradas exclusivamente dentro de la obligación de investigar, pero que tienen una doble vertiente por su impacto en la búsqueda. Dos ejemplos son el procesamiento de contextos de hallazgo de restos humanos, y la toma de muestras biológicas a familiares de personas desaparecidas y a restos humanos o cuerpos. Si bien es cierto que dichas acciones se encuentran en el marco de la obligación de investigar, también están directamente relacionadas con la búsqueda porque facilitan la identificación humana, razón por la cual deben realizarse, además, con dicha perspectiva.
73. La obligación de búsqueda de la persona desaparecida es tan importante como la obligación de investigación de los hechos que ocasionan u ocasionaron la imposibilidad de localizarla. La LGD reconoce que ante cualquier reporte o denuncia de desaparición deben abrirse carpetas de investigación por parte de las fiscalías. Es decir, toda persona tiene derecho a ser buscada, independiente y paralelamente al derecho a una investigación diligente por los hechos causantes de la desaparición. Es, además, innegable que la búsqueda de personas es de participación conjunta y por tanto es una función encomendada a la CNB y a las CLB, Fiscalía, Fiscalías Locales, las Fiscalías Especializadas y las autoridades de los tres niveles de gobierno, por así establecerlo la LGD.
Directorio Nacional de Enlaces y Contactos de Búsqueda Inmediata.
74. Base de datos que contiene información actualizada sobre el nombre, institución y medios de contacto de todos los enlaces y contactos de Búsqueda Inmediata del país (vid infra, 1.11). Su administración corresponde a la CNB, y su alimentación al conjunto de las comisiones de búsqueda, cada una aportando y actualizando la información de las autoridades de su entidad, y la CNB de las federales. El Directorio Nacional es consultable por todos los enlaces y facilita la comunicación y coordinación entre las autoridades primarias e informadoras de todos los órdenes de gobierno.
Escenario de búsqueda.
75. Lugar en el que la experiencia indica que es posible hallar a personas que probablemente sean buscadas, registro de su presencia, o sus restos mortales, y sobre el cual la Búsqueda Generalizada produce, recopila, consulta y confronta información en forma sistemática. Ejemplos de escenarios de búsqueda son los albergues, hospitales psiquiátricos, fosas comunes, contextos de hallazgo de restos humanos, estaciones migratorias, centros de reinserción social y de atención de adicciones, centros de salud y el espacio público en el que puede encontrarse a personas en situación de calle (vid infra, 4).
Familia Social.
75 Bis. Persona o conjunto de personas cercanas a la Persona Desaparecida que mantienen o mantuvieron vínculos significativos de afecto, cuidado, convivencia o acompañamiento solidario, independientemente de la existencia de lazos consanguíneos o legales, conforme a los protocolos respectivos.
Ficha de Búsqueda.
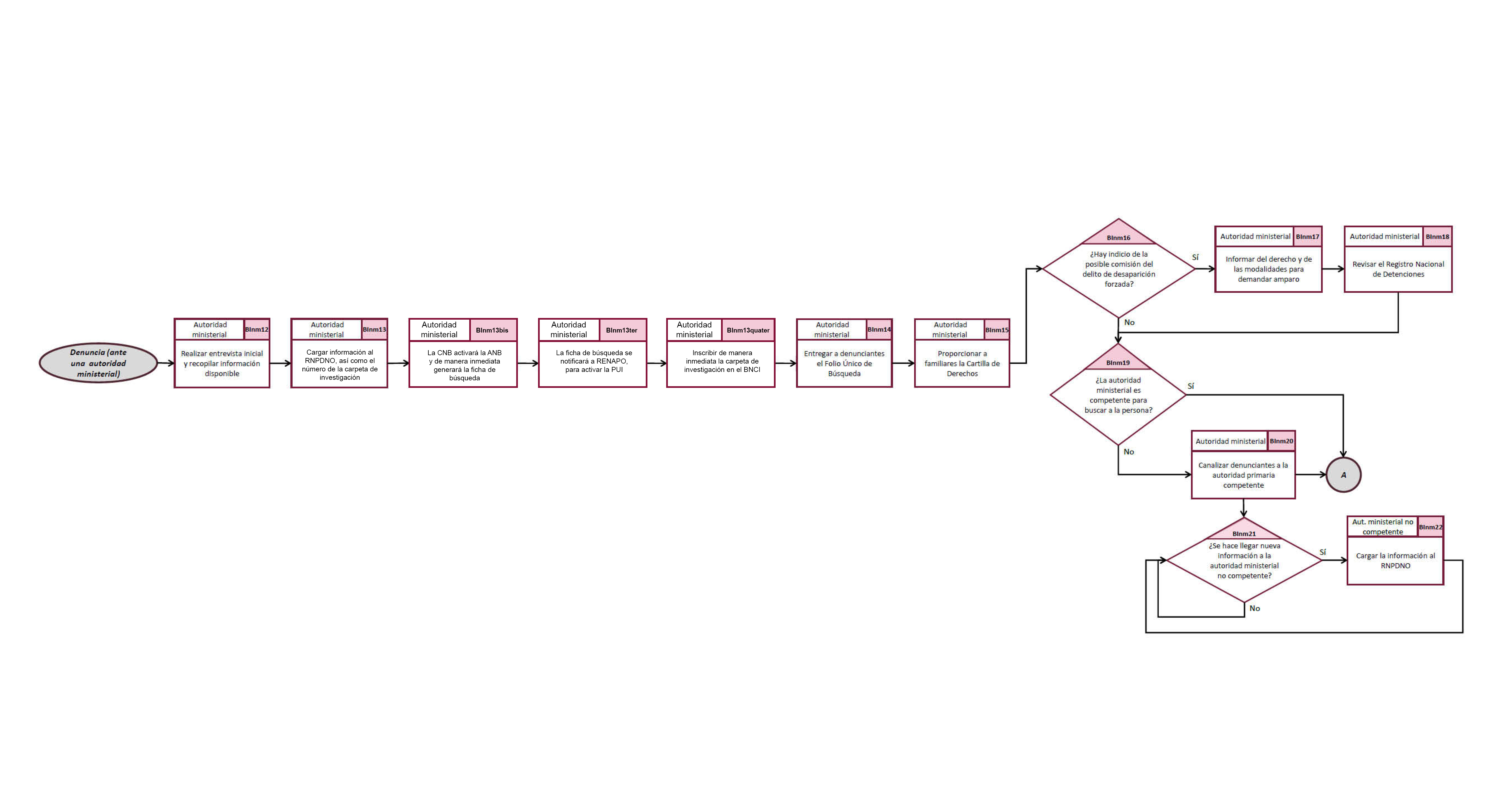
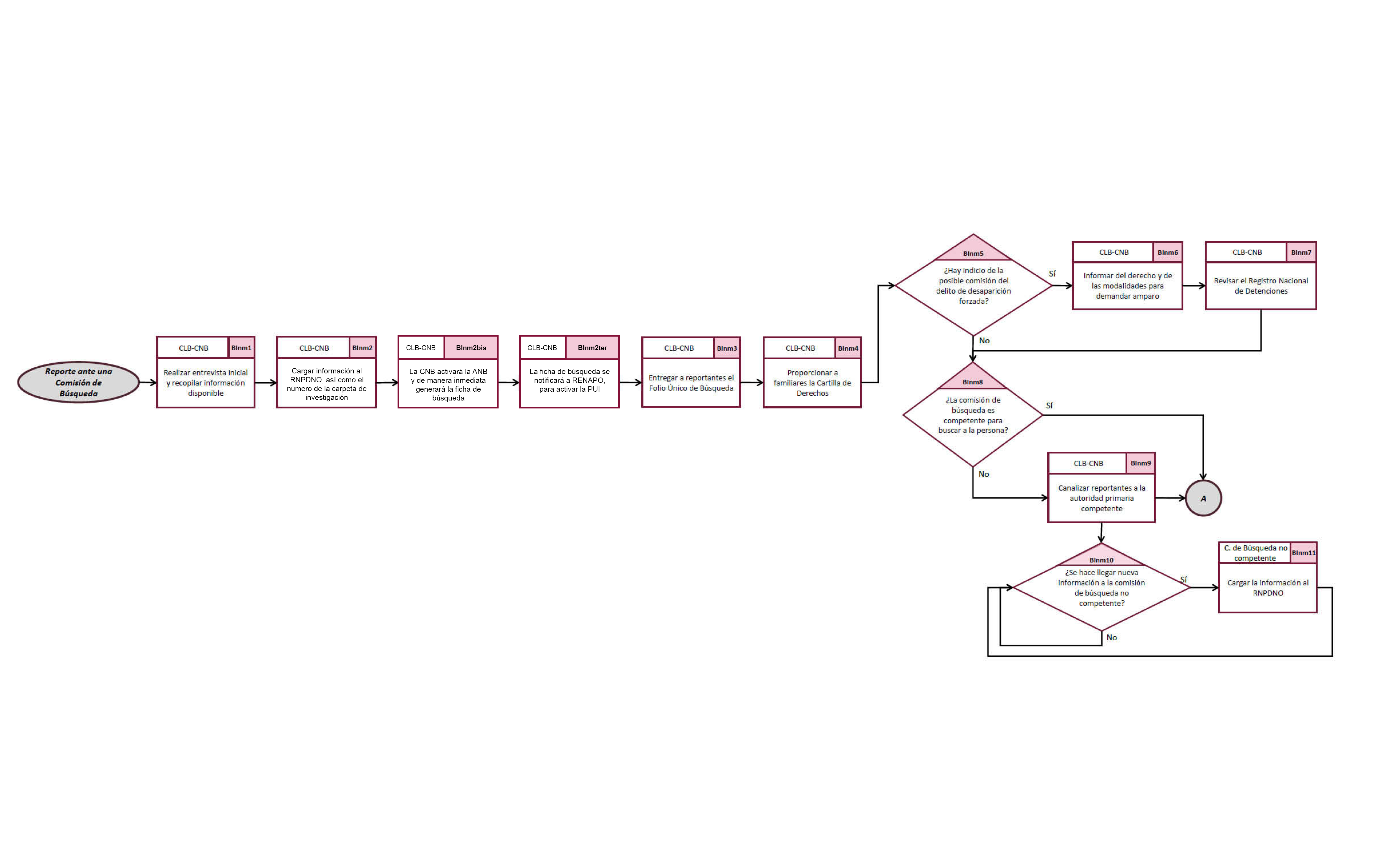
75 Ter. Documento oficial generado por la autoridad competente al recibir una noticia, reporte o denuncia de desaparición, que contiene los datos esenciales para la identificación, búsqueda, localización e investigación de la persona.
Debe difundirse de manera masiva, inmediata y coordinada por todos los medios institucionales y privados, respetándose el derecho a que el mismo sea confidencial a petición de la persona reportante.
En términos de la LGD la autoridad competente que reciba una Noticia, Reporte o denuncia por la desaparición de una persona, la
registrará sin dilación alguna en el Registro Nacional y en la Base Nacional de Carpetas de Investigación, y remitirá por los medios disponibles a las Fiscalías Especializadas y Comisiones Locales de Búsqueda una Ficha de Búsqueda, conforme al protocolo de Alerta Nacional de Búsqueda y Localización, debiendo asegurarse de la recepción. En este último supuesto las Fiscalías, de oficio y sin demora, deberán completar el registro en la Base Nacional de Carpetas de Investigación.
La Ficha de Búsqueda se notificará al Registro Nacional de Población, con la finalidad de que se active en la Plataforma Única de Identidad, los alertamientos de usos de la Clave Única de Registro de Población de la Persona Desaparecida, o la búsqueda de coincidencias con sus datos identificativos.
La Ficha de Búsqueda deberá difundirse a petición de la autoridad primaria que realiza un registro en el RNPDNO de manera masiva por todos los medios disponibles entre las Autoridades, y de manera directa a:
I.     Administradoras de canales televisivos y radiodifusoras públicas;
II.     Personas prestadoras de servicios de transporte terrestre, aéreo y marítimo, así como a las personas administradoras de las respectivas terminales;
III.    Personas responsables, administradoras, incluidos las concesionarias de carreteras, caminos y puentes;
IV.   Instituciones de seguridad pública, ciudadana u homólogas, y
V.    Cualquier ente público o privado que tenga la capacidad de transmitir masivamente un mensaje.
La Ficha de Búsqueda se notificará al Registro Nacional de Población, con la finalidad de que se active en la Plataforma Única de Identidad, los alertamientos de usos de la Clave Única de Registro de Población de la Persona Desaparecida, o la búsqueda de coincidencias con sus datos identificativos.
En los casos en que se identifique un uso de la Clave Única de Registro de Población, el Registro Nacional de Población informará de inmediato a las Autoridades competentes en todo el país para que, en el ámbito de sus atribuciones, realicen las acciones necesarias para la localización.
La Ficha de Búsqueda deberá integrar, como mínimo, los siguientes elementos:
I.     Nombre completo, edad, sexo y género de la persona reportada;
II.     Fotografía reciente;
III.    Fecha y lugar de la desaparición o última vez vista;
IV.   Señas particulares, rasgos físicos distintivos;
V.    Si presenta una condición de vulnerabilidad;
VI.   Datos de contacto para aportar información o colaborar con la búsqueda, y
VII.   Folio único de identificación asignado por el Registro Nacional de Personas Desaparecidas.
La Ficha de Búsqueda deberá generarse en formato físico y digital, y deberá difundirse de manera inmediata y amplia a través de medios institucionales, redes sociales, portales oficiales y, en su caso, medios masivos de comunicación, conforme a los protocolos establecidos por la Comisión Nacional de Búsqueda.
Hipótesis de localización.
76. Proposición, fundamentada en la información disponible, sobre el paradero actual de una persona desaparecida (vid infra, 2.4).
Identificación humana.
77. Conjunto de técnicas complementarias que permiten establecer la identidad de una persona, o afirmar con un alto grado de certeza que un cuerpo o resto humano perteneció a un individuo determinado. Incluyen procedimientos forenses especializados propios de la medicina legal, dactiloscopia, genética, odontología, arqueología y antropología física, pero también el reconocimiento facial y de señas particulares, la investigación documental, el cotejo de registros ante mortem y post mortem, la exhibición de documentos de identidad, el análisis de contextos de hallazgo de restos humanos.
Localización.
78. Proceso de reconocimiento que lleva a la conclusión, más allá de toda duda razonable, de que una persona con la que está interactuando el personal de autoridades responsables es una persona a la que se busca, o bien de que un cuerpo o restos humanos pertenecen a una persona a la que se busca, lo cual permite alcanzar la determinación científica de su fallecimiento.
Nombre Social.
79. Vocativo por el cual se reconoce, identifica y alude a la persona en sus relaciones personales, consistente en el nombre que una persona se autoasigna. Su uso debe respetarse en toda acción de búsqueda y registro.
Paradero.
80. Punto en el espacio en el que se encuentra una persona desaparecida.
Persona desaparecida.
81. Aquella cuyo paradero se desconoce y se presume, a partir de cualquier indicio, que su desaparición se relaciona con la comisión de un delito en su contra. Es importante recordar que, en México, el concepto de persona desaparecida incluye a cualquier persona cuyo paradero se desconozca y respecto de quien se presuma que su desaparición está relacionada con la comisión de un delito, es decir, que la persona desaparecida sea o haya sido víctima de cualquier delito (secuestro, trata de personas, feminicidio, homicidio, privación ilegal de la libertad, entre otros) y que, como consecuencia, esté desaparecida.
Plataforma Única de Identidad.
82. Herramienta tecnológica interconectada para la consulta, validación y gestión de la Clave Única de Registro de Población (CURP) a que se refiere el artículo 91 Quater la Ley General de Población.
En términos del artículo 12 Bis LGD la Plataforma Única de Identidad, será la fuente primaria de consulta permanente y en tiempo real, se interconectará con bases de datos o sistemas de información que permitan realizar búsquedas continuas entre los siguientes registros:
I.     El Registro Nacional de Personas Desaparecidas y No Localizadas;
II.     La Base Nacional de Carpetas de Investigación;
III.    El Banco Nacional de Datos Forenses;
IV.   Registros Administrativos, y
V.    Cualquier registro, base o sistema de información de particulares que presten servicios financieros, de transporte, salud física y mental, telecomunicaciones, educación, asistencia privada, paquetería y servicios de entrega, registros patronales y de seguridad social, religiosos, los establecimientos residenciales o centros de atención a las adicciones así como toda institución privada que administre registros o bases de datos de personas, cuya consulta sea necesaria para la investigación, búsqueda, localización e identificación de Personas Desaparecidas.
El uso de la Plataforma Única está condicionado a la existencia previa del Folio Único de Búsqueda o del número de carpeta de investigación y se limitará exclusivamente a la consulta de los datos relacionados con la persona desaparecida.
La Plataforma contará con un diseño descentralizado y apegado a los principios y obligaciones en materia de tratamiento de datos personales conforme a lo previsto en las leyes y disposiciones jurídicas aplicables en materia de protección de datos personales.
El reglamento y lineamientos que emita el Registro Nacional de Población establecerán los mecanismos mínimos de seguridad, así como los procedimientos, la gestión y control de accesos y trazabilidad de su operación.
Registros Administrativos.
83. Bases de datos de cualquier Autoridad que integren datos biométricos o identificativos de las personas, con motivo de los trámites o servicios que brindan.
Restitución digna.
84. Entrega de un cuerpo humano, segmentos corporales y/o fragmentos óseos plenamente identificados por métodos científicos, y por familiares de la persona a la que pertenecieron. Este proceso debe realizarse bajo los principios de la LGD de Debida diligencia; Enfoque diferencial y especializado; Gratuidad; Igualdad y no discriminación; Máxima protección; y los Ejes Rectores Operativos de Enfoque Diferenciado, Enfoque Humanitario, Perspectiva Psicosocial y Verdad y Memoria (vid infra, 6.2).
Restos humanos arqueológicos.
84 Bis. Restos humanos antiguos sin interés forense por no existir memoria viva de las personas a las que pertenecieron. De forma general, se consideran arqueológicos los restos pertenecientes a personas cuyo fallecimiento data de más de un siglo.
Sistema Único de Información Tecnológica e Informática (SUITI).
85. Sistema informático cuya integración y funcionamiento es responsabilidad del SNB, en el que se integran y confrontan rutinariamente todos los registros relevantes para la búsqueda, localización e identificación de personas desaparecidas; así como para la investigación y persecución de los delitos materia de la LGD (vid infra, 3.2, 4).
Suerte.
86. Serie o cadena de sucesos o acontecimientos que le ocurrieron a la persona desaparecida y que llevaron a su fallecimiento o destino final.
Actores, roles y responsabilidades
87. Todas las autoridades y particulares de cualquier naturaleza que administren o resguarden bases de datos con información identificativa, biométrica o de localización, deberán permitir la consulta inmediata y en tiempo real de dichos registros a las Fiscalías, Comisiones de Búsqueda y demás autoridades competentes, a través de la PUI y conforme a los lineamientos de seguridad y trazabilidad previstos en la Ley.
Otros actores involucrados en la búsqueda, como las familias, familia social, sus representantes y los colectivos a los que pertenecen, son también actores en la búsqueda, siempre desde la perspectiva de sus derechos. Este apartado delimita de forma general la responsabilidad de los actores institucionales públicos y privados, y desarrolla, también en forma general, los derechos relacionados con la participación de familiares y sus representantes.
Esta obligación comprende, entre otros, a los servicios periciales y forenses, instituciones públicas o privadas de salud, empresas de telecomunicaciones, instituciones financieras, plataformas digitales de transporte, hospedaje o paquetería, y cualquier entidad que administre registros de personas cuya consulta pueda contribuir a la búsqueda, localización o identificación.
 
Las Autoridades tanto públicas como privadas, deberán atender de forma prioritaria las solicitudes de información de la Ficha de Búsqueda y activación de la ANB, garantizado que sea inmediata y en todo el territorio nacional.
1. Autoridades.
88. La búsqueda de personas desaparecidas es responsabilidad de la CNB, las CLB, dependencias de seguridad pública, órganos administrativos desconcentrados, y entidades de la Administración Pública Federal; los poderes legislativo y judicial, sus respectivos homólogos de las Entidades Federativas, municipios y demarcaciones territoriales de la Ciudad de México, así como los organismos con autonomía constitucional. El grado de participación de las instituciones difiere según la naturaleza de sus funciones y atribuciones. Este Protocolo las divide en primarias, transmisoras, informadoras y difusoras.
89. La CNB, las CLB, las autoridades ministeriales de las Fiscalías Locales, las instituciones de seguridad pública y los juzgados y tribunales que conocen de juicios de amparo contra desaparición, conforme a sus ámbitos de competencia y acorde a las disposiciones legales llevan la mayor responsabilidad en la búsqueda porque son quienes, activa y coordinadamente, deben accionar para dar con el paradero o ubicación de las personas desaparecidas, brindarles auxilio si se encuentran cautivas, desaparecidas o en peligro, y localizar, recuperar, identificar y restituir con dignidad sus restos a sus familiares en caso de que hayan perdido o sido privados de la vida. En atención a ese grado de responsabilidad, este Protocolo las denomina autoridades primarias.
90. Las Embajadas y Consulados de México, las comisiones de derechos humanos, los Centros de Atención de Llamadas de Emergencia (CALLE) que operan el número único 911, los servicios Locatel y las autoridades municipales designadas para recibir reportes son denominadas transmisoras porque su función en la búsqueda consiste en atender a reportantes y transferir la información en forma inmediata a las autoridades primarias, así como servir de enlace permanente entre éstas y los reportantes cuando sea imposible establecer una comunicación directa.
91. Toda autoridad pública o institución privada que produzca, resguarde, recopile o genere información relevante para la búsqueda de personas desaparecidas, así como para la identificación de restos humanos, es considerada informadora. Su función consiste en proporcionar de inmediato a las autoridades primarias toda la información y documentación que les sea solicitada con motivo de la búsqueda de personas, sea esto en respuesta a requerimientos puntuales para la activación de la o por medio de procesos automatizados basados en la interoperabilidad de bases de datos.
92. Las autoridades con capacidad de transmitir masivamente mensajes a la población para solicitar su ayuda en la búsqueda, así como en la activación de la ANB, o bien cuyo personal se encuentre organizado y distribuido de tal forma que sea relevante enterarlo de la necesidad de localizar personas, deben difundir información a solicitud de las autoridades primarias. Este Protocolo las denomina autoridades difusoras.
A. Autoridades primarias.
I. Comisión Nacional de Búsqueda de Personas.
93. La CNB determina, ejecuta y da seguimiento a las acciones de búsqueda de Personas Desaparecidas, en todo el territorio nacional. Esto incluye, la búsqueda en vida, la búsqueda forense con fines de identificación de cuerpos y restos humanos o, en su caso, de identificación humana complementario. Todas las autoridades, en el ámbito de sus competencias, están obligadas a colaborar de forma eficaz con la CNB.
94. Una de las funciones principales y razón de ser de la CNB es fungir como puente e intermediación entre todas las autoridades de los tres órdenes de gobierno, organismos constitucionales autónomos y las familias. La CNB debe velar siempre porque las demás instituciones garanticen los derechos de las familias a la participación y a la información.
95. La CNB, además de las funciones establecidas en el artículo 53 de la LGD, tendrá las siguientes funciones operativas generales, como autoridad primaria:
a.     Recibir reportes directamente de forma presencial, telefónica o electrónica, y por intermediación de las autoridades transmisoras;
b.     Advertir noticias (vid infra, 1.1);
c.     Encabezar los esfuerzos de coordinación de las CLB coordinando a los enlaces de Búsqueda Inmediata, Búsqueda por Patrones y Búsqueda Generalizada (vid infra, 1.11, 3, 4);
d.     Administrar, alimentar y consultar el Directorio Nacional de Enlaces y Contactos de Búsqueda Inmediata (vid infra, 1.11);
e.     Iniciar y coordinar Búsquedas Inmediatas, con otras autoridades primarias en la coordinación de Búsquedas Inmediatas (vid infra, 1.5);
f.     Solicitar y dar seguimiento a acciones de búsqueda individualizadas, por su cuenta o en colaboración con una o varias CLB (vid infra, 2);
g.     Ejecutar acciones de Búsqueda en coordinación con otras instituciones (vid infra, 2);
h.     Realizar análisis de contexto tendiente a identificar modos de operación, prácticas, patrones de criminalidad y estructuras delictivas; así como a asociar casos con el objetivo de iniciar Búsquedas por Patrones y fomentar la búsqueda en conjunto de personas cuyas desapariciones están relacionadas y compartir información con las autoridades ministeriales para la investigación. (vid infra, 3);
i.      Coordinar el Grupo de Trabajo interinstitucional especializado en la búsqueda de personas desaparecidas víctima del terrorismo de Estado contrainsurgente durante la llamada guerra sucia (vid infra, 3.3.1);
j.      Coordinar el Grupo de Trabajo interinstitucional especializado en la búsqueda de personas migrantes extranjeras, y brindar apoyo a las fiscalías para la búsqueda de personas migrantes (vid infra, 3.3.2);
k.     Presidir la Comisión de Implementación de este Protocolo (vid infra, 6 y 9);
l.      Alimentar y administrar el sistema de Bitácora Única de Acciones de Búsqueda Individualizada, además recibe la información en dicho Sistema que proporcionan las autoridades en materia de búsqueda de personas. (vid infra, 2);
m.    Coordinar, administrar y alimentar el RNPDNO (vid infra, 1.1);
n.     Alimentar el Registro Nacional de Fosas Comunes y Fosas Clandestinas (RNFCFC) (vid infra, 4.7.5);
o.     Realizar, apoyar y coordinar métodos de Búsqueda Generalizada, administrando registros generados por varios de sus métodos y ejecutando las confrontas de los mismos con el RNPDNO, o posibilitando la confronta con registros administrados por otras autoridades a través del SUITI (vid infra, 4);
p.     Acceder en términos de la LGD exclusivamente para la búsqueda y localización de personas desaparecidas a información de diversas plataformas, archivos, bases de datos y registros, sea mediante el SUITI, la PUI o directamente;
q.     Crea la estrategia tecnológica para hacer más eficiente la toma de decisión sobre los procesos de búsqueda;
r.     Informar, junto con otras instituciones, a familiares y/o familia social y da garantía a sus derechos de participación;
s.     Planear, coordinar y participar en la ejecución de acciones de búsqueda forense al integrarse a Grupos Especializados interinstitucionales (vid infra, 4.7 y 4.7.2);
t.     Impulsar a instituciones primarias a generar registros homologados e interoperables, y las apoya para centralizar información en registros nacionales (vid infra, 4);
u.     Realizar visitas a albergues, hospitales psiquiátricos, establecimientos residenciales de atención a adicciones públicos o privados, centros de reinserción social, detención administrativa o ministerial y otros lugares en los que pueda obtenerse información sobre la localización de alguna persona desaparecida (vid infra, 4);
v.     Ejecutar, por su cuenta o en coordinación con otras autoridades, procesos de localización con vida y sin vida, produce informes de localización e identificación, que comparte con las autoridades ministeriales, así como notifica a familiares (vid infra, 6, 6.1 y 6.2);
w.    Explotar indicios sobre el paradero de las personas que generen los métodos de Búsqueda Generalizada (vid infra, 2.4 y 4);
x.     Da seguimiento a las sentencias, recomendaciones, acciones urgentes y otras comunicaciones de organismos nacionales e internacionales relacionadas con la búsqueda de personas desaparecidas (vid infra, 10).
II. Comisiones Locales de Búsqueda
96. Las CLB son las coordinadoras estatales de la búsqueda de personas desaparecidas.
97. Una de las funciones principales y razón de ser de las CLB es fungir como puente e intermediación entre las autoridades de los distintos órdenes de gobierno y las familias. Las CLB deben velar siempre para que las demás instituciones de sus entidades garanticen los derechos de las familias y/o familia social a la participación y a la información.
98. Las CLB tienen las siguientes funciones generales, como autoridades primarias:
a.     Reciben reportes directamente y por intermediación de las autoridades transmisoras (vid infra, 1.1);
b.     Advierten noticias (vid infra, 1.1);
c.     Alimentan el RNPDNO (vid infra, 1.1);
d.     Alimentan el RNFCFC (vid infra, 4.7.5);
e.     Alimentan el sistema de Bitácora Única de Acciones de Búsqueda Individualizada (vid infra, 2);
f.     Alimentan y consultan el Directorio Nacional de Enlaces y Contactos de Búsqueda Inmediata (vid infra, 1.11);
g.     Inician y coordinan la Búsqueda Inmediata cuando son las primeras en conocer de la imposibilidad de localizar a una persona, realizan los rastreos remotos (vid infra, 1.6), despliegan personal con capacidad operativa cuando se encuentra en la cercanía de los puntos y polígonos de búsqueda (vid infra, 1.7), relevan a las instituciones de seguridad pública que han iniciado Búsquedas Inmediatas en la coordinación de las mismas;
h.     Solicitan y dan seguimiento a acciones de búsqueda individualizadas, por su cuenta o en coordinación con la CNB u otras CLB (vid infra, 2);
i.      Ejecutan acciones de Búsqueda Individualizada por cuenta propia o en coordinación con otras instituciones (vid infra, 2);
j.      Realizan análisis de contexto tendiente a identificar modos de operación, prácticas, patrones de criminalidad y estructuras delictivas; así como a asociar casos con el objetivo de iniciar Búsquedas por Patrones y fomentar la búsqueda en conjunto de personas cuyas desapariciones están relacionadas (vid infra, 3.1);
k.     Generan mecanismos interinstitucionales de Búsqueda por Patrones, los coordinan y/o participan de ellos (vid infra, 3.2);
l.      Impulsan a instituciones primarias a generar registros homologados e interoperables, y las apoyan para centralizar información en
registros nacionales (vid infra, 4);
m.    Realizan visitas a albergues, hospitales psiquiátricos, establecimientos residenciales de atención a adicciones, centros de reinserción social, detención administrativa o ministerial (vid infra, 4);
n.     Llevan a cabo Búsqueda de Familia de personas desaparecidas y de personas a las que pertenecieron cuerpos identificados no reclamados (vid infra, 5);
o.     Acceden a información de diversas plataformas, archivos, bases de datos y registros, sea mediante el SUITI o directamente;
p.     Informan a familiares y a la familia social y dan garantía a sus derechos de participación;
q.     Explotan indicios sobre el paradero de las personas que generen los métodos de Búsqueda Generalizada (vid infra, 2.4 y 4);
r.     Planean, coordinan y participan de la ejecución de acciones de búsqueda forense al integrarse a Grupos Especializados interinstitucionales (vid infra, 4.7 y 4.7.2);
s.     Ejecutan, por su cuenta o en coordinación con otras autoridades, procesos de localización con vida y sin vida, producen informes de localización, notifican a familiares y familia social (vid infra, 6, 6.1 y 6.2).
III. Autoridades ministeriales
99. Las autoridades ministeriales (procuradurías y fiscalías) son las responsables de investigar los delitos cometidos contra personas desaparecidas (cualquiera sea éste), de iniciar la carpeta de investigación de forma inmediata ante cualquier reporte o denuncia de desaparición, de tomar medidas para garantizar, dentro de la investigación, la seguridad de familiares, víctimas y testigos, e impulsar y ejecutar oficiosamente, por su cuenta y en coordinación con otras autoridades, acciones de Búsqueda Individualizada para localizar a las víctimas y brindarles auxilio, así como recuperar, identificar y restituir con dignidad cuerpos y restos humanos, en su caso. Estas obligaciones se extienden a cualquier unidad ministerial que conozca de la imposibilidad de localizar a una persona o que sea responsable de investigar cualquier delito que posiblemente la cause (desaparición forzada, desaparición por particulares, secuestro, tráfico humano, sustracción de menores, delincuencia organizada, etc.).
100. Es de notarse que las Fiscalías Especializadas también deben desarrollar acciones encaminadas a la búsqueda y localización de la persona desaparecida, a partir de los indicios y datos de prueba en los que se presuma el posible paradero de la persona desaparecida; en cuyo caso, la/el AMP tendrá que priorizar las acciones de investigación encaminadas a localización con vida de la persona desaparecida. Estas acciones de búsqueda tendrán que realizarse conforme a los objetivos, políticas, procesos, técnicas y métodos específicos que se señalen en el Protocolo Homologado de Búsqueda Lo anterior, en concordancia con la propia LGD, implica el reconocimiento de que las autoridades ministeriales realizan acciones de búsqueda, y de que este Protocolo es la referencia de sus obligaciones al respecto.
101. Las autoridades ministeriales poseen facultades exclusivas cuyo ejercicio es crucial para la búsqueda, localización e identificación de la persona desaparecida. Este Protocolo les asigna las siguientes funciones generales, como autoridades primarias:
a.     Reciben reportes y denuncias directamente y por intermediación de las autoridades transmisoras (vid infra, 1.1);
b.     Advierten noticias (vid infra, 1.1);
c.     Alimentan el RNPDNO (vid infra, 1.1);
d.     Administran (FGR) y alimentan el Registro Nacional de Personas Fallecidas No Identificadas y No Reclamadas (RNPFNINR) y el Banco Nacional de Datos Forenses (BNDF) (vid infra, 2.4, 2.5, 4.7.5);
e.     Alimentan el Registro Nacional de Fosas Comunes y Fosas Clandestinas (vid infra, 2.9 y 4.7.5);
f.     Alimentan la Bitácora Única de Acciones de Búsqueda Individualizada (vid infra, 2);
g.     Alimentar la Base Nacional de Carpetas de Investigación.
h.     Inician y coordinan la Búsqueda Inmediata cuando son las primeras en conocer de la imposibilidad de localizar a una persona (se cumpla o no algún supuesto para presumir la comisión de un delito en su contra), despliegan personal con capacidad operativa cuando se encuentra en la cercanía de los puntos y polígonos de búsqueda (vid infra, 1.7);
i.      Ejecutan oficiosamente la Búsqueda Individualizada de las personas desaparecidas (vid infra, 2);
j.      Activan Protocolos de Búsqueda Inmediata complementarios a éste que les asignen responsabilidades específicas, en los términos de la normatividad que los regule (vid infra, 1.9);
k.     Integran, a solicitud de las comisiones de búsqueda, enlaces a las coordinaciones interinstitucionales de Búsqueda por Patrones cuando sus casos hayan sido relacionados con otros mediante el análisis de contexto (vid infra, 3, 3.2, 3.3.1, 3.3.2);
l.      Proponen a las comisiones de búsqueda la realización de Búsquedas por Patrones cuando sus unidades de análisis de contexto, áreas de inteligencia o dependencias semejantes identifican patrones en la desaparición de personas (vid infra, 3);
m.    Explotan indicios sobre el paradero de las personas que generen los métodos de Búsqueda Generalizada (vid infra, 2.4 y 4);
n.     Planean, coordinan y participan de la ejecución de acciones de búsqueda forense al integrarse a Grupos Especializados interinstitucionales (vid infra, 4.7 y 4.7.2);
o.     Procesan contextos de hallazgo (vid infra, 4.7.3) e identifican cuerpos y restos humanos (vid infra, 4.7.4);
p.     Ejecutan la Búsqueda de Familia de personas a las que pertenecieron cuerpos identificados no reclamados (vid infra, 4.7.4 y 5.2);
q.     Ejecutan, por su cuenta o en coordinación con otras autoridades, procesos de localización con vida y sin vida, producen informes de localización, notifican a familiares (vid infra, 6, 6.1 y 6.2);
r.     Realizan las actividades descritas en el Protocolo Homologado de Investigación para los delitos de Desaparición Forzada y Desaparición Cometida por Particulares (vid infra, 2.1).
IV. Instituciones de Seguridad Pública y que realizan tareas de seguridad pública
102. Las instituciones de Seguridad Pública (Guardia Nacional, policías estatales y municipales, entre otros) son autoridades informadoras, así como ejecutoras y auxiliares en la búsqueda de personas desaparecidas. Deben contar y garantizar la disponibilidad inmediata de personal especializado y capacitado en materia de búsqueda de personas. Las siguientes son las acciones genéricas no limitativas- que deben realizar en el ámbito de su competencia territorial y jurídica:
a.     Reciben reportes (vid infra, 1.1);
b.     Alimentan el RNPDNO (vid infra, 1.1);
c.     Inician la Búsqueda Inmediata (con o sin presunción de delito), siendo relevadas en la coordinación de la misma por las comisiones de búsqueda tan pronto éstas son notificadas de la situación (vid infra, 1.5), y auxilian a las autoridades primarias que iniciaron la búsqueda inmediata con el despliegue operativo (vid infra, 1.7);
d.     Llevan a cabo, de forma coordinada y a solicitud de las comisiones de búsqueda (nacional y locales) y de las fiscalías y de conformidad con su competencia territorial, tareas de protección en las acciones de búsqueda a las autoridades primarias y a las familias que acompañen la misma (vid infra, 4.7.2);
e.     Participan en Búsqueda por Patrones cuando les es requerido (vid infra, 3);
f.     Auxilian en la realización de todo tipo acciones de búsqueda;
g.     Resguardan contextos de hallazgo (vid infra, 4.7.1).
103. La SEMAR y la SEDENA podrán brindar seguridad perimetral en las diligencias de búsqueda, previa coordinación y planeación con la CNB y FGR, en los casos de la competencia de éstas y con base en la disponibilidad de elementos y autorización previa. En casos excepcionales, podrá solicitarse la misma intervención, previa coordinación y planeación con las CLB y las autoridades ministeriales locales. No son competentes para resguardar contextos de hallazgo: dicha labor corresponde a las instituciones policiales, previa solicitud de la autoridad ministerial.
V. Juzgados.
104. Los Juzgados de Distrito y los de primera instancia que conozcan de demandas de amparo contra desaparición son autoridades primarias para la búsqueda de personas desaparecidas que pudieran haber sido víctimas de desaparición. Al recibir las demandas de amparo, dichas autoridades deben iniciar la Búsqueda Inmediata (vid infra, 1.2), y actuar de conformidad con el artículo 15 de la Ley de Amparo, que establece:
Cuando, por las circunstancias del caso o lo manifieste la persona que presenta la demanda en lugar del quejoso, se trate de una posible comisión del delito de desaparición de personas, el juez tendrá un término no mayor de veinticuatro horas para darle trámite al amparo, dictar la suspensión de los actos reclamados, y requerir a las autoridades correspondientes toda la información que pueda resultar conducente para la localización y liberación de la probable víctima. Bajo este supuesto, ninguna autoridad podrá determinar que transcurra un plazo determinado para que comparezca el agraviado, ni podrán las autoridades negarse a practicar las diligencias que de ellas se soliciten o sean ordenadas bajo el argumento de que existen plazos legales para considerar la desaparición de una persona.
105. La Ley de Amparo faculta a las autoridades jurisdiccionales para conseguir la presentación de las víctimas de desaparición a través de diligencias ordenadas o realizadas directamente por ellas. Los Juzgados pueden, por ejemplo, requerir datos conservados a concesionarios de telecomunicaciones, videograbaciones, registros y movimientos bancarios, información de arcos carreteros, registros de detención, registro de operativos, registros de llamadas a los números de emergencia (911 u otros), partes de novedades de corporaciones policiacas y autoridades castrenses, entre otros.
106. Las demandas de amparo contra desaparición pueden ser promovidas por cualquier persona, incluyendo niñas, niños y adolescentes. Deben ser recibidas por los órganos jurisdiccionales en cualquier tiempo, con el mínimo de formalidades, permitiendo la presentación de la demanda por comparecencia o por medios electrónicos sin necesidad de firma electrónica, no siendo necesario que los promoventes proporcionen información adicional al acto reclamado y la posible autoridad responsable, y aplicando la suplencia de la queja deficiente en todo momento.
107. Los juzgados de control y de distrito deben determinar en forma urgente, a solicitud de otras autoridades responsables de la búsqueda, la situación jurídica de cualquier posible víctima de desaparición que haya sido localizada bajo la custodia de sus presuntos victimarios, y dictar las medidas necesarias para garantizar su protección (vid infra, 6.1.7).
108. Todas las autoridades primarias, transmisoras, informadoras y difusoras están obligadas a colaborar diligentemente con los juzgados para lograr la comparecencia de la posible víctima en el marco de un juicio de amparo contra desaparición.
109. El Eje Rector Operativo de Permanencia (vid supra) no debe interpretarse en el sentido de dejar indefinidamente un juicio de amparo contra desaparición sin resolución. Una vez concluidas las diligencias al alcance jurídico y material del juzgado (sea realizadas por sus medios, ordenadas a otras autoridades o coordinadas con ellas), si no se ha logrado la comparecencia del quejoso directo, debe tomar la determinación que al caso corresponda, y son las demás autoridades primarias las responsables (oficiosamente y/o en cumplimiento de
la resolución) de continuar realizando la búsqueda.
 
Cuadro general de responsabilidades de las autoridades primarias
 
Búsqueda Inmediata
Búsqueda Individualizada
Búsqueda por Patrones
Búsqueda Generalizada
Búsqueda de Familia
CNB
*Realizar entrevista inicial.
*Registrar en RNPDNO
para su interconexión con
la PUI y emisión de la
ANB conforme al
Protocolo establecido para
ello.
*Iniciar.
*Coordinar
*Administrar, alimentar y
actualizar el Directorio
Nacional de Enlaces y
Contactos de Búsqueda
Inmediata.
*Administrar, coordinar y
alimentar el RNPDNO y se
activa la ANB conforme al
Protocolo respectivo
*Solicitar y dar seguimiento a
acciones de búsqueda.
*Ejecutar acciones de
búsqueda.
*Explotar indicios generados por
métodos de búsqueda
generalizada.
*Dar seguimiento a las acciones
urgentes y otras
comunicaciones de organismos
internacionales relacionadas
con búsqueda de personas.
*Alimentar y administrar el
sistema de Bitácora Única.
*Realizar análisis de contexto
para asociar casos, identificar
modos de operación,
estructuras delictivas y
patrones de desaparición.
*Generar y coordinar
mecanismos de coordinación
interinstitucional para el análisis
de patrones y la búsqueda
conjunta de las personas cuyos
casos se asocien.
*Recabar y producir
información sistemática sobre
escenarios de búsqueda
(lugares en que la
experiencia indica que es
recurrente hallar a personas
desaparecidas).
*Hacer interoperables,
administrar y propiciar el
cotejo de registros.
*Participar de prospección en
contextos de hallazgo.
*Alimentar el RNFCFC
Realizar visitas a escenarios
de búsqueda
*Apoyar en la búsqueda de
familiares de personas cuyos
cuerpos se encuentran
identificados, y de personas
extraviadas o aisladas.
CLB
*Realizar entrevista
Inicial.
*Registrar en el RNPDNO.
para su interconexión con
la PUI y emisión de la
ANB conforme al
Protocolo establecido para
ello.
*Iniciar.
*Coordinar y relevar en
coordinación.
*Realizar rastreo remoto.
*Realizar despliegue
operativo.
*Alimentar y actualizar el
Directorio Nacional de
Enlaces y Contactos de
Búsqueda Inmediata.
*Solicitar y dar seguimiento a
acciones de búsqueda.
*Ejecutar acciones de
búsqueda.
*Explotar indicios generados por
métodos de Búsqueda
Generalizada.
*Alimentar el RNPDNO.
*Alimentar el sistema de
Bitácora Única.
*Realizar análisis de contexto
para asociar casos, identificar
modos de operación,
estructuras delictivas y
patrones de desaparición.
*Generar y coordinar
mecanismos de coordinación
interinstitucional para el análisis
de patrones y la búsqueda
conjunta de las personas cuyos
casos se asocien.
*Participar de prospección en
contextos de hallazgo.
*Recabar y producir
información sistemática sobre
escenarios de búsqueda.
*Alimentar el RNFCFC.
*Realizar visitas a escenarios
de búsqueda.
*Ayudar a personas
localizadas para restablecer
contacto con sus familiares.
*Realizar la búsqueda de
familiares de personas que no
murieron víctima de delito a
las que pertenecieron restos
humanos identificados no
reclamados.
Autoridades ministeriales
*Realizar entrevista inicial.
*Registrar en el RNPDNO
para su interconexión con
la PUI y emisión de la
ANB conforme al
Protocolo establecido para
ello.
*Iniciar.
*Coordinar.
*Realizar despliegue
operativo.
*Inscribe en la BNCI el
número de carpeta de
investigación asignado.
*Realizar oficiosamente actos
de investigación y acciones de
búsqueda.
*Atender solicitudes de
comisiones de búsqueda.
*Explotar indicios generados por
métodos de Búsqueda
Generalizada.
*Alimentar el RNPDNO.
*Alimentar el sistema de
Bitácora Única.
*Integrar enlaces en
coordinaciones de
Búsqueda por Patrones.
*Participar de prospección en
contextos de hallazgo
Identificar cuerpos y restos
humanos. *Alimentar
RNFCFC.
*Administrar (FGR) y
alimentar RNPFNINR y
BNDF.
*Recabar, producir y cotejar
información sistemática
forense.
*Investigar delitos cometidos
contra personas aisladas o
incomunicadas, apoyar en la
búsqueda de sus familiares o
familia social.
*Buscar familia o familia social
de personas cuyos cuerpos se
identifican.
Instituciones de Seguridad Pública
*Realizar entrevista
Inicial.
*Registrar en RNPDNO
para su interconexión con
la PUI y emisión de la
ANB conforme al
Protocolo establecido para
ello.
*Iniciar (son relevadas en
coordinación por CLB o
CNB).
*Despliegue operativo.
*Participar en la realización de
acciones de búsqueda.
*Participar en coordinaciones y
acciones de Búsqueda por
Patrones.
*Brindar seguridad durante
prospección en contextos de
hallazgo.
*Resguardar contextos de
hallazgo.
*Notificar a comisiones de
búsqueda de la localización
de personas desaparecidas.
*Ayudar a personas aisladas o
incomunicadas para
restablecer contacto con sus
familiares o familia social.
Juzgados
*Realizar entrevista inicial.
*Registrar en RNPDNO
para su interconexión con
la PUI y emisión de la
ANB conforme al
Protocolo establecido para
ello.
*Iniciar.
*Coordinar.
*Realizar rastreo remoto.
*Realizar despliegue
operativo.




 
B. Autoridades transmisoras.
I. Secretaría de Relaciones Exteriores, Embajadas, Consulados de México en el exterior, y Agregadurías de la FGR
110. Las Embajadas, Consulados y Agregadurías de FGR son instituciones ante las cuales se puede realizar el reporte o la denuncia de la desaparición de una persona en territorio mexicano, en los términos de la LGD y los lineamientos del MAEBI. Estas son sus funciones principales:
a.     Reciben los reportes y los transmiten sin demora a las autoridades primarias;
b.     Alimentan el RNPDNO (vid infra, 1.1),
c.     Orientan a las personas reportantes o denunciantes y fungen como enlace entre éstas y las autoridades primarias en los casos en que la comunicación no pueda establecerse en forma directa;
d.     Cuentan con personal capacitado para recibir reportes, asesorar a familiares, revisar los expedientes con ellas y ellos (vid infra, 1.4), transmitir sus dudas y solicitudes a las autoridades primarias y mantenerles informados de los avances El Grupo de Trabajo especializado en la Búsqueda por Patrones de personas migrantes impulsará la capacitación de este personal (vid infra, 3.3.2);
e.     Realizan, a solicitud de las autoridades primarias, acciones relacionadas con la búsqueda de información fuera de México en el marco de sus facultades señaladas en la LGD y tomando en consideración la legislación nacional del país en que se encuentren y el derecho internacional;
f.     Colaboran con la CNB y la FGR, a solicitud de éstas, en los procesos de ubicación, notificación, entrevista y declaración de testigos y familiares de personas desaparecidas que vivan fuera del territorio nacional, de notificación de localizaciones, de restitución digna de cuerpos o restos a familias en el extranjero (vid infra, 6.1 y 6.2), y de verificación de la localización en el extranjero de personas desaparecidas (vid infra, 2.4);
g.     Entregan a los familiares de las personas desaparecidas cuyos reportes reciban la Cartilla de Derechos (anexa);
h.     La SRE transmite a la CNB y otras autoridades competentes, de manera inmediata y directa, las comunicaciones de organismos internacionales relacionadas con búsqueda de personas desaparecidas (vid infra, 10).
i.      Personal de las Embajadas, Consulados y Agregadurías de FGR, previa capacitación respecto a la toma de muestras biológicas para la obtención de perfiles genéticos de familiares de personas desaparecidas en territorio mexicano, podrán realizar y remitir las muestras biológicas, bajo las formalidades de cadena de custodia a la FGR, FGE o CNIH para su procesamiento y remisión al ente ministerial que tenga en trámite la Carpeta de Investigación, así como a la CNB y se realicen las confrontas respectivas.
j.      Colaboran con la FGR y las Fiscalías Locales en los términos que establece el CNPP, la LGD y el PHI.
II. Comisiones de derechos humanos y comisiones de atención a víctimas
111. Las comisiones de derechos humanos tienen el rol de autoridad transmisora pues, además de substanciar cualquier proceso de investigación a raíz de una queja contra cualquier violación de derechos humanos que tenga como consecuencia la imposibilidad de localizar personas, deben recibir el reporte y transmitirlo a las autoridades primarias.
112. Por su parte, las comisiones de atención a víctimas (tanto federal como las locales), además de brindar los servicios de atención integral dentro del marco de sus atribuciones (vid infra, "Participación de familiares..."), están obligadas a, tan pronto reciben o advierten información relativa a la desaparición de personas, recibir o realizar ellas mismas el reporte y transmitirlo a las autoridades primarias.
113. Las comisiones de derechos humanos y las comisiones de atención a víctimas deben entregar a los familiares de las personas desaparecidas la Cartilla de Derechos (anexa).
III. Centros de Atención de Llamadas de Emergencia (911) y Servicios Locatel
114. Los CALLE y servicios Locatel deben recibir reportes por la desaparición de personas, y además de seguir sus protocolos internos, deben realizar la entrevista inicial (vid infra, 1.1) y notificar a las autoridades primarias competentes para que inicien la carpeta de investigación correspondiente e inicien la Búsqueda Inmediata y/o Individualizada (vid infra, 1.3 y 1.5).
IV. Autoridades municipales designadas por el Ayuntamiento para recibir reportes
115. Las autoridades de las alcaldías de la Ciudad de México y las municipales designadas por los Ayuntamientos para recibir reportes, si no son ellas mismas autoridades primarias, deben transmitirlos a las autoridades primarias sin dilación.
116. Las autoridades municipales designadas para recibir reportes de personas desaparecidas deben entregar a los familiares de las personas desaparecidas cuyos reportes reciban, la Cartilla de Derechos (anexa).
 
IV. Otras autoridades
117. Cada entidad federativa, dependiendo de su organización interna y atribuciones, podrá habilitar autoridades distintas para recibir reportes. En caso de que esto ocurra, éstas también estarán vinculadas por lo establecido en el presente Protocolo.
118. Toda autoridad que reciba un reporte de personas desaparecidas debe entregarles la Cartilla de Derechos (anexa) a los reportantes.
C. Autoridades informadoras.
119. Las autoridades informadoras deben proporcionar de inmediato a las autoridades primarias toda la información y documentación que produzcan, resguarden o generen, cuando les sea solicitada con motivo de la búsqueda de personas, cualquiera sea el tipo de búsqueda que motive el requerimiento. Las omisiones y retrasos injustificados en brindar la información solicitada serán perseguidas por la vía penal o administrativa, según corresponda. (vid infra, 9.3).
120. Caen en esta categoría las autoridades penitenciarias (vid infra, 4.4), tributarias, aduaneras, judiciales (vid infra, 3.3.1), militares (vid infra, 3.3.1), bancarias (vid infra, 2.4), migratorias (vid infra, 2.4, 2.4.1, 5.2), de inteligencia (vid infra, 2.4.2 y 3.1), de salud (vid infra, 4.6, 5.1 y 5.1.1), del registro civil (vid infra, 4.2), educativas, electorales (vid infra, 5.1.2), de adopciones (vid infra, 3.3.1), administradoras de puertos marítimos, terminales de transporte terrestre (vid infra, 2.4), caminos, centros residenciales de atención a adicciones (vid infra, 4.5), aeropuertos, albergues (vid infra, 4.3), orfanatos, panteones (vid infra, 4.2), archivos (vid infra, 2.4.2 y 3.3.1), de atención a víctimas (vid infra, 3.3.1), de atención a poblaciones vulnerables, de derechos humanos (vid infra, 3.3.1), de administración hídrica, universitarias que hayan empleado o empleen cuerpos humanos con fines de investigación y docencia (vid infra, 4.2) y, en general, cualquiera que resguarde, produzca, recopile o genere información relevante para la búsqueda de personas desaparecidas y la identificación de restos humanos.
121. Las autoridades primarias y transmisoras, como las de seguridad pública o las embajadas y consulados de México en el exterior y las Agregadurías de la FGR, también pueden tener el papel de autoridades informadoras cuando reciban requerimientos realizados por autoridades competentes para la búsqueda de personas.
122. De conformidad con el principio pro persona, el principio de Debida Diligencia de la LGD y los Ejes Rectores Operativos de Desformalización, Gestión y Acceso a la Información, e Inmediatez y Prioridad (vid supra), la información solicitada por las autoridades primarias a las autoridades informadoras debe ser entregada inmediatamente y sin formalismos. Las autoridades informadoras cuentan con un plazo de 36 horas para dar respuesta a solicitudes puntuales de información remitidas por autoridades primarias, que de manera excepcional podrá ampliarse a 72 horas cuando la dificultad de recabar la información solicitada haga materialmente imposible hacerlo en un plazo menor. No podrán alegarse carga laboral ni procesos burocráticos como imposibilidad material. Dicha información se utilizará únicamente con fines de investigación, búsqueda de personas desaparecidas e identificación de restos humanos.
123. Las autoridades informadoras no podrán invocar la reserva de la información solicitada por razones de seguridad nacional; no obstante, los datos de personas desaparecidas sólo podrán transferirse a autoridades facultadas para ello en términos de la LGD.
124. Las autoridades informadoras están obligadas a proporcionar información puntual para la Búsqueda Inmediata e Individualizada (vid infra, 1 y 2), información general y contextual para la Búsqueda por Patrones (vid infra, 3), e información sistemática, de manera periódica y exhaustiva, para la Búsqueda Generalizada y en los términos que establezca la LGD y demás normativa aplicable. (vid infra, 4).
D. Autoridades difusoras.
125. Se consideran autoridades difusoras a todas aquellas instituciones públicas que tienen la obligación de difundir, a través de todos los medios disponibles, la ficha de búsqueda con la finalidad de llegar a la mayor cantidad de personas quienes, en caso de tener información, podrán aportarla a las autoridades primarias. Entre estas instituciones se encuentran las señaladas en la LGD, así como administradoras de canales televisivos y radiodifusoras públicas, personas prestadoras de servicios de transporte terrestre, aéreo y marítimo, así como a las personas administradoras de las respectivas terminales, Personas responsables, administradoras, incluidos las concesionarias de carreteras, caminos y puentes, Instituciones de seguridad pública, ciudadana u homólogas, y cualquier ente público o privado que tenga la capacidad de transmitir masivamente un mensaje.
2. Instituciones privadas.
126. Todas las instituciones privadas, que tengan a cargo datos biométricos o cualquier dato identificativo de personas deberá en términos de la LGD, permitir su consulta a las Fiscalías y a las autoridades a las que se refiere el artículo 21 constitucional en el ámbito de su competencia y actuando bajo la conducción y mando del Ministerio Público, así como la Comisión Nacional de Búsqueda y las Comisiones Locales de Búsqueda exclusivamente para búsqueda, localización e identificación de Personas Desaparecidas en coordinación con la investigación.
127. Algunas instituciones comprendidas para esta obligación de forma enunciativa y no limitativa- son las empresas de telefonía, terminales de autotransporte, terrestre, aéreo, marítimo, los hospitales, clínicas, consultorios particulares, hospitales psiquiátricos privados, establecimientos residenciales de atención a las adicciones, instituciones de asistencia social, instituciones bancarias, panteones privados, crematorios, hoteles, tiendas de servicios, refugios, de transporte con conductor, y universidades privadas o de servicios que registren información de usuarios o visitantes.
128. El acceso a la información de dichas instituciones podrá incluir, de manera no limitativa, datos biométricos y demás datos identificativos registros de visitantes y huéspedes, bases de datos de pacientes internados, datos conservados, registro de llamadas telefónicas, bitácoras de conexión a redes sociales, filmaciones de cámaras de seguridad, así como información sobre las personas que hayan sido ingresadas, que hayan solicitado algún servicio, que se encuentren en resguardo, y también sobre los cuerpos en cuyo traslado, almacenamiento, inhumación o incineración hayan intervenido.
129. La CNB y las CLB podrán proporcionar asistencia a dichas instituciones para facilitar el acceso a la información contenida en sus bases de datos o registros, para lo cual celebrarán los convenios correspondientes.
130. Cuando sea necesario para la búsqueda de una persona desaparecida, la CNB y las CLB podrán solicitar a las autoridades ministeriales que ordenen los actos de investigación previstos en el Código Nacional de Procedimientos Penales, o que recaben autorización judicial para efectuar actos de investigación que la requieran, indicando, en su caso, las que tengan el carácter de urgentes. Las solicitudes tendrán que ser resueltas sin dilación alguna cuando sean urgentes.
131. La autoridad ministerial podrá, ante la urgencia, haciéndose responsable de la protección de la información sensible y para efectos exclusivos de la búsqueda e investigación, ordenar directamente a los concesionarios o proveedores de servicios la localización geográfica en tiempo real de la persona desaparecida o la entrega de datos conservados cuando se cumplan los supuestos del párrafo sexto del artículo 303 del CNPJ, y realizando, como allí se indica, el control judicial de la medida ex post facto. Para esto podrá invocar el criterio fijado por la Primera Sala de la SCJN en su resolución del Amparo Directo en Revisión 3886/2013, en la cual se estipula que no se viola el derecho a la intimidad de las comunicaciones si una de las partes levanta el secreto (consiente la difusión), que debe asumirse que "al encontrarse la víctima en un peligro real e inminente, y por ende, impedida de revelar motu proprio el contenido de la comunicación en la que es o fue interlocutora, existe un consentimiento implícito de su parte", y que, por consiguiente, "ante el cumplimiento de uno de los requisitos para que se levante el secreto, la autoridad ministerial podrá intervenir la comunicación necesaria".
132. Las instituciones privadas también tienen la obligación de contribuir a la difusión de información tendiente a la localización de personas. Los concesionarios de radiodifusión y telecomunicaciones tienen la obligación de difundir la ficha de Búsqueda, dentro de las transmisiones correspondientes a los tiempos del Estado y en general información que permita a la población coadyuvar con la búsqueda de personas desaparecidas (vid infra, 1.9, 2.4), y con la Búsqueda de Familia de personas desaparecidas o fallecidas a las que pertenecieron cuerpos identificados no reclamados (vid infra, 5). Antes de difundir información sobre una persona desaparecida siempre debe contarse con la autorización de sus familiares.
3. Participación de familiares de personas desaparecidas, sus representantes, familia social y sus acompañantes en la búsqueda
133. Las personas familiares de personas desaparecidas, de manera individual, a través de colectivos y/o por medio de sus representantes, tienen, entre otros, el derecho a participar en las búsquedas. Este derecho incluye el aportar todo tipo de información para la búsqueda de las personas desaparecidas y que ésta sea prontamente considerada por las autoridades, compartir su experiencia en general, sugerir la realización de acciones de búsqueda, asistir a acciones de búsqueda forense (vid infra, 4.7) y en general en campo, opinar sobre la planeación y logística de todos los tipos de búsquedas, notificar a las comisiones de búsqueda sobre la localización de una persona desaparecida para que éstas verifiquen si existe reporte de su desaparición (vid infra, 5.1), y a participar en la política pública en materia de búsqueda de personas (vid infra, 9).
134. Los aportes, información y experiencias de los familiares son insumos fundamentales para hacer más efectiva la búsqueda. En ese sentido, tienen derecho a que sus observaciones y documentación sean consideradas en los informes de las actividades de prospección de las que participen (vid infra, 4.7.2). Sin embargo, la búsqueda es una obligación del Estado y la participación un derecho de familiares, por lo que la decisión de estos últimos en torno a ejercerlo de ningún modo exenta a las instituciones públicas de su responsabilidad.
135. Las y los familiares y/o familia social de las personas desaparecidas tienen también el derecho a la verdad y ser informadas de manera activa, inmediata y en cualquier momento sobre las acciones de búsqueda emprendidas para hallar a sus familiares.
136. Es importante destacar que debe entenderse la participación de manera amplia y que las personas familiares y/o familia social pueden optar por diferentes formas de participación o, incluso, por no ejercer temporalmente o en lo absoluto su derecho a participar. Se insiste en que de ninguna manera esta decisión de las familias será motivo de inacción de las autoridades, que están obligadas a realizar acciones de búsqueda, en cualquier caso. En todos los supuestos la autoridad siempre debe garantizar el derecho a la información a familiares de las personas desaparecidas, el cual incluye el acceso a los expedientes de búsqueda.
137. Las autoridades deben garantizar la participación de familiares y/o familia social de las personas desaparecidas en la búsqueda de sus seres queridos, y garantizar su derecho a la verdad, manteniéndolas en todo momento informadas, tal como lo establecen los Principios Rectores aprobados por el CED-ONU.
138. Desde que una familia pone en conocimiento de la autoridad la imposibilidad de localizar a uno de sus integrantes, ésta deberá atenderla respetando y garantizando sus derechos, y evitando cualquier tipo de revictimización, trato discriminatorio, estigmatización o criminalización. De igual forma, cuando las autoridades se percaten de que familiares de las personas desaparecidas requieren de algún servicio público que brinde una institución diversa para que sus derechos sean protegidos y garantizados, realizarán la canalización correspondiente.
139. Es importante reiterar que las obligaciones de búsqueda e investigación corresponden al Estado mexicano (a las autoridades de los diferentes órdenes de gobierno), quien dirigirá las acciones, garantizando siempre la participación de familiares de las personas desaparecidas. Al respecto, las autoridades tomarán todas las medidas posibles y disponibles para asegurar dicha participación. De manera excepcional y debidamente justificada en el contexto general y en concreto de un caso, y de conformidad con el Eje Rector Operativo de Preservación de la Vida y la Integridad Personal, las autoridades podrán tomar la determinación fundada y motivada de restringir la intervención de familiares en la planeación o ejecución de acciones de búsqueda en campo específicas, y esto únicamente en los casos en que exista evidencia de que su participación pondría en grave riesgo la vida o integridad de personas desaparecidas, o de los propios familiares, por ejemplo en operativos de rescate de víctimas de secuestro o trata de personas, u otras circunstancias
excepcionalísimas. Esta determinación será debidamente informada a familiares, y de ningún modo puede vulnerar el derecho de las y los familiares a recibir información sobre los resultados, ni a la participación en los otros métodos de búsqueda.
140. En los casos en que las personas cuyo paradero se desconoce estén siendo o hayan sido víctimas de la comisión de un delito o una violación de derechos humanos que tenga como consecuencia la imposibilidad de determinar su paradero, ellas y sus familias tienen derecho no sólo a que las autoridades realicen la búsqueda, sino también a medidas de atención, ayuda y asistencia, a la garantía de sus derechos procesales, y la verdad, la justicia y la reparación integral. En ese sentido, la CEAV y las comisiones de atención a víctimas de las entidades federativas deben cumplir, en relación con las y los familiares de personas desaparecidas, con las obligaciones que la Ley General de Víctimas dispone.
141. Las personas familiares de personas desaparecidas tienen derecho a solicitar la intervención de personas expertas o peritos independientes, nacionales o internacionales.
142. La supervisión de los procesos de búsqueda o con impacto en la búsqueda descritos en la LGD, en el PHI y en este Protocolo, así como las múltiples formas de exigencia para que tengan cabal cumplimiento, son formas de ejercer el derecho a la participación, para lo cual, los familiares de las personas desaparecidas tienen el derecho de combatir, por distintas vías legales, las omisiones y/o negligencia de las autoridades.
Tipos de Búsqueda
1. Búsqueda Inmediata ¿Dónde está la persona con la que se ha perdido contacto en forma reciente?
143. Se entiende por Búsqueda Inmediata al despliegue urgente de las primeras acciones tendientes a localizar y, de ser necesario, brindar auxilio a una o más personas cuya desaparición sea de conocimiento de la autoridad.
1.1 Entrevista inicial, registro en RNPDNO, registro en la Base Nacional de Carpetas de Investigación, Folio Único de Búsqueda, generar y difundir Ficha de Búsqueda y Cartilla de Derechos.
144. Toda autoridad primaria o transmisora que tome conocimiento de la imposibilidad de localizar a una persona a partir de un reporte, denuncia, noticia o promoción de amparo realizado de forma presencial, telefónica o electrónica debe recabar, en el menor tiempo posible, un núcleo mínimo de información [BInm1- BInm12- BInm23-BInm34- BInm42]. La que tome conocimiento a partir de una noticia, debe recopilar la información disponible [BInm52], contactar a la fuente para ampliarla [BInm53] y acercarse lo más posible a este núcleo mínimo [BInm54].
145. La desaparición debe ser registrada sin demora en el RNPDNO por la autoridad primaria que conoció originalmente [BInm2-BInm13-BInm24-BInm35-BInm43-BInm55], para lo cual ésta deberá indicar el número de carpeta de investigación asignada por la autoridad ministerial respectiva, lo anterior ya sea accediendo al sistema con sus credenciales o bien, si no es una autoridad competente para acceder de esta forma, a través del Portal Público de la Comisión Nacional de Búsqueda. Asimismo, en términos de la LGD se dará vista a las autoridades ministeriales para el inicio de la carpeta de investigación correspondiente.
145 Bis. Una vez iniciada la carpeta de investigación y realizado el registro de la personas desaparecida en el RNPDNO, la CNB activará la ANB conforme al Protocolo establecido para tal efecto, y de manera inmediata se generará la ficha de búsqueda, misma que deberá ser difundida de manera masiva por todos los medios disponibles entre las Autoridades, [BInm2bis] [Binm13bis] [BInm24bis] [BInm35bis] [BInm43bis] [BInm55bis] y de manera directa a: administradoras de canales televisivos y radiodifusoras públicas, personas prestadoras de servicios de transporte terrestre, aéreo y marítimo, así como a las personas administradoras de las respectivas terminales, personas responsables, administradoras, incluidos las concesionarias de carreteras, caminos y puentes, instituciones de seguridad pública, ciudadana u homólogas, y cualquier ente público o privado que tenga la capacidad de transmitir masivamente un mensaje.
145 Ter. La Ficha de Búsqueda se notificará al Registro Nacional de Población, con la finalidad de que se active en la Plataforma Única de Identidad, los alertamientos de usos de la Clave Única de Registro de Población de la Persona Desaparecida, o la búsqueda de coincidencias con sus datos identificativos. [BInm2Ter] [BInm13Ter] [BInm24Ter] [BInm35Ter] [BInm43Ter] [BInm55Ter] En los casos en que se identifique un uso de la Clave Única de Registro de Población, el Registro Nacional de Población informará de inmediato a las Autoridades competentes en todo el país para que, en el ámbito de sus atribuciones, realicen las acciones necesarias para la localización.
145. Quater. La Ficha de Búsqueda deberá integrar, como mínimo, los siguientes elementos:
I.     Nombre completo, edad, sexo y género de la persona reportada;
II.     Fotografía reciente;
III.    Fecha y lugar de la desaparición o última vez vista;
IV.   Señas particulares, rasgos físicos distintivos;
V.    Si presenta una condición de vulnerabilidad, Datos de contacto para aportar información o colaborar con la búsqueda;
VI.   Datos de contacto para aportar información o colaborar con la búsqueda;
VII.   Folio único de identificación, asignado por el RNPDNO.
La Ficha de Búsqueda deberá generarse en formato físico y digital a color, y deberá difundirse de manera inmediata, masiva y amplia a través de medios institucionales, redes sociales, portales oficiales y, en su caso, medios de comunicación masiva, conforme a los protocolos establecidos por la Comisión Nacional de Búsqueda.
146. En caso de que la autoridad que toma conocimiento y registra a través del Portal Público de la CNB no sea competente para realizar acciones de búsqueda de personas, o bien lo sea en general pero no particularmente para buscar a esa persona [BInm8-BInm19-BInm30-Binm38-BInm62], la CNB canalizará dicho reporte a las autoridades competentes informando las acciones que desplegó previo a la canalización. En estos supuestos, si el reporte o denuncia no se realizó anónimamente, la autoridad que conoció originalmente debe informar a los reportantes y denunciantes a cuáles autoridades fue canalizada la búsqueda, explicando las razones para esto y proporcionándoles medios para contactarlas. [BInm9-BInm20-BInm31-BInm39-BInm49-BInm63.
147. Si las autoridades que tomaron conocimiento no son las competentes para realizar la búsqueda y por cualquier motivo la carga en el RNPDNO es materialmente imposible (por ejemplo, por no existir conexión a internet), deben transmitir el núcleo mínimo de información a alguna que sea competente para iniciar la Búsqueda Inmediata (vid infra, 1.5) por cualquier otro medio y con extrema urgencia, que será responsable de hacer la carga en RNPDNO conforme a los Lineamientos de dicho Registro.
147. Bis La autoridad ministerial que abrió la carpeta de investigación, será la encargada y responsable de inscribir la misma de manera inmediata, en la BNCI. [BInm13quater]
148. La omisión de una autoridad transmisora o primaria no competente, de transmitir la información en forma inmediata a las autoridades primarias competentes se perseguirá por la vía que corresponda conforme a las responsabilidades administrativas y penales en que pueda incurrir una persona servidora pública, así como las multas correspondientes de conformidad con el capítulo sexto de la LGD.
149. Todas las autoridades del Estado mexicano que no son competentes para recibir reportes y que tengan conocimiento de la desaparición de una persona que posiblemente se encuentre en territorio nacional, deben remitir el mismo ante las autoridades primarias o transmisoras más cercanas, lo cual incluye facilitar las direcciones de sus oficinas y los medios de contactarlas.
150. Sobre la persona desaparecida, las autoridades primarias y transmisoras deben recabar y registrar los datos obtenidos a través de la denuncia, reporte o noticia conforme a lo establecido en la LGD y en los Lineamientos del RNPDNO, consistente en los siguientes datos mínimos:
a.     Nombre completo y de ser el caso nombre social;
b.     CURP;
c.     Dirección del domicilio, centro de trabajo y en general de lugares frecuentados;
d.     Rutinas (horarios, lugares, actividades y personas que participen de ellas);
e.     Fotografías recientes (se sugiere incorporar una o más en que se aprecie a la persona sonriendo porque posibilita la apreciación de señas particulares asociadas a la dentadura);
f.     Señas particulares, naturales o adquiridas, descritas exhaustivamente (incluyendo lunares, tatuajes, cicatrices y en general cualquier atributo o cualidad que facilite la individualización y por tanto el reconocimiento de la persona);
g.     Último contacto: circunstancias de tiempo, modo y lugar en que se tuvo conocimiento del paradero de la persona buscada por última vez, y/o comunicación con ella, así como persona con la que se dio ese último contacto;
h.     Vestimenta (tanto la que portaba al momento del último contacto como la que acostumbra a utilizar);
i.      Fecha de nacimiento y edad;
j.      Sexo y género;
k.     Nacionalidad y estatus migratorio;
l.      Ocupación;
m.    Redes sociales y, en general, aplicaciones, por ejemplo, de transporte con conductor, mapas y conducción, de citas o interacción social, ejercicio y videojuegos;
n.     Número de teléfono celular y compañía de telefonía que le da servicio;
o.     Cuentas de correo electrónico;
p.     Condiciones médicas y/o discapacidades, y si la persona ha sido declarada en estado de interdicción, en cuyo caso deberá indagarse por el nombre y formas de contactar a la o el tutor;
q.     Consumo de sustancias (narcóticos, psicotrópicos, alcohol, etc.) o medicamentos que alteran su estado psíquico;
r.     Lugares en los cuales quienes reportan la imposibilidad de localizarla piensan que podría encontrarse;
s.     Personas con las cuales quienes reportan la imposibilidad de localizarla piensan que podría encontrarse, y medios de contactarlos;
t.     Personas que por cualquier motivo podrían tener conocimiento sobre su suerte o paradero, y medios de contactarlos;
u.     Vehículos de cualquier modo involucrados (color, placas, modelo, marca);
v.     Pertenencia a uno o más grupos en situación de vulnerabilidad (pueblos y comunidades indígenas y afromexicanas, minorías étnicas, personas con discapacidad, personas adultas mayores, personas defensoras de derechos humanos, periodistas, personal de seguridad pública o privada, conductores de transporte público, niñas, niños, adolescentes, mujeres embarazadas, personas migrantes, población de la diversidad sexual, etc.);
w.    Eventos anteriores en que fuera imposible localizar a la persona, desapariciones de otras personas cercanas en tiempo, modo o lugar a la de la persona;
 
x.     En caso de que existan indicios de que la imposibilidad de localizar a la persona se deba a la comisión de algún delito en su contra, posibles perpetradores y cualquier información sobre ellos (nombre, aspecto físico, posible ubicación, motivaciones, alias);
y.     Antecedentes de amenazas, persecuciones, hostigamiento, detenciones, cateos arbitrarios, violencia sexual o de género y en general de cualquier violencia ejercida contra la persona o su círculo cercano con anterioridad al último contacto con ella, y
z.     Cualquier otro dato que, por las circunstancias del caso, permita identificar a la persona buscada, obtener puntos de búsqueda, dirigir al personal de despliegue operativo a los mismos y orientar el rastreo remoto (vid infra, 1.6 y 1.7).
151. Las autoridades primarias y transmisoras deben recabar de la persona reportante, salvo que sea anónimo el reporte, los datos mínimos previstos en LGD.
152. El hecho de que cualquiera de estos datos no esté disponible o que la persona reportante, denunciante o promovente del amparo prefiera no proporcionarlo no es razón para omitir el registro en RNPDNO, el inicio de la Búsqueda Inmediata y el alertamiento. Es importante recordar que la LGD prevé la posibilidad de realizar reportes de forma anónima.
153. Si la entrevista inicial se realiza presencialmente y los reportantes o denunciantes disponen de documentación u objetos que deseen mostrar o entregar a la autoridad facultada para su resguardo debe recibirlos, reproducirlos si no puede conservar los originales, y cargar versiones digitales o fotografías de los mismos al RNPDNO. Los objetos recibidos de esta forma deben tener tratamiento de indicios y resguardarse con arreglo de la Guía Nacional de Cadena de Custodia y la legislación vigente y aplicable. El mismo proceso debe realizarse en el caso de reportes recibidos vía telefónica o electrónica si los reportantes están en condiciones de enviar versiones digitales de documentos o fotografías de objetos relevantes, para lo cual quien recibe el reporte debe poner a su disposición direcciones de correo electrónico o cualquier medio que permita la transmisión. Ningún material que los reportantes o denunciantes deseen aportar debe ser desestimado, ni omitirse su inclusión en RNPDNO.
154. Las autoridades competentes que reciban reportes, noticias, o denuncias deben entregar a la persona reportante el Folio Único de Búsqueda (FUB) correspondiente a cada reporte de la desaparición a través de los medios establecidos para ello en los Lineamientos del RNPDNO. [BInm3-BInm14-BInm25-BInm36-BInm44-BInm57].
155. Cuando el reporte o la denuncia sea realizada por familiares de la persona desaparecida, las autoridades deben proporcionarles la Cartilla de Derechos [BInm4-BInm15-BInm26-BInm37-BInm45-BInm58].
156. Si en comunicaciones posteriores a la entrevista inicial o al registro respectivo las personas entrevistadas o la persona reportante transmiten información adicional a la autoridad primaria o transmisora que les atendió inicialmente [BInm10-BInm21-BInm32-BInm40-BInm50-BInm64], ésta debe cargarla, así como actualizar la información en el RNPDNO [BInm11-BInm22-BInm33-BInm41-BInm51-BInm65].
157. Si de la entrevista inicial se advierte cualquier indicio de la posible desaparición de una persona (vid infra, 1.10 e. viii.), o bien si de conformidad con el análisis de contexto respectivo se advierte la posible comisión de dicho delito [BInm5-BInm16-BInm27-BInm46-BInm59], se informará a la persona reportante o denunciante que les asiste el derecho de demandar amparo contra la desaparición de la persona, que los órganos jurisdiccionales reciben demandas por comparecencia, por cualquier medio electrónico o por escrito, a cualquier día y hora, que para hacerlo no hay plazos, y que no es indispensable contar con asesoría jurídica; asimismo, la autoridad competente que tenga conocimiento de este hecho deberá dar vista a la Fiscalía correspondiente en término de la LGD. [BInm6-BInm17-BInm28-BInm47-BInm59].
158. Si de la entrevista inicial se advierte que la persona desaparecida es extranjera y se encontraba migrando a través del territorio nacional [BInm68], la autoridad que la realiza debe remitir también la información a la CNB [BInm69] para que el Grupo de Trabajo especializado respectivo tenga conocimiento del caso y contacte a la persona reportante y actúe en términos de lo establecido en los Lineamientos del MAEBI. (vid infra, 3.3.2).
159. Cuando existan indicios de que la persona desaparecida esté siendo privada de la libertad con la finalidad de extorsionar o coaccionar a sus familiares y exista una situación de negociación [BInm71], la autoridad que conoció originalmente de la situación debe remitir la información de inmediato a la unidad ministerial especializada en secuestro o de extorsión de la entidad en que se tuvo contacto por última vez con la persona desaparecida [BInm72], a fin de que realice las actuaciones correspondientes de conformidad con el CNPP, así como de las disposiciones y protocolos correspondientes. Ésta desahogará las diligencias de acuerdo con los protocolos vigentes en materia de secuestro (vid infra, 1.9), priorizando el Eje Rector Operativo de Preservación de la Vida y la Integridad Personal por sobre cualquier otra consideración [BInm73].
160. Si en la entrevista inicial se advierte que los denunciantes, reportantes, promoventes del amparo y/o en general familiares de la persona desaparecida o familia social pudieran encontrarse en peligro [BInm77], debe informarse de inmediato a las autoridades ministeriales competentes para que valoren la pertinencia de dictar medidas de protección [BInm80].
1.2 Determinación de iniciar una Búsqueda Inmediata.
161. La autoridad primaria competente que conozca de la imposibilidad de localizar a una persona debe iniciar la Búsqueda Inmediata en todos los casos, salvo que la persona cuya desaparición sea reportada, denunciada o advertida en noticias por la autoridad haya estado ilocalizable por más de un año. Esta excepción no restringe la activación de los otros tipos de búsqueda ni el derecho de promover demandas de amparo contra desaparición a nombre de la persona pues, de conformidad con la Ley de Amparo, pueden interponerse en cualquier tiempo.
1.3 Búsqueda Inmediata no iniciada.
162. En los casos en que la Búsqueda Inmediata no sea iniciada por llevar la persona más de un año desaparecida, la CNB o la CLB deberán informar a las autoridades ministeriales a fin de que inicien inmediatamente una carpeta de investigación y realicen sus actuaciones de conformidad con el CNPP, la LGD, el PHI y demás legislación aplicable, además de que deberán realizar los demás procesos de búsqueda de este Protocolo (vid infra, 3, 4, 5).
163. Si cualquier indicio permite asociar la desaparición de la persona con el patrón de desaparición forzada del terrorismo de Estado contrainsurgente, debe notificarse al Grupo de Trabajo especializado en el mismo (vid infra, 3.3.1).
1.4 Autoridades transmisoras como canales permanentes de comunicación.
164. Si las circunstancias dificultan que quienes reportaron establezcan comunicación directa con las autoridades primarias, la autoridad transmisora será responsable de facilitar la comunicación en cualquiera de los dos sentidos. Esto incluye casos en que las personas reportantes o denunciantes no disponen de más medios de contacto que acudir presencialmente a las oficinas de las autoridades transmisoras o ser visitadas por ellas, y aquéllos en que existan barreras lingüísticas que impidan a las autoridades primarias comunicarse adecuadamente con quienes reportan o denuncian, pero puedan ser vencidas con el apoyo de las autoridades transmisoras (por ejemplo, con intérpretes en embajadas). También incluye la posibilidad de consultar los expedientes de búsqueda e investigación en las instalaciones de la representación diplomática o consular, y de ser asistidos por personal diplomático o consular para efectos de su traducción o comprensión.
1.5 Inicio y coordinación de la Búsqueda Inmediata.
165. La Búsqueda Inmediata consiste de cuatro roles: inicio, coordinación, rastreo remoto (vid infra, 1.6) y despliegue operativo (vid infra, 1.7). el inicio y el despliegue operativo pueden ser realizados por distintas autoridades primarias según sea conveniente para reducir el tiempo de reacción y brindar la protección más amplia a las personas. La coordinación siempre corresponde en un primer momento a la autoridad que inicia la búsqueda inmediata, pero debe o puede transferirse a las CLB o a la CNB, según los supuestos descritos en este apartado.
166. La competencia en el inicio de la Búsqueda Inmediata se asigna de acuerdo con las siguientes reglas:
a.     Los juzgados son competentes para ordenar la Búsqueda Inmediata de cualquier persona en cualquier parte del país en nombre de la cual se haya promovido un amparo contra desaparición;
b.     Las autoridades ministeriales locales competentes para recibir denuncias por delitos que puedan tener como consecuencia la desaparición de la víctima que deberá actuar en términos del CNPP, LGD y el PHI, lo son también para iniciar la Búsqueda Inmediata de personas cuyo último paradero conocido se ubique en su entidad federativa. Para esto no obsta que no se cumpla ninguno de los supuestos para la presunción de un delito en contra de la persona (vid infra, 1.10), en cuyo caso las acciones de inicio y coordinación de la Búsqueda Inmediata serán ordenadas con fundamento en este Protocolo y el artículo 86 de la LGD, dejando registro por cualquier medio que permita garantizar que la información recabada sea completa, íntegra y exacta;
c.     Las CLB son competentes para iniciar la Búsqueda Inmediata de las personas desaparecidas cuyo último paradero conocido se ubique en su entidad federativa;
d.     Las instituciones de seguridad pública municipales y estatales son competentes para iniciar la Búsqueda Inmediata de las personas cuyo último paradero conocido se ubique en su municipio y entidad federativa, respectivamente. Tras el inicio, y en paralelo a la ejecución oficiosa del despliegue operativo por parte de la institución que conoció y/u otras alertadas por ella, la coordinación de la Búsqueda Inmediata corresponde a la CLB competente o a la CNB;
e.     La competencia entre instituciones de seguridad pública locales, estatales, CLB y autoridades ministeriales locales será la que les asigne las leyes que correspondan;
f.     En los casos en que se haya perdido contacto con la persona desaparecida mientras recorría un trayecto que atraviesa varias entidades federativas, la competencia corresponde a la CLB de la entidad de destino o la última de su recorrido por territorio nacional, que deberá involucrar en la Búsqueda Inmediata a las autoridades pertinentes de las entidades de tránsito;
g.     La CNB y la FEIDDF son competentes para iniciar la Búsqueda Inmediata de las personas que posiblemente hayan sido víctima de desaparición forzada perpetrada por agentes federales.
La FEIDDF iniciará la investigación y búsqueda respectiva en términos del PHI y de las disposiciones legales correspondientes, manteniendo comunicación con la CNB.
167. Las autoridades que inician y/o coordinadoras de la Búsqueda Inmediata podrán solicitar el apoyo de la CNB, FGR y de la GN, así como de otras autoridades cuya participación sea necesaria de acuerdo con su normativa aplicable, cuando lo consideren indispensable para robustecer una Búsqueda Inmediata.
168. La CNB asumirá el rol de coordinación en la Búsqueda Inmediata cuando advierta que las personas buscadas pueden haber sido víctima de desaparición forzada perpetrada por agentes del gobierno del Estado.
169. Iniciar y coordinar una Búsqueda Inmediata implica:
a.     Establecer un canal de comunicación con la familia o familia social de la persona a buscar o con quienes realizaron el reporte o la denuncia, identificarse y recibir información adicional de su parte [BInm85]. En el caso de las y los familiares de la persona cuya desaparición se reportó o denunció, será responsable de informarles de las acciones tomadas y los resultados, atendiendo, para los casos de localización, a las disposiciones de este Protocolo (vid infra, 6);
b.     Si no es la CLB [BInm86], solicitarle a ésta que inicie un rastreo remoto [BInm88]. Si es la CLB [BInm86], iniciar el rastreo remoto [BInm87];
 
c.     Solicitar a las autoridades primarias que tengan capacidad de despliegue operativo en la proximidad de los puntos y polígonos de búsqueda que lo realicen, y movilizar al propio personal de la autoridad que inició la búsqueda si posee dicha capacidad de despliegue [BInm82-BInm94];
d.     Recibir por parte de las autoridades primarias participantes información en tiempo real sobre cualquier indicio del paradero o desplazamientos de las personas [BInm99];
e.     En caso de que la persona sea localizada, rellenar el formulario de localización correspondiente, elaborar el informe de localización y adjuntarlo al RNPDNO (vid infra, 6), o bien, en el caso contrario, elaborar el informe de agotamiento de la Búsqueda Inmediata y adjuntarlo al RNPDNO, según se explica en el apartado correspondiente de este Protocolo (vid infra, 1.8). En el caso de los Juzgados que coordinen la Búsqueda Inmediata en el marco de juicios de amparo contra desaparición [BInm107], estos informes serán remitidos a la comisión de búsqueda de la entidad del último contacto con la persona desaparecida o a la CNB y cargado a RNPDNO por cualquiera de éstas [BInm108].
170. Las instituciones de seguridad pública que inicien una Búsqueda Inmediata a partir del momento en que notifiquen a la CLB o CNB, serán ellos quienes deberán coordinar conjuntamente a todas estas autoridades en el ámbito de sus atribuciones, a efecto de localizar a la persona desaparecida.
171. En todos los casos el inicio de la búsqueda incluye notificar de inmediato la situación a la CLB, a la fiscalía especializada y a las autoridades primarias locales, estatales y federales con capacidad de despliegue operativo inmediato en la proximidad de los puntos o polígonos de búsqueda [BInm95-BInm99]. Las autoridades con capacidad de despliegue operativo pueden ser las mismas autoridades que iniciaron la búsqueda inmediata. Ninguna autoridad primaria con capacidad de despliegue operativo en la proximidad de los puntos o polígonos de búsqueda podrá negarse a realizarlo cuando la autoridad que inició la búsqueda lo solicite.
172. Las autoridades primarias deben tender una permanente de comunicación entre ellas que pueda activarse de manera instantánea, y sin formalidades para coordinarse en el marco de Búsquedas Inmediatas, ello incluye la activación de la ANB conforme al Protocolo respectivo, (vid infra, 1.11) [BInm99]. Sus respectivas capacidades de despliegue operativo y cobertura territorial deben ser de conocimiento de todas, de modo que siempre tengan información actualizada sobre los recursos que el resto puede movilizar y su tiempo de reacción. Esta red debe extenderse más allá de las circunscripciones territoriales en las que son competentes, para efectos de solicitar ágilmente la participación de las autoridades vecinas cuando sea necesario (vid infra, 1.7).
173. La Búsqueda Inmediata es un procedimiento de carácter urgente tendiente a preservar la vida, la libertad y la integridad de las personas. Cuando una autoridad primaria competente para iniciarla toma conocimiento de la imposibilidad de localizar a una o más personas, debe hacerlo sin dilación. En ningún caso su actuación puede limitarse a aconsejar a quienes reportan o denuncian que se presenten a otra oficina o institución, o a solicitarle a otra autoridad que inicie la búsqueda de la persona u omitirse la activación de la ANB. Para una autoridad primaria competente, la omisión de iniciar la Búsqueda Inmediata será causa de sanción administrativa o persecución penal, según corresponda.
1.6 Rastreo remoto.
174. El rastreo remoto consiste en la consulta y solicitud urgente de información generada o recopilada por autoridades informadoras e instituciones privadas que permita advertir la presencia de la persona buscada o reconstruir sus recorridos. El rastreo remoto será realizado por la CLB de la entidad en que se perdió contacto con la persona. En los casos en que la información disponible no permita discernir en qué entidad federativa se perdió contacto con la persona, o si se encontraba desplazándose a través de varias, o cuando cualquier indicio indique que pudo haber sido trasladada a una entidad federativa distinta a aquélla en la que se perdió contacto con ella, las CLB se solicitarán apoyo de manera económica para realizar rastreos remotos simultáneos en sus respectivas entidades. Las acciones realizadas en el marco de estos rastreos serán documentadas y remitidas a la CLB que solicitó el apoyo.
175. Para el rastreo remoto, las comisiones de búsqueda competentes deben explorar todos los escenarios de búsqueda de su entidad, mediante la consulta en tiempo real de sistemas informáticos cuando sea posible, y por medio de llamadas telefónicas o cualquier otro medio de comunicación y alertamiento ágil (vid infra, 1.11) cuando lo anterior no sea viable. Esto incluye solicitar información sobre la persona buscada y sobre cualquiera que tenga parecido con ella a albergues, separos, centros de reinserción social, estaciones migratorias, centros de salud, instituciones médico-forenses y en general cualquier sitio en que la experiencia en su entidad indique que una persona de paradero desconocido puede hallarse. También incluye la consulta de sistemas centralizados de videovigilancia para rastrear posibles recorridos de la persona buscada. Todas estas acciones y comunicaciones deben documentarse, independientemente de su resultado.
176. En todos los casos, además de los registros y bases de datos previstos en la LGD el rastreo remoto debe incluir la consulta del RND, con independencia de si en un primer momento existen o no indicios que relacionen a agentes del Estado con la imposibilidad de localizar a la persona.
177. Las comisiones de búsqueda deben documentar las obstrucciones, retrasos y omisiones en la entrega de información por parte de las autoridades informadoras, y notificar de las mismas a la Comisión de Implementación, así como a los enlaces de implementación previstos en el presente Protocolo. (vid infra, 9.3).
178. En los casos en que la persona desaparecida sea extranjera (residente o migrante en tránsito), el rastreo remoto debe incluir la solicitud de información al Instituto Nacional de Migración (INM), a las estaciones migratorias y a los albergues y organizaciones civiles que brinden atención a población migrante, entre otros de conformidad con los apartados IV, VI, VIII y XIV y demás aplicables de los Lineamientos del MEABI. (vid infra, 1.11).
1.7 Despliegue operativo.
179. En el marco de una Búsqueda Inmediata, el despliegue operativo consiste en el desplazamiento físico de personal de las instituciones primarias a los puntos o polígonos de búsqueda en los que la información disponible indique que pueda localizarse una persona desaparecida o cualquier indicio sobre su paradero o desplazamientos.
180. El despliegue operativo será realizado, dependiendo de las circunstancias, por las CLB, instituciones de seguridad pública, actuarios de juzgados y policías ministeriales, que podrán apoyarse de instituciones de protección civil, bomberos, grupos Beta de Protección a Migrantes y en general de cualquier otra con capacidades circunstancialmente necesarias para seguir el rastro de una persona o brindarle auxilio.
181. El despliegue operativo es complementario al rastreo remoto. Deben realizarse en paralelo, de modo que la información obtenida en uno alimente al instante al otro.
182. Para el despliegue operativo la autoridad primaria competente que conozca primero de la imposibilidad de localizar a la persona (vid supra, 1.5) debe determinar cuál es la autoridad primaria con capacidad de despliegue operativo más cercana al último paradero conocido de la persona, y a las hipótesis de localización disponibles [BInm92].
a.     Si es esa misma autoridad [BInm93], debe realizar el despliegue operativo sin dilación [BInm94].
b.     Si no es dicha autoridad [BInm93], debe notificar de forma urgente y sin ninguna formalidad a la autoridad primaria correspondiente a fin de evitar que se retrase el despliegue en los puntos y polígonos de búsqueda y recibir la información disponible sobre la persona buscada [BInm95].
c.     Si hay más de una autoridad primaria con capacidad de despliegue operativo en el territorio, todas deben ser notificadas en los términos del numeral anterior [BInm95].
d.     Si los puntos o polígonos de búsqueda están dispersos, todas las autoridades primarias con capacidad de despliegue operativo deben ser notificadas por la autoridad primaria que conozca primero del hecho. [BInm95].
183. Si la autoridad coordinadora de la Búsqueda Inmediata advierte la necesidad de reforzar el despliegue operativo [BInm96], debe solicitar apoyo a otras autoridades cercanas [BInm97]. Si advierte la posible comisión del delito de desaparición forzada de personas, deberá notificar de inmediato a la FGR y Fiscalías y no deberá solicitar apoyo para el despliegue operativo a la institución cuyos elementos han sido señalados como posibles perpetradores.
184. En los casos en que exista cualquier indicio de una desaparición forzada, los posibles sitios de detención deben ser visitados y recorridos en su totalidad y sin restricciones de ningún tipo por el personal desplegado: no puede descartarse que una persona se encuentre allí sólo porque las autoridades lo afirmen al solicitarles información mediante el rastreo remoto. El personal desplegado debe revisar bitácoras, filmaciones de seguridad y cualquier documentación que permita advertir detenciones o traslados. Si estos recorridos, revisiones o visitas son impedidos y/u obstaculizados dolosamente por personas servidoras públicas, su conducta debe ser documentada por el personal desplegado, y la autoridad coordinadora de la Búsqueda Inmediata solicitará en forma urgente la intervención de la fiscalía especializada en desaparición de la entidad (o la FEIDFF, en el caso de personas servidoras públicas federales) para que proceda en forma urgente según corresponda.
185. Si la autoridad primaria a la que se solicita el despliegue operativo o la autoridad que inició la búsqueda inmediata advierten la necesidad de reforzar su capacidad con la de otras competentes [BInm96], debe solicitarlo de forma urgente y sin ninguna formalidad que retrase la colaboración [BInm97]. La necesidad de solicitar refuerzos puede basarse en la imposibilidad de cubrir ágilmente los polígonos de búsqueda, o en cualquier indicio que indique que la persona buscada ha sido privada de la libertad, y brindarle auxilio requerirá del uso de la fuerza contra los perpetradores.
186. En casos en que los puntos de búsqueda estén distribuidos en diversas circunscripciones territoriales, o los polígonos de búsqueda comprendan diversas circunscripciones, la autoridad que inició la búsqueda inmediata solicitará de manera económica la colaboración de las autoridades con capacidad operativa competentes, y éstas deben brindar el apoyo en forma inmediata.
187. El despliegue operativo debe partir de la identificación de puntos y la delimitación de polígonos de búsqueda [BInm89]. Son puntos de búsqueda los espacios físicos delimitados en que cualquier indicio señala que pueda hallarse la persona a la que se busca, incluyendo los que sugirió quien reportó o denunció la imposibilidad de localizarla, y cualquiera que surja de la información que va obteniéndose durante el desarrollo de la Búsqueda Inmediata. Son polígonos de búsqueda áreas amplias delimitadas artificialmente por las autoridades que deben ser recorridas buscando cualquier indicio de la presencia o paso de la persona buscada (su trayecto cotidiano, la manzana en la que se la vio por última vez) [BInm98].
188. El objetivo es localizar a la persona en el menor tiempo posible, auxiliarla si está en peligro y resguardar cualquier indicio de sus desplazamientos. Los puntos y polígonos de búsqueda son extremadamente diversos, por lo que este Protocolo propone lineamientos generales que los operadores deberán implementar según resulte pertinente al caso.
189. En casos donde los puntos de búsqueda sean lugares transitados (como la vía pública o mercados) el personal debe acercarse a las personas que pudieron haber presenciado el movimiento o sustracción de la persona que se busca. Debe mostrarse su fotografía y describir su vestimenta y señas particulares a los posibles testigos.
190. En casos donde los puntos de búsqueda sean inmuebles de acceso público (como terminales de autotransporte o plazas comerciales), el personal de las fiscalías, seguridad o comisiones de búsqueda con atribuciones para ello debe colocarse en los accesos para verificar la entrada y salida de personas y vehículos en busca de las personas cuya desaparición fue reportada.
191. En casos donde los puntos de búsqueda sean inmuebles particulares o de acceso restringido, el personal debe identificarse ante los habitantes o administradores y preguntar por las personas que se buscan. Si existe cualquier indicio de que las personas buscadas están allí contra su voluntad o se les impide la comunicación con las autoridades, el personal debe dar aviso de inmediato a la autoridad
ministerial para que actué en términos del CNPP, la LGD y el PHI en el plazo máximo de doce horas solicite la autorización judicial y proceda a un cateo; mientras ese plazo transcurre el Ministerio Público podrá disponer las medidas de vigilancia o cualquiera otra que no requiera control judicial que correspondan, o bien, con fundamento en el artículo 290 del CNPP y en coordinación y colaboración de la autoridad ministerial y bajo su más estricta responsabilidad, se ingresará al inmueble. En cualquier caso, el personal desplegado debe vigilar todos los accesos del inmueble para evitar el posible traslado de la persona buscada.
192. En casos donde se conozca una posible ruta seguida por la persona a la que se busca, el personal debe recorrerla en busca de posibles testigos, cámaras de seguridad o vigilancia y cualquier otro indicio útil para la búsqueda de la persona. En caso de que la ruta involucre el ingreso a inmuebles de acceso controlado, deben buscarse los registros de ingreso y salida.
Las autoridades respectivas deberán procurar que las grabaciones de las cámaras de seguridad a su cargo deban conservarse por lo menos durante 60 días naturales.
193. En casos en los que los indicios conduzcan a terminales de transporte, el personal debe desplegarse siguiendo sus rutas, y en los lugares de destino, para lo cual debe solicitarse apoyo de las instituciones de seguridad pública que allí se encuentren, enviándoles la fotografía y las señas particulares de las personas buscadas.
194. En todos los casos en que, en los puntos o polígonos de búsqueda, las autoridades primarias adviertan la existencia de cámaras de seguridad particulares, deberán explicar los motivos de su presencia y acciones a quienes tengan acceso a las filmaciones y solicitar su revisión. Si los particulares se resisten a exhibirlas o a proporcionarlas, deberán dar aviso inmediatamente a las autoridades ministeriales quienes solicitarán sin dilación la técnica de investigación consistente en orden de Cateo, lo cual una vez obtenida deberá ejecutarse inmediatamente por las autoridades correspondientes incluyendo los peritos autorizados por el Juez que otorgo la técnica con la finalidad de asegurar los equipos de videograbación para la extracción de información.
195. En los casos en que las autoridades primarias hayan generado una ficha de búsqueda (vid infra, 1.9), el personal desplegado debe llevar copias consigo para mostrarla a las personas con las que interactúa y colocarla en lugares visibles en los que haya cualquier indicio de que la persona buscada estuvo o podría estar.
196. El personal desplegado debe estar en permanente comunicación entre sí, con la autoridad que inició la Búsqueda Inmediata, con la comisión de búsqueda que realice el rastreo remoto, y, si se ha activado una Búsqueda Individualizada, con la autoridad ministerial responsable de su ejecución. La información proveniente del rastreo remoto y los actos de investigación en el marco de la Búsqueda Individualizada que indiquen la posible presencia de la persona buscada en un punto debe explotarse de inmediato, y, si la Búsqueda Inmediata no se ha agotado, el personal desplegado puede ser requerido para hacerlo.
197. El despliegue operativo debe también acudir a cualquier sitio o institución en el que el contexto o las características de la persona buscada indiquen que es plausible encontrarla, incluso si de la información proporcionada por reportantes o denunciantes, o advertida en la noticia, no los señala directamente. Esto incluye centros de rehabilitación, hospitales psiquiátricos, albergues y centros administrativos de detención. El despliegue operativo encaminado a dar con el paradero de personas migrantes extranjeras siempre debe considerar estaciones migratorias, albergues y refugios.
198. El Eje Rector Operativo de Preservación de la Vida y la Integridad Personal es de obligada aplicación en el despliegue operativo: jamás debe realizarse una acción en terreno que ponga en peligro a la persona buscada o a sus familiares.
199. Todas las acciones realizadas, toda la información obtenida y toda la documentación recabada por el personal desplegado deben ser conservadas, remitidos a la autoridad coordinadora de la Búsqueda Inmediata [BInm100], y registradas sin dilación por ésta en los informes de localización de agotamiento de la Búsqueda Inmediata (vid infra, 1.8), y en un plazo máximo de tres días naturales en el sistema de Bitácora Única.
200. La simulación de la realización de un despliegue operativo será perseguida por las vías penal y administrativa según corresponda, así como las sanciones previstas en la LGD.
1.8 Éxito o conclusión de la Búsqueda Inmediata.
201. Si las acciones desplegadas durante la Búsqueda Inmediata consiguen dar con el paradero de la persona que se busca [BInm103], ésta se considerará concluida con éxito y debe seguirse el proceso de localización que corresponda (vid infra, 6).
202. Tras haber explorado sin éxito todos los puntos de búsqueda y polígonos que se consideraron inicialmente y que surgieron durante el proceso de Búsqueda Inmediata, entrevistado a todas las personas que pudieran tener información sobre el paradero o desplazamientos de la persona buscada, y resguardado todos los posibles indicios del paradero o desplazamiento de la persona buscada [BInm101-BInm102-BInm103], la Búsqueda Inmediata se considerará implementada sin que ello implique la conclusión de la búsqueda de la persona desaparecida. [BInm104].
203. Hay puntos de búsqueda cuyo agotamiento requiere procesos de búsqueda prolongados, y Búsquedas Inmediatas en las que el despliegue operativo, el rastreo remoto y los actos de investigación realizados en el marco de una Búsqueda Individualizada van develando una secuencia de puntos y polígonos de búsqueda: la Búsqueda Inmediata no se considerará cubierta sino hasta que todas las opciones hayan sido descartadas. En la determinación del agotamiento de la Búsqueda Inmediata debe considerarse que todos los puntos o polígonos propuestos por los denunciantes, reportantes, quejosos o promoventes hayan sido cubiertos. Ninguna Búsqueda Inmediata se considerará concluida si la persona no ha sido localizada y no se ha iniciado una carpeta de investigación y una Búsqueda Individualizada (vid infra, 2) [BInm113].
204. Al agotarse la Búsqueda Inmediata, el personal desplegado debe regresar a sus bases y rendir un informe escrito a la autoridad coordinadora de la Búsqueda Inmediata detallando todo lo que se hizo y obtuvo [BInm105]. La comisión de búsqueda local elaborará también un informe escrito sobre el rastreo remoto y, si no es ella la autoridad coordinadora, se lo remitirá a quien tenga ese rol [BInm106]. La autoridad coordinadora reunirá todas las informaciones y materiales, elaborará un informe final que integrará al expediente de búsqueda, y registrará todas las acciones realizadas en el sistema de Bitácora Única en el plazo máximo de tres días naturales (vid infra, 2) [BInm110]. Si la autoridad coordinadora fue un juzgado [BInm107], debe enviar el informe final a la CLB de la entidad en que se perdió contacto con la persona [BInm108], que es responsable de cargarlo y registrar las acciones en el sistema de Bitácora Única [BInm109]. Las autoridades competentes para ejecutar oficiosamente y dar seguimiento a la Búsqueda Individualizada (vid infra, 2) tendrán acceso a ese informe [BInm111].
205. Al iniciar la carpeta de investigación, realizar el registro en el RNPDNO (vid supra, 1.1), y generarse el Folio único de Búsqueda, así como la ficha de Búsqueda, la CNB activará los alertamientos respectivos conforme al Protocolo correspondiente y consultará los datos de la persona desaparecida en la PUI, ello en términos del artículo 12 Duodecies de la LGD; asimismo, lo canalizará a la fiscalía especializada en desaparición de la entidad o a la FEIDDF de la FGR, conforme a las reglas de competencia que prevé la LGD según el lugar de último contacto con la persona de paradero desconocido, el informe de las acciones de búsqueda realizadas y la identidad de los posibles perpetradores. Sin embargo, si la autoridad coordinadora de la Búsqueda Inmediata advierte cualquiera de los siguientes supuestos, debe remitir copia del informe final a autoridades adicionales [BInm111]:
a.     Si de la información disponible se advierte la posible comisión del delito de desaparición forzada por parte de personas servidoras públicas del gobierno estatal, a la CNB, que deberá evaluar si propone la atracción a la FEIDDF de la FGR;
b.     Si de la información disponible se advierte la posible comisión del delito de desaparición forzada de personas por parte de personal adscrito a la institución ministerial local, a la CNB, que deberá evaluar si propone la atracción a la FEIDDF de la FGR, o da vista a la fiscalía o unidad especializada en asuntos internos de la institución ministerial local;
c.     Si el último contacto con la o las personas desaparecidas fue en un trayecto que atraviesa el territorio de varias entidades, a todas las CLB respectivas;
d.     Si de la información disponible se advierte cualquier indicio de la comisión del delito de desaparición forzada por parte de agentes de la FGR, independientemente del lugar del último contacto, a la CNB y a la Fiscalía Especializada de Asuntos Internos de la FGR;
e.     Si la persona desaparecida es migrante, a la Unidad de Investigación de Delitos para Personas Migrantes de la FGR, a la CNB y, si estaba en tránsito, a las CLB de las entidades de su trayecto;
f.     Si de la información disponible o el contexto se advierte que la persona pueda estar siendo violentada o engañada con la finalidad de someterla a explotación sexual, laboral o extirpación de órganos, a la Fiscalía Especializada para los Delitos de Violencia contra las Mujeres y Trata de Personas (FEVIMTRA) de la FGR.
206. En los casos de agotamiento, la autoridad coordinadora de la Búsqueda Inmediata debe informar a familiares, familia social y/o reportantes, de las acciones realizadas [BInm114] y, si no se encuentran en contacto directo con las autoridades responsables de realizar la Búsqueda Individualizada, se asegurará de que éste se establezca [BInm115].
1.9 Complementariedad entre Protocolos Alba y similares, Protocolos de la Alerta Amber, el Protocolo Nacional de Actuación de Atención a Víctimas de Secuestro y otros protocolos sobre investigación del delito de secuestro, y este Protocolo.
207. En las ciudades, municipios o entidades federativas en que exista un Protocolo Alba o instrumento semejante especializado en la búsqueda de niñas, adolescentes y mujeres, o de personas desaparecidas en general, éste se activará de manera complementaria a las acciones referidas en este Protocolo. En caso de contradicción, se actuará conforme al principio pro persona. Todo protocolo de búsqueda de mujeres es de aplicación obligatoria para la desaparición de mujeres transgénero.
208. En los casos en que la persona desaparecida sea niña, niño o adolescente, los enlaces de la Alerta Amber nacional, así como la ANB y estatales lo activarán a la escala que se requiera para proveer la protección más amplia, y procederán de acuerdo con los protocolos aplicables. La Alerta Amber se activará de manera complementaria a las acciones referidas en este Protocolo, sin que para ello sean indispensables formalidades que produzcan cualquier tipo de retraso.
209. El presente Protocolo es un documento rector y, por lo tanto, no excluye ni abroga modelos de coordinación en materia de Búsqueda Inmediata ya existentes en las entidades federativas. Si bien los modelos preexistentes deben ser revisados y adecuados a las directrices generales de este instrumento, de la LGD, normativa local e internacional en la materia, es evidente que cada entidad federativa puede tener autoridades distintas y mecanismos especializados diversos que intervengan en los procesos de búsqueda. Por ello, cada CLB podrá emitir lineamientos de coordinación que permitan alinear el contenido de este Protocolo a la realidad de su entidad.
210. En los casos en que la persona desaparecida esté siendo privada de la libertad con el propósito de obtener rescate o cualquier beneficio, convertirla en rehén para obligar a otros a realizar o dejar de realizar un acto cualquiera, o cometer secuestro exprés [BInm71], resulta aplicable el Protocolo Nacional de Atención a Víctimas de Secuestro [BInm73]. En los términos de ese Protocolo, las comisiones de búsqueda, las instituciones de seguridad pública y las autoridades ministeriales no especializadas en secuestro califican como autoridades no especializadas en investigación de secuestro, y su función, cuando son las primeras en conocer, es registrar a la o las personas en el RNPDNO y enviar la denuncia o al denunciante a la autoridad ministerial especializada en la materia [BInm72]. El envío debe realizarse desde el primer momento, o tan pronto como información superviniente indique que la persona de paradero desconocido está en cualquiera de esas situaciones. Las autoridades no especializadas no deben difundir la ficha de búsqueda durante la etapa de negociación, establecer negociaciones ni asesorías paralelas a las de la autoridad especializada, ni realizar ninguna acción que pueda poner en riesgo la integridad o la vida de la persona, salvo las que expresamente solicite la autoridad especializada.
211. Cuando la autoridad especializada en investigación de secuestro sea la primera en conocer, debe informar de inmediato a las autoridades primarias.
 
212. Las autoridades especializadas en investigación de secuestro deben informar a las comisiones de búsqueda del resultado de la etapa de negociación [BInm74]. En los casos en que la etapa de negociación haya concluido con la liberación de la o las víctimas directas, o la localización de su cuerpo o restos [BInm75], la autoridad especializada en investigación de secuestro debe realizar el proceso de localización que corresponda (vid infra, 6.1, 6.2) [BInm76]. En los casos en que la etapa de negociación haya concluido y el paradero de la o las víctimas directas continúe siendo desconocido [BInm75], la autoridad especializada en investigación de secuestro o la que resulte competente emprenderá oficiosamente su Búsqueda Individualizada, conjuntamente con la o las comisiones de búsqueda que resulten competentes (vid infra, 2).
213. En los casos en que la etapa de negociación se prolongue, la autoridad especializada en investigación de secuestro debe informar sobre el estado de esta a la comisión de búsqueda competente para la Búsqueda Individualizada de la víctima en razón de la entidad en que se perdió contacto con ella (vid infra, 2).
214. Cuando la familia o familia social de la víctima informe a alguna comisión de búsqueda competente para su Búsqueda Individualizada (vid infra, 2) del agotamiento de la negociación, la comisión de búsqueda deberá notificar de inmediato a autoridad especializada en investigación de secuestro, con el fin de mantener la coordinación institucional y garantizar que se actualicen las acciones de búsqueda correspondientes.
215. Las estrategias de judicialización de las autoridades especializadas en investigación de secuestro deben incluir como objetivo prioritario la obtención de información sobre la suerte y el paradero de las víctimas en todos los casos en que no haya sido posible determinarlo (vid infra, 2.6).
1.10 Determinación de delito y complementariedad entre Búsqueda Inmediata y Búsqueda Individualizada.
216. Paralelamente a la Búsqueda Inmediata, las autoridades ministeriales deben inmediatamente abrir una carpeta de investigación para investigar cualquier delito cometido en contra de la o las personas desaparecidas [BInm67] e iniciar una Búsqueda Individualizada en los siguientes supuestos [BInm66]:
a.     Cuando la persona sea niña, niño o adolescente, o lo haya sido al momento en que se perdió contacto con ella;
b.     Cuando la persona sea mujer;
c.     Cuando la persona sea periodista, o defensor o defensora de derechos humanos; En todos los casos debe presumirse la comisión de un delito en contra de la persona desde el primer momento, lo cual implica que la Búsqueda Inmediata debe iniciarse simultáneamente a la apertura de la carpeta de investigación con la que da inicio la Búsqueda Individualizada (vid infra, 2), para garantizar la máxima protección. En consecuencia, las autoridades primarias en ningún momento pueden argumentar que se debe esperar el transcurso de un tiempo determinado, cualquiera que éste sea, para iniciar la Búsqueda Individualizada en paralelo a la Búsqueda Inmediata;
d.     Cuando de conformidad con el análisis de contexto se determine que las condiciones de la desaparición de la persona corresponden a la probable comisión de un delito. Las comisiones de búsqueda, partiendo del trabajo de sus áreas de análisis de contexto, podrán emitir alertas por municipio, entidad o región en las que se determine la existencia de contextos de riesgo que obliguen a presumir, desde el primer momento, la comisión de un delito en contra de las personas cuya desaparición sea reportada o denunciada. También, cuando del análisis de contexto se desprenda que ciertos atributos de las personas operan como factores de vulnerabilidad, esto se plasmará en alertas para fines de que se presuma la comisión de un delito en contra de quienes los poseen, sea en una localidad o región específicas, o a nivel nacional. Las autoridades ministeriales competentes para recibir denuncias por cualquier delito que pueda tener como consecuencia la desaparición de la víctima debe ser notificadas de estas alertas y de sus efectos por las comisiones de búsqueda emisoras;
e.     Cuando cualquier indicio en la narración inicial de las circunstancias de la desaparición indique la posible comisión de un delito en contra la persona cuyo paradero se desconoce. Se considerarán como indicios, en forma enunciativa y no limitativa:
i.   Actos de violencia o intimidación sufridos por la persona de paradero desconocido para forzarla, obligarla o coaccionarla a salir de su domicilio, centro laboral, educativo o transporte, abordar un vehículo, o desplazarse en contra de su voluntad de cualquier forma;
ii.   Amenazas recibidas por la persona de paradero desconocido o por cualquier integrante de su familia o círculo cercano antes o después de que se perdiera contacto con ella, hayan o no sido denunciadas;
iii.  Antecedentes de detención arbitraria o cualquier tipo de privación ilegal de la libertad, se hayan o no presentado denuncias;
iv.  Otras desapariciones cercanas en tiempo y lugar, o semejantes en circunstancias, a la de la persona de paradero desconocido, hayan o no sido denunciadas;
v.   El hecho de que la persona de paradero desconocido se encontrara inmediatamente antes de que se perdiera contacto con ella en compañía de personas que hubieran ejercido con anterioridad cualquier forma de violencia en su contra (por ejemplo, de género), hayan o no sido denunciadas y sean o no estas formas de violencia posiblemente constitutivas de delitos;
vi.  La notoria inconsistencia entre las rutinas habituales de la persona de paradero desconocido y su desaparición;
vii. La identificación de cualquier tipo de agente del Estado como posible responsable. En estos casos y en todos los que la narración inicial incluya una detención, la autoridad que recibe el reporte, la denuncia, la queja o el amparo debe revisar de inmediato el RND (https://consultasdetenciones.sspc.gob.mx/).
f.     Inmediatamente desde el último contacto entre quien reporta o denuncia la desaparición y la persona cuyo paradero se desconoce, por cualquier medio tomen conocimiento de la imposibilidad de localizarla;
g.     Inmediatamente desde el último contacto con la persona cuya desaparición se reportó antes de que transcurriera ese lapso;
h.     En cualquier otro caso que sus protocolos internos o normativa estatal así lo dispongan.
 
217. Cuando el inicio y coordinación de la Búsqueda Inmediata correspondió a una autoridad distinta a la ministerial, es de notarse que la fiscalía especializada local debe haber sido notificada desde el inicio de la situación, aunque su colaboración no haya sido requerida (vid supra, 1.1). Esto implica que oficiosamente debe iniciar la carpeta de investigación y con ella la Búsqueda Individualizada.
218. Búsqueda Inmediata y Búsqueda Individualizada pueden desarrollarse de forma simultánea y complementarse. Esto significa que las autoridades primarias deberán desplegar coordinadamente las acciones que este Protocolo señala para ambos tipos de búsqueda. La yuxtaposición ocurre cuando la Búsqueda Inmediata es iniciada y, antes de su éxito o agotamiento, se da alguno de los supuestos para la presunción de la comisión de un delito. Esta condición puede darse desde el momento mismo en que las autoridades primarias tengan conocimiento de la imposibilidad de localizar a una persona, o bien una vez que la Búsqueda Inmediata haya iniciado, en el instante en que se cumpla alguno de los supuestos para la presunción de la comisión de un delito. En cualquier caso, la yuxtaposición persistirá durante todo el tiempo que la Búsqueda Inmediata esté activa, pues la Búsqueda Individualizada sólo puede concluir cuando se haya dado con la suerte o el paradero de la persona desaparecida.
219. Lo que la yuxtaposición indica es que se está ante un caso en el que hay indicios de que la persona cuyo paradero se desconoce está en grave peligro. La coordinación entre todas las autoridades primarias es fundamental, para la cual deben preferirse canales de comunicación desformalizados e instantáneos.
1.11 Directorio Nacional de Enlaces y Contactos de Búsqueda Inmediata.
220. El Directorio Nacional de Enlaces y Contactos de Búsqueda Inmediata (Directorio Nacional) es una base de datos que contiene información actualizada sobre el nombre, institución y medios de contacto de todos los enlaces y contactos de Búsqueda Inmediata del país. Su administración corresponde a la CNB, y su alimentación al conjunto de las comisiones de búsqueda, cada una aportando y actualizando la información de las autoridades y organizaciones de su entidad, y la CNB de las autoridades federales. El Directorio Nacional es consultable por todos los enlaces.
221. Todas las comisiones de búsqueda deben designar a dos personas servidoras públicas como enlaces de Búsqueda Inmediata, que tendrán las siguientes funciones: 1) atender en forma urgente, desformalizada y en cualquier momento los requerimientos de Búsqueda Inmediata que sean competencia de su institución; 2) coordinarse ágilmente con cualquier institución cuya participación sea necesaria para la Búsqueda Inmediata de personas desaparecidas.
222. Todas las instituciones de seguridad pública, fiscalías especializadas en desaparición y unidades ministeriales competentes para recibir denuncias por delitos que puedan tener como consecuencia la desaparición de la víctima debe designar a dos personas servidoras públicas como enlaces de Búsqueda Inmediata. La función de estos enlaces es atender en forma urgente, desformalizada y en cualquier momento los requerimientos de Búsqueda Inmediata que sean competencia de su institución, y coordinarse ágilmente con cualquier institución cuya participación sea necesaria para la Búsqueda Inmediata de personas desaparecidas.
223. Todas las autoridades informadoras que administren inmuebles, instalaciones o registros relevantes para el rastreo remoto deben designar un contacto de Búsqueda Inmediata. El contacto de Búsqueda Inmediata debe ser una persona con acceso a la totalidad de los registros de su respectiva institución. Su función es atender los requerimientos urgentes de información realizados por las comisiones de búsqueda en el marco de los rastreos remotos (vid supra, 1.6).
224. El Instituto Nacional de Migración debe designar un contacto general de Búsqueda Inmediata, que deberá poder consultar todas las bases de datos de la institución para atender los requerimientos de información realizados por las comisiones de búsqueda en el marco del rastreo remoto de personas extranjeras (residentes o migrantes en tránsito) desaparecidas. Adicionalmente, cada estación migratoria debe designar un contacto de Búsqueda Inmediata, que será responsable de atender los requerimientos de información dirigidos específicamente a su dependencia.
225. Las CLB propondrán a las organizaciones de la sociedad civil de su entidad que administren albergues, o en general den atención a personas migrantes, la designación de un contacto de Búsqueda Inmediata para integrar al Directorio Nacional.
 
 
 





 




 

 
2. Búsqueda Individualizada:
226. La Búsqueda Individualizada es el despliegue de acciones tendientes a localizar a una persona desaparecida, Es ejecutada oficiosamente por las autoridades ministeriales (que poseen facultades exclusivas cuyo ejercicio es necesario para la búsqueda), ejecutada casuísticamente por comisiones de búsqueda y otras autoridades cuya intervención las comisiones de búsqueda o autoridades ministeriales soliciten de manera puntual, y siempre recibe seguimiento por parte de las comisiones de búsqueda. Se caracteriza por iniciarse a partir de que se cumple cualquier supuesto de la comisión de un delito en contra de la persona desaparecida (vid supra, 1.10), por la realización de acciones de búsqueda y actos de investigación tendientes a dar con su paradero, por la recopilación de información adicional sobre la persona desaparecida y su contexto; así como por su énfasis en la planeación específica y enfoque diferenciado durante la búsqueda.
227. El papel de ejecución de la Búsqueda Individualizada implica la realización material de las acciones de búsqueda (sea oficiosamente o a solicitud de las autoridades ministeriales o comisiones de búsqueda), así como su documentación en expedientes de búsqueda e investigación.
228. Las autoridades ministeriales responsables de investigar delitos cometidos contra personas desaparecidas son ejecutoras oficiosas de su Búsqueda Individualizada. Las instituciones de seguridad pública, las autoridades informadoras y las autoridades transmisoras son ejecutoras puntuales, lo cual implica que deben realizar acciones de búsqueda, en el marco de sus facultades, a solicitud de las comisiones de búsqueda o las autoridades ministeriales.
229. Las comisiones de búsqueda solicitan acciones de Búsqueda Individualizada a las autoridades ministeriales, así como a otras autoridades, y dan seguimiento a las acciones de búsqueda y actos de investigación ejecutados por otras autoridades, sea oficiosamente o a partir de solicitudes. Para ello, las autoridades ministeriales deben poner a disposición de las comisiones de búsqueda toda la información de la que dispongan sobre la investigación de delitos posiblemente cometidos contra personas desaparecidas.
230. Las comisiones de búsqueda podrán ejecutar, en el marco de sus facultades, acciones de búsqueda por su cuenta, sea por sus propios medios o en colaboración con otras autoridades. Todas las autoridades deben responder las solicitudes de información de las CLB y la CNB.
231. Varias comisiones de búsqueda pueden ser competentes para la Búsqueda Individualizada de la misma persona. La competencia para la Búsqueda Individualizada es acumulativa y se distribuye entre las comisiones de búsqueda a partir de criterios complementarios (es decir, las comisiones competentes se van acumulando conforme distintos supuestos se cumplen en la Búsqueda Individualizada de cada persona, y en ningún caso es indispensable la apertura de una carpeta de investigación para que las comisiones de búsqueda resulten competentes):
a.     La CNB es competente para la Búsqueda Individualizada cuando organismos internacionales soliciten, recomienden u ordenen acciones de búsqueda de individuos (vid infra, 10);
b.     La CLB de la entidad en que se perdió contacto con la persona desaparecida es competente para su Búsqueda Individualizada;
c.     La CLB de la entidad en cuyo territorio exista cualquier indicio de que puede hallarse la persona desaparecida es competente para su Búsqueda Individualizada;
d.     Las CLB de las entidades por las que atravesó una persona que desapareció en su tránsito entre varias entidades son competentes para su Búsqueda Individualizada;
e.      La CNB es competente para la Búsqueda Individualizada de las personas desaparecidas que han sido víctima de delitos investigados por la FGR y la Fiscalía General de Justicia Militar;
f.     La CLB de la entidad en cuya fiscalía o procuraduría está radicada la averiguación previa o carpeta de investigación en que se investigan delitos cometidos contra la persona desaparecida es competente para su Búsqueda Individualizada. En el caso de que haya más de una investigación en curso por delitos cometidos contra la misma persona desaparecida y éstas estén radicadas en más de una fiscalía o procuraduría, las CLB de esas entidades (y, en su caso, la CNB) son competentes. Las autoridades ministeriales deben actualizar en la BANCI la radicación de las averiguaciones previas y carpetas de investigación en cada oportunidad en que varíe.
232. La CNB coadyuvará en la conducción en la Búsqueda Individualizada de cualquier persona desaparecida cuando advierta que en el caso se presentan obstáculos que imposibiliten el correcto desarrollo de la búsqueda.
233. El trabajo de las autoridades ministeriales encargadas de la investigación de delitos posiblemente cometidos contra personas desaparecidas no sólo debe orientarse hacia esclarecer los hechos y a deslindar responsabilidades penales en caso de que la presunción del delito haya sido acertada, sino también hacia descubrir oficiosamente la suerte y dar con el paradero de la persona desaparecida, brindarle auxilio si lo requiere, y restituir dignamente sus restos debidamente identificados a sus familiares en el caso de que sea hallada sin vida. Ser ejecutoras oficiosas de la Búsqueda Individualizada implica la realización (sin que medie solicitud) de las acciones descritas en este apartado del Protocolo, la realización de las acciones solicitadas por las comisiones de búsqueda, y la obligación de informar a las autoridades coordinadoras sobre las acciones realizadas y sus resultados.
234. Las autoridades ministeriales y las comisiones de búsqueda que ejecuten acciones de Búsqueda Individualizada, además de documentarlas e integrar las constancias en sus respectivos expedientes de búsqueda y/o investigación, deben registrarlas en el sistema de Bitácora Única. La Bitácora será consultable por todas las autoridades que dan seguimiento y ejecutan oficiosamente la Búsqueda Individualizada de la persona. La CNB tendrá acceso maestro a la Bitácora, supervisará el desarrollo de todas las Búsquedas Individualizadas y podrá recomendar a las autoridades primarias competentes acciones de búsqueda específicas en cada caso (vid infra, "Artículos Transitorios").
2.1 Búsqueda de personas desaparecidas víctima de cualquier delito y complementariedad entre protocolos de investigación y este Protocolo.
235. Las autoridades ministeriales que sean responsables de la investigación de cualquier delito cometido contra personas desaparecidas deben realizar un conjunto de actos de investigación y acciones de búsqueda tendientes a descubrir la suerte y dar con el paradero de las víctimas, independientemente del delito que se investigue y de la competencia específica de la unidad ministerial a la que estén adscritas. Es decir, no únicamente las fiscalías especializadas en desaparición creadas por la LGD son responsables de buscar a las personas desaparecidas, ni únicamente lo son las autoridades ministeriales que integren averiguaciones previas o carpetas de investigación específicamente por los delitos de desaparición forzada de personas y desaparición cometida por particulares y regulen sus actuaciones por el PHI, sino que cualquier unidad ministerial de cualquier especialidad o naturaleza que tenga a su cargo la investigación de cualquier delito cometido contra una o más personas desaparecidas es responsable de ejecutar su Búsqueda Individualizada.
236. Los lineamientos de este Protocolo son complementarios a los de cualquier protocolo de investigación y normativa aplicable para la investigación de delitos cuya comisión pueda tener como consecuencia la desaparición de una persona, incluido secuestro, desaparición forzada, desaparición cometida por particulares, sustracción de menores, tráfico humano y trata de personas. En los casos de contradicción, se actuará conforme al principio pro persona.
237. En los casos en que la persona desaparecida haya sido privada de la libertad con el propósito de obtener rescate o cualquier beneficio, convertirla en un rehén para obligar a otros a realizar o dejar de realizar un acto cualquiera o cometer secuestro exprés, resulta aplicable el Protocolo Nacional de Atención a Víctimas de Secuestro (vid supra, 1.9).
2.2 Investigaciones y búsquedas comenzadas antes de la entrada en vigor de la LGD y de este Protocolo.
238. Las autoridades ministeriales responsables de investigar delitos presumiblemente cometidos contra personas que la LGD y este Protocolo conceptualicen como desaparecidas deben ejecutar su Búsqueda Individualizada sin importar la fecha en que se comenzó a investigar, el delito que se persigue, o la normatividad vigente en ese entonces.
239. En todos los casos anteriores a la entrada en vigor de este Protocolo en que ante el reporte o intento de denuncia de la desaparición de una persona la autoridad ministerial haya iniciado un acta circunstanciada en lugar de una carpeta de investigación [BInd1], si el paradero de la persona continúa siendo desconocido, debe iniciar oficiosamente la carpeta de investigación, cargar la información pertinente al RNPDNO, BNCI, a la Bitácora Única, y la ejecución de su Búsqueda Individualizada [BInd2].
240. En todos los casos en que no exista contacto con la familia o familia social de la persona desaparecida [BInd3], la autoridad ministerial debe realizar un esfuerzo proactivo para restablecer la comunicación con ella [BInd4], explicarle la nueva situación jurídica, proporcionarle la constancia con el FUB (vid supra, 1.1), la Cartilla de Derechos (anexa), detallarle las acciones a tomar a partir de ese momento, y en general dar garantía a sus derechos de información y participación [BInd5]. Si esta comunicación permite advertir inequívocamente que la persona desaparecida fue localizada por sus familiares y por cualquier motivo este hecho no había sido de conocimiento de la autoridad [BInd6], la autoridad ministerial debe proceder al proceso de localización que corresponda (vid infra, 6.1 y 6.2), obviando los componentes de notificación, reintegración o restitución.
241. Dadas las normas y la jurisprudencia, nacionales e internacionales, sobre delitos permanentes o continuos, ninguna investigación abierta por la comisión de delitos presumiblemente cometidos contra una o más personas desaparecidas puede ser, en tanto la o las personas desaparecidas no aparezcan, archivada con una determinación de no ejercicio de la acción penal por prescripción, independientemente del delito que se persiga.
242. Toda investigación concluida con ejercicio de la acción penal en la que la víctima no haya sido localizada debe reanudarse en el marco de una nueva carpeta de investigación para ejecutar su Búsqueda Individualizada hasta dar con su paradero, independientemente del desenlace del proceso penal en contra de quienes fueron acusados. De igual forma, debe reanudarse toda investigación que haya sido archivada temporalmente siempre que la víctima no haya sido localizada.
2.3 Entrevista a profundidad.
243. La autoridad ejecutora de la Búsqueda Individualizada deben realizar entrevistas a profundidad a familiares o familia social, para ampliar en todo sentido la información disponible sobre la víctima y las circunstancias de su desaparición [BInd7]. Para las personas cuya búsqueda comenzó con una Búsqueda Inmediata, las entrevistas a profundidad son complementarias a las entrevistas iniciales (vid supra, 1.1), que debieron realizarse con urgencia y por lo mismo ser breves, evitando en todo momento la revictimización.
244. En los casos en que la entrevista a profundidad sea a personas que han declarado, reportado o de cualquier modo aportado información a las autoridades con anterioridad (incluida la obtenida durante la entrevista inicial), la persona entrevistadora debe estar familiarizada con los antecedentes.
245. Si la persona desaparecida se encontraba migrando por el territorio nacional [BInd8], la entrevista a sus familiares o familia social debe recabar adicionalmente punto de partida, lugar de destino final planeado, en qué puntos de la ruta se comunicó, por cuál o cuáles medios, y con qué intervalos de tiempo, cuál sería su siguiente etapa antes de que se perdiera comunicación con ella, en qué sitios se hospedó, y en general cualquier información sobre su trayecto e intenciones [BInd9]. Debe indagarse si tiene familia en el país destino, y averiguar si la última comunicación se realizó con familiares o allegados que se encuentran allí, para buscar el contacto con estas personas y obtener información más precisa. Debe indagarse si se tiene conocimiento de que hubiera reportado ser víctima de algún delito y si mencionó a otras personas con las que viajaba y sus nombres. También debe solicitarse la documentación que acredite su identidad y calidad migratoria (acta de nacimiento, pasaporte) [BInd10]. La información obtenida respecto de la calidad migratoria de una persona solo puede utilizarse para fines de búsqueda. Estas indagaciones deben evitar la revictimización y recordar a los familiares y a quienes aportan información que la migración "irregular" en México es una falta administrativa pero no un delito.
246. La persona entrevistada tiene derecho a recibir gratuitamente una copia de la documentación producida durante la entrevista, cualquiera sea el formato y el soporte utilizados para su registro
247. El Manual para realizar entrevistas a familiares o familia social de personas desaparecidas se incluye como anexo a este Protocolo. La aplicación de un cuestionario AM o instrumento análogo es considerada una entrevista a profundidad.
2.4 Actos de investigación y generación y contrastación de hipótesis de localización.
248. La información procedente de la entrevista a profundidad y de la realización de acciones de búsqueda y actos de investigación debe estar orientada a generar y contrastar hipótesis de localización [BInd24-BInd25]. Una hipótesis de localización es una proposición, fundamentada en la información disponible, sobre el paradero actual de una persona desaparecida. Contrastar dicha hipótesis implica realizar acciones tendientes a determinar si la persona efectivamente se encuentra allí, en cuyo caso debe procederse a los procesos de localización (vid infra, 6). En caso de que la hipótesis de localización se demuestre errónea, debe regresarse a las etapas de acumulación de información, producción de hipótesis de localización, y contrastación de otras hipótesis.
249. Las autoridades ministeriales deben realizar los siguientes actos en el marco de cualquier investigación de delitos presuntamente cometidos en contra de personas desaparecidas. En las investigaciones comenzadas antes de la entrada en vigor de este Protocolo en que se advierta que no se hayan realizado, deben realizarse. La omisión será sancionada por las vías administrativa y/o penal, según corresponda. Estos son, de manera no limitativa, los actos y acciones a realizar:
a.     Recabar, si no se hizo en la Búsqueda Inmediata (vid supra, 1.1), fotografía de la persona desaparecida o, en su defecto, retrato hablado. Solicitar una progresión de edad para los casos en que el tiempo transcurrido entre la producción de la imagen y el presente haría difícil o imposible reconocer a la persona. La progresión de edad debe repetirse cada tres años para todas las personas desaparecidas menores de 21 años, y cada diez años para personas desaparecidas mayores de 21 años.
b.     Documentar el diagrama de parentesco de la familia.
c.     Obtener y solicitar el cotejo de la información antemortem de la persona desaparecida con las bases de datos con información postmortem disponibles (AM/PM, RNPFNINR u otras). La ejecución oficiosa de este proceso de cotejo por parte de las instituciones o dependencias forenses es un método de Búsqueda Generalizada (vid infra, 4). Respecto a la recolección de datos antemortem de la persona desaparecida, se estará a lo dispuesto en el PHI.
d.     Solicitar toma de muestras biológicas de referencia a familiares de la persona desaparecida y su procesamiento. Cualquiera sea la autoridad que tome las muestras, debe siempre elaborar un acta de la diligencia, y asentar en ella el nombre de la persona desaparecida, el o los nombres de las personas donantes, el parentesco de cada donante con la persona desaparecida, y anexar a la misma sus identificaciones y consentimientos informados. El parentesco debe ser expresado en todos los documentos y dictámenes asociados a esa muestra. Se recomienda fuertemente el uso de árboles genealógicos como herramienta para graficar la composición familiar de la persona desaparecida, la relación de parentesco entre donante/s y desaparecido/a, y para identificar potenciales donantes adicionales. Se deben tomar todas las muestras del grupo nuclear de la persona desaparecida (padre, madre, hijos, hijas, hermanos, hermanas). Cuando la persona desaparecida tenga hijas o hijos que serán incluidos como donantes, es importante obtener también muestra de la o el coprogenitor (la madre o padre de esas hijas e hijos). En dicho proceso es fundamental, al menos:
·      Aclarar que las muestras serán utilizadas exclusivamente para fines de búsqueda de identificación humana;
·      Conseguir el consentimiento informado por parte de familiares donantes;
·      Dar copia del consentimiento a familiares donantes;
·      Brindar información precisa sobre el proceso, expectativas y tiempos.
e.     Solicitar el cotejo de los perfiles genéticos resultantes con las bases de datos correspondientes. La ejecución rutinaria de confrontas es un método de Búsqueda Generalizada (vid infra, 4.7.4).
f.     Solicitar información sobre el posible hallazgo del cuerpo o restos de la persona desaparecida a las instituciones y/o dependencias médico-forenses, detallando no sólo el nombre de la persona, sino también rasgos individualizantes o toda seña particular que pudiera servir para su identificación, requiriendo el archivo básico.
250. Si existen indicios de que la persona desaparecida fue capturada y es posible delimitar el lugar del hecho, realizar una inspección del sitio, con la finalidad de ubicar y entrevistar testigos, solicitar videos de cámaras de seguridad, resguardar cualquier indicio o registro de los hechos con arreglo a la Guía Nacional de Cadena de Custodia y el Protocolo Nacional de Actuación del Primer Respondiente, así como recabar toda información que permita reconstruir los hechos, identificar a las probables personas perpetradoras y orientar la búsqueda.
251. Si es posible delimitar el último paradero conocido de la persona desaparecida se debe realizar una inspección del sitio para obtener información de cualquier desplazamiento e indagar sobre la posible violencia dirigida en su contra, recabar toda la información que permita inferir la causa de la desaparición, así como reconstruir los hechos a partir de que se perdió contacto con la persona desaparecida.
252. Si no hay información sobre un sitio de captura o la ubicación precisa donde se perdió contacto con la persona desaparecida, pero se cuenta con información sobre sus rutas y destinos cotidianos, debe realizar u ordenar una inspección física de las mismas con las finalidades mencionadas en el punto anterior.
253. Si la persona desaparecida tenía un dispositivo geolocalizable, la autoridad ministerial debe solicitar inmediatamente al órgano jurisdiccional autorización para que la compañía telefónica o la que conserve los datos proporcione la localización geográfica en tiempo real, las sábanas de llamadas georreferenciadas u otra información semejante, realizará la entrega de la información necesaria a las comisiones de búsqueda y proceder a su análisis de forma inmediata para obtener la ubicación de la persona, sus desplazamientos y sus trayectos atípicos antes de que se perdiera contacto con ella. Si el dispositivo sigue en uso, debe realizarse una diligencia para ubicarlo, y si la línea sigue en uso, pero en un aparato distinto, para ubicar al dispositivo al que está asociada. Las personas en posesión del dispositivo o línea telefónica de la persona desaparecida deben declarar en torno a la forma en que los obtuvieron (vid supra, "instituciones privadas").
254. Si la persona desaparecida tenía consigo tarjetas de débito o crédito y se dispone de su información bancaria, se debe solicitar información a los bancos mediante el Sistema de Atención de Requerimientos de Autoridad (SIARA), referente a cualquier transacción realizada y proceder a su análisis de forma inmediata. La Comisión Nacional Bancaria y de Valores (CNBV) debe atender de forma urgente estos requerimientos.
255. En caso de que algún vehículo esté vinculado con la desaparición de la persona, se deben consultar todos los sistemas informáticos en los que se denote si tiene reporte de robo, como el Registro Público Vehicular, para conocer si atravesó por un arco carretero, si ha recibido multas vehiculares y, en general, cualquier registro que indique la presencia o desplazamientos del vehículo. También debe darse aviso a la Secretaría de Comunicaciones y Transportes y a Caminos y Puentes Federales para solicitar que se rastree el vehículo y se advierta a los operadores de casetas sobre la necesidad de localizarlo.
256. Si existe cualquier indicio de que la persona pudo haber salido o ser sacada del país, se debe solicitar información al INM, así como a los aeropuertos, aerolíneas, empresas de transporte terrestre y marítimo. Cuando se considere pertinente, se podrán hacer peticiones a la Interpol a través de la Oficina Central Nacional (dependiente de la FGR) para que eleve una notificación ("alerta") amarilla a nivel internacional. También podrán solicitarse informes, mediante asistencia jurídica internacional, a departamentos de migración de otros países.
257. Si existe cualquier indicio de que la persona desaparecida pudo haber sido detenida por cuerpos de seguridad, se debe consultar el RND (disponible en https://consultasdetenciones.sspc.gob.mx/), y solicitar información a toda autoridad que pueda realizar tal acción o lleve un registro al respecto de personas detenidas, de manera periódica y exhaustiva. En el supuesto de que exista un registro de detención de la persona anterior al reporte o denuncia de su desaparición, deberán solicitarse todos los antecedentes de la investigación que originó dicha detención, incluyendo expedientes de ingreso a centros de reinserción social, toda vez que puede aportar información relevante para la búsqueda, además de posibles fotografías de la persona desaparecida, datos detallados sobre su descripción física y sus huellas dactilares.
258. Todos aquellos establecimientos previstos regulados en la Ley General de Salud así como los establecimientos residenciales de atención a las adicciones públicos o privados, centros de reinserción social, centros de asistencia social y estaciones migratorias que por sus actividades y objetivos autorizados recaben, utilicen, administren o conserven datos biométricos, tienen la obligación de contar con registros completos y actualizados y permitir su consulta a las Fiscalías, las autoridades a las que se refiere el artículo 21 constitucional en el ámbito de su competencia y actuando bajo la conducción y mando del Ministerio Público, así como la CNB y las CLB exclusivamente para búsqueda, localización e identificación de Personas Desaparecidas en coordinación con la investigación
259. La autoridad competente deberá generar fichas de búsqueda y remitirse por los medios disponibles a las Fiscalías Especializadas y CLB conforme al Protocolo de ANB, debiendo asegurarse de la recepción [BInd21].
En este último supuesto las Fiscalías, de oficio y sin demora, deberán completar el registro en la BNCI. La Ficha de Búsqueda deberá difundirse de manera masiva por todos los medios disponibles entre las Autoridades, y de manera directa a:
I.     Administradoras de canales televisivos y radiodifusoras públicas;
II.     Personas prestadoras de servicios de transporte terrestre, aéreo y marítimo, así como a las personas administradoras de las respectivas terminales;
III.    Personas responsables, administradoras, incluidos las concesionarias de carreteras, caminos y puentes;
IV.   Instituciones de seguridad pública, ciudadana u homólogas, y
V.    Cualquier ente público o privado que tenga la capacidad de transmitir masivamente un mensaje.
La Ficha de Búsqueda se notificará al Registro Nacional de Población, con la finalidad de que se active en la PUI, los alertamientos de usos de la Clave Única de Registro de Población de la Persona Desaparecida, o la búsqueda de coincidencias con sus datos identificativos. En los casos en que se identifique un uso de la Clave Única de Registro de Población, el Registro Nacional de Población informará de inmediato a las Autoridades competentes en todo el país para que, en el ámbito de sus atribuciones, realicen las acciones necesarias para la localización.
Asimismo, se deberá valorar la participación de medios de comunicación masiva privados para ampliar su alcance, siempre y cuando no existan datos que permitan inferir que la difusión de la información básica pueda poner en peligro a la persona desaparecida o a su familia o familia social [BInd19]. Se debe contar con el consentimiento del familiar, familia social o de quien denunció o reportó la desaparición [BInd20], salvo en los casos en que el reporte o la denuncia hayan sido recibidos anónimamente. Cuando de cualquier indicio se desprenda la posibilidad de que la persona desaparecida pueda haber sido o estar siendo trasladada fuera de las fronteras nacionales [BInd22], se debe solicitar al INM la difusión de su ficha de búsqueda en puentes fronterizos y zonas de control migratorio [BInd23]. Si las fichas de búsqueda fueron elaboradas como parte de la Búsqueda Inmediata (vid supra, 1.9), debe evaluarse la continuidad y/o focalización de la difusión.
260. En cualquier momento que la información disponible permita inferir el paradero actual de la persona desaparecida [BInd26], se debe realizar de inmediato una diligencia para corroborarlo y auxiliarla si está en peligro [BInd27]. Si la inferencia resulta errónea [BInd26], debe continuar con el proceso de acumulación de información, y generación y contraste de hipótesis de localización [BInd24].
261. Cuando la información permita inferir que la persona desaparecida ha perdido la vida y su cuerpo o restos están bajo resguardo de una autoridad [BInd29], se debe corroborar de inmediato [BInd30] y, si se confirma [BInd45], restituirlos de manera digna a sus familiares o familia social siguiendo el proceso de localización sin vida (vid infra, 6.2). Si existe información sobre la posible ubicación de su cuerpo o restos y su recuperación requiere de una diligencia [BInd29], ésta debe realizarse de inmediato, por personal especializado y de conformidad con las leyes y protocolos aplicables, [BInd30]. Si los restos recuperados no pertenecen a la persona en el marco de cuya Búsqueda Individualizada fueron localizados, o bien se localizan cuerpos o restos pertenecientes a otras personas [BInd45], debe seguirse lo dispuesto en Localización de cuerpos o restos de personas no identificadas (vid infra, 2.9). Si el cuerpo o restos de la persona no son localizados [BInd29], debe continuar con el proceso de acumulación de información, y generación y contrastación de hipótesis de localización [BInd24].
262. Cuando la información disponible permita inferir que otras personas pueden tener mayores datos sobre el paradero de la persona desaparecida [BInd31], se debe recabar su declaración o entrevista [BInd32] e informar sobre su derecho al acceso a un programa de protección cuando exista un riesgo para la persona informante o sus familiares [BInd33].
263. En los casos en que la información disponible indique que la persona desaparecida o sus restos pueden hallarse fuera del territorio nacional [BInd34], las autoridades ejecutoras de la Búsqueda Individualizada deben interactuar con las autoridades extranjeras a través del MAEBI o mediante asistencia jurídica internacional para solicitar la realización de las acciones tendientes a ubicar a la persona desaparecida, identificar sus restos más allá de toda duda razonable, y en general verificar la información [BInd35].
264. Las autoridades competentes para la Búsqueda Individualizada (vid supra, 2) deben documentar las obstrucciones, destrucción o eliminación no justificada de fichas de búsqueda, retrasos y omisiones relacionadas con entrega de información por parte de las autoridades que intervengan en el proceso de búsqueda, y notificar de las mismas a la Comisión de Implementación, así como dar vista a las autoridades respectivas competentes en materia de responsabilidades de las personas servidoras públicas, así como por la vía penal respectiva.
265. Las autoridades judiciales responsables de autorizar diligencias relacionadas con búsqueda de personas (cateo, intervención telefónica, etc.) que requieran control judicial deben resolver las solicitudes de forma expedita.
2.4.1 Búsqueda Individualizada de personas migrantes.
266. La Búsqueda Individualizada de una persona migrante en territorio mexicano debe hacerse en todos los casos, con independencia del estatus migratorio de la persona. La búsqueda jamás puede ser utilizada como una excusa para realizar acciones de verificación migratoria. Debe tomarse en cuenta que también las personas de nacionalidad mexicana pueden migrar, sea a otros puntos del territorio nacional o hacia otros países, y que su desaparición puede estar asociada con ello, por lo que algunas indicaciones contenidas en este apartado son aplicables también en su búsqueda, asimismo, se deberá estar a lo especificado a las acciones que deben llevar a cabo las autoridades en términos de los Lineamientos del MAEBI.
267. La autoridad ministerial ejecutora de la Búsqueda Individualizada de personas migrantes extranjeras debe realizar una solicitud de información a la Comisión Mexicana de Ayuda a Refugiados (COMAR) para verificar la existencia de alguna solicitud de reconocimiento (o del reconocimiento) de la condición de persona refugiada a nombre de la persona desaparecida, y al INM en torno a cualquier registro de su internamiento en el país, su atención por parte de Grupos Beta, o su detención o paso por estaciones migratorias. Para estas solicitudes al INM no sólo debe preguntarse por el nombre de la persona, sino enviar su fotografía, media filiación y otra información que pueda contrastarse con registros, o bien presentarse al personal de la institución para que indiquen si reconocen a la persona. También debe indagarse la presencia o paso de la persona desaparecida en albergues, casas de migrantes u otras organizaciones no gubernamentales de apoyo a migrantes.
268. Con las mismas consideraciones aplicables a la difusión de fichas de búsqueda enlistadas en el apartado anterior, la autoridad ejecutora debe solicitar al INM la difusión de la ficha de búsqueda en puentes fronterizos, estaciones migratorias y zonas de control migratorio.
269. Para la Búsqueda Individualizada de personas migrantes se debe priorizar la obtención de información sobre su posible paso por terminales de autotransportes, indagando si existe algún registro a nombre de la persona, y difundiendo la ficha de búsqueda con su fotografía para que quienes trabajan en ellas puedan reconocerlo incluso si no dio su nombre o proporcionó uno falso. La conservación de videograbaciones de seguridad es crucial.
270. La Búsqueda Individualizada de personas migrantes que se dirigían a Estados Unidos debe incluir una búsqueda por información biográfica en el sistema en línea de detenidos del Servicio de Inmigración y Control de Aduanas de Estados Unidos (U.S. Immigration and Customs Enforcement, ICE), al que puede accederse siguiendo este hipervínculo https://locator.ice.gov/odls/#/index; una consulta a las bases de datos del Sistema de Personas Desaparecidas y No Identificadas (National Missing and Unidentified Persons System, NamUs) de la Universidad del Norte de Texas, a las que puede accederse siguiendo este hipervínculo: https://www.namus.gov/; y una consulta al registro de personas privadas de la libertad de la Oficina Federal de Prisiones (Federal Bureau of Prisons, BOP), a la que puede accederse siguiendo este hipervínculo https://www.bop.gov/inmateloc/. Los registros estatales de personas privadas de la libertad en Estados Unidos deben consultarse también, por ejemplo el del Departamento de Correcciones y Rehabilitación de California (California Department of Corrections and Rehabilitation, CDCR), al que puede accederse siguiendo este hipervínculo: https://inmatelocator.cdcr.ca.gov/search.aspx; el del Departamento de Justicia Criminal de Texas (Texas Department of Criminal Justice, TDCJ), al que puede accederse siguiendo este hipervínculo: https://offender.tdcj.texas.gov/OffenderSearch/start.action; y el del Departamento de Correcciones y Supervisión Comunitaria de Nueva York (New York State Department of Corrections and Community Supervision, NYSDOCCS), al que puede accederse siguiendo este hipervínculo: http://nysdoccslookup.doccs.ny.gov/.
271. Las autoridades ejecutoras de la Búsqueda Individualizada de personas migrantes o en general sin familia en México deben solicitar la activación del MAEBI para que, a través del personal que labora en los Consulados, Embajadas y Agregadurías de México, las familias puedan acceder desde el país donde se encuentren a las instituciones del Estado mexicano relacionadas con la búsqueda, investigación y los derechos reconocidos por el orden jurídico nacional.
272. Las acciones que podrán realizarse a través del MAEBI son las siguientes:
a.     Recabar más información por parte de familiares y círculos sociales cercanos.
b.     Analizar la posibilidad de que se tramite la estancia de familiares en el territorio nacional con la condición de visitante por razones humanitarias al ser ofendido, víctima o testigo de algún delito cometido en territorio nacional.
c.     Colaborar con las embajadas y consulados de los países de origen para acreditar la identidad de las personas reportadas como desaparecidas y se realice el enlace correspondiente para que éstas soliciten información a las autoridades de otros países para realizar la búsqueda en centros de detención, hospitales, albergues, etc.
d.     Estandarizar la recolección de información (cuestionario estándar), facilitar la aplicación de cuestionarios AM (o el mecanismo que se decida) y solicitar de manera oficial la colaboración con la autoridad que corresponda en el país de origen, y con la debida autorización de las familias, para que se realice la toma de muestras de ADN, etc.
e.     Enlazarse con mecanismos e instituciones extranjeros de recolección y centralización de información AM y forense de migrantes desaparecidos para solicitar su colaboración.
f.     Solicitar a las autoridades extranjeras la verificación de una posible localización cuando haya indicios de que la persona desaparecida o sus restos puedan hallarse fuera del territorio nacional.
 
g.     Las demás que establezcan los Lineamientos respectivos.
273. La CNB, la FGR (vid infra, 3.3.2) y la SRE propiciarán la coordinación y el intercambio de información permanentes con autoridades de los principales países de origen, tránsito y destino de las personas migrantes desaparecidas, con la finalidad de facilitar la identificación de cuerpos o restos posiblemente pertenecientes a personas extranjeras (vid infra, 4.7.4), así como la coordinación de procesos de búsqueda a lo largo de rutas migratorias transnacionales, y la repatriación de personas y restitución digna de restos a sus familias fuera de México (vid infra, 6.1 y 6.2).
274. Las autoridades que dan seguimiento y ejecutan la Búsqueda Individualizada de personas migrantes desaparecidas en México deberán de remitir la información al Grupo de Trabajo interinstitucional especializado en su Búsqueda por Patrones para su acumulación (vid infra, 3.3.2). Esto no las exonera de dar seguimiento y ejecutar la Búsqueda Individualizada.
2.4.2 Búsqueda Individualizada de personas vinculadas con movimientos políticos y víctimas de desaparición forzada.
275. Los casos de las personas cuya desaparición pueda relacionarse con su participación en movimientos políticos y sociales en contextos de represión y violaciones sistemáticas a los derechos humanos [BInd13] deben ser asociados [BInd14] para fines de establecer una o más coordinaciones interinstitucionales de búsqueda por patrones (vid infra, 3.2) que involucren por lo menos a comisiones de búsqueda y autoridades ministeriales. Cuando el patrón se relacione desapariciones cometidas en múltiples entidades federativas, como ocurre con el terrorismo de Estado durante la llamada Guerra Sucia, la CNB encabezará la coordinación interinstitucional (vid infra, 3.3.1).
276. Las autoridades ejecutoras de la Búsqueda Individualizada de estas personas deben obtener y centralizar toda la documentación producida por los perpetradores y sus colaboradores en la que pueda encontrarse cualquier indicio sobre la suerte y paradero de las víctimas. Esto incluye la documentación en manos de instituciones de otros países con las que las autoridades mexicanas que perpetraron las desapariciones mantenían comunicación, por ejemplo, agencias de inteligencia del gobierno de Estados Unidos [BInd15].
277. Para la Búsqueda Individualizada de estas personas, todas las instituciones que resguarden o administren cualquier tipo de archivo o acervo en el que obre información relativa a la represión de movimientos políticos y sociales deben ponerlo íntegramente a disposición de las autoridades competentes para su Búsqueda Individualizada (vid supra, 2). Esto incluye, inter alia, exhibir catálogos documentales, facilitar la consulta de archivos físicos, auxiliar al personal especializado en búsqueda en la localización de expedientes y documentos, así como permitir el acceso directo, sin restricciones ni formalismos, a los sitios donde se resguarde la documentación. La determinación de cuál información y documentación es relevante para la búsqueda de estas personas corresponderá en todos los casos a las autoridades competentes para la búsqueda (vid supra, 2; y vid infra, 3.3.1), por lo que las autoridades informadoras no podrán restringir el acceso a ninguno de sus repositorios o fondos documentales.
278. La documentación relativa a la represión de movimientos políticos y sociales incluye informes de seguimientos, trabajo de inteligencia, persecuciones, enfrentamientos, detenciones, traslados, interrogatorios, así como la que refleje intercambio de información con agencias internacionales. Incluye también investigaciones ministeriales abiertas o archivadas en contra de las personas desaparecidas, planos de instalaciones que pudieron haber sido usados como centros de reclusión, desaparición y tortura, registros administrativos de las instituciones involucradas en la represión, historiales laborales y hojas de servicios de posibles testigos y perpetradores, entre otros. Videos, fotografías, negativos, microfilmaciones, archivos electrónicos y en general cualquier soporte y formato de información quedan incluidos.
279. Las fuerzas armadas, las agencias de inteligencia y en general las autoridades que resguarden este tipo de archivos y documentos son consideradas autoridades informadoras para este tipo de búsqueda. Tienen la obligación de proporcionar acceso a la documentación e información solicitadas. Además, tienen en todo momento el deber de apoyar y proporcionar las facilidades para el desciframiento de cualquier tipo de códigos usados en los documentos.
280. Las comisiones de derechos humanos que investiguen o hayan investigado desapariciones forzadas y otras violaciones de derechos humanos cometidas contra personas vinculadas con movimientos políticos deben poner a disposición de las autoridades competentes para su Búsqueda Individualizada (vid supra, 2) sus archivos, expedientes y bases de datos, en el formato que les sea requerido y sin dilación. Del mismo modo, las autoridades jurisdiccionales deben poner a disposición todo expediente de amparos contra desaparición forzada en que la víctima esté vinculado con movimientos políticos, y de procesos penales contra perpetradores o presuntos perpetradores de desapariciones forzadas, sin dilación y en el formato que les sea requerido.
281. La negativa o el retraso en proporcionar esta información o documentación, así como su ocultamiento, falsificación o destrucción, serán perseguidos por las vías administrativas y penales, según corresponda.
282. Todas las autoridades permitirán el acceso irrestricto de las autoridades competentes para la Búsqueda Individualizada (vid supra, 2) a la totalidad de sus instalaciones para realizar acciones de búsqueda, lo cual puede involucrar inspecciones, revisiones documentales y actividades de prospección y excavación de cualquier tipo. Impedir a las autoridades responsables de la búsqueda de personas el acceso a cualquier inmueble de una institución pública será perseguido de conformidad con el Código Penal y las disposiciones del presente Protocolo.
283. Las personas familiares de las personas desaparecidas vinculadas con movimientos políticos o víctimas de desaparición forzada gozarán de acceso irrestricto a las versiones oficiales de la totalidad de la documentación vinculada con la represión o victimización de sus familiares, garantizando el derecho de acceso a la verdad. Esto incluye la documentación integrada en expedientes de búsqueda e investigación, pero también la resguardada en repositorios institucionales como el Archivo General de la Nación (AGN), que deberá atender en forma directa y prioritaria sus requerimientos de información.
2.5 Búsqueda Individualizada y alimentación de registros.
284. Todas las acciones de Búsqueda Individualizada, así como toda la información producto de la misma, deben ser registradas en la Bitácora Única, sin perjuicio de los datos que deben capturarse en el RNPDNO [BInd17]. Esto permite compartir la información que obtienen las distintas autoridades competentes para realizar la Búsqueda Individualizada, facilita su coordinación, posibilita el análisis de los casos para asociarlos y efectuar Búsqueda por Patrones (vid infra, 3) y fortalece todos los métodos de cotejo masivo propios de la Búsqueda Generalizada (vid infra, 4).
285. Toda información forense producto de la Búsqueda Individualizada debe ser integrada a los registros correspondientes por las autoridades ejecutoras [BInd38]. Esto incluye, de forma no limitativa:
a.     Información sobre la ubicación de contextos de hallazgo de restos humanos y sus características, que se recopila en el RNFCFC (vid infra, 2.9; vid infra, 4.7.5);
b.     Información sobre la localización, recuperación, identificación y destino final de restos, cualquiera que sea su origen, que se recopila en el RNPFNINR (vid infra, 4.7.5):
c.     Información sobre toma de muestras biológicas a familiares y perfiles genéticos, que se recopila en el BNDF.
d.     Los procesos de cotejo masivo de registros son considerados como métodos de Búsqueda Generalizada (vid infra, 4) por este Protocolo, pero todos ellos dependen de que las autoridades responsables de la Búsqueda Individualizada suministren información constantemente a cada registro.
2.6 Colaboración de informantes para la búsqueda de personas desaparecidas.
287. Cuando se ejerza acción penal por un delito cuya comisión haya causado o esté causando la imposibilidad de localizar a una persona, la estrategia de judicialización debe considerar prioritaria la obtención de información sobre el paradero de la o las víctimas.
288. Cuando cualquier autoridad ministerial ejerza acción penal por cualquier delito en contra de una o más personas que puedan tener información relevante para localizar a personas desaparecidas, debe informar a la fiscalía especializada en desaparición de su institución, y explorar conjuntamente las vías legales disponibles para incentivar la colaboración de los imputados en la búsqueda de personas desaparecidas.
289. Cuando sea del conocimiento de una fiscalía especializada en desaparición que una persona sentenciada a pena privativa de la libertad por cualquier delito pueda tener información relevante para localizar a personas desaparecidas, la fiscalía debe explorar las vías legales disponibles para incentivar la colaboración de los imputados en la búsqueda de personas desaparecidas.
290. Las comisiones de búsqueda deben notificar a las fiscalías especializadas cuando por cualquier medio tenga conocimiento de cualquier indicio de que una persona sujeta a proceso o sentenciada pudiera tener información de relevancia para la localización de personas desaparecidas. En respuesta a estas notificaciones, las fiscalías especializadas, en conjunto con otras unidades ministeriales implicadas, buscarán en el ámbito de sus atribuciones y de conformidad con el protocolo correspondiente esquemas de colaboración eficaz para incentivar a la persona a brindar información.
291. La experiencia y resultados de la obtención de información sobre la suerte o paradero de personas desaparecidas por estas vías deben ser documentadas en informes y remitidos a la CNB para fines de análisis.
2.7 Colaboración e intercambio de información entre autoridades ministeriales y comisiones de búsqueda en el marco de la Búsqueda Individualizada.
292. En el marco de la Búsqueda Individualizada, la autoridad ministerial puede solicitar la colaboración de las comisiones de búsqueda en cualquier diligencia donde la considere indispensable.
293. Las comisiones de búsqueda deben solicitar a las autoridades ministeriales la realización de los actos de investigación previstos en el CNPP o que recabe autorización judicial para efectuar actos de investigación que requieran dicha autorización, así como, todas las actuaciones mencionadas en este Protocolo (vid supra, 2 y 2.4), y otras que sean necesarias para avanzar la búsqueda de cualquier persona desaparecida.
294. Dada la complementariedad e interdependencia de los distintos tipos de Búsqueda y la necesidad de coordinación interinstitucional, las autoridades ministeriales deben poner a disposición de las comisiones de búsqueda toda la información de la que dispongan sobre la investigación de delitos posiblemente cometidos contra personas desaparecidas. Esto incluye toda la información que, a criterio de las comisiones de búsqueda, sea relevante para la búsqueda de la persona desaparecida, inclusive información forense, pues es indispensable examinar la perspectiva de la investigación delictiva como de la búsqueda de personas, así como, la búsqueda de identificación humana. El régimen jurídico de reserva y confidencialidad de esta información, y las responsabilidades penales y administrativas que le están asociadas, se hace extensible a las comisiones de búsqueda en términos de la legislación aplicable.
295. En el mismo sentido, las comisiones de búsqueda deben poner a disposición de las autoridades ministeriales toda la información de la que dispongan que tenga alguna relevancia para la investigación de delitos presumiblemente cometidos contra personas desaparecidas. Esto incluye información producto de actividades de prospección y localización de contextos de hallazgo de restos humanos. El régimen jurídico de reserva y confidencialidad de esta información, y las responsabilidades penales y administrativas que le están asociadas, se hace extensible a las autoridades ministeriales en términos de la legislación aplicable.
296. Aun en casos donde se realizan exhumaciones individuales, la información forense disponible (antemortem, postmortem y genética) del caso concreto siempre debe ser compartida con las comisiones de búsqueda y las áreas forenses de las fiscalías, procuradurías o análogas, para poder ser comparada mediante métodos de Búsqueda Generalizada y aprovechada para la realización de todo tipo de análisis de contexto.
2.8 Localización de personas.
 
297. Cuando la Búsqueda Individualizada localice a la persona desaparecida, se procederá conforme a lo dispuesto en el apartado de localización con vida de este Protocolo (vid infra, 6.1), y a cualquier otro aplicable. En caso de contradicción, se actuará conforme al principio pro persona.
2.9 Localización de cuerpos o restos de personas no identificadas.
298. Si en el marco de una Búsqueda Individualizada se localizan restos o cuerpos [BInd36], las autoridades ejecutoras de la misma deben garantizar que se realice el procesamiento forense más completo que el estado del cuerpo o los restos permita [BInd37] y que toda la información producto del mismo sea cargada al RNPFNINR y al BNDF [BInd38], lo cual habilita procesos de Búsqueda Generalizada (vid infra, 4.7.4). También deben garantizar que el contexto de hallazgo del cuerpo o los restos sea registrado en el módulo de fosas clandestinas del RNFCFC (vid infra, 4.7.5) [BInd38].
En cuanto se realice el hallazgo la autoridad ejecutora debe solicitar la intervención ministerial a efecto de que se actúe de conformidad con el CNPP y el PHI.
299. Si las autoridades competentes para una Búsqueda Individualizada (vid supra, 2) obtiene información sobre la posible ubicación de cuerpos o restos humanos [BInd39], deben solicitar a quien la proporciona coordenadas y referencias exactas y que preserve el contexto de hallazgo [BInd40], luego solicitar un operativo policiaco para preservar el lugar de los hechos o hallazgo y a las autoridades ministeriales para garantizar la cadena de custodia [BInd41], después compartir la información con las otras autoridades competentes para la búsqueda forense [BInd42] y, en general, proceder conforme a lo previsto en el apartado de Búsqueda en campo de cuerpos y/o restos humanos no arqueológicos o búsqueda forense (vid infra, 4.7) [BInd43].
300. Si los cuerpos o restos recuperados son identificados [BInd44] pero no pertenecieron a la persona que se estaba buscando [BInd45], la autoridad responsable de la ejecución de la Búsqueda Individualizada consultará el RNPDNO y cualquier otra plataforma pertinente en busca de algún registro de la desaparición de la persona a la que efectivamente pertenecieron [BInd46]. En caso de que lo haya [BInd47], elaborará un informe de localización, lo cargará al RNPDNO (vid infra, 6), cambiará el estatus del registro [BInd48] y remitirá toda la información a las autoridades competentes para la Búsqueda Individualizada de la persona (vid supra, 2) [BInd50-BInd52], que deberán notificar inmediatamente a la familia o familia social [BInd51] y proceder en lo sucesivo con arreglo al proceso de localización sin vida (vid infra, 6.2).
301. Si la persona a la que perteneció el cuerpo o los restos es identificada [BInd44] y no existen antecedentes de algún reporte o denuncia de su desaparición en el RNPDNO u otras plataformas [BInd47], se notificará a la fiscalía especializada en desaparición [BInd49] para que proceda a una Búsqueda de Familia (vid infra, 5.2).
2.10 Relación entre fiscalías especializadas en desaparición y otras autoridades ministeriales.
302. Las fiscalías especializadas en desaparición pueden solicitar a toda autoridad ministerial adscrita a su Fiscalía o Procuraduría General informes sobre el estado que guarda la Búsqueda Individualizada de cualquier persona cuya desaparición investigue, independientemente de su competencia y del delito que se persiga en las averiguaciones previas o carpetas de investigación.
303. Las fiscalías especializadas en desaparición pueden solicitar la realización de las acciones y procesos de Búsqueda Individualizada contenidas en este Protocolo a las otras autoridades ministeriales de su institución que investiguen delitos cometidos contra personas desaparecidas, independientemente de su competencia y del delito que se persiga en las averiguaciones previas o carpetas de investigación.
304. Las autoridades ministeriales que investiguen delitos cometidos contra personas desaparecidas podrán solicitar asistencia técnica a la fiscalía especializada de su institución para la ejecución de cualquier proceso de Búsqueda Individualizada.
 


 


 
3. Búsqueda por Patrones: ¿Dónde están las personas cuyas desapariciones exhiben elementos comunes?
305. La Búsqueda por Patrones es el despliegue de acciones tendientes a localizar a un conjunto o subconjunto de personas cuyas desapariciones hayan sido vinculadas a patrones específicos de desaparición. Esto se realiza a partir de una vertiente especializada del análisis de contexto que debe realizar dicha área especializada de las comisiones de búsqueda: la asociación de casos.
306. La Búsqueda por Patrones tiene dos características. La primera es que establece conexiones entre casos aislados, lo cual permite tanto la formulación de hipótesis de localización y estrategias de búsqueda conjuntas como que lo que se avanza en la búsqueda de una persona sirva para la de todas las demás relacionadas. La segunda característica es que genera y aprovecha mecanismos de coordinación interinstitucional para emprender conjuntamente la búsqueda de las personas.
307. Se habla de patrón cuando se entiende que un conjunto de desapariciones puede ser interpretadas o explicadas a partir de la existencia de dos o más factores que se relacionan de forma similar produciendo efectos parecidos, es decir, cuando hay dos o más casos que presentan similitudes.
308. El análisis de contexto es indispensable para el desarrollo de la Búsqueda por Patrones. Una de las vertientes del análisis de contexto tiene como producto la identificación de conexiones entre casos de desapariciones, ya que ofrece un modelo interpretativo para determinar relaciones entre comportamientos, conductas y características. Estas conexiones pueden darse a partir de zonas y momentos de desaparición, edad de las personas desaparecidas, actividades comunes, posibles perpetradores, etnia, género, posibles móviles para causar daño, contexto político, económico y social, hipótesis de localización, y en general cualquier elemento sistemáticamente observable que permita asociar los casos.
309. Este tipo de análisis de contexto puede partir de la totalidad o una gran masa de casos buscando patrones para relacionarlos entre sí, o bien de un caso único, buscando relacionarlo con un patrón que haya sido previamente identificado (Ver anexo).
310. Las unidades ministeriales de inteligencia y análisis de contexto pueden presentar a las comisiones de búsqueda solicitudes de Búsqueda por Patrones cuando hayan identificado un patrón [BPa1].
311. Los familiares, familia social, sus representantes, organizaciones de la sociedad civil y organismos internacionales pueden presentar a las comisiones de búsqueda solicitudes de Búsqueda por Patrones cuando hayan identificado algún patrón [BPa1].
3.1 Fuentes para el análisis de contexto.
313. La asociación de casos mediante el análisis de contexto que está en la base de la Búsqueda por Patrones requiere de información proveniente de todos los demás tipos de búsqueda. Las autoridades responsables de las Búsquedas Inmediata e Individualizada la suministran a través del RNPDNO (vid supra, 1.1 y 1.3), RNFCFC, RNPFNINR (vid supra, 2.5, y vid infra, 4.7.5), y de los informes de agotamiento de la Búsqueda Inmediata (vid supra, 1.8) y de localización (vid infra, 6). Las autoridades responsables de la Búsqueda Generalizada a través de los múltiples registros (vid infra, 4) e informes de prospección (vid infra, 4.7.5), y las de la Búsqueda de Familia a través de informes de localización (vid infra, 6) [BPa3].
314. Adicionalmente, las áreas de análisis de contexto pueden recurrir a cualquier otro tipo de fuente relevante: medios de comunicación impresa, electrónica y digital, sitios web, motores de búsqueda, estadísticas oficiales, redes sociales, documentación contenida en expedientes institucionales de cualquier tipo, informes o publicaciones producidos por organizaciones civiles, organismos internacionales, universidades y centros académicos de investigación, e información de expedientes de averiguaciones previas o carpetas de investigación en apego a la normatividad penal, entre otras [BPa3].
315. Las autoridades ministeriales y de inteligencia deben compartir con las áreas de análisis de contexto de las comisiones de búsqueda, atendiendo a la normativa aplicable de la LGD la información que sea relevante para la búsqueda de personas desaparecidas. El régimen jurídico de reserva y confidencialidad de esta información, y las responsabilidades penales y administrativas que le están asociadas, se hace extensivo a las comisiones de búsqueda en términos de la legislación aplicable.
3.2 Mecanismos permanentes de coordinación interinstitucional y registro centralizado de los mismos.
316. La Búsqueda por Patrones requiere una estrecha coordinación interinstitucional, sobre todo entre comisiones de búsqueda y autoridades ministeriales responsables (vid supra, 2) de la Búsqueda Individualizada de las personas cuyas desapariciones hayan sido relacionadas a través del análisis de asociación de casos. Cuando un Área de Análisis de Contexto identifique un patrón que relaciona varios casos [BPa13], podrá proponer la acumulación de casos y deberá entregar la información al Área de Búsqueda [BPa15], indicando cuáles son las búsquedas que se sugiere emprender conjuntamente y los elementos que sustentan la propuesta. Además, se notificará a otras autoridades cuya colaboración se estime necesaria para la comprensión de los patrones y la búsqueda conjunta de las personas [BPa14].
 
317. Para este tipo de búsqueda puede ser necesario generar mecanismos ad hoc de coordinación interinstitucional permanente a nivel local, interestatal, federal e internacional [BPa16-BPa17], según corresponda, para concentrar la información disponible sobre los distintos casos, analizar dicha información en conjunto, estudiar los antecedentes, formular hipótesis de localización de todas las personas buscadas o algún subconjunto de ellas [BPa19]; delimitar las estrategias y acciones de búsqueda a realizar para contrastarlas [BPa20], identificar los recursos necesarios para ejecutarlas, designar responsables y fijar plazos para su realización [BPa21]. Las acciones de búsqueda pueden incluir actividades puntuales (con una temporalidad definida) o permanentes (con temporalidad indefinida).
318. Cuando se decida acumular casos y/o crear una coordinación interinstitucional responsable de buscar conjuntamente a las personas, las y los familiares o familia social de las personas desaparecidas y sus representantes deben ser informados [BPa18], aclarándose que esto de ningún modo suspende los otros tipos de búsqueda, sino que se hace con la finalidad de complementarlos. Los familiares y sus representantes podrán participar en la planeación y ejecución de las acciones de búsqueda a emprender, y en la supervisión de su ejecución. Siempre tendrán derecho a ser informados de los avances y resultados.
319. La creación de mecanismos de coordinación interinstitucional para buscar conjuntamente a las personas cuya desaparición se estima relacionada debe ser comunicada a la CNB por medio de los enlaces de Análisis de Contexto (vid supra, 3), incluso si la CNB no forma parte de las instituciones involucradas [BPa18]. La CNB llevará un registro de las instancias de coordinación interinstitucional existentes en el país, los patrones en los que se especializan y los casos que han acumulado, de modo que las áreas de análisis de contexto de todas las CLB dispongan de un registro actualizado de patrones identificados a nivel nacional y puedan explorar la conexión de casos aislados a los mismos para fines de acumularlos.
3.3 Búsqueda por Patrones, Enfoque Diferenciado y Enfoque de Larga Data
320. El análisis de contexto en su vertiente de asociación de casos y las coordinaciones interinstitucionales permanentes constituyen oportunidades cruciales para materializar los Ejes Rectores Operativos de Enfoque Diferenciado, Enfoque y perspectiva de Género, Enfoque interseccional, Enfoque y Perspectiva de Derechos de Niñas, Niños y Adolescentes, y Enfoque de Larga Data.
321. Las condiciones de ser migrantes (vid infra, 3.3.2), extranjeras, defensoras de derechos humanos, ejercer el periodismo, ser mujeres, niñas, niños, adolescentes, integrantes de la población de la diversidad sexual (LGBTTTI+), vivir con alguna discapacidad, ser adulto mayor, pertenecer a un grupo de pueblos originarios o étnico específico, ser víctima de desaparición (vid infra, 3.3.1) y en general encontrarse en cualquier situación de vulnerabilidad constituyen factores o variables que pueden relacionarse con otras para asociar la desaparición de personas así como integrar coordinaciones interinstitucionales especializadas para ejecutar una Búsqueda por Patrones [BPa2-BPa10].
322. La temporalidad es una variable crucial para la asociación de casos, lo cual debe ser considerado para impulsar estrategias de Búsqueda por Patrones de casos de larga data [BPa2-BPa10].
3.3.1 Búsqueda por Patrones de personas desaparecidas víctima del terrorismo de Estado contrainsurgente durante la llamada guerra sucia.
323. La desaparición de personas victimizadas entre 1965 y 1982 por agentes del Estado en el marco del terrorismo de Estado contrainsurgente constituye un patrón por existir repetición sistemática en la identidad y motivaciones de los perpetradores, en su integración en estructuras represivas institucionales, en el perfil de las víctimas, en los recursos y técnicas movilizados para capturarlas, trasladarlas, incomunicarlas, torturarlas, ejecutarlas y ocultar y destruir sus restos, y en general en los métodos utilizados para aterrorizar y desmovilizar a las víctimas, a sus familias y a las organizaciones políticas y sociales de las que formaban parte [BPa4-BPa5-BPa6].
324. La Búsqueda por Patrones de estas personas será realizada por un Grupo de Trabajo interinstitucional bajo la coordinación de la CNB. A petición de la CNB, autoridades competentes para la Búsqueda Individualizada (vid supra, 2), así como autoridades primarias responsables de investigar cualquier delito cometido en el marco de las actividades contrainsurgentes durante la llamada guerra sucia nombrarán a una persona servidora pública como enlace permanente del Grupo de Trabajo.
325. Las autoridades ministeriales deberán poner a disposición de la CNB toda la información con la que dispongan sobre la investigación de delitos posiblemente cometidos contra personas desaparecidas víctima del terrorismo de Estado contrainsurgente durante la llamada guerra sucia, de conformidad con el PHI y demás disposiciones aplicables de este Protocolo.
326. A petición de la CNB, autoridades informadoras que resguarden cualquier tipo de documentación relevante para la búsqueda de estas personas desaparecidas como el AGN, la Comisión Nacional de Derechos Humanos, el Consejo de la Judicatura Federal y la SEDENA- nombrarán a una persona servidora pública como enlace permanente del Grupo de Trabajo.
327. El Grupo de Trabajo debe documentar las obstrucciones, retrasos y omisiones en la entrega de información por parte de las autoridades informadoras, y notificar de las mismas a la Comisión de Implementación (vid infra, 9.3).
328. El Grupo de Trabajo recabará testimonios de familiares, testigos y sobrevivientes de desaparición forzada, priorizando entrevistar a aquéllos que no han declarado con anterioridad.
329. El Grupo de Trabajo establecerá un canal de comunicación permanente con las personas familiares o familia social y sus representantes para garantizar su derecho a la información, el derecho a la verdad, y a la participación.
330. El Grupo de Trabajo notificará al AGN y al Consejo Nacional de Archivos sobre la existencia y relevancia de acervos en propiedad de particulares que contengan documentación relativa a actividades de las agencias responsables del terrorismo de Estado contrainsurgente, a fin de que sean considerados como de interés público para todos los efectos de la Ley General de Archivos.
331. Cuando de cualquier indicio se desprenda la posibilidad de que una mujer víctima de desaparición forzada haya dado a luz en cautiverio, la CNB y el Grupo de Trabajo asumirán que el embarazo llegó a término, realizarán el registro de una persona con los apellidos de sus progenitores en el RNPDNO anotando la presunción en que se basa, y emprenderán la búsqueda de sus posibles hijos o hijas, bajo el principio de presunción de vida y el Eje Rector Operativo de Presunción de Vida y Búsqueda en Vida. La CNB y el Grupo de Trabajo deben tener como hipótesis de localización que los hijos o hijas nacidas en esas circunstancias fueron apropiados por los perpetradores, quienes pueden haberles asignado una identidad espuria. Para buscarlos, deben revisar archivos de adopciones, considerando para delimitar el marco temporal que los perpetradores pueden no haber realizado el registro de inmediato, y podrán solicitar el apoyo de las autoridades difusoras y medios de comunicación masiva privados para difundir ampliamente información al respecto y convocar a la población en general a colaborar en los procesos de búsqueda y restitución de identidad.
332. El Grupo de Trabajo convocará a historiadores e investigadores expertos en este patrón de terrorismo de Estado para conformar un equipo de asesores honoríficos.
3.3.2 Búsqueda por Patrones de personas migrantes extranjeras desaparecidas tras su internación o durante su tránsito por México.
333. La desaparición de personas extranjeras que se internan en el territorio nacional buscando refugio, oportunidades o atravesar la frontera con Estados Unidos constituye un patrón por existir repetición sistemática en el perfil de las personas desaparecidas, sus motivaciones para migrar, sus rutas, métodos, factores de vulnerabilidad y estructuras victimizantes [BPa7-Bpa8].
334. La Búsqueda por Patrones de estas personas será realizada por un Grupo de Trabajo interinstitucional bajo la coordinación de la CNB, y que incluya a autoridades coordinadoras o ejecutoras de la Búsqueda Individualizada y a cualquier otra que se considere pertinente como el INM-, para lo cual se nombrarán enlaces [BPa9]. Asimismo, debe entablar diálogo con las diferentes organizaciones de sociedad civil que trabajan con migrantes.
335. El Grupo de Trabajo debe desarrollar la estrategia de Búsqueda por Patrones a partir de un análisis de contexto sistemático e integrado del patrón de desaparición que le da origen. Para esto, debe evitar la fragmentación de los casos y de la información a partir de criterios formales (por ejemplo, competenciales o de clasificación penal), identificar rutas migratorias, redes de trata de personas y tráfico humano, el impacto de variaciones en la política migratoria nacional e internacional en el fenómeno, escenarios de búsqueda relevantes (como albergues y estaciones migratorias), así como vulnerabilidades y perpetradores recurrentes.
336. Las CLB, las autoridades ministeriales y las autoridades transmisoras que reciban reportes o denuncias por la desaparición de personas que correspondan con este patrón deben remitirlos a la CNB para su acumulación en la Búsqueda por Patrones. Esto no exonera a las autoridades responsables de la Búsqueda Inmediata e Individualizada de ejecutarlas y darles seguimiento (vid supra, 1 y 2).
337. El Grupo de Trabajo es responsable, junto con el MAEBI, de impulsar todos los mecanismos de búsqueda transnacional descritos en este Protocolo (vid supra, 2.4.1, vid infra, 4.7.4) y otros que sean necesarios para la localización de las personas en cuya búsqueda se especializa.
338. El INM deberá proporcionar al Grupo de Trabajo información sobre internamientos en el país, personas detenidas en estaciones migratorias, deportaciones, operativos y en general cualquiera que pueda conducir a la localización de personas extranjeras desaparecidas.
339. La Búsqueda por Patrones jamás puede ser utilizada como una excusa para realizar acciones de verificación migratoria.
340. El Grupo de Trabajo debe propiciar la integración de contactos del INM y de organizaciones civiles que administren albergues o en general den atención a personas migrantes al Directorio Nacional (vid supra, 1.11).
3.4 Localización.
341. Si la ejecución de acciones de búsqueda en el marco de una Búsqueda por Patrones permite la localización de una o más de las personas desaparecidas, las autoridades que integran la coordinación y, si no forman parte de la misma, las responsables de la Búsqueda Individualizada de la o las personas (vid supra, 2), deben realizar conjuntamente el proceso de localización que corresponda (vid infra, 6). [Bpa25].
 
 

 
342. Se entiende por Búsqueda Generalizada al despliegue de acciones tendientes a la recopilación, generación y concentración de información homogénea sobre escenarios de búsqueda, y su cotejo masivo y rutinario con el RNPDNO, o con cualquier otra referencia que permita advertir que alguien que se encuentra allí está siendo buscado. También la recopilación de información AM y PM y la realización rutinaria de confrontas para identificar restos humanos son categorizados en este Protocolo como métodos de Búsqueda Generalizada.
343. Un escenario de búsqueda es un lugar en el que la experiencia indica que es posible hallar a personas que probablemente sean buscadas, o sus restos mortales. Ejemplos de escenarios de búsqueda son los albergues, hospitales psiquiátricos, fosas comunes, morgues, contextos de hallazgo de restos humanos (como fosas clandestinas o cuerpos de agua), estaciones migratorias, centros de reinserción social y de atención de adicciones, hospitales y el espacio público en el que puede encontrarse a personas en situación de calle.
344. Los métodos de recopilación, generación y concentración de información son distintos para cada escenario, pero todos comparten la cualidad de que al implementarlos se está buscando, indistintamente, a la totalidad de las personas cuya desaparición se encuentra registrada (de allí el nombre, "Generalizada"). Algunos de los métodos requieren que las autoridades primarias accedan a información producida y/o resguardada por autoridades informadoras, otros, que la generen y concentren directamente.
345. La información digital proporcionada por las autoridades informadoras a las autoridades primarias en el marco de procesos de Búsqueda Generalizada, siempre que no exista interoperabilidad entre sistemas o algún otro mecanismo automatizado, debe entregarse en los formatos solicitados por las primeras, privilegiando aquéllos que garanticen la integridad, la exactitud y la facilidad para incorporarlos a sistemas de confronta.
346. Si dentro de la Búsqueda Generalizada se produce algún indicio útil para localizar a una persona desaparecida, debe darse aviso de inmediato a las autoridades competentes para su Búsqueda Individualizada para que lo consideren inmediatamente como hipótesis de localización y actúen en consecuencia (vid supra, 2 y 2.4). Lo mismo sucederá si la Búsqueda Generalizada arroja datos relevantes para alguna Búsqueda por Patrones, en cuyo caso la información debe ser remitida a las áreas de Análisis de Contexto de las comisiones de búsqueda y, si existe, al mecanismo de coordinación interinstitucional ad hoc que haya sido creado para buscar siguiendo el patrón (vid supra, 3.2, 3.3.1, 3.3.2).
347. Todas las comisiones de búsqueda deben designar a una persona servidora pública como enlace de Búsqueda Generalizada. Su función consiste en mantener comunicación constante con el resto de los enlaces para promover la homogeneización de los procesos de producción de información y el formato de los datos, e intercambiar experiencias y estrategias para la ejecución de Búsquedas Generalizadas. La coordinación de estos enlaces corresponde a la CNB.
348. Los registros deben ser cotejados de forma completa y rutinaria con el RNPDNO, pues actualizaciones de cualquiera de los dos lados pueden producir nuevos indicios sobre la localización de las personas desaparecidas. Los registros o bases de datos bajo administración o resguardo de autoridades informadoras deben ser enlazados al RNPDNO a través del SUITI para posibilitar su cotejo completo, rutinario y automatizado. Mientras las soluciones técnicas para la interoperabilidad se desarrollan, las autoridades informadoras y la CNB deberán ejecutar periódicamente confrontas puntuales usando cortes del RNPDNO y de los otros registros o bases de datos que contempla la PUI.
349. En todos los casos en que para la integración de registros sea necesario sistematizar información contenida en archivos físicos, la sistematización se realizará partiendo de los documentos más antiguos hasta llegar a los más recientes, de modo que las confrontas con el RNPDNO arrojen primero los resultados de más larga data.
350. En todos los casos en que la confronta de registros con el RNPDNO arroje múltiples positivos o posibles positivos, se dará prioridad en el seguimiento a los que correspondan a casos de más larga data.
351. La negativa o el retraso de las autoridades informadoras en proporcionar acceso a su información, así como su ocultamiento, falsificación o destrucción, serán perseguidos por las vías administrativas y penal, según corresponda. Las comisiones de búsqueda deben documentar las obstrucciones, retrasos y omisiones en la entrega de información por parte de las autoridades informadoras, y notificar de las mismas a la Comisión de Implementación (vid infra, 9.3).
4. Búsqueda Generalizada: ¿Quiénes están aquí?
4.1 Cotejo del RNPDNO con actas de defunción y bases o registros que establece el artículo 94 de la LGD.
352. El RNPDNO y la base de datos de actas de defunción del Registro Nacional de Población (RENAPO) deben ser confrontados. La PUI, realizará la consulta permanente y en tiempo real, que se interconectará con bases de datos o sistemas de información que establece el artículo 12 Bis de la LGD. Cuando la CNB encuentre una posible correspondencia entre una persona que está siendo buscada y una persona cuyo fallecimiento se asienta en un acta de defunción [BGAD1], lo notificará a las autoridades competentes para su Búsqueda Individualizada (vid supra, 2) [BGAD2] y, si las hay [BGAD3], de la Búsqueda por Patrones en que su caso esté acumulado (vid supra, 3.2) [BGAD4]
En los casos señalados en el párrafo anterior, para que proceda el cambio de estatus de la persona desaparecida, además de la constancia anterior, deberá contarse con el informe respectivo que contenga razonamientos fundados y motivados, así como cualquier elemento que se estime necesario, debiendo observarse en todo momento los principios y ejes rectores de la búsqueda de personas desaparecidas.
4.2 Cotejo del RNPDNO con registros de inhumaciones en fosas comunes
353. Las autoridades que administren fosas comunes deben cargar en el módulo de fosas comunes del RNFCFC información sobre los cuerpos y restos humanos inhumados en fosas comunes, incluida la relativa a inhumaciones anteriores a la entrada en vigor de este Protocolo [BGFC1]. El módulo de fosas comunes del RNFCFC será confrontado con el RNPDNO a través de la PUI.
354. La carga debe hacerse con arreglo a los lineamientos del RNFCFC expedidos por el SNB. En tanto no se expidan dichos lineamientos, se estará a lo dispuesto en los Artículos Transitorios de este Protocolo (vid infra).
355. Cuando del cotejo entre el módulo de fosas comunes del RNFCFC y el RNPDNO se advierta una posible coincidencia [BGFC5], la CNB y las CLB (de la entidad donde desapareció la persona y de la entidad donde posiblemente esté inhumado su cuerpo) deben recabar y concentrar toda la documentación vinculada con el cuerpo y su llegada a la fosa común, lo cual puede incluir, entre otros, expedientes de instituciones de asistencia social, expedientes de instituciones de educación superior que resguarden o hayan resguardado el cuerpo con fines de docencia e investigación, expedientes del registro civil, expedientes de instituciones médico-forenses y expedientes del propio panteón en cuya fosa común se inhumó el cuerpo [BGFC6].
356. Las comisiones de búsqueda podrán realizar visitas y consultar directamente cualquier tipo de archivo en el que se concentren documentos vinculados de cualquier forma con la disposición de cuerpos o restos humanos, así como con la atención a cualquier persona cuyo cuerpo se encuentre en una fosa común. Las autoridades que administran o resguardan estos archivos deben proporcionar acceso total al personal de las comisiones de búsqueda.
357. En los casos en que exista un grado aceptable de correspondencia entre la información sobre la persona desaparecida y la información disponible sobre la persona cuyo cuerpo fue inhumado en la fosa común [BGFC9], la CLB de la entidad donde desapareció la
persona debe actualizar la Bitácora Única de la persona desaparecida con las acciones realizadas [BGFC10], contactar a la familia o familia social, explicarle los hallazgos y dársele acceso irrestricto al expediente de búsqueda [BGFC11]. También debe contactarse a la autoridad ministerial responsable de la Búsqueda Individualizada de la persona y entregarle la totalidad de la información recabada [BGFC12].
358. Para evitar la realización de maniobras innecesarias en una fosa común, en los casos en que este método de Búsqueda Generalizada arroje numerosas coincidencias [BGFC7] debe establecerse una coordinación entre todas las autoridades responsables de la Búsqueda Individualizada de los posibles positivos para fines de exhumación e identificación [BGFC8]. Las y los familiares o familia social podrán participar en la elaboración de cualquier plan de exhumación, identificación y restitución, y en la observación de su ejecución. Todos los restos que sean exhumados de una fosa común y por cualquier motivo no puedan restituirse a la familia de las personas a las que pertenecieron [BGFC13] deben ser inhumados en un panteón forense, o, en su defecto, en fosas individualizadas [BGFC14].
359. Cuando los cuerpos y/o restos hayan sido identificados, las autoridades competentes para la Búsqueda Individualizada (vid supra, 2) de las personas a las que pertenecieron deben realizar el proceso de localización sin vida (vid infra, 6.2)
 

 
4.3 Cotejo de registros de personas en situación de calle o extrema vulnerabilidad con el RNPDNO, y visitas a albergues.
360. Las instituciones, públicas o privadas, que administren albergues temporales o permanentes, o bien interactúen como parte de sus funciones con personas en situación de calle o extrema vulnerabilidad, deben llevar un registro de las personas a las que brindan atención [BGSC2]. Los registros de atención en campo deben incluir, mínimamente, nombre, en su caso, nombre social, edad, lugar de origen, fecha de nacimiento, fecha y lugar exacto de la interacción, descripción de señas particulares, descripción de la vestimenta, si la persona está en capacidad de comunicarse con su familia, y fotografía. Los registros de atención en albergues deben incluir, mínimamente, nombre, nombre social, edad, lugar de origen, fecha de nacimiento, la CURP fecha de ingreso, fecho de egreso, descripción de señas particulares, descripción de la vestimenta, media filiación, fotografías, huellas dactilares, si la persona está en capacidad de comunicarse con su familia y, en caso de que la persona haya fallecido bajo resguardo del albergue, fecha y causa de defunción, y destino del cuerpo. Estos registros serán consultables por la CNB y las CLB, que podrán ejecutar confrontas puntuales entre ellos y el RNPDNO u otros registros de personas desaparecidas para detectar la posible presencia o paso de personas desaparecidas.
361. Las comisiones de búsqueda impulsarán, a través de sus enlaces de Búsqueda Generalizada (vid supra, 4), que el registro de los datos enumerados en el numeral anterior se realice en sistemas informáticos o bases de datos homologados e interoperables. También impulsarán la captura de información que se encuentre en formatos físicos, y la migración de información en formato electrónico a sistemas homologados e interoperables [BGSC1]. Los cuales deberán interconectarse con la PUI.
362. Las instituciones (públicas o privadas) que administran albergues como las que interactúan en campo con personas en situación de calle y extrema vulnerabilidad deberán interconectar con la PUI y el RNPDNO. La CLB debe consultar el RNPDNO y otros registros de personas desaparecidas para determinar si alguna de esas personas se encuentra en calidad de desaparecida [BGSC7]. Si existen posibles coincidencias [BGSC8], debe avisarse a las autoridades competentes para la Búsqueda Individualizada (vid supra, 2) para que procedan a verificar la información [BGSC9] y, en su caso, al proceso de localización que corresponda (vid infra, 6.1). También, si las hay [BGSC10], debe notificarse a las autoridades responsables de la o las Búsquedas por Patrones en las que se haya acumulado el caso (vid supra, 3) [BGSC11].
363. Las comisiones de búsqueda podrán realizar visitas a cualquier tipo de instalación pública o privada en la que se atienda o albergue a personas en situación de calle [BGSC1]. Las autoridades y particulares que administran estas instalaciones deben proporcionar acceso total al personal de las comisiones de búsqueda y a familiares de personas desaparecidas que acudan con ellas, garantizando su seguridad en todo momento. Impedir a las autoridades encargadas de la búsqueda el acceso a cualquier inmueble de una institución pública será perseguido penalmente.
364. Las instituciones privadas que atiendan o alberguen a personas en situación de calle deberán cooperar con las comisiones de búsqueda para poder implementar el presente apartado.
 
 

 
4.4 Cotejo de RND con el RNPDNO, y visitas a centros de reinserción social y de detención administrativa.
365. Las autoridades que administran centros de detención deben alimentar el RND de conformidad con sus lineamientos [BGCD1]. La PUI impulsará y realizará la interoperabilidad entre el RNPDNO y el RND [BGCD3], de modo que se confronten en forma automatizada y rutinaria [BGCD6-BGCD7].
366. El SNB impulsará que los sujetos obligados a la alimentación del RND capturen información relativa a detenciones anteriores a la existencia del RND que se encuentre en formatos físicos, así como la migración de información al RND [BGCD4].
367. Cuando de las confrontas entre el RND y el RNPDNO se adviertan posibles coincidencias [BGCD8], debe avisarse a las autoridades competentes para la Búsqueda Individualizada de esos individuos [BGCD9], de modo que procedan a verificar la información y, en su caso, al proceso de localización que corresponda (vid infra, 6.1). También, si el caso ha sido acumulado en una búsqueda por patrones [BGCD10], debe avisarse a las autoridades responsables de la misma (vid supra, 3).
368. Las CLB y la CNB podrán realizar visitas e inspecciones a cualquier tipo de instalación en la que se hallen personas privadas de la libertad [BGCD2] y deben evaluar todos los registros de personas privadas de la libertad en los centros de reinserción social y centros de detención administrativos locales y federales, lo cual incluye todo tipo de separos y estaciones migratorias. Todas las autoridades que administren estas instalaciones o dispongan de cualquier tipo de registro al respecto de quienes se encuentran allí son Informadoras en este método de Búsqueda Generalizada.
369. Las autoridades que administran estas instalaciones deben proporcionar acceso total al personal de las comisiones de búsqueda y a familiares de personas desaparecidas que acudan con ellas, garantizando su seguridad en todo momento. Impedir a las autoridades encargadas de la búsqueda personas desaparecidas el acceso a cualquier inmueble de una institución pública será perseguido penalmente.
 

 
4.5 Cotejo de registros de personas internadas en establecimientos residenciales o centros de atención a las adicciones con el RNPDNO, y visitas a instalaciones.
370. Los procesos y obligaciones descritos en el apartado 4.3 para autoridades y particulares que administren albergues, y para las comisiones de búsqueda con relación a ellos, son aplicables para las autoridades y particulares que administren centros de atención a adicciones.
4.6 Cotejo de registros de personas internadas en hospitales psiquiátricos con el RNPDNO, y visitas a instalaciones.
371. Los procesos y obligaciones descritos en el apartado 4.3 para autoridades y particulares que administren albergues, y para las comisiones de búsqueda en relación con ellos, son aplicables para las autoridades y particulares que administren clínicas y hospitales psiquiátricos.
4.7 Búsqueda en campo de cuerpos y/o restos humanos no arqueológicos o búsqueda forense.
372. Los cuerpos de las personas desaparecidas que han sido privadas de la vida pueden haber sido destruidos u ocultados, y los restos pueden haber sido movidos o dispersados por los perpetradores, desplazados consciente o involuntariamente por la acción de terceros, y/o haber variado de posición por efecto de fenómenos naturales como la lluvia, la corriente y la fauna. Un sitio donde ilegalmente han sido depositados, ocultados o transportados restos humanos no arqueológicos y/u otros indicios asociados a cuerpos o restos que sean susceptibles de procesamiento forense es denominado en este Protocolo contexto de hallazgo. Ejemplos de contextos de hallazgo son fosas clandestinas, pozos artesianos, cavernas, tiros de minas, cuerpos de agua, basureros, inmuebles habitacionales, sistemas de drenaje, superficie, etc.
373. Las actividades tendientes a la ubicación y exploración de contextos de hallazgo, la recuperación de los restos humanos y otros indicios biológicos y no biológicos asociados a los mismos, así como la identificación de los mismos corresponden con un tipo de Búsqueda Generalizada cuando se ignora la identidad de las personas cuyos restos se recupera. Sin embargo, la metodología específica para la búsqueda y recuperación de restos humanos en cada tipo de contexto de hallazgo es distinta, y también son variables las posibilidades de cotejo entre la información ante mortem de las personas desaparecidas y la información post mortem obtenida del estudio de los restos y del mismo contexto de hallazgo. Por lo anterior, este Protocolo aborda estos procesos en términos generales. En todos los casos, sin embargo, el contexto de hallazgo debe ser documentado y registrado en el módulo de fosas clandestinas del RNFCFC, y los cuerpos y restos en el RNPFNINR.
374. En el marco de la búsqueda forense, deben considerar las disposiciones previstas en el CNPP, los estándares y buenas prácticas internacionales, el Protocolo de Actuación Nacional para el Estudio y Tratamiento Multidisciplinario de Cadáver, Segmento, Estructura
Ósea Aislada o Fragmento Humano, y demás normatividad que se aplicable en materia forense.
4.7.1 Obtención y transmisión de información sobre la posible ubicación de contextos de hallazgo y sobre la localización de cuerpos y/o restos humanos, competencia para la prospección.
375. La información sobre la posible ubicación de contextos de hallazgo puede ser proporcionada a las autoridades por perpetradores, testigos o personas que por cualquier motivo han advertido o sido informadas de su existencia, incluyendo familiares o familia social de personas desaparecidas e informantes anónimos. Las autoridades también pueden tomar conocimiento gracias a mensajes transmitidos en medios de comunicación masiva, redes sociales y en general cualquier medio de comunicación.
376. La competencia para la prospección en búsqueda de contextos de hallazgo corresponde conjuntamente a las fiscalías estatales, la institución o dependencia pericial y la CLB de la entidad en cuyo territorio que se encuentra el punto. La CNB y la FGR podrán intervenir en todas las acciones de prospección para ubicar contextos de hallazgo, sea por iniciativa propia o a solicitud de las autoridades primarias locales. Las comisiones de búsqueda y fiscalías de entidades federativas distintas a la del contexto de hallazgo podrán hacerlo a solicitud de la comisión de búsqueda o la fiscalía competente, la CNB o la FGR.
377. En los casos en que la información disponible o el análisis de contexto sugieran que el contexto de hallazgo es producto de desapariciones forzadas [BGCH1], se prescindirá del apoyo de las autoridades posiblemente implicadas [BGCH2]. Si la regla de competencia del párrafo anterior las haría competentes para la prospección [BGCH3], las acciones en campo deben ser coordinadas por la CNB y la FEIDFF [BGCH4]
378. Cuando la posible ubicación de contextos de hallazgo sea de conocimiento de autoridades ministeriales distintas a las fiscalías especializadas en desaparición, éstas deben notificarlo de inmediato a la fiscalía especializada de su institución.
379. Cuando la posible ubicación de un contexto de hallazgo sea de conocimiento de una comisión de búsqueda o de una fiscalía especializada que no tenga competencia sobre el punto, debe notificarlo de inmediato a la fiscalía especializada y a la CLB que la tengan.
380. Cuando la posible ubicación de un contexto de hallazgo sea de conocimiento de una comisión de búsqueda que tenga competencia sobre el punto, debe notificarlo de inmediato a la fiscalía especializada de su entidad, y viceversa. La prospección para ubicar restos en contextos de hallazgo debe emprenderse conjuntamente entre comisiones de búsqueda y fiscalías especializadas en el ámbito de sus respectivas atribuciones, integrando para cada caso un equipo multidisciplinario forense que se especialice en búsqueda forense de personas (prospección, excavación, procesamiento de contextos de hallazgo).
381. Toda autoridad que por cualquier vía tenga conocimiento de la localización de cuerpos y/o restos humanos debe notificarlo de inmediato a la CLB y a la fiscalía especializada en desaparición de la entidad federativa donde hayan sido localizados [BGCH5]. Si la continuidad de la actividad que llevó a la autoridad a advertir la presencia de cuerpos y/o restos puede tener el efecto de alterarlo (por ejemplo, una construcción, o una labor de exploración de yacimientos) [BGCH7] debe interrumpirla de inmediato, y no podrá reanudarla sino hasta que el contexto de hallazgo haya sido procesado por las autoridades responsables de la búsqueda de personas [BGCH8]. La omisión en proporcionar información sobre la localización de cuerpos y/o restos humanos a fiscalías especializadas y comisiones de búsqueda será perseguida en los términos de la LGD, y también la continuidad de actividades que los alteren o destruyan.
382. Cuando una autoridad primaria competente sea notificada por otras autoridades, personas familiares o familia social, organizaciones civiles y en general por particulares de la localización de uno o más cuerpos o restos humanos, debe intentar precisar lo más posible el sitio [BGCH10], e indicar a quienes hacen la notificación que preserven sin alteración el contexto del hallazgo [BGCH11]. Debe también solicitar a las instituciones de seguridad pública o a la policía ministerial que resguarden el sitio [BGCH12]. Si fue notificada la CLB, debe notificar a la fiscalía especializada de la entidad; y si lo fue la fiscalía especializada, debe notificar a la CLB y también solicitar el despliegue de un equipo pericial para realizar inmediatamente el procesamiento del contexto de hallazgo [BGCH13]. Las personas que realizaron la localización deberán seguir las indicaciones del personal pericial, pero podrán observar y documentar el procesamiento.
4.7.2 Actividades de prospección para ubicar contextos de hallazgo.
383. Las actividades de prospección deben realizarse en condiciones que garanticen la seguridad de todas las personas participantes. Lo anterior implica que durante la fase de planeación debe elaborarse un análisis de riesgo, que considere tanto las fuentes de riesgo naturales (accidentes en el terreno, temperatura, fauna) como las fuentes humanas (posibilidad de enfrentar resistencia por parte de pobladores o perpetradores) [BGCH14]. En los casos en que el análisis denote que la presencia de instituciones de seguridad pública de cualquier orden de gobierno es indispensable [BGCH15], debe solicitársela y éstas deben proporcionarla [BGCH16].
384. La planeación de las actividades de prospección debe considerar, mínimamente, condiciones climáticas, geológicas, contextos de violencia, tipos de suelo, medidas de seguridad, materiales y equipos necesarios, y apoyos interinstitucionales [BGCH17]. En todos los casos en que deba intervenirse propiedad privada [BGCH19], las fiscalías especializadas son responsables de obtener las autorizaciones judiciales correspondientes en forma oportuna [BGCH20].
385. Para la planeación de la búsqueda en campo deben considerarse los testimonios de familiares, familia social y de otras personas, así como información de fuente anónima, fotografía aérea y satelital anterior y posterior a la posible fecha de los hechos, planos, condiciones meteorológicas y climatológicas, y en general información sobre la disposición del terreno, las características del suelo o el cuerpo de agua, el ecosistema y la historia del lugar, que puede ayudar a distinguir entre rasgos naturales, actividades diarias y actividades posiblemente ilícitas. Durante la fase de planeación debe también determinarse cuál es el equipamiento técnico y tecnológico necesario para desarrollar óptimamente las actividades (sonar, georradar, drones, binomios caninos, ortofotografía, etc.) [BGCH21], y solicitar o gestionar la participación de las autoridades o particulares que dispongan del mismo [BGCH22].
386. Las y los familiares o familia social de personas desaparecidas podrán ejercer su derecho a la participación en las actividades de prospección, lo cual incluye ser tomados en cuenta durante las fases de planeación. La única excepción para su participación directa en campo son los casos en los que el riesgo para su integridad o su vida sea elevado [BGCH24], lo cual deberá ser debidamente fundamentado por las autoridades responsables de la prospección [BGCH25]. Aun si esta restricción es aplicable, las y los familiares o familia social tienen derecho a ser informados detalladamente de los resultados de la prospección y a acceder a la documentación producida por las autoridades [BGCH26].
387. Los grupos especializados en este tipo de Búsqueda Generalizada deben integrarse en forma multidisciplinaria, incorporando especialistas forenses en materia de arqueología y antropología, y ser auxiliados por expertos en geología, topografía, criminalística, análisis de imágenes satelitales, en manejo de químicos, buzos, manejo de binomios caninos, toda ciencia y disciplina empleada en la búsqueda de personas que formen parte de las fiscalías y procuradurías, las instituciones forenses, las comisiones de búsqueda, o bien independientes que hayan sido convocados por su experticia en un área específica [BGCH27]. De los mismos participan, de acuerdo con las necesidades y posibilidades de las instituciones involucradas:
a.     Familiares o familia social de personas desaparecidas en ejercicio a su derecho a la participación;
b.     Personal de las fiscalías especializadas en desaparición u otras unidades ministeriales, personal de instituciones o dependencias periciales, y policía de investigación;
c.     Personal especializado de la CNB;
d.     Personal especializado de las CLB;
e.     Personas expertas, peritos y/o peritas independientes, sea que hayan sido convocados por las autoridades o solicitados por familiares;
f.     Personal de instituciones de seguridad pública (federal y/o estatales);
g.     Personal especializado en búsqueda que brinde apoyo durante las acciones (Protección Civil, Secretaría de Salud, Bomberos, Rescate Alpino, Buzos, entre otros);
h.     Si así se considera adecuado, por las condiciones de seguridad del lugar donde se realizarán las actividades, podrá solicitarse la colaboración de la SEDENA y de la SEMAR, únicamente para el efecto de que proporcione seguridad perimetral a las acciones de búsqueda.
388. Las actividades de prospección, sean o no exitosas, deben ser documentadas en informes de prospección, que deben incluir por lo menos nombre y cargo de participantes, fechas de realización de las actividades, fecha de elaboración del informe, descripción detallada de las áreas prospectadas con sus coordenadas geográficas, de las actividades y los hallazgos [BGCH29]. Las observaciones y documentación producida por familiares o familia social de personas desaparecidas participantes de los grupos especializados serán incorporadas a los informes de prospección si estos así lo solicitan. Las y los familiares podrán solicitar una copia del informe de prospección, que deberá ser entregado en forma gratuita [BGCH30].
389. Los grupos especializados tendrán una persona servidora pública coordinadora, que debe designarse durante la etapa de planeación [BGCH18]. Dentro del grupo especializado debe haber personas expertas en arqueología forense, antropología forense física o, en su defecto, de criminalística de campo. Una de ellas, determinada durante la etapa de planeación [BGCH18], será la responsable de elaborar el informe de prospección [BGCH29], y su institución la responsable de alimentar los registros correspondientes con la información sobre los Contextos de Hallazgo localizados (vid infra, 4.7.5) [BGCH31], sin que esto obste para que los demás participantes del grupo realicen sus propios procesos de documentación con arreglo a sus deberes y protocolos.
390. Las personas familiares o familia social podrán solicitar la intervención de personas expertas, peritos y/o peritas independientes en las acciones de búsqueda encaminadas a la ubicación y procesamiento forense de contextos de hallazgo.
391. Las autoridades no podrán hacer públicas imágenes, nombres y en general información que haga identificables a las y los familiares que participan en actividades de prospección sin recabar previamente su consentimiento.
4.7.3 Procesamiento de contextos de hallazgo y recuperación de restos humanos.
392. Los contextos de hallazgo son frecuentemente escenas de crimen y deben ser escrupulosamente documentados como tal por las autoridades ministeriales y/o periciales [BGCH32]. Todos los indicios que se recaben deben contar con cadena de custodia [BGCH33]. La aproximación debe ser sistemática y metodológica, garantizando en todo momento que la documentación durante las acciones de búsqueda en campo y la interpretación de los resultados obtenidos se desarrollen dentro del marco científico y sean reproducibles (informes, fotografías, dibujos, fichas, videos, etc.) ante familiares, autoridades o tribunales. Para estos procesos es aplicable el Protocolo para el Tratamiento e Identificación Forense.
393. En todo procesamiento de contextos de hallazgo y recuperación de restos debe aplicarse la perspectiva de género para advertir indicios de violencia de género y facilitar el posible encuadramiento de los hechos delictivos que los hechos delictivos se encuadren e investiguen como feminicidios.
4.7.4 Identificación de restos humanos o búsqueda de identificación humana.
394. Las autoridades ministeriales y periciales realizarán todos los estudios sobre los cuerpos y restos humanos no identificados que el estado del cuerpo y/o los restos permita, lo cual incluye dictámenes de dactiloscopia, odontología, genética, antropología, medicina legal, entre otros [BGCH34]. La información resultante debe ser consolidada en un dictamen integrado, cargada al BNDF [BGCH35] y confrontada rutinariamente con la información disponible sobre las personas desaparecidas [BGCH38].
395. Las identificaciones producto de las confrontas deben ser consideradas hipótesis prioritarias de localización por las autoridades responsables de la Búsqueda Individualizada (vid supra, 2). Por ello, si las autoridades que han avanzado en la identificación no son las
responsables de la Búsqueda Individualizada [BGCH41], deben remitirles a éstas informes al respecto de inmediato [BGCH42], de modo que estén en condiciones de coadyuvar para la verificación de la identificación y, en su caso, realizar el proceso de localización sin vida (vid supra, 2.4, y vid infra, 6.2).
396. Las autoridades ministeriales, y en particular las fiscalías especializadas en desaparición tienen la obligación de ejecutar una Búsqueda de Familia en todos los casos en que se identifiquen restos humanos pertenecientes a personas cuyo fallecimiento posiblemente se deba a la comisión de delitos, cuya desaparición no ha sido denunciada, reportada o advertida en noticias [BGCH40]. La obligación persiste si los dictámenes forenses determinan que la persona murió de causas naturales (vid infra, 5.2).
397. El proceso de identificación humana siempre debe ser multidisciplinario e integrado. Es decir, debe realizarse con el cotejo de datos físicos (ante mortem) de la persona desaparecida y del cuerpo o restos en cuestión (post mortem), incluyendo datos odontológicos, antropológicos, de historia clínica entre otros; y/o cotejo de información genética, y/o dactiloscópica y/o los que sea factible en cada caso. Asimismo, incluirá la comparación de información sobre la desaparición de esa persona con información sobre el contexto de hallazgo del cuerpo o restos. Toda la información debe ser integrada en informes multidisciplinarios de identificación [BGCH38].
398. Para el proceso de identificación humana que se realiza en laboratorios especializados se deberá contar con especialistas en materia de antropología forense/física, medicina forense, odontología, genética forense y, si fuera necesario, de dactiloscopia o cualquiera otra especialidad que se requiera. Las y los peritos y expertos independientes propuestos por familiares podrán participar en los procesos de identificación humana.
399. Las autoridades ministeriales e instituciones periciales tomarán imágenes fotográficas de los cuerpos no identificados, con énfasis en rostros y señas particulares, y de los objetos hallados junto con ellos, como prendas de ropa, joyería, credenciales y otros objetos personales [BGCH36]. Las imágenes se concentrarán en el RNPFNINR [BGCH37], y las comisiones de búsqueda podrán consultarlas para contribuir a los procesos de identificación.
400. Las comisiones de búsqueda podrán incidir en la búsqueda de identificación humana, entre otras formas, tomando muestras biológicas de familiares, procesándolas, cotejándolas con los perfiles genéticos contenidos en el BNDF, e informar a las autoridades ministeriales sobre los posibles positivos.
401. Cuando los procesos de identificación humana permitan asegurar que un cuerpo o restos humanos pertenecen a una persona desaparecida, las autoridades no podrán difundir públicamente los resultados sin el consentimiento de las familias de las personas así localizadas.
402. La CNB, la FGR (vid supra, 3.3.2) y la SRE propiciarán la coordinación y el intercambio de información permanentes con autoridades de los principales países de origen, tránsito y destino de las personas migrantes desaparecidas, con la finalidad de facilitar la identificación de cuerpos o restos posiblemente pertenecientes a personas extranjeras.
403. El RNPFNINR y el BNDF asentará, para todos los cuerpos o restos no identificados, si existe cualquier indicio de que la persona a la que pertenecieron pudiera ser extranjera, sea residente o migrante. El RNPFNINR y el BNDF serán confrontados rutinariamente con la información forense concentrada por autoridades de otros países sobre personas con las que se perdió contacto en su tránsito hacia o a través de México, por ejemplo, el Banco de Datos Forenses de Migrantes No Localizados de El Salvador y el Banco de Datos Forenses de Migrantes no Localizados de Honduras.
4.7.5 Registro y publicidad de información sobre contextos de hallazgo e información forense.
404. Los restos recuperados de contextos de hallazgo deben ser registrados en el módulo de Personas Fallecidas No Identificadas del RNPFNINR [BGCH37]. La autoridad responsable del registro es la institución o dependencia pericial que realice el procesamiento de los hallazgos.
405. El RNPFNINR tendrá una versión pública. Mientras la FGR la desarrolla, los Servicios Médico Forenses o Médico Legales serán individualmente responsables de hacer que la información sobre los cuerpos que cada uno ingresa esté disponible, preferentemente en línea (vid infra, "Artículos transitorios").
406. Los registros fotográficos de cuerpos no identificados estarán disponibles para consulta de familiares de personas desaparecidas. Las dependencias o instituciones periciales que los produzcan y/o resguarden garantizarán la disponibilidad de un lugar digno y reservado para su consulta física.
407. La ubicación y características de todo contexto de hallazgo deben ser registradas en el módulo de Fosas Clandestinas del RNFCFC [BGCH31]. La institución responsable del registro es aquélla a la que pertenece la persona experta que fue responsabilizada de la elaboración del informe de prospección durante la planeación de la acción de búsqueda forense (vid supra, 4.7.2).
408. Los contextos de hallazgo deben ser clasificados (vid infra, "Artículos Transitorios") por tipo:
a.  Superficie, cuando los restos se hayan encontrado expuestos;
b.  Subterráneo, cuando los restos hayan sido hallados en cavidades en la tierra. Los contextos de hallazgo subterráneo se subclasificarán a su vez en:
i.      Artificiales, cuando las cavidades hayan sido creadas deliberadamente para ocultar los restos, como fosas clandestinas.
ii.     Naturales, cuando se hayan utilizado cavidades naturales para ocultar los restos, como cavernas o simas.
iii.    Otros, cuando no sea posible clasificar en las dos anteriores.
c.  Acuático, cuando los restos hayan sido hallados sumergidos en cualquier líquido, o hayan sido arrastrados a su posición por acción de un líquido. Los contextos de hallazgo acuáticos se subclasificarán a su vez en:
i.      Naturales, cuando se trate de cuerpos de agua naturales, como lagos, ríos, o cuerpos arrastrados a la costa por mareas.
ii.     Artificiales, cuando se trate de cuerpos de agua artificiales, como pozos y canales.
iii.    Otros, cuando no sea posible clasificar en las dos anteriores, por ejemplo, depósitos artificiales de líquidos distintos al agua, como aceite.
d.  Arquitectónico, cuando los restos hallados hayan sido ocultados dentro o por medio de estructuras constructivas como tinacos, muros, cimentación, etc.
e.  Destructivo, cuando lo que se haya localizado sean sitios en los que se realizó un esfuerzo deliberado por degradar o destruir clandestinamente restos humanos. Los contextos de hallazgo destructivos se subclasificarán a su vez en:
i.      Cremación clandestina, cuando se haya usado exposición térmica para degradar o destruir los restos;
ii.     Degradación química, cuando se hayan usado reactivos corrosivos, abrasivos o de otro tipo para degradar o destruir los restos;
iii.    Otros.
f.   Otros, cuando se advierta la imposibilidad de clasificar el contexto de hallazgo con arreglo a las categorías anteriores.
 

 
 
 

 

 
5. Búsqueda de familia: ¿Quién busca a esta persona?
409. Se entiende por Búsqueda de Familia al despliegue de acciones tendientes a restablecer el contacto entre una familia y uno o más de sus integrantes que por cualquier motivo se encuentren incomunicados, sin que necesariamente se haya reportado o denunciado la imposibilidad de localizarlos. También se considera como Búsqueda de Familia a las acciones tendientes a notificar a una familia del hallazgo del cuerpo o los restos de uno de sus integrantes, y a restituírselos dignamente, sin que necesariamente exista un reporte o denuncia de su desaparición.
5.1 Búsqueda de familia de personas desaparecidas.
410. Se implementa este tipo de búsqueda, cuando por cualquier motivo, una persona desaparecida sea incapaz temporal o permanentemente de restablecer, por sus propios medios, contacto con su familia o familia social. Esto incluye a personas desorientadas, con enfermedades, discapacidades o condiciones que les impiden recordar dónde viven, quiénes son o cómo comunicarse con sus familias (por ejemplo, trastornos amnésicos, estado de coma) y, presuntivamente, a las personas en situación de calle.
411. La ciudadanía en general, y particularmente las y los familiares de personas desaparecidas y sus representantes en el marco de su derecho a la participación, podrán reportar a las comisiones de búsqueda la existencia de una persona desaparecida que se encuentre en los supuestos del numeral 410 del presente Protocolo. Las comisiones de búsqueda deben realizar el proceso descrito a continuación del mismo modo que lo harían si la notificación hubiera provenido de otra autoridad.
5.1.1 Notificación de interacciones con personas desaparecidas a comisiones de búsqueda, registro y conexión con Búsqueda Individualizada.
412. Las instituciones de seguridad pública deben interactuar proactivamente con toda persona desaparecida (incluyendo personas en situación de calle). En caso de que la interacción sea imposible por el estado de la persona, con quienes les brindan cuidados, y proporcionar a la comisión de búsqueda de su entidad toda la información que hayan podido obtener sobre quiénes son, las circunstancias que rodean a su desaparición, y las posibles formas de contactar a sus familias o familia social. La interacción debe garantizar el respeto a los derechos humanos y ser siempre respetuosa y partir de una explicación concisa y clara sobre lo que la motiva. Si la persona desaparecida se encuentra en peligro, las instituciones de seguridad pública deben ponerla a salvo; y si se halla en una situación extrema de vulnerabilidad, canalizarla a las instituciones de salud o asistencia social que puedan auxiliarla.
413. Las instituciones de salud, de asistencia social, de atención psiquiátrica, los centros del Sistema para el Desarrollo Integral de la Familia (DIF), establecimientos residenciales, centros residenciales de atención de adicciones y rehabilitación, albergues y en general cualquiera cuyas funciones se relacionen con albergar, asistir o brindar cualquier tipo de atención a personas que puedan estar desaparecidas deben notificar inmediatamente a la comisión de búsqueda de su entidad de sus interacciones con ellas. Estas notificaciones deben siempre incluir nombres, nombre social, fotografías de rostro en que se aprecien claramente los rasgos individualizantes y de cuerpo completo, descripción de media filiación y de señas particulares, descripción de la vestimenta, lugar de origen y circunstancias del hecho.
414. Ante este tipo de informes y notificaciones, las comisiones de búsqueda deben consultar el RNPDNO y cualquier otra plataforma relevante en busca de un registro de la desaparición de la persona. Si lo encuentran y son ellas coordinadoras de la Búsqueda
Individualizada de la persona (vid supra, 2), deben ejecutar el proceso de localización con vida que corresponda (vid infra, 6.1).
415. Si la comisión de búsqueda encuentra un registro de la desaparición de la persona, pero no es competente para su Búsqueda Individualizada, debe notificar de manera inmediata a las autoridades que lo sean (vid supra, 2). A partir de ese momento y hasta que la persona localizada se encuentre bajo resguardo de alguna de las autoridades responsables de su Búsqueda Individualizada, la comisión de búsqueda que las notificó es responsable del resguardo de la persona desaparecida, lo cual puede implicar, dependiendo el caso, albergarla en sus instalaciones, solicitar a la institución de seguridad pública que la traslade, solicitar el apoyo de una institución de salud o de asistencia social, o permanecer en comunicación con la institución en la cual la persona se encuentra ya atendida o internada. Ninguna institución que administre albergues, dormitorios, casas hogar o en general instalaciones en que pueda resguardarse a una persona desaparecida podrá negarse a una solicitud de una comisión de búsqueda en ese sentido, independientemente de la existencia de una averiguación previa o carpeta de investigación relacionada con cualquier delito cometido en su contra.
416. Si no existen antecedentes de reportes, denuncias o noticias en torno a la desaparición de la persona desaparecida la comisión de búsqueda realizará su registro en el RNPDNO y notificará de inmediato a las autoridades ministeriales para la asignación de carpeta de investigación e iniciará una Búsqueda de Familia o familia social. La única excepción serán aquellos casos en que la persona desaparecida sea mayor de edad, haya recuperado el pleno uso de sus facultades mentales, y exprese claramente que no desea que las autoridades busquen a su familia.
5.1.2 Búsqueda de Familia de personas con vida.
417. Si la persona localizada es capaz de interactuar verbalmente con las autoridades, la Búsqueda de Familia partirá de la información que ella pueda proporcionar sobre su lugar de origen, edad, tiempo que ha permanecido desaparecida, así como los nombres, domicilios, ocupaciones, lugares de trabajo y medios de contacto con sus familiares. Esta interacción puede ser realizada por el personal de las instituciones de seguridad pública o de las instituciones que brinden albergue o asistencia médica a la persona, pero sus resultados deben siempre documentarse y remitirse a la CLB de la entidad en que se encuentra la persona.
418. Las instituciones que tengan bajo su responsabilidad el resguardo, la custodia y/o los cuidados de personas que ignoran o están imposibilitadas de comunicar su identidad, sea esto en forma transitoria o permanente, deben tomar huellas digitales y fotografías de las mismas, así como otros datos o mediciones biométricas a su alcance. Esta información estará disponible para que las autoridades primarias la consulten con fines de búsqueda e identificación.
419. Si la persona es incapaz de interactuar verbalmente con las autoridades, pero se encuentra al cuidado de alguien más, se solicitará a estas personas que proporcionen toda la información de la que disponen.
420. En los casos en que la persona sea mayor de edad, no esté al cuidado de alguien, no pueda comunicarse o se niegue a hacerlo y no esté en peligro, la autoridad que haya interactuado con ella remitirá un informe a la CLB de la entidad en que se la halló, explicando la situación e indicando el punto exacto en que se tuvo contacto con ella. La CLB procurará integrar esta información a alguno de los registros asociados a la Búsqueda Generalizada (vid supra, 4)
421. Si se dispone del nombre de la persona, deben utilizarse motores de búsqueda de internet y redes sociales, probando variaciones en la escritura del nombre, en busca de cualquier noticia que pueda revelar si hay alguien que la esté buscando.
422. Si se dispone del nombre de las y los familiares o familia social de la persona desaparecida o de sus lugares de trabajo u otros en que pueda encontrárselos usualmente, deben utilizarse motores de búsqueda de internet y redes sociales, probando variaciones en la escritura de los nombres, para identificar medios de contacto o información sobre ellos.
423. Toda plataforma informática, directorio y base de datos que contenga nombres, medios de contacto y domicilios debe ser explotada por las comisiones de búsqueda en un proceso de Búsqueda de Familia. Las autoridades informadoras, incluidas las electorales, judiciales, de seguridad social, penitenciarias, de asistencia social, ministeriales y migratorias, deben brindar acceso a sus registros con esta finalidad. Las autoridades del registro civil deberán brindar acceso a sus archivos y registros con la finalidad de identificar parentescos y posibles domicilios de la persona desaparecida y de sus familiares.
424. Los medios de contacto con las y los familiares deben ser explotados por la comisión de búsqueda, marcando teléfonos, escribiendo correos electrónicos, enviando mensajes en plataformas de mensajería instantánea y redes sociales, y acudiendo a direcciones para verificar que efectivamente se trate del domicilio de las y los familiares. Las instituciones de seguridad pública deben apoyar a las comisiones de búsqueda en los procesos de verificación de domicilios. En todos los casos el personal que acuda debe explicar de forma clara el motivo de su visita.
425. Si no es posible dar con un medio de contacto o una dirección de la familia de la persona, la comisión de búsqueda debe elaborar una ficha de búsqueda con su fotografía, rasgos particulares y medios de contacto con la autoridad que lo emite, en que se pida apoyo al público en general para reintegrar a la persona con su familia. La ficha de búsqueda deberá difundirse por los medios al alcance de la comisión de búsqueda, y también solicitarse a las autoridades difusoras que lo divulguen ampliamente.
426. Si la persona desaparecida es extranjera, debe notificarse a la embajada o consulado de su país en México, solicitando apoyo para corroborar su identidad, localizar a sus familiares o familia social y pedirle que indague cualquier antecedente de la desaparición de la persona en su país. Si se localiza a la familia de la persona, debe notificarse de inmediato del hallazgo de su familiar. Tras esto, si la persona desea retornar a su país, debe solicitarse el apoyo de la SRE para el retorno seguro de la persona. En el caso de que la persona haya sido víctima de un delito, su situación migratoria sea irregular y desee quedarse en México, debe ser informada sobre su derecho a regularizar su situación migratoria por razones humanitarias y canalizarlo con la comisión local de atención a víctimas o con la CEAV federal. En los demás casos, debe darse por terminada la Búsqueda de Familia. En todos los casos de manera complementaria se estará a lo dispuesto en los Lineamientos del MAEBI.
427. En los casos en que se advierta la posible comisión de un delito en contra de la persona desaparecida a cuya familia se busca, la comisión de búsqueda debe notificar a las autoridades ministeriales para que inicien la investigación. El resguardo y atención de la persona localizada a partir de ese momento quedará a cargo de la autoridad ministerial, pero la Búsqueda de Familia seguirá siendo coordinada por la comisión de búsqueda, que podrá solicitar cualquier apoyo a la autoridad ministerial.
428. Las comisiones de búsqueda podrán auxiliarse, entre otras instituciones, de las autoridades ministeriales, periciales y de la Dirección General Científica de la GN para que realicen reconstrucciones faciales de las personas desaparecidas en casos en que por cualquier motivo puedan haber quedado irreconocibles, comparaciones de rasgos, progresiones inversas de edad para aproximar su rostro al que tuvieron al momento de comenzado su desaparición, o cualquier otro tipo de técnica de identificación cuando por el estado de la persona sea inviable conocer o aproximarse a su identidad sin intervención forense. Las imágenes resultantes podrán ser utilizadas en los boletines antes mencionados.
429. Cuando sea posible establecer comunicación con la familia de la persona localizada, sus integrantes deben ser notificados de la situación sin demora. Las autoridades responsables de la búsqueda de familia deberán auxiliar a la persona a regresar a su domicilio cuando la familia no cuente con los medios para hacerlo. Si para lo anterior se requiere el involucramiento de instituciones de seguridad pública de distintas circunscripciones, su apoyo debe ser solicitado por las comisiones de búsqueda, y éstas deben brindarlo. Tras la reintegración, la comisión de búsqueda elaborará un informe de búsqueda de familia en el que detalle las circunstancias de tiempo, modo y lugar en que la persona desaparecida fue hallada, las acciones que se tomaron para contactar a sus familiares y reintegrarla, y las autoridades involucradas. El informe de la Búsqueda de Familia se adjuntará al Registro de la Búsqueda de Familia del RNPDNO, y cambiará el estatus en el RNPDNO según corresponda.
430. Una persona localizada jamás debe ser reintegrada por autoridades responsables de búsqueda de personas a una familia cuando existan indicios de que era víctima de violencia por parte de sus familiares. En esos casos, si es niña, niño o adolescente, se debe notificar a la procuraduría de protección de niñas, niños y adolescentes para que decida el curso de acción a seguir, esto bajo el principio del interés superior del menor y con perspectiva de niñez y adolescencia. Si es una mujer que padeció violencia familiar, debe canalizarse a la autoridad ministerial especializada en violencia de género para que denuncie y se investiguen los hechos, ésta, a su vez, deberá brindarle asistencia, protección y canalización con una comisión de atención víctima. Si es una persona adulta mayor que sufrió abandono o violencia por parte de su familia, debe canalizarse con las autoridades que puedan brindarle asistencia, protección y albergue.
431. Si la familia no acepta la reintegración y la persona localizada no está en condiciones de valerse por sí misma, ni se encuentra bajo resguardo de alguna institución u organización, las autoridades deben canalizarla con alguna que esté en condiciones de brindarle asistencia, asentar lo ocurrido en un informe, y adjuntarlo al RNPDNO para dar de baja la Búsqueda de Familia.
432. Si la persona es incapaz de identificarse a sí misma y se estima que para identificarla es necesario contar con la colaboración de instancias internacionales, se podrán hacer peticiones a la Interpol a través de la Oficina Central Nacional (dependiente de la FGR) para que eleve una notificación ("alerta") amarilla a nivel internacional.
433. En los casos en que todos los métodos para contactar a la familia o familia social de la persona sean infructuosos, la comisión de búsqueda generará un informe explicando la situación e indicando el lugar exacto y las circunstancias en que se interactuó con la persona. Este informe será adjuntado al registro de la Búsqueda de Familia en el RNPDNO (vid supra, 5.1.1), además de repetir periódicamente los esfuerzos para dar con la familia o familia social. Si la persona es incapaz de valerse por sí misma y no se encuentra bajo resguardo de alguna institución o persona que le brinde asistencia, las autoridades responsables de la búsqueda deben canalizarla con una institución que esté en condiciones de hacerlo.
5.2 Búsqueda de familia de personas sin vida.
5.2.1 Cuerpos de personas identificadas no reclamadas y conexión con Búsqueda Individualizada.
434. Toda autoridad debe notificar a la autoridad ministerial del hallazgo de cuerpos de personas cuya muerte posiblemente se debió a la comisión de un delito, así como de cuerpos hallados en la vía pública, haya o no indicios de que su muerte se debió a la comisión de un delito.
435. Cuando una persona fallezca por causas naturales mientras se encontraba al resguardo de alguna institución pública o privada (como albergues y hospitales), estas instituciones deben agotar todos los medios a su alcance para contactar a su familia o familia social. Si se establece el contacto, deben informar sobre la defunción, y notificar a la CLB de la entidad para que verifique si existía un reporte de la desaparición de la persona y, si es así, generar el informe de localización y dar de baja su búsqueda. Si no consiguen contactar a la familia o familia social, estas instituciones deben notificar a la comisión de búsqueda de su entidad, o a la CNB en el caso de instituciones federales.
436. Cualquier autoridad no ministerial que interactúe o participe en la disposición de cuerpos de personas identificadas no reclamadas cuyo fallecimiento no se debió a un delito, por ejemplo, autoridades del registro civil, debe notificarlo a la comisión de búsqueda de su entidad antes de tomar cualquier determinación sobre la disposición del cuerpo. La comisión de búsqueda debe consultar el RNPDNO y cualquier otra plataforma relevante en busca de un registro de la desaparición de la persona. Si lo encuentra y es ella la coordinadora de su Búsqueda Individualizada, debe ejecutar el proceso de localización sin vida que corresponda, solicitando la colaboración de la autoridad ministerial de su entidad si es indispensable para la recuperación o traslado del cuerpo (vid infra, 6.2).
437. Si la comisión de búsqueda encuentra un registro de la desaparición de la persona, pero no es ella la coordinadora de su Búsqueda Individualizada, debe notificar de manera inmediata a las autoridades que lo sean, a fin de que ejecuten el proceso de localización sin vida (vid infra, 6.2).
438. La autoridad que resguarda el cuerpo está obligada a hacerlo en condiciones de dignidad.
439. Si la comisión de búsqueda no encuentra un registro de la desaparición de la persona, procederá a una Búsqueda de Familia (vid
infra, 5.2.2).
440. Las autoridades ministeriales e instituciones médico-forenses que tengan bajo su resguardo cuerpos identificados no reclamados deben buscar registros de la desaparición de la persona en el RNPDNO y cualquier otra plataforma que los concentre. Esta consulta pueden realizarla directamente si tienen acceso a los sistemas, o bien solicitando a la fiscalía especializada de su entidad que realice la consulta si no es el caso. Si los encuentran y son ellas ejecutoras de la Búsqueda Individualizada de la persona, deben ejecutar el proceso de localización sin vida (vid infra, 6.2). Si no son ellas ejecutoras de la Búsqueda Individualizada de la persona, deben notificar de manera inmediata a las autoridades que la coordinan y ejecutan, que procederán a ejecutar el proceso de localización sin vida (vid infra, 6.2).
441. Si la autoridad ministerial no encuentra ningún registro de la desaparición de la persona cuyo cuerpo resguarda, procederá a una Búsqueda de Familia (vid infra, 5.2.2).
442. Las autoridades ministeriales que antes de la entrada en vigor de este Protocolo hayan ordenado la inhumación de cuerpos identificados no reclamados deben consultar en el RNPDNO y otras plataformas relevantes la existencia de cualquier registro sobre la desaparición de la persona. Si éste existe y son ellas las competentes para realizar la Búsqueda Individualizada, deben ejecutar el proceso de localización sin vida (vid infra, 6.2). Si éste existe y no son ellas las competentes para realizar la Búsqueda Individualizada, deben notificar a las autoridades que lo sean a fin de que inicien el proceso de localización sin vida (vid infra, 6.2). Si no se halla ningún registro de la desaparición, deben iniciar la Búsqueda de Familia (vid infra, 5.2.2). Se comenzará realizando esta verificación con las inhumaciones más antiguas, procediendo hacia las más cercanas a la emisión de este Protocolo. En caso de múltiples coincidencias, se desahogará primero el seguimiento de las que correspondan a personas desaparecidas desde hace más tiempo, de modo que se priorice la localización en casos de larga data.
5.2.2 Búsqueda de Familia de personas a las que pertenecieron cuerpos o restos identificados no reclamados.
443. Todas las unidades ministeriales, servicios periciales y Servicios Médicos Forenses o Médicos Legales deben, antes de tomar cualquier determinación sobre cuerpos o restos humanos preidentificados o identificados no reclamados, notificar a las fiscalías especializadas en desaparición. Se entenderá por preidentificación a la existencia de una hipótesis sólida de identificación fundada en elementos circunstanciales (como el hallazgo de documentos de identidad junto con los cuerpos o restos humanos), mientras no esté confirmada por dictámenes de identificación humana.
444. Las comisiones de búsqueda (para el caso de personas cuya muerte no está relacionada con la comisión de un delito), y las fiscalías especializadas (para el caso de personas cuya muerte está relacionada con la comisión de un delito), realizarán las siguientes acciones para localizar a la familia de la persona a la que perteneció el cuerpo o los restos.
445. Toda plataforma informática y base de datos que contenga nombres, medios de contacto y domicilios debe ser explotada por las comisiones de búsqueda y las autoridades ministeriales en un proceso de Búsqueda de Familia. Las autoridades informadoras, incluidas las electorales, judiciales, de seguridad social, penitenciarias, de asistencia social y migratorias deben proporcionar información con esta finalidad. Las autoridades del registro civil deberán proporcionar información con la finalidad de identificar parentescos y domicilios de la persona fallecida y de sus familiares.
446. Las comisiones de búsqueda o las autoridades ministeriales deben realizar búsquedas por internet y en redes sociales para dar con cualquier indicio sobre la identidad y formas de contactar a los familiares de la persona a la que perteneció el cuerpo, y explotarlo para comunicarse con ellos.
447. Los medios de contacto con las y los familiares o familia social deben ser explotados por la comisión de búsqueda o la autoridad ministerial, marcando teléfonos, escribiendo correos electrónicos, enviando mensajes en plataformas de mensajería instantánea y redes sociales, y acudiendo a direcciones para verificar que efectivamente se trate del domicilio de las y los familiares. Las instituciones de seguridad pública deben apoyar a las comisiones de búsqueda y a las autoridades ministeriales en los procesos de verificación de domicilios. En todos los casos el personal que acuda debe explicar de forma clara el motivo de su visita.
448. Si no es posible dar con un medio de contacto o una dirección de la familia o familia social de la persona, la comisión de búsqueda o la autoridad ministerial valorará la emisión de la ficha de búsqueda con un retrato hecho sobre la base de una fotografía del rostro o del cuerpo, o una imagen producto de una reconstrucción de rasgos. La ficha de búsqueda no debe contener fotografías del cuerpo sin vida. La ficha de búsqueda debe explicitar que la persona fue hallada sin vida, describir sus rasgos particulares, su vestimenta y los objetos que fueron hallados junto con el cuerpo (o incluir una fotografía de los mismos), proporcionar un medio de contacto con la autoridad que lo emite, y solicitar ayuda al público en general para localizar a familiares de la persona. La ficha de búsqueda deberá difundirse por los medios al alcance de la comisión de búsqueda y la autoridad ministerial, y también solicitarse a las autoridades difusoras que lo difundan ampliamente.
449. Si se determina no emitir la ficha de búsqueda, se continuará con la búsqueda de la familia siguiendo los otros métodos.
450. Si a raíz de la emisión de la ficha de búsqueda se obtiene información sobre la posible identidad, localización y medios de contacto de la familia o familia social, se la explotará para contactarla.
451. Si se dispone del nombre de la persona cuyo cuerpo o restos fueron identificados, deben utilizarse motores de búsqueda de internet y redes sociales, probando variaciones en la escritura del nombre, en busca de cualquier noticia que pueda revelar quién la está buscando.
452. Si se dispone del nombre de las y los familiares o familia social de la persona cuyo cuerpo o restos fueron identificados, o de sus lugares de trabajo u otros en que pueda hallárseles usualmente, deben utilizarse motores de búsqueda de internet y redes sociales, probando variaciones en la escritura de los nombres, para identificar medios de contacto o información sobre ellos.
453. Si la persona cuyo cuerpo o restos fueron identificados es extranjera, además de lo anterior, debe solicitarse cualquier antecedente sobre su internación en el país al INM en busca de información sobre sus familiares o personas que la conocían en México, y notificarse a la embajada o consulado de su país en México, solicitando apoyo para corroborar su identidad, localizar a sus familiares y pedirle que indague cualquier antecedente de la desaparición de la persona en su país. Si se localiza a la familia de la persona, debe solicitarse a la representación diplomática del país que proporcione los medios de contacto con ésta, para notificar de inmediato del hallazgo del cuerpo o los restos. Si esto falla, se continuarán ejecutando los demás procesos de localización de la familia.
454. Si la familia o familia social es localizada, se procederá según el proceso de Localización sin Vida (vid infra, 6.2).
5. Bis. Búsqueda en mar y otros cuerpos hídricos.
5.1. Bis. Definición del concepto Búsqueda en mar y otros cuerpos hídricos
454. Bis. La Búsqueda en mar y en otros cuerpos hídricos, se define como el conjunto de acciones coordinadas, especializadas y urgentes orientadas a la localización, rescate, recuperación o verificación de la localización de personas desaparecidas que se presuma se encuentran en el océano, zonas marinas, costas, arroyos, ríos, lagos, lagunas, presas, canales, pozos u otros cuerpos de agua, ya sea superficie, bajo el agua o en áreas adyacentes y búsqueda en sitios diversos que sean probables lugares de hallazgo.
Este apartado por su naturaleza y requerimiento especializado obliga a que tanto la CNB y las CLB implementen mecanismos de formación especializada que deban incorporarse de manera sistémica a las revisiones y actualizaciones del presente Protocolo.
5.2. Bis. Objetivo de la Búsqueda en mar y otros cuerpos hídricos
454 Ter. Garantizar una intervención inmediata, segura y eficaz para localizar a la persona desaparecida, mediante acciones de búsqueda y rescate acuático, con la participación de instituciones civiles y, cuando corresponda, autoridades navales o cuerpos especializados en operaciones marítimas y subacuáticas, respetando el enfoque humanitario, de derechos humanos y de máxima protección.
5.3. Bis. Principios rectores específicos de la Búsqueda en mar y otros cuerpos hídricos.
454 Quater. Además de los principios generales de este Protocolo Homologado de Búsqueda, se deberán considerar los siguientes para estos casos en específico:
a)    Presunción de que la persona está con vida;
b)    Coordinación interinstitucional;
c)     Urgencia, inmediatez y continuidad de acciones, y
d)    Participación de familiares y familia social.
5.4. Bis. Coordinación interinstitucional
454. Quinquies. La CNB y las CLB serán las autoridades coordinadoras en este tipo de búsqueda y deberán realizarlo al menos con las siguientes autoridades en las acciones de búsqueda:
a)    Secretaría de Marina (SEMAR) u homólogos estatales;
b)    Protección Civil;
c)     Bomberos;
d)    Autoridades ambientales o de cuencas hídricas;
e)    Instituciones forenses y de seguridad pública, y
f)     Las demás que por su naturaleza pueden apoyar en la planeación, desarrollo e implementación de acciones de búsqueda.
Cuando intervengan autoridades federales o navales, la coordinación se establecerá conforme a sus protocolos internos, sin menoscabo de la conducción de la búsqueda. (SEMAR a través de su Sistema de Búsqueda y Rescate de la Armada de México.)
5.5. Bis. Herramientas necesarias para el desarrollo de acciones de búsqueda en mar y otros cuerpos hídricos.
454. Sexies. Para el desarrollo de estas de acciones de búsqueda se deberá contar por lo menos con lo siguiente:
a)    Vehículos marítimos para búsqueda subacuática;
b)    Drones con cámaras térmicas para reconocimiento aéreo;
c)     Buscadores expertos y certificados, y
d)    Las demás que se estimen necesarias.
La falta de estas herramientas o insumos no será impedimento para que las autoridades competentes de la búsqueda lleven a cabo la misma, quienes deberán coordinarse para la realización de estas acciones en términos de lo que establece la LGD
5.6. Bis. Registro y control de las acciones de Búsqueda en mar y otros cuerpos hídricos.
454. Septies. El registro y control será a cargo de la CLB o CNB, la cual deberá documentar de manera inmediata y verificable todas las acciones realizadas, incluyendo datos del operativo, recursos desplegados, áreas exploradas, hallazgos e indicios, así como la información técnica generada. Todo deberá integrarse al FUB y reportarse al RNDPNO, garantizando su trazabilidad, integridad y resguardo.
6. Procesos de Localización.
 
455. Se denomina localización al proceso de reconocimiento que lleva a la conclusión inequívoca de que un individuo con el que se está interactuando es una persona a la que se busca, o bien de que un cuerpo o restos humanos pertenecieron a una persona a la que se busca.
456. Las circunstancias de localización son tan diversas como las causas de la imposibilidad de localizar personas. Cada caso requiere una evaluación por parte de las autoridades responsables de la búsqueda. Este Protocolo presenta parámetros generales para hacerlo y líneas de acción para cada supuesto.
457. En cualquier caso, la localización debe ser registrada en el RNPDNO, y documentada con un informe de localización en el que se indiquen las personas servidoras públicas e instituciones que participaron en la búsqueda y localización, el FUB asignado a la persona localizada, se detallen las circunstancias de la localización (incluyendo fecha y hora), los factores que causaban la imposibilidad de localizar a la persona, si esto era o no causado por la comisión de algún delito en su contra, y las acciones de búsqueda que se ejecutaron y que condujeron a dar con su paradero. Si la persona fue hallada con vida, el informe debe describir el estado físico y de salud en que se la encontró. Si la localización de la persona permite concluir inequívocamente que la imposibilidad de localizarla no era causada por la comisión de un delito en su contra, tanto el informe de localización como todo registro y reporte estadístico deberán asentarlo claramente. El informe de localización debe contener una o más fotografías de la persona localizada, o bien sus restos y otros objetos hallados junto con ellos que puedan ser reconocibles por sus familiares.
458. Las áreas de análisis de contexto de las comisiones de búsqueda podrán utilizar esta información para identificar patrones en la desaparición de las personas, detectar buenas prácticas de búsqueda y fomentar el mejoramiento de todo tipo de protocolos, incluido éste.
459. La simulación de una localización será perseguida por la vía administrativa o penal, según corresponda.
460. En los casos en que se localice a una persona, pero no exista o se haya perdido el contacto con quienes reportaron, denunciaron o promovieron un amparo por su desaparición, y/o con cualquiera de sus familiares o familia social, las autoridades que realizaron la localización deben emprender una Búsqueda de Familia (vid supra, 5).
461. Cuando exista información de que la persona desaparecida, o sus restos, pueda encontrarse fuera del territorio nacional, las autoridades responsables de su Búsqueda Individualizada deben activar el MAEBI para verificar y, en su caso, realizar el proceso de localización conducente. Las autoridades diplomáticas y consulares mexicanas, al igual que las agregadurías, podrán ejecutar las acciones necesarias por sus propios medios, o solicitarán la participación de las autoridades del país del que se trate.
462. Todas las autoridades primarias pueden realizar localizaciones. Como se indicó en el párrafo anterior, también las autoridades transmisoras, en apoyo a las primarias, pueden hacerlo. En este apartado, donde sea que se haga referencia en forma genérica a las autoridades responsables de la búsqueda, debe entenderse que el proceso debe ser realizado por cualquier autoridad que en el caso concreto haya localizado a la persona. Si la localización fue producto de acciones de búsqueda realizadas coordinadamente con comisiones de búsqueda, corresponde a éstas coordinar también el proceso de localización, salvo en los casos de localización sin vida cuando exista una investigación relacionada con el cuerpo o los restos, en cuyo caso corresponde a la autoridad ejecutora de la Búsqueda Individualizada o de la Búsqueda de Familia (vid infra, 6.2).
463. En los casos en que las localizaciones sean realizadas por instituciones de seguridad pública sin contacto con los familiares o familia social, la notificación a la familia será realizada por la autoridad ministerial responsable de la Búsqueda Individualizada en todos los casos en que la persona localizada fue víctima de delito, y por la Comisión de Búsqueda competente para su Búsqueda Individualizada en todos los casos en que la persona localizada no fue víctima de delito.
464. En los casos en que las localizaciones sean realizadas por instituciones de seguridad pública o juzgados, éstas deben remitir el informe de localización a alguna CLB competente para la Búsqueda Individualizada (vid supra, 2), que deberá rellenar el formulario de localización en RNPDNO y dar de baja su búsqueda.
6.1 Localización con vida.
465. La imposibilidad de localizar a personas desaparecidas que se encuentran vivas puede deberse a su propia voluntad, a una violencia ejercida de forma continua en su contra, o a una incapacidad temporal o permanente de orientarse o comunicarse con sus familiares, que puede haber sido causada por la comisión de un delito en su contra (desaparición, trata de personas, etc.) o por cualquier otro motivo (una condición psiquiátrica, un desvanecimiento temporal, etc.). Las autoridades encargadas de la búsqueda deben localizar a las personas desaparecidas, auxiliarlas si están cautivas o en peligro, y evaluar las circunstancias para determinar el cauce de acción que mejor garantice sus derechos. Los Ejes Rectores Operativos de Enfoque o Perspectiva de Derechos de Niñas, Niños y Adolescentes, Preservación de la Vida y la Integridad Personal, Perspectiva Psicosocial, Enfoque de Género y Enfoque Diferenciado son de aplicación obligada en toda evaluación de circunstancias para determinar el cauce de acción tras una localización.
466. La localización supone siempre un proceso de identificación de la persona. Si el personal de las autoridades responsables de buscar se encuentra interactuando cara a cara con ella, el reconocimiento visual y la respuesta a su nombre propio son los primeros mecanismos de identificación, que deben ser complementados con la verificación de señas particulares, la solicitud de exhibición de un documento de identificación, y en general la correspondencia entre la información disponible sobre la persona buscada y lo que quien podría ser ella afirma sobre sí misma o exhibe en su vestimenta y apariencia. El personal debe considerar que en ocasiones las personas buscadas no están familiarizadas con las características de una búsqueda institucional de personas desaparecidas y pueden pensar que quien los aborda para identificarlos desea engañarlos, detenerlos o hacerles daño. Las personas servidoras públicas que realizan la búsqueda deben identificarse desde el primer momento con una credencial institucional, y también explicar de forma concisa y clara la naturaleza de una búsqueda institucional de personas desaparecidas a todo aquél que posiblemente sea alguien desaparecido.
467. En los casos en que la persona sea incapaz de reaccionar a la interacción con el personal de las autoridades responsables (por ejemplo si está inconsciente o en estado de coma, o que padezca una condición o enfermedad que la lleve a desconocer su propia identidad), puede ser necesario trasladarla a una sede ministerial o requerir el auxilio de peritos en identificación humana para realizar procedimientos científicos que permitan establecer sin lugar a dudas que se trata de quien está siendo buscado. En caso de que esa opción se descarte, debe iniciarse una Búsqueda de Familia o familia social. (vid supra, 5.1).
468. En los casos en que la persona localizada sea extranjera y se encuentre en situación migratoria irregular, la autoridad que haga la localización no puede ni debe entregar a la persona a la autoridad migratoria, ni solicitar a la autoridad migratoria que realice acciones de verificación. Si ha sido víctima de algún delito, la autoridad que haga la localización debe informar a la persona sobre su derecho a regularizar su situación como visitante por razones humanitarias al ser ofendida, víctima o testigo de algún delito cometido en territorio nacional y canalizarle con la comisión local de atención a víctimas competente o con la CEAV federal.
469. En los casos en que la imposibilidad de localizar a la persona se deba a una violencia cometida en su contra, y tras su localización y puesta a salvo persistieran factores de peligro, la autoridad ministerial responsable de investigar los hechos debe dictar las órdenes de protección que sean necesarias para preservar su integridad y su vida.
470. Cuando las familias de las personas desaparecidas no hablen español, es responsabilidad de las autoridades que realicen las notificaciones incorporar a un traductor e intérprete.
6.1.1 Desaparición de personas mayores de edad no sujetas a interdicción.
471. Cuando las autoridades responsables de la búsqueda localicen a una persona mayor de edad que libremente ha interrumpido la comunicación con aquéllos que solicitan su búsqueda, deben procurar el establecimiento de un diálogo respetuoso con ella [PLVM1].
472. El diálogo con la persona localizada debe tender a hacerle entender la función de las autoridades con cuyo personal está interactuando, y a comprender las razones que tuvo para cortar la comunicación con quienes reportaron o denunciaron su desaparición [PLVM2].
473. En caso de que el diálogo advierta que sus razones están vinculadas con violencias o amenazas por parte de quienes solicitaron su búsqueda, debe proponérselo una canalización con autoridades ministeriales y comisiones de atención a víctimas [PLVM7]. Si se trata de violencia de género, se le dirigirá específicamente con la autoridad ministerial especializada en violencia de género [PLVM8]. En estos casos el paradero de la persona localizada no podrá, bajo ningún supuesto, ser revelado a quienes solicitaron la búsqueda.
474. Si durante la interacción se advierte que la persona localizada se encuentra en una situación de extrema vulnerabilidad (por ejemplo, en situación de calle), las autoridades deben ofrecerle una canalización con instituciones que puedan brindarle asistencia (albergue, atención médica, asistencia consular para el caso de extranjeros) [PLVM4].
475. Si del diálogo se advierte que lo que motivó la desaparición de la persona son razones estrictamente personales, las autoridades deben proponerle que reanude el contacto con sus familiares y/o quienes reportaron o denunciaron su desaparición, partiendo del supuesto de que la imposibilidad de comunicarse con ella les causa angustia e incertidumbre [PLVM9]. Si la persona accede, las autoridades deben facilitar esa comunicación de la forma que se acuerde [PLVM13]. Si la persona no accede a restablecer el contacto, las autoridades deben solicitarle la producción de una prueba de vida para entregar a quienes solicitaron la búsqueda [PLVM14]. La prueba de vida idónea consiste de tres elementos:
a.     Un escrito autógrafo, fechado y firmado por la persona localizada, con impresiones de sus huellas dactilares al calce, en el que se diga "he sido notificado/a por [institución que localizó] de que la imposibilidad de localizarme fue reportada en [fecha del reporte/denuncia]. Declaro que la imposibilidad de localizarme se debió a una desaparición voluntaria, y que deseo que las personas que la reportaron no sean informadas de mi paradero o medio de contactarme."
b.     Una fotografía a color de la persona localizada en la que se aprecien claramente sus rasgos y algún marcador de la fecha, como la portada de un periódico de circulación nacional y/o la ficha de búsqueda.
c.     Una fotocopia de una identificación oficial de la persona localizada.
476. Si la persona accede sólo a proporcionar uno o dos de los tres elementos, las autoridades los recabarán, y asentará en el informe de localización que la persona no accedió a proporcionar los restantes. Si la persona está imposibilitada de proporcionar algún elemento (por ejemplo, por no contar con una identificación oficial), se asentará también en el informe. Si la persona no accede a la producción de ninguna forma de prueba de vida, las autoridades lo asentarán en el informe de localización. Todo informe de localización que asiente una desaparición de una persona mayor de edad no sujeta a interdicción y no contenga una prueba de vida idónea será revisado por la CNB. La falsificación de una prueba de vida y la simulación de una localización serán perseguidas por las vías penal y administrativa.
477. En el caso de mujeres localizadas que expresen razones para no restablecer la comunicación con su familia o familia social, dadas las diferentes violencias a las que pudieran estar expuestas, se debe dar vista a la fiscalía o unidad ministerial especializada en delitos contra las mujeres o en violencia de género de la entidad, para que determine, siguiendo el protocolo que corresponda, que efectivamente la persona no está siendo sometida a coacciones que le orillaron a haberse alejado de su hogar o perder contacto con su familia, familia social o las personas que reportaron la imposibilidad de localizarla [PLVM12]
478. La ubicación de las personas localizadas que por motivos de seguridad se encuentren en albergues, refugios o instalaciones destinadas a preservar su integridad (por ejemplo, mujeres víctima de violencia familiar, o testigos protegidos), aun cuando no sea posible sostener un diálogo con ellas, jamás debe ser revelada por la condición de extremo peligro en la que se encuentran. Revelar la ubicación de una persona en esta situación será perseguido por la vía penal o administrativa, según corresponda.
479. El informe de localización deberá anexar la prueba de vida [PLVM15]. Una copia del informe de localización y de la prueba de vida se entregará a las y los familiares o familia social de la persona localizada, testando toda referencia al paradero o cualquier forma de contacto de ésta. Otra copia se anexará a la carpeta de investigación o averiguación previa, en caso de que alguna se haya abierto para
investigar posibles delitos cometidos contra la persona. Exclusivamente en estos casos, los familiares de la persona localizada y/o quienes solicitaron su búsqueda no podrán acceder a la versión oficial del informe de localización. La búsqueda de la persona debe darse de baja [PLVM17] en el RNPDNO rellenando el formulario de localización [PLVM16], y tanto el informe de localización como la prueba de vida deben adjuntarse al sistema.
 

 
6.1.2 Localización de una persona mayor de edad.
480. Cuando las autoridades responsables de la búsqueda localicen a una persona mayor de edad [PLEM1], deben evaluar las circunstancias para determinar si deben reintegrarse con su familia o familia social, canalizarla a otra institución, o únicamente brindarle auxilio y producir una prueba de vida para entregar a quienes solicitaron su búsqueda.
481. Si durante la interacción se advierte que la persona localizada se encuentra en una situación de extrema vulnerabilidad (por ejemplo, en situación de calle), las autoridades deben ofrecerle una canalización con instituciones que puedan brindarle asistencia (albergue, atención médica, asistencia consultar para el caso de extranjeros) [PLEM3].
482. Si la persona localizada está en peligro, las autoridades deben auxiliarla, lo cual puede incluir proporcionarle agua, alimento, abrigo, trasladarla a un lugar seguro o donde pueda recibir atención médica, solicitar la colaboración de instituciones de protección civil o semejantes para rescatarla si está atrapada, y proporcionarle los medios para comunicarse con su familia si así lo solicita [PLEM5].
483. Si la persona localizada no está en peligro, o bien una vez que se encuentre fuera de peligro, en todos los casos en que su condición lo permita, las autoridades deben establecer un diálogo respetuoso con ella [PLEM6]. El diálogo debe orientarse a hacerle comprender la función de las instituciones con cuyo personal está dialogando, que su desaparición fue denunciada, reportada o advertida en una noticia (según sea el caso), y quiénes son las personas que están intentando dar con su paradero.
484. Si la persona accede a restablecer contacto con quienes reportaron o denunciaron su desaparición, éste debe ser facilitado por las autoridades [PLEM12]. Si la persona no accede a restablecer contacto con quienes solicitaron su búsqueda, deben seguirse las indicaciones para producir la prueba de vida que se encuentran en el apartado anterior [PLEM18]. Si en el diálogo se advierte que la persona fue víctima de violencia por parte de quienes solicitan su búsqueda, debe ofrecérsele una canalización a instituciones ministeriales [PLEM15] y de atención a víctimas [PLEM16], producirse la prueba de vida [PLEM18] y no revelar su paradero a quienes la violentaron.
485. En los casos en que, por la condición de la persona localizada, sea absolutamente imposible entablar un diálogo con ella, las personas familiares o familia social deben ser notificados de manera inmediata de la localización y el paradero de la persona [PLEM8]. Si hay alguien que provee de cuidados a una persona localizada con la que es imposible entablar un diálogo (por ejemplo, personal de instituciones de salud para el caso de personas en estado de coma), las autoridades deben abordarlo para entender las circunstancias que causaron la imposibilidad de localización y el estado en que se encuentra la persona localizada [PLEM10]. La información obtenida debe asentarse en el informe de localización. En estos casos las personas familiares o familia social también deben ser notificados de manera inmediata del paradero de la persona localizada.
486. Si se produjo una prueba de vida, el informe de localización deberá anexarla [PLEM13]. Una copia del informe de localización y de la prueba de vida se entregará a la familia o familia social de la persona localizada. Únicamente cuando la persona localizada no haya autorizado que se informe a su familia de su paradero, se testará toda referencia al mismo o a cualquier forma de contactarla, y ésta no tendrá acceso a la versión oficial del informe. Otra copia del informe se anexará a la carpeta de investigación o averiguación previa, en caso de que alguna se haya iniciado para investigar posibles delitos cometidos contra la persona localizada. La búsqueda de la persona debe darse de baja [PLEM19] en el RNPDNO rellenando el formulario de localización, y tanto el informe de localización como la prueba de vida anexa deben adjuntarse al sistema [PLEM17].
 

 
6.1.3 Localización de niñas, niños y adolescentes, o de personas sujetas a interdicción.
487. Cuando las autoridades responsables de la búsqueda localicen a una niña, niño, adolescente o a una persona en estado de interdicción deben evaluar las circunstancias para determinar si deben ser reintegrados con su familia o tutores [PLNN1], o bien ser canalizados con otra institución especializada para que decida la ruta de acción [PLNN3].
488. La evaluación debe partir de un diálogo respetuoso con el niño, la niña, el adolescente o la persona sujeta a interdicción, en el cual las autoridades responsables de la búsqueda expliquen la función de las instituciones para las que trabajan, que la búsqueda se emprendió a raíz de una denuncia, un reporte o una noticia según sea el caso, y quiénes son las personas que la solicitaron. Las
autoridades deben evaluar la necesidad de incorporar a un psicólogo o especialista a este diálogo para asegurarse de que se desarrolle en condiciones óptimas y dando plena garantía a los derechos de las personas localizadas. Debe procurarse que personal de la procuraduría de protección de niñas, niños y adolescentes intervenga en este diálogo.
489. Durante el diálogo, las autoridades deben indagar las razones que la persona localizada tuvo para acortar la comunicación con quienes reportaron o denunciaron su desaparición, o bien las causas de su desaparición. Si la persona localizada indica que su desaparición se debe a que fue víctima de violencia por parte de quienes reportaron o denunciaron su desaparición, o del diálogo con ella se advierten elementos que permitan suponerlo, las autoridades deben canalizar a la persona a una institución competente para que especialistas evalúen la situación y determinen los pasos a seguir. Esta canalización incluye el traslado de la persona localizada a las instalaciones de la institución competente. En estos casos, se notificará a sus familiares que se ha procedido de esta forma [PLNN4]. Si hay indicios de que el niño, niña, adolescente o persona sujeta a interdicción ha sido víctima de cualquier delito, oficiosamente debe abrirse una carpeta de investigación para indagar y brindarle en todo momento la más elevada protección posible [PLNN6].
490. Si no existe ningún indicio de que la persona localizada fue víctima de violencia por parte de quienes han denunciado o reportado su desaparición, las autoridades deben informar de inmediato a su familia de la localización y del paradero de la persona [PLNN7]. Las autoridades deben propiciar la reintegración facilitando el traslado de la persona localizada a instalaciones en las que se garantice su seguridad y cuidados adecuados [PLNN8]. Jamás un niño, niña, adolescente o persona sujeta a interdicción que ha sido localizado debe ser dejado a su suerte por parte de las autoridades que fueron responsables de su búsqueda.
491. Si la familia no acepta la reintegración y la persona localizada no se encuentra bajo resguardo de alguna institución u organización, las autoridades deben canalizar con alguna institución u organización que esté en condiciones de brindarle asistencia [PLNN13].
492. El informe de localización deberá consignar detalladamente las decisiones y actuaciones de las autoridades responsables de la búsqueda a partir de la localización de este tipo de personas [PLNN9]. Una copia del informe de localización se entregará a las y los familiares o tutores de la persona localizada. Otra copia se anexará a la carpeta de investigación o averiguación previa. La búsqueda de la persona debe darse de baja [PLNN11] en el RNPDNO rellenando el formulario de localización [PLNN10], y el informe de localización debe adjuntarse al sistema.
493. Estas normas son aplicables sin distinción para la desaparición de niñas, niños y adolescentes que, con anterioridad a las reformas que prohibieron el matrimonio infantil, hayan adquirido la emancipación al contraerlo, por lo que su familia o familia social debe ser informada de su localización.
 

 
6.1.4 Niñas, niños y adolescentes sustraídos.
494. Cuando las autoridades responsables de la búsqueda localicen a una niña, niño o adolescente retenida u ocultada por un pariente u otra persona que no tenga su guarda y custodia, deben dar aviso de inmediato a la Procuraduría Federal de Protección de Niñas, Niños y Adolescentes o a la procuraduría de protección de niñas, niños y adolescentes de la entidad federativa que corresponda [PLNS1], trasladar a la persona localizada a una unidad ministerial donde se le brindarán cuidados [PLNS2], y, si se tiene contacto con quienes tienen la guarda y custodia, informarles de inmediato de la localización, las acciones tomadas y el paradero de la persona localizada [PLNS4].
495. Las autoridades ministeriales, en coordinación con las procuradurías de protección de niñas, niños y adolescentes, determinarán el cauce a seguir para la reintegración de la persona localizada y la investigación de delitos posiblemente cometidos en su contra [PLNS5].
496. En los casos en que haya tenido lugar una reasignación de identidad, las autoridades responsables de la búsqueda colaborarán con las procuradurías de protección de niñas, niños y adolescentes para restablecerla.
497. El informe de localización deberá consignar detalladamente las decisiones y actuaciones de las autoridades responsables de la búsqueda a partir de la localización de este tipo de personas [PLNS6]. Una copia del informe de localización estará disponible para las personas familiares o tutoras de la posible víctima de sustracción de menores. Otra copia se anexará a la carpeta de investigación o averiguación previa. La búsqueda de la persona debe darse de baja [PLNS8] en el RNPDNO rellenando el formulario de localización [PLNS7], y el informe de localización debe adjuntarse al sistema.
 

 
 
6.1.5 Víctimas de privación de libertad con fines de explotación.
498. Cuando las autoridades responsables de la búsqueda localicen a una persona cuya desaparición ha sido causada por la acción de personas que la explotan y mantienen cautiva y/o aislada de cualquier forma, es fundamental poner a la persona a salvo, cuidando que quienes la violentaban no tengan forma de hacerle daño a ella o a sus familiares, asimismo deberán denunciarlo inmediatamente a la autoridad ministerial a efecto de que esta autoridad inicie la investigación correspondiente. [PLVE1].
499. Las personas localizadas en esta situación deben ser conducidas a instalaciones ministeriales seguras [PLVE2] y notificarse a sus familias de la localización [PLVE3]. Las personas localizadas deben ser también canalizadas con instituciones de atención a víctimas [PLVE4]. Todo Protocolo de actuación vinculado con la trata de personas debe aplicarse en el rescate, valoración psicológica y protección de las víctimas, independientemente de cuál sea el delito por el que se inició la carpeta de investigación o la averiguación previa [PLVE5]. Si las víctimas están en condiciones de brindar testimonio, es fundamental recabarlo para identificar posibles lugares de cautiverio y explotación [PLVE7], e iniciar de inmediato acciones tendientes a rescatar a personas que puedan estar allí [PLVE8].
500. El informe de localización deberá consignar detalladamente las decisiones y actuaciones de las autoridades responsables de la búsqueda a partir de la localización de este tipo de personas [PLVE9]. Una copia del informe de localización estará disponible para la víctima y sus familiares. Se exceptúa de lo anterior a las y los familiares que estén vinculados de cualquier forma con la desaparición y/o explotación de la persona localizada. Otra copia se anexará a la carpeta de investigación o averiguación previa en que se investigan delitos contra la persona localizada. La búsqueda de la persona debe darse de baja [PLVE11] en el RNPDNO rellenando el formulario de localización, y el informe de localización debe adjuntarse al sistema [PLVE10].
 

 
6.1.6 Víctimas de privación de libertad con fines de extorsión y secuestro.
501. Cuando las autoridades responsables de la búsqueda localicen a una persona cuya desaparición ha sido causada por la acción de personas que la han privado de la libertad con la finalidad de extorsionar o coaccionar a sus familiares, es fundamental poner a la persona a salvo [PLES1] y trasladarla a una unidad ministerial, cuidando que quienes la violentan no tengan forma de hacerle daño a ella o a sus familiares [PLES2]. Este tipo de operativo debe realizarse siempre con discreción, en forma planificada, coordinadamente entre autoridades ministeriales y de seguridad pública, y priorizando el Eje Rector Operativo de Preservación de la Vida y la Integridad Personal por sobre cualquier otra consideración. Una vez que la persona esté a salvo, debe notificarse a su familia [PLES3], y la autoridad ministerial debe canalizarlas con una institución de atención a víctimas [PLES4].
502. Todo Protocolo de actuación vinculado con secuestro debe aplicarse en el rescate, valoración psicológica y protección de las víctimas, independientemente de cuál sea el delito por el que se inició la carpeta de investigación o la averiguación previa [PLES5].
503. El informe de localización deberá consignar detalladamente las decisiones y actuaciones de las autoridades responsables de la búsqueda a partir de la localización de este tipo de personas [PLES6]. Una copia del informe de localización estará disponible para la víctima y sus familiares. Otra copia se anexará a la carpeta de investigación o averiguación previa en que se investigan delitos contra la persona localizada. La búsqueda de la persona debe darse de baja [PLES8] en el RNPDNO rellenando el formulario de localización, y el informe de localización debe adjuntarse al sistema [PLES7].
 

 
6.1.7 Víctimas de desaparición forzada de personas.
504. Cuando las autoridades responsables de la búsqueda localicen a una persona cuya desaparición ha sido causada por la acción de personas servidoras públicas, o bien de particulares que la provocaron con la autorización, el apoyo o la aquiescencia de aquéllos, es fundamental poner a la persona a salvo [PLDF6], cuidando que quienes la violentan no tengan forma de hacerle daño a ella o a sus familiares. En los casos de detenciones arbitrarias o retenciones por particulares, esto debe realizarse mediante operativos, realizados con discreción, en forma planificada, coordinadamente entre autoridades ministeriales y de seguridad pública, y priorizando el Eje Rector Operativo de Preservación de la Vida y la Integridad Personal por sobre cualquier otra consideración.
505. En los casos en que la persona haya sido detenida en flagrancia o cumplimiento de mandato judicial por autoridades competentes para ello, se encuentre detenida en instalaciones legales, y la detención sea reconocida por las autoridades que la custodian, poner a la persona a salvo y garantizar que quienes presuntamente la violentan o violentaron no tengan forma de hacerle daño supone retirarla de la custodia de las personas servidoras públicas presuntamente la victimizaron, y ponerla a disposición de una autoridad diferente. En estos supuestos, las autoridades primarias deben solicitar en forma económica y urgente la intervención de juzgados de control o de distrito [PLDF2], que evaluarán la situación, dictarán inmediatamente las medidas necesarias para proteger a la persona, y definirán su situación jurídica [PLDF4]. Las autoridades judiciales deben admitir y tramitar estas solicitudes en forma urgente y con el mínimo de formalidades indispensables [PLDF3]. En los casos en que no se cumpla cualquiera de estos supuestos, ponerla a salvo requiere de un operativo realizado en forma urgente por distintas autoridades a las que pertenezcan los presuntos perpetradores.
506. Ante la localización de una persona bajo custodia de autoridad competente durante un juicio de amparo, el juez calificará la detención [PLDF4]. Si se determina su ilegalidad, se ordenará la liberación. En casos de detención legal donde haya sospecha de victimización, la autoridad judicial deberá transferir a la persona a un entorno seguro bajo autoridades distintas a las señaladas como responsables, garantizando el pleno goce de sus derechos procesales y victímales.
507. Las autoridades que realicen la localización deben notificar de los hechos a la fiscalía especializada en desaparición de la entidad de la que se trate, o, cuando se advierta la participación de agentes federales, a la FEIDDF de la FGR [PLDF8]. La desaparición forzada debe ser perseguida de oficio.
508. El informe de localización deberá consignar las decisiones y actuaciones de las autoridades responsables de la búsqueda a partir de la determinación del paradero de este tipo de personas [PLDF9]. Una copia del informe de localización estará disponible para la víctima y sus familiares. Otra copia se anexará a la carpeta de investigación o averiguación previa en que se investigan delitos contra la persona localizada. La búsqueda de la persona debe darse de baja [PLDF11] en el RNPDNO rellenando el formulario de localización, y el informe de localización debe adjuntarse al sistema [PLDF10].
 

 
6.2 Localización sin vida.
509. El proceso de localización sin vida puede iniciarse a raíz de a) la identificación del cuerpo o los restos de una persona cuya desaparición fue reportada y/o denunciada a la autoridad (vid supra, 2.9 y 4.7.4); b) la identificación del cuerpo o los restos de una persona cuya desaparición no ha sido reportada y/o denunciada a la autoridad, y cuya familia fue contactada vía el proceso de Búsqueda de Familia (vid supra, 5.2.1); c) la determinación de que una persona desaparecida falleció pero la recuperación, identificación y restitución digna a la familia de sus restos es materialmente imposible.
510. Cuando los restos o el cuerpo de cualquier persona sean identificados, la autoridad ministerial deberá ingresar y actualizar la información relacionada con la identificación al RNPFNINR, y al RNFCFC, y buscar antecedentes de su desaparición en el RNPDNO y otras plataformas relevantes (vid supra, 2.9, 5.2.1) [PLSV13].
511. Si los restos pertenecen a una persona cuya desaparición fue reportada o denunciada a la autoridad, debe elaborarse un informe de localización en el que se explique detalladamente el proceso de hallazgo e identificación [PLSV1], adjuntarlo al RNPDNO [PLSV2] y dar de baja [PLSV5] la búsqueda de la persona. Si los restos pertenecen a una persona sobre cuya desaparición no existe registro, debe iniciar una Búsqueda de Familia (vid supra, 5.2.2) para notificar a los familiares la localización [PLSV3].
512. En los casos en que exista un alto grado de certeza científica o técnica de que una persona desaparecida esta fallecida, pero la recuperación, identificación y restitución digna a la familia o familia social de sus restos sea materialmente imposible, debe crearse un informe de imposibilidad material de recuperación [PLSV8]. Este informe debe exponer detalladamente las pruebas y el razonamiento, fundado y motivado, seguidos para alcanzar tal conclusión. Un testimonio, versiones no contrastadas o una declaración jurada no pueden ser considerados como prueba suficiente de la muerte.
513. La notificación de una localización sin vida debe hacerse a la familia con extrema sensibilidad, por un equipo multidisciplinario que incluya personal especializado en psicología y asesoría jurídica [PLSV10]. En los casos en que la notificación emane de la identificación de su cuerpo o restos, el equipo debe integrar también personal pericial y forense que conozca el caso o haya intervenido en la identificación. Con anterioridad a la notificación, el equipo debe reunirse para conocerse, definir los roles y estar al tanto de toda la información que se trasladará a la familia.
514. En los casos en que la recuperación, identificación y restitución digna de los restos sea materialmente imposible, la notificación debe incluir la exhibición y explicación de la totalidad del material probatorio utilizado para alcanzar esa conclusión, del cual le será entregada copia a la familia. De conformidad con el Eje Rector Operativo de Permanencia y los Principios Rectores aprobados por el CED-ONU, en estos casos el consentimiento de las y los familiares es necesario para suspender la búsqueda y darla de baja en el RNPDNO. La búsqueda no se suspenderá si entre familiares no hay consenso. La suspensión implica que la búsqueda debe reanudarse ante cualquier información nueva, innovación metodológica o avance técnico que revierta la imposibilidad material de recuperación, todo lo cual debe ser explicado a las y los familiares.
515. Cualquiera de las y los familiares, en forma directa o a través de sus representantes, podrá en todo momento solicitar la reanudación de la búsqueda a la CNB o a la CLB de la entidad que se trate, y ésta se reactivará sin mediar mayor trámite. En los casos en que existan indicios de que la persona fue víctima de un delito, la suspensión de la búsqueda no tiene ningún efecto sobre la obligación de investigar penalmente y esclarecer los hechos.
516. La notificación de localización sin vida corresponde a las autoridades encargadas de la Búsqueda Individualizada (vid supra, 2). Cuando la identificación provenga de una institución distinta, la autoridad notificadora gestionará la participación de sus peritos en el equipo multidisciplinario capacitará a su personal técnico sobre los procedimientos seguidos para informar debidamente a la familia. Los peritos independientes involucrados deberán formar parte de este equipo. Si el hallazgo es resultado de una Búsqueda de Familia, la autoridad que logró la identificación será la responsable exclusiva de la notificación.
517. El lenguaje usado durante la notificación debe ser claro, comprensible y respetuoso para las familias, y todas sus dudas deben ser atendidas. Si las y los familiares pertenecen a un pueblo indígena u originario, el equipo debe incluir un intérprete y traductor de su lengua. Si las y los familiares viven con una discapacidad se deben incorporar facilitadores de la o las especialidades relevantes.
518. Únicamente se debe proceder a la notificación cuando se tiene certeza plena de que la persona ha perdido o sido privada de la vida. La notificación de una localización sin vida que resulte errónea será perseguida por la vía administrativa correspondiente (vid infra, 6.3).
519. Debe proporcionarse la información y documentación con la que se cuente, incluido el informe de localización, y de todo esto la familia podrá conservar copia si lo desea. Todos los pasos por seguir para la restitución digna del cuerpo o los restos deben ser explicados de forma clara y concisa.
520. Los costos derivados de la exhumación y restitución serán cubiertos por las autoridades de atención victimal, incluyendo aquellos casos donde la causa de muerte sea ajena a la comisión de un delito, pero la negligencia u omisión institucional haya obstaculizado el reencuentro familiar o la entrega digna de los restos. Ante dicha falta de respuesta estatal, las y los familiares serán considerados víctimas de violaciones a los derechos humanos.
521. En los casos en que la desaparición de la persona localizada sin vida haya estado relacionada con la comisión de cualquier delito en su contra, el equipo multidisciplinario debe explicar a la familia el estado de la investigación, cuáles son las autoridades ministeriales responsables de realizarla, los medios para contactarlas y sus derechos como víctimas indirectas del delito. En los casos en que la desaparición no haya estado relacionada con la comisión de un delito, pero del caso se desprenda una posible violación de derechos humanos, debe explicarse esta situación a los familiares y sus implicaciones jurídicas.
522. La notificación de una localización sin vida y el proceso de restitución digna de restos deben realizarse con atención a las especificidades culturales y religiosas de las prácticas, creencias y rituales mortuorios y funerarios de las familias y, en el caso de personas pertenecientes a pueblos indígenas u originarios, de las comunidades.
523. Si el cuerpo o los restos identificados pertenecen a una persona extranjera cuya familia o familia social no vive en México, la autoridad que haga la localización deberá notificar a la familia o familia social por conducto del MAEBI siempre que tenga los datos de contacto de la familia en su país de origen. Adicionalmente, si su muerte está asociada a un delito o violación de derechos humanos en su contra, deberá notificar a la comisión local de atención a víctimas competente o a la CEAV competente para gestionar las medidas de asistencia que correspondan, incluyendo la repatriación del cuerpo y su restitución digna a sus familiares.
524. Si la participación de la representación diplomática extranjera es necesaria para efectos de hacer una notificación adecuada al contexto religioso y cultural de la familia, o de garantizar una traducción adecuada a su lengua, se solicitará su apoyo.
525. En todo lo que resulte complementario a lo aquí expuesto, son aplicables los estándares internacionales en materia de entrega digna, así como el Anexo VII del PHI: "Atención psicosocial en las notificaciones de alto impacto emocional a partir de la identificación y entrega de cadáveres y restos humanos".
 

 
6.3 Controversias sobre la identidad de las personas localizadas o la identificación de cuerpos y restos humanos.
526. En el supuesto de que los familiares expresen dudas o inconformidad sobre la identidad de la persona localizada o de los restos restituidos (conforme a los apartados 6.1.1 y 6.2), la autoridad responsable tiene la obligación de contrastar los elementos de identificación existentes con las observaciones de la familia [PLCI1]. El reconocimiento del error implicará la reanudación inmediata de la búsqueda y la notificación al RNPDNO a través de la CNB [PLCI7]. De persistir la determinación de localización, la autoridad deberá emitir una explicación detallada a los familiares [PLCI3], dejando a salvo su derecho a impugnar la determinación.
527. En el caso de que una notificación de localización sin vida resulte errónea, y, a consecuencia de lo anterior, el estado jurídico de la persona haya sido modificado y refleje incorrectamente su fallecimiento, todos los procesos que sea necesario realizar para retrotraer la situación jurídica a su estado anterior serán impulsados diligentemente por las autoridades responsables del error [PLCI5], incluida la reactivación inmediata de la búsqueda de la persona, que debe ser notificada a la CNB [PLCI7] para fines de que la nueva situación se refleje en el RNPDNO. [PLCI8] Si el cuerpo o restos fueron erróneamente restituidos y la familia los ha inhumado, la autoridad responsable del error impulsará también la exhumación y los procesos necesarios para su correcta identificación y restitución.

7. Lineamientos de búsqueda y atención diferenciadas.
528. Este apartado concentra las indicaciones de actuación diferenciada distribuidas a lo largo del Protocolo, para permitir su fácil referencia.
 
 
Referencia
Contenido
Niñas, niños y adolescentes desaparecidos
Eje Rector Operativo: Enfoque de derechos de niñas, niños y adolescentes
Principio de aplicación transversal que destaca el deber reforzado de debida diligencia, el interés superior de niñas, niños y adolescentes, y las condiciones especiales de vulnerabilidad.
1.1 Entrevista inicial
Siempre debe indagarse si las personas cuya desaparición se reporta son niñas, niños o adolescentes.
1.9 Complementariedad entre Protocolos Alba y similares, Protocolos de la Alerta Amber y este Protocolo
Se prevé la complementariedad entre este Protocolo, similares, el protocolo Alba y el de Alerta Amber, y la activación en todos los casos en que la persona cuyo paradero se desconoce sea niña, niño o adolescente.
1.10 Determinación de delito y complementariedad entre Búsqueda Inmediata y Búsqueda Individualizada
Toda desaparición, debe presumirse siempre como delito, lo cual implica que la Búsqueda Inmediata debe iniciarse simultáneamente a la Búsqueda Individualizada, para garantizar la máxima protección.
2.4 Actos de investigación y generación y contrastación de hipótesis de localización
Se indica que la progresión de edad debe realizarse cada tres años para personas menores de 21 años.
3.6 Búsqueda por Patrones y Enfoque Diferenciado
Se enfatiza que la Búsqueda por Patrones es una oportunidad crucial de materializar el enfoque diferenciado mediante la asociación de casos en los que las personas exhiban diferenciaciones comunes y la creación de mecanismos de coordinación interinstitucionales especializados.
5.1.2 Inexistencia de Búsqueda Individualizada e inicio de Búsqueda de Familia
La localización de niñas, niños y adolescentes extraviados en el marco de los procesos de Búsquedas de Familia debe ser reportada a las autoridades especializadas en su protección.
6.1.3 Localización de niñas, niños y adolescentes, o de personas sujetas a interdicción
El proceso de localización de niñas, niños y adolescentes está completamente diferenciado, incluye un diálogo respetuoso con la persona en reconocimiento al hecho de que es un sujeto de derechos. Se refuerzan obligaciones de protección, traslados, canalización y evaluación de la situación de la persona.
6.1.4 Niñas, niños y adolescentes sustraídos
El proceso de localización de niñas, niños y adolescentes víctima de delitos de sustracción está diferenciado e incluye el involucramiento de las autoridades responsables de su protección, y la colaboración de las autoridades responsables de la búsqueda en procesos de restablecimiento de identidad.
Niñas, niños y adolescentes familiares de personas desaparecidas
Eje Rector Operativo: Enfoque de derechos de niñas, niños y adolescentes
Principio de aplicación transversal que destaca las afectaciones diferenciadas que padecen, la necesidad de atención integral, y el hecho de que son sujetos de derechos, entre ellos los de participación y a la información.
Mujeres desaparecidas
Eje Rector Operativo: Enfoque de Género
Principio de aplicación transversal que implica el reconocimiento de todas las diferenciaciones que son producto de la asignación sexogenérica, lo cual incluye el examen de vulnerabilidades diferenciadas de niñas, adolescentes y mujeres a delitos relacionados con la desaparición, la exposición a violencias específicas que padece la población de la diversidad sexual y que debe ser considerada al emprender la búsqueda de sus integrantes, entre otros.
 
1.9 Complementariedad entre Protocolos Alba y similares como los son el Protocolo de la ANB, Protocolos de la Alerta Amber y este Protocolo
Se prevé la complementariedad entre este Protocolo y los Protocolos Alba y de Alerta Amber actualmente vigentes a nivel local y estatal, y la activación en todos los casos en que la persona cuyo paradero se desconoce sea de sexo femenino.
1.10 Determinación de delito y complementariedad entre Búsqueda Inmediata y Búsqueda Individualizada
Toda desaparición que se reporta y denuncia debe presumirse siempre un delito desde el primer momento, lo cual implica que la Búsqueda Inmediata debe iniciarse simultáneamente a la Búsqueda Individualizada, para garantizar la máxima protección.
3.6 Búsqueda por Patrones y Enfoque Diferenciado
Se enfatiza que la Búsqueda por Patrones es una oportunidad crucial de materializar el enfoque diferenciado mediante la asociación de casos en los que las personas exhiban diferenciaciones comunes y la creación de mecanismos de coordinación interinstitucionales especializados.
4.7.4 Identificación de restos humanos o búsqueda de identificación forense
Se incluye una directriz para aplicar la perspectiva de género desde el procesamiento de contextos de hallazgo, de modo que se advierta la presencia de indicios de violencia de género y esto facilite el encuadramiento de los hechos delictivos como feminicidio.
6.1.1 Desaparición de personas mayores de edad
Se prevé una canalización con autoridades ministeriales especializadas en casos en que la mujer localizada indique que su desaparición se debe a violencia de género. Se prevé jamás revelar la localización de una mujer que se encuentra albergada en un refugio o instalación destinada a preservar su seguridad. Se prevé un mecanismo de verificación adicional de la ausencia voluntaria de mujeres, para generar certeza de que su voluntad de no comunicarse con su familia o quienes solicitaron su búsqueda no es producto de ningún tipo de coacción o violencia en su contra.
Mujeres familiares de personas desaparecidas
Eje Rector Operativo: Enfoque de Género
El Protocolo reconoce la afectación diferenciada que padecen las mujeres cuando sus familiares desaparecen, el hecho de que comúnmente son mujeres las personas que emprenden activamente la búsqueda de sus familiares desaparecidos y los obstáculos diferenciados de acceso a las instituciones asociados con su género.
Personas migrantes extranjeras desaparecidas
1.6 Rastreo remoto
Se dispone que el rastreo remoto debe incorporar solicitudes de información al INM, las estaciones migratorias y las organizaciones civiles que brinden atención a la población migrante.
1.7 Despliegue operativo
Las autoridades consideradas para brindar apoyo en un despliegue operativo en el marco de una Búsqueda Inmediata incluyen a los Grupos Beta de protección a migrantes.
1.11 Directorio Nacional de Enlaces y Contactos de Búsqueda Inmediata
Se dispone que las CLB deben proponer a las organizaciones civiles que administren albergues para migrantes, o que en general les brinden atención, la designación de un contacto de Búsqueda Inmediata, para su integración en el Directorio Nacional de Enlaces y Contactos de Búsqueda Inmediata.
2.3 Entrevista a profundidad
Se disponen líneas de indagación diferenciadas para la entrevista a profundidad a familiares de personas migrantes desaparecidas.
2.4.1 Búsqueda individualizada de personas migrantes
Se disponen acciones específicas para rastrear en Estados Unidos a personas migrantes desaparecidas (mexicanas o extranjeras). Se dispone la activación del Mecanismo de Apoyo Exterior de Búsqueda e Identificación, y actos de investigación específicos para la búsqueda de personas migrantes.
 
3.3.2 Búsqueda por Patrones de personas migrantes extranjeras desaparecidas tras su internación o durante su tránsito por México
Se delinea la estrategia de Búsqueda por Patrones de las personas migrantes extranjeras desaparecidas en México, que incluye la formación de un Grupo de Trabajo interinstitucional especializado bajo coordinación de la CNB.
6.1 Localización con vida
Se prevé que la localización de una persona extranjera no puede dar lugar a un proceso de verificación migratoria, y su canalización con instituciones que puedan regularizarla por razones humanitarias en los casos en que haya sido víctima de algún delito, así como brindarle atención correspondiente.
1.4 Transmisión de información desde autoridades transmisoras a autoridades primarias
Se prevé que las embajadas y consulados en su rol de autoridad transmisora deben fungir como puente permanente de comunicación entre quienes reportan desde el extranjero la imposibilidad de localizar a una persona migrante y las autoridades responsables de su búsqueda, siempre que sea necesario para garantizar que permanezcan informadas. Esto incluye ser intérpretes, asesorar, facilitar el acceso a los expedientes de búsqueda e investigación, y ser asistidos por personal diplomático cuando sea necesario para la traducción o comprensión de los documentos.
Familias de personas extranjeras (residentes o migrantes en tránsito) desaparecidas
5.1.2 Inexistencia de Búsqueda Individualizada e inicio de Búsqueda de Familia
Se prevé que si las personas a cuya familia se busque son extranjeras, las autoridades deben notificar a las embajadas o consultados de su país en México y solicitar su colaboración, así como el de la SRE, para garantizar su retorno seguro. En los casos en que las personas deseen permanecer en México, si han sido víctimas de delitos o violaciones de derechos, se dispone que deban ser informadas sobre su derecho a regularizar su situación migratoria por razones humanitarias, y su canalización con comisiones de atención a víctimas.
 
5.2.2 Búsqueda de Familia de cuerpos o restos identificados no reclamados
Se prevé que, si un cuerpo o restos identificados pertenecen a una persona extranjera, aun cuando su desaparición no haya sido reportada, las autoridades deben notificar a las embajadas o consultados de su país en México y solicitar su colaboración de múltiples formas, así como la de la SRE para la repatriación.
 
6.2 Localización sin vida
Se dispone que la notificación de una localización sin vida y la restitución de cuerpos o restos a las familias debe hacerse con atención a especificidades culturales y religiosas de las familias, que debe recabarse el apoyo del MAEBI y de la representación diplomática de país de origen, y la de las comisiones de atención a víctimas para cubrir los gastos de repatriación de los cuerpos de personas migrantes que perdieron la vida a consecuencia de delitos o violaciones a sus derechos humanos.
Personas de la diversidad sexual (LGBTTTI+) desaparecidas
Eje Rector Operativo: Enfoque Diferenciado
Se dispone que cuando las personas desaparecidas pertenezcan a la comunidad LGBTTI+ y se aprecie que, por dicho hecho, su vínculo más cercano no es familiar, sino comunitario, las autoridades deben considerar que los derechos de participación e información que la LGD otorga a los familiares y/o familia social asisten a las y los integrantes de las comunidades a las que pertenecen.
 
3.6 Búsqueda por Patrones y Enfoque Diferenciado
Se enfatiza que la Búsqueda por Patrones es una oportunidad crucial de materializar el enfoque diferenciado mediante la asociación de casos en los que las personas exhiban diferenciaciones comunes, la creación de mecanismos de coordinación interinstitucionales especializados y la planificación y ejecución de acciones de búsqueda.
 
Posibles víctimas de desaparición forzada de personas desaparecidas
Actores, roles y responsabilidades. Autoridades primarias. Juzgados
Se reconoce el papel de las autoridades jurisdiccionales en el combate a la desaparición forzada de personas al designarlas como autoridades primarias para la búsqueda de personas posiblemente víctimas de desaparición forzada.
1.1 Entrevista inicial
Se indica a quienes reciben reportes y denuncias sobre la imposibilidad de localizar a una persona que, ante cualquier indicio de la posible comisión del delito de desaparición forzada, deben indicar a reportantes y denunciantes que les asiste el derecho de promover un amparo contra desaparición forzada.
1.5 Inicio y Coordinación de la Búsqueda Inmediata
Se prevén diligencias y actuaciones especiales para el inicio y coordinación de la Búsqueda Inmediata a cargo de juzgados que conozcan de demandas de amparo contra desaparición forzada. Se prevé que la CNB y la FEIDFF son competentes para iniciar la Búsqueda Inmediata de personas que posiblemente sean víctimas de desaparición forzada perpetrada por agentes federales, y que la CNB podrá coordinar la Búsqueda Inmediata en casos de posible desaparición forzada perpetrada por agentes estatales.
1.7 Despliegue operativo
Se indica que, si la autoridad que inició la búsqueda inmediata advierte la posible comisión del delito de desaparición forzada de personas, no debe solicitar apoyo para el despliegue operativo a la institución cuyos elementos han sido señalados como posibles perpetradores. También se dispone que el hecho de que las autoridades señaladas como posibles perpetradoras nieguen conocer el paradero de la persona no es suficiente para descartar cualquier instalación de detención como punto de búsqueda para el despliegue operativo, y que éstos deben ser recorridos en su totalidad y sin restricciones por el personal desplegado
1.10 Determinación de delito y complementariedad entre Búsqueda Inmediata y Búsqueda Individualizada
Se señala como indicio de la posible comisión del delito de desaparición forzada en contra de la persona de paradero desconocido que en la narración inicial de los hechos se identifique a cualquier tipo de agente del Estado como posible responsable, y se indica que en este caso y cualquiera en que se mencione una detención, debe revisarse de inmediato el Registro Nacional de Detenciones. Si no existe registro de la detención de la persona, debe presumirse el delito de desaparición forzada de personas en su contra.
2.4.2 Búsqueda individualizada de personas vinculadas con movimientos políticos
El apartado enfatiza la importancia de conectar los casos de personas desaparecidas en contextos de violación sistemática de los derechos humanos, de establecer coordinaciones interinstitucionales permanentes para descubrir su suerte y dar con su paradero, y delinea obligaciones específicas de las autoridades informadoras que resguarden documentación relevante para la búsqueda.
3.3.1 Búsqueda por Patrones de personas desaparecidas víctima del terrorismo de Estado contrainsurgente durante la llamada guerra sucia
Se delinea la estrategia de Búsqueda por Patrones de las personas desaparecidas víctima del terrorismo de Estado contrainsurgente durante la guerra sucia, que incluye la formación de un Grupo de Trabajo interinstitucional especializado bajo coordinación de la CNB.
3.6 Búsqueda por Patrones y Enfoque Diferenciado
Se enfatiza que la Búsqueda por Patrones es una oportunidad crucial de materializar el enfoque diferenciado mediante la asociación de casos en los que las personas exhiban diferenciaciones comunes (como el hecho de haber sido víctimas de desaparición forzada a causa de su actividad política), la creación de mecanismos de coordinación interinstitucionales especializados y la planificación y ejecución de acciones de búsqueda.
Personas con discapacidad desaparecidas
3.6 Búsqueda por Patrones y Enfoque Diferenciado
Se enfatiza que la Búsqueda por Patrones es una oportunidad crucial de materializar el enfoque diferenciado mediante la asociación de casos en los que las personas exhiban diferenciaciones comunes, la creación de mecanismos de coordinación interinstitucionales especializados y la planificación y ejecución de acciones de búsqueda.
1.10 Determinación de delito y complementariedad entre Búsqueda Inmediata y Búsqueda Individualizada
Toda desaparición que se reporta y denuncia debe presumirse siempre un delito desde el primer momento, lo cual implica que la Búsqueda Inmediata debe iniciarse simultáneamente a la Búsqueda Individualizada, para garantizar la máxima protección.
Personas que ejerzan el periodismo desaparecidas
1.10 Determinación de presunción de delito y complementariedad entre Búsqueda Inmediata y Búsqueda Individualizada
Toda desaparición que se reporta y denuncia debe presumirse siempre un delito desde el primer momento, lo cual implica que la Búsqueda Inmediata debe iniciarse simultáneamente a la Búsqueda Individualizada, para garantizar la máxima protección.
3.6 Búsqueda por Patrones y Enfoque Diferenciado
Se enfatiza que la Búsqueda por Patrones es una oportunidad crucial de materializar el enfoque diferenciado mediante la asociación de casos en los que las personas exhiban diferenciaciones comunes, la creación de mecanismos de coordinación interinstitucionales especializados.
Eje Rector Operativo: Enfoque de Derechos Humanos
El Protocolo reconoce que las personas que ejercen el periodismo se encuentran en una condición especial de vulnerabilidad por el alto riesgo asociado a la labor que realizan.
Defensoras y defensores de derechos humanos desaparecidos
1.10 Determinación de presunción de delito y complementariedad entre Búsqueda Inmediata y Búsqueda Individualizada
Toda desaparición que se reporta y denuncia debe presumirse siempre un delito desde el primer momento, lo cual implica que la Búsqueda Inmediata debe iniciarse simultáneamente a la Búsqueda Individualizada, para garantizar la máxima protección.
3.6 Búsqueda por Patrones y Enfoque Diferenciado
Se enfatiza que la Búsqueda por Patrones es una oportunidad crucial de materializar el enfoque diferenciado mediante la asociación de casos en los que las personas exhiban diferenciaciones comunes, la creación de mecanismos de coordinación interinstitucionales especializados
Personas desaparecidas pertenecientes a grupos indígenas
3.6 Búsqueda por Patrones y Enfoque Diferenciado
Se enfatiza que la Búsqueda por Patrones es una oportunidad crucial de materializar el enfoque diferenciado mediante la asociación de casos en los que las personas exhiban diferenciaciones comunes, la creación de mecanismos de coordinación interinstitucionales especializados.
6.2 Localización sin vida
Se dispone que la notificación de una localización sin vida y la restitución de cuerpos o restos a las familias debe hacerse con atención a especificidades culturales y religiosas de las familias.
Familiares y/o familia social de personas desaparecidas pertenecientes a grupos indígenas
Eje Rector Operativo: Enfoque Diferenciado
Se dispone que las autoridades deben buscar a estas personas con una perspectiva intercultural, los integrantes de las comunidades a las que pertenezcan personas desaparecidas serán consideradas, para todos los efectos jurídicos asociados a su búsqueda, como sus familiares y/o familia social; y que las autoridades tradicionales de la comunidad serán consideradas como representantes de los familiares y de las personas desaparecidas. Además, que las autoridades responsables de la búsqueda deben garantizar la disponibilidad de intérpretes y traductores en su lengua.
Familiares y/o familia social de personas desaparecidas con discapacidad
Eje Rector Operativo: Enfoque Diferenciado
Se dispone que las instituciones responsables de la búsqueda deben implementar ajustes razonables, tanto en general como caso a caso, para dar garantía al derecho a la información y a la participación de familiares y/o familia social de personas desaparecidas que vivan con cualquier tipo de discapacidad. Esto incluye la disponibilidad de intérpretes de señas para facilitar la comunicación con familiares que vivan con discapacidad auditiva, y el ajuste de inmuebles en que se brinde atención a familiares para facilitar la accesibilidad a personas con discapacidad motriz.
8. RNPDNO, Datos Personales y Versión Pública.
529. El RNPDNO es una herramienta de búsqueda e identificación que organiza y concentra la información sobre personas desaparecidas, con la finalidad de apoyar en las investigaciones para su búsqueda, localización e identificación. Su funcionamiento es regulado por los Lineamientos emitidos para tal efecto por la CNB.
530. El RNPDNO permite confrontar con otros registros información sobre personas desaparecidas. Vincula el tratamiento de datos personales y debe estar interconectado mediante el SUITI con el resto de las herramientas de búsqueda e identificación, y ser actualizado constantemente.
531. Los datos personales que se recaban en el RNPDNO están establecidos en la LGD, y corresponden tanto a las personas que reportan o denuncian la imposibilidad de localizar a una persona (salvo que se haga anónimamente), como a la persona desaparecida, y a las personas probablemente involucradas. Los datos personales son recabados por las autoridades de la Federación y de las Entidades Federativas y cargados por ellas, y también aportados directamente por familiares y, en general, por cualquier persona que desee reportar la imposibilidad de localizar a una persona, siempre que, en términos de la LGD se cuente con una carpeta de investigación abierta. En ese sentido, los datos personales también se recaban a través del portal público de la CNB.
532. La versión pública del RNPDNO puede ser consultada a través de la página electrónica https://versionpublicarnpdno.segob.gob.mx. Las bases de datos y registros de personas desaparecidas deben respetar la voluntad e intimidad de las personas desaparecidas y sus familiares, no poner en riesgo su seguridad, y garantizar la confidencialidad de sus datos personales. El alcance de la versión pública del RNPDNO será determinado por el órgano administrativo desconcentrado Transparencia para el Pueblo.
9. Implementación, seguimiento, evaluación y actualización de este Protocolo.
9.1 Comisión de Implementación, Monitoreo, Evaluación y Actualización de este Protocolo, y enlaces de implementación.
533. El SNB creará una Comisión de Implementación, Monitoreo, Evaluación y Actualización (Comisión de Implementación) del presente Protocolo. Esta Comisión estará formada por la persona titular de la CNB, que la presidirá, una persona titular de una CLB elegida por sus pares, dos integrantes del Consejo Nacional Ciudadano (CNC) del SNB, y la persona designada para el SNB por la Conferencia Nacional de Procuración de Justicia (CNPJ).
Los integrantes de la Comisión de Implementación podrán nombrar suplentes. La Oficina de la Alta Comisionada de las Naciones Unidas para los Derechos Humanos en México, el Comité Internacional de la Cruz Roja y la Comisión Interamericana de Derechos Humanos serán invitados de manera permanente a participar en los trabajos y reuniones, con derecho a voz, sin voto, en las mismas. Por acuerdo de la Comisión de Implementación, podrá invitarse a otros organismos e instituciones nacionales e internacionales o personas expertas a sus reuniones.
534. El CNC decidirá quiénes de sus integrantes formarán parte de la Comisión de Implementación y quiénes serán sus suplentes, garantizando siempre que al menos uno de sus miembros en funciones en la Comisión sea familiar de personas desaparecidas.
 
535. Las CLB decidirán por voto mayoritario cuál de sus titulares se integrará a la Comisión de Implementación.
536. Las CLB, la SRE, la FGR y la GN nombrarán cada una un enlace de implementación y monitoreo de este Protocolo.
537. Los enlaces de implementación y monitoreo de la SRE, la FGR y la GN son responsables de remitir a la CNB y a la Comisión de Implementación, semestralmente, a partir de la entrada en vigor de este Protocolo, informes sobre el cumplimiento de este Protocolo en sus respectivas instituciones. También deben ejecutar actividades de capacitación en sus instituciones siguiendo las cartas descriptivas (vid infra, 9.2.2), y monitorear el cumplimiento de este Protocolo al interior de su institución con arreglo a la metodología que determine la Comisión de Implementación (vid infra, 9.3).
538. Los enlaces de implementación y monitoreo de las CLB deben remitir a la CNB y a la Comisión de Implementación, semestralmente, a partir de la entrada en vigor de este Protocolo, un informe sobre su cumplimiento en sus respectivas instituciones y en el resto de las instituciones primarias, transmisoras, informadoras y difusoras de sus entidades federativas. Además, deben capacitar a su personal y al de las instituciones de seguridad pública locales y estatales, así como a las autoridades informadoras, transmisoras y difusoras de su entidad, siguiendo las cartas descriptivas (vid infra, 9.2.2), y monitorear el cumplimiento de este Protocolo por parte de estas instituciones y al interior de su propia institución con arreglo a la metodología que determine la Comisión de Implementación (vid infra, 9.3).
539. La CNPJ debe remitir a la CNB y a la Comisión de Implementación, semestralmente, a partir de la entrada en vigor de este Protocolo, un informe sobre el cumplimiento del mismo en todas las Procuradurías y Fiscalías Generales locales. Además, debe capacitar al personal ministerial, policiaco y pericial de las Procuradurías y Fiscalías Generales, siguiendo las cartas descriptivas (vid infra, 9.2.2), y monitorear el cumplimiento de este Protocolo por parte de estas instituciones con arreglo a la metodología que determine la Comisión de Implementación (vid infra, 9.3).
540. La CNB debe, además de capacitar a su personal siguiendo las cartas descriptivas (vid infra, 9.2.2), capacitar al personal de las autoridades federales informadoras, transmisoras y difusoras cuyas personas titulares no formen parte del SNB, y monitorear el cumplimiento de este Protocolo por parte de estas instituciones y al interior de su propia institución con arreglo a la metodología que determine la Comisión de Implementación (vid infra, 9.3)
9.2 Implementación de este Protocolo.
9.2.1 Diagnóstico y fortalecimiento institucional.
541. La Comisión de Implementación determinará cuáles son los recursos materiales, humanos y tecnológicos necesarios para que cada tipo de institución desempeñe en forma óptima las funciones que este Protocolo le asigna, y elaborará con apoyo de los enlaces de implementación un diagnóstico nacional al respecto de las capacidades efectivamente disponibles.
542. La Comisión de Implementación notificará a todas las autoridades responsables de asignación presupuestal los resultados del diagnóstico y las exhortará para destinar recursos suficientes a las instituciones responsables de ejecutar sus procesos.
9.2.2 Capacitación en este Protocolo.
543. La Comisión de Implementación deberá elaborar versiones resumidas de este Protocolo dirigidas a cada tipo de actor institucional involucrado en su ejecución, y una para familiares y sus representantes.
544. La Comisión de Implementación deberá elaborar cartas descriptivas de la capacitación en este Protocolo, diferenciadas para cada tipo de actor institucional involucrado en su ejecución, y una para la capacitación de familiares y sus representantes.
545. La Comisión de Implementación, con apoyo de los enlaces de implementación y monitoreo, organizará capacitaciones remotas y presenciales en este Protocolo para familiares y sus representantes que así lo soliciten.
9.3 Monitoreo, evaluación y actualización de este Protocolo.
546. La CNB elaborará informes que contengan avances en el cumplimiento de este Protocolo y los remitirá a la Comisión de Implementación previo a cada reunión ordinaria del SNB.
547. La Comisión de Implementación determinará la metodología de monitoreo del Protocolo, y se apoyará en los enlaces de implementación (vid supra, 9.1) para ejecutarla. La metodología de monitoreo considerará como insumo las notificaciones recibidas por parte de autoridades primarias en torno a obstrucciones, retrasos y omisiones en la entrega de información por parte de las autoridades informadoras (vid supra, 2.4, 3.3.1, 4)
548. El incumplimiento injustificado de este Protocolo y la actuación negligente de las autoridades encargadas de ejecutar sus procesos será considerada grave, de conformidad con el artículo 43 de la LGD. Cuando la Comisión de Implementación sea informada sobre estas situaciones, realizará una canalización ante los Órganos Internos de Control o ante las autoridades a las que corresponda realizar la investigación y determinación sobre el caso.
549. La Comisión de Implementación, dos años después de la emisión de este Protocolo, realizará una evaluación integral del mismo con miras a su actualización, en que deben considerarse las sugerencias y observaciones de familiares, sus representantes, personas expertas y actores institucionales, todos los insumos generados con motivo de su implementación y monitoreo, y todas las recomendaciones, informes y solicitudes provenientes de organismos internacionales.
9.4 Comité del Sistema Único de Información Tecnológica e Informática (SUITI) para su interoperabilidad.
550. El SNB creará un Comité del SUITI, mediante el cual se generarán los lineamientos para establecer la interoperabilidad entre las autoridades o instituciones, públicas o privadas, nacionales e internacionales para la integración y funcionamiento del SUITI, de un modo tal que éste permita el acceso, tratamiento y uso de toda la información relevante para la búsqueda, localización e identificación de Personas Desaparecidas.
551. El Comité del SUITI para la integración y funcionamiento es responsable de someter al SNB los lineamientos para establecer la interoperabilidad entre las autoridades o instituciones, públicas o privadas, nacionales e internacionales.
10. Seguimiento a determinaciones internacionales.
552. La CNB es la autoridad responsable de dar seguimiento y cumplir, de manera coordinada con las demás autoridades competentes, las determinaciones que, en materia de búsqueda de personas desaparecidas, emitan los órganos internacionales de derechos humanos, entre ellas, las recomendaciones, dictámenes, opiniones, decisiones, observaciones finales, informes de fondo, fallos y las sentencias internacionales, así como las acciones urgentes y las medidas cautelares o provisionales.
553. La SRE transmitirá dichas determinaciones a la CNB para que implemente, de manera coordinada con todas las autoridades intervinientes en los procesos de búsqueda, la atención y respuesta a las mismas. En virtud de la emergencia que implica la atención de las medidas urgentes, cautelares y provisionales, la SRE deberá remitirlas de manera inmediata y directa a la CNB para su debida atención.
554. La CNB realizará e impulsará la búsqueda, en coordinación con las distintas autoridades que corresponda de los tres órdenes de gobierno, para crear un plan de acción y cronograma, que cuente con información de interés y atienda las hipótesis de localización que se traduzcan en acciones tendientes a dar con el paradero y descubrir la suerte de las personas desaparecidas.
555. Todas las autoridades responsables de la búsqueda deben rendir informes a la CNB sobre el seguimiento y la implementación de las acciones de búsqueda, con la finalidad de mantener debidamente informados a los organismos internacionales como Estado mexicano.
11. Mecanismo Extraordinario de Identificación Forense.
556. El Mecanismo Extraordinario de Identificación Forense (MEIF) es un mecanismo de carácter extraordinario, multidisciplinario, con autonomía técnico-científica, que practicará los peritajes pertinentes sobre los cuerpos o restos óseos que no han sido identificados y sean de su competencia. Como parte de la normativa nacional, el presente Protocolo es de aplicación al MEIF, de conformidad con sus atribuciones previstas en el Acuerdo de creación por parte del SNB.
Artículos Transitorios correlativos al Acuerdo SNBP/003/2025
PRIMERO. La presente actualización del PHB entrará en vigor al día siguiente de su publicación en el Diario Oficial de la Federación.
SEGUNDO. Las autoridades competentes para la Búsqueda Individualizada aplicarán, de forma inmediata las actualizaciones del PHB a partir su entrada en vigor, con el registro en la Bitácora Única de las Acciones de Búsqueda Individualizada en los plazos previstos en el presente Protocolo.
TERCERO. Respecto del alcance de la versión pública del RNPDNO, se estará a lo dispuesto en la LGD y en las disposiciones en materia de transparencia, acceso a la información y protección de datos personales.
CUARTO. La creación de la Base Nacional de Carpetas de Investigación, así como la obligación de las autoridades ministeriales de alimentar la misma con la información respectiva, estará a los plazos y condiciones previstas en los artículos transitorios relativos a la reforma de la LGD, publicada el 15 de julio de 2025 en el Diario Oficial de la Federación.
SEXTO. La Comisión de Implementación evaluará a través de los enlaces respectivos de seguimiento las presentes actualizaciones y, en su caso, emitirá las recomendaciones u observaciones que estime conveniente sobre su cumplimiento.
ANEXOS
ANEXO 1: Análisis de contexto
La LGD establece en su artículo 58 que tanto la CNB como las CLB deben contar con un Área de Análisis de Contexto para "Elaborar informes de análisis de contexto que incorporen a los procesos de búsqueda elementos sociológicos, antropológicos y victimológicos, a fin de fortalecer las acciones de búsqueda (Art. 52, XLVIII)".
El análisis de contexto es una herramienta de estudio y de análisis tanto de las circunstancias, como de los factores significativos asociados a la ocurrencia de violaciones graves a los derechos humanos. Su desarrollo y uso emana del Derecho Penal Internacional como elemento indispensable para aumentar la comprensión de contextos en las que se inscribieron violaciones graves a los derechos humanos, o situaciones que propiciaron que se las cometieran, perpetrados por aparatos estatales o situaciones de guerra o conflictos (tanto de carácter internacional como doméstico) con el objetivo de determinar la responsabilidad individual por crímenes internacionales (por ejemplo, los Tribunales Penales Ad Hoc para juzgar los crímenes ocurridos en el antigua Yugoslavia y Ruanda, y la Corte Penal Internacional).
La Corte Interamericana de Derechos Humanos (CIDH) utiliza la herramienta del Análisis de Contexto para la investigación de los delitos más graves en contra de los derechos humanos. De una lectura de su jurisprudencia, se advierte que esta herramienta de análisis se suele utilizar cuando se está frente a casos que suponen:
1. Una serie de hechos en el marco de los cuales suceden las violaciones concretas de derechos humanos que se alegan, en una época determinada, y que va más allá de casos aislados;
2. Una situación que implica cuestiones colectivas, masivas o sistemáticas dentro de las que se enmarca el caso concreto; y
3. Determinados hechos que conforman una práctica prevaleciente en una época concreta frente a un grupo de personas que comparten un vínculo en común, dentro del cual se enmarca el caso concreto.
 
La herramienta del Análisis de Contexto permite la comprensión de un determinado fenómeno o evento de una manera integral, sin aislarlo de otros fenómenos o eventos que ocurren en el escenario social, por lo que es importante que no se vea los casos de manera aislada, sino como un conjunto de hechos en un contexto determinado. En el caso de las comisiones de búsqueda, el Análisis de contexto es una herramienta fundamental cuando se presume la presencia de una forma de victimización o fenómeno social que puede tener las características de ser sistemático, generalizado o estructural.
Por un lado, posibilita la identificación de estructuras organizadas que cometen violaciones contra los derechos humanos en espacios geográficos delimitados, en un momento de tiempo determinado y bajo condiciones específicas. Quiere decir que hay que tomar en consideración las condiciones en las que se llevó a cabo el delito o las violaciones graves a los derechos humanos.
Por otro lado, el análisis contextual permite la identificación de patrones de criminalidad que sugieran la acción organizada de un grupo o de una estructura para llevar a cabo conductas criminales. En este sentido, los delitos cometidos deben ser interpretados como la manifestación de la existencia de un sistema criminal y el resultado del funcionamiento de organizaciones criminales. La investigación de estos delitos exige una exploración detallada del propio sistema, y no simplemente de los resultados, que se manifiestan en los crímenes subyacentes que constituyen los denominados componentes del crimen.
La herramienta del Análisis de Contexto se caracteriza por su multidisciplinariedad, ya que la construcción de contextos exige el estudio de fenómenos criminales desde la óptica de diversas disciplinas para así desentrañar los fenómenos delictuales de la macro-criminalidad. Otra característica es el enfoque diferencial y especializado, como lo exige el Art. 5, III de la LGD: "al aplicar esta Ley, las autoridades deben tener en cuenta la existencia de grupos de población con características particulares o con mayor situación de vulnerabilidad en razón de su origen étnico o nacional, idioma o lengua, religión, edad, género, preferencia u orientación sexual, identidad de género, condición de discapacidad, condición social, económica, histórica y cultural, así como otras circunstancias diferenciadoras y que requieran de una atención especializada que responda a las particularidades y grado de vulnerabilidad de las Víctimas. De igual manera, tratándose de las acciones, mecanismos y procedimientos para la búsqueda, localización y desarrollo de las investigaciones, las autoridades deberán tomar en cuenta las características, contexto y circunstancias de la comisión de los delitos materia de esta Ley".
Constituye una herramienta de orden investigativo no penal que aporta al esclarecimiento de los patrones de orden institucional, político, social, económico y cultural en que se inserta el fenómeno de desaparición de personas. por un lado, comprende el proceso investigativo como una mediación social que procura aportar a la garantía de los Derechos Humanos de las víctimas -en particular- y de la población -en general-. Esto es, comprende que el esclarecimiento de los hechos, conductas o discursos que constituyen el marco en que opera el fenómeno aludido configura una herramienta fundamental para aportar a la consecución de la verdad, la memoria, la no repetición y la reparación de justicia social. Por otro lado, asume que el enfoque analítico implementado no se restringe única y exclusivamente a la identificación de las causas y los efectos de la desaparición, sino que pretende de manera central caracterizar la forma en que éste fenómeno se inserta social y culturalmente.
Partiendo de lo expuesto anteriormente, el Análisis de Contexto es una herramienta clave para la búsqueda de personas desaparecidas, ya que permite comprender circunstancias en las que desaparecen las personas, en un espacio y tiempo definido, y es relevante para determinar:
·      Las causas y condiciones alrededor de la desaparición de la víctima directa.
·      Las condiciones alrededor de las circunstancias de localización de una víctima directa.
·      La identificación de patrones de criminalidad en la región en la que ocurrió la desaparición.
·      Las características de las víctimas de desaparición en un área y momento específico.
·      Las condiciones geográficas de las zonas en las que se desarrollaron los hechos, así como las condiciones históricas, políticas, económicas, sociales y culturales de la población resiente en el lugar.
·      Las condiciones de riesgo en el lugar de los hechos tanto para las víctimas directas como indirectas.
·      Las medidas de reparación de víctimas y familiares de víctimas de desaparición.
·      Y finalmente, para asociar a casos de espectro común.
ANEXO 2. Cartilla de derechos de familiares de personas desaparecidas
Las y los familiares de las personas reportadas/denunciadas como desaparecidas tienen derecho a:
·      Recibir el Folio Único de Búsqueda que identifica el registro de su familiar en el Registro Nacional de Personas Desaparecidas y No Localizadas tras reportar o denunciar la imposibilidad de localizarlo.
·      Solicitar que no se haga pública la información relativa al: nombre; edad; sexo; nacionalidad; fotografías recientes o, en caso de imposibilidad, el retrato hablado de la persona, videos u otros medios gráficos; descripción morfológica, señas particulares, tatuajes y demás datos que permitan su identificación, así como la fecha, hora y lugar de la última vez que fue vista. Esta información sólo puede usarse para fines de búsqueda e identificación.
·      Recibir asistencia victimal en caso de haber presentado denuncia o queja por violación a derechos humanos y así requerirlo. Para ello deberán ser informadas sobre las instituciones obligadas a dar dicha atención tanto jurídica como psicológica, así como los derechos que les asisten de conformidad con la Ley General de Víctimas.
·      Recibir información de forma oportuna de los avances en la búsqueda e investigación.
·      Acceder y obtener copia gratuita de los expedientes que sean abiertos en materia de búsqueda, así como de las carpetas para el caso de las investigaciones.
·      Beneficiarse de programas o medidas de protección y seguridad.
·      Proponer diligencias para que sean llevadas a cabo por las autoridades primarias. Ante una negativa por parte de las autoridades, deberán ser informadas sobre las razones por las que no puede atenderse lo propuesto.
·      Solicitar la intervención de personas expertas o peritos independientes, nacionales o internacionales.
·      Ser informadas diligentemente sobre los resultados de identificación o localización de restos humanos.
·      Ser informados de los mecanismos de participación en conjunto con las autoridades para la búsqueda de personas.
·      Participar en la búsqueda de personas conforme a los protocolos establecidos y a los Lineamientos de Participación de las Familias.
·      Recibir apoyo ministerial, pericial, policial y de otras fuerzas de seguridad, durante las tareas de búsqueda de personas desaparecidas en campo, garantizando su integridad física.
·      Acceder a los programas y servicios especializados que las autoridades competentes diseñen e implementen para la atención.
·      Ser reparados de manera integral por el daño sufrido.
·      Solicitar a la autoridad que los atiende que solicite a la autoridad jurisdiccional en materia civil, la emisión de una Declaración Especial de Ausencia con el fin de reconocer la personalidad jurídica y proteger los derechos de la persona desaparecida.
ANEXO 3: Manual para la realización de entrevistas a familiares de personas desaparecidas
Consideraciones generales
Para buscar a las personas desaparecidas es necesario reunir información que permita identificarlas, aproximarse a las causas por las cuales se desconozca su paradero y seguir cualquier rastro que su presencia o desplazamiento haya dejado.
Identificar a las personas implica estar en condiciones de diferenciar a la persona buscada de cualquier otra, para lo cual se requiere información sobre todos los atributos que la hacen única o la distinguen de la mayoría, desde sus cicatrices, apodos y vestimenta hasta sus enfermedades óseas, huellas digitales y perfil genético. Sin información mínima que permita identificar a la persona que se busca es imposible localizarla, pues aun estando frente a ella no se podrá reconocerla. Mientras más información de este tipo esté disponible, más posibilidades hay de encontrarla.
Aproximarse a las causas de que el paradero de la persona sea desconocido es necesario para orientar la búsqueda en la dirección más eficaz. Por ejemplo, si hay posibilidades de que se haya ausentado en forma voluntaria, entonces es probable encontrarla en los lugares a los que usualmente acude o en los que puede encontrar refugio; si hay posibilidades de que se haya perdido a causa de un trastorno cognitivo, entonces es probable hallarla en albergues o en hospitales psiquiátricos; si hay posibilidades de que haya sido detenida, entonces es probable dar con ella en separos, cárceles o estaciones migratorias; etc.
Seguir los rastros que la persona buscada haya dejado implica recurrir a cualquier persona que pueda recordar su ubicación y a cualquier registro que pueda indicarla: la memoria de testigos y perpetradores (presuntos o sentenciados), filmaciones de seguridad (públicas y en manos de particulares), registros de detenciones e ingresos a instalaciones penitenciarias, bitácoras forenses y de conexiones a redes sociales, libros de huéspedes de hoteles, listados de pasajeros de empresas aeronáuticas y de autotransportes, bases de datos migratorias, bancarias, de telefonía celular, de telepeaje, etc.
Para obtener información sobre identificación, posibles causas de que el paradero se desconozca y rastros de la persona buscada es fundamental entrevistar a las personas cercanas a la que está no localizada o desaparecida. Usualmente son ellas las que reportan o denuncian la ausencia y solicitan la búsqueda, y aun si no es así es importante buscarlas para pedir su colaboración.
La entrevista es una técnica que sirve para la obtención de información mediante un diálogo dirigido entre dos o más personas. En el contexto de la búsqueda de personas, la entrevista, en la que suele interactuarse con familiares y otras personas cercanas a la persona no localizada, también permite contenerlos y fortalecer sus recursos de afrontamiento.
Las personas entrevistadas no sólo deben ser tratadas por la persona entrevistadora como fuentes de información, sino como sujetos que requieren apoyo, merecen un trato digno y cuyos derechos es su responsabilidad garantizar en todo momento.
Hay distintos momentos de la búsqueda en que los funcionarios deben entrevistarse con familiares de las personas desaparecidas: para recabar información inicial en el marco de una Búsqueda Inmediata (vid supra, 1.1), para recabar información adicional, para informarles de avances de la búsqueda y recibir retroalimentación, y para informar del hallazgo o posible hallazgo de la persona buscada
(vid supra, 6). Este manual se concentra exclusivamente en las interacciones del primer tipo, que usualmente coinciden con las siguientes situaciones:
·      La entrevista inicial recepción del reporte o denuncia sobre la imposibilidad de localizar a una persona (vid supra, 1.3).
·      La entrevista a profundidad al iniciarse una Búsqueda Individualizada, lo cual ocurre al cumplirse cualquiera de los supuestos que llevan a presumir la comisión de un delito en contra de la persona de paradero desconocido (vid supra, 1.10 y 2.3).
De aquí en adelante, con "entrevista" se designará únicamente a las destinadas a recabar información necesaria para buscar a la persona no localizada o desaparecida.
Los formularios de captura
Para que todas las personas e instituciones involucradas en la búsqueda de personas puedan colaborar en la labor de encontrarlas, y para que las personas analistas puedan comparar los casos entre sí y asociarlos, ayudar a encontrar a las personas buscadas en general y diseñar estrategias para prevenir la no localización de personas, es necesario que la información que se recopila sea homogénea y se comparta entre todas las personas que la necesitan para hacer su trabajo.
Para que la información sea homogénea se requiere que todas las personas que están a cargo de recopilarla recaben los mismos datos, que tengan una comprensión común sobre el significado de cada dato, y que lo hagan en el mismo formato.
Para facilitar que las personas recaben los mismos datos se crean formularios y se procura que todas las personas encargadas de recabar la información los usen. Si además los formularios son electrónicos y se rellenan en línea se tiene una ventaja adicional: cuando se los corrige y mejora se actualizan automáticamente en cada punto donde se los usa.
Que la información tenga un formato unificado significa que todas las personas encargadas de recabarla la registran siguiendo las mismas reglas, por ejemplo, que la edad se escriba en cifras (19, 45) o en letras (diecinueve, cuarenta y cinco); que la altura se exprese en centímetros (165, 180) o en metros y centímetros (1.65, 1.80); o que los nombres de las instituciones se escriban completos (Instituto Nacional Electoral) o sólo sus siglas (INE).
Los formularios electrónicos tienen la ventaja de que pueden rechazar información que no está expresada en el formato correcto, y también permitir únicamente ciertos valores en los campos (por ejemplo, tener precargados todas las entidades federativas y municipios del país, y que quien captura la información sólo pueda elegir de entre esas opciones).
Para que las personas tengan una comprensión común sobre el significado de cada dato se crean manuales y lineamientos, y se capacita a los responsables de recabar la información. Esto permite que todos entiendan lo mismo por, por ejemplo, una "ceja ancha", un "bigote largo" o un "periodista". Esa comprensión común es indispensable para que la información que quien recaba sea entendida por todas las personas involucradas, y también para que los casos sean comparables y puedan estudiarse sus conexiones y contexto.
Para que la información se comparta es muy útil disponer de un sistema informático unificado que todas las partes alimenten y que todas las partes puedan consultar, cada quien según las necesidades de sus funciones en la búsqueda de personas. Esto es lo que el Registro Nacional de Personas Desaparecidas y No Localizadas (RNPDNO) y en general los registros articulados en el Sistema Único de Información Tecnológica e Informática (SUITI) hacen posible.
La información que se recaba durante una entrevista vinculada con la búsqueda de una persona debe necesariamente cargarse en el sistema informático, usando sus formularios y siguiendo sus reglas. Esto es un requisito indispensable para la coordinación entre todas las instituciones vinculadas con la búsqueda de personas: si la información no se comparte, quien la recibe está solo en la búsqueda; y no se está brindando a quienes acuden a las instituciones la atención a la que tienen derecho.
La entrevista, los formularios y los sistemas
La entrevista es una técnica que sirve para obtener información mediante un diálogo, y para que esta información se comparta con todos los que la requieren para apoyar en la búsqueda es necesario rellenar formularios y cargarla en un sistema. Entrevista y carga de información pueden realizarse en forma simultánea, usando los campos del formulario como guía de preguntas y registrando la información conforme las personas entrevistadas responden, pero no siempre es posible o conveniente hacerlo de este modo.
Los recursos necesarios para realizar la carga de información a un sistema informático (computadora, corriente, conexión a internet) pueden no estar disponibles, pero esto no debe ser obstáculo para que una entrevista se realice. Las personas entrevistadoras deben tener suficiente familiaridad con la información que es necesario obtener en las entrevistas como para realizarlas sin disponer de un formulario o una computadora. También deben ser capaces de registrar la información en los medios a la mano (libretas, grabadoras, etc.), a la espera de un momento en que la carga en el sistema sea posible.
Incluso si los recursos necesarios para la carga están disponibles, puede ser preferible realizar primero la entrevista y después la carga de información.
La persona entrevistadora debe evaluar la situación para decidir si es conveniente entrevistar y cargar información simultáneamente, o es mejor hacer primero la entrevista y posteriormente la carga. Si la o las personas a entrevistar están en un momento de desborde emocional, la persona entrevistadora debe emplear todos los recursos de contención a su alcance, lo cual no es compatible con el uso de una computadora. Si la o las personas a entrevistar expresan molestia por cualquier motivo con el uso de la computadora, también es preferible realizar la entrevista primero, tomando anotaciones a mano, y posteriormente la carga.
Independientemente de si se entrevista y carga información al mismo tiempo o no, la persona entrevistadora no debe usar el orden de los campos en el formulario como un guion rígido con un orden obligatorio: la entrevista es un diálogo flexible, y aunque la información se vuelque en formularios y cargue en sistemas, no debe confundirse con la aplicación de un cuestionario.
La persona entrevistadora debe tener suficiente familiaridad con los formularios como para realizar anotaciones y registros en los campos en el orden en que la información vaya surgiendo durante la entrevista, de modo que no se obligue a los entrevistados a repetirse innecesariamente y se genere la impresión de que la persona entrevistadora no está prestando atención.
Si durante la entrevista surge información para cuya captura no hay un campo específico en formularios o sistemas, la persona entrevistadora debe registrarla en campos abiertos o de observaciones, o en un documento que pueda anexarse al expediente. La imperfección de los formularios jamás debe ser obstáculo para la obtención y registro de información relevante para la búsqueda.
El proceso de captura en el sistema culmina necesariamente con la entrega de una constancia del Folio Único de Búsqueda, en los términos del artículo 81 de la LGD (vid supra, 1.1).
Las entrevistas y las acciones de Búsqueda Inmediata
Realizar una entrevista requiere tiempo y disposición por parte de las personas a entrevistar. Si éstas se han acercado a las autoridades para solicitar una búsqueda y de cualquier indicio en su reporte se desprende la necesidad de iniciar una Búsqueda Inmediata, la realización de estas acciones tiene prioridad por encima de la entrevista a profundidad o carga de información en el sistema.
Para realizar acciones de Búsqueda Inmediata es necesario recabar un conjunto mínimo de datos en muy corto tiempo (muchos menos que los que se espera obtener de una entrevista a profundidad). Estos datos mínimos son indispensables para obtener puntos y polígonos de búsqueda, dirigir el despliegue operativo hacia ellos, permitirle al personal desplegado identificar a simple vista a la persona buscada, guiar el rastreo remoto y posibilitar la comunicación con las personas que hicieron el reporte y solicitan la búsqueda.
Los datos mínimos recomendados para desencadenar acciones de búsqueda inmediata se enlistan en el apartado 1.1 del Protocolo.
La imposibilidad o negativa a proporcionar cualquiera de estos datos no condiciona el inicio de la Búsqueda Inmediata.
Si la Búsqueda Inmediata se agota y no fue posible localizar a la persona buscada, debe procederse a realizar una entrevista a mayor profundidad a las personas reportantes y otras personas cercanas a la persona buscada y a cargar la información en el sistema. Si no es posible realizar la entrevista, los datos mínimos que se recabaron originalmente de todas formas deben ser cargados en el sistema, si no había sido posible hacerlo durante las etapas anteriores.
Si es posible realizar la entrevista y carga de información en forma simultánea a la Búsqueda Inmediata, y esto no la retrasa o limita las acciones de búsqueda en modo alguno, puede realizarse la entrevista en preparación para la Búsqueda Individualizada.
Jamás debe condicionarse el inicio de la Búsqueda Inmediata a que las personas reportantes accedan a ser entrevistadas, lo sean, o se haya realizado la carga de la información que proporcionen a un sistema informático.
Condiciones para realizar entrevistas de búsqueda de personas
Las personas tienen el derecho, pero no la obligación, de aportar información mediante entrevistas. La primera condición para la realización de entrevistas es que las personas tengan la disposición de ser entrevistadas.
La persona entrevistadora debe esforzarse por convencer a las posibles entrevistadas de la importancia de proporcionar información para la búsqueda de las personas buscadas, explicándoles que las probabilidades de hallar a las personas se incrementa conforme más datos están disponibles. Deben hacer de su conocimiento también, que la información que brinden, sólo será utilizada con fines de búsqueda de la persona desaparecida o no localizada y que en ningún caso se utilizará para un procedimiento judicial, ni para criminalizar ni a la persona buscada ni a la o las reportantes y/o denunciantes.
Si las posibles personas entrevistadas están renuentes en torno al uso que se dará a la información, es importante explicarles el alcance del artículo 108 de la LGD:
Artículo 108. Los datos personales contenidos en el Registro Nacional [de Personas Desaparecidas y No Localizadas] deben ser utilizados exclusivamente con el fin de determinar la suerte o paradero de la Persona Desaparecida o No Localizada y esclarecer los hechos.
Los y las familiares que aporten información para el RNPDNO tendrán el derecho a manifestar que dicha información sea utilizada exclusivamente para la búsqueda e identificación de la Persona Desaparecida o No Localizada. Las y los Familiares deberán ser informados sobre este derecho antes de proporcionar la información. De igual forma, podrán solicitar que no se haga pública la información de la Persona Desaparecida o No Localizada a que se refieren los incisos a) al g) de la fracción II del artículo 106 de la LGD Ley por motivos de seguridad.
Antes de iniciar la entrevista, cualquiera sea la disposición de las personas entrevistadas, la persona entrevistadora debe exponer el artículo 108 de la LGD y hacerles saber que tienen derecho a manifestar: 1) si desean que la información sea utilizada exclusivamente para la búsqueda e identificación de la persona desaparecida o no localizada; y 2) si solicitan que no se haga pública la información de los incisos a) al g) de la fracción II del artículo 106 (en relación con la Persona Desaparecida o no Localizada: Nombre; Edad; Sexo; Nacionalidad; Fotografías recientes o, en caso de imposibilidad, el retrato hablado de la persona, videos u otros medios gráficos; Descripción morfológica, señas particulares, tatuajes y demás datos que permitan su identificación; Fecha, hora y lugar de la última vez que fue vista). Sus respuestas deben asentarse en cualquier formulario que se utilice para recabar la información.
La entrevista a profundidad requiere de un diálogo prolongado en el que las personas entrevistadas deben sentirse seguras y cómodas. Para esto la disponibilidad de un espacio físico adecuado es importante. Un espacio adecuado considera que nadie además de las personas entrevistadas y entrevistadores pueda escuchar lo que se dice, un entorno silencioso, ventilación, iluminación, un baño cercano y de ser posible una decoración neutra.
 
La persona entrevistadora debe estar en condiciones de recibir y resguardar adecuadamente la información en cualquier formato que se ofrezca, lo cual incluye escritos, publicaciones impresas, fotografías, archivos electrónicos conservados en memorias USB, en discos duros, en teléfonos celulares, en la nube de internet, en redes sociales, etc. Es conveniente que folders y carpetas estén disponibles para resguardar papeles, así como una memoria USB para transferir archivos, una computadora con conexión a internet para acceder a ellos y descargarlos, una fotocopiadora y escáner para reproducir y digitalizar, en la medida de lo posible, los papeles que no puedan entregarse, y una cámara fotográfica para registrar los objetos que se requiera. Ninguna información que las personas entrevistadas proporcionen debe quedar sin registrar.
Papel y lápiz deben estar disponibles durante la entrevista para el caso en que las personas entrevistadas necesiten dibujar o anotar algo (un croquis, el aspecto de una cicatriz o tatuaje, etc.). También agua potable y pañuelos desechables o papel higiénico.
Es posible que una entrevista se prolongue por espacio de varias horas. La persona entrevistadora debe procurar que el proceso no se interrumpa por falta de tiempo, por la necesidad de cambiar de lugar y en general por causas atribuibles a ella, sino únicamente cuando las personas entrevistadas lo soliciten o ésta perciba que es conveniente hacer una pausa, por ejemplo, al observar cansancio o desborde emocional.
La disponibilidad de un espacio físico y materiales completamente adecuados no es condición necesaria para la realización de la entrevista. La persona entrevistadora debe proveer las mejores condiciones a su alcance para la entrevista, que necesariamente variarán dependiendo de si la entrevista se realiza en oficinas o en campo.
Las personas entrevistadas
Durante las entrevistas iniciales, las expectativas de las y los familiares están enfocadas en encontrar de manera inmediata a sus seres queridos. Esperan que la descripción física y toda la información que aportaron de su familiar sea suficiente para encontrarlos a la brevedad y con vida. De este modo, las expectativas y necesidades de las personas familiares están centradas en los siguientes aspectos:
1. Agotar todos los recursos para la búsqueda: Las y los familiares buscan en todos los lugares que signifiquen una posibilidad de localizar a las personas buscadas, acuden a todos aquellos sitios en donde consideran que alguien les puede ayudar a encontrar a su ser querido. No desisten en la búsqueda hasta saber qué ha ocurrido. Con todo el desgaste físico, económico, social y emocional que implica.
2. Confiar en las Instituciones: Lo mínimo que esperan y necesitan las y los familiares es ser atendidos dignamente y escuchadas por las personas servidoras públicas en el momento en que acuden a una institución para aportar información de su ser querido.
3. Investigar por sí mismos para localizar a la persona buscada: Esperan que su testimonio sea tomado en cuenta en el proceso de investigación. Además de que durante todo el proceso de investigación, estarán tratando de entender qué fue lo que sucedió, para saber quién lo pudo desaparecer, qué pasó, o dónde puede estar.
4. Identificar quienes les puede ayudar: Necesitan saber quién tiene información sobre su caso y quién los puede ayudar realmente. A dónde deben ir y a quién presionar para que les den resultados. Conocer el rol, las posibilidades y limitaciones de abogados, expertos independientes, psicólogos, funcionarios de una y otra institución, será fundamental para enfocar sus esfuerzos de búsqueda.
5. Conocer qué información es primordial: las y los familiares necesitan aprender a recoger la información antemortem de su ser querido desaparecido. Distinguir qué características biológicas de sus seres queridos serán útiles para la búsqueda en los sistemas de información del Estado, por ejemplo, el resguardo de cepillos dentales por la posibilidad de obtener muestras biológicas, o de objetos en los que huellas digitales hayan quedado marcadas. También puede implicar apoyarse y acudir a otras personas cercanas a su familiar desaparecido o desaparecida, para investigar detalles sobre su vida que desconocen.
Cualesquiera sean las particularidades de la entrevista, quien la realice siempre estará frente a personas que enfrentan la ausencia de alguien cercano y que experimentan diversas emociones cada vez que deben narrar los hechos ocurridos. En ese tenor, se debe cuidar la forma en que se orienta la entrevista para evitar preguntar varias veces sobre información que ya se conoce o que es innecesaria para el propósito de ésta y que podría causar en la persona entrevistada inestabilidad emocional.
Para claridad de los entrevistados y para que la entrevista fluya adecuadamente, es conveniente:
1) Explicar el motivo y los objetivos específicos de la entrevista.
2) Explicar las etapas de la entrevista: los pasos a seguir conforme a la metodología que se vaya a emplear.
3) Explicar que la persona entrevistada puede solicitar pausas, pedir que se le aclaren las preguntas tantas veces como sea necesario, regresar sobre lo dicho para realizar precisiones o cambios, etc.
Antes de concluir la entrevista, se debe abrir un espacio para preguntas y respuestas, e informar sobre los próximos pasos y los procesos que se seguirán para la búsqueda. Es importante ser particularmente cuidadosos con el manejo de expectativas.
El enfoque psicosocial y el trato digno
Para las personas entrevistadoras es fundamental desarrollar la empatía cognitiva, es decir, la capacidad de entender lo que familiares de personas no localizadas o desaparecidas en general sienten y, lo que las personas entrevistadas con quienes específicamente trata están sintiendo durante la entrevista. Esto le permite adelantarse a sus reacciones, evitar gestos y comentarios revictimizantes, llevar a buen término la entrevista y en general propiciar el trato digno al que tienen derecho. A continuación, se enuncian lineamientos generales que pueden ayudar a las personas entrevistadoras a orientar su práctica y a reflexionar sobre su experiencia.
El impacto causado por la ausencia de un ser querido en contextos de violencia e impunidad, el desconocimiento de cómo está y dónde se encuentra, los pensamientos constantes acerca de lo que les pudo haber pasado, así como los riesgos y las amenazas a las que se enfrentan las familias durante la búsqueda de sus seres queridos, hacen de la desaparición de personas una problemática compleja. La atención de las personas funcionarias públicas, y en particular la de las personas responsables de encontrar a quienes se encuentran desaparecidas y no localizadas, debe evitar todo tipo de revictimización, estigmatización, criminalización, patologización y culpabilización. En la entrevista, que es una interacción prolongada entre personas servidoras públicas y familiares de personas desaparecidas y no localizadas, es de aplicación crucial el Eje Rector Operativo Perspectiva Psicosocial.
Es fundamental que todas las personas, y más aún quienes son familiares de personas desaparecidas o no localizadas, sean atendidas con absoluto respeto a su dignidad. Una mala orientación o un inadecuado acompañamiento pueden tener consecuencias adversas en la salud psicoemocional de quienes realizan la búsqueda de su familiar.
Actitudes como la apatía, la descalificación, la desvalorización, la imposición de ritmos y/o formas de actuar son revictimizantes. Además, la realización de múltiples entrevistas por parte de las autoridades puede ser revictimizante para familiares de personas desaparecidas. Antes de proponer una entrevista a profundidad, las personas entrevistadoras deben documentarse al respecto de entrevistas y declaraciones anteriores de las personas a entrevistar, y familiarizarse con su contenido. Si se estima que la realización de una nueva entrevista es indispensable, ésta debe partir del conocimiento detallado del caso y centrarse en los aspectos que no fueron adecuadamente cubiertos en las oportunidades anteriores.
Etiquetar a las personas, tratarlas con conmiseración, o emitir juicios de valor respecto de su forma de actuar o con relación a la desaparición de su familiar es revictimizante. A la persona entrevistadora no le corresponde en ningún caso evaluar moralmente la conducta de las personas a las que atiende, sino garantizar sus derechos y buscar a quienes están desaparecidas o no localizadas. Sin importar las circunstancias del caso, la persona que entrevista no debe jamás responsabilizar a las y los familiares de las personas buscadas por la imposibilidad de localizarlas.
La persona entrevistadora debe evitar adoptar conductas que puedan interpretarse como incomprensión, desinterés, rechazo o falta de apoyo, ya que las y los familiares tienen necesidad de ser escuchados y atendidos de manera inmediata.
Un gesto que puede interpretarse como desinterés es la consulta de un teléfono celular mientras se entrevista. Exceptuando el caso de que sea necesario para el desarrollo de la entrevista (por ejemplo, para transferir un archivo, tomar una fotografía o consultar un sitio web que fue referido), es preferible que, si la persona entrevistadora tiene uno de estos dispositivos, éste esté guardado y silenciado. Para las personas entrevistadas la sensación de que tienen toda la atención de quien los entrevista es importante.
Otros gestos a evitar son bostezar, atender solicitudes de colegas o de cualquier otra persona mientras se entrevista, y pedir varias veces la misma información. Si para la entrevista se acordó una cita, acudir puntualmente es imperativo para la persona entrevistadora.
Gestos que indican interés por parte de la persona entrevistadora son el contacto visual, la toma de notas, la paráfrasis de lo que los entrevistados han dicho para confirmar que se ha comprendido a cabalidad, y el asentimiento en los puntos cruciales del relato.
No hay ninguna característica de la persona buscada o de sus familiares que pueda condicionar la recepción de un reporte o la realización de una búsqueda. Las personas servidoras públicas solicitan información para orientar la búsqueda, pero absolutamente nada de lo que obtengan puede ser usado como base para negarse a registrar y buscar diligentemente a la persona desaparecida o no localizada. Ocupación, condición migratoria, nacionalidad, sexo, género, edad, existencia de registros procesales o indicios de conflicto con la ley, estatus socioeconómico, orientación sexual, pertenencia étnica y muchos otros datos pueden ser importantes para identificar a la persona, entender el contexto de su desaparición y orientar la búsqueda, pero jamás para condicionarla ni para juzgar a quien es buscado ni a quienes le buscan.
Las hipótesis de localización o prospectivas del caso que las personas funcionarias desarrollen con base en la información disponible, su experiencia y conocimientos, sirven para orientar la búsqueda, pero jamás deben condicionar la recepción del reporte, el registro de la información ni la realización de la búsqueda. La búsqueda comienza cuando alguien la solicita o la autoridad tiene conocimiento de que alguien está como persona no localizada o desaparecida, y termina cuando la persona buscada es localizada, por lo que a las personas servidoras públicas jamás les toca evaluar si la búsqueda es o no necesaria. Es una responsabilidad de Estado.
Para alguien que no ha pasado por el proceso de la desaparición de un familiar es imposible sentir lo que las y los familiares sienten, sin importar qué tan familiarizado esté con la problemática o cuánta experiencia tenga en el contacto con quienes lo atraviesan. Jamás una persona entrevistadora que no ha tenido esa experiencia debe afirmar en entrevista que sabe por lo que las personas entrevistadas están pasando.
Una persona entrevistadora que sí ha tenido la experiencia de la desaparición de una o un familiar o ser querido puede mencionarlo si es relevante en la interacción, pero siempre teniendo claro que la entrevista no es para que éste relate su propia experiencia, sino para obtener información que ayude en la búsqueda y garantizar los derechos de las personas entrevistadas y las personas buscadas.
No todas las personas que atraviesan por la no localización o desaparición de un o una familiar experimentan lo mismo. Tampoco la misma persona siente lo mismo todo el tiempo, menos aún en procesos de búsqueda prolongados. Para una persona entrevistadora es importante saber que las y los familiares de personas no localizadas o desaparecidas pueden experimentar, entre otras emociones, dolor, zozobra, culpa, impotencia, angustia, miedo y enojo. Saber esto de antemano ayuda a la persona entrevistadora a reconocer y legitimar las emociones de las personas entrevistadas, dando lugar a su expresión y evitando en todo momento entrar en conflicto con ellas.
La desaparición o no localización de una persona suele ser vivida en grupo (usualmente la familia), y distintos miembros del grupo pueden vivir el proceso en forma diferente. Para algunas personas el dolor proviene de la ausencia de la persona, para otras de la idea de que fallaron en protegerla, para otras incluso de la impotencia de apaciguar el dolor de las anteriores. Ser sensibles a las distintas maneras en que la desaparición duele es importante para desarrollar una interacción empática durante la entrevista, pero en ningún caso corresponde a la persona entrevistadora hacer una evaluación sicológica de las personas entrevistadas.
 
Las niñas y los niños experimentan la no localización de una persona cercana de un modo distinto a las personas adultas, y también hay diferencias entre hombres y mujeres, y entre personas según su religión y pertenencia étnica.
La desaparición o no localización de una persona y la experiencia de su búsqueda genera repercusiones diversas y diferenciadas en su círculo cercano, dependiendo la forma en que las personas se relacionaban con quien falta y entre sí.
No siempre todos los miembros de la familia o grupo se involucran en la búsqueda, lo hacen con la misma intensidad, o la emprenden de manera indefinida. Cuando existen diferencias, las personas más involucradas o persistentes en la búsqueda pueden experimentar aislamiento y frustración. Esto puede dar lugar a procesos conflictivos al interior de las familias. A la persona entrevistadora no le corresponde posicionarse de ninguna forma en estos escenarios.
Ninguna forma de vivir y sentir la desaparición de una persona es incorrecta. Para la persona entrevistadora es importante entender lo que sus interlocutores piensan y sienten, pero no evaluarlo, juzgarlo ni pronunciarse al respecto.
La desaparición o no localización de una persona produce un amplio rango de afectaciones en su círculo cercano además de las alteraciones en la dinámica del grupo y las emociones antes mencionadas.
Las personas familiares de una persona desaparecida o no localizada tienen problemas para nombrar representantes legales para defender los derechos de la persona desaparecida o no localizada en un juicio, para acceder a sus cuentas bancarias y administrar sus bienes, para defender sus derechos laborales cuando las y los empleadores les despiden sin indemnización por dejar de presentarse a trabajar. Las y los familiares tienen problemas para cobrar seguros de vida, de desempleo, deudas y pensiones; para resolver problemas de custodia de niñas, niños y adolescentes, y en general para cualquier cosa que suponga la realización de actos jurídicos o el ejercicio de los derechos de quien falta.
Como consecuencia de la desaparición, las y los familiares pueden verse obligados a desplazarse de sus lugares de residencia, y vivir con temor a la repetición.
Las y los familiares que tenían vínculos de dependencia económica con la persona no localizada o desaparecida dejan de percibir los ingresos que aportaba, y de gozar de cualquier prestación laboral que estuviera asociada a su empleo. La búsqueda de la persona requiere tiempo y dinero, lo cual puede llevar a la pérdida de empleos y de patrimonio. Para la persona entrevistadora es importante entender que la realización de trámites y gestiones, incluyendo la misma entrevista, supone, para muchas y muchos familiares, la pérdida de días laborales.
Las y los familiares de personas desaparecidas son especialmente susceptibles a extorsiones y estafas en las que se les exige dinero para liberar a la persona buscada. El uso de las redes sociales para pedir ayuda en la localización de una persona familiar supone el riesgo de que la información llegue a manos de este tipo de estafadores, que la explotan sistemáticamente aprovechándose de la vulnerabilidad de las y los familiares.
Si bien para la persona entrevistadora es fundamental desarrollar la empatía cognitiva y estar en condiciones de afrontar en forma profesional todo el rango de situaciones y emociones que puedan presentarse durante la entrevista, esto no lo convierte en una persona profesionista psicóloga, psiquiatra ni psicoanalista, ni a la entrevista en una sesión de terapia. No es el papel de la persona entrevistadora diagnosticar a las personas que entrevista, ni le corresponde ofrecerles explicaciones o hipótesis sobre el proceso por el que atraviesan, o sugerirles tratamientos de ningún tipo. Aun si la persona entrevistadora es un o una profesional de la salud mental, es conveniente que separe los momentos y métodos de la terapia y de la entrevista, pues persiguen objetivos distintos.
No se puede generalizar el proceso de atención. Debe partirse de la premisa de que cada caso es único, por lo que requiere un tipo de atención y asesoría específicas. Siempre se debe estar atenta o atento durante la entrevista a las posibilidades de abordaje. Para ello se sugiere prestar atención a la narración de la persona que solicita ayuda; explorar sus creencias e ideas y las del medio que la rodea en torno a lo que está viviendo; reflexionar respecto del estado que presenta, las necesidades que manifiesta y lo que solicita en ese momento.
La entrevista y la asesoría
La entrevista es un diálogo dirigido que se realiza con la finalidad de obtener información, pero eso no implica que la persona entrevistadora esté exenta de atender las preguntas e inquietudes que le plantean sus interlocutores e interlocutoras. Además, si durante la entrevista se han generado condiciones de confianza, es normal que las personas entrevistadas planteen dudas o busquen asesoría por parte de la persona entrevistadora. Por último, la misma experiencia de entrevista puede llevarles a reflexionar sobre aspectos de su situación que podían no tener presentes antes de ser entrevistadas, y necesiten tener claridad sobre sus implicaciones.
La persona entrevistadora debe tener un conocimiento especializado en las normas, instituciones y procesos dedicados a la búsqueda de personas, incluido este Protocolo, y ser capaz de transmitirlo en forma sencilla a las personas a las que entrevista.
Aunque no sea una persona profesionista en leyes, debe estar en condiciones de explicar a las personas que entrevista cuáles son sus derechos, la estructura del SNB y sus principales herramientas, la función y facultades de las comisiones de búsqueda y las autoridades ministeriales, y en general el contenido de la LGD.
Aunque no sea una persona especialista en ciencia forense, debe estar en condiciones de explicar a las personas que entrevista cuáles son los principales métodos para la identificación humana, qué especialistas los realizan y en qué instituciones, la relevancia de la información biométrica y los principales repositorios biométricos en el país, y el papel que los datos que se recaban en la entrevista juegan en cada método de identificación.
Las preguntas planteadas por las personas entrevistadas pueden exceder los conocimientos de la persona entrevistadora. En estos casos es fundamental que la persona entrevistadora reconozca su ignorancia y busque formas de orientar a quienes preguntan, sea buscando la información solicitada o canalizándoles con otras personas que puedan tener ese conocimiento. Improvisar, simular, inventar, mentir o hacer pasar por información cierta lo que se conoce en forma incompleta es revictimizante y debe evitarse a toda costa.
Es común que quienes aportan información indaguen por la relevancia o sentido de la que se les solicita. La persona entrevistadora debe saber cuál es la relevancia para la búsqueda de cada dato que pide y poder explicarlo a sus interlocutores e interlocutoras en forma sencilla.
Una buena atención implica que las personas se encuentren bien informadas para tomar decisiones. Quien atiende a familiares de personas desaparecidas o no localizadas no debe tomar decisiones por ellos, sino explicar los alcances de su intervención, informarles sobre sus derechos, la forma como se desarrollará el proceso, la manera y los medios con los que pueden ser apoyadas institucionalmente, así como las diversas alternativas con las que cuentan para la toma de decisiones.
La entrevista y el manejo de expectativas
Toda búsqueda parte de la incertidumbre sobre el paradero de la persona desaparecida o no localizada. La persona servidora pública únicamente puede garantizar que la persona será buscada por todos los medios al alcance del SNB, pero nunca que la búsqueda será exitosa. Sin importar cuán probable le parezca la localización de la persona a la persona entrevistadora, o qué tanto le insistan al respecto las personas entrevistadas, ésta jamás debe afirmar que encontrará a la persona buscada, ni poner un plazo para ello: únicamente que la buscará por todos los medios a su alcance.
Explicar a las personas entrevistadas todos los procesos que se llevarán a cabo para localizar a la persona buscada y comprometerse a realizarlos o gestionarlos en forma pronta y diligente, incluso dentro de plazos específicos, es adecuado porque refiere al proceso de búsqueda y al ámbito de lo que efectivamente está en manos de las y los funcionarios.
Las y los familiares de personas desaparecidas o no localizadas son revictimizadas por la generación de expectativas de cumplimiento incierto. Una de las conductas que más resienten las personas familiares es la continuada frustración de las expectativas generadas por las personas servidoras públicas.
Causas generales de la imposibilidad de localizar personas
Las causas de que las personas sean imposibles de localizar son diversas, y la entrevista debe explorar distintas opciones con la finalidad de obtener toda la información relevante para la búsqueda.
Es posible que las personas entrevistadas lleguen a la entrevista con hipótesis, indicios o evidencias claras sobre lo ocurrido, pero también que no dispongan de nada semejante, o que reconsideren lo que piensen a raíz de la interacción con la persona entrevistadora. La persona entrevistadora debe ser receptiva a cualquier hipótesis que las personas entrevistadas tengan, pero también estar lista para explorar cualquiera de las posibilidades que conoce y que tal vez sus interlocutores e interlocutoras no hayan contemplado.
Una persona puede no ser localizable por las siguientes causas generales:
·      El contacto entre la persona y quienes la buscan se ha perdido sin que alguien lo impida o se propusiera interrumpirlo, y la persona buscada no sabe que se la busca.
·      La persona buscada ha muerto por causas naturales sin que quienes la buscan tengan noticia de ello. Su cuerpo puede no haber sido reclamado (por ejemplo, si falleció en un albergue y no se informó a sus familiares), puede o no estar identificado, y puede o no haber sido procesado por una institución médico-forense. Tras los procesos anteriores, siguiendo determinaciones del registro civil, el cuerpo puede haber sido inhumado en una fosa común, o transferido a una institución académica con fines de investigación y docencia, o incinerado (antes que estuviera prohibido, o en violación a la prohibición).
·      La persona buscada ha cortado comunicación voluntariamente con quienes la buscan. Entre otras causas, esto puede ser producto de que la persona sienta vergüenza por algo que ha hecho y prefiera ausentarse, y también de que quienes la buscan hayan ejercido violencia en su contra. En estos últimos casos es posible que la persona buscada se esté ocultando de quien la busca, y que, por lo mismo, cuando se la localice, no sea adecuado revelar su ubicación o reintegrarla a un hogar donde corre peligro (Vid supra, 6.1).
·      La comunicación entre la persona buscada y quienes la buscan se ha cortado involuntariamente, pero no a causa de la comisión de un delito en su contra. Lo anterior puede ser causado por descuidos (como perder un niño o una niña en una muchedumbre), desorientación (como desencontrarse durante una excursión), trastornos cognitivos (como síndromes de Alzheimer, síndrome de Korsakoff, demencia, desorientación), trastornos disociativos (como esquizofrenia), intoxicaciones, y también por eventos que dejen a la persona buscada temporal o definitivamente imposibilitada de comunicarse (estar detenida en una estación migratoria sin hablar la lengua del país y sin acceso a un intérprete, un accidente automovilístico que la deja inconsciente o en coma, un naufragio, un desastre natural, un derrumbe, etc.). En estos casos, la persona puede encontrarse en el espacio público, centros de detención administrativa, estaciones migratorias, centros de salud, hospitales siquiátricos, estaciones de policía, agencias del ministerio público, centros de reinserción social, albergues, centros de asistencia social, etc.
·      La persona buscada está siendo víctima de una violencia que activamente le impide comunicarse, y/o a quienes la buscan comunicarse con ella. Por ejemplo, un secuestro, una detención arbitraria, una desaparición forzada, o cualquier forma de aislamiento o cautiverio destinado a torturarla, a explotarla laboral o sexualmente, o a reasignarle una identidad (en el caso, por ejemplo, de bebés sustraídos). Esta violencia puede expresarse como formas de aislamiento que impiden materialmente toda forma de comunicación (por ejemplo, celdas o calabozos), o como coacciones de diverso tipo que inhiben la comunicación de la persona (por ejemplo, amenazar a una víctima de trata de personas con dañar a su familia si establece contacto con ella, o
manipularla de cualquier forma para que tolere la violencia que se ejerce en su contra y no se comunique con nadie).
·      La persona buscada ha sido víctima de una violencia que le impide comunicarse, temporal o definitivamente. Por ejemplo, ha sido herida y se encuentra inconsciente o en coma, o ha sido víctima de un feminicidio o de un homicidio, doloso o culposo (por ejemplo, si la atropelló alguien que no tenía intención de dañarla).
Los cuerpos y restos de las personas que han sido víctima de homicidio o feminicidio pueden:
·      Estar siendo total o parcialmente preservados por las o los perpetradores (por ejemplo, al mutilarlos para comercializar órganos o partes).
·      Haber sido ocultados por las o los perpetradores (por ejemplo, al enterrarles en una fosa clandestina; o tirados a un canal). Este ocultamiento original puede ser sucedido de reubicaciones totales o parciales de los restos como consecuencia de:
o     la acción continuada de las y los perpetradores;
o     la acción de terceros o terceras, que puede ser deliberada o involuntaria (como remover la tierra con maquinaria para edificar en un predio, o trasladar y enterrar desechos urbanos mezclados con restos humanos);
o     la acción de fenómenos naturales, como la fauna, la corriente, la marea, la lluvia, etc.
·      Haber sido degradados o destruidos total o parcialmente por las o los perpetradores (por ejemplo, al disolver los restos, o incinerarlos);
·      Haber sido abandonados por los perpetradores sin mediar un esfuerzo por ocultarlos, y haber sido ocultados por terceros o terceras (por ejemplo, si quien encontró un cuerpo expuesto decidió enterrarlo en lugar de dar aviso a las autoridades), o dispersados por efecto de fenómenos naturales (como la corriente, la marea, la fauna o la lluvia);
·      Haber sido recuperados por las autoridades, sea que estuvieran expuestos u ocultos. Los cuerpos recuperados por las autoridades pueden:
o     Estar en algún tipo de depósito dependiente de una institución forense, a la espera de la realización de necropsias y dictámenes de identificación;
o     Haber sido identificados y restituidos a familiares distintos a los que buscan a la persona;
o     Haber sido identificados, pero no restituidos a la familia;
o     Haber sido identificados erróneamente, y entregados a la familia equivocada; o Estar en un panteón forense, habiéndose realizado pericias de identificación humana o no;
o     Haber sido depositados en una fosa común, habiéndose realizado pericias de identificación humana o no; y con la posibilidad de reubicaciones en la misma fosa común, sustracción de restos y dispersión por efecto de la fauna o fenómenos naturales;
o     Haber sido prestados a instituciones educativas o científicas, antes de que estuviera prohibido, o en violación a la prohibición;
o     Haber sido incinerados o destruidos por las autoridades, habiéndose realizado pericias de identificación humana o no.
Conocer, en abstracto y en ejemplos, el rango más amplio de posibilidades ayuda a orientar las entrevistas y las búsquedas. Hay casos en los que de la narración de las personas entrevistadas se desprenden elementos que fácilmente permiten descartar opciones, por ejemplo, si existen testigos de la captura violenta de la persona, o se sabe que padece Alzheimer y se ha extraviado con anterioridad. También hay casos en los que la información de la que se dispone es insuficiente para eliminar cualquier posibilidad de antemano, por ejemplo, cuando la persona buscada salió del hogar familiar y lo único que se sabe es que no llegó a su destino declarado ni volvió a casa.
La LGD dispone el principio de presunción de vida, lo cual quiere decir que no está permitido clausurar todas las hipótesis de encontrar con vida a las personas que se busca. La persona entrevistadora debe reflejar esto en su indagación, no limitándose a obtener información tendiente a la localización de cuerpos o identificación de restos humanos. Por lo mismo, la persona entrevistadora debe evitar referirse a la persona buscada en pasado (con la conjugación que se emplea para hacer referencia a personas muertas), prefiriendo donde sea posible el tiempo presente (por ejemplo, preferir ¿dónde suele ir su familiar?, ¿quiénes son sus amigos? a ¿dónde solía ir su familiar?, ¿quiénes eran sus amigos?).
Si el tiempo transcurrido entre el momento del último contacto con la persona desaparecida o no localizada y la entrevista es muy grande y hace que el uso del tiempo de conjugación presente sea forzado, debe usarse el presente para atributos permanentes como nacionalidad o parentesco (ejemplo: "¿tiene hijos?" en lugar de "¿tenía hijos?"), y el pasado para atributos transitorios remarcando "al momento de la desaparición" (ej. ¿Cómo se veía físicamente su familiar la última vez que lo vio?, ¿qué lugares frecuentaba en la época en que perdió contacto con él?). De este modo se evita generar la impresión de que la persona entrevistadora asume que la persona buscada está muerta.
Si las personas entrevistadas se presentan a la situación de entrevista con certeza plena de la muerte de la persona buscada, no hay ningún elemento que permita suponer lo contrario, y su reporte de la desaparición tiene la explícita intención de localizar su cuerpo o restos, es innecesario e inconveniente ajustar el tiempo verbal.
Las rutas de indagación durante la entrevista
Para explorar en entrevista las diferentes posibles causas de que el paradero de una persona sea desconocido, así como obtener información sobre cualquier posible rastro que su presencia o desplazamiento haya podido dejar, se sugieren las siguientes rutas de indagación:
Antecedentes y contexto de la desaparición: Una gran variedad de eventos ocurridos antes del último contacto con la persona desaparecida o no localizada son relevantes para la búsqueda, pues aportan información sobre posibles perpetradores o perpetradoras, puntos de búsqueda, testigos, motivaciones de las distintas personas involucradas, etc. La siguiente es una lista no exhaustiva para orientar la indagación durante la entrevista:
·      Amenazas. Son datos relevantes: 1) fecha(s); 2) autor(es); 3) contenido de las amenazas; 4) si se denunció, y en caso afirmativo, folio de denuncia y fiscalía. Si la amenaza quedó registrada (mensajes, chats, redes sociales), es importante recabarla; y también cualquier información que permita identificar o contactar a su(s) autor(es).
·      Pérdidas de comunicación previas con la persona buscada. Son datos relevantes: 1) fecha(s); 2) forma y lugar en que fue hallada la persona; 3) acciones de búsqueda realizadas en esas oportunidades; 4) contexto de la pérdida de comunicación anterior (secuestro, extravío, detención, ausencia voluntaria, etc.).
·      Conflictos que involucren a la persona buscada. Son datos relevantes: 1) personas con las que la persona buscada tenía enemistad o animadversión; 2) episodios de violencia, con fecha, lugar, personas involucradas y descripción de los hechos.
·      Conflictos que involucren a personas cercanas a la persona buscada. Son datos relevantes: 1) situación de custodia o tutela de la persona buscada, si es menor de edad o se encuentra sujeta a interdicción; 2) amenazas recibidas por personas cercanas a la persona buscada, con fecha, lugar, autores y contenido de las amenazas.
·      Advertencias de abandono o fuga. Son datos relevantes: 1) fecha(s); 2) personas que las recibieron; 3) forma de contactarlas; 4) contenido de las advertencias.
·      Conducta de la persona buscada inmediatamente anterior a la pérdida de comunicación. Son datos relevantes: 1) si junto con la persona desaparecieron documentos, pertenencias y/u objetos de valor; y de ser así, qué es lo que falta; 2) existencia de comportamiento anómalo los días inmediatamente anteriores a la pérdida de comunicación, y, de ser así, descripción del mismo.
·      Contexto social. Son datos relevantes: 1) delitos cometidos en el lugar o fechas cercanas al último contacto con la persona buscada de las que las o los reportantes tengan conocimiento; 2) personas cercanas a la persona buscada cuya ubicación también sea desconocida; 3) actividades ilícitas de las que las personas reportantes tengan conocimiento que podrían tener cualquier vinculación con la pérdida de contacto con la persona buscada; 4) cualquier otro elemento contextual que los entrevistados consideren relevante.
·      Vehículos: Los vehículos son relevantes para la búsqueda de una persona cuando han desaparecido junto con las personas propietarias o usuarias, y cuando son usados para cometer delitos relacionados con la desaparición. Los vehículos se emplean en el espacio público, existen registros públicos de ellos y de sus propietarios o propietarias, algunos modelos tienen geolocalizadores integrados, y tienen un rango de características que los distinguen del resto a simple vista. Todo esto los convierte en objetos que es posible rastrear de distintas formas.
·    Redes de apoyo, amistades, familiares, lugares que frecuentaba, gustos, pasatiempos, entre otros.
Es importante recabar la mayor cantidad de información posible sobre los vehículos relacionados con una persona de paradero desconocido. Los siguientes son datos relevantes: 1) marca y submarca; 2) modelo; 3) año; 4) color; 5) placas; 6) entidad federativa de emplacamiento; 7) país de emplacamiento; 8) número de serie; 9) propietaria o propietario registrado; 10) características particulares del vehículo (estampas, adornos, desperfectos, ruidos, abolladuras, rayones, etc.); 11) posibilidad de geolocalizar al vehículo, y características de los dispositivos o del servicio contratado que lo permite.
Los dispositivos de cobro automatizado de peaje, normalmente adosados a los cristales frontales de los vehículos o trasladados como aparatos independientes, son importantes porque existe un registro automatizado de las fechas y arcos carreteros en que fueron activados. Los siguientes son datos relevantes: 1) existencia de dispositivos de cobro automatizado de peaje; 2) empresa; 3) número de serie del dispositivo.
Las rutinas y rutas de traslado de las personas buscadas son especialmente relevantes cuando su última ubicación conocida fue en tránsito de un punto a otro, ya que posibilitan la reconstrucción de recorridos, la identificación de testigos y cámaras de seguridad. Son datos relevantes: 1) medios de transporte comúnmente utilizados; 2) rutas comúnmente utilizadas; 3) horarios rutinarios.
Lugares: la información espacial es fundamental para orientar las búsquedas. Es importante recabarla con el mayor nivel de detalle posible, lo cual en algunos casos supone recabar coordenadas georreferenciadas, y en otros pedir a las personas entrevistadas que elaboren croquis, señalen puntos en mapas, describan formas de llegar, etc. Son ubicaciones relevantes: 1) Lugar del último contacto con la persona buscada; 2) lugar de residencia de la persona buscada; 3) lugar de trabajo de la persona buscada; 4) lugares que la persona buscada frecuentaba (gimnasios, casas de familiares o amigos, parques, plazas, restaurantes, tiendas, centros nocturnos, etc.; 5) lugar al que se dirigía la persona buscada cuando se perdió contacto con ella; 6) lugares en los que las personas entrevistadas tengan cualquier
indicio de que la persona buscada está o estuvo; 7) lugares en que la persona buscada podría buscar refugio o ayuda; 8) lugares a los que la persona buscada podría haber sido conducida por terceros en caso de extravío, o trasladada en caso de detención.
Telefonía celular: La información telefónica de una persona buscada es crucial para su localización, pues las empresas de telefonía y muchas aplicaciones conservan registros que permiten ubicar a los dispositivos móviles, obtener información sobre sus usos, o rastrear su trayectoria hasta el momento en que fueron desactivados. Es importante recabar la mayor cantidad de información posible sobre la telefonía celular de una persona buscada. Los siguientes son los datos más relevantes: 1) número de teléfono; 2) empresa de telefonía 3) el código internacional de identidad que tiene cada teléfono (IMEI).
Información bancaria: La información bancaria de una persona buscada es relevante porque las instituciones financieras conservan registros sobre las transacciones de las cuentas, incluyendo lugar y hora en que se emplean tarjetas, y las autoridades ministeriales pueden solicitarla mediante el Sistema de Atención de Requerimientos de Autoridad (SIARA), un sistema especializado en ello. Es importante recabar la mayor cantidad de información bancaria sobre las personas buscadas. Los siguientes son datos relevantes: 1) números de tarjetas y bancos; 2) números de cuentas y bancos.
Testigos: La existencia de cualquier persona que pueda aportar información sobre los desplazamientos o motivaciones de una persona no localizada, sobre las causas de la desaparición, o sobre las intenciones, identidad o aspecto de posibles perpetradores, debe ser explorada en la entrevista y registrada. Esto puede incluir gente de confianza de la persona buscada, a la que puede haber comunicado sus planes, amenazas recibidas o actividades; testigos presenciales de una detención o captura, etc. La persona entrevistadora debe explorar si las personas entrevistadas pueden aportar medios de localizar o contactar a los testigos, y registrarlos.
Los métodos de registro y los documentos resultantes
Es conveniente grabar las entrevistas usando grabadoras de voz o teléfonos celulares, pero jamás debe grabarse a una persona entrevistada sin haber recabado su consentimiento. Sin embargo, si quien realiza la entrevista advierte que la grabación puede inhibir o está inhibiendo de cualquier manera a la persona entrevistada, debe prescindir por completo de ella.
Debe ofrecerse copia gratuita de toda grabación, transcripción, formulario o en general producto de una entrevista a las personas entrevistadas.
Referencias
Oficina de la Alta Comisionada para los Derechos Humanos de la Organización de las Naciones Unidas, "Apartado V. B. Directrices detalladas sobre las entrevistas", Protocolo de Minnesota sobre la investigación de muertes potencialmente ilícitas, 2017, disponible en http://citeseerx.ist.psu.edu/viewdoc/download?doi=10.1.1.117.228&rep=rep1&type=pdf
Schollum, Mary. "The Peace Model of interviewing", Investigative interviewing: the literature, New Zealand Police, 2005, disponible en http://citeseerx.ist.psu.edu/viewdoc/download?doi=10.1.1.117.228&rep=rep1&type=pdf
ANEXO 4. Metodología de elaboración de este Protocolo
La elaboración del Protocolo además de considerar los elementos que señala la LGD en sus artículos 99 y 100, contempló el seguimiento de una ruta crítica dividida en cuatro fases:
Recopilación, documentación e identificación de buenas prácticas
Se desarrolló un mapeo de actores involucrados en la implementación del Protocolo, estudios comparativos con otros protocolos internacionales y observación de prácticas nacionales que reflejan esfuerzos importantes y amplia experiencia en procesos de búsqueda.
Se recibieron también aportes de la Licenciatura en Ciencia Forense de la Universidad Nacional Autónoma de México.
Recorridos exploratorios
Una vez que se identificaron prácticas nacionales e internacionales, se generaron las visitas respectivas. En el caso de las prácticas internacionales se acudió a Colombia para conocer, entre otros aspectos, el funcionamiento y los alcances de la Unidad de Búsqueda de Personas dadas por Desaparecidas en el contexto y debido al conflicto armado, así como de su Comisión de Búsqueda, sus protocolos y cartillas. Asimismo, se analizó el alcance de las comisiones o unidades de búsqueda de El Salvador, Perú, Sri Lanka y Líbano.
En el contexto nacional, se acudió a distintas entidades federativas para conocer el funcionamiento de las CLB, las fiscalías, Sistemas de Seguridad Pública estatal y su coordinación para la ejecución de acciones de búsqueda en el marco de la LGD, así como los tipos de búsqueda que prevalecen de acuerdo con el contexto de cada entidad, a su incidencia delictiva, delincuencia georreferencial, así como las medidas de colaboración que han puesto en marcha para cumplir con las tareas de búsqueda e identificación.
Diseño de procesos
Agotados los análisis de documentación y de campo, se inició con los trabajos de construcción de las bases del protocolo a partir de un modelo de diseño de procesos organizacionales, es decir, del desarrollo de un macroproceso general para la búsqueda de personas, el cual implicó la delimitación de funciones, procesos y relaciones formales con el propósito de definir etapas.
Para el diseño inicial se generaron mesas de trabajo dirigidas por personas facilitadoras especialistas en ingeniería de procesos y con la participación de personas expertas en la materia, integrantes de CLB, la CNB, y organismos internacionales. En estas mesas se analizaron casos concretos, así como los requerimientos de la LGD encaminados a la operación del Protocolo, desde una perspectiva nacional que incluya parámetros, conceptos y un entendimiento estandarizado adaptable a las necesidades técnicas y operativas de cada entidad federativa, con perspectiva de derechos humanos.
Con base en dichos insumos, desde la CNB se generó un primer documento para ser trabajado con las CLB. Conjuntamente, tanto de manera plenaria como en grupos, se trabajó el borrador que fue puesto a consideración de las y los familiares de personas desaparecidas en paralelo a las restantes autoridades del SNB.
Proceso de fortalecimiento participativo del Proyecto del PHB
El 19 de noviembre de 2025 la CNB emitió un comunicado convocando a familiares, representantes, organizaciones civiles, expertos y en general a las y los interesados a participar en el fortalecimiento del Proyecto de PHB. Esto se realizó durante 9 sesiones los días 1, 2, 3, 4, 8, 9, 10, 11 y 12 de diciembre de la misma anualidad, desarrolladas de manera presencial y virtual, participando 285 representantes de colectivos y colectivas, organizaciones civiles, académicos y organismos internacionales en cuatro regiones del país, Noreste, occidente-oriente, centro y sur-suroeste.
Trabajando de manera coordinada entre todas y todos los participantes en la construcciones y adecuación de diversos conceptos, criterios, enfoques y herramientas que derivan de la reforma a la Ley General en Materia de Desaparición Forzada de Personas, Desaparición Cometida por Particulares y del Sistema Nacional de Búsqueda de Personas del 17 de julio de 2025, los cuales quedaron establecidos en el presente Protocolo Homologado de Búsqueda de Personas Desaparecidas y No Localizadas.
Dado en la Ciudad de México, 15 de diciembre de 2025.- Secretaria Ejecutiva del Sistema Nacional de Búsqueda de Personas, Martha Lidia Pérez Gumecindo.- Rúbrica.