ACUERDO por el que se modifica el diverso por el que se dan a conocer las Reglas de Operación del Programa de Abasto Rural, para el ejercicio fiscal 2026, publicado el 31 de diciembre de 2025

ACUERDO por el que se modifica el diverso por el que se dan a conocer las Reglas de Operación del Programa de Abasto Rural, para el ejercicio fiscal 2026, publicado el 31 de diciembre de 2025.

Al margen un sello con el Escudo Nacional, que dice: Estados Unidos Mexicanos.- Agricultura.- Secretaría de Agricultura y Desarrollo Rural.

JULIO ANTONIO BERDEGUÉ SACRISTÁN, Secretario de Agricultura y Desarrollo Rural, con fundamento en los artículos 4o., párrafo tercero, 25, 26 apartado A, 27, fracción XX y 28, párrafo decimotercero de la Constitución Política de los Estados Unidos Mexicanos; 9, 26, fracción XI y 35 de la Ley Orgánica de la Administración Pública Federal; 4o. de la Ley Federal de Procedimiento Administrativo; 9o., 32 y 40 de la Ley de Planeación; 75, 76 y 77 de la Ley Federal de Presupuesto y Responsabilidad Hacendaria; 176 de su Reglamento; 1o., 7o., 8o., 54, 55, 56, 60, 61, 72, 79 párrafo primero, 80, 86, 87, 104, 140, 143, 164, 178, 183, 190, fracciones I y II, y 191 de la Ley de Desarrollo Rural Sustentable; 1 de la Ley General de Transparencia y Acceso a la Información Pública; 1 y 21, fracción II de la Ley Federal de Austeridad Republicana; 3, fracción XII, 27, 28, 29 y 30, Anexos 10, 11, 13, 25 y 26 del Presupuesto de Egresos de la Federación para el Ejercicio Fiscal 2026; así como los artículos 1 y 2, párrafo primero, 4, párrafo primero del Reglamento Interior de la Secretaría de Agricultura y Desarrollo Rural, y
CONSIDERANDO
Que el 31 de diciembre de 2025, se publicó en el Diario Oficial de la Federación, el "Acuerdo por el que se dan a conocer las Reglas de Operación del Programa de Abasto Rural, para el ejercicio fiscal 2026", que se conforma por 5 Componentes: "Distribución de Productos Básicos y Complementarios", "Enchula tu Tienda", "Maíz para Todos", "Transformación para el Bienestar" y "Comaleras para el Bienestar";
Que en la referida fecha, también se publicó en el Diario Oficial de la Federación, el "Acuerdo por el que se dan a conocer las Reglas de Operación del Programa de Acopio para el Bienestar, para el ejercicio fiscal 2026", que se integra por dos Componentes: "Acopio" y "El Maíz es la Raíz", este último orientado a impulsar la producción, conservación, transformación y valorización del maíz nativo mexicano;
Que, con el propósito de apoyar a las personas productoras de pequeña escala de maíz nativo, y asegurar el cumplimiento de los objetivos del Componente "El Maíz es la Raíz", se requiere que dicho Componente sea instrumentado a través del Programa de Abasto Rural del ejercicio fiscal 2026. Lo anterior, en virtud de que dicho Programa busca fortalecer las economías locales mediante la distribución y comercialización de productos básicos y complementarios, promover la equidad territorial y dar acceso a la población a una alimentación suficiente y de calidad; en ese sentido, la incorporación del Componente "El Maíz es la Raíz", permitirá ampliar el alcance estratégico del Programa, al contribuir a la consolidación de sistemas agroalimentarios sostenibles y resilientes, mediante la integración del maíz nativo y sus derivados a la red de abasto institucional, fomentando su valor agregado, comercialización justa y reconocimiento como patrimonio biocultural;
Que, por lo antes expuesto, he tenido a bien emitir el siguiente:
ACUERDO POR EL QUE SE MODIFICA EL DIVERSO POR EL QUE SE DAN A CONOCER LAS REGLAS
DE OPERACIÓN DEL PROGRAMA DE ABASTO RURAL, PARA EL EJERCICIO FISCAL 2026,
PUBLICADO EN EL DIARIO OFICIAL DE LA FEDERACIÓN EL 31 DE DICIEMBRE DE 2025
ARTÍCULO ÚNICO. - Se adicionan los artículos 57 al 68, así como los Anexos XVII al XIX; asimismo se modifican la Introducción y los artículos 1, 3, 4, 69 al 83 y Anexo V del "Acuerdo por el que se dan a conocer las Reglas de Operación del Programa de Abasto Rural, para el ejercicio fiscal 2026", publicado en el Diario Oficial de la Federación el 31 de diciembre de 2025, para quedar como sigue:
Introducción
Definición del Problema Público
La población que habita en localidades con carencia por acceso a la alimentación nutritiva y de calidad enfrenta condiciones estructuralmente más adversas que el resto del país. Estas condiciones se asocian a rezagos históricos en servicios básicos, infraestructura, integración a mercados y oportunidades económicas, que limitan el acceso digno a alimentos.
Esta situación no sólo afecta a las personas consumidoras, sino también a quienes participan en la producción de alimentos básicos, particularmente en contextos rurales y comunitarios. La persistencia de canales de comercialización débiles, la intermediación desfavorable y la limitada agregación de valor a la producción local contribuyen a reproducir ciclos de pobreza y exclusión económica. Superar estas brechas requiere no sólo fortalecer el acceso físico y económico a alimentos, sino también impulsar políticas públicas que consoliden la autonomía productiva y mejoren los mecanismos de transformación y comercialización directa.
En este marco, Alimentación para el Bienestar implementará el Componente "El Maíz es la Raíz", orientado a preservar y promover la diversidad biocultural del maíz nativo mexicano, mejorar las condiciones de vida de las comunidades productoras y reconocer el valor económico, cultural y alimentario de estos maíces (por sus propiedades nutracéuticas), en particular por su papel en la alimentación tradicional y su vinculación histórica con los pueblos originarios y afromexicanos.
Por ello, el problema público se define como: La población que habita en localidades con carencia por acceso a la alimentación nutritiva y de calidad, tiene acceso insuficiente, inestable y desigual a productos alimenticios básicos y complementarios, derivado de condiciones estructurales de marginación, fragilidad en los canales de abasto, producción, conservación, transformación y comercialización, y débil consolidación de los sistemas agroalimentarios comunitarios, lo que restringe el ejercicio efectivo del derecho humano a la alimentación nutritiva, suficiente y de calidad.
Antecedentes del problema
...
...
...
...
...
Estado actual del problema
...
...
...
...
...
Población Potencial
La población potencial para cada Componente de este Programa es:
I. a V...
VI. El Maíz es la Raíz
Personas productoras de maíz nativo a pequeña escala (hasta 5 hectáreas) interesadas en los procesos que generen y mantengan la agrobiodiversidad de estos maíces, ubicadas en territorios con alta diversidad de maíces nativos, municipios incluidos en los Planes de Justicia emitidos por la autoridad Federal, en localidades con presencia de pueblos y comunidades indígenas y afromexicanas, así como localidades que, independientemente de su composición étnica, presenten alto o muy alto grado de marginación.
...
Artículo 1...
...
El Programa de Abasto Rural comprende seis Componentes: 1) Distribución de Productos Básicos y Complementarios, 2) Enchula tu Tienda, 3) Maíz para Todos, 4) Transformación para el Bienestar, 5) Comaleras para el Bienestar y 6) El Maíz es la Raíz.
Artículo 2...
Artículo 3...
...
I.     a V...
VI. El Maíz es la Raíz
Acompañamiento técnico.- Tipo de apoyo que comprende la formación y despliegue de técnicos territoriales y promotores comunitarios (Guardianes del Maíz) para brindar asistencia integral en prácticas agroecológicas, conservación de semillas, planeación productiva y asesorar en la implementación de Módulos de aprendizaje e innovación comunitarios de maíces nativos y agrobiodiversidad asociada mediante procesos de aprendizaje campesino participativo, con enfoque de equidad de género y respeto a conocimientos y experiencias locales.
Agrobiodiversidad asociada.- Conjunto de especies, variedades y razas de cultivos asociados al sistema milpa, que son conservadas, manejadas y aprovechadas por las comunidades para fortalecer la producción, la resiliencia climática y la soberanía alimentaria.
Bancos comunitarios de semillas.- Espacio comunitario destinado a la reserva, conservación, intercambio, préstamo y difusión de maíces nativos y agrobiodiversidad asociada, que fortalece la autonomía de las comunidades milperas y la soberanía alimentaria.
Comité Comunitario.- Órgano de representación local integrado por personas productoras de la Comunidad Milpera, que se conforma de la siguiente manera: una persona Presidenta, una persona Secretaria, una persona Tesorera y dos personas vocales, con voz y voto, y serán seleccionados por mayoría de votos de la Comunidad Milpera. Dicho Comité es responsable del manejo y custodia de la Milpateca, así como de supervisar y dar seguimiento a las acciones del Componente El Maíz es la Raíz en la comunidad. Asimismo, participa en la organización y seguimiento de las parcelas demostrativas o parcelas de aprendizaje como parte de los procesos de formación comunitaria.
Comunidad milpera.- Red de hasta 100 personas productoras de maíz nativo y sistema milpa, quienes suscribirán un acta de integración de la Comunidad Milpera.
Cronograma de siembra y cosecha.- Planeación comunitaria de los periodos de siembra y cosecha de maíz nativo, basada en la regionalización y calendarios agrícolas, con posibilidad de ajustarse ante contingencias climáticas o emergencias agrícolas.
Encuentros bioculturales y de difusión.- Apoyo para acciones de comunicación, intercambio de saberes y sensibilización sobre el valor biocultural y alimentario del maíz nativo, la milpa y la agrobiodiversidad asociada, orientadas a las personas beneficiarias del Componente El maíz es la Raíz.
Guardianes del Maíz.- Denominación operativa de los promotores comunitarios, quienes brindarán asesoría, acompañamiento directo a las personas productoras en la conservación y manejo del maíz nativo y de los sistemas de milpa, en los procesos de aprendizaje campesino, y en el establecimiento de Milpatecas y Parcelas de Aprendizaje, asimismo, promoverán prácticas agroecológicas y fungirán como enlace entre las comunidades y el Técnico Territorial, respetando los conocimientos locales y la diversidad biocultural.
Kit de insumos agroecológicos.- Conjunto de bioinsumos y otros insumos compatibles con prácticas agroecológicas destinados a la producción agrícola, que serán implementados en los Módulos de aprendizaje e innovación comunitarios de maíces nativos y agrobiodiversidad asociada, que hayan sido determinados de acuerdo a la Mecánica operativa correspondiente.
Maíz nativo.- Variedades y razas locales de maíz conservadas, seleccionadas y reproducidas por comunidades campesinas e indígenas, caracterizadas por su alta adaptación a diferentes climas, suelos y uso; con diferentes tonalidades de color del grano: Blanco azul, rojo, morado, amarillo, pinto u otros tonos; alta variación morfológica en altura de planta, tipos de grano, tamaños de mazorca, grano y olote; con diferentes ciclos de cultivo, y forman parte del patrimonio biocultural del país.
Mapas digitales de nivelación de terrenos.- Modelo digital de superficie generado mediante vuelo de dron y obtenido a través de un procesamiento fotogramétrico en software especializado que servirá para trabajos de renivelación, surcado y trazo de curvas de nivel en parcelas de maíz nativo.
Mapas digitales de salud de cultivo.- Mapa geoespacial generado mediante un dron con sensor multiespectral y software especializado que permitirá analizar el vigor y salud del cultivo de maíz nativo y sistema milpa.
Milpateca.- Conjunto de herramientas, equipos y maquinaria ligera para uso colectivo en las Comunidades Milperas con el propósito de fortalecer las actividades productivas, el manejo agroecológico del maíz nativo y los procesos de aprendizaje comunitario asociados a los sistemas tradicionales del policultivo milpa. La selección del tipo de herramientas, equipos o maquinaria se realizará con la participación de la Comunidad Milpera, conforme al catálogo autorizado por la Unidad Responsable. El uso, administración y resguardo se regirán por mecanismos de corresponsabilidad comunitaria que serán detallados en la Mecánica Operativa.
Mecánica Operativa.- Documento emitido por la Unidad Responsable y publicado en la página electrónica de Alimentación para el Bienestar (https://www.gob.mx/alimentacionparaelbienestar), el cual detalla procedimientos, requisitos, priorización territorial, catálogos de bioinsumos, herramientas y maquinaria ligera, formatos, cronogramas para la operación del Componente, así como aquella información específica y/o complementaria a las presentes Reglas.
Módulos de aprendizaje e innovación comunitarios de maíces nativos y agrobiodiversidad asociada.- Parcelas demostrativas o parcelas de aprendizaje con superficies de 0.2 a 0.4 hectáreas, seleccionadas de manera participativa en la comunidad, destinadas a la demostración y validación de técnicas, prácticas agroecológicas y manejo de semillas nativas.
Persona productora de maíz nativo en pequeña escala.- Persona física dedicada o interesada en la producción y conservación del maíz nativo o sistemas de milpa, que cuenta con una superficie agrícola de hasta 5 hectáreas.
Planes de Justicia.- Instrumentos de política pública emitidos por el Ejecutivo Federal mediante el cual se agrupan acciones para atender a pueblos y comunidades indígenas con rezago histórico, y que son considerados prioritarios para la intervención del Componente.
Servicios con drones agrícolas.- Servicios técnicos gratuitos proporcionados por Alimentación para el Bienestar, S.A. de C.V. a las Comunidades Milperas mediante el uso de drones agrícolas para apoyar el monitoreo y manejo agroecológico del cultivo de maíz nativo, incluyendo la generación de mapas digitales de nivelación de terrenos, mapas de la salud del cultivo y la aplicación de tratamientos nutrimentales y fitosanitarios con enfoque agroecológico.
Sistema milpa.- Sistema agrícola basado en el cultivo asociado de maíz, frijol, calabaza, quelites y otros cultivos complementarios, que promueve la biodiversidad, la resiliencia productiva y la seguridad alimentaria en las comunidades milperas.
Técnicos Territoriales.- Son personas encargadas de coordinar, supervisar y brindar acompañamiento técnico a las personas beneficiarias del Componente y a los Guardianes del Maíz, en su calidad de tutores, en un conjunto de localidades o territorios asignados, y que fungirán como enlace operativo entre las Comunidades Milperas y la Unidad Responsable.
Unidad Responsable (UR).- La Gerencia de Planeación y Evaluación, unidad administrativa adscrita a Alimentación para el Bienestar, es responsable de la operación y ejecución del Componente El Maíz es la Raíz.
Artículo 4. Objetivo General.
Contribuir en el fortalecimiento del cumplimiento efectivo del derecho social a la alimentación de la población que habita en localidades con carencia por acceso a la alimentación, al facilitar el acceso físico y/o económico a productos alimenticios básicos y complementarios, así como al impulsar a condiciones que favorezcan su disponibilidad, transformación y comercialización a precios accesibles, incluyendo el fortalecimiento de sistemas agroalimentarios comunitarios.
Artículo 5 al artículo 56...
Capítulo VI. Componente El Maíz es la Raíz
Artículo 57. Objetivos Específicos
Los objetivos específicos del Componente son:
I.     Que las personas productoras de pequeña escala de maíces nativos continúen con la conservación de estos granos.
II.     Promover la soberanía alimentaria y mejorar el bienestar económico y social de las familias productoras que cultivan maíces nativos, con respeto a su identidad cultural, conocimientos tradicionales y territorios bioculturales.
III.    Fortalecer los procesos que generan y mantienen la agrobiodiversidad de los maíces nativos mediante acciones de rescate, intercambio, multiplicación y resguardo comunitario de semillas.
IV.   Impulsar la producción agroecológica del maíz nativo, a través de apoyos productivos y prácticas sustentables adaptadas a cada territorio.
V.    Fortalecer las capacidades productivas de las comunidades mediante el acompañamiento técnico, procesos de aprendizaje campesino participativo y estrategias de promoción y difusión biocultural.
Artículo 58. Cobertura Particular
El Componente El Maíz es la Raíz tendrá cobertura nacional, priorizando territorios con alta diversidad de maíces nativos, municipios incluidos en los Planes de Justicia emitidos por la autoridad Federal, localidades con presencia de pueblos y comunidades indígenas y afromexicanas, así como localidades que, independientemente de su composición étnica, presenten alto o muy alto grado de marginación.
Dicho Componente se implementará inicialmente en ocho entidades federativas: Campeche, Chiapas, Guerrero, México, Oaxaca, Quintana Roo, Tabasco y Yucatán.
Artículo 59. Población Objetivo
Personas productoras de maíz nativo a pequeña escala (hasta 5 hectáreas) interesadas en los procesos que generen y mantengan la diversidad de estos maíces y la agrobiodiversidad asociada en el sistema milpa, ubicadas en territorios con presencia de maíces nativos, en municipios incluidos en los Planes de Justicia (emitidos por la autoridad Federal), en localidades con presencia de pueblos y comunidades indígenas y afromexicanas, así como, en localidades que, independientemente de su composición étnica presenten alto o muy alto grado de marginación.
Artículo 60. Criterios de Elegibilidad y Requisitos
A continuación, se describen los Criterios de Elegibilidad y Requisitos que las personas solicitantes deberán cumplir:
No.
Criterio
Requisitos
I.
Ser persona física productora dedicada o interesada en la preservación, producción y conservación del maíz nativo o de sistemas de milpa, incluyendo a quienes actualmente producen maíz híbrido y deseen transitar al cultivo de maíces nativos, y que cuente con una superficie agrícola de hasta 5 hectáreas, respecto al predio que ampare el título de propiedad y/o legal posesión.
a.  Presentar Solicitud del Apoyo (Anexo XVII).
b.  Carta compromiso de corresponsabilidad para el uso de la Milpateca comunitaria (Anexo XVIII).
     La documentación señalada en los incisos a) y b) presentarlos firmados en original.
c.  Identificación oficial vigente con fotografía (INE o equivalente).
d.  CURP.
e.  Comprobante de domicilio con una antigüedad no mayor a 3 meses.
f.   Documento que acredite la propiedad o legal posesión del predio cultivado conforme se especifique en la Mecánica Operativa correspondiente.
 
Artículo 61. Características de los apoyos
Los apoyos del Componente se integran por los tres tipos siguientes:
I.     Apoyos productivos:
a. Milpateca:
Entrega de hasta 190 mil pesos a cada comunidad milpera para la adquisición de Herramientas y/o maquinaria ligera para uso colectivo de sus integrantes. El monto asignado será proporcional al número de personas productoras que conformen cada comunidad milpera. El catálogo de herramientas y/o maquinaria ligera que podrá adquirirse será descrito en la Mecánica Operativa que será publicada en la página oficial de Alimentación para el Bienestar.
b. Servicios con drones agrícolas
Servicio con drones agrícolas a las comunidades milperas, previa solicitud de éstas, para que, por única ocasión, generen mapas digitales de nivelación de terrenos, mapas de salud de cultivo (hasta por dos ocasiones por cada ciclo agrícola) y aplicación de tratamientos nutrimentales y fitosanitarios con enfoque agroecológico.
Alimentación para el Bienestar solo realizará el referido servicio de aplicación, no proporcionará el insumo a aplicar. Los insumos que serán aplicados correrán por cuenta de las personas productoras, priorizando insumos producidos en biofábricas o agroecológicos certificados.
c. Bancos comunitarios de semillas
Este concepto de apoyo consiste en el establecimiento del Banco con equipos y accesorios para el acondicionamiento, almacenamiento, secado, control de calidad y registro de semillas de maíz nativo y la agrobiodiversidad asociada.
II.    Acompañamiento técnico:
a. Asistencia integral a las comunidades milperas, que brindarán los Técnicos Territoriales del Componente, apoyados por Guardianes del Maíz, en materia de producción, conservación, transformación y comercialización de maíz nativo durante el ciclo agrícola (Primavera-verano y/u Otoño-invierno), en temas relacionados al Componente.
b. Asesoría para la implementación de un Módulo de aprendizaje e innovación comunitarios de maíces nativos y agrobiodiversidad asociada, orientado a fortalecer capacidades técnicas y organizativas mediante procesos de aprendizaje campesino participativo, con enfoque de equidad de género, así como reconocimiento y respeto de los saberes, prácticas y experiencias locales.
A cada Módulo se le asignará un Kit de insumos agroecológicos cuyo catálogo será descrito en la Mecánica Operativa que será publicada en la página oficial de Alimentación para el Bienestar.
III.    Fortalecimiento de la cadena producción-consumo del maíz nativo
Consiste en estrategias que Alimentación para el Bienestar implementará para impulsar una cadena producción-consumo justa de maíces nativos, tales como:
a. Encuentros bioculturales y de difusión sobre el valor biocultural y alimentario del maíz nativo, la milpa y la agrobiodiversidad asociada.
b. Cuando las personas beneficiarias del Componente generen excedentes de producción de maíces nativos, derivados del acompañamiento técnico y del uso de la Milpateca, la entidad podrá comprar estos excedentes de acuerdo con su normatividad siempre que el interesado lo disponga y que Alimentación para el Bienestar cuente con disponibilidad presupuestaria.
Artículo 62. Exclusiones
Personas servidoras públicas de los tres órdenes de gobierno, y personas beneficiarias vigentes del Programa Federal Sembrando Vida.
Artículo 63. Derechos y obligaciones de las personas productoras beneficiarias
I.     Derechos de las personas productoras participantes
a.     Ser incorporado como persona beneficiaria, si cumple con lo establecido en las presentes Reglas y existe disponibilidad presupuestaria.
b.    Recibir los apoyos del Componente conforme a lo establecido en las presentes Reglas de Operación.
c.     Participar activamente en las actividades de asistencia integral y actividades bioculturales.
d.    Presentar sugerencias e inconformidades respecto de la implementación del Componente ante la Unidad Responsable.
II.     Obligaciones de las personas productoras beneficiarias
a.     Destinar los apoyos recibidos al cumplimiento de los objetivos establecidos para el presente Programa en lo que corresponde al Componente El Maíz es la Raíz.
b.    Participar activamente en las acciones de asistencia integral, acompañamiento y contraloría social.
c.     Proporcionar la información y/o documentación que se requiera en las actividades de supervisión, auditoría y evaluación en campo.
d.    Comprometerse al uso equitativo, responsable y colectivo de los bienes dispuestos mediante el presente Componente, tratándose del tipo de apoyo Milpateca, servicio de drones, kit de insumos agroecológicos y Bancos comunitarios de semillas.
e.     Dar cumplimiento a lo establecido para el Componente El Maíz es la Raíz.
Artículo 64. Causales de suspensión y cancelación
Son causales de suspensión y en su caso cancelación, las siguientes:
I.     Presentar información o documentación falsa.
II.     Desviar los bienes o recursos del Componente, para destinarlos a otros fines.
III.    Negarse injustificadamente a proporcionar la información requerida para la supervisión, auditoría o evaluación del Componente.
IV.   No participar en las acciones de asistencia integral, acompañamiento y contraloría social.
V.    Incumplir con lo descrito en la carta de corresponsabilidad y con las disposiciones aplicables al presente Componente.
Artículo 65. Unidad Responsable
Alimentación para el Bienestar a través de la Gerencia de Planeación y Evaluación es la Unidad Responsable de la operación del Componente El Maíz es la Raíz, así como de atender todas las solicitudes y aspectos relacionados con este Componente, conforme a lo establecido en las presentes Reglas de Operación y demás disposiciones jurídicas aplicables.
La Unidad Responsable del Componente publicará en la página oficial de la Institución https://www.gob.mx/alimentacionparaelbienestar, los Avisos, Comunicados, así como las disposiciones específicas y/o complementarias relativas a la operación, seguimiento y atención de personas pequeñas productoras, mediante la Mecánica Operativa, conforme a lo dispuesto en el Componente que nos ocupa.
La instancia normativa para la aplicación y seguimiento de estas Reglas de Operación en su Componente El Maíz es la Raíz será la Gerencia de Planeación y Evaluación, asimismo, será la encargada de realizar la interpretación para efectos administrativos, operativos y en su caso, para emitir la resolución de lo no previsto en el presente Componente con el apoyo de las Unidades Administrativas competentes.
Artículo 66. Instancias participantes
La ejecución del Componente podrá contar con la participación de instituciones académicas y organismos públicos, nacionales e internacionales especializados que coadyuven a la operación técnica, científica y territorial del Componente.
Artículo 67. Mecánica de Operación
I.     Mecanismos de registro
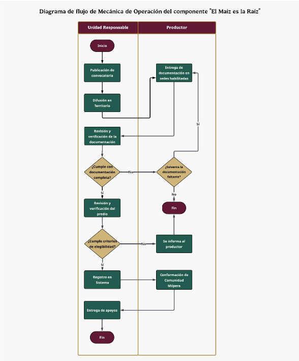
       Para que las personas productoras solicitantes puedan acceder a los apoyos del Componente El Maíz es la Raíz, la Unidad Responsable emitirá una Convocatoria dirigida y difundida en los municipios de los estados determinados dentro de la cobertura particular descrita en el artículo 58 de las presentes Reglas, durante el primer semestre del ejercicio fiscal, la cual será publicada en la página electrónica institucional.
       El proceso de registro estará abierto durante el año en curso e iniciará con la recepción de documentos de las personas interesadas, quienes deberán acudir a las Unidades Operativas o espacios habilitados que serán publicados previamente mediante comunicado en la página oficial de Alimentación para el Bienestar, para entregar su solicitud conforme a los documentos señalados en el artículo 60 de las presentes Reglas de Operación, a fin de verificar que se cumplan con los criterios de elegibilidad y requisitos.
       En caso de que la información presentada esté incompleta o presente inconsistencias, la Unidad Responsable, apoyada por los Técnicos Territoriales y Guardianes del Maíz, notificará a la persona interesada dentro de un plazo máximo de diez días hábiles posteriores a la presentación de su solicitud, para que se subsanen las omisiones en un periodo de cinco días hábiles contados a partir del día hábil siguiente a su notificación; de no hacerlo la solicitud será desechada.
       Una vez integrada la solicitud de incorporación y la documentación correspondiente, la Unidad Responsable apoyada por los Técnicos Territoriales y Guardianes del Maíz, realizará la validación en campo del predio declarado por la persona solicitante, con el propósito de verificar la información proporcionada y confirmar el cumplimiento de los criterios de elegibilidad establecidos en el Componente.
       Una vez que la solicitud cumpla con los requisitos y verificado el predio, la Unidad Responsable procederá a la captura del expediente en el sistema, a fin de determinar la incorporación y registro de la persona productora al padrón activo del Componente, informando a la persona productora si resultó beneficiaria en un plazo máximo de 21 días hábiles.
       La Unidad Responsable emitirá la Mecánica Operativa en la que se establezcan las especificaciones técnicas y operativas que complementen dicho procedimiento, misma que será publicada en la página oficial de Alimentación para el Bienestar.
       Tratándose del concepto de apoyo Bancos comunitarios de semillas, deberán cumplirse los siguientes requisitos:
No.
Requisito
Documento a entregar
I.
Conformar mediante Acta de la Comunidad Milpera interesada el establecimiento de un "Comité del Banco Comunitario de Semillas" que la representará, el cual estará integrado por (una persona presidenta, una persona secretaria, una persona tesorera y hasta dos personas vocales con sus respectivas suplencias), quienes serán electos por las personas miembros de la Comunidad Milpera.
Acta mediante la cual se integra el Comité (en dos tantos originales), en el que se establezca el nombre, número de identificación y las firmas autógrafas de cada una de sus personas integrantes.
II.
La Comunidad Milpera gestionará el uso de un inmueble en el que se establecerá el Banco Comunitario de Semillas, con alguna persona que sea propietaria o legal poseedora de éste, lo que se hará constar mediante el instrumento jurídico correspondiente.
a.     Documento que acredite la propiedad o legal posesión del inmueble donde se habilitará el Banco Comunitario de Semillas.
b.    Instrumento jurídico que formalice el uso del inmueble a favor de las personas integrantes del "Comité del Banco comunitario de Semillas" de la Comunidad Milpera, para el establecimiento del Banco Comunitario de Semillas.
 
II.     Organización territorial
       El Componente operará en territorios con presencia de maíces nativos, municipios incluidos en los Planes de Justica emitidos por la autoridad Federal, localidades con presencia de pueblos y comunidades indígenas y afromexicanas, así como localidades que independientemente de su composición étnica, presenten alto o muy alto grado de marginación, de los estados señados en el artículo 58.
       Las personas productoras beneficiarias se organizarán en redes denominadas Comunidad Milpera, integradas hasta por 100 personas beneficiarias del Componente El Maíz es la Raíz, representadas por un Comité Comunitario, cuya integración será conforme a lo dispuesto en la fracción V del presente artículo. La constitución de la Comunidad Milpera y la elección de dicho Comité se hará constar mediante un acta de integración de la Comunidad Milpera (en dos tantos originales), en el que se establezca el nombre, número de identificación y las firmas autógrafas de cada una de sus personas integrantes.
       La Comunidad Milpera fungirá como mecanismo de organización social para la implementación del programa y serán asistidas por un Guardián del Maíz y representadas por el Comité Comunitario de la Comunidad Milpera. Cada Comunidad Milpera contará con una Milpateca. La Unidad Responsable deberá resguardar e integrar un tanto original del documento que acredite la conformación de ésta, en la ubicación geográfica que designe para tal efecto.
       Cuando la Comunidad Milpera reciba el apoyo productivo, la Unidad Responsable deberá integrar y resguardar el documento que acredite la entrega del apoyo a la Comunidad, anexando a éste las identificaciones oficiales de las personas que lo suscriban.
III.    Acopio de excedentes
       En caso de que las personas productoras beneficiarias del componente generen excedentes de producción de grano de maíz nativo, derivados del acompañamiento técnico y del uso de la Milpateca, la entidad podrá comprar estos excedentes de acuerdo con su normatividad aplicable, siempre que el interesado lo disponga y que Alimentación para el Bienestar S.A. de C.V. cuente con disponibilidad presupuestaria.
IV.   Procedimiento operativo en territorio
       Las acciones de acompañamiento técnico y de apoyos productivos se desarrollarán conforme al siguiente procedimiento:
       Implementación técnica: Las personas Técnicas Territoriales supervisarán, orientarán y fortalecerán las actividades de los Guardianes del Maíz, mediante un esquema de formación de formadores, que integra conocimiento local y técnico, así como actividades de encuentro y difusión a nivel territorial, asegurando la calidad técnica del acompañamiento.
       El acompañamiento directo en campo estará a cargo de los Técnicos Territoriales con apoyo de los Guardianes del Maíz, quienes brindarán asesoría y seguimiento a las personas productoras mediante metodologías de aprendizaje campesino participativo, durante las visitas periódicas a las parcelas, en la aplicación de prácticas agroecológicas, en el manejo integral de la milpa y la agrobiodiversidad asociada, y en el acompañamiento en la implementación de estrategias acordadas con la Comunidad Milpera, pudiendo ser:
a.     Milpateca
b.    Implementación de Módulos de aprendizaje e innovación comunitarios de maíces nativos y agrobiodiversidad asociados
c.     Bancos comunitarios de semillas
d.    Servicios con drones agrícolas
       Seguimiento y registro de avances: El seguimiento será reportado mensualmente por los Técnicos Territoriales, quienes con apoyo de los Guardianes del Maíz, integrarán en el sistema interno del Componente, los avances físicos y productivos vinculados con la conformación de las Comunidades Milperas, el establecimiento del Comité Comunitario, la entrega de los bienes de las Milpatecas y desarrollo de las Parcelas de Aprendizaje, así como las acciones de encuentro biocultural y difusión. La información se remitirá a la Unidad Responsable.
       Las especificaciones operativas del proceso se publicarán en la Mecánica Operativa disponible en la página oficial de Alimentación para el Bienestar.
V.    Conformación del Comité Comunitario
Previo al establecimiento de las Milpatecas, se deberá nombrar un Comité Comunitario. Este órgano de representación local estará conformado por personas productoras de la Comunidad Milpera, pudiendo estar acompañados por autoridades agrarias o representantes de los núcleos agrarios de los que forman parte las personas de la Comunidad Milpera.
El Comité Comunitario estará conformado por una persona presidenta, una persona secretaria, una persona tesorera y hasta dos personas vocales con sus respectivas suplencias, las cuales serán seleccionadas de entre las personas productoras de la Comunidad Milpera por mayoría de votos. Este Comité estará encargado del manejo y custodia de la Milpateca, supervisar y dar seguimiento a las acciones del Componente en la Comunidad Milpera, así como promover la transparencia y la rendición de cuentas.
La conformación, control interno, periodos de sesión y mecanismos para el informe del seguimiento de las acciones implementadas por el Comité Comunitario se establecerán en la Mecánica Operativa.
VI.   Cronograma de siembra y cosecha
Los periodos de siembra y cosecha se definirán conforme a los calendarios agrícolas, estos periodos podrán ser utilizados por la Unidad Responsable para la programación de las actividades y entrega de apoyos.
Con base en estos periodos cada Comunidad Milpera definirá el Programa de siembra y cosecha, el cual establecerá estrategias de intervención, producción, conservación, entre otras.
En caso de contingencias climáticas o emergencias agrícolas documentadas, la Unidad Responsable podrá tomar acciones y/o acuerdos para valorar la continuidad del proceso.
Artículo 68. Coordinación institucional
Con el fin de fomentar la integralidad de la política de AGRICULTURA, este Componente podrá intercambiar información y/o coordinar acciones con el Programa Producción para el Bienestar. Asimismo, la Unidad Responsable podrá establecer y formalizar acciones de coordinación, convenios, relaciones de trabajo y cualquier forma de cooperación con los tres órdenes de gobierno, organizaciones sociales, empresas, instituciones académicas, y representaciones diversas, con el propósito de optimizar la operación y facilitar el cumplimiento de sus objetivos.
Título III. Seguimiento, supervisión y evaluación
Artículo 69. Del Seguimiento
En apego a los Lineamientos Generales aplicables a la Gestión para Resultados, el Programa dará seguimiento a sus indicadores y metas mediante los Instrumentos de Seguimiento al Desempeño (ISD), coordinados por la Gerencia de Planeación y Evaluación.
La Unidad Responsable llevará a cabo, de forma trimestral, el seguimiento del avance físico y financiero del Programa, con el fin de verificar la correcta aplicación de los recursos, la ejecución de las acciones y el grado de cumplimiento de los resultados e indicadores, conforme a la normatividad vigente.
I. Indicadores
Los indicadores y metas de los Componentes del Programa, alineados a la Matriz de Indicadores para Resultados (MIR), se integran en el Anexo V de estas Reglas de Operación.
La información sobre el desempeño de estos indicadores será registrada por Alimentación para el Bienestar en el Portal Aplicativo de la Secretaría de Hacienda y Crédito Público (PASH), en los términos y plazos establecidos por la normatividad aplicable.
La totalidad de los indicadores de la MIR se encuentran disponibles para su consulta en las siguientes ligas: https://nptp.hacienda.gob.mx/programas/jsp/programas/fichaPrograma.jsp?id=08S053 y https://www.transparenciapresupuestaria.gob.mx/es/PTP/programas#consultas.
Las Gerencias de Coordinación y Supervisión de Territorio y las Unidades Operativas según corresponda, serán responsables de la supervisión directa de las acciones, así como de verificar que en su ejecución se cumpla la normatividad aplicable, mientras que la Instancia Ejecutora del Programa será responsable de supervisar y verificar el avance y la correcta terminación de las acciones, en los plazos establecidos en las Reglas de Operación.
Artículo 70. De la Supervisión
La Auditoría Superior de la Federación, la Secretaría Anticorrupción y Buen Gobierno y el Órgano Interno de Control en Alimentación para el Bienestar, son los encargados de vigilar que se cumpla con la normatividad aplicable en la materia y las Reglas de Operación vigentes.
De acuerdo con el segundo párrafo del artículo 74 de la Ley Federal de Presupuesto y Responsabilidad Hacendaria los titulares de las dependencias y entidades, con cargo a cuyos presupuestos se autorice la ministración de subsidios y transferencias, serán responsables, en el ámbito de sus competencias, de que éstos se otorguen y ejerzan conforme a las disposiciones generales aplicables; asimismo, conforme a lo establecido en el artículo 75 de la misma Ley, los subsidios deben sujetarse a los criterios de objetividad, equidad, transparencia, publicidad, selectividad y temporalidad.
Con base en lo previsto en el Acuerdo por el que se dan a conocer las Disposiciones Generales aplicables a las Reglas y Lineamientos de Operación de los Programas de la Secretaría de Agricultura y Desarrollo Rural, la Dirección General de Planeación y Evaluación de Políticas y Programas (DGPEPP) adscrita a esa dependencia, será la Unidad Administrativa responsable de coordinar la supervisión del Programa. La misma se llevará a cabo conforme a lo dispuesto en los "Lineamientos para la Supervisión de los Programas a cargo de la Secretaría de Agricultura y Desarrollo Rural", publicados durante el primer trimestre de cada ejercicio fiscal.
Artículo 71. De la Evaluación
Conforme a lo establecido en el Artículo 78 de la Ley Federal de Presupuesto y Responsabilidad Hacendaria y con base en lo previsto en el Acuerdo por el que se dan a conocer las disposiciones generales aplicables a las Reglas de Operación de los Programas de la Secretaría de Agricultura y Desarrollo Rural, la DGPEPP será la Unidad Administrativa responsable de coordinar la evaluación del Programa. Dicha evaluación se llevará a cabo conforme a lo dispuesto en el "Programa Anual de Evaluación" en cada ejercicio fiscal.
Adicionalmente, la DGPEPP podrá establecer mecanismos de evaluación interna que utilicen como insumo los procesos de seguimiento y supervisión con el fin de proveer información válida y confiable que apoye el análisis de la política pública y la mejora continua de los Programas.
La publicación de los resultados de las evaluaciones externas se realizará de acuerdo con los plazos y términos previstos en la normatividad vigente, a través del portal de Internet de Alimentación para el Bienestar (https://www.gob.mx/alimentacionparaelbienestar).
Las presentes Reglas de Operación no se contraponen, afectan o presentan duplicidades con otros programas y/o acciones del Gobierno Federal, en cuanto a su diseño, beneficios, apoyos otorgados y población objetivo. Lo anterior de conformidad con lo dispuesto en el artículo 179 del Reglamento de la Ley Federal de Presupuesto de Responsabilidad Hacendaria.
Asimismo, se cumple con lo señalado en el artículo 75, fracción VII de la Ley Federal de Presupuesto y Responsabilidad Hacendaria, en el sentido de que corresponde a las dependencias y entidades asegurar la coordinación de acciones entre éstas, para evitar duplicidad en el ejercicio de los recursos y reducir gastos administrativos.
Las evaluaciones se realizarán conforme a lo establecido en el Programa Anual de Evaluación del año correspondiente y la normatividad aplicable, que puede consultarse en la página: https://www.coneval.org.mx/Evaluacion/NME/Paginas/ProgramaAnual.aspx
Asimismo, las Unidades Administrativas competentes podrán dirigir los procesos corporativos para llevar a cabo las evaluaciones complementarias que resulten apropiadas conforme a las necesidades del Programa y los recursos disponibles.
Título IV. Disposiciones Complementarias
Artículo 72. Del padrón de las personas beneficiarias
El proceso se realiza con base en el "Acuerdo por el que se establecen los Lineamientos para la constitución, actualización, autenticidad, inalterabilidad, seguridad y difusión de la información del Padrón de Beneficiarios", disponibles para su consulta en: https://www.gob.mx/cms/uploads/attachment/file/568983/Lineamientos_Padr_n_de_Beneficiarios.pdf, a partir de la información que proporcionen las Unidades Administrativas Responsables de las dependencias y entidades de la Administración Pública Federal.
Los datos domiciliares se realizan conforme la Norma Técnica sobre Domicilios Geográficos vigente, puede ser consultada en la siguiente dirección electrónica: https://dof.gob.mx/nota_detalle.php?codigo=5167223&fecha=12/11/2010#gsc.tab=0
Para cada Componente el padrón de personas beneficiarias se integrará de la siguiente forma:
I.     Enchula tu Tienda: el registro en un listado de Tiendas Bienestar abiertas en los ejercicios fiscales 2025 y 2026, el cual deberá incluir al menos la siguiente información: ubicación, total de la población que habita en la localidad y datos de la persona encargada de tienda (nombre, sexo y edad).
II.     Maíz para Todos: el registro en un listado de personas productoras de tortilla inscritas en el Componente.
III.    Transformación para el Bienestar: el registro de las personas pequeñas productoras que hayan accedido al Componente y que hayan vendido su cosecha o parte de ella del producto agropecuario participante.
IV.   Comaleras para el Bienestar: el registro en un listado de mujeres beneficiarias del Componente.
V.    El Maíz es la Raíz: el registro de las personas productoras de pequeña escala beneficiadas por el Componente.
Artículo 73. Del Presupuesto
El Programa tiene aprobados recursos por $2,664,081,596.00 (dos mil seiscientos sesenta y cuatro millones ochenta y un mil quinientos noventa y seis pesos 00/100 m.n.) en el Presupuesto de Egresos de la Federación, en específico en el capítulo de gasto 4000 "Transferencia, asignaciones, subsidios y otras ayudas, de los cuales se destinarán para los Componentes de "Distribución de Productos Básicos y Complementarios" hasta $2,102,427,604.00 (Dos mil ciento dos millones cuatrocientos veintisiete mil seiscientos cuatro pesos 00/100 m.n.); "Enchula tu Tienda" hasta $26,000,000.00 (veintiséis millones de pesos 00/100 m.n.); "Maíz para todos" hasta $143,322,000.00 (ciento cuarenta y tres millones trescientos veintidós mil pesos (00/100 m.n.); "Transformación para el Bienestar" hasta $388,831,991.86 (trescientos ochenta y ocho millones ochocientos treinta y un mil novecientos noventa y un pesos 86/100 m.n.); y, "Comaleras para el Bienestar" hasta $3,500,000 (tres millones quinientos mil pesos 00/100 m.n.); sin embargo, la modificación al presupuesto no implicará una actualización a las presentes Reglas de Operación. El reporte del avance del ejercicio del presupuesto se realizará en los mecanismos que establezca la Secretaría de Hacienda y Crédito Público, así como en la elaboración de la Cuenta Pública para el ejercicio fiscal 2026.
Artículo 74. De los gastos indirectos
Se determinarán conforme a lo señalado en el numeral 18 del Manual de Programación, Presupuesto y Ejercicio del Gasto Público 2026, recursos identificados con el Tipo de Gasto 7 "Gasto corriente por concepto de gastos indirectos de programas de subsidios".
Artículo 75. De los Proyectos Emergentes
Cuando se trate de acciones de prioridad y/o emergencia nacional, estatal, regional, las Unidades Responsables podrán proponer ante el Órgano de Gobierno, Proyectos Emergentes que atiendan problemas de alguna actividad relacionada con el sector agroalimentario, o rural en su conjunto, a través de nuevos conceptos, montos máximos de incentivo, porcentaje de aportaciones o requisitos diferentes a los que se establecen en las presentes Reglas de Operación, siempre y cuando contribuyan con el objetivo y mantengan alineación con la población objetivo del Programa y cuenten con la validación de la persona Titular de la Dirección General.
La materialización de los Proyectos Emergentes se dará mediante la formalización de un instrumento jurídico denominado Acuerdo, y deberá cumplir con los criterios que emita la Unidad de Asuntos Jurídicos durante el primer trimestre del año.
Las Unidades Responsables serán las encargadas de la debida integración y resguardo de los expedientes técnicos de las personas beneficiarias, así como de los CFDI cancelados. Asimismo, será la encargada del ejercicio, control, seguimiento y rendición de cuentas de los gastos de operación de los proyectos.
Alimentación para el Bienestar, como responsable del Programa, podrá proponer a consideración de la persona Titular de la Secretaría de Agricultura y Desarrollo Rural, proyectos estratégicos de conformidad con lo previsto en el Acuerdo por el que se dan a conocer las Disposiciones Generales aplicables a las Reglas y Lineamientos de Operación de los Programas de la Secretaría de Agricultura y Desarrollo Rural.
Artículo 76. Fiscalización
Los recursos federales de este Programa no pierden su carácter federal; su ejercicio está sujeto a las disposiciones federales aplicables y podrán ser auditados en el marco del Sistema Nacional de Fiscalización conforme a la legislación vigente y en el ámbito de sus respectivas competencias por las siguientes instancias: la Auditoría Superior de la Federación y Áreas Administrativas competentes y adscritas a la Secretaría de Anticorrupción y Buen Gobierno.
Las Unidades Responsables y las instancias participantes darán todas las facilidades a dichas Instancias Fiscalizadoras para la entrega de información requerida en las solicitudes correspondientes a los actos de fiscalización que consideren necesarios (auditorías, visitas, intervenciones de control interno, evaluaciones de políticas públicas, verificaciones de calidad o cualquier otro) y en el momento en que lo juzguen pertinente; asimismo, efectuarán las acciones necesarias para dar atención a las observaciones y/o recomendaciones determinadas, en coordinación con los enlaces de auditorías de AGRICULTURA, Organismos Públicos Desconcentrados y Entidades Paraestatales Sectorizadas.
Artículo 77. Denuncias
Las personas beneficiarias o interesadas tienen derecho a solicitar información relacionada con el presente Programa y sus ROP, así como a presentar quejas y/o denuncias por el incumplimiento en la ejecución, operación o entrega de apoyos ante las instancias correspondientes:
Las denuncias podrán realizarse por escrito, vía telefónica, correo electrónico a través del Sistema Integral de Denuncias Ciudadanas, a través de:
I. El Área de Denuncias e Investigaciones del Órgano Interno de Control en la Secretaría de Agricultura y Desarrollo Rural:
A los correos electrónicos institucionales: tadi.oic@agricultura.gob.mx o atencionoic@agricultura.gob.mx
Presencialmente o por escrito en el domicilio que ocupa el Órgano Interno de Control en la Secretaría de Agricultura y Desarrollo Rural, ubicado en: Avenida Guillermo Pérez Valenzuela, número 127, edificio "A", primer piso, Colonia Del Carmen, Alcaldía Coyoacán, Código Postal 04100, Ciudad de México, en un horario de 9 a 18 horas de lunes a viernes.
Para recepción de denuncias al teléfono de larga distancia sin costo: 800 90 61 900 y el número (55) 3871 1000 (ext. 29137 y 29106).
II. En la Secretaría de Anticorrupción y Buen Gobierno: Las denuncias podrán realizarse a través del Sistema Integral de Denuncias Ciudadanas (SIDEC) en la liga https://sidec.buengobierno.gob.mx/ las 24 horas del día, los 365 días del año; o mediante escrito presentado en la Secretaría Anticorrupción y Buen Gobierno, ubicada en Av. Insurgentes Sur 1735, Colonia Guadalupe Inn, Alcaldía Álvaro Obregón, Código Postal 01020, Ciudad de México. En caso de requerir asesoría para la presentación de denuncias, podrán comunicarse a los teléfonos: 55 2000 2000 y al número gratuito 800 112 87 00.
III. Asimismo, se podrán presentar denuncias por escrito, vía telefónica, correo electrónico y de manera presencial en las oficinas que ocupa el Órgano Interno de Control en Alimentación para el Bienestar, S.A. de C.V.:
Órgano Interno de Control en Alimentación para el Bienestar, S.A. de C.V.
Teléfono: 55 5229 0700 Extensión: 65926
Larga distancia sin costo: 800 0834 266
Domicilio: Avenida Insurgentes Sur 3483, Ala Sur, Planta Baja, Col. Villa Olímpica Miguel Hidalgo, Alcaldía de Tlalpan, C.P. 14020, Ciudad de México.
Las denuncias serán atendidas de acuerdo con lo establecido en el marco normativo aplicable.
Artículo 78. Transparencia y rendición de cuentas
Protección de Datos Personales.- En todo momento la persona beneficiaria podrá ejercer los derechos ARCO (acceso, rectificación, cancelación y oposición) de los datos personales recabados. Los datos personales recabados serán utilizados con la finalidad siguiente: validar que se cumplan con los requisitos de elegibilidad para ser persona beneficiaria de este Programa y serán integrados en el sistema de información con los padrones de beneficiarios de los Programas sociales de la Administración Pública Federal. Por lo tanto, se garantiza la protección de los datos personales que sean recabados, en cumplimiento con las disposiciones en materia de transparencia y acceso a la información pública aplicables.
Se garantiza el ejercicio de los derechos de acceso a la información y la protección de datos personales, conforme a los principios y bases establecidos por el artículo 6o. de la Constitución Política de los Estados Unidos Mexicanos, así como por lo previsto en la Ley General de Transparencia y Acceso a la Información Pública y demás disposiciones aplicables.
El aviso de privacidad integral puede consultarse en: https://www.gob.mx/agricultura/documentos/avisos-de-privacidad-integrales-288461?idiom=es. El ejercicio de los derechos ARCO de los datos personales recabados se podrá realizar a través de la Unidad de Transparencia de Alimentación para el Bienestar con domicilio en Av. Insurgentes Sur 3483, Col. Villa Olímpica Miguel Hidalgo, Alcaldía Tlalpan, Ciudad de México, C.P. 14020, en un horario de atención de 9:00 a 15:00 horas o bien por medio de la Plataforma Nacional de Transparencia.
Para el cumplimiento del Sistema de Rendición de Cuentas del Programa Especial Concurrente para el Desarrollo Rural Sustentable establecido en la fracción II del artículo 32 del Presupuesto de Egresos de la Federación 2026, el Programa remitirá la información correspondiente a la DGPEPP, quien será la responsable de la integración de dicho sistema.
Artículo 79. Contraloría Social
La Contraloría Social es el mecanismo de las personas beneficiarias para verificar y vigilar de manera organizada o independiente, de forma voluntaria y honorífica, el cumplimiento de las metas y la correcta aplicación de los recursos públicos asignados a los programas de desarrollo social, relacionados con los derechos humanos en áreas como la educación, la salud, la alimentación, la vivienda, el trabajo, la seguridad social, el medio ambiente y la no discriminación, de conformidad con los artículos, 6, 69, 70 y 71 de la Ley General de Desarrollo Social; así como 67, 68, 69 y 70 de su reglamento.
Las dependencias y entidades de la Administración Pública Federal, así como los entes que reciban, administren, gestionen o ejerzan, total o parcialmente, recursos públicos federales, deberán observar las disposiciones normativas que para tal efecto emita la Secretaría Anticorrupción y Buen Gobierno, así como los instrumentos y documentos técnicos validados por dicha dependencia para su operación.
Las personas beneficiarias que deseen participar en el mecanismo de contraloría social, podrán solicitar su registro de manera organizada o independiente a la(s) unidad(es) responsable(s) de las dependencias y entidades de la Administración Pública Federal a cargo del programa, mediante un escrito libre en el que se especifique como mínimo, el nombre del programa, el ejercicio fiscal, en su caso la representación del(los) Contralor(es) Social(es), el domicilio legal en donde se impulsó su participación, así como las actividades que realizarán y los mecanismos que utilizarán para el desarrollo de sus funciones.
Las unidades responsables del programa federal, a través de sus oficinas de representación federal y las instancias ejecutoras, deberán verificar su calidad de personas beneficiarias y expedir las constancias de registro de los contralores sociales en un plazo no mayor de 15 días hábiles contados a partir de la solicitud y deberán registrarse en el sistema informático que establezca la Secretaría Anticorrupción y Buen Gobierno para tales fines.
Asimismo, las unidades responsables deberán promover y difundir el mecanismo de la Contraloría Social entre las personas beneficiarias, con el propósito de fomentar su participación informada en las actividades de seguimiento y vigilancia de los programas de desarrollo social. Para tal efecto, se brindará asesoría, capacitación e información institucional que facilite el ejercicio de sus funciones, así como orientación sobre los procedimientos para la presentación de quejas y denuncias, conforme a las disposiciones aplicables en la materia.
La Secretaría Anticorrupción y Buen Gobierno proporcionará asesoría en materia de contraloría social por medio del correo electrónico: contraloriasocial@buengobierno.gob.mx.
Adicionalmente, las unidades responsables del programa federal deberán promover e implementar mecanismos de participación ciudadana orientados a la prevención y el combate a la corrupción, en coordinación con la Secretaría Anticorrupción y Buen Gobierno. Dichos mecanismos podrán apoyarse en herramientas digitales y medios de comunicación institucionales que faciliten a las personas beneficiarias y a la ciudadanía en general su participación activa e incidencia en la materia. Asimismo, deberá(n) fomentar la participación social y garantizar que la información relativa al(os) programa(s) sea pública, clara, oportuna y comprensible, asegurando su difusión a través de los canales oficiales establecidos para tal efecto.
Artículo 80. Instauración de Procedimiento Administrativo
Para la instauración del Procedimiento Administrativo se sujetará a lo establecido en el Acuerdo por el que se dan a conocer las Disposiciones Generales aplicables a las Reglas y Lineamientos de Operación de los Programas de la Secretaría de Agricultura y Desarrollo Rural vigentes.
Artículo 81. Políticas transversales para la igualdad e inclusión
I. Enfoque de Derechos Humanos.- Con el objetivo de generar las condiciones necesarias para el acceso equitativo en términos de disponibilidad, accesibilidad y calidad en las acciones que realiza este Programa; se hará valer el derecho de las personas, tomando en cuenta un enfoque de derechos ante la situación de vulnerabilidad de los grupos históricamente discriminados con base en lo establecido en estas Reglas de Operación, sin discriminación alguna.
II. Perspectiva de Género.- Este Programa garantiza que las mujeres accedan a los beneficios señalados en estas Reglas de Operación en igualdad de condiciones y contribuye al ejercicio de sus derechos.
Las Unidades Responsables observarán el puntual cumplimiento de actividades dirigidas a fortalecer la igualdad de género, conforme al anexo transversal respectivo del Presupuesto de Egresos de la Federación del ejercicio fiscal correspondiente y demás normatividad aplicable en la materia, en los procesos de ejecución de los Programas y la aplicación de los recursos presupuestarios.
Asimismo, las Unidades Responsables utilizarán indicadores con perspectiva de género en los programas que sea posible para el seguimiento de los recursos destinados a las mujeres y a la equidad de género, conforme a lo establecido en el Presupuesto de Egresos de la Federación del ejercicio fiscal correspondiente.
Artículo 82. Acciones de Blindaje Electoral
En la operación y ejecución de los recursos federales asignados a este Programa social, se deberán observar y atender las medidas de carácter permanente contenidas en las leyes federales y/o locales en materia electoral aplicables, además de las disposiciones emitidas por las autoridades electorales federales y/o locales, así como las demás disposiciones normativas aplicables.
Artículo 83. Excusa
Aquellas personas servidoras públicas que por motivo de su encargo, participen de forma directa en la atención, tramitación o resolución de asuntos en los que este tenga interés personal, familiar o de negocios, incluyendo aquellos en los que puede resultar algún beneficio propio, su cónyuge o parientes consanguíneos o por afinidad hasta el cuarto grado, o parientes civiles, o para terceros con los que tenga relaciones profesionales, laborales o de negocios, o para socios o sociedades de las que la persona servidora pública o las personas antes referidas formen o hayan formado parte, están obligados a excusarse de intervenir en los mismos.
Las personas servidoras públicas que se encuentren en alguno de los supuestos anteriores, están obligadas a excusarse de forma inmediata ante la jerarquía superior, respecto de la atención, tramitación o resolución de asuntos a que hace referencia el párrafo anterior y, en su caso, su calidad de persona beneficiaria de cualquiera de los Programas y/o componentes a que se refieren las presentes Reglas de Operación.
TRANSITORIOS
PRIMERO.- El presente Acuerdo entrará en vigor el día de su publicación en el Diario Oficial de la Federación.
SEGUNDO.- Se deroga el "Capítulo II Componente El Maíz es la Raíz" del Título II, y lo relativo al Componente El Maíz es la Raíz" de las demás disposiciones del "Acuerdo por el que se dan a conocer las Reglas de Operación del Programa de Acopio para el Bienestar, para el ejercicio fiscal 2026", publicado en el Diario Oficial de la Federación el 31 de diciembre de 2025.
Ciudad de México, a 23 de abril de 2026.- El Secretario de Agricultura y Desarrollo Rural, Julio Antonio Berdegué Sacristán.- Rúbrica.
ANEXOS I a IV...
ANEXO V. INDICADORES Y METAS FÍSICAS DEL PROGRAMA DE ABASTO RURAL
...
...
...
...
...
...
...
...
...
...
...
...
...
...
...
...
...
...
...
...
...
...
...
...
...
 
...
...
...
...
...
...
...
 
...
...
...
...
...
...
...
 
...
...
...
...
...
...
...
...
...
...
 
...
...
...
...
...
...
...
 
Componente El Maíz es la Raíz
Indicador
Método de Cálculo
Frecuencia de
Medición
Meta 2026
Porcentaje de Comunidades milperas establecidas con Milpateca y acompañamiento técnico.
(Número de Comunidades Milperas establecidas formalmente / Número de Comunidades Milperas proyectadas) * 100
Anual
35%
 
Anexo VI al Anexo XVI...
ANEXO XVII. SOLICITUD DE INCORPORACIÓN AL COMPONENTE EL MAÍZ ES LA RAÍZ

______________, ______________, a ____ de ______________ de 202__
A QUIEN CORRESPONDA
Por medio de la presente, yo C. _________________________________________________________ que me identifico con identificación oficial número ____________________________________ y vivo en el domicilio ________________________________________________________ de la localidad de _______________________ municipio de _______________________ estado de _______________________, manifiesto mi interés en acceder a los apoyos del componente "El maíz es la raíz", a cargo de Alimentación para el Bienestar, S.A. de C.V., de conformidad con lo establecido en el artículo 60 Criterio de elegibilidad y requisitos, de las Reglas de Operación del Programa de Abasto Rural.
Asimismo, que bajo protesta de decir verdad, me dedico a la siembra de maíz nativo, o bien, que estoy interesada(o) en transitar hacia su cultivo.
En caso de resultar persona beneficiaria del Componente "El Maíz Es la Raíz", me comprometo a participar de manera activa a los talleres, cursos, reuniones y demás actividades señaladas en las Reglas de Operación y en la Mecánica Operativa correspondiente. Asimismo, me comprometo a hacer uso adecuado de los recursos asignados, así como a respetar el calendario y los acuerdos que se establezcan por el Comité Comunitario para el uso de la Milpateca.
Agradezco de antemano la atención, quedo al pendiente para cualquier aclaración o comentarios.
Atentamente
Nombre: ________________________________________________
CURP: ___________________________________________________
Firma: ___________________________________________________
ANEXO XVIII. CARTA COMPROMISO DE CORRESPONSABILIDAD PARA EL USO DE LA MILPATECA

______________, ______________, a ____ de ______________ de 202__
A QUIEN CORRESPONDA
Por medio de la presente, yo C. _________________________________________________________ atendiendo a lo establecido en los Criterios de elegibilidad y requisitos, de las Reglas de Operación del Programa de Abasto Rural, componente "El maíz es la raíz", para estos efectos, manifiesto que conozco y acepto las normas que regulan el componente "El maíz es la raíz", los derechos y obligaciones como persona solicitante y beneficiaria del Componente y sus normas reglamentarias, particularmente las siguientes:
I.     Derechos de las personas productoras participantes
a.    Ser incorporado como persona beneficiaria, si cumple con lo establecido en las presentes Reglas y existe disponibilidad presupuestaria.
b.    Recibir los apoyos del Componente conforme a lo establecido en las presentes Reglas de Operación.
c.     Participar activamente en las actividades de asistencia integral y actividades bioculturales.
d.    Presentar sugerencias e inconformidades respecto de la implementación del Componente ante la Unidad Responsable.
II.    Obligaciones de las personas productoras beneficiarias
a.    Destinar los apoyos recibidos al cumplimiento de los objetivos establecidos para el presente Programa en lo que corresponde al Componente El Maíz es la Raíz.
b.    Participar activamente en las acciones de asistencia integral, acompañamiento y contraloría social.
c.     Proporcionar la información y/o documentación que se requiera en las actividades de supervisión, auditoría y evaluación en campo.
d.    Comprometerse al uso equitativo, responsable y colectivo de los bienes dispuestos mediante el presente Componente, tratándose del tipo de apoyo Milpateca, servicio de drones, kit de insumos agroecológicos y Bancos comunitarios de semillas.
e.    Dar cumplimiento a lo establecido para el Componente El Maíz es la Raíz.
III. Causales de suspensión y cancelación
I.     Presentar información o documentación falsa.
II.    Desviar los bienes o recursos del Componente, para destinarlos a otros fines.
III.    Negarse injustificadamente a proporcionar la información requerida para la supervisión, auditoría o evaluación del Componente.
IV.   No participar en las acciones de asistencia integral, acompañamiento y contraloría social.
VI.   Incumplir con lo descrito en la carta de corresponsabilidad y con las disposiciones aplicables al presente Componente.
Agradezco de antemano la atención, quedo al pendiente para cualquier aclaración o comentarios.
Atentamente
Nombre: ________________________________________________
CURP: __________________________________________________
 
Firma: __________________________________________________
Anexo XIX. DIAGRAMAS DE FLUJO DEL COMPONENTE EL MAÍZ ES LA RAÍZ


__________________________